Приказ ФНС РФ от 22.06.2015 N ММВ-7-14/249@

"Об утверждении форм и форматов уведомлений о постановке на учет, снятии с учета организации или индивидуального предпринимателя в качестве плательщика торгового сбора в налоговом органе по объекту осуществления вида предпринимательской деятельности, в отношении которого установлен торговый сбор, а также порядка заполнения этих форм"
Редакция от 22.06.2015 — Не действует Перейти в действующую
Показать изменения

Зарегистрировано в Минюсте России 20 июля 2015 г. N 38091


ФЕДЕРАЛЬНАЯ НАЛОГОВАЯ СЛУЖБА

ПРИКАЗ
от 22 июня 2015 г. N ММВ-7-14/249@

ОБ УТВЕРЖДЕНИИ ФОРМ И ФОРМАТОВ УВЕДОМЛЕНИЙ О ПОСТАНОВКЕ НА УЧЕТ, СНЯТИИ С УЧЕТА ОРГАНИЗАЦИИ ИЛИ ИНДИВИДУАЛЬНОГО ПРЕДПРИНИМАТЕЛЯ В КАЧЕСТВЕ ПЛАТЕЛЬЩИКА ТОРГОВОГО СБОРА В НАЛОГОВОМ ОРГАНЕ ПО ОБЪЕКТУ ОСУЩЕСТВЛЕНИЯ ВИДА ПРЕДПРИНИМАТЕЛЬСКОЙ ДЕЯТЕЛЬНОСТИ, В ОТНОШЕНИИ КОТОРОГО УСТАНОВЛЕН ТОРГОВЫЙ СБОР, А ТАКЖЕ ПОРЯДКА ЗАПОЛНЕНИЯ ЭТИХ ФОРМ

В соответствии с пунктом 4 статьи 31 части первой Налогового кодекса Российской Федерации (Собрание законодательства Российской Федерации, 1998, N 31, ст. 3824; 2015, N 18, ст. 2616) и статьей 416 части второй Налогового кодекса Российской Федерации (Собрание законодательства Российской Федерации, 2000, N 32, ст. 3340; 2015, N 14, ст. 2023) приказываю:

1. Утвердить:

форму ТС-1 "Уведомление о постановке на учет (внесении изменений показателей объекта осуществления торговли, прекращении объекта обложения сбором) организации или индивидуального предпринимателя в качестве плательщика торгового сбора в налоговом органе по объекту осуществления вида предпринимательской деятельности, в отношении которого установлен торговый сбор" согласно приложению N 1 к настоящему приказу;

форму ТС-2 "Уведомление о снятии с учета организации или индивидуального предпринимателя в качестве плательщика торгового сбора в налоговом органе по объекту осуществления вида предпринимательской деятельности, в отношении которого установлен торговый сбор" согласно приложению N 2 к настоящему приказу;

формат представления Уведомления о постановке на учет (внесении изменений показателей объекта осуществления торговли, прекращении объекта обложения сбором) организации или индивидуального предпринимателя в качестве плательщика торгового сбора в налоговом органе по объекту осуществления вида предпринимательской деятельности, в отношении которого установлен торговый сбор, в электронной форме согласно приложению N 3 к настоящему приказу;

формат представления Уведомления о снятии с учета организации или индивидуального предпринимателя в качестве плательщика торгового сбора в налоговом органе по объекту осуществления вида предпринимательской деятельности, в отношении которого установлен торговый сбор, в электронной форме согласно приложению N 4 к настоящему приказу;

порядок заполнения форм "Уведомление о постановке на учет (внесении изменений показателей объекта осуществления торговли, прекращении объекта обложения сбором) организации или индивидуального предпринимателя в качестве плательщика торгового сбора в налоговом органе по объекту осуществления вида предпринимательской деятельности, в отношении которого установлен торговый сбор", "Уведомление о снятии с учета организации или индивидуального предпринимателя в качестве плательщика торгового сбора в налоговом органе по объекту осуществления вида предпринимательской деятельности, в отношении которого установлен торговый сбор" согласно приложению N 5 к настоящему приказу.

2. Руководителям (исполняющим обязанности руководителя) управлений Федеральной налоговой службы по субъектам Российской Федерации довести настоящий приказ до нижестоящих налоговых органов и обеспечить его применение.

3. Контроль за исполнением настоящего приказа возложить на заместителя руководителя Федеральной налоговой службы, координирующего вопросы учета организаций и индивидуальных предпринимателей.

Руководитель
Федеральной налоговой службы
М.В. МИШУСТИН

Приложение N 1

УТВЕРЖДЕН
приказом ФНС России
от 22.06.2015 г. N ММВ-7-14/249@

                        ИНН                                      
                                                                       
  5350   1011       КПП                   Стр. 0 0 1        

Форма N ТС-1

Форма по КНД 1110050

УВЕДОМЛЕНИЕ
О ПОСТАНОВКЕ НА УЧЕТ (ВНЕСЕНИИ ИЗМЕНЕНИЙ ПОКАЗАТЕЛЕЙ ОБЪЕКТА ОСУЩЕСТВЛЕНИЯ ТОРГОВЛИ, ПРЕКРАЩЕНИИ ОБЪЕКТА ОБЛОЖЕНИЯ СБОРОМ) ОРГАНИЗАЦИИ ИЛИ ИНДИВИДУАЛЬНОГО ПРЕДПРИНИМАТЕЛЯ В КАЧЕСТВЕ ПЛАТЕЛЬЩИКА ТОРГОВОГО СБОРА В НАЛОГОВОМ ОРГАНЕ ПО ОБЪЕКТУ ОСУЩЕСТВЛЕНИЯ ВИДА ПРЕДПРИНИМАТЕЛЬСКОЙ ДЕЯТЕЛЬНОСТИ, В ОТНОШЕНИИ КОТОРОГО УСТАНОВЛЕН ТОРГОВЫЙ СБОР

  1 - возникновение объекта обложения сбора;                                      
    2 - изменение показателей объекта осуществления торговли;   Представляется в налоговый орган (код)          
    3 - прекращение объекта обложения сбором.                                      
                                                                               
Сведения о плательщике сбора                                              
                                                                               
Организация/индивидуальный предприниматель                              
                                                                               
                                                                             
                                                                               
                                                                             
                                                                               
                                                                             
                                                                               
                                                                             
                                                                               
(полное наименование организации/фамилия, имя, отчество <1> индивидуального предпринимателя)
                                                                               
ОГРН <2>                               / ОГРНИП <3>                            
                                                                               
На           страницах с приложением подтверждающих документов или их копий <4> на         листах
                                                                                   
  Достоверность и полноту сведений, указанных в настоящем уведомлении, подтверждаю:     Заполняется работником налогового органа  
      Сведения о представлении уведомления  
                                                                                       
      1 - индивидуальный предприниматель     Данное уведомление представлено (код)            
      2 - представитель индивидуального предпринимателя <4>                                              
      3 - руководитель организации     на         страницах с приложением копии документа <4>  
      4 - представитель организации <4>                                              
                                              на         листах                
                                                                                     
                                              Дата представления уведомления     .     .        
                                                                 
                                                                                       
                                              Зарегистрировано                        
                                              за N                              
  (фамилия, имя, отчество <1> руководителя организации либо представителя полностью)                                              
                                                                                       
  ИНН <5>                                                                              
                                                                                     
  Номер контактного телефона                                                    
                                                                                       
                                                                                     
                                                                                       
  E-mail                                                                                
                                                                                       
  Подпись       Дата     .     .                                                      
                                                                                   
                                                                                       
  Наименование документа, подтверждающего полномочия представителя                                              
                                                                                       
                                                                                     
                                                                                       
                                                                                     
                                              Фамилия, И.О. <1>   Подпись  

<1> Отчество указывается при наличии.
<2> Заполняется российской организацией.
<3> Заполняется индивидуальным предпринимателем.
<4> К уведомлению прилагается копия документа, подтверждающего полномочия представителя.
<5> Заполняется в отношении физических лиц, имеющих документ, подтверждающий присвоение ИНН (Свидетельство о постановке на учет в налоговом органе, отметка в паспорте гражданина Российской Федерации), и использующих ИНН наряду с персональными данными.
                                                                                       
                                                                                       
                          ИНН                
                                                                     
    5350   1028     КПП                   Стр.      

ИНФОРМАЦИЯ ОБ ОБЪЕКТЕ ОБЛОЖЕНИЯ ТОРГОВЫМ СБОРОМ <1>

1. Информация в отношении вида предпринимательской деятельности                        
                                                                               
1.1. Дата возникновения (прекращения) объекта обложения сбором, изменения показателей объекта обложения сбором       .     .        
                     
                                                                               
1.2. Код вида торговой деятельности <2>                                
                                                                               
2. Информация об объекте осуществления торговли                                      
                                                                               
2.1. Код по ОКТМО                                                  
                                                                               
2.2. Код объекта осуществления торговли <2>                                        
                                                                               
2.3. Наименование объекта осуществления торговли                          
                                                                               
                                                                             
                                                                               
2.4. Адрес объекта осуществления торговли <3>                                            
                                                                               
Почтовый               Код региона                                            
индекс                                                                        
                                                                               
Район                                                                    
                                                                               
Город                                                                    
                                                                               
Населенный                                                                    
пункт                                                                      
                                                                               
Улица <4>                                                                    
                                                                               
Номер дома (владения)                   Номер корпуса                   Офис                
                                (строения)                                      
                                                                               
2.5. Основание для пользования объектом осуществления торговли     1 - собственность; 2 - аренда; 3 - иное основание      
                                                                               
2.6. Номер разрешения на размещение нестационарного объекта торговли                              
                                                                               
2.7. Кадастровый номер здания                                                
                                                                               
                                                                             
                                                                               
2.8. Кадастровый номер помещения                                              
                                                                               
                                                                             
                                                                               
2.9. Кадастровый номер земельного участка (указывается в случае осуществления деятельности по организации розничных рынков)
                                                                               
                                                                             
                                                                               
2.10. Площадь торгового зала (розничного рынка) объекта осуществления торговли (кв. м)               .      
                                                                               
3. Расчет суммы сбора                                                    
                                                                               
3.1. Ставка сбора на объект осуществления торговли (в рублях)                        
                                                                               
3.2. Ставка сбора, установленная в кв. м (в рублях)                 .      
                                                                               
3.3. Исчисленная сумма сбора за квартал (в рублях)                        
                                                                               
3.4. Сумма льготы, предоставляемая на объект осуществления торговли (в рублях) <5>                        
                                                                               
3.5. Код налоговой льготы <2>                        
                                                                               
3.6. Сумма сбора за квартал (в рублях) (стр. 3.3 - стр. 3.4)                        
                                                                               

<1> В случае, если количество видов предпринимательской деятельности и (или) мест осуществления предпринимательской деятельности составляет более 1, заполняется необходимое количество листов приложения.
<2> Указывается в соответствии с порядком заполнения настоящего уведомления.
<3> При осуществлении развозной, разносной торговли заполняются код региона, район, город, населенный пункт.
<4> Указывается наименование элемента улично-дорожной сети (например, улицы, проспекта, переулка, проезда и иного).
<5> Сумма льготы, предоставляемая на объект осуществления торговли, заполняется в том случае, если она предусмотрена соответствующим нормативным правовым актом представительного органа муниципального образования (законами городов федерального значения Москвы, Санкт-Петербурга и Севастополя).
                                                                               
                                                                               

Приложение N 2

УТВЕРЖДЕН
приказом ФНС России
от 22.06.2015 г. N ММВ-7-14/249@

                        ИНН                                      
                                                                       
  5380   1012       КПП                   Стр. 0 0 1        

Форма N ТС-2

Форма по КНД 1110051

УВЕДОМЛЕНИЕ
О СНЯТИИ С УЧЕТА ОРГАНИЗАЦИИ ИЛИ ИНДИВИДУАЛЬНО ПРЕДПРИНИМАТЕЛЯ В КАЧЕСТВЕ ПЛАТЕЛЬЩИКА ТОРГОВОГО СБОРА В НАЛОГОВОМ ОРГАНЕ ПО ОБЪЕКТУ ОСУЩЕСТВЛЕНИЯ ВИДА ПРЕДПРИНИМАТЕЛЬСКОЙ ДЕЯТЕЛЬНОСТИ, В ОТНОШЕНИИ КОТОРОГО УСТАНОВЛЕН ТОРГОВЫЙ СБОР <1>

Сведения о плательщике сбора                 Представляется в налоговый орган (код)          
                                                                               
Организация/индивидуальный предприниматель                              
                                                                               
                                                                             
                                                                               
                                                                             
                                                                               
                                                                             
                                                                               
                                                                             
                                                                               
(полное наименование организации/фамилия, имя, отчество <2> индивидуального предпринимателя)
                                                                               
ОГРН <3>                               / ОГРНИП <4>                            
                                                                             
Дата прекращения осуществления предпринимательской деятельности, в отношении которой установлен торговый сбор       .     .      
                     
                                                                               
Настоящее уведомление составлено на 1 странице с приложением подтверждающих документов или их копий <5> на           листах
                                                                                   
  Достоверность и полноту сведений, указанных в настоящем уведомлении, подтверждаю:     Заполняется работником налогового органа  
      Сведения о представлении уведомления  
                                                                                       
      1 - индивидуальный предприниматель     Данное уведомление представлено (код)            
      2 - представитель индивидуального предпринимателя <5>                                              
      3 - руководитель организации     на 1 странице с приложением копии документа <5>
      4 - представитель организации <5>                                              
                                              на         листах                
                                                                                     
                                              Дата представления уведомления     .     .        
                                                                 
                                                                                       
                                              Зарегистрировано                        
                                              за N                              
  (фамилия, имя, отчество <2> руководителя организации либо представителя полностью)                                              
                                                                                       
  ИНН <6>                                                                              
                                                                                     
  Номер контактного телефона                                                    
                                                                                       
                                                                                     
                                                                                       
  E-mail                                                                                
                                                                                       
  Подпись       Дата     .     .                                                      
                                                                                   
                                                                                       
  Наименование документа, подтверждающего полномочия представителя                                              
                                                                                       
                                                                                     
                                                                                       
                                                                                     
                                              Фамилия, И.О. <2>   Подпись  

<1> Представляется в случае прекращения осуществления всех видов предпринимательской деятельности с использованием объектов осуществления торговли, в отношении которых установлен торговый сбор.
<2> Отчество указывается при наличии.
<3> Заполняется российской организацией.
<4> Заполняется индивидуальным предпринимателем.
<5> К уведомлению прилагается копия документа, подтверждающего полномочия представителя.
<6> Заполняется в отношении физических лиц, имеющих документ, подтверждающий присвоение ИНН (Свидетельство о постановке на учет в налоговом органе, отметка в паспорте гражданина Российской Федерации), и использующих ИНН наряду с персональными данными.
                                                                                       
                                                                                       

Приложение N 3

УТВЕРЖДЕН
приказом ФНС России
от 22.06.2015 г. N ММВ-7-14/249@

ФОРМАТ ПРЕДСТАВЛЕНИЯ УВЕДОМЛЕНИЯ О ПОСТАНОВКЕ НА УЧЕТ (ВНЕСЕНИИ ИЗМЕНЕНИЙ ПОКАЗАТЕЛЕЙ ОБЪЕКТА ОСУЩЕСТВЛЕНИЯ ТОРГОВЛИ, ПРЕКРАЩЕНИИ ОБЪЕКТА ОБЛОЖЕНИЯ СБОРОМ) ОРГАНИЗАЦИИ ИЛИ ИНДИВИДУАЛЬНОГО ПРЕДПРИНИМАТЕЛЯ В КАЧЕСТВЕ ПЛАТЕЛЬЩИКА ТОРГОВОГО СБОРА В НАЛОГОВОМ ОРГАНЕ ПО ОБЪЕКТУ ОСУЩЕСТВЛЕНИЯ ВИДА ПРЕДПРИНИМАТЕЛЬСКОЙ ДЕЯТЕЛЬНОСТИ, В ОТНОШЕНИИ КОТОРОГО УСТАНОВЛЕН ТОРГОВЫЙ СБОР, В ЭЛЕКТРОННОЙ ФОРМЕ

I. ОБЩИЕ СВЕДЕНИЯ

1. Настоящий Формат описывает требования к XML файлам (далее - файлам обмена) передачи в электронной форме сведений по уведомлению о постановке на учет (внесении изменений показателей объекта осуществления торговли, прекращении объекта обложения сбором) организации или индивидуального предпринимателя в качестве плательщика торгового сбора в налоговом органе по объекту осуществления вида предпринимательской деятельности, в отношении которого установлен торговый сбор, в налоговые органы.

2. Номер версии настоящего Формата 5.01, часть DXXXV.

II. ОПИСАНИЕ ФАЙЛА ОБМЕНА

3. Имя файла обмена должно иметь следующий вид:

R_T_A_K_O_GGGGMMDD_N, где:

R_T - префикс, принимающий значение UT_UVTORGSB;.

А_К - идентификатор получателя информации, где: А - идентификатор получателя, которому направляется файл обмена, К - идентификатор конечного получателя, для которого предназначена информация из данного файла обмена <1>. Каждый из идентификаторов (А и К) имеет вид для налоговых органов - четырехразрядный код (код налогового органа в соответствии с классификатором "Система обозначения налоговых органов" (СОНО);

<1> Передача файла от отправителя к конечному получателю (К) может осуществляться в несколько этапов через другие налоговые органы, осуществляющие передачу файла на промежуточных этапах, которые обозначаются идентификатором А. В случае передачи файла от отправителя к конечному получателю при отсутствии налоговых органов, осуществляющих передачу на промежуточных этапах, значения идентификаторов А и К совпадают.

О - идентификатор отправителя информации, имеет вид:

для организаций - девятнадцатиразрядный код (идентификационный номер налогоплательщика (далее - ИНН) и код причины постановки на учет (далее - КПП) организации (обособленного подразделения);

для физических лиц - двенадцатиразрядный код (ИНН физического лица, при наличии. При отсутствии ИНН - последовательность из двенадцати нулей);

GGGG - год формирования передаваемого файла, ММ - месяц, DD - день;

N - идентификационный номер файла (длина - от 1 до 36 знаков. Идентификационный номер файла должен обеспечивать уникальность файла).

Расширение имени файла - xml. Расширение имени файла может указываться как строчными, так и прописными буквами.

Параметры первой строки файла обмена

Первая строка XML файла должна иметь следующий вид:

<?xml version ="1.0" encoding ="windows-1251"?>

Имя файла, содержащего XML схему файла обмена, должно иметь следующий вид:

UT_UVTORGSB_1_535_00_05_01_xx, где хх - номер версии схемы.

Расширение имени файла - xsd.

XML схема файла обмена приводится отдельным файлом и размещается на сайте Федеральной налоговой службы.

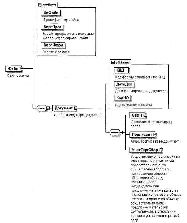
4. Логическая модель файла обмена представлена в виде диаграммы структуры файла обмена на рисунке 1 настоящего Формата. Элементами логической модели файла обмена являются элементы и атрибуты XML файла. Перечень структурных элементов логической модели файла обмена и сведения о них приведены в таблицах 4.1 - 4.17 настоящего Формата.

Для каждого структурного элемента логической модели файла обмена приводятся следующие сведения:

наименование элемента. Приводится полное наименование элемента <1>;

<1> В строке таблицы могут быть описаны несколько элементов, наименования которых разделены символом "|". Такая форма записи применяется в случае возможного наличия в файле обмена только одного элемента из описанных в этой строке.

сокращенное наименование (код) элемента. Приводится сокращенное наименование элемента. Синтаксис сокращенного наименования должен удовлетворять спецификации XML;

признак типа элемента. Может принимать следующие значения: "С" - сложный элемент логической модели (содержит вложенные элементы), "П" - простой элемент логической модели, реализованный в виде элемента XML файла, "А" - простой элемент логической модели, реализованный в виде атрибута элемента XML файла. Простой элемент логической модели не содержит вложенные элементы;

формат элемента. Формат элемента представляется следующими условными обозначениями: Т - символьная строка; N - числовое значение (целое или дробное).

Формат символьной строки указывается в виде Т(n-к) или Т(= к), где: n - минимальное количество знаков, к - максимальное количество знаков, символ "-" - разделитель, символ "=" означает фиксированное количество знаков в строке. В случае, если минимальное количество знаков равно 0, формат имеет вид Т(О-к). В случае, если максимальное количество знаков неограниченно, формат имеет вид Т(n-).

Формат числового значения указывается в виде N(m.K), где: m - максимальное количество знаков в числе, включая знак (для отрицательного числа), целую и дробную часть числа без разделяющей десятичной точки, к - максимальное число знаков дробной части числа. Если число знаков дробной части числа равно 0 (то есть число целое), то формат числового значения имеет вид N(m).

Для простых элементов, являющихся базовыми в XML (определенными в сети Интернет по электронному адресу: http://www.w3.org/TR/xmlschema-0), например, элемент с типом "date", поле "Формат элемента" не заполняется. Для таких элементов в поле "Дополнительная информация" указывается тип базового элемента;

признак обязательности элемента определяет обязательность присутствия элемента (совокупности наименования элемента и его значения) в файле обмена. Признак обязательности элемента может принимать следующие значения: "О" - наличие элемента в файле обмена обязательно; "Н" - присутствие элемента в файле обмена необязательно, то есть элемент может отсутствовать. Если элемент принимает ограниченный перечень значений (по классификатору, кодовому словарю и тому подобному), то признак обязательности элемента дополняется символом "К". Например, "ОК". В случае, если количество реализаций элемента может быть более одной, то признак обязательности элемента дополняется символом "М". Например, "НМ" или "ОКМ".

К вышеперечисленным признакам обязательности элемента может добавляться значение "У" в случае описания в XML схеме условий, предъявляемых к элементу в файле обмена, описанных в графе "Дополнительная информация". Например, "НУ" или "ОКУ";

дополнительная информация содержит, при необходимости, требования к элементу файла обмена, не указанные ранее. Для сложных элементов указывается ссылка на таблицу, в которой описывается состав данного элемента. Для элементов, принимающих ограниченный перечень значений из классификатора (кодового словаря и тому подобного), указывается соответствующее наименование классификатора (кодового словаря и тому подобного) или приводится перечень возможных значений. Для классификатора (кодового словаря и тому подобного) может указываться ссылка на его местонахождение. Для элементов, использующих пользовательский тип данных, указывается наименование типового элемента.

Рисунок 1. Диаграмма структуры файла обмена

Таблица 4.1

Файл обмена (Файл)

Наименование элемента Сокращенное наименование (код) элемента Признак типа элемента Формат элемента Признак обязательности элемента Дополнительная информация
Идентификатор файла ИдФайл А Т( 1-255) ОУ Содержит (повторяет) имя сформированного файла (без расширения)
Версия программы, с помощью которой сформирован файл ВерсПрог А Т(1-40) О
Версия формата ВерсФорм А Т(1-5) О Принимает значение: 5.01
Состав и структура документа Документ С О Состав элемента представлен в табл. 4.2

Таблица 4.2

Состав и структура документа (Документ)

Наименование элемента Сокращенное наименование (код) элемента Признак типа элемента Формат элемента Признак обязательности элемента Дополнительная информация
Код формы отчетности по КНД КНД А Т(=7) ОК Типовой элемент <КНДТип>. Принимает значение: 1110050
Дата формирования документа ДатаДок А Т(=10) О Типовой элемент <ДатаТип>. Дата в формате ДД.ММ.ГГГГ
Код налогового органа КодНО А Т(=4) ОК Типовой элемент <СОНОТип>.
Значение выбирается в соответствии с классификатором "Система обозначений налоговых органов"
Сведения о плательщике сбора СвНП С О Состав элемента представлен в табл. 4.3
Лицо, подписавшее документ Подписант С О Состав элемента представлен в табл. 4.6
Уведомление о постановке на учет (внесении изменений показателей объекта осуществления торговли, прекращении объекта обложения сбором) организации или индивидуального предпринимателя в качестве плательщика торгового сбора в налоговом органе по объекту осуществления вида предпринимательской деятельности, в отношении которого установлен торговый сбор УчетТоргСбор С О Состав элемента представлен в табл. 4.8

Таблица 4.3

Сведения о плательщике сбора (СвНП)

Наименование элемента Сокращенное наименование (код) элемента Признак типа элемента Формат элемента Признак обязательности элемента Дополнительная информация
Признак уведомления ПрТоргСбор А Т(=1) ОК Принимает значение:
        1 - возникновение объекта обложения сбора |
          2 - изменение показателей объекта осуществления торговли |
          3 - прекращение объекта обложения сбором
Плательщик сбора - организация | НПЮЛ С О Состав элемента представлен в табл. 4.4
Плательщик сбора - индивидуальный предприниматель НПФЛ С О Состав элемента представлен в табл. 4.5

Таблица 4.4

Плательщик сбора - организация (НПЮЛ)

Наименование элемента Сокращенное наименование (код) элемента Признак типа элемента Формат элемента Признак обязательности элемента Дополнительная информация
Полное наименование организации НаимОрг А Т(1-1000) О
ИНН организации ИННЮЛ А Т(=10) О Типовой элемент <ИННЮЛТип>
КПП КПП А Т(=9) О Типовой элемент <КППТип>
ОГРН ОГРН А Т(=13) Н Типовой элемент <ОГРНТип>

Таблица 4.5

Плательщик сбора - индивидуальный предприниматель (НПФЛ)

Наименование элемента Сокращенное наименование (код) элемента Признак типа элемента Формат элемента Признак обязательности элемента Дополнительная информация
ИНН физического лица, зарегистрированного в качестве индивидуального предпринимателя ИННФЛ А Т(=12) О Типовой элемент <ИННФЛТип>
ОГРНИП ОГРНИП А Т(=15) О Типовой элемент <ОГРНИПТип>
Фамилия, имя, отчество физического лица, зарегистрированного в качестве индивидуального предпринимателя ФИО С О Типовой элемент <ФИОТип>.
Состав элемента представлен в табл. 4.17

Таблица 4.6

Лицо, подписавшее документ (Подписант)

Наименование элемента Сокращенное наименование (код) элемента Признак типа элемента Формат элемента Признак обязательности элемента Дополнительная информация
Признак лица, подписавшего документ ПрПодп А Т(=1) ОК Принимает значение:
        1 - индивидуальный предприниматель |
          2 - представитель индивидуального
предпринимателя |
          3 - руководитель организации |
          4 - представитель организации
ИНН физического лица ИННФЛ А Т(=12) Н Типовой элемент <ИННФЛТип>
Номер контактного телефона Тлф А Т(1-20) Н
E-mail E-mail А Т(1-50) Н
Фамилия, имя, отчество ФИО С НУ Типовой элемент <ФИОТип>.
Состав элемента представлен в табл. 4.17. Элемент обязателен для <ПрПодп>= 2 | 3 | 4
Сведения о представителе плательщика сбора СвПред С НУ Состав элемента представлен в табл. 4.7 Элемент обязателен при <ПрПодп> = 2 | 4

Таблица 4.7

Сведения о представителе плательщика сбора (СвПред)

Наименование элемента Сокращенное наименование (код) элемента Признак типа элемента Формат элемента Признак обязательности элемента Дополнительная информация
Наименование документа, подтверждающего полномочия представителя НаимДок А Т(1-120) О
Наименование организации - представителя налогоплательщика НаимОрг А Т( 1-1000) Н Элемент применяется только при представлении уведомления в электронной форме и при этом обязателен, если <ПрПодп> = 2 | 4
и представителем (индивидуального предпринимателя или организации) является организация

Таблица 4.8

Уведомление о постановке на учет (внесении изменений показателей объекта осуществления торговли, прекращении объекта обложения сбором) организации или индивидуального предпринимателя в качестве плательщика торгового сбора в налоговом органе по объекту осуществления вида предпринимательской деятельности, в отношении которого установлен торговый сбор (УчетТоргСбор)

Наименование элемента Сокращенное наименование (код) элемента Признак типа элемента Формат элемента Признак обязательности элемента Дополнительная информация
Информация об объекте обложения торговым сбором ОбТоргСбор С ОМ Состав элемента представлен в табл. 4.9

Таблица 4.9

Информация об объекте обложения торговым сбором (ОбТоргСбор)

Наименование элемента Сокращенное наименование (код) элемента Признак типа элемента Формат элемента Признак обязательности элемента Дополнительная информация
Информация в отношении вида предпринимательской деятельности СведВидПД С О Состав элемента представлен в табл. 4.10
Информация об объекте осуществления торговли СведОбТорг С О Состав элемента представлен в табл. 4.11
Расчет суммы сбора РасчСумСбор С О Состав элемента представлен в табл. 4.15

Таблица 4.10

Информация в отношении вида предпринимательской деятельности (СведВидПД)

Наименование элемента Сокращенное наименование (код) элемента Признак типа элемента Формат элемента Признак обязательности элемента Дополнительная информация
Дата возникновения (прекращения) объекта обложения сбором, изменения показателей объекта обложения сбором ДатаВозникИсп А Т(=10) О Типовой элемент <ДатаТип>. Дата в формате ДЦ.ММ.ГГГГ
Код вида торговой деятельности КодВидТорг А Т(=2) ОК Принимает значение:
          01 - торговля через объекты стационарной торговой сети, не имеющие торговых залов (за исключением объектов стационарной торговой сети, не имеющих торговых залов, являющиеся автозаправочными станциями) |
          02 - торговля через объекты нестационарной торговой сети |
          03 - торговля через объекты стационарной торговой сети, имеющей торговые залы |
          04 - торговля, осуществляемая путем отпуска товаров со склада |
          05 - деятельность по организации розничных рынков

Таблица 4.11

Информация об объекте осуществления торговли (СведОбТорг)

Наименование элемента Сокращенное наименование (код) элемента Признак типа элемента Формат элемента Признак обязательности элемента Дополнительная информация
Код по ОКТМО ОКТМО А Т(=8)| Т(=11) ОК Типовой элемент <ОКТМОТип>. Принимает значение в соответствии с Общероссийским классификатором территорий муниципальных образований
Код объекта осуществления торговли КодВидОб А Т(=2) ОК Принимает значение:
          01 - магазин |
          02 - павильон |
          03 - розничный рынок |
          04-киоск |
          05 - торговая палатка |
          06 - торговый автомат (вендинговый
автомат) |
          07 - объекты развозной (разносной)
торговли) |
          08 - иное
Наименование объекта осуществления торговли НаимТоргОб А Т(1-60) Н
Основание для пользования объектом осуществления торговли ОснПользОб А Т(=1) ОК Принимает значение:
          1 - собственность |
          2 - аренда |
          3 - иное основание
Номер разрешения на размещение нестационарного объекта торговли НомерРазр А Т(1-15) О
Кадастровый номер здания КадастрНомЗд А Т(1-100) Н
Кадастровый номер помещения КадастНомПом А Т( 1-100) Н
Кадастровый номер земельного участка КадастНомЗУ А Т(1-100) Н
Площадь торгового зала (розничного рынка) объекта осуществления торговли ПлощОбТорг А N(9.2) НУ Элемент обязателен при выполнении одного из условий, приведенных ниже:
- наличии элемента <СтавкаКвМ> (из
табл.4.15)
- при наличии элемента <СтавкаОбТорг> (из
табл.4.15) и <КодВидТорг> = 03 | 05 (из табл.4.10)
Порядковый номер объекта осуществления торговли | НомОбъект П Т(=3) ОУ Элемент применяется только при <ПрТоргСбор>=1 и представляется в виде порядкового номера объекта в настоящем файле, начиная с 002
Идентификатор объекта осуществления торговли ИдОбъект С ОУ Элемент применяется только при <ПрТоргСбор> = 2 | 3.
Состав элемента представлен в табл. 4.12
          Элементы <НомОбъект> и <ИдОбъект> применяются только при представлении уведомления в электронной форме
Адрес объекта осуществления торговли АдрОбТорг С О Типовой элемент <АдрРФТип>.
Состав элемента представлен в табл. 4.16

Таблица 4.12

Идентификатор объекта осуществления торговли (ИдОбьект)

Наименование элемента Сокращенное наименование (код) элемента Признак типа элемента Формат элемента Признак обязательности элемента Дополнительная информация
Информация из уведомления о постановке на учет объекта осуществления торговли | СведУвед С О Состав элемента представлен в табл. 4.13
Информация из акта о выявлении нового объекта обложения сбором или акта о выявлении недостоверных сведений в отношении объекта обложения сбором СведАкт С О Состав элемента представлен в табл. 4.14

Таблица 4.13

Информация из уведомления о постановке на учет объекта осуществления торговли (СведУвед)

Наименование элемента Сокращенное наименование (код) элемента Признак типа элемента Формат элемента Признак обязательности элемента Дополнительная информация
Порядковый номер объекта торговли из файла уведомления о постановке на учет объекта торговли НомОбъектУв А Т(=3) О
Идентификатор файла с уведомлением о постановке на учет объекта торговли ИдФайлУв А Т( 1-255) О Содержит (повторяет) имя сформированного файла (без расширения)

Таблица 4.14

Информация из акта о выявлении нового объекта обложения сбором или акта о выявлении недостоверных сведений в отношении объекта обложения сбором (СведАкт)

Наименование элемента Сокращенное наименование (код) элемента Признак Типа элемента Формат элемента Признак обязательности элемента Дополнительная информация
Номер акта НомАкт А Т(1-25) О
Дата акта ДатаАкт А Т(=10) О Типовой элемент <ДатаТип>. Дата в формате ДД.ММ.ГГГГ

Таблица 4.15

Расчет суммы сбора (РасчСумСбор)

Наименование элемента Сокращенное наименование (код) элемента Признак типа элемента Формат элемента Признак обязательности элемента Дополнительная информация
Исчисленная сумма сбора за квартал ИсчислКв А N(8) ОУ Элемент принимает следующее значение:
- при наличии элемента <СтавкаОбТорг> равно его значению;
- при наличии элемента <СтавкаКвМ> равно произведению его значения на значение элемента <ПлощОбТорг> (из табл.4.11), округленному до целого числа
Сумма льготы, предоставляемая на объект осуществления торговли СумЛьгот А N(8) Н
Код налоговой льготы КодЛьгот А Т(1-12) Н
Сумма сбора за квартал СумСборКв А N(8) ОУ Элемент принимает следующее значение:
- при наличии элемента <СумЛьгот>
• равно разности значений элементов <ИсчислКв> и <СумЛьгот>, если <ИсчислКв> больше или равно <СумЛьгот>,
• равно нулю, если <ИсчислКв> меньше <СумЛьгот>;
- при отсутствии элемента <СумЛьгот> равно значению элемента <ИсчислКв>
Ставка сбора на объект осуществления торговли | СтавкаОбТорг П N(8) О  
Ставка сбора, установленная в квадратных метрах СтавкаКвМ П N(10.2) О

Таблица 4.16

Адрес в Российской Федерации (АдрРФТип)

Наименование элемента Сокращенное наименование (код) элемента Признак типа элемента Формат элемента Признак обязательности элемента Дополнительная информация
Индекс Индекс А Т(=6) Н
Код региона КодРегион А Т(=2) ОК Типовой элемент <ССРФТип>.
Принимает значения в соответствии со справочником "Субъекты Российской Федерации" из приложения N 1 к Порядку заполнения формы N ТС-1
Район Район А Т(1-50) Н
Город Город А Т(1-50) Н
Населенный пункт НаселПункт А Т(1-50) Н
Улица Улица А Т(1-50) Н
Дом Дом А Т(1-20) Н
Корпус Корпус А Т(1-20) Н
Офис Кварт А Т(1-20) Н

Таблица 4.17

Фамилия, имя, отчество (ФИОТип)

Наименование элемента Сокращенное наименование (код) элемента Признак типа элемента Формат элемента Признак обязательности элемента Дополнительная информация
Фамилия Фамилия А Т(1-60) О
Имя Имя А Т(1-60) О
Отчество Отчество А Т(1-60) Н

Приложение N 4

УТВЕРЖДЕН
приказом ФНС России
от 22.06.2015 г. N ММВ-7-14/249@

ФОРМАТ ПРЕДСТАВЛЕНИЯ УВЕДОМЛЕНИЯ О СНЯТИИ С УЧЕТА ОРГАНИЗАЦИИ ИЛИ ИНДИВИДУАЛЬНОГО ПРЕДПРИНИМАТЕЛЯ В КАЧЕСТВЕ ПЛАТЕЛЬЩИКА ТОРГОВОГО СБОРА В НАЛОГОВОМ ОРГАНЕ ПО ОБЪЕКТУ ОСУЩЕСТВЛЕНИЯ ВИДА ПРЕДПРИНИМАТЕЛЬСКОЙ ДЕЯТЕЛЬНОСТИ, В ОТНОШЕНИИ КОТОРОГО УСТАНОВЛЕН ТОРГОВЫЙ СБОР, В ЭЛЕКТРОННОЙ ФОРМЕ

I. ОБЩИЕ СВЕДЕНИЯ

1. Настоящий Формат описывает требования к XML файлам (далее - файлам обмена) передачи в электронной форме сведений по уведомлению о снятии с учета организации или индивидуального предпринимателя в качестве плательщика торгового сбора в налоговом органе по объекту осуществления вида предпринимательской деятельности, в отношении которого установлен торговый сбор, в налоговые органы.

2. Номер версии настоящего Формата 5.01, часть DXXXVIII.

II. ОПИСАНИЕ ФАЙЛА ОБМЕНА

3. Имя файла обмена должно иметь следующий вид:

R_T_A_K_O_GGGGMMDD_N, где:

R_T-префикс, принимающий значение UT_UVTORGSBSN;

А_К - идентификатор получателя информации, где: А - идентификатор получателя, которому направляется файл обмена, К - идентификатор конечного получателя, для которого предназначена информация из данного файла обмена <1>. Каждый из идентификаторов (А и К) имеет вид для налоговых органов - четырехразрядный код (код налогового органа в соответствии с классификатором "Система обозначения налоговых органов" (СОНО);

<1> Передача файла от отправителя к конечному получателю (К) может осуществляться в несколько этапов через другие налоговые органы, осуществляющие передачу файла на промежуточных этапах, которые обозначаются идентификатором А. В случае передачи файла от отправителя к конечному получателю при отсутствии налоговых органов, осуществляющих передачу на промежуточных этапах, значения идентификаторов А и К совпадают.

О - идентификатор отправителя информации, имеет вид:

для организаций - девятнадцатиразрядный код (идентификационный номер налогоплательщика (далее - ИНН) и код причины постановки на учет (далее - КПП) организации (обособленного подразделения);

для физических лиц - двенадцатиразрядный код (ИНН физического лица, при наличии. При отсутствии ИНН - последовательность из двенадцати нулей); GGGG - год формирования передаваемого файла, ММ - месяц, DD - день;

N - идентификационный номер файла (длина - от 1 до 36 знаков. Идентификационный номер файла должен обеспечивать уникальность файла).

Расширение имени файла - xml. Расширение имени файла может указываться как строчными, так и прописными буквами.

Параметры первой строки файла обмена

Первая строка XML файла должна иметь следующий вид:

<?xml version ="1.0" encoding ="windows-1251"?>

Имя файла, содержащего XML схему файла обмена, должно иметь следующий вид:

UT_UVTORGSBSN_1_538_00_05_01_xx , где хх - номер версии схемы. Расширение имени файла - xsd.

XML схема файла обмена приводится отдельным файлом и размещается на сайте Федеральной налоговой службы.

4. Логическая модель файла обмена представлена в виде диаграммы структуры файла обмена на рисунке 1 настоящего Формата. Элементами логической модели файла обмена являются элементы и атрибуты XML файла. Перечень структурных элементов логической модели файла обмена и сведения о них приведены в таблицах 4.1 - 4.9 настоящего Формата.

Для каждого структурного элемента логической модели файла обмена приводятся следующие сведения:

наименование элемента. Приводится полное наименование элемента <1>;

<1> В строке таблицы могут быть описаны несколько элементов, наименования которых разделены символом "|". Такая форма записи применяется в случае возможного наличия в файле обмена только одного элемента из описанных в этой строке.

сокращенное наименование (код) элемента. Приводится сокращенное наименование элемента. Синтаксис сокращенного наименования должен удовлетворять спецификации XML;

признак типа элемента. Может принимать следующие значения: "С" - сложный элемент логической модели (содержит вложенные элементы), "П" - простой элемент логической модели, реализованный в виде элемента XML файла, "А" - простой элемент логической модели, реализованный в виде атрибута элемента XML файла. Простой элемент логической модели не содержит вложенные элементы;

формат элемента. Формат элемента представляется следующими условными обозначениями: Т - символьная строка; N - числовое значение (целое или дробное).

Формат символьной строки указывается в виде Т(n-к) или Т(=к), где: n - минимальное количество знаков, к - максимальное количество знаков, символ "-" - разделитель, символ "=" означает фиксированное количество знаков в строке. В случае, если минимальное количество знаков равно 0, формат имеет вид Т(О-к). В случае, если максимальное количество знаков неограниченно, формат имеет вид Т(n-).

Формат числового значения указывается в виде N(m.K), где: m - максимальное количество знаков в числе, включая знак (для отрицательного числа), целую и дробную часть числа без разделяющей десятичной точки, к - максимальное число знаков дробной части числа. Если число знаков дробной части числа равно 0 (то есть число целое), то формат числового значения имеет вид N(m).

Для простых элементов, являющихся базовыми в XML (определенными в сети Интернет по электронному адресу: http://www.w3.org/TR/xmlschema-0), например, элемент с типом "date", поле "Формат элемента" не заполняется. Для таких элементов в поле "Дополнительная информация" указывается тип базового элемента;

признак обязательности элемента определяет обязательность присутствия элемента (совокупности наименования элемента и его значения) в файле обмена. Признак обязательности элемента может принимать следующие значения: "О" - наличие элемента в файле обмена обязательно; "Н" - присутствие элемента в файле обмена необязательно, то есть элемент может отсутствовать. Если элемент принимает ограниченный перечень значений (по классификатору, кодовому словарю и тому подобному), то признак обязательности элемента дополняется символом "К". Например, "ОК". В случае, если количество реализаций элемента может быть более одной, то признак обязательности элемента дополняется символом "М". Например, "НМ" или "ОКМ".

К вышеперечисленным признакам обязательности элемента может добавляться значение "У" в случае описания в XML схеме условий, предъявляемых к элементу в файле обмена, описанных в графе "Дополнительная информация". Например, "НУ" или "ОКУ";

дополнительная информация содержит, при необходимости, требования к элементу файла обмена, не указанные ранее. Для сложных элементов указывается ссылка на таблицу, в которой описывается состав данного элемента. Для элементов, принимающих ограниченный перечень значений из классификатора (кодового словаря и тому подобного), указывается соответствующее наименование классификатора (кодового словаря и тому подобного) или приводится перечень возможных значений. Для классификатора (кодового словаря и тому подобного) может указываться ссылка на его местонахождение. Для элементов, использующих пользовательский тип данных, указывается наименование типового элемента.

Рисунок 1. Диаграмма структуры файла обмена

Таблица 4.1

Файл обмена (Файл)

Наименование элемента Сокращенное наименование (код) элемента Признак типа элемента Формат элемента Признак обязательности элемента Дополнительная информация
Идентификатор файла ИдФайл А Т( 1-255) ОУ Содержит (повторяет) имя сформированного файла (без расширения)
Версия программы, с помощью которой сформирован файл ВерсПрог А Т(1-40) О
Версия формата ВерсФорм А Т(1-5) О Принимает значение: 5.01
Состав и структура документа Документ С О Состав элемента представлен в табл. 4.2

Таблица 4.2

Состав и структура документа (Документ)

Наименование элемента Сокращенное наименование (код) элемента Признак типа элемента Формат элемента Признак обязательности элемента Дополнительная информация
Код формы отчетности по КНД КНД А Т(=7) ОК Типовой элемент <КНДТип>. Принимает значение: 1110051
Дата формирования документа ДатаДок А Т(=10) О Типовой элемент <ДатаТип>. Дата в формате ДД.ММ.ГГГГ
Код налогового органа КодНО А Т(=4) ОК Типовой элемент <СОНОТип>.
Значение выбирается в соответствии с классификатором "Система обозначений налоговых органов"
Сведения о плательщике сбора СвНП С О Состав элемента представлен в табл. 4.3
Лицо, подписавшее документ Подписант С О Состав элемента представлен в табл. 4.6
Уведомление о снятии с учета организации или индивидуального предпринимателя в качестве плательщика торгового сбора в налоговом органе по объекту осуществления вида предпринимательской деятельности, в отношении которого установлен торговый сбор СнятУчТоргСбор С О Состав элемента представлен в табл. 4.8

Таблица 4.3

Сведения о плательщике сбора (СвНП)

Наименование элемента Сокращенное наименование (код) элемента Признак типа элемента Формат элемента Признак обязательности элемента Дополнительная информация
Плательщик сбора - организация | НПЮЛ С   О Состав элемента представлен в табл. 4.4
Плательщик сбора - индивидуальный предприниматель НПФЛ С О Состав элемента представлен в табл. 4.5

Таблица 4.4

Плательщик сборов - организация (НПЮЛ)

Наименование элемента Сокращенное наименование (код) элемента Признак типа элемента Формат элемента Признак обязательности элемента Дополнительная информация
Наименование организации НаимОрг А Т(1-1000) О
ИНН организации ИННЮЛ А Т(=10) О Типовой элемент <ИННЮЛТип>
КПП КПП А Т(=9) О Типовой элемент <КППТип>
ОГРН ОГРН А Т(=13) Н Типовой элемент <ОГРНТип>

Таблица 4.5

Плательщик сборов - индивидуальный предприниматель (НПФЛ)

Наименование элемента Сокращенное наименование (код) элемента Признак типа элемента Формат элемента Признак обязательности элемента Дополнительная информация
ИНН физического лица, зарегистрированного в качестве индивидуального предпринимателя ИННФЛ А Т(=12) О Типовой элемент <ИННФЛТип>
ОГРНИП ОГРНИП А Т(=15) О Типовой элемент <ОГРНИПТип>
Фамилия, имя, отчество физического лица, зарегистрированного в качестве индивидуального предпринимателя ФИО С О Типовой элемент <ФИОТип>.
Состав элемента представлен в табл. 4.9

Таблица 4.6

Лицо, подписавшее документ (Подписант)

Наименование элемента Сокращенное наименование (код) элемента Признак типа элемента Формат элемента Признак обязательности элемента Дополнительная информация
Признак лица, подписавшего документ ПрПодп А Т(=1) ОК Принимает значение:
        1 - индивидуальный предприниматель |
          2 - представитель индивидуального предпринимателя |
          3 - руководитель организации |
          4 - представитель организации
ИНН физического лица ИННФЛ А Т(=12) н Типовой элемент <ИННФЛТип>
Номер контактного телефона Тлф А Т(1-20) н
E-mail E-mail А Т(1-50) н
Фамилия, имя, отчество ФИО С НУ Типовой элемент <ФИОТип>.
Состав элемента представлен в табл. 4.9. Элемент обязателен для <ПрПодп>= 2 | 3 | 4
Сведения о представителе плательщика сбора СвПред С НУ Состав элемента представлен в табл. 4.7 Элемент обязателен при <ПрПодп> = 2 | 4

Таблица 4.7

Сведения о представителе плательщика сбора (СвПред)

Наименование элемента Сокращенное наименование (код) элемента Признак типа элемента Формат элемента Признак обязательности элемента Дополнительная информация
Наименование документа, подтверждающего полномочия представителя НаимДок А Т(1-120) О
Наименование организации - представителя налогоплательщика НаимОрг А ТЦ-1000) Н Элемент применяется только при представлении уведомления в электронной форме и при этом обязателен, если <ПрПодп> = 2 | 4
и представителем (индивидуального предпринимателя или организации) является организация

Таблица 4.8

Уведомление о снятии с учета организации или индивидуального предпринимателя в качестве плательщика торгового сбора в налоговом органе по объекту осуществления вида предпринимательской деятельности, в отношении которого установлен торговый сбор (СнятУчТоргСбор)

Наименование элемента Сокращенное наименование (код) элемента Признак типа элемента Формат элемента Признак обязательности элемента Дополнительная информация
Дата прекращения осуществления предпринимательской деятельности, в отношении которой установлен торговый сбор ДатаПрекрПД А Т(=10) О Типовой элемент <ДатаТип>. Дата в формате ДД.ММ.ГГГГ

Таблица 4.9

Фамилия, имя, отчество (ФИОТип)

Наименование элемента Сокращенное наименование (код) элемента Признак типа элемента Формат элемента Признак обязательности элемента Дополнительная информация
Фамилия Фамилия А Т(1-60) О
Имя Имя А Т(1-60) О
Отчество Отчество А Т(1-60) Н

Приложение N 5

УТВЕРЖДЕН
приказом ФНС России
от 22.06.2015 N ММВ-7-14/249@

ПОРЯДОК ЗАПОЛНЕНИЯ ФОРМ "УВЕДОМЛЕНИЕ О ПОСТАНОВКЕ НА УЧЕТ (ВНЕСЕНИИ ИЗМЕНЕНИЙ ПОКАЗАТЕЛЕЙ ОБЪЕКТА ОСУЩЕСТВЛЕНИЯ ТОРГОВЛИ, ПРЕКРАЩЕНИИ ОБЪЕКТА ОБЛОЖЕНИЯ СБОРОМ) ОРГАНИЗАЦИИ ИЛИ ИНДИВИДУАЛЬНОГО ПРЕДПРИНИМАТЕЛЯ В КАЧЕСТВЕ ПЛАТЕЛЬЩИКА ТОРГОВОГО СБОРА В НАЛОГОВОМ ОРГАНЕ ПО ОБЪЕКТУ ОСУЩЕСТВЛЕНИЯ ВИДА ПРЕДПРИНИМАТЕЛЬСКОЙ ДЕЯТЕЛЬНОСТИ, В ОТНОШЕНИИ КОТОРОГО УСТАНОВЛЕН ТОРГОВЫЙ СБОР", "УВЕДОМЛЕНИЕ О СНЯТИИ С УЧЕТА ОРГАНИЗАЦИИ ИЛИ ИНДИВИДУАЛЬНОГО ПРЕДПРИНИМАТЕЛЯ В КАЧЕСТВЕ ПЛАТЕЛЬЩИКА ТОРГОВОГО СБОРА В НАЛОГОВОМ ОРГАНЕ ПО ОБЪЕКТУ ОСУЩЕСТВЛЕНИЯ ВИДА ПРЕДПРИНИМАТЕЛЬСКОЙ ДЕЯТЕЛЬНОСТИ, В ОТНОШЕНИИ КОТОРОГО УСТАНОВЛЕН ТОРГОВЫЙ СБОР"

I. Общие положения

1. Настоящий Порядок заполнения форм "Уведомление о постановке на учет (внесении изменений показателей объекта осуществления торговли, прекращении объекта обложения сбором) организации или индивидуального предпринимателя в качестве плательщика торгового сбора в налоговом органе по объекту осуществления вида предпринимательской деятельности, в отношении которого установлен торговый сбор" (далее - форма N ТС-1), "Уведомление о снятии с учета организации или индивидуального предпринимателя в качестве плательщика торгового сбора в налоговом органе по объекту осуществления вида предпринимательской деятельности, в отношении которого установлен торговый сбор" (далее - форма N ТС-2) разработан в соответствии с пунктом 4 статьи 31 части первой Налогового кодекса Российской Федерации и пунктом 5 статьи 416 части второй Налогового кодекса Российской Федерации.

2. Положения, предусмотренные настоящим Порядком, применяются налогоплательщиками - организациями и индивидуальными предпринимателями, осуществляющими вид предпринимательской деятельности, в отношении которого установлен торговый сбор.

II. Общие требования к порядку заполнения форм N ТС-1, N ТС-2

3. Формы N ТС-1, N ТС-2 заполняются рукописным способом чернилами черного либо синего цвета или с использованием соответствующего программного обеспечения в одном экземпляре.

Все разделы и поля форм N ТС-1, N ТС-2 подлежат обязательному заполнению, за исключением случаев, установленных настоящим Порядком.

Не допускается исправление ошибок с помощью корректирующего или иного аналогичного средства, двусторонняя печать документа на бумажном носителе, скрепление листов документов, приводящее к порче бумажного носителя.

Каждому показателю соответствует одно поле, состоящее из определенного количества знакомест. В каждом поле указывается только один показатель.

Исключение составляют показатели, одним из значений которых является дата.

Для даты предусмотрены три поля: день, месяц и год, разделенные знаком "." (точка).

Пример заполнения даты: 01.07.2015.

Страницы формы N ТС-1, имеют сквозную нумерацию, начиная с первого листа. Показатель номера страницы формы N ТС-1 (поле "Стр."), имеющий три знакоместа, записывается в определенном для нумерации поле, слева направо, начиная с первого (левого) знакоместа.

Например, для первой страницы - "001"; для десятой страницы - "010".

4. Особенности рукописного способа заполнения форм N ТС-1, N ТС-2:

1) заполнение полей значениями текстовых, числовых, кодовых показателей осуществляется слева направо, начиная с первого (левого) знакоместа;

2) заполнение текстовых полей осуществляется заглавными печатными буквами;

3) в случае отсутствия данных для заполнения показателя или неполного заполнения знакомест ставится прочерк. При этом прочерк представляет собой прямую линию, проведенную посередине незаполненных знакомест.

5. При распечатке на принтере форм N ТС-1, N ТС-2, заполненных с использованием соответствующего программного обеспечения, допускается отсутствие обрамления знакомест и прочерков для незаполненных знакомест, расположение и размеры зон значений показателей не должны изменяться. Печать знаков должна выполняться шрифтом Courier New высотой 16 - 18 пунктов.

III. Порядок заполнения страницы 001 форм N ТС-1, N ТС-2

6. В полях "ИНН" и "КПП" в верхней части каждой страницы форм N ТС-1, N ТС-2 указываются:

российской организацией - идентификационный номер налогоплательщика (далее - ИНН) и код причины постановки на учет (далее - КПП), присвоенные ей при постановке на учет в налоговом органе по месту нахождения;

иностранной организацией - ИНН и КПП, присвоенные иностранной организации по месту осуществления деятельности на территории муниципального района (городского округа, города федерального значения Москвы, Санкт- Петербурга или Севастополя) через обособленное подразделение иностранной организации;

индивидуальным предпринимателем - ИНН, присвоенный ему в налоговом органе по месту жительства.

При заполнении поля ИНН, под который отводится двенадцать знакомест, российской или иностранной организацией свободные знакоместа справа от значения ИНН не подлежат заполнению дополнительными символами, (заполняются прочерками).

7. В поле "Представляется в налоговый орган (код)" форм NТС-1, N ТС-2 указывается код налогового органа, в который представляется Уведомление.

8. При указании вида формы N ТС-1 в поле, состоящем из одного знакоместа, проставляется соответствующая цифра:

"1" - возникновение объекта обложения сбора;

"2" - изменение показателей объекта осуществления торговли;

"3" - прекращение объекта обложения сбором.

Признак "2" проставляется в случае изменения показателей объекта осуществления торговли или обнаружении ошибок, приводящих к неверному исчислению суммы сбора.

При изменении показателей объекта осуществления торговли (признак "2"), либо количества объектов обложения торговым сбором (признак "3") в Уведомлении указываются только те объекты обложения сбором, в отношении которых произошло изменение (прекращение).

В случае прекращения осуществления всех видов торговой деятельности с использованием объектов осуществления торговли, в отношении которых установлен торговый сбор, подается форма N ТС-2.

9. В поле "Дата прекращения осуществления предпринимательской деятельности, в отношении которой установлен торговый сбор" формы N ТС-2 указывается дата прекращения осуществления плательщиком торгового сбора всех видов деятельности, в отношении которых установлен торговый сбор.

10. В поле "Организация/индивидуальный предприниматель" форм N ТС-1, N ТС-2 при заполнении наименования организации указывается полное наименование организации, соответствующее наименованию, указанному в ее учредительных документах.

Фамилия, имя и отчество (при наличии) индивидуального предпринимателя указываются полностью.

11. В поле "ОГРН" форм NТС-1, N ТС-2 указывается основной государственный регистрационный номер организации (ОГРН).

12. В поле "ОГРНИП" форм NТС-1, N ТС-2 указывается основной государственный номер индивидуального предпринимателя (ОГРНИП).

13. В поле, состоящем из трех знакомест, указывается количество страниц подаваемой формы N ТС-1. В поле "с приложением подтверждающих документов или их копий на" форм N ТС-1, N ТС-2 указывается количество листов документа (копии документа), подтверждающего полномочия представителя организации.

14. В разделе "Достоверность и полноту сведений, указанных в настоящем сообщении, подтверждаю" форм N ТС-1, N ТС-2:

1) при указании лица, подтверждающего достоверность и полноту сведений, указанных в сообщении, в поле, состоящем из одного знакоместа, проставляется соответствующая цифра:

"1" - индивидуальный предприниматель;

"2" - представитель индивидуального предпринимателя;

"3" - руководитель организации;

"4" - представитель организации;

2) в поле "фамилия, имя, отчество руководителя организации либо представителя полностью" указываются построчно фамилия, имя и отчество (при наличии) (полностью) руководителя организации либо представителя, подтверждающего достоверность и полноту сведений, указанных в формах N ТС-1, N ТС-2;

3) в поле "ИНН" указывается ИНН физического лица, указанного в подпункте 2 настоящего пункта, при наличии у него документа, подтверждающего постановку на учет в налоговом органе (Свидетельства о постановке на учет в налоговом органе, отметки в паспорте гражданина Российской Федерации), и использующего ИНН наряду с персональными данными;

4) в поле "Номер контактного телефона" указывается номер контактного телефона, по которому можно связаться с лицом, подтверждающим достоверность и полноту сведений в формах NТС-1, NТС-2 (с указанием телефонных кодов, требующихся для обеспечения телефонной связи). Номер телефона указывается без пробелов и прочерков;

5) в поле "Е-mail" указывается адрес электронной почты для осуществления взаимодействия налоговых органов с лицом, подтверждающим достоверность и полноту сведений, указанных в формах N ТС-1, N ТС-2, в электронном виде;

6) в месте, отведенном для подписи, проставляется подпись лица, подтверждающего достоверность и полноту сведений, указанных в формах N ТС-1, N ТС-2;

7) в поле "Дата" указывается дата подписания форм N ТС-1, N ТС-2;

8) в поле "Наименование документа, подтверждающего полномочия представителя" указывается наименование документа, подтверждающего полномочия представителя.

15. Раздел "Заполняется работником налогового органа" форм N ТС-1, N ТС- 2 содержит сведения о коде способа представления форм N ТС-1, N ТС-2 (согласно приложению N 1 к настоящему Порядку), количестве страниц указанных форм, количестве листов копии документа, приложенного к формам N ТС-1, N ТС-2, дате его представления (получения), номере регистрации форм NТС-1, N ТС-2, фамилии и инициалах имени и отчества (при наличии) работника налогового органа, принявшего формы N ТС-1 или N ТС-2, его подпись.

IV. Порядок заполнения страницы "Информация об объекте обложения торговым сбором" формы N ТС-1

16. В случае, если в форме NТС-1 одновременно указывается о возникновении (изменении, прекращении) нескольких объектов обложения торговым сбором по каждому из них заполняется отдельная страница, содержащая сведения об объекте обложения торговым сбором.

17. В поле 1.1 "Дата возникновения (прекращения) объекта обложения сбором, изменения показателей объекта обложения сбором" формы NТС-1 указывается дата возникновения (прекращения) объекта обложения сбором, изменения показателей объекта обложения сбором.

18. В поле 1.2 "Код вида торговой деятельности" формы N ТС-1, состоящем из двух знакомест, проставляется соответствующий код согласно приложению N 2 к настоящему Порядку.

19. В поле 2.1 "Код по ОКТМО" формы NТС-1 указывается код муниципального образования, на территории которого осуществляется торговая деятельность. Коды ОКТМО содержатся в "Общероссийском классификаторе территорий муниципальных образований" ОК 033-2013 (ОКТМО). При заполнении показателя "Код по ОКТМО", под который отводится одиннадцать знакомест, свободные знакоместа справа от значения кода в случае, если код ОКТМО имеет восемь знаков, не подлежат заполнению дополнительными символами (заполняются прочерками).

20. В поле 2.2 "Код объекта осуществления торговли" формы N ТС-1, состоящем из двух знакомест, указывается соответствующий код согласно приложению N 3 к настоящему Порядку.

21. В поле 2.3 "Наименование объекта осуществления торговли" формы NТС-1 указывается название объекта осуществления торговли, в котором осуществляется предпринимательская деятельность. В случае отсутствия наименования объекта осуществления торговли данное поле не заполняется.

22. При заполнении поля 2.4 "Адрес объекта осуществления торговли" формы NТС-1 указываются: почтовый индекс, код региона, район, город, населенный пункт, улица (проспект, переулок и так далее), номер дома (владения), номер корпуса (строения), номер офиса. Цифровой код региона указывается в соответствии со справочником "Субъекты Российской Федерации" согласно приложению N 4 к настоящему Порядку.

23. В поле 2.5 "Основание для пользования объектом осуществления торговли" формы N ТС-1, состоящем из одного знакоместа, проставляется соответствующая цифра:

"1" - собственность;

"2" - аренда;

"3" - иное основание.

24. В поле 2.6 "Номер разрешения на размещение нестационарного объекта торговли" формы N ТС-1 указывается номер разрешения на размещение нестационарного объекта торговли. При отсутствии номера разрешения на размещение нестационарного объекта торговли во всех знакоместах данного поля проставляются нули.

25. В поле 2.7 "Кадастровый номер здания" формы NТС-1 указывается кадастровый номер здания (строения, сооружения) в случае осуществления торговой деятельности по кодам "01", "03", указанным в приложении N 2 настоящего Порядка. Данное поле не заполняется при осуществлении торговой деятельности с использованием объекта осуществления торговли, имеющим кадастровый номер помещения.

26. В поле 2.8 "Кадастровый номер помещения" формы N ТС-1 указывается кадастровый номер помещения (при его наличии) в случае осуществления торговой деятельности по кодам "01", "03", указанным в приложении N 2 настоящего Порядка.

27. В поле 2.9 "Кадастровый номер земельного участка (указывается в случае осуществления деятельности по организации розничных рынков)" формы NТС-1 указывается кадастровый номер земельного участка, на котором осуществляется предпринимательская деятельность, связанная с деятельностью по организации розничных рынков.

28. В поле 2.10 "Площадь торгового зала (розничного рынка) объекта осуществления торговли (кв. м)" формы N ТС-1 указывается площадь объекта осуществления торговли или площадь розничного рынка, в отношении которой применяется ставка сбора.

29. В поле 3.1 "Ставка сбора на объект, осуществления торговли (в рублях)" формы N ТС-1 указывается ставка торгового сбора, установленная нормативными правовыми актами муниципальных образований (законами городов федерального значения Москвы, Санкт-Петербурга и Севастополя) в рублях за квартал в расчете на объект осуществления торговли.

30. В поле 3.2 "Ставка сбора, установленная в кв. м (в рублях)" формы N ТС- 1 указывается ставка торгового сбора, установленная нормативными правовыми актами муниципальных образований (законами городов федерального значения Москвы, Санкт-Петербурга и Севастополя) в рублях за квартал в расчете на площадь объекта осуществления торговли.

В случае если нормативными правовыми актами муниципальных образований (законами городов федерального значения Москвы, Санкт-Петербурга и Севастополя) установлены дифференцированные ставки сбора, то указанная ставка торгового сбора указывается расчетно путем вычисления средней ставки торгового сбора.

Например, нормативным правовым актом муниципального образования установлены дифференцированные ставки за 1 квадратный метр площади торгового зала в размере 1200 рублей за каждый квадратный метр площади торгового зала, не превышающей 50 квадратных метров, и 50 рублей за каждый полный (неполный) квадратный метр площади торгового зала свыше 50 квадратных метров. Торговая деятельность осуществляется через магазин с площадью торгового зала 120 квадратных метров. Расчет ставки за 1 квадратный метр производится следующим образом: ((50 квадратных метров * 1200 рублей) + ((120 квадратных метров - 50 квадратных метров)* 50 рублей)) /120 квадратных метров = 529,17 рублей.

31. В поле 3.3 "Исчисленная сумма сбора за квартал (в рублях)" формы NТС-1 указывается сумма торгового сбора для каждого объекта обложения торговым сбором как произведение ставки торгового сбора в отношении соответствующего вида предпринимательской деятельности и фактического значения физической характеристики соответствующего объекта осуществления торговли.

В случае если нормативными правовыми актами муниципальных образований (законами городов федерального значения Москвы, Санкт-Петербурга и Севастополя) установлены дифференцированные ставки торгового сбора, то сумма торгового сбора исчисляется с учетом особенностей принятого нормативно правового акта.

32. В поле 3.4 "Сумма льготы, предоставляемая на объект осуществления торговли (в рублях)" формы N ТС-1 указывается сумма льготы, установленная нормативными правовыми актами представительных органов муниципальных образований (законами городов федерального значения Москвы, Санкт-Петербурга или Севастополя). Показатель поля 3.4 не может превышать значение поля 3.3 "Исчисленная сумма сбора за квартал (в рублях)".

33. В поле 3.5 "Код налоговой льготы" формы N ТС-1 последовательно указываются пункт и подпункт статьи нормативного правового акта представительного органа муниципального образования (закона городов федерального значения Москвы, Санкт-Петербурга или Севастополя), в соответствии с которым предоставляется соответствующая льгота (для каждой из указанных позиций отведено по четыре знакоместа, при этом заполнение данной части показателя осуществляется слева направо и если соответствующий реквизит имеет меньше четырех знаков, свободные знакоместа слева от значения заполняются нулями).

Например, если соответствующая льгота установлена подпунктом 1.1 пункта 2 статьи 3 нормативного правового акта, то по строке указывается:

0 0 0 3 0 0 0 2 0 1 . 1  

34. В поле 3.6 "Сумма сбора за квартал (в рублях) (стр. 3.3. - стр. 3.4.)" формы N ТС-1 указывается разница между исчисленной суммой торгового сбора за квартал и суммой льготы, предоставляемой на объект осуществления торговли.

35. Числовые значения показателя суммы торгового сбора указываются в полных рублях. Значения показателей менее 50 копеек отбрасываются, а 50 копеек и более округляются до полного рубля.

Приложение N 1
к Порядку заполнения форм
"Уведомление о постановке на учет
(внесении изменений показателей
объекта осуществления торговли,
прекращении объекта обложения сбором)
организации или индивидуального
предпринимателя в качестве плательщика
торгового сбора в налоговом органе
по объекту осуществления вида
предпринимательской деятельности,
в отношении которого установлен торговый сбор",
"Уведомление о снятии с учета организации
или индивидуального предпринимателя
в качестве плательщика торгового сбора
в налоговом органе по объекту осуществления вида
предпринимательской деятельности,
в отношении которого установлен торговый сбор",
утвержденному приказом ФНС России
от 22.06.2015 N ММВ-7-14/249@

КОДЫ, ОПРЕДЕЛЯЮЩИЕ СПОСОБ ПРЕДСТАВЛЕНИЯ УВЕДОМЛЕНИЯ О ПОСТАНОВКЕ НА УЧЕТ (ВНЕСЕНИИ ИЗМЕНЕНИЙ ПОКАЗАТЕЛЕЙ ОБЪЕКТА ОСУЩЕСТВЛЕНИЯ ТОРГОВЛИ, ПРЕКРАЩЕНИИ ОБЪЕКТА ОБЛОЖЕНИЯ СБОРОМ) ОРГАНИЗАЦИИ ИЛИ ИНДИВИДУАЛЬНОГО ПРЕДПРИНИМАТЕЛЯ В КАЧЕСТВЕ ПЛАТЕЛЬЩИКА ТОРГОВОГО СБОРА В НАЛОГОВОМ ОРГАНЕ ПО ОБЪЕКТУ ОСУЩЕСТВЛЕНИЯ ВИДА ПРЕДПРИНИМАТЕЛЬСКОЙ ДЕЯТЕЛЬНОСТИ, В ОТНОШЕНИИ КОТОРОГО УСТАНОВЛЕН ТОРГОВЫЙ СБОР, УВЕДОМЛЕНИЯ О СНЯТИИ С УЧЕТА ОРГАНИЗАЦИИ ИЛИ ИНДИВИДУАЛЬНОГО ПРЕДПРИНИМАТЕЛЯ В КАЧЕСТВЕ ПЛАТЕЛЬЩИКА ТОРГОВОГО СБОРА В НАЛОГОВОМ ОРГАНЕ ПО ОБЪЕКТУ ОСУЩЕСТВЛЕНИЯ ВИДА ПРЕДПРИНИМАТЕЛЬСКОЙ ДЕЯТЕЛЬНОСТИ, В ОТНОШЕНИИ КОТОРОГО УСТАНОВЛЕН ТОРГОВЫЙ СБОР

Код Наименование
01 на бумажном носителе (по почте)
02 на бумажном носителе (лично)
03 на бумажном носителе с дублированием на съемном носителе (лично)
04 по телекоммуникационным каналам связи
05 другое
08 на бумажном носителе с дублированием на съемном носителе (по почте)
09 на бумажном носителе с использованием штрих-кода (лично)
10 на бумажном носителе с использованием штрих-кода (по почте)

Приложение N 2
к Порядку заполнения форм
"Уведомление о постановке на учет
(внесении изменений показателей
объекта осуществления торговли,
прекращении объекта обложения сбором)
организации или индивидуального
предпринимателя в качестве плательщика
торгового сбора в налоговом органе
по объекту осуществления вида
предпринимательской деятельности,
в отношении которого установлен торговый сбор",
"Уведомление о снятии с учета организации
или индивидуального предпринимателя
в качестве плательщика торгового сбора
в налоговом органе по объекту осуществления вида
предпринимательской деятельности,
в отношении которого установлен торговый сбор",
утвержденному приказом ФНС России
от 22.06.2015 N ММВ-7-14/249@

КОДЫ ВИДА ТОРГОВОЙ ДЕЯТЕЛЬНОСТИ

Код вида торговой деятельности Виды торговой деятельности
01 Торговля через объекты стационарной торговой сети, не имеющие торговых залов (за исключением объектов стационарной торговой сети, не имеющих торговых залов, являющиеся автозаправочными станциями)
02 Торговля через объекты нестационарной торговой сети
03 Торговля через объекты стационарной торговой сети, имеющей торговые залы
04 Торговля, осуществляемая путем отпуска товаров со склада
05 Деятельность по организации розничных рынков

Приложение N 3
к Порядку заполнения форм
"Уведомление о постановке на учет
(внесении изменений показателей
объекта осуществления торговли,
прекращении объекта обложения сбором)
организации или индивидуального
предпринимателя в качестве плательщика
торгового сбора в налоговом органе
по объекту осуществления вида
предпринимательской деятельности,
в отношении которого установлен торговый сбор",
"Уведомление о снятии с учета организации
или индивидуального предпринимателя
в качестве плательщика торгового сбора
в налоговом органе по объекту осуществления вида
предпринимательской деятельности,
в отношении которого установлен торговый сбор",
утвержденному приказом ФНС России
от 22.06.2015 N ММВ-7-14/249@

КОДЫ ОБЪЕКТОВ ОСУЩЕСТВЛЕНИЯ ТОРГОВЛИ

Код объекта осуществления торговли  
01 Магазин
02 Павильон
03 Розничный рынок
04 Киоск
05 Торговая палатка
06 Торговый автомат (вендинговый автомат)
07 Объекты развозной (разносной) торговли
08 иное

Приложение N 4
к Порядку заполнения форм
"Уведомление о постановке на учет
(внесении изменений показателей
объекта осуществления торговли,
прекращении объекта обложения сбором)
организации или индивидуального
предпринимателя в качестве плательщика
торгового сбора в налоговом органе
по объекту осуществления вида
предпринимательской деятельности,
в отношении которого установлен торговый сбор",
"Уведомление о снятии с учета организации
или индивидуального предпринимателя
в качестве плательщика торгового сбора
в налоговом органе по объекту осуществления вида
предпринимательской деятельности,
в отношении которого установлен торговый сбор",
утвержденному приказом ФНС России
от 22.06.2015 N ММВ-7-14/249@

СПРАВОЧНИК "СУБЪЕКТЫ РОССИЙСКОЙ ФЕДЕРАЦИИ"

01 Республика Адыгея (Адыгея)
02 Республика Башкортостан
03 Республика Бурятия
04 Республика Алтай
05 Республика Дагестан
06 Республика Ингушетия
07 Кабардино-Балкарская Республика
08 Республика Калмыкия
09 Карачаево-Черкесская Республика
10 Республика Карелия
11 Республика Коми
12 Республика Марий Эл
13 Республика Мордовия
14 Республика Саха (Якутия)
15 Республика Северная Осетия - Алания
16 Республика Татарстан (Татарстан)
17 Республика Тыва
18 Удмуртская Республика
19 Республика Хакасия
20 Чеченская Республика
21 Чувашская Республика - Чувашия
22 Алтайский край
23 Краснодарский край
24 Красноярский край
25 Приморский край
26 Ставропольский край
27 Хабаровский край
28 Амурская область
29 Архангельская область и Ненецкий автономный округ
30 Астраханская область
31 Белгородская область
32 Брянская область
33 Владимирская область
34 Волгоградская область
35 Вологодская область
36 Воронежская область
37 Ивановская область
38 Иркутская область
39 Калининградская область
40 Калужская область
41 Камчатский край
42 Кемеровская область
43 Кировская область
44 Костромская область
45 Курганская область
46 Курская область
47 Ленинградская область
48 Липецкая область
49 Магаданская область
50 Московская область
51 Мурманская область
52 Нижегородская область
53 Новгородская область
54 Новосибирская область
55 Омская область
56 Оренбургская область
57 Орловская область
58 Пензенская область
59 Пермский край
60 Псковская область
61 Ростовская область
62 Рязанская область
63 Самарская область
64 Саратовская область
65 Сахалинская область
66 Свердловская область
67 Смоленская область
68 Тамбовская область
69 Тверская область
70 Томская область
71 Тульская область
72 Тюменская область
73 Ульяновская область
74 Челябинская область
75 Забайкальский край
76 Ярославская область
77 г. Москва
78 Санкт-Петербург
79 Еврейская автономная область
86 Ханты-Мансийский автономный округ - Югра
87 Чукотский автономный округ
89 Ямало-Ненецкий автономный округ
91 Республика Крым
92 г. Севастополь
99 Иные территории, включая город и космодром Байконур