Приказ Минэкономразвития РФ от 27.08.2015 N 608

"Об утверждении Административного регламента предоставления Федеральной службой по интеллектуальной собственности государственной услуги по ознакомлению с документами заявки на государственную регистрацию товарного знака, знака обслуживания, коллективного знака и выдаче копий таких документов"
Редакция от 27.08.2015 — Не действует Перейти в действующую
Показать изменения

Зарегистрировано в Минюсте России 21 сентября 2015 г. N 38944


 

МИНИСТЕРСТВО ЭКОНОМИЧЕСКОГО РАЗВИТИЯ РОССИЙСКОЙ ФЕДЕРАЦИИ

ПРИКАЗ
от 27 августа 2015 г. N 608

ОБ УТВЕРЖДЕНИИ АДМИНИСТРАТИВНОГО РЕГЛАМЕНТА ПРЕДОСТАВЛЕНИЯ ФЕДЕРАЛЬНОЙ СЛУЖБОЙ ПО ИНТЕЛЛЕКТУАЛЬНОЙ СОБСТВЕННОСТИ ГОСУДАРСТВЕННОЙ УСЛУГИ ПО ОЗНАКОМЛЕНИЮ С ДОКУМЕНТАМИ ЗАЯВКИ НА ГОСУДАРСТВЕННУЮ РЕГИСТРАЦИЮ ТОВАРНОГО ЗНАКА, ЗНАКА ОБСЛУЖИВАНИЯ, КОЛЛЕКТИВНОГО ЗНАКА И ВЫДАЧЕ КОПИЙ ТАКИХ ДОКУМЕНТОВ

В соответствии с Федеральным законом от 27 июля 2010 г. N 210-ФЗ "Об организации предоставления государственных и муниципальных услуг" (Собрание законодательства Российской Федерации, 2010, N 31, ст. 4179; 2011, N 15, ст. 2038; N 27, ст. 3873, 3880; N 29, ст. 4291; N 30, ст. 4587; N 49, ст. 7061; 2012, N 31, ст. 4322; 2013, N 14, ст. 1651; N 27, ст. 3477, 3480; N 30, ст. 4084; N 51, ст. 6679; N 52, ст. 6952, 6961, 7009; 2014, N 26, ст. 3366; N 30, ст. 4264; N 49, ст. 6928; 2015, N 1, ст. 67, 72; N 10, ст. 1393; N 29, ст. 4342, 4376) и постановлением Правительства Российской Федерации от 16 мая 2011 г. N 373 "О разработке и утверждении административных регламентов исполнения государственных функций и административных регламентов предоставления государственных услуг" (Собрание законодательства Российской Федерации, 2011, N 22, ст. 3169; N 35, ст. 5092; 2012, N 28, ст. 3908; N 36, ст. 4903; N 50, ст. 7070; N 52, ст. 7507; 2014, N 5, ст. 506) приказываю:

1. Утвердить прилагаемый Административный регламент предоставления Федеральной службой по интеллектуальной собственности государственной услуги по ознакомлению с документами заявки на государственную регистрацию товарного знака, знака обслуживания, коллективного знака и выдаче копий таких документов.

2. Контроль за исполнением настоящего приказа возложить на руководителя Федеральной службы по интеллектуальной собственности Ивлиева Г.П.

Министр
А.В. УЛЮКАЕВ

УТВЕРЖДЕН
приказом Минэкономразвития России
от 27 августа 2015 г. N 608

АДМИНИСТРАТИВНЫЙ РЕГЛАМЕНТ ПРЕДОСТАВЛЕНИЯ ФЕДЕРАЛЬНОЙ СЛУЖБОЙ ПО ИНТЕЛЛЕКТУАЛЬНОЙ СОБСТВЕННОСТИ ГОСУДАРСТВЕННОЙ УСЛУГИ ПО ОЗНАКОМЛЕНИЮ С ДОКУМЕНТАМИ ЗАЯВКИ НА ГОСУДАРСТВЕННУЮ РЕГИСТРАЦИЮ ТОВАРНОГО ЗНАКА, ЗНАКА ОБСЛУЖИВАНИЯ, КОЛЛЕКТИВНОГО ЗНАКА И ВЫДАЧЕ КОПИЙ ТАКИХ ДОКУМЕНТОВ

I. Общие положения Предмет регулирования регламента

1. Административный регламент предоставления Федеральной службой по интеллектуальной собственности государственной услуги по ознакомлению с документами заявки на государственную регистрацию товарного знака, знака обслуживания, коллективного знака и выдаче копий таких документов (далее соответственно - Регламент, государственная услуга, товарный знак) регулирует отношения, связанные с предоставлением Федеральной службой по интеллектуальной собственности (Роспатент) государственной услуги.

Круг заявителей

2. Заявителем на предоставление Роспатентом государственной услуги является любое лицо (далее - заявитель).

Ведение дел с Роспатентом может осуществляться заявителем самостоятельно, или через патентного поверенного, зарегистрированного в Роспатенте, или через иного представителя.

Требования к порядку информирования о предоставлении государственной услуги

3. Место нахождения, график работы и контактная информация Роспатента и Федерального государственного бюджетного учреждения "Федеральный институт промышленной собственности" (ФИПС):

1) место нахождения Роспатента:

г. Москва, Бережковская наб., д. 24, стр. 12;

место нахождения ФИПС:

г. Москва, Бережковская наб., д. 30, корп. 1 (центральное здание);

г. Москва, Бережковская наб., д. 24, стр. 1;

г. Москва, Бережковская наб., д. 24, стр. 2;

2) график работы Роспатента и ФИПС:

понедельник - четверг: 9:30 - 18:15;

пятница: 9:30 -17:00;

суббота, воскресенье, нерабочие праздничные дни - выходные дни;

3) место нахождения помещения приема ходатайства об ознакомлении с документами заявки на государственную регистрацию товарного знака и выдаче копий таких документов (далее соответственно - ходатайство, документы заявки) и иных документов для предоставления государственной услуги (далее - окно приема документов):

г. Москва, Бережковская наб., д. 30, корп. 1;

график работы окна приема документов:

понедельник - четверг: 9:30 - 17:45;

пятница: 9:30 -16:45;

перерыв: 12:30 -13:00;

суббота, воскресенье, нерабочие праздничные дни - выходные дни;

4) место нахождения консультационно-справочного пункта Роспатента и ФИПС:

г. Москва, Бережковская наб., д. 24, стр. 1, комн. 113-Б;

график работы консультационно-справочного пункта Роспатента и ФИПС:

понедельник - пятница: 11:00 - 16:00;

перерыв: 13:00 -14:00;

суббота, воскресенье, нерабочие праздничные дни - выходные дни;

5) телефоны консультационно-справочного пункта Роспатента и ФИПС:

8 (499) 240 60 15 - сведения о ходе предоставления государственной услуги;

8 (499) 240 58 42 - сведения по вопросам о порядке предоставления государственной услуги, в том числе о порядке обжалования решений, действий (бездействия) должностных лиц, ответственных за предоставление государственной услуги;

6) справочный телефон Центра телефонного обслуживания граждан и организаций федеральной государственной информационной системы "Единый портал государственных и муниципальных услуг (функций)" (далее - Единый портал государственных услуг) - 8 (800) 100 70 10;

7) почтовый адрес Роспатента и ФИПС: Роспатент, Бережковская наб., д. 30, корп. 1, г. Москва, Г-59, ГСП-3, 125993, Российская Федерация;

8) факс Роспатента и ФИПС: 8 (495) 531 63 18;

9) адрес официального сайта Роспатента в информационно-телекоммуникационной сети "Интернет": http://www.mpto.ru (далее - интернет- сайт Роспатента);

адрес официального сайта ФИПС в информационно-телекоммуникационной сети "Интернет": http://www.fips.ru (далее - интернет- сайт ФИПС);

адрес Единого портала государственных услуг в информационно-телекоммуникационной сети "Интернет": http://www.gosuslugi.ru;

адрес электронной почты Роспатента: rospatent@rupto.ru;

адрес электронной почты ФИПС: fips@rupto.ru.

4. Работниками консультационно-справочного пункта Роспатента, ФИПС (далее - работник пункта) предоставляется информация о ходе и порядке предоставления государственной услуги по вопросам, ответы на которые не требуют разъяснений положений нормативных правовых актов.

При ответе на телефонный звонок сообщается наименование органа, в который поступил звонок, фамилия, имя, отчество (последнее - при наличии) и должность работника пункта, принявшего телефонный звонок.

Время разговора не должно превышать 10 минут.

При отсутствии у работника пункта, принявшего звонок, возможности самостоятельно ответить на поставленные вопросы телефонный звонок должен быть переадресован (переведен) специалисту Роспатента, ФИПС, располагающему необходимой информацией, либо обратившемуся должны быть предоставлены сведения о способе получения такой информации.

При ответе на вопросы по телефону работник пункта не вправе предоставлять информацию, касающуюся существа заявки.

5. Сведения о ходе предоставления государственной услуги (о состоянии делопроизводства) заявитель может получить самостоятельно по номеру заявки с помощью сведений, размещаемых на интернет-сайте Роспатента, ФИПС.

В случае подачи ходатайства в электронной форме сведения о ходе предоставления государственной услуги размещаются также в личном кабинете заявителя на интернет-сайте Роспатента, ФИПС или Едином портале государственных услуг.

6. Информация о порядке предоставления государственной услуги, в том числе о порядке обжалования решений, действий (бездействия) должностных лиц, ответственных за предоставление государственной услуги, размещается Роспатентом:

1) на интернет-сайтах Роспатента и ФИПС;

2) на Едином портале государственных услуг (предоставляется ежедневно и круглосуточно по справочному телефону Центра телефонного обслуживания граждан и организаций Единого портала государственных услуг на основе сведений, содержащихся в Федеральном реестре государственных и муниципальных услуг (функций);

3) на информационных стендах в консультационно-справочном пункте Роспатента и ФИПС (предоставляется работниками консультационно-справочного пункта Роспатента и ФИПС лицам, обратившимся за разъяснениями непосредственно в указанный пункт в рабочие часы пункта или по его телефону, письменно почтовым отправлением или электронным сообщением по адресу, указанному заявителем);

4) в информационных брошюрах, буклетах, на информационных листках, подготавливаемых Роспатентом, ФИПС (предоставляется на безвозмездной основе на тематических встречах, организуемых и проводимых Роспатентом, ФИПС, с заявителями, правообладателями и иными заинтересованными лицами по вопросам предоставления государственных услуг);

5) на информационных стендах в помещениях Роспатента и ФИПС для приема заявок и иной корреспонденции;

6) на информационных стендах в помещении Роспатента и ФИПС для обслуживания лиц с ограниченными возможностями.

7. На интернет-сайтах Роспатента и ФИПС размещаются:

1) информация, предусмотренная пунктом 3 Регламента;

2) Регламент;

3) иные нормативные правовые акты, регулирующие отношения, связанные с предоставлением государственной услуги;

4) форма ходатайства, представляемого заявителем в связи с предоставлением государственной услуги;

5) информация о ходе предоставления государственной услуги;

6) информация о порядке предоставления государственной услуги в электронной форме, в том числе:

- о технических требованиях к подаче заявления в электронной форме через интернет-сайт Роспатента или Единый портал государственных услуг;

- о видах машиночитаемых носителей и о допускаемых форматах представления данных, которые могут быть использованы для представления документов в Роспатент, ФИПС;

7) порядок обжалования решений, действий (бездействия) должностных лиц, ответственных за предоставление государственной услуги.

8. На Едином портале государственных услуг размещаются:

1) информация о порядке предоставления государственной услуги;

2) адрес интернет-сайта Роспатента;

3) почтовый адрес и адрес электронной почты, по которым могут быть направлены документы, необходимые для предоставления государственной услуги Роспатентом;

4) график работы Роспатента и ФИПС;

5) номера телефонов для получения справок о ходе предоставления государственной услуги по номеру заявки и информации по вопросам о порядке предоставления государственной услуги, о порядке обжалования решений, действий (бездействия) должностных лиц, ответственных за предоставление государственной услуги;

6) Регламент;

7) иные нормативные правовые акты, регулирующие отношения, связанные с предоставлением государственной услуги;

8) информация о порядке обжалования решений, действий (бездействия) должностных лиц, ответственных за предоставление государственной услуги.

II. Стандарт предоставления государственной услуги Наименование государственной услуги

9. Государственная услуга по ознакомлению с документами заявки на государственную регистрацию товарного знака, знака обслуживания, коллективного знака и выдаче копий таких документов.

Наименование федерального органа исполнительной власти, предоставляющего государственную услугу

10. Государственная услуга предоставляется Роспатентом непосредственно или с привлечением подведомственного ему ФИПС для проведения подготовительных работ в целях осуществления Роспатентом юридически значимых действий для предоставления государственной услуги.

11. При предоставлении государственной услуги Роспатент не вправе требовать от заявителя осуществления действий, в том числе согласований, необходимых для получения государственной услуги и связанных с обращением в иные государственные органы, организации, за исключением получения услуг, включенных в перечень услуг, которые являются обязательными для предоставления государственных услуг, утвержденный постановлением Правительства Российской Федерации от 6 мая 2011 г. N 352 "Об утверждении перечня услуг, которые являются необходимыми и обязательными для предоставления федеральными органами исполнительной власти государственных услуг и предоставляются организациями, участвующими в предоставлении государственных услуг, и определении размера платы за их оказание" (Собрание законодательства Российской Федерации, 2011, N 20, ст. 2829; 2012, N 14, ст. 1655; N 36, ст. 4922; 2013, N 33, ст. 4382; N 49, ст. 6421; N 52, ст. 7207; 2014, N 21, ст. 2712).

Описание результата предоставления государственной услуги

12. Результатами предоставления государственной услуги являются:

1) ознакомление заявителя с документами заявки;

2) направление заявителю уведомления об удовлетворении ходатайства, касающегося выдачи копий документов заявки, с приложением копий документов заявки;

3) отказ в удовлетворении ходатайства заявителя и направление заявителю уведомления об отказе в удовлетворении ходатайства.

Срок предоставления государственной услуги, в том числе с учетом необходимости обращения в организации, участвующие в предоставлении государственной услуги, срок приостановления предоставления государственной услуги, срок выдачи (направления) документов, являющихся результатом предоставления государственной услуги

13. Срок предоставления государственной услуги по ходатайству, касающемуся ознакомления с документами заявки, составляет двадцать рабочих дней со дня регистрации указанного ходатайства для принятия решения об удовлетворении или об отказе в удовлетворении указанного ходатайства и три месяца для ознакомления заявителя с документами заявки с даты ознакомления с документами заявки, указанной в уведомлении, предусмотренном пунктом 75 настоящего Регламента.

Срок предоставления государственной услуги по ходатайству, касающемуся выдачи копий документов заявки, составляет тридцать рабочих дней со дня регистрации указанного ходатайства.

14. Указанные в пункте 13 Регламента сроки могут быть увеличены в случае, если документы заявки находятся в отдаленном фонде архивного хранения ФИПС, но не более чем на два месяца.

Указанный в абзаце первом пункта 13 Регламента срок может быть увеличен в случае необходимости представления заявителем недостающих и (или) надлежаще оформленных документов в соответствии с пунктом 73 Регламента.

Указанный в абзаце втором пункта 13 Регламента срок может быть увеличен в случае необходимости представления заявителем недостающих и (или) надлежаще оформленных документов в соответствии с пунктом 64 Регламента, уплаты пошлины в соответствии с пунктом 61 Регламента.

15. Срок направления уведомлений, указанных в подпунктах 2, 3 пункта 12 Регламента, не превышает пяти рабочих дней с даты подписания соответствующего уведомления.

16. Приостановление предоставления государственной услуги допускается на срок, указанный в судебном акте, предусматривающем обеспечительные меры в отношении товарного знака, или срок, необходимый для исполнения такого акта в соответствии с законодательством Российской Федерации.

Перечень нормативных правовых актов, регулирующих отношения, возникающие в связи с предоставлением государственной услуги

17. Предоставление государственной услуги осуществляется в соответствии с:

частью первой Гражданского кодекса Российской Федерации (Собрание законодательства Российской Федерации, 1994, N 32, ст. 3301; 1996, N 9, ст. 773; N 34, ст. 4026; 1999, N 28, ст. 3471; 2001, N 17, ст. 1644; N 21, ст. 2063; 2002, N 12, ст. 1093; N 48, ст. 4737, 4746; 2003, N 2, ст. 167; N 52, ст. 5034; 2004, N 27, ст. 2711; N 31, ст. 3233; 2005, N 1, ст. 18, 39, 43; N 27, ст. 2722; N 30, ст. 3120; 2006, N 2, ст. 171; N 3, ст. 282; N 23, ст. 2380; N 27, ст. 2881; N 31, ст. 3437; N 45, ст. 4627; N 50, ст. 5279; N 52, ст. 5497, 5498; 2007, N 1, ст. 21; N 7, ст. 834; N 27, ст. 3213; N 31, ст. 3993; N 41, ст. 4845; N49, ст. 6079; N 50, ст. 6246; 2008, N 17, ст. 1756; N 20, ст. 2253; N 29, ст. 3418; N 30, ст. 3597, 3616, 3617; 2009, N 1, ст. 14, 19, 20, 23; N 7, ст. 775; N 26, ст. 3130; N 29, ст. 3582, 3618; N 52, ст. 6428; 2010, N 19, ст. 2291; N 31, ст. 4163; 2011, N 7, ст. 901; N 15, ст. 2038; N 49, ст. 7015, 7041; N 50, ст. 7335, 7347; 2012, N 29, ст. 4167; N 50, ст. 6954, 6963; N 53, ст. 7607, 7627; 2013, N 7, ст. 609; N 19, ст. 2327; N 26, ст. 3277; N 30, ст. 4078; N 44, ст. 5641; N 51, ст. 6687; 2014, N 11, ст. 1100; N 19, ст. 2304, 2334; N 43, ст. 5799; 2015, N 1, ст. 52; N 10, ст. 1412; N 14, ст. 2020; N 21, ст. 2985; N 27, ст. 3945, 3977, 4001; N 29, ст. 4342, 4384, 4394);

частью второй Гражданского кодекса Российской Федерации (Собрание законодательства Российской Федерации, 1996, N 5, ст. 410, 411; N 34, ст. 4025; 1997, N 43, ст. 4903; N 52, ст. 5930; 1999, N 51, ст. 6288; 2002, N 48, ст. 4737; 2003, N 2, ст. 160, 167; N 13, ст. 1179; N 46, ст. 4434; N 52, ст. 5034; 2005, N 1, ст. 15, 45; N 13, ст. 1080; N 19, ст. 1752; N 30, ст. 3100; 2006, N 6, ст. 636; N 52, ст. 5497; 2007, N 1, ст. 39; N 5, ст. 558; N 17, ст. 1929; N 27, ст. 3213; N 31, ст. 3993, 4015; N 41, ст. 4845; N 44, ст. 5282; N 45, ст. 5428; N 49, ст. 6048; N 50, ст. 6247; 2008, N 17, ст. 1756; N 29, ст. 3418; N 52, ст. 6235; 2009, N 1, ст. 16; N 15, ст. 1778; N 29, ст. 3582; 2010, N 19, ст. 2291; 2011, N 7, ст. 901; N 30, ст. 4564, 4596; N 43, ст. 5972; N 48, ст. 6730; N 49, ст. 7014, 7015, 7041; 2012, N 25, ст. 3268; 2013, N 26, ст. 3207; N 27, ст. 3477; N 30, ст. 4084; N 49, ст. 6346; N 51, ст. 6683, 6699; N 52, ст. 6981; 2014, N 11, ст. 1100; N 30, ст. 4218, 4223, 4225; N 43, ст. 5799; N 52, ст. 7543; 2015, N 1, ст. 13, 65; N 14, ст. 2022; N 27, ст. 3976, 4001);

частью третьей Гражданского кодекса Российской Федерации (Собрание законодательства Российской Федерации, 2001, N 49, ст. 4552; 2004, N 49, ст. 4855; 2006, N 23, ст. 2380; N 52, ст. 5497; 2007, N 1, ст. 21; N 49, ст. 6042; 2008, N 18, ст. 1939; N 27, ст. 3123; 2012, N 24, ст. 3068; N 41, ст. 5531; 2013, N 19, ст. 2327; N 30, ст. 4056; N 40, 5030; N 52, ст. 7011; 2014, N 1, ст. 79; N 19, ст. 2329);

частью четвертой Гражданского кодекса Российской Федерации (Собрание законодательства Российской Федерации, 2006, N 52, ст. 5496; 2007, N 49, ст. 6079; 2008, N 27, ст. 3122; N 45, ст. 5147; 2010, N 8, ст. 777; N 9, ст. 899; N 41, ст. 5188; 2011, N 50, ст. 7364; 2013, N 27, ст. 3477, 3479; N 30, ст. 4055; 2014, N 11, ст. 1100; 2015, N 1, ст. 83; N 27, ст. 3996; N 29, ст. 4342) (далее - Кодекс);

Федеральным законом от 17 июля 1999 г. N 176-ФЗ "О почтовой связи" (Собрание законодательства Российской Федерации, 1999, N 29 ст. 3697; 2003, N 28 ст. 2895; 2004, N 35 ст. 3607; 2007, N 27, ст. 3213; 2008, N 29, ст. 3418; 2008, N 30, ст. 3616; 2009, N 26, ст. 3122; 2011, N 50, ст. 7351);

Федеральным законом от 2 мая 2006 г. N 59-ФЗ "О порядке рассмотрения обращений граждан Российской Федерации" (Собрание законодательства Российской Федерации, 2006, N 19, ст. 2060; 2010, N 27, ст. 3410; N 31, ст. 4196; 2012, N 31, ст. 4470; 2013, N 19, ст. 2307; N 27, ст. 3474; 2014, N 48, ст. 6638);

Федеральным законом от 27 июля 2006 г. N 152-ФЗ "О персональных данных" (Собрание законодательства Российской Федерации, 2006, N 31, ст. 3451; 2009, N 48, ст. 5716; N 52, ст. 6439; 2010, N 27, ст. 3407; N 31, ст. 4173, 4196; N 49, ст. 6409; N 52, ст. 6974; 2011, N 23, ст. 3263; N 31, ст. 4701; 2013, N 14, ст. 1651; N 30, ст. 4038; N 51, ст. 6683; 2014, N 23, ст. 2927; N 30, ст. 4217, 4243);

Федеральным законом от 30 декабря 2008 г. N 316-ФЗ "О патентных поверенных" (Собрание законодательства Российской Федерации, 2009, N 1, ст. 24; 2011, N 29, ст. 4291; 2012, N 31, ст. 4322; 2013, N 27, ст. 3477);

Федеральным законом от 27 июля 2010 г. N 210-ФЗ "Об организации предоставления государственных и муниципальных услуг" (Собрание законодательства Российской Федерации, 2010, N 31, ст. 4179; 2011, N 15, ст. 2038; N 27, ст. 3873, 3880; N 29, ст. 4291; N 30, ст. 4587; N 49, ст. 7061; 2012, N 31, ст. 4322; 2013, N 14, ст. 1651; N 27, ст. 3477, 3480; N 30, ст. 4084; N 51, ст. 6679; N 52, ст. 6952, 6961, 7009; 2014, N 26, ст. 3366; N 30, ст. 4264; N 49, ст. 6928; 2015, N 1, ст. 67, 72; N 10, ст. 1393; N 29, ст. 4342, 4376) (далее - Закон от 27 июля 2010 г. N 210-ФЗ);

Федеральным законом от 6 апреля 2011 г. N 63-ФЗ "Об электронной подписи" (Собрание законодательства Российской Федерации, 2011, N 15, ст. 2036; N 27 ст. 3880; 2012, N 29, ст. 3988; 2013, N 14, ст. 1668; N 27, ст. 3463, 3477; 2014, N 26, ст. 3390);

постановлением Правительства Российской Федерации от 10 декабря 2008 г. N 941 "Об утверждении Положения о патентных и иных пошлинах за совершение юридически значимых действий, связанных с патентом на изобретение, полезную модель, промышленный образец, с государственной регистрацией товарного знака и знака обслуживания, с государственной регистрацией и предоставлением исключительного права на наименование места происхождения товара, а также с государственной регистрацией перехода исключительных прав к другим лицам и договоров о распоряжении этими правами" (Собрание законодательства Российской Федерации, 2008, N 51, ст. 6170; 2011, N 39, ст. 5487; 2013, N 47, ст. 6106) (далее - Положение о пошлинах);

постановлением Правительства Российской Федерации от 8 сентября 2010 г. N 697 "О единой системе межведомственного электронного взаимодействия" (Собрание законодательства Российской Федерации, 2010, N 38, ст. 4823; 2011, N 24, ст. 3503; N 49, ст. 7284; 2013, N 45, ст. 5827; 2014, N 12, ст. 1303; N 42, ст. 5746; N 48, ст. 6862, 6876; N 50, ст. 7113);

постановлением Правительства Российской Федерации от 6 мая 2011 г. N 352 "Об утверждении перечня услуг, которые являются необходимыми и обязательными для предоставления федеральными органами исполнительной власти государственных услуг и предоставляются организациями, участвующими в предоставлении государственных услуг, и определении размера платы за их оказание" (Собрание законодательства Российской Федерации, 2011, N 20, ст. 2829; 2012, N 14, ст. 1655; N 36, ст. 4922; 2013, N 33, ст. 4382; N 49, ст. 6421; N 52, ст. 7207; 2014, N 21, ст. 2712);

постановлением Правительства Российской Федерации от 16 мая 2011 г. N 373 "О разработке и утверждении административных регламентов исполнения государственных функций и административных регламентов предоставления государственных услуг" (Собрание законодательства Российской Федерации, 2011, N 22, ст. 3169; N 35, ст. 5092; 2012; N 28; ст. 3908; N 36 ст. 4903; N 50, ст. 7070; N 52, ст. 7507; 2014, N 5, ст. 506);

постановлением Правительства Российской Федерации от 7 июля 2011 г. N 553 "О порядке оформления и представления заявлений и иных документов, необходимых для предоставления государственных и (или) муниципальных услуг, в форме электронных документов" (Собрание законодательства Российской Федерации, 2011, N 29, ст. 4479);

постановлением Правительства Российской Федерации от 21 марта 2012 г. N 218 "О Федеральной службе по интеллектуальной собственности" (Собрание законодательства Российской Федерации, 2012, N 14, ст. 1627; N 27, ст. 3766; N 51, ст. 7227; 2013, N 5, ст. 391; N 8, ст. 841; N 23, ст. 2923; N 45, ст. 5822; 2014, N 49, ст. 6957; 2015, N 2, ст. 491);

постановлением Правительства Российской Федерации от 25 июня 2012 г. N 634 "О видах электронной подписи, использование которых допускается при обращении за получением государственных и муниципальных услуг" (Собрание законодательства Российской Федерации, 2012, N 27, ст. 3744; 2013, N 45, ст. 5807) (далее - постановление от 25 июня 2012 г. N 634);

постановлением Правительства Российской Федерации от 16 августа 2012 г. N 840 "О порядке подачи и рассмотрения жалоб на решения и действия (бездействие) федеральных органов исполнительной власти и их должностных лиц, федеральных государственных служащих, должностных лиц государственных внебюджетных фондов Российской Федерации, а также Государственной корпорации по атомной энергии "Росатом" и ее должностных лиц" (Собрание законодательства Российской Федерации, 2012, N 35, ст. 4829; 2014, N 50, ст. 7113);

постановлением Правительства Российской Федерации от 25 августа 2012 г. N 852 "Об утверждении Правил использования усиленной квалифицированной электронной подписи при обращении за получением государственных и муниципальных услуг и о внесении изменения в Правила разработки и утверждения административных регламентов предоставления государственных услуг" (Собрание законодательства Российской Федерации, 2012, N 36, ст. 4903; 2014, N 50, ст. 7113);

приказом Казначейства России от 30 ноября 2012 г. N 19н "Об утверждении Порядка ведения Государственной информационной системы о государственных и муниципальных платежах", зарегистрированным в Минюсте России 25 декабря 2012 г., регистрационный N 26329;

приказом Минкомсвязи России от 31 июля 2014 г. N 234 "Об утверждении Правил оказания услуг почтовой связи", зарегистрированным в Минюсте России 26 декабря 2014 г., регистрационный N 35442;

приказом Минэкономразвития России от 27 августа 2015 г. N 607 "Об утверждении Порядка ознакомления с документами заявки на государственную регистрацию товарного знака, знака обслуживания, коллективного знака и выдачи копий таких документов, формы ходатайства об ознакомлении с документами заявки на государственную регистрацию товарного знака, знака обслуживания, коллективного знака и выдаче копий таких документов", зарегистрированным в Минюсте России 2015 г., регистрационный N (далее соответственно - приказ Минэкономразвития России, Порядок).

Исчерпывающий перечень документов, необходимых в соответствии с нормативными правовыми актами для предоставления государственной услуги и услуг, которые являются необходимыми и обязательными для предоставления государственной услуги, подлежащих представлению заявителем, способы их получения заявителем, в том числе в электронной форме, и порядок их представления

18. Исчерпывающий перечень документов, необходимых в соответствии с нормативными правовыми актами для предоставления государственной услуги, подлежащих представлению заявителем:

1) ходатайство об ознакомлении с документами заявки и выдаче копий таких документов (далее - ходатайство), оформленное на русском языке по форме, утвержденной приказом Минэкономразвития России;

2) доверенность, подтверждающая полномочия представителя заявителя на подачу ходатайства, оформленная в соответствии с законодательством Российской Федерации или законодательством страны ее происхождения;

3) согласие на обработку персональных данных плательщика, если уплата пошлины, установленной Положением о пошлинах, в случае подачи ходатайства, касающегося выдачи копий документов заявки, осуществляется лицом, действующим по поручению заявителя. Указанное согласие представляется по запросу Роспатента;

4) перевод документов, указанных в подпунктах 2, 3 настоящего пункта, если они представлены не на русском языке.

19. Документы, указанные в пункте 18 Регламента, представляются в Роспатент:

1) в окно приема документов;

2) отправлением через организацию почтовой связи;

3) с использованием интернет-сайта Роспатента;

4) с использованием Единого портала государственных услуг.

20. Документы, указанные в пункте 18 Регламента, могут быть представлены в Роспатент в электронной форме с соблюдением требований, предусмотренных пунктами 44 - 47 Регламента.

Исчерпывающий перечень документов, необходимых в соответствии с нормативными правовыми актами для предоставления государственной услуги, которые находятся в распоряжении государственных органов, органов местного самоуправления и иных органов, участвующих в предоставлении государственных или муниципальных услуг, и которые заявитель вправе представить

21. Документом, необходимым для предоставления Государственной услуги и находящимся в распоряжении государственных органов, органов местного самоуправления и иных органов, участвующих в предоставлении государственных или муниципальных услуг, и который заявитель вправе представить, является документ, подтверждающий уплату пошлины.

22. Заявитель вправе по собственной инициативе представить копию документа, указанного в пункте 21 Регламента.

В случае если копия указанного документа не представлена, Роспатент на основе приведенных в ходатайстве идентификаторов получает необходимые сведения через единую систему электронного межведомственного взаимодействия в государственных органах и иных подведомственных им организациях или из реестров этих органов.

23. Роспатент не вправе требовать от заявителя:

- представления документов и информации или осуществления действий, представление или осуществление которых не предусмотрено нормативными правовыми актами, регулирующими отношения, возникающие в связи с предоставлением государственной услуги;

- представления документов и информации, которые в соответствии с нормативными правовыми актами Российской Федерации, нормативными правовыми актами субъектов Российской Федерации и муниципальными правовыми актами находятся в распоряжении государственных органов, предоставляющих государственную услугу, иных государственных органов, органов местного самоуправления и (или) подведомственных государственным органам и органам местного самоуправления организаций, участвующих в предоставлении государственных или муниципальных услуг, за исключением документов, указанных в части 6 статьи 7 Закона от 27 июля 2010 г. N 210-ФЗ.

Исчерпывающий перечень оснований для отказа в приеме документов, необходимых для предоставления государственной услуги

24. Исчерпывающий перечень оснований для отказа в приеме ходатайства:

1) ходатайство представлено не по форме, утвержденной приказом Минэкономразвития России;

2) ходатайство не поддается прочтению;

3) в ходатайстве отсутствует регистрационный номер заявки на государственную регистрацию товарного знака, знака обслуживания, коллективного знака и не указаны виды документов заявки, копии которых или ознакомление с которыми запрошено заявителем;

4) ходатайство представлено в электронной форме с нарушением установленных законодательством Российской Федерации требований к усиленной квалифицированной электронной подписи документа.

Исчерпывающий перечень оснований для приостановления или отказа в предоставлении государственной услуги

25. Приостановление предоставления государственной услуги допускается во исполнение принятых в соответствии с законодательством Российской Федерации судебных актов, предусматривающих обеспечительные меры в отношении товарного знака, или в связи с исполнением такого судебного акта в соответствии с законодательством Российской Федерации.

26. Основания для отказа в предоставлении государственной услуги нормативными правовыми актами не предусмотрены.

Перечень услуг, которые являются необходимыми и обязательными для предоставления государственной услуги, в том числе сведения о документе (документах), выдаваемом (выдаваемых) организациями, участвующими в предоставлении государственной услуги

27. Услуги, которые являются необходимыми и обязательными для предоставления государственной услуги, и документы, выдаваемые организациями, участвующими в предоставлении государственной услуги, нормативными правовыми актами не предусмотрены.

Порядок, размер и основания взимания государственной пошлины или иной платы, взимаемой за предоставление государственной услуги

28. Перечень юридически значимых действий, связанных с предоставлением государственной услуги, за совершение которых взимаются пошлины, их размеры, порядок и сроки уплаты, а также основания для возврата уплаченной пошлины установлены Положением о пошлинах.

29. Пошлина взимается за подготовку, заверение и выдачу копий документов из дела заявки в размере 550 руб. (пункт 2.40 приложения к Положению о пошлинах).

Порядок, размер и основания взимания платы за предоставление услуг, которые являются необходимыми и обязательными для предоставления государственной услуги, включая информацию о методике расчета размер такой платы

30. Платные услуги, которые являются необходимыми и обязательными для предоставления государственной услуги, нормативными правовыми актами не предусмотрены.

Максимальный срок ожидания в очереди при подаче запроса о предоставлении государственной услуги и при получении результата предоставления такой услуги

31. Максимальный срок ожидания в очереди при подаче в окно приема документов ходатайства и при получении результата предоставления государственной услуги составляет 15 минут.

Срок и порядок регистрации запроса заявителя о предоставлении государственной услуги, в том числе в электронной форме

32. Представленное в Роспатент ходатайство регистрируется в случае отсутствия оснований для отказа в его приеме, указанных в пункте 24 Регламента.

33. Регистрация включает присвоение ходатайству входящего номера и установление даты регистрации ходатайства по дате его поступления в сроки, указанные в пункте 52 Регламента.

Требования к помещениям, в которых предоставляется государственная услуга, к месту ожидания и приема заявителей, размещению и оформлению визуальной, текстовой и мультимедийной информации о порядке предоставления такой услуги

34. На зданиях Роспатента и ФИПС рядом с входом в помещения, в которых предоставляется государственная услуга, размещается вывеска, содержащая информацию о полном наименовании Роспатента, ФИПС, режиме их работы, а также о справочных номерах телефонов.

35. Прием документов и выдача результатов предоставления государственной услуги осуществляются в специально выделенном для этих целей помещении, расположенном на нижнем этаже здания, имеющем окно приема документов и места ожидания, оборудованные стульями или кресельными секциями в количестве, соответствующем фактической нагрузке при приеме и выдаче документов, но не менее трех мест.

36. Обслуживание лиц с ограниченными возможностями здоровья осуществляется в специально выделенном для этих целей помещении, расположенном на нижнем этаже здания, оборудованном пандусами, специальными ограждениями и перилами, обеспечивающими беспрепятственное передвижение и разворот инвалидных колясок, столами, размещенными в стороне от входа для беспрепятственного подъезда и разворота колясок.

37. Предоставление справок и консультаций осуществляется в специально выделенном для этих целей помещении консультационно-справочного пункта Роспатента, ФИПС, расположенного на нижнем этаже здания.

38. Ознакомление с документами из материалов заявки осуществляется в специально выделенных для этих целей помещениях.

39. Помещения, предназначенные для ожидания в очереди приема или выдачи документов, для предоставления справок и консультаций, обслуживания лиц с ограниченными возможностями здоровья, должны соответствовать требованиям комфортности условий пребывания в них заявителей и иметь вывески, указывающие на их назначение.

40. Визуальная, текстовая и мультимедийная информация о порядке предоставления государственной услуги размещается на информационных стендах или информационных терминалах в помещениях для ожидания и приема граждан, а также на интернет-сайте Роспатента.

Оформление визуальной, текстовой и мультимедийной информации о порядке предоставления государственной услуги должно соответствовать оптимальному зрительному и слуховому восприятию этой информации заявителями.

Показатели доступности и качества государственной услуги, в том числе количество взаимодействий заявителя с должностными лицами при предоставлении государственной услуги и их продолжительность, возможность получения государственной услуги в многофункциональном центре предоставления государственных и муниципальных услуг, возможность получения информации о ходе предоставления государственной услуги, в том числе с использованием информационно-коммуникационных технологий

41. Показатели доступности государственной услуги:

1) возможность представления документов, необходимых для предоставления государственной услуги, в электронной форме, а также получения информации о ходе предоставления государственной услуги, в том числе с использованием информационно-коммуникационных технологий;

2) количество взаимодействий заявителя с должностными лицами при предоставлении государственной услуги и их продолжительность.

42. Показатели качества государственной услуги:

1) достоверность предоставляемой заявителям информации о ходе предоставления государственной услуги;

2) удовлетворенность заявителей качеством государственной услуги;

3) соблюдение сроков предоставления государственной услуги;

4) отсутствие жалоб со стороны заявителей на некорректное, невнимательное отношение должностных лиц к заявителям.

43. Предоставление государственной услуги в многофункциональных центрах предоставления государственных и муниципальных услуг не предусмотрено.

Иные требования, в том числе учитывающие особенности предоставления государственной услуги в многофункциональных центрах предоставления государственных и муниципальных услуг и особенности предоставления государственной услуги в электронной форме

44. Ходатайство и прилагаемые к нему документы в электронной форме представляются через интернет-сайт Роспатента или Единый портал государственных услуг.

45. Технические требования к подаче ходатайства и иных документов через интернет-сайт Роспатента или Единый портал государственных услуг приведены на интернет-сайте Роспатента.

46. При предоставлении государственной услуги в электронной форме используются классы средств электронной подписи, которые допускаются к использованию при обращении за получением государственной услуги, оказываемой с применением электронной подписи в соответствии с законодательством Российской Федерации.

Виды электронных подписей, использование которых допускается при обращении за получением государственных услуг, и порядок их использования установлены постановлением от 25 июня 2012 г. N 634.

47. Для подачи ходатайства в электронной форме необходимо получить сертификат усиленной квалифицированной электронной подписи заявителя (ЭП) в удостоверяющем центре, включенном в Перечень уполномоченных удостоверяющих центров единой системы удостоверяющих центров, сформированный Минкомсвязи России (далее - Перечень УЦ ЕС УЦ), в том числе в Удостоверяющем центре ФИПС.

48. Информация о порядке получения сертификата ЭП в удостоверяющем центре, включенном в Перечень УЦ ЕС УЦ, в том числе в Удостоверяющем центре ФИПС, а также о процедурах электронной подачи ходатайства, электронного взаимодействия с заявителем размещается на Едином портале государственных услуг и на интернет-сайтах Роспатента, ФИПС в разделе "Электронное взаимодействие с заявителями".

III. Состав, последовательность и сроки выполнения административных процедур, требования к порядку их выполнения

Исчерпывающий перечень административных процедур

49. Предоставление государственной услуги включает следующие административные процедуры:

1) прием и регистрация ходатайства;

2) рассмотрение ходатайства, касающегося выдачи копий документов заявки;

3) рассмотрение ходатайства, касающегося ознакомления с документами заявки.

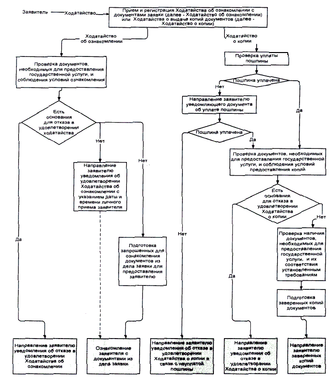
Блок-схема предоставления государственной услуги приведена в приложении к Регламенту.

Административная процедура приема и регистрации ходатайства

50. Основанием для начала административной процедуры, предусмотренной подпунктом 1 пункта 49 Регламента, является представление заявителем ходатайства.

51. Административная процедура, предусмотренная подпунктом 1 пункта 49 Регламента, включает проверку отсутствия оснований для отказа в приеме ходатайства, предусмотренных пунктом 24 Регламента, и при их отсутствии присвоение входящего номера и установление даты регистрации ходатайства по дате его поступления.

52. Максимальный срок приема и регистрации ходатайства при его представлении в соответствии с подпунктом 1 пункта 19 Регламента составляет 15 минут.

Максимальный срок приема и регистрации ходатайства при его представлении в соответствии с подпунктами 2 - 4 пункта 19 Регламента составляет пять рабочих дней.

53. Прием и регистрация ходатайства осуществляются сотрудниками, к компетенции которых в соответствии с должностной инструкцией или должностным регламентом отнесены прием и регистрация входящей корреспонденции.

54. Заявителю отказывается в приеме и регистрации ходатайства, если в результате проверки установлено наличие хотя бы одного из оснований для отказа в приеме ходатайства, предусмотренных пунктом 24 Регламента.

55. Результатами административной процедуры являются:

- прием и регистрация ходатайства, передача ходатайства в подразделения, ответственные за ознакомление заявителей с документами заявки, выдачу заявителям копий таких документов;

- отказ в приеме и регистрации ходатайства, направление заявителю уведомления об отказе в приеме и регистрации ходатайства с указанием основания отказа в течение пяти рабочих дней с даты поступления ходатайства.

56. Результат административной процедуры, предусмотренной подпунктом 1 пункта 49 Регламента, фиксируется:

1) в случае приема и регистрации ходатайства в виде даты его регистрации и входящего номера на:

- бланке ходатайства;

- интернет-сайтах Роспатента, ФИПС;

2) в случае отказа в приеме и регистрации ходатайства в виде даты его представления и количества посту пивших листов в:

- журнале учета непринятых документов;

- уведомлении, предусмотренном абзацем третьим пункта 55 Регламента.

Административная процедура рассмотрения ходатайства, касающегося выдачи копий документов заявки

57. Основанием для начала административной процедуры, предусмотренной подпунктом 2 пункта 49 Регламента, является передача ходатайства в подразделение, ответственное за выдачу заявителям копий документов заявки.

58. Административная процедура, предусмотренная подпунктом 2 пункта 49 Регламента, состоит из следующих административных действий:

1) проверка уплаты пошлины;

2) проверка документов, необходимых для предоставления государственной услуги;

3) подготовка заверенных копий документов заявки.

59. Административное действие по проверке уплаты пошлины состоит в проверке уплаты пошлины в порядке и размере, предусмотренных Положением о пошлинах.

Проверка уплаты пошлины проводится посредством межведомственного информационного взаимодействия Роспатента с Казначейством России. При проведении проверки используется информация, содержащаяся в Государственной информационной системе о государственных и муниципальных платежах, в ходатайстве или копии документа, подтверждающего уплату пошлины, если последняя представлена заявителем по собственной инициативе.

60. В случае если по результатам проверки уплаты пошлины в соответствии с пунктом 59 Регламента уплата пошлины в размере и порядке, установленных Положением о пошлинах, не подтверждена, заявителю направляется уведомление о начислении соответствующей пошлины с указанием необходимости уплатить пошлину в течение двух месяцев со дня направления указанного уведомления.

61. Максимальный срок проверки факта уплаты пошлины составляет 10 рабочих дней с даты регистрации ходатайства в случае отсутствия необходимости направления заявителю уведомления, предусмотренного пунктом 60 Регламента.

Максимальный срок проверки уплаты пошлины в соответствии с пунктом 59 Регламента в случае направления уведомления, предусмотренного пунктом 60 Регламента, составляет 10 рабочих дней со дня окончания двухмесячного срока уплаты пошлины, указанного в пункте 60 Регламента.

62. Административное действие, предусмотренное подпунктом 1 пункта 58 Регламента, осуществляется сотрудниками, к компетенции которых в соответствии с должностной инструкцией или должностным регламентом отнесена проверка уплаты пошлин в размере и порядке, установленных Положением о пошлинах.

63. Административное действие по проверке документов, необходимых для предоставления государственной услуги, включает проверку наличия документов, необходимых для предоставления государственной услуги, предусмотренных пунктом 18 Регламента, наличия в документах заявки указанных в ходатайстве запрашиваемых документов заявки.

64. В случае если в результате проверки, предусмотренной пунктом 63 Регламента, установлено, что заявителем не представлены документы, необходимые для предоставления государственной услуги, предусмотренные пунктом 18 Регламента, заявителю в срок, не превышающий двух недель с даты регистрации ходатайства, направляется запрос с предложением в течение трех месяцев со дня направления указанного запроса представить недостающие и (или) надлежаще оформленные документы.

Представленные заявителем на запрос, предусмотренный абзацем первым настоящего пункта, документы рассматриваются в срок, не превышающий 20 рабочих дней со дня истечения трехмесячного срока представления недостающих и (или) надлежаще оформленных документов.

65. Максимальный срок выполнения административного действия, предусмотренного подпунктом 2 пункта 58 Регламента, составляет 10 рабочих дней с даты подтверждения факта уплаты пошлины.

66. Административное действие, предусмотренное подпунктом 3 пункта 58 Регламента, включает подготовку заверенных копий документов заявки в соответствии с Порядком.

67. Максимальный срок выполнения административного действия, предусмотренного подпунктом 3 пункта 58 Регламента, составляет 10 рабочих дней с даты окончания проверки наличия документов, необходимых для предоставления государственной услуги, и наличия в документах заявки запрошенных в ходатайстве документов заявки с положительным результатом.

68. Административные действия, предусмотренные подпунктами 2 и 3 пункта 58 Регламента, осуществляются сотрудниками, к компетенции которых в соответствии с должностной инструкцией или должностным регламентом отнесена подготовка и выдача копий документов заявки.

69. Ходатайство, касающееся выдачи копий документов заявки, удовлетворяется в случае уплаты пошлины в размере и порядке, установленных Положением о пошлинах, представления документов, необходимых для предоставления государственной услуги, предусмотренных пунктом 18 Регламента, наличия в документах заявки указанных в ходатайстве запрашиваемых документов заявки.

В случае если указанные в абзаце первом настоящего пункта условия не соблюдены, указанное в настоящем пункте ходатайство не удовлетворяется.

70. Результатами административной процедуры, предусмотренной подпунктом 2 пункта 49 Регламента, являются:

1) удовлетворение ходатайства, касающегося выдачи копий документов заявки, направление заявителю уведомления об удовлетворении указанного ходатайства, с приложением заверенных копий запрошенных документов заявки;

2) отказ в удовлетворении ходатайства, касающегося выдачи копий документов заявки, направление заявителю уведомления об отказе в удовлетворении указанного ходатайства с указанием основания отказа.

Срок направления уведомлений, указанных в настоящем пункте, не превышает пяти рабочих дней с даты подписания соответствующего уведомления.

71. Результат административной процедуры, предусмотренной подпунктом 2 пункта 49 Регламента, фиксируется в:

- в уведомлениях, предусмотренных в пункте 70 Регламента;

- на интернет-сайтах Роспатента, ФИПС.

Административная процедура рассмотрения ходатайства, касающегося ознакомления с документами заявки

72. Основанием для начала административной процедуры рассмотрения ходатайства, касающегося ознакомления с документами заявки, является поступление ходатайства в подразделение, ответственное за ознакомление заявителей с документами заявки.

Административная процедура состоит из следующих административных действий:

1) проверка наличия документов, необходимых для предоставления государственной услуги, и наличия в документах заявки запрошенных в ходатайстве документов заявки;

2) подбор документов заявки для ознакомления;

3) ознакомление заявителя с документами заявки.

73. Административное действие по проверке наличия документов, необходимых для предоставления государственной услуги, и наличия в документах заявки запрошенных в ходатайстве документов заявки включает проверку наличия документов, необходимых для предоставления государственной услуги, предусмотренных пунктом 18 Регламента, наличия в документах заявки указанных в ходатайстве запрашиваемых документов заявки.

В случае если в результате проверки, предусмотренной абзацем первым настоящего пункта, установлено, что заявителем не представлены необходимые документы, заявителю в срок, не превышающий двух недель с даты регистрации ходатайства, Роспатент направляет запрос с предложением в течение трех месяцев со дня направления указанного запроса представить недостающие и (или) надлежаще оформленные документы.

Представленные заявителем на запрос, предусмотренный абзацем вторым настоящего пункта, документы рассматриваются в срок, не превышающий 20 рабочих дней со дня истечения трехмесячного срока представления недостающих и (или) надлежаще оформленных документов.

74. Максимальный срок выполнения административного действия, предусмотренного подпунктом 1 пункта 72 Регламента, составляет 10 рабочих дней с даты регистрации ходатайства.

75. Административное действие, предусмотренное подпунктом 2 пункта 72 Регламента, включает подбор документов заявки на бумажном носителе из фонда архивного хранения ФИПС, подготовку комплекта документов заявки на бумажном носителе и направление заявителю уведомления об удовлетворении ходатайства, касающегося ознакомления с документами заявки, с согласованными Роспатентом датой и временем ознакомления с документами заявки и телефоном ответственного за ознакомление заявителя с документами заявки сотрудника.

При отсутствии у Роспатента возможности осуществить ознакомление заявителя с документами заявки в дату и время, указанные в ходатайстве, согласование даты и времени ознакомления с документами заявки, указываемых в уведомлении, предусмотренном абзацем первым настоящего пункта, осуществляется сотрудниками, указанными в пункте 79 Регламента, по телефону, указанному заявителем в ходатайстве.

76. Максимальный срок выполнения административного действия, предусмотренного подпунктом 2 пункта 72 Регламента, составляет 10 рабочих дней после проверки наличия документов, необходимых для предоставления государственной услуги, наличия в документах заявки запрошенных в ходатайстве документов заявки с положительным результатом.

77. Административное действие, предусмотренное подпунктом 3 пункта 72 Регламента, включает ознакомление заявителя с документами заявки в соответствии с Порядком в согласованные Роспатентом дату и время.

До даты, указанной в уведомлении об удовлетворении ходатайства, касающегося ознакомления с документами заявки, предусмотренном в пункте 75 Регламента, дата и время ознакомления заявителя с документами заявки переносится по просьбе заявителя.

Дата ознакомления заявителя с документами заявки переносится по просьбе заявителя, но не более чем на три месяца с даты ознакомления с документами заявки, указанной в уведомлении, предусмотренном пунктом 75 Регламента. Согласование переноса даты ознакомления с документами заявки осуществляется заявителем по телефонам, указанным в уведомлении, предусмотренном пунктом 75 Регламента.

Если заявитель не явился для ознакомления с документами заявки в Роспатент в согласованные дату и время, в том числе в случае их переноса, ознакомление с документами заявки в дальнейшем по данному ходатайству не осуществляется, а государственная услуга считается предоставленной.

78. Максимальный срок выполнения административного действия, предусмотренного подпунктом 3 пункта 72 Регламента, составляет три месяца с даты ознакомления с документами заявки, указанной в уведомлении, предусмотренном пунктом 75 Регламента.

79. Административные действия, предусмотренные пунктом 72 Регламента, осуществляются сотрудниками, к компетенции которых в соответствии с должностной инструкцией или должностным регламентом отнесено ознакомление заявителя с документами заявки.

80. Ознакомление заявителя с документами заявки осуществляется в случае наличия документов, необходимых для предоставления государственной услуги, предусмотренных пунктом 18 Регламента, и наличия в документах заявки указанных в ходатайстве запрашиваемых документов заявки.

В случае если указанные в абзаце первом настоящего пункта условия не соблюдены, указанное в настоящем пункте ходатайство не удовлетворяется.

81. Результатами административной процедуры, предусмотренной подпунктом 3 пункта 49 Регламента, являются:

1) ознакомление заявителя с документами заявки;

2) отказ в удовлетворении ходатайства, касающегося ознакомления с документами заявки, направление заявителю соответствующего уведомления об отказе с указанием основания отказа в течение пяти рабочих дней с даты его подписания.

82. Результат административной процедуры, предусмотренной подпунктом 3 пункта 49 Регламента, фиксируется:

- в уведомлении, предусмотренном пунктом 75 Регламента;

- в уведомлении, предусмотренном подпунктом 2 пункта 81 Регламента;

- на интернет-сайтах Роспатента, ФИПС;

- на бланке ходатайства.

IV. Формы контроля за предоставлением государственной услуги

Порядок осуществления текущего контроля за соблюдением и исполнением ответственными должностными лицами положений Регламента и иных нормативных правовых актов, устанавливающих требования к предоставлению государственной услуги, а также принятием ими решений

83. Текущий контроль за соблюдением и исполнением ответственными должностными лицами положений настоящего Регламента и иных нормативных правовых актов, устанавливающих требования к предоставлению государственной услуги, а также принятием ими решений осуществляется на постоянной основе руководителями структурных подразделений, ответственных за осуществление административных действий и принятие решений, и их заместителями.

Текущий контроль осуществляется путем проведения выборочных проверок соблюдения и исполнения ответственными должностными лицами положений Регламента и иных нормативных правовых актов, устанавливающих требования к предоставлению государственной услуги, при осуществлении административных действий и принятии решений.

Текущий контроль осуществляется с целью предупреждения осуществления действий и принятия решений, не соответствующих положениям Регламента и иных нормативных правовых актов, устанавливающих требования к предоставлению государственной услуги.

Порядок и периодичность осуществления плановых и внеплановых проверок полноты и качества предоставления государственной услуги, в том числе порядок и формы контроля за полнотой и качеством предоставления государственной услуги

84. Плановые проверки полноты и качества предоставления государственной услуги осуществляются ежеквартально по утверждаемым годовым планам проверок специализированными контролирующими подразделениями, к компетенции которых отнесены вопросы контроля полноты и качества предоставления государственных услуг.

85. Внеплановые проверки полноты и качества предоставления государственной услуги осуществляются руководителями структурных подразделений, контролирующим подразделением в связи с поступлением жалоб на действия, осуществляемые при предоставлении государственной услуги, бездействие и принимаемые решения.

Внеплановые проверки могут осуществляться на основании приказа Роспатента, ФИПС (в отношении сотрудников ФИПС, привлекаемых для проведения подготовительных работ в целях осуществления Роспатентом юридически значимых действий при предоставлении государственной услуги).

86. Плановые и внеплановые проверки проводятся как с целью контроля полноты и качества предоставления государственной услуги в целом (комплексные проверки), так и с целью контроля полноты и качества осуществления отдельных административных действий и (или) административных процедур (тематические проверки).

87. Плановые и внеплановые проверки проводятся с целью выявления фактов нарушения прав заявителей, исследования причин допущенных нарушений, принятия мер, направленных на восстановление нарушенных прав заявителей, на повышение качества и обеспечение полноты предоставления государственной услуги.

88. Ответственным лицом за принятие решения о проведении текущего, планового и внепланового контролей является руководитель Роспатента или уполномоченное им лицо, являющееся должностным лицом Роспатента.

Ответственность должностных лиц Роспатента за решения и действия (бездействие), принимаемые (осуществляемые) ими в ходе предоставления государственной услуги

89. Должностные лица, руководители структурных подразделений, ответственные за осуществление административных действий и принятие решений, и их заместители, несут ответственность в соответствии с законодательством Российской Федерации за неисполнение или ненадлежащее исполнение административных процедур (действий), в том числе за несоблюдение установленных сроков их осуществления, предусмотренных Регламентом.

В случае выявления нарушений прав заявителей и правообладателей осуществляется привлечение виновных лиц к ответственности в соответствии с законодательством Российской Федерации.

Если выявленное нарушение касается направленного заявителю уведомления, запроса или иного документа Роспатента, противоречащего законодательству, и оспаривание этого документа в административном порядке не предусмотрено, руководитель Роспатента или уполномоченное должностное лицо вправе отменить уведомление, запрос или иной документ и отозвать этот документ.

90. Персональная ответственность должностного лица, руководителя структурного подразделения, ответственного за осуществление административных действий и принятие решений, и их заместителей, руководителей Роспатента закрепляется в их должностных регламентах, инструкциях.

Требования к порядку и формам контроля за предоставлением государственной услуги, в том числе со стороны граждан, их объединений и организаций

91. Контроль за соблюдением порядка предоставления государственной услуги, в том числе со стороны граждан, их объединений и организаций, является самостоятельной формой контроля.

92. Любое лицо вправе контролировать соблюдение порядка при предоставлении государственной услуги с помощью сведений о ходе предоставления государственной услуги, размещаемых в свободном доступе на интернет-сайте Роспатента.

В случае подачи ходатайства в электронном виде с использованием интернет-сайта Роспатента контроль состояния производства по ходатайству заявитель может осуществлять с помощью информации, размещаемой в личном кабинете заявителя.

V. Досудебный (внесудебный) порядок обжалования решений и действий (бездействия) федерального органа исполнительной власти, предоставляющего государственную услугу, а также его должностных лиц

Информация для заявителя о его праве подать жалобу на решения и (или) действия (бездействие) Роспатента и (или) его должностных лиц, федеральных государственных служащих

93. Заявители имеют право на обжалование действий (бездействия) и решений Роспатента и (или) его должностных лиц, федеральных государственных служащих.

Предмет жалобы

94. Предметом жалобы могут являться действия (бездействие) и (или) решения, принятые (осуществляемые) должностным лицом Роспатента при предоставлении государственной услуги, в том числе в следующих случаях:

1) нарушение срока регистрации ходатайства;

2) нарушение срока предоставления государственной услуги;

3) требование у заявителя документов, не предусмотренных нормативными правовыми актами Российской Федерации для предоставления государственной услуги;

4) отказ в приеме у заявителя документов, предоставление которых предусмотрено нормативными правовыми актами Российской Федерации для предоставления государственной услуги;

5) отказ в предоставлении государственной услуги, если основания для отказа не предусмотрены Регламентом;

6) требование с заявителя при предоставлении государственной услуги платы, не предусмотренной нормативными правовыми актами Российской Федерации;

7) отказ Роспатента в исправлении допущенных опечаток и ошибок в выданных в результате предоставления государственной услуги документах либо нарушение установленного срока таких исправлений.

Органы государственной власти и уполномоченные на рассмотрение жалобы должностные лица, которым может быть направлена жалоба

95. Жалоба на действия (бездействие) и решения Роспатента и (или) его должностных лиц, федеральных государственных служащих может быть подана в:

1) Роспатент, в том числе на имя руководителя Роспатента, заместителя руководителя Роспатента или уполномоченного лица;

2) Министерство экономического развития Российской Федерации, в том числе на имя Министра, его заместителя.

Порядок подачи и рассмотрения жалобы

96. Жалоба подается в письменной форме на бумажном носителе либо в электронной форме.

97. Жалоба может быть направлена по почте, с использованием информационно-телекоммуникационной сети "Интернет", интернет-сайта Роспатента, Единого портала государственных услуг, а также может быть принята при личном приеме заявителя.

98. Жалоба должна содержать:

1) наименование органа, предоставляющего государственную услугу, должностного лица Роспатента, решения и действия (бездействие) которых обжалуются;

2) фамилию, имя, отчество (последнее - при наличии), сведения о месте жительства заявителя - физического лица либо наименование, сведения о месте нахождения заявителя - юридического лица, а также номер (номера) контактного телефона, адрес (адреса) электронной почты (при наличии) и почтовый адрес, по которым должен быть направлен ответ заявителю;

3) сведения об обжалуемых решениях и действиях (бездействии) Роспатента, его должностного лица либо государственного служащего;

4) доводы, на основании которых заявитель не согласен с решениями и действиями (бездействием) Роспатента, его должностного лица либо государственного служащего. Заявителем могут быть представлены документы (при наличии), подтверждающие доводы заявителя, либо их копии.

99. Регистрация поступившей в Роспатент жалобы является основанием для начала процедуры досудебного (внесудебного) обжалования.

100. В случае установления в ходе или по результатам рассмотрения жалобы признаков состава административного правонарушения или преступления должностное лицо, уполномоченное на рассмотрение жалоб, незамедлительно направляет имеющиеся материалы в органы прокуратуры.

Сроки рассмотрения жалобы

101. Жалоба, поступившая в Роспатент, подлежит рассмотрению должностным лицом, уполномоченным в установленном порядке на рассмотрение таких жалоб, в течение пятнадцати рабочих дней со дня ее регистрации, а в случае обжалования отказа Роспатента, его должностного лица в приеме документов у заявителя либо в исправлении допущенных опечаток и ошибок или в случае обжалования нарушения установленного срока таких исправлений - в течение пяти рабочих дней со дня ее регистрации.

Основания для приостановления рассмотрения жалобы

102. Оснований для приостановления рассмотрения жалобы Регламентом не предусмотрено.

Результат рассмотрения жалобы

103. По результатам рассмотрения жалобы Роспатент принимает одно из следующих решений:

1) удовлетворяет жалобу, в том числе путем исправления допущенных Роспатентом опечаток и ошибок в выданных в результате предоставления государственной услуги документах;

2) отказывает в удовлетворении жалобы.

Порядок информирования заявителя о результатах рассмотрения жалобы

104. Не позднее дня, следующего за днем принятия решения, указанного в пункте 103 Регламента, заявителю в письменной форме и электронной форме (при наличии соответствующего указания в жалобе) направляется мотивированный ответ о результатах рассмотрения жалобы.

Порядок обжалования решения по жалобе

105. Решения по жалобе на действия (бездействие) и решения должностных лиц Роспатента, федеральных государственных служащих могут быть обжалованы заявителем подачей жалобы руководителю Роспатента.

Действия (бездействие) и решения руководителя Роспатента могут быть обжалованы заявителем путем подачи жалобы в Министерство экономического развития Российской Федерации.

Право заявителя на получение информации и документов, необходимых для обоснования и рассмотрения жалобы

106. Заявитель имеет право на получение информации и документов, необходимых для обоснования и рассмотрения жалобы, и Роспатент обязан обеспечить заявителю возможность их получения, если иное не предусмотрено законодательством Российской Федерации.

Способы информирования заявителей о порядке подачи и рассмотрения жалобы

107. Заявитель информируется о сроках и порядке рассмотрения жалобы в соответствии с пунктами 3 - 8 Регламента.

Приложение
к Административному регламенту
Федеральной службы по интеллектуальной
собственности по предоставлению
государственной услуги

БЛОК-СХЕМА ПРЕДОСТАВЛЕНИЯ ГОСУДАРСТВЕННОЙ УСЛУГИ