Приказ Минэкономразвития РФ от 28.08.2015 N 615

"Об утверждении Административного регламента предоставления Федеральной службой по интеллектуальной собственности государственной услуги по ознакомлению с документами заявки на выдачу патента на изобретение, полезную модель, промышленный образец и выдаче копий таких документов"
Редакция от 28.08.2015 — Не действует Перейти в действующую
Показать изменения

Зарегистрировано в Минюсте России 14 октября 2015 г. N 39308


 

МИНИСТЕРСТВО ЭКОНОМИЧЕСКОГО РАЗВИТИЯ РОССИЙСКОЙ ФЕДЕРАЦИИ

ПРИКАЗ
от 28 августа 2015 г. N 615

ОБ УТВЕРЖДЕНИИ АДМИНИСТРАТИВНОГО РЕГЛАМЕНТА ПРЕДОСТАВЛЕНИЯ ФЕДЕРАЛЬНОЙ СЛУЖБОЙ ПО ИНТЕЛЛЕКТУАЛЬНОЙ СОБСТВЕННОСТИ ГОСУДАРСТВЕННОЙ УСЛУГИ ПО ОЗНАКОМЛЕНИЮ С ДОКУМЕНТАМИ ЗАЯВКИ НА ВЫДАЧУ ПАТЕНТА НА ИЗОБРЕТЕНИЕ, ПОЛЕЗНУЮ МОДЕЛЬ, ПРОМЫШЛЕННЫЙ ОБРАЗЕЦ И ВЫДАЧЕ КОПИЙ ТАКИХ ДОКУМЕНТОВ

В соответствии с Федеральным законом от 27 июля 2010 г. N 210-ФЗ "Об организации предоставления государственных и муниципальных услуг" (Собрание законодательства Российской Федерации, 2010, N 31, ст. 4179; 2011, N 15, ст. 2038; N 27, ст. 3873, 3880; N 29, ст. 4291; N 30, ст. 4587; N 49, ст. 7061; 2012, N 31, Ст. 4322; 2013, N 14, ст. 1651; N 27, ст. 3477, 3480; N 30, ст. 4084; N 51, ст. 6679; N 52, ст. 6952, 6961, 7009; 2014, N 26, ст. 3366; N 30, ст. 4264; N 49, ст. 6928; 2015, N 1, Ст. 67, 72; N 10, ст. 1393; N 29, ст. 4342, 4376) и постановлением Правительства Российской Федерации от 16 мая 2011 г. N 373 "О разработке и утверждении административных регламентов исполнения государственных функций и административных регламентов предоставления государственных услуг" (Собрание законодательства Российской Федерации, 2011, N 22, ст. 3169; N 35, ст. 5092; 2012, N 28, ст. 3908; N 36, ст. 4903; N 50, ст. 7070; N 52, ст. 7507; 2014, N 5, ст. 506) приказываю:

1. Утвердить прилагаемый Административный регламент предоставления Федеральной службой по интеллектуальной собственности государственной услуги по ознакомлению с документами заявки на выдачу патента на изобретение, полезную модель, промышленный образец и выдаче копий таких документов.

2. Контроль за исполнением настоящего приказа возложить на руководителя Федеральной службы по интеллектуальной собственности Ивлиева Г.Л.

Врио Министра
Е.И. ЕЛИН

УТВЕРЖДЕН
приказом Минэкономразвития России
от 28 августа 2015 г. N 615

АДМИНИСТРАТИВНЫЙ РЕГЛАМЕНТ
ПРЕДОСТАВЛЕНИЯ ФЕДЕРАЛЬНОЙ СЛУЖБОЙ ПО ИНТЕЛЛЕКТУАЛЬНОЙ СОБСТВЕННОСТИ ГОСУДАРСТВЕННОЙ УСЛУГИ ПО ОЗНАКОМЛЕНИЮ С ДОКУМЕНТАМИ ЗАЯВКИ НА ВЫДАЧУ ПАТЕНТА НА ИЗОБРЕТЕНИЕ, ПОЛЕЗНУЮ МОДЕЛЬ, ПРОМЫШЛЕННЫЙ ОБРАЗЕЦ И ВЫДАЧЕ КОПИЙ ТАКИХ ДОКУМЕНТОВ

I. Общие положения

Предмет регулирования регламента

1. Административный регламент предоставления Федеральной службой по интеллектуальной собственности государственной услуги по ознакомлению с документами заявки на выдачу патента на изобретение, полезную модель, промышленный образец и выдаче копий таких документов (далее соответственно - Регламент, государственная услуга, заявка, документы заявки) регулирует отношения, связанные с предоставлением Федеральной службой по интеллектуальной собственности (Роспатент) государственной услуги.

Положения Регламента не применяются к заявкам на секретное изобретение, а также к сведениям, содержащимся в документах заявки, доступ к которым ограничен законодательством Российской Федерации.

Круг заявителей

2. Заявителем на предоставление Роспатентом государственной услуги является любое лицо (далее - заявитель).

Ведение дел с Роспатентом может осуществляться заявителем самостоятельно, или через патентного поверенного, зарегистрированного в Роспатенте, или через иного представителя.

Требования к порядку информирования о предоставлении государственной услуги

3. Место нахождения, график работы и контактная информация Роспатента и Федерального государственного бюджетного учреждения "Федеральный институт промышленной собственности" (ФИПС):

1) место нахождения Роспатента:

г. Москва, Бережковская наб., д. 24, стр. 12;

место нахождения ФИПС:

г. Москва, Бережковская наб., д. 30, корп. 1 (центральное здание);

г. Москва, Бережковская наб., д. 24, стр. 1;

г. Москва, Бережковская наб., д. 24, стр. 2;

2) график работы Роспатента и ФИПС:

понедельник - четверг: 9:30 - 18:15;

пятница: 9:30 - 17:00;

суббота, воскресенье, нерабочие праздничные дни - выходные дни;

3) место нахождения помещения приема ходатайств об ознакомлении с документами заявки и выдаче копий документов заявки (далее - ходатайство) и иной корреспонденции, адресованной в Роспатент или ФИПС (далее - окно приема документов):

г. Москва, Бережковская наб., д. 30, корп. 1;

график работы окна приема документов:

понедельник - четверг: 9:30-17:45;

пятница: 9:30 - 16:45;

перерыв: 12:30- 13:00;

суббота, воскресенье, нерабочие праздничные дни - выходные дни;

4) место нахождения консультационно-справочного пункта Роспатента и ФИПС:

г. Москва, Бережковская наб., д. 24, стр. 1, комн. 113-Б;

график работы консультационно-справочного пункта Роспатента и ФИПС:

понедельник - пятница: 11:00 - 16:00;

перерыв: 13:00-14:00;

суббота, воскресенье, нерабочие праздничные дни - выходные дни;

5) телефоны консультационно-справочного пункта Роспатента и ФИПС:

8 (499) 240 60 15 - сведения о ходе предоставления государственной услуги;

8 (499) 240 58 42 - сведения о порядке предоставления государственной услуги, в том числе о порядке обжалования решений, действий (бездействия) должностных лиц, ответственных за предоставление государственной услуги;

6) справочный телефон Центра телефонного обслуживания граждан и организаций федеральной государственной информационной системы "Единый портал государственных и муниципальных услуг (функций)" (далее - Единый портал государственных услуг) - 8 (800) 100 70 10;

7) почтовый адрес Роспатента и ФИПС: Бережковская наб., д. 30, корп. 1, г. Москва, Г-59, ГСП-3, 125993, Российская Федерация;

8) факс Роспатента и ФИПС: 8 (495) 531 63 18;

9) адрес официального сайта Роспатента в информационно-телекоммуникационной сети "Интернет": http://www.rupto.ru (далее - интернет- сайт Роспатента);

адрес официального сайта ФИПС в информационно-телекоммуникационной сети "Интернет": http://www1.fips.ru (далее - интернет-сайт ФИПС);

адрес официального сайта Единого портала государственных услуг в информационно-телекоммуникационной сети "Интернет": http://www.gosuslugi.ru;

адрес электронной почты Роспатента: rospatent@rupto.ru;

адрес электронной почты ФИПС: fips@rupto.ru.

4. Работниками консультационно-справочного пункта Роспатента и ФИПС (далее - работник пункта) предоставляется информация о ходе и порядке предоставления государственной услуги по вопросам, ответы на которые не требуют анализа производства по конкретной заявке и (или) разъяснений положений нормативных правовых актов.

При ответе на телефонный звонок сообщаются наименование органа, в который поступил звонок, фамилия, имя, отчество (последнее - при наличии) и должность работника пункта, принявшего телефонный звонок.

Время разговора не должно превышать 10 минут.

При отсутствии у работника пункта, принявшего звонок, возможности самостоятельно ответить на поставленные вопросы, телефонный звонок должен быть переадресован (переведен) специалисту Роспатента, ФИПС, располагающему необходимой информацией, либо обратившемуся лицу должны быть предоставлены сведения о способе получения такой информации.

При ответе на вопросы по телефону работник пункта не вправе предоставлять информацию, касающуюся существа заявки.

5. Сведения о ходе предоставления государственной услуги заявитель может получить самостоятельно по регистрационному номеру заявки с помощью сведений, размещаемых на интернет-сайте Роспатента, ФИПС.

В случае подачи заявки в электронной форме сведения о ходе предоставления государственной услуги размещаются также в личном кабинете заявителя по ходатайству на интернет-сайте ФИПС или Едином портале государственных услуг.

6. Информация о порядке предоставления государственной услуги, в том числе о порядке обжалования решений, действий (бездействия) должностных лиц, ответственных за предоставление государственной услуги, размещается Роспатентом:

1) на интернет-сайтах Роспатента и ФИПС;

2) на Едином портале государственных услуг (предоставляется ежедневно и круглосуточно по справочному телефону Центра телефонного обслуживания граждан и организаций Единого портала государственных услуг на основе сведений, содержащихся в Федеральном реестре государственных и муниципальных услуг (функций);

3) на информационных стендах в консультационно-справочном пункте Роспатента и ФИПС (предоставляется работниками пункта лицам, обратившимся за разъяснениями непосредственно в указанный пункт в рабочие часы пункта или по его телефону, письменно через организацию связи или электронным сообщением по адресу, указанному заявителем);

4) в информационных брошюрах, буклетах, на информационных листках, подготавливаемых Роспатентом, ФИПС (предоставляется на безвозмездной основе на тематических встречах, организуемых и проводимых Роспатентом, ФИПС с заявителями, правообладателями и иными заинтересованными лицами по вопросам предоставления государственных услуг);

5) на информационных стендах в помещениях приема ходатайств и иной корреспонденции, адресованной в Роспатент или ФИПС;

6) на информационных стендах в помещении для обслуживания лиц с ограниченными возможностями.

7. На интернет-сайтах Роспатента и ФИПС размещаются:

1) информация по пункту 3 Регламента;

2) Регламент с приложениями;

3) иные нормативные правовые акты, регулирующие отношения, связанные с предоставлением государственной услуги;

4) форма ходатайства, подаваемого заявителем в связи с предоставлением государственной услуги;

5) информация о ходе предоставления государственной услуги;

6) информация о порядке предоставления государственной услуги в электронной форме, в том числе:

- о технических требованиях к подаче ходатайства в электронной форме через интернет-сайт Роспатента или Единый портал государственных услуг;

- о видах машиночитаемых носителей и о допускаемых форматах представления данных, которые могут быть использованы для представления документов в Роспатент, ФИПС;

7) порядок обжалования решений, действий (бездействия) должностных лиц, ответственных за предоставление государственной услуги.

8. На Едином портале государственных услуг размещаются:

1) информация о порядке предоставления государственной услуги;

2) адрес интернет-сайта Роспатента;

3) почтовый адрес, по которому могут быть направлены документы, необходимые для предоставления государственной услуги Роспатентом;

4) график работы Роспатента и ФИПС;

5) номера телефонов и адрес электронной почты для получения справок о ходе предоставления государственной услуги и информации по вопросам о порядке предоставления государственной услуги, о порядке обжалования решений, действий (бездействия) должностных лиц, ответственных за предоставление государственной услуги;

6) Регламент с приложениями;

7) иные нормативные правовые акты, регулирующие предоставление государственной услуги;

8) информация о порядке обжалования решений, действий (бездействия) должностных лиц, ответственных за предоставление государственной услуги;

9) сведения об удостоверяющих центрах, включенных в Перечень уполномоченных удостоверяющих центров единой системы удостоверяющих центров, сформированный Минкомсвязи России, для получения сертификата усиленной квалифицированной электронной подписи, необходимой для подачи ходатайства в электронной форме (указанные сведения размещены также по адресу http://www.reestr-pki.ru в информационно-телекоммуникационной сети "Интернет").

II. Стандарт предоставления государственной услуги

Наименование государственной услуги

9. Государственная услуга по ознакомлению с документами заявки на выдачу патента на изобретение, полезную модель, промышленный образец и выдаче копий таких документов.

Наименование федерального органа исполнительной власти, предоставляющего государственную услугу

10. Государственная услуга предоставляется Роспатентом непосредственно или с привлечением подведомственного ему ФИПС для проведения подготовительных работ в целях осуществления Роспатентом юридически значимых действий при предоставлении государственной услуги.

11. При предоставлении государственной услуги Роспатент не вправе требовать от заявителя осуществления действий, в том числе согласований, необходимых для получения государственной услуги и связанных с обращением в иные государственные органы, организации, за исключением получения услуг, включенных в перечень услуг, которые являются обязательными для предоставления государственных услуг, утвержденный постановлением Правительства Российской Федерации от 6 мая 2011 г. N 352 "Об утверждении перечня услуг, которые являются необходимыми и обязательными для предоставления федеральными органами исполнительной власти государственных услуг и предоставляются организациями, участвующими в предоставлении государственных услуг, и определении размера платы за их оказание" (Собрание законодательства Российской Федерации, 2011, N 20, ст. 2829; 2012, N 14, ст. 1655; N 36, ст. 4922; 2013, N 33, ст. 4382; N 49, ст. 6421; N 52, ст. 7207; 2014, N 21, ст. 2712).

Описание результата предоставления государственной услуги

12. Результатами предоставления государственной услуги являются:

1) выдача (направление) заявителю заверенных копий документов заявки;

2) ознакомление заявителя с документами заявки в согласованные Роспатентом дату и время;

3) отказ в удовлетворении ходатайства, касающегося выдачи копий документов заявки;

4) отказ в удовлетворении ходатайства, касающегося ознакомления с документами заявки.

Срок предоставления государственной услуги, в том числе с учетом необходимости обращения в организации, участвующие в предоставлении государственной услуги, срок приостановления предоставления государственной услуги, срок выдачи (направления) документов, являющихся результатом предоставления государственной услуги

13. Срок предоставления государственной услуги по ходатайству, касающемуся ознакомления с документами заявки, составляет 25 рабочих дней со дня регистрации указанного ходатайства для принятия решения об удовлетворении или об отказе в удовлетворении указанного ходатайства.

Ознакомление заявителя с документами заявки осуществляется в течение трех месяцев с даты ознакомления с документами заявки, указанной в уведомлении, предусмотренном пунктом 83 Регламента.

Срок предоставления государственной услуги по ходатайству, касающемуся выдачи копий документов заявки, составляет 35 рабочих дней со дня регистрации указанного ходатайства.

14. Указанные в пункте 13 Регламента сроки могут быть увеличены в случае, если документы заявки находятся в отдаленном фонде архивного хранения ФИПС, но не более чем на 2 месяца.

Указанный в абзаце первом пункта 13 Регламента срок может быть увеличен в случае необходимости представления заявителем недостающих и (или) надлежаще оформленных документов в соответствии с пунктом 78 Регламента.

Указанный в абзаце втором пункта 13 Регламента срок может быть увеличен в случае необходимости представления заявителем недостающих и (или) надлежаще оформленных документов в соответствии с пунктом 67 Регламента, уплаты пошлины в соответствии с пунктом 62 Регламента.

15. Срок выдачи (направления) заявителю уведомлений, указанных в пунктах 57, 74 и 91 Регламента, составляет 5 рабочих дней с даты подписания соответствующего уведомления.

16. Приостановление предоставления государственной услуги допускается на срок, указанный в судебном акте, предусматривающем обеспечительные меры в отношении изобретения, полезной модели, промышленного образца, или срок, необходимый для исполнения такого акта в соответствии с законодательством Российской Федерации.

Перечень нормативных правовых актов, регулирующих отношения, возникающие в связи с предоставлением государственной услуги

17. Предоставление государственной услуги осуществляется в соответствии с:

Гражданским кодексом Российской Федерации (часть первая) (Собрание законодательства Российской Федерации, 1994, N 32, ст. 3301; 1996, N 9, ст. 773; N 34, ст. 4026; 1999, N 28, ст. 3471; 2001, N 17, ст. 1644; N 21, ст. 2063; 2002, N 12, ст. 1093; N 48, ст. 4737, 4746; 2003, N 2, ст. 167; N 52, ст. 5034; 2004, N 27, ст. 2711; N 31, ст. 3233; 2005, N 1, ст. 18, 39, 43; N 27, ст. 2722; N 30, ст. 3120; 2006, N 2, ст. 171; N 3, ст. 282; N 23, ст. 2380; N 27, ст. 2881; N 31, ст. 3437; N 45, ст. 4627; N 50, ст. 5279; N 52, ст. 5497, 5498; 2007, N 1, ст. 21; N 7, ст. 834; N 27, ст. 3213; N 31, ст. 3993; N 41, ст. 4845; N 49, ст. 6079; N 50, ст. 6246; 2008, N 17, ст. 1756; N 20, ст. 2253; N 29, ст. 3418; N 30, ст. 3597, 3616, 3617; 2009, N 1, ст. 14, 19, 20, 23; N 7, ст. 775; N 26, ст. 3130; N 29, ст. 3582, 3618; N 52, ст. 6428; 2010, N 19, ст. 2291; N 31, ст. 4163; 2011, N 7, ст. 901; N 15, Ст. 2038; N 49, ст. 7015, 7041; N 50, ст. 7335, 7347; 2012, N 29, ст. 4167; N 50, ст. 6954, 6963; N 53, ст. 7607, 7627; 2013, N 7, ст. 609; N 19, ст. 2327; N 26, ст. 3207; N 27, ст. 3434, 3459; N 30, ст. 4078; N 44, ст. 5641; N 51, ст. 6687; 2014, N 11, ст. 1100; N 19, ст. 2304, 2334; N 43, ст. 5799; 2015, N 1, ст. 52; N 10, ст. 1412; N 14, ст. 2020; N 21, ст. 2985; N 27, ст. 3945, 3977, 4001; N 29, ст. 4342, 4384, 4394);

Гражданским кодексом Российской Федерации (часть вторая) (Собрание законодательства Российской Федерации, 1996, N 5, ст. 410, 411; N 34, ст. 4025; 1997, N 43, ст. 4903; N 52, ст. 5930; 1999, N 51, ст. 6288; 2002, N 48, ст. 4737; 2003, N 2, ст. 160, 167; N 13, ст. 1179; N 46, ст. 4434; N 52, ст. 5034; 2005, N 1, ст. 15, 45; N 13, ст. 1080; N 19, Ст. 1752; N 30, ст. 3100; 2006, N 6, ст. 636; N 52, ст. 5497; 2007, N 1, ст. 39; N 5, ст. 558; N 17, ст. 1929; N 27, ст. 3213; N 31, Ст. 3993, 4015; N 41, ст. 4845; N 44, ст. 5282; N 45, ст. 5428; N 49, ст. 6048; N 50, ст. 6247; 2008, N 17, ст. 1756; N 29, ст. 3418; N 52, ст. 6235; 2009, N 1, Ст. 16; N 15, ст. 1778; N 29, ст. 3582; 2010, N 19, ст. 2291; 2011, N 7, ст. 901; N зо, ст. 4564, 4596; N 43, ст. 5972; N 48, ст. 6730; N 49, ст. 7014, 7015, 7041; 2012, N 25, ст. 3268; 2013, N 26, ст. 3207; N 27, ст. 3477; N 30, ст. 4084; N 49, ст. 6346; N 51, ст. 6683, 6699; N 52, ст. 6981; 2014, N 10, ст. 1100; N 30, ст. 4218, 4223, 4225; N 43, ст. 5799; N 52, ст. 7543; 2015, N 1, ст. 13, 65; N 14, ст. 2022; N 27, ст. 3976, 4001);

Гражданским кодексом Российской Федерации (часть третья) (Собрание законодательства Российской Федерации, 2001, N 49, ст. 4552; 2004, N 49, ст. 4855; 2006, N 23, ст. 2380; N 52, ст. 5497; 2007, N 1, ст. 21; N 49, ст. 6042; 2008, N 18, ст. 1939; N 27, ст. 3123; 2012, N 24, ст. 3068; N 41, ст. 5531; 2013, N 19, ст. 2327; N 30, ст. 4056; N 40, ст. 5030; N 52, ст. 7011; 2014, N 1, ст. 79; N 19, ст. 2329);

Гражданским кодексом Российской Федерации (часть четвертая) (Собрание законодательства Российской Федерации, 2006, N 52, ст. 5496; 2007, N 49, ст. 6079; 2008, N 27, ст. 3122; N 45, ст. 5147; 2010, N 8, ст. 777; N 9, ст. 899; N 41, ст. 5188; 2011, N 50, ст. 7364; 2013, N 27, ст. 3477, 3479; N 30, ст. 4055; 2014, N 11, ст. 1100; 2015, N 1, ст. 83; N 27, ст. 3996; N 29, ст. 4342) (далее - Кодекс);

Законом Российской Федерации от 21 июля 1993 г. N 5485-1 "О государственной тайне" (Собрание законодательства Российской Федерации, 1997, N 41, ст. 4673; 2003, N 27, ст. 2700, N 46, ст. 4449; 2004 N 35, ст. 3607, 2007, N 49, ст. 6055, ст. 6079, 2009, N 29, ст. 3617, 2010, N 47, ст. 6033, 2011, N 30, ст. 4590, N 46, ст. 6407, 2013, N 51, ст. 6697);

Федеральным законом от 22 октября 2004 г. N 125-ФЗ "Об архивном деле" (Собрание законодательства Российской Федерации, 2004, N 43, ст. 4169; 2006, N 50, ст. 5280; 2007, N 49, ст. 6079; 2008, N 20, ст. 2253; 2010, N 19, ст. 2291; N 31, ст. 4196; 2013, N 7, ст. 611; 2014, N 40, ст. 5320) (далее - Закон об архивном деле);

Федеральным законом от 17 июля 1999 г. N 176-ФЗ "О почтовой связи" (Собрание законодательства Российской Федерации, 1999, N 29, ст. 3697; 2003, N 28 ст. 2895; 2004, N 35 ст. 3607; 2007, N 27, ст. 3213; 2008, N 29, ст. 3418; 2008, N 30, ст. 3616; 2009, N 26, ст. 3122; 2011, N 50, ст. 7351);

Федеральным законом от 27 июля 2006 г. N 152-ФЗ "О персональных данных" (Собрание законодательства Российской Федерации, 2006, N 31, ст. 3451; 2009, N 48, ст. 5716; N 52, ст. 6439; 2010, N 27, ст. 3407; N 31, ст. 4173, 4196; N 49, ст. 6409; N 52, ст. 6974; 2011, N 23, ст. 3263; N 31, ст. 4701; 2013, N 14, ст. 1651; N 30, ст. 4038; N 51, ст. 6683; 2014, N 23, ст. 2927; N 30, ст. 4217, 4243);

Федеральным законом от 30 декабря 2008 г. N 316-ФЗ "О патентных поверенных" (Собрание законодательства Российской Федерации, 2009, N 1, ст. 24; 2011, N 29, ст. 4291; 2012, N 31, ст. 4322; 2013, N 27, ст. 3477);

Федеральным законом от 27 июля 2010 г. N 210-ФЗ "Об организации предоставления государственных и муниципальных услуг" (Собрание законодательства Российской Федерации, 2010, N 31, ст. 4179; 2011, N 15, ст. 2038; N 27, ст. 3873, 3880; N 29, ст. 4291; N 30, ст. 4587; N 49, ст. 7061; 2012, N 31, ст. 4322; 2013, N 14, ст.1651; N 27, ст. 3477, 3480; N 30, ст. 4084; N 51, ст. 6679; N 52, ст. 6952, 6961, 7009; 2014, N 26, ст. 3366; N 30, ст. 4264; N 49, ст. 6928; 2015, N 1, ст. 67, 72, N 10, ст. 1393; N 29, ст. 4342, 4376) (далее - Закон от 27 июля 2010 г. N 210-ФЗ);

Федеральным законом от 6 апреля 2011 г. N 63-ФЗ "Об электронной подписи" (Собрание законодательства Российской Федерации, 2011, N 15, ст. 2036; N 27 ст. 3880; 2012, N 29, ст. 3988; 2013, N 14, ст. 1668; N 27, ст. 3463, 3477; 2014, N 26, ст. 3390);

Федеральным законом от 27 июля 2006 г. N 149-ФЗ "Об информации, информационных технологиях и о защите информации" (Собрание законодательства Российской Федерации, 2006, N 31, ст. 3448; 2011, N 30, ст. 4600; 2012, N 31, ст. 4328; 2013, N 23, ст. 2870; 2013, N 27, ст. 3479; 2014, N 19, ст. 2302; 2014, N 30, ст. 4223; 2014, N 30, ст. 4243; 2015, N 1, ст. 84);

Указом Президента Российской Федерации от 24 мая 2011 г. N 673 "О Федеральной службе по интеллектуальной собственности" (Собрание законодательства Российской Федерации, 2011, N 22, ст. 3155; 2012, N 22, ст. 2754; N 27, ст. 3683);

постановлением Правительства Российской Федерации от 10 декабря 2008 г. N 941 "Об утверждении Положения о патентных и иных пошлинах за совершение юридически значимых действий, связанных с патентом на изобретение, полезную модель, промышленный образец, с государственной регистрацией товарного знака и знака обслуживания, с государственной регистрацией и предоставлением исключительного права на наименование места происхождения товара, а также с государственной регистрацией перехода исключительных прав к другим лицам и договоров о распоряжении этими правами" (Собрание законодательства Российской Федерации, 2008, N 51, ст. 6170; 2011, N 39, ст. 5487; 2013, N 47, ст. 6106) (далее - Положение о пошлинах);

постановлением Правительства Российской Федерации от 8 сентября 2010 г. N 697 "О единой системе межведомственного электронного взаимодействия" (Собрание законодательства Российской Федерации, 2010, N 38, ст. 4823; 2011, N 24, ст. 3503; N 49, ст. 7284; 2013, N 45, ст. 5827; 2014, N 12, ст. 1303; N 42, ст. 5746; N 48, ст. 6862, 6876; N 50, ст. 7113);

постановлением Правительства Российской Федерации от 6 мая 2011 г. N 352 "Об утверждении перечня услуг, которые являются необходимыми и обязательными для предоставления федеральными органами исполнительной власти государственных услуг и предоставляются организациями, участвующими в предоставлении государственных услуг, и определении размера платы за их оказание" (Собрание законодательства Российской Федерации, 2011, N 20, ст. 2829; 2012, N 14, ст. 1655; N 36, ст. 4922; 2013, N 33, ст. 4382; N 49, ст. 6421; N 52, ст. 7207; 2014, N 21, ст. 2712);

постановлением Правительства Российской Федерации от 16 мая 2011 г. N 373 "О разработке и утверждении административных регламентов исполнения государственных функций и административных регламентов предоставления государственных услуг" (Собрание законодательства Российской Федерации, 2011, N 22, ст. 3169; N 35, ст. 5092; 2012; N 28; ст. 3908; N 36 ст. 4903; N 50, ст. 7070; N 52, ст. 7507; 2014, N 5, ст. 506);

постановлением Правительства Российской Федерации от 7 июля 2011 г. N 553 "О порядке оформления и представления заявлений и иных документов, необходимых для предоставления государственных и (или) муниципальных услуг, в форме электронных документов" (Собрание законодательства Российской Федерации, 2011, N 29, ст. 4479);

постановлением Правительства Российской Федерации от 21 марта 2012 г. N 218 "О Федеральной службе по интеллектуальной собственности" (Собрание законодательства Российской Федерации, 2012, N 14, ст. 1627; N 27, ст. 3766; N 51, ст. 7227; 2013, N 5, ст. 391; N 8, ст. 841; N 23, ст. 2923; N 45, ст. 5822; 2014, N 49, ст. 6957; 2015, N 2, ст. 491);

постановлением Правительства Российской Федерации от 25 июня 2012 г. N 634 "О видах электронной подписи, использование которых допускается при обращении за получением государственных и муниципальных услуг" (Собрание законодательства Российской Федерации, 2012, N 27, ст. 3744; 2013, N 45, ст. 5807) (далее - постановлением от 25 июня 2012 г. N 634);

постановлением Правительства Российской Федерации от 16 августа 2012 г. N 840 "О порядке подачи и рассмотрения жалоб на решения и действия (бездействие) федеральных органов исполнительной власти и их должностных лиц, федеральных государственных служащих, должностных лиц государственных внебюджетных фондов Российской Федерации, а также Государственной корпорации по атомной энергии "Росатом" и ее должностных лиц" (Собрание законодательства Российской Федерации, 2012, N 35, ст. 4829; 2014, N 50, ст. 7113);

постановлением Правительства Российской Федерации от 25 августа 2012 г. N 852 "Об утверждении Правил использования усиленной квалифицированной электронной подписи при обращении за получением государственных и муниципальных услуг и о внесении изменения в Правила разработки и утверждения административных регламентов предоставления государственных услуг" (Собрание законодательства Российской Федерации, 2012, N 36, ст. 4903; 2014, N 50, ст. 7113);

приказом Казначейства России от 30 ноября 2012 г. N 19н "Об утверждении Порядка ведения Государственной информационной системы о государственных и муниципальных платежах", зарегистрированным в Минюсте России 25 декабря 2012 г., регистрационный N 26329;

приказом Минкомсвязи России от 31 июля 2014 г. N 234 "Об утверждении Правил оказания услуг почтовой связи", зарегистрированным в Минюсте России 26 декабря 2014 г., регистрационный N 35442;

приказом Минэкономразвития России от 28 августа 2015 г. N 614 "Об утверждении Порядка ознакомления с документами заявки на выдачу патента на изобретение, полезную модель, промышленный образец и выдачи копий таких документов, формы ходатайства об ознакомлении с документами заявки на выдачу патента на изобретение, полезную модель, промышленный образец и выдаче копий таких документов", зарегистрированным в Минюсте России 5 октября 2015 г., регистрационный N 39144 (далее соответственно - приказ Минэкономразвития России от 28 августа 2015 г. N 614, Порядок).

Исчерпывающий перечень документов, необходимых в соответствии с нормативными правовыми актами для предоставления государственной услуги и услуг, которые являются необходимыми и обязательными для предоставления государственной услуги, подлежащих представлению заявителем, способы их получения заявителем, в том числе в электронной форме, порядок их представления

18. Исчерпывающий перечень документов, необходимых в соответствии с нормативными правовыми актами для предоставления государственной услуги, подлежащих представлению заявителем (далее - Документы):

1) ходатайство об ознакомлении с документами заявки и выдаче копий документов заявки (далее - ходатайство), оформленное на русском языке по форме, утвержденной приказом Минэкономразвития России от 28 августа 2015 г. N 614;

2) доверенность, подтверждающая полномочия представителя заявителя при подаче ходатайства через представителя заявителя, оформленная в соответствии с законодательством Российской Федерации или законодательством страны ее происхождения. Если представителем является патентный поверенный, доверенность, выданная патентному поверенному заявителем, представляется в Роспатент по запросу Роспатента, для подтверждения в случае необходимости полномочий патентного поверенного;

3) согласие субъекта (ов) персональных данных на обработку его (их) персональных данных, указанных в ходатайстве;

4) перевод документов, указанных в подпунктах 2, 3 настоящего пункта, если они оформлены не на русском языке.

19. Документы, указанные в пункте 18 Регламента, представляются в Роспатент:

1) в окно приема документов;

2) отправлением через организацию связи;

3) с использованием интернет-сайта Роспатента;

4) с использованием Единого портала государственных услуг.

20. Документы, указанные в пункте 18 Регламента, могут быть представлены в Роспатент в электронной форме с соблюдением требований, предусмотренных пунктами 44 - 48 Регламента.

Исчерпывающий перечень документов, необходимых в соответствии с нормативными правовыми актами для предоставления государственной услуги, которые находятся в распоряжении государственных органов, органов местного самоуправления и иных органов, участвующих в предоставлении государственных или муниципальных услуг, и которые заявитель вправе представить

21. Документом, необходимым для предоставления государственной услуги и находящимся в распоряжении государственных органов, органов местного самоуправления и иных органов, участвующих в предоставлении государственных или муниципальных услуг, и который заявитель вправе представить, является документ, подтверждающий уплату пошлины (в случае представления ходатайства, касающегося выдачи копий документов заявки).

22. Заявитель вправе по собственной инициативе представить копию документа, указанного в пункте 21 Регламента.

В случае если копия документа, указанного в пункте 21 Регламента не представлена, Роспатент на основе приведенных в ходатайстве идентификаторов плательщика получает необходимые сведения через Государственную информационную систему о государственных и муниципальных платежах (ГИС ГМП).

23. Роспатент не вправе требовать от заявителя:

- представления документов и информации или осуществления действий, представление или осуществление которых не предусмотрено нормативными правовыми актами, регулирующими отношения, возникающие в связи с предоставлением государственной услуги;

- представления документов и информации, которые в соответствии с нормативными правовыми актами Российской Федерации, нормативными правовыми актами субъектов Российской Федерации и муниципальными правовыми актами находятся в распоряжении органов, предоставляющих государственную услугу, иных государственных органов местного самоуправления и (или) подведомственных государственным органам и органам местного самоуправления организаций, участвующих в предоставлении государственных или муниципальных услуг, за исключением документов, указанных в части 6 статьи 7 Закона от 27 июля 2010 г. N 210-ФЗ.

Исчерпывающий перечень оснований для отказа в приеме документов, необходимых для предоставления государственной услуги

24. Исчерпывающий перечень оснований для отказа в приеме Документов:

1) ходатайство представлено не по форме, утвержденной приказом Минэкономразвития России от 28 августа 2015 г. N 614;

2) Документы не поддаются прочтению;

3) в ходатайстве не указан регистрационный номер заявки, виды документов заявки, копии которых или ознакомление с которыми запрошено заявителем, контактные данные заявителя (телефон, адрес для переписки);

4) ходатайство представлено в электронной форме с нарушением установленных законодательством Российской Федерации требований к усиленной квалифицированной электронной подписи документа.

Исчерпывающий перечень оснований для приостановления или отказа в предоставлении государственной услуги

25. Приостановление предоставления государственной услуги допускается только во исполнение принятых в соответствии с законодательством Российской Федерации судебных актов, предусматривающих обеспечительные меры в отношении изобретения, полезной модели, промышленного образца, или в связи с исполнением такого судебного акта в соответствии с законодательством Российской Федерации.

26. Основания для отказа в предоставлении государственной услуги нормативными правовыми актами не предусмотрены.

Перечень услуг, которые являются необходимыми и обязательными для предоставления государственной услуги, в том числе сведения о документе (документах), выдаваемом (выдаваемых) организациями, участвующими в предоставлении государственной услуги

27. Услуги, которые являются необходимыми и обязательными для предоставления государственной услуги, и документы, выдаваемые организациями, участвующими в предоставлении государственной услуги, нормативными правовыми актами не предусмотрены.

Порядок, размер и основания взимания государственной пошлины или иной платы, взимаемой за предоставление государственной услуги

28. Перечень юридически значимых действий, связанных с предоставлением государственной услуги, за совершение которых взимаются пошлины, их размеры, порядок и сроки уплаты установлены Положением о пошлинах.

29. Пошлина взимается за подготовку, заверение и выдачу копий материалов из дела заявки в размере 550 рублей (пункт 1.27 приложения к Положению о пошлинах).

Порядок, размер и основания взимания платы за предоставление услуг, которые являются необходимыми и обязательными для предоставления государственной услуги, включая информацию о методике расчета размера такой платы

30. Платные услуги, которые являются необходимыми и обязательными для предоставления государственной услуги, нормативными правовыми актами не предусмотрены.

Максимальный срок ожидания в очереди при подаче запроса о предоставлении государственной услуги и при получении результата предоставления такой услуги

31. Максимальный срок ожидания в очереди при подаче в окно приема Документов и при получении результата предоставления государственной услуги составляет 15 минут.

Срок и порядок регистрации запроса заявителя о предоставлении государственной услуги, в том числе в электронной форме

32. Поступившие в Роспатент Документы регистрируются при отсутствии оснований для отказа в приеме Документов, указанных в пункте 24 Регламента.

33. Регистрация заявки включает присвоение ходатайству регистрационного номера и указание даты регистрации Документов по дате поступления в сроки, указанные в пункте 53 Регламента.

Требования к помещениям, в которых предоставляется государственная услуга, к месту ожидания и приема заявителей, размещению и оформлению визуальной, текстовой и мультимедийной информации, о порядке предоставления такой услуги

34. На зданиях Роспатента и ФИПС рядом с входом в помещения, в которых предоставляется государственная услуга, размещается вывеска, содержащая информацию о полном наименовании Роспатента, ФИПС, режиме их работы, а также о справочных номерах телефонов.

35. Прием Документов и выдача результатов предоставления государственной услуги осуществляются в специально выделенном для этих целей помещении, расположенном на нижнем этаже здания, имеющем окно приема документов и места ожидания, оборудованные стульями или кресельными секциями в количестве не менее 3 мест.

36. Обслуживание лиц с ограниченными возможностями здоровья осуществляется в специально выделенном для этих целей помещении, расположенном на нижнем этаже здания, оборудованном пандусами, специальными ограждениями и перилами, обеспечивающими беспрепятственное передвижение и разворот инвалидных колясок, столами, размещенными в стороне от входа для беспрепятственного подъезда и разворота колясок.

37. Предоставление справок и консультаций осуществляется в специально выделенном для этих целей помещении консультационно-справочного пункта Роспатента и ФИПС, расположенном на нижнем этаже здания.

38. Ознакомление с документами заявки осуществляется в специально выделенных для этих целей помещениях.

39. Помещения, предназначенные для ожидания в очереди приема или выдачи документов, предоставления справок и консультаций лицам с ограниченными возможностями здоровья, должны соответствовать требованиям комфортности условий пребывания в них заявителей и иметь вывески, указывающие на их назначение.

40. Визуальная, текстовая и мультимедийная информация о порядке предоставления государственной услуги размещается на информационных стендах или информационных терминалах в помещениях для ожидания и приема граждан, а также на интернет-сайте Роспатента.

Оформление визуальной, текстовой и мультимедийной информации о порядке предоставления государственной услуги должно соответствовать оптимальному зрительному и слуховому восприятию этой информации заявителями.

Показатели доступности и качества государственной услуги, в том числе количество взаимодействий заявителя с должностными лицами при предоставлении государственной услуги и их продолжительность, возможность получения государственной услуги в многофункциональном центре предоставления государственных и муниципальных услуг, возможность получения информации о ходе предоставления государственной услуги, в том числе с использованием информационно-коммуникационных технологий

41. Показатели доступности государственной услуги:

1) возможность подачи Документов в электронной форме, получения информации о ходе предоставления государственной услуги, в том числе с использованием информационно-коммуникационных технологий;

2) количество взаимодействий заявителя с должностными лицами при предоставлении государственной услуги и их продолжительность.

42. Показатели качества государственной услуги:

1) достоверность предоставляемой заявителям информации о ходе предоставления государственной услуги;

2) удовлетворенность заявителей качеством государственной услуги;

3) соблюдение сроков предоставления государственной услуги;

4) отсутствие обоснованных жалоб со стороны заявителей на действия (бездействие) должностных лиц по результатам предоставления государственной услуги и на некорректное, невнимательное отношение должностных лиц к заявителям.

43. Предоставление государственной услуги в многофункциональных центрах предоставления государственных и муниципальных услуг не предусмотрено.

Иные требования, в том числе учитывающие особенности предоставления государственной услуги в многофункциональных центрах предоставления государственных и муниципальных услуг и особенности предоставления государственной услуги в электронной форме

44. Документы в электронной форме представляются через интернет-сайт Роспатента или Единый портал государственных услуг.

45. Технические требования к подаче Документов через интернет-сайт Роспатента или Единый портал государственных услуг приведены на интернет-сайте Роспатента, ФИПС.

Все уведомления о ходе предоставления государственной услуги при представлении ходатайства через Единый портал государственных услуг направляются заявителю в электронной форме.

46. При предоставлении государственной услуги в электронной форме используются классы средств электронной подписи, которые допускаются к использованию при обращении за получением государственной услуги, оказываемой с применением электронной подписи в соответствии с законодательством Российской Федерации.

Виды электронных подписей, использование которых допускается при обращении за получением государственных услуг, и порядок их использования устанавливаются постановлением от 25 июня 2012 г. N 634.

47. Для подачи Документов в электронной форме необходимо получить сертификат усиленной квалифицированной электронной подписи (ЭП) в удостоверяющем центре, включенном в Перечень уполномоченных удостоверяющих центров единой системы удостоверяющих центров, сформированный Минкомсвязи России (далее - Перечень УЦ ЕС УЦ), в том числе в Удостоверяющем центре ФИПС.

48. Информация о порядке получения сертификата ЭП в удостоверяющем центре, включенном в Перечень УЦ ЕС УЦ, в том числе в Удостоверяющем центре ФИПС, а также о порядке электронного взаимодействия с заявителем размещается на Едином портале государственных услуг и на интернет-сайте Роспатента, ФИПС в разделе "Электронное взаимодействие с заявителями".

III. Состав, последовательность и сроки выполнения административных процедур, требования к порядку их выполнения, в том числе особенности выполнения административных процедур в электронной форме

Исчерпывающий перечень административных процедур

49. Предоставление государственной услуги включает следующие административные процедуры:

1) прием и регистрация Документов;

2) рассмотрение ходатайства, касающегося выдачи копий документов заявки, выдача копий документов заявки;

3) рассмотрение ходатайства, касающегося ознакомления с документами заявки, ознакомление заявителя с документами заявки.

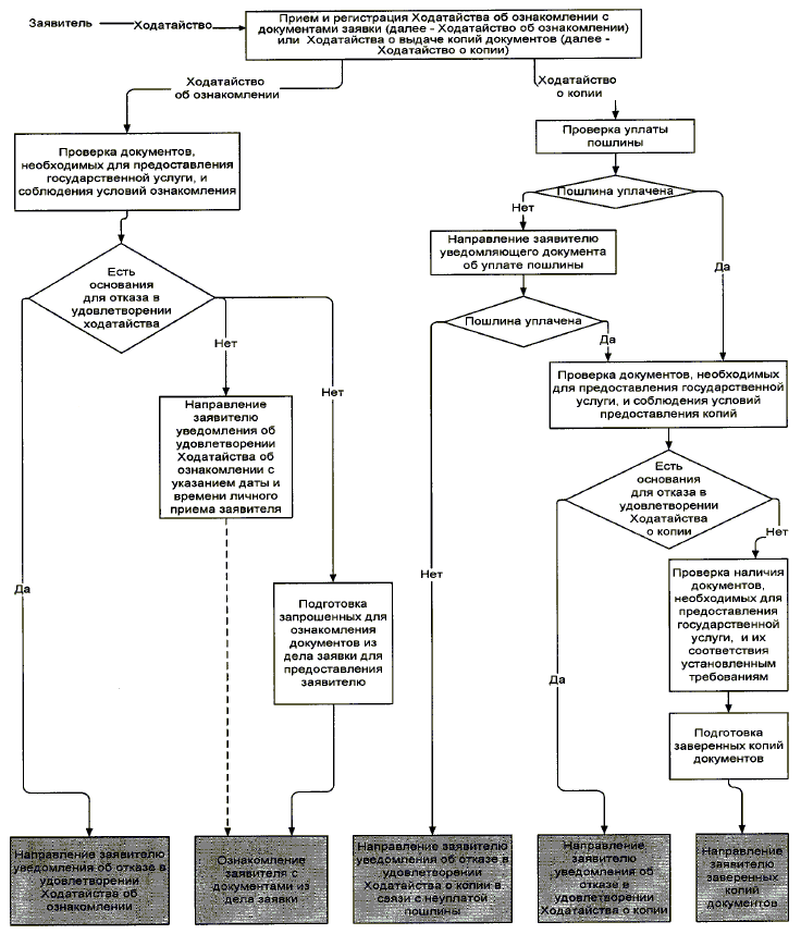
50. Блок-схема предоставления государственной услуги приведена в приложении к Регламенту.

Административная процедура приема и регистрации Документов

51. Основанием для начала административной процедуры, предусмотренной подпунктом 1 пункта 49 Регламента, является представление заявителем Документов в Роспатент.

52. Административная процедура приема и регистрации Документов включает проверку отсутствия оснований для отказа в приеме Документов, указанных в пункте 24 Регламента, и при их отсутствии присвоение входящего номера и установление даты регистрации Документов по дате их поступления.

53. Максимальный срок приема и регистрации Документов при их представлении в соответствии с подпунктом 1 пункта 19 Регламента составляет 15 минут.

Максимальный срок приема и регистрации Документов при их представлении в соответствии с подпунктами 2 - 4 пункта 19 Регламента составляет 5 рабочих дней.

54. Прием и регистрация Документов осуществляются сотрудниками, к компетенции которых в соответствии с должностной инструкцией или должностным регламентом отнесены прием и регистрация входящей корреспонденции.

55. Заявителю отказывается в приеме и регистрации Документов, если в результате проверки установлено наличие хотя бы одного из оснований для отказа в приеме Документов, предусмотренных пунктом 24 Регламента.

56. В случае представления Документов в Роспатент в соответствии с подпунктом 1 пункта 19 Регламента заявитель уведомляется о приеме и регистрации Документов или об отказе в приеме и регистрации Документов с указанием основания отказа в течение 15 минут после представления Документов в Роспатент. При отказе в приеме и регистрации Документов они возвращаются заявителю в течение 15 минут после представления Документов в Роспатент.

В случае представления Документов в Роспатент в соответствии с подпунктами 2 - 4 пункта 19 Регламента и установления наличия хотя бы одного из оснований для отказа в приеме Документов, предусмотренных пунктом 24 Регламента, заявителю направляется уведомление об отказе в приеме и регистрации Документов с указанием основания отказа с приложением представленных в Роспатент Документов.

57. Результатами административной процедуры, предусмотренной подпунктом 1 пункта 49 Регламента, являются:

1) прием и регистрация Документов;

2) передача Документов из подразделения, осуществляющего их прием и регистрацию, в подразделение, осуществляющее рассмотрение Документов и выдачу заявителю копий документов заявки в случае приема и регистрации Документов, касающихся выдачи копий документов заявки, или в подразделение, осуществляющее рассмотрение Документов и ознакомление заявителя с документами заявки, в случае приема и регистрации Документов, касающихся ознакомления с документами заявки;

3) отказ в приеме и регистрации Документов при наличии хотя бы одного из оснований для отказа в приеме Документов, предусмотренных пунктом 24 Регламента, направление заявителю уведомления об отказе в приеме и регистрации Документов с указанием основания отказа в соответствии с пунктом 15 Регламента.

58. Результат административной процедуры, предусмотренной подпунктом 1 пункта 49 Регламента, фиксируется:

1) в случае приема и регистрации Документов в виде даты их регистрации и входящего номера:

- на ходатайстве;

- на интернет-сайтах Роспатента, ФИПС;

2) в случае отказа в приеме Документов в виде даты их поступления в Роспатент и количества поступивших листов:

- в журнале учета непринятых документов;

- в уведомлении об отказе в приеме и регистрации Документов с указанием основания отказа.

Административная процедура рассмотрения ходатайства, касающегося выдачи копий документов заявки, выдачи копий документов заявки

59. Основанием для начала административной процедуры, предусмотренной подпунктом 2 пункта 49 Регламента, является поступление Документов, касающихся выдачи копий документов заявки, в подразделение, осуществляющее рассмотрение Документов и выдачу заявителю копий документов заявки.

60. Административная процедура состоит из следующих административных действий:

1) проверка уплаты пошлины;

2) рассмотрение ходатайства, касающегося выдачи копий документов заявки, и прилагаемых к нему документов;

3) подготовка заверенных копий (далее - копии) документов заявки и выдача копий документов заявки.

61. Административное действие, предусмотренное подпунктом 1 пункта 60 Регламента, состоит в проверке уплаты пошлины в порядке и размере, предусмотренных Положением о пошлинах.

Проверка уплаты пошлины проводится посредством межведомственного информационного взаимодействия Роспатента с Казначейством России с использованием ГИС ГМП. При проведении проверки используется информация, содержащаяся в ходатайстве, касающемся выдачи копий документов заявки, в том числе копии документа, подтверждающего уплату пошлины, если такая копия представлена заявителем по собственной инициативе.

62. В случае если по результатам проверки уплаты пошлины в соответствии с пунктом 61 Регламента уплата пошлины в размере и порядке, установленных Положением о пошлинах, не подтверждена, заявителю направляется уведомление о начислении соответствующей пошлины с указанием необходимости уплатить пошлину в течение 2 месяцев со дня направления указанного уведомления.

63. Максимальный срок проверки факта уплаты пошлины составляет 10 рабочих дней со дня поступления ходатайства, касающегося выдачи копий документов заявки, в подразделение, осуществляющее рассмотрение Документов и выдачу заявителю копий документов заявки, в случае отсутствия необходимости направления заявителю уведомления, предусмотренного пунктом 62 Регламента.

64. Максимальный срок проверки уплаты пошлины в случае направления уведомления, предусмотренного пунктом 62 Регламента, составляет 10 рабочих дней со дня, следующего за днем истечения 2-месячного срока для уплаты пошлины, указанного в уведомлении. Повторная проверка уплаты пошлины проводится в соответствии с пунктом 61 Регламента.

65. Если в результате повторной проверки уплаты пошлины, указанной в пункте 64 Регламента, уплата пошлины в размере и порядке, установленных Положением о пошлинах, не подтверждена, принимается решение об отказе в удовлетворении ходатайства, касающегося выдачи копий документов заявки.

66. Административное действие, предусмотренное подпунктом 2 пункта 60 Регламента, осуществляется после подтверждения факта уплаты заявителем пошлины в порядке и размере, установленных Положением о пошлинах, и включает проверку наличия Документов, а также установление обстоятельств, указанных в пункте 2 Порядка.

67. В случае если в результате проверки, предусмотренной пунктом 66 Регламента, установлено отсутствие Документов и (или) их ненадлежащее оформление, заявителю в срок, не превышающий 10 рабочих дней со дня подтверждения факта уплаты пошлины, направляется уведомление с предложением в течение 3 месяцев со дня направления указанного уведомления представить недостающие и (или) надлежаще оформленные Документы.

68. Максимальный срок выполнения административного действия, предусмотренного подпунктом 2 пункта 60 Регламента, составляет 10 рабочих дней со дня подтверждения факта уплаты пошлины.

Максимальный срок проверки недостающих и (или) надлежаще оформленных Документов, поступивших от заявителя в ответ на уведомление, предусмотренное пунктом 67 Регламента, составляет 10 рабочих дней со дня их поступления в подразделение, осуществляющее рассмотрение Документов и выдачу заявителю копий документов заявки.

69. Основаниями для отказа в удовлетворении ходатайства, касающегося выдачи копий документов заявки, являются:

- не установлены обстоятельства, указанные в пункте 2 Порядка;

- отсутствие Документов, в том числе после проверки недостающих и (или) надлежаще оформленных Документов, предусмотренной пунктом 68 Регламента.

70. В случае наличия хотя бы одного основания для отказа в удовлетворении ходатайства, касающегося выдачи копий документов заявки, указанного в пункте 69 Регламента, принимается решение об отказе в удовлетворении ходатайства, касающегося выдачи копий документов заявки.

71. Административное действие, предусмотренное подпунктом 3 пункта 60 Регламента, осуществляется в случае отсутствия оснований для отказа в удовлетворении ходатайства, касающегося выдачи копий документов заявки, указанных в пункте 69 Регламента, и включает подбор документов заявки и подготовку копий документов заявки в соответствии с пунктами 3 - 6 Порядка.

72. Максимальный срок выполнения административного действия, предусмотренного подпунктом 3 пункта 60 Регламента, составляет 10 рабочих дней со дня окончания рассмотрения ходатайства в случае отсутствия оснований для отказа в удовлетворении ходатайства, касающегося выдачи копий документов заявки, указанных в пункте 69 Регламента.

73. Административное действие, предусмотренное подпунктом 1 пункта 60 Регламента, осуществляется сотрудниками, к компетенции которых в соответствии с должностной инструкцией или должностным регламентом отнесена проверка уплаты пошлин в размере и порядке, установленных Положением о пошлинах.

Административные действия, предусмотренные подпунктами 2 и 3 пункта 60 Регламента, осуществляются сотрудниками, к компетенции которых в соответствии с должностной инструкцией или должностным регламентом отнесено рассмотрение ходатайства, касающегося выдачи копий документов заявки, и подготовка копий документов заявки.

74. Результатами административной процедуры, предусмотренной подпунктом 2 пункта 49 Регламента, являются:

1) выдача (направление) заявителю заверенных копий документов заявки;

2) отказ в удовлетворении ходатайства, касающегося выдачи копий документов заявки.

Решения об удовлетворении или об отказе в удовлетворении ходатайства, касающегося выдачи копий документов заявки, принимаются руководителем Роспатента или уполномоченным им заместителем руководителя, руководителем структурного подразделения Роспатента или его заместителем.

О принятых Роспатентом решениях, указанных в настоящем пункте, заявителю выдаются (направляются) уведомления в соответствии с пунктом 15 Регламента.

Уведомление об удовлетворении ходатайства, касающегося выдачи копий документов заявки, выдается (направляется) заявителю с приложением заверенных копий запрошенных документов заявки.

75. Результат административной процедуры, предусмотренной подпунктом 2 пункта 49 Регламента, фиксируется:

- в уведомлениях, указанных в пункте 74 Регламента;

- на интернет-сайтах Роспатента, ФИПС.

Административная процедура рассмотрения ходатайства, касающегося ознакомления с документами заявки, ознакомления заявителя с документами заявки

76. Основанием для начала административной процедуры, предусмотренной подпунктом 3 пункта 49 Регламента, является поступление Документов, касающихся ознакомления с документами заявки, в подразделение, осуществляющее рассмотрение Документов и ознакомление заявителя с документами заявки.

Административная процедура состоит из следующих административных действий:

1) рассмотрение ходатайства, касающегося ознакомления с документами заявки, и прилагаемых к нему документов;

2) подготовка документов заявки для ознакомления заявителя;

3) ознакомление заявителя с документами заявки.

77. Административное действие, предусмотренное подпунктом 1 пункта 76 Регламента, включает проверку наличия Документов, а также установление обстоятельств, указанных в подпунктах 2 - 5 пункта 2 Порядка.

78. В случае если в результате проверок, предусмотренных пунктом 77 Регламента, установлено отсутствие Документов и (или) их ненадлежащее оформление, заявителю направляется уведомление с предложением в течение 3 месяцев со дня направления указанного уведомления представить недостающие и (или) надлежаще оформленные Документы.

79. Максимальный срок выполнения административного действия, предусмотренного подпунктом 1 пункта 76 Регламента, составляет 10 рабочих дней со дня поступления Документов в подразделение, осуществляющее рассмотрение Документов и ознакомление заявителя с документами заявки.

80. Максимальный срок проверки недостающих и (или) надлежаще оформленных Документов, поступивших от заявителя в ответ на уведомление, предусмотренное пунктом 78 Регламента, составляет 10 рабочих дней со дня поступления Документов в подразделение, осуществляющее рассмотрение Документов и ознакомление заявителя с документами заявки.

81. Основаниями для отказа в удовлетворении ходатайства, касающегося ознакомления с документами заявки, являются:

- не установлены обстоятельства, указанные в подпунктах 2 - 5 пункта 2 Порядка;

- отсутствие Документов, в том числе после проверки недостающих и (или) надлежаще оформленных Документов, предусмотренной пунктом 80 Регламента.

82. В случае наличия хотя бы одного основания отказа в удовлетворении ходатайства, касающегося ознакомления с документами заявки, указанного в пункте 81 Регламента, принимается решение об отказе в удовлетворении ходатайства, касающегося ознакомления с документами заявки.

83. Административное действие, предусмотренное подпунктом 2 пункта 76 Регламента, осуществляется в случае отсутствия оснований отказа в удовлетворении ходатайства, касающегося ознакомления с документами заявки, указанных в пункте 81 Регламента, и включает:

- подготовку документов заявки для ознакомления и включает подбор документов заявки и подготовку документов заявки в соответствии с пунктами 3 - 6 Порядка;

- выдачу (направление) заявителю уведомления об удовлетворении ходатайства, касающегося ознакомления с документами заявки, с согласованными Роспатентом датой и временем ознакомления с документами заявки, а также содержащем номер телефона должностного лица, ответственного за ознакомление, для согласования заявителем переноса даты и времени ознакомления на более поздний срок по желанию заявителя, но не позже чем по истечении 3 месяцев с даты, указанной в уведомлении.

В уведомлении также указывается, что если заявитель не явится для ознакомления с документами заявки в Роспатент в согласованные Роспатентом дату и время, в том числе в случае их переноса, ознакомление с документами заявки по данному ходатайству Роспатентом осуществляться не будет.

Согласование даты и времени ознакомления, указываемыми в уведомлении осуществляется работниками, указанными в пункте 85 Регламента, способом, указанным заявителем в ходатайстве, касающемся ознакомления с документами заявки, в том числе по номеру контактного телефона заявителя.

84. Максимальный срок выполнения административного действия, предусмотренного подпунктом 2 пункта 76 Регламента, составляет 10 рабочих дней с даты окончания административного действия, предусмотренного подпунктом 1 пункта 76 Регламента.

85. Административные действия, предусмотренные подпунктами 1 и 2 пункта 76 Регламента, осуществляются сотрудниками, к компетенции которых в соответствии с должностной инструкцией или должностным регламентом отнесено ознакомление заявителей с документами заявки.

86. Административное действие, предусмотренное подпунктом 3 пункта 76 Регламента, включает ознакомление заявителя с документами заявки во время личного приема заявителя в Роспатенте в согласованные Роспатентом в соответствии с пунктом 83 Регламента дату и время личного приема заявителя в Роспатенте.

87. Ознакомление заявителя с документами заявки осуществляется в соответствии с пунктом 7 Порядка.

88. Если заявитель в течение 3 месяцев с даты, указанной в уведомлении, не явится для ознакомления с документами заявки в Роспатент в согласованные Роспатентом дату и время, в том числе в случае их переноса в соответствии с пунктом 83 Регламента, ознакомление с документами заявки по данному ходатайству Роспатентом осуществляться не будет.

89. Максимальный срок выполнения административного действия, предусмотренного подпунктом 3 пункта 76 Регламента, составляет три месяца с даты ознакомления с документами заявки, указанной в уведомлении, предусмотренном в пункте 83 Регламента.

90. Административное действие, предусмотренное подпунктом 3 пункта 76 Регламента, осуществляется сотрудниками, к компетенции которых в соответствии с должностной инструкцией или должностным регламентом отнесено ознакомление заявителей с документами заявки.

91. Результатами административной процедуры, предусмотренной подпунктом 3 пункта 49 Регламента, являются:

1) ознакомление заявителя с документами заявки в согласованные Роспатентом дату и время;

2) отказ в удовлетворении ходатайства, касающегося ознакомления с документами заявки.

Решения об удовлетворении или об отказе в удовлетворении ходатайства, касающегося ознакомления с документами заявки, принимаются руководителем Роспатента или уполномоченным им заместителем руководителя, руководителем структурного подразделения Роспатента или его заместителем.

О принятых Роспатентом решениях, указанных в настоящем пункте Регламента, заявителю выдаются (направляются) уведомления в соответствии с пунктом 15 Регламента.

92. Результат административной процедуры, предусмотренной подпунктом 3 пункта 49 Регламента, фиксируется:

- в уведомлениях, предусмотренных пунктом 91 Регламента;

- на ходатайстве, касающемся ознакомлении с документами заявки, после ознакомления заявителя с документами заявки в соответствии с пунктом 7 Порядка;

- на интернет-сайтах Роспатента, ФИПС.

IV. Формы контроля за предоставлением государственной услуги

Порядок осуществления текущего контроля за соблюдением и исполнением ответственными должностными лицами положений Регламента и иных нормативных правовых актов, устанавливающих требования к предоставлению государственной услуги, а также принятием ими решений

93. Текущий контроль за соблюдением и исполнением ответственными должностными лицами положений настоящего Регламента и иных нормативных правовых актов, устанавливающих требования к предоставлению государственной услуги, а также принятием ими решений осуществляется на постоянной основе руководителями структурных подразделений, ответственных за осуществление административных действий и принятие решений, и их заместителями.

Текущий контроль осуществляется путем проведения выборочных проверок соблюдения и исполнения ответственными должностными лицами положений настоящего Регламента и иных нормативных правовых актов, устанавливающих требования к предоставлению государственной услуги, при осуществлении административных действий и принятии решений.

Текущий контроль осуществляется с целью предупреждения осуществления действий и принятия решений, не соответствующих положениям настоящего Регламента и иных нормативных правовых актов, устанавливающих требования к предоставлению государственной услуги.

Порядок и периодичность осуществления плановых и внеплановых проверок полноты и качества предоставления государственной услуги, в том числе порядок и формы контроля за полнотой и качеством предоставления государственной услуги

94. Плановые проверки полноты и качества предоставления государственной услуги осуществляются ежеквартально по утверждаемым Роспатентом годовым планам проверок специализированными контролирующими подразделениями, к компетенции которых отнесены вопросы контроля полноты и качества предоставления государственных услуг.

95. Внеплановые проверки полноты и качества предоставления государственной услуги осуществляются руководителями структурных подразделений, контролирующим подразделением в связи с поступлением жалоб на действия, осуществляемые при предоставлении государственной услуги, бездействие и принимаемые решения.

Внеплановые проверки могут осуществляться на основании приказа Роспатента, ФИПС (в отношении сотрудников ФИПС, привлекаемых для проведения подготовительных работ в целях осуществления Роспатентом юридически значимых действий при предоставлении государственной услуги).

96 Плановые и внеплановые проверки проводятся как с целью контроля полноты и качества предоставления государственной услуги в целом (комплексные проверки), так и с целью контроля полноты и качества осуществления отдельных административных действий и (или) административных процедур (тематические проверки).

97. Плановые и внеплановые проверки проводятся с целью выявления фактов нарушения прав заявителей, исследования причин допущенных нарушений, принятия мер, направленных на восстановление нарушенных прав заявителей, на повышение качества и обеспечение полноты предоставления государственной услуги.

98. Ответственным лицом за принятие решения о проведении текущего, планового и внепланового контролей является руководитель Роспатента или уполномоченное им лицо, являющееся должностным лицом Роспатента.

Ответственность должностных лиц Роспатента за решения и действия (бездействие), принимаемые (осуществляемые) ими в ходе предоставления государственной услуги

99. Ответственные должностные лица, руководители структурных подразделений, ответственные за осуществление административных действий и принятие решений, и их заместители несут ответственность в соответствии с законодательством Российской Федерации за неисполнение или ненадлежащее исполнение административных процедур (действий), в том числе за несоблюдение установленных сроков их осуществления, предусмотренных Регламентом.

В случае выявления нарушений прав заявителей и правообладателей осуществляется привлечение виновных лиц к ответственности в соответствии с законодательством Российской Федерации.

Если выявленное нарушение касается направленного заявителю решения, уведомления, запроса или иного документа Роспатента, противоречащего законодательству Российской Федерации, и оспаривание этого документа в административном порядке не предусмотрено, руководитель Роспатента или уполномоченное им должностное лицо вправе отменить решение, уведомление, запрос или иной документ.

100. Персональная ответственность ответственного должностного лица, руководителя структурного подразделения, ответственного за осуществление административных действий и принятие решений, и их заместителей, руководителей Роспатента закрепляется в их должностных регламентах, инструкциях.

Требования к порядку и формам контроля за предоставлением государственной услуги, в том числе со стороны граждан, их объединений и организаций

101. Контроль за соблюдением порядка предоставления государственной услуги, в том числе со стороны граждан, их объединений и организаций, является самостоятельной формой контроля.

102. Любое заинтересованное лицо вправе контролировать соблюдение порядка при предоставлении государственной услуги с помощью сведений о ходе предоставления государственной услуги, размещаемых в свободном доступе на интернет-сайте Роспатента.

103. Любое лицо, выявившее в результате контроля недостатки в работе Роспатента, связанные с предоставлением государственной услуги, вправе подать в Роспатент:

1) заявление о выявленных в результате контроля нарушениях порядка предоставления государственной услуги;

2) предложения, направленные на совершенствование порядка предоставления государственной услуги.

Заявления и предложения, указанные в подпунктах 1, 2 настоящего пункта, рассматриваются в срок, не превышающий тридцати дней. Заявитель уведомляется о результатах рассмотрения заявления, предложения.

V. Досудебный (внесудебный) порядок обжалования решений и действий (бездействия) федерального органа исполнительной власти, предоставляющего государственную услугу, а также его должностных лиц

Информация для заявителя о его праве подать жалобу на решение и (или) действие (бездействие) Роспатента и (или) его должностных лиц, федеральных государственных служащих

104. Заявители имеют право на обжалование действий (бездействия) и решений Роспатента и (или) его должностных лиц, федеральных государственных служащих.

Предмет жалобы

105. Предметом жалобы могут являться действие (бездействие) и (или) решения, принятые (осуществляемые) должностным лицом Роспатента, при предоставлении государственной услуги, в том числе в следующих случаях:

1) нарушение срока регистрации ходатайства;

2) нарушение срока предоставления государственной услуги;

3) требование у заявителя документов, не предусмотренных нормативными правовыми актами Российской Федерации для предоставления государственной услуги;

4) отказ в приеме у заявителя документов, предоставление которых предусмотрено нормативными правовыми актами Российской Федерации для предоставления государственной услуги;

5) отказ в предоставлении государственной услуги, если основания для отказа не предусмотрены настоящим Регламентом;

6) требование с заявителя при предоставлении государственной услуги платы, не предусмотренной нормативными правовыми актами Российской Федерации;

7) отказ Роспатента в исправлении допущенных опечаток и ошибок в выданных в результате предоставления государственной услуги документах либо нарушение установленного законодательством Российской Федерации срока таких исправлений.

Органы государственной власти и уполномоченные на рассмотрение жалобы должностные лица, которым может быть направлена жалоба

106. Жалоба на действия (бездействие) и решения Роспатента и (или) его должностных лиц, федеральных государственных служащих может быть подана в:

1) Роспатент, в том числе на имя руководителя Роспатента, заместителя руководителя Роспатента или уполномоченного лица;

2) Министерство экономического развития Российской Федерации, в том числе на имя Министра, его заместителя.

Порядок подачи и рассмотрения жалобы

107. Жалоба подается в письменной форме на бумажном носителе либо в электронной форме.

108. Жалоба может быть направлена по почте, с использованием информационно-коммуникационной сети "Интернет", интернет-сайта Роспатента, Единого портала государственных услуг, а также может быть принята при личном приеме заявителя.

109. Жалоба должна содержать:

1) наименование органа, предоставляющего государственную услугу, должностного лица Роспатента, решения и действия (бездействие) которого обжалуются;

2) фамилию, имя, отчество (последнее - при наличии), сведения о месте жительства заявителя - физического лица либо наименование, сведения о месте нахождения заявителя - юридического лица, а также номер (номера) контактного телефона, адрес (адреса) электронной почты (при наличии) и почтовый адрес, по которым должен быть направлен ответ заявителю;

3) сведения об обжалуемых решениях и действиях (бездействии) Роспатента, его должностного лица либо государственного служащего;

4) доводы, на основании которых заявитель не согласен с решениями и действиями (бездействием) Роспатента, его должностного лица либо государственного служащего. Заявителем могут быть представлены документы (при наличии), подтверждающие доводы заявителя, либо их копии.

110. Регистрация поступившей в Роспатент жалобы является основанием для начала процедуры досудебного (внесудебного) обжалования.

111. В случае установления в ходе или по результатам рассмотрения жалобы признаков состава административного правонарушения или преступления должностное лицо, уполномоченное на рассмотрение жалоб, незамедлительно направляет имеющиеся материалы в органы прокуратуры.

Сроки рассмотрения жалобы

112. Жалоба, поступившая в Роспатент, подлежит рассмотрению должностным лицом, уполномоченным в установленном законодательством Российской Федерации порядке на рассмотрение таких жалоб, в течение 15 рабочих дней со дня ее регистрации, а в случае обжалования отказа Роспатента, его должностного лица в приеме документов у заявителя либо в исправлении допущенных опечаток и ошибок или в случае обжалования нарушения установленного срока таких исправлений - в течение 5 рабочих дней со дня ее регистрации.

Основания для приостановления рассмотрения жалобы

113. Оснований для приостановления рассмотрения жалобы настоящим Регламентом не предусмотрено.

Результат рассмотрения жалобы

114. По результатам рассмотрения жалобы Роспатент принимает одно из следующих решений:

1) удовлетворяет жалобу, в том числе путем исправления допущенных Роспатентом опечаток и ошибок в выданных в результате предоставления государственной услуги документах;

2) отказывает в удовлетворении жалобы.

Порядок информирования заявителя о результатах рассмотрения жалобы

115. Не позднее дня, следующего за днем принятия решения, указанного в пункте 114 настоящего Регламента, заявителю в письменной форме и электронной форме (при наличии соответствующего указания в жалобе) направляется мотивированный ответ о результатах рассмотрения жалобы.

Порядок обжалования решения по жалобе

116. Решения по жалобе на действия (бездействие) и решения должностных лиц Роспатента, федеральных государственных служащих может быть обжаловано заявителем подачей жалобы руководителю Роспатента.

Действия (бездействие) и решения руководителя Роспатента могут быть обжалованы заявителем путем подачи жалобы в Министерство экономического развития Российской Федерации.

Право заявителя на получение информации и документов, необходимых для обоснования и рассмотрения жалобы

117. Заявитель имеет право получить, а должностные лица Роспатента обязаны предоставить заявителю информацию и документы, необходимые для обоснования и рассмотрения жалобы, если иное не предусмотрено законодательством Российской Федерации.

Способы информирования заявителей о порядке подачи и рассмотрения жалобы

118. Заявитель информируется о сроках и порядке рассмотрения жалобы в соответствии с пунктами 3 - 8 настоящего Регламента.

Приложение
к Административному регламенту
Федеральной службы по интеллектуальной
собственности по предоставлению
государственной услуги

БЛОК-СХЕМА ПРЕДОСТАВЛЕНИЯ ГОСУДАРСТВЕННОЙ УСЛУГИ