Приказ ФНС РФ от 25.11.2015 N ММВ-7-6/539@

"Об утверждении рекомендуемого формата представления сведений о доле доходов организации от осуществления деятельности по представлению социальных услуг гражданам в общей сумме доходов организации и о численности работников в штате организации в электронной форме"
Редакция от 25.11.2015 — Действует с 25.11.2015

ФЕДЕРАЛЬНАЯ НАЛОГОВАЯ СЛУЖБА

ПРИКАЗ
от 25 ноября 2015 г. N ММВ-7-6/539@

ОБ УТВЕРЖДЕНИИ РЕКОМЕНДУЕМОГО ФОРМАТА ПРЕДСТАВЛЕНИЯ СВЕДЕНИЙ О ДОЛЕ ДОХОДОВ ОРГАНИЗАЦИИ ОТ ОСУЩЕСТВЛЕНИЯ ДЕЯТЕЛЬНОСТИ ПО ПРЕДСТАВЛЕНИЮ СОЦИАЛЬНЫХ УСЛУГ ГРАЖДАНАМ В ОБЩЕЙ СУММЕ ДОХОДОВ ОРГАНИЗАЦИИ И О ЧИСЛЕННОСТИ РАБОТНИКОВ В ШТАТЕ ОРГАНИЗАЦИИ В ЭЛЕКТРОННОЙ ФОРМЕ

На основании приказа ФНС России от 23.10.2015 N ММВ-7-3/467@ "Об утверждении формы Сведений о доле доходов организации от осуществления деятельности по представлению социальных услуг гражданам в общей сумме доходов организации и о численности работников в штате организации" приказываю:

1. Утвердить Рекомендуемый формат представления сведений о доле доходов организации от осуществления деятельности по представлению социальных услуг гражданам в общей сумме доходов организации и о численности работников в штате организации в электронной форме согласно приложению к настоящему приказу.

2. Контроль за исполнением настоящего приказа возложить на заместителя руководителя Федеральной налоговой службы, координирующего работу по созданию, развитию, сопровождению и эксплуатации автоматизированной информационной системы Федеральной налоговой службы.

Руководитель
Федеральной налоговой службы
М.В. МИШУСТИН

УТВЕРЖДЕН
приказом ФНС России
от 25.11.2015 N ММВ-7-6/539@

РЕКОМЕНДУЕМЫЙ ФОРМАТ ПРЕДСТАВЛЕНИЯ СВЕДЕНИЙ О ДОЛЕ ДОХОДОВ ОРГАНИЗАЦИИ ОТ ОСУЩЕСТВЛЕНИЯ ДЕЯТЕЛЬНОСТИ ПО ПРЕДСТАВЛЕНИЮ СОЦИАЛЬНЫХ УСЛУГ ГРАЖДАНАМ В ОБЩЕЙ СУММЕ ДОХОДОВ ОРГАНИЗАЦИИ И О ЧИСЛЕННОСТИ РАБОТНИКОВ В ШТАТЕ ОРГАНИЗАЦИИ В ЭЛЕКТРОННОЙ ФОРМЕ

I. ОБЩИЕ СВЕДЕНИЯ

1. Настоящий формат описывает требования к XML файлам (далее - файлам обмена) передачи в электронной форме сведений о доле доходов организации от осуществления деятельности по представлению социальных услуг гражданам в общей сумме доходов организации и о численности работников в штате организации в налоговые органы.

2. Номер версии настоящего формата 5.01, часть CLVI.

II. ОПИСАНИЕ ФАЙЛА ОБМЕНА

3. Имя файла обмена должно иметь следующий вид:

R_Т_A_K_О_GGGGMMDD_N, где:

R_Т - префикс, принимающий значение NO_DOHSOC;

A_K - идентификатор получателя информации, где:

A_K - идентификатор получателя информации, где: A - идентификатор получателя, которому направляется файл обмена, K - идентификатор конечного получателя, для которого предназначена информация из данного файла обмена <1>. Каждый из идентификаторов (A и K) имеет вид для налоговых органов - четырехразрядный код (код налогового органа в соответствии с классификатором "Система обозначения налоговых органов" (СОНО);

<1> Передача файла от отправителя к конечному получателю (К) может осуществляться в несколько этапов через другие налоговые органы, осуществляющие передачу файла на промежуточных этапах, которые обозначаются идентификатором А. В случае передачи файла от отправителя к конечному получателю при отсутствии налоговых органов, осуществляющих передачу на промежуточных этапах, значения идентификаторов А и К совпадают.

О - идентификатор отправителя информации, имеет вид:

для организаций - девятнадцатиразрядный код (идентификационный номер налогоплательщика (далее - ИНН) и код причины постановки на учет (далее - КПП) организации (обособленного подразделения);

для физических лиц - двенадцатиразрядный код (ИНН физического лица, при наличии. При отсутствии ИНН - последовательность из двенадцати нулей);

GGGG - год формирования передаваемого файла, MM - месяц, DD - день;

N - идентификационный номер файла (длина - от 1 до 36 знаков. Идентификационный номер файла должен обеспечивать уникальность файла).

Расширение имени файла - xml. Расширение имени файла может указываться как строчными, так и прописными буквами.

Параметры первой строки файла обмена

Первая строка XML файла должна иметь следующий вид:

<?xml version ="1.0" encoding ="windows-1251"?>

Имя файла, содержащего XSD схему файла обмена, должно иметь следующий вид:

NO_DOHSOC_1_156_00_05_01_xx , где хх - номер версии схемы.

Расширение имени файла - xsd.

XSD схема файла обмена приводится отдельным файлом и размещается на сайте Федеральной налоговой службы.

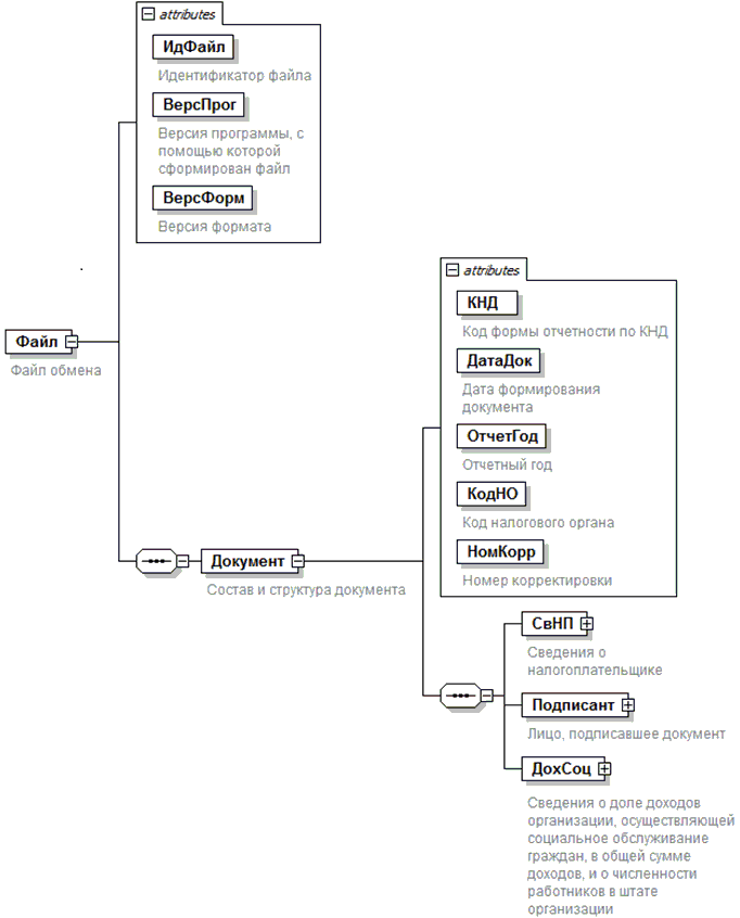
4. Логическая модель файла обмена представлена в виде диаграммы структуры файла обмена на рисунке 1 настоящего формата. Элементами логической модели файла обмена являются элементы и атрибуты XML файла. Перечень структурных элементов логической модели файла обмена и сведения о них приведены в таблицах 4.1 - 4.10 настоящего формата.

Для каждого структурного элемента логической модели файла обмена приводятся следующие сведения:

наименование элемента. Приводится полное наименование элемента <2>;

<2> В строке таблицы могут быть описаны несколько элементов, наименования которых разделены символом "|". Такая форма записи применяется в случае возможного наличия в файле обмена только одного элемента из описанных в этой строке.

сокращенное наименование (код) элемента. Приводится сокращенное наименование элемента. Синтаксис сокращенного наименования должен удовлетворять спецификации XML;

признак типа элемента. Может принимать следующие значения: "С" - сложный элемент логической модели (содержит вложенные элементы), "П" - простой элемент логической модели, реализованный в виде элемента XML файла, "А" - простой элемент логической модели, реализованный в виде атрибута элемента XML файла. Простой элемент логической модели не содержит вложенные элементы;

формат элемента. Формат элемента представляется следующими условными обозначениями: Т - символьная строка; N - числовое значение (целое или дробное).

Формат символьной строки указывается в виде Т(n-к) или T(=к), где: n - минимальное количество знаков, к - максимальное количество знаков, символ "-" - разделитель, символ "=" означает фиксированное количество знаков в строке. В случае, если минимальное количество знаков равно 0, формат имеет вид Т(0-к). В случае, если максимальное количество знаков неограничено, формат имеет вид Т(n-).

Формат числового значения указывается в виде N(m.к), где: m - максимальное количество знаков в числе, включая знак (для отрицательного числа), целую и дробную часть числа без разделяющей десятичной точки, k - максимальное число знаков дробной части числа. Если число знаков дробной части числа равно 0 (то есть число целое), то формат числового значения имеет вид N(m).

Для простых элементов, являющихся базовыми в XML (определенными в сети Интернет по электронному адресу: http://www.w3.org/TR/xmlschema-0), например, элемент с типом "date", поле "Формат элемента" не заполняется. Для таких элементов в поле "Дополнительная информация" указывается тип базового элемента;

признак обязательности элемента определяет обязательность присутствия элемента (совокупности наименования элемента и его значения) в файле обмена. Признак обязательности элемента может принимать следующие значения: "О" - наличие элемента в файле обмена обязательно; "Н" - присутствие элемента в файле обмена необязательно, то есть элемент может отсутствовать. Если элемент принимает ограниченный перечень значений (по классификатору, кодовому словарю и тому подобному), то признак обязательности элемента дополняется символом "К". Например, "ОК". В случае если количество реализаций элемента может быть более одной, то признак обязательности элемента дополняется символом "М". Например, "НМ" или "ОКМ".

К вышеперечисленным признакам обязательности элемента может добавляться значение "У" в случае описания в XML схеме условий, предъявляемых к элементу в файле обмена, описанных в графе "Дополнительная информация". Например, "НУ" или "ОКУ";

дополнительная информация содержит, при необходимости, требования к элементу файла обмена, не указанные ранее. Для сложных элементов указывается ссылка на таблицу, в которой описывается состав данного элемента. Для элементов, принимающих ограниченный перечень значений из классификатора (кодового словаря и тому подобного), указывается соответствующее наименование классификатора (кодового словаря и тому подобного) или приводится перечень возможных значений. Для классификатора (кодового словаря и тому подобного) может указываться ссылка на его местонахождение. Для элементов, использующих пользовательский тип данных, указывается наименование типового элемента.

Рисунок 1. Диаграмма структуры файла обмена

Таблица 4.1

Файл обмена (Файл)

Наименование элемента Сокращенное наименование (код) элемента Признак типа элемента Формат элемента Признак обязательности элемента Дополнительная информация
Идентификатор файла ИдФайл A T(1-255) ОУ Содержит (повторяет) имя сформированного файла (без расширения)
Версия программы, с помощью которой сформирован файл ВерсПрог A T(1-40) О
Версия формата ВерсФорм A T(1-5) О Принимает значение: 5.01
Состав и структура документа Документ С О Состав элемента представлен в табл. 4.2

Таблица 4.2

Состав и структура документа (Документ)

Наименование элемента Сокращенное наименование (код) элемента Признак типа элемента Формат элемента Признак обязательности элемента Дополнительная информация
Код формы отчетности по КНД КНД A T(=7) ОК Типовой элемент <КНДТип>.
Принимает значение: 1150045
Дата формирования документа ДатаДок A T(=10) О Типовой элемент <ДатаТип>.
Дата в формате ДД.ММ.ГГГГ
Отчетный год ОтчетГод A О Типовой элемент <xs:gYear>.
Год в формате ГГГГ
Код налогового органа КодНО A T(=4) ОК Типовой элемент <СОНОТип>.
Принимает значение в соответствии с классификатором "Система обозначений налоговых органов"
Номер корректировки НомКорр A N(3) О Принимает значение:
0 – первичный документ,
1 – 999 – номер корректировки для корректирующего документа
Сведения о налогоплательщике СвНП С О Состав элемента представлен в табл. 4.3
Лицо, подписавшее документ Подписант С О Состав элемента представлен в табл. 4.5
Сведения о доле доходов организации, осуществляющей социальное обслуживание граждан, в общей сумме доходов, и о численности работников в штате организации ДохСоц С О Состав элемента представлен в табл. 4.7

Таблица 4.3

Сведения о налогоплательщике (СвНП)

Наименование элемента Сокращенное наименование (код) элемента Признак типа элемента Формат элемента Признак обязательности элемента Дополнительная информация
Номер контактного телефона Тлф A T(1-20) Н
Налогоплательщик - организация НПЮЛ С О Состав элемента представлен в табл. 4.4

Таблица 4.4

Налогоплательщик - организация (НПЮЛ)

Наименование элемента Сокращенное наименование (код) элемента Признак типа элемента Формат элемента Признак обязательности элемента Дополнительная информация
Наименование организации НаимОрг A T(1-1000) О
ИНН организации ИННЮЛ A T(=10) О Типовой элемент <ИННЮЛТип>
КПП КПП A T(=9) О Типовой элемент <КППТип>

Таблица 4.5

Лицо, подписавшее документ (Подписант)

Наименование элемента Сокращенное наименование (код) элемента Признак типа элемента Формат элемента Признак обязательности элемента Дополнительная информация
Признак лица, подписавшего документ ПрПодп A T(=1) ОК Принимает значение:
1 – налогоплательщик |
2 – представитель налогоплательщика
Фамилия, имя, отчество ФИО С О Типовой элемент <ФИОТип>.
Состав элемента представлен в табл. 4.10
Сведения о представителе налогоплательщика СвПред С НУ Состав элемента представлен в табл. 4.6 Обязательно для "ПрПодп"=2

Таблица 4.6

Сведения о представителе налогоплательщика (СвПред)

Наименование элемента Сокращенное наименование (код) элемента Признак типа элемента Формат элемента Признак обязательности элемента Дополнительная информация
Наименование документа, подтверждающего полномочия представителя НаимДок A T(1-120) О
Наименование организации - представителя налогоплательщика НаимОрг A T(1-1000) Н

Таблица 4.7

Сведения о доле доходов организации, осуществляющей социальное обслуживание граждан, в общей сумме доходов, и о численности работников в штате организации (ДохСоц)

Наименование элемента Сокращенное наименование (код) элемента Признак типа элемента Формат элемента Признак обязательности элемента Дополнительная информация
Расчет доли доходов организации от осуществления деятельности по предоставлению социальных услуг гражданам в общей сумме доходов организации РасчДохОрг С О Состав элемента представлен в табл. 4.8
Сведения о численности работников в штате организации по состоянию на 1 число каждого месяца отчетного года СведЧислРаб С О Состав элемента представлен в табл. 4.9

Таблица 4.8

Расчет доли доходов организации от осуществления деятельности по предоставлению социальных услуг гражданам в общей сумме доходов организации (РасчДохОрг)

Наименование элемента Сокращенное наименование (код) элемента Признак типа элемента Формат элемента Признак обязательности элемента Дополнительная информация
Общая сумма доходов, учитываемых при определении налоговой базы по налогу на прибыль организации СумДоходОбщ A N(15) О
Доходы от реализации при осуществлении деятельности по предоставлению социальных услуг гражданам ДохРеал A N(15) О
Внереализационные доходы, связанные с осуществлением деятельности по предоставлению социальных услуг гражданам ДохВнереал A N(15) О
Доля дохода от осуществления деятельности по предоставлению социальных услуг гражданам в общей сумме доходов ДоляДохСоцУсл A N(3) О

Таблица 4.9

Сведения о численности работников в штате организации на 1 число каждого месяца отчетного года (СведЧислРаб)

Наименование элемента Сокращенное наименование (код) элемента Признак типа элемента Формат элемента Признак обязательности элемента Дополнительная информация
Численность работников в штате организации на 1 января отчетного года ЧислРабОрг_01.01 A N(7) Н Элемент обязателен к заполнению для организаций, существовавших на указанную дату
Численность работников в штате организации на 1 февраля отчетного года ЧислРабОрг_01.02 A N(7) Н Элемент обязателен к заполнению для организаций, существовавших на указанную дату
Численность работников в штате организации на 1 марта отчетного года ЧислРабОрг_01.03 A N(7) Н Элемент обязателен к заполнению для организаций, существовавших на указанную дату
Численность работников в штате организации на 1 апреля отчетного года ЧислРабОрг_01.04 A N(7) Н Элемент обязателен к заполнению для организаций, существовавших на указанную дату
Численность работников в штате организации на 1 мая отчетного года ЧислРабОрг_01.05 A N(7) Н Элемент обязателен к заполнению для организаций, существовавших на указанную дату
Численность работников в штате организации на 1 июня отчетного года ЧислРабОрг_01.06 A N(7) Н Элемент обязателен к заполнению для организаций, существовавших на указанную дату
Численность работников в штате организации на 1 июля отчетного года ЧислРабОрг_01.07 A N(7) Н Элемент обязателен к заполнению для организаций, существовавших на указанную дату
Численность работников в штате организации на 1 августа отчетного года ЧислРабОрг_01.08 A N(7) Н Элемент обязателен к заполнению для организаций, существовавших на указанную дату
Численность работников в штате организации на 1 сентября отчетного года ЧислРабОрг_01.09 A N(7) Н Элемент обязателен к заполнению для организаций, существовавших на указанную дату
Численность работников в штате организации на 1 октября отчетного года ЧислРабОрг_01.10 A N(7) Н Элемент обязателен к заполнению для организаций, существовавших на указанную дату
Численность работников в штате организации на 1 ноября отчетного года ЧислРабОрг_01.11 A N(7) Н Элемент обязателен к заполнению для организаций, существовавших на указанную дату
Численность работников в штате организации на 1 декабря отчетного года ЧислРабОрг_01.12 A N(7) Н Элемент обязателен к заполнению для организаций, существовавших на указанную дату
Численность работников в штате организации на 31 декабря отчетного года ЧислРабОрг_31.12 A N(7) Н Элемент обязателен к заполнению для организаций, существовавших на указанную дату

Таблица 4.10

Фамилия, имя, отчество (ФИОТип)

Наименование элемента Сокращенное наименование (код) элемента Признак типа элемента Формат элемента Признак обязательности элемента Дополнительная информация
Фамилия Фамилия A T(1-60) О
Имя Имя A T(1-60) О
Отчество Отчество A T(1-60) Н