Приказ Минэкономразвития РФ от 03.11.2015 N 812

"Об утверждении Административного регламента предоставления Федеральной службой по интеллектуальной собственности государственной услуги по восстановлению действия патента на изобретение, полезную модель или промышленный образец"
Редакция от 03.11.2015 — Документ утратил силу, см. «Приказ Минэкономразвития РФ от 29.11.2021 N 717»
Показать изменения

Зарегистрировано в Минюсте России 25 декабря 2015 г. N 40241


 

МИНИСТЕРСТВО ЭКОНОМИЧЕСКОГО РАЗВИТИЯ РОССИЙСКОЙ ФЕДЕРАЦИИ

ПРИКАЗ
от 3 ноября 2015 г. N 812

ОБ УТВЕРЖДЕНИИ АДМИНИСТРАТИВНОГО РЕГЛАМЕНТА ПРЕДОСТАВЛЕНИЯ ФЕДЕРАЛЬНОЙ СЛУЖБОЙ ПО ИНТЕЛЛЕКТУАЛЬНОЙ СОБСТВЕННОСТИ ГОСУДАРСТВЕННОЙ УСЛУГИ ПО ВОССТАНОВЛЕНИЮ ДЕЙСТВИЯ ПАТЕНТА НА ИЗОБРЕТЕНИЕ, ПОЛЕЗНУЮ МОДЕЛЬ ИЛИ ПРОМЫШЛЕННЫЙ ОБРАЗЕЦ

В соответствии с Федеральным законом от 27 июля 2010 г. N 210-ФЗ "Об организации предоставления государственных и муниципальных услуг" (Собрание законодательства Российской Федерации, 2010, N 31, ст. 4179; 2011, N 15, ст. 2038; N 27, ст. 3873, 3880; N 29, ст. 4291; N 30, ст. 4587; N 49, ст. 7061; 2012, N 31, ст. 4322; 2013, N 14, ст. 1651; N 27, ст. 3477, 3480; N 30, ст. 4084; N 51, ст. 6679; N 52, ст. 6952, 6961, 7009; 2014, N 26, ст. 3366; N 30, ст. 4264; N 49, ст. 6928; 2015, N 1, ст. 67, 72; N 10, ст. 1393; N 29, ст. 4342, 4376) и постановлением Правительства Российской Федерации от 16 мая 2011 г. N 373 "О разработке и утверждении административных регламентов исполнения государственных функций и административных регламентов предоставления государственных услуг" (Собрание законодательства Российской Федерации, 2011, N 22, ст. 3169; N 35, ст. 5092; 2012, N 28, ст. 3908; N 36, ст. 4903; N 50, ст. 7070; N 52, ст. 7507; 2014, N 5, ст. 506) приказываю:

1. Утвердить прилагаемый Административный регламент предоставления Федеральной службой по интеллектуальной собственности государственной услуги по восстановлению действия патента на изобретение, полезную модель или промышленный образец.

2. Контроль за исполнением настоящего приказа возложить на руководителя Федеральной службы по интеллектуальной собственности Ивлиева Г.П.

Министр
А.В. УЛЮКАЕВ

УТВЕРЖДЕН
приказом Минэкономразвития России
от 3 ноября 2015 г. N 812

АДМИНИСТРАТИВНЫЙ РЕГЛАМЕНТ
ПРЕДОСТАВЛЕНИЯ ФЕДЕРАЛЬНОЙ СЛУЖБОЙ ПО ИНТЕЛЛЕКТУАЛЬНОЙ СОБСТВЕННОСТИ ГОСУДАРСТВЕННОЙ УСЛУГИ ПО ВОССТАНОВЛЕНИЮ ДЕЙСТВИЯ ПАТЕНТА НА ИЗОБРЕТЕНИЕ, ПОЛЕЗНУЮ МОДЕЛЬ ИЛИ ПРОМЫШЛЕННЫЙ ОБРАЗЕЦ

I. Общие положения

Предмет регулирования регламента

1. Административный регламент предоставления Федеральной службой по интеллектуальной собственности государственной услуги по восстановлению действия патента на изобретение, полезную модель или промышленный образец (далее соответственно - Регламент, государственная услуга, патент) регулирует отношения, связанные с предоставлением Федеральной службой по интеллектуальной собственности (Роспатентом) государственной услуги.

Круг заявителей

2. Ходатайство о восстановлении действия патента подается лицом, которому принадлежал патент или его правопреемником (далее - заявитель).

Ведение дел с Роспатентом может осуществляться заявителем самостоятельно, или через патентного поверенного, зарегистрированного в Роспатенте, или через иного представителя.

Требования к порядку информирования о предоставлении государственной услуги

3. Место нахождения, график работы и контактная информация Роспатента и Федерального государственного бюджетного учреждения "Федеральный институт промышленной собственности" (ФИПС):

1) место нахождения Роспатента:

г. Москва, Бережковская наб., д. 24, стр. 12;

место нахождения ФИПС:

г. Москва, Бережковская наб., д. 30, корп. 1 (центральное здание);

г. Москва, Бережковская наб., д. 24, стр. 1;

г. Москва, Бережковская наб., д. 24, стр. 2;

2) график работы Роспатента и ФИПС:

понедельник - четверг: 9:30 - 18:15;

пятница: 9:30 - 17:00;

суббота, воскресенье, нерабочие праздничные дни - выходные дни;

3) место нахождения помещения приема ходатайств о восстановлении действия патента и иной корреспонденции, адресованной в Роспатент или ФИПС (далее - окно приема документов):

г. Москва, Бережковская наб., д. 30, корп. 1;

график работы окна приема документов:

понедельник - четверг: 9:30 - 17:45;

пятница: 9:30 - 16:45;

перерыв: 12:30 - 13:00;

суббота, воскресенье, нерабочие праздничные дни - выходные дни;

4) место нахождения консультационно-справочного пункта Роспатента и ФИПС:

г. Москва, Бережковская наб., д. 24, стр. 1, комн. 113-Б;

график работы консультационно-справочного пункта Роспатента и ФИПС:

понедельник - пятница: 11:00 - 16:00;

перерыв: 13:00 - 14:00;

суббота, воскресенье, нерабочие праздничные дни - выходные дни;

5) телефоны консультационно-справочного пункта Роспатента и ФИПС:

8 (499) 240 60 15 - сведения о ходе предоставления государственной услуги;

8 (499) 240 58 42 - сведения по вопросам о порядке предоставления государственной услуги, в том числе о порядке обжалования решений, действий (бездействия) должностных лиц, ответственных за предоставление государственной услуги;

6) справочный телефон Центра телефонного обслуживания граждан и организаций федеральной государственной информационной системы "Единый портал государственных и муниципальных услуг (функций)" (далее - Единый портал государственных услуг) - 8 (800) 100 70 10;

7) почтовый адрес Роспатента и ФИПС: Роспатент, Бережковская наб., д. 30, корп. 1, г. Москва, Г-59, ГСП-3, 125993, Российская Федерация;

8) факс Роспатента и ФИПС: 8 (495) 531 63 18;

9) адрес официального сайта Роспатента в информационно-телекоммуникационной сети "Интернет": http://www.rupto.ru (далее - интернет-сайт Роспатента);

адрес официального сайта ФИПС в информационно-телекоммуникационной сети "Интернет": http://www1.fips.ru (далее - интернет-сайт ФИПС);

адрес официального сайта Единого портала государственных услуг в информационно-телекоммуникационной сети "Интернет": http://www.gosuslugi.ru;

адрес электронной почты Роспатента и ФИПС: rospatent@rupto.ru.

4. Сотрудниками консультационно-справочного пункта Роспатента и ФИПС (далее - сотрудник пункта) предоставляется информация о ходе и порядке предоставления государственной услуги по вопросам, ответы на которые не требуют анализа производства по конкретному ходатайству о восстановлении действия патента и (или) разъяснения положений законодательства Российской Федерации.

При ответе на телефонный звонок сообщается наименование органа, в который поступил звонок, фамилия, имя, отчество (последнее - при наличии) и должность сотрудника пункта, принявшего телефонный звонок.

Время разговора не должно превышать десяти минут.

При отсутствии у сотрудника пункта, принявшего звонок, возможности самостоятельно ответить на поставленные вопросы телефонный звонок должен быть переадресован (переведен) специалисту Роспатента, ФИПС, располагающему необходимой информацией, либо обратившемуся должны быть предоставлены сведения о способе получения такой информации.

При ответе на вопросы по телефону сотрудник пункта не вправе предоставлять информацию, касающуюся существа ходатайства о восстановлении действия патента.

5. Информация о порядке предоставления государственной услуги, в том числе о порядке обжалования решений, действий (бездействия) должностных лиц, ответственных за предоставление государственной услуги, размещается Роспатентом:

1) на интернет-сайтах Роспатента и ФИПС;

2) на Едином портале государственных услуг (предоставляется ежедневно и круглосуточно по справочному телефону Центра телефонного обслуживания граждан и организаций Единого портала государственных услуг на основе сведений, содержащихся в Федеральном реестре государственных и муниципальных услуг (функций);

3) на информационных стендах в консультационно-справочном пункте Роспатента и ФИПС (предоставляется сотрудниками лицам, обратившимся за разъяснениями непосредственно в указанный пункт в рабочие часы пункта или по его телефону, письменно почтовым отправлением или электронным сообщением по адресу, указанному заявителем);

4) в информационных брошюрах, буклетах, на информационных листках, подготавливаемых Роспатентом, ФИПС (предоставляется на безвозмездной основе на тематических встречах, организуемых и проводимых Роспатентом, ФИПС, с заявителями, правообладателями и иными заинтересованными лицами по вопросам предоставления государственных услуг);

5) на информационных стендах в помещениях Роспатента и ФИПС для приема заявлений и иной корреспонденции;

6) на информационных стендах в помещении Роспатента и ФИПС для обслуживания лиц с ограниченными возможностями.

6. На интернет-сайтах Роспатента и ФИПС размещаются:

1) информация, предусмотренная пунктом 3 Регламента;

2) Регламент с приложениями;

3) иные нормативные правовые акты, регулирующие отношения, связанные с предоставлением государственной услуги;

4) формы ходатайства о восстановлении действия патента и иных документов, подаваемых заявителем в связи с предоставлением государственной услуги;

5) информация о порядке предоставления государственной услуги в электронной форме, в том числе:

- о технических требованиях к подаче ходатайства и иных документов в электронной форме через интернет-сайт Роспатента или Единый портал государственных услуг;

- о видах машиночитаемых носителей и о допускаемых форматах представления данных, которые могут быть использованы для представления документов в Роспатент, ФИПС;

6) порядок обжалования решений, действий (бездействия) должностных лиц, ответственных за предоставление государственной услуги.

7. На Едином портале государственных услуг размещаются:

1) информация о порядке предоставления государственной услуги;

2) адрес интернет-сайта Роспатента;

3) почтовый адрес и адрес электронной почты, по которым могут быть направлены документы, необходимые для предоставления государственной услуги Роспатентом;

4) график работы Роспатента и ФИПС;

5) номера телефонов для получения справок о ходе предоставления государственной услуги по регистрационному номеру ходатайства о восстановлении действия патента и (или) по регистрационному номеру патента, информации по вопросам о порядке предоставления государственной услуги, о порядке обжалования решений, действий (бездействия) должностных лиц, ответственных за предоставление государственной услуги;

6) Регламент с приложениями;

7) иные нормативные правовые акты, регулирующие отношения, связанные с предоставлением государственной услуги;

8) информация о порядке обжалования решений, действий (бездействия) должностных лиц, ответственных за предоставление государственной услуги.

II. Стандарт предоставления государственной услуги

Наименование государственной услуги

8. Государственная услуга по восстановлению действия патента на изобретение, полезную модель или промышленный образец.

Наименование федерального органа исполнительной власти, предоставляющего государственную услугу

9. Государственная услуга предоставляется Роспатентом непосредственно или с привлечением подведомственного ему ФИПС для проведения подготовительных работ в целях осуществления Роспатентом юридически значимых действий для предоставления государственной услуги.

10. При предоставлении государственной услуги Роспатент не вправе требовать от заявителя осуществления действий, в том числе согласований, необходимых для получения государственных услуг и связанных с обращением в иные государственные органы, организации, за исключением получения услуг, включенных в перечень услуг, которые являются обязательными для предоставления государственных услуг, утвержденный постановлением Правительства Российской Федерации от 6 мая 2011 г. N 352 "Об утверждении перечня услуг, которые являются необходимыми и обязательными для предоставления федеральными органами исполнительной власти государственных услуг и предоставляются организациями, участвующими в предоставлении государственных услуг, и определении размера платы за их оказание" (Собрание законодательства Российской Федерации, 2011, N 20, ст. 2829; 2012, N 14, ст. 1655; N 36, ст. 4922; 2013, N 33, ст. 4382; N 49, ст. 6421; N 52, ст. 7207; 2014, N 21, ст. 2712).

Описание результата предоставления государственной услуги

11. Результатами предоставления государственной услуги являются:

1) восстановление действия патента, внесение сведений о восстановлении действия патента в Государственный реестр изобретений Российской Федерации, в Государственный реестр полезных моделей Российской Федерации, в Государственный реестр промышленных образцов Российской Федерации (далее - Государственный реестр), публикация сведений о восстановлении действия патента в официальном бюллетене Роспатента и выдача (направление) заявителю уведомления о восстановлении действия патента и документа, содержащего сведения о восстановлении действия патента;

2) отказ в восстановлении действия патента и выдача (направление) заявителю уведомления об отказе в восстановлении действия патента.

Срок предоставления государственной услуги, в том числе с учетом необходимости обращения в организации, участвующие в предоставлении государственной услуги, срок приостановления предоставления государственной услуги, срок выдачи (направления) документов, являющихся результатом предоставления государственной услуги

12. Срок предоставления государственной услуги составляет шестьдесят рабочих дней.

Указанный в абзаце первом настоящего пункта срок может быть увеличен в случае направления заявителю уведомления в соответствии с пунктом 63 Регламента и проверки уплаты пошлины в соответствии с абзацем вторым пункта 64 Регламента, запроса, предусмотренного пунктом 71 Регламента, и проверки представленных документов на соответствие требованиям законодательства Российской Федерации в соответствии с пунктом 73 Регламента, а также в случае необходимости продления срока действия исключительного права на промышленный образец.

13. Срок выдачи (направления) заявителю уведомлений, указанных в пункте 11 Регламента, составляет пять рабочих дней с даты подписания указанных уведомлений.

14. Приостановление предоставления государственной услуги допускается на срок, указанный в судебном акте, предусматривающем обеспечительные меры в отношении изобретения, полезной модели или промышленного образца, или срок, необходимый для исполнения такого акта в соответствии с законодательством Российской Федерации.

Перечень нормативных правовых актов, регулирующих отношения, возникающие в связи с предоставлением государственной услуги

15. Предоставление государственной услуги осуществляется в соответствии с:

частью первой Гражданского кодекса Российской Федерации (Собрание законодательства Российской Федерации, 1994, N 32, ст. 3301; 1996, N 9, ст. 773; N 34, ст. 4026; 1999, N 28, ст. 3471; 2001, N 17, ст. 1644; N 21, ст. 2063; 2002, N 12, ст. 1093; N 48, ст. 4737, 4746; 2003, N 2, ст. 167; N 52, ст. 5034; 2004, N 27, ст. 2711; N 31, ст. 3233; 2005, N 1, ст. 18, 39, 43; N 27, ст. 2722; N 30, ст. 3120; 2006, N 2, ст. 171; N 3, ст. 282; N 23, ст. 2380; N 27, ст. 2881; N 31, ст. 3437; N 45, ст. 4627; N 50, ст. 5279; N 52, ст. 5497, 5498; 2007, N 1, ст. 21; N 7, ст. 834; N 27, ст. 3213; N 31, ст. 3993; N 41, ст. 4845; N 49, ст. 6079; N 50, ст. 6246; 2008, N 17, ст. 1756; N 20, ст. 2253; N 29, ст. 3418; N 30, ст. 3597, 3616, 3617; 2009, N 1, ст. 14, 19, 20, 23; N 7, ст. 775; N 26, ст. 3130; N 29, ст. 3582, 3618; N 52, ст. 6428; 2010, N 19, ст. 2291; N 31, ст. 4163; 2011, N 7, ст. 901; N 15, ст. 2038; N 49, ст. 7015, 7041; N 50, ст. 7335, 7347; 2012, N 29, ст. 4167; N 50, ст. 6954, 6963; N 53, ст. 7607, 7627; 2013, N 7, ст. 609; N 19, ст. 2327; N 26, ст. 3207; N 27, ст. 3434, 3459; N 30, ст. 4078; N 44, ст. 5641; N 51, ст. 6687; 2014, N 11, ст. 1100; N 19, ст. 2304, 2334; N 26, ст. 3377; N 43, ст. 5799; 2015, N 1, ст. 52; N 10, ст. 1412; N 14, ст. 2020; N 21, ст. 2985; N 27, ст. 3945, 3977, 4001; N 29, ст. 4342, 4384, 4394);

частью второй Гражданского кодекса Российской Федерации (Собрание законодательства Российской Федерации, 1996, N 5, ст. 410, 411; N 34, ст. 4025; 1997, N 43, ст. 4903; N 52, ст. 5930; 1999, N 51, ст. 6288; 2002, N 48, ст. 4737; 2003, N 2, ст. 160, 167; N 13, ст. 1179; N 46, ст. 4434; N 52, ст. 5034; 2005, N 1, ст. 15, 45; N 13, ст. 1080; N 19, ст. 1752; N 30, ст. 3100; 2006, N 6, ст. 636; N 52, ст. 5497; 2007, N 1, ст. 39; N 5, ст. 558; N 17, ст. 1929; N 27, ст. 3213; N 31, ст. 3993, 4015; N 41, ст. 4845; N 44, ст. 5282; N 45, ст. 5428; N 49, ст. 6048; N 50, ст. 6247; 2008, N 17, ст. 1756; N 29, ст. 3418; N 52, ст. 6235; 2009, N 1, ст. 16; N 15, ст. 1778; N 29, ст. 3582; 2010, N 19, ст. 2291; 2011, N 7, ст. 901; N 30, ст. 4564, 4596; N 43, ст. 5972; N 48, ст. 6730; N 49, ст. 7014, 7015, 7041; 2012, N 25, ст. 3268; 2013, N 26, ст. 3207; N 27, ст. 3477; N 30, ст. 4084; N 49, ст. 6346; N 51, ст. 6683, 6699; N 52, ст. 6981; 2014, N 11, ст. 1100; N 30, ст. 4218, 4223, 4225; N 43, ст. 5799; N 52, ст. 7543; 2015, N 1, ст. 13, 65; N 14, ст. 2022; N 27, ст. 3976, 4001);

частью третьей Гражданского кодекса Российской Федерации (Собрание законодательства Российской Федерации, 2001, N 49, ст. 4552; 2004, N 49, ст. 4855; 2006, N 23, ст. 2380; N 52, ст. 5497; 2007, N 1, ст. 21; N 49, ст. 6042; 2008, N 18, ст. 1939; N 27, ст. 3123; 2012, N 24, ст. 3068; N 41, ст. 5531; 2013, N 19, ст. 2327; N 30, ст. 4056; N 40, ст. 5030; N 52, ст. 7011; 2014, N 1, ст. 79; N 19, ст. 2329);

частью четвертой Гражданского кодекса Российской Федерации (Собрание законодательства Российской Федерации, 2006, N 52, ст. 5496; 2007, N 49, ст. 6079; 2008, N 27, ст. 3122; N 45, ст. 5147; 2010, N 8, ст. 777; N 9, ст. 899; N 41, ст. 5188; 2011, N 50, ст. 7364; 2013, N 27, ст. 3477, 3479; N 30, ст. 4055; 2014, N 11, ст. 1100; 2015, N 1, ст. 83; N 27, ст. 3996; N 29, ст. 4342) (далее - Кодекс);

Федеральным законом от 27 июля 2006 г. N 152-ФЗ "О персональных данных" (Собрание законодательства Российской Федерации, 2006, N 31, ст. 3451; 2009, N 48, ст. 5716; N 52, ст. 6439; 2010, N 27, ст. 3407; N 31, ст. 4173, 4196; N 49, ст. 6409; N 52, ст. 6974; 2011, N 23, ст. 3263; N 31, ст. 4701; 2013, N 14, ст. 1651; N 30, ст. 4038; N 51, ст. 6683; 2014, N 23, ст. 2927; N 30, ст. 4217, 4243);

Федеральным законом от 30 декабря 2008 г. N 316-ФЗ "О патентных поверенных" (Собрание законодательства Российской Федерации, 2009, N 1, ст. 24; 2011, N 29, ст. 4291; 2012, N 31, ст. 4322; 2013, N 27, ст. 3477);

Федеральным законом от 27 июля 2010 г. N 210-ФЗ "Об организации предоставления государственных и муниципальных услуг" (Собрание законодательства Российской Федерации, 2010, N 31, ст. 4179; 2011, N 15, ст. 2038; N 27, ст. 3873, 3880; N 29, ст. 4291; N 30, ст. 4587; N 49, ст. 7061; 2012, N 31, ст. 4322; 2013, N 14, ст. 1651; N 27, ст. 3477, 3480; N 30, ст. 4084; N 51, ст. 6679; N 52, ст. 6952, 6961, 7009; 2014, N 26, ст. 3366; N 30, ст. 4264; N 49, ст. 6928; 2015, N 1, ст. 67, 72; N 10, ст. 1343; N 29, ст. 4342, 4376) (далее - Закон от 27 июля 2010 г. N 210-ФЗ);

Федеральным законом от 6 апреля 2011 г. N 63-ФЗ "Об электронной подписи" (Собрание законодательства Российской Федерации, 2011, N 15, ст. 2036; N 27, ст. 3880; 2012, N 29, ст. 3988; 2013, N 14, ст. 1668; N 27, ст. 3463, 3477; 2014, N 26, ст. 3390) (далее - Закон от 6 апреля 2011 г. N 63-ФЗ);

Федеральным законом от 12 марта 2014 г. N 35-ФЗ "О внесении изменений в части первую, вторую и четвертую Гражданского кодекса Российской Федерации и отдельные законодательные акты Российской Федерации" (Собрание законодательства Российской Федерации, 2014, N 11, ст. 1100);

Указом Президента Российской Федерации от 24 мая 2011 г. N 673 "О Федеральной службе по интеллектуальной собственности" (Собрание законодательства Российской Федерации, 2011, N 22, ст. 3155; 2012, N 22, ст. 2754; N 27, ст. 3683);

постановлением Правительства Российской Федерации от 10 декабря 2008 г. N 941 "Об утверждении Положения о патентных и иных пошлинах за совершение юридически значимых действий, связанных с патентом на изобретение, полезную модель, промышленный образец, с государственной регистрацией товарного знака и знака обслуживания, с государственной регистрацией и предоставлением исключительного права на наименование места происхождения товара, а также с государственной регистрацией перехода исключительных прав к другим лицам и договоров о распоряжении этими правами" (Собрание законодательства Российской Федерации, 2008, N 51, ст. 6170; 2011, N 39, ст. 5487; 2013, N 47, ст. 6106) (далее - Положение о пошлинах);

постановлением Правительства Российской Федерации от 8 сентября 2010 г. N 697 "О единой системе межведомственного электронного взаимодействия" (Собрание законодательства Российской Федерации, 2010, N 38, ст. 4823; 2011, N 24, ст. 3503; N 49, ст. 7284; 2013, N 45, ст. 5827; 2014, N 12, ст. 1303);

постановлением Правительства Российской Федерации от 6 мая 2011 г. N 352 "Об утверждении перечня услуг, которые являются необходимыми и обязательными для предоставления федеральными органами исполнительной власти государственных услуг и предоставляются организациями, участвующими в предоставлении государственных услуг, и определении размера платы за их оказание" (Собрание законодательства Российской Федерации, 2011, N 20, ст. 2829; 2012, N 14, ст. 1655, N 36, ст. 4922; 2013, N 33, ст. 4382; N 49, ст. 6421; N 52, ст. 7207; 2014, N 21, ст. 2712);

постановлением Правительства Российской Федерации от 16 мая 2011 г. N 373 "О разработке и утверждении административных регламентов исполнения государственных функций и административных регламентов предоставления государственных услуг" (Собрание законодательства Российской Федерации, 2011, N 22, ст. 3169; N 35, ст. 5092; 2012, N 28, ст. 3908; N 36, ст. 4903; N 50, ст. 7070; N 52, ст. 7507; 2014, N 5, ст. 506);

постановлением Правительства Российской Федерации от 7 июля 2011 г. N 553 "О порядке оформления и представления заявлений и иных документов, необходимых для предоставления государственных и (или) муниципальных услуг, в форме электронных документов" (Собрание законодательства Российской Федерации, 2011, N 29, ст. 4479);

постановлением Правительства Российской Федерации от 21 марта 2012 г. N 218 "О Федеральной службе по интеллектуальной собственности" (Собрание законодательства Российской Федерации, 2012, N 14, ст. 1627; N 27, ст. 3766; N 51, ст. 7227; 2013, N 5, ст. 391; N 8, ст. 841; N 23, ст. 2923; N 45, ст. 5822; 2014, N 49, ст. 6957; 2015, N 2, ст. 491; N 38, ст. 5290);

постановлением Правительства Российской Федерации от 25 июня 2012 г. N 634 "О видах электронной подписи, использование которых допускается при обращении за получением государственных и муниципальных услуг" (Собрание законодательства Российской Федерации, 2012, N 27, ст. 3744; 2013, N 45, ст. 5807) (далее - постановление от 25 июня 2012 г. N 634);

постановлением Правительства Российской Федерации от 16 августа 2012 г. N 840 "О порядке подачи и рассмотрения жалоб на решения и действия (бездействие) федеральных органов исполнительной власти и их должностных лиц, федеральных государственных служащих, должностных лиц государственных внебюджетных фондов Российской Федерации" (Собрание законодательства Российской Федерации, 2012, N 35, ст. 4829);

постановлением Правительства Российской Федерации от 25 августа 2012 г. N 852 "Об утверждении Правил использования усиленной квалифицированной электронной подписи при обращении за получением государственных и муниципальных услуг и о внесении изменения в Правила разработки и утверждения административных регламентов предоставления государственных услуг" (Собрание законодательства Российской Федерации, 2012, N 36, ст. 4903);

приказом Федерального казначейства от 30 ноября 2012 г. N 19н "Об утверждении Порядка ведения Государственной информационной системы о государственных и муниципальных платежах", зарегистрированным Минюстом России 25 декабря 2012 г., регистрационный N 26329.

Исчерпывающий перечень документов, необходимых в соответствии с нормативными правовыми актами для предоставления государственной услуги, и услуг, которые являются необходимыми и обязательными для предоставления государственной услуги, подлежащих представлению заявителем, способы их получения заявителем, в том числе в электронной форме, порядок их представления

16. Исчерпывающий перечень документов, необходимых в соответствии с нормативными правовыми актами для предоставления государственной услуги, и услуг, которые являются необходимыми и обязательными для предоставления государственной услуги, подлежащих представлению заявителем:

1) ходатайство о восстановлении действия патента в отношении одного патента на русском языке в машинописном виде по форме, представленной в приложении N 1 к Регламенту. Если заявителем является группа лиц, то ходатайство о восстановлении действия патента подписывается всеми лицами, входящими в указанную группу, или их представителями;

2) документы, подтверждающие правопреемство, если ходатайство о восстановлении действия патента представляется правопреемником лица, которому принадлежал патент;

3) документ, подтверждающий полномочия представителя заявителя (при наличии представителя заявителя), оформленный в соответствии с установленными законодательством Российской Федерации требованиями или требованиями законодательства страны их происхождения, подтверждающие полномочия представителя на ведение дел с Роспатентом, если заявителем назначен представитель, не являющийся патентным поверенным (далее - доверенность).

Доверенность может относиться к нескольким ходатайствам одного и того же заявителя, при этом по одному из ходатайств представляется оригинал доверенности или ее нотариально заверенная копия, а по каждому из остальных ходатайств - копия доверенности и указывается номер патента, по которому ранее подавалось ходатайство и к которому приложен оригинал доверенности.

Если доверенность представляется на иностранном языке, к ней прилагается перевод на русский язык, подписанный лицом, осуществившим перевод;

4) согласие субъектов персональных данных, указанных в ходатайстве о восстановлении действия патента, на обработку персональных данных этих лиц по форме, представленной в приложении N 2 к Регламенту.

17. В ходе предоставления государственной услуги заявитель при необходимости представляет ходатайство о зачете средств, поступивших в уплату пошлины, или излишне уплаченной суммы патентной пошлины или ходатайство о возврате средств, поступивших в уплату пошлины, или излишне уплаченной суммы патентной пошлины по формам, представленным в приложениях N 3, 4 к Регламенту соответственно.

18. Ходатайство о восстановлении действия патента представляется в Роспатент:

1) в окно приема документов;

2) отправлением через организацию почтовой связи;

3) с использованием Единого портала государственных услуг.

19. Документы, указанные в пунктах 16 и 17 Регламента, могут быть представлены в электронной форме с соблюдением требований, предусмотренных пунктами 46 - 48 Регламента.

20. Электронные образцы форм документов, необходимых для предоставления государственной услуги, размещаются на интернет-сайте Роспатента, а также на Едином портале государственных услуг.

Исчерпывающий перечень документов, необходимых в соответствии с нормативными правовыми актами для предоставления государственной услуги, которые находятся в распоряжении государственных органов, органов местного самоуправления и иных органов и которые заявитель вправе представить, а также способы их получения заявителем, в том числе в электронной форме, порядок их представления

21. Документом, необходимым в соответствии с нормативными правовыми актами для предоставления государственной услуги, который находится в распоряжении государственных органов, органов местного самоуправления и иных органов, участвующих в предоставлении государственных или муниципальных услуг, и который заявитель вправе представить, является документ, подтверждающий уплату патентной пошлины.

22. Заявитель вправе по своему усмотрению представить документ, указанный в пункте 21 Регламента, либо его копию.

Если документ, указанный в пункте 21 Регламента, либо его копия не представлены, Роспатент на основе приведенных в ходатайстве о восстановлении действия патента идентификаторов получает необходимые сведения через единую систему электронного межведомственного взаимодействия в государственных органах или из реестров этих органов.

23. Роспатент не вправе требовать от заявителя:

- представления документов и сведений или осуществления действий, представление или осуществление которых не предусмотрено нормативными правовыми актами, регулирующими отношения, возникающие в связи с предоставлением государственной услуги;

- представления документов и информации, которые в соответствии с нормативными правовыми актами Российской Федерации, нормативными правовыми актами субъектов Российской Федерации и муниципальными правовыми актами находятся в распоряжении государственных органов, предоставляющих государственную услугу, иных государственных органов, органов местного самоуправления и (или) подведомственных государственным органам и органам местного самоуправления организаций, участвующих в предоставлении государственных или муниципальных услуг, за исключением документов, указанных в части 6 статьи 7 Закона от 27 июля 2010 г. N 210-ФЗ.

Исчерпывающий перечень оснований для отказа в приеме документов, необходимых для предоставления государственной услуги

24. Исчерпывающий перечень оснований для отказа в приеме документов, необходимых для предоставления государственной услуги:

- ходатайство о восстановлении действия патента представлено не на русском языке и (или) отсутствует перевод на русский язык прилагаемых к ходатайству о восстановлении действия патента документов;

- в ходатайстве о восстановлении действия патента отсутствует регистрационный номер патента, в отношении которого испрашивается восстановление действия;

- ходатайство о восстановлении действия патента не поддается прочтению;

- поданные через Единый портал государственных услуг ходатайство о восстановлении действия патента и прилагаемые к нему документы не соответствуют установленным законодательством Российской Федерации требованиям к усиленной квалифицированной электронной подписи (ЭП).

Исчерпывающий перечень оснований для приостановления или отказа в предоставлении государственной услуги

25. Приостановление предоставления государственной услуги допускается во исполнение принятых в соответствии с законодательством Российской Федерации судебных актов, предусматривающих обеспечительные меры в отношении изобретения, полезной модели или промышленного образца, или в связи с исполнением такого судебного акта согласно законодательству Российской Федерации.

26. Основания для отказа в предоставлении государственной услуги Регламентом не предусмотрены.

Перечень услуг, которые являются необходимыми и обязательными для предоставления государственной услуги, в том числе сведения о документе (документах), выдаваемом (выдаваемых) организациями, участвующими в предоставлении государственной услуги

27. Услуги, которые являются необходимыми и обязательными для предоставления государственной услуги, и документы, выдаваемые организациями, участвующими в предоставлении государственной услуги, нормативными правовыми актами не предусмотрены.

Порядок, размер и основания взимания государственной пошлины или иной платы, взимаемой за предоставление государственной услуги

28. Перечень юридически значимых действий, связанных с предоставлением государственной услуги, за совершение которых взимаются патентные пошлины, их размеры, порядок и сроки уплаты, а также основания для уменьшения размеров пошлин или возврата установлены Положением о пошлинах.

29. Патентные пошлины взимаются:

1) за восстановление действия патента - увеличенный в 2,5 раза размер годовой пошлины, предусмотренной подпунктом 1.15 приложения к Положению о пошлинах, соответствующий году, в котором подано ходатайство о восстановлении действия патента (подпункт 1.21 приложения к Положению о пошлинах);

2) за поддержание в силе патента за год, следующий за годом, в котором подано ходатайство о восстановлении действия патента (подпункты 1.15.1, 1.15.2 приложения к Положению о пошлинах соответственно).

30. Пошлина за восстановление действия патента уплачивается в те же сроки, что и пошлина за поддержание в силе патента.

31. Документы, предусмотренные Положением о пошлинах, представляемые в электронной форме, должны соответствовать требованиям, установленным пунктами 46 - 48 Регламента.

Порядок, размер и основания взимания платы за предоставление услуг, которые являются необходимыми и обязательными для предоставления государственной услуги, включая информацию о методике расчета размера такой платы

32. Платные услуги, которые являются необходимыми и обязательными для предоставления государственной услуги, нормативными правовыми актами не предусмотрены.

Максимальный срок ожидания в очереди при подаче запроса о предоставлении государственной услуги и при получении результата предоставления таких услуг

33. Максимальный срок ожидания в очереди при подаче ходатайства о восстановлении действия патента в окно приема документов и при получении результата предоставления государственной услуги составляет пятнадцать минут.

Срок и порядок регистрации запроса заявителя о предоставлении государственной услуги, в том числе в электронной форме

34. Поступившее в Роспатент ходатайство о восстановлении действия патента регистрируется при отсутствии оснований для отказа в приеме документов, необходимых для предоставления государственной услуги, предусмотренных пунктом 24 Регламента.

Регистрация ходатайства о восстановлении действия патента включает присвоение ему регистрационного номера и указание даты его поступления и производится в сроки, указанные в пункте 52 Регламента.

Требования к помещениям, в которых предоставляется государственная услуга, к месту ожидания и приема заявителей, размещению и оформлению визуальной, текстовой и мультимедийной информации о порядке предоставления услуги

35. На зданиях Роспатента и ФИПС рядом со входом в помещения, в которых предоставляется государственная услуга, размещается вывеска, содержащая информацию о полном наименовании Роспатента, ФИПС, режиме их работы, а также о справочных номерах телефонов.

36. Прием документов и выдача результатов предоставления государственной услуги осуществляется в специально выделенном для этих целей помещении, расположенном на нижнем этаже здания, имеющем окно приема документов и места ожидания, оборудованные стульями или кресельными секциями в количестве не менее трех мест.

37. Обслуживание лиц с ограниченными возможностями здоровья осуществляется в специально выделенном для этих целей помещении, расположенном на нижнем этаже здания, оборудованном пандусами, специальными ограждениями и перилами, обеспечивающими беспрепятственное передвижение и разворот инвалидных колясок, столами, размещенными в стороне от входа для беспрепятственного подъезда и разворота колясок.

38. Предоставление справок и консультаций осуществляется в специально выделенном для этих целей помещении консультационно-справочного пункта, расположенного на нижнем этаже здания.

39. Проведение экспертных совещаний осуществляется в специально выделенных для этих целей комнатах, расположенных на втором и более высоких этажах зданий, снабженных лифтами, в количестве не менее двух.

40. Помещения, предназначенные для ожидания в очереди приема или выдачи документов, обслуживания лиц с ограниченными возможностями здоровья, предоставления справок и консультаций, проведения экспертных совещаний, должны соответствовать требованиям комфортности условий пребывания в них заявителей и иметь вывески, указывающие на их назначение.

Визуальная, текстовая и мультимедийная информация о порядке предоставления государственной услуги размещается на информационных стендах или информационных терминалах в помещениях для ожидания и приема граждан, а также на официальном сайте Роспатента.

Оформление визуальной, текстовой и мультимедийной информации о порядке предоставления государственной услуги должно соответствовать оптимальному зрительному и слуховому восприятию этой информации заявителями.

Показатели доступности и качества государственной услуги, в том числе количество взаимодействий заявителя с должностными лицами при предоставлении государственной услуги и их продолжительность, возможность получения государственной услуги в многофункциональном центре предоставления государственных и муниципальных услуг, возможность получения информации о ходе предоставления государственной услуги, в том числе с использованием информационно-коммуникационных технологий

41. Показатели доступности государственной услуги:

1) возможность подачи документов, необходимых для предоставления государственной услуги, в электронной форме, получения информации о ходе предоставления государственной услуги, в том числе с использованием информационно-коммуникационных технологий;

2) количество взаимодействий заявителя с должностными лицами при предоставлении государственной услуги и их продолжительность.

42. Показатели качества государственной услуги:

1) достоверность предоставляемой заявителям информации о ходе предоставления государственной услуги;

2) удовлетворенность заявителей качеством государственной услуги;

3) соблюдение сроков предоставления государственной услуги;

4) отсутствие обоснованных жалоб со стороны заявителей на действия (бездействие) должностных лиц по результатам предоставления государственной услуги и на некорректное, невнимательное отношение должностных лиц к заявителям.

43. Предоставление государственной услуги в многофункциональных центрах предоставления государственных и муниципальных услуг не предусмотрено.

Иные требования, в том числе учитывающие особенности предоставления государственной услуги в многофункциональных центрах предоставления государственных и муниципальных услуг и особенности предоставления государственной услуги в электронной форме

44. Ходатайство о восстановлении действия патента и прилагаемые к нему документы, подаваемые в связи с предоставлением государственной услуги в электронной форме, представляются через Единый портал государственных услуг.

45. Технические требования к подаче ходатайства о восстановлении действия патента и иных документов через Единый портал государственных услуг приведены на интернет-сайтах Роспатента, ФИПС.

46. При предоставлении государственной услуги в электронной форме используются классы средств электронной подписи, которые допускаются к использованию при обращении за получением государственной услуги, оказываемой с применением электронной подписи в соответствии с законодательством Российской Федерации.

Виды электронных подписей, использование которых допускается при обращении за получением государственных услуг, и порядок их использования установлены постановлением от 25 июня 2012 г. N 634.

47. В соответствии с пунктом 3 Правил использования усиленной квалифицированной электронной подписи при обращении за получением государственных и муниципальных услуг, утвержденных постановлением от 25 августа 2012 г. N 852, для подачи документов в электронной форме заявителю необходимо получить квалифицированный сертификат ключа проверки электронной подписи в удостоверяющем центре, аккредитованном в порядке, установленном Законом от 6 апреля 2011 г. N 63-ФЗ, в том числе в Удостоверяющем центре ФИПС (далее - аккредитованные УЦ).

48. Информация о порядке получения сертификата ЭП в аккредитованном УЦ, а также о процедурах электронной подачи ходатайства, электронного взаимодействия с заявителем размещается на Портале и на интернет-сайтах Роспатента, ФИПС в разделе "Электронное взаимодействие с заявителями".

III. Состав, последовательность и сроки выполнения административных процедур, требования к порядку их выполнения, в том числе особенности выполнения административных процедур в электронной форме

Исчерпывающий перечень административных процедур

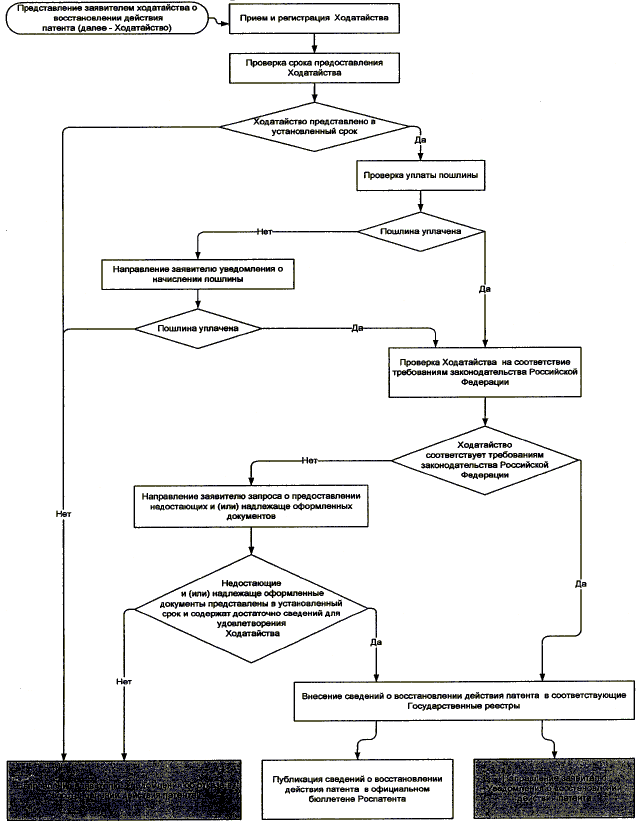
49. Предоставление государственной услуги включает следующие административные процедуры:

1) прием и регистрация ходатайства о восстановлении действия патента;

2) проверка соблюдения срока представления ходатайства о восстановлении действия патента и уплаты пошлин;

3) рассмотрение ходатайства о восстановлении действия патента.

Блок-схема предоставления государственной услуги приведена в приложении N 5 к Регламенту.

Административная процедура приема и регистрации ходатайства о восстановлении действия патента

50. Основанием для начала административной процедуры приема и регистрации ходатайства о восстановлении действия патента является представление ходатайства о восстановлении действия патента в Роспатент.

51. Административная процедура, предусмотренная пунктом 50 Регламента, включает проверку отсутствия оснований для отказа в приеме документов, необходимых для предоставления государственной услуги, указанных в пункте 24 Регламента, и при их отсутствии присвоение ходатайству о восстановлении действия патента регистрационного номера и указание даты его поступления.

52. Максимальный срок приема и регистрации ходатайства о восстановлении действия патента при его представлении в соответствии с подпунктом 1 пункта 18 Регламента составляет пятнадцать минут.

Максимальный срок приема и регистрации ходатайства о восстановлении действия патента при его представлении в соответствии с подпунктами 2, 3 пункта 18 Регламента составляет пять рабочих дней с даты его поступления в Роспатент.

53. Административная процедура приема и регистрации ходатайства о восстановлении действия патента осуществляется сотрудниками подразделения, к компетенции которых относится прием и регистрация входящей корреспонденции.

54. Заявителю отказывается в приеме и регистрации ходатайства о восстановлении действия патента, если в результате проверки установлено наличие хотя бы одного из оснований для отказа в приеме документов, необходимых для предоставления государственной услуги, указанных в пункте 24 Регламента.

55. Результатами административной процедуры являются:

1) прием и регистрация ходатайства о восстановлении действия патента, передача ходатайства о восстановлении действия патента из подразделения, осуществляющего прием и регистрацию входящей корреспонденции, в подразделение, осуществляющее рассмотрение ходатайства о восстановлении действия патента;

2) отказ в приеме и регистрации ходатайства о восстановлении действия патента, направление заявителю уведомления об отказе в приеме и регистрации ходатайства о восстановлении действия патента с указанием основания для отказа в течение пяти рабочих дней со дня его представления в Роспатент.

56. Результат административной процедуры фиксируется:

1) в случае приема и регистрации ходатайства о восстановлении действия патента путем указания даты его поступления и регистрационного номера на бланке ходатайства о восстановлении действия патента;

2) в случае отказа в приеме и регистрации ходатайства о восстановлении действия патента путем указания даты поступления непринятых документов и количества листов:

- в журнале учета непринятых документов;

- в уведомлении об отказе в приеме и регистрации ходатайства о восстановлении действия патента, направляемом заявителю в соответствии с подпунктом 2 пункта 55 Регламента.

57. Принятое и зарегистрированное и не принятое ходатайство о восстановлении действия патента и представленные документы, относящиеся к восстановлению действия патента, возврату заявителю не подлежат.

Административная процедура проверки соблюдения срока представления ходатайства о восстановлении действия патента и уплаты пошлины

58. Основанием для начала административной процедуры проверки срока представления ходатайства о восстановлении действия патента и уплаты пошлины является передача ходатайства из подразделения, осуществляющего прием и регистрацию входящей корреспонденции, в подразделение, осуществляющее рассмотрение ходатайства о восстановлении действия патента.

Административная процедура включает следующие административные действия:

1) проверка соблюдения срока представления ходатайства о восстановлении действия патента;

2) проверка уплаты пошлин.

59. Административное действие, предусмотренное подпунктом 1 пункта 58 Регламента, состоит в проверке представления ходатайства о восстановлении действия патента в течение трех лет со дня истечения срока уплаты патентной пошлины за поддержание патента в силе, но до истечения предусмотренного пунктами 1 и 3 статьи 1363 Кодекса срока действия патента.

60. Если в результате проверки соблюдения срока представления ходатайства о восстановлении действия патента подтверждено его представление в срок, указанный в пункте 59 Регламента, по ходатайству о восстановлении действия патента осуществляется проверка уплаты пошлины.

61. Максимальный срок осуществления административного действия, предусмотренного подпунктом 1 пункта 58 Регламента, составляет пять рабочих дней с даты поступления ходатайства о восстановлении действия патента в подразделение, осуществляющее рассмотрение ходатайства о восстановлении действия патента.

62. Административное действие, предусмотренное подпунктом 2 пункта 58 Регламента, состоит в проверке уплаты пошлин в размере и порядке, которые установлены Положением о пошлинах.

Проверка проводится посредством межведомственного информационного взаимодействия Роспатента с Федеральным казначейством. При проведении проверки используется информация, содержащаяся в Государственной информационной системе о государственных и муниципальных платежах (ГИС), в документах ходатайства о восстановлении действия патента и в копии документов, подтверждающих уплату пошлин, если таковые представлены заявителем по собственной инициативе.

63. Если по результатам проверки уплаты пошлин уплата пошлин в размере и порядке, установленных Положением о пошлинах, не подтверждена, заявителю направляется уведомление о начислении соответствующих пошлин с указанием необходимости уплатить пошлину в течение двух месяцев со дня направления указанного уведомления.

64. Максимальный срок осуществления административного действия, предусмотренного подпунктом 2 пункта 58 Регламента, составляет десять рабочих дней с даты поступления ходатайства о восстановлении действия патента в подразделение, осуществляющее рассмотрение ходатайства о восстановлении действия патента.

Максимальный срок проверки уплаты пошлины в случае направления уведомления, предусмотренного пунктом 63 Регламента, составляет десять рабочих дней со дня истечения двухмесячного срока для уплаты пошлины.

65. Административные действия, предусмотренные пунктом 58 Регламента, осуществляются сотрудниками подразделения, к компетенции которых относится рассмотрение ходатайства о восстановлении действия патента.

66. Если ходатайство о восстановлении действия патента представлено в сроки, указанные в пункте 59 Регламента, и подтверждена уплата пошлин в размере и порядке, установленных Положением о пошлинах, ходатайство о восстановлении действия патента принимается к рассмотрению.

Если ходатайство о восстановлении действия патента представлено не в сроки, указанные в пункте 59 Регламента, и (или) пошлины в размере и порядке, установленных Положением о пошлинах, не уплачены, заявителю отказывается в восстановлении действия патента.

67. Результатами административной процедуры являются:

1) принятие ходатайства о восстановлении действия патента к рассмотрению;

2) отказ в восстановлении действия патента и направление заявителю уведомления об отказе в восстановлении действия патента с указанием основания отказа в течение пяти рабочих дней с даты подписания указанного уведомления.

68. Результат административной процедуры фиксируется в уведомлении об отказе в восстановлении действия патента.

Административная процедура рассмотрения ходатайства о восстановлении действия патента

69. Основанием для начала административной процедуры рассмотрения ходатайства о восстановлении действия патента является принятие ходатайства о восстановлении действия патента к рассмотрению.

Административная процедура рассмотрения ходатайства о восстановлении действия патента состоит из следующих административных действий:

1) проверка соответствия ходатайства о восстановлении действия патента и прилагаемых к нему документов требованиям законодательства Российской Федерации;

2) внесение сведений о восстановлении действия патента в соответствующий Государственный реестр;

3) публикация в официальных бюллетенях сведений о восстановлении действия патента (за исключением сведений о восстановлении действия патента на секретное изобретение).

70. Административное действие, предусмотренное подпунктом 1 пункта 69 Регламента, заключается в проверке соответствия ходатайства о восстановлении действия патента и прилагаемых к нему документов положениям пункта 16 Регламента.

71. В случае если ходатайство о восстановлении действия патента и прилагаемые к нему документы не соответствуют положениям пункта 16 Регламента, заявителю направляется запрос с указанием оснований, по которым действие патента не может быть восстановлено, и предложением в течение трех месяцев со дня направления указанного запроса представить запрашиваемые недостающие и (или) надлежаще оформленные документы.

72. В запросе, указанном в пункте 71 Регламента, заявитель информируется о том, что в случае непредставления недостающих и (или) надлежаще оформленных документов в трехмесячный срок с даты его направления заявителю будет направлено уведомление об отказе в восстановлении действия патента.

73. Максимальный срок проверки соответствия ходатайства о восстановлении действия патента и прилагаемых к нему документов требованиям законодательства Российской Федерации составляет тридцать один рабочий день с даты принятия ходатайства о восстановлении действия патента к рассмотрению.

Максимальный срок повторной проверки соответствия ходатайства о восстановлении действия патента и прилагаемых к нему документов требованиям законодательства Российской Федерации в случае направления запроса, предусмотренного пунктом 71 Регламента, составляет двадцать один рабочий день с даты поступления ответа на указанный запрос.

74. Административное действие, предусмотренное подпунктом 2 пункта 69 Регламента, осуществляется в случае, если ходатайство о восстановлении действия патента и прилагаемые к нему документы соответствуют положениям пункта 16 Регламента, и заключается во внесении сведений о восстановлении действия патента в соответствующий Государственный реестр.

В Государственный реестр вносятся следующие сведения о восстановлении действия патента с приведением перед ними в скобках соответствующих международных цифровых кодов для идентификации библиографических данных (кодов ИНИД), если таковые предусмотрены стандартом Всемирной организации интеллектуальной собственности:

- регистрационный номер патента;

- дата, с которой действие патента восстановлено;

- дата публикации сведений о восстановлении действия патента;

- номер официального бюллетеня;

- основание для восстановления действия патента (ходатайство с указанием даты его поступления);

- дата внесения сведений о восстановлении действия патента.

75. Максимальный срок осуществления административного действия, предусмотренного подпунктом 2 пункта 69 Регламента, составляет один рабочий день с даты принятия решения о восстановлении действия патента.

76. Административное действие, предусмотренное подпунктом 3 пункта 69 Регламента, осуществляется в случае, если ходатайство о восстановлении действия патента и прилагаемые к нему документы соответствуют положениям пункта 16 Регламента, и заключается в публикации в официальном бюллетене сведений о восстановлении действия патента, указанных в пункте 74 Регламента.

77. Максимальный срок осуществления административного действия, предусмотренного подпунктом 3 пункта 69 Регламента, составляет двадцать три рабочих дня с даты направления (выдачи) заявителю уведомления об удовлетворении ходатайства о восстановлении действия патента.

78. Административные действия, предусмотренные подпунктами 1, 2 пункта 69 Регламента, осуществляются сотрудниками подразделения, к компетенции которых относится рассмотрение ходатайства о восстановлении действия патента.

Административное действие, предусмотренное подпунктом 3 пункта 69 Регламента, осуществляется сотрудниками подразделения, к компетенции которых относится публикация сведений в официальных бюллетенях.

79. По результатам административной процедуры рассмотрения ходатайства о восстановлении действия патента действие патента восстанавливается, сведения о восстановлении действия патента вносятся в соответствующий Государственный реестр и публикуются в официальном бюллетене, если ходатайство о восстановлении действия патента и прилагаемые к нему документы соответствуют положениям пункта 16 Регламента.

По результатам административной процедуры рассмотрения ходатайства о восстановлении действия патента отказывается в восстановлении действия патента, если ходатайство о восстановлении действия патента и прилагаемые к нему документы не соответствуют положениям пункта 16 Регламента.

80. Результатами предоставления административной процедуры являются:

1) восстановление действия патента, внесение сведений о восстановлении действия патента в соответствующий Государственный реестр, публикация сведений о восстановлении действия патента в официальном бюллетене Роспатента и выдача (направление) заявителю уведомления о восстановлении действия патента и документа, содержащего сведения о восстановлении действия патента;

2) отказ в восстановлении действия патента и выдача (направление) заявителю уведомления об отказе в восстановлении действия патента.

Срок направления заявителю уведомлений, указанных в настоящем пункте, составляет пять рабочих дней с даты подписания указанных уведомлений.

81. Результат административной процедуры фиксируется:

- в уведомлениях, указанных в пункте 80 Регламента;

- в документе, содержащем сведения о восстановлении действия патента (в случае восстановления действия патента);

- на интернет-сайте Роспатента (в случае восстановления действия патента);

- в соответствующем Государственном реестре (в случае восстановления действия патента);

- в официальном бюллетене (в случае восстановления действия патента).

IV. Формы контроля за предоставлением государственной услуги

Порядок осуществления текущего контроля за соблюдением и исполнением ответственными должностными лицами положений Регламента и иных нормативных правовых актов, устанавливающих требования к предоставлению государственной услуги, а также принятием ими решения

82. Текущий контроль за соблюдением и исполнением ответственными должностными лицами положений Регламента и иных нормативных правовых актов, устанавливающих требования к предоставлению государственной услуги, а также принятием ими решений осуществляется на постоянной основе руководителями структурных подразделений, ответственных за осуществление административных действий и принятие решений, и их заместителями.

Текущий контроль осуществляется путем проведения выборочных проверок соблюдения и исполнения ответственными должностными лицами положений Регламента и иных нормативных правовых актов, устанавливающих требования к предоставлению государственной услуги, при осуществлении административных действий и принятии решений.

Текущий контроль осуществляется с целью предупреждения осуществления действий и принятия решений, не соответствующих положениям Регламента и иных нормативных правовых актов, устанавливающих требования к предоставлению государственной услуги.

Порядок и периодичность осуществления плановых и внеплановых проверок полноты и качества предоставления государственной услуги, в том числе порядок и формы контроля за полнотой и качеством предоставления государственной услуги

83. Плановые проверки полноты и качества предоставления государственной услуги осуществляются ежеквартально по утверждаемым Роспатентом годовым планам проверок специализированными контролирующими подразделениями, к компетенции которых отнесены вопросы контроля полноты и качества предоставления государственных услуг.

84. Внеплановые проверки полноты и качества предоставления государственной услуги осуществляются руководителями структурных подразделений, контролирующим подразделением в связи с поступлением жалоб на действия, осуществляемые при предоставлении государственной услуги, бездействие и принимаемые решения.

Внеплановые проверки могут осуществляться на основании приказа Роспатента, ФИПС (в отношении сотрудников ФИПС, привлекаемых для проведения подготовительных работ в целях осуществления Роспатентом юридически значимых действий при предоставлении государственной услуги).

85. Плановые и внеплановые проверки проводятся как с целью контроля полноты и качества предоставления государственной услуги в целом (комплексные проверки), так и с целью контроля полноты и качества осуществления отдельных административных действий и (или) административных процедур (тематические проверки).

86. Плановые и внеплановые проверки проводятся с целью выявления фактов нарушения прав заявителей, исследования причин допущенных нарушений, принятия мер, направленных на восстановление нарушенных прав заявителей, на повышение качества и обеспечение полноты предоставления государственной услуги.

87. Ответственным лицом за принятие решения о проведении текущего, планового и внепланового контролей является руководитель Роспатента или уполномоченное им лицо, являющееся должностным лицом Роспатента.

Ответственность должностных лиц Роспатента за решения и действия (бездействие), принимаемые (осуществляемые) ими в ходе предоставления государственной услуги

88. Ответственные должностные лица, руководители структурных подразделений, ответственные за осуществление административных действий и принятие решений, и их заместители несут ответственность в соответствии с законодательством Российской Федерации за неисполнение или ненадлежащее исполнение административных процедур (действий), в том числе за несоблюдение установленных сроков их осуществления, предусмотренных Регламентом.

В случае выявления нарушений прав заявителей и правообладателей осуществляется привлечение виновных лиц к ответственности в соответствии с законодательством.

Если выявленное нарушение касается направленного заявителю решения, уведомления, запроса или иного документа Роспатента, противоречащего законодательству Российской Федерации, и оспаривание этого документа в административном порядке не предусмотрено, руководитель Роспатента или уполномоченное им должностное лицо вправе признать уведомление, запрос или иной документ недействительным и отозвать этот документ.

89. Персональная ответственность ответственного должностного лица, руководителя структурного подразделения, ответственного за осуществление административных действий и принятие решений, и их заместителей, руководителей Роспатента закрепляется в их должностных регламентах, инструкциях.

Требования к порядку и формам контроля за предоставлением государственной услуги, в том числе со стороны граждан, их объединений и организаций

90. Контроль за соблюдением порядка предоставления государственной услуги, в том числе со стороны граждан, их объединений и организаций, является самостоятельной формой контроля.

91. Любое заинтересованное лицо вправе контролировать соблюдение порядка при предоставлении государственной услуги с помощью сведений о ходе предоставления государственной услуги, размещаемых на интернет-сайте Роспатента, ФИПС.

92. Любое лицо, выявившее в результате контроля недостатки в работе Роспатента, связанные с предоставлением государственной услуги, вправе подать в Роспатент:

1) заявление о выявленных в результате контроля нарушениях порядка предоставления государственной услуги;

2) предложения, направленные на совершенствование порядка предоставления государственной услуги.

Заявления и предложения, указанные в настоящем пункте, рассматриваются в срок, не превышающий тридцати дней со дня поступления в Роспатент, по истечении которого заявитель уведомляется о результатах рассмотрения заявления, предложения.

V. Досудебный (внесудебный) порядок обжалования решений и действий (бездействия) федерального органа исполнительной власти, предоставляющего государственную услугу, а также его должностных лиц

Информация для заявителя о его праве подать жалобу на решение и (или) действия (бездействие) Роспатента и (или) его должностных лиц, федеральных государственных служащих

93. Заявители имеют право на обжалование действий (бездействия) и решений Роспатента и (или) его должностных лиц, федеральных государственных служащих.

Предмет жалобы

94. Предметом жалобы могут являться действие (бездействие) и (или) решения, принятые (осуществляемые) должностным лицом Роспатента при предоставлении государственной услуги, в том числе в следующих случаях:

1) нарушение срока регистрации ходатайства;

2) нарушение срока предоставления государственной услуги;

3) требование у заявителя документов, не предусмотренных нормативными правовыми актами Российской Федерации для предоставления государственной услуги;

4) отказ в приеме документов, предоставление которых предусмотрено нормативными правовыми актами Российской Федерации для предоставления государственной услуги, у заявителя;

5) отказ в предоставлении государственной услуги, если основания для отказа не предусмотрены Регламентом;

6) истребование с заявителя при предоставлении государственной услуги платы, не предусмотренной нормативными правовыми актами Российской Федерации;

7) отказ Роспатента в исправлении допущенных опечаток и ошибок в выданных в результате предоставления государственной услуги документах либо нарушение установленного срока таких исправлений.

Органы государственной власти и уполномоченные на рассмотрение жалобы должностные лица, которым может быть направлена жалоба

95. Жалоба на действия (бездействие) и решения Роспатента, и (или) его должностных лиц, федеральных государственных служащих может быть подана в:

1) Роспатент, в том числе на имя руководителя Роспатента, заместителя руководителя Роспатента или уполномоченного лица;

2) Министерство экономического развития Российской Федерации, в том числе на имя Министра, его заместителя.

Порядок подачи и рассмотрения жалобы

96. Жалоба подается в письменной форме на бумажном носителе либо в электронной форме.

97. Жалоба может быть направлена по почте, с использованием информационно-телекоммуникационной сети "Интернет", интернет-сайта Роспатента, Единого портала государственных услуг, а также может быть принята при личном приеме заявителя.

98. Жалоба должна содержать:

1) наименование органа, предоставляющего государственную услугу, должностного лица Роспатента, решение и действие (бездействие) которого обжалуются;

2) фамилию, имя, отчество (последнее - при наличии), сведения о месте жительства заявителя - физического лица либо наименование, сведения о месте нахождения заявителя - юридического лица, а также контактный(е) номер (номера) телефона(ов), адрес (адреса) электронной почты (при наличии) и почтовый адрес, по которым должен быть направлен ответ заявителю;

3) сведения об обжалуемых решениях и действиях (бездействии) Роспатента, его должностного лица либо государственного служащего;

4) доводы, на основании которых заявитель не согласен с решением и действием (бездействием) Роспатента, его должностного лица либо государственного служащего. Заявителем могут быть представлены документы (при наличии), подтверждающие доводы заявителя, либо их копии.

99. Регистрация поступившей в Роспатент жалобы является основанием для начала процедуры досудебного (внесудебного) обжалования.

100. В случае установления в ходе или по результатам рассмотрения жалобы признаков состава административного правонарушения или преступления должностное лицо, уполномоченное на рассмотрение жалоб, незамедлительно направляет имеющиеся материалы в органы прокуратуры.

Сроки рассмотрения жалобы

101. Жалоба, поступившая в Роспатент, подлежит рассмотрению должностным лицом, уполномоченным в установленном законодательством Российской Федерации порядке на рассмотрение таких жалоб, в течение пятнадцати рабочих дней со дня ее регистрации, а в случае обжалования отказа Роспатента, его должностного лица в приеме документов у заявителя либо в исправлении допущенных опечаток и ошибок или в случае обжалования нарушения установленного срока таких исправлений - в течение пяти рабочих дней со дня ее регистрации.

Основания для приостановления рассмотрения жалобы

102. Оснований для приостановления рассмотрения жалобы Регламентом не предусмотрены.

Результат рассмотрения жалобы

103. По результатам рассмотрения жалобы Роспатент принимает одно из следующих решений:

1) удовлетворяет жалобу, в том числе в форме исправления допущенных Роспатентом опечаток и ошибок в выданных в результате предоставления государственной услуги документах;

2) отказывает в удовлетворении жалобы.

Порядок информирования заявителя о результатах рассмотрения жалобы

104. Не позднее дня, следующего за днем принятия решения, указанного в пункте 103 Регламента, заявителю в письменной форме и электронной форме (при наличии соответствующего указания в жалобе) направляется мотивированный ответ о результатах рассмотрения жалобы.

Порядок обжалования решения по жалобе

105. Решения по жалобе на действия (бездействие) и решения должностных лиц Роспатента, федеральных государственных служащих может быть обжаловано заявителем подачей жалобы руководителю Роспатента.

Действия (бездействие) и решения руководителя Роспатента могут быть обжалованы заявителем путем подачи жалобы в Минэкономразвития России.

Право заявителя на получение информации и документов, необходимых для обоснования и рассмотрения жалобы

106. Заявитель имеет право получить, а должностные лица Роспатента обязаны предоставить заявителю информацию и документы, необходимые для обоснования и рассмотрения жалобы, если иное не предусмотрено законодательством Российской Федерации.

Способы информирования заявителей о порядке подачи и рассмотрения жалобы

107. Заявитель информируется о сроках и порядке рассмотрения жалобы в соответствии с пунктами 3 - 7 Регламента.

Приложение N 1
к Административному регламенту
предоставления Федеральной службой
по интеллектуальной собственности
государственной услуги

    ФОРМА ХОДАТАЙСТВА О ВОССТАНОВЛЕНИИ ДЕЙСТВИЯ ПАТЕНТА
   НА ИЗОБРЕТЕНИЕ, ПОЛЕЗНУЮ МОДЕЛЬ, ПРОМЫШЛЕННЫЙ ОБРАЗЕЦ
 
       ДАТА ПОСТУПЛЕНИЯ
         ВХОДЯЩИЙ N
(заполняется Федеральной службой
по интеллектуальной собственности)
 
                                 В Федеральную службу
                                 по интеллектуальной собственности
                                 Бережковская наб., д. 30,
                                 корп. 1, г. Москва,
                                 Г-59, ГСП-3,125993
                                 ---------------------------------
                                 от ______________________________
                                        фамилия, имя, отчество
                                       (последнее - при наличии)
                                        и адрес места жительства
                                 _________________________________
                                  или полное наименование и адрес
                                          места нахождения
                                 _________________________________
                                    Лица, которому принадлежал
                                   патент, правопреемника этого
                                     лица, включая официальное
                                    наименование страны, номера
                                      телефона (при наличии)
                                 Адрес для переписки _____________
                                 _________________________________
                                 фамилия, имя, отчество (последнее
                                  - при наличии) или наименование
                                 адресата, номера телефона, факса,
                                     адреса электронной почты
                                           (при наличии)
                                 ОГРН ____________________________
                                 ИНН _____________________________
                                 КПП _____________________________
                                 КИО _____________________________
 
                           Ходатайство
 
  Прошу восстановить действие патента N ___________________ на:
   изобретение,  полезную модель,  промышленный образец.
Действие  патента  досрочно прекращено в связи с неуплатой пошлины
за поддержание патента с
__________________________________________________________________
                 (указывается число, месяц, год)
    Настоящим  также уведомляю, что моим представителем (патентным
поверенным) является (заполняется при наличии):
_________________________________________________________________,
     (указывается Ф.И.О. представителя заявителя, адрес места
 жительства (места нахождения) на территории Российской Федерации,
   а также (при наличии) номера телефона, срок представительства.
         Если представитель является патентным поверенным,
             то указывается его регистрационный номер)
который  уполномочен  вести  переписку и совершать все необходимые
действия, связанные с восстановлением срока действия патента.
  Уплачены пошлины в соответствии с п. 1.21.1 и 1.15  приложения
к Положению о пошлинах.
    Сведения о плательщике
__________________________________________________________________
     (указывается Ф.И.О. или наименование юридического лица)
    Идентификаторы    плательщика,    указываемые    в  документе,
подтверждающем    уплату    пошлины    (идентификаторы плательщика
заполняются,  если  документ,  подтверждающий  уплату  пошлины, не
прилагается к настоящему ходатайству):
    Для российского юридического   Для иностранного юридического
       лица:                          лица:
   ИНН:                               КИО (если имеется):
   КПП:                               КПП (если имеется):
 
  Для российского физического         Для иностранного физического
  лица:                                лица:
  ИНН:                                Серия, номер документа,
                                      удостоверяющего
  СНИЛС:                              личность плательщика:
  Серия, номер документа,
  удостоверяющего личность
  плательщика:
 
    Заявителю известно, что в соответствии с подпунктом 4 пункта 1
статьи  6  Федерального  закона  от  27  июля  2006 г. N 152-ФЗ "О
персональных   данных"   Федеральная   служба  по интеллектуальной
собственности осуществляет обработку персональных данных субъектов
персональных  данных,  указанных  в  заявлении,  в целях и объеме,
необходимых для предоставления государственной услуги.
    Настоящим подтверждаю, что у заявителя имеются согласия других
субъектов   персональных   данных,   указанных   в ходатайстве (за
исключением  согласия представителя), на обработку их персональных
данных,  приведенных в настоящем ходатайстве, в Федеральной службе
по   интеллектуальной   собственности   в  связи с предоставлением
государственной  услуги.  Согласия  оформлены  в  соответствии  со
статьей  9  Федерального  закона  от  27  июля 2006 г. N 152-ФЗ "О
персональных данных".
    Подтверждаю  достоверность информации, приведенной в настоящем
ходатайстве.
 
Приложение:  документ, подтверждающий уплату пошлины
               (представляется по инициативе заявителя)
             копия документа, подтверждающего правопреемство;
             доверенность.
 
Подпись
 
Должность, печать (при наличии) (для юридических лиц)
 
Дата
 
При  оформлении  ходатайства  в нем заполняются только необходимые
реквизиты.
Наименование и адрес местонахождения иностранного лица указываются
в транслитерации буквами русского алфавита.
 
 
 

Приложение N 2
к Административному регламенту
предоставления Федеральной службой
по интеллектуальной собственности
государственной услуги

ФОРМА СОГЛАСИЯ НА ОБРАБОТКУ ПЕРСОНАЛЬНЫХ ДАННЫХ

Фамилия, имя, отчество субъекта персональных данных    
     
             
  Адрес места жительства    
     
             
  Документ, удостоверяющий личность субъекта персональных данных, дата его выдачи и выдавший орган    
     
             
  СОГЛАСИЕ НА ОБРАБОТКУ ПЕРСОНАЛЬНЫХ ДАННЫХ  
  Настоящим выражаю согласие на обработку моих персональных данных, предусмотренную частью 3 статьи 3 Федерального закона от 27 июля 2006 г. N 152-ФЗ "О персональных данных", в целях предоставления Федеральной службой по интеллектуальной собственности (Роспатент) в соответствии с Федеральным законом от 27 июля 2010 г. N 210-ФЗ "Об организации предоставления государственных и муниципальных услуг" государственной услуги по восстановлению действия патента на изобретение, полезную модель или промышленный образец:  
             
    (указывается номер патента)  
  Заявитель          
             
    (указываются фамилия, имя, отчество (последнее - при наличии) и место жительства)  
             
             
  Мне известно, что предоставленные мною избыточные персональные данные, которые не являются необходимыми для предоставления указанной государственной услуги, будут подвергнуты обработке, предусмотренной Федеральным законом от 27 июля 2006 г. N 152-ФЗ. При этом публикация моих персональных данных будет произведена Роспатентом в объеме сведений, предусмотренных действующим законодательством Российской Федерации.  
  Мне известно, что настоящее согласие на обработку персональных данных действует бессрочно. В случае отзыва согласия на обработку персональных данных Федеральная служба по интеллектуальной собственности вправе продолжить обработку персональных данных без моего согласия в соответствии с частью 2 статьи 9, пунктом 4 части 1 статьи 6 Федерального закона от 27 июля 2006 г. N 152-ФЗ.  
             
  Подпись          
             
  Дата          
    (фамилия, имя, отчество субъекта персональных данных)  

Приложение N 3
к Административному регламенту
предоставления Федеральной службой
по интеллектуальной собственности
государственной услуги

ФОРМА ХОДАТАЙСТВА О ЗАЧЕТЕ СРЕДСТВ, ПОСТУПИВШИХ В УПЛАТУ ПОШЛИНЫ ИЛИ ИЗЛИШНЕ УПЛАЧЕННОЙ ПОШЛИНЫ

ДАТА ПОСТУПЛЕНИЯ ВХОДЯЩИЙ N
(заполняется Федеральной службой по интеллектуальной собственности)
В Федеральную службу по интеллектуальной собственности
Бережковская наб., д. 30, корп. 1, г. Москва, Г-59, ГСП-3, 125993
Российская Федерация
ХОДАТАЙСТВО
о зачете средств, поступивших в уплату пошлины или излишне уплаченной пошлины
Регистрационный номер ходатайства: Дата подачи ходатайства:
Заявитель (Указывается наименование юридического лица (согласно учредительному документу) и адрес места нахождения или Ф.И.О. индивидуального предпринимателя и адрес места жительства, название страны):
             
Телефон(ы) (с кодом страны) Телефакс(ы) (с кодом страны)
Представитель:
Адрес для переписки:
Плательщик (указывается Ф.И.О. или наименование)
Идентификаторы плательщика, указанные в документе, подтверждающем уплату пошлины:
Для российского юридического лица: Для иностранного юридического лица
ИНН:
КПП:
Для российского физического лица:
ИНН:
СНИЛС:
Серия, номер документа, удостоверяющего личность плательщика:
КИО (если имеется):
КПП (если имеется):
Для иностранного физического лица:
Серия, номер документа, удостоверяющего личность плательщика:
(Заполняется, если документ, подтверждающий уплату пошлины, не прилагается к настоящему ходатайству)
Прошу зачесть в качестве уплаты пошлины за
             
  (указать наименование юридически значимого действия, за которое следует учесть ранее уплаченную сумму пошлины, номер патента и (или) номер пункта приложения к Положению о пошлинах)  
средства, поступившие в уплату пошлины (излишне уплаченную сумму пошлины), в размере ____________ руб. по платежному документу N _____ от _____________ .
Указанная сумма ранее была уплачена
по заявке N ____________________
по патенту N __________________
по свидетельству N _________
по государственной регистрации распоряжения исключительным правом N ________
   
  (указать название изобретения, полезной модели, промышленного образца, наименования места происхождения товара или краткое описание товарного знака, знака обслуживания, если номер заявки не был присвоен при уплате пошлины)  
за
  (указать наименование действия, за которое была уплачена патентная пошлина)
Приложение к ходатайству: Кол-во экз. Кол-во стр.
Копия документа, подтверждающего уплату пошлины, N от
(представляется по инициативе заявителя)
Мне известно, что в соответствии с подпунктом 4 пункта 1 статьи 6 Федерального закона от 27 июля 2006 г. N 152-ФЗ "О персональных данных" Федеральная служба по интеллектуальной собственности осуществляет обработку персональных данных субъектов персональных данных, указанных в ходатайстве, в целях и объеме, необходимых для предоставления государственной услуги.
Подтверждаю достоверность информации, приведенной в настоящем ходатайстве.
Подпись
 
(Подпись, фамилия, имя и отчество плательщика и дата подписи)

Приложение N 4
к Административному регламенту
предоставления Федеральной службой
по интеллектуальной собственности
государственной услуги

ФОРМА ХОДАТАЙСТВА О ВОЗВРАТЕ СРЕДСТВ, ПОСТУПИВШИХ В УПЛАТУ ПОШЛИНЫ, ИЛИ ИЗЛИШНЕ УПЛАЧЕННОЙ СУММЫ ПОШЛИНЫ

ДАТА ПОСТУПЛЕНИЯ ВХОДЯЩИЙ N
(заполняется Федеральной службой по интеллектуальной собственности)
В Федеральную службу по интеллектуальной собственности
Бережковская наб., д. 30, корп. 1, г. Москва, Г-59, ГСП-3, 125993
Российская Федерация
ХОДАТАЙСТВО
о возврате средств, поступивших в уплату пошлины, или излишне уплаченной суммы пошлины
(только для физических лиц)
Регистрационный номер ходатайства: Дата подачи ходатайства:
Плательщик (Ф.И.О.):
СНИЛС: ИНН:
Дата рождения:
Серия и номер документа, удостоверяющего личность:
Кем выдан:
Дата выдачи:
Адрес регистрации по месту жительства:
Прошу перечислить мне излишне уплаченные мною средства в размере _________ руб.
по платежному документу N _____ от ____________________
 
по заявке N _________________ по патенту N _____________________
 
по свидетельству N ________________
 
по государственной регистрации распоряжения исключительным правом N _______
 
  (указать название изобретения, полезной модели, промышленного образца, наименования места происхождения товара или краткое описание товарного знака, знака обслуживания, если номер заявки не был присвоен при уплате пошлины)  
 
Наименование действия, за которое была уплачена патентная пошлина
       
Средства прошу перечислить на мой лицевой счет N          
Банк получателя                
  (полное наименование банка)  
Адрес банка    
Корреспондентский счет    
БИК    
ИНН    
Расчетный счет    
Получатель    
                 
Приложение к ходатайству: Кол-во экз. Кол-во стр.
документ, подтверждающий уплату пошлины, N от    
(представляется по собственной инициативе заявителя)
другой документ (указать наименование документа)
Мне известно, что в соответствии с подпунктом 4 пункта 1 статьи 6 Федерального закона от 27 июля 2006 г. N 152-ФЗ "О персональных данных" Федеральная служба по интеллектуальной собственности осуществляет обработку персональных данных субъектов персональных данных, указанных в ходатайстве, в целях и объеме, необходимых для предоставления государственной услуги.
Подтверждаю достоверность информации, приведенной в настоящем ходатайстве.
Подпись
                 
(Подпись, Ф.И.О. плательщика, дата подписи)

Приложение N 5
к Административному регламенту
предоставления Федеральной службой
по интеллектуальной собственности
государственной услуги

БЛОК-СХЕМА ПРЕДОСТАВЛЕНИЯ ГОСУДАРСТВЕННОЙ УСЛУГИ