Приказ Минэкономразвития РФ от 30.09.2015 N 706

"Об утверждении Административного регламента предоставления Федеральной службой по интеллектуальной собственности государственной услуги по продлению срока действия свидетельства об исключительном праве на наименование места происхождения товара"
Редакция от 30.09.2015 — Документ утратил силу, см. «Приказ Минэкономразвития РФ от 18.09.2020 N 605»
Показать изменения

Зарегистрировано в Минюсте России 25 декабря 2015 г. N 40235


 

МИНИСТЕРСТВО ЭКОНОМИЧЕСКОГО РАЗВИТИЯ РОССИЙСКОЙ ФЕДЕРАЦИИ

ПРИКАЗ
от 30 сентября 2015 г. N 706

ОБ УТВЕРЖДЕНИИ АДМИНИСТРАТИВНОГО РЕГЛАМЕНТА ПРЕДОСТАВЛЕНИЯ ФЕДЕРАЛЬНОЙ СЛУЖБОЙ ПО ИНТЕЛЛЕКТУАЛЬНОЙ СОБСТВЕННОСТИ ГОСУДАРСТВЕННОЙ УСЛУГИ ПО ПРОДЛЕНИЮ СРОКА ДЕЙСТВИЯ СВИДЕТЕЛЬСТВА ОБ ИСКЛЮЧИТЕЛЬНОМ ПРАВЕ НА НАИМЕНОВАНИЕ МЕСТА ПРОИСХОЖДЕНИЯ ТОВАРА

В соответствии с Федеральным законом от 27 июля 2010 г. N 210-ФЗ "Об организации предоставления государственных и муниципальных услуг" (Собрание законодательства Российской Федерации, 2010, N 31, ст. 4179; 2011, N 15, ст. 2038; N 27, ст. 3873, 3880; N 29, ст. 4291; N 30, ст. 4587; N 49, ст. 7061; 2012, N 31, ст. 4322; 2013, N 14, ст. 1651; N 27, ст. 3477, 3480; N 30, ст. 4084; N 51, ст. 6679; N 52, ст. 6952, 6961, 7009; 2014, N 26, ст. 3366; N 30, ст. 4264; N 49, ст. 6928; 2015, N 1, ст. 67, 72; N 10, ст. 1393; N 29, ст. 4342, 4376) и постановлением Правительства Российской Федерации от 16 мая 2011 г. N 373 "О разработке и утверждении административных регламентов исполнения государственных функций и административных регламентов предоставления государственных услуг" (Собрание законодательства Российской Федерации, 2011, N 22, ст. 3169; N 35, ст. 5092; 2012, N 28, ст. 3908; N 36, ст. 4903; N 50, ст. 7070; N 52, ст. 7507; 2014, N 5, ст. 506) приказываю:

1. Утвердить прилагаемый Административный регламент предоставления Федеральной службой по интеллектуальной собственности государственной услуги по продлению срока действия свидетельства об исключительном праве на наименование места происхождения товара.

2. Контроль за исполнением настоящего приказа возложить на руководителя Федеральной службы по интеллектуальной собственности Ивлиева Г.П.

Министр
А.В.УЛЮКАЕВ

УТВЕРЖДЕН
приказом Минэкономразвития России
от 30.09.2015 N 706

АДМИНИСТРАТИВНЫЙ РЕГЛАМЕНТ ПРЕДОСТАВЛЕНИЯ ФЕДЕРАЛЬНОЙ СЛУЖБОЙ ПО ИНТЕЛЛЕКТУАЛЬНОЙ СОБСТВЕННОСТИ ГОСУДАРСТВЕННОЙ УСЛУГИ ПО ПРОДЛЕНИЮ СРОКА ДЕЙСТВИЯ СВИДЕТЕЛЬСТВА ОБ ИСКЛЮЧИТЕЛЬНОМ ПРАВЕ НА НАИМЕНОВАНИЕ МЕСТА ПРОИСХОЖДЕНИЯ ТОВАРА

I. Общие положения

Предмет регулирования регламента

1. Административный регламент предоставления Федеральной службой по интеллектуальной собственности государственной услуги по продлению срока действия свидетельства об исключительном праве на наименование места происхождения товара (далее соответственно - Регламент, государственная услуга) регулирует отношения, связанные с предоставлением Федеральной службой по интеллектуальной собственности (Роспатентом) государственной услуги.

Круг заявителей

2. Заявление о продлении срока действия свидетельства об исключительном праве на наименование места происхождения товара (далее - заявление) подается обладателем свидетельства об исключительном праве на наименование места происхождения товара (далее - свидетельство).

Ведение дел с Роспатентом может осуществляться обладателем свидетельства об исключительном праве на наименование места происхождения товара, указанным в абзаце первом настоящего пункта (далее - заявитель) самостоятельно, или через патентного поверенного, зарегистрированного в Роспатенте, или через иного представителя.

Требования к порядку информирования о предоставлении государственной услуги

3. Место нахождения, график работы и контактная информация Роспатента и Федерального государственного бюджетного учреждения "Федеральный институт промышленной собственности" (ФИПС):

1) место нахождения Роспатента:

г. Москва, Бережковская наб., д. 24, стр. 12;

место нахождения ФИПС:

г. Москва, Бережковская наб., д. 30, корп. 1 (центральное здание);

г. Москва, Бережковская наб., д. 24, стр. 1;

г. Москва, Бережковская наб., д. 24, стр. 2;

2) график работы Роспатента и ФИПС:

понедельник - четверг: 9:30 - 18:15;

пятница: 9:30 - 17:00;

суббота, воскресенье, нерабочие праздничные дни - выходные дни;

3) место нахождения помещения приема корреспонденции, касающейся предоставления государственной услуги, адресованной в Роспатент или ФИПС (далее - окно приема документов):

г. Москва, Бережковская наб., д. 30, корп. 1;

график работы окна приема документов:

понедельник - четверг: 9:30 - 17:45;

пятница: 9:30 - 16:45;

перерыв: 12:30 - 13:00;

суббота, воскресенье, нерабочие праздничные дни - выходные дни;

4) место нахождения консультационно-справочного пункта Роспатента и ФИПС:

г. Москва, Бережковская наб., д. 24, стр. 1, комн. 113-Б;

график работы консультационно-справочного пункта Роспатента и ФИПС:

понедельник - пятница: 11:00 - 16:00;

перерыв: 13:00 - 14:00;

суббота, воскресенье, нерабочие праздничные дни - выходные дни;

5) телефоны консультационно-справочного пункта Роспатента и ФИПС:

8 (499) 240 60 15 - сведения о ходе предоставления государственной услуги;

8 (499) 240 58 42 - сведения по вопросам о порядке предоставления государственной услуги, в том числе о порядке обжалования решений, действий (бездействия) должностных лиц, ответственных за предоставление государственной услуги;

6) справочный телефон Центра телефонного обслуживания граждан и организаций федеральной государственной информационной системы "Единый портал государственных и муниципальных услуг (функций)" (далее - Единый портал государственных услуг) - 8 (800) 100 70 10;

7) почтовый адрес Роспатента и ФИПС: Роспатент, Бережковская наб., д. 30, корп. 1, г. Москва, Г-59, ГСП-3, 125993, Российская Федерация;

8) факс Роспатента и ФИПС: 8 (495) 531 63 18;

9) адрес официального сайта Роспатента в информационно-телекоммуникационной сети "Интернет": http://www.rupto.ru (далее - интернет-сайт Роспатента);

адрес официального сайта ФИПС в информационно-телекоммуникационной сети "Интернет": http://www1.fips.ru (далее - интернет-сайт ФИПС);

адрес официального сайта Единого портала государственных услуг в информационно-телекоммуникационной сети "Интернет": http://www.gosuslugi.ru;

адрес электронной почты Роспатента и ФИПС: rospatent@rupto.ru.

4. Работниками консультационно-справочного пункта Роспатента и ФИПС (далее - работник) предоставляется информация о ходе и порядке предоставления государственной услуги по вопросам, ответы на которые не требуют анализа производства по конкретному заявлению и (или) системного углубленного анализа положений законодательства Российской Федерации.

При ответе на телефонный звонок сообщается наименование органа, в который поступил звонок, фамилия, имя, отчество (последнее - при наличии) и должность работника, принявшего телефонный звонок.

Время разговора не должно превышать десяти минут.

При отсутствии у работника, принявшего звонок, возможности самостоятельно ответить на поставленные вопросы телефонный звонок должен быть переадресован (переведен) специалисту Роспатента, ФИПС, располагающему необходимой информацией, либо обратившемуся должны быть предоставлены сведения о способе получения такой информации.

При ответе на вопросы по телефону работник не вправе предоставлять информацию, касающуюся существа заявления.

5. В случае подачи заявления в электронной форме сведения о ходе предоставления государственной услуги (о состоянии делопроизводства) заявитель может получить самостоятельно на Едином портале государственных услуг.

6. Информация о порядке предоставления государственной услуги, в том числе о порядке обжалования решений, действий (бездействия) должностных лиц, ответственных за предоставление государственной услуги, размещается Роспатентом:

1) на интернет-сайтах Роспатента и ФИПС;

2) на Едином портале государственных услуг (предоставляется ежедневно и круглосуточно по справочному телефону Центра телефонного обслуживания граждан и организаций Единого портала государственных услуг на основе сведений, содержащихся в Федеральном реестре государственных и муниципальных услуг (функций);

3) на информационных стендах в консультационно-справочном пункте Роспатента и ФИПС (предоставляется работниками лицам, обратившимся за разъяснениями непосредственно в указанный пункт в рабочие часы пункта или по его телефону, письменно почтовым отправлением или электронным сообщением по адресу, указанному заявителем);

4) в информационных брошюрах, буклетах, на информационных листках, подготавливаемых Роспатентом, ФИПС (предоставляется на безвозмездной основе на тематических встречах, организуемых и проводимых Роспатентом, ФИПС, с заявителями, правообладателями и иными заинтересованными лицами по вопросам предоставления государственных услуг);

5) на информационных стендах в помещениях Роспатента и ФИПС для приема заявок и иной корреспонденции;

6) на информационных стендах в помещениях Роспатента и ФИПС для обслуживания лиц с ограниченными возможностями.

7. На интернет-сайтах Роспатента и ФИПС размещаются:

1) информация, предусмотренная пунктом 3 Регламента;

2) Регламент с приложениями;

3) иные нормативные правовые акты, регулирующие отношения, связанные с предоставлением государственной услуги;

4) формы заявлений, ходатайств и иных документов, подаваемых заявителем в связи с предоставлением государственной услуги;

5) информация о порядке предоставления государственной услуги в электронной форме, в том числе:

- о технических требованиях к подаче заявления и иных документов в электронной форме через Единый портал государственных услуг;

- о видах машиночитаемых носителей и о допускаемых форматах представления данных, которые могут быть использованы для представления документов в Роспатент, ФИПС;

6) порядок обжалования решений, действий (бездействия) должностных лиц, ответственных за предоставление государственной услуги.

8. На Едином портале государственных услуг размещаются:

1) информация о порядке предоставления государственной услуги;

2) адрес интернет-сайта Роспатента;

3) почтовый адрес и адрес электронной почты, по которым могут быть направлены документы, необходимые для предоставления государственной услуги Роспатентом;

4) график работы Роспатента и ФИПС;

5) номера телефонов для получения справок о ходе предоставления государственной услуги по регистрационному номеру заявления, ходатайства и (или) по регистрационному номеру свидетельства, информации по вопросам о порядке предоставления государственной услуги, о порядке обжалования решений, действий (бездействия) должностных лиц, ответственных за предоставление государственной услуги;

6) Регламент с приложениями;

7) иные нормативные правовые акты, регулирующие отношения, связанные с предоставлением государственной услуги;

8) информация о порядке обжалования решений, действий (бездействия) должностных лиц, ответственных за предоставление государственной услуги.

II. Стандарт предоставления государственной услуги

Наименование государственной услуги

9. Государственная услуга по продлению срока действия свидетельства об исключительном праве на наименование места происхождения товара.

Наименование федерального органа исполнительной власти, предоставляющего государственную услугу

10. Государственная услуга предоставляется Роспатентом непосредственно или с привлечением подведомственного ему ФИПС для проведения подготовительных работ в целях осуществления Роспатентом юридически значимых действий для предоставления государственной услуги.

11. При предоставлении государственной услуги Роспатент не вправе требовать от заявителя осуществления действий, в том числе согласований, необходимых для получения государственных услуг и связанных с обращением в иные государственные органы, организации, за исключением получения услуг, включенных в перечень услуг, которые являются обязательными для предоставления государственных услуг, постановлением Правительства Российской Федерации от 6 мая 2011 г. N 352 "Об утверждении перечня услуг, которые являются необходимыми и обязательными для предоставления федеральными органами исполнительной власти государственных услуг и предоставляются организациями, участвующими в предоставлении государственных услуг, и определении размера платы за их оказание" (Собрание законодательства Российской Федерации, 2011, N 20, ст. 2829; 2012, N 14, ст. 1655; N 36, ст. 4922; 2013, N 33, ст. 4382; N 49, ст. 6421; N 52, ст. 7207; 2014, N 21, ст. 2712).

Описание результата предоставления государственной услуги

12. Результатами предоставления государственной услуги являются:

1) продление срока действия свидетельства, внесение записи о продлении срока действия свидетельства в Государственный реестр наименований мест происхождения товаров Российской Федерации (далее - Государственный реестр) и в свидетельство, направление заявителю документа, содержащего информацию о внесенных в свидетельство изменениях (далее - документ об изменениях), уведомления о продлении срока действия свидетельства с приложением приложения к свидетельству, публикация сведений о продлении срока действия свидетельства в официальном бюллетене Роспатента "Товарные знаки, знаки обслуживания и наименования мест происхождения товаров" (далее - официальный бюллетень);

2) отказ в продлении срока действия свидетельства, направление заявителю уведомления об отказе в продлении срока действия свидетельства.

Срок предоставления государственной услуги, в том числе с учетом необходимости обращения в организации, участвующие в предоставлении государственной услуги, срок приостановления предоставления государственной услуги, срок выдачи (направления) документов, являющихся результатом предоставления государственной услуги

13. Срок предоставления государственной услуги составляет шестьдесят рабочих дней.

Указанный в абзаце первом настоящего пункта срок может быть увеличен в случае направления заявителю уведомлений в соответствии с пунктами 64, 75 Регламента, повторной проверки уплаты пошлины в соответствии с абзацем вторым пункта 65 Регламента, абзацем вторым пункта 76 Регламента, запроса недостающих и (или) надлежаще оформленных документов и проверки ответа на него в соответствии с пунктами 61, 78, 80, 88, 90 Регламента, а также при подаче ходатайства обладателя свидетельства о предоставлении шести месяцев по истечении срока действия исключительного права на наименование места происхождения товара для подачи заявления (далее - ходатайство).

Срок направления уведомлений, указанных в пункте 12 Регламента, составляет пять рабочих дней с даты их подписания.

14. Приостановление предоставления государственной услуги допускается на срок, указанный в судебном акте, предусматривающем обеспечительные меры в отношении наименования места происхождения товара, или срок, необходимый для исполнения такого акта в соответствии с законодательством Российской Федерации.

Перечень нормативных правовых актов, регулирующих отношения, возникающие в связи с предоставлением государственной услуги

15. Предоставление государственной услуги осуществляется в соответствии с:

частью первой Гражданского кодекса Российской Федерации (Собрание законодательства Российской Федерации, 1994, N 32, ст. 3301; 1996, N 9, ст. 773; N 34, ст. 4026; 1999, N 28, ст. 3471; 2001, N 17, ст. 1644; N 21, ст. 2063; 2002, N 12, ст. 1093; N 48, ст. 4737, 4746; 2003, N 2, ст. 167; N 52, ст. 5034; 2004, N 27, ст. 2711; N 31, ст. 3233; 2005, N 1, ст. 18, 39, 43; N 27, ст. 2722; N 30, ст. 3120; 2006, N 2, ст. 171; N 3, ст. 282; N 23, ст. 2380; N 27, ст. 2881; N 31, ст. 3437; N 45, ст. 4627; N 50, ст. 5279; N 52, ст. 5497, 5498; 2007, N 1, ст. 21; N 7, ст. 834; N 27, ст. 3213; N 31, ст. 3993; N 41, ст. 4845; N 49, ст. 6079; N 50, ст. 6246; 2008, N 17, ст. 1756; N 20, ст. 2253; N 29, ст. 3418; N 30, ст. 3597, 3616, 3617; 2009, N 1, ст. 14, 19, 20, 23; N 7, ст. 775; N 26, ст. 3130; N 29, ст. 3582, 3618; N 52, ст. 6428; 2010, N 19, ст. 2291; N 31, ст. 4163; 2011, N 7, ст. 901; N 15, ст. 2038; N 49, ст. 7015, 7041; N 50, ст. 7335, 7347; 2012, N 29, ст. 4167; N 50, ст. 6954, 6963; N 53, ст. 7607, 7627; 2013, N 7, ст. 609; N 19, ст. 2327; N 26, ст. 3207; N 27, ст. 3434, 3459; N 30, ст. 4078; N 44, ст. 5641; N 51, ст. 6687; 2014, N 11, ст. 1100; N 19, ст. 2304, 2334; N 43, ст. 5799; 2015, N 1, ст. 52; N 10, ст. 1412; N 14, ст. 2020; N 21, ст. 2985; N 27, ст. 3945, 3977, 4001; N 29, ст. 4342, 4384, 4394);

частью второй Гражданского кодекса Российской Федерации (Собрание законодательства Российской Федерации, 1996, N 5, ст. 410, 411; N 34, ст. 4025; 1997, N 43, ст. 4903; N 52, ст. 5930; 1999, N 51, ст. 6288; 2002, N 48, ст. 4737; 2003, N 2, ст. 160, 167; N 13, ст. 1179; N 46, ст. 4434; N 52, ст. 5034; 2005, N 1, ст. 15, 45; N 13, ст. 1080; N 19, ст. 1752; N 30, ст. 3100; 2006, N 6, ст. 636; N 52, ст. 5497; 2007, N 1, ст. 39; N 5, ст. 558; N 17, ст. 1929; N 27, ст. 3213; N 31, ст. 3993, 4015; N 41, ст. 4845; N 44, ст. 5282; N 45, ст. 5428; N 49, ст. 6048; N 50, ст. 6247; 2008, N 17, ст. 1756; N 29, ст. 3418; N 52, ст. 6235; 2009, N 1, ст. 16; N 15, ст. 1778; N 29, ст. 3582; 2010, N 19, ст. 2291; 2011, N 7, ст. 901; N 30, ст. 4564, 4596; N 43, ст. 5972; N 48, ст. 6730; N 49, ст. 7014, 7015, 7041; 2012, N 25, ст. 3268; 2013, N 26, ст. 3207; N 27, ст. 3477; N 30, ст. 4084; N 49, ст. 6346; N 51, ст. 6683, 6699; N 52, ст. 6981; 2014, N 11, ст. 1100; N 30, ст. 4218, 4223, 4225; N 43, ст. 5799; N 52, ст. 7543; 2015, N 1, ст. 13, 65; N 14, ст. 2022; N 27, ст. 3976, 4001);

частью третьей Гражданского кодекса Российской Федерации (Собрание законодательства Российской Федерации, 2001, N 49, ст. 4552; 2004, N 49, ст. 4855; 2006, N 23, ст. 2380; N 52, ст. 5497; 2007, N 1, ст. 21; N 49, ст. 6042; 2008, N 18, ст. 1939; N 27, ст. 3123; 2012, N 24, ст. 3068; N 41, ст. 5531; 2013, N 19, ст. 2327; N 30, ст. 4056; N 40, ст. 5030; N 52, ст. 7011; 2014, N 1, ст. 79; N 19, ст. 2329);

частью четвертой Гражданского кодекса Российской Федерации (Собрание законодательства Российской Федерации, 2006, N 52, ст. 5496; 2007, N 49, ст. 6079; 2008, N 27, ст. 3122; N 45, ст. 5147; 2010, N 8, ст. 777; N 9, ст. 899; N 41, ст. 5188; 2011, N 50, ст. 7364; 2013, N 27, ст. 3477, 3479; N 30, ст. 4055; 2014, N 11, ст. 1100; 2015, N 1, ст. 83; N 27, ст. 3996; N 29, ст. 4342) (далее - Кодекс);

Федеральным законом от 27 июля 2006 г. N 152-ФЗ "О персональных данных" (Собрание законодательства Российской Федерации, 2006, N 31, ст. 3451; 2009, N 48, ст. 5716; N 52, ст. 6439; 2010, N 27, ст. 3407; N 31, ст. 4173, 4196; N 49, ст. 6409; N 52, ст. 6974; 2011, N 23, ст. 3263; N 31, ст. 4701; 2013, N 14, ст. 1651; N 30, ст. 4038; N 51, ст. 6683; 2014, N 23, ст. 2927; N 30, ст. 4217, 4243);

Федеральным законом от 30 декабря 2008 г. N 316-ФЗ "О патентных поверенных" (Собрание законодательства Российской Федерации, 2009, N 1, ст. 24; 2011, N 29, ст. 4291; 2012, N 31, ст. 4322; 2013, N 27, ст. 3477);

Федеральным законом от 27 июля 2010 г. N 210-ФЗ "Об организации предоставления государственных и муниципальных услуг" (Собрание законодательства Российской Федерации, 2010, N 31, ст. 4179; 2011, N 15, ст. 2038; N 27, ст. 3873, 3880; N 29, ст. 4291; N 30, ст. 4587; N 49, ст. 7061; 2012, N 31, ст. 4322; 2013, N 14, ст. 1651; N 27, ст. 3477, 3480; N 30, ст. 4084; N 51, ст. 6679; N 52, ст. 6952, 6961, 7009; 2014, N 26, ст. 3366; N 30, ст. 4264; N 49, ст. 6928; 2015, N 1, ст. 67, 72; N 10, ст. 1393; N 29, ст. 4342, 4376) (далее - Закон от 27 июля 2010 г. N 210-ФЗ);

Федеральным законом от 6 апреля 2011 г. N 63-ФЗ "Об электронной подписи" (Собрание законодательства Российской Федерации, 2011, N 15, ст. 2036; N 27, ст. 3880; 2012, N 29, ст. 3988; 2013, N 14, ст. 1668; N 27, ст. 3463, 3477; 2014, N 26, ст. 3390) (далее - Закон от 6 апреля 2011 г. N 63-ФЗ);

Федеральным законом от 12 марта 2014 г. N 35-ФЗ "О внесении изменений в части первую, вторую и четвертую Гражданского кодекса Российской Федерации и отдельные законодательные акты Российской Федерации" (Собрание законодательства Российской Федерации, 2014, N 11, ст. 1100);

Федеральным законом от 27 июля 2006 г. N 152-ФЗ "О персональных данных" (Собрание законодательства Российской Федерации, 2006, N 31, ст. 3451; 2009, N 48, ст. 5716; N 52, ст. 6439; 2010, N 27, ст. 3407; N 31, ст. 4173, 4196; N 49, ст. 6409; N 52, ст. 6974; 2011, N 23, ст. 3263; N 31, ст. 4701; 2013, N 14, ст. 1651; N 30, ст. 4038; N 51, ст. 6683; 2014, N 23, ст. 2927; N 30, ст. 4217, 4243);

Указом Президента Российской Федерации от 24 мая 2011 г. N 673 "О Федеральной службе по интеллектуальной собственности" (Собрание законодательства Российской Федерации, 2011, N 22, ст. 3155; 2012, N 22, ст. 2754; N 27, ст. 3683);

постановлением Правительства Российской Федерации от 10 декабря 2008 г. N 941 "Об утверждении Положения о патентных и иных пошлинах за совершение юридически значимых действий, связанных с патентом на изобретение, полезную модель, промышленный образец, с государственной регистрацией товарного знака и знака обслуживания, с государственной регистрацией и предоставлением исключительного права на наименование места происхождения товара, а также с государственной регистрацией перехода исключительных прав к другим лицам и договоров о распоряжении этими правами" (Собрание законодательства Российской Федерации, 2008, N 51, ст. 6170; 2011, N 39, ст. 5487; 2013, N 47, ст. 6106) (далее - Положение о пошлинах);

постановлением Правительства Российской Федерации от 8 сентября 2010 г. N 697 "О единой системе межведомственного электронного взаимодействия" (Собрание законодательства Российской Федерации, 2010, N 38, ст. 4823; 2011, N 24, ст. 3503; N 49, ст. 7284; 2013, N 45, ст. 5827; 2014, N 12, ст. 1303; N 42, ст. 5746; N 48, ст. 6862, 6876; N 50, ст. 7113);

постановлением Правительства Российской Федерации от 6 мая 2011 г. N 352 "Об утверждении перечня услуг, которые являются необходимыми и обязательными для предоставления федеральными органами исполнительной власти государственных услуг и предоставляются организациями, участвующими в предоставлении государственных услуг, и определении размера платы за их оказание" (Собрание законодательства Российской Федерации, 2011, N 20, ст. 2829; 2012, N 14, ст. 1655; N 36, ст. 4922; 2013, N 33, ст. 4382; N 49, ст. 6421; N 52, ст. 7207; 2014, N 21, ст. 2712);

постановлением Правительства Российской Федерации от 16 мая 2011 г. N 373 "О разработке и утверждении административных регламентов исполнения государственных функций и административных регламентов предоставления государственных услуг" (Собрание законодательства Российской Федерации, 2011, N 22, ст. 3169; N 35, ст. 5092; 2012, N 28, ст. 3908; N 36, ст. 4903; N 50, ст. 7070; N 52, ст. 7507; 2014, N 5, ст. 506);

постановлением Правительства Российской Федерации от 7 июля 2011 г. N 553 "О порядке оформления и представления заявлений и иных документов, необходимых для предоставления государственных и (или) муниципальных услуг, в форме электронных документов" (Собрание законодательства Российской Федерации, 2011, N 29, ст. 4479);

постановлением Правительства Российской Федерации от 21 марта 2012 г. N 218 "О Федеральной службе по интеллектуальной собственности" (Собрание законодательства Российской Федерации, 2012, N 14, ст. 1627; N 27, ст. 3766; N 51, ст. 7227; 2013, N 5, ст. 391; N 8, ст. 841; N 23, ст. 2923; N 45, ст. 5822; 2014, N 49, ст. 6957; 2015, N 2, ст. 491; N 38, ст. 5290);

постановлением Правительства Российской Федерации от 25 июня 2012 г. N 634 "О видах электронной подписи, использование которых допускается при обращении за получением государственных и муниципальных услуг" (Собрание законодательства Российской Федерации, 2012, N 27, ст. 3744; 2013, N 45, ст. 5807) (далее - постановление от 25 июня 2012 г. N 634);

постановлением Правительства Российской Федерации от 16 августа 2012 г. N 840 "О порядке подачи и рассмотрения жалоб на решения и действия (бездействие) федеральных органов исполнительной власти и их должностных лиц, федеральных государственных служащих, должностных лиц государственных внебюджетных фондов Российской Федерации, а также Государственной корпорации по атомной энергии "Росатом" и ее должностных лиц" (Собрание законодательства Российской Федерации, 2012, N 35, ст. 4829; 2014, N 50, ст. 7713);

постановлением Правительства Российской Федерации от 25 августа 2012 г. N 852 "Об утверждении Правил использования усиленной квалифицированной электронной подписи при обращении за получением государственных и муниципальных услуг и о внесении изменения в Правила разработки и утверждения административных регламентов предоставления государственных услуг" (Собрание законодательства Российской Федерации, 2012, N 36, ст. 4903; 2014, N 50, ст. 7113);

приказом Федерального казначейства от 30 ноября 2012 г. N 19н "Об утверждении Порядка ведения Государственной информационной системы о государственных и муниципальных платежах", зарегистрированным в Минюсте России 25 декабря 2012 г., регистрационный N 26329;

приказом Минкомсвязи России от 31 июля 2014 г. N 234 "Об утверждении Правил оказания услуг почтовой связи", зарегистрированным в Минюсте России 26 декабря 2014 г., регистрационный N 35442.

Исчерпывающий перечень документов, необходимых в соответствии с нормативными правовыми актами для предоставления государственной услуги, и услуг, которые являются необходимыми и обязательными для предоставления государственной услуги, подлежащих представлению заявителем, способы их получения заявителем, в том числе в электронной форме, порядок их представления

16. Исчерпывающий перечень документов, необходимых в соответствии с нормативными правовыми актами для предоставления государственной услуги и услуг, которые являются необходимыми и обязательными для предоставления государственной услуги, подлежащих представлению заявителем:

1) заявление (приложение N 1 к Регламенту), составленное в отношении одного свидетельства в машинописной форме на русском языке и подписанное заявителем(ями) или его (их) представителем(ями), с указанием следующих сведений:

а) полного наименования и места нахождения заявителя - юридического лица или фамилии, имени, отчества (последнее - при наличии) и адреса места жительства заявителя - физического лица, постоянно проживающего на территории Российской Федерации, в соответствии со сведениями, содержащимися в Государственном реестре.

Фамилии, имена и отчества (последнее - при наличии) заявителей - иностранных физических лиц, адреса их места жительства, наименование и адрес местонахождения заявителя - иностранного юридического лица указываются в транслитерации буквами русского алфавита;

б) адреса для переписки - адреса места нахождения на территории Российской Федерации заявителя - юридического лица или адреса места жительства заявителя - физического лица, постоянно проживающего на территории Российской Федерации, либо адреса места нахождения представителя заявителя, в том числе патентного поверенного, зарегистрированного в Роспатенте, или иного адреса на территории Российской Федерации, фамилии и инициалов или наименования адресата, номера(ов) телефона(ов) и факса(ов) (при наличии).

Указанные в подпункте "а" и в настоящем подпункте сведения приводятся в отношении каждого заявителя, если заявителей несколько;

в) идентификаторов заявителя - указываются соответствующие идентификаторы по выбору заявителя:

- основной государственный регистрационный номер (ОГРН);

- основной государственный регистрационный номер индивидуального предпринимателя (ОГРНИП);

- идентификационный номер налогоплательщика (ИНН);

- код причины постановки на учет (КПП);

г) регистрационного номера свидетельства, в отношении которого испрашивается продление срока действия;

д) о представителе заявителя (при его наличии): фамилия, имя и отчество (последнее - при наличии), адрес места жительства (места нахождения) на территории Российской Федерации, а также (при наличии) номер(а) телефона(ов), факса(ов), адрес(ов) электронной почты представителя, срок представительства (последнее - в случае, если к заявлению не приложена доверенность или иной документ, подтверждающий полномочия представителя на ведение дел с Роспатентом).

Если представителем заявителя является патентный поверенный, дополнительно указывается его регистрационный номер в Роспатенте;

е) о плательщике пошлины и его идентификаторах:

- для российского юридического лица - основной государственный регистрационный номер (ОГРН), идентификационный номер налогоплательщика (ИНН);

- для российского индивидуального предпринимателя - основной государственный регистрационный номер индивидуального предпринимателя (ОГРНИП), идентификационный номер налогоплательщика (ИНН);

- для российского физического лица - страховой номер индивидуального лицевого счета (СНИЛС), идентификационный номер налогоплательщика (ИНН), серия, номер и вид документа, удостоверяющего личность;

- для иностранного юридического лица или физического лица, постоянно проживающего за пределами территории Российской Федерации, - код иностранной организации (КИО) (при наличии) и код причины постановки на учет (КПП) (при наличии), серия, номер и вид документа, удостоверяющего личность;

ж) перечня прилагаемых к заявлению документов, количество экземпляров каждого из прилагаемых документов и листов в каждом экземпляре прилагаемых документов;

з) даты подписания заявления, фамилии и инициалов подписывающего лица и его должности (последнее - в случае подачи заявления от имени юридического лица), печати (при наличии).

2) доверенность или иной документ (при наличии представителя заявителя), оформленные в соответствии с установленными законодательством Российской Федерации требованиями или требованиями законодательства страны их происхождения, подтверждающий полномочия представителя на ведение дел с Роспатентом, если заявителем назначен представитель, не являющийся патентным поверенным (далее - доверенность).

В случае если доверенность, подтверждающая полномочия представителя заявителя, может относиться к нескольким заявлениям одного и того же заявителя, по одному из заявлений представляется оригинал доверенности, подтверждающей полномочия представителя заявителя, либо ее копия, заверенная в установленном законодательством Российской Федерации порядке, а по каждому из остальных заявлений - копия доверенности, подтверждающей полномочия представителя заявителя, и указывается номер государственной регистрации товарного знака, по которому ранее подавалось заявление, к которому приложен ее оригинал (копия, заверенная в установленном законодательством Российской Федерации порядке).

В случае если доверенность представляется на иностранном языке, к ней прилагается перевод на русский язык, подписанный лицом, осуществившим данный перевод;

3) документ, подтверждающий согласие субъектов персональных данных, указанных в заявлении, на обработку персональных данных этих лиц (форма документа, подтверждающего согласие субъектов персональных данных, указанных в заявлении, на обработку персональных данных этих лиц, приведена в приложении N 2 к Регламенту);

4) документ, подтверждающий право заявителя на наименование места происхождения товара в стране происхождения товара на дату подачи заявления о продлении, в отношении наименования, которое является наименованием географического объекта, находящегося за пределами Российской Федерации.

17. В процессе предоставления государственной услуги заявитель вправе представить ходатайства:

1) о зачете средств, поступивших в уплату пошлины, или излишне уплаченной суммы патентной пошлины (форма ходатайства приведена в приложении N 3 к Регламенту);

2) о возврате средств, поступивших в уплату пошлины, или излишне уплаченной суммы патентной пошлины (форма ходатайства приведена в приложении N 4 к Регламенту).

Указанные ходатайства подаются заявителем в течение трех лет со дня уплаты пошлины.

18. Если заявление подается по истечении срока действия свидетельства, заявитель представляет в Роспатент ходатайство с указанием регистрационного номера свидетельства, в отношении которого испрашивается продление срока действия (форма ходатайства приведена в приложении N 5 к Регламенту).

19. Документы, необходимые для предоставления государственной услуги, представляются в Роспатент:

1) в окно приема документов;

2) отправлением через организацию почтовой связи;

3) с использованием Единого портала государственных услуг.

20. Документы, указанные в пунктах 16 - 18 Регламента, могут быть представлены в электронной форме с соблюдением требований, предусмотренных пунктами 46 - 48 Регламента.

21. Электронные образы форм документов, необходимых для предоставления государственной услуги, размещены на интернет-сайте Роспатента, а также на Едином портале государственных услуг.

Исчерпывающий перечень документов, необходимых в соответствии с нормативными правовыми актами для предоставления государственной услуги, которые находятся в распоряжении государственных органов, органов местного самоуправления и иных органов, участвующих в предоставлении государственных или муниципальных услуг, и которые заявитель вправе представить, способы их получения заявителем, в том числе в электронной форме, порядок их представления

22. Исчерпывающий перечень документов, необходимых в соответствии с нормативными правовыми актами для предоставления государственной услуги, которые находятся в распоряжении государственных органов, органов местного самоуправления и иных органов, участвующих в предоставлении государственных или муниципальных услуг, и которые заявитель вправе представить:

- документ, подтверждающий уплату пошлины;

- заключение уполномоченного органа о том, что обладатель свидетельства производит в границах соответствующего географического объекта товар, обладающий указанными в Государственном реестре особыми свойствами на дату подачи заявления о продлении.

23. Заявитель вправе по своей инициативе представить документы, указанные в пункте 22 Регламента.

В случае если указанные документы не представлены, Роспатент на основе приведенных в заявлении идентификаторов заявителя получает необходимые сведения, перечисленные в пункте 22 Регламента, через единую систему электронного межведомственного взаимодействия в государственных органах и иных подведомственных им организациях или из реестров этих органов.

24. Роспатент не вправе требовать от заявителя:

- представления документов и информации или осуществления действий, представление или осуществление которых не предусмотрено нормативными правовыми актами, регулирующими отношения, возникающие в связи с предоставлением государственной услуги;

- представления документов и информации, которые в соответствии с нормативными правовыми актами Российской Федерации, нормативными правовыми актами субъектов Российской Федерации и муниципальными правовыми актами находятся в распоряжении государственных органов, предоставляющих государственную услугу, иных государственных органов, органов местного самоуправления и (или) подведомственных государственным органам и органам местного самоуправления организаций, участвующих в предоставлении государственных или муниципальных услуг, за исключением документов, указанных в части 6 статьи 7 Закона от 27 июля 2010 г. N 210-ФЗ.

Исчерпывающий перечень оснований для отказа в приеме документов, необходимых для предоставления государственной услуги

25. Исчерпывающий перечень оснований для отказа в приеме документов, необходимых для предоставления государственной услуги:

- заявление, ходатайство представлены не на русском языке и (или) отсутствует перевод на русский язык прилагаемых к заявлению, ходатайству документов;

- в заявлении, ходатайстве отсутствует регистрационный номер свидетельства, в отношении которого испрашивается продление срока действия;

- заявление, ходатайство не поддаются прочтению;

- поданные через Единый портал государственных услуг заявление и прилагаемые к нему документы, ходатайство не соответствуют установленным законодательством Российской Федерации требованиям к усиленной квалифицированной электронной подписи (ЭП).

Исчерпывающий перечень оснований для приостановления или отказа в предоставлении государственной услуги

26. Приостановление предоставления государственной услуги допускается во исполнение принятых в соответствии с законодательством Российской Федерации судебных актов, предусматривающих обеспечительные меры в отношении свидетельства, или в связи с исполнением такого судебного акта в соответствии с законодательством Российской Федерации.

27. Основания для отказа в предоставлении государственной услуги Регламентом не предусмотрены.

Перечень услуг, которые являются необходимыми и обязательными для предоставления государственной услуги, в том числе сведения о документе (документах), выдаваемом (выдаваемых) организациями, участвующими в предоставлении государственной услуги

28. Услуги, которые являются необходимыми и обязательными для предоставления государственной услуги, и документы, выдаваемые организациями, участвующими в предоставлении государственной услуги, нормативными правовыми актами не предусмотрены.

Порядок, размер и основания взимания государственной пошлины или иной платы, взимаемой за предоставление государственной услуги

29. Перечень юридически значимых действий, связанных с предоставлением государственной услуги, за совершение которых взимаются пошлины, их размеры, порядок и сроки уплаты, а также основания для уменьшения их размеров или возврата установлены Положением о пошлинах.

30. Пошлины взимаются:

1) за продление срока действия свидетельства об исключительном праве на наименование места происхождения товара - 20 250 рублей (пункт 2.37 приложения к Положению пошлинах);

2) за предоставление дополнительного шестимесячного срока для подачи заявления о продлении - 2 050 рублей (пункт 2.38 приложения к Положению пошлинах).

31. Документы, предусмотренные Положением о пошлинах, представляемые в электронной форме, должны соответствовать требованиям, установленным пунктами 46 - 48 Регламента.

Порядок, размер и основания взимания платы за предоставление услуг, которые являются необходимыми и обязательными для предоставления государственной услуги, включая информацию о методике расчета размера такой платы

32. Платные услуги, которые являются необходимыми и обязательными для предоставления государственной услуги, нормативными правовыми актами не предусмотрены.

Максимальный срок ожидания в очереди при подаче запроса о предоставлении государственной услуги и при получении результата предоставления такой услуги

33. Максимальный срок ожидания в очереди при подаче заявления, ходатайства в окно приема документов и при получении результата предоставления государственной услуги составляет пятнадцать минут.

Срок и порядок регистрации запроса заявителя о предоставлении государственной услуги, в том числе в электронной форме

34. Поступившее в Роспатент заявление, ходатайство регистрируются при отсутствии оснований для отказа в приеме документов, необходимых для предоставления государственной услуги, предусмотренных пунктом 25 Регламента.

Регистрация заявления, ходатайства включает присвоение заявлению, ходатайству регистрационного номера и указание даты поступления заявления, ходатайства и производится в сроки, указанные в пункте 52 Регламента.

Требования к помещениям, в которых предоставляется государственная услуга, к месту ожидания и приема заявителей, размещению и оформлению визуальной, текстовой и мультимедийной информации о порядке предоставления такой услуги

35. На зданиях Роспатента и ФИПС рядом со входом в помещения, в которых предоставляется государственная услуга, размещается вывеска, содержащая информацию о полном наименовании Роспатента, ФИПС, режиме их работы, а также о справочных номерах телефонов.

36. Прием документов и выдача результатов предоставления государственной услуги осуществляются в специально выделенном для этих целей помещении, расположенном на нижнем этаже здания, имеющем окно приема документов и места ожидания, оборудованные стульями или кресельными секциями в количестве, соответствующем фактической нагрузке приема и выдачи документов, но не менее трех мест.

37. Обслуживание лиц с ограниченными возможностями здоровья осуществляется в специально выделенном для этих целей помещении, расположенном на нижнем этаже здания, оборудованном пандусами, специальными ограждениями и перилами, обеспечивающими беспрепятственное передвижение и разворот инвалидных колясок, столами, размещенными в стороне от входа для беспрепятственного подъезда и разворота колясок.

38. Предоставление справок и консультаций осуществляется в специально выделенном для этих целей помещении консультационно-справочного пункта, расположенном на нижнем этаже здания.

39. Помещения, предназначенные для ожидания в очереди приема или выдачи документов, обслуживания лиц с ограниченными возможностями здоровья, предоставления справок и консультаций, должны соответствовать требованиям комфортности условий пребывания в них заявителей и иметь вывески, указывающие на их назначение.

40. Визуальная, текстовая и мультимедийная информация о порядке предоставления государственной услуги размещается на информационных стендах или информационных терминалах в помещениях для ожидания и приема граждан (в консультационном пункте, пункте приема заявок и пункте приема лиц с ограниченными возможностями здоровья), а также на официальном сайте Роспатента.

Оформление визуальной, текстовой и мультимедийной информации о порядке предоставления государственной услуги должно соответствовать оптимальному зрительному и слуховому восприятию этой информации заявителями.

Показатели доступности и качества государственной услуги, в том числе количество взаимодействий заявителя с должностными лицами при предоставлении государственной услуги и их продолжительность, возможность получения государственной услуги в многофункциональном центре предоставления государственных и муниципальных услуг, возможность получения информации о ходе предоставления государственной услуги, в том числе с использованием информационно-коммуникационных технологий

41. Показатели доступности государственной услуги:

1) возможность подачи документов, необходимых для предоставления государственной услуги, в электронной форме, получения информации о ходе предоставления государственной услуги, в том числе с использованием информационно-коммуникационных технологий;

2) количество взаимодействий заявителя с должностными лицами при предоставлении государственной услуги и их продолжительность.

42. Показатели качества государственной услуги:

1) достоверность предоставляемой заявителям информации о ходе предоставления государственной услуги;

2) удовлетворенность заявителей качеством государственной услуги;

3) соблюдение сроков предоставления государственной услуги;

4) отсутствие обоснованных жалоб со стороны заявителей на действия (бездействие) должностных лиц по результатам предоставления государственной услуги и на некорректное, невнимательное отношение должностных лиц к заявителям.

43. Предоставление государственной услуги в многофункциональных центрах предоставления государственных и муниципальных услуг не предусмотрено.

Иные требования, в том числе учитывающие особенности предоставления государственной услуги в многофункциональных центрах предоставления государственных и муниципальных услуг и особенности предоставления государственной услуги в электронной форме

44. Заявление и прилагаемые к нему документы, подаваемые в связи с предоставлением государственной услуги в электронной форме, представляются через Единый портал государственных услуг.

Технические требования к подаче заявлений и иных документов через Единый портал государственных услуг приведены на официальном сайте Единого портала государственных услуг.

45. Представление заявления и прилагаемых к нему документов в электронной форме осуществляется с учетом пунктов 46 - 48 Регламента.

46. При предоставлении государственной услуги в электронной форме используются классы средств ЭП, которые допускаются к использованию при обращении за получением государственной услуги, оказываемой с применением электронной подписи в соответствии с законодательством Российской Федерации.

Виды электронных подписей, использование которых допускается при обращении за получением государственных услуг, и порядок их использования установлены постановлением от 25 июня 2012 г. N 634.

47. Для подачи заявления в электронной форме необходимо получить сертификат ключа проверки ЭП в удостоверяющем центре, включенном в Перечень уполномоченных удостоверяющих центров единой системы удостоверяющих центров, сформированный Министерством связи и массовых коммуникаций Российской Федерации (далее - Перечень УЦ ЕС УЦ), в том числе в Удостоверяющем центре ФИПС.

48. Информация о возможности и порядке получения сертификата в удостоверяющем центре, включенном в Перечень УЦ ЕС УЦ, в том числе в Удостоверяющем центре ФИПС, а также о процедурах электронной подачи заявлений, электронного взаимодействия с заявителем размещается на Едином портале государственных услуг и на интернет-сайте Роспатента, ФИПС в разделе "Электронное взаимодействие с заявителями".

III. Состав, последовательность и сроки выполнения административных процедур, требования к порядку их выполнения

Исчерпывающий перечень административных процедур

49. Предоставление государственной услуги включает следующие административные процедуры:

1) прием и регистрация заявления, ходатайства;

2) проверка соблюдения срока представления заявления и уплаты пошлины;

3) рассмотрение ходатайства;

4) рассмотрение заявления.

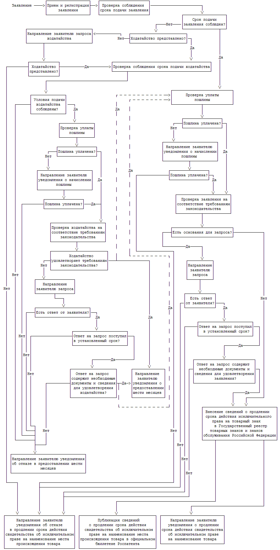
Блок-схема предоставления государственной услуги приведена в приложении N 6 к Регламенту.

Административная процедура приема и регистрации заявления, ходатайства

50. Основанием для начала административной процедуры приема и регистрации заявления, ходатайства является представление заявления, ходатайства в Роспатент.

51. Административная процедура, предусмотренная подпунктом 1 пункта 49 Регламента, включает проверку отсутствия оснований для отказа в приеме документов, необходимых для предоставления государственной услуги, указанных в пункте 25 Регламента, и при их отсутствии присвоение заявлению, ходатайству регистрационного номера и указание даты их поступления.

52. Максимальный срок приема и регистрации заявления, ходатайства при их представлении в соответствии с подпунктом 1 пункта 19 Регламента составляет пятнадцать минут.

Максимальный срок приема и регистрации заявления, ходатайства при их представлении в соответствии с подпунктами 2 - 3 пункта 19 Регламента составляет пять рабочих дней с даты поступления заявления, ходатайства в Роспатент.

53. Административная процедура приема и регистрации заявления, ходатайства выполняется сотрудниками подразделения, осуществляющего прием и регистрацию входящей корреспонденции.

54. Заявителю отказывается в приеме и регистрации заявления, ходатайства, если в результате проверки, предусмотренной пунктом 51 Регламента, установлено наличие хотя бы одного из оснований для отказа в приеме документов, необходимых для предоставления государственной услуги, указанных в пункте 25 Регламента.

55. Результатами административной процедуры являются:

1) прием и регистрация заявления, ходатайства, передача заявления, ходатайства из подразделения, осуществляющего прием и регистрацию входящей корреспонденции, в подразделение, осуществляющее рассмотрение заявлений, ходатайств;

2) отказ в приеме и регистрации заявления, ходатайства, направление заявителю уведомления об отказе в приеме и регистрации заявления, ходатайства с указанием основания для отказа в течение пяти рабочих дней со дня их подачи в Роспатент.

56. Результат административной процедуры фиксируется:

1) в случае приема и регистрации заявления, ходатайства путем указания даты поступления заявления, ходатайства и регистрационного номера заявления, ходатайства на бланке заявления, ходатайства;

2) в случае отказа в приеме и регистрации заявления, ходатайства путем указания даты поступления непринятых документов и количества листов:

- в журнале учета непринятых документов;

- в уведомлении об отказе в приеме и регистрации заявления, ходатайства, направляемом заявителю в соответствии с подпунктом 2 пункта 55 Регламента.

57. Принятое и зарегистрированное заявление, непринятое заявление не подлежат возврату заявителю.

Административная процедура проверки соблюдения срока представления заявления и уплаты пошлины

58. Основанием для начала административной процедуры проверки соблюдения срока представления заявления и уплаты пошлины является передача заявления из подразделения, осуществляющего прием и регистрацию входящей корреспонденции, в подразделение, осуществляющее рассмотрение заявлений, ходатайств.

Административная процедура включает следующие административные действия:

1) проверку соблюдения срока представления заявления;

2) проверку уплаты пошлины.

59. Административное действие, предусмотренное подпунктом 1 пункта 58 Регламента, заключается в проверке представления заявления в течение последнего года действия свидетельства или в течение шести месяцев по истечении указанного срока.

60. Если в результате проверки соблюдения срока представления заявления установлено, что оно представлено до начала последнего года действия свидетельства или по истечении десяти лет и шести месяцев с даты начала срока действия свидетельства, принимается решение об отказе в продлении срока действия свидетельства.

Если в результате проверки соблюдения срока представления заявления установлено, что оно представлено в последний год действия свидетельства, осуществляется проверка факта уплаты пошлины за продление срока действия свидетельства и соответствие уплаченной суммы установленному Положением о пошлинах размеру.

61. Если в результате проверки соблюдения срока представления заявления установлено, что оно представлено в течение шести месяцев по истечении срока действия свидетельства, проверяется наличие ходатайства, предусмотренного пунктом 18 Регламента.

В случае наличия ходатайства, предусмотренного пунктом 18 Регламента, осуществляется административная процедура рассмотрения ходатайства.

В случае отсутствия ходатайства, предусмотренного пунктом 18 Регламента, заявителю направляется запрос с предложением в течение трех месяцев с даты направления запроса представить указанное ходатайство.

По поступившему в ответ на запрос, указанный в абзаце третьем настоящего пункта, ходатайству осуществляется административная процедура рассмотрения ходатайства, предусмотренная пунктом 71 Регламента.

62. Максимальный срок проверки соблюдения срока поступления заявления составляет пять рабочих дней с даты поступления заявления в подразделение, осуществляющее рассмотрение заявлений, ходатайств.

63. Административное действие, предусмотренное подпунктом 2 пункта 58 Регламента, состоит в проверке факта уплаты пошлины в размере и порядке, предусмотренных Положением о пошлинах.

Проверка проводится посредством межведомственного информационного взаимодействия Роспатента с Федеральным казначейством. При проведении проверки используется информация, содержащаяся в Государственной информационной системе о государственных и муниципальных платежах (ГИС), в заявлении и в документе, подтверждающем уплату пошлины, либо в его копии, если такой документ либо его копия представлены заявителем по собственной инициативе.

64. Если по результатам проверки уплаты пошлины в соответствии с пунктом 63 Регламента уплата пошлины в размере и порядке, установленных Положением о пошлинах, не подтверждена, заявителю направляется уведомление о начислении соответствующей пошлины с указанием необходимости уплатить пошлину в течение двух месяцев со дня направления указанного уведомления.

65. Максимальный срок проверки уплаты пошлины составляет десять рабочих дней с даты поступления заявления в подразделение, осуществляющее рассмотрение заявлений, ходатайств в случае отсутствия необходимости направления заявителю уведомления о начислении соответствующей пошлины в соответствии с пунктом 64 Регламента.

Максимальный срок повторной проверки уплаты пошлины в случае направления уведомления о начислении соответствующей пошлины, предусмотренного пунктом 64 Регламента, составляет десять рабочих дней со дня истечения установленного в указанном уведомлении двухмесячного срока для уплаты пошлины.

66. Административные действия, предусмотренные пунктом 58 Регламента, выполняются сотрудниками, к компетенции которых отнесено рассмотрение заявлений.

67. По результатам административной процедуры проверки соблюдения срока поступления заявления и уплаты пошлины заявление принимается к рассмотрению, если выполнены следующие условия:

- установлено соблюдение срока поступления заявления в последний год действия свидетельства либо удовлетворено предусмотренное пунктом 18 Регламента ходатайство (в случае подачи заявления в течение шести месяцев по истечении срока действия свидетельства);

- соответствующая пошлина уплачена в размере и порядке, установленных Положением о пошлинах.

68. В случае отсутствия уплаты пошлины в размере и порядке, предусмотренных Положением о пошлинах, продление срока действия свидетельства не осуществляется.

69. Результатами административной процедуры являются:

- принятие заявления к рассмотрению;

- отказ в продлении срока действия свидетельства и направление заявителю уведомления об отказе в продлении срока действия свидетельства с указанием основания для отказа в течение пяти рабочих дней с даты подписания указанного уведомления.

70. Результат административной процедуры фиксируется в уведомлении об отказе в продлении срока действия свидетельства (в случае отказа в продлении срока действия свидетельства).

Административная процедура рассмотрения ходатайства

71. Основанием для осуществления административной процедуры рассмотрения ходатайства является представление заявителем ходатайства в случае поступления заявления в течение шести месяцев по истечении срока действия свидетельства.

Административная процедура рассмотрения ходатайства состоит из следующих административных действий:

1) проверки срока поступления ходатайства;

2) проверки уплаты пошлины;

3) проверки представленных документов на соответствие требованиям законодательства Российской Федерации

72. Административное действие, предусмотренное подпунктом 1 пункта 71 Регламента, состоит в проверке поступления ходатайства в течение шести месяцев по истечении срока действия свидетельства.

Если в результате проверки срока поступления ходатайства установлено, что оно поступило до окончания срока действия свидетельства или поступило по истечении шести месяцев с даты окончания срока действия свидетельства, шестимесячный срок для подачи заявления не предоставляется, заявителю отказывается в удовлетворении ходатайства и направляется уведомление об отказе в удовлетворении ходатайства.

Если в результате проверки срока поступления ходатайства установлено, что оно поступило в течение шести месяцев с даты окончания срока действия свидетельства об исключительном праве на наименование места происхождения товара, осуществляется проверка факта уплаты пошлины за предоставление дополнительного шестимесячного срока для подачи заявления о продлении срока действия свидетельства и соответствия уплаченной суммы установленному Положением о пошлинах размеру.

73. Максимальный срок проверки соблюдения срока поступления ходатайства составляет пять рабочих дней с даты поступления ходатайства в подразделение, осуществляющее рассмотрение заявлений, ходатайств.

74. Административное действие, предусмотренное подпунктом 2 пункта 71 Регламента, состоит в проверке факта уплаты пошлины в размере и порядке, предусмотренных Положением о пошлинах.

Проверка проводится посредством межведомственного информационного взаимодействия Роспатента с Федеральным казначейством. При проведении проверки используется информация, содержащаяся в Государственной информационной системе о государственных и муниципальных платежах (ГИС), в документах заявления и в документе, подтверждающем уплату пошлин, если такой документ представлен заявителем по собственной инициативе.

75. Если по результатам проверки уплаты пошлины уплата пошлины в размере и порядке, установленных Положением о пошлинах, не подтверждена, заявителю направляется уведомление о начислении соответствующей пошлины с указанием необходимости уплатить пошлину в течение двух месяцев со дня направления указанного уведомления.

76. Максимальный срок проверки уплаты пошлины составляет десять рабочих дней с даты поступления ходатайства в подразделение, осуществляющее рассмотрение заявлений, ходатайств, в случае отсутствия необходимости направления заявителю уведомления о начислении соответствующей пошлины.

Максимальный срок повторной проверки уплаты пошлины в случае направления уведомления, предусмотренного пунктом 75 Регламента, составляет десять рабочих дней со дня истечения установленного в указанном уведомлении двухмесячного срока для уплаты пошлины.

77. Административное действие, предусмотренное подпунктом 3 пункта 71 Регламента, предусматривает проверку соблюдения следующих условий:

1) представление предусмотренных пунктом 18 Регламента ходатайства и доверенности представителя (копии документа установленного образца, подтверждающего полномочия законного представителя), если ведение дел с Роспатентом осуществляется заявителем через законного представителя (патентного поверенного);

2) представление ходатайства в отношении свидетельства, действие которого не прекращено в установленном законодательством Российской Федерации порядке;

3) соответствие сведений о заявителе сведениям об обладателе свидетельства, содержащимся в Государственном реестре;

78. Если не соблюдены условия, предусмотренные пунктом 77 Регламента, заявителю направляется запрос с указанием оснований, по которым удовлетворение ходатайства не может быть осуществлено, и предложением в течение трех месяцев со дня направления запроса представить ответ с приложением недостающих и (или) надлежаще оформленных документов.

В запросе заявитель информируется о том, что в случае непредставления ответа в установленный трехмесячный срок ему будет направлено уведомление об отказе в удовлетворении ходатайства.

79. Если заявитель не представил в течение срока, установленного в пункте 78 Регламента, ответ либо представленный ответ не содержит запрашиваемых недостающих и (или) надлежаще оформленных документов, заявителю отказывается в удовлетворении ходатайства.

Если проверка, предусмотренная пунктом 77 Регламента, завершена с положительным результатом, ходатайство удовлетворяется.

80. Максимальный срок проверки, предусмотренной пунктом 77 Регламента, составляет тридцать один рабочий день с даты принятия ходатайства к рассмотрению.

Максимальный срок проверки, предусмотренной пунктом 77 Регламента, в случае направления запроса, предусмотренного пунктом 78 Регламента, составляет сорок два рабочих дня с даты поступления ответа на указанный запрос в подразделение, осуществляющее рассмотрение заявлений, ходатайств.

81. Административные действия, предусмотренные пунктом 71 Регламента, выполняются сотрудниками, к компетенции которых отнесено рассмотрение заявлений.

82. По результатам административной процедуры рассмотрения ходатайства принимается решение об удовлетворении ходатайства, если ходатайство соответствует установленным пунктом 77 Регламента условиям.

По результатам административной процедуры рассмотрения ходатайства принимается решение об отказе в удовлетворении ходатайства, если ходатайство не соответствует установленным пунктом 77 Регламента условиям.

83. Если ходатайство удовлетворено, осуществляется административная процедура по рассмотрению заявления и проверке представленных документов.

Если ходатайство не удовлетворено, шестимесячный срок для подачи заявления не предоставляется.

84. Результатами административной процедуры являются:

1) удовлетворение ходатайства и направление заявителю уведомления о предоставлении заявителю шестимесячного срока для подачи заявления о продлении срока действия свидетельства;

2) отказ в удовлетворении ходатайства и направление заявителю уведомления об отказе в предоставлении заявителю шестимесячного срока для подачи заявления о продлении срока действия свидетельства с приложением заключения, подготовленного по результатам проверки соответствия ходатайства требованиям законодательства Российской Федерации с указанием оснований для отказа в течение пяти рабочих дней с даты подписания указанного уведомления.

85. Результат административной процедуры фиксируется:

- в уведомлении об отказе в предоставлении заявителю шестимесячного срока для подачи заявления о продлении срока действия свидетельства;

- в уведомлении о предоставлении заявителю шестимесячного срока для подачи заявления о продлении срока действия свидетельства.

Административная процедура рассмотрения заявления

86. Основанием для осуществления административной процедуры рассмотрения заявления является установление факта соблюдения срока поступления заявления и уплаты пошлины в размере и порядке, предусмотренных Положением о пошлинах, и удовлетворение ходатайства в соответствии с подпунктом 1 пункта 84 Регламента (если заявление подано в течение шести месяцев по истечении срока действия свидетельства об исключительном праве на наименование места происхождения товара).

Административная процедура рассмотрения заявления состоит из следующих административных действий:

1) проверки представленных документов на соответствие требованиям законодательства Российской Федерации;

2) внесения сведений о продлении срока действия свидетельства в Государственный реестр;

3) публикации в официальном бюллетене сведений о продлении срока действия свидетельства.

87. Административное действие, предусмотренное подпунктом 1 пункта 86 Регламента, предусматривает проверку соблюдения следующих условий:

- соответствие заявления и представленных документов положениям статьи 1531 Кодекса и пункта 17 Регламента;

- представление заявления и прилагаемых к нему документов в отношении свидетельства, действие которого не прекращено в установленном законодательством Российской Федерации порядке;

- соответствие сведений, в том числе о заявителе, в заявлении и прилагаемых к нему документах сведениям, имеющимся в Государственном реестре наименований мест происхождения товаров Российской Федерации, относящимся к свидетельству, в отношении которого подано заявление;

- наличие полномочий на подачу заявления и прилагаемых к нему документов у лица, подавшего заявление.

Если заявителем по собственной инициативе не представлены документы, предусмотренные абзацами вторым и третьим пункта 22 Регламента, работники, указанные в пункте 95 Регламента, осуществляют межведомственное информационное взаимодействие с учетом положений абзаца второго пункта 23 Регламента.

88. В случае несоблюдения условий, предусмотренных пунктом 87 Регламента, заявителю направляется запрос с указанием оснований, по которым срок действия свидетельства не может быть продлен, и предложением в течение трех месяцев со дня направления запроса представить ответ с приложением недостающих и (или) надлежаще оформленных документов.

В указанном в абзаце первом настоящего пункта запросе заявитель информируется о том, что в случае непредставления ответа с приложением недостающих и (или) надлежаще оформленных документов в установленный трехмесячный срок заявителю будет отказано в продлении срока действия свидетельства.

89. Если заявитель не представил в течение срока, установленного в пункте 88 Регламента, ответ или к представленному ответу не приложены запрашиваемые недостающие и (или) надлежаще оформленные документы, заявителю отказывается в продлении срока действия свидетельства.

Если проверка, предусмотренная пунктом 87 Регламента, завершена с положительным результатом, заявление удовлетворяется и подготавливается уведомление о продлении срока действия свидетельства.

90. Максимальный срок проверки, предусмотренной пунктом 87 Регламента, составляет тридцать один рабочий день с даты принятия заявления к рассмотрению.

Максимальный срок проверки, предусмотренной пунктом 87 Регламента, в случае направления запроса, предусмотренного пунктом 89 Регламента, составляет сорок два рабочих дня с даты поступления ответа на указанный в пункте 88 Регламента запрос.

91. Административное действие, предусмотренное подпунктом 2 пункта 86 Регламента, осуществляется в случае соблюдения условий, предусмотренных пунктом 87 Регламента, и заключается во внесении сведений о продлении срока действия свидетельства в Государственный реестр.

В Государственный реестр вносятся следующие сведения:

- регистрационный номер свидетельства;

- дата, до которой продлен срок действия свидетельства;

- основание для внесения сведений о продлении срока действия свидетельства в Государственный реестр;

- дата внесения записи в Государственный реестр;

- дата публикации и номер официального бюллетеня Роспатента.

92. Максимальный срок осуществления административного действия, предусмотренного подпунктом 2 пункта 86 Регламента, составляет один рабочий день с даты подписания уведомления о продлении срока действия свидетельства, предусмотренного пунктом 89 Регламента.

93. Административное действие, предусмотренное подпунктом 3 пункта 86 Регламента, осуществляется в случае внесения сведений о продлении срока действия свидетельства в Государственный реестр и заключается в публикации в официальном бюллетене сведений о продлении срока действия свидетельства, указанных в пункте 91 Регламента.

94. Максимальный срок осуществления административного действия, предусмотренного подпунктом 3 пункта 86 Регламента, составляет двадцать три рабочих дня со дня со дня внесения сведений в Государственный реестр.

95. Административные действия, предусмотренные пунктом 86 Регламента, осуществляются сотрудниками подразделений, к компетенции которых в соответствии с должностной инструкцией или должностным регламентом отнесено рассмотрение заявления, внесение записей в Государственный реестр, а также подготовка сведений, необходимых для публикации в официальных изданиях Роспатента.

96. По результатам административной процедуры рассмотрения заявления принимается решение об удовлетворении заявления, внесении сведений в Государственный реестр и в свидетельство, публикации сведений в официальном бюллетене, если заявление соответствует установленным пунктом 87 Регламента требованиям.

По результатам административной процедуры рассмотрения заявления принимается решение об отказе в удовлетворении заявления, если заявление не соответствует установленным пунктом 89 Регламента требованиям.

97. Результатами предоставления административной процедуры являются:

1) решение об удовлетворении заявления, внесение сведений о продлении срока действия свидетельства об исключительном праве на наименование места происхождения товара в Государственный реестр и в свидетельство, направление заявителю уведомления о продлении срока действия свидетельства, документа об изменениях, содержащего номер свидетельства, указанные в пункте 94 Регламента сведения о продлении срока действия свидетельства, дату, до которой продлен срок действия свидетельства, дату внесения сведений о продлении свидетельства в Государственный реестр, публикация соответствующих сведений в официальном бюллетене;

2) решение об отказе в удовлетворении заявления и направление заявителю уведомления об отказе в продлении срока действия свидетельства с приложением заключения, подготовленного по результатам проверки заявления требованиям законодательства Российской Федерации, и содержащего основания для отказа в продлении срока действия свидетельства.

Срок направления заявителю уведомлений, указанных в подпунктах 1 и 2 настоящего пункта, составляет пять рабочих дней с даты подписания указанных уведомлений.

98. Результат административной процедуры по рассмотрению заявления фиксируется:

- в уведомлении об отказе в продлении срока действия свидетельства;

- в уведомлении о продлении срока действия свидетельства;

- в документе об изменениях;

- на интернет-сайте Роспатента в разделе "Информационные ресурсы";

- в Государственном реестре;

- в официальном бюллетене.

IV. Формы контроля за предоставлением государственной услуги

Порядок осуществления текущего контроля за соблюдением и исполнением ответственными должностными лицами положений Регламента и иных нормативных правовых актов, устанавливающих требования к предоставлению государственной услуги, а также принятием ими решений

99. Текущий контроль за соблюдением и исполнением ответственными должностными лицами положений Регламента и иных нормативных правовых актов, устанавливающих требования к предоставлению государственной услуги, а также принятием ими решений осуществляется на постоянной основе руководителями структурных подразделений, ответственных за осуществление административных действий и принятие решений, и их заместителями.

Текущий контроль осуществляется путем проведения выборочных проверок соблюдения и исполнения ответственными должностными лицами положений Регламента и иных нормативных правовых актов, устанавливающих требования к предоставлению государственной услуги, при осуществлении административных действий и принятии решений.

Текущий контроль осуществляется с целью предупреждения осуществления действий и принятия решений, не соответствующих положениям Регламента и иных нормативных правовых актов, устанавливающих требования к предоставлению государственной услуги.

Порядок и периодичность осуществления плановых и внеплановых проверок полноты и качества предоставления государственной услуги, в том числе порядок и формы контроля за полнотой и качеством предоставления государственной услуги

100. Плановые проверки полноты и качества предоставления государственной услуги осуществляются ежеквартально по утверждаемым Роспатентом годовым планам проверок специализированными контролирующими подразделениями, к компетенции которых отнесены вопросы контроля полноты и качества предоставления государственных услуг.

101. Внеплановые проверки полноты и качества предоставления государственной услуги осуществляются руководителями структурных подразделений, контролирующим подразделением в связи с поступлением жалоб на действия, осуществляемые при предоставлении государственной услуги, бездействие и принимаемые решения.

Внеплановые проверки могут осуществляться на основании приказа Роспатента, ФИПС (в отношении сотрудников ФИПС, привлекаемых для проведения подготовительных работ в целях осуществления Роспатентом юридически значимых действий при предоставлении государственной услуги).

102. Плановые и внеплановые проверки проводятся как с целью контроля полноты и качества предоставления государственной услуги в целом (комплексные проверки), так и с целью контроля полноты и качества осуществления отдельных административных действий и (или) административных процедур (тематические проверки).

103. Плановые и внеплановые проверки проводятся с целью выявления фактов нарушения прав заявителей, исследования причин допущенных нарушений, принятия мер, направленных на восстановление нарушенных прав заявителей, на повышение качества и обеспечение полноты предоставления государственной услуги.

104. Ответственным лицом за принятие решения о проведении текущего, планового и внепланового контролей является руководитель Роспатента или уполномоченное им лицо, являющееся должностным лицом Роспатента.

Ответственность должностных лиц Роспатента за решения и действия (бездействие), принимаемые (осуществляемые) ими в ходе предоставления государственной услуги

105. Ответственные должностные лица, руководители структурных подразделений, ответственные за осуществление административных действий и принятие решений, и их заместители несут ответственность в соответствии с законодательством Российской Федерации за неисполнение или ненадлежащее исполнение административных процедур (действий), в том числе за несоблюдение установленных сроков их осуществления, предусмотренных Регламентом.

В случае выявления нарушений прав заявителей и правообладателей осуществляется привлечение виновных лиц к ответственности в соответствии с законодательством Российской Федерации.

Если выявленное нарушение касается направленного заявителю уведомления, запроса или иного документа Роспатента, противоречащего законодательству Российской Федерации, и оспаривание этого документа в административном порядке не предусмотрено, руководитель Роспатента или уполномоченное должностное лицо вправе признать уведомление, запрос или иной документ недействительным и отозвать этот документ.

106. Персональная ответственность ответственного должностного лица, руководителя структурного подразделения, ответственного за осуществление административных действий и принятие решений, и их заместителей, руководителей Роспатента закрепляется в их должностных инструкциях.

Требования к порядку и формам контроля за предоставлением государственной услуги, в том числе со стороны граждан, их объединений и организаций

107. Контроль за соблюдением порядка предоставления государственной услуги, в том числе со стороны граждан, их объединений и организаций, является самостоятельной формой контроля.

108. Любое заинтересованное лицо вправе контролировать соблюдение порядка при предоставлении государственной услуги:

1) с помощью сведений о ходе предоставления государственной услуги, размещаемых на интернет-сайте Роспатента;

2) путем ознакомления после публикации сведений о государственной регистрации товарного знака с документами дела заявки, в том числе дополнительными материалами, представленными заявителем, документами, подготовленными Роспатентом в ходе предоставления государственной услуги и по ее результатам.

109. Любое лицо, выявившее в результате контроля недостатки в работе Роспатента, связанные с предоставлением государственной услуги, вправе подать в Роспатент:

1) заявление о выявленных в результате контроля нарушениях порядка предоставления государственной услуги;

2) предложения, направленные на совершенствование порядка предоставления государственной услуги.

Заявления и предложения, указанные в подпунктах 2, 3 настоящего пункта, рассматриваются в срок, не превышающий тридцати дней с момента их поступления в Роспатент. Заявитель уведомляется о результатах рассмотрения заявления, предложения.

V. Досудебный (внесудебный) порядок обжалования решений и действий (бездействия) федерального органа исполнительной власти, предоставляющего государственную услугу, а также его должностных лиц

Информация для заявителя о его праве подать жалобу на решение и (или) действие (бездействие) Роспатента и (или) его должностных лиц, федеральных государственных служащих

110. Заявители имеют право на обжалование действий (бездействия) и решений Роспатента и (или) его должностных лиц, федеральных государственных служащих.

Предмет жалобы

111. Предметом жалобы могут являться действие (бездействие) и (или) решения, принятые (осуществляемые) должностным лицом Роспатента, при предоставлении государственной услуги, в том числе в следующих случаях:

1) нарушение срока регистрации заявления;

2) требование у заявителя документов, не предусмотренных нормативными правовыми актами Российской Федерации для предоставления государственной услуги;

3) отказ в приеме у заявителя документов, предоставление которых предусмотрено нормативными правовыми актами Российской Федерации для предоставления государственной услуги;

4) отказ в предоставлении государственной услуги, если основания для отказа не предусмотрены Регламентом;

5) требование с заявителя при предоставлении государственной услуги платы, не предусмотренной нормативными правовыми актами Российской Федерации;

6) отказ Роспатента в исправлении допущенных опечаток и ошибок в выданных в результате предоставления государственной услуги документах либо нарушение установленного законодательством Российской Федерации срока таких исправлений.

Органы государственной власти и уполномоченные на рассмотрение жалобы должностные лица, которым может быть направлена жалоба

112. Жалоба на действия (бездействие) и решения Роспатента и (или) его должностных лиц, федеральных государственных служащих может быть подана в:

1) Роспатент, в том числе на имя руководителя Роспатента, заместителя руководителя Роспатента или уполномоченного лица;

2) Министерство экономического развития Российской Федерации, в том числе на имя Министра, его заместителя.

Порядок подачи и рассмотрения жалобы

113. Жалоба подается в письменной форме на бумажном носителе либо в электронной форме.

114. Жалоба может быть направлена по почте, с использованием информационно-телекоммуникационной сети "Интернет", интернет-сайта Роспатента, Единого портала государственных услуг, а также может быть принята при личном приеме заявителя.

115. Жалоба должна содержать:

1) наименование органа, предоставляющего государственную услугу, должностного лица Роспатента, решения и действия (бездействие) которого обжалуются;

2) фамилию, имя, отчество (последнее - при наличии), сведения о месте жительства заявителя - физического лица либо наименование, сведения о месте нахождения заявителя - юридического лица, а также номер (номера) контактного телефона, адрес (адреса) электронной почты (при наличии) и почтовый адрес, по которым должен быть направлен ответ заявителю;

3) сведения об обжалуемых решениях и действиях (бездействии) Роспатента, его должностного лица либо государственного служащего;

4) доводы, на основании которых заявитель не согласен с решениями и действиями (бездействием) Роспатента, его должностного лица либо государственного служащего. Заявителем могут быть представлены документы (при наличии), подтверждающие доводы заявителя, либо их копии.

116. Регистрация поступившей в Роспатент жалобы является основанием для начала процедуры досудебного (внесудебного) обжалования.

117. В случае установления в ходе или по результатам рассмотрения жалобы признаков состава административного правонарушения или преступления должностное лицо, уполномоченное на рассмотрение жалоб, незамедлительно направляет имеющиеся материалы в органы прокуратуры.

Сроки рассмотрения жалобы

118. Жалоба, поступившая в Роспатент, подлежит рассмотрению должностным лицом, уполномоченным в установленном законодательством Российской Федерации порядке на рассмотрение таких жалоб, в течение пятнадцати рабочих дней со дня ее регистрации, а в случае обжалования отказа Роспатента, его должностного лица в приеме документов у заявителя либо в исправлении допущенных опечаток и ошибок или в случае обжалования нарушения установленного срока таких исправлений - в течение пяти рабочих дней со дня ее регистрации.

Основания для приостановления рассмотрения жалобы

119. Оснований для приостановления рассмотрения жалобы Регламентом не предусмотрено.

Результат рассмотрения жалобы

120. По результатам рассмотрения жалобы Роспатент принимает одно из следующих решений:

1) удовлетворяет жалобу, в том числе путем исправления допущенных Роспатентом опечаток и ошибок в выданных в результате предоставления государственной услуги документах;

2) отказывает в удовлетворении жалобы.

Порядок информирования заявителя о результатах рассмотрения жалобы

121. Не позднее дня, следующего за днем принятия решения, указанного в пункте 120 Регламента, заявителю в письменной форме и электронной форме (при наличии соответствующего указания в жалобе) направляется мотивированный ответ о результатах рассмотрения жалобы.

Порядок обжалования решения по жалобе

122. Решения по жалобе на действия (бездействие) и решения должностных лиц Роспатента, федеральных государственных служащих могут быть обжалованы заявителем подачей жалобы руководителю Роспатента.

Действия (бездействие) и решения руководителя Роспатента могут быть обжалованы заявителем путем подачи жалобы в Министерство экономического развития Российской Федерации.

Право заявителя на получение информации и документов, необходимых для обоснования и рассмотрения жалобы

123. Заявитель имеет право получить, а должностные лица Роспатента обязаны предоставить заявителю информацию и документы, необходимые для обоснования и рассмотрения жалобы, если иное не предусмотрено законодательством Российской Федерации.

Способы информирования заявителей о порядке подачи и рассмотрения жалобы

124. Заявитель информируется о порядке подачи и рассмотрения жалобы в соответствии с пунктами 3 - 8 Регламента.

Приложение N 1
к Административному регламенту
Федеральной службы по интеллектуальной
собственности по предоставлению
государственной услуги

    ЗАЯВЛЕНИЕ О ПРОДЛЕНИИ СРОКА ДЕЙСТВИЯ СВИДЕТЕЛЬСТВА ОБ
  ИСКЛЮЧИТЕЛЬНОМ ПРАВЕ НА НАИМЕНОВАНИЕ МЕСТА ПРОИСХОЖДЕНИЯ ТОВАРА
 
 ДАТА ПОСТУПЛЕНИЯ 
 ВХОДЯЩИЙ N 
(заполняется Федеральной службой
по интеллектуальной собственности)
 
                                В Федеральную службу по
                                интеллектуальной собственности
                                Бережковская наб., д. 30, корп. 1,
                                г. Москва, Г-59, ГСП-3, 125993

от _______________________________ фамилия, имя, отчество (последнее - при наличии) __________________________________ и адрес места жительства (для заявителя - __________________________________ физического лица) или полное наименование __________________________________ и адрес места нахождения __________________________________ (для заявителя - юридического лица) Адрес для переписки ________________________ __________________________________ ОГРН (ОГРНИП) ____________________ ИНН ______________________________ КПП ______________________________   Заявление Прошу продлить срок действия свидетельства об исключительном праве на наименование места происхождения товара N _____________________ на: ______________________________________________________________ (указывается срок, на который испрашивается продление) Срок действия исключительного права истекает _____________________ (указывается число, месяц, год) Настоящим также уведомляю, что моим представителем (патентным поверенным) является: _________________________________________________________________, (указывается Ф.И.О. представителя; если представитель является патентным поверенным, то указывается его регистрационный номер)   который уполномочен вести переписку и совершать все необходимые действия, связанные с продлением срока действия свидетельства об исключительном праве на наименование места происхождения товара.   Уплачена пошлина по п. 2.37 приложения к Положению о пошлинах.   Сведения о плательщике ___________________________________________ (указывается Ф.И.О. или наименование юридического лица)   Идентификаторы плательщика, указываемые в документе, подтверждающем уплату пошлины: Для российского юридического Для иностранного юридического
   лица:                             лица:
ИНН:                                 КИО (если имеется):
КПП:                                 КПП (если имеется):
 
Для российского физического          Для иностранного физического
лица:                                лица:
ИНН:                                 Серия, номер и вид документа,
СНИЛС:                               удостоверяющего личность
                                     плательщика:
Серия, номер и вид документа, 
удостоверяющего личность
плательщика:
 
Заявителю  известно,  что  в  соответствии с подпунктом 4 пункта 1
статьи  6  Федерального  закона  от  27  июля  2006 г. N 152-ФЗ "О
персональных   данных"   Федеральная   служба  по интеллектуальной
собственности осуществляет обработку персональных данных субъектов
персональных  данных,  указанных  в  заявлении,  в целях и объеме,
необходимых для предоставления государственной услуги.
 
Заявитель   подтверждает   наличие   согласия   других   субъектов
персональных   данных,   указанных   в   заявлении (за исключением
согласия  представителя),  на  обработку  их  персональных данных,
приведенных   в   настоящем   заявлении,   в Федеральной службе по
интеллектуальной   собственности   в   связи   с   предоставлением
государственной  услуги.  Согласия  оформлены  в  соответствии  со
статьей  9  Федерального  закона  от  27  июля 2006 г. N 152-ФЗ "О
персональных данных".
 
Заявитель  подтверждает  достоверность  информации,  приведенной в
настоящем заявлении.
 
Приложение:  документ(ы), подтверждающий(ие) уплату пошлины
(представляется по инициативе заявителя);
 доверенность;
 документ, подтверждающий согласие на обработку
персональных данных представителя:
 не являющегося патентным поверенным
 являющегося патентным поверенным.
 
При оформлении заявления в нем заполняются только необходимые
реквизиты.
 
 Подпись
__________________________________________________________________
(Для физических лиц)      (Проставляется подпись и указывается
                                   ее расшифровка)
 
 Должность
__________________________________________________________________
(Для юридических лиц)     (Указывается должность руководителя,
                                     проставляется
                         его подпись, указывается ее расшифровка)
 
Печать (для юридических лиц при наличии)
 
Дата ___________________________________
 
 
 

Приложение N 2
к Административному регламенту
Федеральной службы по интеллектуальной
собственности по предоставлению
государственной услуги

Форма

ДОКУМЕНТ, ПОДТВЕРЖДАЮЩИЙ СОГЛАСИЕ СУБЪЕКТОВ ПЕРСОНАЛЬНЫХ ДАННЫХ, УКАЗАННЫХ В ЗАЯВЛЕНИИ, НА ОБРАБОТКУ ПЕРСОНАЛЬНЫХ ДАННЫХ ЭТИХ ЛИЦ

Фамилия, имя, отчество (последнее - при наличии) субъекта персональных данных
   
Адрес места жительства    
   
Документ, удостоверяющий личность субъекта персональных данных, дата его выдачи и выдавший орган
   
   
СОГЛАСИЕ НА ОБРАБОТКУ ПЕРСОНАЛЬНЫХ ДАННЫХ
Настоящим выражаю согласие на обработку моих персональных данных, предусмотренную частью 3 статьи 3 Федерального закона от 27 июля 2006 г. N 152-ФЗ "О персональных данных", в целях предоставления Федеральной службой по интеллектуальной собственности (Роспатентом) в соответствии с Федеральным законом от 27 июля 2010 г. N 210-ФЗ "Об организации предоставления государственных и муниципальных услуг" государственной услуги по продлению срока действия свидетельства об исключительном праве на наименование места происхождения товара:
   
  (указывается номер свидетельства об исключительном праве на наименование места происхождения товара)  
Заявитель
   
   
(указывается фамилия, имя, отчество (последнее - при наличии) и место жительства или постоянной регистрации)  
Я согласен, что предоставленные мною персональные данные, которые не являются необходимыми для предоставления указанной государственной услуги, будут подвергнуты обработке, предусмотренной Федеральным законом от 27 июля 2006 г. N 152-ФЗ, при этом публикация моих персональных данных будет произведена Роспатентом в соответствии с действующим законодательством.
Мне известно, что настоящее согласие действует бессрочно. В случае отзыва согласия на обработку персональных данных Федеральная служба по интеллектуальной собственности вправе продолжить обработку персональных данных без моего согласия в соответствии с частью 2 статьи 9, пунктом 4 части 1 статьи 6 Федерального закона от 27 июля 2006 г. N 152-ФЗ.
Подпись   Дата    
  (фамилия, имя, отчество (последнее - при наличии) субъекта)      

Приложение N 3
к Административному регламенту
Федеральной службы по интеллектуальной
собственности по предоставлению
государственной услуги

Форма

ХОДАТАЙСТВО О ЗАЧЕТЕ СРЕДСТВ, ПОСТУПИВШИХ В УПЛАТУ ПОШЛИНЫ ИЛИ ИЗЛИШНЕ УПЛАЧЕННОЙ ПОШЛИНЫ

ДАТА ПОСТУПЛЕНИЯ ВХОДЯЩИЙ N
(заполняется Федеральной службой по интеллектуальной собственности)
В Федеральную службу по интеллектуальной собственности
Бережковская наб., д. 30, корп. 1, г. Москва, Г-59, ГСП-3, 125993
Российская Федерация
ХОДАТАЙСТВО
о зачете средств, поступивших в уплату пошлины или излишне уплаченной пошлины
Регистрационный номер заявления: Дата подачи заявления:
Заявитель (Указывается полное наименование юридического лица или Ф.И.О. индивидуального предпринимателя, полный адрес места нахождения юридического лица или места жительства, (согласно учредительному документу) название страны):
Телефон(ы) (с кодом страны) Телефакс(ы) (с кодом страны)
Представитель:
Адрес для переписки:
Плательщик (указывается Ф.И.О. или наименование)
Идентификаторы плательщика, указанные в документе, подтверждающем уплату пошлины:
Идентификаторы плательщика, указываемые в документе, подтверждающем уплату пошлины:
Для российского юридического лица: Для иностранного юридического лица
ИНН:
КПП:
Для российского физического лица:
ИНН:
СНИЛС:
КИО (если имеется):
КПП (если имеется):
Для иностранного физического лица:
Серия, номер и вид документа, удостоверяющего личность плательщика:
Серия, номер и вид документа, удостоверяющего личность плательщика:
Прошу зачесть в качестве уплаты пошлины за   ,
указать наименование юридически значимого действия, за которое следует учесть ранее уплаченную сумму пошлины, номер патента и (или) номер пункта приложения к Положению о пошлинах)
(средства, поступившие в уплату пошлины (излишне уплаченную сумму пошлины):
в размере   руб. по платежному документу N   от     .  
Указанная сумма ранее была уплачена
по заявке N по патенту N            
по свидетельству N   о государственной регистрации распоряжения исключительным правом N        
   
  указать название изобретения, полезной модели, промышленного образца, наименования места происхождения товара или краткое описание товарного знака, знака обслуживания, если номер заявки не был присвоен при уплате пошлины)  
за  
(указать наименование действия, за которое была уплачена патентная пошлина)  
Приложение к ходатайству: Количество экземпляров Количество страниц
Копия документа, подтверждающего уплату пошлины N от      
(представляется по инициативе заявителя)
Мне известно, что в соответствии с подпунктом 4 пункта 1 статьи 6 Федерального закона от 27 июля 2006 г. N 152-ФЗ "О персональных данных" (с изменениями) Федеральная служба по интеллектуальной собственности осуществляет обработку персональных данных субъектов персональных данных, указанных в заявлении, в целях и объеме, необходимых для предоставления государственной услуги.
Подтверждаю достоверность информации, приведенной в настоящем заявлении.
Подпись
(Подпись, Ф.И.О. плательщика и дата подписи)

Приложение N 4
к Административному регламенту
Федеральной службы по интеллектуальной
собственности по предоставлению
государственной услуги

Форма

ХОДАТАЙСТВО О ВОЗВРАТЕ СРЕДСТВ, ПОСТУПИВШИХ В УПЛАТУ ПОШЛИНЫ ИЛИ ИЗЛИШНЕ УПЛАЧЕННОЙ ПОШЛИНЫ

ДАТА ПОСТУПЛЕНИЯ ВХОДЯЩИЙ N
(заполняется Федеральной службой по интеллектуальной собственности)
В Федеральную службу по интеллектуальной собственности
Бережковская наб., 30, корп. 1, Москва, Г-59, ГСП-3, 125993
Российская Федерация
ХОДАТАЙСТВО
о возврате средств, поступивших в уплату пошлины или излишне уплаченной пошлины
Регистрационный номер заявления: Дата подачи заявления:
Заявитель (Указывается полное наименование юридического лица или Ф.И.О. индивидуального предпринимателя, полный адрес места нахождения юридического лица или места жительства, (согласно учредительному документу) название страны):
Телефон(ы) (с кодом страны) Телефакс(ы) (с кодом страны)
Представитель:
Адрес для переписки:
Плательщик (указывается Ф.И.О. или наименование)
Идентификаторы плательщика, указанные в документе, подтверждающем уплату пошлины:
Идентификаторы плательщика, указываемые в документе, подтверждающем уплату пошлины:
Для российского юридического лица: Для иностранного юридического лица
ИНН:
КПП:
Для российского физического лица:
ИНН:
СНЛС:
КИО (если имеется):
КПП (если имеется):
Для иностранного физического лица:
Серия, номер и вид документа, удостоверяющего личность плательщика:
Серия, номер и вид документа, удостоверяющего личность плательщика:
Прошу зачесть в качестве уплаты пошлины за   ,
(указать наименование юридически значимого действия, за которое следует учесть ранее уплаченную сумму пошлины, номер патента и (или) номер пункта приложения к Положению о пошлинах)
средства, поступившие в уплату пошлины (излишне уплаченную сумму пошлины):
в размере   руб. по платежному документу N   от   .
Указанная сумма ранее была уплачена
по заявке N   по патенту N              
по свидетельству N   по государственной регистрации распоряжения исключительным правом N      
   
  (указать название изобретения, полезной модели, промышленного образца, наименования места происхождения товара или краткое описание товарного знака, знака обслуживания, если номер заявки не был присвоен при уплате пошлины)  
за    
(указать наименование действия, за которое была уплачена патентная пошлина)  
Приложение к ходатайству: Количество экземпляров Количество страниц
Копия документа, подтверждающего уплату пошлины N   от      
(представляется по инициативе заявителя)
Мне известно, что в соответствии с подпунктом 4 пункта 1 статьи 6 Федерального закона от 27 июля 2006 г. N 152-ФЗ "О персональных данных" (с изменениями) Федеральная служба по интеллектуальной собственности осуществляет обработку персональных данных субъектов персональных данных, указанных в заявлении, в целях и объеме, необходимых для предоставления государственной услуги.
Подтверждаю достоверность информации, приведенной в настоящем заявлении.
Подпись
(Подпись, Ф.И.О. плательщика и дата подписи)

Приложение N 5
к Административному регламенту
Федеральной службы по интеллектуальной
собственности по предоставлению
государственной услуги

Форма

  ХОДАТАЙСТВО О ПРЕДОСТАВЛЕНИИ ШЕСТИ МЕСЯЦЕВ ДЛЯ ПОДАЧИ ЗАЯВЛЕНИЯ
 
        ДАТА ПОСТУПЛЕНИЯ 
             ВХОДЯЩИЙ N 
(заполняется Федеральной службой
по интеллектуальной собственности)
 
                                В Федеральную службу по
                                интеллектуальной собственности
                                Бережковская наб., д. 30, корп. 1,
                                г. Москва, Г-59, ГСП-3, 125993

от __________________________________ фамилия, имя, отчество (последнее - при наличии) __________________________________ и адрес места жительства (для заявителя - __________________________________ физического лица) или полное наименование __________________________________ и адрес места нахождения __________________________________ (для заявителя - юридического лица) Адрес для переписки ________________________ __________________________________ ОГРН (ОГРНИП) ____________________ ИНН ______________________________ КПП ______________________________   ХОДАТАЙСТВО Прошу предоставить шесть месяцев для подачи заявления о продлении срока действия свидетельства об исключительном праве на наименование места происхождения товара N _____________________. Срок действия свидетельства об исключительном праве на наименование места происхождения товара истекает __________________.   Настоящим также уведомляю, что моим представителем (патентным поверенным) является _________________________________________________________________, (указывается Ф.И.О. представителя; если представитель является патентным поверенным, то указывается его регистрационный номер)   который уполномочен вести переписку и совершать все необходимые действия, связанные с предоставлением 6-месячного срока для подачи заявления о продлении срока действия свидетельства об исключительном праве на наименование места происхождения товара. Сведения о плательщике ___________________________________________ (указывается Ф.И.О. или наименование юридического лица)   Идентификаторы плательщика, указываемые в документе, подтверждающем уплату пошлины:   Для российского юридического Для иностранного юридического лица: лица: ИНН: КИО (если имеется): КПП: КПП (если имеется):   Для российского физического Для иностранного физического лица: лица: ИНН: Серия, номер и вид документа, СНИЛС: удостоверяющего личность плательщика: Серия, номер и вид документа, удостоверяющего личность плательщика:   Заявителю известно, что в соответствии с подпунктом 4 пункта 1 статьи 6 Федерального закона от 27 июля 2006 г. N 152-ФЗ "О персональных данных" Федеральная служба по интеллектуальной собственности осуществляет обработку персональных данных субъектов персональных данных, указанных в заявлении, в целях и объеме, необходимых для предоставления государственной услуги.   Заявитель подтверждает наличие согласия других субъектов персональных данных, указанных в заявлении (за исключением согласия представителя), на обработку их персональных данных, приведенных в настоящем заявлении, в Федеральной службе по интеллектуальной собственности в связи с предоставлением государственной услуги. Согласия оформлены в соответствии со статьей 9 Федерального закона от 27 июля 2006 г. N 152-ФЗ "О персональных данных".   Заявитель подтверждает достоверность информации, приведенной в настоящем заявлении.     Приложение: документ, подтверждающий уплату пошлины (представляется по инициативе заявителя); доверенность; документ, подтверждающий согласие на обработку персональных данных представителя: не являющегося патентным поверенным являющегося патентным поверенным.   При оформлении заявления в нем заполняются только необходимые реквизиты.   Подпись __________________________________________________________________ (Для физических лиц) (Проставляется подпись и указывается ее расшифровка)   Должность   __________________________________________________________________ (Для юридических лиц) (Указывается должность руководителя, проставляется его подпись, указывается ее расшифровка)   Печать (для юридических лиц при наличии)   Дата ___________________________________      

Приложение N 6
к Административному регламенту
Федеральной службы по интеллектуальной
собственности по предоставлению
государственной услуги

БЛОК-СХЕМА ПРЕДОСТАВЛЕНИЯ ГОСУДАРСТВЕННОЙ УСЛУГИ