Приказ Минэкономразвития РФ от 30.09.2015 N 702

"Об утверждении Административного регламента предоставления Федеральной службой по интеллектуальной собственности государственной услуги по государственной регистрации полезной модели и выдаче патента на полезную модель, его дубликата"
Редакция от 30.09.2015 — Документ утратил силу, см. «Приказ Минэкономразвития РФ от 18.01.2021 N 11»
Показать изменения

Зарегистрировано в Минюсте России 25 декабря 2015 г. N 40245


 

МИНИСТЕРСТВО ЭКОНОМИЧЕСКОГО РАЗВИТИЯ РОССИЙСКОЙ ФЕДЕРАЦИИ

ПРИКАЗ
от 30 сентября 2015 г. N 702

ОБ УТВЕРЖДЕНИИ АДМИНИСТРАТИВНОГО РЕГЛАМЕНТА ПРЕДОСТАВЛЕНИЯ ФЕДЕРАЛЬНОЙ СЛУЖБОЙ ПО ИНТЕЛЛЕКТУАЛЬНОЙ СОБСТВЕННОСТИ ГОСУДАРСТВЕННОЙ УСЛУГИ ПО ГОСУДАРСТВЕННОЙ РЕГИСТРАЦИИ ПОЛЕЗНОЙ МОДЕЛИ И ВЫДАЧЕ ПАТЕНТА НА ПОЛЕЗНУЮ МОДЕЛЬ, ЕГО ДУБЛИКАТА

В соответствии с Федеральным законом от 27 июля 2010 г. N 210-ФЗ "Об организации предоставления государственных и муниципальных услуг" (Собрание законодательства Российской Федерации, 2010, N 31, ст. 4179; 2011, N 15, ст. 2038; N 27, ст. 3873, 3880; N 29, ст. 4291; N 30, ст. 4587; N 49, ст. 7061; 2012, N 31, ст. 4322; 2013, N 14, ст. 1651; N 27, ст. 3477, 3480; N 30, ст. 4084; N 51, ст. 6679; N 52, ст. 6952, 6961, 7009; 2014, N 26, ст. 3366; N 30, ст. 4264; N 49, ст. 6298; 2015, N 1, ст. 67, 72; N 10, ст. 1393; N 29, ст. 4342, 4376) и постановлением Правительства Российской Федерации от 16 мая 2011 г. N 373 "О разработке и утверждении административных регламентов исполнения государственных функций и административных регламентов предоставления государственных услуг" (Собрание законодательства Российской Федерации, 2011, N 22, ст. 3169; N 35, ст. 5092; 2012, N 28, ст. 3908; N 36, ст. 4903; N 50, ст. 7070; N 52, ст. 7507; 2014, N 5, ст. 506) приказываю:

1. Утвердить прилагаемый Административный регламент предоставления Федеральной службой по интеллектуальной собственности государственной услуги по государственной регистрации полезной модели и выдаче патента на полезную модель, его дубликата.

2. Настоящий приказ вступает в силу по истечении тридцати дней с даты его официального опубликования.

3. Контроль за исполнением настоящего приказа возложить на руководителя Федеральной службы по интеллектуальной собственности Ивлиева Г.П.

Министр
А.В.УЛЮКАЕВ

УТВЕРЖДЕН
приказом Минэкономразвития России
от 30.09.2015 N 702

АДМИНИСТРАТИВНЫЙ РЕГЛАМЕНТ ПРЕДОСТАВЛЕНИЯ ФЕДЕРАЛЬНОЙ СЛУЖБОЙ ПО ИНТЕЛЛЕКТУАЛЬНОЙ СОБСТВЕННОСТИ ГОСУДАРСТВЕННОЙ УСЛУГИ ПО ГОСУДАРСТВЕННОЙ РЕГИСТРАЦИИ ПОЛЕЗНОЙ МОДЕЛИ И ВЫДАЧЕ ПАТЕНТА НА ПОЛЕЗНУЮ МОДЕЛЬ, ЕГО ДУБЛИКАТА

I. Общие положения

Предмет регулирования регламента

1. Административный регламент предоставления Федеральной службой по интеллектуальной собственности государственной услуги по государственной регистрации полезной модели и выдаче патента на полезную модель, его дубликата (далее соответственно - Регламент, государственная услуга) регулирует отношения, связанные с предоставлением Федеральной службой по интеллектуальной собственности (Роспатент) государственной услуги.

Круг заявителей

2. Заявителями для предоставления государственной услуги в части государственной регистрации полезной модели и выдачи патента являются:

- автор полезной модели;

- правопреемник автора полезной модели, к которому право на получение патента перешло по основаниям, установленным законодательством Российской Федерации, в том числе в порядке универсального правопреемства или по договору;

- правопреемники лиц, к которым право на получение патента перешло по основаниям, установленным законодательством Российской Федерации, по государственному или по муниципальному контракту.

Заявителем для предоставления государственной услуги в части выдачи дубликата патента является патентообладатель.

Ведение дел с Роспатентом может осуществляться заявителем, патентообладателем, иным лицом самостоятельно, или через патентного поверенного, зарегистрированного в Роспатенте, или через иного представителя.

Требования к порядку информирования о предоставлении государственной услуги

3. Место нахождения, график работы и контактная информация Роспатента и Федерального государственного бюджетного учреждения "Федеральный институт промышленной собственности" (ФИПС):

1) место нахождения Роспатента:

г. Москва, Бережковская наб., д. 24, стр. 12;

место нахождения ФИПС:

г. Москва, Бережковская наб., д. 30, корп. 1 (центральное здание);

г. Москва, Бережковская наб., д. 24, стр. 1;

г. Москва, Бережковская наб., д. 24, стр. 2;

2) график работы Роспатента и ФИПС:

понедельник - четверг: 9:30 - 18:15;

пятница: 9:30 - 17:00;

суббота, воскресенье, нерабочие праздничные дни - выходные дни;

3) место нахождения помещения приема заявок и иной корреспонденции, адресованной в Роспатент или ФИПС (далее - окно приема документов):

г. Москва, Бережковская наб., д. 30, корп. 1;

график работы окна приема документов:

понедельник - четверг: 9:30 - 17:45;

пятница: 9:30 - 16:45;

перерыв: 12:30 - 13:00;

суббота, воскресенье, нерабочие праздничные дни - выходные дни;

4) место нахождения консультационно-справочного пункта Роспатента и ФИПС:

г. Москва, Бережковская наб., д. 24, стр. 1, комн. 113-Б;

график работы консультационно-справочного пункта Роспатента и ФИПС:

понедельник - пятница: 11:00 - 16:00;

перерыв: 13:00 - 14:00;

суббота, воскресенье, нерабочие праздничные дни - выходные дни;

5) телефоны консультационно-справочного пункта Роспатента и ФИПС:

8 (499) 240 60 15 - сведения о ходе предоставления государственной услуги;

8 (499) 240 58 42 - сведения по вопросам о порядке предоставления государственной услуги, в том числе о порядке обжалования решений, действий (бездействия) должностных лиц, ответственных за предоставление государственной услуги;

6) справочные сведения об отправке патента или его выдаче предоставляются по телефону: 8 (499) 240 65 76;

7) справочный телефон Центра телефонного обслуживания граждан и организаций федеральной государственной информационной системы "Единый портал государственных и муниципальных услуг (функций)" (далее - Единый портал государственных услуг) - 8 (800) 100 70 10;

8) почтовый адрес Роспатента и ФИПС: Роспатент, Бережковская наб., д. 30, корп. 1, г. Москва, Г-59, ГСП-3, 125993, Российская Федерация;

9) факс Роспатента и ФИПС: 8 (495) 531 63 18;

10) адрес официального сайта Роспатента в информационно-телекоммуникационной сети "Интернет" (далее - интернет-сайт Роспатента): http://www.rupto.ru;

адрес официального сайта ФИПС в информационно-телекоммуникационной сети "Интернет" (далее - интернет-сайт ФИПС): http://www1.fips.ru;

адрес официального сайта Единого портала государственных услуг в информационно-телекоммуникационной сети "Интернет": http://www.gosuslugi.ru;

адрес электронной почты Роспатента: rospatent@rupto.ru;

адрес электронной почты ФИПС: fips@rupto.ru.

4. Работниками консультационно-справочного пункта Роспатента и ФИПС (далее - работник пункта) предоставляется информация о ходе и порядке предоставления государственной услуги по вопросам, ответы на которые не требуют анализа производства по конкретной заявке и (или) системного углубленного анализа положений нормативных правовых актов.

При ответе на телефонный звонок сообщается наименование органа, в который поступил звонок, фамилия, имя, отчество (последнее - при наличии) и должность работника пункта, принявшего телефонный звонок.

Время разговора не должно превышать десять минут.

При отсутствии у работника пункта, принявшего звонок, возможности самостоятельно ответить на поставленные вопросы телефонный звонок должен быть переадресован (переведен) специалисту Роспатента, ФИПС, располагающему необходимой информацией, либо обратившемуся должны быть предоставлены сведения о способе получения такой информации.

При ответе на вопросы по телефону работник пункта не вправе предоставлять информацию, касающуюся существа заявки.

5. Сведения о ходе предоставления государственной услуги (о состоянии делопроизводства) заявитель может получить самостоятельно по номеру заявки с помощью сведений, размещаемых на интернет-сайтах Роспатента, ФИПС в разделе "Информационные ресурсы/Открытые реестры/Реестр заявок на выдачу патента Российской Федерации на полезную модель".

В случае подачи заявки в электронной форме сведения о ходе предоставления государственной услуги размещаются также в личном кабинете заявителя на интернет-сайте Роспатента или Едином портале государственных услуг.

6. Информация о порядке предоставления государственной услуги, в том числе о порядке обжалования решений, действий (бездействия) должностных лиц, ответственных за предоставление государственной услуги, размещается Роспатентом:

1) на интернет-сайтах Роспатента и ФИПС;

2) на Едином портале государственных услуг (предоставляется ежедневно и круглосуточно по справочному телефону Центра телефонного обслуживания граждан и организаций Единого портала государственных услуг на основе сведений, содержащихся в Федеральном реестре государственных и муниципальных услуг (функций);

3) на информационных стендах в консультационно-справочном пункте Роспатента и ФИПС (предоставляется работниками лицам, обратившимся за разъяснениями непосредственно в указанный пункт в рабочие часы пункта или по его телефону, письменно почтовым отправлением или электронным сообщением по адресу, указанному заявителем);

4) в информационных брошюрах, буклетах, на информационных листках, подготавливаемых Роспатентом, ФИПС (предоставляется на безвозмездной основе на тематических встречах, организуемых и проводимых Роспатентом, ФИПС, с заявителями, патентообладателями и иными заинтересованными лицами по вопросам предоставления государственных услуг);

5) на информационных стендах в помещениях Роспатента и ФИПС для приема заявок и иной корреспонденции;

6) на информационных стендах в помещении Роспатента и ФИПС для обслуживания лиц с ограниченными возможностями.

7. На интернет-сайтах Роспатента и ФИПС размещаются:

1) информация, предусмотренная пунктом 3 Регламента;

2) Регламент с приложениями;

3) иные нормативные правовые акты, регулирующие отношения, связанные с предоставлением государственной услуги;

4) формы заявления о выдаче патента (далее - заявление), ходатайств и иных заявлений и документов, подаваемых заявителем в связи с предоставлением государственной услуги;

5) информация о ходе предоставления государственной услуги (состояние делопроизводства по заявке);

6) информация о порядке предоставления государственной услуги в электронной форме, в том числе:

- о технических требованиях к подаче заявки и иных документов в электронной форме через интернет-сайт Роспатента или Единый портал государственных услуг;

- о видах машиночитаемых носителей и о допускаемых форматах представления данных, которые могут быть использованы для представления документов в Роспатент, ФИПС;

7) порядок обжалования решений, действий (бездействия) должностных лиц, ответственных за предоставление государственной услуги.

8. На Едином портале государственных услуг размещаются:

1) информация о порядке предоставления государственной услуги;

2) адрес интернет-сайта Роспатента;

3) почтовый адрес, по которому могут быть направлены документы, необходимые для предоставления государственной услуги Роспатентом;

4) график работы Роспатента и ФИПС;

5) номера телефонов и адрес электронной почты для получения справок о ходе предоставления государственной услуги по номеру заявки и информации по вопросам о порядке предоставления государственной услуги, о порядке обжалования решений, действий (бездействия) должностных лиц, ответственных за предоставление государственной услуги;

6) сведения об удостоверяющих центрах, включенных в Перечень уполномоченных удостоверяющих центров единой системы удостоверяющих центров, сформированный Минкомсвязью России, для получения сертификата усиленной квалифицированной электронной подписи, необходимой для подачи заявки в электронной форме. Указанные сведения размещены также по адресу http://www.reestr-pki.ru в информационно-телекоммуникационной сети "Интернет";

7) Регламент с приложениями;

8) иные нормативные правовые акты, регулирующие отношения, связанные с предоставлением государственной услуги;

9) информация о порядке обжалования решений, действий (бездействия) должностных лиц, ответственных за предоставление государственной услуги.

II. Стандарт предоставления государственной услуги

Наименование государственной услуги

9. Государственная услуга по государственной регистрации полезной модели и выдаче патента на полезную модель, его дубликата.

Наименование федерального органа исполнительной власти, предоставляющего государственную услугу

10. Государственная услуга предоставляется Роспатентом непосредственно или с привлечением подведомственного ему ФИПС для проведения подготовительных работ в целях осуществления Роспатентом юридически значимых действий для предоставления государственной услуги.

11. При предоставлении государственной услуги Роспатент не вправе требовать от заявителя осуществления действий, в том числе согласований, необходимых для получения государственной услуги и связанных с обращением в иные государственные органы, организации, за исключением получения услуг, включенных в перечень услуг, которые являются обязательными для предоставления государственных услуг, утвержденный постановлением Правительства Российской Федерации от 6 мая 2011 г. N 352 "Об утверждении перечня услуг, которые являются необходимыми и обязательными для предоставления федеральными органами исполнительной власти государственных услуг и предоставляются организациями, участвующими в предоставлении государственных услуг, и определении размера платы за их оказание" (Собрание законодательства Российской Федерации, 2011, N 20, ст. 2829; 2012, N 14, ст. 1655; N 36, ст. 4922; 2013, N 33, ст. 4382; N 49, ст. 6421; N 52, ст. 7207; 2014, N 21, ст. 2712).

Описание результата предоставления государственной услуги

12. Результатами предоставления государственной услуги являются:

1) государственная регистрация полезной модели в Государственном реестре полезных моделей Российской Федерации (далее - Государственный реестр), публикация сведений о выдаче патента в официальном бюллетене Роспатента и выдача заявителю патента;

2) принятие и направление заявителю одного из следующих решений:

а) об отказе в выдаче патента;

б) о признании заявки отозванной;

в) об удовлетворении заявления заявителя об отзыве заявки;

г) об удовлетворении заявления заявителя о преобразовании заявки в заявку на выдачу патента на изобретение (далее - заявка на изобретение);

д) об удовлетворении заявления заявителя о преобразовании заявки в заявку на выдачу патента на промышленный образец (далее - заявка на промышленный образец);

3) внесение сведений о выдаче дубликата патента в Государственный реестр, публикация сведений о выдаче дубликата патента в официальном бюллетене Роспатента, выдача дубликата патента;

4) отказ в удовлетворении ходатайства о выдаче дубликата патента и направление заявителю уведомления об отказе в выдаче дубликата патента.

Срок предоставления государственной услуги, в том числе с учетом необходимости обращения в организации, участвующие в предоставлении государственной услуги, срок приостановления предоставления государственной услуги, срок выдачи (направления) документов, являющихся результатом предоставления государственной услуги

13. Срок предоставления государственной услуги в части государственной регистрации полезной модели и выдачи патента составляет двадцать четыре месяца.

Указанный в абзаце первом настоящего пункта срок может быть увеличен в случае необходимости представления заявителем исправленных или недостающих документов, дополнительных материалов и их проверки в соответствии с пунктами 78, 79, 82, 105, 106 Регламента, в случае выявления необходимости уплаты пошлины и проверки ее уплаты в соответствии с пунктами 70, 72, 131, 132, 145 Регламента или представления заявителем по собственной инициативе заявлений или ходатайств, предусмотренных пунктом 3 Правил составления, подачи и рассмотрения документов, являющихся основанием для совершения юридически значимых действий по государственной регистрации полезных моделей, и их форм, утвержденных приказом Минэкономразвития России от 30 сентября 2015 г. N 701 (зарегистрирован в Минюсте России ______ 2015 г., регистрационный N ______) (далее соответственно - Правила, приказ Минэкономразвития России) и их проверки в соответствии с пунктами 86, 87, 90, 91, 124, 126, 127, 129, 133, 134, 153 Регламента.

Срок предоставления государственной услуги в части выдачи дубликата патента составляет два месяца и три недели.

Указанный в абзаце третьем настоящего пункта срок может быть увеличен в случае необходимости уплаты пошлины и проверки ее уплаты в соответствии с пунктами 159 Регламента, представления заявителем дополнительных материалов и их проверки в соответствии с пунктами 164, 166 Регламента.

14. Приостановление предоставления государственной услуги допускается:

- на срок, указанный в судебном акте, предусматривающем обеспечительные меры в отношении полезной модели, или срок, необходимый для исполнения такого акта в соответствии с законодательством Российской Федерации;

- по согласованию с заявителем на срок до принятия решения по заявке другого заявителя с более ранней датой приоритета, в которой раскрыта полезная модель, идентичная заявленной.

15. Срок выдачи (направления) патента составляет пять рабочих дней с даты публикации сведений о выдаче патента в официальном бюллетене Роспатента.

Срок выдачи (направления) документов, являющихся результатом предоставления государственной услуги, предусмотренных подпунктами 2 - 4 пункта 12 Регламента, составляет пять рабочих дней с даты, указанной на соответствующем документе.

Перечень нормативных правовых актов, регулирующих отношения, возникающие в связи с предоставлением государственной услуги

16. Предоставление государственной услуги осуществляется в соответствии с:

Гражданским кодексом Российской Федерации (часть первая) (Собрание законодательства Российской Федерации, 1994, N 32, ст. 3301; 1996, N 9, ст. 773; N 34, ст. 4026; 1999, N 28, ст. 3471; 2001, N 17, ст. 1644; N 21, ст. 2063; 2002, N 12, ст. 1093; N 48, ст. 4737, 4746; 2003, N 2, ст. 167; N 52, ст. 5034; 2004, N 27, ст. 2711; N 31, ст. 3233; 2005, N 1, ст. 18, 39, 43; N 27, ст. 2722; N 30, ст. 3120; 2006, N 2, ст. 171; N 3, ст. 282; N 23, ст. 2380; N 27, ст. 2881; N 31, ст. 3437; N 45, ст. 4627; N 50, ст. 5279; N 52, ст. 5497, 5498; 2007, N 1, ст. 21; N 7, ст. 834; N 27, ст. 3213; N 31, ст. 3993; N 41, ст. 4845; N 49, ст. 6079; N 50, ст. 6246; 2008, N 17, ст. 1756; N 20, ст. 2253; N 29, ст. 3418; N 30, ст. 3597, 3616, 3617; 2009, N 1, ст. 14, 19, 20, 23; N 7, ст. 775; N 26, ст. 3130; N 29, ст. 3582, 3618; N 52, ст. 6428; 2010, N 19, ст. 2291; N 31, ст. 4163; 2011, N 7, ст. 901; N 15, ст. 2038; N 49, ст. 7015, 7041; N 50, ст. 7335, 7347; 2012, N 29, ст. 4167; N 50, ст. 6954, 6963; N 53, ст. 7607, 7627; 2013, N 7, ст. 609; N 19, ст. 2327; N 26, ст. 3207; N 27, ст. 3434, 3459; N 30, ст. 4078; N 44, ст. 5641; N 51, ст. 6687; 2014, N 11, ст. 1100; N 19, ст. 2304, 2334; N 26, ст. 3377; N 43, ст. 5799; 2015, N 1, ст. 52; N 10, ст. 1412; N 14, ст. 2020; N 21, ст. 2985; N 27, ст. 3945, 3977, 4001; N 29, ст. 4342, 4384, 4394);

Гражданским кодексом Российской Федерации (часть четвертая) (Собрание законодательства Российской Федерации, 2006, N 52, ст. 5496; 2007, N 49, ст. 6079; 2008, N 27, ст. 3122; N 45, ст. 5147; 2010, N 8, ст. 777; N 9, ст. 899; N 41, ст. 5188; 2011, N 50, ст. 7364; 2013, N 27, ст. 3477, 3479; N 30, ст. 4055; 2014, N 11, ст. 1100; 2015, N 1, ст. 83; N 27, ст. 3996; N 29, ст. 4342) (далее - Кодекс);

Федеральным законом от 17 июля 1999 г. N 176-ФЗ "О почтовой связи" (Собрание законодательства Российской Федерации, 1999, N 29, ст. 3697; 2003, N 28, ст. 2895; 2004, N 35, ст. 3607; 2007, N 27, ст. 3213; 2008, N 29, ст. 3418; 2008, N 30, ст. 3616; 2009, N 26, ст. 3122; 2011, N 50, ст. 7351);

Федеральным законом от 27 июля 2006 г. N 152-ФЗ "О персональных данных" (Собрание законодательства Российской Федерации, 2006, N 31, ст. 3451; 2009, N 48, ст. 5716; N 52, ст. 6439; 2010, N 27, ст. 3407, N 31, ст. 4173, 4196; N 50, ст. 6409; 2011, N 23, ст. 3263; N 31, ст. 4711; 2013, N 14, ст. 1651; N 30, ст. 4038; N 51, ст. 6683; 2014, N 23, ст. 2927; N 30, ст. 4217, 4243);

Федеральным законом от 30 декабря 2008 г. N 316-ФЗ "О патентных поверенных" (Собрание законодательства Российской Федерации, 2009, N 1, ст. 24; 2011, N 29, ст. 4291; 2012, N 31, ст. 4322; 2013, N 27, ст. 3477);

Федеральным законом от 27 июля 2010 г. N 210-ФЗ "Об организации предоставления государственных и муниципальных услуг" (Собрание законодательства Российской Федерации, 2010, N 31, ст. 4179; 2011, N 15, ст. 2038; N 27, ст. 3873, 3880; N 29, ст. 4291; N 30, ст. 4587; N 49, ст. 7061; 2012, N 31, ст. 4322; 2013, N 14, ст. 1651; N 27, ст. 3477, 3480; N 30, ст. 4084; N 51, ст. 6679; N 52, ст. 6952, 6961, 7009; 2014, N 26, ст. 3366; N 30, ст. 4264; 2015, N 1, ст. 67, 72; N 29, ст. 4342) (далее - Закон от 27 июля 2010 г. N 210-ФЗ);

Федеральным законом от 6 апреля 2011 г. N 63-ФЗ "Об электронной подписи" (Собрание законодательства Российской Федерации, 2011, N 15, ст. 2036; N 27, ст. 3880; 2012, N 29, ст. 3988; 2013, N 14, ст. 1668; N 27, ст. 3463, 3477; 2014, N 26, ст. 3390);

Законом Российской Федерации от 21 июля 1993 г. N 5485-1 "О государственной тайне" (Собрание законодательства Российской Федерации, 1997, N 41, ст. 4673; 2003, N 27, ст. 2700; N 46, ст. 4449; 2004, N 27, ст. 2711; N 5, ст. 3607; 2007, N 49, ст. 6055, 6079; 2009, N 29, ст. 3617; 2010, N 47, ст. 6033; 2011, N 46, ст. 6407);

Указом Президента Российской Федерации от 24 мая 2011 г. N 673 "О Федеральной службе по интеллектуальной собственности" (Собрание законодательства Российской Федерации, 2011, N 22, ст. 3155; 2012, N 22, ст. 2754; N 27, ст. 3683);

постановлением Правительства Российской Федерации от 10 декабря 2008 г. N 941 "Об утверждении Положения о патентных и иных пошлинах за совершение юридически значимых действий, связанных с патентом на изобретение, полезную модель, промышленный образец, с государственной регистрацией товарного знака и знака обслуживания, с государственной регистрацией и предоставлением исключительного права на наименование места происхождения товара, а также с государственной регистрацией перехода исключительных прав к другим лицам и договоров о распоряжении этими правами" (Собрание законодательства Российской Федерации, 2008, N 51, ст. 6170; 2011, N 39, ст. 5487; 2013, N 47, ст. 6106) (далее - Положение о пошлинах);

постановлением Правительства Российской Федерации от 8 сентября 2010 г. N 697 "О единой системе межведомственного электронного взаимодействия" (Собрание законодательства Российской Федерации, 2010, N 38, ст. 4823; 2011, N 24, ст. 3243; N 50, ст. 7285; 2013, N 45, ст. 5827; 2014, N 12, ст. 1303; N 42, ст. 5746; N 48, ст. 6862, 6876; N 50, ст. 7113);

постановлением Правительства Российской Федерации от 6 мая 2011 г. N 352 "Об утверждении перечня услуг, которые являются необходимыми и обязательными для предоставления федеральными органами исполнительной власти государственных услуг и предоставляются организациями, участвующими в предоставлении государственных услуг, и определении размера платы за их оказание" (Собрание законодательства Российской Федерации, 2011, N 20, ст. 2829; 2012, N 14, ст. 1655, N 36, ст. 5022; 2013, N 52, ст. 7207; 2014, N 21, ст. 2712);

постановлением Правительства Российской Федерации от 16 мая 2011 г. N 373 "О разработке и утверждении административных регламентов исполнения государственных функций и административных регламентов предоставления государственных услуг" (Собрание законодательства Российской Федерации, 2011, N 22, ст. 3169; N 35, ст. 5092; 2012, N 28, ст. 3908, N 36, ст. 5003; N 50, ст. 7171; N 52, ст. 7507; 2014, N 5, ст. 506);

постановлением Правительства Российской Федерации от 7 июля 2011 г. N 553 "О порядке оформления и представления заявлений и иных документов, необходимых для предоставления государственных и (или) муниципальных услуг, в форме электронных документов" (Собрание законодательства Российской Федерации, 2011, N 29, ст. 4479);

постановлением Правительства Российской Федерации от 21 марта 2012 г. N 218 "О Федеральной службе по интеллектуальной собственности" (Собрание законодательства Российской Федерации, 2012, N 14, ст. 1627, N 27, ст. 3766; N 51, ст. 7227; 2013, N 5, ст. 391; N 8, ст. 851; N 23, ст. 2923; N 45, ст. 5822; 2014, N 49, ст. 6957; 2015, N 2, ст. 491; Официальный интернет-портал правовой информации http://www.pravo.gov.ru, 14 сентября 2015 г., N 00012015091140032);

постановлением Правительства Российской Федерации от 25 июня 2012 г. N 634 "О видах электронной подписи, использование которых допускается при обращении за получением государственных и муниципальных услуг" (Собрание законодательства Российской Федерации, 2012, N 27, ст. 3744; 2013, N 45, ст. 5807) (далее - постановление от 25 июня 2012 г. N 634);

постановлением Правительства Российской Федерации от 16 августа 2012 г. N 840 "О порядке подачи и рассмотрения жалоб на решения и действия (бездействие) федеральных органов исполнительной власти и их должностных лиц, федеральных государственных служащих, должностных лиц государственных внебюджетных фондов Российской Федерации, а также Государственной корпорации по атомной энергии "Росатом" и ее должностных лиц" (Собрание законодательства Российской Федерации, 2012, N 35, ст. 4829; 2014, N 50, ст. 7113);

постановлением Правительства Российской Федерации от 25 августа 2012 г. N 852 "Об утверждении Правил использования усиленной квалифицированной электронной подписи при обращении за получением государственных и муниципальных услуг и о внесении изменения в Правила разработки и утверждения административных регламентов предоставления государственных услуг" (Собрание законодательства Российской Федерации, 2012, N 36, ст. 4903; 2014, N 50, ст. 7113);

приказом Федерального казначейства от 30 ноября 2012 г. N 19н "Об утверждении Порядка ведения Государственной информационной системы о государственных и муниципальных платежах", зарегистрированным в Минюсте России 25 декабря 2012 г., регистрационный N 26329;

приказом Минкомсвязи России от 31 июля 2014 г. N 234 "Об утверждении Правил оказания услуг почтовой связи", зарегистрированным в Минюсте России 26 декабря 2014 г., регистрационный N 35442;

приказом Минэкономразвития России от 30 сентября 2015 г. N 701 "Об утверждении Правил составления, подачи и рассмотрения документов, являющихся основанием для совершения юридически значимых действий по государственной регистрации полезных моделей, и их форм, Требований к документам заявки на выдачу патента на полезную модель, Состава сведений о выдаче патента на полезную модель, публикуемых в официальном бюллетене Федеральной службы по интеллектуальной собственности, Состава сведений, указываемых в форме патента на полезную модель, формы патента на полезную модель, зарегистрированным в Минюсте России ______ 2015 г., регистрационный N ______.

Исчерпывающий перечень документов, необходимых в соответствии с нормативными правовыми актами для предоставления государственной услуги и услуг, которые являются необходимыми и обязательными для предоставления государственной услуги, подлежащих представлению заявителем, способы их получения заявителем, в том числе в электронной форме, порядок их представления

17. Для предоставления государственной услуги в части государственной регистрации полезной модели, выдачи патента заявителем представляются документы, указанные в пункте 1 Требований к документам заявки на выдачу патента на полезную модель, утвержденных приказом Минэкономразвития России (далее - Требования к документам заявки).

18. Для предоставления государственной услуги в части выдачи дубликата патента заявителем подается ходатайство о выдаче дубликата патента по форме, установленной в приложении N 17 к Правилам.

19. В ходе предоставления государственной услуги заявитель, при необходимости, представляет в Роспатент заявления и ходатайства, указанные в пункте 3 Правил.

20. Заявления и ходатайства, указанные в пункте 19 Регламента, представляются в соответствии с пунктами 4 - 11 Правил.

21. Документы, необходимые для предоставления государственной услуги, представляются в Роспатент в порядке в соответствии с пунктом 12 Правил.

22. Документы, предусмотренные пунктами 17 - 19 Регламента, могут быть представлены в электронной форме с соблюдением требований, предусмотренных пунктами 47 - 52 Регламента.

Исчерпывающий перечень документов, необходимых в соответствии с нормативными правовыми актами для предоставления государственной услуги, которые находятся в распоряжении государственных органов, органов местного самоуправления и иных органов, участвующих в предоставлении государственных или муниципальных услуг, и которые заявитель вправе представить, а также способы их получения заявителями, в том числе в электронной форме, порядок их представления

23. Исчерпывающий перечень документов, необходимых в соответствии с нормативными правовыми актами для предоставления государственной услуги, которые находятся в распоряжении государственных органов, органов местного самоуправления и иных органов, участвующих в предоставлении государственных или муниципальных услуг, и которые заявитель вправе представить:

- выписка из Единого государственного реестра юридических лиц уполномоченного федерального органа исполнительной власти, осуществляющего государственную регистрацию юридических лиц, подтверждающая изменение наименования или адреса места нахождения заявителя, патентообладателя;

- документ, подтверждающий уплату пошлины.

24. Заявитель вправе по собственной инициативе представить документы, указанные в пункте 23 Регламента.

В случае если указанные документы не приложены, Роспатент на основе приведенных в заявлении идентификаторов получает необходимые сведения через единую систему межведомственного электронного взаимодействия в государственных органах и подведомственных им организациях, перечисленных в пункте 23 Регламента, или из реестров этих органов.

25. Роспатент не вправе требовать от заявителя:

- представления документов и информации или осуществления действий, представление или осуществление которых не предусмотрено нормативными правовыми актами, регулирующими отношения, возникающие в связи с предоставлением государственной услуги;

- представления документов и информации, которые в соответствии с нормативными правовыми актами Российской Федерации, нормативными правовыми актами субъектов Российской Федерации и муниципальными правовыми актами находятся в распоряжении государственных органов, предоставляющих государственную услугу, иных государственных органов, органов местного самоуправления и (или) подведомственных государственным органам и органам местного самоуправления организаций, участвующих в предоставлении государственных или муниципальных услуг, за исключением документов, указанных в части 6 статьи 7 Закона от 27 июля 2010 г. N 210-ФЗ.

Исчерпывающий перечень оснований для отказа в приеме документов, необходимых для предоставления государственной услуги

26. Исчерпывающий перечень оснований для отказа в приеме заявки содержится в пункте 13 Правил.

Исчерпывающий перечень оснований для приостановления или отказа в предоставлении государственной услуги

27. Приостановление предоставления государственной услуги допускается:

- во исполнение принятых в соответствии с законодательством Российской Федерации судебных актов, предусматривающих обеспечительные меры в отношении полезной модели, или в связи с исполнением такого судебного акта в соответствии с законодательством Российской Федерации;

- если в результате экспертизы заявки выявлена заявка с более ранней датой приоритета, в которой раскрыта полезная модель, идентичная заявленной, на основании согласия заявителя с предложением Роспатента приостановить рассмотрение заявки до принятия решения по заявке с более ранней датой приоритета.

28. Основания для отказа в предоставлении государственной услуги Регламентом не предусмотрены.

Перечень услуг, которые являются необходимыми и обязательными для предоставления государственной услуги, в том числе сведения о документе (документах), выдаваемом (выдаваемых) организациями, участвующими в предоставлении государственной услуги

29. Услуги, которые являются необходимыми и обязательными для предоставления государственной услуги, и документы, выдаваемые организациями, участвующими в предоставлении государственной услуги, нормативными правовыми актами не предусмотрены.

Порядок, размер и основания взимания государственной пошлины или иной платы, взимаемой за предоставление государственной услуги

30. Перечень юридически значимых действий, связанных с предоставлением государственной услуги, за совершение которых взимаются патентные пошлины, их размеры, порядок и сроки уплаты, а также основания для освобождения от уплаты пошлин, уменьшения их размеров, отсрочки их уплаты или возврата установлены Положением о пошлинах.

31. Пошлины взимаются:

1) за регистрацию заявки и принятие решения по результатам экспертизы заявки - 850 руб. + 100 руб. за каждый пункт формулы полезной модели свыше 25 (подпункт 1.2 приложения к Положению о пошлинах);

2) за внесение в формулу полезной модели пункта, отсутствующего в ранее предложенной заявителем и принятой к рассмотрению формуле полезной модели, по истечении двух месяцев с даты подачи заявки - 650 руб. за каждый новый пункт формулы (подпункт 1.6 приложения к Положению о пошлинах);

3) за преобразование заявки в заявку на изобретение - 850 руб. + 200 руб. за каждый пункт формулы свыше 25 (подпункт 1.10 приложения к Положению о пошлинах);

4) за продление срока ответа на запрос экспертизы или на уведомление о необходимости представления сообщения о выборе заявки, по которой может быть выдан патент (за каждый месяц продления, но не свыше 6 месяцев), - 200 руб., от шести до десяти месяцев - 400 руб. (подпункт 1.12 приложения к Положению о пошлинах);

5) за восстановление пропущенного срока представления запрашиваемых дополнительных материалов или подачи возражения в палату по патентным спорам Роспатента:

- если ходатайство подано в течение шести месяцев - 650 рублей;

- если ходатайство подано по истечении шести месяцев - 2600 руб. (подпункт 1.13 приложения к Положению о пошлинах);

6) за регистрацию полезной модели и выдачу патента - 3250 руб. (подпункт 1.14 приложения к Положению о пошлинах);

7) за внесение изменений в документы заявки в случае передачи права на получение патента - 400 руб. (подпункт 1.18 приложения к Положению о пошлинах);

8) за продление срока подачи заявки с испрашиванием конвенционного приоритета - 400 руб. (подпункт 1.23 приложения к Положению о пошлинах);

9) за выдачу дубликата патента - 1350 руб. (подпункт 1.25 приложения к Положению о пошлинах);

10) за подготовку, заверение и выдачу копий патента, материалов из дела заявки - 550 руб. (подпункт 1.27 приложения к Положению о пошлинах);

11) за установление уровня техники для оценки патентоспособности полезной модели и составление отчета об информационном поиске (по ходатайству заявителя или третьего лица) - 2050 руб. + 1650 руб. за каждый независимый пункт формулы полезной модели свыше 1 (подпункт 1.29 приложения к Положению о пошлинах).

32. В случае подачи заявки в электронном виде размер пошлины, предусмотренной подпунктом 1 пункта 31 Регламента, уменьшается на 15 процентов (пункт 6.1 Положения о пошлинах).

Порядок, размер и основания взимания платы за предоставление услуг, которые являются необходимыми и обязательными для предоставления государственной услуги, включая информацию о методике расчета размера такой платы

33. Платные услуги, которые являются необходимыми и обязательными для предоставления государственной услуги, нормативными правовыми актами не предусмотрены.

Максимальный срок ожидания в очереди при подаче запроса о предоставлении государственной услуги и при получении результата предоставления такой услуги

34. Максимальный срок ожидания в очереди при подаче в окно приема документов и при получении результата предоставления государственной услуги составляет пятнадцать минут.

Срок и порядок регистрации запроса заявителя о предоставлении государственной услуги, в том числе в электронной форме

35. Поступившая в Роспатент заявка регистрируется при отсутствии оснований для отказа в ее приеме, указанных в пункте 13 Правил.

Регистрация заявки включает присвоение заявке регистрационного номера и указание на заявлении о выдаче патента даты поступления заявки (даты ее регистрации) и производится в течение двух рабочих дней с даты приема заявки и прилагаемых к ней документов Роспатентом.

Требования к помещениям, в которых предоставляется государственная услуга, услуга, предоставляемая организацией, участвующей в предоставлении государственной услуги, к месту ожидания и приема заявителей, размещению и оформлению визуальной, текстовой и мультимедийной информации о порядке предоставления таких услуг

36. На зданиях Роспатента и ФИПС рядом со входом в помещения, в которых предоставляется государственная услуга, размещается вывеска, содержащая информацию о полном наименовании Роспатента, ФИПС, режиме их работы, а также о справочных номерах телефонов.

37. Прием документов и выдача результатов предоставления государственной услуги осуществляется в специально выделенном для этих целей помещении, расположенном на нижнем этаже здания, имеющем окно приема документов и места ожидания, оборудованные стульями или кресельными секциями в количестве, соответствующем фактической нагрузке приема и выдачи документов, но не менее трех мест.

38. Обслуживание лиц с ограниченными возможностями здоровья осуществляется в специально выделенном для этих целей помещении, расположенном на нижнем этаже здания, оборудованном пандусами, специальными ограждениями и перилами, обеспечивающими беспрепятственное передвижение и разворот инвалидных колясок, столами, размещенными в стороне от входа для беспрепятственного подъезда и разворота колясок.

39. Предоставление справок и консультаций осуществляется в специально выделенном для этих целей помещении консультационно-справочного пункта Роспатента, ФИПС, расположенного на нижнем этаже здания.

40. Проведение экспертных совещаний и переговоров осуществляется в специально выделенных для этих целей комнатах, расположенных на втором и более высоких этажах зданий, снабженных лифтами в количестве не менее двух.

41. Помещения, предназначенные для ожидания в очереди приема или выдачи документов, обслуживания лиц с ограниченными возможностями здоровья, предоставления справок и консультаций, проведения экспертных совещаний и переговоров должны соответствовать требованиям комфортности условий пребывания в них заявителей и иметь вывески, указывающие на их назначение.

42. Визуальная, текстовая и мультимедийная информация о порядке предоставления государственной услуги размещается на информационных стендах или информационных терминалах в помещениях для ожидания и приема граждан, а также на интернет-сайте Роспатента.

43. Оформление визуальной, текстовой и мультимедийной информации о порядке предоставления государственной услуги должно соответствовать оптимальному зрительному и слуховому восприятию этой информации заявителями.

Показатели доступности и качества государственной услуги, в том числе количество взаимодействий заявителя с должностными лицами при предоставлении государственной услуги и их продолжительность, возможность получения государственной услуги в многофункциональном центре предоставления государственных и муниципальных услуг, возможность получения информации о ходе предоставления государственной услуги, в том числе с использованием информационно-телекоммуникационных технологий

44. Показатели доступности государственной услуги:

1) возможность подачи заявки на полезную модель и документов, необходимых для предоставления государственной услуги, а также получения информации о ходе предоставления государственной услуги, в том числе с использованием информационно-коммуникационных технологий;

2) количество взаимодействий заявителя с должностными лицами при предоставлении государственной услуги и их продолжительность.

45. Показатели качества государственной услуги:

1) достоверность предоставляемой заявителям информации о ходе предоставления государственной услуги;

2) удовлетворенность заявителей качеством государственной услуги;

3) соблюдение сроков предоставления государственной услуги;

4) отсутствие обоснованных жалоб со стороны заявителей на некорректное, невнимательное отношение должностных лиц к заявителям.

Иные требования, в том числе учитывающие особенности предоставления государственной услуги в многофункциональных центрах предоставления государственных и муниципальных услуг и особенности предоставления государственной услуги в электронной форме

46. Предоставление государственной услуги в многофункциональных центрах предоставления государственных и муниципальных услуг не предусмотрено.

47. Документы заявки, подаваемые в связи с предоставлением государственной услуги в электронной форме, представляются через интернет-сайт Роспатента или Единый портал государственных услуг.

Технические требования к подаче заявки и иных документов через интернет-сайт Роспатента или Единый портал государственных услуг приведены на интернет-сайтах Роспатента, ФИПС.

48. При предоставлении государственной услуги в электронной форме используются классы средств электронной подписи, которые допускаются к использованию при обращении за получением государственной услуги, оказываемой с применением электронной подписи в соответствии с законодательством Российской Федерации.

49. Виды электронных подписей, использование которых допускается при обращении за получением государственных услуг, и порядок их использования установлены постановлением от 25 июня 2012 г. N 634.

50. Представление документов, необходимых для предоставления государственной услуги, в электронной форме осуществляется с учетом положений Правил и Требований к документам заявки.

51. Для подачи заявки в электронной форме необходимо получить сертификат усиленной квалифицированной электронной подписи (ЭП) в удостоверяющем центре, включенном в Перечень уполномоченных удостоверяющих центров единой системы удостоверяющих центров, сформированный Минкомсвязью России (далее - Перечень УЦ ЕС УЦ), в том числе Удостоверяющем центре ФИПС.

52. Информация о порядке получения сертификата ЭП в удостоверяющем центре, включенном в Перечень УЦ ЕС УЦ, а также о процедурах электронной подачи заявок, электронного взаимодействия с заявителем размещается на Едином портале государственных услуг, на интернет-сайтах Роспатента, ФИПС в разделе "Электронное взаимодействие с заявителями".

III. Состав, последовательность и сроки выполнения административных процедур (действий), требования к порядку их выполнения

Исчерпывающий перечень административных процедур

53. Предоставление государственной услуги включает следующие административные процедуры:

1) прием и регистрация заявки;

2) проверка уплаты пошлины и формальная экспертиза заявки;

3) экспертиза заявки по существу;

4) рассмотрение ходатайств;

5) государственная регистрация полезной модели в Государственном реестре, публикация сведений о выдаче патента и выдача патента;

6) выдача дубликата патента.

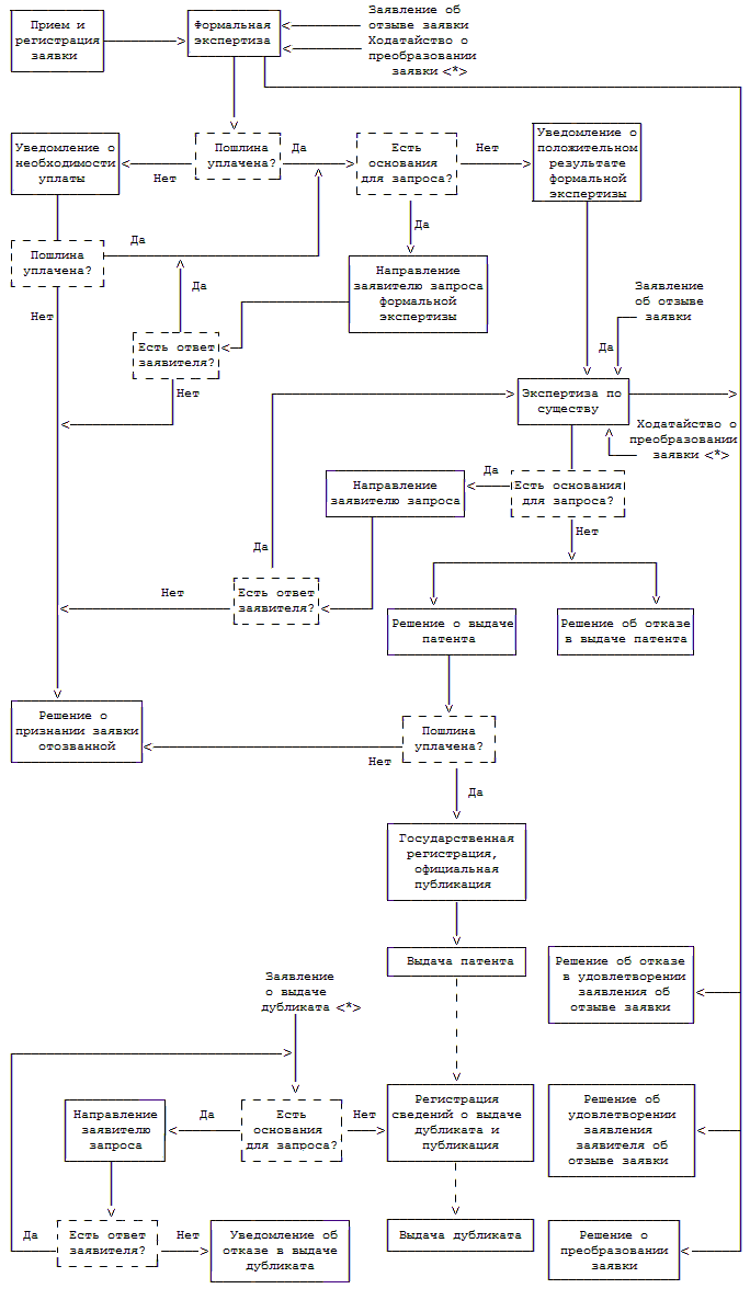
Блок-схема предоставления государственной услуги приведена в приложении к Регламенту.

Административная процедура приема и регистрации заявки

54. Основанием для начала административной процедуры, предусмотренной подпунктом 1 пункта 53 Регламента, является представление заявки в Роспатент.

Административная процедура включает следующие административные действия:

1) прием заявки;

2) регистрация заявки.

55. Административное действие, предусмотренное подпунктом 1 пункта 54 Регламента, включает проверку отсутствия оснований для отказа в приеме заявки, указанных в пункте 13 Правил.

56. Максимальный срок приема заявки при представлении заявки в соответствии с подпунктом 1 пункта 9 Правил составляет пятнадцать минут.

Максимальный срок приема заявки при представлении заявки в соответствии с подпунктами 2 - 5 пункта 9 Правил составляет три рабочих дня.

57. Административное действие, предусмотренное подпунктом 2 пункта 54 Регламента, включает указание на заявлении о выдаче патента даты поступления заявки (дату ее регистрации) и присвоение заявке регистрационного номера и указание даты поступления заявки, направление заявителю уведомления о приеме и регистрации заявки с копией первого листа заявления и указанием регистрационного номера заявки и даты поступления заявки или об отказе в приеме и регистрации заявки.

58. Максимальный срок регистрации заявки составляет два рабочих дня с даты приема заявки.

59. Административные действия, предусмотренные пунктом 54 Регламента, осуществляются сотрудниками, к компетенции которых отнесены прием и регистрация входящей корреспонденции.

60. Заявка регистрируется при отсутствии оснований для отказа в приеме заявки, указанных в пункте 13 Правил.

Заявителю отказывается в приеме и регистрации заявки, если в результате проверки установлено наличие хотя бы одного из оснований для отказа в приеме заявки, указанных в пункте 13 Правил.

61. Результатами административной процедуры являются:

1) прием и регистрация заявки, направление заявителю уведомления о приеме и регистрации заявки с копией первого листа заявления с указанием регистрационного номера заявки и даты поступления заявки, передача заявки в подразделение, осуществляющее формальную экспертизу заявки, в срок не позднее первого рабочего дня, следующего за днем завершения административной процедуры;

2) отказ в приеме и регистрации документов заявки и направление заявителю уведомления об отказе в приеме и регистрации заявки с указанием основания для отказа в течение пяти рабочих дней с даты поступления заявки в Роспатент.

62. Результат административной процедуры приема и регистрации фиксируется:

1) в случае приема и регистрации заявки в виде даты поступления заявки и ее регистрационного номера:

- на бланке заявления;

- на интернет-сайтах Роспатента, ФИПС;

2) в случае отказа в приеме заявки (документов, представленных в качестве заявки) в виде даты поступления непринятых документов, их входящего номера и количества листов:

- в журнале учета непринятых документов;

- в уведомлении об отказе в приеме и регистрации заявки (документов, представленных в качестве заявки), направляемом заявителю.

63. Принятая и зарегистрированная заявка, непринятая заявка возврату не подлежат, за исключением корреспонденции, обозначенной заявителем как корреспонденция, содержащая сведения о коммерческой тайне.

Корреспонденция, обозначенная заявителем как корреспонденция, содержащая сведения о коммерческой тайне, возвращается без вскрытия.

Административная процедура проверки уплаты пошлины и формальной экспертизы заявки

64. Основанием для начала административной процедуры, предусмотренной подпунктом 2 пункта 53 Регламента, является передача заявки из подразделения, осуществляющего прием и регистрацию заявок, в подразделение, осуществляющее формальную экспертизу.

65. Административная процедура включает следующие административные действия по:

1) проверке уплаты пошлины, предусмотренной подпунктом 1 пункта 31 Регламента;

2) проверке наличия документов, необходимых для предоставления государственной услуги, предусмотренных пунктом 1 Требований к документам заявки, и соблюдения предъявляемых к ним законодательством Российской Федерации требований;

3) рассмотрению представленных заявителем по запросу Роспатента исправленных или недостающих документов;

4) рассмотрению заявления об отзыве заявки, если такое заявление подано заявителем;

5) рассмотрению заявления о преобразовании заявки в заявку на изобретение или в заявку на промышленный образец.

66. Административное действие, предусмотренное подпунктом 1 пункта 65 Регламента, состоит в проверке уплаты пошлины в размере и порядке, установленных Положением о пошлинах.

Проверка проводится посредством межведомственного информационного взаимодействия Роспатента с Федеральным казначейством. При проведении проверки используется информация, содержащаяся в Государственной информационной системе о государственных и муниципальных платежах, в документах заявки и в копии документа, подтверждающего уплату патентной пошлины, если таковая представлена заявителем по собственной инициативе.

67. Максимальный срок выполнения административного действия, предусмотренного подпунктом 1 пункта 65 Регламента, составляет две недели со дня поступления заявки в подразделение, осуществляющее формальную экспертизу заявок.

68. Административное действие, предусмотренное подпунктом 1 пункта 65 Регламента, осуществляется сотрудником, к компетенции которого отнесена проверка уплаты пошлин в размере и порядке, установленных Положением о пошлинах.

69. Если в результате проверки уплаты пошлины уплата пошлины подтверждена в размере и порядке, установленных Положением о пошлинах, по заявке осуществляется административное действие, предусмотренное подпунктом 2 пункта 65 Регламента.

70. Если в результате проверки уплаты пошлины выявлено, что пошлина в размере и порядке, установленных Положением о пошлинах, не уплачена, заявителю направляется уведомление о необходимости в двухмесячный срок со дня направления указанного уведомления уплатить пошлину в установленном Положением о пошлинах размере и указанием права заявителя представить по собственной инициативе копию документа, подтверждающего уплату пошлины.

71. По истечении установленного для уплаты пошлины срока, указанного в пункте 70 Регламента, осуществляется повторная проверка уплаты пошлины.

72. Максимальный срок повторной проверки уплаты пошлины составляет две недели со дня истечения двухмесячного срока для уплаты пошлины.

73. Если в результате повторной проверки уплаты пошлины установлено, что пошлина уплачена в размере и порядке, установленных Положением о пошлинах, по заявке осуществляется административное действие, предусмотренное подпунктом 2 пункта 65 Регламента.

74. Административное действие, предусмотренное подпунктом 2 пункта 65 Регламента, включает проверку наличия документов, необходимых для предоставления государственной услуги, предусмотренных пунктом 1 Требований к документам заявки, соблюдения предъявляемых к ним законодательством Российской Федерации требований.

75. Максимальный срок выполнения административного действия, предусмотренного подпунктом 2 пункта 65 Регламента, составляет два месяца со дня подтверждения факта уплаты пошлины в размере и порядке, установленных Положением о пошлинах.

76. Административное действие, предусмотренное подпунктом 2 пункта 65 Регламента, осуществляется государственными экспертами по интеллектуальной собственности, к компетенции которых отнесено выполнение подготовительных работ, связанных с принятием решений по результатам формальной экспертизы заявки.

77. Если в результате проверки, предусмотренной пунктом 74 Регламента, установлено, что все документы, необходимые для предоставления государственной услуги, представлены и соответствуют предъявляемым к ним законодательством Российской Федерации требованиям, по заявке подготавливается уведомление о завершении формальной экспертизы заявки с положительным результатом с указанием в уведомлении классификационного индекса, установленного в соответствии с Международной патентной классификацией (МПК), учрежденной Страсбургским соглашением о Международной патентной классификации от 24 марта 1971 г., и даты подачи заявки.

78. Если в результате проверки, предусмотренной пунктом 74 Регламента, установлено, что документы, необходимые для предоставления государственной услуги, не представлены и (или) не соответствуют предъявляемым к ним законодательством Российской Федерации требованиям, заявителю в срок, не превышающий двух месяцев со дня подтверждения уплаты пошлины в размере и порядке, установленных Положением о пошлинах, направляется запрос с указанием выявленного несоответствия, ссылок на положения соответствующих нормативных правовых актов и предложением представить исправленные или недостающие документы в течение трех месяцев со дня направления указанного запроса.

79. Если в результате проверки, предусмотренной пунктом 74 Регламента, установлено, что заявка оформлена с нарушением требования единства полезной модели, заявителю направляется уведомление о нарушении требования единства полезной модели, в котором предлагается сообщить в течение трех месяцев со дня направления указанного уведомления, какая из заявленных полезных моделей должна рассматриваться, и, при необходимости, внести изменения в заявку.

В случае если заявителю направляется запрос, предусмотренный пунктом 78 Регламента, указанное в абзаце первом настоящего пункта предложение включается в указанный запрос.

80. Административное действие, предусмотренное подпунктом 3 пункта 65 Регламента, осуществляется в случае представления заявителем ответа на запрос, предусмотренный пунктом 78 Регламента, и (или) уведомление, предусмотренное пунктом 79 Регламента.

Документы, представленные заявителем с нарушением положений пункта 1 статьи 1378 Кодекса, приобщаются к документам заявки и рассматриваются при подготовке очередного запроса, уведомления или решения, направляемого заявителю.

81. Административное действие, предусмотренное подпунктом 3 пункта 65 Регламента, включает проверку соблюдения установленного законодательством Российской Федерации срока представления исправленных или недостающих документов и (или) ответа на уведомление, предусмотренное пунктом 79 Регламента, проверку наличия запрашиваемых исправленных или недостающих документов и соблюдения предъявляемых к ним законодательством Российской Федерации требований, рассмотрение ответа на уведомление, предусмотренное пунктом 79 Регламента.

82. Максимальный срок выполнения административного действия, предусмотренного подпунктом 3 пункта 65 Регламента, составляет два месяца с даты поступления исправленных или недостающих документов и (или) ответа на уведомление, предусмотренное пунктом 79 Регламента.

83. Административное действие, предусмотренное подпунктом 3 пункта 65 Регламента, осуществляется государственными экспертами по интеллектуальной собственности, указанными в пункте 76 Регламента.

84. Если заявитель в установленный в пункте 79 Регламента срок не представит ответ на уведомление, указанное в пункте 79 Регламента, заявитель уведомляется о том, что в ходе экспертизы заявки по существу будет рассматриваться полезная модель, представленная в формуле полезной модели первой.

85. Административное действие, предусмотренное подпунктом 4 пункта 65 Регламента, осуществляется в случае подачи заявителем заявления об отзыве заявки и включает проверку соблюдения срока подачи заявления об отзыве заявки, установленного в подпункте 13 пункта 3 Правил, предъявляемых к заявлению об отзыве заявке требований законодательства Российской Федерации.

Административные действия, предусмотренные Регламентом и не связанные с рассмотрением заявления об отзыве заявки, в период с даты поступления заявления об отзыве заявки до даты принятия решения по заявлению об отзыве заявки не осуществляются.

Если по заявлению об отзыве заявки принимается решение об отказе в удовлетворении заявления, по заявке осуществляются административные действия в предусмотренном Регламентом порядке.

86. В случае если заявление об отзыве заявки не удовлетворяет требованиям законодательства Российской Федерации, заявителю направляется уведомление о необходимости представить в течение трех месяцев со дня направления указанного уведомления дополнительные материалы.

87. Максимальный срок выполнения административного действия, предусмотренного подпунктом 4 пункта 65 Регламента, составляет две недели с даты поступления заявления об отзыве заявки.

Максимальный срок проверки дополнительных материалов, представленных в ответ на уведомление, предусмотренное пунктом 86 Регламента, составляет две недели с даты их поступления в Роспатент.

88. Административное действие, предусмотренное подпунктом 4 пункта 65 Регламента, осуществляется государственными экспертами по интеллектуальной собственности, указанными в пункте 76 Регламента.

89. Административное действие, предусмотренное подпунктом 5 пункта 65 Регламента, осуществляется, если заявителем подано заявление о преобразовании заявки в заявку на изобретение или в заявку на промышленный образец, и включает проверку:

- уплаты пошлины, предусмотренной подпунктом 3 пункта 31 Регламента, с учетом положений пунктов 65 - 71 Регламента;

- соблюдения срока подачи заявления о преобразовании заявки в заявку на изобретение или в заявку на промышленный образец;

- наличия заявления о выдаче патента на изобретение или заявления о выдаче патента на промышленный образец;

- соответствия заявления о преобразовании заявки в заявку на изобретение или в заявку на промышленный образец требованиям законодательства Российской Федерации;

- возможности сохранения приоритета и даты подачи заявки при преобразовании заявки в заявку на изобретение или в заявку на промышленный образец.

Административные действия, предусмотренные Регламентом, не связанные с рассмотрением заявления о преобразовании заявки в заявку на изобретение или в заявку на промышленный образец, в период с даты поступления указанного заявления до даты принятия решения по заявлению о преобразовании заявки в заявку на изобретение или в заявку на промышленный образец не осуществляются.

Если по заявлению о преобразовании заявки в заявку на изобретение или в заявку на промышленный образец принимается решение об отказе в удовлетворении заявления о преобразовании заявки в заявку на изобретение или в заявку на промышленный образец, по заявке осуществляются административные действия в предусмотренном настоящим Регламентом порядке.

90. Если при рассмотрении заявления о преобразовании заявки в заявку на изобретение или в заявку на промышленный образец выявлено отсутствие заявления о выдаче патента на изобретение или заявления о выдаче патента на промышленный образец или несоответствие заявления о преобразовании заявки в заявку на изобретение или в заявку на промышленный образец требованиям законодательства Российской Федерации, заявителю направляется уведомление о необходимости представить в течение трех месяцев со дня направления указанного уведомления дополнительные материалы.

91. Максимальный срок выполнения административного действия, предусмотренного подпунктом 5 пункта 65 Регламента, составляет два месяца и две недели с даты поступления заявления о преобразовании заявки в заявку на изобретение или в заявку на промышленный образец.

Максимальный срок проверки дополнительных материалов, представленных в ответ на уведомление, указанное в пункте 90 Регламента, составляет два месяца с даты их поступления.

92. Административное действие, предусмотренное подпунктом 5 пункта 65 Регламента, осуществляется государственными экспертами по интеллектуальной собственности, к компетенции которых отнесено проведение экспертизы заявки на изобретение или заявки на промышленный образец.

93. По результатам административной процедуры проверки уплаты пошлины и формальной экспертизы принимается решение о завершении формальной экспертизы с положительным результатом, если выполнены следующие требования:

а) патентная пошлина за регистрацию заявки и принятие решения по результатам экспертизы заявки уплачена в размере и порядке, установленных Положением о пошлинах;

б) документы, необходимые для предоставления государственной услуги, заявителем представлены, в том числе по запросу, уведомлению, предусмотренным пунктами 78, 79 Регламента, в установленный законодательством Российской Федерации срок и соответствуют предъявляемым к ним законодательством Российской Федерации требованиям.

94. По результатам административной процедуры проверки уплаты пошлины и формальной экспертизы принимается решение о признании заявки на полезную модель отозванной при наличии хотя бы одного из указанных ниже условий:

а) патентная пошлина за регистрацию заявки и принятие решения по результатам экспертизы заявки не уплачена в размере и порядке, установленных Положением о пошлинах;

б) документы, необходимые для предоставления государственной услуги, заявителем не представлены, в том числе по запросу, уведомлению, предусмотренным пунктами 78, 79 настоящего Регламента, в установленный законодательством Российской Федерации срок.

95. По результатам административной процедуры проверки уплаты пошлины и формальной экспертизы принимается решение об удовлетворении заявления об отзыве заявки, поданного заявителем, при соблюдении предъявляемых к заявлению об отзыве заявки требований законодательства Российской Федерации.

По результатам административной процедуры проверки уплаты пошлины и формальной экспертизы принимается решение об отказе в удовлетворении заявления об отзыве заявки, поданного заявителем, в случае если заявление об отзыве заявки не соответствует требованиям законодательства Российской Федерации.

96. По результатам административной процедуры проверки уплаты пошлины и формальной экспертизы принимается решение об удовлетворении заявления о преобразовании заявки на полезную модель в заявку на изобретение или в заявку на промышленный образец, если:

а) патентная пошлина за преобразование заявки на полезную модель в заявку на изобретение уплачена в размере и порядке, установленных Положением о пошлинах;

б) соблюден срок подачи заявления о преобразовании заявки на полезную модель в заявку на изобретение или в заявку на промышленный образец, установленный в подпункте 14 пункта 3 Правил;

в) документы, необходимые для преобразования заявки на полезную модель в заявку на изобретение или в заявку на промышленный образец, представлены и соответствуют предъявляемым к ним законодательством Российской Федерации требованиям.

По результатам административной процедуры проверки уплаты пошлины и формальной экспертизы принимается решение об отказе в удовлетворении заявления о преобразовании заявки на полезную модель в заявку на изобретение или в заявку на промышленный образец, если не соблюдено хотя бы одно из условий, указанных в абзацах втором - четвертом настоящего пункта.

97. Результат административной процедуры проверки уплаты пошлины и формальной экспертизы и порядок передачи результата:

1) завершение формальной экспертизы с положительным результатом, направление заявителю уведомления о положительном результате формальной экспертизы, передача заявки в подразделение, к компетенции которого относится проведение экспертизы заявки на полезную модель по существу, не позднее первого рабочего дня, следующего за днем завершения административной процедуры;

2) принятие и направление заявителю решения о признании заявки отозванной;

3) принятие и направление заявителю решения об удовлетворении заявления об отзыве заявки;

4) принятие и направление заявителю решения об удовлетворении заявления о преобразовании заявки в заявку на изобретение или в заявку на промышленный образец и передача преобразованной заявки в структурное подразделение, к компетенции которого относится формальная экспертиза заявок на изобретения или заявок на промышленные образцы не позднее первого рабочего дня, следующего за днем завершения формальной экспертизы.

98. Решения Роспатента, указанные в подпунктах 2 - 4 пункта 97 настоящего Регламента, принимаются руководителем Роспатента или уполномоченным им заместителем руководителя, руководителем структурного подразделения Роспатента или его заместителем.

99. Результат административной процедуры проверки уплаты пошлины и формальной экспертизы фиксируется:

- в уведомлении о положительном результате формальной экспертизы;

- в решении о признании заявки отозванной;

- в решении об удовлетворении заявления об отзыве заявки;

- в решении об удовлетворении заявления о преобразовании заявки в заявку на изобретение или в заявку на промышленный образец;

- на интернет-сайтах Роспатента, ФИПС.

Административная процедура экспертизы заявки по существу

100. Основанием для начала административной процедуры, предусмотренной подпунктом 3 пункта 53 Регламента, является завершение формальной экспертизы с положительным результатом и передача заявки из подразделения, осуществляющего формальную экспертизу заявок, в подразделение, осуществляющее экспертизу заявок по существу.

101. Административная процедура включает следующие административные действия по:

1) проверке соответствия полезной модели требованиям законодательства Российской Федерации;

2) рассмотрению представленных заявителем по запросу Роспатента дополнительных материалов;

3) рассмотрению заявления об отзыве заявки, если такое заявление подано заявителем;

4) рассмотрению заявления о преобразовании заявки в заявку на изобретение или в заявку на промышленный образец, если такое заявление подано заявителем.

102. Административное действие, предусмотренное подпунктом 1 пункта 101 Регламента, включает проверку, предусмотренную пунктом 30 Правил.

103. Максимальный срок выполнения административного действия, предусмотренного подпунктом 1 пункта 101 Регламента, составляет девять месяцев со дня завершения формальной экспертизы с положительным результатом.

104. Административное действие, предусмотренное подпунктом 1 пункта 101 настоящего Регламента, осуществляется государственными экспертами по интеллектуальной собственности, к компетенции которых отнесено выполнение подготовительных работ, связанных с принятием решения по результатам экспертизы заявки по существу.

105. В случае если в результате проверки соответствия полезной модели требованиям законодательства Российской Федерации установлена необходимость представления заявителем дополнительных материалов, без которых проведение экспертизы заявки на полезную модель по существу или принятие решения о выдаче патента невозможно, заявителю направляется запрос с указанием оснований для запроса дополнительных материалов и предложением представить дополнительные материалы в течение трех месяцев со дня направления запроса.

106. Если установлено соответствие полезной модели требованиям законодательства Российской Федерации, но имеется другая не отозванная и не признанная отозванной заявка на идентичную полезную модель или изобретение, имеющие ту же самую дату приоритета, заявителю направляется уведомление с предложением представить сообщение о выборе заявителя, на имя которого должен быть выдан патент, определяемом соглашением между заявителями, и (или) заявки, по которой должен быть выдан патент в течение двенадцати месяцев со дня направления уведомления. Аналогичное уведомление направляется заявителю по заявке на идентичную полезную модель или изобретение.

107. Административное действие, предусмотренное подпунктом 2 пункта 101 Регламента, осуществляется в порядке, установленном пунктами 80 - 82 Регламента.

108. Административное действие, предусмотренное подпунктом 2 пункта 101 Регламента, осуществляется государственными экспертами по интеллектуальной собственности, указанными в пункте 104 Регламента.

109. Административное действие, предусмотренное подпунктом 3 пункта 101 Регламента, осуществляется в порядке, установленном пунктами 85 - 87 Регламента.

110. Административное действие, предусмотренное подпунктом 3 пункта 101 Регламента, осуществляется государственными экспертами по интеллектуальной собственности, указанными в пункте 104 Регламента.

111. Административное действие, предусмотренное подпунктом 4 пункта 101 Регламента, осуществляется в порядке, установленном пунктами 89 - 91 Регламента.

112. Административное действие, предусмотренное подпунктом 4 пункта 101 настоящего Регламента, осуществляется государственными экспертами по интеллектуальной собственности, указанными в пункте 92 Регламента.

113. По результатам административной процедуры экспертизы заявки по существу принимается решение о выдаче патента, если в результате проведения экспертизы заявки по существу установлено, что полезная модель соответствует требованиям, перечисленным в абзаце первом пункта 2 статьи 1390 Кодекса.

114. По результатам административной процедуры экспертизы заявки по существу принимается решение об отказе в выдаче патента, если в результате проведения экспертизы заявки по существу установлено, что полезная модель не соответствует хотя бы одному из требований, перечисленных в абзаце первом пункта 2 статьи 1390 Кодекса.

115. По результатам административной процедуры экспертизы заявки по существу принимается решение о признании заявки отозванной в случае, если заявителем не представлены запрашиваемые дополнительные материалы по запросу, предусмотренному пунктом 105 Регламента, или уведомлению, предусмотренному пунктом 106 Регламента.

116. По результатам административной процедуры экспертизы заявки по существу принимается решение об удовлетворении заявления об отзыве заявки, поданного заявителем, с учетом положений абзаца первого пункта 85 Регламента.

117. По результатам административной процедуры экспертизы заявки по существу принимается решение об удовлетворении заявления о преобразовании заявки в заявку на изобретение или в заявку на промышленный образец, если:

а) патентная пошлина за преобразование заявки в заявку на изобретение уплачена в размере и порядке, установленных Положением о пошлинах;

б) документы, необходимые для преобразования заявки в заявку на изобретение или в заявку на промышленный образец, представлены и соответствуют предъявляемым к ним законодательством Российской Федерации требованиям.

118. Результат административной процедуры экспертизы заявки по существу и порядок передачи результата:

1) принятие и направление заявителю решения о выдаче патента, передача заявки в подразделение, к компетенции которого относится проверка уплаты пошлин в размере и порядке, предусмотренных Положением о пошлинах;

2) принятие и направление заявителю решения об отказе в выдаче патента;

3) принятие и направление заявителю решения о признании заявки отозванной;

4) принятие и направление заявителю решения об удовлетворении заявления заявителя об отзыве заявки;

5) принятие и направление заявителю решения об удовлетворении заявления о преобразовании заявки в заявку на изобретение или в заявку на промышленный образец и передача заявки в структурное подразделение, к компетенции которого относится формальная экспертиза заявок на изобретения или заявок на промышленные образцы не позднее первого рабочего дня, следующего за днем завершения экспертизы заявки по существу.

119. Решения Роспатента, указанные в пункте 118 Регламента, принимаются руководителем Роспатента или уполномоченным им заместителем руководителя, руководителем структурного подразделения Роспатента или его заместителем.

120. Результат административной процедуры экспертизы заявки по существу фиксируется в решениях, указанных в пункте 118 Регламента, на интернет-сайтах Роспатента, ФИПС.

Административная процедура рассмотрения ходатайств

121. Основанием для начала административной процедуры, предусмотренной подпунктом 3 пункта 53 Регламента, является поступление в Роспатент соответствующего ходатайства, предусмотренного подпунктами 1 - 12, 15 - 17 пункта 3 Правил.

122. Административная процедура включает следующие административные действия:

1) по рассмотрению ходатайства, предусмотренного соответственно подпунктами 1, 3, 5, 7 - 9, 12, 15 - 17 пункта 3 Правил;

2) по рассмотрению ходатайства, предусмотренного соответственно подпунктами 2, 4, 6, 10, 11 пункта 3 Правил.

123. Административное действие, предусмотренное подпунктом 1 пункта 122 Регламента, включает:

1) проверку соблюдения срока подачи ходатайства, установленного соответственно абзацем первым пункта 4, пунктами 6, 8, 10 Правил;

2) проверку наличия документов, необходимых для удовлетворения ходатайства, и соблюдения предъявляемых к нему законодательством Российской Федерации требований;

3) проверку исправленных или недостающих документов, без которых удовлетворение ходатайства невозможно, представленных заявителем в ответ на уведомление о необходимости представления таких документов.

124. Максимальный срок выполнения административного действия, предусмотренного подпунктом 1 пункта 122 Регламента, составляет один месяц с даты поступления ходатайства в Роспатент.

125. Административное действие, предусмотренное подпунктом 1 пункта 122 Регламента, осуществляется сотрудниками, к компетенции которых отнесено выполнение подготовительных работ, связанных с рассмотрением и принятием решения по результатам рассмотрения ходатайств, предусмотренных подпунктами 1, 3, 5, 7 - 9, 12, 15 - 17 пункта 3 Правил.

126. В случае если при проверке наличия документов, необходимых для удовлетворения ходатайства, и соблюдения предъявляемых к ним законодательством Российской Федерации требований, установлено, что представлены не все документы, необходимые для удовлетворения ходатайства, либо представленные документы не соответствуют предъявляемым к ним законодательством Российской Федерации требованиям, заявителю направляется уведомление о необходимости представить исправленные или недостающие документы в течение трех месяцев со дня направления указанного уведомления.

127. Если запрашиваемые исправленные или недостающие документы поступили в установленный в пункте 126 Регламента срок, в течение месяца с даты их поступления в Роспатент проводится проверка указанных документов.

128. Административное действие, предусмотренное подпунктом 2 пункта 122 Регламента, включает:

1) проверку соблюдения срока подачи ходатайства, установленного соответственно абзацем вторым пункта 4, пунктами 5 - 7 Правил;

2) проверку уплаты пошлины, предусмотренной соответственно подпунктами 8, 2, 7, 4, 5 пункта 31 Регламента, за осуществление юридически значимого действия, указанного в ходатайстве;

3) проверку наличия документов, необходимых для удовлетворения ходатайства, и соблюдения предъявляемых к нему законодательством Российской Федерации требований;

4) проверку исправленных или недостающих документов, без которых удовлетворение ходатайства невозможно, представленных заявителем в ответ на уведомление о необходимости представления таких документов.

129. Максимальный срок выполнения административного действия, предусмотренного подпунктом 2 пункта 122 Регламента, составляет один месяц и две недели для ходатайств, предусмотренных подпунктами 2, 6, 10, 11 пункта 3 Правил, и два месяца и две недели для ходатайства, предусмотренного подпунктом 4 пункта 3 Правил.

130. Административное действие, предусмотренное подпунктом 2 пункта 122 Регламента, осуществляется сотрудниками, к компетенции которых отнесено выполнение подготовительных работ, связанных с рассмотрением и принятием решения по результатам рассмотрения ходатайств, предусмотренных подпунктами 2, 4, 6, 10, 11 пункта 3 Правил, совместно с сотрудником, к компетенции которого отнесена проверка уплаты пошлин в размере и порядке, установленных Положением о пошлинах.

131. Если в результате проверки уплаты пошлины выявлено, что пошлина в размере и порядке, установленных Положением о пошлинах, не уплачена, заявителю направляется уведомление о необходимости в двухмесячный срок со дня направления указанного уведомления уплатить пошлину в установленном Положением о пошлинах размере с указанием права заявителя представить по собственной инициативе копию документа, подтверждающего уплату патентной пошлины.

132. По истечении срока, установленного для уплаты пошлины, указанного в пункте 131 Регламента, осуществляется повторная проверка уплаты патентной пошлины.

Максимальный срок повторной проверки уплаты пошлины составляет две недели со дня истечения указанного в пункте 131 Регламента двухмесячного срока для уплаты пошлины.

133. В случае если при проверке наличия документов, необходимых для удовлетворения ходатайства и соблюдения предъявляемых к ним законодательством Российской Федерации требований, установлено, что представлены не все документы, необходимые для удовлетворения ходатайства, либо представленные документы не соответствуют предъявляемым к ним законодательством Российской Федерации требованиям, заявителю направляется уведомление о необходимости представить исправленные или недостающие документы в течение трех месяцев со дня направления указанного уведомления.

134. Если запрашиваемые исправленные или недостающие документы поступили в установленный в пункте 133 Регламента срок, в течение месяца с даты их поступления в Роспатент проводится проверка указанных документов.

135. По результатам административной процедуры рассмотрения ходатайств принимается решение об удовлетворении ходатайства при соблюдении следующих условий:

1) ходатайство подано в срок, установленный соответственно пунктами 4 - 10 Правил;

2) пошлина уплачена в размере и порядке, установленных Положением о пошлинах (для ходатайств, предусмотренных подпунктами 2, 4, 6, 10, 11 пункта 3 Правил);

3) все документы, необходимые для удовлетворения ходатайства, представлены, в том числе в ответ на уведомление, указанное в пунктах 126, 133 Регламента, и соответствуют предъявляемым к ним законодательством Российской Федерации требованиям.

136. По результатам административной процедуры рассмотрения ходатайств принимается решение об отказе в удовлетворении ходатайства в случае, если не соблюдено хотя бы одно из условий, указанных в пункте 135 Регламента.

137. Результат административной процедуры рассмотрения ходатайств и порядок передачи результата:

1) направление заявителю уведомления об удовлетворении ходатайства;

2) направление заявителю уведомления об отказе в удовлетворении ходатайства.

Уведомления, указанные в настоящем пункте, направляются (выдаются) заявителю в течение пяти дней с даты подписания уведомления.

138. Результат административной процедуры рассмотрения ходатайств фиксируется:

- в уведомлении об удовлетворении ходатайства;

- в уведомлении об отказе в удовлетворении ходатайства;

- на интернет-сайтах Роспатента, ФИПС.

Административная процедура государственной регистрации полезной модели в Государственном реестре, публикации сведений о выдаче патента и выдачи патента

139. Основанием для начала административной процедуры, предусмотренной подпунктом 4 пункта 53 Регламента, является принятие решения о выдаче патента.

140. Административная процедура включает следующие административные действия:

1) по проверке уплаты пошлины за государственную регистрацию полезной модели и выдачу патента, предусмотренной подпунктом 6 пункта 31 Регламента;

2) по подготовке сведений, необходимых для государственной регистрации полезной модели в Государственном реестре, выдачи патента и публикации сведений о выдаче патента, внесению их в Государственный реестр и публикации в официальном бюллетене Роспатента;

3) по выдаче патента;

4) по рассмотрению заявления об отзыве заявки, если такое заявление подано заявителем.

141. Административное действие, предусмотренное подпунктом 1 пункта 140 Регламента, осуществляется в порядке, предусмотренном пунктами 66, 67, 70 - 72 Регламента.

142. Административное действие, предусмотренное подпунктом 1 пункта 140 Регламента, осуществляется сотрудниками, к компетенции которых отнесена проверка уплаты пошлин в размере и порядке, установленных Положением о пошлинах.

143. Если в результате проверки уплаты пошлины уплата пошлины в размере и порядке, установленных Положением о пошлинах, не подтверждена, заявителю направляется документ, уведомляющий о начислении пошлины в увеличенном размере, установленном Положением о пошлинах.

144. Если в результате проверки уплаты пошлины, в том числе в случае направления заявителю документа, предусмотренного пунктом 143 Регламента, уплата пошлины в размере и порядке, установленных Положением о пошлинах, подтверждена, осуществляется административное действие, предусмотренное подпунктом 2 пункта 140 Регламента.

145. Максимальный срок выполнения административного действия, предусмотренного подпунктом 1 пункта 140 Регламента, составляет две недели со дня истечения установленного Положением о пошлинах четырехмесячного срока для уплаты пошлины или со дня представления заявителем по собственной инициативе информации об уплате пошлины и (или) копии документа, подтверждающего уплату пошлины, если таковые представлены.

Максимальный срок проверки уплаты пошлины в случае направления заявителю документа, указанного в пункте 143 Регламента, составляет две недели со дня истечения установленного Положением о пошлинах шестимесячного срока для уплаты пошлины в увеличенном размере.

146. Административное действие, предусмотренное подпунктом 2 пункта 140 Регламента, включает:

1) подготовку сведений, необходимых для государственной регистрации полезной модели в Государственном реестре с приведением перед ними в скобках соответствующих международных цифровых кодов для идентификации библиографических данных (кодов ИНИД), и их внесение в Государственный реестр:

- номер патента (номер государственной регистрации полезной модели);

- регистрационный номер заявки;

- дата подачи заявки;

- дата, с которой исчисляется срок действия исключительного права на полезную модель и удостоверяющего это право патента;

- сведения, касающиеся приоритета(ов) полезной модели;

- сведения об авторе(ах) полезной модели: фамилия, имя, отчество (последнее - при наличии), код (коды) страны (стран) его (их) места жительства, адрес (адреса) его (их) места жительства буквами кириллического и латинского алфавита (последнее - если представлено заявителем). Для граждан Российской Федерации указывается страховой номер индивидуального лицевого счета (СНИЛС). Если автор отказался быть упомянутым в качестве такового при публикации сведений о выдаче патента, то в Государственном реестре делается отметка "не публикуется";

- сведения о патентообладателе(ях): фамилия, имя, отчество (последнее - при наличии), наименование юридического лица, код (коды) страны (стран) его (их) места жительства, места нахождения, адрес (адреса) его (их) места жительства или места нахождения буквами кириллического и латинского алфавита (последнее, если представлено заявителем). Если патент выдан на имя Российской Федерации или субъекта Российской Федерации, дополнительно указывается наименование государственного заказчика, выступающего от имени Российской Федерации, субъекта Российской Федерации. Если патент выдан на имя исполнителя государственного или муниципального контракта, то в сведениях о патентообладателе дополнительно указывается, что он является исполнителем соответствующего контракта. Для патентообладателя - юридического лица Российской Федерации указывается основной государственный регистрационный номер юридического лица (ОГРНЮЛ);

- адрес для переписки с патентообладателем или его представителем буквами кириллического и латинского алфавита (последнее, если представлено заявителем);

- название полезной модели;

- дополнительные сведения (в частности, сведения о наличии представителя патентообладателя, сведения о государственном заказчике, если патент выдан на имя исполнителя государственного или муниципального контракта) при их наличии;

- дата государственной регистрации полезной модели;

- дата публикации сведений о выдаче патента и номер официального бюллетеня;

2) подготовку сведений о выдаче патента для их официальной публикации с приведением перед ними в скобках соответствующих кодов ИНИД, и их официальную публикацию в соответствии с Составом сведений о выдаче патента на полезную модель, публикуемых в официальном бюллетене Федеральной службы по интеллектуальной собственности, утвержденным приказом Минэкономразвития России;

3) подготовку сведений для размещения на титульном листе патента и на вкладыше патента в соответствии с Составом сведений, указываемых в патенте на полезную модель, утвержденным приказом Минэкономразвития России, и оформление патента.

147. Максимальный срок выполнения административного действия, предусмотренного подпунктом 2 пункта 140 Регламента, составляет один месяц.

148. Административное действие, предусмотренное подпунктом 2 пункта 140 Регламента, осуществляется сотрудниками, к компетенции которых относятся подготовка сведений, необходимых для государственной регистрации полезной модели в Государственном реестре, для официальной публикации сведений о выдаче патента, для изготовления патента, а также внесение сведений в Государственный реестр, их публикация в официальном бюллетене, изготовление и оформление патента.

149. Административное действие, предусмотренное подпунктом 3 пункта 140 Регламента, состоит в направлении патентообладателю или его представителю патента через организацию почтовой связи заказным письмом (бандеролью) по указанному в заявке адресу для переписки.

150. Максимальный срок выполнения административного действия, предусмотренного подпунктом 3 пункта 140 Регламента, при отправке патента через организацию почтовой связи составляет пять рабочих дней с даты официальной публикации сведений о выдаче патента.

Максимальный срок выполнения административного действия, предусмотренного подпунктом 3 пункта 140 Регламента, при выдаче патента составляет 15 минут.

151. Административное действие, предусмотренное подпунктом 3 пункта 140 Регламента, осуществляется сотрудниками, к компетенции которых относится выдача патента.

152. По просьбе патентообладателя или его представителя, представленной до даты государственной регистрации полезной модели, патент может быть выдан патентообладателю или его представителю при предъявлении документа, удостоверяющего личность, и документа, подтверждающего соответствующее полномочие представителя.

Патент выдается под роспись в реестре передачи патента с расшифровкой фамилии лица, получившего патент, и указанием даты выдачи патента.

Если патент испрашивался на имя нескольких лиц, то выдается один патент лицу, указанному первым в заявлении о выдаче патента.

153. Административное действие, предусмотренное подпунктом 4 пункта 140 Регламента, осуществляется в случае, если заявителем по собственной инициативе подано заявление об отзыве заявки в порядке, предусмотренном пунктами 85 - 87 Регламента.

154. Административное действие, предусмотренное подпунктом 4 пункта 140 Регламента, осуществляется сотрудниками, указанными в пункте 148 Регламента.

155. Государственная регистрация полезной модели в Государственном реестре, публикация сведений о государственной регистрации патента на полезную модель и выдача патента на полезную модель осуществляются в случае уплаты патентной пошлины за государственную регистрацию полезной модели и выдачу патента на полезную модель, предусмотренной подпунктом 6 пункта 31 Регламента, в размере и порядке, установленных Положением о пошлинах.

В случае если патентная пошлина за государственную регистрацию полезной модели и выдачу патента на полезную модель, предусмотренная подпунктом 6 пункта 31 Регламента, не уплачена в размере и порядке, установленных Положением о пошлинах, принимается решение о признании заявки отозванной.

Если до регистрации полезной модели заявителем подано заявление об отзыве заявки, соответствующее предъявляемым к нему законодательством Российской Федерации требованиям, по заявке принимается решение об удовлетворении заявления об отзыве заявки.

156. Результат административной процедуры государственной регистрации полезной модели в Государственном реестре, официальной публикации сведений о выдаче патента на полезную модель и выдачи патента на полезную модель и порядок его передачи:

1) внесение полезной модели в Государственный реестр, публикация сведений о выдаче патента и выдача патента заявителю в течение пяти рабочих дней с даты официальной публикации сведений о выдаче патента;

2) принятие и направление заявителю решения о признании заявки отозванной с указанием причины принятия решения;

3) принятие и направление заявителю решения об удовлетворении поданного заявителем заявления об отзыве заявки.

Решения Роспатента, указанные в пункте 150 настоящего Регламента, принимаются руководителем Роспатента или уполномоченным им заместителем руководителя, руководителем структурного подразделения Роспатента или его заместителем.

157. Результат административной процедуры государственной регистрации полезной модели в Государственном реестре, публикации сведений о выдаче патента на полезную модель и выдачи патента на полезную модель фиксируется:

- в Государственном реестре;

- в официальном бюллетене "Изобретения. Полезные модели";

- в патенте;

- в решении о признании заявки отозванной;

- в решении об удовлетворении заявления об отзыве заявки;

- на интернет-сайтах Роспатента, ФИПС.

Административная процедура выдачи дубликата патента

158. Основанием для начала административной процедуры выдачи дубликата патента, предусмотренной подпунктом 6 пункта 53 Регламента, является поступление в Роспатент ходатайства о выдаче дубликата патента.

Административная процедура включает следующие административные действия:

1) по проверке уплаты патентной пошлины за выдачу дубликата патента, предусмотренной подпунктом 9 пункта 31 Регламента;

2) по рассмотрению ходатайства о выдаче дубликата патента;

3) по рассмотрению представленных заявителем по запросу Роспатента исправленных или недостающих документов;

4) по подготовке сведений, необходимых для внесения в Государственный реестр записи о выдаче дубликата патента, для публикации сведений о выдаче дубликата патента, для изготовления дубликата патента, и внесению сведений в Государственный реестр, официальную публикацию сведений о выдаче дубликата патента, изготовление дубликата патента, выписки из Государственного реестра со сведениями об изменениях, внесенных в патент;

5) по выдаче дубликата патента.

159. Административное действие, предусмотренное подпунктом 1 пункта 158 Регламента, осуществляется в порядке и в сроки, установленные в соответствии с пунктами 66, 67, 70 - 72 Регламента.

160. Административное действие, предусмотренное подпунктом 1 пункта 158 Регламента, осуществляется сотрудником, к компетенции которого отнесена проверка уплаты пошлин в размере и порядке, установленных Положением о пошлинах.

161. Административное действие, предусмотренное подпунктом 2 пункта 158 Регламента, осуществляется при условии уплаты пошлины, предусмотренной подпунктом 9 пункта 31 Регламента, и включает проверку соответствия ходатайства о выдаче дубликата патента требованиям, установленным подпунктом 18 пункта 3 Правил.

162. Максимальный срок выполнения административного действия, предусмотренного подпунктом 2 пункта 158 Регламента, составляет один месяц со дня подтверждения факта уплаты пошлины в размере и порядке, установленных Положением о пошлинах.

163. Административное действие, предусмотренное подпунктом 2 пункта 158 Регламента, осуществляется сотрудниками, к компетенции которых отнесена подготовка и выдача дубликатов патентов.

164. В случае несоблюдения требований законодательства Российской Федерации, предъявляемых к ходатайству о выдаче дубликата патента, лицу, подавшему указанное ходатайство, направляется уведомление о результатах рассмотрения ходатайства о выдаче дубликата патента с предложением представить в трехмесячный срок со дня его направления исправленные или недостающие документы, необходимые для удовлетворения ходатайства о выдаче дубликата патента.

165. Административное действие, предусмотренное подпунктом 3 пункта 158 Регламента, осуществляется в случае поступления исправленных или недостающих документов, представленных заявителем в ответ на уведомление Роспатента, и включает проверку соблюдения установленного законодательством Российской Федерации срока представления исправленных или недостающих документов, рассмотрения документов, необходимых для удовлетворения ходатайства о выдаче дубликата патента, и соблюдения предъявляемых к ним требований законодательства Российской Федерации.

166. Максимальный срок выполнения административного действия, предусмотренного подпунктом 3 пункта 158 Регламента, составляет один месяц со дня поступления исправленных или недостающих документов.

167. Административное действие, предусмотренное подпунктом 3 пункта 158 Регламента, осуществляется сотрудниками, указанными в пункте 163 Регламента.

168. Административное действие, предусмотренное подпунктом 4 пункта 158 Регламента, осуществляется в порядке, предусмотренном пунктом 146 Регламента.

169. Максимальный срок выполнения административного действия, предусмотренного подпунктом 4 пункта 158 Регламента, составляет один месяц со дня получения всех необходимых для удовлетворения ходатайства о выдаче дубликата патента документов.

170. Административное действие, предусмотренное подпунктом 4 пункта 158 Регламента, осуществляется сотрудниками, к компетенции которых относятся подготовка сведений, необходимых для внесения в Государственный реестр записи о выдаче дубликата патента на полезную модель, для официальной публикации сведений о выдаче дубликата патента на полезную модель, для изготовления дубликата патента на полезную модель, а также внесение сведений в Государственный реестр, их публикация в официальном бюллетене, изготовление и оформление дубликата патента на полезную модель.

171. Административное действие, предусмотренное подпунктом 5 пункта 158 Регламента, осуществляется в порядке, предусмотренном пунктами 149, 152 Регламента.

172. Максимальный срок выдачи дубликата патента и уведомления об удовлетворении ходатайства о выдаче дубликата патента (почтового отправления) составляет пять рабочих дней после завершения административного действия, предусмотренного подпунктом 4 пункта 158 Регламента.

173. Административное действие, предусмотренное подпунктом 5 пункта 158 Регламента, осуществляется сотрудниками, к компетенции которых относится выдача дубликата патента на полезную модель.

174. По результатам административной процедуры выдачи дубликата патента принимается решение об удовлетворении ходатайства о выдаче дубликата патента при следующих условиях:

1) в результате проверки уплаты пошлины установлено, что пошлина уплачена в размере и порядке, установленных Положением о пошлинах;

2) документы, необходимые для удовлетворения ходатайства о выдаче дубликата патента, в том числе представленные в ответ на уведомление о представлении исправленных или недостающих документов, соответствуют предъявленным к ним законодательством Российской Федерации требованиям.

По результатам административной процедуры выдачи дубликата патента принимается решение об отказе в удовлетворении ходатайства о выдаче дубликата патента в случае, если не соблюдено хотя бы одно из указанных в подпунктах 1, 2 настоящего пункта условий.

175. Результат административной процедуры выдачи дубликата патента и порядок передачи результата:

1) принятие решения об удовлетворении ходатайства о выдаче дубликата патента, внесение сведений о выдаче дубликата патента в Государственный реестр, официальная публикация сведений о выдаче дубликата патента и выдача дубликата патента с выпиской из Государственного реестра со сведениями об изменениях, внесенных в патент, и уведомления об удовлетворении ходатайства о выдаче дубликата патента в течение пяти рабочих дней с даты официальной публикации сведений о выдаче дубликата патента или на руки патентообладателю или его представителю;

2) принятие решения об отказе в удовлетворении ходатайства о выдаче дубликата патента и направление уведомления об отказе в удовлетворении ходатайства о выдаче дубликата патента патентообладателю.

176. Результат административной процедуры выдачи дубликата патента фиксируется:

- в Государственном реестре;

- в официальном бюллетене "Изобретения. Полезные модели";

- в уведомлении об удовлетворении ходатайства о выдаче дубликата патента;

- в решении об отказе в удовлетворении ходатайства о выдаче дубликата патента;

- на интернет-сайтах Роспатента, ФИПС.

IV. Формы контроля за предоставлением государственной услуги

Порядок осуществления текущего контроля за соблюдением и исполнением ответственными должностными лицами положений Регламента и иных нормативных правовых актов, устанавливающих требования к предоставлению государственной услуги, а также принятием ими решения

177. Текущий контроль за соблюдением и исполнением ответственными должностными лицами положений настоящего Регламента и иных нормативных правовых актов, устанавливающих требования к предоставлению государственной услуги, а также принятием ими решений осуществляется на постоянной основе руководителями структурных подразделений, ответственных за осуществление административных действий и принятие решений, и их заместителями.

Текущий контроль осуществляется путем проведения выборочных проверок соблюдения и исполнения ответственными должностными лицами положений настоящего Регламента и иных нормативных правовых актов, устанавливающих требования к предоставлению государственной услуги, при осуществлении административных действий и принятии решений.

Текущий контроль осуществляется перед отправкой документов заявителю с целью предупреждения осуществления действий и принятия решений, не соответствующих положениям настоящего Регламента и иных нормативных правовых актов, устанавливающих требования к предоставлению государственной услуги.

Порядок и периодичность осуществления плановых и внеплановых проверок полноты и качества предоставления государственной услуги, в том числе порядок и формы контроля за полнотой и качеством предоставления государственной услуги

178. Плановые проверки полноты и качества предоставления государственной услуги осуществляются ежеквартально по утверждаемым Роспатентом годовым планам проверок специализированными контролирующими подразделениями, к компетенции которых отнесены вопросы контроля полноты и качества предоставления государственных услуг.

179. Внеплановые проверки полноты и качества предоставления государственной услуги осуществляются руководителями структурных подразделений, контролирующим подразделением в связи с поступлением жалоб на действия, осуществляемые при предоставлении государственной услуги, бездействие и принимаемые решения.

Внеплановые проверки могут осуществляться на основании приказа Роспатента, ФИПС (в отношении сотрудников ФИПС, привлекаемых для проведения подготовительных работ в целях осуществления Роспатентом юридически значимых действий при предоставлении государственной услуги).

180. Плановые и внеплановые проверки проводятся как с целью контроля полноты и качества предоставления государственной услуги в целом (комплексные проверки), так и с целью контроля полноты и качества осуществления отдельных административных действий и (или) административных процедур (тематические проверки).

181. Плановые и внеплановые проверки проводятся с целью выявления фактов нарушения прав заявителей, исследования причин допущенных нарушений, принятия мер, направленных на восстановление нарушенных прав заявителей, на повышение качества и обеспечение полноты предоставления государственной услуги.

182. Ответственным лицом за принятие решения о проведении текущего, планового и внепланового контролей является руководитель Роспатента или уполномоченное им лицо, являющееся должностным лицом Роспатента.

Ответственность должностных лиц Роспатента за решения и действия (бездействие), принимаемые (осуществляемые) ими в ходе предоставления государственной услуги

183. Ответственные должностные лица, руководители структурных подразделений, ответственных за осуществление административных действий и принятие решений, и их заместители несут ответственность в соответствии с законодательством Российской Федерации за неисполнение или ненадлежащее исполнение административных процедур (действий), в том числе за несоблюдение установленных сроков их осуществления, предусмотренных Регламентом.

В случае выявления нарушений прав заявителей и патентообладателей осуществляется привлечение виновных лиц к ответственности в соответствии с законодательством Российской Федерации.

Если выявленное нарушение касается направленного заявителю решения, уведомления, запроса или иного документа Роспатента, противоречащего законодательству Российской Федерации, и оспаривание этого документа в административном порядке не предусмотрено, руководитель Роспатента или уполномоченное им должностное лицо вправе отменить решение, уведомление, запрос или иной документ и отозвать этот документ.

184. Персональная ответственность ответственного должностного лица, руководителя структурного подразделения, ответственного за осуществление административных действий и принятие решений, и их заместителей, руководителей Роспатента закрепляется в их должностных регламентах, инструкциях.

Требования к порядку и формам контроля за предоставлением государственной услуги, в том числе со стороны граждан, их объединений и организаций

185. Контроль за соблюдением порядка предоставления государственной услуги, в том числе со стороны граждан, их объединений и организаций является самостоятельной формой контроля.

186. Любое лицо вправе контролировать соблюдение порядка при предоставлении государственной услуги:

1) с помощью сведений о ходе предоставления государственной услуги, размещаемых на интернет-сайтах Роспатента, ФИПС в разделе "Открытые реестры";

2) путем ознакомления после публикации сведений о выдаче патента с документами дела заявки, в том числе дополнительными материалами, в частности, исправленными и недостающими документами, представленными заявителем, документами, подготовленными Роспатентом в ходе предоставления государственной услуги и по ее результатам.

V. Досудебный (внесудебный) порядок обжалования решений и действий (бездействия) федерального органа исполнительной власти, предоставляющего государственную услугу, а также его должностных лиц

Информация для заявителя о его праве подать жалобу на решение и (или) действие (бездействие) Роспатента и (или) его должностных лиц, федеральных государственных служащих

187. Заявители имеют право на обжалование действий (бездействия) и решений Роспатента и (или) его должностных лиц, федеральных государственных служащих.

Предмет жалобы

188. Предметом жалобы могут являться действие (бездействие) и (или) решения, принятые (осуществляемые) должностным лицом Роспатента, при предоставлении государственной услуги, в том числе в следующих случаях:

1) нарушение срока регистрации заявки;

2) нарушение срока предоставления государственной услуги;

3) требование у заявителя документов, не предусмотренных нормативными правовыми актами Российской Федерации для предоставления государственной услуги;

4) отказ в приеме у заявителя документов, предоставление которых предусмотрено нормативными правовыми актами Российской Федерации для предоставления государственной услуги;

5) отказ в предоставлении государственной услуги, если основания для отказа не предусмотрены Регламентом;

6) требование с заявителя при предоставлении государственной услуги платы, не предусмотренной нормативными правовыми актами Российской Федерации;

7) отказ Роспатента в исправлении допущенных опечаток и ошибок в выданных в результате предоставления государственной услуги документах либо нарушение установленного законодательством Российской Федерации срока таких исправлений.

Органы государственной власти и уполномоченные на рассмотрение жалобы должностные лица, которым может быть направлена жалоба

189. Жалоба на действия (бездействие) и решения Роспатента, и (или) его должностных лиц, федеральных государственных служащих может быть подана в:

1) Роспатент, в том числе на имя руководителя Роспатента, заместителя руководителя Роспатента;

2) Минэкономразвития России, в том числе на имя Министра, его заместителя.

Порядок подачи и рассмотрения жалобы

190. Жалоба подается в письменной форме на бумажном носителе либо в электронной форме.

191. Жалоба может быть направлена по почте, с использованием информационно-телекоммуникационной сети "Интернет", интернет-сайта Роспатента, Единого портала государственных услуг, а также может быть принята при личном приеме заявителя.

192. Жалоба должна содержать:

1) наименование органа, предоставляющего государственную услугу, должностного лица Роспатента, решение и действие (бездействие) которых обжалуются;

2) фамилию, имя, отчество (последнее - при наличии), сведения о месте жительства заявителя - физического лица, либо наименование, сведения о месте нахождения заявителя - юридического лица, а также номер (номера) контактного телефона, адрес (адреса) электронной почты (при наличии) и почтовый адрес, по которым должен быть направлен ответ заявителю;

3) сведения об обжалуемых решениях и действиях (бездействии) Роспатента, его должностного лица либо государственного служащего;

4) доводы, на основании которых заявитель не согласен с решением и действием (бездействием) Роспатента, его должностного лица либо государственного служащего. Заявителем могут быть представлены документы (при наличии), подтверждающие доводы заявителя, либо их копии.

193. Регистрация поступившей в Роспатент жалобы является основанием для начала процедуры досудебного (внесудебного) обжалования.

194. В случае установления в ходе или по результатам рассмотрения жалобы признаков состава административного правонарушения или преступления должностное лицо, уполномоченное на рассмотрение жалоб, незамедлительно направляет имеющиеся материалы в органы прокуратуры.

Сроки рассмотрения жалобы

195. Жалоба, поступившая в Роспатент, подлежит рассмотрению должностным лицом, уполномоченным в установленном законодательством Российской Федерации порядке на рассмотрение таких жалоб, в течение пятнадцати рабочих дней со дня ее регистрации, а в случае обжалования отказа Роспатента, его должностного лица в приеме документов у заявителя либо в исправлении допущенных опечаток и ошибок или в случае обжалования нарушения установленного срока таких исправлений - в течение пяти рабочих дней со дня ее регистрации.

Основания для приостановления рассмотрения жалобы

196. Оснований для приостановления рассмотрения жалобы настоящим Регламентом не предусмотрено.

Результат рассмотрения жалобы

197. По результатам рассмотрения жалобы Роспатент принимает одно из следующих решений:

1) удовлетворяет жалобу, в том числе путем исправления допущенных Роспатентом опечаток и ошибок в выданных в результате предоставления государственной услуги документах;

2) отказывает в удовлетворении жалобы.

Порядок информирования заявителя о результатах рассмотрения жалобы

198. Не позднее дня, следующего за днем принятия решения, указанного в пункте 197 Регламента, заявителю в письменной форме и электронной форме (при наличии соответствующего указания в жалобе) направляется мотивированный ответ о результатах рассмотрения жалобы.

Порядок обжалования решения по жалобе

199. Решения по жалобе на действия (бездействие) и решения должностных лиц Роспатента, федеральных государственных служащих может быть обжаловано заявителем подачей жалобы руководителю Роспатента.

Действия (бездействие) и решения руководителя Роспатента могут быть обжалованы заявителем подачей жалобы в Минэкономразвития России.

Право заявителя на получение информации и документов, необходимых для обоснования и рассмотрения жалобы

200. Заявитель имеет право получить, а должностные лица Роспатента обязаны ему обеспечить возможность получения информации и документов, необходимых для обоснования и рассмотрения жалобы, если иное не предусмотрено законодательством Российской Федерации.

Способы информирования заявителей о порядке подачи и рассмотрения жалобы

201. Заявитель информируется о сроках и порядке рассмотрения жалобы в соответствии с пунктами 3 - 8 Регламента.

к Административному регламенту
Федеральной службы по интеллектуальной
собственности по предоставлению
государственной услуги

БЛОК-СХЕМА ПРЕДОСТАВЛЕНИЯ ГОСУДАРСТВЕННОЙ УСЛУГИ

<*> Административное действие осуществляется при наличиии уплаты пошлины.