Приказ Минэкономразвития РФ от 30.09.2015 N 696

"Об утверждении Административного регламента предоставления Федеральной службой по интеллектуальной собственности государственной услуги по государственной регистрации промышленного образца и выдаче патента на промышленный образец, его дубликата"
Редакция от 30.09.2015 — Документ утратил силу, см. «Приказ Минэкономразвития РФ от 18.01.2021 N 11»
Показать изменения

Зарегистрировано в Минюсте России 25 декабря 2015 г. N 40238


 

МИНИСТЕРСТВО ЭКОНОМИЧЕСКОГО РАЗВИТИЯ РОССИЙСКОЙ ФЕДЕРАЦИИ

ПРИКАЗ
от 30 сентября 2015 г. N 696

ОБ УТВЕРЖДЕНИИ АДМИНИСТРАТИВНОГО РЕГЛАМЕНТА ПРЕДОСТАВЛЕНИЯ ФЕДЕРАЛЬНОЙ СЛУЖБОЙ ПО ИНТЕЛЛЕКТУАЛЬНОЙ СОБСТВЕННОСТИ ГОСУДАРСТВЕННОЙ УСЛУГИ ПО ГОСУДАРСТВЕННОЙ РЕГИСТРАЦИИ ПРОМЫШЛЕННОГО ОБРАЗЦА И ВЫДАЧЕ ПАТЕНТА НА ПРОМЫШЛЕННЫЙ ОБРАЗЕЦ, ЕГО ДУБЛИКАТА

В соответствии с Федеральным законом от 27 июля 2010 г. N 210-ФЗ "Об организации предоставления государственных и муниципальных услуг" (Собрание законодательства Российской Федерации, 2010, N 31, ст. 4179; 2011, N 15, ст. 2038; N 27, ст. 3873, 3880; N 29, ст. 4291; N 30, ст. 4587; N 49, ст. 7061; 2012, N 31, ст. 4322; 2013, N 14, ст. 1651; N 27, ст. 3477, 3480; N 30, ст. 4084; N 51, ст. 6679; N 52, ст. 6952, 6961, 7009; 2014, N 26, ст. 3366; N 30, ст. 4264; N 49, ст. 6298; 2015, N 1, ст. 67, 72; N 10, ст. 1393; N 29, ст. 4342, 4376) и постановлением Правительства Российской Федерации от 16 мая 2011 г. N 373 "О разработке и утверждении административных регламентов исполнения государственных функций и административных регламентов предоставления государственных услуг" (Собрание законодательства Российской Федерации, 2011, N 22, ст. 3169; N 35, ст. 5092; 2012, N 28, ст. 3908; N 36, ст. 4903; N 50, ст. 7070; N 52, ст. 7507; 2014, N 5, ст. 506) приказываю:

1. Утвердить прилагаемый Административный регламент предоставления Федеральной службой по интеллектуальной собственности государственной услуги по государственной регистрации промышленного образца и выдаче патента на промышленный образец, его дубликата.

2. Контроль за исполнением настоящего приказа возложить на руководителя Федеральной службы по интеллектуальной собственности Ивлиева Г.П.

Министр
А.В. УЛЮКАЕВ

УТВЕРЖДЕН
приказом Минэкономразвития России
от 30.09.2015 N 696

АДМИНИСТРАТИВНЫЙ РЕГЛАМЕНТ
ПРЕДОСТАВЛЕНИЯ ФЕДЕРАЛЬНОЙ СЛУЖБОЙ ПО ИНТЕЛЛЕКТУАЛЬНОЙ СОБСТВЕННОСТИ ГОСУДАРСТВЕННОЙ УСЛУГИ ПО ГОСУДАРСТВЕННОЙ РЕГИСТРАЦИИ ПРОМЫШЛЕННОГО ОБРАЗЦА И ВЫДАЧЕ ПАТЕНТА НА ПРОМЫШЛЕННЫЙ ОБРАЗЕЦ, ЕГО ДУБЛИКАТА

I. Общие положения

Предмет регулирования регламента

1. Административный регламент предоставления Федеральной службой по интеллектуальной собственности государственной услуги по государственной регистрации промышленного образца и выдаче патента на промышленный образец, его дубликата (далее соответственно - Регламент, государственная услуга, патент) регулирует отношения, связанные с предоставлением Федеральной службой по интеллектуальной собственности (Роспатент) государственной услуги.

Круг заявителей

2. Заявителями для предоставления государственной услуги в части государственной регистрации промышленного образца и выдачи патента являются:

- автор промышленного образца;

- правопреемник автора промышленного образца, к которому право на получение патента перешло по основаниям, установленным законодательством Российской Федерации, в том числе в порядке универсального правопреемства или по договору;

- правопреемники лиц, к которым право на получение патента перешло по основаниям, установленным законодательством Российской Федерации, по договору либо по государственному или по муниципальному контракту.

Заявителем по предоставлению государственной услуги в части выдачи дубликата патента на промышленный образец (далее - дубликат патента) является патентообладатель.

Ведение дел с Роспатентом может осуществляться заявителем, правообладателем, иным лицом самостоятельно, или через патентного поверенного, зарегистрированного в Роспатенте, или через иного представителя.

Требования к порядку информирования о предоставлении государственной услуги

3. Место нахождения, график работы и контактная информация Роспатента и Федерального государственного бюджетного учреждения "Федеральный институт промышленной собственности" (ФИПС):

1) место нахождения Роспатента:

г. Москва, Бережковская наб., д. 24, стр. 12;

место нахождения ФИПС:

г. Москва, Бережковская наб., д. 30, корп. 1 (центральное здание);

г. Москва, Бережковская наб., д. 24, стр. 1;

г. Москва, Бережковская наб., д. 24, стр. 2;

2) график работы Роспатента и ФИПС:

понедельник - четверг: 9:30 - 18:15;

пятница: 9:30 - 17:00;

суббота, воскресенье, праздничные нерабочие дни - выходные дни;

3) место нахождения помещения приема заявок на выдачу патента на промышленный образец и иной корреспонденции, адресованной в Роспатент или ФИПС (далее соответственно - заявка, окно приема документов):

г. Москва, Бережковская наб., д. 30, корп. 1;

график работы окна приема документов:

понедельник - четверг: 9:30 - 17:45;

пятница: 9:30 - 16:45;

перерыв: 12:30 - 13:00;

суббота, воскресенье, праздничные нерабочие дни - выходные дни;

4) место нахождения консультационно-справочного пункта Роспатента и ФИПС:

г. Москва, Бережковская наб., д. 24, стр. 1, комн. 113-Б;

график работы консультационно-справочного пункта Роспатента и ФИПС:

понедельник - пятница: 11:00 - 16:00;

перерыв: 13:00 - 14:00;

суббота, воскресенье, нерабочие праздничные дни - выходные дни;

5) телефоны консультационно-справочного пункта Роспатента и ФИПС:

8 (499) 240 60 15 - сведения о ходе предоставления государственной услуги;

8 (499) 240 58 42 - сведения по вопросам о порядке предоставления государственной услуги, в том числе о порядке обжалования решений, действий (бездействия) должностных лиц, ответственных за предоставление государственной услуги;

8 (499) 240 65 76 - сведения о выдаче (направлении) заявителю патента;

6) справочный телефон Центра телефонного обслуживания граждан и организаций федеральной государственной информационной системы "Единый портал государственных и муниципальных услуг (функций)" (далее - Единый портал государственных услуг) - 8 (800) 100 70 10;

7) почтовый адрес Роспатента и ФИПС: Роспатент, Бережковская наб., д. 30, корп. 1, г. Москва, Г-59, ГСП-3, 125993, Российская Федерация;

8) факс Роспатента и ФИПС: 8 (495) 531 63 18;

9) адрес официального сайта Роспатента в информационно-телекоммуникационной сети "Интернет" (далее - интернет-сайт Роспатента): http://www.rupto.ru;

адрес официального сайта ФИПС в информационно-телекоммуникационной сети "Интернет" (далее - интернет-сайт ФИПС): http://www1.fips.ru;

адрес официального сайта Единого портала государственных услуг в информационно-телекоммуникационной сети "Интернет": http://www.gosuslugi.ru;

адрес электронной почты Роспатента и ФИПС: rospatent@rupto.ru.

4. Работниками консультационно-справочного пункта Роспатента и ФИПС (далее - работник) предоставляется информация о ходе и порядке предоставления государственной услуги по вопросам, ответы на которые не требуют анализа производства по конкретной заявке и (или) системного углубленного анализа положений законодательства Российской Федерации.

При ответе на телефонный звонок сообщается наименование органа, в который поступил звонок, фамилия, имя, отчество (последнее - при наличии) и должность работника, принявшего телефонный звонок.

Время разговора не должно превышать десяти минут.

При отсутствии у работника, принявшего звонок, возможности самостоятельно ответить на поставленные вопросы телефонный звонок должен быть переадресован (переведен) специалисту Роспатента, ФИПС, располагающему необходимой информацией, либо обратившемуся должны быть предоставлены сведения о способе получения такой информации.

При ответе на вопросы по телефону работник не вправе предоставлять информацию, касающуюся существа заявки.

5. Сведения о ходе предоставления государственной услуги (о состоянии делопроизводства) заявитель может получить самостоятельно по номеру заявки с помощью сведений, размещаемых на интернет-сайте ФИПС в разделе "Информационные ресурсы/Открытые реестры/Реестр заявок на выдачу патента на промышленный образец".

В случае подачи заявки в электронной форме сведения о ходе предоставления государственной услуги размещаются также в личном кабинете заявителя на интернет-сайте Роспатента или Едином портале государственных услуг.

6. Информация о порядке предоставления государственной услуги, в том числе о порядке обжалования решений, действий (бездействия) должностных лиц, ответственных за предоставление государственной услуги, размещается Роспатентом:

1) на интернет-сайтах Роспатента и ФИПС;

2) на Едином портале государственных услуг (предоставляется ежедневно и круглосуточно по справочному телефону Центра телефонного обслуживания граждан и организаций Единого портала государственных услуг на основе сведений, содержащихся в Федеральном реестре государственных и муниципальных услуг (функций);

3) на информационных стендах в консультационно-справочном пункте Роспатента и ФИПС (предоставляется работниками лицам, обратившимся за разъяснениями непосредственно в указанный пункт в рабочие часы пункта или по его телефону, письменно почтовым отправлением или электронным сообщением по адресу, указанному заявителем);

4) в информационных брошюрах, буклетах, на информационных листках, подготавливаемых Роспатентом, ФИПС (предоставляется на безвозмездной основе на тематических встречах, организуемых и проводимых Роспатентом, ФИПС, с заявителями, правообладателями и иными заинтересованными лицами по вопросам предоставления государственных услуг);

5) на информационных стендах в помещениях Роспатента и ФИПС для приема заявок и иной корреспонденции;

6) на информационных стендах в помещении Роспатента и ФИПС для обслуживания лиц с ограниченными возможностями.

7. На интернет-сайтах Роспатента и ФИПС размещаются:

1) информация, предусмотренная пунктом 3 Регламента;

2) Регламент с приложениями;

3) иные нормативные правовые акты, регулирующие отношения, связанные с предоставлением государственной услуги;

4) формы заявления о выдаче патента, ходатайств и иных заявлений и документов, подаваемых заявителем в связи с предоставлением государственной услуги;

5) информация о ходе предоставления государственной услуги (состояние делопроизводства по заявке);

6) информация о порядке предоставления государственной услуги в электронной форме, в том числе:

- о технических требованиях к подаче заявки и иных документов в электронной форме через интернет-сайт Роспатента или Единый портал государственных услуг;

- о видах машиночитаемых носителей и о допускаемых форматах представления данных, которые могут быть использованы для представления документов в Роспатент, ФИПС;

7) порядок обжалования решений, действий (бездействия) должностных лиц, ответственных за предоставление государственной услуги.

8. На Едином портале государственных услуг размещаются:

1) информация о порядке предоставления государственной услуги;

2) адрес интернет-сайта Роспатента;

3) почтовый адрес, по которому могут быть направлены документы, необходимые для предоставления государственной услуги Роспатентом;

4) график работы Роспатента и ФИПС;

5) номера телефонов и адрес электронной почты для получения справок о ходе предоставления государственной услуги по номеру заявки и информации по вопросам о порядке предоставления государственной услуги, о порядке обжалования решений, действий (бездействия) должностных лиц, ответственных за предоставление государственной услуги;

6) Регламент с приложениями;

7) иные нормативные правовые акты, регулирующие отношения, связанные с предоставлением государственной услуги;

8) информация о порядке обжалования решений, действий (бездействия) должностных лиц, ответственных за предоставление государственной услуги.

II. Стандарт предоставления государственной услуги

Наименование государственной услуги

9. Государственная услуга по государственной регистрации промышленного образца и выдаче патента на промышленный образец, его дубликата.

Наименование федерального органа исполнительной власти, предоставляющего государственную услугу

10. Государственная услуга предоставляется Роспатентом непосредственно или с привлечением подведомственного ему ФИПС для проведения подготовительных работ в целях осуществления Роспатентом юридически значимых действий для предоставления государственной услуги.

11. При предоставлении государственной услуги Роспатент не вправе требовать от заявителя осуществления действий, в том числе согласований, необходимых для получения государственной услуги и связанных с обращением в иные государственные органы, организации, за исключением получения услуг, включенных в перечень услуг, которые являются обязательными для предоставления государственных услуг, утвержденный постановлением Правительства Российской Федерации от 6 мая 2011 г. N 352 "Об утверждении перечня услуг, которые являются необходимыми и обязательными для предоставления федеральными органами исполнительной власти государственных услуг и предоставляются организациями, участвующими в предоставлении государственных услуг, и определении размера платы за их оказание" (Собрание законодательства Российской Федерации, 2011, N 20, ст. 2829; 2012, N 14, ст. 1655; N 36, ст. 4922; 2013, N 33, ст. 4382; N 49, ст. 6421; N 52, ст. 7207; 2014, N 21, ст. 2712).

Описание результата предоставления государственной услуги

12. Результатами предоставления государственной услуги являются:

1) государственная регистрация промышленного образца в Государственном реестре промышленных образцов Российской Федерации (далее - Государственный реестр), выдача патента и публикация сведений о выдаче патента в официальном бюллетене;

2) принятие и направление заявителю одного из следующих решений:

а) об отказе в государственной регистрации промышленного образца и выдаче патента на промышленный образец;

б) о признании заявки отозванной;

в) об удовлетворении заявления заявителя об отзыве заявки;

г) об удовлетворении заявления заявителя о преобразовании заявки в заявку на выдачу патента на изобретение (далее - заявка на изобретение);

д) об удовлетворении заявления заявителя о преобразовании заявки в заявку на выдачу патента на полезную модель (далее - заявка на полезную модель);

3) о внесении сведений о выдаче дубликата патента в Государственный реестр, выдача дубликата патента и публикация сведений о выдаче дубликата патента в официальном бюллетене;

4) об отказе в удовлетворении ходатайства о выдаче дубликата патента и направление уведомления об отказе в выдаче дубликата патента.

Срок предоставления государственной услуги, в том числе с учетом необходимости обращения в организации, участвующие в предоставлении государственной услуги, срок приостановления предоставления государственной услуги, срок выдачи (направления) документов, являющихся результатом предоставления государственной услуги

13. Срок предоставления государственной услуги в части государственной регистрации промышленного образца и выдачи патента составляет тридцать два месяца и две недели.

Указанный в абзаце первом настоящего пункта срок может быть увеличен в случае необходимости представления заявителем дополнительных материалов либо документов и их проверки в соответствии с пунктами 72, 74, 75, 79, 103, 106, 110, 174 Регламента, доводов относительно приведенных в уведомлении, предусмотренном пунктом 79 Регламента, мотивов и их рассмотрения в соответствии с пунктом 128 Регламента, в случае необходимости уплаты пошлины и проверки ее уплаты в соответствии с пунктами 63, 64, 66, и 118 Регламента или представления заявителем ходатайств, предусмотренных пунктом 3 Правил составления, подачи и рассмотрения документов, являющихся основанием для совершения юридически значимых действий по государственной регистрации промышленных образцов, утвержденных приказом Минэкономразвития России от 30 сентября 2015 г. N 695 (далее соответственно - Правила, приказ Минэкономразвития России).

Срок предоставления государственной услуги в части выдачи дубликата патента составляет два месяца и три недели.

Указанный в абзаце третьем настоящего пункта срок может быть увеличен в случае необходимости уплаты пошлины и проверки ее уплаты в соответствии с пунктом 169 Регламента, представления заявителем дополнительных материалов и их проверки в соответствии с пунктом 174 Регламента.

14. Приостановление предоставления государственной услуги допускается:

- на срок, указанный в судебном акте, предусматривающем обеспечительные меры в отношении промышленного образца, или на срок, необходимый для исполнения такого акта в соответствии с законодательством Российской Федерации;

- на срок до принятия решения по заявке другого заявителя с более ранней датой приоритета, в которой раскрыт промышленный образец, идентичный заявленному (приостановление осуществляется по согласию заявителя).

15. Срок выдачи (направления) документа, являющегося результатом предоставления государственной услуги, предусмотренного подпунктом 1 пункта 12 Регламента, составляет пять рабочих дней с даты официальной публикации сведений о выдаче патента.

Срок выдачи (направления) документов, являющихся результатом предоставления государственной услуги, указанных в подпунктах 2 - 4 пункта 12 Регламента, составляет пять рабочих дней с даты, указанной на соответствующем документе.

Перечень нормативных правовых актов, регулирующих отношения, возникающие в связи с предоставлением государственной услуги

16. Предоставление государственной услуги осуществляется в соответствии с:

Гражданским кодексом Российской Федерации (часть первая) (Собрание законодательства Российской Федерации, 1994, N 32, ст. 3301; 1996, N 9, ст. 773; N 34, ст. 4026; 1999, N 28, ст. 3471; 2001, N 17, ст. 1644; N 21, ст. 2063; 2002, N 12, ст. 1093; N 48, ст. 4737, 4746; 2003, N 2, ст. 167; N 52, ст. 5034; 2004, N 27, ст. 2711; N 31, ст. 3233; 2005, N 1, ст. 18, 39, 43; N 27, ст. 2722; N 30, ст. 3120; 2006, N 2, ст. 171; N 3, ст. 282; N 23, ст. 2380; N 27, ст. 2881; N 31, ст. 3437; N 45, ст. 4627; N 50, ст. 5279; N 52, ст. 5497, 5498; 2007, N 1, ст. 21; N 7, ст. 834; N 27, ст. 3213; N 31, ст. 3993; N 41, ст. 4845; N 49, ст. 6079; N 50, ст. 6246; 2008, N 17, ст. 1756; N 20, ст. 2253; N 29, ст. 3418; N 30, ст. 3597, 3616, 3617; 2009, N 1, ст. 14, 19, 20, 23; N 7, ст. 775; N 26, ст. 3130; N 29, ст. 3582, 3618; N 52, ст. 6428; 2010, N 19, ст. 2291; N 31, ст. 4163; 2011, N 7, ст. 901; N 15, ст. 2038; N 49, ст. 7015, 7041; N 50, ст. 7335, 7347; 2012, N 29, ст. 4167; N 50, ст. 6954, 6963; N 53, ст. 7607, 7627; 2013, N 7, ст. 609; N 19, ст. 2327; N 26, ст. 3207; N 27, ст. 3434, 3459; N 30, ст. 4078; N 44, ст. 5641; N 51, ст. 6687; 2014, N 11, ст. 1100; N 19, ст. 2304, 2334; N 26, ст. 3377; N 43, ст. 5799; 2015, N 1, ст. 52; N 10, ст. 1412; N 14, ст. 2020; N 21, ст. 2985; N 27, ст. 3945, 3977, 4001; N 29, ст. 4342, 4384, 4394);

Гражданским кодексом Российской Федерации (часть четвертая) (Собрание законодательства Российской Федерации, 2006, N 52, ст. 5496; 2007, N 49, ст. 6079; 2008, N 27, ст. 3122; N 45, ст. 5147; 2010, N 8, ст. 777; N 9, ст. 899; N 41, ст. 5188; 2011, N 50, ст. 7364; 2013, N 27, ст. 3477, 3479; N 30, ст. 4055; 2014, N 11, ст. 1100; 2015, N 1, ст. 83; N 27, ст. 3996; N 29, ст. 4342) (далее - Кодекс);

Федеральным законом от 17 июля 1999 г. N 176-ФЗ "О почтовой связи" (Собрание законодательства Российской Федерации, 1999, N 29, ст. 3697; 2003, N 28, ст. 2895; 2004, N 35, ст. 3607; 2007, N 27, ст. 3213; 2008, N 29, ст. 3418; 2008, N 30, ст. 3616; 2009, N 26, ст. 3122; 2011, N 50, ст. 7351);

Федеральным законом от 27 июля 2006 г. N 152-ФЗ "О персональных данных" (Собрание законодательства Российской Федерации, 2006, N 31, ст. 3451; 2009, N 48, ст. 5716; N 52, ст. 6439; 2010, N 27, ст. 3407, N 31, ст. 4173, 4196; N 50, ст. 6409; 2011, N 23, ст. 3263; N 31, ст. 4711; 2013, N 14, ст. 1651; N 30, ст. 4038; N 51, ст. 6683; 2014, N 23, ст. 2927; N 30, ст. 4217, 4243);

Федеральным законом от 30 декабря 2008 г. N 316-ФЗ "О патентных поверенных" (Собрание законодательства Российской Федерации, 2009, N 1, ст. 24; 2011, N 29, ст. 4291; 2012, N 31, ст. 4322; 2013, N 27, ст. 3477);

Федеральным законом от 27 июля 2010 г. N 210-ФЗ "Об организации предоставления государственных и муниципальных услуг" (Собрание законодательства Российской Федерации, 2010, N 31, ст. 4179; 2011, N 15, ст. 2038; N 27, ст. 3873, 3880; N 29, ст. 4291; N 30, ст. 4587; N 49, ст. 7061; 2012, N 31, ст. 4322; 2013, N 14, ст. 1651; N 27, ст. 3477, 3480; N 30, ст. 4084; N 51, ст. 6679; N 52, ст. 6952, 6961, 7009; 2014, N 26, ст. 3366; N 30, ст. 4264; 2015, N 1, ст. 67, 72; N 29, ст. 4342) (далее - Закон от 27 июля 2010 г. N 210-ФЗ);

Федеральным законом от 6 апреля 2011 г. N 63-ФЗ "Об электронной подписи" (Собрание законодательства Российской Федерации, 2011, N 15, ст. 2036; N 27, ст. 3880; 2012, N 29, ст. 3988; 2013, N 14, ст. 1668; N 27, ст. 3463, 3477; 2014, N 26, ст. 3390);

Законом Российской Федерации от 21 июля 1993 г. N 5485-1 "О государственной тайне" (Собрание законодательства Российской Федерации, 1997, N 41, ст. 4673; 2003, N 27, ст. 2700; N 46, ст. 4449; 2004, N 27, ст. 2711; N 5, ст. 3607; 2007, N 49, ст. 6055, 6079; 2009, N 29, ст. 3617; 2010, N 47, ст. 6033; 2011, N 46, ст. 6407; 2013, N 51, ст. 6697; 2015, N 10, ст. 1393);

Указом Президента Российской Федерации от 24 мая 2011 г. N 673 "О Федеральной службе по интеллектуальной собственности" (Собрание законодательства Российской Федерации, 2011, N 22, ст. 3155; 2012, N 22, ст. 2754; N 27, ст. 3683);

постановлением Правительства Российской Федерации от 10 декабря 2008 г. N 941 "Об утверждении Положения о патентных и иных пошлинах за совершение юридически значимых действий, связанных с патентом на изобретение, полезную модель, промышленный образец, с государственной регистрацией товарного знака и знака обслуживания, с государственной регистрацией и предоставлением исключительного права на наименование места происхождения товара, а также с государственной регистрацией перехода исключительных прав к другим лицам и договоров о распоряжении этими правами" (Собрание законодательства Российской Федерации, 2008, N 51, ст. 6170; 2011, N 39, ст. 5487; 2013, N 47, ст. 6106) (далее - Положение о пошлинах);

постановлением Правительства Российской Федерации от 8 сентября 2010 г. N 697 "О единой системе межведомственного электронного взаимодействия" (Собрание законодательства Российской Федерации, 2010, N 38, ст. 4823; 2011, N 24, ст. 3243; N 50, ст. 7285; 2013, N 45, ст. 5827; 2014, N 12, ст. 1303; N 42, ст. 5746; N 48, ст. 6862, 6876; N 50, ст. 7113);

постановлением Правительства Российской Федерации от 6 мая 2011 г. N 352 "Об утверждении перечня услуг, которые являются необходимыми и обязательными для предоставления федеральными органами исполнительной власти государственных услуг и предоставляются организациями, участвующими в предоставлении государственных услуг, и определении размера платы за их оказание" (Собрание законодательства Российской Федерации, 2011, N 20, ст. 2829; 2012, N 14, ст. 1655, N 36, ст. 5022; 2013, N 52, ст. 7207; 2014, N 21, ст. 2712);

постановлением Правительства Российской Федерации от 16 мая 2011 г. N 373 "О разработке и утверждении административных регламентов исполнения государственных функций и административных регламентов предоставления государственных услуг" (Собрание законодательства Российской Федерации, 2011, N 22, ст. 3169; N 35, ст. 5092; 2012, N 28, ст. 3908, N 36, ст. 5003; N 50, ст. 7171; N 52, ст. 7507; 2014, N 5, ст. 506);

постановлением Правительства Российской Федерации от 7 июля 2011 г. N 553 "О порядке оформления и представления заявлений и иных документов, необходимых для предоставления государственных и (или) муниципальных услуг, в форме электронных документов" (Собрание законодательства Российской Федерации, 2011, N 29, ст. 4479);

постановлением Правительства Российской Федерации от 21 марта 2012 г. N 218 "О Федеральной службе по интеллектуальной собственности" (Собрание законодательства Российской Федерации, 2012, N 14, ст. 1627, N 27, ст. 3766; N 51, ст. 7227; 2013, N 5, ст. 391; N 8, ст. 851; N 23, ст. 2923; N 45, ст. 5822; 2014, N 49, ст. 6957; 2015, N 2, ст. 491; Официальный интернет-портал правовой информации http://www.pravo.gov.ru, 14 сентября 2015 г., N 00012015091140032);

постановлением Правительства Российской Федерации от 25 июня 2012 г. N 634 "О видах электронной подписи, использование которых допускается при обращении за получением государственных и муниципальных услуг" (Собрание законодательства Российской Федерации, 2012, N 27, ст. 3744; 2013, N 45, ст. 5807) (далее - постановление от 25 июня 2012 г. N 634);

постановлением Правительства Российской Федерации от 16 августа 2012 г. N 840 "О порядке подачи и рассмотрения жалоб на решения и действия (бездействие) федеральных органов исполнительной власти и их должностных лиц, федеральных государственных служащих, должностных лиц государственных внебюджетных фондов Российской Федерации, а также Государственной корпорации по атомной энергии "Росатом" и ее должностных лиц" (Собрание законодательства Российской Федерации, 2012, N 35, ст. 4829; 2014, N 50, ст. 7113);

постановлением Правительства Российской Федерации от 25 августа 2012 г. N 852 "Об утверждении Правил использования усиленной квалифицированной электронной подписи при обращении за получением государственных и муниципальных услуг и о внесении изменения в Правила разработки и утверждения административных регламентов предоставления государственных услуг" (Собрание законодательства Российской Федерации, 2012, N 36, ст. 4903; 2014, N 50, ст. 7113);

приказом Федерального казначейства от 30 ноября 2012 г. N 19н "Об утверждении Порядка ведения Государственной информационной системы о государственных и муниципальных платежах", зарегистрированным в Минюсте России 25 декабря 2012 г., регистрационный N 26329;

приказом Минкомсвязи России от 31 июля 2014 г. N 234 "Об утверждении Правил оказания услуг почтовой связи", зарегистрированным в Минюсте России 26 декабря 2014 г., регистрационный N 35442;

приказом Минэкономразвития России от 30 сентября 2015 г. N 695 "Об утверждении Правил составления, подачи и рассмотрения документов, являющихся основанием для совершения юридически значимых действий по государственной регистрации промышленных образцов и их форм, Требований к документам заявки на выдачу патента на промышленный образец, Состава сведений о выдаче патента на промышленный образец, публикуемых в официальном бюллетене Федеральной службы по интеллектуальной собственности, Состава сведений, указываемых в форме патента на промышленный образец; Формы патента на промышленный образец", зарегистрированным в Министерстве юстиции Российской Федерации 2015 г., регистрационный N (далее - приказ Минэкономразвития России от 30 сентября 2015 г. N 695).

Исчерпывающий перечень документов, необходимых в соответствии с нормативными правовыми актами для предоставления государственной услуги, и услуг, которые являются необходимыми и обязательными для предоставления государственной услуги, подлежащих представлению заявителем, способы их получения заявителем, в том числе в электронной форме, порядок их представления

17. Исчерпывающий перечень документов, необходимых в соответствии с нормативными правовыми актами для предоставления государственной услуги, подлежащих представлению заявителем, указан в пункте 2 Требований к документам заявки на выдачу патента на промышленный образец, утвержденных приказом Минэкономразвития России (далее - Требования к документам заявки), и пунктах 2, 3 Правил.

Для предоставления государственной услуги в части выдачи дубликата патента заявителем подается ходатайство о выдаче дубликата патента, предусмотренное подпунктом 18 пункта 3 Правил.

18. В процессе предоставления государственной услуги заявитель представляет в Роспатент заявления и ходатайства, указанные в пункте 3 Правил (при необходимости).

19. Для получения государственной услуги документы заявки и документы, прилагаемые к заявке, указанные в пунктах 2, 3 Правил (далее - документы заявки), представляются в Роспатент в порядке, предусмотренном пунктом 11 Правил.

20. Документы, предусмотренные пунктом 19 Регламента, могут быть представлены в электронной форме с соблюдением требований, предусмотренных пунктами 46 - 49 Регламента.

Исчерпывающий перечень документов, необходимых в соответствии с нормативными правовыми актами для предоставления государственной услуги, которые находятся в распоряжении государственных органов, органов местного самоуправления и иных органов, участвующих в предоставлении государственных или муниципальных услуг, и которые заявитель вправе представить, а также способы их получения заявителями, в том числе в электронной форме, порядок их представления

21. Исчерпывающий перечень документов, необходимых в соответствии с нормативными правовыми актами для предоставления государственной услуги, которые находятся в распоряжении государственных органов, органов местного самоуправления и иных органов, участвующих в предоставлении государственных или муниципальных услуг, и которые заявитель вправе представить:

- выписка из Единого государственного реестра юридических лиц уполномоченного федерального органа исполнительной власти, осуществляющего государственную регистрацию юридических лиц, подтверждающая изменение наименования или адреса места нахождения правообладателя;

- документ, подтверждающий уплату пошлины.

22. Заявитель вправе по своему усмотрению представить документы, указанные в пункте 21 Регламента.

В случае если указанные документы не представлены, Роспатент на основе приведенных в заявлении идентификаторов получает необходимые сведения через единую систему электронного межведомственного взаимодействия в государственных органах, органах местного самоуправления и подведомственных им организациях, указанных в пункте 23 Регламента, или из реестров этих органов.

23. Роспатент не вправе требовать от заявителя:

- представления документов и информации или осуществления действий, представление или осуществление которых не предусмотрено нормативными правовыми актами, регулирующими отношения, возникающие в связи с предоставлением государственной услуги;

- представления документов и информации, которые в соответствии с нормативными правовыми актами Российской Федерации, нормативными правовыми актами субъектов Российской Федерации и муниципальными правовыми актами находятся в распоряжении государственных органов, предоставляющих государственную услугу, иных государственных органов, органов местного самоуправления и (или) подведомственных государственным органам и органам местного самоуправления организаций, участвующих в предоставлении государственных или муниципальных услуг, за исключением документов, указанных в части 6 статьи 7 Закона от 27 июля 2010 г. N 210-ФЗ.

Исчерпывающий перечень оснований для отказа в приеме документов, необходимых для предоставления государственной услуги

24. Исчерпывающий перечень оснований для отказа в приеме заявки содержится в пункте 12 Правил.

Исчерпывающий перечень оснований для приостановления или отказа в предоставлении государственной услуги

25. Приостановление предоставления государственной услуги допускается:

- во исполнение принятых в соответствии с законодательством Российской Федерации судебных актов, предусматривающих обеспечительные меры в отношении промышленного образца или в связи с исполнением такого судебного акта в соответствии с законодательством Российской Федерации;

- по согласованию с заявителем до принятия решения по заявке другого заявителя с более ранней датой приоритета, в которой раскрыт промышленный образец, идентичный заявленному.

26. Основания для отказа в предоставлении государственной услуги Регламентом не предусмотрены.

Перечень услуг, которые являются необходимыми и обязательными для предоставления государственной услуги, в том числе сведения о документе (документах), выдаваемом (выдаваемых) организациями, участвующими в предоставлении государственной услуги

27. Услуги, которые являются необходимыми и обязательными для предоставления государственной услуги Роспатентом, и документы, выдаваемые организациями, участвующими в предоставлении государственной услуги Роспатентом, нормативными правовыми актами не предусмотрены.

Порядок, размер и основания взимания государственной пошлины или иной платы, взимаемой за предоставление государственной услуги

28. Перечень юридически значимых действий, связанных с предоставлением государственной услуги, за совершение которых взимаются пошлины, размеры, порядок и сроки уплаты пошлин, а также основания для уменьшения размеров пошлин или возврата уплаченной пошлины установлены Положением о пошлинах.

29. Пошлины взимаются:

1) за регистрацию заявки на промышленный образец и принятие решения по результатам формальной экспертизы - 850 руб. + 100 руб. за каждый промышленный образец свыше одного (подпункт 1.3 приложения к Положению о пошлинах).

Пошлина за регистрацию заявки на промышленный образец и принятие решения по результатам формальной экспертизы уплачивается одновременно с пошлиной за проведение экспертизы заявки на промышленный образец по существу и принятие решения по ее результатам (пункт 7 Положения о пошлинах);

2) за продление срока подачи заявки на промышленный образец с испрашиванием конвенционного приоритета - 400 руб. (подпункт 1.23 приложения к Положению о пошлинах);

3) за проведение экспертизы заявки на промышленный образец и принятие решения по ее результатам - 1 650 руб. + 1 300 руб. за каждый промышленный образец из образующих группу свыше одного (часть и целое), + 250 руб. за каждый вариант промышленного образца свыше 1 (подпункт 1.9 приложения к Положению о пошлинах);

4) за продление срока ответа на запрос экспертизы или на уведомление о необходимости представления сообщения о выборе заявки, по которой может быть выдан патент (за каждый месяц продления): до шести месяцев - 200 руб., от шести до десяти месяцев - 400 руб. (подпункт 1.12 приложения к Положению о пошлинах);

5) за восстановление пропущенного заявителем установленного законодательством Российской Федерации срока представления документов или дополнительных материалов по запросу экспертизы или подачи возражения в Роспатент: если ходатайство подано в течение шести месяцев - 650 руб., если ходатайство подано по истечении шести месяцев - 2 600 руб. (подпункт 1.13 приложения к Положению о пошлинах);

6) за регистрацию промышленного образца и выдачу патента на промышленный образец - 3250 руб. (подпункт 1.14 приложения к Положению о пошлинах);

7) за внесение изменений в документы заявки в случае передачи права на получение патента на промышленный образец - 400 руб. (подпункт 1.18 приложения к Положению о пошлинах);

8) за подготовку, заверение и выдачу копий патента, свидетельства, материалов из дела заявки - 550 руб. (подпункт 1.27 приложения к Положению о пошлинах);

9) за выдачу дубликата патента на промышленный образец - 1 350 руб. (подпункт 1.25 приложения к Положению о пошлинах).

30. В случае подачи заявки на промышленный образец в электронном виде размер пошлины, предусмотренный подпунктом 1 пункта 29 Регламента, уменьшается на 15 процентов (пункт 6.1 Положения о пошлинах) и составляет 722 руб. 50 коп. + 75 руб. за каждый промышленный образец свыше одного.

Порядок, размер и основания взимания платы за предоставление услуг, которые являются необходимыми и обязательными для предоставления государственной услуги, включая информацию о методике расчета размера такой платы

31. Платные услуги, которые являются необходимыми и обязательными для предоставления государственной услуги, нормативными правовыми актами не предусмотрены.

Максимальный срок ожидания в очереди при подаче запроса о предоставлении государственной услуги и при получении результата предоставления таких услуг

32. Максимальный срок ожидания в очереди при подаче в окно приема документов заявки и при получении результата предоставления государственной услуги составляет пятнадцать минут.

Срок и порядок регистрации запроса заявителя о предоставлении государственной услуги, в том числе в электронной форме

33. Поступившая в Роспатент заявка регистрируется при отсутствии оснований для отказа в ее приеме, предусмотренных пунктом 12 Правил.

Регистрация заявки включает присвоение заявке регистрационного номера и указание даты поступления заявки (даты ее регистрации) на заявлении о выдаче патента и производится в течение двух рабочих дней со дня приема заявки Роспатентом.

Требования к помещениям, в которых предоставляется государственная услуга, к месту ожидания и приема заявителей, размещению и оформлению визуальной, текстовой и мультимедийной информации о порядке предоставления такой услуги

34. На зданиях Роспатента и ФИПС рядом с входом в помещения, в которых предоставляется государственная услуга, размещается вывеска, содержащая информацию о полном наименовании Роспатента, ФИПС, режиме их работы, а также о справочных номерах телефонов.

35. Прием документов и выдача результатов предоставления государственной услуги осуществляются в специально выделенном для этих целей помещении, расположенном на нижнем этаже здания, имеющем окно приема документов и места ожидания, оборудованные стульями или кресельными секциями в количестве, соответствующем фактической нагрузке приема и выдачи документов, но не менее трех мест.

36. Обслуживание лиц с ограниченными возможностями здоровья осуществляется в специально выделенном для этих целей помещении, расположенном на нижнем этаже здания, оборудованном пандусами, специальными ограждениями и перилами, обеспечивающими беспрепятственное передвижение и разворот инвалидных колясок, столами, размещенными в стороне от входа для беспрепятственного подъезда и разворота колясок.

37. Предоставление справок и консультаций осуществляется в специально выделенном для этих целей помещении консультационно-справочного пункта Роспатента и ФИПС, расположенного на нижнем этаже здания.

38. Проведение экспертных совещаний осуществляется в специально выделенных для этих целей комнатах, расположенных на втором и более высоких этажах зданий, снабженных лифтами, в количестве не менее двух.

39. Помещения, предназначенные для ожидания в очереди приема или выдачи документов, обслуживания лиц с ограниченными возможностями здоровья, предоставления справок и консультаций, проведения экспертных совещаний, должны соответствовать требованиям комфортности условий пребывания в них заявителей и иметь вывески, указывающие на их назначение.

40. Визуальная, текстовая и мультимедийная информация о порядке предоставления государственной услуги размещается на информационных стендах или информационных терминалах в помещениях для ожидания и приема граждан, а также на интернет-сайте Роспатента.

41. Оформление визуальной, текстовой и мультимедийной информации о порядке предоставления государственной услуги должно соответствовать оптимальному зрительному и слуховому восприятию этой информации заявителями.

Показатели доступности и качества государственной услуги, в том числе количество взаимодействий заявителя с должностными лицами при предоставлении государственной услуги и их продолжительность, возможность получения государственной услуги в многофункциональном центре предоставления государственных и муниципальных услуг, возможность получения информации о ходе предоставления государственной услуги, в том числе с использованием информационно-телекоммуникационных технологий

42. Показатели доступности государственной услуги:

1) возможность подачи заявки на промышленный образец и документов, необходимых для предоставления государственной услуги в электронном виде, а также получения информации о ходе предоставления государственной услуги, в том числе с использованием информационно-коммуникационных технологий;

2) количество взаимодействий заявителя с должностными лицами при предоставлении государственной услуги и их продолжительность.

43. Показатели качества государственной услуги:

1) достоверность предоставляемой заявителям информации о ходе предоставления государственной услуги;

2) удовлетворенность заявителей качеством государственной услуги;

3) соблюдение сроков предоставления государственной услуги;

4) отсутствие обоснованных жалоб со стороны заявителей на некорректное, невнимательное отношение должностных лиц к заявителям.

Иные требования, в том числе учитывающие особенности предоставления государственной услуги в многофункциональных центрах предоставления государственных и муниципальных услуг и особенности предоставления государственной услуги в электронной форме

44. Предоставление государственной услуги в многофункциональных центрах предоставления государственных и муниципальных услуг не предусмотрено.

45. Документы заявки, документы, указанные в пунктах 2, 3 Правил, подаваемые в связи с предоставлением государственной услуги в электронной форме, представляются через интернет-сайт Роспатента или Единый портал государственных услуг.

46. Технические требования к подаче заявки и иных документов через интернет-сайт Роспатента или Единый портал государственных услуг приведены на интернет-сайтах Роспатента, ФИПС.

47. При предоставлении государственной услуги в электронной форме используются классы средств электронной подписи, которые допускаются к использованию при обращении за получением государственной услуги, оказываемой с применением электронной подписи в соответствии с законодательством Российской Федерации.

Виды электронных подписей, использование которых допускается при обращении за получением государственных услуг, и порядок их использования установлены постановлением от 25 июня 2012 г. N 634.

48. Представление документов, необходимых для предоставления государственной услуги в электронной форме, осуществляется с учетом положений Правил и Требований к документам заявки.

Для подачи заявки в электронной форме необходимо получить сертификат усиленной квалифицированной электронной подписи (ЭП) в удостоверяющем центре, включенном в Перечень уполномоченных удостоверяющих центров единой системы удостоверяющих центров, сформированный Министерством связи и массовых коммуникаций Российской Федерации (далее - Перечень УЦ ЕС УЦ), в том числе в Удостоверяющем центре ФИПС.

49. Информация о порядке получения сертификата ЭП в удостоверяющем центре, включенном в Перечень УЦ ЕС УЦ, в том числе в Удостоверяющем центре ФИПС, а также о процедурах электронной подачи заявок, электронного взаимодействия с заявителем размещается на Едином портале государственных услуг и на интернет-сайте ФИПС в разделе "Электронное взаимодействие с заявителями".

Сведения об удостоверяющих центрах, включенных в Перечень УЦ ЕС УЦ, размещаются на Едином портале государственных услуг и по адресу http://www.reestr-pki.ru в информационно-телекоммуникационной сети "Интернет".

III. Состав, последовательность и сроки выполнения административных процедур, требования к порядку их выполнения

Исчерпывающий перечень административных процедур

50. Предоставление государственной услуги включает следующие административные процедуры:

1) прием и регистрация заявки;

2) проверка уплаты пошлин и формальная экспертиза;

3) экспертиза заявки по существу;

4) регистрация промышленного образца в Государственном реестре, публикация сведений о выдаче патента и выдача патента;

5) рассмотрение ходатайств, поданных заявителем;

6) выдача дубликата патента.

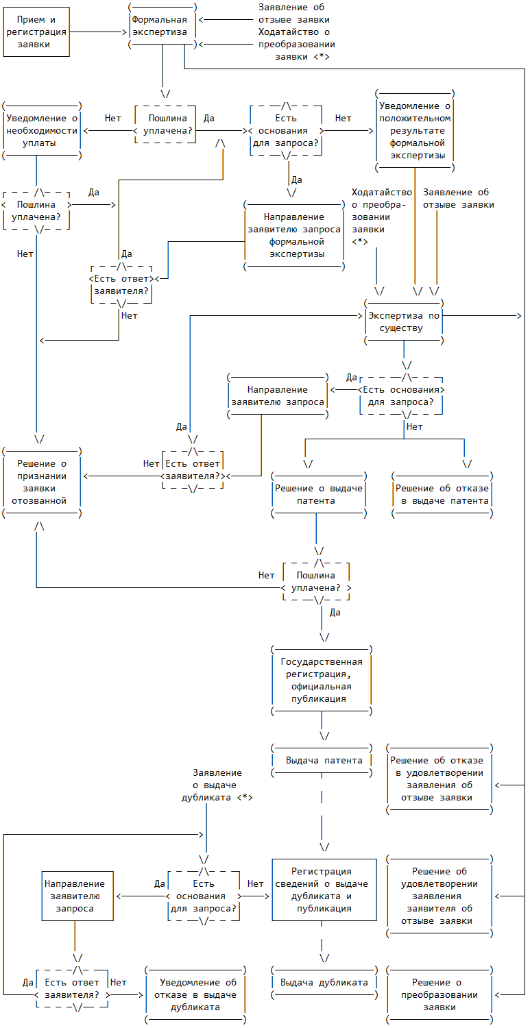
Блок-схема предоставления государственной услуги представлена в приложении к Регламенту.

Административная процедура приема и регистрации заявки

51. Основанием для начала административной процедуры приема и регистрации заявки является представление заявки в Роспатент.

Административная процедура состоит из следующих административных действий:

1) прием заявки;

2) регистрация заявки.

52. Административное действие, предусмотренное подпунктом 1 пункта 51 Регламента, включает проверку отсутствия оснований для отказа в приеме заявки, указанных в пункте 12 Правил.

53. Максимальный срок приема заявки при представлении заявки в соответствии с подпунктом 1 пункта 11 Правил составляет пятнадцать минут.

54. Административное действие, предусмотренное подпунктом 2 пункта 51 Регламента, включает присвоение заявке регистрационного номера, указание даты поступления заявки, и направление заявителю уведомления о приеме и регистрации заявки.

55. Максимальный срок регистрации заявки составляет два рабочих дня с даты приема заявки.

56. Административные действия по приему и регистрации заявки осуществляются сотрудниками подразделения, осуществляющего прием и регистрацию заявки.

57. Заявителю отказывается в приеме и регистрации заявки, если в результате проверки установлено наличие хотя бы одного из оснований для отказа в приеме заявки, указанных в пункте 12 Правил.

58. Результатами административной процедуры являются:

1) прием и регистрация заявки, направление заявителю уведомления о приеме и регистрации заявки с указанием регистрационного номера заявки, даты поступления заявки и передача заявки из подразделения, осуществляющего прием и регистрацию заявки, в подразделение, осуществляющее проведение формальной экспертизы;

2) отказ в приеме и регистрации заявки и направление заявителю уведомления об отказе в приеме и регистрации заявки с указанием оснований для отказа в течение пяти рабочих дней со дня поступления заявки в Роспатент.

59. Результат административной процедуры фиксируется:

1) в случае приема и регистрации заявки путем указания даты регистрации и регистрационного номера заявки:

- на бланке заявления о выдаче патента;

- в копии первого листа заявления о выдаче патента, направляемой заявителю;

- на интернет-сайтах Роспатента, ФИПС;

2) в случае отказа в приеме и регистрации заявки путем указания даты поступления непринятых документов, их входящего номера и количества листов:

- в журнале учета;

- в уведомлении об отказе в приеме и регистрации заявки, направляемом заявителю.

60. Принятая и зарегистрированная заявка, непринятая заявка возврату не подлежат, за исключением корреспонденции, обозначенной заявителем как корреспонденция, содержащая сведения о коммерческой тайне.

Корреспонденция, обозначенная заявителем как корреспонденция, содержащая сведения о коммерческой тайне, возвращается без вскрытия.

Административная процедура проверки уплаты пошлин и формальной экспертизы

61. Основанием для начала административной процедуры проверки уплаты пошлин и формальной экспертизы является передача заявки из подразделения, осуществляющего прием и регистрацию заявки, в подразделение, осуществляющее проведение формальной экспертизы заявки.

Административная процедура включает следующие административные действия:

1) проверку уплаты пошлин:

- за регистрацию заявки и принятие решения по результатам формальной экспертизы;

- за проведение экспертизы заявки по существу и принятие решения по ее результатам;

2) проверку наличия документов, необходимых для предоставления государственной услуги, предусмотренных пунктом 2 Требований к документам заявки и пунктом 2 Правил, и соблюдения предъявляемых к ним законодательством Российской Федерации требований;

3) проверку представленных заявителем по запросу и (или) уведомлению Роспатента документов;

4) рассмотрение заявления об отзыве заявки, предусмотренного подпунктом 13 пункта 3 Правил;

5) рассмотрение заявления о преобразовании заявки в заявку на изобретение (полезную модель), предусмотренного подпунктом 14 пункта 3 Правил.

62. Административное действие, предусмотренное подпунктом 1 пункта 61 Регламента, состоит в проверке факта уплаты пошлин в размере и порядке, установленных Положением о пошлинах.

63. Проверка проводится посредством межведомственного информационного взаимодействия Роспатента с Федеральным казначейством. При проведении проверки используется информация, содержащаяся в Государственной информационной системе о государственных и муниципальных платежах (ГИС), в документах заявки и документе, подтверждающем уплату пошлины, если он представлен заявителем.

64. Административное действие, предусмотренное подпунктом 1 пункта 61 Регламента, осуществляется сотрудниками, к компетенции которых отнесена проверка уплаты пошлин в размере и порядке, установленных Положением о пошлинах.

65. Если в результате проверки подтверждена уплата пошлин в порядке и размерах, предусмотренных Положением о пошлинах, по заявке осуществляется административное действие, предусмотренное подпунктом 2 пункта 61 Регламента.

66. Если в результате проверки уплаты пошлин выявлено, что пошлина в размере и порядке, установленных Положением о пошлинах не уплачена, заявителю направляется уведомление о необходимости в двухмесячный срок со дня направления уведомления уплатить патентные пошлины в установленном Положением о пошлинах размере, либо представить документы, подтверждающие право на уплату пошлин в уменьшенном размере или на освобождение от уплаты пошлин, оформленные в соответствии с законодательством Российской Федерации, и указанием права заявителя представить по собственной инициативе копию документа, подтверждающего уплаты патентной пошлины, а также приложение документа, уведомляющего о начислении соответствующих патентных пошлин.

67. Максимальный срок выполнения административного действия, предусмотренного подпунктом 1 пункта 61 Регламента, составляет две недели со дня поступления заявки в подразделение, осуществляющее проведение формальной экспертизы заявки.

68. Максимальный срок выполнения административного действия, предусмотренного подпунктом 1 пункта 61 Регламента, в случае направления заявителю уведомления, предусмотренного пунктом 66 Регламента, составляет две недели со дня истечения двухмесячного срока для уплаты пошлины.

69. Административное действие, предусмотренное подпунктом 2 пункта 61 Регламента, состоит в проверке наличия документов в соответствии с пунктами 21, 23 Правил, соблюдения требования единства, классификации и установлении даты подачи заявки в соответствии с пунктами 34, 35 Правил и осуществляется без анализа раскрытия сущности промышленного образца.

70. Максимальный срок выполнения административного действия, предусмотренного подпунктом 2 пункта 61 Регламента, составляет два месяца со дня подтверждения факта уплаты пошлин в размере и порядке, установленных Положением о пошлинах.

71. Административное действие, предусмотренное подпунктом 2 пункта 61 Регламента, осуществляется государственным экспертом по интеллектуальной собственности (далее - эксперт по интеллектуальной собственности), к компетенции которого отнесено выполнение подготовительных работ, связанных с принятием решений по результатам формальной экспертизы заявки.

72. Если в результате проверки установлено, что документы, необходимые для предоставления государственной услуги, не представлены и (или) не соответствуют предъявляемым к ним законодательством Российской Федерации требованиям, в том числе нарушено требование единства промышленного образца, заявителю в срок, не превышающий двух месяцев со дня завершения с положительным результатом проверки уплаты пошлин, направляется запрос исправленных и недостающих документов (далее - запрос документов) с указанием обнаруженных недостатков, приведением необходимых аргументов правового характера и предложением представить документы и (или) сообщить, какой из заявленных промышленных образцов (какая группа промышленных образцов, отвечающих требованию единства) должен рассматриваться в течение трех месяцев со дня направления запроса.

73. В уведомлении о нарушении требования единства, предусмотренном пунктом 23 Правил (далее - уведомление), и запросе документов, предусмотренном пунктом 73 Регламента, приводится информация, предусмотренная пунктами 24, 31 Правил.

74. Административное действие, предусмотренное подпунктом 3 пункта 61 Регламента, осуществляется, если по запросу документов, предусмотренному пунктом 72 Регламента, и (или) уведомлению заявителем представлены документы и (или) ходатайство о пересмотре вывода Роспатента о нарушении требования единства либо сообщение о промышленном образце (группе промышленных образцов), который должен рассматриваться.

75. Административное действие, предусмотренное подпунктом 3 пункта 61 Регламента, включает:

1) проверку соблюдения установленного пунктом 72 Регламента срока представления документов, сообщения, предусмотренных указанным пунктом Регламента или ходатайства, предусмотренного подпунктом 2 пункта 24 Правил;

2) проверку наличия запрашиваемых документов и соблюдения предъявляемых к ним требований, установленных пунктами 3 - 34 Требований к документам заявки, подпунктом 1 пункта 31 Правил.

76. Максимальный срок выполнения административного действия, предусмотренного подпунктом 3 пункта 61 Регламента, составляет два месяца со дня поступления ответа на запрос или уведомление, предусмотренные пунктом 72 Регламента.

77. Административное действие, предусмотренное подпунктом 3 пункта 61 Регламента, осуществляется экспертами по интеллектуальной собственности, указанными в пункте 71 Регламента.

78. По заявке подготавливается уведомление о завершении формальной экспертизы с положительным результатом, если в результате проверки, предусмотренной пунктом 75 Регламента, установлено, что запрошенные документы представлены в срок, предусмотренный пунктом 73 Регламента и соответствуют предъявляемым к ним требованиям, установленным пунктами 3 - 34 Требований к документам заявки, подпунктом 1 пункта 31 Правил.

79. Если в ответ на уведомление, предусмотренное пунктом 73 Регламента, заявитель не представит сообщение о промышленном образце (группе промышленных образцов), который(ые) должен рассматриваться, или ходатайство о пересмотре вывода экспертизы о нарушении требования единства, предусмотренная подпунктом 2 пункта 24 Правил экспертиза проводится в соответствии с пунктами 25 Правил.

Если заявителем представлено ходатайство, предусмотренное подпунктом 2 пункта 24 Правил, о пересмотре вывода экспертизы о нарушении требования единства промышленного образца, оно рассматривается в соответствии с пунктом 26 Правил.

Если в составе документов поступило ходатайство о внесении изменений в изображения внешнего вида изделия, предусмотренное подпунктом 4 пункта 3 Правил, осуществляется проверка, предусмотренная пунктом 33 Правил, с соблюдением требований, указанных в подпункте 1 пункта 31 Правил.

Если в результате проверки поступивших документов сделан вывод о том, что условия удовлетворения ходатайства, предусмотренного абзацем третьим настоящего пункта соблюдены, ходатайство удовлетворяется.

Заявитель уведомляется о результатах рассмотрения ходатайства, предусмотренного абзацем третьим настоящего пункта в документе по результатам формальной экспертизы.

80. Административное действие, предусмотренное подпунктом 4 пункта 61 Регламента, осуществляется на основании поданного заявителем заявления об отзыве заявки и включает проверку:

- соблюдения установленного пунктом 7 Правил срока подачи заявления;

- предъявляемых к заявлению требований, установленных подпунктом 13 пункта 3 Правил;

- предъявляемых к доверенности требований, установленных законодательством Российской Федерации.

81. Максимальный срок выполнения административного действия, предусмотренного подпунктом 4 пункта 61 Регламента, составляет две недели со дня поступления заявления об отзыве заявки в Роспатент.

82. Административное действие, предусмотренное подпунктом 4 пункта 61 Регламента, осуществляется сотрудниками, указанными в пункте 71 Регламента.

83. Если в результате проверки установлено, что заявление об отзыве заявки подано в срок, установленный пунктом 7 Правил, и представленные документы соответствуют требованиям, установленным подпунктом 13 пункта 3 Правил, принимается решение об удовлетворении заявления об отзыве заявки.

84. В решении об отзыве заявки заявитель информируется о том, что:

- заявка приобретает статус отозванной со дня поступления заявления об отзыве заявки;

- по отозванной заявке административные действия не осуществляются;

- просьба заявителя считать недействительным его заявление об отзыве заявки, поданной после принятия решения об удовлетворении заявления об отзыве, не является основанием для отмены принятого решения об удовлетворении заявления об отзыве заявки.

85. Административные действия, предусмотренные Регламентом и не связанные с рассмотрением заявления об отзыве заявки в период с даты поступления заявления до даты принятия решения по заявлению, не осуществляются.

86. Если установлено, что заявление об отзыве заявки не соответствует предъявляемым к нему требованиям, установленным подпунктом 13 пункта 3 Правил, принимается решение об отказе в удовлетворении заявления без проверки соблюдения остальных требований, предусмотренных подпунктом 13 пункта 3 Правил.

87. Административное действие, предусмотренное подпунктом 5 пункта 61 Регламента, осуществляется, если заявителем подано заявление о преобразовании заявки в заявку на изобретение (полезную модель) и включает проверку:

1) соблюдения установленного пунктом 9 Правил срока подачи заявления о преобразовании заявки в заявку на изобретение (полезную модель);

2) наличия заявления о выдаче патента на изобретение (полезную модель);

3) соответствия заявления о преобразовании заявки в заявку на изобретение (полезную модель) и заявления о выдаче патента на изобретение (полезную модель) требованиям, установленным подпунктом 14 пункта 3 Правил;

4) возможности сохранения приоритета и даты подачи заявки при ее преобразовании в заявку на изобретение (полезную модель).

88. Максимальный срок выполнения административного действия, предусмотренного подпунктом 5 пункта 61 Регламента, составляет два месяца.

89. Административное действие, предусмотренное пунктом 87 Регламента, осуществляется сотрудниками, указанными в пункте 71 Регламента.

90. По заявлению о преобразовании заявки в заявку на изобретение (полезную модель) принимается решение об удовлетворении заявления, если проверка, предусмотренная пунктом 87 Регламента, завершилась с положительным результатом.

91. Административные действия, предусмотренные Регламентом и не связанные с рассмотрением заявления о преобразовании заявки в заявку на изобретение (полезную модель), в период с даты поступления указанного заявления до даты принятия решения по заявлению не осуществляются.

92. Если установлено, что заявление о преобразовании заявки в заявку на изобретение (полезную модель) поступило с нарушением предусмотренного пунктом 9 Правил срока или не соответствует условиям, предусмотренным подпунктами 2 - 4 пункта 87 Регламента, принимается решение об отказе в удовлетворении заявления о преобразовании заявки в заявку на изобретение (полезную модель).

93. Формальная экспертиза завершается с положительным результатом, если установлено, что все документы, необходимые для предоставления государственной услуги, представлены и соответствуют требованиям, предъявляемым к ним пунктами 2 - 34 Требований к документам заявки и пунктом 2 Правил.

94. Формальная экспертиза завершается решением о признании заявки отозванной:

- если в результате проверки уплаты пошлин установлено, что пошлины не уплачены в установленном порядке или в предусмотренном Положением о пошлинах размере или не поступили на установленный счет.

Решение направляется заявителю в месячный срок по истечении срока, установленного для уплаты пошлин;

- если в результате проверки, предусмотренной пунктом 75 Регламента, установлено, что запрашиваемые Роспатентом документы представлены с нарушением установленного пунктом 72 Регламента срока либо не представлены.

Решение направляется заявителю в месячный срок со дня истечения установленного для представления запрашиваемых документов трехмесячного срока.

95. Формальная экспертиза завершается принятием решения об удовлетворении заявления:

- об отзыве заявки в соответствии с пунктом 84 Регламента;

- о преобразовании заявки в заявку на изобретение либо заявки в заявку на полезную модель в соответствии с пунктом 91 Регламента.

96. Результатами административной процедуры проверки уплаты пошлин и формальной экспертизы являются:

1) направление заявителю уведомления о положительном результате формальной экспертизы и передача заявки в подразделение, осуществляющее проведение экспертизы заявки по существу не позднее первого рабочего дня, следующего за днем завершения административной процедуры формальной экспертизы;

2) направление заявителю решения о признании заявки отозванной;

3) направление заявителю решения об удовлетворении заявления о признании заявки отозванной;

4) направление заявителю решения об удовлетворении заявления о преобразовании заявки в заявку на изобретение или заявления о преобразовании заявки в заявку на полезную модель и передача заявки на промышленный образец в подразделение, осуществляющее формальную экспертизу заявок на изобретение или полезную модель.

97. Результат административной процедуры проверки уплаты пошлины и формальной экспертизы фиксируется:

- в уведомлении о положительном результате формальной экспертизы;

- в решении о признании заявки отозванной;

- в решении об удовлетворении заявления об отзыве заявки;

- в решении об удовлетворении заявления о преобразовании заявки в заявку на изобретение или заявления о преобразовании заявки в заявку на полезную модель;

- на интернет-сайтах Роспатента, ФИПС.

Административная процедура экспертизы заявки по существу

98. Основанием для начала административной процедуры экспертизы заявки по существу является завершение административной процедуры проверки уплаты пошлины и формальной экспертизы заявки с положительным результатом и передача заявки на стадию экспертизы по существу.

Административная процедура экспертизы заявки по существу включает следующие административные действия:

1) проверку патентоспособности заявленного промышленного образца;

2) рассмотрение дополнительных материалов, представленных заявителем по запросу Роспатента, или сообщения заявителей (заявителя) о выборе заявки;

3) рассмотрение заявления заявителя об отзыве заявки, если такое заявление подано заявителем при проведении административной процедуры экспертизы заявки по существу;

4) рассмотрение заявления о преобразовании заявки в заявку на изобретение (полезную модель), если такое заявление подано заявителем при проведении административной процедуры экспертизы заявки по существу.

99. Административное действие, предусмотренное подпунктом 1 пункта 98 Регламента, по проверке соответствия промышленного образца условиям патентоспособности проводится с учетом результатов проверки соблюдения требования единства промышленного образца при проведении административной процедуры экспертизы заявки по существу, предусмотренной пунктом 39 Правил.

100. Максимальный срок выполнения административного действия, предусмотренного подпунктом 1 пункта 98 Регламента, не превышает двенадцати месяцев со дня завершения формальной экспертизы заявки.

101. Административное действие, предусмотренное подпунктом 1 пункта 98 Регламента, осуществляется государственными экспертами по интеллектуальной собственности, к компетенции которых отнесено выполнение подготовительных работ, связанных с принятием решений по результатам экспертизы заявки по существу.

102. Если в результате проверки, предусмотренной пунктом 99 Регламента, установлено нарушение требования единства промышленного образца, по заявке направляется уведомление, предусмотренное пунктом 40 Правил. Дальнейшая проверка соблюдения требования единства промышленного образца осуществляется в соответствии с пунктами 40, 41 Правил.

103. Если в результате проверки, проводимой в порядке, установленном пунктом 99 Регламента, установлено, что необходимы дополнительные материалы, без которых проведение экспертизы по существу или принятие решения о выдаче патента невозможно, по заявке направляется запрос дополнительных материалов в соответствии с пунктами 84 - 87 Правил с указанием оснований для запроса дополнительных материалов и предложением представить дополнительные материалы в течение трех месяцев со дня направления запроса.

104. Если в результате проверки, проводимой в порядке, установленном пунктом 99 Регламента, установлено, что имеется другая, не отозванная или не признанная отозванной заявка на идентичный промышленный образец, заявителю (заявителям) направляется уведомление, предусмотренное пунктом 82 Правил. Дальнейшая проверка патентоспособности осуществляется в соответствии с пунктом 83 Правил. В случае непредставления заявителем (заявителями) сообщения в срок, предусмотренный пунктом 83 Правил, заявки признаются отозванными.

105. Административное действие, предусмотренное подпунктом 2 пункта 98 Регламента, осуществляется в связи с поступлением дополнительных материалов в ответ на запрос Роспатента или сообщения о выборе заявки.

106. Административное действие, предусмотренное подпунктом 2 пункта 98 Регламента, включает:

1) проверку соблюдения установленного пунктом 88 Правил срока представления дополнительных материалов, сообщения о выборе заявки;

2) проверку наличия запрашиваемых дополнительных материалов.

Если заявителем не представлены дополнительные материалы, сообщение о выборе заявки либо дополнительные материалы, сообщение представлены с нарушением срока, установленного пунктом 88 Правил, экспертиза заявки по существу завершается принятием решения о признании заявки отозванной.

107. Административное действие, предусмотренное подпунктом 2 пункта 98 Регламента, выполняется сотрудниками, указанными в пункте 101 Регламента.

108. Максимальный срок выполнения административного действия, предусмотренного подпунктом 2 пункта 98 Регламента, не превышает двух месяцев со дня поступления дополнительных материалов.

109. В случае подачи заявителем ходатайства о внесении изменений в изображения путем дополнения их иным промышленным образцом осуществляются административные действия, предусмотренные пунктами 74, 75 Регламента.

110. Административное действие, предусмотренное подпунктом 3 пункта 98 Регламента, осуществляется в связи с подачей заявителем заявления об отзыве заявки в порядке, предусмотренном пунктами 87, 88 Регламента.

111. Административное действие, предусмотренное 4 пункта 98 Регламента, осуществляется, если заявителем подано заявление о преобразовании заявки в заявку на изобретение (полезную модель), и осуществляется в порядке, предусмотренном пунктами 90 - 92 Регламента.

112. Экспертиза заявки по существу завершается принятием решения о выдаче патента, если в результате проведения экспертизы установлено, что промышленный образец (если заявлена группа - каждый промышленный образец группы) соответствует требованиям и условиям патентоспособности, предусмотренных пунктом 38 Правил.

Если заявителю не предоставлено право на освобождение от уплаты пошлин, к решению прилагается документ Роспатента, уведомляющий о начислении пошлины за регистрацию промышленного образца и выдачу патента, предусмотренный подпунктом 6 пункта 29 Регламента.

113. Экспертиза заявки по существу завершается принятием решения об отказе в выдаче патента, если в результате проведения экспертизы заявки по существу установлено, что промышленный образец (если заявлена группа, то хотя бы один промышленный образец группы) не соответствует хотя бы одному из условий патентоспособности, предусмотренных пунктом 38 Правил, по заявке принимается решение об отказе в выдаче патента.

При этом в решении об отказе в выдаче патента, принятом в отношении группы промышленных образцов, подтверждается патентоспособность того промышленного образца, в отношении которого получен такой вывод.

114. Экспертиза заявки по существу завершается принятием решения о признании заявки отозванной, если заявителем не представлены дополнительные материалы по запросу Роспатента, без которых невозможны проведение экспертизы заявки по существу и (или) принятие по ее результатам решения о выдаче патента, либо дополнительные материалы, сообщение представлены с нарушением срока, установленного пунктом 88 Правил.

115. Экспертиза заявки по существу завершается принятием решения об удовлетворении заявления:

- об отзыве заявки, если заявителем подано заявление об отзыве заявки, соответствующее предъявляемым к нему требованиям, установленным подпунктом 13 пункта 3 Правил, а при необходимости - подпунктом 3 пункта 2 Правил;

- об удовлетворении заявления о преобразовании заявки, если заявителем подано заявление о преобразовании заявки в заявку на изобретение или в заявку на полезную модель, соответствующее предъявляемым к нему требованиям, установленным подпунктом 14 пункта 3 Правил.

116. Результатами административной процедуры экспертизы заявки по существу являются:

1) направление заявителю решения о выдаче патента и передача документов заявки в подразделение, осуществляющее регистрацию промышленного образца в Государственном реестре, публикацию сведений о выдаче патента и выдачу патента;

2) направление заявителю решения об отказе в выдаче патента;

3) направление заявителю решения о признании заявки отозванной;

4) направление заявителю решения об отзыве заявки в связи с принятием решения об удовлетворении заявления заявителя об отзыве заявки;

5) направление заявителю решения об удовлетворении заявления о преобразовании заявки в заявку на изобретение или заявку на полезную модель.

117. Результат административной процедуры фиксируется:

- в решении о выдаче патента;

- в решении об отказе в выдаче патента;

- в решении о признании заявки отозванной;

- в решении об удовлетворении заявления о признании заявки отозванной;

- в решении об удовлетворении заявления о преобразовании заявки в заявку на изобретение, в заявку на полезную модель;

- на интернет-сайтах Роспатента, ФИПС.

Административная процедура регистрации промышленного образца в Государственном реестре, публикации сведений о выдаче патента и выдачи патента

118. Основанием для начала административной процедуры регистрации промышленного образца в Государственном реестре, публикации сведений о выдаче патента и выдачи патента (далее - административная процедура по регистрации, публикации и выдаче патента), предусмотренной подпунктом 4 пункта 50 Регламента, является принятие решения о выдаче патента, уплата заявителем пошлины за регистрацию и выдачу патента, предусмотренной Положением о пошлинах (в случае, если заявителю не предоставлено право на освобождение от уплаты пошлины).

119. Административная процедура по регистрации, публикации и выдаче патента включает следующие административные действия:

1) проверка уплаты пошлины за регистрацию и выдачу патента в соответствии с подпунктом 6 пункта 29 Регламента;

2) подготовка и внесение сведений в Государственный реестр, подготовка и публикация сведений в официальном бюллетене, подготовка сведений для изготовления и выдачи патента и выдача патента;

3) рассмотрение заявления заявителя об отзыве заявки, проверка наличия документов, необходимых для удовлетворения заявления об отзыве заявки и соблюдения предъявляемых к ним требований, установленных подпунктом 13 пункта 3 Правил, а при необходимости подпунктом 3 пункта 2 Правил, если такое заявление подано заявителем.

120. Административное действие по проверке уплаты пошлины за регистрацию промышленного образца и выдачу патента, предусмотренное подпунктом 1 пункта 119 Регламента, осуществляется в порядке, предусмотренном пунктами 62 - 64, 66 Регламента.

121. Максимальный срок выполнения административного действия, предусмотренного подпунктом 1 пункта 119 Регламента, составляет две недели со дня истечения установленного Положением о пошлинах четырехмесячного срока для уплаты пошлины или со дня представления заявителем по собственной инициативе сведений об уплате пошлины и (или) копии документа, подтверждающего уплату пошлины, если таковые представлены.

122. Если в результате проверки подтверждена уплата пошлины в порядке и размере, установленных Положением о пошлинах, осуществляется административное действие, предусмотренное подпунктом 2 пункта 119 Регламента.

123. В случае если по результатам проверки уплата пошлины, указанной в подпункте 6 пункта 29 Регламента, в размере и порядке, предусмотренных Положением о пошлинах, не подтверждена, заявителю направляется уведомление о начислении соответствующей пошлины с указанием необходимости уплатить пошлину в увеличенном размере в течение шести месяцев со дня направления указанного уведомления.

124. Срок повторной проверки уплаты пошлины, указанной в подпункте 6 пункта 29 Регламента, после направления уведомления составляет две недели со дня истечения шестимесячного срока для уплаты пошлины.

125. Административное действие, предусмотренное подпунктом 2 пункта 119 Регламента, включает:

1) подготовку сведений, необходимых для регистрации промышленного образца в Государственном реестре, с приведением перед ними в скобках соответствующих международных цифровых кодов для идентификации библиографических данных (кодов ИНИД) (при наличии), если таковые используются при публикации в соответствии с составом сведений о выдаче патента на промышленный образец, публикуемых в официальном бюллетене Федеральной службы по интеллектуальной собственности, утвержденных приказом Минэкономразвития России от 30 сентября 2015 г. N 695:

- регистрационный номер промышленного образца (номер патента);

- регистрационный номер заявки;

- дата подачи заявки;

- дата, с которой исчисляется срок действия исключительного права на промышленный образец и удостоверяющего это право патента;

- сведения, касающиеся приоритета (приоритетов) промышленного образца;

- сведения об авторе (авторах) промышленного образца: фамилия, имя и отчество (последнее - при наличии) полностью, код (коды) страны (стран) его (их) места жительства, адрес (адреса) его (их) места жительства буквами кириллического и латинского алфавита (последнее, если представлено заявителем). Для граждан Российской Федерации указывается СНИЛС. Если автор отказался быть упомянутым в качестве такового при публикации сведений о выдаче патента, то в Государственном реестре делается отметка "не публикуется";

- сведения о патентообладателе (патентообладателях): фамилия, имя и отчество (последнее - при наличии) полностью, наименование юридического лица, код (коды) страны (стран) его (их) места жительства, места нахождения, адрес (адреса) его (их) места жительства или места нахождения буквами кириллического и латинского алфавита (последнее, если представлено заявителем). Если патент выдан на имя Российской Федерации или субъекта Российской Федерации, дополнительно указывается наименование государственного заказчика, выступающего от имени Российской Федерации, субъекта Российской Федерации. Если патент выдан на имя исполнителя государственного или муниципального контракта, то в сведениях о патентообладателе дополнительно указывается, что он является исполнителем соответствующего контракта. Для патентообладателя - юридического лица Российской Федерации указывается основной государственный регистрационный номер юридического лица (ОГРН);

- адрес для переписки с патентообладателем или его представителем буквами кириллического и латинского алфавита (последнее, если представлено заявителем);

- название промышленного образца;

- дополнительные сведения (в частности, сведения о наличии представителя патентообладателя, сведения о государственном заказчике, если патент выдан на имя исполнителя государственного или муниципального контракта);

- дата регистрации промышленного образца;

- дата публикации сведений о выдаче патента и номер официального бюллетеня;

2) подготовку сведений для их официальной публикации с приведением перед ними в скобках соответствующих международных цифровых кодов для идентификации библиографических данных (кодов ИНИД) (при наличии), если таковые используются при публикации в соответствии с составом сведений о выдаче патента на промышленный образец, публикуемых в официальном бюллетене Федеральной службы по интеллектуальной собственности, утвержденных приказом Минэкономразвития России от 30 сентября 2015 г. N 695;

3) подготовку сведений для изготовления патента в соответствии с составом сведений, указываемых в форме патента на промышленный образец, утвержденных приказом Минэкономразвития России от 30 сентября 2015 г. N 695;

4) публикацию сведений, указанных в подпункте 2 настоящего пункта, в официальном бюллетене;

5) оформление патента путем простановки на бланке патента подписи руководителя Роспатента;

6) направление заявителю или его представителю патента почтовым отправлением заказным письмом (бандеролью) по адресу для переписки.

126. По просьбе заявителя или его представителя, представленной до даты регистрации промышленного образца, патент может быть выдан патентообладателю или его представителю при предъявлении документа, удостоверяющего личность, и документа, подтверждающего соответствующее полномочие представителя.

Патент выдается под роспись в реестре передачи патента с расшифровкой фамилии лица, получившего патент, и указанием даты выдачи патента. Если патент испрашивался на имя нескольких лиц, то выдается один патент лицу, указанному первым в заявлении о выдаче патента.

Срок осуществления действий по выдаче патента составляет пятнадцать минут.

Справочные сведения о направлении заявителю почтовым отправлением патента на промышленный образец или выдаче его на руки предоставляются по телефону, указанному в подпункте 5 пункта 3 Регламента.

Максимальный срок выполнения административного действия, предусмотренного подпунктом 2 пункта 119 Регламента, составляет один месяц и пять дней со дня подтверждения факта уплаты патентной пошлины в размере и порядке, предусмотренных Положением о пошлинах.

127. Административное действие, предусмотренное подпунктом 2 пункта 119 Регламента, осуществляется сотрудниками, к компетенции которых относятся подготовка сведений, необходимых для регистрации промышленного образца в Государственном реестре, для официальной публикации сведений о выдаче патента, для изготовления патента, а также внесение сведений в выдаче патента, для изготовления патента, а также внесение сведений в Государственный реестр, их публикация в официальном бюллетене, изготовление, оформление и выдача патента.

128. Административное действие, предусмотренное подпунктом 3 пункта 119 Регламента, осуществляется в порядке, предусмотренном пунктами 87, 88 Регламента, если в процессе осуществления административной процедуры заявителем подается заявление об отзыве заявки.

Если в процессе осуществления административной процедуры заявителем подаются ходатайства, предусмотренные пунктом 3 Правил, осуществляются административные действия, предусмотренные пунктами 132 - 166 Регламента.

129. По результатам административной процедуры осуществляются регистрация промышленного образца в Государственном реестре, публикация сведений о выдаче патента и выдача патента заявителю, если уплата пошлины за регистрацию промышленного образца и выдачу патента, предусмотренной подпунктом 6 пункта 29 Регламента, произведена в порядке и размере, установленных Положением о пошлинах.

130. По результатам административной процедуры принимается решение о признании заявки отозванной, если уплата пошлины за регистрацию промышленного образца и выдачу патента, предусмотренной подпунктом 6 пункта 29 Регламента, не произведена или произведена с нарушением установленного Положением о пошлинах порядка.

131. По результатам административной процедуры регистрации, публикации и выдачи патента принимается решение об удовлетворении заявления об отзыве заявки, если до регистрации промышленного образца заявителем подано заявление об отзыве заявки, соответствующее требованиям, установленным подпунктом 13 пункта 3 Правил, а при необходимости подпунктом 3 пункта 2 Правил.

132. Результатами административной процедуры регистрации, публикации и выдачи патента являются:

1) регистрация промышленного образца в Государственном реестре, публикация сведений о выдаче патента в официальном бюллетене, выдача патента заявителю;

2) направление заявителю решения о признании заявки отозванной с указанием причин принятия решения;

3) направление заявителю решения об удовлетворении поданного заявителем заявления об отзыве заявки, если такое заявление было подано заявителем.

Решения оформляются в порядке, предусмотренном пунктом 83 Регламента.

133. Результат административной процедуры фиксируется:

- в Государственном реестре;

- в официальном бюллетене "Промышленные образцы";

- в патенте;

- в решении о признании заявки отозванной;

- в решении об удовлетворении заявления о признании заявки отозванной;

- на интернет-сайтах Роспатента, ФИПС.

Административная процедура рассмотрения ходатайств, поданных заявителем

134. Основанием для начала административной процедуры рассмотрения ходатайств, поданных заявителем, является поступление ходатайств, поданных заявителем в Роспатент.

Заявитель вправе подать ходатайства, предусмотренные пунктом 3 Правил.

Административная процедура включает административные действия по:

1) рассмотрению ходатайств, предусмотренных подпунктами 1 - 3 пункта 3 Правил;

2) по рассмотрению ходатайств, предусмотренных подпунктами 4 - 9 пункта 3 Правил;

3) по рассмотрению ходатайств, предусмотренных подпунктами 10 - 12 пункта 3 Правил;

4) по рассмотрению ходатайства, предусмотренного подпунктом 13 пункта 3 Правил;

5) по рассмотрению ходатайств, предусмотренных пунктом 14 пункта 3 Правил;

6) по рассмотрению ходатайств, предусмотренных подпунктами 15 - 17 пункта 3 Правил.

135. Административное действие, предусмотренное подпунктом 1 пункта 134 Регламента, включает:

1) проверку уплаты пошлины, предусмотренной подпунктом 2 пункта 29 Регламента, за осуществление юридически значимого действия, указанного в ходатайстве, предусмотренном подпунктом 2 пункта 3 Правил;

2) проверку наличия документов, необходимых для удовлетворения ходатайств, и соблюдения предъявляемых к ним законодательством Российской Федерации требований;

3) проверку исправленных и недостающих документов, без которых удовлетворение ходатайства невозможно, представленных заявителем в ответ на уведомление о необходимости представления таких документов.

136. Порядок и сроки проверки уплаты пошлины, предусмотренной подпунктом 2 пункта 29 Регламента, установлены в пунктах 62 - 64, 66 Регламента.

137. Проверка наличия документов, необходимых для удовлетворения ходатайств и соблюдения предъявляемых к ним законодательством Российской Федерации требований, предусмотренная подпунктом 2 пункта 135 Регламента, проводится в срок, не превышающий одного месяца при условии завершения с положительным результатом проверки уплаты пошлины, предусмотренной подпунктом 2 пункта 29 Регламента.

138. В случае установления в ходе проверки, предусмотренной подпунктом 2 пункта 135 Регламента, несоответствия представленных документов предъявляемым к ним законодательством Российской Федерации требованиям заявителю направляется уведомление с предложением представить в 3-месячный срок со дня направления указанного уведомления исправленные и (или) недостающие документы, необходимые для удовлетворения ходатайства.

139. Если исправленные и (или) недостающие документы в ответ на уведомление, предусмотренное пунктом 138 Регламента, поступили в трехмесячный срок со дня направления указанного уведомления, в месячный срок проводится проверка, предусмотренная подпунктом 3 пункта 135 Регламента.

140. Административное действие, предусмотренное подпунктом 1 пункта 134 Регламента, проводится сотрудниками, к компетенции которых отнесено выполнение подготовительных работ, связанных с принятием решения по результатам рассмотрения документов, необходимых для установления конвенционного приоритета.

141. Административное действие, предусмотренное подпунктом 2 пункта 134 Регламента, включает:

1) проверку уплаты патентной пошлины, предусмотренной подпунктом 7 пункта 29 Регламента, за осуществление юридически значимых действий, указанных в ходатайствах, предусмотренных подпунктами 4, 6 пункта 3 Правил;

2) проверку наличия документов, необходимых для удовлетворения ходатайства, и соблюдения предъявляемых к ним законодательством Российской Федерации требований;

3) проверку исправленных и недостающих документов, без которых удовлетворение ходатайства невозможно, представленных заявителем в ответ на уведомление о необходимости представления таких документов.

142. Порядок и сроки проверки уплаты пошлины, предусмотренной подпунктом 7 пункта 29 Регламента, установлены в пункте 62 - 64, 66 настоящего Регламента.

143. Проверка наличия документов, необходимых для удовлетворения ходатайства, и соблюдения предъявляемых к ним требований, предусмотренная подпунктом 2 пункта 141 Регламента, проводится в срок, не превышающий одного месяца при условии завершения с положительным результатом проверки уплаты пошлины, предусмотренной подпунктом 7 пункта 29 Регламента.

144. В случае установления в ходе проверки, предусмотренной подпунктом 2 пункта 141 Регламента, несоответствия представленных документов предъявляемым к ним законодательством Российской Федерации требованиям, заявителю направляется уведомление с предложением представить в трехмесячный срок со дня направления указанного уведомления, исправленные и (или) недостающие документы, необходимые для удовлетворения ходатайства.

145. Если исправленные и (или) недостающие документы в ответ на уведомление, предусмотренное пунктом 144 Регламента, поступили в трехмесячный срок со дня направления указанного уведомления, в месячный срок проводится проверка, предусмотренная подпунктом 3 пункта 141 Регламента.

146. Административное действие, предусмотренное подпунктом 2 пункта 134 Регламента, проводится работниками, к компетенции которых отнесено выполнение подготовительных работ, связанных с принятием решения по результатам рассмотрения ходатайств о внесении изменений в документы заявки.

147. Административное действие, предусмотренное подпунктом 3 пункта 134 Регламента, включает:

1) проверку уплаты пошлины, предусмотренной подпунктами 4, 5 пункта 29 Регламента, за осуществление юридически значимого действия, указанного в ходатайствах, предусмотренных подпунктами 10, 11 пункта 3 Правил соответственно;

2) проверку наличия документов, необходимых для удовлетворения ходатайств, и соблюдения предъявляемых к ним законодательством Российской Федерации требований;

3) проверку исправленных и недостающих документов, без которых удовлетворение ходатайств невозможно, представленных заявителем в ответ на уведомление о необходимости представления таких документов.

148. Порядок, сроки и лица, осуществляющие проверку уплаты пошлин, предусмотренной подпунктами 4, 5 пункта 29 Регламента, установлены в пункте 62 - 64, 66 Регламента.

149. Проверка наличия документов, необходимых для удовлетворения ходатайств, и соблюдения предъявляемых к ним законодательством Российской Федерации требований, предусмотренная подпунктом 2 пункта 147 Регламента, проводится в срок, не превышающий одного месяца при условии завершения с положительным результатом проверки уплаты пошлины, предусмотренной подпунктами 4, 5 пункта 29 Регламента.

150. В случае установления в ходе проверки, предусмотренной подпунктом 2 пункта 147 Регламента, несоответствия представленных документов предъявляемым к ним законодательством Российской Федерации требованиям заявителю направляется уведомление с предложением представить в трехмесячный срок со дня направления указанного уведомления исправленные и (или) недостающие документы, необходимые для удовлетворения ходатайства.

151. Если исправленные и (или) недостающие документы в ответ на уведомление, предусмотренное пунктом 150 Регламента, поступили в трехмесячный срок со дня направления указанного уведомления, в месячный срок проводится проверка, предусмотренная подпунктом 3 пункта 147 Регламента.

152. Административное действие, предусмотренное подпунктом 3 пункта 147 Регламента, проводится работниками, к компетенции которых отнесено выполнение подготовительных работ, связанных с принятием решения по результатам рассмотрения ходатайств о продлении, о восстановлении пропущенного срока ответа на запрос Роспатента.

153. Административное действие, предусмотренное подпунктом 4 пункта 134 Регламента, осуществляется при поступлении ходатайства, предусмотренного подпунктом 12 пункта 3 Правил.

154. Административное действие по рассмотрению заявки с участием заявителя или его представителя осуществляется в случаях, предусмотренных пунктом 9 Правил.

Дата и время рассмотрения заявки с участием заявителя предварительно согласовываются. В случае изменения обстоятельств сторона, не имеющая возможности участвовать в рассмотрении заявки в назначенное время, немедленно извещает об этом другую сторону.

Просьба о рассмотрении заявки с участием заявителя (его представителя), прибывшего без предварительного согласования, не удовлетворяется. Рассмотрение заявки с участием заявителя осуществляется путем переговоров или на экспертном совещании.

155. Административное действие по рассмотрению заявки с участием заявителя по ходатайству заявителя, предусмотренному подпунктом 12 пункта 3 Правил, осуществляется экспертами по интеллектуальной собственности, указанными в пункте 101 Регламента.

156. По результатам осуществления административного действия, предусмотренного подпунктом 4 пункта 134 Регламента, составляется протокол в двух экземплярах, в котором указываются сведения об участниках, доводы и предложения, приводимые сторонами, выводы о дальнейшем делопроизводстве.

Протокол составляется в двух экземплярах и подписывается всеми участниками экспертного совещания. Один экземпляр приобщается к материалам заявки, другой - передается заявителю.

157. Административное действие, предусмотренное подпунктом 4 пункта 134 Регламента, осуществляется при поступлении заявления, предусмотренного подпунктом 13 пункта 3 Правил, в соответствии с пунктами 88, 89 Регламента.

158. Административное действие, предусмотренное подпунктом 5 пункта 134 Регламента, осуществляется при поступлении заявлений, предусмотренных подпунктом 14 Правил, в соответствии с пунктами 91 - 93 Регламента.

159. Административное действие, предусмотренное подпунктом 6 пункта 134 Регламента, включает:

1) проверку наличия документов, необходимых для удовлетворения ходатайств, и соблюдения предъявляемых к ним законодательством Российской Федерации требований;

2) проверку исправленных и недостающих документов, без которых удовлетворение ходатайств невозможно, представленных заявителем в ответ на уведомление о необходимости представления таких документов.

160. Проверка наличия документов, необходимых для удовлетворения ходатайств, и соблюдения предъявляемых к ним законодательством Российской Федерации требований, предусмотренная подпунктом 1 пункта 159 Регламента, проводится в срок, не превышающий одного месяца.

161. В случае установления в ходе проверки, предусмотренной подпунктом 1 пункта 159 Регламента, несоответствия представленных документов предъявляемым к ним законодательством Российской Федерации требованиям, заявителю направляется уведомление с предложением представить в трехмесячный срок со дня направления указанного уведомления исправленные и (или) недостающие документы, необходимые для удовлетворения ходатайства.

162. Если исправленные и (или) недостающие документы в ответ на уведомление, предусмотренное пунктом 161 Регламента, поступили в трехмесячный срок со дня направления указанного уведомления, в месячный срок проводится проверка, предусмотренная подпунктом 2 пункта 159 Регламента.

163. Административное действие, предусмотренное подпунктом 6 пункта 134 Регламента, проводится работниками, к компетенции которых отнесено выполнение подготовительных работ, связанных с принятием решения по результатам рассмотрения ходатайств о предоставлении права на освобождение от уплаты патентных пошлин или их уплаты в уменьшенном размере, о зачете средств, поступивших в уплату пошлины, или излишне уплаченной суммы патентной пошлины, о возврате средств.

164. По результатам административной процедуры рассмотрения ходатайств, поданных заявителем, направляется уведомление об отказе в удовлетворении ходатайства с указанием причин отказа:

- в случае несоблюдения сроков их подачи, установленных пунктами 6 - 10 Правил;

- если по результатам проверки установлено, что пошлина не уплачена в установленном Положением о пошлинах порядке или в предусмотренном размере или не поступила на установленный счет, ходатайство не удовлетворяется без рассмотрения.

165. По результатам административной процедуры рассмотрения ходатайств, поданных заявителем, осуществляется удовлетворение ходатайства, если в результате проверки подтверждена уплата пошлины в установленном Положением о пошлинах порядке и ее поступление на установленный счет в предусмотренном размере, ходатайство и прилагаемые к нему документы, необходимые для удовлетворения ходатайства, соответствуют установленным к ним требованиям.

166. Результатами административной процедуры рассмотрения ходатайств, поданных заявителем, являются:

1) решение об отказе в удовлетворении поданного ходатайства и направление заявителю уведомления об отказе в удовлетворении поданного ходатайства;

2) решение об удовлетворении поданного ходатайства и направление заявителю уведомления об удовлетворении ходатайства.

167. Результат административной процедуры фиксируется:

- в направляемом заявителю уведомлении о результатах рассмотрения ходатайства;

- в протоколе экспертного совещания, составленном по результатам административного действия, предусмотренного подпунктом 3 пункта 132 Регламента;

- на интернет-сайтах Роспатента, ФИПС.

Административная процедура выдачи дубликата патента

168. Основаниями для начала административной процедуры выдачи дубликата патента (далее - дубликат патента) являются поступление в Роспатент ходатайства патентообладателя о выдаче дубликата патента и уплата пошлины за выдачу дубликата патента.

169. Административная процедура выдачи дубликата патента включает следующие административные действия:

1) проверку уплаты пошлины за выдачу дубликата патента, предусмотренной подпунктом 9 пункта 29 Регламента;

2) рассмотрение ходатайства о выдаче дубликата патента и проверку соблюдения предъявляемых к ходатайству о выдаче дубликата патента требований законодательства Российской Федерации;

3) рассмотрение представленных заявителем по уведомлению Роспатента дополнительных материалов, в том числе исправленных и (или) недостающих документов, без которых удовлетворение ходатайства о выдаче дубликата патента невозможно, если такой запрос направлялся и такие дополнительные материалы, в том числе исправленные и (или) недостающие документы, представлены;

4) подготовку сведений для внесения в Государственный реестр записи о выдаче дубликата патента, подготовку и публикацию сведений о выдаче дубликата патента, подготовку сведений и изготовление дубликата патента, подготовку выписки из Государственного реестра со сведениями об изменениях, внесенных в патент;

5) выдача дубликата патента.

170. Административное действие, предусмотренное подпунктом 1 пункта 169 Регламента, осуществляется в порядке, предусмотренном пунктами 62 - 66 Регламента.

171. Административное действие, предусмотренное подпунктом 2 пункта 168 Регламента, осуществляется при условии уплаты пошлины, предусмотренной подпунктом 9 пункта 29 Регламента.

172. Административное действие, предусмотренное подпунктом 2 пункта 198 Регламента, осуществляется сотрудниками, к компетенции которых отнесены подготовка и выдача дубликатов патентов.

173. В случае несоблюдения требований законодательства Российской Федерации, предъявляемых к ходатайству о выдаче дубликата патента, заявителю направляется уведомление о результатах рассмотрения ходатайства с предложением представить в течение трех месяцев со дня его направления исправленные и (или) недостающие документы, необходимые для удовлетворения ходатайства о выдаче дубликата патента.

174. Максимальный срок осуществления административного действия, предусмотренного подпунктом 2 пункта 169 Регламента, составляет один месяц со дня получения Роспатентом ходатайства на выдачу дубликата патента.

175. Административное действие, предусмотренное подпунктом 3 пункта 169 Регламента, осуществляется, если в результате уведомления Роспатента заявителем представлены дополнительные материалы, в том числе исправленные и (или) недостающие документы, осуществляется в порядке, предусмотренном пунктом 72 Регламента.

176. Максимальный срок осуществления административного действия, предусмотренного подпунктом 3 пункта 169 Регламента, составляет один месяц со дня представленных заявителем по уведомлению Роспатента дополнительных материалов.

177. Административное действие, предусмотренное подпунктом 3 пункта 169 Регламента, осуществляется сотрудниками, указанными в пункте 172 Регламента.

178. Административное действие, предусмотренное подпунктом 4 пункта 169 Регламента, осуществляется, если установлено, что все документы, необходимые для удовлетворения ходатайства о выдаче дубликата патента, представлены и соответствуют предъявляемым к ним законодательством Российской Федерации требованиям.

179. Срок выполнения административного действия, предусмотренного подпунктом 4 пункта 169 Регламента, составляет две недели со дня получения всех необходимых для удовлетворения ходатайства о выдаче дубликата патента документов.

180. Административное действие, предусмотренное подпунктом 4 пункта 169 Регламента, осуществляется сотрудниками, к компетенции которых отнесено рассмотрение ходатайства о выдаче дубликата патента.

181. Административное действие, предусмотренное подпунктом 5 пункта 169 Регламента, состоит в выдаче правообладателю или его представителю дубликата патента и уведомления об удовлетворении ходатайства о выдаче дубликата патента, в котором правообладатель информируется о том, что ранее выданный подлинник или дубликат патента недействительны.

182. Срок выдачи дубликата патента и уведомления об удовлетворении ходатайства о выдаче дубликата патента (посредством почтового отправления) составляет пять рабочих дней после завершения административного действия, предусмотренного подпунктом 4 пункта 169 Регламента.

183. По просьбе правообладателя или его представителя дубликат патента и уведомление об удовлетворении ходатайства о выдаче дубликата патента могут быть выданы правообладателю или его представителю при предъявлении документа, удостоверяющего личность, и документа, подтверждающего соответствующее полномочие представителя.

Дубликат патента выдается под расписку в реестре передачи патента с расшифровкой фамилии и инициалов лица, получившего свидетельство, и указанием даты получения дубликата патента.

Срок выдачи дубликата патента составляет пятнадцать минут.

184. Административное действие, предусмотренное подпунктом 5 пункта 169 Регламента, осуществляется сотрудниками, указанными в пункте 180 Регламента.

185. Административная процедура завершается выдачей дубликата патента, если уплата пошлины за выдачу дубликата патента, предусмотренная подпунктом 9 пункта 29 Регламента, произведена в порядке и размере, установленном Положением о пошлинах, все документы, необходимые для удовлетворения ходатайства о выдаче дубликата патента, представлены в установленный срок.

186. Административная процедура завершается принятием решения об отказе в удовлетворении ходатайства о выдаче дубликата патента, если уплата пошлины за выдачу дубликата патента, предусмотренная подпунктом 9 пункта 29 Регламента, не произведена или произведена с нарушением срока или в размере, меньшем установленного Положением о пошлинах, либо не все документы, необходимые для удовлетворения ходатайства о выдаче дубликата патента, представлены в установленный срок, либо все документы представлены, но с нарушением срока их представления.

187. Результатами административной процедуры по выдаче дубликата патента являются:

1) удовлетворение ходатайства о выдаче дубликата патента, направление патентообладателю уведомления об удовлетворении ходатайства;

2) внесение в Государственный реестр сведений о выдаче дубликата патента, официальная публикация сведений о выдаче дубликата патента и выдача патентообладателю дубликата патента;

3) направление патентообладателю решения об отказе в удовлетворении ходатайства о выдаче дубликата патента.

188. Результат административной процедуры фиксируется:

- в Государственном реестре;

- в официальном бюллетене "Промышленные образцы";

- в уведомлении об удовлетворении ходатайства о выдаче дубликата патента;

- в уведомлении об отказе в удовлетворении ходатайства о выдаче дубликата патента;

- на интернет-сайтах Роспатента, ФИПС.

IV. Формы контроля за предоставлением государственной услуги

Порядок осуществления текущего контроля за соблюдением и исполнением ответственными должностными лицами положений Регламента и иных нормативных правовых актов, устанавливающих требования к предоставлению государственной услуги, а также принятием ими решения

189. Текущий контроль за соблюдением и исполнением ответственными должностными лицами положений Регламента и иных нормативных правовых актов, устанавливающих требования к предоставлению государственной услуги, а также принятием ими решений осуществляется на постоянной основе руководителями структурных подразделений, ответственных за осуществление административных действий и принятие решений, и их заместителями.

Текущий контроль осуществляется путем проведения выборочных проверок соблюдения и исполнения ответственными должностными лицами положений Регламента и иных нормативных правовых актов, устанавливающих требования к предоставлению государственной услуги, при осуществлении этими лицами административных действий и принятии решений.

Текущий контроль осуществляется с целью предупреждения осуществления действий и принятия решений, не соответствующих положениям Регламента и иных нормативных правовых актов, устанавливающих требования к предоставлению государственной услуги.

Порядок и периодичность осуществления плановых и внеплановых проверок полноты и качества предоставления государственной услуги, в том числе порядок и формы контроля за полнотой и качеством предоставления государственной услуги

190. Плановые проверки полноты и качества предоставления государственной услуги осуществляются ежеквартально по утверждаемым Роспатентом годовым планам проверок специализированными контролирующими подразделениями, к компетенции которых отнесены вопросы контроля полноты и качества предоставления государственных услуг.

191. Внеплановые проверки полноты и качества предоставления государственной услуги осуществляются руководителями структурных подразделений, контролирующим подразделением в связи с поступлением жалоб на действия, осуществляемые при предоставлении государственной услуги, бездействие и принимаемые решения.

Внеплановые проверки осуществляются на основании приказа Роспатента, ФИПС (в отношении сотрудников ФИПС, привлекаемых для проведения подготовительных работ в целях осуществления Роспатентом юридически значимых действий при предоставлении государственной услуги).

192. Плановые и внеплановые проверки проводятся как с целью контроля полноты и качества предоставления государственной услуги в целом (комплексные проверки), так и с целью контроля полноты и качества осуществления отдельных административных действий и (или) административных процедур (тематические проверки).

193. Плановые и внеплановые проверки проводятся с целью выявления фактов нарушения прав заявителей, исследования причин допущенных нарушений, принятия мер, направленных на восстановление нарушенных прав заявителей, на повышение качества и обеспечение полноты предоставления государственной услуги.

194. Ответственным лицом за принятие решения о проведении текущего, планового и внепланового контролей является руководитель Роспатента или уполномоченное им лицо Роспатента.

Ответственность должностных лиц Роспатента за решения и действия (бездействие), принимаемые (осуществляемые) ими в ходе предоставления государственной услуги

195. Ответственные должностные лица, руководители структурных подразделений, ответственные за осуществление административных действий и принятие решений, и их заместители несут ответственность в соответствии с законодательством Российской Федерации за неисполнение или ненадлежащее исполнение административных процедур (действий), в том числе за несоблюдение установленных сроков их осуществления, предусмотренных Регламентом.

В случае выявления нарушений прав заявителей и правообладателей осуществляется привлечение виновных лиц к ответственности в соответствии с законодательством Российской Федерации.

Если выявленное нарушение касается направленного заявителю решения, уведомления, запроса или иного документа Роспатента, противоречащего законодательству, и оспаривание этого документа в административном порядке не предусмотрено, руководитель Роспатента или уполномоченное им должностное лицо Роспатента вправе признать решение, уведомление, запрос или иной документ недействительным и отозвать этот документ.

196. Персональная ответственность ответственного должностного лица, руководителя структурного подразделения, ответственного за осуществление административных действий и принятие решений, и их заместители, руководителей Роспатента, закрепляется в их должностных регламентах, инструкциях.

Требования к порядку и формам контроля за предоставлением государственной услуги, в том числе со стороны граждан, их объединений и организаций

197. Контроль за соблюдением порядка предоставления государственной услуги, в том числе со стороны граждан, их объединений и организаций, является самостоятельной формой контроля.

198. Любое лицо вправе контролировать соблюдение порядка при предоставлении государственной услуги:

1) с помощью сведений о ходе предоставления государственной услуги, размещаемых на интернет-сайте Роспатента, ФИПС в разделе "Открытые реестры";

2) путем ознакомления после публикации сведений о выдаче патента с документами дела заявки, в том числе дополнительными материалами, исправленными и недостающими документами, представленными заявителем, документами, подготовленными Роспатентом в ходе предоставления государственной услуги и по ее результатам.

V. Досудебный (внесудебный) порядок обжалования решений и действий (бездействия) федерального органа исполнительной власти, предоставляющего государственную услугу, а также его должностных лиц

Информация для заявителя о его праве подать жалобу на решение и (или) действие (бездействие) Роспатента и (или) его должностных лиц, федеральных государственных служащих

199. Заявители имеют право на обжалование действий (бездействия) и решений Роспатента и (или) его должностных лиц, федеральных государственных служащих.

Предмет жалобы

200. Предметом жалобы могут являться действие (бездействие) и (или) решения, принятые (осуществляемые) должностным лицом Роспатента, при предоставлении государственной услуги, в том числе в следующих случаях:

1) нарушение срока регистрации заявки;

2) нарушение срока предоставления государственной услуги;

3) требование у заявителя документов, не предусмотренных нормативными правовыми актами Российской Федерации для предоставления государственной услуги;

4) отказ в приеме у заявителя документов, предоставление которых предусмотрено нормативными правовыми актами Российской Федерации для предоставления государственной услуги;

5) отказ в предоставлении государственной услуги, если основания для отказа не предусмотрены Регламентом;

6) требование с заявителя при предоставлении государственной услуги платы, не предусмотренной нормативными правовыми актами Российской Федерации;

7) отказ Роспатента в исправлении допущенных опечаток и ошибок в выданных в результате предоставления государственной услуги документах либо нарушение установленного законодательством Российской Федерации срока таких исправлений.

Органы государственной власти и уполномоченные на рассмотрение жалобы должностные лица, которым может быть направлена жалоба

201. Жалоба на действия (бездействие) и решения Роспатента и (или) его должностных лиц, федеральных государственных служащих может быть подана в:

1) Роспатент, в том числе на имя руководителя Роспатента, заместителя руководителя Роспатента или уполномоченного лица Роспатента;

2) Министерство экономического развития Российской Федерации, в том числе на имя Министра, его заместителя.

Порядок подачи и рассмотрения жалобы

202. Жалоба подается в письменной форме на бумажном носителе либо в электронной форме.

203. Жалоба может быть направлена по почте, с использованием информационно-коммуникационной сети "Интернет", интернет-сайта Роспатента, Единого портала государственных услуг, а также может быть принята при личном приеме заявителя.

204. Жалоба должна содержать:

1) наименование органа, предоставляющего государственную услугу, должностного лица Роспатента, решения и действия (бездействие) которого обжалуются;

2) фамилию, имя, отчество (последнее - при наличии), сведения о месте жительства заявителя - физического лица, либо наименование, сведения о месте нахождения заявителя - юридического лица, а также номер (номера) контактного телефона, адрес (адреса) электронной почты (при наличии) и почтовый адрес, по которым должен быть направлен ответ заявителю;

3) сведения об обжалуемых решениях и действиях (бездействии) Роспатента, его должностного лица либо государственного служащего;

4) доводы, на основании которых заявитель не согласен с решениями и действиями (бездействием) Роспатента, его должностного лица либо государственного служащего. Заявителем могут быть представлены документы (при наличии), подтверждающие доводы заявителя, либо их копии.

205. Регистрация поступившей в Роспатент жалобы является основанием для начала процедуры досудебного (внесудебного) обжалования.

206. В случае установления в ходе или по результатам рассмотрения жалобы признаков состава административного правонарушения или преступления должностное лицо, уполномоченное на рассмотрение жалоб, незамедлительно направляет имеющиеся материалы в органы прокуратуры.

Сроки рассмотрения жалобы

207. Жалоба, поступившая в Роспатент, подлежит рассмотрению должностным лицом Роспатента, уполномоченным в установленном законодательством Российской Федерации порядке на рассмотрение таких жалоб, в течение пятнадцати рабочих дней со дня ее регистрации, а в случае обжалования отказа Роспатента, его должностного лица в приеме документов у заявителя либо в исправлении допущенных опечаток и ошибок или в случае обжалования нарушения установленного срока таких исправлений - в течение пяти рабочих дней со дня ее регистрации.

Основания для приостановления рассмотрения жалобы

208. Оснований для приостановления рассмотрения жалобы Регламентом не предусмотрено.

Результат рассмотрения жалобы

209. По результатам рассмотрения жалобы Роспатент принимает одно из следующих решений:

1) удовлетворяет жалобу, в том числе путем исправления допущенных Роспатентом опечаток и ошибок в выданных в результате предоставления государственной услуги документах;

2) отказывает в удовлетворении жалобы.

Порядок информирования заявителя о результатах рассмотрения жалобы

210. Не позднее дня, следующего за днем принятия решения, указанного в пункте 209 Регламента, заявителю в письменной форме и в электронной форме (при наличии соответствующего указания в жалобе) направляется мотивированный ответ о результатах рассмотрения жалобы.

Порядок обжалования решения по жалобе

211. Решения по жалобе на действия (бездействие) и решения должностных лиц Роспатента, федеральных государственных служащих могут быть обжалованы заявителем путем подачи жалобы руководителю Роспатента.

Действия (бездействие) и решения руководителя Роспатента могут быть обжалованы заявителем подачей жалобы в Министерство экономического развития Российской Федерации.

Право заявителя на получение информации и документов, необходимых для обоснования и рассмотрения жалобы

212. Заявитель имеет право на получение информации и документов, необходимых для обоснования и рассмотрения жалобы, и Роспатент обязан обеспечить заявителю возможность их получения, если иное не предусмотрено законодательством Российской Федерации.

Способы информирования заявителей о порядке подачи и рассмотрения жалобы

213. Заявитель информируется о сроках и порядке рассмотрения жалобы в соответствии с пунктами 3 - 8 Регламента.

Приложение
к Административному регламенту
Федеральной службы по интеллектуальной
собственности по предоставлению
государственной услуги

БЛОК-СХЕМА ПРЕДОСТАВЛЕНИЯ ГОСУДАРСТВЕННОЙ УСЛУГИ

<*> Административное действие осуществляется при условии уплаты пошлины.