ФЕДЕРАЛЬНАЯ НАЛОГОВАЯ СЛУЖБА
ПРИКАЗ
от 27 марта 2015 г. N ММВ-7-6/126@
ОБ УТВЕРЖДЕНИИ ФОРМАТОВ ПРЕДСТАВЛЕНИЯ БУХГАЛТЕРСКОЙ (ФИНАНСОВОЙ) ОТЧЕТНОСТИ ГОСУДАРСТВЕННЫХ (МУНИЦИПАЛЬНЫХ) БЮДЖЕТНЫХ И АВТОНОМНЫХ УЧРЕЖДЕНИЙ В ЭЛЕКТРОННОЙ ФОРМЕ
В соответствии с подпунктом 5 пункта 1 статьи 23 Налогового кодекса Российской Федерации, на основании приказа Министерства финансов Российской Федерации от 25.03.2011 N 33н "Об утверждении Инструкции о порядке составления, представления годовой, квартальной бухгалтерской отчетности государственных (муниципальных) бюджетных и автономных учреждений" (в редакции приказов Минфина России от 26.10.2012 N 139н "О внесении изменений в приказ Министерства финансов Российской Федерации от 25 марта 2011 г. N 33н", от 29.12.2014 N 172н "О внесении изменений в приказ Министерства финансов Российской Федерации от 25 марта 2011 г. N 33н") и письма Министерства финансов Российской Федерации от 28.03.2013 N 02-06-07/9937 приказываю:
1. Утвердить:
формат представления баланса государственного (муниципального) учреждения в электронной форме согласно приложению N 1 к настоящему приказу;
формат представления отчета об исполнении учреждением плана его финансово-хозяйственной деятельности в электронной форме согласно приложению N 2 к настоящему приказу;
формат представления отчета о финансовых результатах деятельности учреждения в электронной форме согласно приложению N 3 к настоящему приказу;
формат представления сведений по дебиторской и кредиторской задолженности учреждения в электронной форме согласно приложению N 4 к настоящему приказу;
формат представления сведений об остатках денежных средств учреждения в электронной форме согласно приложению N 5 к настоящему приказу;
формат представления разделительного (ликвидационного) баланса государственного (муниципального) учреждения в электронной форме согласно приложению N 6 к настоящему приказу.
2. Признать утратившим силу приказ ФНС России от 13.02.2014 N ММВ-7-6/51@ "Об утверждении форматов представления бухгалтерской (финансовой) отчетности государственных (муниципальных) бюджетных и автономных учреждений в электронной форме" с даты утверждения настоящего приказа.
3. Установить, что настоящий приказ вступает в силу для бухгалтерской (финансовой) отчетности в электронной форме за отчетный период 2014 года.
4. Контроль за исполнением настоящего приказа возложить на заместителя руководителя Федеральной налоговой службы, координирующего работу по созданию, развитию, сопровождению и эксплуатации автоматизированной информационной системы Федеральной налоговой службы, включая информационно-вычислительную и телекоммуникационную инфраструктуру, средства информационной безопасности.
Руководитель
Федеральной налоговой службы
М.В. МИШУСТИН
Приложение N 1
УТВЕРЖДЕН
приказом ФНС России
от "__" _______ 2015 г. N ___
ФОРМАТ ПРЕДСТАВЛЕНИЯ БАЛАНСА ГОСУДАРСТВЕННОГО (МУНИЦИПАЛЬНОГО) УЧРЕЖДЕНИЯ В ЭЛЕКТРОННОЙ ФОРМЕ
I. ОБЩИЕ ПОЛОЖЕНИЯ
1. Настоящий формат описывает требования к XML файлам (далее - файлам обмена) передачи в электронной форме баланса государственного (муниципального) учреждения в налоговые органы.
2. Настоящий формат (часть CXXIX, версия 5.03) разработан в соответствии с приказом Минфина России от 25.03.2011 N 33н "Об утверждении Инструкции о порядке составления, представления годовой, квартальной бухгалтерской отчетности государственных (муниципальных) бюджетных и автономных учреждений" (зарегистрирован Министерством юстиции Российской Федерации 22.04.2011, регистрационный номер 20558), с учетом изменений в приказах Минфина России от 26.10.2012 N 139н "О внесении изменений в приказ Министерства финансов Российской Федерации от 25 марта 2011 г. N 33н" (зарегистрирован Министерством юстиции Российской Федерации 19.12.2012, регистрационный номер 26195), от 29.12.2014 N 172н "О внесении изменений в приказ Министерства финансов Российской Федерации от 25 марта 2011 г. N 33н" (зарегистрирован Министерством юстиции Российской Федерации 04.02.2015, регистрационный номер 35854).
II. ОПИСАНИЕ ФАЙЛА ОБМЕНА
3. Имя файла обмена должно иметь следующий вид:
R_T_A_K_O_GGGGMMDD_N, где:
R_T - префикс, принимающий значение: NO_BOUCHR1;
A_K - идентификатор получателя информации, где: A - идентификатор получателя, которому направляется файл обмена, K - идентификатор конечного получателя, для которого предназначена информация из данного файла обмена <1>. Каждый из идентификаторов (A и K) имеет вид для налоговых органов - четырехразрядный код (код налогового органа в соответствии с классификатором "Система обозначения налоговых органов" (СОНО);
<1> Передача файла от отправителя к конечному получателю (K) может осуществляться в несколько этапов через другие налоговые органы, осуществляющие передачу файла на промежуточных этапах, которые обозначаются идентификатором A. В случае передачи файла от отправителя к конечному получателю при отсутствии налоговых органов, осуществляющих передачу на промежуточных этапах, значения идентификаторов A и K совпадают.
O - идентификатор отправителя информации, имеет вид:
для организаций - девятнадцатиразрядный код (идентификационный номер налогоплательщика (далее - ИНН) и код причины постановки на учет (далее - КПП) организации (обособленного подразделения);
для физических лиц - двенадцатиразрядный код (ИНН физического лица, при наличии. При отсутствии ИНН - последовательность из двенадцати нулей);
GGGG - год формирования передаваемого файла, MM - месяц, DD - день;
N - идентификационный номер файла (длина - от 1 до 36 знаков. Идентификационный номер файла должен обеспечивать уникальность файла).
Расширение имени файла - xml. Расширение имени файла может указываться как строчными, так и прописными буквами.
Параметры первой строки файла обмена
Первая строка XML файла должна иметь следующий вид:
<?xml version="1.0" encoding="windows-1251"?>
Имя файла, содержащего XSD схему файла обмена, должно иметь следующий вид:
NO_BOUCHR1_1_129_00_05_03_xx, где xx - номер версии схемы.
Расширение имени файла - xsd.
XML схема файла обмена приводится отдельным файлом и размещается на сайте Федеральной налоговой службы.
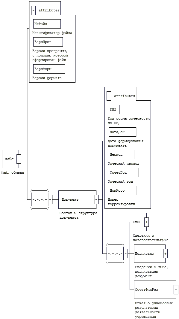
4. Логическая модель файла обмена представлена в виде диаграммы структуры файла обмена на рисунке 1 настоящего формата. Элементами логической модели файла обмена являются элементы и атрибуты XML файла. Перечень структурных элементов логической модели файла обмена и сведения о них приведены в таблицах 4.1 - 4.60 настоящего формата.
Для каждого структурного элемента логической модели файла обмена приводятся следующие сведения:
наименование элемента. Приводится полное наименование элемента <1>;
<1> В строке таблицы могут быть описаны несколько элементов, наименования которых разделены символом "|". Такая форма записи применяется в случае возможного наличия в файле обмена только одного элемента из описанных в этой строке.
сокращенное наименование (код) элемента. Приводится сокращенное наименование элемента. Синтаксис сокращенного наименования должен удовлетворять спецификации XML;
признак типа элемента. Может принимать следующие значения: "С" - сложный элемент логической модели (содержит вложенные элементы), "П" - простой элемент логической модели, реализованный в виде элемента XML файла, "А" - простой элемент логической модели, реализованный в виде атрибута элемента XML файла. Простой элемент логической модели не содержит вложенные элементы;
формат элемента. Формат элемента представляется следующими условными обозначениями: T - символьная строка; N - числовое значение (целое или дробное).
Формат символьной строки указывается в виде T(n-k) или T(=k), где: n - минимальное количество знаков, k - максимальное количество знаков, символ "-" - разделитель, символ "=" означает фиксированное количество знаков в строке. В случае, если минимальное количество знаков равно 0, формат имеет вид T(0-k). В случае, если максимальное количество знаков неограничено, формат имеет вид T(n-).
Формат числового значения указывается в виде N(m.k), где: m - максимальное количество знаков в числе, включая знак (для отрицательного числа), целую и дробную часть числа без разделяющей десятичной точки, k - максимальное число знаков дробной части числа. Если число знаков дробной части числа равно 0 (то есть число целое), то формат числового значения имеет вид N(m).
Для простых элементов, являющихся базовыми в XML (определенными в сети Интернет по электронному адресу: http://www.w3.org/TR/xmlschema-0), например, элемент с типом "date", поле "Формат элемента" не заполняется. Для таких элементов в поле "Дополнительная информация" указывается тип базового элемента;
признак обязательности элемента определяет обязательность присутствия элемента (совокупности наименования элемента и его значения) в файле обмена. Признак обязательности элемента может принимать следующие значения: "О" - наличие элемента в файле обмена обязательно; "Н" - присутствие элемента в файле обмена необязательно, то есть элемент может отсутствовать. Если элемент принимает ограниченный перечень значений (по классификатору, кодовому словарю и тому подобному), то признак обязательности элемента дополняется символом "К". Например, "ОК". В случае если количество реализаций элемента может быть более одной, то признак обязательности элемента дополняется символом "М". Например, "НМ" или "ОКМ".
К вышеперечисленным признакам обязательности элемента может добавляться значение "У" в случае описания в XML схеме условий, предъявляемых к элементу в файле обмена, описанных в графе "Дополнительная информация". Например, "НУ" или "ОКУ";
дополнительная информация содержит, при необходимости, требования к элементу файла обмена, не указанные ранее. Для сложных элементов указывается ссылка на таблицу, в которой описывается состав данного элемента. Для элементов, принимающих ограниченный перечень значений из классификатора (кодового словаря и тому подобного), указывается соответствующее наименование классификатора (кодового словаря и тому подобного) или приводится перечень возможных значений. Для классификатора (кодового словаря и тому подобного) может указываться ссылка на его местонахождение. Для элементов, использующих пользовательский тип данных, указывается наименование типового элемента.

Рисунок 1. Диаграмма структуры файла обмена
Таблица 4.1
Файл обмена (Файл)
| Наименование элемента | Сокращенное наименование (код) элемента | Признак типа элемента | Формат элемента | Признак обязательности элемента | Дополнительная информация |
| Идентификатор файла | ИдФайл | А | T(1-100) | ОУ | Содержит (повторяет) имя сформированного файла (без расширения) |
| Версия программы, с помощью которой сформирован файл | ВерсПрог | А | T(1-40) | О | |
| Версия формата | ВерсФорм | А | T(1-5) | О | Принимает значение: 5.03 |
| Состав и структура документа | Документ | С | | О | Состав элемента представлен в табл. 4.2 |
Таблица 4.2
Состав и структура документа (Документ)
| Наименование элемента | Сокращенное наименование (код) элемента | Признак типа элемента | Формат элемента | Признак обязательности элемента | Дополнительная информация |
| Код формы отчетности по КНД | КНД | А | T(=7) | ОК | Типовой элемент <КНДТип>. Принимает значение: 0503730 |
| Дата формирования документа | ДатаДок | А | T(=10) | О | Типовой элемент <ДатаТип>. Дата в формате ДД.ММ.ГГГГ |
| Отчетный период | Период | А | T(=2) | ОК | Принимает значение: 34 - год |
| Отчетный год | ОтчетГод | А | | О | Типовой элемент <xs:gYear>. Год в формате ГГГГ |
| Номер корректировки | НомКорр | А | T(1-3) | О | Принимает значение: 0 - первичный документ, 1 - 999 - номер корректировки для корректирующего документа |
| Код по ОКЕИ | ОКЕИ | А | T(=3) | ОК | Типовой элемент <ОКЕИТип>. Принимает значение: 383 - рубль |
| Сведения о налогоплательщике | СвНП | С | | О | Состав элемента представлен в табл. 4.3 |
| Сведения о лице, подписавшем документ | Подписант | С | | О | Состав элемента представлен в табл. 4.5 |
| Баланс государственного (муниципального) учреждения | Баланс | С | | О | Состав элемента представлен в табл. 4.7 |
Таблица 4.3
Сведения о налогоплательщике (СвНП)
| Наименование элемента | Сокращенное наименование (код) элемента | Признак типа элемента | Формат элемента | Признак обязательности элемента | Дополнительная информация |
| Код учреждения по ОКПО | ОКПО | А | T(8-10) | НК | Типовой элемент <ОКПОТип>. Значение выбирается в соответствии с Общероссийским классификатором предприятий и организаций |
| Код по ОКТМО | ОКТМО | А | T(=8) | | НК | Типовой элемент <ОКТМОТип>. Принимает значение в соответствии с Общероссийским классификатором территорий муниципальных образований |
| T(=11) |
| Код органа, осуществляющего полномочия учредителя, по ОКПО | ОКПО_Учр | А | T(8-10) | НК | Типовой элемент <ОКПОТип>. Значение выбирается в соответствии с Общероссийским классификатором предприятий и организаций |
| Глава по БК | ГлаваБК | А | T(1-3) | Н | |
| Налогоплательщик - учреждение | НПЮЛ | С | | О | Состав элемента представлен в табл. 4.4 |
Таблица 4.4
Налогоплательщик - учреждение (НПЮЛ)
| Наименование элемента | Сокращенное наименование (код) элемента | Признак типа элемента | Формат элемента | Признак обязательности элемента | Дополнительная информация |
| Наименование учреждения | НаимОрг | А | T(1-1000) | О | |
| ИНН учреждения | ИННЮЛ | А | T(=10) | О | Типовой элемент <ИННЮЛТип> |
| КПП учреждения | КПП | А | T(=9) | О | Типовой элемент <КППТип> |
| Наименование обособленного подразделения | НаимОП | А | T(1-1000) | Н | |
| Учредитель | Учредит | А | T(1-1000) | Н | |
| ИНН учредителя | ИННЮЛ_Учр | А | T(=10) | Н | Типовой элемент <ИННЮЛТип> |
| Наименование органа, осуществляющего полномочия учредителя | УчредПолн | А | T(1-1000) | Н | |
Таблица 4.5
Сведения о лице, подписавшем документ (Подписант)
| Наименование элемента | Сокращенное наименование (код) элемента | Признак типа элемента | Формат элемента | Признак обязательности элемента | Дополнительная информация |
| Признак лица, подписавшего документ | ПрПодп | А | T(=1) | ОК | Принимает значение: 1 - руководитель | |
| | | | | | 2 - уполномоченный представитель |
| Номер контактного телефона | Тлф | А | T(1-20) | Н | |
| E-mail | E-mail | А | T(1-45) | Н | |
| Фамилия, имя, отчество руководителя (уполномоченного представителя) | ФИО | С | | О | Типовой элемент <ФИОТип>. Состав элемента представлен в табл. 4.60 |
| Фамилия, имя, отчество главного бухгалтера | ФИОГлБух | С | | Н | Типовой элемент <ФИОТип>. Состав элемента представлен в табл. 4.60 |
| Сведения об уполномоченном представителе | СвПред | С | | НУ | Состав элемента представлен в табл. 4.6 Элемент обязателен при <ПрПодп>=2 |
Таблица 4.6
Сведения об уполномоченном представителе (СвПред)
| Наименование элемента | Сокращенное наименование (код) элемента | Признак типа элемента | Формат элемента | Признак обязательности элемента | Дополнительная информация |
| Наименование документа, подтверждающего полномочия представителя | НаимДок | А | T(1-120) | О | |
Таблица 4.7
Баланс государственного (муниципального) учреждения (Баланс)
| Наименование элемента | Сокращенное наименование (код) элемента | Признак типа элемента | Формат элемента | Признак обязательности элемента | Дополнительная информация |
| Дата, на которую сформирован баланс | ДатаОтч | А | T(=10) | О | Типовой элемент <ДатаТип>. Дата в формате ДД.ММ.ГГГГ |
| Актив | Актив | С | | О | Состав элемента представлен в табл. 4.8 |
| Пассив | Пассив | С | | О | Состав элемента представлен в табл. 4.25 |
| Справка о наличии имущества и обязательств на забалансовых счетах | СпрИмущОбЗС | С | | О | Состав элемента представлен в табл. 4.33 |
Таблица 4.8
Актив (Актив)
| Наименование элемента | Сокращенное наименование (код) элемента | Признак типа элемента | Формат элемента | Признак обязательности элемента | Дополнительная информация |
| Нефинансовые активы | НефинАктив | С | | Н | Состав элемента представлен в табл. 4.9 |
| Финансовые активы | ФинАктив | С | | Н | Состав элемента представлен в табл. 4.19 |
| Баланс | Баланс | С | | О | Типовой элемент <БалансТип>. Состав элемента представлен в табл. 4.48 |
Таблица 4.9
Нефинансовые активы (НефинАктив)
| Наименование элемента | Сокращенное наименование (код) элемента | Признак типа элемента | Формат элемента | Признак обязательности элемента | Дополнительная информация |
| Основные средства (балансовая стоимость) | БалансОС | С | | Н | Состав элемента представлен в табл. 4.10 |
| Амортизация основных средств | АмортОС | С | | Н | Состав элемента представлен в табл. 4.11 |
| Основные средства (остаточная стоимость) | ОстатОС | С | | Н | Состав элемента представлен в табл. 4.12 |
| Нематериальные активы (балансовая стоимость) | НеМатАктБС | С | | Н | Состав элемента представлен в табл. 4.13 |
| Амортизация нематериальных активов | АмортНмА | С | | Н | Состав элемента представлен в табл. 4.14 |
| Нематериальные активы (остаточная стоимость) | НеМатАктОС | С | | Н | Состав элемента представлен в табл. 4.15 |
| Непроизведенные активы (балансовая стоимость) | НеПроизвАкт | С | | Н | Типовой элемент <БалансТип>. Состав элемента представлен в табл. 4.48 |
| Материальные запасы | МатЗапас | С | | Н | Состав элемента представлен в табл. 4.16 |
| Вложения в нефинансовые активы | ВложНеФинАкт | С | | Н | Состав элемента представлен в табл. 4.17 |
| Нефинансовые активы в пути | НеФинАктП | С | | Н | Состав элемента представлен в табл. 4.18 |
| Затраты на изготовление готовой продукции, выполнения работ, услуг | ИзгГотовПрод | С | | Н | Типовой элемент <БалансТип>. Состав элемента представлен в табл. 4.48 |
| Нефинансовые активы, итого | Итого | С | | О | Типовой элемент <БалансТип>. Состав элемента представлен в табл. 4.48 |
Таблица 4.10
Основные средства (балансовая стоимость) (БалансОС)
| Наименование элемента | Сокращенное наименование (код) элемента | Признак типа элемента | Формат элемента | Признак обязательности элемента | Дополнительная информация |
| Всего | Всего | С | | О | Типовой элемент <БалансТип>. Состав элемента представлен в табл. 4.48 |
| Недвижимое имущество учреждения | НедИмущУчр | С | | Н | Типовой элемент <БалансТип>. Состав элемента представлен в табл. 4.48 |
| Особо ценное движимое имущество учреждения | ОЦДИмущУчр | С | | Н | Типовой элемент <БалансТип>. Состав элемента представлен в табл. 4.48 |
| Иное движимое имущество учреждения | ИнДИмущУчр | С | | Н | Типовой элемент <БалансТип>. Состав элемента представлен в табл. 4.48 |
| Предметы лизинга | ПрЛизинг | С | | Н | Типовой элемент <БалансТип>. Состав элемента представлен в табл. 4.48 |
Таблица 4.11
Амортизация основных средств (АмортОС)
| Наименование элемента | Сокращенное наименование (код) элемента | Признак типа элемента | Формат элемента | Признак обязательности элемента | Дополнительная информация |
| Всего | Всего | С | | О | Типовой элемент <БалансТип>. Состав элемента представлен в табл. 4.48 |
| Амортизация недвижимого имущества учреждения | НедИмущУчр | С | | Н | Типовой элемент <БалансТип>. Состав элемента представлен в табл. 4.48 |
| Амортизация особо ценного движимого имущества учреждения | ОЦДИмущУчр | С | | Н | Типовой элемент <БалансТип>. Состав элемента представлен в табл. 4.48 |
| Амортизация иного движимого имущества учреждения | ИнДИмущУчр | С | | Н | Типовой элемент <БалансТип>. Состав элемента представлен в табл. 4.48 |
| Амортизация предметов лизинга | ПрЛизинг | С | | Н | Типовой элемент <БалансТип>. Состав элемента представлен в табл. 4.48 |
Таблица 4.12
Основные средства (остаточная стоимость) (ОстатОС)
| Наименование элемента | Сокращенное наименование (код) элемента | Признак типа элемента | Формат элемента | Признак обязательности элемента | Дополнительная информация |
| Всего | Всего | С | | О | Типовой элемент <БалансТип>. Состав элемента представлен в табл. 4.48 |
| Недвижимое имущество учреждения (остаточная стоимость) | НедИмущУчр | С | | Н | Типовой элемент <БалансТип>. Состав элемента представлен в табл. 4.48 |
| Особо ценное движимое имущество учреждения (остаточная стоимость) | ОЦДИмущУчр | С | | Н | Типовой элемент <БалансТип>. Состав элемента представлен в табл. 4.48 |
| Иное движимое имущество учреждения (остаточная стоимость) | ИнДИмущУчр | С | | Н | Типовой элемент <БалансТип>. Состав элемента представлен в табл. 4.48 |
| Предметы лизинга (остаточная стоимость) | ПрЛизинг | С | | Н | Типовой элемент <БалансТип>. Состав элемента представлен в табл. 4.48 |
Таблица 4.13
Нематериальные активы (балансовая стоимость) (НеМатАктБС)
| Наименование элемента | Сокращенное наименование (код) элемента | Признак типа элемента | Формат элемента | Признак обязательности элемента | Дополнительная информация |
| Всего | Всего | С | | О | Типовой элемент <БалансТип>. Состав элемента представлен в табл. 4.48 |
| Особо ценное движимое имущество учреждения | ОЦДИмущУчр | С | | Н | Типовой элемент <БалансТип>. Состав элемента представлен в табл. 4.48 |
| Иное движимое имущество учреждения | ИнДИмущУчр | С | | Н | Типовой элемент <БалансТип>. Состав элемента представлен в табл. 4.48 |
| Предметы лизинга | ПрЛизинг | С | | Н | Типовой элемент <БалансТип>. Состав элемента представлен в табл. 4.48 |
Таблица 4.14
Амортизация нематериальных активов (АмортНмА)
| Наименование элемента | Сокращенное наименование (код) элемента | Признак типа элемента | Формат элемента | Признак обязательности элемента | Дополнительная информация |
| Всего | Всего | С | | О | Типовой элемент <БалансТип>. Состав элемента представлен в табл. 4.48 |
| Особо ценное движимое имущество учреждения | ОЦДИмущУчр | С | | Н | Типовой элемент <БалансТип>. Состав элемента представлен в табл. 4.48 |
| Иное движимое имущество учреждения | ИнДИмущУчр | С | | Н | Типовой элемент <БалансТип>. Состав элемента представлен в табл. 4.48 |
| Предметы лизинга | ПрЛизинг | С | | Н | Типовой элемент <БалансТип>. Состав элемента представлен в табл. 4.48 |
Таблица 4.15
Нематериальные активы (остаточная стоимость) (НеМатАктОС)
| Наименование элемента | Сокращенное наименование (код) элемента | Признак типа элемента | Формат элемента | Признак обязательности элемента | Дополнительная информация |
| Всего | Всего | С | | О | Типовой элемент <БалансТип>. Состав элемента представлен в табл. 4.48 |
| Особо ценное движимое имущество учреждения (остаточная стоимость) | ОЦИмущУчр | С | | Н | Типовой элемент <БалансТип>. Состав элемента представлен в табл. 4.48 |
| Иное движимое имущество учреждения (остаточная стоимость) | ИнДИмущУчр | С | | Н | Типовой элемент <БалансТип>. Состав элемента представлен в табл. 4.48 |
| Предметы лизинга (остаточная стоимость) | ПрЛизинг | С | | Н | Типовой элемент <БалансТип>. Состав элемента представлен в табл. 4.48 |
Таблица 4.16
Материальные запасы (МатЗапас)
| Наименование элемента | Сокращенное наименование (код) элемента | Признак типа элемента | Формат элемента | Признак обязательности элемента | Дополнительная информация |
| Всего | Всего | С | | О | Типовой элемент <БалансТип>. Состав элемента представлен в табл. 4.48 |
| Особо ценное движимое имущество учреждения | ОЦДИмущУчр | С | | Н | Типовой элемент <БалансТип>. Состав элемента представлен в табл. 4.48 |
Таблица 4.17
Вложения в нефинансовые активы (ВложНеФинАкт)
| Наименование элемента | Сокращенное наименование (код) элемента | Признак типа элемента | Формат элемента | Признак обязательности элемента | Дополнительная информация |
| Всего | Всего | С | | О | Типовой элемент <БалансТип>. Состав элемента представлен в табл. 4.48 |
| Недвижимое имущество учреждения | НеДИмущУчр | С | | Н | Типовой элемент <БалансТип>. Состав элемента представлен в табл. 4.48 |
| Особо ценное движимое имущество учреждения | ОЦДИмущУчр | С | | Н | Типовой элемент <БалансТип>. Состав элемента представлен в табл. 4.48 |
| Иное движимое имущество учреждения | ИнДИмущУчр | С | | Н | Типовой элемент <БалансТип>. Состав элемента представлен в табл. 4.48 |
| Предметы лизинга | ПрЛизинг | С | | Н | Типовой элемент <БалансТип>. Состав элемента представлен в табл. 4.48 |
Таблица 4.18
Нефинансовые активы в пути (НеФинАктП)
| Наименование элемента | Сокращенное наименование (код) элемента | Признак типа элемента | Формат элемента | Признак обязательности элемента | Дополнительная информация |
| Всего | Всего | С | | О | Типовой элемент <БалансТип>. Состав элемента представлен в табл. 4.48 |
| Недвижимое имущество учреждения в пути | НеДИмущУчрП | С | | Н | Типовой элемент <БалансТип>. Состав элемента представлен в табл. 4.48 |
| Особо ценное движимое имущество учреждения в пути | ОЦДИмущУчрП | С | | Н | Типовой элемент <БалансТип>. Состав элемента представлен в табл. 4.48 |
| Иное движимое имущество учреждения в пути | ИнДИмущУчрП | С | | Н | Типовой элемент <БалансТип>. Состав элемента представлен в табл. 4.48 |
| Предметы лизинга в пути | ПрЛизингП | С | | Н | Типовой элемент <БалансТип>. Состав элемента представлен в табл. 4.48 |
Таблица 4.19
Финансовые активы (ФинАктив)
| Наименование элемента | Сокращенное наименование (код) элемента | Признак типа элемента | Формат элемента | Признак обязательности элемента | Дополнительная информация |
| Денежные средства учреждения | ДенСрУчр | С | | Н | Состав элемента представлен в табл. 4.20 |
| Финансовые вложения | ФинВлож | С | | Н | Состав элемента представлен в табл. 4.21 |
| Расчеты по доходам | РасчДоход | С | | Н | Типовой элемент <БалансТип>. Состав элемента представлен в табл. 4.48 |
| Расчеты по выданным авансам | РасчВыдАванс | С | | Н | Типовой элемент <БалансТип>. Состав элемента представлен в табл. 4.48 |
| Расчеты по кредитам, займам (ссудам) | РасчКредит | С | | Н | Состав элемента представлен в табл. 4.22 |
| Расчеты с подотчетными лицами | РасчПОтчЛиц | С | | Н | Типовой элемент <БалансТип>. Состав элемента представлен в табл. 4.48 |
| Расчеты по ущербу и иным доходам | РасчУщербИн | С | | Н | Типовой элемент <БалансТип>. Состав элемента представлен в табл. 4.48 |
| Прочие расчеты с дебиторами | ПрочРасчДеб | С | | Н | Состав элемента представлен в табл. 4.23 |
| Вложения в финансовые активы | ВложФинАкт | С | | Н | Состав элемента представлен в табл. 4.24 |
| Финансовые активы, итого | Итого | С | | О | Типовой элемент <БалансТип>. Состав элемента представлен в табл. 4.48 |
Таблица 4.20
Денежные средства учреждения (ДенСрУчр)
| Наименование элемента | Сокращенное наименование (код) элемента | Признак типа элемента | Формат элемента | Признак обязательности элемента | Дополнительная информация |
| Всего | Всего | С | | О | Типовой элемент <БалансТип>. Состав элемента представлен в табл. 4.48 |
| Денежные средства учреждения на лицевых счетах в органе казначейства | ЛицСчОргКазн | С | | Н | Типовой элемент <БалансТип>. Состав элемента представлен в табл. 4.48 |
| Денежные средства учреждения в органе казначейства в пути | ОргКазнПут | С | | Н | Типовой элемент <БалансТип>. Состав элемента представлен в табл. 4.48 |
| Денежные средства учреждения на счетах в кредитной организации | СчетКО | С | | Н | Типовой элемент <БалансТип>. Состав элемента представлен в табл. 4.48 |
| Денежные средства учреждения в кредитной организации в пути | КОПут | С | | Н | Типовой элемент <БалансТип>. Состав элемента представлен в табл. 4.48 |
| Аккредитивы на счетах учреждения в кредитной организации | АккрСчетКО | С | | Н | Типовой элемент <БалансТип>. Состав элемента представлен в табл. 4.48 |
| Денежные средства учреждения в иностранной валюте на счетах в кредитной организации | ИнВалСчКО | С | | Н | Типовой элемент <БалансТип>. Состав элемента представлен в табл. 4.48 |
| Касса | Касса | С | | Н | Типовой элемент <БалансТип>. Состав элемента представлен в табл. 4.48 |
| Денежные документы | ДенДокум | С | | Н | Типовой элемент <БалансТип>. Состав элемента представлен в табл. 4.48 |
| Денежные средства учреждения, размещенные на депозиты в кредитной организации | РазмДепКО | С | | Н | Типовой элемент <БалансТип>. Состав элемента представлен в табл. 4.48 |
Таблица 4.21
Финансовые вложения (ФинВлож)
| Наименование элемента | Сокращенное наименование (код) элемента | Признак типа элемента | Формат элемента | Признак обязательности элемента | Дополнительная информация |
| Всего | Всего | С | | О | Типовой элемент <БалансТип>. Состав элемента представлен в табл. 4.48 |
| Ценные бумаги, кроме акций | ЦенБумКрАкц | С | | Н | Типовой элемент <БалансТип>. Состав элемента представлен в табл. 4.48 |
| Акции и иные формы участия в капитале | АкцИнКапит | С | | Н | Типовой элемент <БалансТип>. Состав элемента представлен в табл. 4.48 |
| Иные финансовые активы | ИнФинАктив | С | | Н | Типовой элемент <БалансТип>. Состав элемента представлен в табл. 4.48 |
Таблица 4.22
Расчеты по кредитам, займам (ссудам) (РасчКредит)
| Наименование элемента | Сокращенное наименование (код) элемента | Признак типа элемента | Формат элемента | Признак обязательности элемента | Дополнительная информация |
| Всего | Всего | С | | О | Типовой элемент <БалансТип>. Состав элемента представлен в табл. 4.48 |
| По представленным кредитам, займам (ссудам) | ПредстКредит | С | | Н | Типовой элемент <БалансТип>. Состав элемента представлен в табл. 4.48 |
| В рамках целевых иностранных кредитов (заимствований) | ЦелИнКредит | С | | Н | Типовой элемент <БалансТип>. Состав элемента представлен в табл. 4.48 |
Таблица 4.23
Прочие расчеты с дебиторами (ПрочРасчДеб)
| Наименование элемента | Сокращенное наименование (код) элемента | Признак типа элемента | Формат элемента | Признак обязательности элемента | Дополнительная информация |
| Всего | Всего | С | | О | Типовой элемент <БалансТип>. Состав элемента представлен в табл. 4.48 |
| Расчеты по налоговым вычетам по НДС | РасчНДС | С | | Н | Типовой элемент <БалансТип>. Состав элемента представлен в табл. 4.48 |
| Расчеты с финансовым органом по наличным денежным средствам | РасчФОДен | С | | Н | Типовой элемент <БалансТип>. Состав элемента представлен в табл. 4.48 |
| Расчеты с прочими дебиторами | РасчПрДеб | С | | Н | Типовой элемент <БалансТип>. Состав элемента представлен в табл. 4.48 |
| Расчеты с учредителем | РасчУчред | С | | Н | Типовой элемент <БалансК1Тип>. Состав элемента представлен в табл. 4.49 |
| Амортизация ОЦИ | АмортизОЦИ | С | | Н | Типовой элемент <БалансК1Тип>. Состав элемента представлен в табл. 4.49 |
| Остаточная стоимость ОЦИ | ОстатСтОЦИ | С | | Н | Типовой элемент <БалансК1Тип>. Состав элемента представлен в табл. 4.49 |
Таблица 4.24
Вложения в финансовые активы (ВложФинАкт)
| Наименование элемента | Сокращенное наименование (код) элемента | Признак типа элемента | Формат элемента | Признак обязательности элемента | Дополнительная информация |
| Всего | Всего | С | | О | Типовой элемент <БалансТип>. Состав элемента представлен в табл. 4.48 |
| Ценные бумаги, кроме акций | ЦенБумКрАкц | С | | Н | Типовой элемент <БалансТип>. Состав элемента представлен в табл. 4.48 |
| Акции и иные формы участия в капитале | АкцИнКапит | С | | Н | Типовой элемент <БалансТип>. Состав элемента представлен в табл. 4.48 |
| Иные финансовые активы | ИнФинАктив | С | | Н | Типовой элемент <БалансТип>. Состав элемента представлен в табл. 4.48 |
Таблица 4.25
Пассив (Пассив)
| Наименование элемента | Сокращенное наименование (код) элемента | Признак типа элемента | Формат элемента | Признак обязательности элемента | Дополнительная информация |
| Обязательства | Обязат | С | | Н | Состав элемента представлен в табл. 4.26 |
| Финансовый результат | ФинРезул | С | | Н | Состав элемента представлен в табл. 4.31 |
| Баланс | Баланс | С | | О | Типовой элемент <БалансТип>. Состав элемента представлен в табл. 4.48 |
Таблица 4.26
Обязательства (Обязат)
| Наименование элемента | Сокращенное наименование (код) элемента | Признак типа элемента | Формат элемента | Признак обязательности элемента | Дополнительная информация |
| Расчеты с кредиторами по долговым обязательствам | РасчКДолгОбяз | С | | Н | Состав элемента представлен в табл. 4.27 |
| Расчеты по принятым обязательствам | РасчПрОбяз | С | | Н | Типовой элемент <БалансТип>. Состав элемента представлен в табл. 4.48 |
| Расчеты по платежам в бюджеты | РасчПлатБюдж | С | | Н | Состав элемента представлен в табл. 4.28 |
| Прочие расчеты с кредиторами | ПрРасчКредит | С | | Н | Состав элемента представлен в табл. 4.29 |
| Обязательства, итого | Итого | С | | О | Типовой элемент <БалансТип>. Состав элемента представлен в табл. 4.48 |
Таблица 4.27
Расчеты с кредиторами по долговым обязательствам (РасчКДолгОбяз)
| Наименование элемента | Сокращенное наименование (код) элемента | Признак типа элемента | Формат элемента | Признак обязательности элемента | Дополнительная информация |
| Всего | Всего | С | | О | Типовой элемент <БалансТип>. Состав элемента представлен в табл. 4.48 |
| По долговым обязательствам в рублях | ДолгОбязРуб | С | | Н | Типовой элемент <БалансТип>. Состав элемента представлен в табл. 4.48 |
| По долговым обязательствам по целевым иностранным кредитам (заимствованиям) | ДолгОбязИнКр | С | | Н | Типовой элемент <БалансТип>. Состав элемента представлен в табл. 4.48 |
| По долговым обязательствам в иностранной валюте | ДолгОбязВал | С | | Н | Типовой элемент <БалансТип>. Состав элемента представлен в табл. 4.48 |
Таблица 4.28
Расчеты по платежам в бюджеты (РасчПлатБюдж)
| Наименование элемента | Сокращенное наименование (код) элемента | Признак типа элемента | Формат элемента | Признак обязательности элемента | Дополнительная информация |
| Всего | Всего | С | | О | Типовой элемент <БалансТип>. Состав элемента представлен в табл. 4.48 |
| Расчеты по налогу на доходы физических лиц | РасчНДФЛ | С | | Н | Типовой элемент <БалансТип>. Состав элемента представлен в табл. 4.48 |
| Расчеты по страховым взносам на обязательное социальное страхование | РасчВзнОСС | С | | Н | Типовой элемент <БалансТип>. Состав элемента представлен в табл. 4.48 |
| Расчеты по налогу на прибыль организаций | РасчПриб | С | | Н | Типовой элемент <БалансТип>. Состав элемента представлен в табл. 4.48 |
| Расчеты по налогу на добавленную стоимость | РасчНДС | С | | Н | Типовой элемент <БалансТип>. Состав элемента представлен в табл. 4.48 |
| Расчеты по иным платежам в бюджет | РасчИнПлат | С | | Н | Типовой элемент <БалансТип>. Состав элемента представлен в табл. 4.48 |
| Расчеты по страховым взносам на медицинское и пенсионное страхование | РасчВзнМПС | С | | Н | Типовой элемент <БалансТип>. Состав элемента представлен в табл. 4.48 |
Таблица 4.29
Прочие расчеты с кредиторами (ПрРасчКредит)
| Наименование элемента | Сокращенное наименование (код) элемента | Признак типа элемента | Формат элемента | Признак обязательности элемента | Дополнительная информация |
| Всего | Всего | С | | О | Типовой элемент <БалансТип>. Состав элемента представлен в табл. 4.48 |
| Расчеты по средствам, полученным во временное распоряжение | РасчВремСр | С | | Н | Состав элемента представлен в табл. 4.30 |
| Расчеты с депонентами | РасчДепонент | С | | Н | Типовой элемент <БалансТип>. Состав элемента представлен в табл. 4.48 |
| Расчеты по удержаниям из выплат по оплате труда | РасчУдержОТ | С | | Н | Типовой элемент <БалансТип>. Состав элемента представлен в табл. 4.48 |
| Внутриведомственные расчеты | РасчВнВедоств | С | | Н | Типовой элемент <БалансТип>. Состав элемента представлен в табл. 4.48 |
| Расчеты с прочими кредиторами | РасчПрочКред | С | | Н | Типовой элемент <БалансТип>. Состав элемента представлен в табл. 4.48 |
Таблица 4.30
Расчеты по средствам, полученным во временное распоряжение (РасчВремСр)
| Наименование элемента | Сокращенное наименование (код) элемента | Признак типа элемента | Формат элемента | Признак обязательности элемента | Дополнительная информация |
| На начало года | НачГод | С | | Н | Типовой элемент <СумБалК2Тип>. Состав элемента представлен в табл. 4.52 |
| На конец отчетного периода | КонПер | С | | О | Типовой элемент <СумБалК2Тип>. Состав элемента представлен в табл. 4.52 |
Таблица 4.31
Финансовый результат (ФинРезул)
| Наименование элемента | Сокращенное наименование (код) элемента | Признак типа элемента | Формат элемента | Признак обязательности элемента | Дополнительная информация |
| Финансовый результат экономического субъекта | ФинРезЭкСуб | С | | О | Состав элемента представлен в табл. 4.32 |
Таблица 4.32
Финансовый результат экономического субъекта (ФинРезЭкСуб)
| Наименование элемента | Сокращенное наименование (код) элемента | Признак типа элемента | Формат элемента | Признак обязательности элемента | Дополнительная информация |
| Всего | Всего | С | | О | Типовой элемент <БалансТип>. Состав элемента представлен в табл. 4.48 |
| Финансовый результат прошлых отчетных периодов | ФинРезПрОПер | С | | Н | Типовой элемент <БалансТип>. Состав элемента представлен в табл. 4.48 |
| Финансовый результат по начисленной амортизации ОЦИ | ФинРезНАмОЦИ | С | | Н | Типовой элемент <БалансК1Тип>. Состав элемента представлен в табл. 4.49 |
| Доходы будущих периодов | ДохБудПер | С | | Н | Типовой элемент <БалансТип>. Состав элемента представлен в табл. 4.48 |
| Расходы будущих периодов | РасхБудПер | С | | Н | Типовой элемент <БалансТип>. Состав элемента представлен в табл. 4.48 |
| Резервы предстоящих расходов | РезПредРасх | С | | Н | Типовой элемент <БалансТип>. Состав элемента представлен в табл. 4.48 |
Таблица 4.33
Справка о наличии имущества и обязательств на забалансовых счетах (СпрИмущОбЗС)
| Наименование элемента | Сокращенное наименование (код) элемента | Признак типа элемента | Формат элемента | Признак обязательности элемента | Дополнительная информация |
| Имущество, полученное в пользование | ИмущПолПольз | С | | Н | Состав элемента представлен в табл. 4.34 |
| Материальные ценности, принятые на хранение | МатЦенХран | С | | Н | Состав элемента представлен в табл. 4.35 |
| Бланки строгой отчетности | БланкСтрОтч | С | | Н | Состав элемента представлен в табл. 4.36 |
| Задолженность неплатежеспособных дебиторов | ДолгНД | С | | Н | Типовой элемент <ДолгНДТип>. Состав элемента представлен в табл. 4.53 |
| Материальные ценности, оплаченные по централизованному снабжению | МатЦенОплЦС | С | | Н | Состав элемента представлен в табл. 4.37 |
| Задолженность учащихся и студентов за невозвращенные материальные ценности | ДолгНеМатЦен | С | | Н | Типовой элемент <СправкаНТип>. Состав элемента представлен в табл. 4.57 |
| Награды, призы, кубки и ценные подарки, сувениры | НагрПриз | С | | Н | Типовой элемент <НагрПризТип>. Состав элемента представлен в табл. 4.54 |
| Путевки неоплаченные | ПутевНеОпл | С | | Н | Типовой элемент <СправкаНТип>. Состав элемента представлен в табл. 4.57 |
| Запасные части к транспортным средствам, выданные взамен изношенных | ЗапЧастТС | С | | Н | Типовой элемент <СправкаНТип>. Состав элемента представлен в табл. 4.57 |
| Обеспечение исполнения обязательств | ИспОбяз | С | | Н | Состав элемента представлен в табл. 4.38 |
| Спецоборудование для выполнения научно-исследовательских работ по договорам с заказчиками | СпецНИРДог | С | | Н | Состав элемента представлен в табл. 4.39 |
| Экспериментальные устройства | ЭксперУстр | С | | Н | Типовой элемент <СправкаНТип>. Состав элемента представлен в табл. 4.57 |
| Расчетные документы, не оплаченные в срок из-за отсутствия средств на счете государственного (муниципального) учреждения | РасчДокНеОпл | С | | Н | Типовой элемент <СправкаНТип>. Состав элемента представлен в табл. 4.57 |
| Переплата пенсий и пособий вследствие неправильного применения законодательства о пенсиях и пособиях, счетных ошибок | ПерепПенсНеЗак | С | | Н | Типовой элемент <СправкаНТип>. Состав элемента представлен в табл. 4.57 |
| Поступления денежных средств на счета учреждения | ПостДССчетУчр | С | | Н | Состав элемента представлен в табл. 4.40 |
| Выбытия денежных средств со счетов учреждения | ВыбДССчетУчр | С | | Н | Состав элемента представлен в табл. 4.41 |
| Задолженность, не востребованная кредиторами | ДолгНеКред | С | | Н | Типовой элемент <ДолгНеКредТип>. Состав элемента представлен в табл. 4.55 |
| Основные средства стоимостью до 3000 рублей включительно в эксплуатации | ОснСр3000Экспл | С | | Н | Состав элемента представлен в табл. 4.42 |
| Материальные ценности, полученные по централизованному снабжению | МатЦенЦСнаб | С | | Н | Состав элемента представлен в табл. 4.43 |
| Периодические издания для пользования | ПериодИзд | С | | Н | Состав элемента представлен в табл. 4.44 |
| Имущество, переданное в доверительное управление | ИмущДовУпр | С | | Н | Состав элемента представлен в табл. 4.45 |
| Имущество, переданное в возмездное пользование (аренду) | ИмущВозмПольз | С | | Н | Состав элемента представлен в табл. 4.46 |
| Имущество, переданное в безвозмездное пользование | ИмущБВозмПольз | С | | Н | Состав элемента представлен в табл. 4.47 |
| Материальные ценности, выданные в личное пользование работникам (сотрудникам) | МатЦенЛичн | С | | Н | Типовой элемент <СправкаНТип>. Состав элемента представлен в табл. 4.57 |
| Расчеты по исполнению денежных обязательств через третьих лиц | ИспДенОбяз | С | | Н | Типовой элемент <СправкаНТип>. Состав элемента представлен в табл. 4.57 |
Таблица 4.34
Имущество, полученное в пользование (ИмущПолПольз)
| Наименование элемента | Сокращенное наименование (код) элемента | Признак типа элемента | Формат элемента | Признак обязательности элемента | Дополнительная информация |
| Номер забалансового счета | НомСчетЗаб | А | T(=2) | О | |
| Всего | Всего | С | | О | Типовой элемент <СправкаТип>. Состав элемента представлен в табл. 4.56 |
| Недвижимое | Недвиж | С | | Н | Типовой элемент <СправкаТип>. Состав элемента представлен в табл. 4.56 |
| Недвижимое, из них имущество казны | НедвижКазн | С | | Н | Типовой элемент <СправкаТип>. Состав элемента представлен в табл. 4.56 |
| Движимое | Движ | С | | Н | Типовой элемент <СправкаТип>. Состав элемента представлен в табл. 4.56 |
| Движимое, из них имущество казны | ДвижКазн | С | | Н | Типовой элемент <СправкаТип>. Состав элемента представлен в табл. 4.56 |
| В том числе вписываемые показатели по имуществу, полученному в пользование | ВПокИмППольз | С | | НМ | Типовой элемент <СправВпТип>. Состав элемента представлен в табл. 4.58 |
Таблица 4.35
Материальные ценности, принятые на хранение (МатЦенХран)
| Наименование элемента | Сокращенное наименование (код) элемента | Признак типа элемента | Формат элемента | Признак обязательности элемента | Дополнительная информация |
| Номер забалансового счета | НомСчетЗаб | А | T(=2) | О | |
| Всего | Всего | С | | О | Типовой элемент <СправкаТип>. Состав элемента представлен в табл. 4.56 |
| В том числе вписываемые показатели по материальным ценностям, принятым на хранение | ВПокМатЦенХр | С | | НМ | Типовой элемент <СправВпТип>. Состав элемента представлен в табл. 4.58 |
Таблица 4.36
Бланки строгой отчетности (БланкСтрОтч)
| Наименование элемента | Сокращенное наименование (код) элемента | Признак типа элемента | Формат элемента | Признак обязательности элемента | Дополнительная информация |
| Номер забалансового счета | НомСчетЗаб | А | T(=2) | О | |
| Всего | Всего | С | | О | Типовой элемент <СправкаТип>. Состав элемента представлен в табл. 4.56 |
| В том числе вписываемые показатели по бланкам строгой отчетности | ВПокБлСтрОтч | С | | НМ | Типовой элемент <СправВпТип>. Состав элемента представлен в табл. 4.58 |
Таблица 4.37
Материальные ценности, оплаченные по централизованному снабжению (МатЦенОплЦС)
| Наименование элемента | Сокращенное наименование (код) элемента | Признак типа элемента | Формат элемента | Признак обязательности элемента | Дополнительная информация |
| Номер забалансового счета | НомСчетЗаб | А | T(=2) | О | |
| Всего | Всего | С | | О | Типовой элемент <СправкаТип>. Состав элемента представлен в табл. 4.56 |
| Основные средства | ОснСредств | С | | Н | Типовой элемент <СправкаТип>. Состав элемента представлен в табл. 4.56 |
| Основные средства, из них особо ценное движимое имущество | ЦенДвИмущОС | С | | Н | Типовой элемент <СправкаТип>. Состав элемента представлен в табл. 4.56 |
| Материальные запасы | МатЗапас | С | | Н | Типовой элемент <СправкаТип>. Состав элемента представлен в табл. 4.56 |
| Материальные запасы, из них особо ценное движимое имущество | ЦенДвИмущМЗ | С | | Н | Типовой элемент <СправкаТип>. Состав элемента представлен в табл. 4.56 |
| В том числе вписываемые показатели по материальным ценностям, оплаченным по централизованному снабжению | ВПокМатЦенОЦС | С | | НМ | Типовой элемент <СправВпТип>. Состав элемента представлен в табл. 4.58 |
Таблица 4.38
Обеспечение исполнения обязательств (ИспОбяз)
| Наименование элемента | Сокращенное наименование (код) элемента | Признак типа элемента | Формат элемента | Признак обязательности элемента | Дополнительная информация |
| Номер забалансового счета | НомСчетЗаб | А | T(=2) | О | |
| Всего | Всего | С | | О | Типовой элемент <СправкаТип>. Состав элемента представлен в табл. 4.56 |
| Задаток | Задаток | С | | Н | Типовой элемент <СправкаТип>. Состав элемента представлен в табл. 4.56 |
| Залог | Залог | С | | Н | Типовой элемент <СправкаТип>. Состав элемента представлен в табл. 4.56 |
| Банковская гарантия | БанкГарант | С | | Н | Типовой элемент <СправкаТип>. Состав элемента представлен в табл. 4.56 |
| Поручительство | Поручит | С | | Н | Типовой элемент <СправкаТип>. Состав элемента представлен в табл. 4.56 |
| Иное обеспечение | ИнОбеспеч | С | | Н | Типовой элемент <СправкаТип>. Состав элемента представлен в табл. 4.56 |
Таблица 4.39
Спецоборудование для выполнения научно-исследовательских работ по договорам с заказчиками (СпецНИРДог)
| Наименование элемента | Сокращенное наименование (код) элемента | Признак типа элемента | Формат элемента | Признак обязательности элемента | Дополнительная информация |
| Номер забалансового счета | НомСчетЗаб | А | T(=2) | О | |
| Всего | Всего | С | | О | Типовой элемент <СправкаТип>. Состав элемента представлен в табл. 4.56 |
| В том числе вписываемые показатели по спецоборудованию для выполнения научно-исследовательских работ по договорам с заказчиками | ВПокСпНИРДог | С | | НМ | Типовой элемент <СправВпТип>. Состав элемента представлен в табл. 4.58 |
Таблица 4.40
Поступления денежных средств на счета
учреждения (ПостДССчетУчр)
| Наименование элемента | Сокращенное наименование (код) элемента | Признак типа элемента | Формат элемента | Признак обязательности элемента | Дополнительная информация |
| Номер забалансового счета | НомСчетЗаб | А | T(=2) | О | |
| Всего | Всего | С | | О | Типовой элемент <СправкаТип>. Состав элемента представлен в табл. 4.56 |
| Доходы | Доходы | С | | Н | Типовой элемент <СправкаТип>. Состав элемента представлен в табл. 4.56 |
| Расходы | Расходы | С | | Н | Типовой элемент <СправкаТип>. Состав элемента представлен в табл. 4.56 |
| Источники финансирования дефицита средств учреждения | ИстФинДефСр | С | | Н | Типовой элемент <СправкаТип>. Состав элемента представлен в табл. 4.56 |
Таблица 4.41
Выбытия денежных средств со счетов учреждения (ВыбДССчетУчр)
| Наименование элемента | Сокращенное наименование (код) элемента | Признак типа элемента | Формат элемента | Признак обязательности элемента | Дополнительная информация |
| Номер забалансового счета | НомСчетЗаб | А | T(=2) | О | |
| Всего | Всего | С | | О | Типовой элемент <СправкаТип>. Состав элемента представлен в табл. 4.56 |
| Расходы | Расходы | С | | Н | Типовой элемент <СправкаТип>. Состав элемента представлен в табл. 4.56 |
| Источники финансирования дефицита средств учреждения | ИстФинДефСр | С | | Н | Типовой элемент <СправкаТип>. Состав элемента представлен в табл. 4.56 |
Таблица 4.42
Основные средства стоимостью до 3000 рублей включительно в эксплуатации (ОснСр3000Экспл)
| Наименование элемента | Сокращенное наименование (код) элемента | Признак типа элемента | Формат элемента | Признак обязательности элемента | Дополнительная информация |
| Номер забалансового счета | НомСчетЗаб | А | T(=2) | О | |
| Всего | Всего | С | | О | Типовой элемент <СправкаТип>. Состав элемента представлен в табл. 4.56 |
| Особо ценное движимое имущество | ОсЦенДИмущ | С | | Н | Типовой элемент <СправкаТип>. Состав элемента представлен в табл. 4.56 |
| Иное движимое имущество | ИнДИмущ | С | | Н | Типовой элемент <СправкаТип>. Состав элемента представлен в табл. 4.56 |
| В том числе вписываемые показатели по основным средствам стоимостью до 3000 рублей включительно в эксплуатации | ВПокОС3000Э | С | | НМ | Типовой элемент <СправВпТип>. Состав элемента представлен в табл. 4.58 |
Таблица 4.43
Материальные ценности, полученные по централизованному снабжению (МатЦенЦСнаб)
| Наименование элемента | Сокращенное наименование (код) элемента | Признак типа элемента | Формат элемента | Признак обязательности элемента | Дополнительная информация |
| Номер забалансового счета | НомСчетЗаб | А | T(=2) | О | |
| Всего | Всего | С | | О | Типовой элемент <СправкаТип>. Состав элемента представлен в табл. 4.56 |
| Основные средства | ОснСредств | С | | Н | Типовой элемент <СправкаТип>. Состав элемента представлен в табл. 4.56 |
| Основные средства, из них особо ценное движимое имущество | ОсЦенДИмущОС | С | | Н | Типовой элемент <СправкаТип>. Состав элемента представлен в табл. 4.56 |
| Материальные запасы | МатЗапас | С | | Н | Типовой элемент <СправкаТип>. Состав элемента представлен в табл. 4.56 |
| Материальные запасы, из них особо ценное движимое имущество | ОсЦенДИмущМЗ | С | | Н | Типовой элемент <СправкаТип>. Состав элемента представлен в табл. 4.56 |
| В том числе вписываемые показатели по материальным ценностям, полученным по централизованному снабжению | ВПокМатЦенЦС | С | | НМ | Типовой элемент <СправВпТип>. Состав элемента представлен в табл. 4.58 |
Таблица 4.44
Периодические издания для пользования (ПериодИзд)
| Наименование элемента | Сокращенное наименование (код) элемента | Признак типа элемента | Формат элемента | Признак обязательности элемента | Дополнительная информация |
| Номер забалансового счета | НомСчетЗаб | А | T(=2) | О | |
| Всего | Всего | С | | О | Типовой элемент <СправкаТип>. Состав элемента представлен в табл. 4.56 |
| В том числе вписываемые показатели по периодическим изданиям для пользования | ВПокПериодИзд | С | | НМ | Типовой элемент <СправВпТип>. Состав элемента представлен в табл. 4.58 |
Таблица 4.45
Имущество, переданное в доверительное управление (ИмущДовУпр)
| Наименование элемента | Сокращенное наименование (код) элемента | Признак типа элемента | Формат элемента | Признак обязательности элемента | Дополнительная информация |
| Номер забалансового счета | НомСчетЗаб | А | T(=2) | О | |
| Всего | Всего | С | | О | Типовой элемент <СправкаТип>. Состав элемента представлен в табл. 4.56 |
| Основные средства | ОснСредств | С | | Н | Типовой элемент <СправкаТип>. Состав элемента представлен в табл. 4.56 |
| Основные средства, из них недвижимое имущество | НедвижИмущОС | С | | Н | Типовой элемент <СправкаТип>. Состав элемента представлен в табл. 4.56 |
| Основные средства, из них особо ценное движимое имущество | ОсЦенДИмущОС | С | | Н | Типовой элемент <СправкаТип>. Состав элемента представлен в табл. 4.56 |
| Нематериальные активы | НематАктив | С | | Н | Типовой элемент <СправкаТип>. Состав элемента представлен в табл. 4.56 |
| Нематериальные активы, из них особо ценное движимое имущество | ОсЦенДИмущНА | С | | Н | Типовой элемент <СправкаТип>. Состав элемента представлен в табл. 4.56 |
| Материальные запасы | МатЗапас | С | | Н | Типовой элемент <СправкаТип>. Состав элемента представлен в табл. 4.56 |
| Материальные запасы, из них особо ценное движимое имущество | ОсЦенДИмущМЗ | С | | Н | Типовой элемент <СправкаТип>. Состав элемента представлен в табл. 4.56 |
| В том числе вписываемые показатели по имуществу, переданному в доверительное управление | ВПокИмущДУ | С | | НМ | Типовой элемент <СправВпТип>. Состав элемента представлен в табл. 4.58 |
Таблица 4.46
Имущество, переданное в возмездное пользование (аренду) (ИмущВозмПольз)
| Наименование элемента | Сокращенное наименование (код) элемента | Признак типа элемента | Формат элемента | Признак обязательности элемента | Дополнительная информация |
| Номер забалансового счета | НомСчетЗаб | А | T(=2) | О | |
| Всего | Всего | С | | О | Типовой элемент <СправкаТип>. Состав элемента представлен в табл. 4.56 |
| Основные средства | ОснСредств | С | | Н | Типовой элемент <СправкаТип>. Состав элемента представлен в табл. 4.56 |
| Основные средства, из них недвижимое имущество | НедвижИмущОС | С | | Н | Типовой элемент <СправкаТип>. Состав элемента представлен в табл. 4.56 |
| Основные средства, из них особо ценное движимое имущество | ОсЦенДИмущОС | С | | Н | Типовой элемент <СправкаТип>. Состав элемента представлен в табл. 4.56 |
| Нематериальные активы | НематАктив | С | | Н | Типовой элемент <СправкаТип>. Состав элемента представлен в табл. 4.56 |
| Нематериальные активы, из них особо ценное движимое имущество | ОсЦенДИмущНА | С | | Н | Типовой элемент <СправкаТип>. Состав элемента представлен в табл. 4.56 |
| Материальные запасы | МатЗапас | С | | Н | Типовой элемент <СправкаТип>. Состав элемента представлен в табл. 4.56 |
| Материальные запасы, из них особо ценное движимое имущество | ОсЦенДИмущМЗ | С | | Н | Типовой элемент <СправкаТип>. Состав элемента представлен в табл. 4.56 |
| В том числе вписываемые показатели по имуществу, переданному в возмездное пользование (аренду) | ВПокИмущВП | С | | НМ | Типовой элемент <СправВпТип>. Состав элемента представлен в табл. 4.58 |
Таблица 4.47
Имущество, переданное в безвозмездное пользование (ИмущБВозмПольз)
| Наименование элемента | Сокращенное наименование (код) элемента | Признак типа элемента | Формат элемента | Признак обязательности элемента | Дополнительная информация |
| Номер забалансового счета | НомСчетЗаб | А | T(=2) | О | |
| Всего | Всего | С | | О | Типовой элемент <СправкаТип>. Состав элемента представлен в табл. 4.56 |
| Основные средства | ОснСредств | С | | Н | Типовой элемент <СправкаТип>. Состав элемента представлен в табл. 4.56 |
| Основные средства, из них недвижимое имущество | НедвижИмущОС | С | | Н | Типовой элемент <СправкаТип>. Состав элемента представлен в табл. 4.56 |
| Основные средства, из них особо ценное движимое имущество | ОсЦенДИмущОС | С | | Н | Типовой элемент <СправкаТип>. Состав элемента представлен в табл. 4.56 |
| Нематериальные активы | НематАктив | С | | Н | Типовой элемент <СправкаТип>. Состав элемента представлен в табл. 4.56 |
| Нематериальные активы, из них особо ценное движимое имущество | ОсЦенДИмущНА | С | | Н | Типовой элемент <СправкаТип>. Состав элемента представлен в табл. 4.56 |
| Материальные запасы | МатЗапас | С | | Н | Типовой элемент <СправкаТип>. Состав элемента представлен в табл. 4.56 |
| Материальные запасы, из них особо ценное движимое имущество | ОсЦенДИмущМЗ | С | | Н | Типовой элемент <СправкаТип>. Состав элемента представлен в табл. 4.56 |
| В том числе вписываемые показатели по имуществу, переданному в безвозмездное пользование | ВПокИмущБП | С | | НМ | Типовой элемент <СправВпТип>. Состав элемента представлен в табл. 4.58 |
Таблица 4.48
Сведения по балансу (БалансТип)
| Наименование элемента | Сокращенное наименование (код) элемента | Признак типа элемента | Формат элемента | Признак обязательности элемента | Дополнительная информация |
| На начало года | НачГод | С | | Н | Типовой элемент <СумБалТип>. Состав элемента представлен в табл. 4.50 |
| На конец отчетного периода | КонПер | С | | О | Типовой элемент <СумБалТип>. Состав элемента представлен в табл. 4.50 |
Таблица 4.49
Сведения по балансу краткие, тип 1 (БалансК1Тип)
| Наименование элемента | Сокращенное наименование (код) элемента | Признак типа элемента | Формат элемента | Признак обязательности элемента | Дополнительная информация |
| На начало года | НачГод | С | | Н | Типовой элемент <СумБалК1Тип>. Состав элемента представлен в табл. 4.51 |
| На конец отчетного периода | КонПер | С | | О | Типовой элемент <СумБалК1Тип>. Состав элемента представлен в табл. 4.51 |
Таблица 4.50
Сведения по суммам по балансу (СумБалТип)
| Наименование элемента | Сокращенное наименование (код) элемента | Признак типа элемента | Формат элемента | Признак обязательности элемента | Дополнительная информация |
| Деятельность с целевыми средствами | ДеятЦелСр | А | N(14.2) | Н | |
| Деятельность по оказанию услуг (работ) | ДеятОказУсл | А | N(14.2) | Н | |
| Средства во временном распоряжении | СрВремРасп | А | N(14.2) | Н | |
| Итого | Итого | А | N(14.2) | О | |
Таблица 4.51
Сведения по суммам по балансу краткие, тип 1 (СумБалК1Тип)
| Наименование элемента | Сокращенное наименование (код) элемента | Признак типа элемента | Формат элемента | Признак обязательности элемента | Дополнительная информация |
| Деятельность по оказанию услуг (работ) | ДеятОказУсл | А | N(14.2) | Н | |
| Средства во временном распоряжении | СрВремРасп | А | N(14.2) | Н | |
| Итого | Итого | А | N(14.2) | О | |
Таблица 4.52
Сведения по суммам по балансу краткие, тип 2 (СумБалК2Тип)
| Наименование элемента | Сокращенное наименование (код) элемента | Признак типа элемента | Формат элемента | Признак обязательности элемента | Дополнительная информация |
| Средства во временном распоряжении | СрВремРасп | А | N(14.2) | Н | |
| Итого | Итого | А | N(14.2) | О | |
Таблица 4.53
Сведения по задолженности (списанной задолженности) неплатежеспособных дебиторов (ДолгНДТип)
| Наименование элемента | Сокращенное наименование (код) элемента | Признак типа элемента | Формат элемента | Признак обязательности элемента | Дополнительная информация |
| Номер забалансового счета | НомСчетЗаб | А | T(=2) | О | |
| Всего | Всего | С | | О | Типовой элемент <СправкаТип>. Состав элемента представлен в табл. 4.56 |
| В том числе вписываемые показатели по задолженности (списанной задолженности) неплатежеспособных дебиторов | ВПокДолгНД | С | | НМ | Типовой элемент <СправВпТип>. Состав элемента представлен в табл. 4.58 |
Таблица 4.54
Сведения по наградам, призам, кубкам и ценным подаркам, сувенирам (переходящим наградам, призам, кубкам и ценным подаркам, сувенирам) (НагрПризТип)
| Наименование элемента | Сокращенное наименование (код) элемента | Признак типа элемента | Формат элемента | Признак обязательности элемента | Дополнительная информация |
| Номер забалансового счета | НомСчетЗаб | А | T(=2) | О | |
| Всего | Всего | С | | О | Типовой элемент <СправкаТип>. Состав элемента представлен в табл. 4.56 |
| В условной оценке | УсловОцен | С | | Н | Типовой элемент <СправкаТип>. Состав элемента представлен в табл. 4.56 |
| По стоимости приобретения | СтоимПриобр | С | | Н | Типовой элемент <СправкаТип>. Состав элемента представлен в табл. 4.56 |
Таблица 4.55
Сведения по задолженности (списанной задолженности), не востребованной кредиторами (ДолгНеКредТип)
| Наименование элемента | Сокращенное наименование (код) элемента | Признак типа элемента | Формат элемента | Признак обязательности элемента | Дополнительная информация |
| Номер забалансового счета | НомСчетЗаб | А | T(=2) | О | |
| Всего | Всего | С | | О | Типовой элемент <СправкаТип>. Состав элемента представлен в табл. 4.56 |
| В том числе вписываемые показатели по задолженности (списанной задолженности), не востребованной кредиторами | ВПокДолгНКр | С | | НМ | Типовой элемент <СправВпТип>. Состав элемента представлен в табл. 4.58 |
Таблица 4.56
Сведения по справке о наличии имущества и обязательств на забалансовых счетах (СправкаТип)
| Наименование элемента | Сокращенное наименование (код) элемента | Признак типа элемента | Формат элемента | Признак обязательности элемента | Дополнительная информация |
| На начало года | НачГод | С | | Н | Типовой элемент <СумСпрТип>. Состав элемента представлен в табл. 4.59 |
| На конец отчетного периода | КонПер | С | | О | Типовой элемент <СумСпрТип>. Состав элемента представлен в табл. 4.59 |
Таблица 4.57
Сведения по справке о наличии имущества и обязательств на забалансовых счетах с указанием номера забалансового счета (СправкаНТип)
| Наименование элемента | Сокращенное наименование (код) элемента | Признак типа элемента | Формат элемента | Признак обязательности элемента | Дополнительная информация |
| Номер забалансового счета | НомСчетЗаб | А | T(=2) | О | |
| На начало года | НачГод | С | | Н | Типовой элемент <СумСпрТип>. Состав элемента представлен в табл. 4.59 |
| На конец отчетного периода | КонПер | С | | О | Типовой элемент <СумСпрТип>. Состав элемента представлен в табл. 4.59 |
Таблица 4.58
В том числе вписываемые показатели по справке о наличии имущества и обязательств на забалансовых счетах (СправВпТип)
| Наименование элемента | Сокращенное наименование (код) элемента | Признак типа элемента | Формат элемента | Признак обязательности элемента | Дополнительная информация |
| Наименование показателя | НаимПок | А | T(1-255) | О | |
| На начало года | НачГод | С | | Н | Типовой элемент <СумСпрТип>. Состав элемента представлен в табл. 4.59 |
| На конец отчетного периода | КонПер | С | | О | Типовой элемент <СумСпрТип>. Состав элемента представлен в табл. 4.59 |
Таблица 4.59
Сведения по суммам по справке о наличии имущества и обязательств на забалансовых счетах (СумСпрТип)
| Наименование элемента | Сокращенное наименование (код) элемента | Признак типа элемента | Формат элемента | Признак обязательности элемента | Дополнительная информация |
| Деятельность с целевыми средствами | ДеятЦелСр | А | N(14.2) | Н | |
| Деятельность по оказанию услуг (работ) | ДеятОказУсл | А | N(14.2) | Н | |
| Итого | Итого | А | N(14.2) | О | |
Таблица 4.60
Фамилия, имя, отчество (ФИОТип)
| Наименование элемента | Сокращенное наименование (код) элемента | Признак типа элемента | Формат элемента | Признак обязательности элемента | Дополнительная информация |
| Фамилия | Фамилия | А | T(1-60) | О | |
| Имя | Имя | А | T(1-60) | О | |
| Отчество | Отчество | А | T(1-60) | Н | |
Приложение N 2
УТВЕРЖДЕН
приказом ФНС России
от "__" _______ 2015 г. N ___
ФОРМАТ ПРЕДСТАВЛЕНИЯ ОТЧЕТА ОБ ИСПОЛНЕНИИ УЧРЕЖДЕНИЕМ ПЛАНА ЕГО ФИНАНСОВО-ХОЗЯЙСТВЕННОЙ ДЕЯТЕЛЬНОСТИ В ЭЛЕКТРОННОЙ ФОРМЕ
I. ОБЩИЕ ПОЛОЖЕНИЯ
1. Настоящий формат описывает требования к XML файлам (далее - файлам обмена) передачи в электронной форме отчета об исполнении учреждением плана его финансово-хозяйственной деятельности в налоговые органы.
2. Настоящий формат (часть CXXX, версия 5.03) разработан в соответствии с приказом Минфина России от 25.03.2011 N 33н "Об утверждении Инструкции о порядке составления, представления годовой, квартальной бухгалтерской отчетности государственных (муниципальных) бюджетных и автономных учреждений" (зарегистрирован Министерством юстиции Российской Федерации 22.04.2011, регистрационный номер 20558), с учетом изменений в приказах Минфина России от 26.10.2012 N 139н "О внесении изменений в приказ Министерства финансов Российской Федерации от 25 марта 2011 г. N 33н" (зарегистрирован Министерством юстиции Российской Федерации 19.12.2012, регистрационный номер 26195), от 29.12.2014 N 172н "О внесении изменений в приказ Министерства финансов Российской Федерации от 25 марта 2011 г. N 33н" (зарегистрирован Министерством юстиции Российской Федерации 04.02.2015, регистрационный номер 35854).
II. ОПИСАНИЕ ФАЙЛА ОБМЕНА
3. Имя файла обмена должно иметь следующий вид:
R_T_A_K_O_GGGGMMDD_N, где:
R_T - префикс, принимающий в зависимости от вида финансового обеспечения (деятельности) учреждения следующие значения:
NO_BOUCHR6.2 - собственные доходы учреждения |
NO_BOUCHR6.4 - субсидия на выполнение государственного (муниципального) задания
NO_BOUCHR6.5 - субсидии на иные цели
NO_BOUCHR6.6 - бюджетные инвестиции
NO_BOUCHR6.7 - средства по обязательному медицинскому страхованию
A_K - идентификатор получателя информации, где: A - идентификатор получателя, которому направляется файл обмена, K - идентификатор конечного получателя, для которого предназначена информация из данного файла обмена <1>. Каждый из идентификаторов (A и K) имеет вид для налоговых органов - четырехразрядный код (код налогового органа в соответствии с классификатором "Система обозначения налоговых органов" (СОНО));
<1> Передача файла от отправителя к конечному получателю (K) может осуществляться в несколько этапов через другие налоговые органы, осуществляющие передачу файла на промежуточных этапах, которые обозначаются идентификатором A. В случае передачи файла от отправителя к конечному получателю при отсутствии налоговых органов, осуществляющих передачу на промежуточных этапах, значения идентификаторов A и K совпадают.
O - идентификатор отправителя информации, имеет вид:
для организаций - девятнадцатиразрядный код (идентификационный номер налогоплательщика (далее - ИНН) и код причины постановки на учет (далее - КПП) организации (обособленного подразделения);
для физических лиц - двенадцатиразрядный код (ИНН физического лица, при наличии. При отсутствии ИНН - последовательность из двенадцати нулей);
GGGG - год формирования передаваемого файла, MM - месяц, DD - день;
N - идентификационный номер файла (длина - от 1 до 36 знаков. Идентификационный номер файла должен обеспечивать уникальность файла).
Расширение имени файла - xml. Расширение имени файла может указываться как строчными, так и прописными буквами.
Параметры первой строки файла обмена
Первая строка XML файла должна иметь следующий вид:
<?xml version="1.0" encoding="windows-1251"?>
Имя файла, содержащего XSD схему файла обмена, должно иметь следующий вид:
NO_BOUCHR6_1_130_00_05_03_xx, где xx - номер версии схемы.
Расширение имени файла - xsd.
XML схема файла обмена приводится отдельным файлом и размещается на сайте Федеральной налоговой службы.
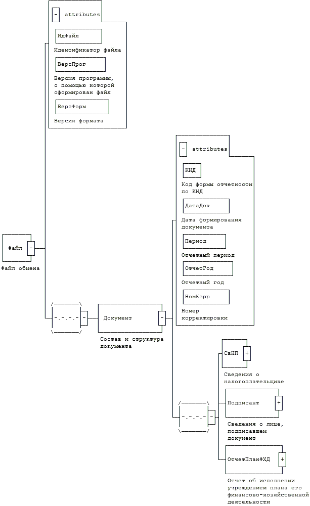
4. Логическая модель файла обмена представлена в виде диаграммы структуры файла обмена на рисунке 1 настоящего формата. Элементами логической модели файла обмена являются элементы и атрибуты XML файла. Перечень структурных элементов логической модели файла обмена и сведения о них приведены в таблицах 4.1 - 4.33 настоящего формата.
Для каждого структурного элемента логической модели файла обмена приводятся следующие сведения:
наименование элемента. Приводится полное наименование элемента <1>;
<1> В строке таблицы могут быть описаны несколько элементов, наименования которых разделены символом "|". Такая форма записи применяется в случае возможного наличия в файле обмена только одного элемента из описанных в этой строке.
сокращенное наименование (код) элемента. Приводится сокращенное наименование элемента. Синтаксис сокращенного наименования должен удовлетворять спецификации XML;
признак типа элемента. Может принимать следующие значения: "С" - сложный элемент логической модели (содержит вложенные элементы), "П" - простой элемент логической модели, реализованный в виде элемента XML файла, "А" - простой элемент логической модели, реализованный в виде атрибута элемента XML файла. Простой элемент логической модели не содержит вложенные элементы;
формат элемента. Формат элемента представляется следующими условными обозначениями: T - символьная строка; N - числовое значение (целое или дробное).
Формат символьной строки указывается в виде T(n-k) или T(=k), где: n - минимальное количество знаков, k - максимальное количество знаков, символ "-" - разделитель, символ "=" означает фиксированное количество знаков в строке. В случае, если минимальное количество знаков равно 0, формат имеет вид T(0-k). В случае, если максимальное количество знаков неограничено, формат имеет вид T(n-).
Формат числового значения указывается в виде N(m.k), где: m - максимальное количество знаков в числе, включая знак (для отрицательного числа), целую и дробную части числа без разделяющей десятичной точки, k - максимальное число знаков дробной части числа. Если число знаков дробной части числа равно 0 (то есть число целое), то формат числового значения имеет вид N(m).
Для простых элементов, являющихся базовыми в XML (определенными в сети Интернет по электронному адресу: http://www.w3.org/TR/xmlschema-0), например, элемент с типом "date", поле "Формат элемента" не заполняется. Для таких элементов в поле "Дополнительная информация" указывается тип базового элемента;
признак обязательности элемента определяет обязательность присутствия элемента (совокупности наименования элемента и его значения) в файле обмена. Признак обязательности элемента может принимать следующие значения: "О" - наличие элемента в файле обмена обязательно; "Н" - присутствие элемента в файле обмена необязательно, то есть элемент может отсутствовать. Если элемент принимает ограниченный перечень значений (по классификатору, кодовому словарю и тому подобному), то признак обязательности элемента дополняется символом "К". Например, "ОК". В случае если количество реализаций элемента может быть более одной, то признак обязательности элемента дополняется символом "М". Например, "НМ" или "ОКМ".
К вышеперечисленным признакам обязательности элемента может добавляться значение "У" в случае описания в XML схеме условий, предъявляемых к элементу в файле обмена, описанных в графе "Дополнительная информация". Например, "НУ" или "ОКУ";
дополнительная информация содержит, при необходимости, требования к элементу файла обмена, не указанные ранее. Для сложных элементов указывается ссылка на таблицу, в которой описывается состав данного элемента. Для элементов, принимающих ограниченный перечень значений из классификатора (кодового словаря и тому подобного), указывается соответствующее наименование классификатора (кодового словаря и тому подобного) или приводится перечень возможных значений. Для классификатора (кодового словаря и тому подобного) может указываться ссылка на его местонахождение. Для элементов, использующих пользовательский тип данных, указывается наименование типового элемента.

Рисунок 1. Диаграмма структуры файла обмена
Таблица 4.1
Файл обмена (Файл)
| Наименование элемента | Сокращенное наименование (код) элемента | Признак типа элемента | Формат элемента | Признак обязательности элемента | Дополнительная информация |
| Идентификатор файла | ИдФайл | А | T(1-100) | ОУ | Содержит (повторяет) имя сформированного файла (без расширения) |
| Версия программы, с помощью которой сформирован файл | ВерсПрог | А | T(1-40) | О | |
| Версия формата | ВерсФорм | А | T(1-5) | О | Принимает значение: 5.03 |
| Состав и структура документа | Документ | С | | О | Состав элемента представлен в табл. 4.2 |
Таблица 4.2
Состав и структура документа (Документ)
| Наименование элемента | Сокращенное наименование (код) элемента | Признак типа элемента | Формат элемента | Признак обязательности элемента | Дополнительная информация |
| Код формы отчетности по КНД | КНД | А | T(=7) | ОК | Типовой элемент <КНДТип>. Принимает значение: 0503737 |
| Дата формирования документа | ДатаДок | А | T(=10) | О | Типовой элемент <ДатаТип>. Дата в формате ДД.ММ.ГГГГ |
| Отчетный период | Период | А | T(=2) | ОК | Принимает значение: 34 - год |
| Отчетный год | ОтчетГод | А | | О | Типовой элемент <xs:gYear>. Год в формате ГГГГ |
| Номер корректировки | НомКорр | А | T(1-3) | О | Принимает значение: 0 - первичный документ, 1 - 999 - номер корректировки для корректирующего документа |
| Сведения о налогоплательщике | СвНП | С | | О | Состав элемента представлен в табл. 4.3 |
| Сведения о лице, подписавшем документ | Подписант | С | | О | Состав элемента представлен в табл. 4.5 |
| Отчет об исполнении учреждением плана его финансово-хозяйственной деятельности | ОтчетПланФХД | С | | О | Состав элемента представлен в табл. 4.7 |
Таблица 4.3
Сведения о налогоплательщике (СвНП)
| Наименование элемента | Сокращенное наименование (код) элемента | Признак типа элемента | Формат элемента | Признак обязательности элемента | Дополнительная информация |
| Код учреждения по ОКПО | ОКПО | А | T(8-10) | НК | Типовой элемент <ОКПОТип>. Значение выбирается в соответствии с Общероссийским классификатором предприятий и организаций |
| Код по ОКТМО | ОКТМО | А | T(=8) | T(=11) | НК | Типовой элемент <ОКТМОТип>. Принимает значение в соответствии с Общероссийским классификатором территорий муниципальных образований |
| Код органа, осуществляющего полномочия учредителя, по ОКПО | ОКПО_Учр | А | T(8-10) | НК | Типовой элемент <ОКПОТип>. Значение выбирается в соответствии с Общероссийским классификатором предприятий и организаций |
| Вид финансового обеспечения (деятельности) учреждения | ВидФО | А | T(=1) | ОК | Принимает значение: 2 - собственные доходы учреждения | 4 - субсидия на выполнение государственного (муниципального) задания | 5 - субсидии на иные цели | 6 - бюджетные инвестиции | 7 - средства по обязательному медицинскому страхованию |
| Глава по БК | ГлаваБК | А | T(1-3) | Н | |
| Налогоплательщик - учреждение | НПЮЛ | С | | О | Состав элемента представлен в табл. 4.4 |
Таблица 4.4
Налогоплательщик - учреждение (НПЮЛ)
| Наименование элемента | Сокращенное наименование (код) элемента | Признак типа элемента | Формат элемента | Признак обязательности элемента | Дополнительная информация |
| Наименование учреждения | НаимОрг | А | T(1-1000) | О | |
| ИНН учреждения | ИННЮЛ | А | T(=10) | О | Типовой элемент <ИННЮЛТип> |
| КПП учреждения | КПП | А | T(=9) | О | Типовой элемент <КППТип> |
| Наименование обособленного подразделения | НаимОП | А | T(1-1000) | Н | |
| Учредитель | Учредит | А | T(1-1000) | Н | |
| Наименование органа, осуществляющего полномочия учредителя | УчредПолн | А | T(1-1000) | Н | |
Таблица 4.5
Сведения о лице, подписавшем документ (Подписант)
| Наименование элемента | Сокращенное наименование (код) элемента | Признак типа элемента | Формат элемента | Признак обязательности элемента | Дополнительная информация |
| Признак лица, подписавшего документ | ПрПодп | А | T(=1) | ОК | Принимает значение: 1 - руководитель | 2 - уполномоченный представитель |
| Номер контактного телефона | Тлф | А | T(1-20) | Н | |
| E-mail | E-mail | А | T(1-45) | Н | |
| Фамилия, имя, отчество руководителя (уполномоченного представителя) | ФИО | С | | О | Типовой элемент <ФИОТип>. Состав элемента представлен в табл. 4.33 |
| Фамилия, имя, отчество главного бухгалтера | ФИОГлБух | С | | Н | Типовой элемент <ФИОТип>. Состав элемента представлен в табл. 4.33 |
| Фамилия, имя, отчество руководителя финансово-экономической службы | ФИОРукФЭС | С | | Н | Типовой элемент <ФИОТип>. Состав элемента представлен в табл. 4.33 |
| Сведения об уполномоченном представителе | СвПред | С | | НУ | Состав элемента представлен в табл. 4.6 Элемент обязателен при <ПрПодп>=2 |
Таблица 4.6
Сведения об уполномоченном представителе (СвПред)
| Наименование элемента | Сокращенное наименование (код) элемента | Признак типа элемента | Формат элемента | Признак обязательности элемента | Дополнительная информация |
| Наименование документа, подтверждающего полномочия представителя | НаимДок | А | T(1-120) | О | |
Таблица 4.7
Отчет об исполнении учреждением плана его финансово-хозяйственной деятельности (ОтчетПланФХД)
| Наименование элемента | Сокращенное наименование (код) элемента | Признак типа элемента | Формат элемента | Признак обязательности элемента | Дополнительная информация |
| Дата, на которую сформирован документ | ДатаОтч | А | T(=10) | О | Типовой элемент <ДатаТип>. Дата в формате ДД.ММ.ГГГГ |
| Код единицы измерения по ОКЕИ | ОКЕИ | А | T(=3) | ОК | Типовой элемент <ОКЕИТип>. Принимает значение: 383 |
| Доходы учреждения | Доход | С | | Н | Состав элемента представлен в табл. 4.8 |
| Расходы учреждения | Расход | С | | Н | Состав элемента представлен в табл. 4.13 |
| Результат исполнения (дефицит/профицит) | РезИсполн | С | | Н | Типовой элемент <ИспПНБезАКТип>. Состав элемента представлен в табл. 4.32 |
| Источники финансирования дефицита средств учреждения | ИстФинанс | С | | Н | Состав элемента представлен в табл. 4.22 |
Таблица 4.8
Доходы учреждения (Доход)
| Наименование элемента | Сокращенное наименование (код) элемента | Признак типа элемента | Формат элемента | Признак обязательности элемента | Дополнительная информация |
| Доходы всего | ДохВс | С | | О | Типовой элемент <ИспПНТип>. Состав элемента представлен в табл. 4.29 |
| Доходы от собственности | ДохСобств | С | | Н | Состав элемента представлен в табл. 4.9 |
| Доходы от оказания платных услуг (работ) | ДохПлатУсл | С | | Н | Типовой элемент <ИспПНТип>. Состав элемента представлен в табл. 4.29 |
| Доходы от штрафов, пеней, иных сумм принудительного изъятия | ДохШтраф | С | | Н | Типовой элемент <ИспПНТип>. Состав элемента представлен в табл. 4.29 |
| Безвозмездные поступления от бюджетов | БВПостБюдж | С | | Н | Состав элемента представлен в табл. 4.10 |
| Доходы от операций с активами | ДохАктив | С | | Н | Состав элемента представлен в табл. 4.11 |
| Прочие доходы | ДохПроч | С | | Н | Состав элемента представлен в табл. 4.12 |
Таблица 4.9
Доходы от собственности (ДохСобств)
| Наименование элемента | Сокращенное наименование (код) элемента | Признак типа элемента | Формат элемента | Признак обязательности элемента | Дополнительная информация |
| Доходы от собственности всего | ДохСобствВс | С | | О | Типовой элемент <ИспПНТип>. Состав элемента представлен в табл. 4.29 |
| От аренды активов | ДохАрендАкт | С | | Н | Типовой элемент <ИспПНТип>. Состав элемента представлен в табл. 4.29 |
Таблица 4.10
Безвозмездные поступления от бюджетов (БВПостБюдж)
| Наименование элемента | Сокращенное наименование (код) элемента | Признак типа элемента | Формат элемента | Признак обязательности элемента | Дополнительная информация |
| Безвозмездные поступления от бюджетов всего | БВПостБюджВс | С | | О | Типовой элемент <ИспПНТип>. Состав элемента представлен в табл. 4.29 |
| Поступления от наднациональных организаций и правительств иностранных государств | ПостИно | С | | Н | Типовой элемент <ИспПНТип>. Состав элемента представлен в табл. 4.29 |
| Поступления от международных финансовых организаций | ПостМФО | С | | Н | Типовой элемент <ИспПНТип>. Состав элемента представлен в табл. 4.29 |
Таблица 4.11
Доходы от операций с активами (ДохАктив)
| Наименование элемента | Сокращенное наименование (код) элемента | Признак типа элемента | Формат элемента | Признак обязательности элемента | Дополнительная информация |
| Доходы от операций с активами всего | ДохАктивВс | С | | О | Типовой элемент <ИспПНБезАТип>. Состав элемента представлен в табл. 4.31 |
| От выбытий основных средств | ВыбытОС | С | | Н | Типовой элемент <ИспПНТип>. Состав элемента представлен в табл. 4.29 |
| От выбытий нематериальных активов | ВыбытНМА | С | | Н | Типовой элемент <ИспПНТип>. Состав элемента представлен в табл. 4.29 |
| От выбытий непроизведенных активов | ВыбНПрА | С | | Н | Типовой элемент <ИспПНТип>. Состав элемента представлен в табл. 4.29 |
| От выбытий материальных запасов | ВыбМатЗ | С | | Н | Типовой элемент <ИспПНТип>. Состав элемента представлен в табл. 4.29 |
| От выбытий ценных бумаг, кроме акций | ВыбЦБ | С | | Н | Типовой элемент <ИспПНТип>. Состав элемента представлен в табл. 4.29 |
| От выбытий акций | ВыбАкц | С | | Н | Типовой элемент <ИспПНТип>. Состав элемента представлен в табл. 4.29 |
| От выбытий иных финансовых активов | ВыбИнФА | С | | Н | Типовой элемент <ИспПНТип>. Состав элемента представлен в табл. 4.29 |
Таблица 4.12
Прочие доходы (ДохПроч)
| Наименование элемента | Сокращенное наименование (код) элемента | Признак типа элемента | Формат элемента | Признак обязательности элемента | Дополнительная информация |
| Прочие доходы всего | ДохПрочВс | С | | О | Типовой элемент <ИспПНТип>. Состав элемента представлен в табл. 4.29 |
| Субсидии на выполнение государственного (муниципального) задания | СубГосЗадан | С | | Н | Типовой элемент <ИспПНТип>. Состав элемента представлен в табл. 4.29 |
| Субсидии на иные цели | СубИнЦел | С | | Н | Типовой элемент <ИспПНТип>. Состав элемента представлен в табл. 4.29 |
| Бюджетные инвестиции | БюджИнвест | С | | Н | Типовой элемент <ИспПНТип>. Состав элемента представлен в табл. 4.29 |
| Иные доходы | ДохИные | С | | Н | Типовой элемент <ИспПНТип>. Состав элемента представлен в табл. 4.29 |
Таблица 4.13
Расходы учреждения (Расход)
| Наименование элемента | Сокращенное наименование (код) элемента | Признак типа элемента | Формат элемента | Признак обязательности элемента | Дополнительная информация |
| Расходы всего | РасхВс | С | | О | Типовой элемент <ИспПНБезАТип>. Состав элемента представлен в табл. 4.31 |
| Оплата труда и начисления на выплаты по оплате труда | ОплатТруд | С | | Н | Состав элемента представлен в табл. 4.14 |
| Приобретение работ, услуг | ПриобРаб | С | | Н | Состав элемента представлен в табл. 4.15 |
| Обслуживание долговых обязательств | ОбслДолг | С | | Н | Состав элемента представлен в табл. 4.16 |
| Безвозмездные перечисления организациям | ПеречОрг | С | | Н | Состав элемента представлен в табл. 4.17 |
| Безвозмездные перечисления бюджетам | ПеречБюдж | С | | Н | Состав элемента представлен в табл. 4.18 |
| Социальное обеспечение | СоцОбесп | С | | Н | Состав элемента представлен в табл. 4.19 |
| Прочие расходы | РасхПроч | С | | Н | Типовой элемент <ИспПНТип>. Состав элемента представлен в табл. 4.29 |
| Расходы по приобретению нефинансовых активов | ПриобрНФА | С | | Н | Состав элемента представлен в табл. 4.20 |
| Расходы по приобретению финансовых активов | ПриобрФА | С | | Н | Состав элемента представлен в табл. 4.21 |
Таблица 4.14
Оплата труда и начисления на выплаты по оплате труда (ОплатТруд)
| Наименование элемента | Сокращенное наименование (код) элемента | Признак типа элемента | Формат элемента | Признак обязательности элемента | Дополнительная информация |
| Оплата труда и начисления на выплаты по оплате труда всего | ОплатТрудВс | С | | О | Типовой элемент <ИспПНТип>. Состав элемента представлен в табл. 4.29 |
| Заработная плата | ЗарабПлат | С | | Н | Типовой элемент <ИспПНТип>. Состав элемента представлен в табл. 4.29 |
| Прочие выплаты | ПрочВыпл | С | | Н | Типовой элемент <ИспПНТип>. Состав элемента представлен в табл. 4.29 |
| Начисления на выплаты по оплате труда | НачислВыплОТ | С | | Н | Типовой элемент <ИспПНТип>. Состав элемента представлен в табл. 4.29 |
Таблица 4.15
Приобретение работ, услуг (ПриобРаб)
| Наименование элемента | Сокращенное наименование (код) элемента | Признак типа элемента | Формат элемента | Признак обязательности элемента | Дополнительная информация |
| Приобретение работ, услуг всего | ПриобРабВс | С | | О | Типовой элемент <ИспПНТип>. Состав элемента представлен в табл. 4.29 |
| Услуги связи | УслугСвяз | С | | Н | Типовой элемент <ИспПНТип>. Состав элемента представлен в табл. 4.29 |
| Транспортные услуги | ТранспУслуг | С | | Н | Типовой элемент <ИспПНТип>. Состав элемента представлен в табл. 4.29 |
| Коммунальные услуги | КоммунУслуг | С | | Н | Типовой элемент <ИспПНТип>. Состав элемента представлен в табл. 4.29 |
| Арендная плата за пользование имуществом | АрендПлатИм | С | | Н | Типовой элемент <ИспПНТип>. Состав элемента представлен в табл. 4.29 |
| Работы, услуги по содержанию имущества | РабСодержИм | С | | Н | Типовой элемент <ИспПНТип>. Состав элемента представлен в табл. 4.29 |
| Прочие работы, услуги | ПрочРаб | С | | Н | Типовой элемент <ИспПНТип>. Состав элемента представлен в табл. 4.29 |
Таблица 4.16
Обслуживание долговых обязательств (ОбслДолг)
| Наименование элемента | Сокращенное наименование (код) элемента | Признак типа элемента | Формат элемента | Признак обязательности элемента | Дополнительная информация |
| Обслуживание долговых обязательств всего | ОбслДолгВс | С | | О | Типовой элемент <ИспПНТип>. Состав элемента представлен в табл. 4.29 |
| Обслуживание долговых обязательств перед резидентами | ОбслДолгРез | С | | Н | Типовой элемент <ИспПНТип>. Состав элемента представлен в табл. 4.29 |
| Обслуживание долговых обязательств перед нерезидентами | ОбслДолгНеРез | С | | Н | Типовой элемент <ИспПНТип>. Состав элемента представлен в табл. 4.29 |
Таблица 4.17
Безвозмездные перечисления организациям (ПеречОрг)
| Наименование элемента | Сокращенное наименование (код) элемента | Признак типа элемента | Формат элемента | Признак обязательности элемента | Дополнительная информация |
| Безвозмездные перечисления организациям всего | ПеречОргВс | С | | О | Типовой элемент <ИспПНТип>. Состав элемента представлен в табл. 4.29 |
| Безвозмездные перечисления государственным и муниципальным организациям | ПеречГосОрг | С | | Н | Типовой элемент <ИспПНТип>. Состав элемента представлен в табл. 4.29 |
| Безвозмездные перечисления организациям, за исключением государственных и муниципальных организаций | ПеречКрГосОрг | С | | Н | Типовой элемент <ИспПНТип>. Состав элемента представлен в табл. 4.29 |
Таблица 4.18
Безвозмездные перечисления бюджетам (ПеречБюдж)
| Наименование элемента | Сокращенное наименование (код) элемента | Признак типа элемента | Формат элемента | Признак обязательности элемента | Дополнительная информация |
| Безвозмездные перечисления бюджетам всего | ПеречБюджВс | С | | О | Типовой элемент <ИспПНТип>. Состав элемента представлен в табл. 4.29 |
| Перечисления наднациональным организациям и правительствам иностранных государств | ПеречИно | С | | Н | Типовой элемент <ИспПНТип>. Состав элемента представлен в табл. 4.29 |
| Перечисления международным организациям | ПеречМО | С | | Н | Типовой элемент <ИспПНТип>. Состав элемента представлен в табл. 4.29 |
Таблица 4.19
Социальное обеспечение (СоцОбесп)
| Наименование элемента | Сокращенное наименование (код) элемента | Признак типа элемента | Формат элемента | Признак обязательности элемента | Дополнительная информация |
| Социальное обеспечение всего | СоцОбеспВс | С | | О | Типовой элемент <ИспПНТип>. Состав элемента представлен в табл. 4.29 |
| Пособия по социальной помощи населению | ПомНасел | С | | Н | Типовой элемент <ИспПНТип>. Состав элемента представлен в табл. 4.29 |
| Пенсии, пособия, выплачиваемые организациями сектора государственного управления | ПособГосУпр | С | | Н | Типовой элемент <ИспПНТип>. Состав элемента представлен в табл. 4.29 |
Таблица 4.20
Расходы по приобретению нефинансовых активов (ПриобрНФА)
| Наименование элемента | Сокращенное наименование (код) элемента | Признак типа элемента | Формат элемента | Признак обязательности элемента | Дополнительная информация |
| Расходы по приобретению нефинансовых активов всего | ПриобрНФАВс | С | | О | Типовой элемент <ИспПНТип>. Состав элемента представлен в табл. 4.29 |
| Расходы по приобретению основных средств | ПриобрОС | С | | Н | Типовой элемент <ИспПНТип>. Состав элемента представлен в табл. 4.29 |
| Расходы по приобретению нематериальных активов | ПриобрНМА | С | | Н | Типовой элемент <ИспПНТип>. Состав элемента представлен в табл. 4.29 |
| Расходы по приобретению непроизведенных активов | ПриобрНПрА | С | | Н | Типовой элемент <ИспПНТип>. Состав элемента представлен в табл. 4.29 |
| Расходы по приобретению материальных запасов | ПриобрМатЗ | С | | Н | Типовой элемент <ИспПНТип>. Состав элемента представлен в табл. 4.29 |
Таблица 4.21
Расходы по приобретению финансовых активов (ПриобрФА)
| Наименование элемента | Сокращенное наименование (код) элемента | Признак типа элемента | Формат элемента | Признак обязательности элемента | Дополнительная информация |
| Расходы по приобретению финансовых активов всего | ПриобрФАВс | С | | О | Типовой элемент <ИспПНТип>. Состав элемента представлен в табл. 4.29 |
| Расходы по приобретению ценных бумаг, кроме акций | ПриобрЦБ | С | | Н | Типовой элемент <ИспПНТип>. Состав элемента представлен в табл. 4.29 |
| Расходы по приобретению акций и иных форм участия в капитале | ПриобрАкц | С | | Н | Типовой элемент <ИспПНТип>. Состав элемента представлен в табл. 4.29 |
| Расходы по приобретению иных финансовых активов | ПриобрИнФА | С | | Н | Типовой элемент <ИспПНТип>. Состав элемента представлен в табл. 4.29 |
Таблица 4.22
Источники финансирования дефицита средств учреждения (ИстФинанс)
| Наименование элемента | Сокращенное наименование (код) элемента | Признак типа элемента | Формат элемента | Признак обязательности элемента | Дополнительная информация |
| Источники финансирования дефицита средств - всего | ИстФинансВс | С | | О | Типовой элемент <ИспПНТип>. Состав элемента представлен в табл. 4.29 |
| Внутренние источники | ВнутрИст | С | | Н | Состав элемента представлен в табл. 4.23 |
| Внешние источники | ВнешнИст | С | | Н | Состав элемента представлен в табл. 4.24 |
| Изменение остатков средств | ИзмОстСр | С | | Н | Состав элемента представлен в табл. 4.25 |
| Изменение остатков по внутренним оборотам средств учреждения | ИзмВнутрОб | С | | Н | Состав элемента представлен в табл. 4.26 |
| Изменение остатков по внутренним расчетам | ИзмВнутрРасч | С | | Н | Состав элемента представлен в табл. 4.27 |
| Изменение остатков расчетов по внутренним привлечениям средств | ИзмВнутрПрив | С | | Н | Состав элемента представлен в табл. 4.28 |
Таблица 4.23
Внутренние источники (ВнутрИст)
| Наименование элемента | Сокращенное наименование (код) элемента | Признак типа элемента | Формат элемента | Признак обязательности элемента | Дополнительная информация |
| Внутренние источники всего | ВнутрИстВс | С | | О | Типовой элемент <ИспПНТип>. Состав элемента представлен в табл. 4.29 |
| Курсовая разница | КурсРазн | С | | Н | Типовой элемент <ИспПНТип>. Состав элемента представлен в табл. 4.29 |
| Поступления от погашения займов (ссуд) | ПостЗайм | С | | Н | Типовой элемент <ИспПНТип>. Состав элемента представлен в табл. 4.29 |
| Выплаты по предоставлению займов (ссуд) | ВыплЗайм | С | | Н | Типовой элемент <ИспПНТип>. Состав элемента представлен в табл. 4.29 |
| Поступления заимствований от резидентов | ПостРез | С | | Н | Типовой элемент <ИспПНТип>. Состав элемента представлен в табл. 4.29 |
| Погашение заимствований от резидентов | ПогашРез | С | | Н | Типовой элемент <ИспПНТип>. Состав элемента представлен в табл. 4.29 |
Таблица 4.24
Внешние источники (ВнешнИст)
| Наименование элемента | Сокращенное наименование (код) элемента | Признак типа элемента | Формат элемента | Признак обязательности элемента | Дополнительная информация |
| Внешние источники, всего | ВнешнИстВс | С | | О | Типовой элемент <ИспПНТип>. Состав элемента представлен в табл. 4.29 |
| Курсовая разница | КурсРазн | С | | Н | Типовой элемент <ИспПНТип>. Состав элемента представлен в табл. 4.29 |
| Поступления заимствований от резидентов | ПостРез | С | | Н | Типовой элемент <ИспПНТип>. Состав элемента представлен в табл. 4.29 |
| Погашение заимствований от нерезидентов | ПогашНеРез | С | | Н | Типовой элемент <ИспПНТип>. Состав элемента представлен в табл. 4.29 |
Таблица 4.25
Изменение остатков средств (ИзмОстСр)
| Наименование элемента | Сокращенное наименование (код) элемента | Признак типа элемента | Формат элемента | Признак обязательности элемента | Дополнительная информация |
| Изменение остатков средств, всего | ИзмОстСрВс | С | | О | Типовой элемент <ИспПНБезАТип>. Состав элемента представлен в табл. 4.31 |
| Увеличение остатков средств, всего | УвОстСрВс | С | | Н | Типовой элемент <ИспПНКТип>. Состав элемента представлен в табл. 4.30 |
| Уменьшение остатков средств, всего | УмОстСрВс | С | | Н | Типовой элемент <ИспПНКТип>. Состав элемента представлен в табл. 4.30 |
Таблица 4.26
Изменение остатков по внутренним оборотам средств учреждения (ИзмВнутрОб)
| Наименование элемента | Сокращенное наименование (код) элемента | Признак типа элемента | Формат элемента | Признак обязательности элемента | Дополнительная информация |
| Изменение остатков по внутренним оборотам средств учреждения, всего | ИзмВнутрОбВс | С | | О | Типовой элемент <ИспПНБезАТип>. Состав элемента представлен в табл. 4.31 |
| Увеличение остатков средств учреждения | УвОстСрУч | С | | Н | Типовой элемент <ИспПНКТип>. Состав элемента представлен в табл. 4.30 |
| Уменьшение остатков средств учреждения | УмОстСрВс | С | | Н | Типовой элемент <ИспПНКТип>. Состав элемента представлен в табл. 4.30 |
Таблица 4.27
Изменение остатков по внутренним расчетам (ИзмВнутрРасч)
| Наименование элемента | Сокращенное наименование (код) элемента | Признак типа элемента | Формат элемента | Признак обязательности элемента | Дополнительная информация |
| Изменение остатков по внутренним расчетам, всего | ИзмВнутрРасчВс | С | | О | Типовой элемент <ИспПНБезАТип>. Состав элемента представлен в табл. 4.31 |
| Увеличение остатков по внутренним расчетам (Кт 030404510) | УвОстВнуРасч | С | | Н | Типовой элемент <ИспПНТип>. Состав элемента представлен в табл. 4.29 |
| Уменьшение остатков по внутренним расчетам (Дт 030404610) | УмОстВнуРасч | С | | Н | Типовой элемент <ИспПНТип>. Состав элемента представлен в табл. 4.29 |
Таблица 4.28
Изменение остатков расчетов по внутренним привлечениям средств (ИзмВнутрПрив)
| Наименование элемента | Сокращенное наименование (код) элемента | Признак типа элемента | Формат элемента | Признак обязательности элемента | Дополнительная информация |
| Изменение остатков расчетов по внутренним привлечениям средств, всего | ИзмВнутрПривВс | С | | О | Типовой элемент <ИспПНБезАТип>. Состав элемента представлен в табл. 4.31 |
| Увеличение расчетов по внутреннему привлечению остатков средств (Кт 030406000) | УвОстВнуРасч | С | | Н | Типовой элемент <ИспПНТип>. Состав элемента представлен в табл. 4.29 |
| Уменьшение расчетов по внутреннему привлечению остатков средств (Дт 030406000) | УмОстВнуРасч | С | | Н | Типовой элемент <ИспПНТип>. Состав элемента представлен в табл. 4.29 |
Таблица 4.29
Сведения об исполнении плановых назначений (ИспПНТип)
| Наименование элемента | Сокращенное наименование (код) элемента | Признак типа элемента | Формат элемента | Признак обязательности элемента | Дополнительная информация |
| Код аналитики | КодАналит | А | T(1-3) | Н | |
| Утверждено плановых назначений | УтвПланНазн | А | N(14.2) | Н | |
| Исполнено плановых назначений через лицевые счета | ИспЛицСч | А | N(14.2) | Н | |
| Исполнено плановых назначений через банковские счета | ИспБанкСч | А | N(14.2) | Н | |
| Исполнено плановых назначений через кассу учреждения | ИспКасУчр | А | N(14.2) | Н | |
| Исполнено плановых назначений некассовыми операциями | ИспНекасОп | А | N(14.2) | Н | |
| Исполнено плановых назначений итого | ИспИтого | А | N(14.2) | Н | |
| Не исполнено плановых назначений | НеИспПланНазн | А | N(14.2) | Н | |
Таблица 4.30
Сведения об исполнении плановых назначений, краткие (ИспПНКТип)
| Наименование элемента | Сокращенное наименование (код) элемента | Признак типа элемента | Формат элемента | Признак обязательности элемента | Дополнительная информация |
| Код аналитики | КодАналит | А | T(1-3) | Н | |
| Утверждено плановых назначений | УтвПланНазн | А | N(14.2) | Н | |
| Исполнено плановых назначений через лицевые счета | ИспЛицСч | А | N(14.2) | Н | |
| Исполнено плановых назначений через банковские счета | ИспБанкСч | А | N(14.2) | Н | |
| Исполнено плановых назначений через кассу учреждения | ИспКасУчр | А | N(14.2) | Н | |
| Исполнено плановых назначений некассовыми операциями | ИспНекасОп | А | N(14.2) | Н | |
| Исполнено плановых назначений итого | ИспИтого | А | N(14.2) | Н | |
Таблица 4.31
Сведения об исполнении плановых назначений (без кода аналитики) (ИспПНБезАТип)
| Наименование элемента | Сокращенное наименование (код) элемента | Признак типа элемента | Формат элемента | Признак обязательности элемента | Дополнительная информация |
| Утверждено плановых назначений | УтвПланНазн | А | N(14.2) | Н | |
| Исполнено плановых назначений через лицевые счета | ИспЛицСч | А | N(14.2) | Н | |
| Исполнено плановых назначений через банковские счета | ИспБанкСч | А | N(14.2) | Н | |
| Исполнено плановых назначений через кассу учреждения | ИспКасУчр | А | N(14.2) | Н | |
| Исполнено плановых назначений некассовыми операциями | ИспНекасОп | А | N(14.2) | Н | |
| Исполнено плановых назначений итого | ИспИтого | А | N(14.2) | Н | |
| Не исполнено плановых назначений | НеИспПланНазн | А | N(14.2) | Н | |
Таблица 4.32
Сведения об исполнении плановых назначений (без кода аналитики), краткие (ИспПНБезАКТип)
| Наименование элемента | Сокращенное наименование (код) элемента | Признак типа элемента | Формат элемента | Признак обязательности элемента | Дополнительная информация |
| Утверждено плановых назначений | УтвПланНазн | А | N(14.2) | Н | |
| Исполнено плановых назначений через лицевые счета | ИспЛицСч | А | N(14.2) | Н | |
| Исполнено плановых назначений через банковские счета | ИспБанкСч | А | N(14.2) | Н | |
| Исполнено плановых назначений через кассу учреждения | ИспКасУчр | А | N(14.2) | Н | |
| Исполнено плановых назначений некассовыми операциями | ИспНекасОп | А | N(14.2) | Н | |
| Исполнено плановых назначений итого | ИспИтого | А | N(14.2) | Н | |
Таблица 4.33
Фамилия, имя, отчество (ФИОТип)
| Наименование элемента | Сокращенное наименование (код) элемента | Признак типа элемента | Формат элемента | Признак обязательности элемента | Дополнительная информация |
| Фамилия | Фамилия | А | T(1-60) | О | |
| Имя | Имя | А | T(1-60) | О | |
| Отчество | Отчество | А | T(1-60) | Н | |
Приложение N 3
УТВЕРЖДЕН
приказом ФНС России
от "__" _______ 2015 г. N ___
ФОРМАТ ПРЕДСТАВЛЕНИЯ ОТЧЕТА О ФИНАНСОВЫХ РЕЗУЛЬТАТАХ ДЕЯТЕЛЬНОСТИ УЧРЕЖДЕНИЯ В ЭЛЕКТРОННОЙ ФОРМЕ
I. ОБЩИЕ ПОЛОЖЕНИЯ
1. Настоящий формат описывает требования к XML файлам (далее - файлам обмена) передачи в электронной форме отчета о финансовых результатах деятельности учреждения в налоговые органы.
2. Настоящий формат (часть CXXVII, версия 5.03) разработан в соответствии с приказом Минфина России от 25.03.2011 N 33н "Об утверждении Инструкции о порядке составления, представления годовой, квартальной бухгалтерской отчетности государственных (муниципальных) бюджетных и автономных учреждений" (зарегистрирован Министерством юстиции Российской Федерации 22.04.2011, регистрационный номер 20558), с учетом изменений в приказах Минфина России от 26.10.2012 N 139н "О внесении изменений в приказ Министерства финансов Российской Федерации от 25 марта 2011 г. N 33н" (зарегистрирован Министерством юстиции Российской Федерации 19.12.2012, регистрационный номер 26195), от 29.12.2014 N 172н "О внесении изменений в приказ Министерства финансов Российской Федерации от 25 марта 2011 г. N 33н" (зарегистрирован Министерством юстиции Российской Федерации 04.02.2015, регистрационный номер 35854).
II. ОПИСАНИЕ ФАЙЛА ОБМЕНА
3. Имя файла обмена должно иметь следующий вид:
R_T_A_K_O_GGGGMMDD_N, где:
R_T - префикс, принимающий значение: NO_BOUCHR7;
A_K - идентификатор получателя информации, где: A - идентификатор получателя, которому направляется файл обмена, K - идентификатор конечного получателя, для которого предназначена информация из данного файла обмена <1>. Каждый из идентификаторов (A и K) имеет вид для налоговых органов - четырехразрядный код (код налогового органа в соответствии с классификатором "Система обозначения налоговых органов" (СОНО);
<1> Передача файла от отправителя к конечному получателю (K) может осуществляться в несколько этапов через другие налоговые органы, осуществляющие передачу файла на промежуточных этапах, которые обозначаются идентификатором A. В случае передачи файла от отправителя к конечному получателю при отсутствии налоговых органов, осуществляющих передачу на промежуточных этапах, значения идентификаторов A и K совпадают.
O - идентификатор отправителя информации, имеет вид:
для организаций - девятнадцатиразрядный код (идентификационный номер налогоплательщика (далее - ИНН) и код причины постановки на учет (далее - КПП) организации (обособленного подразделения);
для физических лиц - двенадцатиразрядный код (ИНН физического лица, при наличии. При отсутствии ИНН - последовательность из двенадцати нулей);
GGGG - год формирования передаваемого файла, MM - месяц, DD - день;
N - идентификационный номер файла (длина - от 1 до 36 знаков. Идентификационный номер файла должен обеспечивать уникальность файла).
Расширение имени файла - xml. Расширение имени файла может указываться как строчными, так и прописными буквами.
Параметры первой строки файла обмена
Первая строка XML файла должна иметь следующий вид:
<?xml version="1.0" encoding="windows-1251"?>
Имя файла, содержащего XSD схему файла обмена, должно иметь следующий вид:
NO_BOUCHR7_1_127_00_05_03_xx, где xx - номер версии схемы.
Расширение имени файла - xsd.
XML схема файла обмена приводится отдельным файлом и размещается на сайте Федеральной налоговой службы.
4. Логическая модель файла обмена представлена в виде диаграммы структуры файла обмена на рисунке 1 настоящего формата. Элементами логической модели файла обмена являются элементы и атрибуты XML файла. Перечень структурных элементов логической модели файла обмена и сведения о них приведены в таблицах 4.1 - 4.32 настоящего формата.
Для каждого структурного элемента логической модели файла обмена приводятся следующие сведения:
наименование элемента. Приводится полное наименование элемента <1>;
<1> В строке таблицы могут быть описаны несколько элементов, наименования которых разделены символом "|". Такая форма записи применяется в случае возможного наличия в файле обмена только одного элемента из описанных в этой строке.
сокращенное наименование (код) элемента. Приводится сокращенное наименование элемента. Синтаксис сокращенного наименования должен удовлетворять спецификации XML;
признак типа элемента. Может принимать следующие значения: "С" - сложный элемент логической модели (содержит вложенные элементы), "П" - простой элемент логической модели, реализованный в виде элемента XML файла, "А" - простой элемент логической модели, реализованный в виде атрибута элемента XML файла. Простой элемент логической модели не содержит вложенные элементы;
формат элемента. Формат элемента представляется следующими условными обозначениями: T - символьная строка; N - числовое значение (целое или дробное).
Формат символьной строки указывается в виде T(n-k) или T(=k), где: n - минимальное количество знаков, k - максимальное количество знаков, символ "-" - разделитель, символ "=" означает фиксированное количество знаков в строке. В случае, если минимальное количество знаков равно 0, формат имеет вид T(0-k). В случае, если максимальное количество знаков неограниченно, формат имеет вид T(n-).
Формат числового значения указывается в виде N(m.k), где: m - максимальное количество знаков в числе, включая знак (для отрицательного числа), целую и дробную часть числа без разделяющей десятичной точки, k - максимальное число знаков дробной части числа. Если число знаков дробной части числа равно 0 (то есть число целое), то формат числового значения имеет вид N(m).
Для простых элементов, являющихся базовыми в XML (определенными в сети Интернет по электронному адресу: http://www.w3.org/TR/xmlschema-0), например, элемент с типом "date", поле "Формат элемента" не заполняется. Для таких элементов в поле "Дополнительная информация" указывается тип базового элемента;
признак обязательности элемента определяет обязательность присутствия элемента (совокупности наименования элемента и его значения) в файле обмена. Признак обязательности элемента может принимать следующие значения: "О" - наличие элемента в файле обмена обязательно; "Н" - присутствие элемента в файле обмена необязательно, то есть элемент может отсутствовать. Если элемент принимает ограниченный перечень значений (по классификатору, кодовому словарю и тому подобному), то признак обязательности элемента дополняется символом "К". Например, "ОК". В случае если количество реализаций элемента может быть более одной, то признак обязательности элемента дополняется символом "М". Например, "НМ" или "ОКМ".
К вышеперечисленным признакам обязательности элемента может добавляться значение "У" в случае описания в XML схеме условий, предъявляемых к элементу в файле обмена, описанных в графе "Дополнительная информация". Например, "НУ" или "ОКУ";
дополнительная информация содержит, при необходимости, требования к элементу файла обмена, не указанные ранее. Для сложных элементов указывается ссылка на таблицу, в которой описывается состав данного элемента. Для элементов, принимающих ограниченный перечень значений из классификатора (кодового словаря и тому подобного), указывается соответствующее наименование классификатора (кодового словаря и тому подобного) или приводится перечень возможных значений. Для классификатора (кодового словаря и тому подобного) может указываться ссылка на его местонахождение. Для элементов, использующих пользовательский тип данных, указывается наименование типового элемента.

Рисунок 1. Диаграмма структуры файла обмена
Таблица 4.1
Файл обмена (Файл)
| Наименование элемента | Сокращенное наименование (код) элемента | Признак типа элемента | Формат элемента | Признак обязательности элемента | Дополнительная информация |
| Идентификатор файла | ИдФайл | А | T(1-100) | ОУ | Содержит (повторяет) имя сформированного файла (без расширения) |
| Версия программы, с помощью которой сформирован файл | ВерсПрог | А | T(1-40) | О | |
| Версия формата | ВерсФорм | А | T(1-5) | О | Принимает значение: 5.03 |
| Состав и структура документа | Документ | С | | О | Состав элемента представлен в табл. 4.2 |
Таблица 4.2
Состав и структура документа (Документ)
| Наименование элемента | Сокращенное наименование (код) элемента | Признак типа элемента | Формат элемента | Признак обязательности элемента | Дополнительная информация |
| Код формы отчетности по КНД | КНД | А | T(=7) | ОК | Типовой элемент <КНДТип>. Принимает значение: 0503721 |
| Дата формирования документа | ДатаДок | А | T(=10) | О | Типовой элемент <ДатаТип>. Дата в формате ДД.ММ.ГГГГ |
| Отчетный период | Период | А | T(=2) | ОК | Принимает значение: 34 - год |
| Отчетный год | ОтчетГод | А | | О | Типовой элемент <xs:gYear>. Год в формате ГГГГ |
| Номер корректировки | НомКорр | А | T(1-3) | О | Принимает значение: 0 - первичный документ, 1 - 999 - номер корректировки для корректирующего документа |
| Сведения о налогоплательщике | СвНП | С | | О | Состав элемента представлен в табл. 4.3 |
| Сведения о лице, подписавшем документ | Подписант | С | | О | Состав элемента представлен в табл. 4.5 |
| Отчет о финансовых результатах деятельности учреждения | ОтчетФинРез | С | | О | Состав элемента представлен в табл. 4.7 |
Таблица 4.3
Сведения о налогоплательщике (СвНП)
| Наименование элемента | Сокращенное наименование (код) элемента | Признак типа элемента | Формат элемента | Признак обязательности элемента | Дополнительная информация |
| Код учреждения по ОКПО | ОКПО | А | T(8-10) | НК | Типовой элемент <ОКПОТип>. Значение выбирается в соответствии с Общероссийским классификатором предприятий и организаций |
| Код по ОКТМО | ОКТМО | А | T(=8) | T(=11) | НК | Типовой элемент <ОКТМОТип>. Принимает значение в соответствии с Общероссийским классификатором территорий муниципальных образований |
| Код органа, осуществляющего полномочия учредителя, по ОКПО | ОКПО_Учр | А | T(8-10) | НК | Типовой элемент <ОКПОТип>. Значение выбирается в соответствии с Общероссийским классификатором предприятий и организаций |
| Глава по БК | ГлаваБК | А | T(1-3) | Н | |
| Налогоплательщик - учреждение | НПЮЛ | С | | О | Состав элемента представлен в табл. 4.4 |
Таблица 4.4
Налогоплательщик - учреждение (НПЮЛ)
| Наименование элемента | Сокращенное наименование (код) элемента | Признак типа элемента | Формат элемента | Признак обязательности элемента | Дополнительная информация |
| Наименование учреждения | НаимОрг | А | T(1-1000) | О | |
| ИНН учреждения | ИННЮЛ | А | T(=10) | О | Типовой элемент <ИННЮЛТип> |
| КПП учреждения | КПП | А | T(=9) | О | Типовой элемент <КППТип> |
| Наименование обособленного подразделения | НаимОП | А | T(1-1000) | Н | |
| Учредитель | Учредит | А | T(1-1000) | Н | |
| ИНН учредителя | ИННЮЛ_Учр | А | T(=10) | Н | Типовой элемент <ИННЮЛТип> |
| Наименование органа, осуществляющего полномочия учредителя | УчредПолн | А | T(1-1000) | Н | |
Таблица 4.5
Сведения о лице, подписавшем документ (Подписант)
| Наименование элемента | Сокращенное наименование (код) элемента | Признак типа элемента | Формат элемента | Признак обязательности элемента | Дополнительная информация |
| Признак лица, подписавшего документ | ПрПодп | А | T(=1) | ОК | Принимает значение: 1 - руководитель | 2 - уполномоченный представитель |
| Номер контактного телефона | Тлф | А | T(1-20) | Н | |
| E-mail | E-mail | А | T(1-45) | Н | |
| Фамилия, имя, отчество руководителя (уполномоченного представителя) | ФИО | С | | О | Типовой элемент <ФИОТип>. Состав элемента представлен в табл. 4.32 |
| Фамилия, имя, отчество главного бухгалтера | ФИОГлБух | С | | Н | Типовой элемент <ФИОТип>. Состав элемента представлен в табл. 4.32 |
| Сведения об уполномоченном представителе | СвПред | С | | НУ | Состав элемента представлен в табл. 4.6. Элемент обязателен при <ПрПодп>=2 |
Таблица 4.6
Сведения об уполномоченном представителе (СвПред)
| Наименование элемента | Сокращенное наименование (код) элемента | Признак типа элемента | Формат элемента | Признак обязательности элемента | Дополнительная информация |
| Наименование документа, подтверждающего полномочия представителя | НаимДок | А | T(1-120) | О | |
Таблица 4.7
Отчет о финансовых результатах деятельности учреждения (ОтчетФинРез)
| Наименование элемента | Сокращенное наименование (код) элемента | Признак типа элемента | Формат элемента | Признак обязательности элемента | Дополнительная информация |
| Дата, на которую сформирован документ | ДатаОтч | А | T(=10) | О | Типовой элемент <ДатаТип>. Дата в формате ДД.ММ.ГГГГ |
| Код единицы измерения по ОКЕИ | ОКЕИ | А | T(=3) | ОК | Типовой элемент <ОКЕИТип>. Принимает значение: 383 - рубль |
| Доходы | Доход | С | | Н | Состав элемента представлен в табл. 4.8 |
| Расходы | Расход | С | | Н | Состав элемента представлен в табл. 4.12 |
| Чистый операционный результат | ЧистОперРез | С | | Н | Состав элемента представлен в табл. 4.20 |
Таблица 4.8
Доходы (Доход)
| Наименование элемента | Сокращенное наименование (код) элемента | Признак типа элемента | Формат элемента | Признак обязательности элемента | Дополнительная информация |
| Доходы - всего | ДохВс | С | | О | Типовой элемент <СведКодТип>. Состав элемента представлен в табл. 4.28 |
| Доходы от собственности | ДохСобств | С | | Н | Типовой элемент <СведКодТип>. Состав элемента представлен в табл. 4.28 |
| Доходы от оказания платных услуг (работ) | ДохПлатУсл | С | | Н | Типовой элемент <СведКодТип>. Состав элемента представлен в табл. 4.28 |
| Доходы от штрафов, пени, иных сумм принудительного изъятия | ДохШтраф | С | | Н | Типовой элемент <СведКодТип>. Состав элемента представлен в табл. 4.28 |
| Безвозмездные поступления от бюджетов | БВПостБюдж | С | | Н | Состав элемента представлен в табл. 4.9 |
| Доходы от операций с активами | ДохАктив | С | | Н | Состав элемента представлен в табл. 4.10 |
| Прочие доходы | ДохПроч | С | | Н | Состав элемента представлен в табл. 4.11 |
| Доходы будущих периодов | ДохБудущПер | С | | О | Типовой элемент <СведКодТип>. Состав элемента представлен в табл. 4.28 |
Таблица 4.9
Безвозмездные поступления от бюджетов (БВПостБюдж)
| Наименование элемента | Сокращенное наименование (код) элемента | Признак типа элемента | Формат элемента | Признак обязательности элемента | Дополнительная информация |
| Безвозмездные поступления от бюджетов - всего | БВПостБюджВс | С | | О | Типовой элемент <СведКодТип>. Состав элемента представлен в табл. 4.28 |
| Поступления от наднациональных организаций и правительств иностранных государств | ПостИно | С | | Н | Типовой элемент <СведКодТип>. Состав элемента представлен в табл. 4.28 |
| Поступления от международных финансовых организаций | ПостМФО | С | | Н | Типовой элемент <СведКодТип>. Состав элемента представлен в табл. 4.28 |
Таблица 4.10
Доходы от операций с активами (ДохАктив)
| Наименование элемента | Сокращенное наименование (код) элемента | Признак типа элемента | Формат элемента | Признак обязательности элемента | Дополнительная информация |
| Доходы от операций с активами - всего | ДохАктивВс | С | | О | Типовой элемент <СведКодТип>. Состав элемента представлен в табл. 4.28 |
| Доходы от переоценки активов | ПереоцАкт | С | | Н | Типовой элемент <СведКодТип>. Состав элемента представлен в табл. 4.28 |
| Доходы от реализации активов | РеализАкт | С | | Н | Типовой элемент <СведКодТип>. Состав элемента представлен в табл. 4.28 |
| Доходы от реализации нефинансовых активов | ДохРеализНеФА | С | | Н | Типовой элемент <СведКодТип>. Состав элемента представлен в табл. 4.28 |
| Доходы от реализации финансовых активов | ДохРеализФА | С | | Н | Типовой элемент <СведКодТип>. Состав элемента представлен в табл. 4.28 |
| Чрезвычайные доходы от операций с активами | ЧрДохОпАкт | С | | Н | Типовой элемент <СведКодТип>. Состав элемента представлен в табл. 4.28 |
Таблица 4.11
Прочие доходы (ДохПроч)
| Наименование элемента | Сокращенное наименование (код) элемента | Признак типа элемента | Формат элемента | Признак обязательности элемента | Дополнительная информация |
| Прочие доходы - всего | ДохПрочВс | С | | О | Типовой элемент <СведКодТип>. Состав элемента представлен в табл. 4.28 |
| Прочие доходы по субсидии на выполнение государственного (муниципального) задания | СубГосЗадан | С | | Н | Типовой элемент <СведКодТип>. Состав элемента представлен в табл. 4.28 |
| Прочие доходы по субсидиям на иные цели | СубИнЦел | С | | Н | Типовой элемент <СведКодТип>. Состав элемента представлен в табл. 4.28 |
| Прочие доходы по бюджетным инвестициям | БюджИнвест | С | | Н | Типовой элемент <СведКодТип>. Состав элемента представлен в табл. 4.28 |
| Иные прочие доходы | ДохИные | С | | Н | Типовой элемент <СведКодТип>. Состав элемента представлен в табл. 4.28 |
Таблица 4.12
Расходы (Расход)
| Наименование элемента | Сокращенное наименование (код) элемента | Признак типа элемента | Формат элемента | Признак обязательности элемента | Дополнительная информация |
| Расходы - всего | РасхВс | С | | О | Типовой элемент <СведКодТип>. Состав элемента представлен в табл. 4.28 |
| Оплата труда и начисления на выплаты по оплате труда | ОплатТруд | С | | Н | Состав элемента представлен в табл. 4.13 |
| Приобретение работ, услуг | ПриобРаб | С | | Н | Состав элемента представлен в табл. 4.14 |
| Обслуживание долговых обязательств | ОбслДолг | С | | Н | Состав элемента представлен в табл. 4.15 |
| Безвозмездные перечисления организациям | ПеречОрг | С | | Н | Состав элемента представлен в табл. 4.16 |
| Безвозмездные перечисления бюджетам | ПеречБюдж | С | | Н | Состав элемента представлен в табл. 4.17 |
| Социальное обеспечение | СоцОбесп | С | | Н | Состав элемента представлен в табл. 4.18 |
| Прочие расходы | РасхПроч | С | | Н | Типовой элемент <СведКодТип>. Состав элемента представлен в табл. 4.28 |
| Расходы по операциям с активами | РасхОпАкт | С | | Н | Состав элемента представлен в табл. 4.19 |
| Расходы будущих периодов | РасхБудущПер | С | | О | Типовой элемент <СведКодТип>. Состав элемента представлен в табл. 4.28 |
Таблица 4.13
Оплата труда и начисления на выплаты по оплате труда (ОплатТруд)
| Наименование элемента | Сокращенное наименование (код) элемента | Признак типа элемента | Формат элемента | Признак обязательности элемента | Дополнительная информация |
| Оплата труда и начисления на выплаты по оплате труда - всего | ОплатТрудВс | С | | О | Типовой элемент <СведКодТип>. Состав элемента представлен в табл. 4.28 |
| Заработная плата | ЗарабПлат | С | | Н | Типовой элемент <СведКодТип>. Состав элемента представлен в табл. 4.28 |
| Прочие выплаты | ПрочВыпл | С | | Н | Типовой элемент <СведКодТип>. Состав элемента представлен в табл. 4.28 |
| Начисления на выплаты по оплате труда | НачислВыплОТ | С | | Н | Типовой элемент <СведКодТип>. Состав элемента представлен в табл. 4.28 |
Таблица 4.14
Приобретение работ, услуг (ПриобРаб)
| Наименование элемента | Сокращенное наименование (код) элемента | Признак типа элемента | Формат элемента | Признак обязательности элемента | Дополнительная информация |
| Приобретение работ, услуг - всего | ПриобРабВс | С | | О | Типовой элемент <СведКодТип>. Состав элемента представлен в табл. 4.28 |
| Услуги связи | УслугСвяз | С | | Н | Типовой элемент <СведКодТип>. Состав элемента представлен в табл. 4.28 |
| Транспортные услуги | ТранспУслуг | С | | Н | Типовой элемент <СведКодТип>. Состав элемента представлен в табл. 4.28 |
| Коммунальные услуги | КоммунУслуг | С | | Н | Типовой элемент <СведКодТип>. Состав элемента представлен в табл. 4.28 |
| Арендная плата за пользование имуществом | АрендПлатИм | С | | Н | Типовой элемент <СведКодТип>. Состав элемента представлен в табл. 4.28 |
| Работы, услуги по содержанию имущества | РабСодержИм | С | | Н | Типовой элемент <СведКодТип>. Состав элемента представлен в табл. 4.28 |
| Прочие работы, услуги | ПрочРаб | С | | Н | Типовой элемент <СведКодТип>. Состав элемента представлен в табл. 4.28 |
Таблица 4.15
Обслуживание долговых обязательств (ОбслДолг)
| Наименование элемента | Сокращенное наименование (код) элемента | Признак типа элемента | Формат элемента | Признак обязательности элемента | Дополнительная информация |
| Обслуживание долговых обязательств - всего | ОбслДолгВс | С | | О | Типовой элемент <СведКодТип>. Состав элемента представлен в табл. 4.28 |
| Обслуживание долговых обязательств перед резидентами | ОбслДолгРез | С | | Н | Типовой элемент <СведКодТип>. Состав элемента представлен в табл. 4.28 |
| Обслуживание долговых обязательств перед нерезидентами | ОбслДолгНеРез | С | | Н | Типовой элемент <СведКодТип>. Состав элемента представлен в табл. 4.28 |
Таблица 4.16
Безвозмездные перечисления организациям (ПеречОрг)
| Наименование элемента | Сокращенное наименование (код) элемента | Признак типа элемента | Формат элемента | Признак обязательности элемента | Дополнительная информация |
| Безвозмездные перечисления организациям - всего | ПеречОргВс | С | | О | Типовой элемент <СведКодТип>. Состав элемента представлен в табл. 4.28 |
| Безвозмездные перечисления государственным и муниципальным организациям | ПеречГосОрг | С | | Н | Типовой элемент <СведКодТип>. Состав элемента представлен в табл. 4.28 |
| Безвозмездные перечисления организациям, за исключением государственных и муниципальных организаций | ПеречКрГосОрг | С | | Н | Типовой элемент <СведКодТип>. Состав элемента представлен в табл. 4.28 |
Таблица 4.17
Безвозмездные перечисления бюджетам (ПеречБюдж)
| Наименование элемента | Сокращенное наименование (код) элемента | Признак типа элемента | Формат элемента | Признак обязательности элемента | Дополнительная информация |
| Безвозмездные перечисления бюджетам - всего | ПеречБюджВс | С | | О | Типовой элемент <СведКодТип>. Состав элемента представлен в табл. 4.28 |
| Перечисления наднациональным организациям и правительствам иностранных государств | ПеречИно | С | | Н | Типовой элемент <СведКодТип>. Состав элемента представлен в табл. 4.28 |
| Перечисления международным организациям | ПеречМО | С | | Н | Типовой элемент <СведКодТип>. Состав элемента представлен в табл. 4.28 |
Таблица 4.18
Социальное обеспечение (СоцОбесп)
| Наименование элемента | Сокращенное наименование (код) элемента | Признак типа элемента | Формат элемента | Признак обязательности элемента | Дополнительная информация |
| Социальное обеспечение - всего | СоцОбеспВс | С | | О | Типовой элемент <СведКодТип>. Состав элемента представлен в табл. 4.28 |
| Пособия по социальной помощи населению | ПомНасел | С | | Н | Типовой элемент <СведКодТип>. Состав элемента представлен в табл. 4.28 |
| Пенсии, пособия, выплачиваемые организациями сектора государственного управления | ПособГосУпр | С | | Н | Типовой элемент <СведКодТип>. Состав элемента представлен в табл. 4.28 |
Таблица 4.19
Расходы по операциям с активами (РасхОпАкт)
| Наименование элемента | Сокращенное наименование (код) элемента | Признак типа элемента | Формат элемента | Признак обязательности элемента | Дополнительная информация |
| Расходы по операциям с активами - всего | РасхОпАктВс | С | | О | Типовой элемент <СведКодТип>. Состав элемента представлен в табл. 4.28 |
| Амортизация основных средств и нематериальных активов | АмортОСиНМА | С | | Н | Типовой элемент <СведКодТип>. Состав элемента представлен в табл. 4.28 |
| Расходование материальных запасов | РасхМатЗ | С | | Н | Типовой элемент <СведКодТип>. Состав элемента представлен в табл. 4.28 |
| Чрезвычайные расходы по операциям с активами | ЧрРасхОпАкт | С | | Н | Типовой элемент <СведКодТип>. Состав элемента представлен в табл. 4.28 |
Таблица 4.20
Чистый операционный результат (ЧистОперРез)
| Наименование элемента | Сокращенное наименование (код) элемента | Признак типа элемента | Формат элемента | Признак обязательности элемента | Дополнительная информация |
| Чистый операционный результат - всего | ЧистОперРезВс | С | | О | Типовой элемент <СведКодТип>. Состав элемента представлен в табл. 4.28 |
| Операционный результат до налогообложения | ОперРезДоНал | С | | Н | Типовой элемент <СведКодТип>. Состав элемента представлен в табл. 4.28 |
| Налог на прибыль | НалогПриб | С | | Н | Типовой элемент <СведКодТип>. Состав элемента представлен в табл. 4.28 |
| Резервы предстоящих расходов | РезервПредст | С | | Н | Типовой элемент <СведКодТип>. Состав элемента представлен в табл. 4.28 |
| Операции с нефинансовыми активами | ОперНеФА | С | | Н | Состав элемента представлен в табл. 4.21 |
| Операции с финансовыми активами и обязательствами | ОперФинАктОб | С | | Н | Состав элемента представлен в табл. 4.23 |
Таблица 4.21
Операции с нефинансовыми активами (ОперНеФА)
| Наименование элемента | Сокращенное наименование (код) элемента | Признак типа элемента | Формат элемента | Признак обязательности элемента | Дополнительная информация |
| Операции с нефинансовыми активами - всего | ОперНеФАВс | С | | О | Типовой элемент <СведКодТип>. Состав элемента представлен в табл. 4.28 |
| Чистое поступление основных средств | ЧистПостОС | С | | О | Типовой элемент <ЧистПостТип>. Состав элемента представлен в табл. 4.30 |
| Чистое поступление нематериальных активов | ЧистПостНМА | С | | О | Типовой элемент <ЧистПостТип>. Состав элемента представлен в табл. 4.30 |
| Чистое поступление непроизведенных активов | ЧистПостНПрА | С | | О | Типовой элемент <ЧистПостТип>. Состав элемента представлен в табл. 4.30 |
| Чистое поступление материальных запасов | ЧистПостМатЗ | С | | О | Типовой элемент <ЧистПостТип>. Состав элемента представлен в табл. 4.30 |
| Чистое изменение затрат на изготовление готовой продукции (работ, услуг) | ЧистИзмЗатр | С | | О | Состав элемента представлен в табл. 4.22 |
Таблица 4.22
Чистое изменение затрат на изготовление готовой продукции (работ, услуг) (ЧистИзмЗатр)
| Наименование элемента | Сокращенное наименование (код) элемента | Признак типа элемента | Формат элемента | Признак обязательности элемента | Дополнительная информация |
| Чистое изменение затрат на изготовление готовой продукции (работ, услуг) - всего | ЧистИзмЗатрВс | С | | Н | Типовой элемент <СведКодТип>. Состав элемента представлен в табл. 4.28 |
| Увеличение затрат | УвелЗатр | С | | Н | Типовой элемент <СведКодБезАТип>. Состав элемента представлен в табл. 4.29 |
| Уменьшение затрат | УменЗатр | С | | Н | Типовой элемент <СведКодБезАТип>. Состав элемента представлен в табл. 4.29 |
Таблица 4.23
Операции с финансовыми активами и обязательствами (ОперФинАктОб)
| Наименование элемента | Сокращенное наименование (код) элемента | Признак типа элемента | Формат элемента | Признак обязательности элемента | Дополнительная информация |
| Операции с финансовыми активами и обязательствами - всего | ОперФинАктОбВс | С | | О | Типовой элемент <СведКодТип>. Состав элемента представлен в табл. 4.28 |
| Операции с финансовыми активами | ОперФинАкт | С | | О | Состав элемента представлен в табл. 4.24 |
| Операции с обязательствами | ОперОбяз | С | | О | Состав элемента представлен в табл. 4.27 |
Таблица 4.24
Операции с финансовыми активами (ОперФинАкт)
| Наименование элемента | Сокращенное наименование (код) элемента | Признак типа элемента | Формат элемента | Признак обязательности элемента | Дополнительная информация |
| Операции с финансовыми активами - всего | ОперФинАктВс | С | | О | Типовой элемент <СведКодТип>. Состав элемента представлен в табл. 4.28 |
| Чистое поступление средств учреждений | ЧистПостСрУчр | С | | О | Состав элемента представлен в табл. 4.25 |
| Чистое поступление ценных бумаг, кроме акций | ЧистПостЦБ | С | | О | Типовой элемент <ЧистПостТип>. Состав элемента представлен в табл. 4.30 |
| Чистое поступление акций и иных форм участия в капитале | ЧистПостАкц | С | | О | Типовой элемент <ЧистПостТип>. Состав элемента представлен в табл. 4.30 |
| Чистое предоставление займов (ссуд) | ЧистПредЗайм | С | | О | Состав элемента представлен в табл. 4.26 |
| Чистое поступление иных финансовых активов | ЧистПостИнФА | С | | О | Типовой элемент <ЧистПостТип>. Состав элемента представлен в табл. 4.30 |
| Чистое увеличение дебиторской задолженности | ЧистУвДебЗад | С | | О | Типовой элемент <ЧистУвЗадТип>. Состав элемента представлен в табл. 4.31 |
Таблица 4.25
Чистое поступление средств учреждений (ЧистПостСрУчр)
| Наименование элемента | Сокращенное наименование (код) элемента | Признак типа элемента | Формат элемента | Признак обязательности элемента | Дополнительная информация |
| Чистое поступление средств учреждений - всего | ЧистПостСрУчрВс | С | | Н | Типовой элемент <СведКодТип>. Состав элемента представлен в табл. 4.28 |
| Поступление средств | ПостСред | С | | Н | Типовой элемент <СведКодТип>. Состав элемента представлен в табл. 4.28 |
| Выбытие средств | ВыбытСред | С | | Н | Типовой элемент <СведКодТип>. Состав элемента представлен в табл. 4.28 |
Таблица 4.26
Чистое предоставление займов (ссуд) (ЧистПредЗайм)
| Наименование элемента | Сокращенное наименование (код) элемента | Признак типа элемента | Формат элемента | Признак обязательности элемента | Дополнительная информация |
| Чистое предоставление займов (ссуд) - всего | ЧистПредЗаймВс | С | | Н | Типовой элемент <СведКодТип>. Состав элемента представлен в табл. 4.28 |
| Увеличение задолженности по предоставленным займам (ссудам) | УвелЗадолжЗайм | С | | Н | Типовой элемент <СведКодТип>. Состав элемента представлен в табл. 4.28 |
| Уменьшение задолженности по предоставленным займам (ссудам) | УменЗадолжЗайм | С | | Н | Типовой элемент <СведКодТип>. Состав элемента представлен в табл. 4.28 |
Таблица 4.27
Операции с обязательствами (ОперОбяз)
| Наименование элемента | Сокращенное наименование (код) элемента | Признак типа элемента | Формат элемента | Признак обязательности элемента | Дополнительная информация |
| Операции с обязательствами - всего | ОперОбязВс | С | | О | Типовой элемент <СведКодТип>. Состав элемента представлен в табл. 4.28 |
| Чистое увеличение задолженности по привлечениям перед резидентами | ЧистУвЗадРез | С | | О | Типовой элемент <ЧистУвЗадТип>. Состав элемента представлен в табл. 4.31 |
| Чистое увеличение задолженности по привлечениям перед нерезидентами | ЧистУвЗадНеРез | С | | О | Типовой элемент <ЧистУвЗадТип>. Состав элемента представлен в табл. 4.31 |
| Чистое увеличение прочей кредиторской задолженности | ЧистУвПрочЗад | С | | О | Типовой элемент <ЧистУвЗадТип>. Состав элемента представлен в табл. 4.31 |
Таблица 4.28
Сведения по аналитическим кодам доходов (поступлений), расходов (выплат) (СведКодТип)
| Наименование элемента | Сокращенное наименование (код) элемента | Признак типа элемента | Формат элемента | Признак обязательности элемента | Дополнительная информация |
| Код аналитики | КодАналит | А | T(1-3) | Н | |
| Деятельность с целевыми средствами | ЦелевСред | А | N(14.2) | Н | |
| Деятельность по оказанию услуг (работ) | ОказУслуг | А | N(14.2) | Н | |
| Средства во временном распоряжении | СрВремРасп | А | N(14.2) | Н | |
| Итого | Итого | А | N(14.2) | О | |
Таблица 4.29
Сведения по аналитическим кодам доходов (поступлений), расходов (выплат) (без кода аналитики) (СведКодБезАТип)
| Наименование элемента | Сокращенное наименование (код) элемента | Признак типа элемента | Формат элемента | Признак обязательности элемента | Дополнительная информация |
| Деятельность с целевыми средствами | ЦелевСред | А | N(14.2) | Н | |
| Деятельность по оказанию услуг (работ) | ОказУслуг | А | N(14.2) | Н | |
| Средства во временном распоряжении | СрВремРасп | А | N(14.2) | Н | |
| Итого | Итого | А | N(14.2) | О | |
Таблица 4.30
Сведения по чистым поступлениям (ЧистПостТип)
| Наименование элемента | Сокращенное наименование (код) элемента | Признак типа элемента | Формат элемента | Признак обязательности элемента | Дополнительная информация |
| Чистое поступление - всего | ЧистПоступ | С | | Н | Типовой элемент <СведКодТип>. Состав элемента представлен в табл. 4.28 |
| Увеличение стоимости | УвелСтоим | С | | Н | Типовой элемент <СведКодТип>. Состав элемента представлен в табл. 4.28 |
| Уменьшение стоимости | УменСтоим | С | | Н | Типовой элемент <СведКодТип>. Состав элемента представлен в табл. 4.28 |
Таблица 4.31
Сведения по чистому увеличению задолженности (ЧистУвЗадТип)
| Наименование элемента | Сокращенное наименование (код) элемента | Признак типа элемента | Формат элемента | Признак обязательности элемента | Дополнительная информация |
| Чистое увеличение задолженности - всего | ЧистУвелЗадВс | С | | Н | Типовой элемент <СведКодТип>. Состав элемента представлен в табл. 4.28 |
| Увеличение задолженности | УвелЗадолж | С | | Н | Типовой элемент <СведКодТип>. Состав элемента представлен в табл. 4.28 |
| Уменьшение задолженности | УменЗадолж | С | | Н | Типовой элемент <СведКодТип>. Состав элемента представлен в табл. 4.28 |
Таблица 4.32
Фамилия, имя, отчество (ФИОТип)
| Наименование элемента | Сокращенное наименование (код) элемента | Признак типа элемента | Формат элемента | Признак обязательности элемента | Дополнительная информация |
| Фамилия | Фамилия | А | T(1-60) | О | |
| Имя | Имя | А | T(1-60) | О | |
| Отчество | Отчество | А | T(1-60) | Н | |
Приложение N 4
УТВЕРЖДЕН
приказом ФНС России
от "__" _______ 2015 г. N ___
ФОРМАТ ПРЕДСТАВЛЕНИЯ СВЕДЕНИЙ ПО ДЕБИТОРСКОЙ И КРЕДИТОРСКОЙ ЗАДОЛЖЕННОСТИ УЧРЕЖДЕНИЯ В ЭЛЕКТРОННОЙ ФОРМЕ
I. ОБЩИЕ ПОЛОЖЕНИЯ
1. Настоящий формат описывает требования к XML файлам (далее - файлам обмена) передачи в электронной форме сведений по дебиторской и кредиторской задолженности учреждения в налоговые органы.
2. Настоящий формат (часть CXLV, версия 5.02) разработан в соответствии с приказом Минфина России от 25.03.2011 N 33н "Об утверждении Инструкции о порядке составления, представления годовой, квартальной бухгалтерской отчетности государственных (муниципальных) бюджетных и автономных учреждений" (зарегистрирован Министерством юстиции Российской Федерации 22.04.2011, регистрационный номер 20558), с учетом изменений в приказах Минфина России от 26.10.2012 N 139н "О внесении изменений в приказ Министерства финансов Российской Федерации от 25 марта 2011 г. N 33н" (зарегистрирован Министерством юстиции Российской Федерации 19.12.2012, регистрационный номер 26195), от 29.12.2014 N 172н "О внесении изменений в приказ Министерства финансов Российской Федерации от 25 марта 2011 г. N 33н" (зарегистрирован Министерством юстиции Российской Федерации 04.02.2015, регистрационный номер 35854).
II. ОПИСАНИЕ ФАЙЛА ОБМЕНА
3. Имя файла обмена должно иметь следующий вид:
R_T_A_K_O_GGGGMMDD_N, где:
R_T - префикс, принимающий в зависимости от вида деятельности (финансового обеспечения) и вида задолженности формируемой отчетности учреждения следующие значения:
NO_BOUCHR9.2.1 - собственные доходы учреждения (дебиторская задолженность);
NO_BOUCHR9.2.2 - собственные доходы учреждения (кредиторская задолженность);
NO_BOUCHR9.4.1 - субсидии на выполнение государственного (муниципального) задания (дебиторская задолженность);
NO_BOUCHR9.4.2 - субсидии на выполнение государственного (муниципального) задания (кредиторская задолженность);
NO_BOUCHR9.5.1 - субсидии на иные цели (дебиторская задолженность);
NO_BOUCHR9.5.2 - субсидии на иные цели (кредиторская задолженность);
NO_BOUCHR9.6.1 - бюджетные инвестиции (дебиторская задолженность);
NO_BOUCHR9.6.2 - бюджетные инвестиции (кредиторская задолженность);
NO_BOUCHR9.7.1 - средства по обязательному медицинскому страхованию (дебиторская задолженность);
NO_BOUCHR9.7.2 - средства по обязательному медицинскому страхованию (кредиторская задолженность);
A_K - идентификатор получателя информации, где: A - идентификатор получателя, которому направляется файл обмена, K - идентификатор конечного получателя, для которого предназначена информация из данного файла обмена <1>. Каждый из идентификаторов (A и K) имеет вид для налоговых органов - четырехразрядный код (код налогового органа в соответствии с классификатором "Система обозначения налоговых органов" (СОНО);
<1> Передача файла от отправителя к конечному получателю (K) может осуществляться в несколько этапов через другие налоговые органы, осуществляющие передачу файла на промежуточных этапах, которые обозначаются идентификатором A. В случае передачи файла от отправителя к конечному получателю при отсутствии налоговых органов, осуществляющих передачу на промежуточных этапах, значения идентификаторов A и K совпадают.
O - идентификатор отправителя информации, имеет вид:
для организаций - девятнадцатиразрядный код (идентификационный номер налогоплательщика (далее - ИНН) и код причины постановки на учет (далее - КПП) организации (обособленного подразделения);
для физических лиц - двенадцатиразрядный код (ИНН физического лица, при наличии. При отсутствии ИНН - последовательность из двенадцати нулей);
GGGG - год формирования передаваемого файла, MM - месяц, DD - день;
N - идентификационный номер файла (длина - от 1 до 36 знаков. Идентификационный номер файла должен обеспечивать уникальность файла).
Расширение имени файла - xml. Расширение имени файла может указываться как строчными, так и прописными буквами.
Параметры первой строки файла обмена
Первая строка XML файла должна иметь следующий вид:
<?xml version="1.0" encoding="windows-1251"?>
Имя файла, содержащего XSD схему файла обмена, должно иметь следующий вид:
NO_BOUCHR9_1_145_00_05_02_xx, где xx - номер версии схемы.
Расширение имени файла - xsd.
XML схема файла обмена приводится отдельным файлом и размещается на сайте Федеральной налоговой службы.
4. Логическая модель файла обмена представлена в виде диаграммы структуры файла обмена на рисунке 1 настоящего формата. Элементами логической модели файла обмена являются элементы и атрибуты XML файла. Перечень структурных элементов логической модели файла обмена и сведения о них приведены в таблицах 4.1 - 4.17 настоящего формата.
Для каждого структурного элемента логической модели файла обмена приводятся следующие сведения:
наименование элемента. Приводится полное наименование элемента <1>;
<1> В строке таблицы могут быть описаны несколько элементов, наименования которых разделены символом "|". Такая форма записи применяется в случае возможного наличия в файле обмена только одного элемента из описанных в этой строке.
сокращенное наименование (код) элемента. Приводится сокращенное наименование элемента. Синтаксис сокращенного наименования должен удовлетворять спецификации XML;
признак типа элемента. Может принимать следующие значения: "С" - сложный элемент логической модели (содержит вложенные элементы), "П" - простой элемент логической модели, реализованный в виде элемента XML файла, "А" - простой элемент логической модели, реализованный в виде атрибута элемента XML файла. Простой элемент логической модели не содержит вложенные элементы;
формат элемента. Формат элемента представляется следующими условными обозначениями: T - символьная строка; N - числовое значение (целое или дробное).
Формат символьной строки указывается в виде T(n-k) или T(=k), где: n - минимальное количество знаков, k - максимальное количество знаков, символ "-" - разделитель, символ "=" означает фиксированное количество знаков в строке. В случае, если минимальное количество знаков равно 0, формат имеет вид T(0-k). В случае, если максимальное количество знаков неограничено, формат имеет вид Т(n-).
Формат числового значения указывается в виде N (m.k), где: m - максимальное количество знаков в числе, включая знак (для отрицательного числа), целую и дробную часть числа без разделяющей десятичной точки, k - максимальное число знаков дробной части числа. Если число знаков дробной части числа равно 0 (то есть число целое), то формат числового значения имеет вид N(m).
Для простых элементов, являющихся базовыми в XML (определенными в сети Интернет по электронному адресу: http://www.w3.org/TR/xmlschema-0), например, элемент с типом "date", поле "Формат элемента" не заполняется. Для таких элементов в поле "Дополнительная информация" указывается тип базового элемента;
признак обязательности элемента определяет обязательность присутствия элемента (совокупности наименования элемента и его значения) в файле обмена. Признак обязательности элемента может принимать следующие значения: "О" - наличие элемента в файле обмена обязательно; "Н" - присутствие элемента в файле обмена необязательно, то есть элемент может отсутствовать. Если элемент принимает ограниченный перечень значений (по классификатору, кодовому словарю и тому подобному), то признак обязательности элемента дополняется символом "К". Например, "ОК". В случае если количество реализаций элемента может быть более одной, то признак обязательности элемента дополняется символом "М". Например, "НМ" или "ОКМ".
К вышеперечисленным признакам обязательности элемента может добавляться значение "У" в случае описания в XML схеме условий, предъявляемых к элементу в файле обмена, описанных в графе "Дополнительная информация". Например, "НУ" или "ОКУ";
дополнительная информация содержит, при необходимости, требования к элементу файла обмена, не указанные ранее. Для сложных элементов указывается ссылка на таблицу, в которой описывается состав данного элемента. Для элементов, принимающих ограниченный перечень значений из классификатора (кодового словаря и тому подобного), указывается соответствующее наименование классификатора (кодового словаря и тому подобного) или приводится перечень возможных значений. Для классификатора (кодового словаря и тому подобного) может указываться ссылка на его местонахождение. Для элементов, использующих пользовательский тип данных, указывается наименование типового элемента.

Рисунок 1. Диаграмма структуры файла обмена
Таблица 4.1
Файл обмена (Файл)
| Наименование элемента | Сокращенное наименование (код) элемента | Признак типа элемента | Формат элемента | Признак обязательности элемента | Дополнительная информация |
| Идентификатор файла | ИдФайл | А | T(1-100) | ОУ | Содержит (повторяет) имя сформированного файла (без расширения) |
| Версия программы, с помощью которой сформирован файл | ВерсПрог | А | T(1-40) | О | |
| Версия формата | ВерсФорм | А | T(1-5) | О | Принимает значение: 5.02 |
| Состав и структура документа | Документ | С | | О | Состав элемента представлен в табл. 4.2 |
Таблица 4.2
Состав и структура документа (Документ)
| Наименование элемента | Сокращенное наименование (код) элемента | Признак типа элемента | Формат элемента | Признак обязательности элемента | Дополнительная информация |
| Код формы отчетности по КНД | КНД | А | T(=7) | ОК | Типовой элемент <КНДТип>. Принимает значение: 0503769 |
| Дата формирования документа | ДатаДок | А | T(=10) | О | Типовой элемент <ДатаТип>. Дата в формате ДД.ММ.ГГГГ |
| Отчетный период | Период | А | T(=2) | ОК | Принимает значение: 34 - год |
| Отчетный год | ОтчетГод | А | | О | Типовой элемент <xs:gYear>. Год в формате ГГГГ |
| Номер корректировки | НомКорр | А | T(1-3) | О | Принимает значение: 0 - первичный документ, 1 - 999 - номер корректировки для корректирующего документа |
| Сведения о налогоплательщике | СвНП | С | | О | Состав элемента представлен в табл. 4.3 |
| Сведения о лице, подписавшем документ | Подписант | С | | О | Состав элемента представлен в табл. 4.5 |
| Сведения по дебиторской и кредиторской задолженности учреждения | СвЗадолжУчр | С | | О | Состав элемента представлен в табл. 4.7 |
Таблица 4.3
Сведения о налогоплательщике (СвНП)
| Наименование элемента | Сокращенное наименование (код) элемента | Признак типа элемента | Формат элемента | Признак обязательности элемента | Дополнительная информация |
| Код учреждения по ОКПО | ОКПО | А | T(8-10) | НК | Типовой элемент <ОКПОТип>. Значение выбирается в соответствии с Общероссийским классификатором предприятий и организаций |
| Код по ОКТМО | ОКТМО | А | T(=8) | T(=11) | НК | Типовой элемент <ОКТМОТип>. Принимает значение в соответствии с Общероссийским классификатором территорий муниципальных образований |
| Код органа, осуществляющего полномочия учредителя, по ОКПО | ОКПО_Учр | А | T(8-10) | НК | Типовой элемент <ОКПОТип>. Значение выбирается в соответствии с Общероссийским классификатором предприятий и организаций |
| Глава по БК | ГлаваБК | А | T(1-3) | Н | |
| Налогоплательщик - учреждение | НПЮЛ | С | | О | Состав элемента представлен в табл. 4.4 |
Таблица 4.4
Налогоплательщик - учреждение (НПЮЛ)
| Наименование элемента | Сокращенное наименование (код) элемента | Признак типа элемента | Формат элемента | Признак обязательности элемента | Дополнительная информация |
| Наименование учреждения | НаимОрг | А | T(1-1000) | О | |
| ИНН учреждения | ИННЮЛ | А | T(=10) | О | Типовой элемент <ИННЮЛТип> |
| КПП учреждения | КПП | А | T(=9) | О | Типовой элемент <КППТип> |
| Наименование обособленного подразделения | НаимОП | А | T(1-1000) | Н | |
| Учредитель | Учредит | А | T(1-1000) | Н | |
| Наименование органа, осуществляющего полномочия учредителя | УчредПолн | А | T(1-1000) | Н | |
Таблица 4.5
Сведения о лице, подписавшем документ (Подписант)
| Наименование элемента | Сокращенное наименование (код) элемента | Признак типа элемента | Формат элемента | Признак обязательности элемента | Дополнительная информация |
| Признак лица, подписавшего документ | ПрПодп | А | T(=1) | ОК | Принимает значение: 1 - руководитель | 2 - уполномоченный представитель |
| Номер контактного телефона | Тлф | А | T(1-20) | Н | |
| E-mail | E-mail | А | T(1-45) | Н | |
| Фамилия, имя, отчество руководителя (уполномоченного представителя) | ФИО | С | | О | Типовой элемент <ФИОТип>. Состав элемента представлен в табл. 4.17 |
| Фамилия, имя, отчество главного бухгалтера | ФИОГлБух | С | | Н | Типовой элемент <ФИОТип>. Состав элемента представлен в табл. 4.17 |
| Фамилия, имя, отчество руководителя планово-экономической службы | ФИОРукПЭС | С | | Н | Типовой элемент <ФИОТип>. Состав элемента представлен в табл. 4.17 |
| Сведения об уполномоченном представителе | СвПред | С | | НУ | Состав элемента представлен в табл. 4.6 Элемент обязателен при <ПрПодп>=2 |
Таблица 4.6
Сведения об уполномоченном представителе (СвПред)
| Наименование элемента | Сокращенное наименование (код) элемента | Признак типа элемента | Формат элемента | Признак обязательности элемента | Дополнительная информация |
| Наименование документа, подтверждающего полномочия представителя | НаимДок | А | T(1-120) | О | |
Таблица 4.7
Сведения по дебиторской и кредиторской задолженности учреждения (СвЗадолжУчр)
| Наименование элемента | Сокращенное наименование (код) элемента | Признак типа элемента | Формат элемента | Признак обязательности элемента | Дополнительная информация |
| Вид деятельности | ВидДеят | А | T(=1) | ОК | Принимает значение: 2 - собственные доходы учреждения | 4 - субсидия на выполнение государственного (муниципального) задания | 5 - субсидии на иные цели | 6 - бюджетные инвестиции | 7 - средства по обязательному медицинскому страхованию |
| Вид задолженности | ВидЗдлж | А | T(=1) | ОК | Принимает значение: 1 - дебиторская задолженность | 2 - кредиторская задолженность |
| Дата, на которую сформирован документ | ДатаОтч | А | T(=10) | О | Типовой элемент <ДатаТип>. Дата в формате ДД.ММ.ГГГГ |
| Код единицы измерения по ОКЕИ | ОКЕИ | А | T(=3) | ОК | Типовой элемент <ОКЕИТип>. Принимает значение: 383 - рубль |
| Сведения о дебиторской (кредиторской) задолженности учреждения | СвЗадолж | С | | Н | Состав элемента представлен в табл. 4.8 |
| Аналитическая информация о нереальной к взысканию дебиторской задолженности, просроченной кредиторской задолженности учреждения | ИнфНеВз | С | | Н | Состав элемента представлен в табл. 4.12 |
Таблица 4.8
Сведения о дебиторской (кредиторской) задолженности учреждения (СвЗадолж)
| Наименование элемента | Сокращенное наименование (код) элемента | Признак типа элемента | Формат элемента | Признак обязательности элемента | Дополнительная информация |
| Сумма задолженности по коду счета | ЗдлжКодСчет | С | | НМ | Состав элемента представлен в табл. 4.9 |
| Сумма задолженности всего | Всего | С | | О | Состав элемента представлен в табл. 4.11 |
Таблица 4.9
Сумма задолженности по коду счета (ЗдлжКодСчет)
| Наименование элемента | Сокращенное наименование (код) элемента | Признак типа элемента | Формат элемента | Признак обязательности элемента | Дополнительная информация |
| Код счета | КодСчет | А | T(=9) | О | |
| Сумма задолженности по номеру счета бухгалтерского учета | НомСчетБУ | С | | НМ | Состав элемента представлен в табл. 4.10 |
| Итого по коду счета | Итого | С | | О | Типовой элемент <СумЗдлжТип>. Состав элемента представлен в табл. 4.16 |
| Итого по коду счета, в том числе крупные сделки | КрупСделИт | С | | Н | Типовой элемент <СумЗдлжТип>. Состав элемента представлен в табл. 4.16 |
| Итого по коду счета, в том числе сделки с заинтересованностью | СделИнтересИт | С | | Н | Типовой элемент <СумЗдлжТип>. Состав элемента представлен в табл. 4.16 |
Таблица 4.10
Сумма задолженности по номеру счета бухгалтерского учета (НомСчетБУ)
| Наименование элемента | Сокращенное наименование (код) элемента | Признак типа элемента | Формат элемента | Признак обязательности элемента | Дополнительная информация |
| Номер счета бухгалтерского учета | НомСчетБУч | А | T(=9) | О | |
| Сумма задолженности | СумЗдлж | С | | О | Типовой элемент <СумЗдлжТип>. Состав элемента представлен в табл. 4.16 |
Таблица 4.11
Сумма задолженности всего (Всего)
| Наименование элемента | Сокращенное наименование (код) элемента | Признак типа элемента | Формат элемента | Признак обязательности элемента | Дополнительная информация |
| Всего | Всего | С | | О | Типовой элемент <СумЗдлжТип>. Состав элемента представлен в табл. 4.16 |
| Всего, в том числе крупные сделки | КрупСделВс | С | | Н | Типовой элемент <СумЗдлжТип>. Состав элемента представлен в табл. 4.16 |
| Всего, в том числе сделки с заинтересованностью | СделИнтересВс | С | | Н | Типовой элемент <СумЗдлжТип>. Состав элемента представлен в табл. 4.16 |
Таблица 4.12
Аналитическая информация о нереальной к взысканию дебиторской задолженности, просроченной кредиторской задолженности учреждения (ИнфНеВз)
| Наименование элемента | Сокращенное наименование (код) элемента | Признак типа элемента | Формат элемента | Признак обязательности элемента | Дополнительная информация |
| Аналитическая информация о нереальной к взысканию дебиторской задолженности, просроченной кредиторской задолженности учреждения по номеру счета бухгалтерского учета | ИнфНеВзСч | С | | ОМ | Состав элемента представлен в табл. 4.13 |
Таблица 4.13
Аналитическая информация о нереальной к взысканию дебиторской задолженности, просроченной кредиторской задолженности учреждения по номеру счета бухгалтерского учета (ИнфНеВзСч)
| Наименование элемента | Сокращенное наименование (код) элемента | Признак типа элемента | Формат элемента | Признак обязательности элемента | Дополнительная информация |
| Номер счета бухгалтерского учета | НомСчетБУч | А | T(=9) | О | |
| Сумма | Сумма | А | N(14.2) | О | |
| Год возникновения | ГодВозник | А | | Н | Типовой элемент <xs:gYear>. Год в формате ГГГГ |
| Сведения о дебиторе (кредиторе) - организации | | СвКредЮЛ | С | | О | Состав элемента представлен в табл. 4.14 |
| Сведения о дебиторе (кредиторе) - физическом лице | СвКредФЛ | С | | О | Состав элемента представлен в табл. 4.15 |
| Причины образования | ПричОбразов | П | T(1-) | Н | Сведения представляются как раздел CDATA |
Таблица 4.14
Сведения о дебиторе (кредиторе) - организации (СвКредЮЛ)
| Наименование элемента | Сокращенное наименование (код) элемента | Признак типа элемента | Формат элемента | Признак обязательности элемента | Дополнительная информация |
| ИНН организации | ИННЮЛ | А | T(=10) | О | Типовой элемент <ИННЮЛТип> |
| Наименование организации | НаимОрг | А | T(1-1000) | О | |
Таблица 4.15
Сведения о дебиторе (кредиторе) - физическом лице (СвКредФЛ)
| Наименование элемента | Сокращенное наименование (код) элемента | Признак типа элемента | Формат элемента | Признак обязательности элемента | Дополнительная информация |
| ИНН физического лица | ИННФЛ | А | T(=10) | О | Принимает значение: 0000000000 (т.е. 10 нулей) |
| Фамилия, имя, отчество физического лица | ФИО | С | | О | Типовой элемент <ФИОТип>. Состав элемента представлен в табл. 4.17 |
Таблица 4.16
Сумма задолженности (СумЗдлжТип)
| Наименование элемента | Сокращенное наименование (код) элемента | Признак типа элемента | Формат элемента | Признак обязательности элемента | Дополнительная информация |
| Сумма задолженности на начало года, всего | СумВсегоН | А | N(14.2) | Н | |
| Сумма задолженности на начало года, в том числе нереальная к взысканию, просроченная задолженность | НеВзыскН | А | N(14.2) | Н | |
| Сумма задолженности на конец отчетного периода, всего | СумВсегоК | А | N(14.2) | Н | |
| Сумма задолженности на конец отчетного периода, в том числе нереальная к взысканию, просроченная задолженность | НеВзыскК | А | N(14.2) | Н | |
Таблица 4.17
Фамилия, имя, отчество (ФИОТип)
| Наименование элемента | Сокращенное наименование (код) элемента | Признак типа элемента | Формат элемента | Признак обязательности элемента | Дополнительная информация |
| Фамилия | Фамилия | А | T(1-60) | О | |
| Имя | Имя | А | T(1-60) | О | |
| Отчество | Отчество | А | T(1-60) | Н | |
Приложение N 5
УТВЕРЖДЕН
приказом ФНС России
от "__" _______ 2015 г. N ___
ФОРМАТ ПРЕДСТАВЛЕНИЯ СВЕДЕНИЙ ОБ ОСТАТКАХ ДЕНЕЖНЫХ СРЕДСТВ УЧРЕЖДЕНИЯ В ЭЛЕКТРОННОЙ ФОРМЕ
I. ОБЩИЕ ПОЛОЖЕНИЯ
1. Настоящий формат описывает требования к XML файлам (далее - файлам обмена) передачи в электронной форме сведений об остатках денежных средств учреждения в налоговые органы.
2. Настоящий формат (часть CXLVI, версия 5.02) разработан в соответствии с приказом Минфина России от 25.03.2011 N 33н "Об утверждении Инструкции о порядке составления, представления годовой, квартальной бухгалтерской отчетности государственных (муниципальных) бюджетных и автономных учреждений" (зарегистрирован Министерством юстиции Российской Федерации 22.04.2011, регистрационный номер 20558), с учетом изменений в приказах Минфина России от 26.10.2012 N 139н "О внесении изменений в приказ Министерства финансов Российской Федерации от 25 марта 2011 г. N 33н" (зарегистрирован Министерством юстиции Российской Федерации 19.12.2012, регистрационный номер 26195), от 29.12.2014 N 172н "О внесении изменений в приказ Министерства финансов Российской Федерации от 25 марта 2011 г. N 33н" (зарегистрирован Министерством юстиции Российской Федерации 04.02.2015, регистрационный номер 35854).
II. ОПИСАНИЕ ФАЙЛА ОБМЕНА
3. Имя файла обмена должно иметь следующий вид:
R_T_A_K_O_GGGGMMDD_N, где:
R_T - префикс, принимающий в зависимости от вида деятельности формируемой отчетности учреждения следующие значения:
NO_BOUCHR10.1 - с целевыми средствами;
NO_BOUCHR10.2 - по оказанию услуг (работ);
NO_BOUCHR10.3 - со средствами во временном распоряжении;
A_K - идентификатор получателя информации, где: A - идентификатор получателя, которому направляется файл обмена, K - идентификатор конечного получателя, для которого предназначена информация из данного файла обмена <1>. Каждый из идентификаторов (A и K) имеет вид для налоговых органов - четырехразрядный код (код налогового органа в соответствии с классификатором "Система обозначения налоговых органов" (СОНО);
<1> Передача файла от отправителя к конечному получателю (K) может осуществляться в несколько этапов через другие налоговые органы, осуществляющие передачу файла на промежуточных этапах, которые обозначаются идентификатором A. В случае передачи файла от отправителя к конечному получателю при отсутствии налоговых органов, осуществляющих передачу на промежуточных этапах, значения идентификаторов A и K совпадают.
O - идентификатор отправителя информации, имеет вид:
для организаций - девятнадцатиразрядный код (идентификационный номер налогоплательщика (далее - ИНН) и код причины постановки на учет (далее - КПП) организации (обособленного подразделения);
для физических лиц - двенадцатиразрядный код (ИНН физического лица, при наличии. При отсутствии ИНН - последовательность из двенадцати нулей);
GGGG - год формирования передаваемого файла, MM - месяц, DD - день;
N - идентификационный номер файла (длина - от 1 до 36 знаков. Идентификационный номер файла должен обеспечивать уникальность файла).
Расширение имени файла - xml. Расширение имени файла может указываться как строчными, так и прописными буквами.
Параметры первой строки файла обмена
Первая строка XML файла должна иметь следующий вид:
<?xml version="1.0" encoding="windows-1251"?>
Имя файла, содержащего XSD схему файла обмена, должно иметь следующий вид:
NO_BOUCHR10_1_146_00_05_02_xx, где xx - номер версии схемы.
Расширение имени файла - xsd.
XML схема файла обмена приводится отдельным файлом и размещается на сайте Федеральной налоговой службы.
4. Логическая модель файла обмена представлена в виде диаграммы структуры файла обмена на рисунке 1 настоящего формата. Элементами логической модели файла обмена являются элементы и атрибуты XML файла. Перечень структурных элементов логической модели файла обмена и сведения о них приведены в таблицах 4.1 - 4.13 настоящего формата.
Для каждого структурного элемента логической модели файла обмена приводятся следующие сведения:
наименование элемента. Приводится полное наименование элемента <1>;
<1> В строке таблицы могут быть описаны несколько элементов, наименования которых разделены символом "|". Такая форма записи применяется в случае возможного наличия в файле обмена только одного элемента из описанных в этой строке.
сокращенное наименование (код) элемента. Приводится сокращенное наименование элемента. Синтаксис сокращенного наименования должен удовлетворять спецификации XML;
признак типа элемента. Может принимать следующие значения: "С" - сложный элемент логической модели (содержит вложенные элементы), "П" - простой элемент логической модели, реализованный в виде элемента XML файла, "А" - простой элемент логической модели, реализованный в виде атрибута элемента XML файла. Простой элемент логической модели не содержит вложенные элементы;
формат элемента. Формат элемента представляется следующими условными обозначениями: T - символьная строка; N - числовое значение (целое или дробное).
Формат символьной строки указывается в виде T(n-k) или T(=k), где: n - минимальное количество знаков, k - максимальное количество знаков, символ "-" - разделитель, символ "=" означает фиксированное количество знаков в строке. В случае, если минимальное количество знаков равно 0, формат имеет вид T(0-k). В случае, если максимальное количество знаков неограничено, формат имеет вид T(n-).
Формат числового значения указывается в виде N(m.k), где: m - максимальное количество знаков в числе, включая знак (для отрицательного числа), целую и дробную часть числа без разделяющей десятичной точки, k - максимальное число знаков дробной части числа. Если число знаков дробной части числа равно 0 (то есть число целое), то формат числового значения имеет вид N(m).
Для простых элементов, являющихся базовыми в XML (определенными в сети Интернет по электронному адресу: http://www.w3.org/TR/xmlschema-0), например, элемент с типом "date", поле "Формат элемента" не заполняется. Для таких элементов в поле "Дополнительная информация" указывается тип базового элемента;
признак обязательности элемента определяет обязательность присутствия элемента (совокупности наименования элемента и его значения) в файле обмена. Признак обязательности элемента может принимать следующие значения: "О" - наличие элемента в файле обмена обязательно; "Н" - присутствие элемента в файле обмена необязательно, то есть элемент может отсутствовать. Если элемент принимает ограниченный перечень значений (по классификатору, кодовому словарю и тому подобному), то признак обязательности элемента дополняется символом "К". Например, "ОК". В случае если количество реализаций элемента может быть более одной, то признак обязательности элемента дополняется символом "М". Например, "НМ" или "ОКМ".
К вышеперечисленным признакам обязательности элемента может добавляться значение "У" в случае описания в XML схеме условий, предъявляемых к элементу в файле обмена, описанных в графе "Дополнительная информация". Например, "НУ" или "ОКУ";
дополнительная информация содержит, при необходимости, требования к элементу файла обмена, не указанные ранее. Для сложных элементов указывается ссылка на таблицу, в которой описывается состав данного элемента. Для элементов, принимающих ограниченный перечень значений из классификатора (кодового словаря и тому подобного), указывается соответствующее наименование классификатора (кодового словаря и тому подобного) или приводится перечень возможных значений. Для классификатора (кодового словаря и тому подобного) может указываться ссылка на его местонахождение. Для элементов, использующих пользовательский тип данных, указывается наименование типового элемента.

Рисунок 1. Диаграмма структуры файла обмена
Таблица 4.1
Файл обмена (Файл)
| Наименование элемента | Сокращенное наименование (код) элемента | Признак типа элемента | Формат элемента | Признак обязательности элемента | Дополнительная информация |
| Идентификатор файла | ИдФайл | А | T(1-100) | ОУ | Содержит (повторяет) имя сформированного файла (без расширения) |
| Версия программы, с помощью которой сформирован файл | ВерсПрог | А | T(1-40) | О | |
| Версия формата | ВерсФорм | А | T(1-5) | О | Принимает значение: 5.02 |
| Состав и структура документа | Документ | С | | О | Состав элемента представлен в табл. 4.2 |
Таблица 4.2
Состав и структура документа (Документ)
| Наименование элемента | Сокращенное наименование (код) элемента | Признак типа элемента | Формат элемента | Признак обязательности элемента | Дополнительная информация |
| Код формы отчетности по КНД | КНД | А | T(=7) | ОК | Типовой элемент <КНДТип>. Принимает значение: 0503779 |
| Дата формирования документа | ДатаДок | А | T(=10) | О | Типовой элемент <ДатаТип>. Дата в формате ДД.ММ.ГГГГ |
| Отчетный период | Период | А | T(=2) | ОК | Принимает значение: 34 - год |
| Отчетный год | ОтчетГод | А | | О | Типовой элемент <xs:gYear>. Год в формате ГГГГ |
| Номер корректировки | НомКорр | А | T(1-3) | О | Принимает значение: 0 - первичный документ, 1 - 999 - номер корректировки для корректирующего документа |
| Сведения о налогоплательщике | СвНП | С | | О | Состав элемента представлен в табл. 4.3 |
| Сведения о лице, подписавшем документ | Подписант | С | | О | Состав элемента представлен в табл. 4.5 |
| Сведения об остатках денежных средств учреждения | СвОстатДС | С | | О | Состав элемента представлен в табл. 4.7 |
Таблица 4.3
Сведения о налогоплательщике (СвНП)
| Наименование элемента | Сокращенное наименование (код) элемента | Признак типа элемента | Формат элемента | Признак обязательности элемента | Дополнительная информация |
| Код учреждения по ОКПО | ОКПО | А | T(8-10) | НК | Типовой элемент <ОКПОТип>. Значение выбирается в соответствии с Общероссийским классификатором предприятий и организаций |
| Код по ОКТМО | ОКТМО | А | T(=8) | T(=11) | НК | Типовой элемент <ОКТМОТип>. Принимает значение в соответствии с Общероссийским классификатором территорий муниципальных образований |
| Код органа, осуществляющего полномочия учредителя, по ОКПО | ОКПО_Учр | А | T(8-10) | НК | Типовой элемент <ОКПОТип>. Значение выбирается в соответствии с Общероссийским классификатором предприятий и организаций |
| Глава по БК | ГлаваБК | А | T(1-3) | Н | |
| Налогоплательщик - учреждение | НПЮЛ | С | | О | Состав элемента представлен в табл. 4.4 |
Таблица 4.4
Налогоплательщик - учреждение (НПЮЛ)
| Наименование элемента | Сокращенное наименование (код) элемента | Признак типа элемента | Формат элемента | Признак обязательности элемента | Дополнительная информация |
| Наименование учреждения | НаимОрг | А | T(1-1000) | О | |
| ИНН учреждения | ИННЮЛ | А | T(=10) | О | Типовой элемент <ИННЮЛТип> |
| КПП учреждения | КПП | А | T(=9) | О | Типовой элемент <КППТип> |
| Наименование обособленного подразделения | НаимОП | А | T(1-1000) | Н | |
| Учредитель | Учредит | А | T(1-1000) | Н | |
| Наименование органа, осуществляющего полномочия учредителя | УчредПолн | А | T(1-1000) | Н | |
Таблица 4.5
Сведения о лице, подписавшем документ (Подписант)
| Наименование элемента | Сокращенное наименование (код) элемента | Признак типа элемента | Формат элемента | Признак обязательности элемента | Дополнительная информация |
| Признак лица, подписавшего документ | ПрПодп | А | T(=1) | ОК | Принимает значение: 1 - руководитель | 2 - уполномоченный представитель |
| Номер контактного телефона | Тлф | А | T(1-20) | Н | |
| E-mail | E-mail | А | T(1-45) | Н | |
| Фамилия, имя, отчество руководителя (уполномоченного представителя) | ФИО | С | | О | Типовой элемент <ФИОТип>. Состав элемента представлен в табл. 4.13 |
| Фамилия, имя, отчество главного бухгалтера | ФИОГлБух | С | | Н | Типовой элемент <ФИОТип>. Состав элемента представлен в табл. 4.13 |
| Фамилия, имя, отчество руководителя планово-экономической службы | ФИОРукПЭС | С | | Н | Типовой элемент <ФИОТип>. Состав элемента представлен в табл. 4.13 |
| Сведения об уполномоченном представителе | СвПред | С | | НУ | Состав элемента представлен в табл. 4.6. Элемент обязателен при <ПрПодп>=2 |
Таблица 4.6
Сведения об уполномоченном представителе (СвПред)
| Наименование элемента | Сокращенное наименование (код) элемента | Признак типа элемента | Формат элемента | Признак обязательности элемента | Дополнительная информация |
| Наименование документа, подтверждающего полномочия представителя | НаимДок | А | T(1-120) | О | |
Таблица 4.7
Сведения об остатках денежных средств учреждения (СвОстатДС)
| Наименование элемента | Сокращенное наименование (код) элемента | Признак типа элемента | Формат элемента | Признак обязательности элемента | Дополнительная информация |
| Вид деятельности | ВидДеят | А | T(=1) | ОК | Принимает значение: 1 - деятельность с целевыми средствами | 2 - деятельность по оказанию услуг (работ) | 3 - средства во временном распоряжении |
| Дата, на которую сформирован документ | ДатаОтч | А | T(=10) | О | Типовой элемент <ДатаТип>. Дата в формате ДД.ММ.ГГГГ |
| Код единицы измерения по ОКЕИ | ОКЕИ | А | T(=3) | ОК | Типовой элемент <ОКЕИТип>. Принимает значение: 383 - рубль |
| Остаток средств на счете на начало года, всего | ОстатокН_Вс | А | N(14.2) | Н | |
| Средства в пути на начало года, всего | СредПутН_Вс | А | N(14.2) | Н | |
| Остаток средств на счете на конец отчетного периода, всего | ОстатокК_Вс | А | N(14.2) | О | |
| Средства в пути на конец отчетного периода, всего | СредПутК_Вс | А | N(14.2) | О | |
| Счета в кредитных организациях | СчетКредОрг | С | | О | Состав элемента представлен в табл. 4.8 |
| Счета в финансовом органе | СчетФинОрг | С | | О | Состав элемента представлен в табл. 4.9 |
| Средства в кассе учреждения | СредКасУчр | С | | О | Состав элемента представлен в табл. 4.10 |
Таблица 4.8
Счета в кредитных организациях (СчетКредОрг)
| Наименование элемента | Сокращенное наименование (код) элемента | Признак типа элемента | Формат элемента | Признак обязательности элемента | Дополнительная информация |
| Код счета бухгалтерского учета | КодСчет | А | T(=9) | ОК | Принимает значение: 020120000 |
| Остаток средств на счете на начало года, итого | ОстатокН_Ит | А | N(14.2) | Н | |
| Средства в пути на начало года, итого | СредПутН_Ит | А | N(14.2) | Н | |
| Остаток средств на счете на конец отчетного периода, итого | ОстатокК_Ит | А | N(14.2) | О | |
| Средства в пути на конец отчетного периода, итого | СредПутК_Ит | А | N(14.2) | О | |
| Сведения по номеру счета | НомСчет | С | | ОМ | Типовой элемент <СвНомСчетТип>. Состав элемента представлен в табл. 4.11 |
Таблица 4.9
Счета в финансовом органе (СчетФинОрг)
| Наименование элемента | Сокращенное наименование (код) элемента | Признак типа элемента | Формат элемента | Признак обязательности элемента | Дополнительная информация |
| Код счета бухгалтерского учета | КодСчет | А | T(=9) | ОК | Принимает значение: 020110000 |
| Остаток средств на счете на начало года, итого | ОстатокН_Ит | А | N(14.2) | Н | |
| Средства в пути на начало года, итого | СредПутН_Ит | А | N(14.2) | Н | |
| Остаток средств на счете на конец отчетного периода, итого | ОстатокК_Ит | А | N(14.2) | О | |
| Средства в пути на конец отчетного периода, итого | СредПутК_Ит | А | N(14.2) | О | |
| Сведения по номеру счета | НомСчет | С | | ОМ | Типовой элемент <СвНомСчетТип>. Состав элемента представлен в табл. 4.11 |
Таблица 4.10
Средства в кассе учреждения (СредКасУчр)
| Наименование элемента | Сокращенное наименование (код) элемента | Признак типа элемента | Формат элемента | Признак обязательности элемента | Дополнительная информация |
| Код счета бухгалтерского учета | КодСчет | А | T(=9) | ОК | Принимает значение: 020134000 |
| Остаток средств на счете на начало года, итого | ОстатокН_Ит | А | N(14.2) | Н | |
| Остаток средств на счете на конец отчетного периода, итого | ОстатокК_Ит | А | N(14.2) | О | |
| Сведения по номеру счета | НомСчет | С | | ОМ | Типовой элемент <СвНомСчетКТип>. Состав элемента представлен в табл. 4.12 |
Таблица 4.11
Сведения по номеру счета (СвНомСчетТип)
| Наименование элемента | Сокращенное наименование (код) элемента | Признак типа элемента | Формат элемента | Признак обязательности элемента | Дополнительная информация |
| Номер счета (банковского (лицевого) счета) | НомСчет | А | T(=20) | О | |
| Код валюты по ОКВ | ОКВ | А | T(=3) | НК | Типовой элемент <ОКВТип>. Принимает значение в соответствии с Общероссийским классификатором валют |
| Код счета бухгалтерского учета | КодСчет | А | T(=9) | О | |
| Остаток средств на счете на начало года | ОстатокН | А | N(14.2) | Н | |
| Средства в пути на начало года | СредПутН | А | N(14.2) | Н | |
| Остаток средств на счете на конец отчетного периода | ОстатокК | А | N(14.2) | О | |
| Средства в пути на конец отчетного периода | СредПутК | А | N(14.2) | О | |
Таблица 4.12
Сведения по номеру счета (краткие) (СвНомСчетКТип)
| Наименование элемента | Сокращенное наименование (код) элемента | Признак типа элемента | Формат элемента | Признак обязательности элемента | Дополнительная информация |
| Код счета бухгалтерского учета | КодСчет | А | T(=9) | О | |
| Остаток средств на счете на начало года | ОстатокН | А | N(14.2) | Н | |
| Остаток средств на счете на конец отчетного периода | ОстатокК | А | N(14.2) | О | |
Таблица 4.13
Фамилия, имя, отчество (ФИОТип)
| Наименование элемента | Сокращенное наименование (код) элемента | Признак типа элемента | Формат элемента | Признак обязательности элемента | Дополнительная информация |
| Фамилия | Фамилия | А | T(1-60) | О | |
| Имя | Имя | А | T(1-60) | О | |
| Отчество | Отчество | А | T(1-60) | Н | |
Приложение N 6
УТВЕРЖДЕН
приказом ФНС России
от "__" _______ 2015 г. N ___
ФОРМАТ ПРЕДСТАВЛЕНИЯ РАЗДЕЛИТЕЛЬНОГО (ЛИКВИДАЦИОННОГО) БАЛАНСА ГОСУДАРСТВЕННОГО (МУНИЦИПАЛЬНОГО) УЧРЕЖДЕНИЯ В ЭЛЕКТРОННОЙ ФОРМЕ
I. ОБЩИЕ ПОЛОЖЕНИЯ
1. Настоящий формат описывает требования к XML файлам (далее - файлам обмена) передачи в электронной форме разделительного (ликвидационного) баланса государственного (муниципального) учреждения в налоговые органы.
2. Настоящий формат (часть CXLVIII, версия 5.03) разработан в соответствии с приказом Минфина России от 25.03.2011 N 33н "Об утверждении Инструкции о порядке составления, представления годовой, квартальной бухгалтерской отчетности государственных (муниципальных) бюджетных и автономных учреждений" (зарегистрирован Министерством юстиции Российской Федерации 22.04.2011, регистрационный номер 20558), с учетом изменений в приказах Минфина России от 26.10.2012 N 139н "О внесении изменений в приказ Министерства финансов Российской Федерации от 25 марта 2011 г. N 33н" (зарегистрирован Министерством юстиции Российской Федерации 19.12.2012, регистрационный номер 26195), от 29.12.2014 N 172н "О внесении изменений в приказ Министерства финансов Российской Федерации от 25 марта 2011 г. N 33н" (зарегистрирован Министерством юстиции Российской Федерации 04.02.2015, регистрационный номер 35854).
II. ОПИСАНИЕ ФАЙЛА ОБМЕНА
3. Имя файла обмена должно иметь следующий вид:
R_T_A_K_O_GGGGMMDD_N, где:
R_T - префикс, принимающий значение: NO_BOUCHR8;
A_K - идентификатор получателя информации, где:
A - идентификатор получателя, которому направляется файл обмена, K - идентификатор конечного получателя, для которого предназначена информация из данного файла обмена <1>; идентификаторы A и K имеют вид для налоговых органов - четырехразрядный код (код налогового органа в соответствии с классификатором "Система обозначений налоговых органов" (СОНО);
<1> Передача файла от отправителя к конечному получателю (K) может осуществляться в несколько этапов через другие налоговые органы, осуществляющие передачу файла на промежуточных этапах, которые обозначаются идентификатором A. В случае передачи файла от отправителя к конечному получателю при отсутствии налоговых органов, осуществляющих передачу на промежуточных этапах, значения идентификаторов A и K совпадают.
O - идентификатор отправителя информации, имеет вид:
для организаций - девятнадцатиразрядный код (идентификационный номер налогоплательщика (далее - ИНН) и код причины постановки на учет (далее - КПП) организации (обособленного подразделения);
для физических лиц - двенадцатиразрядный код (ИНН физического лица, при наличии. При отсутствии ИНН - последовательность из двенадцати нулей).
GGGG - год формирования передаваемого файла, MM - месяц, DD - день;
N - идентификационный номер файла. (Длина - от 1 до 36 знаков. Идентификационный номер файла должен обеспечивать уникальность файла).
Расширение имени файла - xml. Расширение имени файла может указываться как строчными, так и прописными буквами.
Параметры первой строки файла обмена
Первая строка XML файла должна иметь следующий вид:
<?xml version="1.0" encoding="windows-1251"?>
Имя файла, содержащего XSD схему файла обмена, должно иметь следующий вид:
NO_BOUCHR8_1_148_00_05_03_xx, где xx - номер версии схемы.
Расширение имени файла - xsd.
XML схема файла обмена приводится отдельным файлом и размещается на сайте Федеральной налоговой службы.
4. Логическая модель файла обмена представлена в виде диаграммы структуры файла обмена на рисунке 1 настоящего формата. Элементами логической модели файла обмена являются элементы и атрибуты XML файла. Перечень структурных элементов логической модели файла обмена и сведения о них приведены в таблицах 4.1 - 4.60 настоящего формата.
Для каждого структурного элемента логической модели файла обмена приводятся следующие сведения:
наименование элемента. Приводится полное наименование элемента <1>;
<1> В строке таблицы могут быть описаны несколько элементов, наименования которых разделены символом "|". Такая форма записи применяется в случае возможного наличия в файле обмена только одного элемента из описанных в этой строке.
сокращенное наименование (код) элемента. Приводится сокращенное наименование элемента. Синтаксис сокращенного наименования должен удовлетворять спецификации XML;
признак типа элемента. Может принимать следующие значения: "С" - сложный элемент логической модели (содержит вложенные элементы), "П" - простой элемент логической модели, реализованный в виде элемента XML файла, "А" - простой элемент логической модели, реализованный в виде атрибута элемента XML файла. Простой элемент логической модели не содержит вложенные элементы;
формат элемента. Формат элемента представляется следующими условными обозначениями: T - символьная строка; N - числовое значение (целое или дробное).
Формат символьной строки указывается в виде T(n-k) или T(=k), где: n - минимальное количество знаков, k - максимальное количество знаков, символ "-" - разделитель, символ "=" означает фиксированное количество знаков в строке. В случае, если минимальное количество знаков равно 0, формат имеет вид T(0-k). В случае, если максимальное количество знаков неограниченно, формат имеет вид T(n-).
Формат числового значения указывается в виде N(m.k), где: m - максимальное количество знаков в числе, включая знак (для отрицательного числа), целую и дробную часть числа без разделяющей десятичной точки, k - максимальное число знаков дробной части числа. Если число знаков дробной части числа равно 0 (т.е. число целое), то формат числового значения имеет вид N(m).
Для простых элементов, являющихся базовыми в XML (определенными в http://www.w3.org/TR/xmlschema-0), например, элемент с типом "date", поле "Формат элемента" не заполняется. Для таких элементов в поле "Дополнительная информация" указывается тип базового элемента;
признак обязательности элемента определяет обязательность присутствия элемента (совокупности наименования элемента и его значения) в файле обмена. Признак обязательности элемента может принимать следующие значения: "О" - наличие элемента в файле обмена обязательно; "Н" - наличие элемента в файле обмена необязательно, т.е. элемент может отсутствовать. Если элемент принимает ограниченный перечень значений (по классификатору, кодовому словарю и т.п.), то признак обязательности элемента дополняется символом "К". Например: "ОК". В случае, если количество реализаций элемента может быть более одной, то признак обязательности элемента дополняется символом "М". Например: "НМ", "ОКМ".
К вышеперечисленным признакам обязательности элемента может добавляться значение "У" в случае описания в XML схеме условий, предъявляемых к элементу в файле обмена, описанных в графе "Дополнительная информация". Например: "НУ", "ОКУ";
дополнительная информация содержит, при необходимости, требования к элементу файла обмена, не указанные ранее. Для сложных элементов указывается ссылка на таблицу, в которой описывается состав данного элемента. Для элементов, принимающих ограниченный перечень значений из классификатора (кодового словаря и т.п.), указывается соответствующее наименование классификатора (кодового словаря и т.п.) или приводится перечень возможных значений. Для классификатора (кодового словаря и т.п.) может указываться ссылка на его местонахождение. Для элементов, использующих пользовательский тип данных, указывается наименование типового элемента.

Рисунок 1. Диаграмма структуры файла обмена
Таблица 4.1
Файл обмена (Файл)
| Наименование элемента | Сокращенное наименование (код) элемента | Признак типа элемента | Формат элемента | Признак обязательности элемента | Дополнительная информация |
| Идентификатор файла | ИдФайл | А | T(1-100) | ОУ | Содержит (повторяет) имя сформированного файла (без расширения) |
| Версия программы, с помощью которой сформирован файл | ВерсПрог | А | T(1-40) | О | |
| Версия формата | ВерсФорм | А | T(1-5) | О | Принимает значение: 5.03 |
| Состав и структура документа | Документ | С | | О | Состав элемента представлен в табл. 4.2 |
Таблица 4.2
Состав и структура документа (Документ)
| Наименование элемента | Сокращенное наименование (код) элемента | Признак типа элемента | Формат элемента | Признак обязательности элемента | Дополнительная информация |
| Код формы отчетности по КНД | КНД | А | T(=7) | ОК | Типовой элемент <КНДТип>. Принимает значение: 0503830 |
| Дата формирования документа | ДатаДок | А | T(=10) | О | Типовой элемент <ДатаТип>. Дата в формате ДД.ММ.ГГГГ |
| Отчетный период | Период | А | T(=2) | ОК | Принимает значение: 90 - год при реорганизации (ликвидации) организации (ликвидационная, заключительная отчетность) | 94 - год при реорганизации (ликвидации) организации (промежуточная, вступительная отчетность) |
| Отчетный год | ОтчетГод | А | | О | Типовой элемент <xs:gYear>. Год в формате ГГГГ |
| Номер корректировки | НомКорр | А | T(1-3) | О | Принимает значение: 0 - первичный документ, 1 - 999 - номер корректировки для корректирующего документа |
| Код по ОКЕИ | ОКЕИ | А | T(=3) | ОК | Типовой элемент <ОКЕИТип>. Принимает значение: 383 - рубль |
| Сведения о налогоплательщике | СвНП | С | | О | Состав элемента представлен в табл. 4.3 |
| Сведения о лице, подписавшем документ | Подписант | С | | О | Состав элемента представлен в табл. 4.5 |
| Разделительный (ликвидационный) баланс государственного (муниципального) учреждения | Баланс | С | | О | Состав элемента представлен в табл. 4.7 |
Таблица 4.3
Сведения о налогоплательщике (СвНП)
| Наименование элемента | Сокращенное наименование (код) элемента | Признак типа элемента | Формат элемента | Признак обязательности элемента | Дополнительная информация |
| Код учреждения по ОКПО | ОКПО | А | T(8-10) | НК | Типовой элемент <ОКПОТип>. Значение выбирается в соответствии с Общероссийским классификатором предприятий и организаций |
| Код по ОКТМО | ОКТМО | А | T(=8) | T(=11) | НК | Типовой элемент <ОКТМОТип>. Принимает значение в соответствии с Общероссийским классификатором территорий муниципальных образований |
| Код органа, осуществляющего полномочия учредителя, по ОКПО | ОКПО_Учр | А | T(8-10) | НК | Типовой элемент <ОКПОТип>. Значение выбирается в соответствии с Общероссийским классификатором предприятий и организаций |
| Глава по БК | ГлаваБК | А | T(1-3) | Н | |
| Налогоплательщик - учреждение | НПЮЛ | С | | О | Состав элемента представлен в табл. 4.4 |
Таблица 4.4
Налогоплательщик - учреждение (НПЮЛ)
| Наименование элемента | Сокращенное наименование (код) элемента | Признак типа элемента | Формат элемента | Признак обязательности элемента | Дополнительная информация |
| Наименование учреждения | НаимОрг | А | T(1-1000) | О | |
| ИНН учреждения | ИННЮЛ | А | T(=10) | О | Типовой элемент <ИННЮЛТип> |
| КПП учреждения | КПП | А | T(=9) | О | Типовой элемент <КППТип> |
| Наименование обособленного подразделения | НаимОП | А | T(1-1000) | Н | |
| Учредитель | Учредит | А | T(1-1000) | Н | |
| ИНН учредителя | ИННЮЛ_Учр | А | T(=10) | Н | Типовой элемент <ИННЮЛТип> |
| Наименование органа, осуществляющего полномочия учредителя | УчредПолн | А | T(1-1000) | Н | |
Таблица 4.5
Сведения о лице, подписавшем документ (Подписант)
| Наименование элемента | Сокращенное наименование (код) элемента | Признак типа элемента | Формат элемента | Признак обязательности элемента | Дополнительная информация |
| Признак лица, подписавшего документ | ПрПодп | А | T(=1) | ОК | Принимает значение: 1 - руководитель | 2 - уполномоченный представитель |
| Номер контактного телефона | Тлф | А | T(1-20) | Н | |
| E-mail | E-mail | А | T(1-45) | Н | |
| Фамилия, имя, отчество руководителя (уполномоченного представителя) | ФИО | С | | О | Типовой элемент <ФИОТип>. Состав элемента представлен в табл. 4.60 |
| Фамилия, имя, отчество главного бухгалтера | ФИОГлБух | С | | Н | Типовой элемент <ФИОТип>. Состав элемента представлен в табл. 4.60 |
| Сведения об уполномоченном представителе | СвПред | С | | НУ | Состав элемента представлен в табл. 4.6 Элемент обязателен при <ПрПодп>=2 |
Таблица 4.6
Сведения об уполномоченном представителе (СвПред)
| Наименование элемента | Сокращенное наименование (код) элемента | Признак типа элемента | Формат элемента | Признак обязательности элемента | Дополнительная информация |
| Наименование документа, подтверждающего полномочия представителя | НаимДок | А | T(1-120) | О | |
Таблица 4.7
Разделительный (ликвидационный) баланс государственного (муниципального) учреждения (Баланс)
| Наименование элемента | Сокращенное наименование (код) элемента | Признак типа элемента | Формат элемента | Признак обязательности элемента | Дополнительная информация |
| Дата, на которую сформирован баланс | ДатаОтч | А | T(=10) | О | Типовой элемент <ДатаТип>. Дата в формате ДД.ММ.ГГГГ |
| Актив | Актив | С | | О | Состав элемента представлен в табл. 4.8 |
| Пассив | Пассив | С | | О | Состав элемента представлен в табл. 4.25 |
| Справка о наличии имущества и обязательств на забалансовых счетах | СпрИмущОбЗС | С | | О | Состав элемента представлен в табл. 4.33 |
Таблица 4.8
Актив (Актив)
| Наименование элемента | Сокращенное наименование (код) элемента | Признак типа элемента | Формат элемента | Признак обязательности элемента | Дополнительная информация |
| Нефинансовые активы | НефинАктив | С | | Н | Состав элемента представлен в табл. 4.9 |
| Финансовые активы | ФинАктив | С | | Н | Состав элемента представлен в табл. 4.19 |
| Баланс | Баланс | С | | О | Типовой элемент <БалансТип>. Состав элемента представлен в табл. 4.48 |
Таблица 4.9
Нефинансовые активы (НефинАктив)
| Наименование элемента | Сокращенное наименование (код) элемента | Признак типа элемента | Формат элемента | Признак обязательности элемента | Дополнительная информация |
| Основные средства (балансовая стоимость) | БалансОС | С | | Н | Состав элемента представлен в табл. 4.10 |
| Амортизация основных средств | АмортОС | С | | Н | Состав элемента представлен в табл. 4.11 |
| Основные средства (остаточная стоимость) | ОстатОС | С | | Н | Состав элемента представлен в табл. 4.12 |
| Нематериальные активы (балансовая стоимость) | НеМатАктБС | С | | Н | Состав элемента представлен в табл. 4.13 |
| Амортизация нематериальных активов | АмортНмА | С | | Н | Состав элемента представлен в табл. 4.14 |
| Нематериальные активы (остаточная стоимость) | НеМатАктОС | С | | Н | Состав элемента представлен в табл. 4.15 |
| Непроизведенные активы (балансовая стоимость) | НеПроизвАкт | С | | Н | Типовой элемент <БалансТип>. Состав элемента представлен в табл. 4.48 |
| Материальные запасы | МатЗапас | С | | Н | Состав элемента представлен в табл. 4.16 |
| Вложения в нефинансовые активы | ВложНеФинАкт | С | | Н | Состав элемента представлен в табл. 4.17 |
| Нефинансовые активы в пути | НеФинАктП | С | | Н | Состав элемента представлен в табл. 4.18 |
| Затраты на изготовление готовой продукции, выполнение работ, услуг | ИзгГотовПрод | С | | Н | Типовой элемент <БалансТип>. Состав элемента представлен в табл. 4.48 |
| Нефинансовые активы, итого | Итого | С | | О | Типовой элемент <БалансТип>. Состав элемента представлен в табл. 4.48 |
Таблица 4.10
Основные средства (балансовая стоимость) (БалансОС)
| Наименование элемента | Сокращенное наименование (код) элемента | Признак типа элемента | Формат элемента | Признак обязательности элемента | Дополнительная информация |
| Всего | Всего | С | | О | Типовой элемент <БалансТип>. Состав элемента представлен в табл. 4.48 |
| Недвижимое имущество учреждения | НедИмущУчр | С | | Н | Типовой элемент <БалансТип>. Состав элемента представлен в табл. 4.48 |
| Особо ценное движимое имущество учреждения | ОЦДИмущУчр | С | | Н | Типовой элемент <БалансТип>. Состав элемента представлен в табл. 4.48 |
| Иное движимое имущество учреждения | ИнДИмущУчр | С | | Н | Типовой элемент <БалансТип>. Состав элемента представлен в табл. 4.48 |
| Предметы лизинга | ПрЛизинг | С | | Н | Типовой элемент <БалансТип>. Состав элемента представлен в табл. 4.48 |
Таблица 4.11
Амортизация основных средств (АмортОС)
| Наименование элемента | Сокращенное наименование (код) элемента | Признак типа элемента | Формат элемента | Признак обязательности элемента | Дополнительная информация |
| Всего | Всего | С | | О | Типовой элемент <БалансТип>. Состав элемента представлен в табл. 4.48 |
| Амортизация недвижимого имущества учреждения | НедИмущУчр | С | | Н | Типовой элемент <БалансТип>. Состав элемента представлен в табл. 4.48 |
| Амортизация особо ценного движимого имущества учреждения | ОЦДИмущУчр | С | | Н | Типовой элемент <БалансТип>. Состав элемента представлен в табл. 4.48 |
| Амортизация иного движимого имущества учреждения | ИнДИмущУчр | С | | Н | Типовой элемент <БалансТип>. Состав элемента представлен в табл. 4.48 |
| Амортизация предметов лизинга | ПрЛизинг | С | | Н | Типовой элемент <БалансТип>. Состав элемента представлен в табл. 4.48 |
Таблица 4.12
Основные средства (остаточная стоимость) (ОстатОС)
| Наименование элемента | Сокращенное наименование (код) элемента | Признак типа элемента | Формат элемента | Признак обязательности элемента | Дополнительная информация |
| Всего | Всего | С | | О | Типовой элемент <БалансТип>. Состав элемента представлен в табл. 4.48 |
| Недвижимое имущество учреждения (остаточная стоимость) | НедИмущУчр | С | | Н | Типовой элемент <БалансТип>. Состав элемента представлен в табл. 4.48 |
| Особо ценное движимое имущество учреждения (остаточная стоимость) | ОЦДИмущУчр | С | | Н | Типовой элемент <БалансТип>. Состав элемента представлен в табл. 4.48 |
| Иное движимое имущество учреждения (остаточная стоимость) | ИнДИмущУчр | С | | Н | Типовой элемент <БалансТип>. Состав элемента представлен в табл. 4.48 |
| Предметы лизинга (остаточная стоимость) | ПрЛизинг | С | | Н | Типовой элемент <БалансТип>. Состав элемента представлен в табл. 4.48 |
Таблица 4.13
Нематериальные активы (балансовая стоимость) (НеМатАктБС)
| Наименование элемента | Сокращенное наименование (код) элемента | Признак типа элемента | Формат элемента | Признак обязательности элемента | Дополнительная информация |
| Всего | Всего | С | | О | Типовой элемент <БалансТип>. Состав элемента представлен в табл. 4.48 |
| Особо ценное движимое имущество учреждения | ОЦДИмущУчр | С | | Н | Типовой элемент <БалансТип>. Состав элемента представлен в табл. 4.48 |
| Иное движимое имущество учреждения | ИнДИмущУчр | С | | Н | Типовой элемент <БалансТип>. Состав элемента представлен в табл. 4.48 |
| Предметы лизинга | ПрЛизинг | С | | Н | Типовой элемент <БалансТип>. Состав элемента представлен в табл. 4.48 |
Таблица 4.14
Амортизация нематериальных активов (АмортНмА)
| Наименование элемента | Сокращенное наименование (код) элемента | Признак типа элемента | Формат элемента | Признак обязательности элемента | Дополнительная информация |
| Всего | Всего | С | | О | Типовой элемент <БалансТип>. Состав элемента представлен в табл. 4.48 |
| Особо ценное движимое имущество учреждения | ОЦДИмущУчр | С | | Н | Типовой элемент <БалансТип>. Состав элемента представлен в табл. 4.48 |
| Иное движимое имущество учреждения | ИнДИмущУчр | С | | Н | Типовой элемент <БалансТип>. Состав элемента представлен в табл. 4.48 |
| Предметы лизинга | ПрЛизинг | С | | Н | Типовой элемент <БалансТип>. Состав элемента представлен в табл. 4.48 |
Таблица 4.15
Нематериальные активы (остаточная стоимость) (НеМатАктОС)
| Наименование элемента | Сокращенное наименование (код) элемента | Признак типа элемента | Формат элемента | Признак обязательности элемента | Дополнительная информация |
| Всего | Всего | С | | О | Типовой элемент <БалансТип>. Состав элемента представлен в табл. 4.48 |
| Особо ценное движимое имущество учреждения (остаточная стоимость) | ОЦИмущУчр | С | | Н | Типовой элемент <БалансТип>. Состав элемента представлен в табл. 4.48 |
| Иное движимое имущество учреждения (остаточная стоимость) | ИнДИмущУчр | С | | Н | Типовой элемент <БалансТип>. Состав элемента представлен в табл. 4.48 |
| Предметы лизинга (остаточная стоимость) | ПрЛизинг | С | | Н | Типовой элемент <БалансТип>. Состав элемента представлен в табл. 4.48 |
Таблица 4.16
Материальные запасы (МатЗапас)
| Наименование элемента | Сокращенное наименование (код) элемента | Признак типа элемента | Формат элемента | Признак обязательности элемента | Дополнительная информация |
| Всего | Всего | С | | О | Типовой элемент <БалансТип>. Состав элемента представлен в табл. 4.48 |
| Особо ценное движимое имущество учреждения | ОЦДИмущУчр | С | | Н | Типовой элемент <БалансТип>. Состав элемента представлен в табл. 4.48 |
Таблица 4.17
Вложения в нефинансовые активы (ВложНеФинАкт)
| Наименование элемента | Сокращенное наименование (код) элемента | Признак типа элемента | Формат элемента | Признак обязательности элемента | Дополнительная информация |
| Всего | Всего | С | | О | Типовой элемент <БалансТип>. Состав элемента представлен в табл. 4.48 |
| В недвижимое имущество учреждения | НеДИмущУчр | С | | Н | Типовой элемент <БалансТип>. Состав элемента представлен в табл. 4.48 |
| В особо ценное движимое имущество учреждения | ОЦДИмущУчр | С | | Н | Типовой элемент <БалансТип>. Состав элемента представлен в табл. 4.48 |
| В иное движимое имущество учреждения | ИнДИмущУчр | С | | Н | Типовой элемент <БалансТип>. Состав элемента представлен в табл. 4.48 |
| В предметы лизинга | ПрЛизинг | С | | Н | Типовой элемент <БалансТип>. Состав элемента представлен в табл. 4.48 |
Таблица 4.18
Нефинансовые активы в пути (НеФинАктП)
| Наименование элемента | Сокращенное наименование (код) элемента | Признак типа элемента | Формат элемента | Признак обязательности элемента | Дополнительная информация |
| Всего | Всего | С | | О | Типовой элемент <БалансТип>. Состав элемента представлен в табл. 4.48 |
| Недвижимое имущество учреждения в пути | НеДИмущУчрП | С | | Н | Типовой элемент <БалансТип>. Состав элемента представлен в табл. 4.48 |
| Особо ценное движимое имущество учреждения в | ОЦДИмущУчрП | С | | Н | Типовой элемент <БалансТип>. Состав элемента представлен в табл. 4.48 |
| Иное движимое имущество учреждения в пути | ИнДИмущУчрП | С | | Н | Типовой элемент <БалансТип>. Состав элемента представлен в табл. 4.48 |
| Предметы лизинга в пути | ПрЛизингП | С | | Н | Типовой элемент <БалансТип>. Состав элемента представлен в табл. 4.48 |
Таблица 4.19
Финансовые активы (ФинАктив)
| Наименование элемента | Сокращенное наименование (код) элемента | Признак типа элемента | Формат элемента | Признак обязательности элемента | Дополнительная информация |
| Денежные средства учреждения | ДенСрУчр | С | | Н | Состав элемента представлен в табл. 4.20 |
| Финансовые вложения | ФинВлож | С | | Н | Состав элемента представлен в табл. 4.21 |
| Расчеты по доходам | РасчДоход | С | | Н | Типовой элемент <БалансТип>. Состав элемента представлен в табл. 4.48 |
| Расчеты по выданным авансам | РасчВыдАванс | С | | Н | Типовой элемент <БалансТип>. Состав элемента представлен в табл. 4.48 |
| Расчеты по кредитам, займам (ссудам) | РасчКредит | С | | Н | Состав элемента представлен в табл. 4.22 |
| Расчеты с подотчетными лицами | РасчПОтчЛиц | С | | Н | Типовой элемент <БалансТип>. Состав элемента представлен в табл. 4.48 |
| Расчеты по ущербу и иным доходам | РасчУщербИн | С | | Н | Типовой элемент <БалансТип>. Состав элемента представлен в табл. 4.48 |
| Прочие расчеты с дебиторами | ПрочРасчДеб | С | | Н | Состав элемента представлен в табл. 4.23 |
| Вложения в финансовые активы | ВложФинАкт | С | | Н | Состав элемента представлен в табл. 4.24 |
| Финансовые активы, итого | Итого | С | | О | Типовой элемент <БалансТип>. Состав элемента представлен в табл. 4.48 |
Таблица 4.20
Денежные средства учреждения (ДенСрУчр)
| Наименование элемента | Сокращенное наименование (код) элемента | Признак типа элемента | Формат элемента | Признак обязательности элемента | Дополнительная информация |
| Всего | Всего | С | | О | Типовой элемент <БалансТип>. Состав элемента представлен в табл. 4.48 |
| Денежные средства учреждения на лицевых счетах в органе казначейства | ЛицСчОргКазн | С | | Н | Типовой элемент <БалансТип>. Состав элемента представлен в табл. 4.48 |
| Денежные средства учреждения в органе казначейства в пути | ОргКазнПут | С | | Н | Типовой элемент <БалансТип>. Состав элемента представлен в табл. 4.48 |
| Денежные средства учреждения на счетах в кредитной организации | СчетКО | С | | Н | Типовой элемент <БалансТип>. Состав элемента представлен в табл. 4.48 |
| Денежные средства учреждения в кредитной организации в пути | КОПут | С | | Н | Типовой элемент <БалансТип>. Состав элемента представлен в табл. 4.48 |
| Аккредитивы на счетах учреждения в кредитной организации | АккрСчетКО | С | | Н | Типовой элемент <БалансТип>. Состав элемента представлен в табл. 4.48 |
| Денежные средства учреждения в иностранной валюте на счетах в кредитной организации | ИнВалСчКО | С | | Н | Типовой элемент <БалансТип>. Состав элемента представлен в табл. 4.48 |
| Касса | Касса | С | | Н | Типовой элемент <БалансТип>. Состав элемента представлен в табл. 4.48 |
| Денежные документы | ДенДокум | С | | Н | Типовой элемент <БалансТип>. Состав элемента представлен в табл. 4.48 |
| Денежные средства учреждения, размещенные на депозиты в кредитной организации | РазмДепКО | С | | Н | Типовой элемент <БалансТип>. Состав элемента представлен в табл. 4.48 |
Таблица 4.21
Финансовые вложения (ФинВлож)
| Наименование элемента | Сокращенное наименование (код) элемента | Признак типа элемента | Формат элемента | Признак обязательности элемента | Дополнительная информация |
| Всего | Всего | С | | О | Типовой элемент <БалансТип>. Состав элемента представлен в табл. 4.48 |
| Ценные бумаги, кроме акций | ЦенБумКрАкц | С | | Н | Типовой элемент <БалансТип>. Состав элемента представлен в табл. 4.48 |
| Акции и иные формы участия в капитале | АкцИнКапит | С | | Н | Типовой элемент <БалансТип>. Состав элемента представлен в табл. 4.48 |
| Иные финансовые активы | ИнФинАктив | С | | Н | Типовой элемент <БалансТип>. Состав элемента представлен в табл. 4.48 |
Таблица 4.22
Расчеты по кредитам, займам (ссудам) (РасчКредит)
| Наименование элемента | Сокращенное наименование (код) элемента | Признак типа элемента | Формат элемента | Признак обязательности элемента | Дополнительная информация |
| Всего | Всего | С | | О | Типовой элемент <БалансТип>. Состав элемента представлен в табл. 4.48 |
| По представленным кредитам, займам (ссудам) | ПредстКредит | С | | Н | Типовой элемент <БалансТип>. Состав элемента представлен в табл. 4.48 |
| В рамках целевых иностранных кредитов (заимствований) | ЦелИнКредит | С | | Н | Типовой элемент <БалансТип>. Состав элемента представлен в табл. 4.48 |
Таблица 4.23
Прочие расчеты с дебиторами (ПрочРасчДеб)
| Наименование элемента | Сокращенное наименование (код) элемента | Признак типа элемента | Формат элемента | Признак обязательности элемента | Дополнительная информация |
| Всего | Всего | С | | О | Типовой элемент <БалансТип>. Состав элемента представлен в табл. 4.48 |
| Расчеты по налоговым вычетам по НДС | РасчНДС | С | | Н | Типовой элемент <БалансТип>. Состав элемента представлен в табл. 4.48 |
| Расчеты с финансовым органом по наличным денежным средствам | РасчФОДен | С | | Н | Типовой элемент <БалансТип>. Состав элемента представлен в табл. 4.48 |
| Расчеты с прочими дебиторами | РасчПрДеб | С | | Н | Типовой элемент <БалансТип>. Состав элемента представлен в табл. 4.48 |
| Расчеты с учредителем | РасчУчред | С | | Н | Типовой элемент <БалансК1Тип>. Состав элемента представлен в табл. 4.49 |
| Амортизация ОЦИ | АмортизОЦИ | С | | Н | Типовой элемент <БалансК1Тип>. Состав элемента представлен в табл. 4.49 |
| Остаточная стоимость ОЦИ | ОстатСтОЦИ | С | | Н | Типовой элемент <БалансК1Тип>. Состав элемента представлен в табл. 4.49 |
Таблица 4.24
Вложения в финансовые активы (ВложФинАкт)
| Наименование элемента | Сокращенное наименование (код) элемента | Признак типа элемента | Формат элемента | Признак обязательности элемента | Дополнительная информация |
| Всего | Всего | С | | О | Типовой элемент <БалансТип>. Состав элемента представлен в табл. 4.48 |
| Ценные бумаги, кроме акций | ЦенБумКрАкц | С | | Н | Типовой элемент <БалансТип>. Состав элемента представлен в табл. 4.48 |
| Акции и иные формы участия в капитале | АкцИнКапит | С | | Н | Типовой элемент <БалансТип>. Состав элемента представлен в табл. 4.48 |
| Иные финансовые активы | ИнФинАктив | С | | Н | Типовой элемент <БалансТип>. Состав элемента представлен в табл. 4.48 |
Таблица 4.25
Пассив (Пассив)
| Наименование элемента | Сокращенное наименование (код) элемента | Признак типа элемента | Формат элемента | Признак обязательности элемента | Дополнительная информация |
| Обязательства | Обязат | С | | Н | Состав элемента представлен в табл. 4.26 |
| Финансовый результат | ФинРезул | С | | Н | Состав элемента представлен в табл. 4.31 |
| Баланс | Баланс | С | | О | Типовой элемент <БалансТип>. Состав элемента представлен в табл. 4.48 |
Таблица 4.26
Обязательства (Обязат)
| Наименование элемента | Сокращенное наименование (код) элемента | Признак типа элемента | Формат элемента | Признак обязательности элемента | Дополнительная информация |
| Расчеты с кредиторами по долговым обязательствам | РасчКДолгОбяз | С | | Н | Состав элемента представлен в табл. 4.27 |
| Расчеты по принятым обязательствам | РасчПрОбяз | С | | Н | Типовой элемент <БалансТип>. Состав элемента представлен в табл. 4.48 |
| Расчеты по платежам в бюджеты | РасчПлатБюдж | С | | Н | Состав элемента представлен в табл. 4.28 |
| Прочие расчеты с кредиторами | ПрРасчКредит | С | | Н | Состав элемента представлен в табл. 4.29 |
| Обязательства, итого | Итого | С | | О | Типовой элемент <БалансТип>. Состав элемента представлен в табл. 4.48 |
Таблица 4.27
Расчеты с кредиторами по долговым обязательствам (РасчКДолгОбяз)
| Наименование элемента | Сокращенное наименование (код) элемента | Признак типа элемента | Формат элемента | Признак обязательности элемента | Дополнительная информация |
| Всего | Всего | С | | О | Типовой элемент <БалансТип>. Состав элемента представлен в табл. 4.48 |
| По долговым обязательствам в рублях | ДолгОбязРуб | С | | Н | Типовой элемент <БалансТип>. Состав элемента представлен в табл. 4.48 |
| По долговым обязательствам по целевым иностранным кредитам (заимствованиям) | ДолгОбязИнКр | С | | Н | Типовой элемент <БалансТип>. Состав элемента представлен в табл. 4.48 |
| По долговым обязательствам в иностранной валюте | ДолгОбязВал | С | | Н | Типовой элемент <БалансТип>. Состав элемента представлен в табл. 4.48 |
Таблица 4.28
Расчеты по платежам в бюджеты (РасчПлатБюдж)
| Наименование элемента | Сокращенное наименование (код) элемента | Признак типа элемента | Формат элемента | Признак обязательности элемента | Дополнительная информация |
| Всего | Всего | С | | О | Типовой элемент <БалансТип>. Состав элемента представлен в табл. 4.48 |
| Расчеты по налогу на доходы физических лиц | РасчНДФЛ | С | | Н | Типовой элемент <БалансТип>. Состав элемента представлен в табл. 4.48 |
| Расчеты по страховым взносам на обязательное социальное страхование | РасчВзнОСС | С | | Н | Типовой элемент <БалансТип>. Состав элемента представлен в табл. 4.48 |
| Расчеты по налогу на прибыль организаций | РасчПриб | С | | Н | Типовой элемент <БалансТип>. Состав элемента представлен в табл. 4.48 |
| Расчеты по налогу на добавленную стоимость | РасчНДС | С | | Н | Типовой элемент <БалансТип>. Состав элемента представлен в табл. 4.48 |
| Расчеты по иным платежам в бюджет | РасчИнПлат | С | | Н | Типовой элемент <БалансТип>. Состав элемента представлен в табл. 4.48 |
| Расчеты по страховым взносам на медицинское и пенсионное страхование | РасчВзнМПС | С | | Н | Типовой элемент <БалансТип>. Состав элемента представлен в табл. 4.48 |
Таблица 4.29
Прочие расчеты с кредиторами (ПрРасчКредит)
| Наименование элемента | Сокращенное наименование (код) элемента | Признак типа элемента | Формат элемента | Признак обязательности элемента | Дополнительная информация |
| Всего | Всего | С | | О | Типовой элемент <БалансТип>. Состав элемента представлен в табл. 4.48 |
| Расчеты по средствам, полученным во временное распоряжение | РасчВремСр | С | | Н | Состав элемента представлен в табл. 4.30 |
| Расчеты с депонентами | РасчДепонент | С | | Н | Типовой элемент <БалансТип>. Состав элемента представлен в табл. 4.48 |
| Расчеты по удержаниям из выплат по оплате труда | РасчУдержОТ | С | | Н | Типовой элемент <БалансТип>. Состав элемента представлен в табл. 4.48 |
| Внутриведомственные расчеты | РасчВнВедоств | С | | Н | Типовой элемент <БалансТип>. Состав элемента представлен в табл. 4.48 |
| Расчеты с прочими кредиторами | РасчПрочКред | С | | Н | Типовой элемент <БалансТип>. Состав элемента представлен в табл. 4.48 |
Таблица 4.30
Расчеты по средствам, полученным во временное распоряжение (РасчВремСр)
| Наименование элемента | Сокращенное наименование (код) элемента | Признак типа элемента | Формат элемента | Признак обязательности элемента | Дополнительная информация |
| На начало года | НачГод | С | | Н | Типовой элемент <СумБалК2Тип>. Состав элемента представлен в табл. 4.52 |
| На конец отчетного периода | КонПер | С | | О | Типовой элемент <СумБалК2Тип>. Состав элемента представлен в табл. 4.52 |
Таблица 4.31
Финансовый результат (ФинРезул)
| Наименование элемента | Сокращенное наименование (код) элемента | Признак типа элемента | Формат элемента | Признак обязательности элемента | Дополнительная информация |
| Финансовый результат хозяйствующего субъекта | ФинРезХозСуб | С | | О | Состав элемента представлен в табл. 4.32 |
Таблица 4.32
Финансовый результат хозяйствующего субъекта (ФинРезХозСуб)
| Наименование элемента | Сокращенное наименование (код) элемента | Признак типа элемента | Формат элемента | Признак обязательности элемента | Дополнительная информация |
| Всего | Всего | С | | О | Типовой элемент <БалансТип>. Состав элемента представлен в табл. 4.48 |
| Доходы текущего финансового года | ДохТекФинГод | С | | Н | Типовой элемент <БалансТип>. Состав элемента представлен в табл. 4.48 |
| Расходы текущего финансового года | РасхТекФинГод | С | | Н | Типовой элемент <БалансТип>. Состав элемента представлен в табл. 4.48 |
| Финансовый результат прошлых отчетных периодов | ФинРезПрОПер | С | | Н | Типовой элемент <БалансТип>. Состав элемента представлен в табл. 4.48 |
| Финансовый результат по начисленной амортизации ОЦИ | ФинРезНАмОЦИ | С | | Н | Типовой элемент <БалансК1Тип>. Состав элемента представлен в табл. 4.49 |
| Доходы будущих периодов | ДохБудПер | С | | Н | Типовой элемент <БалансТип>. Состав элемента представлен в табл. 4.48 |
| Расходы будущих периодов | РасхБудПер | С | | Н | Типовой элемент <БалансТип>. Состав элемента представлен в табл. 4.48 |
| Резервы предстоящих расходов | РезПредРасх | С | | Н | Типовой элемент <БалансТип>. Состав элемента представлен в табл. 4.48 |
Таблица 4.33
Справка о наличии имущества и обязательств на забалансовых счетах (СпрИмущОбЗС)
| Наименование элемента | Сокращенное наименование (код) элемента | Признак типа элемента | Формат элемента | Признак обязательности элемента | Дополнительная информация |
| Имущество, полученное в пользование | ИмущПолПольз | С | | Н | Состав элемента представлен в табл. 4.34 |
| Материальные ценности, принятые на хранение | МатЦенХран | С | | Н | Состав элемента представлен в табл. 4.35 |
| Бланки строгой отчетности | БланкСтрОтч | С | | Н | Состав элемента представлен в табл. 4.36 |
| Задолженность неплатежеспособных дебиторов | ДолгНД | С | | Н | Типовой элемент <ДолгНДТип>. Состав элемента представлен в табл. 4.53 |
| Материальные ценности, оплаченные по централизованному снабжению | МатЦенОплЦС | С | | Н | Состав элемента представлен в табл. 4.37 |
| Задолженность учащихся и студентов за невозвращенные материальные ценности | ДолгНеМатЦен | С | | Н | Типовой элемент <СправкаНТип>. Состав элемента представлен в табл. 4.57 |
| Награды, призы, кубки и ценные подарки, сувениры | НагрПриз | С | | Н | Типовой элемент <НагрПризТип>. Состав элемента представлен в табл. 4.54 |
| Путевки неоплаченные | ПутевНеОпл | С | | Н | Типовой элемент <СправкаНТип>. Состав элемента представлен в табл. 4.57 |
| Запасные части к транспортным средствам, выданные взамен изношенных | ЗапЧастТС | С | | Н | Типовой элемент <СправкаНТип>. Состав элемента представлен в табл. 4.57 |
| Обеспечение исполнения обязательств | ИспОбяз | С | | Н | Состав элемента представлен в табл. 4.38 |
| Спецоборудование для выполнения научно-исследовательских работ по договорам с заказчиками | СпецНИРДог | С | | Н | Состав элемента представлен в табл. 4.39 |
| Экспериментальные устройства | ЭксперУстр | С | | Н | Типовой элемент <СправкаНТип>. Состав элемента представлен в табл. 4.57 |
| Расчетные документы, не оплаченные в срок из-за отсутствия средств на счете государственного (муниципального) учреждения | РасчДокНеОпл | С | | Н | Типовой элемент <СправкаНТип>. Состав элемента представлен в табл. 4.57 |
| Переплата пенсий и пособий вследствие неправильного применения законодательства о пенсиях и пособиях, счетных ошибок | ПерепПенсНеЗак | С | | Н | Типовой элемент <СправкаНТип>. Состав элемента представлен в табл. 4.57 |
| Поступления денежных средств на счета учреждения | ПостДССчетУчр | С | | Н | Состав элемента представлен в табл. 4.40 |
| Выбытия денежных средств со счетов учреждения | ВыбДССчетУчр | С | | Н | Состав элемента представлен в табл. 4.41 |
| Задолженность, не востребованная кредиторами | ДолгНеКред | С | | Н | Типовой элемент <ДолгНеКредТип>. Состав элемента представлен в табл. 4.55 |
| Основные средства стоимостью до 3000 рублей включительно в эксплуатации | ОснСр3000Экспл | С | | Н | Состав элемента представлен в табл. 4.42 |
| Материальные ценности, полученные по централизованному снабжению | МатЦенЦСнаб | С | | Н | Состав элемента представлен в табл. 4.43 |
| Периодические издания для пользования | ПериодИзд | С | | Н | Состав элемента представлен в табл. 4.44 |
| Имущество, переданное в доверительное управление | ИмущДовУпр | С | | Н | Состав элемента представлен в табл. 4.45 |
| Имущество, переданное в возмездное пользование (аренду) | ИмущВозмПольз | С | | Н | Состав элемента представлен в табл. 4.46 |
| Имущество, переданное в безвозмездное пользование | ИмущБВозмПольз | С | | Н | Состав элемента представлен в табл. 4.47 |
| Материальные ценности, выданные в личное пользование работникам (сотрудникам) | МатЦенЛичн | С | | Н | Типовой элемент <СправкаНТип>. Состав элемента представлен в табл. 4.57 |
| Расчеты по исполнению денежных обязательств через третьих лиц | ИспДенОбяз | С | | Н | Типовой элемент <СправкаНТип>. Состав элемента представлен в табл. 4.57 |
Таблица 4.34
Имущество, полученное в пользование (ИмущПолПольз)
| Наименование элемента | Сокращенное наименование (код) элемента | Признак типа элемента | Формат элемента | Признак обязательности элемента | Дополнительная информация |
| Номер забалансового счета | НомСчет | А | T(=2) | О | |
| Всего | Всего | С | | О | Типовой элемент <СправкаТип>. Состав элемента представлен в табл. 4.56 |
| Недвижимое | Недвиж | С | | Н | Типовой элемент <СправкаТип>. Состав элемента представлен в табл. 4.56 |
| Недвижимое, из них имущество казны | НедвижКазн | С | | Н | Типовой элемент <СправкаТип>. Состав элемента представлен в табл. 4.56 |
| Движимое | Движ | С | | Н | Типовой элемент <СправкаТип>. Состав элемента представлен в табл. 4.56 |
| Движимое, из них имущество казны | ДвижКазн | С | | Н | Типовой элемент <СправкаТип>. Состав элемента представлен в табл. 4.56 |
| В том числе вписываемые показатели по имуществу, полученному в пользование | ВПокИмППольз | С | | НМ | Типовой элемент <СправВпТип>. Состав элемента представлен в табл. 4.58 |
Таблица 4.35
Материальные ценности, принятые на хранение (МатЦенХран)
| Наименование элемента | Сокращенное наименование (код) элемента | Признак типа элемента | Формат элемента | Признак обязательности элемента | Дополнительная информация |
| Номер забалансового счета | НомСчет | А | T(=2) | О | |
| Всего | Всего | С | | О | Типовой элемент <СправкаТип>. Состав элемента представлен в табл. 4.56 |
| В том числе вписываемые показатели по материальным ценностям, принятым на хранение | ВПокМатЦенХр | С | | НМ | Типовой элемент <СправВпТип>. Состав элемента представлен в табл. 4.58 |
Таблица 4.36
Бланки строгой отчетности (БланкСтрОтч)
| Наименование элемента | Сокращенное наименование (код) элемента | Признак типа элемента | Формат элемента | Признак обязательности элемента | Дополнительная информация |
| Номер забалансового счета | НомСчет | А | T(=2) | О | |
| Всего | Всего | С | | О | Типовой элемент <СправкаТип>. Состав элемента представлен в табл. 4.56 |
| В том числе вписываемые показатели по бланкам строгой отчетности | ВПокБлСтрОтч | С | | НМ | Типовой элемент <СправВпТип>. Состав элемента представлен в табл. 4.58 |
Таблица 4.37
Материальные ценности, оплаченные по централизованному снабжению (МатЦенОплЦС)
| Наименование элемента | Сокращенное наименование (код) элемента | Признак типа элемента | Формат элемента | Признак обязательности элемента | Дополнительная информация |
| Номер забалансового счета | НомСчет | А | T(=2) | О | |
| Всего | Всего | С | | О | Типовой элемент <СправкаТип>. Состав элемента представлен в табл. 4.56 |
| Основные средства | ОснСредств | С | | Н | Типовой элемент <СправкаТип>. Состав элемента представлен в табл. 4.56 |
| Основные средства, из них особо ценное движимое имущество | ЦенДвИмущОС | С | | Н | Типовой элемент <СправкаТип>. Состав элемента представлен в табл. 4.56 |
| Материальные запасы | МатЗапас | С | | Н | Типовой элемент <СправкаТип>. Состав элемента представлен в табл. 4.56 |
| Материальные запасы, из них особо ценное движимое имущество | ЦенДвИмущМЗ | С | | Н | Типовой элемент <СправкаТип>. Состав элемента представлен в табл. 4.56 |
| В том числе вписываемые показатели по материальным ценностям, оплаченным по централизованному снабжению | ВПокМатЦенОЦС | С | | НМ | Типовой элемент <СправВпТип>. Состав элемента представлен в табл. 4.58 |
Таблица 4.38
Обеспечение исполнения обязательств (ИспОбяз)
| Наименование элемента | Сокращенное наименование (код) элемента | Признак типа элемента | Формат элемента | Признак обязательности элемента | Дополнительная информация |
| Номер забалансового счета | НомСчет | А | T(=2) | О | |
| Всего | Всего | С | | О | Типовой элемент <СправкаТип>. Состав элемента представлен в табл. 4.56 |
| Задаток | Задаток | С | | О | Типовой элемент <СправкаТип>. Состав элемента представлен в табл. 4.56 |
| Залог | Залог | С | | О | Типовой элемент <СправкаТип>. Состав элемента представлен в табл. 4.56 |
| Банковская гарантия | БанкГарант | С | | О | Типовой элемент <СправкаТип>. Состав элемента представлен в табл. 4.56 |
| Поручительство | Поручит | С | | О | Типовой элемент <СправкаТип>. Состав элемента представлен в табл. 4.56 |
| Иное обеспечение | ИнОбеспеч | С | | О | Типовой элемент <СправкаТип>. Состав элемента представлен в табл. 4.56 |
Таблица 4.39
Спецоборудование для выполнения научно-исследовательских работ по договорам с заказчиками (СпецНИРДог)
| Наименование элемента | Сокращенное наименование (код) элемента | Признак типа элемента | Формат элемента | Признак обязательности элемента | Дополнительная информация |
| Номер забалансового счета | НомСчет | А | T(=2) | О | |
| Всего | Всего | С | | О | Типовой элемент <СправкаТип>. Состав элемента представлен в табл. 4.56 |
| В том числе вписываемые показатели по спецоборудованию для выполнения научно-исследовательских работ по договорам с заказчиками | ВПокСпецНИРДог | С | | НМ | Типовой элемент <СправВпТип>. Состав элемента представлен в табл. 4.58 |
Таблица 4.40
Поступления денежных средств на счета учреждения (ПостДССчетУчр)
| Наименование элемента | Сокращенное наименование (код) элемента | Признак типа элемента | Формат элемента | Признак обязательности элемента | Дополнительная информация |
| Номер забалансового счета | НомСчет | А | T(=2) | О | |
| Всего | Всего | С | | О | Типовой элемент <СправкаТип>. Состав элемента представлен в табл. 4.56 |
| Доходы | Доходы | С | | О | Типовой элемент <СправкаТип>. Состав элемента представлен в табл. 4.56 |
| Расходы | Расходы | С | | О | Типовой элемент <СправкаТип>. Состав элемента представлен в табл. 4.56 |
| Источники финансирования дефицита средств учреждения | ИстФинДефСр | С | | О | Типовой элемент <СправкаТип>. Состав элемента представлен в табл. 4.56 |
Таблица 4.41
Выбытия денежных средств со счетов учреждения (ВыбДССчетУчр)
| Наименование элемента | Сокращенное наименование (код) элемента | Признак типа элемента | Формат элемента | Признак обязательности элемента | Дополнительная информация |
| Номер забалансового счета | НомСчет | А | T(=2) | О | |
| Всего | Всего | С | | О | Типовой элемент <СправкаТип>. Состав элемента представлен в табл. 4.56 |
| Расходы | Расходы | С | | О | Типовой элемент <СправкаТип>. Состав элемента представлен в табл. 4.56 |
| Источники финансирования дефицита средств учреждения | ИстФинДефСр | С | | О | Типовой элемент <СправкаТип>. Состав элемента представлен в табл. 4.56 |
Таблица 4.42
Основные средства стоимостью до 3000 рублей включительно в эксплуатации (Осн Ср3000Экспл)
| Наименование элемента | Сокращенное наименование (код) элемента | Признак типа элемента | Формат элемента | Признак обязательности элемента | Дополнительная информация |
| Номер забалансового счета | НомСчет | А | T(=2) | О | |
| Всего | Всего | С | | О | Типовой элемент <СправкаТип>. Состав элемента представлен в табл. 4.56 |
| Особо ценное движимое имущество | ОсЦенДИмущ | С | | О | Типовой элемент <СправкаТип>. Состав элемента представлен в табл. 4.56 |
| Иное движимое имущество | ИнДИмущ | С | | О | Типовой элемент <СправкаТип>. Состав элемента представлен в табл. 4.56 |
| В том числе вписываемые показатели по основным средствам стоимостью до 3000 рублей включительно в эксплуатации | ВПокОС3000Э | С | | НМ | Типовой элемент <СправВпТип>. Состав элемента представлен в табл. 4.58 |
Таблица 4.43
Материальные ценности, полученные по централизованному снабжению (МатЦенЦСнаб)
| Наименование элемента | Сокращенное наименование (код) элемента | Признак типа элемента | Формат элемента | Признак обязательности элемента | Дополнительная информация |
| Номер забалансового счета | НомСчет | А | T(=2) | О | |
| Всего | Всего | С | | О | Типовой элемент <СправкаТип>. Состав элемента представлен в табл. 4.56 |
| Основные средства | ОснСредств | С | | О | Типовой элемент <СправкаТип>. Состав элемента представлен в табл. 4.56 |
| Основные средства, из них особо ценное движимое имущество | ОсЦенДИмущОС | С | | О | Типовой элемент <СправкаТип>. Состав элемента представлен в табл. 4.56 |
| Материальные запасы | МатЗапас | С | | О | Типовой элемент <СправкаТип>. Состав элемента представлен в табл. 4.56 |
| Материальные запасы, из них особо ценное движимое имущество | ОсЦенДИмущМЗ | С | | О | Типовой элемент <СправкаТип>. Состав элемента представлен в табл. 4.56 |
| В том числе вписываемые показатели по материальным ценностям, полученным по централизованному снабжению | ВПокМатЦенЦС | С | | НМ | Типовой элемент <СправВпТип>. Состав элемента представлен в табл. 4.58 |
Таблица 4.44
Периодические издания для пользования (ПериодИзд)
| Наименование элемента | Сокращенное наименование (код) элемента | Признак типа элемента | Формат элемента | Признак обязательности элемента | Дополнительная информация |
| Номер забалансового счета | НомСчет | А | T(=2) | О | |
| Всего | Всего | С | | О | Типовой элемент <СправкаТип>. Состав элемента представлен в табл. 4.56 |
| В том числе вписываемые показатели по периодическим изданиям для пользования | ВПокПериодИзд | С | | НМ | Типовой элемент <СправВпТип>. Состав элемента представлен в табл. 4.58 |
Таблица 4.45
Имущество, переданное в доверительное управление (ИмущДовУпр)
| Наименование элемента | Сокращенное наименование (код) элемента | Признак типа элемента | Формат элемента | Признак обязательности элемента | Дополнительная информация |
| Номер забалансового счета | НомСчет | А | T(=2) | О | |
| Всего | Всего | С | | О | Типовой элемент <СправкаТип>. Состав элемента представлен в табл. 4.56 |
| Основные средства | ОснСредств | С | | О | Типовой элемент <СправкаТип>. Состав элемента представлен в табл. 4.56 |
| Основные средства, из них недвижимое имущество | НедвижИмущОС | С | | О | Типовой элемент <СправкаТип>. Состав элемента представлен в табл. 4.56 |
| Основные средства, из них особо ценное движимое имущество | ОсЦенДИмущОС | С | | О | Типовой элемент <СправкаТип>. Состав элемента представлен в табл. 4.56 |
| Нематериальные активы | НематАктив | С | | О | Типовой элемент <СправкаТип>. Состав элемента представлен в табл. 4.56 |
| Нематериальные активы, из них особо ценное движимое имущество | ОсЦенДИмущНА | С | | О | Типовой элемент <СправкаТип>. Состав элемента представлен в табл. 4.56 |
| Материальные запасы | МатЗапас | С | | О | Типовой элемент <СправкаТип>. Состав элемента представлен в табл. 4.56 |
| Материальные запасы, из них особо ценное движимое имущество | ОсЦенДИмущМЗ | С | | О | Типовой элемент <СправкаТип>. Состав элемента представлен в табл. 4.56 |
| В том числе вписываемые показатели по имуществу, переданному в доверительное управление | ВПокИмущДовУпр | С | | НМ | Типовой элемент <СправВпТип>. Состав элемента представлен в табл. 4.58 |
Таблица 4.46
Имущество, переданное в возмездное пользование (аренду) (ИмущВозмПольз)
| Наименование элемента | Сокращенное наименование (код) элемента | Признак типа элемента | Формат элемента | Признак обязательности элемента | Дополнительная информация |
| Номер забалансового счета | НомСчет | А | T(=2) | О | |
| Всего | Всего | С | | О | Типовой элемент <СправкаТип>. Состав элемента представлен в табл. 4.56 |
| Основные средства | ОснСредств | С | | О | Типовой элемент <СправкаТип>. Состав элемента представлен в табл. 4.56 |
| Основные средства, из них недвижимое имущество | НедвижИмущОС | С | | О | Типовой элемент <СправкаТип>. Состав элемента представлен в табл. 4.56 |
| Основные средства, из них особо ценное движимое имущество | ОсЦенДИмущОС | С | | О | Типовой элемент <СправкаТип>. Состав элемента представлен в табл. 4.56 |
| Нематериальные активы | НематАктив | С | | О | Типовой элемент <СправкаТип>. Состав элемента представлен в табл. 4.56 |
| Нематериальные активы, из них особо ценное движимое имущество | ОсЦенДИмущНА | С | | О | Типовой элемент <СправкаТип>. Состав элемента представлен в табл. 4.56 |
| Материальные запасы | МатЗапас | С | | О | Типовой элемент <СправкаТип>. Состав элемента представлен в табл. 4.56 |
| Материальные запасы, из них особо ценное движимое имущество | ОсЦенДИмущМЗ | С | | О | Типовой элемент <СправкаТип>. Состав элемента представлен в табл. 4.56 |
| В том числе вписываемые показатели по имуществу, переданному в возмездное пользование (аренду) | ВПокИмущВП | С | | НМ | Типовой элемент <СправВпТип>. Состав элемента представлен в табл. 4.58 |
Таблица 4.47
Имущество, переданное в безвозмездное пользование (ИмущБВозмПольз)
| Наименование элемента | Сокращенное наименование (код) элемента | Признак типа элемента | Формат элемента | Признак обязательности элемента | Дополнительная информация |
| Номер забалансового счета | НомСчет | А | T(=2) | О | |
| Всего | Всего | С | | О | Типовой элемент <СправкаТип>. Состав элемента представлен в табл. 4.56 |
| Основные средства | ОснСредств | С | | О | Типовой элемент <СправкаТип>. Состав элемента представлен в табл. 4.56 |
| Основные средства, из них недвижимое имущество | НедвижИмущОС | С | | О | Типовой элемент <СправкаТип>. Состав элемента представлен в табл. 4.56 |
| Основные средства, из них особо ценное движимое имущество | ОсЦенДИмущОС | С | | О | Типовой элемент <СправкаТип>. Состав элемента представлен в табл. 4.56 |
| Нематериальные активы | НематАктив | С | | О | Типовой элемент <СправкаТип>. Состав элемента представлен в табл. 4.56 |
| Нематериальные активы, из них особо ценное движимое имущество | ОсЦенДИмущНА | С | | О | Типовой элемент <СправкаТип>. Состав элемента представлен в табл. 4.56 |
| Материальные запасы | МатЗапас | С | | О | Типовой элемент <СправкаТип>. Состав элемента представлен в табл. 4.56 |
| Материальные запасы, из них особо ценное движимое имущество | ОсЦенДИмущМЗ | С | | О | Типовой элемент <СправкаТип>. Состав элемента представлен в табл. 4.56 |
| В том числе вписываемые показатели по имуществу, переданному в безвозмездное пользование | ВПокИмущБП | С | | НМ | Типовой элемент <СправВпТип>. Состав элемента представлен в табл. 4.58 |
Таблица 4.48
Сведения по балансу (БалансТип)
| Наименование элемента | Сокращенное наименование (код) элемента | Признак типа элемента | Формат элемента | Признак обязательности элемента | Дополнительная информация |
| На начало года | НачГод | С | | Н | Типовой элемент <СумБалТип>. Состав элемента представлен в табл. 4.50 |
| На конец отчетного периода | КонПер | С | | О | Типовой элемент <СумБалТип>. Состав элемента представлен в табл. 4.50 |
Таблица 4.49
Сведения по балансу краткие, тип 1 (БалансК1Тип)
| Наименование элемента | Сокращенное наименование (код) элемента | Признак типа элемента | Формат элемента | Признак обязательности элемента | Дополнительная информация |
| На начало года | НачГод | С | | Н | Типовой элемент <СумБалК1Тип>. Состав элемента представлен в табл. 4.51 |
| На конец отчетного периода | КонПер | С | | О | Типовой элемент <СумБалК1Тип>. Состав элемента представлен в табл. 4.51 |
Таблица 4.50
Сведения по суммам по балансу (СумБалТип)
| Наименование элемента | Сокращенное наименование (код) элемента | Признак типа элемента | Формат элемента | Признак обязательности элемента | Дополнительная информация |
| Деятельность с целевыми средствами | ДеятЦелСр | А | N(14.2) | Н | |
| Деятельность по оказанию услуг (работ) | ДеятОказУсл | А | N(14.2) | Н | |
| Средства во временном распоряжении | СрВремРасп | А | N(14.2) | Н | |
| Итого | Итого | А | N(14.2) | О | |
Таблица 4.51
Сведения по суммам по балансу краткие, тип 1 (СумБалК1Тип)
| Наименование элемента | Сокращенное наименование (код) элемента | Признак типа элемента | Формат элемента | Признак обязательности элемента | Дополнительная информация |
| Деятельность по оказанию услуг (работ) | ДеятОказУсл | А | N(14.2) | Н | |
| Средства во временном распоряжении | СрВремРасп | А | N(14.2) | Н | |
| Итого | Итого | А | N(14.2) | О | |
Таблица 4.52
Сведения по суммам по балансу краткие, тип 2 (СумБалК2Тип)
| Наименование элемента | Сокращенное наименование (код) элемента | Признак типа элемента | Формат элемента | Признак обязательности элемента | Дополнительная информация |
| Средства во временном распоряжении | СрВремРасп | А | N(14.2) | Н | |
| Итого | Итого | А | N(14.2) | О | |
Таблица 4.53
Сведения по задолженности (списанной задолженности) неплатежеспособных дебиторов (ДолгНДТип)
| Наименование элемента | Сокращенное наименование (код) элемента | Признак типа элемента | Формат элемента | Признак обязательности элемента | Дополнительная информация |
| Номер забалансового счета | НомСчетЗаб | А | T(=2) | О | |
| Всего | Всего | С | | О | Типовой элемент <СправкаТип>. Состав элемента представлен в табл. 4.56 |
| В том числе вписываемые показатели по задолженности (списанной задолженности) неплатежеспособных дебиторов | ВПокДолгНД | С | | НМ | Типовой элемент <СправВпТип>. Состав элемента представлен в табл. 4.58 |
Таблица 4.54
Сведения по наградам, призам, кубкам и ценным подаркам, сувенирам (переходящим наградам, призам, кубкам и ценным подаркам, сувенирам) (НагрПризТип)
| Наименование элемента | Сокращенное наименование (код) элемента | Признак типа элемента | Формат элемента | Признак обязательности элемента | Дополнительная информация |
| Номер забалансового счета | НомСчетЗаб | А | T(=2) | О | |
| Всего | Всего | С | | О | Типовой элемент <СправкаТип>. Состав элемента представлен в табл. 4.56 |
| В условной оценке | УсловОцен | С | | Н | Типовой элемент <СправкаТип>. Состав элемента представлен в табл. 4.56 |
| По стоимости приобретения | СтоимПриобр | С | | Н | Типовой элемент <СправкаТип>. Состав элемента представлен в табл. 4.56 |
Таблица 4.55
Сведения по задолженности (списанной задолженности), не востребованной кредиторами (ДолгНеКредТип)
| Наименование элемента | Сокращенное наименование (код) элемента | Признак типа элемента | Формат элемента | Признак обязательности элемента | Дополнительная информация |
| Номер забалансового счета | НомСчетЗаб | А | T(=2) | О | |
| Всего | Всего | С | | О | Типовой элемент <СправкаТип>. Состав элемента представлен в табл. 4.56 |
| В том числе вписываемые показатели по задолженности (списанной задолженности), не востребованной кредиторами | ВПокДолгНКр | С | | НМ | Типовой элемент <СправВпТип>. Состав элемента представлен в табл. 4.58 |
Таблица 4.56
Сведения по справке о наличии имущества и обязательств на забалансовых счетах (СправкаТип)
| Наименование элемента | Сокращенное наименование (код) элемента | Признак типа элемента | Формат элемента | Признак обязательности элемента | Дополнительная информация |
| На начало года | НачГод | С | | Н | Типовой элемент <СумСпрТип>. Состав элемента представлен в табл. 4.59 |
| На конец отчетного периода | КонПер | С | | О | Типовой элемент <СумСпрТип>. Состав элемента представлен в табл. 4.59 |
Таблица 4.57
Сведения по справке о наличии имущества и обязательств на забалансовых счетах с указанием номера забалансового счета (СправкаНТип)
| Наименование элемента | Сокращенное наименование (код) элемента | Признак типа элемента | Формат элемента | Признак обязательности элемента | Дополнительная информация |
| Номер забалансового счета | НомСчетЗаб | А | T(=2) | О | |
| На начало года | НачГод | С | | Н | Типовой элемент <СумСпрТип>. Состав элемента представлен в табл. 4.59 |
| На конец отчетного периода | КонПер | С | | О | Типовой элемент <СумСпрТип>. Состав элемента представлен в табл. 4.59 |
Таблица 4.58
В том числе вписываемые показатели по справке о наличии имущества и обязательств на забалансовых счетах (СправВпТип)
| Наименование элемента | Сокращенное наименование (код) элемента | Признак типа элемента | Формат элемента | Признак обязательности элемента | Дополнительная информация |
| Наименование показателя | НаимПок | А | T(1-255) | О | |
| На начало года | НачГод | С | | Н | Типовой элемент <СумСпрТип>. Состав элемента представлен в табл. 4.59 |
| На конец отчетного периода | КонПер | С | | О | Типовой элемент <СумСпрТип>. Состав элемента представлен в табл. 4.59 |
Таблица 4.59
Сведения по суммам по справке о наличии имущества и обязательств на забалансовых счетах (СумСпрТип)
| Наименование элемента | Сокращенное наименование (код) элемента | Признак типа элемента | Формат элемента | Признак обязательности элемента | Дополнительная информация |
| Деятельность с целевыми средствами | ДеятЦелСр | А | N(14.2) | Н | |
| Деятельность по оказанию услуг (работ) | ДеятОказУсл | А | N(14.2) | Н | |
| Итого | Итого | А | N(14.2) | О | |
Таблица 4.60
Фамилия, имя, отчество (ФИОТип)
| Наименование элемента | Сокращенное наименование (код) элемента | Признак типа элемента | Формат элемента | Признак обязательности элемента | Дополнительная информация |
| Фамилия | Фамилия | А | T(1-60) | О | |
| Имя | Имя | А | T(1-60) | О | |
| Отчество | Отчество | А | T(1-60) | Н | |