Приказ ФНС РФ от 17.02.2016 N ММВ-7-6/86@

"Об утверждении форматов представления бухгалтерской отчетности кредитных организаций в электронной форме"
Редакция от 17.02.2016 — Документ утратил силу, см. «Приказ ФНС РФ от 20.03.2017 N ММВ-7-6/227@»

ФЕДЕРАЛЬНАЯ НАЛОГОВАЯ СЛУЖБА

ПРИКАЗ
от 17 февраля 2016 г. N ММВ-7-6/86@

ОБ УТВЕРЖДЕНИИ ФОРМАТОВ ПРЕДСТАВЛЕНИЯ БУХГАЛТЕРСКОЙ ОТЧЕТНОСТИ КРЕДИТНЫХ ОРГАНИЗАЦИЙ В ЭЛЕКТРОННОЙ ФОРМЕ

В соответствии с подпунктом 5 пункта 1 статьи 23 Налогового кодекса Российской Федерации и на основании Указания Банка России от 12.11.2009 N 2332-У "О перечне, формах и порядке составления и представления форм отчетности кредитных организаций в Центральный банк Российской Федерации", с учетом изменений, внесенных Указаниями Банка России от 31.05.2014 N 3269-У и от 02.12.2014 N 3468-У "О внесении изменений в Указание Банка России от 12.11.2009 N 2332-У "О перечне, формах и порядке составления и представления форм отчетности кредитных организаций в Центральный банк Российской Федерации", приказываю:

1. Утвердить:

- формат представления бухгалтерского баланса кредитной организации (публикуемой формы) в электронной форме согласно приложению N 1 к настоящему приказу;

- формат представления отчета о финансовых результатах кредитной организации (публикуемой формы) в электронной форме согласно приложению N 2 к настоящему приказу;

- формат представления отчета о движении денежных средств кредитной организации (публикуемой формы) в электронной форме согласно приложению N 3 к настоящему приказу.

3. Признать утратившим силу приказ ФНС России от 23.01.2012 N ММВ-7-6/15@ "Об утверждении форматов представления бухгалтерской отчетности кредитных организаций в электронном виде".

4. Контроль за исполнением настоящего приказа возложить на заместителя руководителя Федеральной налоговой службы, координирующего работу по созданию, развитию, сопровождению и эксплуатации автоматизированной информационной системы Федеральной налоговой службы.

Руководитель
Федеральной налоговой службы
М.В. МИШУСТИН

Приложение N 1

УТВЕРЖДЕН
приказом ФНС России
от "___"__________2016 г.
N_______________

ФОРМАТ ПРЕДСТАВЛЕНИЯ БУХГАЛТЕРСКОГО БАЛАНСА КРЕДИТНОЙ ОРГАНИЗАЦИИ (ПУБЛИКУЕМОЙ ФОРМЫ) В ЭЛЕКТРОННОЙ ФОРМЕ

I. ОБЩИЕ СВЕДЕНИЯ

1. Настоящий формат описывает требования к XML файлам (далее - файлам обмена) передачи в электронной форме бухгалтерского баланса кредитной организации (публикуемой формы) в налоговые органы.

2. Настоящий формат (часть LXXXVIII, версия 5.03) разработан в соответствии с Указанием ЦБР от 12.11.2009 N 2332-У "О перечне, формах и порядке составления и представления форм отчетности кредитных организаций в Центральный банк Российской Федерации" (зарегистрированным в Минюсте России 16.12.2009 N 15615).

II. ОПИСАНИЕ ФАЙЛА ОБМЕНА

3. Имя файла обмена должно иметь следующий вид:

R_Т_A_K_О_GGGGMMDD_N, где:

R_Т - префикс, принимающий значение NO_BOKRO1;

A_K - идентификатор получателя информации, где: A - идентификатор получателя, которому направляется файл обмена, K - идентификатор конечного получателя, для которого предназначена информация из данного файла обмена <1>. Каждый из идентификаторов (A и K) имеет вид для налоговых органов - четырехразрядный код (код налогового органа в соответствии с классификатором "Система обозначения налоговых органов" (СОНО);

<1> Передача файла от отправителя к конечному получателю (К) может осуществляться в несколько этапов через другие налоговые органы, осуществляющие передачу файла на промежуточных этапах, которые обозначаются идентификатором А. В случае передачи файла от отправителя к конечному получателю при отсутствии налоговых органов, осуществляющих передачу на промежуточных этапах, значения идентификаторов А и К совпадают.

О - идентификатор отправителя информации, имеет вид:

для организаций - девятнадцатиразрядный код (идентификационный номер налогоплательщика (далее - ИНН) и код причины постановки на учет (далее - КПП) организации (обособленного подразделения);

для физических лиц - двенадцатиразрядный код (ИНН физического лица, при наличии. При отсутствии ИНН - последовательность из двенадцати нулей).

GGGG - год формирования передаваемого файла, MM - месяц, DD - день;

N - идентификационный номер файла. (Длина - от 1 до 36 знаков. Идентификационный номер файла должен обеспечивать уникальность файла).

Расширение имени файла - xml. Расширение имени файла может указываться как строчными, так и прописными буквами.

Параметры первой строки файла обмена

Первая строка XML файла должна иметь следующий вид:

<?xml version ="1.0" encoding ="windows-1251"?>

Имя файла, содержащего XMLсхему файла обмена, должно иметь следующий вид:

NO_BOKRO1_1_088_00_05_03_xx, где хх - номер версии схемы.

Расширение имени файла - xsd.

XML схема файла обмена приводится отдельным файлом и размещается на сайте Федеральной налоговой службы.

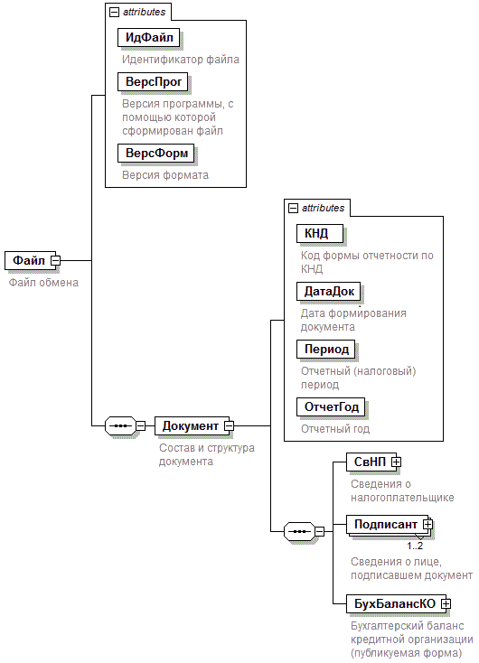
4. Логическая модель файла обмена представлена в виде диаграммы структуры файла обмена на рисунке 1 настоящего формата. Элементами логической модели файла обмена являются элементы и атрибуты XML файла. Перечень структурных элементов логической модели файла обмена и сведения о них приведены в таблицах 4.1 - 4.13 настоящего формата.

Для каждого структурного элемента логической модели файла обмена приводятся следующие сведения:

наименование элемента. Приводится полное наименование элемента <1>;

<1> В строке таблицы могут быть описаны несколько элементов, наименования которых разделены символом "|". Такая форма записи применяется в случае наличия в файле обмена только одного элемента из описанных в этой строке.

сокращенное наименование (код) элемента. Приводится сокращенное наименование элемента. Синтаксис сокращенного наименования должен удовлетворять спецификации XML;

признак типа элемента. Может принимать следующие значения: "С" - сложный элемент логической модели (содержит вложенные элементы), "П" - простой элемент логической модели, реализованный в виде элемента XML файла, "А" - простой элемент логической модели, реализованный в виде атрибута элемента XML файла. Простой элемент логической модели не содержит вложенные элементы;

формат элемента. Формат элемента представляется следующими условными обозначениями: Т - символьная строка; N - числовое значение (целое или дробное).

Формат символьной строки указывается в виде Т(n-к) или T(=к), где: n - минимальное количество знаков, к - максимальное количество знаков, символ "-" - разделитель, символ "=" означает фиксированное количество знаков в строке. В случае, если минимальное количество знаков равно 0, формат имеет вид Т(0-к). В случае, если максимальное количество знаков неограничено, формат имеет вид Т(n-).

Формат числового значения указывается в виде N(m.к), где: m - максимальное количество знаков в числе, включая знак (для отрицательного числа), целую и дробную часть числа без разделяющей десятичной точки, k - максимальное число знаков дробной части числа. Если число знаков дробной части числа равно 0 (то есть число целое), то формат числового значения имеет вид N(m).

Для простых элементов, являющихся базовыми в XML (определенными в сети Интернет по электронному адресу: http://www.w3.org/TR/xmlschema-0), например, элемент с типом "date", поле "Формат элемента" не заполняется. Для таких элементов в поле "Дополнительная информация" указывается тип базового элемента;

признак обязательности элемента определяет обязательность присутствия элемента (совокупности наименования элемента и его значения) в файле обмена. Признак обязательности элемента может принимать следующие значения: "О" - наличие элемента в файле обмена обязательно; "Н" - присутствие элемента в файле обмена необязательно, то есть элемент может отсутствовать. Если элемент принимает ограниченный перечень значений (по классификатору, кодовому словарю и тому подобному), то признак обязательности элемента дополняется символом "К". Например, "ОК". В случае если количество реализаций элемента может быть более одной, то признак обязательности элемента дополняется символом "М". Например, "НМ" или "ОКМ".

К вышеперечисленным признакам обязательности элемента может добавляться значение "У" в случае описания в XML схеме условий, предъявляемых к элементу в файле обмена, описанных в графе "Дополнительная информация". Например, "НУ" или "ОКУ";

дополнительная информация содержит, при необходимости, требования к элементу файла обмена, не указанные ранее. Для сложных элементов указывается ссылка на таблицу, в которой описывается состав данного элемента. Для элементов, принимающих ограниченный перечень значений из классификатора (кодового словаря и тому подобного), указывается соответствующее наименование классификатора (кодового словаря и тому подобного) или приводится перечень возможных значений. Для классификатора (кодового словаря и тому подобного) может указываться ссылка на его местонахождение. Для элементов, использующих пользовательский тип данных, указывается наименование типового элемента.

Рисунок 1. Диаграмма структуры файла обмена

Таблица 4.1

Файл обмена (Файл)

Наименование элемента Сокращенное наименование (код) элемента Признак типа элемента Формат элемента Признак обязательности элемента Дополнительная информация
Идентификатор файла ИдФайл A T(1-255) ОУ Содержит (повторяет) имя сформированного файла (без расширения)
Версия программы, с помощью которой сформирован файл ВерсПрог A T(1-40) О  
Версия формата ВерсФорм A T(1-5) О Принимает значение: 5.03
Состав и структура документа Документ С   О Состав элемента представлен в таблице 4.2

Таблица 4.2

Состав и структура документа (Документ)

Наименование элемента Сокращенное наименование (код) элемента Признак типа элемента Формат элемента Признак обязательности элемента Дополнительная информация
Код формы отчетности по КНД КНД A T(=7) ОК Типовой элемент <КНДТип>.
Принимает значение: 0409806
Дата формирования документа ДатаДок A T(=10) О Типовой элемент <ДатаТип>.
Дата в формате ДД.ММ.ГГГГ
Отчетный (налоговый) период Период A T(=2) ОК Принимает значение:
34 - год |
90 - год при реорганизации (ликвидации) организации
Отчетный год ОтчетГод A О Типовой элемент <xs:gYear>.
Год в формате ГГГГ
Сведения о налогоплательщике СвНП С О Состав элемента представлен в таблице 4.3
Сведения о лице, подписавшем документ Подписант С ОМ Состав элемента представлен в таблице 4.5.
Признак множественности элемента может принимать значение от 1 до 2
Бухгалтерский баланс кредитной организации (публикуемая форма) БухБалансКО С О Состав элемента представлен в таблице 4.6

Таблица 4.3

Сведения о налогоплательщике (СвНП)

Наименование элемента Сокращенное наименование (код) элемента Признак типа элемента Формат элемента Признак обязательности элемента Дополнительная информация
Код территории по ОКАТО ОКАТО A T(=11) ОК Типовой элемент <ОКАТОТип>.
Принимает значение в соответствии с Общероссийским классификатором объектов административно-территориального деления
Код кредитной организации (филиала) по ОКПО ОКПО A T(8-10) НК Типовой элемент <ОКПОТип>.
Значение выбирается в соответствии с общероссийским классификатором предприятий и организаций
Основной государственный регистрационный номер кредитной организации (филиала) ОГРН A T(=13) Н Типовой элемент <ОГРНТип>
Регистрационный номер (/порядковый номер) кредитной организации (филиала) РегНомКО A T(1-9) Н
БИК кредитной организации (филиала) БИК A T(=9) Н Типовой элемент <БИКТип>
Налогоплательщик - юридическое лицо НПЮЛ С О Состав элемента представлен в таблице 4.4

Таблица 4.4

Налогоплательщик - юридическое лицо (НПЮЛ)

Наименование элемента Сокращенное наименование (код) элемента Признак типа элемента Формат элемента Признак обязательности элемента Дополнительная информация
Полное наименование организации НаимОрг A T(1-1000) О
Сокращенное наименование организации НаимОргКр A T(1-255) Н
ИНН организации ИННЮЛ A T(=10) О Типовой элемент <ИННЮЛТип>
КПП КПП A T(=9) О Типовой элемент <КППТип>
Почтовый адрес АдрРФ С О Типовой элемент <АдрРФТип>.
Состав элемента представлен в таблице 4.12

Таблица 4.5

Сведения о лице, подписавшем документ (Подписант)

Наименование элемента Сокращенное наименование (код) элемента Признак типа элемента Формат элемента Признак обязательности элемента Дополнительная информация
Признак лица, подписавшего документ ПрПодп A T(=1) ОК Принимает значение:
3 - руководитель |
4 - главный бухгалтер
Фамилия, имя, отчество ФИО С О Типовой элемент <ФИОТип>.
Состав элемента представлен в таблице 4.13

Таблица 4.6

Бухгалтерский баланс кредитной организации (публикуемая форма) (БухБалансКО)

Наименование элемента Сокращенное наименование (код) элемента Признак типа элемента Формат элемента Признак обязательности элемента Дополнительная информация
Код по ОКЕИ ОКЕИ A T(=3) ОК Типовой элемент <ОКЕИТип>.
Принимает значение: 384 - тысяча рублей
Активы Актив С О Состав элемента представлен в таблице 4.7
Пассивы Пассив С О Состав элемента представлен в таблице 4.8
Источники собственных средств ИстСбстСр С Н Состав элемента представлен в таблице 4.9
Внебалансовые обязательства ВнеБалОбяз С Н Состав элемента представлен в таблице 4.10
Пояснения Пояснения П T(1-2000) Н

Таблица 4.7

Активы (Актив)

Наименование элемента Сокращенное наименование (код) элемента Признак типа элемента Формат элемента Признак обязательности элемента Дополнительная информация
Номер соответствующего пояснения Пояснения A T(1-4) Н
Всего активов на отчетную дату АктивОтчВс A N(12) О
Всего активов на начало отчетного года АктОтчВсНач A N(12) Н
Денежные средства ДенСред С Н Типовой элемент <ДанСтат>.
Состав элемента представлен в таблице 4.11
Средства кредитных организаций в Центральном банке Российской Федерации СредКОЦБ С Н Типовой элемент <ДанСтат>.
Состав элемента представлен в таблице 4.11
Обязательные резервы ОбязРез С Н Типовой элемент <ДанСтат>.
Состав элемента представлен в таблице 4.11
Средства в кредитных организациях СредКОКО С Н Типовой элемент <ДанСтат>.
Состав элемента представлен в таблице 4.11
Финансовые активы, оцениваемые по справедливой стоимости через прибыль или убыток ВложЦБСт С Н Типовой элемент <ДанСтат>.
Состав элемента представлен в таблице 4.11
Чистая ссудная задолженность СсудДолг С Н Типовой элемент <ДанСтат>.
Состав элемента представлен в таблице 4.11
Чистые вложения в ценные бумаги и другие финансовые активы, имеющиеся в наличии для продажи ВложЦБПр С Н Типовой элемент <ДанСтат>.
Состав элемента представлен в таблице 4.11
Инвестиции в дочерние и зависимые организации ИнвестДЗОрг С Н Типовой элемент <ДанСтат>.
Состав элемента представлен в таблице 4.11
Чистые вложения в ценные бумаги, удерживаемые до погашения ВложЦБПг С Н Типовой элемент <ДанСтат>.
Состав элемента представлен в таблице 4.11
Требование по текущему налогу на прибыль ТребТНалПриб С Н Типовой элемент <ДанСтат>.
Состав элемента представлен в таблице 4.11
Отложенный налоговый актив ОтлНалАктив С Н Типовой элемент <ДанСтат>.
Состав элемента представлен в таблице 4.11
Основные средства, нематериальные активы и материальные запасы ОснСред С Н Типовой элемент <ДанСтат>.
Состав элемента представлен в таблице 4.11
Прочие активы АктивПроч С Н Типовой элемент <ДанСтат>.
Состав элемента представлен в таблице 4.11

Таблица 4.8

Пассивы (Пассив)

Наименование элемента Сокращенное наименование (код) элемента Признак типа элемента Формат элемента Признак обязательности элемента Дополнительная информация
Номер соответствующего пояснения Пояснения A T(1-4) Н
Всего обязательств на отчетную дату ОбязОтчВс A N(12) О
Всего обязательств на начало отчетного года ОбязОтчВсНач A N(12) Н
Кредиты, депозиты и прочие средства Центрального банка Российской Федерации КредДепЦБ С Н Типовой элемент <ДанСтат>.
Состав элемента представлен в таблице 4.11
Средства кредитных организаций СредКО С Н Типовой элемент <ДанСтат>.
Состав элемента представлен в таблице 4.11
Средства клиентов, не являющихся кредитными организациями СредНеКО С Н Типовой элемент <ДанСтат>.
Состав элемента представлен в таблице 4.11
Вклады (средства) физических лиц, в том числе индивидуальных предпринимателей ВкладФЛ С Н Типовой элемент <ДанСтат>.
Состав элемента представлен в таблице 4.11
Финансовые обязательства, оцениваемые по справедливой стоимости через прибыль или убыток ФинОбязСт С Н Типовой элемент <ДанСтат>.
Состав элемента представлен в таблице 4.11
Выпущенные долговые обязательства ВыпДолгОбяз С Н Типовой элемент <ДанСтат>.
Состав элемента представлен в таблице 4.11
Обязательство по текущему налогу на прибыль ОбязТНалПриб С Н Типовой элемент <ДанСтат>.
Состав элемента представлен в таблице 4.11
Отложенное налоговое обязательство ОтлНалОбяз С Н Типовой элемент <ДанСтат>.
Состав элемента представлен в таблице 4.11
Прочие обязательства ОбязПроч С Н Типовой элемент <ДанСтат>.
Состав элемента представлен в таблице 4.11
Резервы на возможные потери по условным обязательствам кредитного характера, прочим возможным потерям и операциям с резидентами офшорных зон РезервПотер С Н Типовой элемент <ДанСтат>.
Состав элемента представлен в таблице 4.11

Таблица 4.9

Источники собственных средств (ИстСбстСр)

Наименование элемента Сокращенное наименование (код) элемента Признак типа элемента Формат элемента Признак обязательности элемента Дополнительная информация
Номер соответствующего пояснения Пояснения A T(1-4) Н
Всего источников собственных средств на отчетную дату ИстССОтчВс A N(12) О
Всего источников собственных средств на начало отчетного года ИстССОтчВсНач A N(12) Н
Средства акционеров (участников) СредАкцнр С Н Типовой элемент <ДанСтат>.
Состав элемента представлен в таблице 4.11
Собственные акции (доли), выкупленные у акционеров (участников) СобствАкц С Н Типовой элемент <ДанСтат>.
Состав элемента представлен в таблице 4.11
Эмиссионный доход ДохЭмис С Н Типовой элемент <ДанСтат>.
Состав элемента представлен в таблице 4.11
Резервный фонд РезФонд С Н Типовой элемент <ДанСтат>.
Состав элемента представлен в таблице 4.11
Переоценка по справедливой стоимости ценных бумаг, имеющихся в наличии для продажи, уменьшенная на отложенное налоговое обязательство (увеличенная на отложенный налоговый актив) ПрцЦенБум С Н Типовой элемент <ДанСтат>.
Состав элемента представлен в таблице 4.11
Переоценка основных средств, уменьшенная на отложенное налоговое обязательство ПрцОснКап С Н Типовой элемент <ДанСтат>.
Состав элемента представлен в таблице 4.11
Нераспределенная прибыль (непокрытые убытки) прошлых лет НераспПрибПр С Н Типовой элемент <ДанСтат>.
Состав элемента представлен в таблице 4.11
Неиспользованная прибыль (убыток) за отчетный период НеиспПрибОтч С Н Типовой элемент <ДанСтат>.
Состав элемента представлен в таблице 4.11

Таблица 4.10

Внебалансовые обязательства (ВнеБалОбяз)

Наименование элемента Сокращенное наименование (код) элемента Признак типа элемента Формат элемента Признак обязательности элемента Дополнительная информация
Безотзывные обязательства кредитной организации БОтзывОбяз С Н Типовой элемент <ДанСтат>.
Состав элемента представлен в таблице 4.11
Выданные кредитной организацией гарантии и поручительства ВыдГарант С Н Типовой элемент <ДанСтат>.
Состав элемента представлен в таблице 4.11
Условные обязательства некредитного характера УслОбНеКр С Н Типовой элемент <ДанСтат>.
Состав элемента представлен в таблице 4.11

Таблица 4.11

Данные по статье (ДанСтат)

Наименование элемента Сокращенное наименование (код) элемента Признак типа элемента Формат элемента Признак обязательности элемента Дополнительная информация
Номер соответствующего пояснения Пояснения A T(1-4) Н
Данные на отчетную дату СумОтч A N(12) О
Данные на начало отчетного года СумОтчНач A N(12) Н

Таблица 4.12

Адрес в Российской Федерации (АдрРФТип)

Наименование элемента Сокращенное наименование (код) элемента Признак типа элемента Формат элемента Признак обязательности элемента Дополнительная информация
Индекс Индекс A T(=6) Н
Код региона КодРегион A T(=2) ОК Типовой элемент <ССРФТип>.
Принимает значения в соответствии со справочником "Коды субъектов Российской Федерации"
Район Район A T(1-50) Н
Город Город A T(1-50) Н
Населенный пункт НаселПункт A T(1-50) Н
Улица Улица A T(1-50) Н
Дом Дом A T(1-20) Н
Корпус Корпус A T(1-20) Н
Квартира Кварт A T(1-20) Н

Таблица 4.13

Фамилия, имя, отчество (ФИОТип)

Наименование элемента Сокращенное наименование (код) элемента Признак типа элемента Формат элемента Признак обязательности элемента Дополнительная информация
Фамилия Фамилия A T(1-60) О
Имя Имя A T(1-60) О
Отчество Отчество A T(1-60) Н

Приложение N 2

УТВЕРЖДЕН
приказом ФНС России
от "___"__________2016 г.
N_______________

ФОРМАТ ПРЕДСТАВЛЕНИЯ ОТЧЕТА О ФИНАНСОВЫХ РЕЗУЛЬТАТАХ КРЕДИТНОЙ ОРГАНИЗАЦИИ (ПУБЛИКУЕМОЙ ФОРМЫ) В ЭЛЕКТРОННОЙ ФОРМЕ

I. ОБЩИЕ СВЕДЕНИЯ

1. Настоящий формат описывает требования к XML файлам (далее - файлам обмена) передачи в электронной форме отчета о финансовых результатах кредитной организации (публикуемой формы) в налоговые органы.

2. Настоящий формат (часть LXXXIX, версия 5.03) разработан в соответствии с Указанием ЦБР от 12.11.2009 N 2332-У "О перечне, формах и порядке составления и представления форм отчетности кредитных организаций в Центральный банк Российской Федерации" (зарегистрированным в Минюсте России 16.12.2009 N 15615).

II. ОПИСАНИЕ ФАЙЛА ОБМЕНА

3. Имя файла обмена должно иметь следующий вид:

R_Т_A_K_О_GGGGMMDD_N, где:

R_Т - префикс, принимающий значение NO_BOKRO2;

A_K - идентификатор получателя информации, где: A - идентификатор получателя, которому направляется файл обмена, K - идентификатор конечного получателя, для которого предназначена информация из данного файла обмена <1>. Каждый из идентификаторов (A и K) имеет вид для налоговых органов - четырехразрядный код (код налогового органа в соответствии с классификатором "Система обозначения налоговых органов" (СОНО);

<1> Передача файла от отправителя к конечному получателю (К) может осуществляться в несколько этапов через другие налоговые органы, осуществляющие передачу файла на промежуточных этапах, которые обозначаются идентификатором А. В случае передачи файла от отправителя к конечному получателю при отсутствии налоговых органов, осуществляющих передачу на промежуточных этапах, значения идентификаторов А и К совпадают.

О - идентификатор отправителя информации, имеет вид:

для организаций - девятнадцатиразрядный код (идентификационный номер налогоплательщика (далее - ИНН) и код причины постановки на учет (далее - КПП) организации (обособленного подразделения);

для физических лиц - двенадцатиразрядный код (ИНН физического лица, при наличии. При отсутствии ИНН - последовательность из двенадцати нулей).

GGGG - год формирования передаваемого файла, MM - месяц, DD - день;

N - идентификационный номер файла. (Длина - от 1 до 36 знаков. Идентификационный номер файла должен обеспечивать уникальность файла).

Расширение имени файла - xml. Расширение имени файла может указываться как строчными, так и прописными буквами.

Параметры первой строки файла обмена

Первая строка XML файла должна иметь следующий вид:

<?xml version ="1.0" encoding ="windows-1251"?>

Имя файла, содержащего XML схему файла обмена, должно иметь следующий вид:

NO_BOKRO2_1_089_00_05_03_xx , где хх - номер версии схемы.

Расширение имени файла - xsd.

XML схема файла обмена приводится отдельным файлом и размещается на сайте Федеральной налоговой службы.

4. Логическая модель файла обмена представлена в виде диаграммы структуры файла обмена на рисунке 1 настоящего формата. Элементами логической модели файла обмена являются элементы и атрибуты XML файла. Перечень структурных элементов логической модели файла обмена и сведения о них приведены в таблицах 4.1 - 4.13 настоящего формата.

Для каждого структурного элемента логической модели файла обмена приводятся следующие сведения:

наименование элемента. Приводится полное наименование элемента <1>;

<1> В строке таблицы могут быть описаны несколько элементов, наименования которых разделены символом "|". Такая форма записи применяется в случае наличия в файле обмена только одного элемента из описанных в этой строке.

сокращенное наименование (код) элемента. Приводится сокращенное наименование элемента. Синтаксис сокращенного наименования должен удовлетворять спецификации XML;

признак типа элемента. Может принимать следующие значения: "С" - сложный элемент логической модели (содержит вложенные элементы), "П" - простой элемент логической модели, реализованный в виде элемента XML файла, "А" - простой элемент логической модели, реализованный в виде атрибута элемента XML файла. Простой элемент логической модели не содержит вложенные элементы;

формат элемента. Формат элемента представляется следующими условными обозначениями: Т - символьная строка; N - числовое значение (целое или дробное).

Формат символьной строки указывается в виде Т(n-к) или T(=к), где: n - минимальное количество знаков, к - максимальное количество знаков, символ "-" - разделитель, символ "=" означает фиксированное количество знаков в строке. В случае, если минимальное количество знаков равно 0, формат имеет вид Т(0-к). В случае, если максимальное количество знаков неограничено, формат имеет вид Т(n-).

Формат числового значения указывается в виде N(m.к), где: m - максимальное количество знаков в числе, включая знак (для отрицательного числа), целую и дробную часть числа без разделяющей десятичной точки, k - максимальное число знаков дробной части числа. Если число знаков дробной части числа равно 0 (то есть число целое), то формат числового значения имеет вид N(m).

Для простыхэлементов, являющихся базовыми в XML (определенными в сети Интернет по электронному адресу: http://www.w3.org/TR/xmlschema-0), например, элемент с типом "date", поле "Формат элемента" не заполняется. Для таких элементов в поле "Дополнительная информация" указывается тип базового элемента;

признак обязательности элемента определяет обязательность присутствия элемента (совокупности наименования элемента и его значения) в файле обмена. Признак обязательности элемента может принимать следующие значения: "О" - наличие элемента в файле обмена обязательно; "Н" - присутствие элемента в файле обмена необязательно, то есть элемент может отсутствовать. Если элемент принимает ограниченный перечень значений (по классификатору, кодовому словарю и тому подобному), то признак обязательности элемента дополняется символом "К". Например, "ОК". В случае если количество реализаций элемента может быть более одной, то признак обязательности элемента дополняется символом "М". Например, "НМ" или "ОКМ".

К вышеперечисленным признакам обязательности элемента может добавляться значение "У" в случае описания в XML схеме условий, предъявляемых к элементу в файле обмена, описанных в графе "Дополнительная информация". Например, "НУ" или "ОКУ";

дополнительная информация содержит, при необходимости, требования к элементу файла обмена, не указанные ранее. Для сложных элементов указывается ссылка на таблицу, в которой описывается состав данного элемента. Для элементов, принимающих ограниченный перечень значений из классификатора (кодового словаря и тому подобного), указывается соответствующее наименование классификатора (кодового словаря и тому подобного) или приводится перечень возможных значений. Для классификатора (кодового словаря и тому подобного) может указываться ссылка на его местонахождение. Для элементов, использующих пользовательский тип данных, указывается наименование типового элемента.

Рисунок 1. Диаграмма структуры файла обмена

Таблица 4.1

Файл обмена (Файл)

Наименование элемента Сокращенное наименование (код) элемента Признак типа элемента Формат элемента Признак обязательности элемента Дополнительная информация
Идентификатор файла ИдФайл A T(1-255) ОУ Содержит (повторяет) имя сформированного файла (без расширения)
Версия программы, с помощью которой сформирован файл ВерсПрог A T(1-40) О
Версия формата ВерсФорм A T(1-5) О Принимает значение: 5.03
Состав и структура документа Документ С О Состав элемента представлен в таблице 4.2

Таблица 4.2

Состав и структура документа (Документ)

Наименование элемента Сокращенное наименование (код) элемента Признак типа элемента Формат элемента Признак обязательности элемента Дополнительная информация
Код формы отчетности по КНД КНД A T(=7) ОК Типовой элемент <КНДТип>.
Принимает значение: 0409807
Дата формирования документа ДатаДок A T(=10) О Типовой элемент <ДатаТип>.
Дата в формате ДД.ММ.ГГГГ
Отчетный (налоговый) период Период A T(=2) ОК Принимает значение:
34 - год |
90 - год при реорганизации (ликвидации) организации
Отчетный год ОтчетГод A О Типовой элемент <xs:gYear>.
Год в формате ГГГГ
Сведения о налогоплательщике СвНП С О Состав элемента представлен в таблице 4.3
Сведения о лице, подписавшем документ Подписант С ОМ Состав элемента представлен в таблице 4.5.
Признак множественности элемента может принимать значение от 1 до 2
Отчет о финансовых результатах кредитной организации (публикуемая форма) ФинРезКО С О Состав элемента представлен в таблице 4.6

Таблица 4.3

Сведения о налогоплательщике (СвНП)

Наименование элемента Сокращенное наименование (код) элемента Признак типа элемента Формат элемента Признак обязательности элемента Дополнительная информация
Код территории по ОКАТО ОКАТО A T(=11) ОК Типовой элемент <ОКАТОТип>.
Принимает значение в соответствии с Общероссийским классификатором объектов административно-территориального деления
Код кредитной организации (филиала) по ОКПО ОКПО A T(8-10) НК Типовой элемент <ОКПОТип>.
Значение выбирается в соответствии с общероссийским классификатором предприятий и организаций
Основной государственный регистрационный номер кредитной организации (филиала) ОГРН A T(=13) Н Типовой элемент <ОГРНТип>
Регистрационный номер (/порядковый номер) кредитной организации (филиала) РегНомКО A T(1-9) Н
БИК кредитной организации (филиала) БИК A T(=9) Н Типовой элемент <БИКТип>
Налогоплательщик - юридическое лицо НПЮЛ С О Состав элемента представлен в таблице 4.4

Таблица 4.4

Налогоплательщик - юридическое лицо (НПЮЛ)

Наименование элемента Сокращенное наименование (код) элемента Признак типа элемента Формат элемента Признак обязательности элемента Дополнительная информация
Полное наименование организации НаимОрг A T(1-1000) О
Сокращенное наименование организации НаимОргКр A T(1-255) Н
ИНН организации ИННЮЛ A T(=10) О Типовой элемент <ИННЮЛТип>
КПП КПП A T(=9) О Типовой элемент <КППТип>
Почтовый адрес АдрРФ С О Типовой элемент <АдрРФТип>.
Состав элемента представлен в таблице 4.12

Таблица 4.5

Сведения о лице, подписавшем документ (Подписант)

Наименование элемента Сокращенное наименование (код) элемента Признак типа элемента Формат элемента Признак обязательности элемента Дополнительная информация
Признак лица, подписавшего документ ПрПодп A T(=1) ОК Принимает значение:
3 - руководитель |
4 - главный бухгалтер
Фамилия, имя, отчество ФИО С О Типовой элемент <ФИОТип>.
Состав элемента представлен в таблице 4.13

Таблица 4.6

Отчет о финансовых результатах кредитной организации (публикуемая форма) (ФинРезКО)

Наименование элемента Сокращенное наименование (код) элемента Признак типа элемента Формат элемента Признак обязательности элемента Дополнительная информация
Код по ОКЕИ ОКЕИ A T(=3) ОК Типовой элемент <ОКЕИТип>.
Принимает значение: 384 - тысяча рублей
Процентные доходы ДохПроц С Н Состав элемента представлен в таблице 4.7
Процентные расходы РасхПроц С Н Состав элемента представлен в таблице 4.8
Чистые процентные доходы (отрицательная процентная маржа) ДохПроцЧист С Н Типовой элемент <ДанСтат>.
Состав элемента представлен в таблице 4.11
Изменение резерва на возможные потери по ссудам, ссудной и приравненной к ней задолженности, средствам, размещенным на корреспондентских счетах, а также начисленным процентным доходам ИзмРезПотер С Н Состав элемента представлен в таблице 4.9
Чистые процентные доходы (отрицательная процентная маржа) после создания резерва на возможные потери ДохПроцЧистРез С Н Типовой элемент <ДанСтат>.
Состав элемента представлен в таблице 4.11
Чистые доходы от операций с финансовыми активами, оцениваемыми по справедливой стоимости через прибыль или убыток ДохЧистЦБСт С Н Типовой элемент <ДанСтат>.
Состав элемента представлен в таблице 4.11
Чистые доходы от операций с ценными бумагами, имеющимися в наличии для продажи ДохЧистЦБПрод С Н Типовой элемент <ДанСтат>.
Состав элемента представлен в таблице 4.11
Чистые доходы от операций с ценными бумагами, удерживаемыми до погашения ДохЧистЦБПгш С Н Типовой элемент <ДанСтат>.
Состав элемента представлен в таблице 4.11
Чистые доходы от операций с иностранной валютой ДохЧистОпВалют С Н Типовой элемент <ДанСтат>.
Состав элемента представлен в таблице 4.11
Чистые доходы от переоценки иностранной валюты ДохЧистПрцВалют С Н Типовой элемент <ДанСтат>.
Состав элемента представлен в таблице 4.11
Доходы от участия в капитале других юридических лиц ДохКапДрЮЛ С Н Типовой элемент <ДанСтат>.
Состав элемента представлен в таблице 4.11
Комиссионные доходы ДохКомис С Н Типовой элемент <ДанСтат>.
Состав элемента представлен в таблице 4.11
Комиссионные расходы РасхКомис С Н Типовой элемент <ДанСтат>.
Состав элемента представлен в таблице 4.11
Изменение резерва на возможные потери по ценным бумагам, имеющимся в наличии для продажи ИзмРезЦБПрод С Н Типовой элемент <ДанСтат>.
Состав элемента представлен в таблице 4.11
Изменение резерва на возможные потери по ценным бумагам, удерживаемым до погашения ИзмРезЦБПгш С Н Типовой элемент <ДанСтат>.
Состав элемента представлен в таблице 4.11
Изменение резерва по прочим потерям ИзмРезПотерПр С Н Типовой элемент <ДанСтат>.
Состав элемента представлен в таблице 4.11
Прочие операционные доходы ДохОперПр С Н Типовой элемент <ДанСтат>.
Состав элемента представлен в таблице 4.11
Чистые доходы (расходы) ДохРасхЧист С Н Типовой элемент <ДанСтат>.
Состав элемента представлен в таблице 4.11
Операционные расходы РасхОпер С Н Типовой элемент <ДанСтат>.
Состав элемента представлен в таблице 4.11
Прибыль (убыток) до налогообложения ПрибУбДоНал С Н Типовой элемент <ДанСтат>.
Состав элемента представлен в таблице 4.11
Возмещение (расход) по налогам ВозмРасхНал С Н Типовой элемент <ДанСтат>.
Состав элемента представлен в таблице 4.11
Прибыль (убыток) после налогообложения ПрибУбПосНал С Н Типовой элемент <ДанСтат>.
Состав элемента представлен в таблице 4.11
Выплаты из прибыли после налогообложения ВыплПосНал С Н Состав элемента представлен в таблице 4.10
Неиспользованная прибыль (убыток) за отчетный период НеИспПрибОтч С Н Типовой элемент <ДанСтат>.
Состав элемента представлен в таблице 4.11
Пояснения Пояснения П T(1-2000) Н

Таблица 4.7

Процентные доходы (ДохПроц)

Наименование элемента Сокращенное наименование (код) элемента Признак типа элемента Формат элемента Признак обязательности элемента Дополнительная информация
Номер соответствующего пояснения Пояснения A T(1-4) Н
Процентные доходы, всего за отчетный период ДохПроцВс A N(12) О
Процентные доходы, всего за соответствующий период прошлого года ДохПроцВсПр A N(12) Н
От размещения средств в кредитных организациях РазмСредКО С Н Типовой элемент <ДанСтат>.
Состав элемента представлен в таблице 4.11
От ссуд, предоставленных клиентам, не являющимся кредитными организациями СсудНКО С Н Типовой элемент <ДанСтат>.
Состав элемента представлен в таблице 4.11
От оказания услуг по финансовой аренде (лизингу) УслФинАр С Н Типовой элемент <ДанСтат>.
Состав элемента представлен в таблице 4.11
От вложений в ценные бумаги ВложЦенБум С Н Типовой элемент <ДанСтат>.
Состав элемента представлен в таблице 4.11

Таблица 4.8

Процентные расходы (РасхПроц)

Наименование элемента Сокращенное наименование (код) элемента Признак типа элемента Формат элемента Признак обязательности элемента Дополнительная информация
Номер соответствующего пояснения Пояснения A T(1-4) Н
Процентные расходы, всего за отчетный период РасхПроцВс A N(12) О
Процентные расходы, всего за соответствующий период прошлого года РасхПроцВсПр A N(12) Н
По привлеченным средствам кредитных организаций ПривСредКО С Н Типовой элемент <ДанСтат>.
Состав элемента представлен в таблице 4.11
По привлеченным средствам клиентов, не являющихся кредитными организациями ПривСредНКО С Н Типовой элемент <ДанСтат>.
Состав элемента представлен в таблице 4.11
По выпущенным долговым обязательствам ВыпДолгОбяз С Н Типовой элемент <ДанСтат>.
Состав элемента представлен в таблице 4.11

Таблица 4.9

Изменение резерва на возможные потери по ссудам, ссудной и приравненной к ней задолженности, средствам, размещенным на корреспондентских счетах, а также начисленным процентным доходам (ИзмРезПотер)

Наименование элемента Сокращенное наименование (код) элемента Признак типа элемента Формат элемента Признак обязательности элемента Дополнительная информация
Номер соответствующего пояснения Пояснения A T(1-4) Н
Изменение резерва на возможные потери по ссудам, ссудной и приравненной к ней задолженности, средствам, размещенным на корреспондентских счетах, а также начисленным процентным доходам, всего за отчетный период ИзмРезПотерВс A N(12) О
Изменение резерва на возможные потери по ссудам, ссудной и приравненной к ней задолженности, средствам, размещенным на корреспондентских счетах, а также начисленным процентным доходам, всего за соответствующий период прошлого года ИзмРезПотерВсПр A N(12) Н
Изменение резерва на возможные потери по начисленным процентным доходам ИзмРезПроцДох С Н Типовой элемент <ДанСтат>.
Состав элемента представлен в таблице 4.11

Таблица 4.10

Выплаты из прибыли после налогообложения (ВыплПосНал)

Наименование элемента Сокращенное наименование (код) элемента Признак типа элемента Формат элемента Признак обязательности элемента Дополнительная информация
Номер соответствующего пояснения Пояснения A T(1-4) Н
Выплаты из прибыли после налогообложения, всего за отчетный период ВыплПосНалВс A N(12) О
Выплаты из прибыли после налогообложения, всего за соответствующий период прошлого года ВыплПосНалВсПр A N(12) Н
Распределение между акционерами (участниками) в виде дивидендов РаспрДивАкц С Н Типовой элемент <ДанСтат>.
Состав элемента представлен в таблице 4.11
Отчисления на формирование и пополнение резервного фонда ОтчФормРез С Н Типовой элемент <ДанСтат>.
Состав элемента представлен в таблице 4.11

Таблица 4.11

Данные по статье (ДанСтат)

Наименование элемента Сокращенное наименование (код) элемента Признак типа элемента Формат элемента Признак обязательности элемента Дополнительная информация
Номер соответствующего пояснения Пояснения A T(1-4) Н
Данные за отчетный период СумОтч A N(12) О
Данные за соответствующий период прошлого года СумОтчПр A N(12) Н

Таблица 4.12

Адрес в Российской Федерации (АдрРФТип)

Наименование элемента Сокращенное наименование (код) элемента Признак типа элемента Формат элемента Признак обязательности элемента Дополнительная информация
Индекс Индекс A T(=6) Н
Код региона КодРегион A T(=2) ОК Типовой элемент <ССРФТип>.
Принимает значения в соответствии со справочником "Коды субъектов Российской Федерации"
Район Район A T(1-50) Н
Город Город A T(1-50) Н
Населенный пункт НаселПункт A T(1-50) Н
Улица Улица A T(1-50) Н
Дом Дом A T(1-20) Н
Корпус Корпус A T(1-20) Н
Квартира Кварт A T(1-20) Н

Таблица 4.13

Фамилия, имя, отчество (ФИОТип)

Наименование элемента Сокращенное наименование (код) элемента Признак типа элемента Формат элемента Признак обязательности элемента Дополнительная информация
Фамилия Фамилия A T(1-60) О
Имя Имя A T(1-60) О
Отчество Отчество A T(1-60) Н

Приложение N 3

УТВЕРЖДЕН
приказом ФНС России
от "___"__________2016 г.
N_______________

ФОРМАТ ПРЕДСТАВЛЕНИЯ ОТЧЕТА О ДВИЖЕНИИ ДЕНЕЖНЫХ СРЕДСТВ КРЕДИТНОЙ ОРГАНИЗАЦИИ (ПУБЛИКУЕМОЙ ФОРМЫ) В ЭЛЕКТРОННОЙ ФОРМЕ

I. ОБЩИЕ СВЕДЕНИЯ

1. Настоящий формат описывает требования к XML файлам (далее - файлам обмена) передачи в электронной форме отчета о движении денежных средств кредитной организации (публикуемой формы) в налоговые органы.

2. Настоящий формат (часть C, версия 5.03) разработан в соответствии с Указанием ЦБР от 12.11.2009 N 2332-У "О перечне, формах и порядке составления и представления форм отчетности кредитных организаций в Центральный банк Российской Федерации" (зарегистрированным в Минюсте России 16.12.2009 N 15615).

II. ОПИСАНИЕ ФАЙЛА ОБМЕНА

3. Имя файла обмена должно иметь следующий вид:

R_Т_A_K_О_GGGGMMDD_N, где:

R_Т - префикс, принимающий значение NO_BOKRO3;

A_K - идентификатор получателя информации, где: A - идентификатор получателя, которому направляется файл обмена, K - идентификатор конечного получателя, для которого предназначена информация из данного файла обмена <1>. Каждый из идентификаторов (A и K) имеет вид для налоговых органов - четырехразрядный код (код налогового органа в соответствии с классификатором "Система обозначения налоговых органов" (СОНО);

<1> Передача файла от отправителя к конечному получателю (К) может осуществляться в несколько этапов через другие налоговые органы, осуществляющие передачу файла на промежуточных этапах, которые обозначаются идентификатором А. В случае передачи файла от отправителя к конечному получателю при отсутствии налоговых органов, осуществляющих передачу на промежуточных этапах, значения идентификаторов А и К совпадают.

О - идентификатор отправителя информации, имеет вид:

для организаций - девятнадцатиразрядный код (идентификационный номер налогоплательщика (далее - ИНН) и код причины постановки на учет (далее - КПП) организации (обособленного подразделения);

для физических лиц - двенадцатиразрядный код (ИНН физического лица, при наличии. При отсутствии ИНН - последовательность из двенадцати нулей).

GGGG - год формирования передаваемого файла, MM - месяц, DD - день;

N - идентификационный номер файла. (Длина - от 1 до 36 знаков. Идентификационный номер файла должен обеспечивать уникальность файла).

Расширение имени файла - xml. Расширение имени файла может указываться как строчными, так и прописными буквами.

Параметры первой строки файла обмена

Первая строка XML файла должна иметь следующий вид:

<?xml version ="1.0" encoding ="windows-1251"?>

Имя файла, содержащего XML схему файла обмена, должно иметь следующий вид:

NO_BOKRO3_1_090_00_05_03_xx , где хх - номер версии схемы.

Расширение имени файла - xsd.

XML схема файла обмена приводится отдельным файлом и размещается на сайте Федеральной налоговой службы.

4. Логическая модель файла обмена представлена в виде диаграммы структуры файла обмена на рисунке 1 настоящего формата. Элементами логической модели файла обмена являются элементы и атрибуты XML файла. Перечень структурных элементов логической модели файла обмена и сведения о них приведены в таблицах 4.1 - 4.15 настоящего формата.

Для каждого структурного элемента логической модели файла обмена приводятся следующие сведения:

наименование элемента. Приводится полное наименование элемента <1>;

<1> В строке таблицы могут быть описаны несколько элементов, наименования которых разделены символом "|". Такая форма записи применяется в случае наличия в файле обмена только одного элемента из описанных в этой строке.

сокращенное наименование (код) элемента. Приводится сокращенное наименование элемента. Синтаксис сокращенного наименования должен удовлетворять спецификации XML;

признак типа элемента. Может принимать следующие значения: "С" - сложный элемент логической модели (содержит вложенные элементы), "П" - простой элемент логической модели, реализованный в виде элемента XML файла, "А" - простой элемент логической модели, реализованный в виде атрибута элемента XML файла. Простой элемент логической модели не содержит вложенные элементы;

формат элемента. Формат элемента представляется следующими условными обозначениями: Т - символьная строка; N - числовое значение (целое или дробное).

Формат символьной строки указывается в виде Т(n-к) или T(=к), где: n - минимальное количество знаков, к - максимальное количество знаков, символ "-" - разделитель, символ "=" означает фиксированное количество знаков в строке. В случае, если минимальное количество знаков равно 0, формат имеет вид Т(0-к). В случае, если максимальное количество знаков неограничено, формат имеет вид Т(n-).

Формат числового значения указывается в виде N(m.к), где: m - максимальное количество знаков в числе, включая знак (для отрицательного числа), целую и дробную часть числа без разделяющей десятичной точки, k - максимальное число знаков дробной части числа. Если число знаков дробной части числа равно 0 (то есть число целое), то формат числового значения имеет вид N(m).

Для простыхэлементов, являющихся базовыми в XML (определенными в сети Интернет по электронному адресу: http://www.w3.org/TR/xmlschema-0), например, элемент с типом "date", поле "Формат элемента" не заполняется. Для таких элементов в поле "Дополнительная информация" указывается тип базового элемента;

признак обязательности элемента определяет обязательность присутствия элемента (совокупности наименования элемента и его значения) в файле обмена. Признак обязательности элемента может принимать следующие значения: "О" - наличие элемента в файле обмена обязательно; "Н" - присутствие элемента в файле обмена необязательно, то есть элемент может отсутствовать. Если элемент принимает ограниченный перечень значений (по классификатору, кодовому словарю и тому подобному), то признак обязательности элемента дополняется символом "К". Например, "ОК". В случае если количество реализаций элемента может быть более одной, то признак обязательности элемента дополняется символом "М". Например, "НМ" или "ОКМ".

К вышеперечисленным признакам обязательности элемента может добавляться значение "У" в случае описания в XML схеме условий, предъявляемых к элементу в файле обмена, описанных в графе "Дополнительная информация". Например, "НУ" или "ОКУ";

дополнительная информация содержит, при необходимости, требования к элементу файла обмена, не указанные ранее. Для сложных элементов указывается ссылка на таблицу, в которой описывается состав данного элемента. Для элементов, принимающих ограниченный перечень значений из классификатора (кодового словаря и тому подобного), указывается соответствующее наименование классификатора (кодового словаря и тому подобного) или приводится перечень возможных значений. Для классификатора (кодового словаря и тому подобного) может указываться ссылка на его местонахождение. Для элементов, использующих пользовательский тип данных, указывается наименование типового элемента.

Рисунок 1. Диаграмма структуры файла обмена

Таблица 4.1

Файл обмена (Файл)

Наименование элемента Сокращенное наименование (код) элемента Признак типа элемента Формат элемента Признак обязательности элемента Дополнительная информация
Идентификатор файла ИдФайл A T(1-255) ОУ Содержит (повторяет) имя сформированного файла (без расширения)
Версия программы, с помощью которой сформирован файл ВерсПрог A T(1-40) О
Версия формата ВерсФорм A T(1-5) О Принимает значение: 5.03
Состав и структура документа Документ С О Состав элемента представлен в таблице 4.2

Таблица 4.2

Состав и структура документа (Документ)

Наименование элемента Сокращенное наименование (код) элемента Признак типа элемента Формат элемента Признак обязательности элемента Дополнительная информация
Код формы отчетности по КНД КНД A T(=7) ОК Типовой элемент <КНДТип>.
Принимает значение: 0409814
Дата формирования документа ДатаДок A T(=10) О Типовой элемент <ДатаТип>.
Дата в формате ДД.ММ.ГГГГ
Отчетный (налоговый) период Период A T(=2) ОК Принимает значение:
34 - год |
90 - год при реорганизации (ликвидации) организации
Отчетный год ОтчетГод A О Типовой элемент <xs:gYear>.
Год в формате ГГГГ
Сведения о налогоплательщике СвНП С О Состав элемента представлен в таблице 4.3
Сведения о лице, подписавшем документ Подписант С ОМ Состав элемента представлен в таблице 4.5.
Признак множественности элемента может принимать значение от 1 до 2
Отчет о движении денежных средств кредитной организации (публикуемая форма) ДвижДенКО С О Состав элемента представлен в таблице 4.6

Таблица 4.3

Сведения о налогоплательщике (СвНП)

Наименование элемента Сокращенное наименование (код) элемента Признак типа элемента Формат элемента Признак обязательности элемента Дополнительная информация
Код территории по ОКАТО ОКАТО A T(=11) ОК Типовой элемент <ОКАТОТип>.
Принимает значение в соответствии с Общероссийским классификатором объектов административно-территориального деления
Код кредитной организации (филиала) по ОКПО ОКПО A T(8-10) НК Типовой элемент <ОКПОТип>.
Значение выбирается в соответствии с общероссийским классификатором предприятий и организаций
Основной государственный регистрационный номер кредитной организации (филиала) ОГРН A T(=13) Н Типовой элемент <ОГРНТип>
Регистрационный номер (порядковый номер) кредитной организации (филиала) РегНомКО A T(1-9) Н
БИК кредитной организации (филиала) БИК A T(=9) Н Типовой элемент <БИКТип>
Налогоплательщик - юридическое лицо НПЮЛ С О Состав элемента представлен в таблице 4.4

Таблица 4.4

Налогоплательщик - юридическое лицо (НПЮЛ)

Наименование элемента Сокращенное наименование (код) элемента Признак типа элемента Формат элемента Признак обязательности элемента Дополнительная информация
Полное наименование организации НаимОрг A T(1-1000) О
Сокращенное наименование организации НаимОргКр A T(1-255) Н
ИНН организации ИННЮЛ A T(=10) О Типовой элемент <ИННЮЛТип>
КПП КПП A T(=9) О Типовой элемент <КППТип>
Почтовый адрес АдрРФ С О Типовой элемент <АдрРФТип>.
Состав элемента представлен в таблице 4.14

Таблица 4.5

Сведения о лице, подписавшем документ (Подписант)

Наименование элемента Сокращенное наименование (код) элемента Признак типа элемента Формат элемента Признак обязательности элемента Дополнительная информация
Признак лица, подписавшего документ ПрПодп A T(=1) ОК Принимает значение:
3 - руководитель |
4 - главный бухгалтер
Фамилия, имя, отчество ФИО С О Типовой элемент <ФИОТип>.
Состав элемента представлен в таблице 4.15

Таблица 4.6

Отчет о движении денежных средств кредитной организации (публикуемая форма) (ДвижДенКО)

Наименование элемента Сокращенное наименование (код) элемента Признак типа элемента Формат элемента Признак обязательности элемента Дополнительная информация
Код по ОКЕИ ОКЕИ A T(=3) О Типовой элемент <ОКЕИТип>.
Принимает значение: 384
Чистые денежные средства, полученные от (использованные в) операционной деятельности ДенСрОпер С Н Состав элемента представлен в таблице 4.7
Чистые денежные средства, полученные от (использованные в) инвестиционной деятельности ДенСрИнв С Н Состав элемента представлен в таблице 4.10
Чистые денежные средства, полученные от (использованные в) финансовой деятельности ДенСрФин С Н Состав элемента представлен в таблице 4.11
Влияние изменений официальных курсов иностранных валют по отношению к рублю, установленных Банком России, на денежные средства и их эквиваленты ВлКурсВал С Н Типовой элемент <ДанСтат>.
Состав элемента представлен в таблице 4.13
Прирост (использование) денежных средств и их эквивалентов РостДенСр С Н Состав элемента представлен в таблице 4.12
Пояснения Пояснения П T(1-2000) Н

Таблица 4.7

Чистые денежные средства, полученные от (использованные в) операционной деятельности (ДенСрОпер)

Наименование элемента Сокращенное наименование (код) элемента Признак типа элемента Формат элемента Признак обязательности элемента Дополнительная информация
Номер соответствующего пояснения Пояснения A T(1-4) Н
Чистые денежные средства, полученные от (использованные в) операционной деятельности, итого за отчетный период ДенСрОперИтОтч A N(12) О
Чистые денежные средства, полученные от (использованные в) операционной деятельности, итого за соответствующий отчетный период прошлого года ДенСрОперИтПред A N(12) Н
Денежные средства, полученные от (использованные в) операционной деятельности до изменений в операционных активах и обязательствах ДСОДоИзм С Н Состав элемента представлен в таблице 4.8
Прирост (снижение) чистых денежных средств от операционных активов и обязательств ДСОРост С Н Состав элемента представлен в таблице 4.9

Таблица 4.8

Денежные средства, полученные от (использованные в) операционной деятельности до изменений в операционных активах и обязательствах (ДСОДоИзм)

Наименование элемента Сокращенное наименование (код) элемента Признак типа элемента Формат элемента Признак обязательности элемента Дополнительная информация
Номер соответствующего пояснения Пояснения A T(1-4) Н
Денежные средства, полученные от (использованные в) операционной деятельности до изменений в операционных активах и обязательствах, всего за отчетный период ДСОДоИзмВс A N(12) О
Денежные средства, полученные от (использованные в) операционной деятельности до изменений в операционных активах и обязательствах, всего за соответствующий отчетный период прошлого года ДСОДоИзмВсПр A N(12) Н
Проценты полученные ПроцПолуч С Н Типовой элемент <ДанСтат>.
Состав элемента представлен в таблице 4.13
Проценты уплаченные ПроцУпл С Н Типовой элемент <ДанСтат>.
Состав элемента представлен в таблице 4.13
Комиссии полученные КомисПолуч С Н Типовой элемент <ДанСтат>.
Состав элемента представлен в таблице 4.13
Комиссии уплаченные КомисУпл С Н Типовой элемент <ДанСтат>.
Состав элемента представлен в таблице 4.13
Доходы за вычетом расходов по операциям с финансовыми активами, оцениваемыми по справедливой стоимости через прибыль или убыток, имеющимися в наличии для продажи ДохФАПрод С Н Типовой элемент <ДанСтат>.
Состав элемента представлен в таблице 4.13
Доходы за вычетом расходов по операциям с ценными бумагами, удерживаемыми до погашения ДохЦБПогаш С Н Типовой элемент <ДанСтат>.
Состав элемента представлен в таблице 4.13
Доходы за вычетом расходов по операциям с иностранной валютой ДохОпВалют С Н Типовой элемент <ДанСтат>.
Состав элемента представлен в таблице 4.13
Прочие операционные доходы ДохОпПроч С Н Типовой элемент <ДанСтат>.
Состав элемента представлен в таблице 4.13
Операционные расходы РасхОпер С Н Типовой элемент <ДанСтат>.
Состав элемента представлен в таблице 4.13
Расход (возмещение) по налогам РасхНалПриб С Н Типовой элемент <ДанСтат>.
Состав элемента представлен в таблице 4.13

Таблица 4.9

Прирост (снижение) чистых денежных средств от операционных активов и обязательств (ДСОРост)

Наименование элемента Сокращенное наименование (код) элемента Признак типа элемента Формат элемента Признак обязательности элемента Дополнительная информация
Номер соответствующего пояснения Пояснения A T(1-4) Н
Прирост (снижение) чистых денежных средств от операционных активов и обязательств, всего за отчетный период ДСОРостВс A N(12) О
Прирост (снижение) чистых денежных средств от операционных активов и обязательств, всего за соответствующий отчетный период прошлого года ДСОРостВсПр A N(12) Н
Чистый прирост (снижение) по обязательным резервам на счетах в Банке России РостРезСчет С Н Типовой элемент <ДанСтат>.
Состав элемента представлен в таблице 4.13
Чистый прирост (снижение) по вложениям в ценные бумаги, оцениваемым по справедливой стоимости через прибыль или убыток РостВложЦБ С Н Типовой элемент <ДанСтат>.
Состав элемента представлен в таблице 4.13
Чистый прирост (снижение) по ссудной задолженности РостСсудДолг С Н Типовой элемент <ДанСтат>.
Состав элемента представлен в таблице 4.13
Чистый прирост (снижение)е по прочим активам РостАктивПр С Н Типовой элемент <ДанСтат>.
Состав элемента представлен в таблице 4.13
Чистый прирост (снижение) по кредитам, депозитам и прочим средствам Банка России РостСредБанкР С Н Типовой элемент <ДанСтат>.
Состав элемента представлен в таблице 4.13
Чистый прирост (снижение) по средствам других кредитных организаций РостСредКОДр С Н Типовой элемент <ДанСтат>.
Состав элемента представлен в таблице 4.13
Чистый прирост (снижение) по средствам клиентов, не являющихся кредитными организациями РостСредНКО С Н Типовой элемент <ДанСтат>.
Состав элемента представлен в таблице 4.13
Чистый прирост (снижение) по финансовым обязательствам, оцениваемым по справедливой стоимости через прибыль или убыток РостФинОбяз С Н Типовой элемент <ДанСтат>.
Состав элемента представлен в таблице 4.13
Чистый прирост (снижение) по выпущенным долговым обязательствам РостДолгОбяз С Н Типовой элемент <ДанСтат>.
Состав элемента представлен в таблице 4.13
Чистый прирост (снижение) по прочим обязательствам РостОбязПроч С Н Типовой элемент <ДанСтат>.
Состав элемента представлен в таблице 4.13

Таблица 4.10

Чистые денежные средства, полученные от (использованные в) инвестиционной деятельности (ДенСрИнв)

Наименование элемента Сокращенное наименование (код) элемента Признак типа элемента Формат элемента Признак обязательности элемента Дополнительная информация
Номер соответствующего пояснения Пояснения A T(1-4) Н
Чистые денежные средства, полученные от (использованные в) инвестиционной деятельности, итого за отчетный период ДенСрИнвИтОтч A N(12) О
Чистые денежные средства, полученные от (использованные в) инвестиционной деятельности, итого за соответствующий отчетный период прошлого года ДенСрИнвИтПред A N(12) Н
Приобретение ценных бумаг и других финансовых активов, относящихся к категории "имеющиеся в наличии для продажи" ПриобрЦБПрод С Н Типовой элемент <ДанСтат>.
Состав элемента представлен в таблице 4.13
Выручка от реализации и погашения ценных бумаг и других финансовых активов, относящихся к категории "имеющиеся в наличии для продажи" ВыручЦБПрод С Н Типовой элемент <ДанСтат>.
Состав элемента представлен в таблице 4.13
Приобретение ценных бумаг, относящихся к категории "удерживаемые до погашения" ПриобрЦБПгш С Н Типовой элемент <ДанСтат>.
Состав элемента представлен в таблице 4.13
Выручка от погашения ценных бумаг, относящихся к категории "удерживаемые до погашения" ВыручЦБПгш С Н Типовой элемент <ДанСтат>.
Состав элемента представлен в таблице 4.13
Приобретение основных средств, нематериальных активов и материальных запасов ПриобрОснСр С Н Типовой элемент <ДанСтат>.
Состав элемента представлен в таблице 4.13
Выручка от реализации основных средств, нематериальных активов и материальных запасов ВыручОснСр С Н Типовой элемент <ДанСтат>.
Состав элемента представлен в таблице 4.13
Дивиденды полученные ДивПолуч С Н Типовой элемент <ДанСтат>.
Состав элемента представлен в таблице 4.13

Таблица 4.11

Чистые денежные средства, полученные от (использованные в) финансовой деятельности (ДенСрФин)

Наименование элемента Сокращенное наименование (код) элемента Признак типа элемента Формат элемента Признак обязательности элемента Дополнительная информация
Номер соответствующего пояснения Пояснения A T(1-4) Н
Чистые денежные средства, полученные от (использованные в) финансовой деятельности, итого за отчетный период ДенСрФинИтОтч A N(12) О
Чистые денежные средства, полученные от (использованные в) финансовой деятельности, итого за соответствующий отчетный период прошлого года ДенСрФинИтПред A N(12) Н
Взносы акционеров (участников) в уставный капитал ВзносАкцУК С Н Типовой элемент <ДанСтат>.
Состав элемента представлен в таблице 4.13
Приобретение собственных акций (долей), выкупленных у акционеров (участников) ПриобрСАкц С Н Типовой элемент <ДанСтат>.
Состав элемента представлен в таблице 4.13
Продажа собственных акций (долей), выкупленных у акционеров (участников) ПродажСАкц С Н Типовой элемент <ДанСтат>.
Состав элемента представлен в таблице 4.13
Выплаченные дивиденды ДивВыпл С Н Типовой элемент <ДанСтат>.
Состав элемента представлен в таблице 4.13

Таблица 4.12

Прирост (использование) денежных средств и их эквивалентов (РостДенСр)

Наименование элемента Сокращенное наименование (код) элемента Признак типа элемента Формат элемента Признак обязательности элемента Дополнительная информация
Номер соответствующего пояснения Пояснения A T(1-4) Н
Прирост (использование) денежных средств и их эквивалентов за отчетный период РостДенСрИтОтч A N(12) О
Прирост (использование) денежных средств и их эквивалентов за соответствующий отчетный период прошлого года РостДенСрИтПред A N(12) Н
Денежные средства и их эквиваленты на начало отчетного года ДенСрНачОтч С Н Типовой элемент <ДанСтат>.
Состав элемента представлен в таблице 4.13
Денежные средства и их эквиваленты на конец отчетного года ДенСрКонОтч С Н Типовой элемент <ДанСтат>.
Состав элемента представлен в таблице 4.13

Таблица 4.13

Данные по статье (ДанСтат)

Наименование элемента Сокращенное наименование (код) элемента Признак типа элемента Формат элемента Признак обязательности элемента Дополнительная информация
Номер соответствующего пояснения Пояснения A T(1-4) Н
Денежные потоки за отчетный период СумОтч A N(12) О
Денежные потоки за соответствующий отчетный период прошлого года СумОтчПр A N(12) Н

Таблица 4.14

Адрес в Российской Федерации (АдрРФТип)

Наименование элемента Сокращенное наименование (код) элемента Признак типа элемента Формат элемента Признак обязательности элемента Дополнительная информация
Индекс Индекс A T(=6) Н
Код региона КодРегион A T(=2) ОК Типовой элемент <ССРФТип>.
Принимает значения в соответствии со справочником "Коды субъектов Российской Федерации"
Район Район A T(1-50) Н
Город Город A T(1-50) Н
Населенный пункт НаселПункт A T(1-50) Н
Улица Улица A T(1-50) Н
Дом Дом A T(1-20) Н
Корпус Корпус A T(1-20) Н
Квартира Кварт A T(1-20) Н

Таблица 4.15

Фамилия, имя, отчество (ФИОТип)

Наименование элемента Сокращенное наименование (код) элемента Признак типа элемента Формат элемента Признак обязательности элемента Дополнительная информация
Фамилия Фамилия A T(1-60) О
Имя Имя A T(1-60) О
Отчество Отчество A T(1-60) Н