Приказ ФМС РФ от 05.04.2013 N 155

"Об утверждении Административного регламента предоставления Федеральной миграционной службой государственной услуги по лицензированию деятельности, связанной с оказанием услуг по трудоустройству граждан Российской Федерации за пределами территории Российской Федерации"
Редакция от 12.01.2016 — Документ утратил силу, см. «Приказ МВД РФ от 03.10.2017 N 760»
Показать изменения

Зарегистрировано в Минюсте России 2 июля 2013 г. N 28965


ФЕДЕРАЛЬНАЯ МИГРАЦИОННАЯ СЛУЖБА

ПРИКАЗ
от 5 апреля 2013 г. N 155

ОБ УТВЕРЖДЕНИИ АДМИНИСТРАТИВНОГО РЕГЛАМЕНТА ПРЕДОСТАВЛЕНИЯ ФЕДЕРАЛЬНОЙ МИГРАЦИОННОЙ СЛУЖБОЙ ГОСУДАРСТВЕННОЙ УСЛУГИ ПО ЛИЦЕНЗИРОВАНИЮ ДЕЯТЕЛЬНОСТИ, СВЯЗАННОЙ С ОКАЗАНИЕМ УСЛУГ ПО ТРУДОУСТРОЙСТВУ ГРАЖДАН РОССИЙСКОЙ ФЕДЕРАЦИИ ЗА ПРЕДЕЛАМИ ТЕРРИТОРИИ РОССИЙСКОЙ ФЕДЕРАЦИИ

(в ред. Приказа ФМС РФ от 12.01.2016 N 4)

В соответствии с Положением о лицензировании деятельности, связанной с оказанием услуг по трудоустройству граждан Российской Федерации за пределами территории Российской Федерации, утвержденным постановлением Правительства Российской Федерации от 8 октября 2012 г. N 1022 <1>, и пунктом 7.18 Положения о Федеральной миграционной службе, утвержденного постановлением Правительства Российской Федерации от 13 июля 2012 г. N 711 <2>, приказываю:

<1> Собрание законодательства Российской Федерации, 2012, N 42, ст. 5713.

<2> Собрание законодательства Российской Федерации, 2012, N 30, ст. 4276; 2013, N 9, ст. 954.

1. Утвердить прилагаемый Административный регламент предоставления Федеральной миграционной службой государственной услуги по лицензированию деятельности, связанной с оказанием услуг по трудоустройству граждан Российской Федерации за пределами территории Российской Федерации.

2. Признать утратившим силу приказ ФМС России от 17 октября 2007 г. N 269 "Об утверждении Административного регламента Федеральной миграционной службы исполнения государственной функции по осуществлению лицензирования деятельности, связанной с трудоустройством граждан Российской Федерации за пределами Российской Федерации" <1>.

<1> Зарегистрирован в Министерстве юстиции Российской Федерации 8 ноября 2007 г., регистрационный N 10439.

Руководитель
К.О.РОМОДАНОВСКИЙ

УТВЕРЖДЕН
приказом ФМС России
от 05.04.2013 N 155

АДМИНИСТРАТИВНЫЙ РЕГЛАМЕНТ
ПРЕДОСТАВЛЕНИЯ ФЕДЕРАЛЬНОЙ МИГРАЦИОННОЙ СЛУЖБОЙ ГОСУДАРСТВЕННОЙ УСЛУГИ ПО ЛИЦЕНЗИРОВАНИЮ ДЕЯТЕЛЬНОСТИ, СВЯЗАННОЙ С ОКАЗАНИЕМ УСЛУГ ПО ТРУДОУСТРОЙСТВУ ГРАЖДАН РОССИЙСКОЙ ФЕДЕРАЦИИ ЗА ПРЕДЕЛАМИ ТЕРРИТОРИИ РОССИЙСКОЙ ФЕДЕРАЦИИ

(в ред. Приказа ФМС РФ от 12.01.2016 N 4)

I. Общие положения

Предмет регулирования

1. Административный регламент предоставления Федеральной миграционной службой государственной услуги по лицензированию деятельности, связанной с оказанием услуг по трудоустройству граждан Российской Федерации за пределами территории Российской Федерации <1>, определяет сроки и последовательность административных процедур (действий) Федеральной миграционной службы <2> при предоставлении государственной услуги по лицензированию деятельности, связанной с оказанием услуг по трудоустройству граждан Российской Федерации за пределами территории Российской Федерации <3>.

<1> Далее - "Административный регламент".

<2> Далее - "лицензирующий орган".

<3> Далее - "государственная услуга".

2. Лицензирование деятельности по трудоустройству граждан Российской Федерации за пределами территории Российской Федерации включает:

1) трудоустройство за границей граждан Российской Федерации, за исключением трудоустройства граждан Российской Федерации для работы на судах, плавающих под флагом иностранного государства <1>;

<1> Далее - "трудоустройство за границей граждан Российской Федерации".

2) трудоустройство за границей граждан Российской Федерации для работы на судах, плавающих под флагом иностранного государства <1>.

<1> Далее - "трудоустройство за границей моряков".

Круг заявителей

3. Заявителями являются юридические лица:

3.1. Зарегистрированные в установленном порядке на территории Российской Федерации <1>.

<1> Далее - "соискатель лицензии".

3.2. Имеющие лицензию на оказание услуг по трудоустройству граждан Российской Федерации за пределами территории Российской Федерации <1>.

<1> Далее - "лицензиат".

4. Представителем заявителя может выступать уполномоченное им лицо на основании документов, подтверждающих предоставление ему соответствующих полномочий.

Требования к порядку информирования о предоставлении государственной услуги

5. Информация о порядке предоставления государственной услуги размещается:

на официальных сайтах ФМС России и территориальных органов ФМС России в информационно-телекоммуникационной сети Интернет <1>;

<1> Далее - "официальный сайт".

в федеральной государственной информационной системе "Единый портал государственных и муниципальных услуг (функций)" <1> (www.gosuslugi.ru);

<1> Далее - "Единый портал".

посредством публикации в средствах массовой информации, издания информационных материалов;

непосредственно в помещениях уполномоченного подразделения ФМС России и ее территориальных органов.

6. Основными требованиями к информации, предоставляемой заявителям являются:

достоверность;

четкость в изложении;

полнота;

наглядность форм;

удобство и доступность;

оперативность.

Информирование граждан проводится в устной или письменной форме.

7. Информирование в устной форме осуществляется:

при непосредственном обращении заявителя;

посредством телефона.

Информирование заявителей в устной форме осуществляется в часы, отведенные для приема граждан.

Телефонные звонки граждан принимаются в соответствии с графиком работы должностных лиц, которые непосредственно взаимодействуют с заявителями.

8. Уполномоченное должностное лицо подразделения ФМС России или ее территориального органа <1>, осуществляющее устное информирование, должно принять все необходимые меры для дачи полного и оперативного ответа на поставленные вопросы, в том числе с привлечением иных уполномоченных должностных лиц.

<1> Далее - "уполномоченное должностное лицо".

9. При обращении заявителя по телефону либо при непосредственном обращении уполномоченное должностное лицо подробно и в вежливой (корректной) форме информирует заявителя по интересующим его вопросам.

Ответ на телефонный звонок должен начинаться с представления и содержать информацию о наименовании территориального органа или подразделения, фамилии, имени, отчестве и должности уполномоченного должностного лица, принявшего телефонный звонок.

Время разговора не должно превышать 10 минут.

При невозможности уполномоченного должностного лица, принявшего звонок, самостоятельно ответить на поставленные вопросы, телефонный звонок должен быть переадресован (переведен) другому уполномоченному должностному лицу, либо обратившемуся гражданину должен быть сообщен номер телефона, по которому можно получить всю необходимую информацию.

10. Письменное информирование осуществляется в соответствии с Федеральным законом от 2 мая 2006 г. N 59-ФЗ "О порядке рассмотрения обращений граждан Российской Федерации" <1> в течение 30 дней с момента регистрации обращения путем направления ответов почтовым отправлением или в форме электронного сообщения по электронной почте либо через официальный сайт, либо Единый портал.

<1> Собрание законодательства Российской Федерации, 2006, N 19, ст. 2060; 2010, N 27, ст. 3410; N 31, ст. 4196.

11. На информационных стендах, а также на официальном сайте размещается следующая информация:

о порядке предоставления государственной услуги;

текст Административного регламента, извлечения из законодательных и иных нормативных правовых актов Российской Федерации, содержащих нормы, регулирующие деятельность по предоставлению государственной услуги;

образцы заполнения бланков заявлений;

перечень документов, необходимых для предоставления государственной услуги;

основания для отказа в предоставлении государственной услуги;

режим работы;

банковские реквизиты для уплаты государственной пошлины;

размеры государственной пошлины за предоставление государственной услуги;

адреса местонахождения, адреса официального сайта ФМС России (www.fms.gov.ru) и ее территориальных органов, телефоны справочной службы и адреса электронной почты ФМС России и ее территориальных органов (приложение N 1 к Административному регламенту);

номера телефонов для предварительной записи.

12. Заявители, представившие в ФМС России документы для предоставления государственной услуги, в обязательном порядке информируются сотрудниками:

о сроках предоставления государственной услуги;

о возможных основаниях отказа в предоставлении государственной услуги.

13. Информация общего характера (о месте нахождения, графике работы) может предоставляться с использованием средств автоинформирования, осуществляемого в круглосуточном режиме.

14. Консультирование осуществляется по следующим вопросам:

о местонахождении (адресе) лицензирующего органа;

о правилах заполнения заявления для предоставления государственной услуги;

о перечне документов, необходимых для предоставления государственной услуги;

о размере государственной пошлины и банковских реквизитах;

о режиме работы лицензирующего органа;

о сроках предоставления государственной услуги;

о порядке обжалования действий (бездействия) должностных лиц лицензирующего органа и решений, осуществляемых и принимаемых в ходе предоставления государственной услуги.

Сведения о местонахождении, справочных телефонах, адресах официальных сайтов в информационно-телекоммуникационной сети Интернет, адресах электронной почты территориальных органов ФМС России приведены в приложении N 1 к Административному регламенту.

15. С момента приема заявления заявитель имеет право на получение сведений о ходе предоставления государственной услуги по телефону, с использованием Единого портала или в ходе личного приема.

16. Устанавливается следующий график приема соискателей лицензии и лицензиатов уполномоченным должностным лицом лицензирующего органа:

Дни недели часы приема
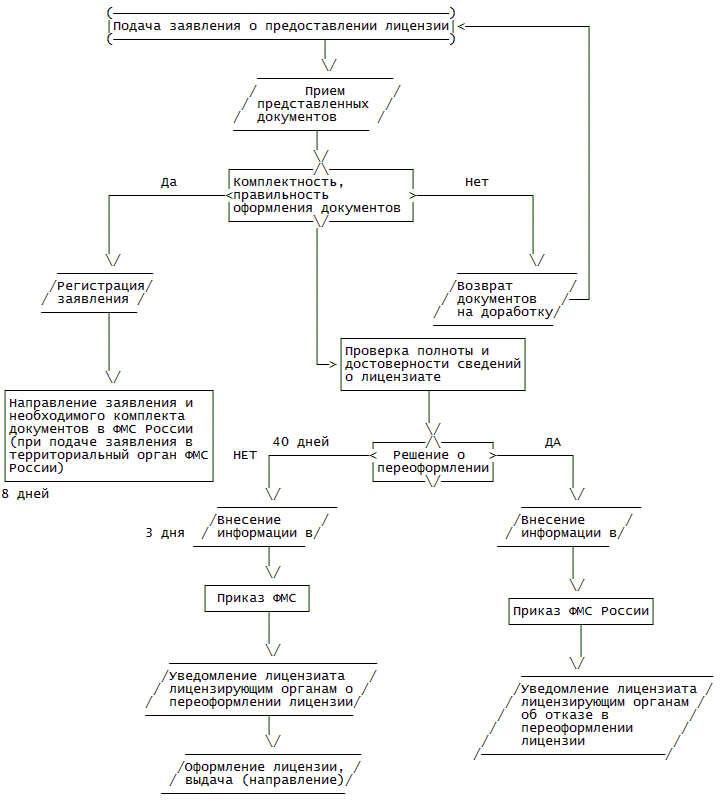
Понедельник 10.00 - 17.00
Вторник 10.00 - 17.00
Среда 10.00 - 17.00
Четверг 10.00 - 17.00
Пятница 10.00 - 15.45
Суббота Выходной день
Воскресенье Выходной день

При резком увеличении количества обращений заявителей по вопросу лицензирования деятельности, связанной с оказанием услуг по трудоустройству граждан Российской Федерации за пределами территории Российской Федерации, по решению начальника уполномоченного подразделения лицензирующего органа продолжительность времени приема может быть увеличена, но не должна превышать пределы рабочего дня.

II. Стандарт предоставления государственной услуги

Наименование государственной услуги

17. Государственная услуга по лицензированию деятельности, связанной с оказанием услуг по трудоустройству граждан Российской Федерации за пределами территории Российской Федерации.

Наименование федерального органа исполнительной власти, предоставляющего государственную услугу

18. Предоставление государственной услуги осуществляется ФМС России.

19. Федеральная миграционная служба осуществляет свою деятельность непосредственно и (или) через свои территориальные органы на окружном, межрегиональном уровнях и в субъектах Российской Федерации <1>.

<1> Пункт 3 Положения о Федеральной миграционной службе, утвержденного постановлением Правительства Российской Федерации от 13 июля 2012 г. N 711.

20. При предоставлении государственной услуги запрещается требовать от заявителя осуществления действий, в том числе согласований, необходимых для получения государственной услуги и связанных с обращением в иные государственные органы и организации, за исключением получения услуг, включенных в перечень услуг, которые являются необходимыми и обязательными для предоставления государственных услуг, утвержденный постановлением Правительства Российской Федерации от 6 мая 2011 г. N 352 <1>.

<1> Собрание законодательства Российской Федерации, 2011, N 20, ст. 2829; 2012, N 14, ст. 1655; N 36, ст. 4922.

Результат предоставления государственной услуги

21. Результатом предоставления государственной услуги являются:

принятие решения о предоставлении (об отказе в предоставлении) лицензии на осуществление деятельности по трудоустройству граждан Российской Федерации за пределами территории Российской Федерации <1>;

<1> Далее - "лицензия".

принятие решения о переоформлении (об отказе в переоформлении) лицензии;

принятие решения о прекращении действия лицензии;

предоставление заинтересованным лицам сведений о конкретной лицензии;

выдача заверенной копии или дубликата лицензии.

22. Способы получения результата предоставления государственной услуги:

путем личного вручения заявителю, лицензиату, соискателю лицензии или их уполномоченным представителям;

почтовым отправлением с уведомлением о вручении;

путем направления в форме электронного документа.

Срок предоставления государственной услуги

23. Лицензирующий орган принимает решение о предоставлении или об отказе в предоставлении лицензии в срок, не превышающий 45 рабочих дней со дня поступления на рассмотрение надлежащим образом оформленного заявления о предоставлении лицензии и прилагаемых к нему необходимых документов.

24. Решение о переоформлении лицензии или об отказе в переоформлении лицензии принимается в срок, не превышающий:

24.1. При намерении лицензиата осуществлять лицензируемый вид деятельности по адресу места его осуществления, не указанному в лицензии, или при намерении лицензиата внести изменения в указанный в лицензии перечень оказываемых услуг, составляющих лицензируемый вид деятельности - 30 рабочих дней со дня поступления надлежащим образом оформленного заявления о переоформлении лицензии и прилагаемых к нему документов в лицензирующий орган.

24.2. В иных случаях - 10 рабочих дней со дня поступления надлежащим образом оформленного заявления и прилагаемых к нему необходимых документов в лицензирующий орган.

25. Предоставление дубликата лицензии осуществляется в течение 3 рабочих дней со дня поступления надлежащим образом оформленного заявления о предоставлении дубликата лицензии в лицензирующий орган.

26. Предоставление заверенной копии лицензии осуществляется в течение 3 рабочих дней со дня поступления надлежащим образом оформленного заявления о предоставлении копии лицензии в лицензирующий орган.

27. Решение о прекращении действия лицензии принимается в течение 10 рабочих дней со дня поступления в лицензирующий орган:

27.1. Заявления лицензиата о прекращении лицензируемого вида деятельности.

28. Предоставление сведений о конкретной лицензии в виде выписки из реестра лицензий или предоставление справки об отсутствии запрашиваемых сведений - в течение 5 рабочих дней со дня поступления заявления о предоставлении таких сведений в лицензирующий орган.

29. В случаях, предусмотренных пунктом 42 Административного регламента, предоставление государственной услуги приостанавливается до устранения причин, вызвавших приостановление предоставления государственной услуги.

Перечень нормативных правовых актов, регулирующих отношения, возникающие в связи с предоставлением государственной услуги

30. Предоставление государственной услуги осуществляется в соответствии с:

Законом Российской Федерации от 19 апреля 1991 г. N 1032-1 "О занятости населения в Российской Федерации" <1>;

<1> Собрание законодательства Российской Федерации, 1995, N 5, ст. 346; 1996, N 17, ст. 1915; 1997, N 51; 1998, N 30, ст. 3613; 1999, N 18, ст. 2211; N 29, ст. 3696; N 47, ст. 5613; 2000, N 33, ст. 3348; 2001, N 53, ст. 5024; 2002, N 30, ст. 3033; 2003, N 2, ст. 160, 167; 2004, N 35, ст. 3607; 2006, N 1, ст. 10; 2007, N 43, ст. 5084; 2008, N 30, ст. 3616; N 52, ст. 6242; 2009, N 23, ст. 2761; N 30, ст. 3739; N 52, ст. 6441, 6443; 2010, N 30, ст. 3993; N 31, ст. 4196; 2011, N 27, ст. 3880; N 29, ст. 4296; N 49, ст. 7039; 2012, N 31, ст. 4322; N 53, ст. 7653.

Федеральным законом от 26 декабря 2008 г. N 294-ФЗ "О защите прав юридических лиц и индивидуальных предпринимателей при осуществлении государственного контроля (надзора) и муниципального контроля" <1>;

<1> Собрание законодательства Российской Федерации, 2008, N 52, ст. 6249; 2009, N 18, ст. 2140; N 29, ст. 3601; N 48, ст. 5711; N 52, ст. 6441; 2010, N 17, ст. 1988; N 18, ст. 2142; N 31, ст. 4160, 4193, 4196; N 32, ст. 4298; 2011, N 1, ст. 20; N 17, ст. 2310; N 23, ст. 3263; N 27, ст. 3880; N 30, ст. 4590; N 48, ст. 6728; 2012, N 19, ст. 2281; N 26, ст. 3446; N 31, ст. 4320, 4322; N 47, ст. 6402.

Федеральным законом от 27 июля 2010 г. N 210-ФЗ "Об организации предоставления государственных и муниципальных услуг" <1>;

<1> Собрание законодательства Российской Федерации, 2010, N 31, ст. 4179; 2011, N 15, ст. 2038; N 27, ст. 3873, ст. 3880; N 29, ст. 4291; N 30, ст. 4587; N 49, ст. 7061; 2012, N 31, ст. 4322.

Федеральным законом от 4 мая 2011 г. N 99-ФЗ "О лицензировании отдельных видов деятельности" <1>;

<4> Собрание законодательства Российской Федерации, 2011, N 19, ст. 2716; N 30, ст. 4590; N 43, ст. 5971; N 48, ст. 6728; 2012, N 26, ст. 3446; N 31, ст. 4322; 2013, N 9, ст. 874; N 27, ст. 3477; 2014, N 30, ст. 4256; N 42, ст. 5615; 2015, N 1, ст. 11, 72; N 27, ст. 3951; N 29, ст. 4339, 4342; N 44, ст. 6047. (в ред. Приказа ФМС РФ от 12.01.2016 N 4)

Указом Президента Российской Федерации от 11 августа 2009 г. N 933 "О возложении на Федеральную миграционную службу функций компетентного органа, предусмотренных Конвенцией о найме и трудоустройстве моряков (Конвенция N 179)" <1>;

<1> Собрание законодательства Российской Федерации, 2009, N 33, ст. 4070.

постановлением Правительства Российской Федерации от 19 июня 2002 г. N 438 "О Едином государственном реестре юридических лиц" <1>;

<1> Собрание законодательства Российской Федерации, 2002, N 26, ст. 2585; N 46, ст. 4597; 2003, N 33, ст. 3270; N 43, ст. 4238; 2004, N 10, ст. 864; 2005, N 51, ст. 5546; 2006, N 49, ст. 5220; 2007, N 34, ст. 4237; N 32, ст. 4146; 2008, N 50, ст. 5958; 2012, N 1, ст. 136. Далее - "ЕГРЮЛ".

В связи с утратой силы Постановления Правительства Российской Федерации от 19 июня 2002 г. N 438, следует руководствоваться аналогичными нормами Приказа Минфина РФ от 15.01.2015 N 5н

постановлением Правительства Российской Федерации от 18 августа 2008 г. N 628 "О Положении об удостоверении личности моряка, Положении о мореходной книжке, образце и описании бланка мореходной книжки" <1>;

<1> Собрание законодательства Российской Федерации, 2008, N 34, ст. 3937; 2009, N 23, ст. 2821.

постановлением Правительства Российской Федерации от 16 мая 2011 г. N 373 "О разработке и утверждении административных регламентов исполнения государственных функций и административных регламентов предоставления государственных услуг" <1>;

<1> Собрание законодательства Российской Федерации, 2011, N 22, ст. 3169; N 35, ст. 5092; 2012, N 28, ст. 3908; N 36, ст. 4903; N 50, ст. 7070.

постановлением Правительства Российской Федерации от 6 октября 2011 г. N 826 "Об утверждении типовой формы лицензии" <1>;

<1> Собрание законодательства Российской Федерации, 2011, N 42, ст. 5924.

постановлением Правительства Российской Федерации от 24 октября 2011 г. N 861 "О федеральных государственных информационных системах, обеспечивающих предоставление в электронной форме государственных и муниципальных услуг (осуществление функций)" <1>;

<1> Собрание законодательства Российской Федерации, 2011, N 44, ст. 6274; 2011, N 49, ст. 7284.

постановлением Правительства Российской Федерации от 21 ноября 2011 г. N 957 "Об организации лицензирования отдельных видов деятельности" <1>;

<1> Собрание законодательства Российской Федерации, 2012, N 17, ст. 1965; N 36, ст. 4916; N 37, ст. 5002; N 39, ст. 5267.

постановлением Правительства Российской Федерации от 13 июля 2012 г. N 711 "О вопросах Федеральной миграционной службы" <1>;

<1> Собрание законодательства Российской Федерации, 2012, N 30, ст. 4276; 2013, N 9, ст. 954.

постановлением Правительства Российской Федерации от 16 июля 2012 г. N 722 "Об утверждении Правил предоставления документов по вопросам лицензирования в форме электронных документов" <1>;

<1> Собрание законодательства Российской Федерации, 2012, N 30, ст. 4285.

постановлением Правительства Российской Федерации от 8 октября 2012 г. N 1022 "Об утверждении Положения о лицензировании деятельности, связанной с оказанием услуг по трудоустройству граждан Российской Федерации за пределами территории Российской Федерации" <1>.

<1> Собрание законодательства Российской Федерации, N 42, ст. 5713. Далее - "Положение о лицензировании".

Исчерпывающий перечень документов, необходимых в соответствии с нормативными правовыми актами для предоставления государственной услуги

31. Для получения лицензии на осуществление деятельности по трудоустройству за границей граждан Российской Федерации соискатель лицензии представляет следующие документы:

31.1. Заявление о предоставлении лицензии (приложение N 2 к Административному регламенту), в котором указываются:

1) полное и сокращенное, при наличии, наименование, в том числе фирменное наименование, и организационно-правовая форма юридического лица, адрес его места нахождения, адреса мест осуществления лицензируемого вида деятельности, который намерен осуществлять соискатель лицензии, государственный регистрационный номер записи о создании юридического лица, данные документа, подтверждающего факт внесения сведений о юридическом лице в ЕГРЮЛ, с указанием адреса места нахождения органа, осуществившего государственную регистрацию, а также номера телефона и (в случае, если имеется) адреса электронной почты юридического лица;

2) идентификационный номер налогоплательщика, данные документа о постановке соискателя лицензии на учет в налоговом органе;

3) лицензируемый вид деятельности (оказание услуг по трудоустройству граждан Российской Федерации за пределами территории Российской Федерации), с указанием оказываемых услуг, в соответствии с пунктом 2 Административного регламента;

4) реквизиты документа, подтверждающего факт уплаты государственной пошлины за предоставление лицензии, либо иные сведения, подтверждающие факт уплаты государственной пошлины.

31.2. Копии учредительных документов юридического лица, засвидетельствованные в нотариальном порядке.

31.3. Копии документов, подтверждающих наличие у соискателя лицензии принадлежащих ему на праве собственности или на ином законном основании зданий и (или) помещений, необходимых для осуществления лицензируемой деятельности.

31.4. Копии трудовых книжек работника соискателя лицензии и руководителя соискателя лицензии.

31.5. Копию диплома о наличии высшего профессионального образования у руководителя соискателя лицензии.

31.6. Опись прилагаемых документов (приложение N 3 к Административному регламенту).

32. Для получения лицензии на осуществление деятельности по трудоустройству за границей моряков соискатель лицензии представляет следующие документы:

32.1. Заявление о предоставлении лицензии (приложение N 2 к Административному регламенту), в котором указываются:

1) полное и сокращенное, при наличии, наименование, в том числе фирменное наименование, и организационно-правовая форма юридического лица, адрес его места нахождения, адреса мест осуществления лицензируемого вида деятельности, который намерен осуществлять соискатель лицензии, государственный регистрационный номер записи о создании юридического лица, данные документа, подтверждающего факт внесения сведений о юридическом лице в ЕГРЮЛ, с указанием адреса места нахождения органа, осуществившего государственную регистрацию, а также номера телефона и (в случае, если имеется) адреса электронной почты юридического лица;

2) идентификационный номер налогоплательщика, данные документа о постановке соискателя лицензии на учет в налоговом органе;

3) лицензируемый вид деятельности (оказание услуг по трудоустройству граждан Российской Федерации за пределами территории Российской Федерации) с указанием оказываемых услуг, в соответствии с пунктом 2 Административного регламента;

4) реквизиты документа, подтверждающего факт уплаты государственной пошлины за предоставление лицензии, либо иные сведения, подтверждающие факт уплаты государственной пошлины.

32.2. Копии учредительных документов юридического лица, засвидетельствованные в нотариальном порядке.

32.3. Копии документов, подтверждающих наличие у соискателя лицензии принадлежащих ему на праве собственности или на ином законном основании зданий и (или) помещений, необходимых для осуществления лицензируемой деятельности.

32.4. Копии трудовых книжек, а также копии мореходной книжки и (или) справки о стаже плавания, подтверждающих стаж работы на морском судне работника соискателя лицензии и руководителя соискателя лицензии.

32.5. Копии документов о наличии высшего профессионального образования в области морского транспорта у работника соискателя лицензии и руководителя соискателя лицензии.

32.6. Опись прилагаемых документов (приложение N 3 к Административному регламенту).

33. Для переоформления лицензии лицензиат представляет следующие документы:

33.1. Заявление о переоформлении лицензии (приложение N 4 к Административному регламенту).

33.2. Оригинал действующей лицензии.

34. Для получения дубликата лицензии лицензиат предоставляет следующие документы:

34.1. Заявление о предоставлении дубликата лицензии (приложение N 5 к Административному регламенту).

34.2. В случае порчи лицензии лицензиат дополнительно к соответствующему заявлению о предоставлении дубликата лицензии прилагает испорченный бланк лицензии.

35. Для получения копии лицензии лицензиат предоставляет заявление о предоставлении копии лицензии (приложение N 5 к Административному регламенту).

36. Требования, предъявляемые к оформлению документов, представляемых для получения государственной услуги:

документы (копии документов) заверяются подписью и печатью заявителя;

бланки заявлений, указанных в настоящем подразделе Административного регламента, заполняются на русском языке, при этом не допускается использование сокращений слов и аббревиатур;

оформленные на территории иностранных государств официальные документы, копии которых представляются для получения государственной услуги, должны быть легализованы в установленном порядке, если иное не предусмотрено международными договорами Российской Федерации;

каждый документ, подаваемый на бумажном носителе (копия документа), состоящий из двух и более листов, прошивается и пронумеровывается, о чем на обороте последнего листа документа делается заверительная запись.

Копии документов, не заверенные нотариусом, представляются с предъявлением оригинала (к документам, составленным на иностранном языке, прилагается нотариально заверенный перевод на русский язык).

Исчерпывающий перечень документов, которые заявитель вправе представить для получения государственной услуги и которые находятся в распоряжении иных государственных органов и организаций

37. Для принятия решения о предоставлении государственной услуги заявитель вправе представить:

документ, подтверждающий уплату государственной пошлины за предоставление государственной услуги;

выписку из Единого государственного реестра прав на недвижимое имущество и сделок с ним (в случае, если такие права зарегистрированы в указанном реестре);

выписку из ЕГРЮЛ.

38. В случае непредставления документов, указанных в пункте 37 Административного регламента, лицензирующий орган запрашивает подтверждение наличия и (или) достоверности таких документов у соответствующих государственных органов путем обращения к информационным ресурсам этих государственных органов или посредством межведомственного электронного взаимодействия. Срок подготовки и направления ответа на межведомственный запрос не может превышать 5 (пять) рабочих дней со дня поступления межведомственного запроса в государственный орган, предоставляющий документ и (или) информацию.

39. Непредставление заявителем документов, указанных в пункте 37 Административного регламента, не является основанием для отказа заявителю в предоставлении государственной услуги.

Запрет требовать от заявителя документов и информации

40. При предоставлении государственной услуги запрещается требовать от заявителя представления документов и информации или осуществления действий, представление или осуществление которых не предусмотрено нормативными правовыми актами, регулирующими отношения, возникающие в связи с предоставлением государственной услуги, а также требовать представления документов и информации, которые находятся в распоряжении государственных органов, органов местного самоуправления в соответствии с нормативными правовыми актами Российской Федерации, за исключением документов, указанных в части 6 статьи 7 Федерального закона от 27 июля 2010 г. N 210-ФЗ "Об организации предоставления государственных и муниципальных услуг".

Исчерпывающий перечень оснований для отказа в приеме документов, необходимых для предоставления государственной услуги

41. Оснований для отказа в приеме документов, необходимых для предоставления государственной услуги, не имеется.

Исчерпывающий перечень оснований для приостановления или отказа в предоставлении государственной услуги

42. Основаниями для приостановления государственной услуги являются:

непредставление заявителем при обращении в лицензирующий орган документов (одного или нескольких), необходимых для предоставления государственной услуги;

заявление о предоставлении лицензии оформлено с нарушением требований, установленных пунктами 31.1 и 32.1 Административного регламента;

несоблюдение установленных пунктом 36 Административного регламента требований к оформлению документов.

43. Основаниями для отказа в предоставлении государственной услуги являются:

наличие в представленных соискателем лицензии (лицензиатом) заявлении и (или) прилагаемых к нему документах недостоверной или искаженной информации;

несоответствие соискателя лицензии (лицензиата) лицензионным требованиям, указанным в пунктах 71 - 72 Административного регламента.

Перечень услуг, которые являются необходимыми и обязательными для предоставления государственной услуги, в том числе сведения о документе (документах), выдаваемом (выдаваемых) организациями, участвующими в предоставлении государственной услуги

44. При предоставлении государственной услуги не требуется получение услуг, которые являются необходимыми и обязательными для предоставления государственной услуги.

Порядок, размер и основания взимания государственной пошлины

45. В соответствии с Налоговым кодексом Российской Федерации за совершение юридически значимых действий при предоставлении государственной услуги заявитель должен оплатить государственную пошлину:

45.1. За предоставление лицензии - 6 000 рублей <1>.

<1> В соответствии с подпунктом 92 пункта 1 статьи 333.33 Налогового кодекса Российской Федерации.

45.2. За переоформление лицензии и (или) приложения к ней в связи с внесением дополнений в сведения об адресах мест осуществления лицензируемого вида деятельности и об оказываемых услугах в составе лицензируемого вида деятельности - 2 600 рублей <1>.

<1> В соответствии с подпунктом 92 пункта 1 статьи 333.33 Налогового кодекса Российской Федерации.

45.3. За переоформление лицензии и (или) приложения к ней в других случаях - 600 рублей <1>.

<1> В соответствии с подпунктом 92 пункта 1 статьи 333.33 Налогового кодекса Российской Федерации.

45.4. За выдачу дубликата лицензии - 600 рублей.

46. Не допускается взимание лицензирующим органом с соискателей лицензии и лицензиатов платы за осуществление лицензирования.

Порядок, размер и основания взимания платы за предоставление услуг, которые являются необходимыми и обязательными для предоставления государственной услуги, включая информацию о методике расчета размера такой платы

47. Плата за предоставление услуг, которые являются необходимыми и обязательными для предоставления государственной услуги, не взимается.

Максимальный срок ожидания в очереди при подаче заявления и при получении результата предоставления государственной услуги

48. Время ожидания в очереди не должно превышать:

при подаче соискателем лицензии (лицензиатом) документов уполномоченному сотруднику - 15 минут;

при выдаче лицензии - 15 минут;

при выдаче выписки из реестра лицензий - 15 минут;

Срок и порядок регистрации запроса заявителя о предоставлении государственной услуги

49. Информация о всех заявителях, обратившихся с заявлением, вносится в Журнал регистрации заявлений (приложение N 6 Административного регламента).

50. Поступившие заявления регистрируются в Журнале регистрации заявлений в день их получения.

Максимальный срок выполнения действия составляет 5 минут.

51. Время приема и регистрации заявления и документов, необходимых для предоставления государственной услуги, составляет не более 20 минут.

52. Регистрация заявлений, направленных с использованием Единого портала, осуществляется в соответствии с пунктами 77 - 80 Административного регламента.

Требования к помещениям, в которых предоставляется государственная услуга, к месту ожидания и приема заявителей, размещению и оформлению визуальной, текстовой и мультимедийной информации о порядке предоставления такой услуги

53. Помещения для предоставления государственной услуги оборудуются:

электронной системой управления очередью (при наличии технической возможности);

информационными стендами, содержащими визуальную и текстовую информацию;

стульями и столами для оформления документов.

54. Помещения для предоставления государственной услуги по возможности размещаются на нижних этажах зданий.

55. Количество мест ожидания определяется исходя из фактической нагрузки и возможностей для их размещения в здании.

Места ожидания должны соответствовать комфортным условиям для заявителей и оптимальным условиям работы сотрудников.

Для обслуживания лиц с ограниченными возможностями здоровья помещения оборудуются пандусами, специальными ограждениями и перилами, обеспечивающими беспрепятственное передвижение и разворот инвалидных колясок, столы размещаются в стороне от входа для беспрепятственного подъезда и разворота колясок.

56. Места ожидания в очереди для подачи или получения документов оборудуются стульями, кресельными секциями, скамьями (банкетками).

Места для заполнения документов оборудуются стульями, столами (стойками) и обеспечиваются образцами заполнения документов, бланками заявлений.

57. Прием заявителей осуществляется в помещениях "зального" типа, при этом помещения разделяются на части с использованием перегородок в виде окон (киосков). При отсутствии такой возможности помещение для непосредственного взаимодействия должностных лиц с заявителями может быть организовано в виде отдельных рабочих мест для каждого ведущего прием должностного лица.

58. Окна (кабинеты) приема заявителей должны иметь информационные таблички (вывески) с указанием:

номера окна (кабинета);

фамилии, имени, отчества и должности сотрудника;

часов приема и времени перерыва на обед, технического перерыва.

59. Должностные лица, осуществляющие прием заявителей, обеспечиваются личными информационными табличками (бейджами).

60. Каждое рабочее место должно быть оборудовано персональным компьютером с возможностью доступа к необходимым информационным ресурсам, а также печатающим и сканирующим техническим устройством.

При организации рабочих мест следует предусмотреть возможность беспрепятственного входа (выхода) должностных лиц из помещения.

Показатели доступности и качества предоставления государственной услуги

61. Основным показателем качества и доступности является предоставление государственной услуги в соответствии с требованиями, установленными законодательством Российской Федерации.

Оценка качества и доступности предоставления государственной услуги осуществляется по следующим показателям:

степень информированности заявителей о порядке предоставления государственной услуги (доступность информации о государственной услуге, возможность выбора способа получения информации);

возможность выбора заявителем формы обращения за предоставлением государственной услуги (непосредственно, через Единый портал, по почте);

своевременность предоставления государственной услуги в соответствии со стандартом ее предоставления, установленным Административным регламентом.

Количество взаимодействий заявителя с должностными лицами лицензирующего органа:

при подаче документов, необходимых для предоставления государственной услуги, непосредственно в лицензирующий орган - не более двух;

при направлении документов, необходимых для предоставления государственной услуги, по почте - не более одного;

при направлении документов, необходимых для предоставления государственной услуги, с использованием информационно-телекоммуникационных технологий - заявитель с должностными лицами не взаимодействует.

Продолжительность взаимодействия - не более 20 минут.

Иные требования, в том числе учитывающие особенности предоставления государственной услуги в многофункциональных центрах предоставления государственных и муниципальных услуг и особенности предоставления государственной услуги в электронной форме

62. Государственная услуга в многофункциональных центрах предоставления государственных и муниципальных услуг не предоставляется.

63. При направлении заявления и прилагаемых к нему документов в электронной форме используются простая электронная подпись и усиленная квалифицированная электронная подпись.

64. Простая электронная подпись используется в случае обращения в лицензирующий орган с заявлением о предоставлении сведений из реестра лицензий и иных сведений о лицензировании. В остальных случаях заявитель использует усиленную квалифицированную электронную подпись.

Перечень классов средств электронной подписи, которые допускаются при обращении за получением государственной услуги при применении усиленной квалифицированной электронной подписи, определяются на основании утвержденной по согласованию с ФСБ России модели угроз безопасности информации.

III. Состав, последовательность и сроки выполнения административных процедур по предоставлению государственной услуги, требования к порядку их выполнения, в том числе особенности выполнения административных процедур в электронной форме

Перечень административных процедур

65. Предоставление государственной услуги включает в себя следующие административные процедуры:

прием, регистрация и рассмотрение документов, представленных заявителем, в том числе в электронной форме;

предоставление лицензии;

предоставление дубликата лицензии и копии лицензии;

переоформление лицензии;

прекращение действия лицензии по заявлению лицензиата в связи с прекращением деятельности, связанной с оказанием услуг по трудоустройству граждан Российской Федерации за пределами территории Российской Федерации;

предоставление сведений из реестра лицензий.

Прием, регистрация и рассмотрение документов, представленных заявителем, в том числе в электронной форме

66. Основанием для начала предоставления государственной услуги является поступление в лицензирующий орган от заявителя заявления о предоставлении, переоформлении, выдаче дубликата или копии лицензии и документов, необходимых для предоставления государственной услуги:

на бумажном носителе с представлением всех необходимых документов (их копий) непосредственно либо заказным почтовым отправлением с уведомлением о вручении;

в форме электронных документов (пакета электронных документов), подписанных усиленной квалифицированной электронной подписью соискателя лицензии. (в ред. Приказа ФМС РФ от 12.01.2016 N 4)

67. Заявление о предоставлении лицензии, переоформлении лицензии, о досрочном прекращении действия лицензии и, при необходимости, прилагаемые к нему документы в день их поступления принимаются лицензирующим органом по описи, копия которой с отметкой о дате приема указанных заявления и документов вручается соискателю лицензии (лицензиату) или направляется ему заказным почтовым отправлением с уведомлением о вручении либо по выбору соискателя лицензии в форме электронного документа, подписанного усиленной квалифицированной электронной подписью лицензирующего органа или усиленной квалифицированной электронной подписью должностного лица лицензирующего органа <1>, способом, обеспечивающим подтверждение доставки такого документа и его получения соискателем лицензии. (в ред. Приказа ФМС РФ от 12.01.2016 N 4)

<1> Далее - "подписанного усиленной квалифицированной электронной подписью". (в ред. Приказа ФМС РФ от 12.01.2016 N 4)

68. Уполномоченное должностное лицо проверяет правильность заполнения заявления, проводит проверку полноты и достоверности сведений, указанных соискателем лицензии (лицензиатом) в заявлении и представленных документах.

Уполномоченное должностное лицо, принявшее заявление, регистрирует его в Журнале регистрации заявлений в день их получения. При приеме заявлению присваивается регистрационный номер.

Максимальный срок выполнения действия составляет 10 минут.

69. Если заявление о предоставлении лицензии оформлено с нарушением требований, установленных пунктами 31.1 и 32.1 Административного регламента, и (или) документы, указанные в подразделе "Исчерпывающий перечень документов, необходимых в соответствии с нормативными правовыми актами для предоставления государственной услуги" Административного регламента, представлены не в полном объеме, в течение трех рабочих дней со дня приема заявления о предоставлении лицензии уполномоченное должностное лицо вручает или направляет заказным почтовым отправлением с уведомлением о вручении соискателю лицензии соответствующее уведомление о необходимости устранения в тридцатидневный срок выявленных нарушений и (или) представления документов, которые отсутствуют, или направляет такое уведомление заказным почтовым отправлением с уведомлением о вручении либо по выбору соискателя лицензии в форме электронного документа, подписанного усиленной квалифицированной электронной подписью, способом, обеспечивающим подтверждение доставки такого документа и его получения соискателем лицензии. (в ред. Приказа ФМС РФ от 12.01.2016 N 4)

70. Уполномоченное должностное лицо лицензирующего органа проводит проверку полноты и достоверности сведений о соискателе лицензии (лицензиате), содержащихся в представленных соискателем лицензии (лицензиатом) заявлении и документах, а также соответствие соискателя лицензии (лицензиата) лицензионным требованиям, указанным в пунктах 71 - 72 Административного регламента.

71. Лицензионными требованиями, предъявляемыми при осуществлении деятельности по трудоустройству за границей граждан Российской Федерации, являются:

71.1. Наличие у соискателя лицензии (лицензиата) принадлежащих ему на праве собственности или на ином законном основании зданий и (или) помещений, необходимых для осуществления лицензируемого вида деятельности.

71.2. Наличие в штате у соискателя лицензии (лицензиата) работника, заключившего трудовой договор, имеющего стаж работы в области трудоустройства за границей или стаж работы в области содействия занятости населения в Российской Федерации не менее одного года, а также наличие у руководителя соискателя лицензии (лицензиата) (руководителя структурного подразделения, осуществляющего деятельность по трудоустройству за границей) высшего профессионального образования, стажа работы в области трудоустройства за границей не менее 2 лет или стажа работы в области содействия занятости населения в Российской Федерации не менее 3 лет.

72. Лицензионными требованиями, предъявляемыми при осуществлении деятельности по трудоустройству за границей моряков, являются:

72.1. Наличие у соискателя лицензии (лицензиата) принадлежащих ему на праве собственности или на ином законном основании зданий и (или) помещений, необходимых для осуществления лицензируемого вида деятельности.

72.2. Наличие в штате у соискателя лицензии (лицензиата) работника и руководителя, имеющих документ о высшем профессиональном образовании в области морского транспорта в соответствии с Международной конвенцией о подготовке и дипломировании моряков и несении вахты от 7 июля 1978 г., а также стажа работы на морском судне: для работника - не менее 1 года, для руководителя - не менее 5 лет.

72.3. Обеспечение лицензиатом ознакомления гражданина Российской Федерации с трудовым договором до его подписания и передача после его подписания гражданину Российской Федерации второго экземпляра трудового договора в соответствии с требованиями международных договоров, законодательством государства, под флагом которого плавает судно, на которое осуществляется трудоустройство моряков, нормативными правовыми актами Российской Федерации в области трудоустройства.

72.4. Выполнение лицензиатом требований, предусмотренных подпунктами "а", "с" пункта 1 статьи 4, пунктами 1, 2 статьи 5 и пунктами 2, 3 статьи 6 Конвенции Международной организации труда N 179 о найме и трудоустройстве моряков от 22 октября 1996 г., в части:

невозложения на моряков прямо или косвенно оплаты полностью или частично каких-либо сборов или иных издержек в связи с их наймом или предоставлением работы;

соблюдение, с учетом права на невмешательство в личную жизнь и необходимости защиты конфиденциальности, требований Федерального закона от 27 июля 2006 г. N 152-ФЗ "О персональных данных" <1> к обработке персональных данных моряков, в том числе при осуществлении сбора, хранения, подборки и передачи таких данных третьим лицам;

<1> Собрание законодательства Российской Федерации, 2009, N 48, ст. 5716; N 52, ст. 6439; 2010, N 27, ст. 3407; N 31, ст. 4173, 4196; N 49, ст. 6409; 2011, N 23, ст. 3263; N 31, ст. 4701.

ведения реестра в отношении всех моряков, нанятых или трудоустроенных лицензиатом, который является открытым для проверки лицензирующим органом;

наличия у трудоустраиваемых лицензиатом моряков квалификации и документов, необходимых для выполнения соответствующих функций;

обеспечения соответствия трудовых договоров, заключенных с моряками, законодательству и коллективным договорам;

информирования моряков об их правах и обязанностях, указанных в трудовых договорах, до приема на работу или в процессе трудоустройства;

обеспечения возможности получения моряками копий трудовых договоров, заключенных с ними;

рассмотрения и направления ответов на поступившие жалобы, касающиеся деятельности лицензиата, и направления в лицензирующий орган информации о неудовлетворенных жалобах, а также жалоб, касающихся условий труда или быта на борту судов.

73. К отношениям, связанным с осуществлением лицензионного контроля, применяются положения Федерального закона от 26 декабря 2008 года N 294-ФЗ "О защите прав юридических лиц и индивидуальных предпринимателей при осуществлении государственного контроля (надзора) и муниципального контроля" <1> с учетом особенностей организации и проведения проверок, установленных частями 2 - 10 статьи 19 Федерального закона от 4 мая 2011 г. N 99-ФЗ "О лицензировании отдельных видов деятельности" <2>.

<1> Собрание законодательства Российской Федерации, 2008, N 52, ст. 6249; 2009, N 18, ст. 2140; N 29, ст. 3601; N 48, ст. 5711; N 52, ст. 6441; 2010, N 17, ст. 1988; N 18, ст. 2142; N 31, ст. 4160, 4193, 4196; N 32, ст. 4298; 2011, N 1, ст. 20; N 17, ст. 2310; N 23, ст. 3263; N 27, ст. 3880; N 30, ст. 4590; N 48, ст. 6728; 2012, N 19, ст. 2281; N 26, ст. 3446; N 31, ст. 4320, 4322; N 47, ст. 6402.

<2> Собрание законодательства Российской Федерации, 2011, N 19, ст. 2716; N 30, ст. 4590; N 43, ст. 5971; N 48, ст. 6728; 2012, N 26, ст. 3446, N 31, ст. 4322; 2013, N 9, ст. 874.

74. Уполномоченное должностное лицо при обработке персональных данных граждан Российской Федерации обязано принимать необходимые организационные и технические меры для защиты персональных данных от несанкционированного или случайного доступа к ним, уничтожения, изменения, блокирования, копирования, распространения персональных данных, а также от иных неправомерных действий.

75. Заявления о предоставлении лицензии, о переоформлении лицензии, о досрочном прекращении действия лицензии, о получении дубликата или копии лицензии, а также уведомления лицензиатом лицензирующего органа об устранении им нарушения лицензионных требований и условий, повлекших за собой административное приостановление деятельности лицензиата, могут быть поданы в электронной форме с использованием информационно-телекоммуникационных сетей общего пользования, в том числе сети "Интернет", включая Единый портал.

76. Состав и реквизиты заполняемых полей электронной формы заявления соответствуют требованиям к заявлению, установленным Административным регламентом.

77. При поступлении заявления о предоставлении лицензии и прилагаемых к нему документов в электронной форме уполномоченное должностное лицо в день приема направляет заявителю копию описи принимаемого заявления и документов с отметкой о дате приема в форме электронного документа, подписанного усиленной квалифицированной электронной подписью, способом, обеспечивающим подтверждение получения заявителем такой копии и подтверждение доставки указанного документа. (в ред. Приказа ФМС РФ от 12.01.2016 N 4)

78. Уполномоченное должностное лицо, осуществляющее прием заявлений, несет ответственность за нарушение режима защиты, обработки и порядка использования информации, содержащей персональные данные заявителя, в соответствии с законодательством Российской Федерации.

79. При принятии заявления в электронной форме к рассмотрению оно распечатывается и заверяется подписью уполномоченного должностного лица, на заявлении производится запись "Поступило в электронной форме".

80. Заявление регистрируется уполномоченным должностным лицом, принявшим его, в Журнале регистрации заявлений (приложение N 6 к Административному регламенту).

81. Заявление соискателя лицензии (лицензиата) и прилагаемые к нему документы, акты лицензирующего органа о предоставлении лицензии, об отказе в предоставлении лицензии, о переоформлении документа, подтверждающего наличие лицензии, возобновлении или прекращении действия лицензии, один экземпляр документа, подтверждающего наличие лицензии, копии актов проведенных лицензирующим органом проверок соискателя лицензии или лицензиата и другие документы составляют лицензионное дело соискателя лицензии или лицензиата и подлежат хранению в лицензирующем органе.

82. В случае, если взаимодействие между соискателем лицензии (лицензиатом) и лицензирующим органом осуществлялось в электронной форме, лицензионное дело формируется в электронной форме.

Предоставление лицензии

83. Решение руководителя лицензирующего органа о предоставлении лицензии оформляется приказом ФМС России о предоставлении лицензии, на основании которого вносятся соответствующие сведения в реестр лицензий.

84. В течение трех рабочих дней после подписания и регистрации лицензии она вручается соискателю лицензии либо направляется ему заказным почтовым отправлением с уведомлением о вручении.

85. В случае, если в заявлении о предоставлении лицензии указывается на необходимость предоставления лицензии в форме электронного документа, лицензирующий орган направляет соискателю лицензии в форме электронного документа, подписанного усиленной квалифицированной электронной подписью, копию описи с отметкой о дате приема указанного заявления и прилагаемых к нему документов или уведомление о необходимости устранения выявленных нарушений и (или) представления документов, которые отсутствуют, способом, обеспечивающим подтверждение доставки такого уведомления и его получения соискателем лицензии. (в ред. Приказа ФМС РФ от 12.01.2016 N 4)

86. При выдаче лицензии непосредственно уполномоченному представителю лицензиата оформляется расписка о ее получении.

87. Лицензии оформляются на бланках, являющихся документами строгой отчетности и защищенной от подделок полиграфической продукцией или в форме электронного документа.

88. В лицензии указываются:

наименование лицензирующего органа;

полное и (при наличии) сокращенное наименование, в том числе фирменное наименование, и организационно-правовая форма юридического лица, адрес его места нахождения, адреса мест осуществления лицензируемого вида деятельности, государственный регистрационный номер записи о создании юридического лица;

идентификационный номер налогоплательщика;

лицензируемый вид деятельности с указанием оказываемых услуг, составляющих лицензируемый вид деятельности;

номер и дата регистрации лицензии;

номер и дата приказа лицензирующего органа о предоставлении лицензии.

89. При наличии оснований, предусмотренных пунктом 43 Административного регламента, принимается решение об отказе в выдаче лицензии.

90. Сотрудник лицензирующего органа вручает в течение 3 рабочих дней со дня принятия решения, указанного в пункте 89 Административного регламента, соискателю лицензии или направляет ему заказным почтовым отправлением с уведомлением о вручении уведомление об отказе в предоставлении лицензии с мотивированным обоснованием причин отказа и со ссылкой на конкретные положения нормативных правовых актов, являющихся основанием такого отказа.

91. В случае, если в заявлении о предоставлении лицензии указывается на необходимость предоставления лицензии в форме электронного документа, то уведомление об отказе в предоставлении лицензии лицензирующим органом направляется заявителю в форме электронного документа, подписанного усиленной квалифицированной электронной подписью. (в ред. Приказа ФМС РФ от 12.01.2016 N 4)

Предоставление дубликата лицензии или копии лицензии

92. Административная процедура выполняется в отношении лицензиатов в случае утраты либо порчи лицензии.

93. В течение трех рабочих дней со дня поступления в лицензирующий орган документов, предусмотренных пунктом 34 Административного регламента, лицензирующий орган оформляет дубликат лицензии на бланке лицензии с пометками "дубликат" и "оригинал лицензии признается недействующим" и вручает такой дубликат лицензиату либо направляет его заказным почтовым отправлением с уведомлением о вручении.

94. Копия лицензии, заверенная лицензирующим органом, в течение трех рабочих дней со дня получения заявления о предоставлении копии лицензии вручается лицензиату либо направляется ему заказным почтовым отправлением с уведомлением о вручении.

95. В случае, если в заявлении о предоставлении дубликата лицензии или копии лицензии указывается на необходимость предоставления дубликата лицензии или копии лицензии в форме электронного документа, лицензирующий орган направляет лицензиату дубликат лицензии или копию лицензии в форме электронного документа, подписанного усиленной квалифицированной электронной подписью. (в ред. Приказа ФМС РФ от 12.01.2016 N 4)

96. При выдаче дубликата лицензии или копии лицензии непосредственно уполномоченному представителю лицензиата оформляется расписка.

97. Информация о выдаче дубликата или об отказе в выдаче дубликата лицензии вносится в реестр лицензий в день принятия решения о выдаче дубликата или об отказе в выдаче лицензии.

Переоформление лицензии

98. Административная процедура выполняется в отношении лицензиата в случаях реорганизации юридического лица в форме преобразования, а также изменения его наименования, адреса места нахождения и места осуществления юридическим лицом лицензируемого вида деятельности, связанной с трудоустройством граждан Российской Федерации за пределами Российской Федерации.

99. При намерении лицензиата осуществлять лицензируемый вид деятельности по адресу, не указанному в лицензии, и (или) оказывать новую услугу, составляющую лицензируемый вид деятельности, лицензиат для переоформления лицензии представляет непосредственно либо направляет заказным почтовым отправлением с уведомлением о вручении заявление о переоформлении лицензии, подписанное руководителем постоянно действующего исполнительного органа юридического лица или иным лицом, имеющим право действовать от имени этого юридического лица, с указанием в нем сведений о новом адресе осуществления лицензируемого вида деятельности, сведений о наличии принадлежащих лицензиату на праве собственности или на ином законном основании зданий и (или) помещений по предполагаемому месту осуществления лицензируемого вида деятельности и (или) сведений о новой услуге, которую лицензиат намерен оказывать, а также документ, предусмотренный пунктом 33.2 Административного регламента.

100. Уведомление о принятии решения о переоформлении лицензии либо об отказе в переоформлении лицензии направляется или вручается лицензиату в письменной форме, а также направляется по электронной почте в течение 5 рабочих дней со дня принятия соответствующего решения.

101. В случае, если в заявлении о переоформлении лицензии указывается на необходимость предоставления лицензии в форме электронного документа, лицензирующий орган направляет лицензию или уведомление об отказе в переоформлении лицензии в форме электронного документа, подписанного усиленной квалифицированной электронной подписью. (в ред. Приказа ФМС РФ от 12.01.2016 N 4)

102. Информация о переоформлении или об отказе в переоформлении лицензии вносится в реестр лицензий в день принятия решения о переоформлении или об отказе в переоформлении лицензии.

Прекращение действия лицензии по заявлению лицензиата в связи с прекращением деятельности, связанной с оказанием услуг по трудоустройству граждан Российской Федерации за пределами территории Российской Федерации

103. Действие лицензии прекращается в случае:

представления в лицензирующий орган заявления лицензиата (правопреемника лицензиата - юридического лица) о прекращении им осуществления деятельности, связанной с трудоустройством граждан Российской Федерации за пределами Российской Федерации, - со дня издания приказа ФМС России о досрочном прекращении действия лицензии.

104. Уведомление о принятии решения о прекращении действия лицензии направляется или вручается лицензиату в срок, не превышающий 10 рабочих дней со дня получения заявления лицензиата о досрочном прекращении действия лицензии к рассмотрению.

105. Информация о прекращении действия лицензии вносится лицензирующим органом в реестр лицензий в день принятия решения о прекращении действия лицензии.

Предоставление сведений из реестра лицензий

106. Информация из реестра лицензий предоставляется при наличии в заявлении:

наименования лицензиата;

местонахождения лицензиата;

номера лицензии.

107. По результатам рассмотрения заявления уполномоченное должностное лицо лицензирующего органа в течение 5 рабочих дней с момента поступления запроса осуществляет одно из следующих действий:

107.1. Подготовку ответа с использованием информации из реестра лицензий в соответствии с запросом.

107.2. Подготовку письма с отказом в предоставлении информации из реестра лицензий, если уполномоченным должностным лицом лицензирующего органа выявлены основания для отказа в предоставлении информации из реестра лицензий.

108. Информация по вопросам лицензирования (в том числе сведения, содержащиеся в реестрах лицензий) является открытой, за исключением случаев, если в интересах сохранения государственной или служебной тайны свободный доступ к таким сведениям в соответствии с законодательством Российской Федерации ограничен.

109. Сведения о конкретной лицензии предоставляются лицензирующим органом бесплатно в течение 5 рабочих дней со дня получения заявления о предоставлении таких сведений.

110. Сведения о конкретной лицензии передаются заявителям или направляются им заказным почтовым отправлением с уведомлением о вручении в виде выписки из реестра лицензий, либо копии акта лицензирующего органа о принятом решении, либо справки об отсутствии запрашиваемых сведений, которая выдается в случае отсутствия в реестре лицензий сведений о лицензиях или при невозможности определения конкретного лицензиата.

111. Сведения о конкретной лицензии могут быть направлены заявителю по его обращению в форме электронного документа, подписанного усиленной квалифицированной электронной подписью, в виде выписки из реестра лицензий, либо копии акта лицензирующего органа о принятом решении, либо справки об отсутствии запрашиваемых сведений, которая выдается в случае отсутствия в реестре лицензий сведений о лицензиях или при невозможности определения конкретного лицензиата. (в ред. Приказа ФМС РФ от 12.01.2016 N 4)

112. ФМС России, по мере обеспечения технической возможности, формирует открытые и общедоступные информационные ресурсы, содержащие сведения из реестров лицензий.

IV. Формы контроля за предоставлением государственной услуги

Порядок осуществления текущего контроля за соблюдением и исполнением ответственными должностными лицами положений регламента и иных нормативных правовых актов, устанавливающих требования к предоставлению государственной услуги, а также принятием ими решений

113. Текущий контроль за соблюдением и исполнением сотрудниками ФМС России и ее территориальных органов положений Административного регламента и иных нормативных правовых актов, устанавливающих требования к предоставлению государственной услуги, осуществляется их непосредственными начальниками.

114. Контроль осуществляется путем проведения должностным лицом, ответственным за организацию работы по предоставлению государственной услуги, проверок соблюдения сотрудниками положений Административного регламента.

Периодичность осуществления текущего контроля устанавливается распоряжением ФМС России или начальником территориального органа ФМС России.

115. ФМС России осуществляет контроль за исполнением положений Административного регламента территориальными органами ФМС России.

Порядок и периодичность осуществления плановых и внеплановых проверок полноты и качества предоставления государственной услуги, в том числе порядок и формы контроля за полнотой и качеством предоставления государственной услуги

116. Контроль за полнотой и качеством предоставления государственной услуги включает в себя проведение проверок, выявление и устранение нарушений прав заявителей, рассмотрение, принятие решений и подготовку ответов на жалобы на действие (бездействие) сотрудников ФМС России, ее территориальных органов.

Проверки полноты и качества предоставления государственной услуги осуществляются на плановой основе или по поручению руководителя ФМС России.

При проверке могут рассматриваться все вопросы, связанные с предоставлением государственной услуги (комплексные проверки), или отдельные вопросы (тематические проверки). Проверка также может проводиться по конкретному заявлению лицензиата (соискателя лицензии).

117. В случае выявления нарушений прав заявителей по результатам проведенных проверок виновных должностные лица привлекаются к ответственности в установленном законодательством Российской Федерации порядке.

В необходимых случаях издаются приказы ФМС России и (или) ее территориальных органов с поручениями, обязывающими устранить нарушения Административного регламента и нормативных правовых актов, регулирующих предоставление государственной услуги.

Ответственность должностных лиц ФМС России, ее территориальных органов

118. Обязанности сотрудников ФМС России и ее территориальных органов по исполнению Административного регламента закрепляются в их должностных инструкциях (регламентах).

119. В случае выявления нарушений прав граждан, юридических лиц, по результатам проведенных проверок в отношении виновных лиц принимаются меры в соответствии с законодательством Российской Федерации.

Положения, характеризующие требования к порядку и формам общественного контроля за предоставлением государственной услуги, в том числе со стороны граждан и их объединений

120. Граждане, их объединения и организации вправе получать информацию о порядке предоставления государственной услуги, а также направлять замечания и предложения по улучшению качества и доступности предоставления государственной услуги.

121. В контроле качества и доступности государственной услуги принимает участие Общественный совет при Федеральной миграционной службе и общественно-консультативные советы при территориальных органах ФМС России.

V. Досудебный (внесудебный) порядок обжалования решений и действий (бездействия) федерального органа исполнительной власти, предоставляющего государственную услугу, а также его должностных лиц

Информация для заявителя о его праве на досудебное (внесудебное) обжалование действий (бездействия) и решений, принятых (осуществляемых) в ходе предоставления государственной услуги

122. В соответствии со статьями 11.1, 11.2 Федерального закона от 27 июля 2010 г. N 210-ФЗ "Об организации предоставления государственных и муниципальных услуг" заявитель вправе обжаловать решение и (или) действие (бездействие) ФМС России или ее территориального органа, а также должностных лиц ФМС России или ее территориального органа, ответственных за осуществление административных процедур, связанных с предоставлением государственной услуги.

Предмет жалобы

123. Заявитель может обратиться с жалобой, в том числе в следующих случаях:

нарушение срока регистрации заявления о предоставлении государственной услуги;

нарушение срока предоставления государственной услуги;

требование у заявителя документов, не предусмотренных нормативными правовыми актами Российской Федерации и Административным регламентом;

отказ в приеме документов, предоставление которых предусмотрено нормативными правовыми актами Российской Федерации, Административным регламентом, у заявителя;

отказ в предоставлении государственной услуги, если основания отказа не предусмотрены федеральными законами и принятыми в соответствии с ними иными нормативными правовыми актами Российской Федерации;

отказ в предоставлении государственной услуги или аннулирование результата предоставления государственной услуги, в случае несогласия заявителя с принятым решением;

затребование с заявителя при предоставлении государственной услуги платы, не предусмотренной нормативными правовыми актами Российской Федерации.

Органы государственной власти и уполномоченные на рассмотрение жалобы должностные лица, которым может быть направлена жалоба

124. Жалоба подается в письменной форме на имя руководителя ФМС России или начальника (руководителя) ее территориального органа.

Порядок подачи и рассмотрения жалобы

125. Жалоба может быть направлена по почте, посредством электронной почты с использованием официального сайта ФМС России или официальных сайтов ее территориальных органов в информационно-телекоммуникационной сети "Интернет", "Единый портал государственных и муниципальных услуг (функций)", а также может быть принята при непосредственном обращении заявителя.

126. Жалоба должна содержать:

наименование органа, предоставляющего государственную услугу, должностного лица органа, предоставляющего государственную услугу, либо государственного служащего, решения и действия (бездействие) которых обжалуются;

наименование, сведения о местонахождении заявителя - юридического лица, а также номер (номера) контактного телефона, адрес (адреса) электронной почты (при наличии) и почтовый адрес, по которым должен быть направлен ответ заявителю;

сведения об обжалуемых решениях и действиях (бездействии) органа, предоставляющего государственную услугу, должностного лица органа, предоставляющего государственную услугу, либо государственного служащего;

доводы, на основании которых заявитель не согласен с решением и действием (бездействием) органа, предоставляющего государственную услугу, должностного лица органа, предоставляющего государственную услугу, либо государственного служащего.

127. Заявителем могут быть представлены документы (при наличии), подтверждающие доводы заявителя, либо их копии.

128. Должностное лицо, наделенное полномочиями по рассмотрению жалоб, вправе оставить жалобу без ответа в следующих случаях:

a. наличия в жалобе нецензурных либо оскорбительных выражений, угроз жизни, здоровью и имуществу должностного лица, а также членов его семьи;

b. отсутствия возможности прочитать какую-либо часть текста жалобы, фамилию, имя, отчество (при наличии) и (или) почтовый адрес заявителя, указанные в жалобе.

Сроки рассмотрения жалобы

129. Жалоба, поступившая в ФМС России или ее территориальный орган, подлежит рассмотрению должностным лицом, наделенным полномочиями по рассмотрению жалоб, в течение 15 рабочих дней со дня ее регистрации, а в случае обжалования отказа в приеме документов у заявителя либо в исправлении допущенных опечаток и ошибок или в случае обжалования нарушения установленного срока таких исправлений - в течение 5 рабочих дней со дня ее регистрации.

130. В случае установления в ходе или по результатам рассмотрения жалобы признаков состава административного правонарушения или преступления должностное лицо, наделенное полномочиями по рассмотрению жалоб, незамедлительно направляет имеющиеся материалы в органы прокуратуры.

Перечень оснований для приостановления рассмотрения жалобы в случае, если возможность приостановления предусмотрена законодательством Российской Федерации

131. Оснований для приостановления рассмотрения жалобы не имеется.

Результат рассмотрения жалобы

132. По результатам рассмотрения жалобы принимается одно из следующих решений:

1) удовлетворить жалобу, в том числе в форме отмены принятого решения, исправления допущенных опечаток и ошибок в выданных в результате предоставления государственной услуги документах, возврата заявителю денежных средств, взимание которых не предусмотрено нормативными правовыми актами Российской Федерации, а также в иных формах;

2) отказать в удовлетворении жалобы.

Порядок информирования заявителя о результатах рассмотрения жалобы

133. Не позднее дня, следующего за днем принятия решения, указанного в пункте 132 настоящего Административного регламента, заявителю в письменной форме и по желанию заявителя в электронной форме направляется мотивированный ответ о результатах рассмотрения жалобы.

Порядок обжалования решения по жалобе

134. В случае если заявитель не удовлетворен решением, принятым в ходе рассмотрения жалобы, то заявитель вправе обратиться в ФМС России в соответствии с Федеральным законом от 2 мая 2006 г. N 59-ФЗ "О порядке рассмотрения обращений граждан Российской Федерации" <1>

<1> Собрание законодательства Российской Федерации, 2006, N 19, ст. 2060; 2010, N 27, ст. 3410; N 31, ст. 4196.

Право заявителя на получение информации и документов, необходимых для обоснования и рассмотрения жалобы

135. Заявитель имеет право на получение в ФМС России либо ее территориальном органе информации и документов, необходимых для обоснования и рассмотрения жалобы.

Способы информирования заявителей о порядке подачи и рассмотрения жалобы

136. Информация о порядке подачи и рассмотрения жалобы размещается на официальном сайте ФМС России, официальных сайтах ее территориальных органов в информационно-телекоммуникационной сети Интернет, Едином портале, а также может быть сообщена заявителю должностными лицами ФМС России или ее территориального органа при личном контакте с использованием почтовой, телефонной связи, посредством электронной почты.

Приложение N 1
к Административному регламенту
предоставления Федеральной
миграционной службой государственной
услуги по лицензированию деятельности,
связанной с оказанием услуг по
трудоустройству граждан Российской
Федерации за пределами территории
Российской Федерации

СВЕДЕНИЯ ОБ ОФИЦИАЛЬНЫХ САЙТАХ ФМС РОССИИ И ЕЕ ТЕРРИТОРИАЛЬНЫХ ОРГАНОВ, ИХ ТЕЛЕФОННЫХ НОМЕРАХ, ПОЧТОВЫХ АДРЕСАХ И АДРЕСАХ ЭЛЕКТРОННОЙ ПОЧТЫ

(в ред. Приказа ФМС РФ от 12.01.2016 N 4)

N п/п Наименование органа Адрес Телефон справочной службы Адрес электронной почты, официального сайта
1 ФМС России Боярский переулок, д. 4 8(495)698-00-78 www.fms.gov.ru
2 УФМС России по г. Москве 115035, г. Москва, ул. Б. Ордынка, д. 16, стр. 4 8(495)230-72-24 8(495)230-72-64 www.fmsmoscow.ru
3 ОФМС России по Республике Адыгея 385006, г. Майкоп, ул. Калинина, д. 210В 8(8772)52-31-34 www.ofmsra.ucoz.ru pdm_ra@rambler.ru
4 ОФМС России по Республике Алтай 649002, г. Горно-Алтайск, пр-т Коммунистический, д. 109 8(38822)6-20-12 8(38822)6-15-46 http://fms-ra.ru pdmra@mail.gorny.ru
5 УФМС России по Республике Башкортостан 450077, г. Уфа, ул. Пушкина, д. 63 8(347)250-13-68 8(347)250-13-90 http://www.fmsrb.ru ufmsrb@ufanet.ru, pressa@fmsrb.ru
6 УФМС России по Республике Бурятия 670009, г. Улан-Удэ, пос. Матросова, ул. Николая Нищенко, д. 19 8(3012)55-92-53 http://www.ufmsrb.ru info@ufmssrb.ru
7 УФМС России по Республике Дагестан 367015, г. Махачкала, ул. Ирчи Казака, д. 2А 8(8722)62-19-55 http://www.fmsrd.ru ufmsdag@fmsrd.ru
8 УФМС России по Республике Ингушетия 386101, г. Назрань, пер. Ингушский, д. 2 8(8732)22-13-45 udmmvd@mail.ru http://www.ofmsing.ru
9 УФМС России по Кабардино-Балкарской Республике 360004, г. Нальчик, ул. Ногнова, д. 64А 8(8662)77-75-36 http://www.ufmskbr.ru ufms_kbr@mail.ru
10 ОФМС России по Республике Калмыкия 358009, г. Элиста, 3 микрор-н, д. 23 8(84722)3-67-73 http://www.fms08.ru info@fms08.ru
11 ОФМС России по Карачаево-Черкесской Республике 369000, г. Черкесск, ул. Пушкинская, д. 83 8(8782)29-27-85 http://ofms.kchr09.ru ofms_kchr@mail.ru
12 УФМС России по Республике Карелия 185005, г. Петрозаводск, пр. Александра Невского, д. 17 8(8142)79-66-18, 8(8142)59-95-00 http://ufms.karelia.ru migrazia@onego.ru
13 УФМС России по Республике Коми 167983, г. Сыктывкар, ул. Советская, д. 63А 8(8212)20-27-06 8-800-100-1560 http://www.fms.rkomi.ru fms-komi@mail.ru
14 УФМС России по Республике Марий Эл 424000, г. Йошкар-Ола, ул. Волкова, д. 103А 8(8362)68-02-13 http://fms.gov12.ru ufmsrme@yandex.ru
15 УФМС России по Республике Мордовия 430003, г. Саранск, пр-т Ленина, д. 30А 8(8342)47-85-12 www.fmsrm.ru sarpvs@mail.ru
16 УФМС России по Республике Саха (Якутия) 677005, г. Якутск, ул. Кулаковского, д. 26 8(4112)35-17-56 8(4112)35-18-08 8(4112)35-17-72 8(4112)43-36-48 http://ufms.ykt.ru fmsykt@mail.ru
17 УФМС России по Республике Северная Осетия - Алания 362040, г. Владикавказ, ул. Тхапсаева, д. 4 8(8672)54-73-57 8(8672)54-94-82 8(8672)54-14-26 8(8672)40-36-13 http://www.ufmsosetia.ru ufms@ufmsosetia.ru
18 УФМС России по Республике Татарстан 420012, г. Казань, ул. Чехова, д. 8/2 8(843)231-12-12 8(843)231-12-52 ufms@tatar.ru http://www.ufms.tatarstan.ru
19 ОФМС России по Республике Тыва 667005, г. Кызыл, ул. Ленина, д. 64 8(39422)2-32-90 8(39422)3-24-87 http://ofmstuva.ru ofms@tuva.ru
20 УФМС России по Удмуртской Республике 426033, г. Ижевск, ул. Песочная, д. 3, корп. 23 8(3412)41-18-01 http://www.fms-udm.ru mail@fms-udm.ru
21 УФМС России по Республике Хакасия 655017, г. Абакан, ул. Ленина, д. 70А 8(39022)2-37-02 8(39022)2-76-72 http://www.fms19.ru mail@fms19.ru common@fms19.ru
22 УФМС России по Чеченской Республике 364060, г. Грозный, ул. Тухачевского, д. 11А 8(8712)33-21-29 http://ufmschr.ru ufms-95@mail.ru
23 УФМС России по Чувашской Республике 428000, г. Чебоксары, ул. К. Маркса, д. 44 8(8352)62-08-15 8(8352)62-90-66 8(8352)62-53-30 www.fmsch.cap.ru fms_21@mail.ru
24 УФМС России по Алтайскому краю 656056, г. Барнаул, Комсомольский прт, д. 13 8(3852)24-97-53 http://www.fms-altay.ru updmak@rambler.ru
25 УФМС России по Забайкальскому краю 672000, г. Чита, ул. Ингодинская, д. 72 8(3022)35-32-01 8(3022)26-79-90 http://ufms.chita.ru chita@ufms.megalink.ru
26 УФМС России по Камчатскому краю 683024, г. Петропавловск-Камчатский, пр-т 50 лет Октября, д. 23/2 8(4152)26-55-01 8(4152)23-10-83 http://www.fmskam.ru fmskam@mail.ru
27 УФМС России по Краснодарскому краю 350020, г. Краснодар, ул. Красная, д. 176 8(861)255-85-06 http://www.ufmskrn.ru ufmskrn@yandex.ru
28 УФМС России по Красноярскому краю 660017, г. Красноярск, ул. Дзержинского, д. 18 8(391)245-92-90 8(391)201-42-37 ufms-kras@mail.ru http://www.krasufms.ru
29 УФМС России по Пермскому краю 614990, г. Пермь, Комсомольский прт, д. 34Б 8(342)237-78-21 8(342)237-75-50 http://www.permufms.ru upvsuvd@permregion.ru
30 УФМС России по Приморскому краю 690002, г. Владивосток, ул. Мельниковская, д. 101 8(4232)45-19-18 8(4232)44-65-54 http://www.fmspk.ru ufmspk@yandex.ru
31 УФМС России по Ставропольскому краю 355035, г. Ставрополь, пр. Кулакова, д. 4А 8(8652)56-54-52 8(8652)56-40-04 http://www.ufmssk.ru ufmssk@ufmssk.ru
32 УФМС России по Хабаровскому краю 680000, г. Хабаровск, ул. Союзная, д. 64 8(4212)52-09-03 8(4212)56-91-72 http://www.ufms.khv.ru migraciya@mail.kht.ru smi.ufmskhb@mail.ru
33 УФМС России по Амурской области 675002, г. Благовещенск, ул. Чайковского, д. 2 8(4162)52-42-69 8(4162)53-32-45 8(4162)59-90-02 http://www.fmsamur.ru info@fmsamur.ru
34 УФМС России по Архангельской области 163000, г. Архангельск, ул. Гайдара, д. 55, к. 2 8(8182)411-740 http://ufmsarh.ru fms-29@mai.ru
35 УФМС России по Астраханской области 414000, г. Астрахань, ул. Калинина, д. 25 8(8512)51-57-29 8(8512)51-03-73 http://www.ufms-astrakhan.ru ufms_astr@mail.ru
36 УФМС России по Белгородской области 308600, г. Белгород, ул. Князя Трубецкого, д. 32 8(4722)27-17-85 8(4722)27-44-27 http://www.ufms31.ru belfms@mail.ru
37 УФМС России по Брянской области 241050, г. Брянск, Пионерская, д. 26 8(4832)74-24-57 http://www.ufms-bryansk.ru ufms-bryansk@ya.ru
38 УФМС России по Владимирской области 600020, г. Владимир, ул. Б. Нижегородская, д. 80Б 8(4922)32-60-10 http://www.fms33.ru ufmsvo33@mail.ru
39 УФМС России по Волгоградской области 400131, г. Волгоград, ул. Рокоссовского, д. 10 8(8442)33-83-23 http://www.fmsvolg.ru fmsvolg@ya.ru
40 УФМС России по Вологодской области 160009, г. Вологда, ул. Мальцева, д. 54 8(8172)76-34-36 8(8172)76-36-80 http://www.ufms35.ru ufms35@mail.ru
41 УФМС России по Воронежской области 394030, г. Воронеж, ул. 9 Января, д. 54 8(4732)277-68-22 8(4732)276-66-98 http://www.fmsvrn.ru fms.vrn@mail.ru
42 УФМС России по Ивановской области 153002, г. Иваново, ул. Октябрьская, д. 22А 8(4932)37-54-86 8(4932)30-87-33 http://www.ufmsivanovo.ru ivanovomgr@mail.ru
43 УФМС России по Иркутской области 664003, г. Иркутск, ул. Киевская, д. 1 8(3952)484-500 8(3952)484-504 http://www.ufms.irkutsk.ru post@ufms.irkutsk.ru
44 УФМС России по Калининградской области 236000, г. Калининград, Советский пр-т, д. 13 8(4012)56-38-04 8(4012)60-22-55 8(4012)56-39-90 http://www.fms39.ru rigfms@mail.ru
45 УФМС России по Калужской области 248002, г. Калуга, ул. Салтыкова-Щедрина, д. 21 8(4842)50-67-44 8(4842)57-59-37 http://www.fms40.ru fms@kaluga.ru fmsklg@yandex.ru
46 УФМС России по Кемеровской области 650000, г. Кемерово, ул. Островского, д. 13 8(3842)75-59-59 8(3842)36-58-45 8(3842)75-88-00 http://www.ufmsko.ru fmsko@rambler.ru info@rambler.ru
47 УФМС России по Кировской области 610000, г. Киров, ул. Ленина, д. 71А 8(8332)35-58-77 8(8332)38-39-09 8(8332)37-50-08 http://www.fms43.ru smi@fms43.ru
48 УФМС России по Костромской области 156603, г. Кострома, ул. Петра Щербины, д. 4 8(4942)42-13-11 8(4942)35-15-71 8(4942)55-27-81 8(4942)45-02-41 8(4942)42-23-72 http://fms-k.ru/ mail@fms-k.ru
49 УФМС России по Курганской области 640026, г. Курган, ул. Советская, д. 128 8(352-2)49-45-37 http://fms45.ru fms@acmetelecom.ru
50 УФМС России по Курской области 305016, г. Курск, ул. Чехова, д. 12А 8(4712)70-06-61 8(4712)54-77-36 8(4712)52-84-46 http://www.fms.kursk.ru umfapk@mail.ru ufmsodir@mail.ru
51 УФМС России по Липецкой области 398043, г. Липецк, пр. Осенний, д. 4 8(4742)35-84-89 8(4742)35-84-94 http://ufms48.ru ufms@lipetsk.ru 1
52 ОФМС России по Магаданской области 685000, г. Магадан, ул. Пролетарская, д. 39, корп. 2 8(4132)696-312 8(4132)609-200 http://www.fms-magadan.ru fms_magadan@maglan.ru
53 УФМС России по Московской области 140053, Московская обл., Люберецкий район, г. Котельники, Новорязанское шоссе, д. 4 8(495)559-80-22 http://www.fmsmo.ru MolodievskyOA@fmsmo.ru pressfmsmo@yandex.ru oapkfmsmo@mail.ru
54 УФМС России по Мурманской области 183027, г. Мурманск, ул. Куйбышева, д. 12 8(8152)25-00-09 8(8152)25-78-88 http://ufms.govmurman.ru udm@polarnet.ru
55 УФМС России по Нижегородской области 603094, г. Нижний Новгород, Юбилейный бульвар, д. 32 8(831)296-60-01 8(831)296-60-02 8(831)299-91-91 http://fmsnnov.ru/ post@ufms.nnov.ru
56 УФМС России по Новгородской области 173016, г. Великий Новгород, ул. Менделеева, д. 4А 8(8162)97-12-50 8(8162)97-12-81 http://www.novufms.ru ufms_no@mail.ru
57 УФМС России по Новосибирской области 630015, г. Новосибирск, ул. Проспект Дзержинского, 12/2 8(383)278-06-06 8(383)232-62-05 8(383)232-62-13 8(383)232-62-14 8(383)279-02-35 http://www.fmsnso.ru mail@fms-nso.ru
58 УФМС России по Омской области 644009, г. Омск, ул. Лермонтова, д. 179А 8(3812)36-96-30 http://www.ufms.omsk.ru udm_omsk@mail.ru
59 УФМС России по Орловской области 302025, г. Орел, Московское шоссе, д. 120 8(4862)73-81-64 8(4862)75-70-07 8(4862)75-70-00 http://www.fmsorel.ru ufms_orel@mail.ru
60 УФМС России по Оренбургской области 460000, г. Оренбург, пер. Матросский, д. 19 8(3532)34-22-06 8(3532)77-12-59 8(3532)34-22-00 http://www.ufmsoren.ru oren-fms@yandex.ru
61 УФМС России по Пензенской области 440018, г. Пенза, ул. Суворова, д. 219 8(8412)20-23-70 8(8412)48-00-60 8(8412)48-03-97 8(8412)20-24-89 8(8412)20-24-95 http://www.fmspenza.ru secr@fmspenza.ru priemnaya@fmspenza.ru
62 УФМС России по Псковской области 180007, г. Псков, ул. Петровская, д. 51 8(8122)69-84-44 8(8122)69-84-15 http://www.ufms.pskov.ru inform@ufms.pskoru
63 УФМС России по Ростовской области 344082, г. Ростов-на-Дону, ул. Обороны, д. 8 8(863)249-15-07 8(863)249-15-47 http://www.fms-rostov.ru info@fms-rostov.ru
64 УФМС России по Рязанской области 390000, г. Рязань, ул. Ленина, д. 49 8(4912)28-08-23 http://www.ufms-rzn.ru ufms.rzn@mail.ru
65 УФМС России по Самарской области 443010, г. Самара, ул. Фрунзе, д. 112 8(846)333-43-01 http://www.ufms63.ru ufms63@samtel.ru
66 УФМС России по Санкт-Петербургу и Ленинградской области 191028, г. Санкт-Петербург, ул. Кирочная, д. 4 8(812)579-47-92 8(812)273-22-46 http://www.ufms.spb.ru ufmsspblo@fms.peter.uvd.gov.spb.ru
67 УФМС России по Саратовской области 410012, г. Саратов, пр. 50 лет Октября, д. 108У 8(8452)39-17-00 8(8452)39-17-77 http://www.ufms-saratov.ru info@ufms-saratov.ru ufmssar@mail.ru
68 УФМС России по Сахалинской области 693001, г. Южно-Сахалинск, пр-т Мира, д. 56/6 8(4242)78-05-23 http://www.sakhfms.ru mail@sakhfms.ru
69 УФМС России по Свердловской области 620028, г. Екатеринбург, ул. Крылова, д. 2 8(343)216-26-00 www.ufms-ural.ru Urfo1@yandex.ru
70 УФМС России по Смоленской области 214004, г. Смоленск, ул. Багратиона, д. 13А 8(4812)35-39-27 http://www.ufms67.ru ufms67@gmail.com
71 УФМС России по Тамбовской области 392018, г. Тамбов, ул. Маяковского, д. 3 8(4752)56-23-68 8(4752)56-01-18 8(4752)53-03-01 http://fms.tambov.gov.ru tamufms@rambler.ru
72 УФМС России по Тверской области 170100, г. Тверь, ул. Вагжанова, д. 13 8(4822)32-28-83 8(4822)52-00-44 http://www.tver-ufms.ru updmtver@tvcom.ru
73 УФМС России по Томской области 634009, г. Томск, пр. Ленина, д. 122 8(3822)51-73-25 http://www.ufms.tomsk.gov.ru pvsuvd@tomsk.gov.ru
74 УФМС России по Тульской области 300045, г. Тула, ул. Фридриха Энгельса, д. 137 8(4872)21-14-14 http://www.fms-tula.ru info@fms-tula.ru
75 УФМС России по Тюменской области 625000, г. Тюмень, ул. Республики, д. 55 8(3452)50-04-37 http://www.ufms72.ru ufmstyumen@mail.ru
76 УФМС России по Ульяновской области 432049, г. Ульяновск, ул. Радищева, д. 39 8(8422)39-90-03 http://www.ufms.region73.ru ufms73@mail.ru
77 УФМС России по Челябинской области 454000, г. Челябинск, ул. Елькина, д. 36 8(351)239-10-15 8(800)200-12-55 http://www.fmschel.ru qfms@fmschel.su
78 УФМС России по Ярославской области 150000, г. Ярославль, ул. Собинова, д. 48 8(4852)73-03-58 8(4852)72-95-11 http://www.ufmsyar.ru ufmsyo@mail.ru
79 ОФМС России по Еврейской автономной области 679015, г. Биробиджан, ул. Широкая, д. 6А 8(42622)4-55-83 8(42622)6-29-05 http://www.fmseao.ru ofms_eao@fmseao.ru
80 ОФМС России по Ненецкому автономному округу 166000, Архангельская обл., Ненецкий АО, г. Нарьян-Мар, ул. Ненецкая, д. 20 8(81853)4-57-10 8(81853)4-86-70 http://fms-nao.ru federal1178@mail.ru
81 УФМС России по Ханты-Мансийскому автономному округу - Югре 628012, Тюменская обл., г. Ханты-Мансийск, ул. Чехова, д. 12А 8(3467)39-83-22 8(3467)39-81-36 http://www.ufms86.ru ufms86@mail.ru
82 ОФМС России по Чукотскому автономному округу 698000, г. Анадырь, ул. Энергетиков, д. 7 8(42722)2-40-09 8(42722)2-44-16 http://fms.chukotka.ru passport@anadyr.ru
83 УФМС России по Ямало-Ненецкому автономному округу 629008, Тюменская обл., г. Салехард, ул. Зои Космодемьянской, д. 35 8(34922)3-59-52 8(34922)3-55-55 http://ufms-yanao.ru ufmsyanao@yandex.ru
84 УФМС России по Республике Крым и г. Севастополю 295034, г.Симферополь, ул. Тренева, 3а +7 (3652) 55-66-43 ovtm@82.fms.gov.ru
http://www.92fmsgov.ru
(в ред. Приказа ФМС РФ от 12.01.2016 N 4)

Приложение N 2
к Административному регламенту
предоставления Федеральной
миграционной службой государственной
услуги по лицензированию деятельности,
связанной с оказанием услуг по
трудоустройству граждан Российской
Федерации за пределами территории
Российской Федерации

                               Федеральная миграционная служба
 
                         Заявление
                  о предоставлении лицензии
 
Соискатель лицензии: _____________________________________________
                           (полное и сокращенное наименование,
                   организационно-правовая форма юридического лица
                     в соответствии с учредительными документами)
Юридический адрес: _______________________________________________
Фактический адрес: _______________________________________________
Сведения о государственной регистрации:
Наименование документа _______________________ N _________________
Дата выдачи "__" ____________________ г.
ОГРН: ____________________________________________________________
ИНН: _____________________________________________________________
КПП: _____________________________________________________________
Свидетельство от "__" _______________ серия ________ N ___________
выдано ___________________________________________________________
Телефон: _____________________ Факс: _____________________________
Адрес электронной почты: _____________ сайт: _____________________
Местонахождение  помещений  в  субъектах  Российской  Федерации, в
которых будут оказываться услуги по трудоустройству:
__________________________________________________________________
__________________________________________________________________
Сведения  о  недвижимом имуществе (для осуществления лицензируемой
деятельности),   право   на   которое   зарегистрировано  в Едином
государственном  реестре  прав  на недвижимое имущество и сделок с
ними:
__________________________________________________________________
__________________________________________________________________
Просит предоставить лицензию на осуществление: ___________________
                                                лицензируемый вид
__________________________________________________________________
     деятельности с указанием оказываемых услуг, составляющих 
                 лицензируемый вид деятельности
Реквизиты   документа,   подтверждающего   уплату  государственной
пошлины:
__________________________________________________________________
 
Просит также _____________________________________________________
          о направлении в электронной форме информации по вопросам
                              лицензирования
 
За предоставление недостоверных или искаженных
сведений соискатель лицензии несет ответственность
в соответствии с законодательством Российской Федерации
         (подпись)            (Ф.И.О.)

  Наименование должности руководителя юридического лица   (подпись, печать) (инициалы, фамилия)    

Приложение N 3
к Административному регламенту
предоставления Федеральной
миграционной службой государственной
услуги по лицензированию деятельности,
связанной с оказанием услуг по
трудоустройству граждан Российской
Федерации за пределами территории
Российской Федерации

                             ОПИСЬ
                     прилагаемых документов
 
от _______________________________________________________________
        (полное и сокращенное наименование юридического лица)
к заявлению на ___________________________________________________
                предоставление лицензии, переоформление лицензии,
                      выдачу дубликата или копии лицензии)
по  оказанию услуг по трудоустройству граждан Российской Федерации
за пределами территории Российской Федерации
 
N п/п 
Наименование документа 
Количество листов 
 
 
 
 
 
 
 
 
 
 
 
 
 
 
 
 
Руководитель юридического лица _________ _________________________
                               (подпись)         (Ф.И.О.)
__ ___________ 20__ г.           М.П.
 
Документы принял
(указывается должность)   ___________  ___________________________
                           (подпись)           (Ф.И.О.)
__ ___________ 20__ г.
 
 
 

Приложение N 4
к Административному регламенту
предоставления Федеральной
миграционной службой государственной
услуги по лицензированию деятельности,
связанной с оказанием услуг по
трудоустройству граждан Российской
Федерации за пределами территории
Российской Федерации

                               Федеральная миграционная служба
 
                          Заявление
                   о переоформлении лицензии
 
Лицензиат: _______________________________________________________
                (наименование, организационно-правовая форма
    юридического лица в соответствии с учредительными документами)
Лицензия N _____________ от ______________________________________
Юридический адрес: _______________________________________________
Фактический адрес: _______________________________________________
Почтовый адрес: __________________________________________________
Сведения о государственной регистрации:
Наименование документа __________________ N ______________________
Дата выдачи "__" _________________________________________________
ОГРН _____________________________________________________________
ИНН: _____________________________________________________________
КПП: _____________________________________________________________
Свидетельство от "__" ________________ серия _______ N ___________
выдано ___________________________________________________________
Телефон: ________________________ Факс: __________________________
Адрес электронной почты: _______________ сайт: ___________________
Местонахождение  помещений  в  субъектах  Российской  Федерации, в
которых будут оказываться услуги по трудоустройству:
__________________________________________________________________
__________________________________________________________________
Просит переоформить лицензию в связи с ___________________________
__________________________________________________________________
                (указывается причина переоформления)
Реквизиты   документа,   подтверждающего   уплату  государственной
пошлины:
__________________________________________________________________
 
Просит также _____________________________________________________
          о направлении в электронной форме информации по вопросам
                               лицензирования
 
За предоставление недостоверных или искаженных
сведений соискатель лицензии несет ответственность
в соответствии с законодательством Российской Федерации
 
                    (подпись)        (Ф.И.О.)
                -----------------------------------
 
Лицензиат ________________________________________________
                  (должность, Ф.И.О. полностью)
                      М.П.
 

 
    1.  При  намерении  лицензиата  осуществлять лицензируемый вид
деятельности  по  адресу  места его осуществления, не указанному в
лицензии,  в  заявлении о переоформлении лицензии указываются этот
адрес   и   сведения,   подтверждающие   соответствие   лицензиата
лицензионным  требованиям  при осуществлении деятельности по этому
адресу.
    2.  В  случае  прекращения  деятельности  по одному адресу или
нескольким  адресам мест ее осуществления, указанным в лицензии, в
заявлении о переоформлении лицензии указываются адреса, по которым
прекращена   деятельность,   и   дата,   с  которой фактически она
прекращена.
    3.  При  намерении  лицензиата  внести изменения в указанный в
лицензии  перечень  оказываемых  услуг, составляющих лицензируемый
вид   деятельности,   в   заявлении   о   переоформлении  лицензии
указываются   сведения   об   услугах,   которые лицензиат намерен
оказывать,   или   об   услугах,   оказание   которых  лицензиатом
прекращаются.  Сведения  об услугах также указываются в заявлении,
если они не были указаны в переоформляемой лицензии.
    4.   При   намерении   лицензиата   оказывать   новые  услуги,
составляющие   лицензируемый   вид   деятельности,   в заявлении о
переоформлении лицензии также указываются сведения, подтверждающие
соответствие  лицензиата  лицензионным  требованиям при выполнении
данных работ, оказании данных услуг.
    5.   В   случае   реорганизации   юридического   лица  в форме
преобразования  в  заявлении о переоформлении лицензии указываются
новые  сведения  о  лицензиате  или  его  правопреемнике  и данные
документа, подтверждающего факт внесения соответствующих изменений
в единый государственный реестр юридических лиц.
 
 
 

Приложение N 5
к Административному регламенту
предоставления Федеральной
миграционной службой государственной
услуги по лицензированию деятельности,
связанной с оказанием услуг по
трудоустройству граждан Российской
Федерации за пределами территории
Российской Федерации

                               Федеральная миграционная служба
 
                          ЗАЯВЛЕНИЕ
          о предоставлении дубликата/копии лицензии
        по оказанию услуг по трудоустройству граждан
        Российской Федерации за пределами территории
                    Российской Федерации
 
__________________________________________________________________
              (полное наименование юридического лица)
__________________________________________________________________
              (место нахождения юридического лица)
__________________________________________________________________
(государственный   регистрационный   номер   записи   о   создании
                       юридического лица)
__________________________________________________________________
                (идентификационный номер налогоплательщика)
просит  предоставить  дубликат/копию лицензии по оказанию услуг по
трудоустройству   граждан   Российской   Федерации   за  пределами
территории Российской Федерации, выданной ФМС России.
 
Реквизиты   документа,   подтверждающего   уплату  государственной
пошлины:
__________________________________________________________________
 
Просит также _____________________________________________________
          о направлении в электронной форме информации по вопросам
__________________________________________________________________
                         лицензирования
 
Номер и дата регистрации лицензии ________________________________
 
Руководитель юридического лица ____________ ______________________
                                (подпись)         (Ф.И.О.)
                                 М.П.
 
__ _____________ 20__ г.
 
 
 

Приложение N 6
к Административному регламенту
предоставления Федеральной
миграционной службой государственной
услуги по лицензированию деятельности,
связанной с оказанием услуг по
трудоустройству граждан Российской
Федерации за пределами территории
Российской Федерации

ЖУРНАЛ РЕГИСТРАЦИИ ЗАЯВЛЕНИЙ

N п/п Дата поступления Наименование организации ФИО сотрудника, принявшего заявление
1 2 3 4
       
       

Приложение N 7
к Административному регламенту
предоставления Федеральной
миграционной службой государственной
услуги по лицензированию деятельности
по оказанию услуг по
трудоустройству граждан Российской
Федерации за пределами территории
Российской Федерации

БЛОК-СХЕМА
ПОСЛЕДОВАТЕЛЬНОСТИ ДЕЙСТВИЙ ПО ПРЕДОСТАВЛЕНИЮ ЛИЦЕНЗИИ

Приложение N 8
к Административному регламенту
предоставления Федеральной
миграционной службой государственной
услуги по лицензированию деятельности
по оказанию услуг по
трудоустройству граждан Российской
Федерации за пределами территории
Российской Федерации

БЛОК-СХЕМА
ПОСЛЕДОВАТЕЛЬНОСТИ ДЕЙСТВИЙ ПО ПЕРЕОФОРМЛЕНИЮ ЛИЦЕНЗИИ