Приказ ФНС РФ от 16.03.2016 N ММВ-7-6/144@

"Об утверждении рекомендуемого формата представления в электронной форме заявления о предоставлении налогоплательщиком - иностранной организацией, не осуществляющей деятельность на территории Российской Федерации через постоянное представительство, налоговому органу адреса для направления по почте документов, которые используются налоговыми органами при реализации своих полномочий в отношениях, регулируемых законодательством о налогах и сборах"
Редакция от 16.03.2016 — Действует с 16.03.2016

ФЕДЕРАЛЬНАЯ НАЛОГОВАЯ СЛУЖБА

ПРИКАЗ
от 16 марта 2016 г. N ММВ-7-6/144@

ОБ УТВЕРЖДЕНИИ РЕКОМЕНДУЕМОГО ФОРМАТА ПРЕДСТАВЛЕНИЯ В ЭЛЕКТРОННОЙ ФОРМЕ ЗАЯВЛЕНИЯ О ПРЕДОСТАВЛЕНИИ НАЛОГОПЛАТЕЛЬЩИКОМ - ИНОСТРАННОЙ ОРГАНИЗАЦИЕЙ, НЕ ОСУЩЕСТВЛЯЮЩЕЙ ДЕЯТЕЛЬНОСТЬ НА ТЕРРИТОРИИ РОССИЙСКОЙ ФЕДЕРАЦИИ ЧЕРЕЗ ПОСТОЯННОЕ ПРЕДСТАВИТЕЛЬСТВО, НАЛОГОВОМУ ОРГАНУ АДРЕСА ДЛЯ НАПРАВЛЕНИЯ ПО ПОЧТЕ ДОКУМЕНТОВ, КОТОРЫЕ ИСПОЛЬЗУЮТСЯ НАЛОГОВЫМИ ОРГАНАМИ ПРИ РЕАЛИЗАЦИИ СВОИХ ПОЛНОМОЧИЙ В ОТНОШЕНИЯХ, РЕГУЛИРУЕМЫХ ЗАКОНОДАТЕЛЬСТВОМ О НАЛОГАХ И СБОРАХ

На основании приказа ФНС России от 24.12.2015 N ММВ-7-14/598@ "Об утверждении формы заявления о предоставлении налогоплательщиком - иностранной организацией, не осуществляющей деятельность на территории Российской Федерации через постоянное представительство, налоговому органу адреса для направления по почте документов, которые используются налоговыми органами при реализации своих полномочий в отношениях, регулируемых законодательством о налогах и сборах" приказываю:

1. Утвердить Рекомендуемый формат представления в электронной форме заявления о предоставлении налогоплательщиком - иностранной организацией, не осуществляющей деятельность на территории Российской Федерации через постоянное представительство, налоговому органу адреса для направления по почте документов, которые используются налоговыми органами при реализации своих полномочий в отношениях, регулируемых законодательством о налогах и сборах, согласно приложению к настоящему приказу.

2. Контроль за исполнением настоящего приказа возложить на заместителя руководителя Федеральной налоговой службы, координирующего работу по созданию, развитию, сопровождению и эксплуатации автоматизированной информационной системы Федеральной налоговой службы.

Руководитель
Федеральной налоговой службы
М.В. МИШУСТИН

УТВЕРЖДЕН
приказом ФНС России
от "___" ______ 2016 г.
N ___________________

РЕКОМЕНДУЕМЫЙ ФОРМАТ
ПРЕДСТАВЛЕНИЯ В ЭЛЕКТРОННОЙ ФОРМЕ ЗАЯВЛЕНИЯ О ПРЕДОСТАВЛЕНИИ НАЛОГОПЛАТЕЛЬЩИКОМ - ИНОСТРАННОЙ ОРГАНИЗАЦИЕЙ, НЕ ОСУЩЕСТВЛЯЮЩЕЙ ДЕЯТЕЛЬНОСТЬ НА ТЕРРИТОРИИ РОССИЙСКОЙ ФЕДЕРАЦИИ ЧЕРЕЗ ПОСТОЯННОЕ ПРЕДСТАВИТЕЛЬСТВО, НАЛОГОВОМУ ОРГАНУ АДРЕСА ДЛЯ НАПРАВЛЕНИЯ ПО ПОЧТЕ ДОКУМЕНТОВ, КОТОРЫЕ ИСПОЛЬЗУЮТСЯ НАЛОГОВЫМИ ОРГАНАМИ ПРИ РЕАЛИЗАЦИИ СВОИХ ПОЛНОМОЧИЙ В ОТНОШЕНИЯХ, РЕГУЛИРУЕМЫХ ЗАКОНОДАТЕЛЬСТВОМ О НАЛОГАХ И СБОРАХ

I. ОБЩИЕ СВЕДЕНИЯ

1. Настоящий формат описывает требования к XML файлам (далее - файлам обмена) передачи в налоговые органы в электронной форме заявления о предоставлении налогоплательщиком - иностранной организацией, не осуществляющей деятельность на территории Российской Федерации через постоянное представительство, налоговому органу адреса для направления по почте документов, которые используются налоговыми органами при реализации своих полномочий в отношениях, регулируемых законодательством о налогах и сборах.

2. Номер версии настоящего формата 5.01, часть DXLI.

II. ОПИСАНИЕ ФАЙЛА ОБМЕНА

3. Имя файла обмена должно иметь следующий вид:

R_Т_A_K_О_GGGGMMDD_N, где:

R_Т - префикс, принимающий значение UT_ZIOADRDK;

A_K - идентификатор получателя информации, где: A - идентификатор получателя, которому направляется файл обмена, K - идентификатор конечного получателя, для которого предназначена информация из данного файла обмена <1>. Каждый из идентификаторов (A и K) имеет вид для налоговых органов - четырехразрядный код (код налогового органа в соответствии с классификатором "Система обозначения налоговых органов" (СОНО);

<1> Передача файла от отправителя к конечному получателю (К) может осуществляться в несколько этапов через другие налоговые органы, осуществляющие передачу файла на промежуточных этапах, которые обозначаются идентификатором А. В случае передачи файла от отправителя к конечному получателю при отсутствии налоговых органов, осуществляющих передачу на промежуточных этапах, значения идентификаторов А и К совпадают.

О - идентификатор отправителя информации, имеет вид:

для организаций - девятнадцатиразрядный код (идентификационный номер налогоплательщика (далее - ИНН) и код причины постановки на учет (далее - КПП) организации (обособленного подразделения);

для физических лиц - двенадцатиразрядный код (ИНН физического лица, при наличии. При отсутствии ИНН - последовательность из двенадцати нулей).

GGGG - год формирования передаваемого файла, MM - месяц, DD - день;

N - идентификационный номер файла. (Длина - от 1 до 36 знаков. Идентификационный номер файла должен обеспечивать уникальность файла).

Расширение имени файла - xml. Расширение имени файла может указываться как строчными, так и прописными буквами.

Параметры первой строки файла обмена

Первая строка XML файла должна иметь следующий вид:

<?xml version ="1.0" encoding ="windows-1251"?>

Имя файла, содержащего XML схему файла обмена, должно иметь следующий вид:

UT_ZIOADRDK_1_541_00_05_01_xx , где хх - номер версии схемы.

Расширение имени файла - xsd.

XML схема файла обмена приводится отдельным файлом и размещается на официальном сайте Федеральной налоговой службы.

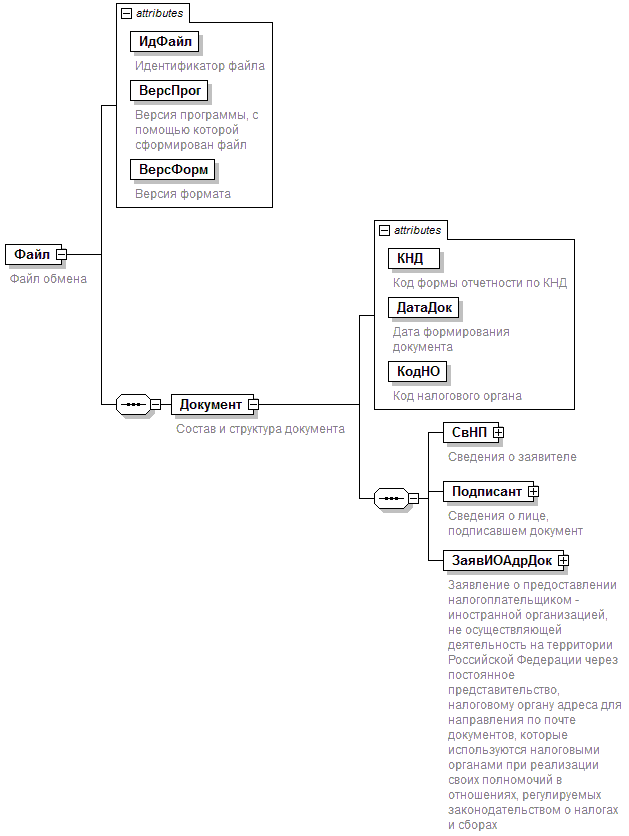
4. Логическая модель файла обмена представлена в виде диаграммы структуры файла обмена на рисунке 1 настоящего формата. Элементами логической модели файла обмена являются элементы и атрибуты XML файла. Перечень структурных элементов логической модели файла обмена и сведения о них приведены в таблицах 4.1 - 4.10 настоящего формата.

Для каждого структурного элемента логической модели файла обмена приводятся следующие сведения:

наименование элемента. Приводится полное наименование элемента <2>;

<2> В строке таблицы могут быть описаны несколько элементов, наименования которых разделены символом "|". Такая форма записи применяется в случае наличия в файле обмена только одного элемента из описанных в этой строке.

сокращенное наименование (код) элемента. Приводится сокращенное наименование элемента. Синтаксис сокращенного наименования должен удовлетворять спецификации XML;

признак типа элемента. Может принимать следующие значения: "С" - сложный элемент логической модели (содержит вложенные элементы), "П" - простой элемент логической модели, реализованный в виде элемента XML файла, "А" - простой элемент логической модели, реализованный в виде атрибута элемента XML файла. Простой элемент логической модели не содержит вложенные элементы;

формат элемента. Формат элемента представляется следующими условными обозначениями: Т - символьная строка; N - числовое значение (целое или дробное).

Формат символьной строки указывается в виде Т(n-к) или T(=к), где: n - минимальное количество знаков, к - максимальное количество знаков, символ "-" - разделитель, символ "=" означает фиксированное количество знаков в строке. В случае, если минимальное количество знаков равно 0, формат имеет вид Т(0-к). В случае, если максимальное количество знаков неограничено, формат имеет вид Т(n-).

Формат числового значения указывается в виде N(m.к), где: m - максимальное количество знаков в числе, включая знак (для отрицательного числа), целую и дробную часть числа без разделяющей десятичной точки, k - максимальное число знаков дробной части числа. Если число знаков дробной части числа равно 0 (то есть число целое), то формат числового значения имеет вид N(m).

Для простых элементов, являющихся базовыми в XML (определенными в сети Интернет по электронному адресу: http://www.w3.org/TR/xmlschema-0), например, элемент с типом "date", поле "Формат элемента" не заполняется. Для таких элементов в поле "Дополнительная информация" указывается тип базового элемента;

признак обязательности элемента определяет обязательность присутствия элемента (совокупности наименования элемента и его значения) в файле обмена. Признак обязательности элемента может принимать следующие значения: "О" - наличие элемента в файле обмена обязательно; "Н" - присутствие элемента в файле обмена необязательно, то есть элемент может отсутствовать. Если элемент принимает ограниченный перечень значений (по классификатору, кодовому словарю и тому подобному), то признак обязательности элемента дополняется символом "К". Например, "ОК". В случае, если количество реализаций элемента может быть более одной, то признак обязательности элемента дополняется символом "М". Например, "НМ" или "ОКМ".

К вышеперечисленным признакам обязательности элемента может добавляться значение "У" в случае описания в XML схеме условий, предъявляемых к элементу в файле обмена, описанных в графе "Дополнительная информация". Например, "НУ" или "ОКУ";

дополнительная информация содержит, при необходимости, требования к элементу файла обмена, не указанные ранее. Для сложных элементов указывается ссылка на таблицу, в которой описывается состав данного элемента. Для элементов, принимающих ограниченный перечень значений из классификатора (кодового словаря и тому подобного), указывается соответствующее наименование классификатора (кодового словаря и тому подобного) или приводится перечень возможных значений. Для классификатора (кодового словаря и тому подобного) может указываться ссылка на его местонахождение. Для элементов, использующих пользовательский тип данных, указывается наименование типового элемента.

Рисунок 1. Диаграмма структуры файла обмена

Таблица 4.1

Файл обмена (Файл)

Наименование элемента Сокращенное наименование (код) элемента Признак типа элемента Формат элемента Признак обязательности элемента Дополнительная информация
Идентификатор файла ИдФайл A T(1-255) ОУ Содержит (повторяет) имя сформированного файла (без расширения)
Версия программы, с помощью которой сформирован файл ВерсПрог A T(1-40) О
Версия формата ВерсФорм A T(1-5) О Принимает значение: 5.01
Состав и структура документа Документ С О Состав элемента представлен в таблице 4.2

Таблица 4.2

Состав и структура документа (Документ)

Наименование элемента Сокращенное наименование (код) элемента Признак типа элемента Формат элемента Признак обязательности элемента Дополнительная информация
Код формы отчетности по КНД КНД A T(=7) ОК Типовой элемент <КНДТип>.
Принимает значение: 1113410
Дата формирования документа ДатаДок A T(=10) О Типовой элемент <ДатаТип>.
Дата в формате ДД.ММ.ГГГГ
Код налогового органа КодНО A T(=4) ОК Типовой элемент <СОНОТип>.
Принимает значения в соответствии с классификатором "Система обозначений налоговых органов"
Сведения о заявителе СвНП С О Состав элемента представлен в таблице 4.3
Сведения о лице, подписавшем документ Подписант С О Состав элемента представлен в таблице 4.5
Заявление о предоставлении налогоплательщиком - иностранной организацией, не осуществляющей деятельность на территории Российской Федерации через постоянное представительство, налоговому органу адреса для направления по почте документов, которые используются налоговыми органами при реализации своих полномочий в отношениях, регулируемых законодательством о налогах и сборах ЗаявИОАдрДок С О Состав элемента представлен в таблице 4.7

Таблица 4.3

Сведения о заявителе (СвНП)

Наименование элемента Сокращенное наименование (код) элемента Признак типа элемента Формат элемента Признак обязательности элемента Дополнительная информация
Заявитель - иностранная организация НПЮЛ С О Состав элемента представлен в таблице 4.4

Таблица 4.4

Заявитель - иностранная организация (НПЮЛ)

Наименование элемента Сокращенное наименование (код) элемента Признак типа элемента Формат элемента Признак обязательности элемента Дополнительная информация
Полное наименование иностранной организации НаимОрг A T(1-1000) О
ИНН организации ИННЮЛ A T(=10) О Типовой элемент <ИННЮЛТип>
КПП КПП A T(=9) О Типовой элемент <КППТип>

Таблица 4.5

Сведения о лице, подписавшем документ (Подписант)

Наименование элемента Сокращенное наименование (код) элемента Признак типа элемента Формат элемента Признак обязательности элемента Дополнительная информация
Признак лица, подписавшего документ ПрПодп A T(=1) ОК Принимает значение:
1 - руководитель организации|
2 - представитель организации
Номер контактного телефона Тлф A T(1-20) Н
Фамилия, имя, отчество ФИО С О Типовой элемент <ФИОТип>.
Состав элемента представлен в таблице 4.10
Сведения о представителе СвПред С НУ Состав элемента представлен в таблице 4.6.
Элемент обязателен для <ПрПодп>=2

Таблица 4.6

Сведения о представителе (СвПред)

Наименование элемента Сокращенное наименование (код) элемента Признак типа элемента Формат элемента Признак обязательности элемента Дополнительная информация
ИНН представителя ИННФЛ A T(=12) Н Типовой элемент <ИННФЛТип>
Наименование документа, подтверждающего полномочия представителя НаимДок A T(1-120) О

Таблица 4.7

Заявление о предоставлении налогоплательщиком - иностранной организацией, не осуществляющей деятельность на территории Российской Федерации через постоянное представительство, налоговому органу адреса для направления по почте документов, которые используются налоговыми органами при реализации своих полномочий в отношениях, регулируемых законодательством о налогах и сборах (ЗаявИОАдрДок)

Наименование элемента Сокращенное наименование (код) элемента Признак типа элемента Формат элемента Признак обязательности элемента Дополнительная информация
Основание подачи заявления ОсновЗаяв A T(=1) ОК Принимает значение:
1 - предоставление адреса |
2 - прекращение использования адреса
Дата начала использования адреса ДатаНачАдр A T(=10) НУ Типовой элемент <ДатаТип>.
Дата в формате ДД.ММ.ГГГГ.
Элемент не используется при <ОсновЗаяв>=2 и обязателен при <ОсновЗаяв>=1
Дата прекращения использования адреса ДатаПрекрАдр A T(=10) НУ Типовой элемент <ДатаТип>.
Дата в формате ДД.ММ.ГГГГ.
Элемент обязателен при <ОсновЗаяв>=2
Сведения об иностранной организации СвИнОрг С Н Состав элемента представлен в таблице 4.8
Адрес для направления документов АдрНапрДок С НУ Типовой элемент <АдрРФТип>.
Состав элемента представлен в таблице 4.9.
Элемент не используется при <ОсновЗаяв>=2 и
обязателен при <ОсновЗаяв>=1

Таблица 4.8

Сведения об иностранной организации (СвИнОрг)

Наименование элемента Сокращенное наименование (код) элемента Признак типа элемента Формат элемента Признак обязательности элемента Дополнительная информация
Код страны регистрации (инкорпорации) СтрРег A T(=3) ОК Типовой элемент <ОКСМТип>.
Принимает значение в соответствии с Общероссийским классификатором стран мира
Регистрационный номер в стране регистрации (инкорпорации) РегНомер A T(1-80) О
Код налогоплательщика в стране регистрации (инкорпорации) или аналог КодНПРег A T(1-80) Н
Адрес в стране регистрации (инкорпорации) АдрСтрРег A T(1-254) О

Таблица 4.9

Адрес в Российской Федерации (АдрРФТип)

Наименование элемента Сокращенное наименование (код) элемента Признак типа элемента Формат элемента Признак обязательности элемента Дополнительная информация
Почтовый индекс Индекс A T(=6) Н
Код региона КодРегион A T(=2) ОК Типовой элемент <ССРФТип>.
Принимает значения в соответствии со справочником "Субъекты Российской Федерации"
Район Район A T(1-50) Н
Город Город A T(1-50) Н
Населенный пункт НаселПункт A T(1-50) Н
Улица Улица A T(1-50) Н
Номер дома (владения) Дом A T(1-20) Н
Номер корпуса (строения) Корпус A T(1-20) Н
Номер офиса (квартиры) Кварт A T(1-20) Н

Таблица 4.10

Фамилия, имя, отчество (ФИОТип)

Наименование элемента Сокращенное наименование (код) элемента Признак типа элемента Формат элемента Признак обязательности элемента Дополнительная информация
Фамилия Фамилия A T(1-60) О
Имя Имя A T(1-60) О
Отчество Отчество A T(1-60) Н