Приказ ФСТЭК РФ от 07.06.2016 N 79

"Об утверждении Административного регламента Федеральной службы по техническому и экспортному контролю по предоставлению государственной услуги по государственной аккредитации российских участников внешнеэкономической деятельности, создавших внутренние программы экспортного контроля, и выдаче им свидетельства о государственной аккредитации"
Редакция от 07.06.2016 — Документ утратил силу, см. «Приказ ФСТЭК РФ от 18.04.2023 N 65»

Зарегистрировано в Минюсте России 12 июля 2016 г. N 42819


ФЕДЕРАЛЬНАЯ СЛУЖБА ПО ТЕХНИЧЕСКОМУ И ЭКСПОРТНОМУ КОНТРОЛЮ

ПРИКАЗ
от 7 июня 2016 г. N 79

ОБ УТВЕРЖДЕНИИ АДМИНИСТРАТИВНОГО РЕГЛАМЕНТА ФЕДЕРАЛЬНОЙ СЛУЖБЫ ПО ТЕХНИЧЕСКОМУ И ЭКСПОРТНОМУ КОНТРОЛЮ ПО ПРЕДОСТАВЛЕНИЮ ГОСУДАРСТВЕННОЙ УСЛУГИ ПО ГОСУДАРСТВЕННОЙ АККРЕДИТАЦИИ РОССИЙСКИХ УЧАСТНИКОВ ВНЕШНЕЭКОНОМИЧЕСКОЙ ДЕЯТЕЛЬНОСТИ, СОЗДАВШИХ ВНУТРЕННИЕ ПРОГРАММЫ ЭКСПОРТНОГО КОНТРОЛЯ, И ВЫДАЧЕ ИМ СВИДЕТЕЛЬСТВА О ГОСУДАРСТВЕННОЙ АККРЕДИТАЦИИ

В соответствии с Положением о Федеральной службе по техническому и экспортному контролю, утвержденным Указом Президента Российской Федерации от 16 августа 2004 г. N 1085 (Собрание законодательства Российской Федерации, 2004, N 34, ст. 3541; 2005, N 13, ст. 1138; 2006, N 49, ст. 5192; 2008, N 43, ст. 4921; N 47, ст. 5431; 2012, N 7, ст. 818; 2013, N 26, ст. 3314; N 52, ст. 7137; 2014, N 36, ст. 4833; N 44, ст. 6041; 2015, N 4, ст. 641; 2016, N 1, ст. 211), постановлением Правительства Российской Федерации от 29 февраля 2000 г. N 176 "Об утверждении Положения о государственной аккредитации российских участников внешнеэкономической деятельности, создавших внутренние программы экспортного контроля" (Собрание законодательства Российской Федерации, 2000, N 10, ст. 1139; 2001, N 5, ст. 393; 2002, N 41, ст. 3983; 2005, N 7, ст. 562; 2008, N 30, ст. 3637; 2009, N 25, ст. 3067; 2011, N 3, ст. 549; N 35, ст. 5096; 2012, N 3, ст. 415; 2014, N 44, ст. 6061) и постановлением Правительства Российской Федерации от 16 мая 2011 г. N 373 "О разработке и утверждении административных регламентов исполнения государственных функций и административных регламентов предоставления государственных услуг" (Собрание законодательства Российской Федерации, 2011, N 22, ст. 3169; N 35, ст. 5092; 2012, N 28, ст. 3908, N 36, ст. 4903; N 50, ст. 7070; N 52, ст. 7507; 2014, N 5, ст. 506) приказываю:

1. Утвердить прилагаемый Административный регламент Федеральной службы по техническому и экспортному контролю по предоставлению государственной услуги по государственной аккредитации российских участников внешнеэкономической деятельности, создавших внутренние программы экспортного контроля, и выдаче им свидетельства о государственной аккредитации.

2. Признать утратившими силу:

приказ ФСТЭК России от 20 марта 2012 г. N 30 г. "Об утверждении Административного регламента Федеральной службы по техническому и экспортному контролю по предоставлению государственной услуги по государственной аккредитации организаций, создавших внутрифирменные программы экспортного контроля, и выдаче им свидетельства о государственной аккредитации" (зарегистрирован Министерством юстиции Российской Федерации 3 июля 2012 г., регистрационный N 24775);

пункт 3 приказа ФСТЭК России от 27 мая 2014 г. N 59 "О внесении изменений в административные регламенты Федеральной службы по техническому и экспортному контролю по предоставлению государственных услуг в области экспортного контроля" (зарегистрирован Министерством юстиции Российской Федерации 19 июня 2014 г., регистрационный N 32817);

пункт 5 приказа ФСТЭК России от 2 декабря 2014 г. N 134 "О внесении изменений в административные регламенты по предоставлению государственных услуг и исполнению государственных функций Федеральной службы по техническому и экспортному контролю" (зарегистрирован Министерством юстиции Российской Федерации 22 декабря 2014 г., регистрационный N 35303).

Директор
Федеральной службы по техническому
и экспортному контролю
В.СЕЛИН

УТВЕРЖДЕН
приказом Федеральной службы
по техническому и экспортному контролю
от 7 июня 2016 г. N 79

АДМИНИСТРАТИВНЫЙ РЕГЛАМЕНТ ФЕДЕРАЛЬНОЙ СЛУЖБЫ ПО ТЕХНИЧЕСКОМУ И ЭКСПОРТНОМУ КОНТРОЛЮ ПО ПРЕДОСТАВЛЕНИЮ ГОСУДАРСТВЕННОЙ УСЛУГИ ПО ГОСУДАРСТВЕННОЙ АККРЕДИТАЦИИ РОССИЙСКИХ УЧАСТНИКОВ ВНЕШНЕЭКОНОМИЧЕСКОЙ ДЕЯТЕЛЬНОСТИ, СОЗДАВШИХ ВНУТРЕННИЕ ПРОГРАММЫ ЭКСПОРТНОГО КОНТРОЛЯ, И ВЫДАЧЕ ИМ СВИДЕТЕЛЬСТВА О ГОСУДАРСТВЕННОЙ АККРЕДИТАЦИИ

I. Общие положения

Предмет регулирования регламента

1.1. Административный регламент Федеральной службы по техническому и экспортному контролю по предоставлению государственной услуги по государственной аккредитации российских участников внешнеэкономической деятельности, создавших внутренние программы экспортного контроля, и выдаче им свидетельства о государственной аккредитации (далее - Регламент) определяет сроки и последовательность выполнения административных процедур Федеральной службой по техническому и экспортному контролю (далее - ФСТЭК России) при осуществлении полномочий, связанных с государственной аккредитацией российских участников внешнеэкономической деятельности, создавших внутренние программы экспортного контроля, и выдачей таким российским участникам внешнеэкономической деятельности свидетельства о государственной аккредитации (далее - государственная услуга).

Круг заявителей

1.2. Государственная услуга предоставляется российским участникам внешнеэкономической деятельности, являющимся юридическими лицами или физическими лицами, зарегистрированными в качестве индивидуальных предпринимателей, создавшим внутреннюю программу экспортного контроля (далее - заявитель).

1.3. Заявитель имеет право на неоднократное обращение за государственной услугой.

Требования к порядку информирования о предоставлении государственной услуги

1.4. Информация о порядке предоставления государственной услуги предоставляется:

посредством размещения на информационных стендах в ФСТЭК России;

посредством размещения в федеральной государственной информационной системе "Единый портал государственных и муниципальных услуг (функций)" (www.gosuslugi.ru) (далее - Портал) и на официальном сайте ФСТЭК России в информационно-телекоммуникационной сети "Интернет": http://www.fstec.ru (далее - Сайт);

с использованием средств телефонной связи, в письменной форме, а также по электронной почте.

1.5. На информационных стендах в местах предоставления государственной услуги размещаются следующие информационные материалы:

информация о порядке предоставления государственной услуги;

сведения о почтовом адресе, телефоне и адресе Сайта;

перечень нормативных правовых актов, регламентирующих предоставление государственной услуги;

перечень сведений, которые должны содержаться в обращении;

информация о бесплатности предоставления государственной услуги.

1.6. На Сайте размещаются следующие информационные материалы:

информация о порядке предоставления государственной услуги;

сведения о почтовом адресе, телефонах и адресе Сайта;

перечень нормативных правовых актов, регламентирующих предоставление государственной услуги;

информация о бесплатности предоставления государственной услуги;

административный регламент предоставления государственной услуги.

1.7. На Портале размещаются следующие информационные материалы:

информация о порядке предоставления государственной услуги;

сведения о почтовом адресе, телефонах и адресе Сайта;

перечень нормативных правовых актов, регламентирующих предоставление государственной услуги;

административный регламент (проект административного регламента) предоставления государственной услуги;

информация о бесплатности предоставления государственной услуги.

1.8. Место нахождения ФСТЭК России:

г. Москва, ул. Старая Басманная, д. 17.

Почтовый адрес ФСТЭК России для направления документов и обращений: ул. Старая Басманная, д. 17, Москва, 105066.

Электронный адрес для направления обращений: exportcon2@fstec.ru.

Место нахождения экспедиции:

г. Москва, ул. Старая Басманная, д. 17.

График работы экспедиции:

Понедельник - четверг - 10.00 - 13.00 и 14.00 - 17.00
Пятница - 10.00 - 13.00 и 14.00 - 15.45
Суббота, воскресенье - выходные дни

Телефон экспедиции: (495) 696-74-06.

График работы и приема посетителей в Управлении экспортного контроля ФСТЭК России (далее - Управление), непосредственно осуществляющем рассмотрение заявлений и оформление свидетельств о государственной аккредитации:

понедельник - четверг 10.00 - 17.00
пятница 10.00 - 15.30
перерыв 12.30 - 13.15
суббота, воскресенье выходные дни

Прием посетителей в Управлении экспортного контроля осуществляется по адресу: г. Москва, ул. Новый Арбат, д. 11, стр. 1.

Телефон справочной службы Управления: (495) 606-14-73.

Телефон работника, ответственного за корреспонденцию Управления: (495) 606-15-93.

1.9. Информирование по вопросам предоставления государственной услуги может осуществляться:

в устной форме: по телефону или при личном приеме;

в письменной форме;

по электронной почте.

1.10. В устной форме предоставляется следующая информация:

сведения о нормативных правовых актах, регламентирующих вопросы предоставления государственной услуги (вид акта, его наименование, номер и дата принятия);

перечень документов, необходимых для получения государственной услуги;

сведения о порядке предоставления государственной услуги;

сведения о сроках предоставления государственной услуги;

сведения о ходе предоставления государственной услуги;

входящий номер, под которым зарегистрировано в делопроизводстве ФСТЭК России заявление на предоставление государственной услуги;

сведения о размещении на Сайте информации по вопросам экспортного контроля;

сведения об адресах Сайта и электронной почты.

1.11. Информирование по вопросам предоставления государственной услуги в устной форме осуществляется в соответствии с графиком работы Управления. Разговор по телефону не должен продолжаться более 10 минут. При личном приеме время консультации, как правило, не должно превышать 30 минут.

При информировании в устной форме работник Управления в начале разговора должен представиться, указав свою фамилию, имя, отчество, замещаемую должность.

Работник Управления обязан сообщить обратившемуся лицу график приема при предоставлении государственной услуги, точный почтовый адрес ФСТЭК России (при необходимости - маршрут проезда), требования к письменному обращению.

1.12. Письменное обращение может быть направлено почтовым отправлением, доставлено заявителем непосредственно в экспедицию или в Управление.

Кроме того, обращение может быть направлено в электронной форме и подписано электронной подписью в соответствии с законодательством Российской Федерации.

1.13. При информировании по письменному обращению ответ направляется почтовым отправлением по адресу, указанному в обращении, в срок, не превышающий 5 рабочих дней с момента регистрации письменного обращения в системе делопроизводства ФСТЭК России.

1.14. При информировании по электронной почте ответ на обращение направляется на электронный адрес, указанный в обращении, в срок, не превышающий 2 рабочих дней со дня поступления обращения в ФСТЭК России.

II. Стандарт предоставления государственной услуги

Наименование государственной услуги

2.1. Государственная услуга по государственной аккредитации российских участников внешнеэкономической деятельности, создавших внутренние программы экспортного контроля, и выдаче им свидетельства о государственной аккредитации.

Наименование федерального органа исполнительной власти, предоставляющего государственную услугу

2.2. Государственная услуга предоставляется ФСТЭК России на основании решения комиссии по государственной аккредитации при ФСТЭК России (далее - Комиссия).

При предоставлении государственной услуги запрещается требовать от заявителя осуществления действий, в том числе согласований, необходимых для получения государственной услуги и связанных с обращением в иные государственные органы и организации, за исключением получения услуг, включенных в перечень услуг, которые являются необходимыми и обязательными для предоставления федеральными органами исполнительной власти и предоставляются организациями, участвующими в предоставлении государственных услуг, утвержденный постановлением Правительства Российской Федерации от 6 мая 2011 г. N 352 (Собрание законодательства Российской Федерации, 2011, N 20, ст. 2829; 2012, N 14, ст. 1655; N 36, ст. 4922; 2013, N 33, ст. 4382; N 49, ст. 6421; N 52, ст. 7207; 2014, N 21, ст. 2712).

Описание результата предоставления государственной услуги

2.3. Результатом предоставления государственной услуги является:

государственная аккредитация заявителя и выдача заявителю свидетельства о государственной аккредитации (далее - Свидетельство);

отказ в государственной аккредитации заявителя и направление заявителю уведомления об отказе в государственной аккредитации;

выдача Свидетельства с продленным сроком действия;

выдача дубликата Свидетельства;

Направление заявителю уведомления об аннулировании Свидетельства.

Срок предоставления государственной услуги

2.4. Максимальный срок предоставления государственной услуги не должен превышать 45 дней со дня поступления в ФСТЭК России обращения и документов, перечисленных в пункте 2.6 Регламента.

Решение о государственной аккредитации или об отказе в государственной аккредитации принимается комиссией по государственной аккредитации в течение 40 дней с даты представления в ФСТЭК России всех требуемых и надлежащим образом оформленных документов.

Выдача Свидетельства осуществляется в срок не более 5 дней со дня принятия решения о государственной аккредитации заявителя.

Уведомление об отказе в государственной аккредитации направляется заявителю в срок не более 5 дней с даты принятия такого решения.

Продление срока действия Свидетельства осуществляется в срок, не превышающий 10 дней со дня получения соответствующего заявления и документов.

Выдача дубликата Свидетельства осуществляется в срок, не превышающий 10 дней со дня получения соответствующего заявления.

Направление заявителю уведомления об аннулировании Свидетельства осуществляется в 10-дневный срок со дня принятия такого решения.

Перечень нормативных правовых актов, регулирующих отношения, возникающие в связи с предоставлением государственной услуги

2.5. Предоставление государственной услуги осуществляется в соответствии с:

Федеральным законом от 18 июля 1999 г. N 183-ФЗ "Об экспортном контроле" (Собрание законодательства Российской Федерации, 1999, N 30, ст. 3774; 2002, N 1, ст. 2; 2004, N 27, ст. 2711; 2005, N 30, ст. 3101; 2007, N 49, ст. 6044, ст. 6079; 2009, N 19, ст. 2279; 2011, N 27, ст. 3880; N 30, ст. 4590; N 50, ст. 7351; 2013, N 51, ст. 6692; 2014, N 30, ст. 4260; 2015, N 29, ст. 4342);

Федеральным законом от 27 июля 2010 г. N 210-ФЗ "Об организации предоставления государственных и муниципальных услуг" (Собрание законодательства Российской Федерации, 2010, N 31, ст. 4179; 2011, N 15, ст. 2038; N 27, ст. 3873, ст. 3880; N 29, ст. 4291; N 30, ст. 4587; N 49, ст. 7061; 2012, N 31, ст. 4322; 2013, N 14, ст. 1651; N 27, ст. 3477, ст. 3480; N 30, ст. 4084; N 51, ст. 6679; N 52, ст. 6952, ст. 6961, ст. 7009; 2014, N 26, ст. 3366; N 30, ст. 4264; 2015, N 1, ст. 67, ст. 72; N 10, ст. 1393; N 29, ст. 4342; 2016, N 7, ст. 916);

Указом Президента Российской Федерации от 16 августа 2004 г. N 1085 "Вопросы Федеральной службы по техническому и экспортному контролю" (Собрание законодательства Российской Федерации, 2004, N 34, ст. 3541; 2005, N 13, ст. 1138; 2006, N 49, ст. 5192; 2008, N 43, ст. 4921; N 47, ст. 5431; 2012, N 7, ст. 818; 2013, N 26, ст. 3314; N 52, ст. 7137; 2014, N 36, ст. 4833; N 44, ст. 6041; 2015, N 4, ст. 641);

постановлением Правительства Российской Федерации от 29 февраля 2000 г. N 176 "Об утверждении Положения о государственной аккредитации российских участников внешнеэкономической деятельности, создавших внутренние программы экспортного контроля" (Собрание законодательства Российской Федерации, 2000, N 10, ст. 1139; 2001, N 5, ст. 393; 2002, N 41, ст. 3983; 2005, N 7, ст. 562; 2008, N 30, ст. 3637; 2009, N 25, ст. 3067; 2011, N 3, ст. 549; N 35, ст. 5096; 2012, N 3, ст. 415; 2014, N 44, ст. 6061);

постановлением Правительства Российской Федерации от 16 мая 2011 г. N 373 "О разработке и утверждении административных регламентов исполнения государственных функций и административных регламентов предоставления государственных услуг" (Собрание законодательства Российской Федерации, 2011, N 35, ст. 5092; 2012, N 28, ст. 3908; N 36, ст. 4903; N 50, ст. 7070; N 52, ст. 7507; 2014, N 5, ст. 506).

Исчерпывающий перечень документов, необходимых в соответствии с нормативными правовыми актами для предоставления государственной услуги, подлежащих представлению заявителем

2.6. Для получения государственной аккредитации в ФСТЭК России представляются следующие документы:

1) заявление о выдаче свидетельства о государственной аккредитации с указанием полного наименования, места нахождения, основного государственного регистрационного номера записи в Едином государственном реестре юридических лиц, идентификационного номера налогоплательщика (для юридического лица) или фамилии, имени, отчества (если имеется), адреса места жительства, данных документа, удостоверяющего личность, основного государственного регистрационного номера записи в Едином государственном реестре индивидуальных предпринимателей, идентификационного номера налогоплательщика (для индивидуального предпринимателя) по образцу согласно приложению N 1 к Регламенту;

2) копии уставных (учредительных) документов (для юридического лица), заверенные в установленном порядке;

3) обязательство заявителя неукоснительно соблюдать требования экспортного контроля при осуществлении внешнеэкономической деятельности и следовать принципу отказа от любых экспортных сделок, в результате которых могут быть нарушены законодательство и международные обязательства Российской Федерации либо нанесен ущерб ее государственным интересам. Обязательство подписывается руководителем соответствующего заявителя - юридического лица или заявителем - индивидуальным предпринимателем;

4) справка, содержащая сведения о характере основной деятельности заявителя и видах производимой продукции (работ, услуг);

5) материалы, свидетельствующие о выполнении мероприятий организационного, административного, информационного и иного характера, направленных на обеспечение соблюдения требований экспортного контроля, с указанием должностных лиц (для юридического лица) или работников (для индивидуального предпринимателя), ответственных за вопросы экспортного контроля.

2.6.1. Для продления государственной аккредитации в ФСТЭК России представляются следующие документы:

1) заявление с указанием полного наименования, места нахождения, основного государственного регистрационного номера записи в Едином государственном реестре юридических лиц, идентификационного номера налогоплательщика (для юридического лица) или фамилии, имени, отчества (если имеется), адреса места жительства, данных документа, удостоверяющего личность, основного государственного регистрационного номера записи в Едином государственном реестре индивидуальных предпринимателей, идентификационного номера налогоплательщика (для индивидуального предпринимателя);

2) оригинал Свидетельства;

3) обязательство заявителя неукоснительно соблюдать требования экспортного контроля при осуществлении внешнеэкономической деятельности и следовать принципу отказа от любых экспортных сделок, в результате которых могут быть нарушены законодательство и международные обязательства Российской Федерации либо нанесен ущерб ее государственным интересам, подписанное руководителем заявителя - юридического лица или заявителем - индивидуальным предпринимателем;

4) документы, предусмотренные подпунктами 4 и 5 пункта 2.6 Регламента, если содержащиеся в них сведения претерпели изменения.

2.6.2. Для выдачи дубликата Свидетельства в ФСТЭК России представляется заявление с указанием номера Свидетельства, дубликат которого требуется выдать, и обстоятельств, повлекших утрату Свидетельства.

2.6.3. Для аннулирования Свидетельства аккредитованный участник внешнеэкономической деятельности представляет в ФСТЭК России заявление об аннулировании Свидетельства, составленное в произвольной форме.

2.7. Документы, указанные в подпунктах 1, 3 - 5 пункта 2.6, подпунктах 1, 3 - 5 пункта 2.6.1, пунктах 2.6.2 и 2.6.3 Регламента, представляются на бумажном носителе либо в форме электронного документа. Документы, указанные в подпункте 2 пункта 2.6, подпункте 2 пункта 2.6.1 Регламента представляются на бумажном носителе.

Документы, представленные в форме электронного документа, должны быть подписаны усиленной квалифицированной электронной подписью руководителя заявителя - юридического лица или усиленной квалифицированной электронной подписью заявителя - индивидуального предпринимателя. Документы, представленные на бумажном носителе и состоящие из двух и более листов, должны быть прошиты, пронумерованы и заверены печатью заявителя (при наличии) в установленном порядке.

2.8. ФСТЭК России имеет право запрашивать у заявителя дополнительную информацию, необходимую для уточнения содержащихся в представленных документах сведений, за исключением информации, которая находится в распоряжении государственных органов, органов местного самоуправления либо подведомственных государственным органам или органам местного самоуправления организаций, участвующих в предоставлении государственных и муниципальных услуг.

Исчерпывающий перечень документов, необходимых для предоставления государственной услуги, которые находятся в распоряжении государственных органов и которые заявитель вправе представить

2.9. Для получения государственной аккредитации необходима выписка из Единого государственного реестра юридических лиц (для юридического лица) или выписка из Единого государственного реестра индивидуальных предпринимателей (для индивидуального предпринимателя). Сведения, содержащиеся в указанных документах, запрашиваются Управлением самостоятельно у Федеральной налоговой службы, в том числе с использованием единой системы межведомственного электронного взаимодействия.

2.10. В случае направления ФСТЭК России запроса для получения необходимых сведений общий срок рассмотрения обращения заявителя не должен превышать срока, указанного в п. 2.4 Регламента.

2.11. Запрещается требовать от заявителя представления документов и информации, представление которых не предусмотрено Регламентом, а также которые в соответствии с нормативными правовыми актами Российской Федерации, находятся в распоряжении ФСТЭК России, иных государственных органов, органов местного самоуправления и (или) подведомственных государственным органам и органам местного самоуправления организаций, участвующих в предоставлении государственных или муниципальных услуг, за исключением документов, указанных в части 6 статьи 7 Федерального закона от 27 июля 2010 г. N 210-ФЗ "Об организации предоставления государственных и муниципальных услуг".

Исчерпывающий перечень оснований для отказа в приеме документов, необходимых для предоставления государственной услуги

2.12. В случае несоответствия документов, представленных на бумажном носителе, требованиям, установленным п. 2.7 Регламента, они возвращаются для доработки.

Документы, представленные в электронной форме, в случае несоответствия требованиям, установленным п. 2.7 Регламента, к рассмотрению не принимаются, о чем заявитель уведомляется по электронным каналам взаимодействия через Портал.

Перечень оснований для приостановления или отказа в предоставлении государственной услуги

2.13. Оснований для приостановления предоставления государственной услуги законодательством Российской Федерации не предусмотрено.

2.14. Основаниями для отказа в предоставлении государственной услуги являются:

наличие недостоверных или искаженных данных в документах, представленных заявителем;

неоконченный срок, в течение которого заявитель или его должностное лицо (для юридического лица) либо работник (для индивидуального предпринимателя) считаются подвергнутыми административному наказанию за совершение правонарушения, предусмотренного частью первой статьи 14.20, статьями 16.1 - 16.3 Кодекса Российской Федерации об административных правонарушениях;

несоответствие заявленных сведений о выполнении мероприятий организационного, административного, информационного и иного характера, направленных на обеспечение соблюдения законодательства Российской Федерации в области экспортного контроля, фактическому состоянию дел.

Перечень услуг, которые являются необходимыми и обязательными для предоставления государственной услуги

2.15. Других услуг, которые являются необходимыми и обязательными для предоставления государственной услуги, законодательством Российской Федерации не предусмотрено.

Порядок, размер и основания взимания государственной пошлины или иной платы, взимаемой за предоставление государственной услуги

2.16. Государственная услуга предоставляется без взимания государственной пошлины или иной платы.

Максимальный срок ожидания в очереди при подаче запроса о предоставлении государственной услуги и при получении результата предоставления государственной услуги

2.17. Максимальный срок ожидания в очереди при подаче заявителем запроса о предоставлении государственной услуги и при получении результата предоставления государственной услуги составляет 15 (пятнадцать) минут.

Срок и порядок регистрации запроса о предоставлении государственной услуги, в том числе в электронной форме

2.18. Все обращения заявителей независимо от их формы подлежат регистрации в системе электронного документооборота в течение дня с момента их поступления в ФСТЭК России.

Обращения заявителей в электронном виде распечатываются на бумажном носителе в целях дальнейшего рассмотрения.

Требования к помещениям, в которых предоставляется государственная услуга, к месту ожидания и приема заявителей, размещению и оформлению визуальной, текстовой и мультимедийной информации о порядке предоставления государственной услуги

2.19. Помещение, в котором предоставляется государственная услуга, должно быть оборудовано стульями, столами, обеспечено письменными принадлежностями и бумагой формата A4, в помещении заявитель должен иметь доступ к основным нормативным правовым актам, регулирующим предоставление государственной услуги, а также полномочия и сферу компетенции ФСТЭК России.

Вход в здание должен быть оборудован специальным пандусом для обеспечения возможности реализации прав инвалидов на получение государственной услуги.

В здании, в котором предоставляется государственная услуга, создаются условия для прохода инвалидов.

Инвалидам в целях обеспечения доступности государственной услуги оказывается помощь в преодолении различных барьеров, мешающих в получении ими государственной услуги наравне с другими лицами.

Помещения оборудуются расширенными проходами, позволяющими обеспечить беспрепятственный доступ инвалидов, включая инвалидов, использующих кресла-коляски.

Глухонемым, инвалидам по зрению и другим лицам с ограниченными физическими возможностями при необходимости оказывается помощь по передвижению в помещениях.

Визуальная, текстовая и мультимедийная информация о порядке предоставления государственной услуги размещается на информационном терминале, установленном в помещении ФСТЭК России, предназначенном для ожидания и приема граждан, а также на Портале и Сайте.

Показатели доступности и качества государственной услуги

2.20. Основным показателем доступности и качества государственной услуги является предоставление государственной услуги в соответствии с требованиями, установленными законодательством Российской Федерации.

Оценка доступности и качества государственной услуги должна осуществляться по следующим показателям:

степень информированности заявителей о порядке предоставления государственной услуги (доступность информации о государственной услуге, возможность выбора способа получения информации);

возможность выбора заявителем формы обращения за предоставлением государственной услуги (лично, посредством почтовой связи, через Портал с использованием интерактивной формы);

своевременность предоставления государственной услуги в соответствии со стандартом ее предоставления, установленным Регламентом;

отсутствие обоснованных жалоб заявителей на действия (бездействие) должностных лиц ФСТЭК России при предоставлении государственной услуги;

возможность получения заявителем информации о результатах рассмотрения обращения о предоставлении государственной услуги, в том числе с использованием информационно-коммуникационных технологий.

2.21. Информация о возможности получения сведений о ходе предоставления государственной услуги, в том числе с использованием информационно-коммуникационных технологий, предоставляется:

на Портале;

на информационных стендах в помещениях ФСТЭК России;

с использованием средств телефонной связи, электронного информирования;

на Сайте.

2.22. Предоставление государственной услуги в многофункциональных центрах предоставления государственных и муниципальных услуг не осуществляется.

2.23. Заявителю обеспечивается возможность получения информации о ходе и порядке предоставления государственной услуги, о дате и регистрационном номере, под которым зарегистрировано в системе делопроизводства ФСТЭК России заявление на предоставление государственной услуги, а также возможность копирования форм заявлений и иных документов, необходимых для получения государственной услуги, на Портале.

2.24. Для получения государственной услуги заявителю необходимо непосредственно взаимодействовать с должностными лицами ФСТЭК России:

при подаче документов, необходимых для предоставления государственной услуги;

при получении Свидетельства.

Иные требования, в том числе учитывающие особенности предоставления государственной услуги в многофункциональных центрах предоставления государственных и муниципальных услуг и особенности предоставления государственной услуги в электронном виде

2.25. Иные требования, в том числе учитывающие особенности предоставления ФСТЭК России государственной услуги в многофункциональных центрах предоставления государственных и муниципальных услуг и особенности предоставления государственной услуги в электронном виде, не предъявляются.

III. Состав, последовательность и сроки выполнения административных процедур (действий), требования к порядку их выполнения, в том числе особенностей выполнения административных процедур (действий) в электронной форме

Исчерпывающий перечень административных процедур

3.1. Предоставление государственной услуги включает в себя следующие административные процедуры:

регистрация заявления и документов, представленных заявителем;

рассмотрение представленных заявителем документов и принятие решения о государственной аккредитации или об отказе в государственной аккредитации;

оформление Свидетельства;

продление срока действия Свидетельства;

выдача дубликата Свидетельства;

аннулирование Свидетельства по заявлению аккредитованного российского участника внешнеэкономической деятельности.

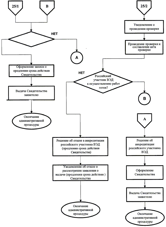
Блок-схема административных процедур по предоставлению государственной услуги приведена в приложении N 2 к Регламенту.

Регистрация заявления и документов, представленных заявителем

3.2. Заявление и документы, представленные заявителем, регистрируются в системе делопроизводства ФСТЭК России в день их поступления, докладываются директору ФСТЭК России (лицу, его замещающему) и направляются в Управление.

3.3. Регистрация поступивших документов в Управлении осуществляется работником, ответственным за корреспонденцию Управления, в день их получения. После регистрации документы докладываются заместителю директора ФСТЭК России, ответственному за вопросы экспортного контроля, и начальнику Управления (лицу, его замещающему).

3.4. Начальник Управления (лицо, его замещающее) назначает ответственного исполнителя, в обязанности которого входит рассмотрение поступивших документов.

Фамилия ответственного исполнителя фиксируется в подсистеме делопроизводства базы данных Информационной системы Управления (далее - база данных ИС).

3.5. Ответственный исполнитель осуществляет проверку указанных документов на предмет полноты содержащихся в них сведений в срок, не превышающий 5 дней с даты регистрации документов в системе делопроизводства ФСТЭК России.

3.6. В случае если заявителем не представлены документы, предусмотренные пунктом 2.6 Регламента, или представленные документы оформлены ненадлежащим образом, ответственный исполнитель готовит проект уведомления о возврате документов для доработки.

Уведомление подписывается начальником Управления (лицом, его замещающим) и не позднее трех рабочих дней с даты подписания направляется почтовым отправлением работником, ответственным за отправку корреспонденции.

При поступлении заявления и прилагаемых к нему документов через Портал либо при наличии информации об электронном адресе заявителя уведомление направляется ответственным исполнителем по электронным каналам взаимодействия.

Рассмотрение представленных заявителем документов и принятие решения о государственной аккредитации или об отказе в государственной регистрации

3.7. Документы, представленные заявителем, направляются ответственным исполнителем для рассмотрения в Комиссию.

В состав Комиссии включаются представители федеральных органов исполнительной власти, указанных в пункте 4 Положения о государственной аккредитации российских участников внешнеэкономической деятельности, создавших внутренние программы экспортного контроля, утвержденного постановлением Правительства Российской Федерации от 29 февраля 2000 г. N 176.

При необходимости к участию в работе Комиссии могут привлекаться представители других заинтересованных федеральных органов исполнительной власти и организаций.

Комиссия работает на постоянной основе. Заседания Комиссии проводятся по мере поступления материалов от заявителей.

3.8. В случае если Комиссия полагает, что в представленных документах содержится неполная информация, либо имеющаяся в распоряжении Комиссии информация не позволяет сделать однозначный вывод о готовности либо неготовности заявителя к осуществлению работ по экспортному контролю, Комиссия вправе направлять своих представителей для проверки на месте готовности заявителя к осуществлению работ по экспортному контролю.

3.9. По результатам проверки ответственным исполнителем в течение пяти рабочих дней со дня ее окончания оформляется протокол, в котором делается вывод о готовности заявителя к осуществлению работ по экспортному контролю. Протокол подписывается всеми лицами, принимавшими участие в мероприятии, указанном в пункте 3.8 Регламента.

3.10. Результаты рассмотрения Комиссией обращения заявителя оформляются протоколом.

Протокол заседания Комиссии оформляется секретарем Комиссии в срок не более 5 дней после проведения заседания и подписывается членами Комиссии или лицами, уполномоченными на то федеральными органами исполнительной власти, указанными в пункте 4 Положения о государственной аккредитации российских участников внешнеэкономической деятельности, создавших внутренние программы экспортного контроля, утвержденного постановлением Правительства Российской Федерации от 29 февраля 2000 г. N 176.

3.11. Решение о государственной аккредитации или об отказе в государственной аккредитации принимается Комиссией в течение 40 дней от даты представления в ФСТЭК России всех требуемых и надлежащим образом оформленных документов.

3.12. При принятии Комиссией решения об отказе в государственной аккредитации ответственный исполнитель в 5-дневный срок со дня принятия решения готовит проект уведомления заявителю об отказе в государственной аккредитации с указанием причины отказа.

Основания для отказа в государственной аккредитации указаны в пункте 2.14 Регламента.

Уведомление подписывается заместителем директора ФСТЭК России, ответственным за вопросы экспортного контроля, или в его отсутствие - начальником Управления и направляется почтовым отправлением работником, осуществляющим отправку корреспонденции.

При поступлении заявления и прилагаемых к нему документов через Портал либо при наличии информации об электронном адресе заявителя уведомление направляется ответственным исполнителем по электронным каналам взаимодействия.

3.13. После направления уведомления заявителю информация об этом вносится ответственным исполнителем в подсистему "Аккредитация" базы данных ИС.

Оформление Свидетельства

3.14. При принятии Комиссией решения о предоставлении государственной аккредитации заявителю ответственный исполнитель в 5-дневный срок оформляет Свидетельство по установленной форме. Форма Свидетельства определена постановлением Правительства Российской Федерации от 29 февраля 2000 г. N 176 "Об утверждении Положения о государственной аккредитации российских участников внешнеэкономической деятельности, создавших внутренние программы экспортного контроля".

Свидетельство подписывается директором ФСТЭК России (заместителем директора ФСТЭК России, ответственным за вопросы экспортного контроля). Подпись заверяется печатью ФСТЭК России.

Свидетельство выдается сроком на 5 лет.

В случае реорганизации или ликвидации юридического лица или прекращения деятельности физического лица в качестве индивидуального предпринимателя выданное ему Свидетельство теряет юридическую силу со дня внесения соответствующей записи в Единый государственный реестр юридических лиц или Единый государственный реестр индивидуальных предпринимателей.

3.15. Сведения о заявителе, в отношении которого Комиссией принято решение о предоставлении государственной аккредитации, вносятся в Реестр аккредитованных российских участников внешнеэкономической деятельности (далее - Реестр).

Информация о включении заявителя в Реестр и о выдаче ему Свидетельства направляется ФСТЭК России в федеральные органы исполнительной власти, представленные в Комиссии, а также размещается на Сайте.

3.16. После подписания Свидетельства ответственный исполнитель снимает с него копию. Копия Свидетельства хранится в делопроизводстве Управления.

3.17. Свидетельство вручается под расписку представителю юридического лица, индивидуальному предпринимателю или работнику этого индивидуального предпринимателя при наличии документов, подтверждающих полномочия этих лиц.

Продление срока действия Свидетельства

3.18. Срок действия Свидетельства может быть продлен на 5 лет при условии отсутствия нарушений российским участником внешнеэкономической деятельности законодательства Российской Федерации в области экспортного контроля.

3.19. Решение о продлении срока действия Свидетельства принимается Комиссией в порядке и в сроки, предусмотренные пунктами 3.7 - 3.13 Регламента.

3.20. После внесения записи о продлении срока действия Свидетельства оно подписывается директором ФСТЭК России (заместителем директора ФСТЭК России, ответственным за вопросы экспортного контроля). Подпись заверяется печатью ФСТЭК России.

3.21. После подписания Свидетельства ответственный исполнитель информацию об этом в течение рабочего дня вносит в подсистему "Аккредитация" базы данных ИС и снимает со Свидетельства копию. Копия Свидетельства хранится в делопроизводстве Управления.

Сведения о продлении срока действия Свидетельства вносятся в Реестр.

Информация о продлении срока действия Свидетельства направляется ФСТЭК России в федеральные органы исполнительной власти, представленные в Комиссии, а также размещается на Сайте.

3.22. Свидетельство вручается под расписку представителю юридического лица, индивидуальному предпринимателю или работнику этого индивидуального предпринимателя при наличии документов, подтверждающих полномочия этих лиц.

3.23. Продление срока действия Свидетельства осуществляется в срок, не превышающий 10 дней со дня получения соответствующего заявления и документов.

Выдача дубликата Свидетельства

3.24. В случае утраты Свидетельства выдается его дубликат.

3.25. Дубликат Свидетельства изготавливается ответственным исполнителем с использованием сведений, имеющихся в копии Свидетельства, которая хранится в делопроизводстве Управления.

Дубликат Свидетельства подписывается директором ФСТЭК России (заместителем директора ФСТЭК России, ответственным за вопросы экспортного контроля). Подпись заверяется печатью ФСТЭК России. На бланке свидетельства проставляется отметка "ДУБЛИКАТ".

3.26. После подписания дубликата Свидетельства ответственный исполнитель снимает с него копию. Копия дубликата Свидетельства хранится в делопроизводстве Управления.

3.27. Дубликат Свидетельства вручается под расписку представителю юридического лица, индивидуальному предпринимателю или работнику этого индивидуального предпринимателя при наличии документов, подтверждающих полномочия этих лиц.

3.28. После вручения дубликата Свидетельства информация об этом в течение рабочего дня вносится ответственным исполнителем в подсистему "Аккредитация" базы данных ИС и в Реестр.

Аннулирование Свидетельства по заявлению аккредитованного российского участника внешнеэкономической деятельности

3.29. Свидетельство может быть аннулировано в случае подачи российским участником внешнеэкономической деятельности соответствующего заявления.

3.30. Решение об аннулировании Свидетельства принимается Комиссией в срок не позднее 20 дней со дня получения соответствующего заявления.

Решение об аннулировании Свидетельства доводится ФСТЭК России до сведения российского участника внешнеэкономической деятельности в 10-дневный срок со дня принятия такого решения.

3.31. После принятия решения ответственный исполнитель исключает соответствующие сведения о российском участнике внешнеэкономической деятельности из Реестра и готовит проект уведомления об аннулировании Свидетельства.

Уведомление подписывается заместителем директора ФСТЭК России, ответственным за вопросы экспортного контроля, или в его отсутствие - начальником Управления и направляется почтовым отправлением работником, ответственным за отправку корреспонденции, а при поступлении заявления через Портал либо при наличии информации об электронном адресе заявителя - направляется ответственным исполнителем по электронным каналам взаимодействия.

3.32. Информация об аннулировании Свидетельства направляется ФСТЭК России в федеральные органы исполнительной власти, представленные в Комиссии, а также размещается на Сайте.

3.33. Свидетельство возвращается его владельцем в ФСТЭК России в 10-дневный срок со дня получения уведомления об аннулировании Свидетельства.

IV. Формы контроля за предоставлением государственной услуги

Порядок осуществления текущего контроля за соблюдением и исполнением ответственными должностными лицами положений Регламента и иных нормативных правовых актов, устанавливающих требования к предоставлению государственной услуги, а также принятием ими решений

4.1. Текущий контроль за соблюдением порядка предоставления государственной услуги работниками ФСТЭК России осуществляется заместителем директора ФСТЭК России, ответственным за вопросы экспортного контроля, или начальником Управления путем проведения проверок соблюдения и исполнения работниками положений Регламента, иных нормативных актов Российской Федерации, устанавливающих требования к предоставлению государственной услуги, а также принятия ими решений в ходе предоставления государственной услуги.

4.2. Соответствующий отдел Управления ежеквартально, не позднее 5 рабочих дней после окончания отчетного периода, представляет заместителю директора ФСТЭК России, ответственному за вопросы экспортного контроля, справку о соблюдении сроков рассмотрения поступивших от заявителей документов и о выданных Свидетельствах.

Порядок и периодичность осуществления плановых и внеплановых проверок полноты и качества предоставления государственной услуги, в том числе порядок и формы контроля за полнотой и качеством предоставления государственной услуги

4.3. Проверки полноты и качества предоставления государственной услуги могут быть плановыми и внеплановыми.

Плановые проверки проводятся в соответствии с утвержденным планом деятельности ФСТЭК России, но не реже одного раза в год.

Внеплановые проверки организуются и проводятся в случае обращения заявителя с жалобой на нарушение его прав и законных интересов действиями (бездействием) должностных лиц ФСТЭК России.

4.4. Для проведения проверки формируется комиссия, в состав которой включаются должностные лица ФСТЭК России.

Результаты деятельности комиссии оформляются в виде акта, в котором отмечаются выявленные недостатки и предложения по их устранению.

Ответственность должностных лиц ФСТЭК России за решения и действия (бездействие), принимаемые (осуществляемые) ими в ходе предоставления государственной услуги

4.5. За нарушение положений Регламента или иных нормативных правовых актов, устанавливающих требования к предоставлению государственной услуги, государственные служащие привлекаются к ответственности в соответствии с законодательством Российской Федерации.

4.6. Персональная ответственность работников Управления за соблюдение порядка осуществления административных процедур в ходе предоставления государственной услуги закрепляется в их должностных регламентах.

Положения, характеризующие требования к порядку и формам контроля за предоставлением государственной услуги, в том числе со стороны граждан, их объединений и организаций

4.7. Контроль за предоставлением государственной услуги со стороны уполномоченных должностных лиц ФСТЭК России должен быть постоянным, всесторонним и объективным.

4.8. Заинтересованные граждане, их объединения и организации могут контролировать предоставление государственной услуги путем получения информации по телефону, письменным обращением, электронной почтой и через Портал.

V. Досудебный (внесудебный) порядок обжалования решений и действий (бездействия) ФСТЭК России, предоставляющей государственную услугу, а также ее должностных лиц

Информация для заявителя о его праве подать жалобу на решения и (или) действия (бездействие) федерального органа исполнительной власти и (или) его должностных лиц и федеральных государственных служащих при предоставлении государственной услуги

5.1. Заявитель имеет право подать жалобу на решения и (или) действия (бездействие) ФСТЭК России и (или) должностных лиц ФСТЭК России, федеральных государственных служащих ФСТЭК России, принятые и осуществляемые в ходе предоставления государственной услуги (далее - жалоба).

Предмет жалобы

5.2. Предметом жалобы являются действия (бездействие) ФСТЭК России, должностного лица ФСТЭК России, федерального государственного служащего ФСТЭК России и принятые или (осуществляемые) ими решения в ходе предоставления государственной услуги.

5.3. Заявитель может обратиться с жалобой в том числе в следующих случаях:

1) нарушение срока регистрации запроса заявителя о предоставлении государственной услуги;

2) нарушение срока предоставления государственной услуги;

3) требование у заявителя документов, не предусмотренных нормативными правовыми актами Российской Федерации для предоставления государственной услуги;

4) отказ в приеме документов, предоставление которых предусмотрено нормативными правовыми актами Российской Федерации для предоставления государственной услуги;

5) отказ в предоставлении государственной услуги, если основания отказа не предусмотрены федеральными законами и принятыми в соответствии с ними иными нормативными правовыми актами Российской Федерации;

6) требование внесения заявителем при предоставлении государственной услуги платы, не предусмотренной нормативными правовыми актами Российской Федерации;

7) отказ ФСТЭК России, должностного лица ФСТЭК России в исправлении допущенных опечаток и ошибок в выданных в результате предоставления государственной услуги документах либо нарушение установленного срока таких исправлений.

Органы исполнительной власти и уполномоченные на рассмотрение жалобы должностные лица, которым может быть направлена жалоба

5.4. Действия (бездействие) и решения должностного лица ФСТЭК России, федерального государственного служащего ФСТЭК России, осуществляемые (принимаемые) в ходе предоставления государственной услуги, обжалуются директору ФСТЭК России.

Решения директора ФСТЭК России, принятые в ходе предоставления государственной услуги, обжалуются Министру обороны Российской Федерации.

Порядок подачи и рассмотрения жалобы

5.5. Жалоба подается в письменной форме, в том числе при личном приеме, на бумажном носителе, либо в форме электронного документа.

5.6. Жалоба должна содержать:

1) наименование ФСТЭК России, должностного лица ФСТЭК России либо федерального государственного служащего ФСТЭК России, решения и действия (бездействие) которых обжалуются;

2) наименование, сведения о месте нахождения заявителя, а также номер контактного телефона, адрес электронной почты (при наличии) и почтовый адрес, по которым должен быть направлен ответ заявителю;

3) сведения об обжалуемых решениях и действиях (бездействии) ФСТЭК России, должностного лица ФСТЭК России либо федерального государственного служащего ФСТЭК России;

4) доводы, на основании которых заявитель не согласен с решением и действием (бездействием) ФСТЭК России, должностного лица ФСТЭК России либо федерального государственного служащего ФСТЭК России. Заявителем могут быть представлены документы (при наличии), подтверждающие доводы заявителя, либо их копии.

5.7. В случае если жалоба подается через представителя заявителя, также представляется документ, подтверждающий полномочия на осуществление действий от имени заявителя. В качестве документа, подтверждающего полномочия на осуществление действий от имени заявителя, может быть представлена:

оформленная в соответствии с законодательством Российской Федерации доверенность, заверенная печатью заявителя и подписанная руководителем заявителя или уполномоченным этим руководителем лицом (для юридических лиц);

копия решения о назначении или об избрании либо приказа о назначении физического лица на должность, в соответствии с которым такое физическое лицо обладает правом действовать от имени заявителя без доверенности.

5.8. Прием жалоб в письменной форме осуществляется ФСТЭК России в месте предоставления государственной услуги (в месте, где заявитель подавал запрос на получение государственной услуги, нарушение порядка которой обжалуется, либо в месте, где заявителем получен результат указанной государственной услуги).

Жалоба в письменной форме может быть направлена по почте.

5.9. В случае подачи жалобы при личном приеме представителя юридического лица, индивидуального предпринимателя или работника этого индивидуального предпринимателя предъявляется документ, удостоверяющий личность этих лиц в соответствии с законодательством Российской Федерации.

5.10. В форме электронного документа жалоба может быть подана посредством Сайта или Портала.

При подаче жалобы в форме электронного документа указанные в абзацах втором и третьем пункта 5.7 Регламента документы могут быть представлены в форме электронных документов, подписанных усиленной квалифицированной электронной подписью руководителя юридического лица или усиленной квалифицированной электронной подписью индивидуального предпринимателя, при этом документ, удостоверяющий личность заявителя, не требуется.

Сроки рассмотрения жалобы

5.11. Жалоба, поступившая в ФСТЭК России, подлежит рассмотрению должностным лицом, наделенным полномочиями по рассмотрению жалоб, в течение 15 рабочих дней со дня ее регистрации, а в случае обжалования отказа ФСТЭК России, должностного лица ФСТЭК России в приеме документов у заявителя либо в исправлении допущенных опечаток и ошибок или в случае обжалования нарушения установленного срока таких исправлений - в течение 5 рабочих дней со дня ее регистрации.

Перечень оснований для приостановления рассмотрения жалобы

5.12. Основания для приостановления рассмотрения жалобы законодательством Российской Федерации не предусмотрены.

Результат рассмотрения жалобы

5.13. По результатам рассмотрения жалобы ФСТЭК России принимает одно из следующих решений:

1) удовлетворить жалобу (полностью или частично);

2) отказать в удовлетворении жалобы.

Решение оформляется приказом ФСТЭК России.

5.14. ФСТЭК России отказывает в удовлетворении жалобы в следующих случаях:

а) наличие вступившего в законную силу решения суда, арбитражного суда по жалобе о том же предмете и по тем же основаниям;

б) подача жалобы лицом, полномочия которого не подтверждены в порядке, установленном законодательством Российской Федерации;

в) наличие решения по жалобе, принятого ранее в отношении того же заявителя и по тому же предмету жалобы.

5.15. ФСТЭК России вправе оставить жалобу без ответа в следующих случаях:

а) наличие в жалобе нецензурных либо оскорбительных выражений, угроз жизни, здоровью и имуществу должностного лица, а также членов его семьи;

б) отсутствие возможности прочитать какую-либо часть текста жалобы, фамилию, имя, отчество (при наличии) и (или) почтовый адрес заявителя, указанные в жалобе.

5.16. В случае установления в ходе или по результатам рассмотрения жалобы признаков состава административного правонарушения или преступления должностное лицо, наделенное полномочиями по рассмотрению жалоб в соответствии с пунктом 5.4 Регламента, незамедлительно направляет имеющиеся материалы в органы прокуратуры.

Порядок информирования заявителя о результатах рассмотрения жалобы

5.17. Не позднее дня, следующего за днем принятия решения, указанного в пункте 5.13 Регламента, заявителю в письменной форме направляется мотивированный ответ о результатах рассмотрения жалобы.

5.18. В ответе по результатам рассмотрения жалобы указываются:

а) наименование органа, предоставляющего услугу, рассмотревшего жалобу, должность, фамилия, имя, отчество (при наличии) его должностного лица, принявшего решение по жалобе;

б) номер, дата, место принятия решения, включая сведения о должностном лице, решение или действие (бездействие) которого обжалуется;

в) фамилия, имя, отчество (при наличии) или наименование заявителя;

г) основания для принятия решения по жалобе;

д) принятое по жалобе решение;

е) в случае, если жалоба признана обоснованной, - сроки устранения выявленных нарушений, в том числе срок предоставления результата государственной услуги;

ж) сведения о порядке обжалования принятого по жалобе решения.

5.19. Ответ по результатам рассмотрения жалобы подписывается уполномоченным на рассмотрение жалобы должностным лицом ФСТЭК России.

По желанию заявителя ответ по результатам рассмотрения жалобы может быть представлен не позднее дня, следующего за днем принятия решения, в форме электронного документа, подписанного электронной подписью уполномоченного на рассмотрение жалобы должностного лица ФСТЭК России, вид которой установлен законодательством Российской Федерации.

Порядок обжалования решения по жалобе

5.20. Решение по результатам рассмотрения жалобы заявитель вправе обжаловать в судебном порядке.

Право заявителя на получение информации и документов, необходимых для обоснования и рассмотрения жалобы.

5.21. Заявитель вправе обратиться в ФСТЭК России за получением информации и документов, необходимых для обоснования и рассмотрения жалобы.

Способы информирования заявителей о порядке подачи и рассмотрения жалобы

5.22. Информирование заявителей о порядке подачи и рассмотрения жалобы осуществляется на Сайте и Портале.

Приложение N 1
к Административному регламенту
Федеральной службы по техническому
и экспортному контролю по предоставлению
государственной услуги по государственной
аккредитации российских участников
внешнеэкономической деятельности,
создавших внутренние программы
экспортного контроля, и выдаче
им свидетельства о государственной
аккредитации, утвержденному
приказом ФСТЭК России
от 7 июня 2016 г. N 79

Форма

В ФСТЭК России

                             Заявление
Заявитель:
__________________________________________________________________
(организационно-правовая форма, полное и (в случае, если имеется)
  сокращенное наименование, в том числе фирменное наименование,
  фамилия, имя, отчество (если имеется) - для индивидуального
                        предпринимателя)
 
Адрес   (место   нахождения)   (адрес   места   жительства  -  для
индивидуального предпринимателя):
__________________________________________________________________
__________________________________________________________________
(вид документа, серия, номер, когда и кем выдан, адрес регистрации
     физического лица - для индивидуального предпринимателя)
Почтовый адрес: __________________________________________________
                           (адрес для переписки)
Адрес электронной почты: _________________________________________
_____
ИНН (ОГРН,
 ОГРНИП): ______________ Телефон: _____________ Факс: ____________
 
Прошу    провести    государственную   аккредитацию   в   качестве
российского     участника     внешнеэкономической    деятельности,
создавшего  внутреннюю  программу  экспортного  контроля, и выдать
свидетельство о государственной аккредитации.
 
Приложение: (перечисляются документы, указанные в пункте 2.6
Регламента).
___________________________________ _________ ____________________
(должность (для юридического лица)) (подпись)   (фамилия, имя,
                                             отчество полностью)
М.П

Приложение N 2
к Административному регламенту
Федеральной службы по техническому
и экспортному контролю по предоставлению
государственной услуги по государственной
аккредитации российских участников
внешнеэкономической деятельности,
создавших внутренние программы
экспортного контроля, и выдаче
им свидетельства о государственной
аккредитации, утвержденному
приказом ФСТЭК России
от 7 июня 2016 г. N 79

БЛОК-СХЕМЫ ПОСЛЕДОВАТЕЛЬНОСТИ ДЕЙСТВИЙ ПО ПРЕДОСТАВЛЕНИЮ ГОСУДАРСТВЕННОЙ УСЛУГИ

Используемые обозначения и сокращения

Начало исполнения государственной услуги
Окончание исполнения государственной услуги
Операция, действие, мероприятие, решение
Ситуация выбора, принятия решение
Вход с другой страницы, N - номер страницы блок-схемы
Переход на другую страницу, N - номер страницы блок-схемы
Переходы внутри страницы блок-схемы, S - буквенный символ
Переход к следующей процедуре

ПРЕДОСТАВЛЕНИЕ ГОСУДАРСТВЕННОЙ АККРЕДИТАЦИИ


ПРОДЛЕНИЕ СРОКА ДЕЙСТВИЯ СВИДЕТЕЛЬСТВА


АННУЛИРОВАНИЕ СВИДЕТЕЛЬСТВА НА ОСНОВАНИИ ЗАЯВЛЕНИЯ АККРЕДИТОВАННОГО УЧАСТНИКА ВНЕШНЕЭКОНОМИЧЕСКОЙ ДЕЯТЕЛЬНОСТИ