Письмо ФНС РФ от 28.06.2016 N ЕД-4-15/11497@

"О внесении изменений в письмо ФНС России от 16.07.2013 N АС-4-2/12705"

ФЕДЕРАЛЬНАЯ НАЛОГОВАЯ СЛУЖБА

ПИСЬМО
от 28 июня 2016 г. N ЕД-4-15/11497@

О ВНЕСЕНИИ ИЗМЕНЕНИЙ В ПИСЬМО ФНС РОССИИ ОТ 16.07.2013 N АС-4-2/12705

В целях реализации Федерального закона от 28.06.2013 N 134-ФЗ "О внесении изменений в отдельные законодательные акты Российской Федерации в части противодействия незаконным финансовым операциям" ФНС России сообщает следующее.

В рекомендациях по проведению камеральных налоговых проверок, направленных письмом ФНС России от 16.07.2013 N АС-4-2/12705 (далее - Письмо), приложение N 2 (форма сообщения (с требованием представления пояснений) признать утратившим силу в связи с вступлением в силу приказа ФНС России от 08.05.2015 N ММВ-7-2/189@ "Об утверждении форм документов, предусмотренных Налоговым кодексом Российской Федерации и используемых налоговыми органами при реализации своих полномочий в отношениях, регулируемых законодательством о налогах и сборах, оснований и порядка продления срока проведения выездной налоговой проверки, порядка взаимодействия налоговых органов по выполнению поручений об истребовании документов, требований к составлению акта налоговой проверки, требований к составлению акта об обнаружении фактов, свидетельствующих о предусмотренных налоговым кодексом Российской Федерации налоговых правонарушениях (за исключением налоговых правонарушений, дела о выявлении которых рассматриваются в порядке, установленном статьей 101 Налогового кодекса Российской Федерации)".

В пункте 2.7 Письма:

1. в абзаце первом, девятом, десятом слова "сообщения с требованием о представлении пояснений" заменить словами "требования о представлении пояснений";

2. в абзаце третьем слово "сообщений" заменить словом "требований";

3. абзац четвертый признать утратившим силу;

4. в абзаце пятом слово "Сообщении" заменить словом "требовании"; слово "Сообщения" - словом "требования";

5. в абзаце шестом слова "приказом ФНС России от 31.05.2007 N ММ-3-06/338@" заменить словами "приказом ФНС России от 08.05.2015 N ММВ-7-2/189@";

6. в абзаце одиннадцатом слова "сообщение (с требованием представления пояснений)" заменить словом "требование о представлении пояснений".

Приложения N 2.1 - 2.11 Письма заменить приложениями, указанными в настоящем письме.

Настоящее письмо необходимо довести до сведения подведомственных налоговых органов для исполнения.

Действительный
государственный советник
Российской Федерации
2 класса
Д.В. ЕГОРОВ

Приложение N 2.1
к письму ФНС России
от 16.07.2013 N АС-4-2/12705

Приложение N __
к требованию
о представлении пояснений
N ___ от ________________

Раздел 8 "Сведения из книги покупок" налоговой декларации по налогу на добавленную стоимость, в котором выявлены ошибки или несоответствия.

N п/п (Строка 005) Код вида операции (Стр. 010) Номер счета-фактуры продавца (Стр. 020) Дата счета-фактуры продавца (Стр. 030) Номер исправления счета-фактуры продавца (Стр. 040) Дата исправления счета-фактуры продавца (Стр. 050) Номер корректировочного счета-фактуры продавца (Стр. 060) Дата корректировочного счета-фактуры продавца (Стр. 070) Номер исправления корректировочного счета-фактуры продавца (Стр. 080) Дата исправления корректировочного счета-фактуры продавца (Стр. 090) Номер документа, подтверждающего уплату налога (Стр. 100) Дата документа, подтверждающего уплату налога (Стр. 110) Дата принятия на учет товаров (работ, услуг), имущественных прав (Стр. 120) ИНН Продавца (Стр. 130) Сведения о посреднике (комиссионере, агенте, экспедиторе застройщике) (Стр. 140) Номер таможенной декларации (Стр. 150) Код валюты по ОКВ (Стр. 160) Стоимость покупок по счету-фактуре, разница стоимости по корректировочному счету-фактуре (включая налог), в валюте счета-фактуры (Стр. 170) Сумма налога по счету-фактуре, разница суммы налога по корректировочному счету-фактуре, принимаемая к вычету, в руб. и коп. (Стр. 180) Период отражения записи Справочно: Код возможной ошибки
ИНН посредника
1 2 3 4 5 6 7 8 9 10 11 12 13 14 15 16 17 18 19 20 21

Приложение N 2.2
к письму ФНС России
от 16.07.2013 N АС-4-2/12705

Приложение N __
к требованию
о представлении пояснений
N ___ от ________________

Приложение 1 к разделу 8 "Сведения из дополнительных листов книги покупок" налоговой декларации по налогу на добавленную стоимость, в котором выявлены ошибки или несоответствия.

N п/п (Строка 008) Код вида операции (Стр. 010) Номер счета-фактуры продавца (Стр. 020) Дата счета-фактуры продавца (Стр. 030) Номер исправления счета-фактуры продавца (Стр. 040) Дата исправления счета-фактуры продавца (Стр. 050) Номер корректировочного счета-фактуры продавца (Стр. 060) Дата корректировочного счета-фактуры продавца (Стр. 070) Номер исправления корректировочного счета-фактуры продавца (Стр. 080) Дата исправления корректировочного счета-фактуры продавца (Стр. 090) Номер документа, подтверждающего уплату налога (Стр. 100) Дата документа, подтверждающего уплату налога (Стр. 110) Дата принятия на учет товаров (работ, услуг), имущественных прав (Стр. 120) ИН Продавца (Стр. 130) Сведения о посреднике (комиссионере, агенте, экспедиторе застройщике) (Стр. 140) Номер таможенной декларации (Стр. 150) Код валюты по ОКВ (Стр. 160) Стоимость покупок по счету-фактуре, разница стоимости по корректировочному счету-фактуре (включая налог), в валюте счета-фактуры (Стр. 170) Сумма налога по счету-фактуре, разница суммы налога по корректировочному счету-фактуре, принимаемая к вычету, в руб. и коп. (Стр. 180) Период отражения записи Справочно: Код возможной ошибки
ИНН посредника
1 2 3 4 5 6 7 8 9 10 11 12 13 14 15 16 17 18 19 20 21

Приложение N 2.3
к письму ФНС России
от 16.07.2013 N АС-4-2/12705

Приложение N __
к требованию
о представлении пояснений
N ___ от ________________

Раздел 9 "Сведения из книги продаж" налоговой декларации по налогу на добавленную стоимость, в котором выявлены ошибки или несоответствия.

N п/п (Стр. 005) Код вида операции (Стр. 010) Номер счета-фактуры продавца (Стр. 020) Дата счета-фактуры продавца (Стр. 030) Номер исправления счета-фактуры продавца (Стр. 040) Дата исправления счета-фактуры продавца (Стр. 050) Номер корректировочного счета-фактуры продавца (Стр. 060) Дата корректировочного счета-фактуры продавца (Стр. 070) Номер исправления корректировочного счета-фактуры продавца (Стр. 080) Дата исправления корректировочного счета-фактуры продавца (Стр. 090) ИНН Покупателя (Стр. 100) Сведения о посреднике (комиссионере, агенте) (Стр. 110) Номер документа, подтверждающего оплату (Стр. 120) Дата документа, подтверждающего оплату (Стр. 130) Код валюты по ОКВ (Стр. 140) Стоимость продаж по счету-фактуре, разница стоимости по корректировочному счету-фактуре (включая налог): в валюте счета-фактуры (Стр. 150) Стоимость продаж, облагаемых налогом, по счету-фактуре, разница стоимости по корректировочному счету-фактуре (без налога), в руб. и коп., по ставке Сумма налога по счету-фактуре, разница стоимости по корректировочному счету-фактуре, в руб. и коп., по ставке Стоимость продаж, освобождаемых от налога, по счету-фактуре, разница стоимости по корректировочному счету-фактуре, в руб. и коп. Стр. 220) Период отражения записи Справочно: Код возможной ошибки
ИНН посредника 18% (Стр. 170) 10% (Стр. 180) 0% (Стр. 190) 18% (Стр. 200) 10% (Стр. 210)
1 2 3 4 5 6 7 8 9 10 11 12 13 14 15 16 17 18 19 20 21 22 23 24

Приложение N 2.4
к письму ФНС России
от 16.07.2013 N АС-4-2/12705

Приложение N __
к требованию
о представлении пояснений
N ___ от ________________

Приложение 1 к разделу 9 "Сведения из дополнительных листов книги продаж" налоговой декларации по налогу на добавленную стоимость, в котором выявлены ошибки или несоответствия.

N п/п (Стр. 080) Код вида операции (Стр. 090) Номер счета-фактуры продавца (Стр. 100) Дата счета-фактуры продавца (Стр. 110) Номер исправления счета-фактуры продавца (Стр. 120) Дата исправления счета-фактуры продавца (Стр. 130) Номер корректировочного счета-фактуры продавца (Стр. 140) Дата корректировочного счета-фактуры продавца (Стр. 150) Номер исправления корректировочного счета-фактуры продавца (Стр. 160) Дата исправления корректировочного счета-фактуры продавца (Стр. 170) ИНН Покупателя (Стр. 180) Сведения о посреднике (комиссионере, агенте) (Стр. 190) Номер документа, подтверждающего оплату (Стр. 200) Дата документа, подтверждающего оплату (Стр. 210) Код валюты по ОКВ (Стр. 220) Стоимость продаж по счету-фактуре, разница стоимости по корректировочному счету-фактуре (включая налог): в валюте счета-фактуры (Стр. 230) Стоимость продаж, облагаемых налогом, по счету-фактуре, разница стоимости по корректировочному счету-фактуре (без налога), в руб. и коп., по ставке Сумма налога по счету-фактуре, разница стоимости по корректировочному счету-фактуре, в руб. и коп., по ставке Стоимость продаж, освобождаемых от налога, по счету-фактуре, разница стоимости по корректировочному счету-фактуре, в руб. и коп. (Стр. 300) Период отражения записи Справочно: Код возможной ошибки
ИНН посредника 18% (Стр. 250) 10% (Стр. 260) 0% (Стр. 270) 18% (Стр. 280) 10% (Стр. 290)
1 2 3 4 5 6 7 8 9 10 11 12 13 14 15 16 17 18 19 20 21 22 23 24

Приложение N 2.5
к письму ФНС России
от 16.07.2013 N АС-4-2/12705

Приложение N __
к требованию
о представлении пояснений
N ___ от ________________

Раздел 10 "Сведения из журнала учета выставленных счетов-фактур" налоговой декларации по налогу на добавленную стоимость, в котором выявлены ошибки или несоответствия.

N п/п (Стр. 005) Код вида операции (Стр. 020) Номер счета-фактуры (Стр. 030) Дата счета-фактуры (Стр. 040) Номер исправления счета-фактуры (Стр. 050) Дата исправления счета-фактуры (Стр. 060) Номер корректировочного счета-фактуры (Стр. 070) Дата корректировочного счета-фактуры (Стр. 080) Номер исправления корректировочного счета-фактуры продавца (Стр. 090) Дата исправления корректировочного счета-фактуры продавца (Стр. 100) ИНН Покупателя (Стр. 110) Сведения о посреднической деятельности, указываемые комиссионером (агентом), экспедитором застройщиком заказчиком Код валюты по ОКВ (Стр. 150) Стоимость товаров (работ, услуг), имущественных прав по счету-фактуре - всего (Стр. 160) В том числе сумма налога по счету-фактуре (Стр. 170) Разница стоимости с учетом налога по корректировочному счету-фактуре Разница налога по корректировочному счету-фактуре Период отражения записи Справочно: Код возможной ошибки
ИНН Продавца (из гр. 9 ч. 2) (Стр. 120) номер счета-фактуры, полученного от продавца (из гр. 4 ч. 2) (Стр. 130) дата счета-фактуры, полученного от продавца (из гр. 4 ч. 2) (Стр. 140) Уменьшение (Стр. 180) Увеличение (Стр. 190) Уменьшение (Стр. 200) Увеличение (Стр. 210)
1 2 3 4 5 6 7 8 9 10 11 12 13 14 15 16 17 18 19 20 21 22 23

Приложение N 2.6
к письму ФНС России
от 16.07.2013 N АС-4-2/12705

Приложение N __
к требованию
о представлении пояснений
N ___ от ________________

Раздел 11 "Сведения из журнала учета полученных счетов-фактур" налоговой декларации по налогу на добавленную стоимость, в котором выявлены ошибки или несоответствия.

N п/п (Стр. 005) Код вида операции (Стр. 020) Номер счета-фактуры (Стр. 030) Дата счета-фактуры (Стр. 040) Номер исправления счета-фактуры (Стр. 050) Дата исправления счета-фактуры (Стр. 060) Номер корректировочного счета-фактуры (Стр. 070) Дата корректировочного счета-фактуры (Стр. 080) Номер исправления корректировочного счета-фактуры (Стр. 090) Дата исправления корректировочного счета-фактуры (Стр. 100) ИНН Продавца (Стр. 110) Сведения о посреднической деятельности, указываемые комиссионером (агентом) Код валюты по ОКВ (Стр. 140) Стоимость товаров (работ, услуг), имущественных прав по счету-фактуре - всего (Стр. 150) В том числе сумма налога по счету-фактуре (Стр. 160) Разница стоимости с учетом налога по корректировочному счету-фактуре Разница налога по корректировочному счету-фактуре Период отражения записи Справочно: Код возможной ошибки
ИНН субкомиссионера (субагента) (Стр. 120) Код вида сделки (Стр. 130) Уменьшение (Стр. 170) Увеличение (Стр. 180) Уменьшение (Стр. 190) Увеличение (Стр. 200)
1 2 3 4 5 6 7 8 9 10 11 12 13 14 15 16 17 18 19 20 21 22

Приложение N 2.7
к письму ФНС России
от 16.07.2013 N АС-4-2/12705

Приложение N __
к требованию
о представлении пояснений
N ___ от ________________

Раздел 12 "Сведения из счетов-фактур, выставленных лицами, указанными в пункте 5 статьи 173 Налогового кодекса Российской Федерации" налоговой декларации по налогу на добавленную стоимость, в котором выявлены ошибки или несоответствия.

Номер счета-фактуры
(Стр. 020)
Дата счета-фактуры
(Стр. 030)
ИНН Покупателя
(Стр. 040)
Код валюты по ОКВ
(Стр. 050)
Стоимость товаров (работ, услуг), имущественных прав без налога - всего
(Стр. 060)
Сумма налога, предъявляемая покупателю
(Стр. 070)
Стоимость товаров (работ, услуг), имущественных прав с налогом - всего
(Стр. 080)
Период отражения записи Справочно:
Код возможной ошибки
1 2 3 4 5 6 7 8 9

Приложение N 2.8
к письму ФНС России
от 16.07.2013 N АС-4-2/12705

Приложение N __
к требованию
о представлении пояснений
N ___ от ________________

Согласно сведениям, содержащимся в документах, имеющихся у налогового органа, и полученным им в ходе налогового контроля,

(наименование налогоплательщика, ИНН, КПП)

в ___ кв. ____ г. были осуществлены следующие операции:

- с   , оформленные
  (наименование контрагента, ИНН, КПП)  

- счетом-фактурой N __ от____;

- счетом-фактурой N __ от____.

- с   , оформленные
  (наименование контрагента, ИНН, КПП)  

- счетом-фактурой N __ от____;

- счетом-фактурой N __ от____.

По имеющимся у налогового органа сведениям указанные операции подлежат налогообложению налогом на добавленную стоимость, при этом указанные операции не были отражены
 
(наименование налогоплательщика, ИНН, КПП)

в налоговой декларации по налогу на добавленную стоимость.

Приложение N 2.9
к письму ФНС России
от 16.07.2013 N АС-4-2/12705

Приложение N __
к требованию
о представлении пояснений
N ___ от ________________

Камеральной налоговой проверкой были выявлены следующие сведения о выявленных противоречиях в налоговой декларации по налогу на добавленную стоимость или несоответствиях сведений, представленных налогоплательщиком, сведениям, содержащимся в документах, имеющихся у налогового органа:

N Контрольного соотношения Формулировка нарушения Ссылка на норму законодательства Контрольное соотношение Данные, отраженные в декларации
1 2 3 4 5
Пример: 1.22 Пример: Необоснованное применение налоговых вычетов при выполнении СМР для собственного потребления Пример: НК РФ ст. 171, п. 6, ст. 172, п. 5 Пример: р. 3 ст. 060 гр. 5 онп >= р. 3. ст. 140 гр. 3 онп Пример: 21000,00 руб. < 23000,00 руб.
Пример: 1.28 Пример: Занижение суммы НДС, исчисленной к уплате в бюджет по р. 3 Пример: НК РФ ст. 173 Пример: если ст. 200 гр. 3 < р. 3. ст. (110 гр. 5 - 190 гр. 3) Пример: 22000,00 руб. > 20000,00 руб.

Справочник сокращений

онп отчетный налоговый период
пнп предыдущий налоговый период
ппнп предыдущие налоговые периоды
прил. приложение
ст. строка
гр. графа
р. раздел

Приложение N 2.10
к письму ФНС России
от 16.07.2013 N АС-4-2/12705

Приложение N __
к приказу ФНС России
от "__" ______ 2015 г. N _______

ФОРМАТ
ПРЕДСТАВЛЕНИЯ В ЭЛЕКТРОННОЙ ФОРМЕ ТРЕБОВАНИЯ О ПРЕДСТАВЛЕНИИ ПОЯСНЕНИЙ К НАЛОГОВОЙ ДЕКЛАРАЦИИ ПО НАЛОГУ НА ДОБАВЛЕННУЮ СТОИМОСТЬ

I. ОБЩИЕ СВЕДЕНИЯ

1. Настоящий формат описывает требования к XML файлам (далее - файлам обмена) передачи в электронной форме налоговыми органами налогоплательщику требования о представлении пояснений к налоговой декларации по налогу на добавленную стоимость.

2. Номер версии настоящего формата 5.02, часть DCCCLXXXVIII.

II. ОПИСАНИЕ ФАЙЛА ОБМЕНА

3. Имя файла обмена должно иметь следующий вид:

KND_O_P_N 1_GGGGMMDD_N 2, где:

KND - префикс, принимающий значение кода документа в соответствии с классификатором налоговой документации;

O - идентификатор отправителя информации - четырехразрядный код налогового органа, сформировавшего файл, в соответствии с СОНО;

P - идентификатор получателя информации - налогоплательщика, для которого предназначен файл, имеет вид:

для организаций - девятнадцатиразрядный код (идентификационный номер налогоплательщика (ИНН) и код причины постановки на учет (КПП) организации (обособленного подразделения);

для физических лиц - двенадцатиразрядный код (ИНН физического лица, при наличии. При отсутствии ИНН - последовательность из двенадцати нулей);

GGGGMMDD - дата формирования файла;

N 1, N 2 - идентификационные номера файла (GUID). Если документ состоит из нескольких файлов, то N 1 уникален для каждого документа, но одинаковый для всех файлов одного документа, N 2 уникален для каждого файла независимо от принадлежности к документу

Расширение имени файла - xml. Расширение имени файла может указываться как строчными, так и прописными буквами.

Параметры первой строки файла обмена

Первая строка XML файла должна иметь следующий вид:

<?xml version ="1.0" encoding ="windows-1251"?>

Имя файла, содержащего XML схему файла обмена, должно иметь следующий вид:

ON _TRN DS_1_888_00_05_02_xx, где xx - номер версии схемы.

Расширение имени файла - xsd.

XML схема файла обмена приводится отдельным файлом.

4. Логическая модель файла обмена представлена в виде диаграммы структуры файла обмена на рисунке 1 настоящего формата. Элементами логической модели файла обмена являются элементы и атрибуты XML файла. Перечень структурных элементов логической модели файла обмена и сведения о них приведены в таблицах 4.1 - 4.27 настоящего формата.

Для каждого структурного элемента логической модели файла обмена приводятся следующие сведения:

наименование элемента. Приводится полное наименование элемента <1>;

<1> В строке таблицы могут быть описаны несколько элементов, наименования которых разделены символом "|". Такая форма записи применяется в случае возможного наличия в файле обмена только одного элемента из описанных в этой строке.

сокращенное наименование (код) элемента. Приводится сокращенное наименование элемента. Синтаксис сокращенного наименования должен удовлетворять спецификации XML;

признак типа элемента. Может принимать следующие значения: "С" - сложный элемент логической модели (содержит вложенные элементы), "П" - простой элемент логической модели, реализованный в виде элемента XML файла, "А" - простой элемент логической модели, реализованный в виде атрибута элемента XML файла. Простой элемент логической модели не содержит вложенные элементы;

формат элемента. Формат элемента представляется следующими условными обозначениями: T - символьная строка; N - числовое значение (целое или дробное).

Формат символьной строки указывается в виде T(n-k) или T(=k), где: n - минимальное количество знаков, k - максимальное количество знаков, символ "-" - разделитель, символ "=" означает фиксированное количество знаков в строке. В случае, если минимальное количество знаков равно 0, формат имеет вид T(0-k). В случае, если максимальное количество знаков неограничено, формат имеет вид T(n-).

Формат числового значения указывается в виде N(m.k), где: m - максимальное количество знаков в числе, включая знак (для отрицательного числа), целую и дробную часть числа без разделяющей десятичной точки, k - максимальное число знаков дробной части числа. Если число знаков дробной части числа равно 0 (то есть число целое), то формат числового значения имеет вид N(m).

Для простых элементов, являющихся базовыми в XML (определенными в сети интернет по электронному адресу: http://www.w3.org/TR/xmlschema-0), например, элемент с типом "date", поле "Формат элемента" не заполняется. Для таких элементов в поле "Дополнительная информация" указывается тип базового элемента;

признак обязательности элемента определяет обязательность присутствия элемента (совокупности наименования элемента и его значения) в файле обмена. Признак обязательности элемента может принимать следующие значения: "О" - наличие элемента в файле обмена обязательно; "Н" - присутствие элемента в файле обмена необязательно, то есть элемент может отсутствовать. Если элемент принимает ограниченный перечень значений (по классификатору, кодовому словарю и тому подобному), то признак обязательности элемента дополняется символом "К". Например, "ОК". В случае, если количество реализаций элемента может быть более одной, то признак обязательности элемента дополняется символом "М". Например, "НМ", "ОКМ".

К вышеперечисленным признакам обязательности элемента может добавляться значение "У" в случае описания в XML схеме условий, предъявляемых к элементу в файле обмена, описанных в графе "Дополнительная информация". Например, "НУ", "ОКУ";

дополнительная информация содержит, при необходимости, требования к элементу файла обмена, не указанные ранее. Для сложных элементов указывается ссылка на таблицу, в которой описывается состав данного элемента. Для элементов, принимающих ограниченный перечень значений из классификатора (кодового словаря и тому подобного), указывается соответствующее наименование классификатора (кодового словаря и тому подобного) или приводится перечень возможных значений. Для классификатора (кодового словаря и тому подобного) может указываться ссылка на его местонахождение. Для элементов, использующих пользовательский тип данных, указывается наименование типового элемента.

Рисунок 1. Диаграмма структуры файла обмена

Таблица 4.1

Файл обмена (Файл)

Наименование элемента Сокращенное наименование (код) элемента Признак типа элемента Формат элемента Признак обязательности элемента Дополнительная информация
Идентификатор файла ИдФайл А T(1-200) ОУ Содержит (повторяет) имя сформированного файла (без расширения)
Версия программы, с помощью которой сформирован файл ВерсПрог А T(1-40) О
Версия формата ВерсФорм А T(1-5) О Принимает значение: 5.02
Требование о представлении пояснений к налоговой декларации по налогу на добавленную стоимость Документ С О Состав элемента представлен в табл. 4.2

Таблица 4.2

Требование о представлении пояснений к налоговой декларации по налогу на добавленную стоимость (Документ)

Наименование элемента Сокращенное наименование (код) элемента Признак типа элемента Формат элемента Признак обязательности элемента Дополнительная информация
Код формы документа по КНД КНД А T(=7) ОК Типовой элемент <КНДТип>.
Принимает значение: 1165050
Дата формирования документа ДатаДок А T(=10) О Типовой элемент <ДатаТип>.
Дата в формате ДД.ММ.ГГГГ
Номер требования о представлении пояснений к налоговой декларации по налогу на добавленную стоимость НомТреб А N(9) О Принимает значение от 1 и более
Налоговый период (код), за который представлена налоговая декларация по налогу на добавленную стоимость Период А T(=2) ОК Принимает значение:
01 - январь |
02 - февраль |
03 - март |
04 - апрель |
05 - май |
06 - июнь |
07 - июль |
08 - август |
09 - сентябрь |
10 - октябрь |
11 - ноябрь |
12 - декабрь |
21 - 1 квартал |
22 - 2 квартал |
23 - 3 квартал |
24 - 4 квартал |
51 - 1 квартал при реорганизации (ликвидации) организации |
54 - 2 квартал при реорганизации (ликвидации) организации |
55 - 3 квартал при реорганизации (ликвидации) организации |
56 - 4 квартал при реорганизации (ликвидации) организации |
71 - за январь при реорганизации (ликвидации) организации |
72 - за февраль при реорганизации (ликвидации) организации |
73 - за март при реорганизации (ликвидации) организации |
74 - за апрель при реорганизации (ликвидации) организации |
75 - за май при реорганизации (ликвидации) организации |
76 - за июнь при реорганизации (ликвидации) организации |
77 - за июль при реорганизации (ликвидации) организации |
78 - за август при реорганизации (ликвидации) ликвидации
организации |
79 - за сентябрь при реорганизации (ликвидации) организации |
80 - за октябрь при реорганизации (ликвидации) организации |
81 - за ноябрь при реорганизации (ликвидации) организации |
82 - за декабрь при реорганизации (ликвидации) организации
Отчетный год, за который представлена налоговая декларация по налогу на добавленную стоимость ОтчетГод А О Типовой элемент <xs:gYear>.
Год в формате ГГГГ
Номер корректировки налоговой декларации по налогу на добавленную стоимость НомКорр А N(3) О Принимает значение:
0 - первичный документ,
1 - 999 - номер корректировки для корректирующего документа.
Элемент повторяет значение элемента <НомКорр> из файла со сведениями налоговой декларации по налогу на добавленную стоимость, к которой сформировано требование о представлении пояснений
Количество приложений к требованию о представлении пояснений КолПрил А N(1) О Принимает значение от 1 до 7
Приложения к требованию о представлении пояснений к налоговой декларации по налогу на добавленную стоимость ПрилТребНДС С О Состав элемента представлен в табл. 4.3

Таблица 4.3

Приложения к требованию о представлении пояснений к налоговой декларации по налогу на добавленную стоимость (ПрилТребНДС)

Наименование элемента Сокращенное наименование (код) элемента Признак типа элемента Формат элемента Признак обязательности элемента Дополнительная информация
Раздел 8 "Сведения из книги покупок" налоговой декларации по налогу на добавленную стоимость, в котором выявлены ошибки или несоответствия СведРазд8 С Н Состав элемента представлен в табл. 4.4
Приложение 1 к разделу 8 "Сведения из дополнительных листов книги покупок" налоговой декларации по налогу на добавленную стоимость, в котором выявлены ошибки или несоответствия СведРазд8.1 С Н Состав элемента представлен в табл. 4.7
Раздел 9 "Сведения из книги продаж" налоговой декларации по налогу на добавленную стоимость, в котором выявлены ошибки или несоответствия СведРазд9 С Н Состав элемента представлен в табл. 4.10
Приложение 1 к разделу 9 "Сведения из дополнительных листов книги продаж" налоговой декларации по налогу на добавленную стоимость, в котором выявлены ошибки или несоответствия СведРазд9.1 С Н Состав элемента представлен в табл. 4.13
Раздел 10 "Сведения из журнала учета выставленных счетов-фактур" налоговой декларации по налогу на добавленную стоимость, в котором выявлены ошибки или несоответствия СведРазд10 С Н Состав элемента представлен в табл. 4.16
Раздел 11 "Сведения из журнала учета полученных счетов-фактур" налоговой декларации по налогу на добавленную стоимость, в котором выявлены ошибки или несоответствия СведРазд11 С Н Состав элемента представлен в табл. 4.19
Раздел 12 "Сведения из счетов-фактур, выставленных лицами, указанными в пункте 5 статьи 173 НК РФ" налоговой декларации по налогу на добавленную стоимость, в котором выявлены ошибки или несоответствия СведРазд12 С Н Состав элемента представлен в табл. 4.21

Таблица 4.4

Раздел 8 "Сведения из книги покупок" налоговой декларации по налогу на добавленную стоимость, в котором выявлены ошибки или несоответствия (СведРазд8)

Наименование элемента Сокращенное наименование (код) элемента Признак типа элемента Формат элемента Признак обязательности элемента Дополнительная информация
Порядковый номер приложения к требованию о представлении пояснений к налоговой декларации по налогу на добавленную стоимость НомПрил А N(1) О Принимает значение от 1 до 7
Сведения по строке из книги покупок об операциях, отражаемых за истекший налоговый период КнПокСтр С ОМ Состав элемента представлен в табл. 4.5

Таблица 4.5

Сведения по строке из книги покупок об операциях, отражаемых за истекший налоговый период (КнПокСтр)

Наименование элемента Сокращенное наименование (код) элемента Признак типа элемента Формат элемента Признак обязательности элемента Дополнительная информация
Порядковый номер НомерПор А N(12) О Принимает значение от 1 и более
Номер счета-фактуры продавца НомСчФПрод А T(1-1000) О Может указываться перечень номеров таможенных деклараций. В случае указания более одного номера таможенной декларации разделителем между ними является точка с запятой
Дата счета-фактуры продавца ДатаСчФПрод А T(=10) Н Типовой элемент <ДатаТип>.
Дата в формате ДД.ММ.ГГГГ
Номер исправления счета-фактуры продавца НомИспрСчФ А N(3) Н Принимает значение от 1 и более
Дата исправления счета-фактуры продавца ДатаИспрСчФ А T(=10) Н Типовой элемент <ДатаТип>.
Дата в формате ДД.ММ.ГГГГ
Номер корректировочного счета-фактуры продавца НомКСчФПрод А T(1-256) Н
Дата корректировочного счета-фактуры продавца ДатаКСчФПрод А T(=10) Н Типовой элемент <ДатаТип>.
Дата в формате ДД.ММ.ГГГГ
Номер исправления корректировочного счета-фактуры продавца НомИспрКСчФ А N(3) Н Принимает значение от 1 и более
Дата исправления корректировочного счета-фактуры продавца ДатаИспрКСчФ А T(=10) Н Типовой элемент <ДатаТип>.
Дата в формате ДД.ММ.ГГГГ
Номер таможенной декларации НомТД А T(1-1000) Н Может указываться перечень номеров таможенных деклараций. В случае указания более одного номера таможенной декларации разделителем между ними является точка с запятой
Код валюты по ОКВ ОКВ А T(=3) НК Типовой элемент <ОКВТип>.
Принимает значение в соответствии с Общероссийским классификатором валют
Стоимость покупок по счету-фактуре, разница стоимости по корректировочному счету-фактуре (включая налог), в валюте счета-фактуры СтоимПокупВ А N(19.2) О
Сумма налога по счету-фактуре, разница суммы налога по корректировочному счету-фактуре, принимаемая к вычету, в рублях и копейках СумНДСВыч А N(19.2) О
Справочно: Код возможной ошибки СпрКодОш С О Типовой элемент <СпрКодОшТип>.
Состав элемента представлен в табл. 4.26
Код вида операции КодВидОпер П T(=2) ОМ
Сведения о документе, подтверждающем уплату налога ДокПдтвУпл С НМ Состав элемента представлен в табл. 4.6
Дата принятия на учет товаров (работ, услуг), имущественных прав ДатаУчТов П T(=10) НМ Типовой элемент <ДатаТип>.
Дата в формате ДД.ММ.ГГГГ
Сведения о продавце СвПрод С НМ Типовой элемент <СвУчСдТип>.
Состав элемента представлен в табл. 4.23
Сведения о посреднике (комиссионере, агенте, экспедиторе, застройщике) СвПос С Н Типовой элемент <СвУчСдТип>.
Состав элемента представлен в табл. 4.23
Период отражения записи ПериодЗап С О Типовой элемент <ПериодЗапТип>.
Состав элемента представлен в табл. 4.27

Таблица 4.6

Сведения о документе, подтверждающем уплату налога (ДокПдтвУпл)

Наименование элемента Сокращенное наименование (код) элемента Признак типа элемента Формат элемента Признак обязательности элемента Дополнительная информация
Номер документа, подтверждающего уплату налога НомДокПдтвУпл А T(1-256) О
Дата документа, подтверждающего уплату налога ДатаДокПдтвУпл А T(=10) О Типовой элемент <ДатаТип>.
Дата в формате ДД.ММ.ГГГГ

Таблица 4.7

Приложение 1 к разделу 8 "Сведения из дополнительных листов книги покупок" налоговой декларации по налогу на добавленную стоимость, в котором выявлены ошибки или несоответствия (СведРазд8.1)

Наименование элемента Сокращенное наименование (код) элемента Признак типа элемента Формат элемента Признак обязательности элемента Дополнительная информация
Порядковый номер приложения к требованию о представлении пояснений к налоговой декларации по налогу на добавленную стоимость НомПрил А N (1) О Принимает значение от 1 до 7
Сведения по строке из дополнительных листов книги покупок КнПокДЛСтр С ОМ Состав элемента представлен в табл. 4.8

Таблица 4.8

Сведения по строке из дополнительных листов книги покупок (КнПокДЛСтр)

Наименование элемента Сокращенное наименование (код) элемента Признак типа элемента Формат элемента Признак обязательности элемента Дополнительная информация
Порядковый номер НомерПор А N(12) О Принимает значение от 1 и более
Номер счета-фактуры продавца НомСчФПрод А T(1-1000) О Может указываться перечень номеров таможенных деклараций. В случае указания более одного номера таможенной декларации разделителем между ними является точка с запятой
Дата счета-фактуры продавца ДатаСчФПрод А T(=10) Н Типовой элемент <ДатаТип>.
Дата в формате ДД.ММ.ГГГГ
Номер исправления счета-фактуры продавца НомИспрСчФ А N(3) Н Принимает значение от 1 и более
Дата исправления счета-фактуры продавца ДатаИспрСчФ А T(=10) Н Типовой элемент <ДатаТип>.
Дата в формате ДД.ММ.ГГГГ
Номер корректировочного счета-фактуры продавца НомКСчФПрод А T(1-256) Н
Дата корректировочного счета-фактуры продавца ДатаКСчФПрод А T(=10) Н Типовой элемент <ДатаТип>.
Дата в формате ДД.ММ.ГГГГ
Номер исправления корректировочного счета-фактуры продавца НомИспрКСчФ А N(3) Н Принимает значение от 1 и более
Дата исправления корректировочного счета-фактуры продавца ДатаИспрКСчФ А T(=10) Н Типовой элемент <ДатаТип>.
Дата в формате ДД.ММ.ГГГГ
Номер таможенной декларации НомТД А T(1-1000) Н Может указываться перечень номеров таможенных деклараций. В случае указания более одного номера таможенной декларации разделителем между ними является точка с запятой
Код валюты по ОКВ ОКВ А T(=3) НК Типовой элемент <ОКВТип>.
Принимает значение в соответствии с Общероссийским классификатором валют
Стоимость покупок по счету-фактуре, разница стоимости по корректировочному счету-фактуре (включая налог), в валюте счета-фактуры СтоимПокупВ А N(19.2) О
Сумма налога по счету-фактуре, разница суммы налога по корректировочному счету-фактуре, принимаемая к вычету, в рублях и копейках СумНДСВыч А N(19.2) О
Справочно: Код возможной ошибки СпрКодОш С О Типовой элемент <СпрКодОшТип>.
Состав элемента представлен в табл. 4.26
Код вида операции КодВидОпер П T(=2) ОМ
Сведения о документе, подтверждающем уплату налога ДокПдтвУпл С НМ Состав элемента представлен в табл. 4.9
Дата принятия на учет товаров (работ, услуг), имущественных прав ДатаУчТов П T(=10) НМ Типовой элемент <ДатаТип>.
Дата в формате ДД.ММ.ГГГГ
Сведения о продавце СвПрод С НМ Типовой элемент <СвУчСдТип>.
Состав элемента представлен в табл. 4.23
Сведения о посреднике (комиссионере, агенте, экспедиторе, застройщике) СвПос С Н Типовой элемент <СвУчСдТип>.
Состав элемента представлен в табл. 4.23
Период отражения записи ПериодЗап С О Типовой элемент <ПериодЗапТип>.
Состав элемента представлен в табл. 4.27

Таблица 4.9

Сведения о документе, подтверждающем уплату налога (ДокПдтвУпл)

Наименование элемента Сокращенное наименование (код) элемента Признак типа элемента Формат элемента Признак обязательности элемента Дополнительная информация
Номер документа, подтверждающего уплату налога НомДокПдтвУпл А T(1-256) О
Дата документа, подтверждающего уплату налога ДатаДокПдтвУпл А T(=10) О Типовой элемент <ДатаТип>.
Дата в формате ДД.ММ.ГГГГ

Таблица 4.10

Раздел 9 "Сведения из книги продаж" налоговой декларации по налогу на добавленную стоимость, в котором выявлены ошибки или несоответствия (СведРазд9)

Наименование элемента Сокращенное наименование (код) элемента Признак типа элемента Формат элемента Признак обязательности элемента Дополнительная информация
Порядковый номер приложения к требованию о представлении пояснений к налоговой декларации по налогу на добавленную стоимость НомерПор А N(1) О Принимает значение от 1 до 7
Сведения по строке из книги продаж об операциях, отражаемых за истекший налоговый период КнПродСтр С ОМ Состав элемента представлен в табл. 4.11

Таблица 4.11

Сведения по строке из книги продаж об операциях, отражаемых за истекший налоговый период (КнПродСтр)

Наименование элемента Сокращенное наименование (код) элемента Признак типа элемента Формат элемента Признак обязательности элемента Дополнительная информация
Порядковый номер НомерПор А N(12) О Принимает значение от 1 и более
Номер счета-фактуры продавца НомСчФПрод А T(1-1000) О Может указываться перечень номеров таможенных деклараций. В случае указания более одного номера таможенной декларации разделителем между ними является точка с запятой
Дата счета-фактуры продавца ДатаСчФПрод А T(=10) О Типовой элемент <ДатаТип>.
Дата в формате ДД.ММ.ГГГГ
Номер исправления счета-фактуры продавца НомИспрСчФ А N(3) Н Принимает значение от 1 и более
Дата исправления счета-фактуры продавца ДатаИспрСчФ А T(=10) Н Типовой элемент <ДатаТип>.
Дата в формате ДД.ММ.ГГГГ
Номер корректировочного счета-фактуры продавца НомКСчФПрод А T(1-256) Н
Дата корректировочного счета-фактуры продавца ДатаКСчФПрод А T(=10) Н Типовой элемент <ДатаТип>.
Дата в формате ДД.ММ.ГГГГ
Номер исправления корректировочного счета-фактуры продавца НомИспрКСчФ А N(3) Н Принимает значение от 1 и более
Дата исправления корректировочного счета-фактуры продавца ДатаИспрКСчФ А T(=10) Н Типовой элемент <ДатаТип>.
Дата в формате ДД.ММ.ГГГГ
Код валюты по ОКВ ОКВ А T(=3) НК Типовой элемент <ОКВТип>.
Принимает значение в соответствии с Общероссийским классификатором валют
Стоимость продаж по счету-фактуре, разница стоимости по корректировочному счету-фактуре (включая налог), в валюте счета-фактуры СтоимПродСФВ А N(19.2) Н
Стоимость продаж, облагаемых налогом, по счету-фактуре, разница стоимости по корректировочному счету-фактуре (без налога) в рублях и копейках, по ставке 18% СтоимПродСФ18 А N(19.2) Н
Стоимость продаж, облагаемых налогом, по счету-фактуре, разница стоимости по корректировочному счету-фактуре (без налога) в рублях и копейках, по ставке 10 СтоимПродСФ10 А N(19.2) Н
Стоимость продаж, облагаемых налогом, по счету-фактуре, разница стоимости по корректировочному счету-фактуре (без налога) в рублях и копейках, по ставке 0 СтоимПродСФ0 А N(19.2) Н
Сумма налога по счету-фактуре, разница суммы налога по корректировочному счету-фактуре в рублях и копейках, по ставке 18 СумНДССФ18 А N(19.2) Н
Сумма налога по счету-фактуре, разница суммы налога по корректировочному счету-фактуре в рублях и копейках, по ставке 10 СумНДССФ10 А N(19.2) Н
Стоимость продаж, освобождаемых от налога, по счету-фактуре, разница стоимости по корректировочному счету-фактуре в рублях и копейках СтоимПродОсв А N(19.2) Н
Справочно: Код возможной ошибки СпрКодОш С О Типовой элемент <СпрКодОшТип>.
Состав элемента представлен в табл. 4.26
Код вида операции КодВидОпер П T(=2) ОМ
Сведения о документе, подтверждающем оплату ДокПдтвОпл С НМ Состав элемента представлен в табл. 4.12
Сведения о покупателе СвПокуп С НМ Типовой элемент <СвУчСдТип>.
Состав элемента представлен в табл. 4.23
Сведения о посреднике (комиссионере, агенте) СвПос С Н Типовой элемент <СвУчСдТип>.
Состав элемента представлен в табл. 4.23
Период отражения записи ПериодЗап С О Типовой элемент <ПериодЗапТип>.
Состав элемента представлен в табл. 4.27

Таблица 4.12

Сведения о документе, подтверждающем оплату (ДокПдтвОпл)

Наименование элемента Сокращенное наименование (код) элемента Признак типа элемента Формат элемента Признак обязательности элемента Дополнительная информация
Номер документа, подтверждающего оплату НомДокПдтвОпл А T(1-256) О
Дата документа, подтверждающего оплату ДатаДокПдтвОпл А T(=10) О Типовой элемент <ДатаТип>.
Дата в формате ДД.ММ.ГГГГ

Таблица 4.13

Приложение 1 к разделу 9 "Сведения из дополнительных листов книги продаж" налоговой декларации по налогу на добавленную стоимость, в котором выявлены ошибки или несоответствия (СведРазд9.1)

Наименование элемента Сокращенное наименование (код) элемента Признак типа элемента Формат элемента Признак обязательности элемента Дополнительная информация
Порядковый номер приложения к требованию о представлении пояснений к налоговой декларации по налогу на добавленную стоимость НомерПор А N(1) О Принимает значение от 1 до 7
Сведения по строке из дополнительных листов книги продаж КнПродДЛСтр С ОМ Состав элемента представлен в табл. 4.14

Таблица 4.14

Сведения по строке из дополнительных листов книги продаж (КнПродДЛСтр)

Наименование элемента Сокращенное наименование (код) элемента Признак типа элемента Формат элемента Признак обязательности элемента Дополнительная информация
Порядковый номер НомерПор А N(12) О Принимает значение от 1 и более
Номер счета-фактуры продавца НомСчФПрод А T(1-1000) О Может указываться перечень номеров таможенных деклараций. В случае указания более одного номера таможенной декларации разделителем между ними является точка с запятой
Дата счета-фактуры продавца ДатаСчФПрод А T(=10) О Типовой элемент <ДатаТип>.
Дата в формате ДД.ММ.ГГГГ
Номер исправления счета-фактуры продавца НомИспрСчФ А N(3) Н Принимает значение от 1 и более
Дата исправления счета-фактуры продавца ДатаИспрСчФ А T(=10) Н Типовой элемент <ДатаТип>.
Дата в формате ДД.ММ.ГГГГ
Номер корректировочного счета-фактуры продавца НомКСчФПрод А T(1-256) Н
Дата корректировочного счета-фактуры продавца ДатаКСчФПрод А T(=10) Н Типовой элемент <ДатаТип>.
Дата в формате ДД.ММ.ГГГГ
Номер исправления корректировочного счета-фактуры продавца НомИспрКСчФ А N(3) Н Принимает значение от 1 и более
Дата исправления корректировочного счета-фактуры продавца ДатаИспрКСчФ А T(=10) Н Типовой элемент <ДатаТип>.
Дата в формате ДД.ММ.ГГГГ
Код валюты по ОКВ ОКВ А T(=3) НК Типовой элемент <ОКВТип>.
Принимает значение в соответствии с Общероссийским классификатором валют
Стоимость продаж по счету-фактуре, разница стоимости по корректировочному счету-фактуре (включая налог), в валюте счета-фактуры СтоимПродСФВ А N(19.2) Н
Стоимость продаж, облагаемых налогом, по счету-фактуре, разница стоимости по корректировочному счету-фактуре (без налога) в рублях и копейках, по ставке 18% СтоимПродСФ18 А N(19.2) Н
Стоимость продаж, облагаемых налогом, по счету-фактуре, разница стоимости по корректировочному счету-фактуре (без налога) в рублях и копейках, по ставке 10 СтоимПродСФ10 А N(19.2) Н
Стоимость продаж, облагаемых налогом, по счету-фактуре, разница стоимости по корректировочному счету-фактуре (без налога) в рублях и копейках, по ставке 0 СтоимПродСФ0 А N(19.2) Н
Сумма налога по счету-фактуре, разница суммы налога по корректировочному счету-фактуре в рублях и копейках, по ставке 18 СумНДССФ18 А N(19.2) Н
Сумма налога по счету-фактуре, разница суммы налога по корректировочному счету-фактуре в рублях и копейках, по ставке 10 СумНДССФ10 А N(19.2) Н
Стоимость продаж, освобождаемых от налога, по счету-фактуре, разница стоимости по корректировочному счету-фактуре в рублях и копейках СтоимПродОсв А N(19.2) Н
Справочно: Код возможной ошибки СпрКодОш С О Типовой элемент <СпрКодОшТип>.
Состав элемента представлен в табл. 4.26
Код вида операции КодВидОпер П T(=2) ОМ
Сведения о документе, подтверждающем оплату ДокПдтвОпл С НМ Состав элемента представлен в табл. 4.15
Сведения о покупателе СвПокуп С НМ Типовой элемент <СвУчСдТип>.
Состав элемента представлен в табл. 4.23
Сведения о посреднике (комиссионере, агенте) СвПос С Н Типовой элемент <СвУчСдТип>.
Состав элемента представлен в табл. 4.23
Период отражения записи ПериодЗап С О Типовой элемент <ПериодЗапТип>.
Состав элемента представлен в табл. 4.27

Таблица 4.15

Сведения о документе, подтверждающем оплату (ДокПдтвОпл)

Наименование элемента Сокращенное наименование (код) элемента Признак типа элемента Формат элемента Признак обязательности элемента Дополнительная информация
Номер документа, подтверждающего оплату НомДокПдтвОпл А T(1-256) О
Дата документа, подтверждающего оплату ДатаДокПдтвОпл А T(=10) О Типовой элемент <ДатаТип>.
Дата в формате ДД.ММ.ГГГГ

Таблица 4.16

Раздел 10 "Сведения из журнала учета выставленных счетов-фактур" налоговой декларации по налогу на добавленную стоимость, в котором выявлены ошибки или несоответствия (СведРазд10)

Наименование элемента Сокращенное наименование (код) элемента Признак типа элемента Формат элемента Признак обязательности элемента Дополнительная информация
Порядковый номер приложения к требованию о представлении пояснений к налоговой декларации по налогу на добавленную стоимость НомерПор А N(1) О Принимает значение от 1 до 7
Сведения по строке из журнала учета выставленных счетов-фактур в отношении операций, осуществляемых в интересах другого лица на основе договоров комиссии, агентских договоров или на основе договоров транспортной экспедиции, отражаемых за истекший налоговый период ЖУчВыстСчФСтр С ОМ Состав элемента представлен в табл. 4.17

Таблица 4.17

Сведения по строке из журнала учета выставленных счетов-фактур в отношении операций, осуществляемых в интересах другого лица на основе договоров комиссии, агентских договоров или на основе договоров транспортной экспедиции, отражаемых за истекший налоговый период (ЖУчВыстСчФСтр)

Наименование элемента Сокращенное наименование (код) элемента Признак типа элемента Формат элемента Признак обязательности элемента Дополнительная информация
Порядковый номер НомерПор А N(12) О Принимает значение от 1 и более
Номер счета-фактуры НомСчФПрод А T(1-1000) О Может указываться перечень номеров таможенных деклараций. В случае указания более одного номера таможенной декларации разделителем между ними является точка с запятой
Дата счета-фактуры ДатаСчФПрод А T(=10) О Типовой элемент <ДатаТип>.
Дата в формате ДД.ММ.ГГГГ
Номер исправления счета-фактуры НомИспрСчФ А N(3) Н Принимает значение от 1 и более
Дата исправления счета-фактуры ДатаИспрСчФ А T(=10) Н Типовой элемент <ДатаТип>.
Дата в формате ДД.ММ.ГГГГ
Номер корректировочного счета-фактуры НомКСчФПрод А T(1-256) Н
Дата корректировочного счета-фактуры ДатаКСчФПрод А T(=10) Н Типовой элемент <ДатаТип>.
Дата в формате ДД.ММ.ГГГГ
Номер исправления корректировочного счета-фактуры НомИспрКСчФ А N(3) Н Принимает значение от 1 и более
Дата исправления корректировочного счета-фактуры ДатаИспрКСчФ А T(=10) Н Типовой элемент <ДатаТип>.
Дата в формате ДД.ММ.ГГГГ
Справочно: Код возможной ошибки СпрКодОш С О Типовой элемент <СпрКодОшТип>.
Состав элемента представлен в табл. 4.26
Код вида операции КодВидОпер П T(=2) ОМ
Сведения о покупателе СвПокуп С Н Типовой элемент <СвУчСдТип>.
Состав элемента представлен в табл. 4.23
Сведения о посреднической деятельности, указываемые комиссионером (агентом), экспедитором, застройщиком СвПосрДеят С ОМ Состав элемента представлен в табл. 4.18
Период отражения записи ПериодЗап С О Типовой элемент <ПериодЗапТип>.
Состав элемента представлен в табл. 4.27

Таблица 4.18

Сведения о посреднической деятельности, указываемые комиссионером (агентом), экспедитором, застройщиком (СвПосрДеят)

Наименование элемента Сокращенное наименование (код) элемента Признак типа элемента Формат элемента Признак обязательности элемента Дополнительная информация
Номер счета-фактуры, полученного от продавца НомСчФОтПрод А T(1-1000) О Может указываться перечень номеров таможенных деклараций. В случае указания более одного номера таможенной декларации разделителем между ними является точка с запятой
Дата счета-фактуры, полученного от продавца ДатаСчФОтПрод А T(=10) О Типовой элемент <ДатаТип>.
Дата в формате ДД.ММ.ГГГГ
Код валюты по ОКВ ОКВ А T(=3) НК Типовой элемент <ОКВТип>.
Принимает значение в соответствии с Общероссийским классификатором валют
Стоимость товаров (работ, услуг), имущественных прав по счету-фактуре - всего СтоимТовСчФВс А N(19.2) Н
В том числе сумма налога по счету-фактуре СумНДССчФ А N(19.2) Н
Разница стоимости с учетом НДС по корректировочному счету-фактуре - уменьшение РазСтКСчФУм А N(19.2) Н
Разница стоимости с учетом налога по корректировочному счету-фактуре - увеличение РазСтКСчФУв А N(19.2) Н
Разница налога по корректировочному счету-фактуре - уменьшение РазНДСКСчФУм А N(19.2) Н
Разница налога по корректировочному счету-фактуре - увеличение РазНДСКСчФУв А N(19.2) Н
Сведения о продавце СвПрод С Н Типовой элемент <СвУчСдТип>.
Состав элемента представлен в табл. 4.23

Таблица 4.19

Раздел 11 "Сведения из журнала учета полученных счетов-фактур" налоговой декларации по налогу на добавленную стоимость, в котором выявлены ошибки или несоответствия (СведРазд11)

Наименование элемента Сокращенное наименование (код) элемента Признак типа элемента Формат элемента Признак обязательности элемента Дополнительная информация
Порядковый номер приложения к требованию о представлении пояснений к налоговой декларации по налогу на добавленную стоимость НомерПор А N(1) О Принимает значение от 1 до 7
Сведения по строке из журнала учета полученных счетов-фактур в отношении операций, осуществляемых в интересах другого лица на основе договоров комиссии, агентских договоров или на основе договоров транспортной экспедиции, отражаемых за истекший налоговый период ЖУчПолучСчФСтр С ОМ Состав элемента представлен в табл. 4.20

Таблица 4.20

Сведения по строке из журнала учета полученных счетов-фактур в отношении операций, осуществляемых в интересах другого лица на основе договоров комиссии, агентских договоров или на основе договоров транспортной экспедиции, отражаемых за истекший налоговый период (ЖУчПолучСчФСтр)

Наименование элемента Сокращенное наименование (код) элемента Признак типа элемента Формат элемента Признак обязательности элемента Дополнительная информация
Порядковый номер НомерПор А N(12) О Принимает значение от 1 и более
Номер счета-фактуры НомСчФПрод А T(1-1000) О Может указываться перечень номеров таможенных деклараций. В случае указания более одного номера таможенной декларации разделителем между ними является точка с запятой
Дата счета-фактуры ДатаСчФПрод А T(=10) О Типовой элемент <ДатаТип>.
Дата в формате ДД.ММ.ГГГГ
Номер исправления счета-фактуры НомИспрСчФ А N(3) Н Принимает значение от 1 и более
Дата исправления счета-фактуры ДатаИспрСчФ А T(=10) Н Типовой элемент <ДатаТип>.
Дата в формате ДД.ММ.ГГГГ
Номер корректировочного счета-фактуры НомКСчФПрод А T(1-256) Н Может указываться перечень номеров таможенных деклараций. В случае указания более одного номера таможенной декларации разделителем между ними является точка с запятой
Дата корректировочного счета-фактуры ДатаКСчФПрод А T(=10) Н Типовой элемент <ДатаТип>.
Дата в формате ДД.ММ.ГГГГ
Номер исправления корректировочного счета-фактуры НомИспрКСчФ А N(3) Н Принимает значение от 1 и более
Дата исправления корректировочного счета-фактуры ДатаИспрКСчФ А T(=10) Н Типовой элемент <ДатаТип>.
Дата в формате ДД.ММ.ГГГГ
Код вида сделки КодВидСд А T(=1) ОК Принимает значение: 1 | 2 | 3 | 4
Код валюты по ОКВ ОКВ А T(=3) НК Типовой элемент <ОКВТип>.
Принимает значение в соответствии с Общероссийским классификатором валют
Стоимость товаров (работ, услуг), имущественных прав по счету-фактуре - всего СтоимТовСчФВс А N(19.2) О
В том числе сумма налога по счету-фактуре СумНДССчФ А N(19.2) Н
Разница стоимости с учетом налога по корректировочному счету-фактуре - уменьшение РазСтКСчФУм А N(19.2) Н
Разница стоимости с учетом налога по корректировочному счету-фактуре - увеличение РазСтКСчФУв А N(19.2) Н
Разница налога по корректировочному счету-фактуре - уменьшение РазНДСКСчФУм А N(19.2) Н
Разница налога по корректировочному счету-фактуре - увеличение РазНДСКСчФУв А N(19.2) Н
Справочно: Код возможной ошибки СпрКодОш С О Типовой элемент <СпрКодОшТип>.
Состав элемента представлен в табл. 4.26
Код вида операции КодВидОпер П T(=2) ОМ
Сведения о продавце СвПрод С Н Типовой элемент <СвУчСдТип>.
Состав элемента представлен в табл. 4.23
Сведения о субкомиссинере (субагенте) СвКомис С Н Типовой элемент <СвУчСдТип>.
Состав элемента представлен в табл. 4.23
Период отражения записи ПериодЗап С О Типовой элемент <ПериодЗапТип>.
Состав элемента представлен в табл. 4.27

Таблица 4.21

Раздел 12 "Сведения из счетов-фактур, выставленных лицами, указанными в пункте 5 статьи 173 НК РФ" налоговой декларации по налогу на добавленную стоимость, в котором выявлены ошибки или несоответствия (СведРазд12)

Наименование элемента Сокращенное наименование (код) элемента Признак типа элемента Формат элемента Признак обязательности элемента Дополнительная информация
Порядковый номер приложения к требованию о представлении пояснений к налоговой декларации по налогу на добавленную стоимость НомерПор А N(1) О Принимает значение от 1 до 7
Сведения из счетов-фактур, выставленных лицами, указанными в п. 5 ст. 173 НК РФ ВыстСчФ_173.5 С ОМ Состав элемента представлен в табл. 4.22

Таблица 4.22

Сведения из счетов-фактур, выставленных лицами, указанными в п. 5 ст. 173 НК РФ (ВыстСчФ_173.5)

Наименование элемента Сокращенное наименование (код) элемента Признак типа элемента Формат элемента Признак обязательности элемента Дополнительная информация
Номер счета-фактуры НомСчФ А T(1-1000) О
Дата счета-фактуры ДатаСчФ А T(=10) О Типовой элемент <ДатаТип>.
Дата в формате ДД.ММ.ГГГГ
Код валюты по ОКВ ОКВ А T(=3) НК Типовой элемент <ОКВТип>.
Принимает значение в соответствии с Общероссийским классификатором валют
Стоимость товаров (работ, услуг), имущественных прав без налога - всего СтоимТовБНалВс А N(19.2) О
Сумма налога, предъявляемая покупателю СумНалПокуп А N(19.2) О
Стоимость товаров (работ, услуг), имущественных прав с налогом - всего СтоимТовСНалВс А N(19.2) О
Справочно: Код возможной ошибки СпрКодОш С О Типовой элемент <СпрКодОшТип>.
Состав элемента представлен в табл. 4.26
Сведения о покупателе СвПокуп С Н Типовой элемент <СвУчСдТип>.
Состав элемента представлен в табл. 4.23
Период отражения записи ПериодЗап С О Типовой элемент <ПериодЗапТип>.
Состав элемента представлен в табл. 4.27

Таблица 4.23

Сведения об участнике сделки (СвУчСдТип)

Наименование элемента Сокращенное наименование (код) элемента Признак типа элемента Формат элемента Признак обязательности элемента Дополнительная информация
Сведения об организации | СведЮЛ С О Состав элемента представлен в табл. 4.24
Сведения об индивидуальном предпринимателе СведИП С О Состав элемента представлен в табл. 4.25

Таблица 4.24

Сведения об организации (СведЮЛ)

Наименование элемента Сокращенное наименование (код) элемента Признак типа элемента Формат элемента Признак обязательности элемента Дополнительная информация
ИНН организации ИННЮЛ А T(=10) О Типовой элемент <ИННЮЛТип>

Таблица 4.25

Сведения об индивидуальном предпринимателе (СведИП)

Наименование элемента Сокращенное наименование (код) элемента Признак типа элемента Формат элемента Признак обязательности элемента Дополнительная информация
ИНН физического лица ИННФЛ А T(=12) О Типовой элемент <ИННФЛТип>

Таблица 4.26

Справочно: Код возможной ошибки (СпрКодОшТип)

Наименование элемента Сокращенное наименование (код) элемента Признак типа элемента Формат элемента Признак обязательности элемента Дополнительная информация
Код ошибки КодОш А T(=1) ОК Принимает значение: 1 | 2 | 3 | 4
Номер графы, содержащей ошибку ГрафОш П T(1-2) НМ Элемент обязателен при <КодОш>=4

Таблица 4.27

Период отражения записи (ПериодЗапТип)

Наименование элемента Сокращенное наименование (код) элемента Признак типа элемента Формат элемента Признак обязательности элемента Дополнительная информация
Период, за который отражаются сведения о счете-фактуре ПериодСв А T(=2) ОК Принимает значение:
01 - январь |
02 - февраль |
03 - март |
04 - апрель |
05 - май |
06 - июнь |
07 - июль |
08 - август |
09 - сентябрь |
10 - октябрь |
11 - ноябрь |
12 - декабрь |
21 - 1 квартал |
22 - 2 квартал |
23 - 3 квартал |
24 - 4 квартал
Год, за который отражаются сведения о счете-фактуре ГодСв А О Типовой элемент <xs:gYear>.
Год в формате ГГГГ

Приложение N 2.10
к письму ФНС России
от 16.07.2013 N АС-4-2/12705

Приложение N __
к приказу ФНС России
от "__" ______ 2015 г. N _______

ФОРМАТ
ПРЕДСТАВЛЕНИЯ В ЭЛЕКТРОННОЙ ФОРМЕ ОТВЕТА НА ТРЕБОВАНИЕ О ПРЕДСТАВЛЕНИИ ПОЯСНЕНИЙ К НАЛОГОВОЙ ДЕКЛАРАЦИИ ПО НАЛОГУ НА ДОБАВЛЕННУЮ СТОИМОСТЬ

I. ОБЩИЕ СВЕДЕНИЯ

1. Настоящий формат описывает требования к XML файлам (далее - файлам обмена) передачи в электронной форме в налоговые органы налогоплательщиком ответа на требование о представлении пояснений к налоговой декларации по налогу на добавленную стоимость.

2. Номер версии настоящего формата 5.01, часть DCCCLXXXVII.

II. ОПИСАНИЕ ФАЙЛА ОБМЕНА

3. Имя файла обмена должно иметь следующий вид:

R_T_A_K_O_GGGGMMDD_N, где:

R_T - префикс, принимающий значение ON _OTTRNDS;

A_K - идентификатор получателя информации, где: A - идентификатор получателя, которому направляется файл обмена, K - идентификатор конечного получателя, для которого предназначена информация из данного файла обмена <1>. Каждый из идентификаторов (A и K) имеет вид для налоговых органов - четырехразрядный код (код налогового органа в соответствии с классификатором "Система обозначения налоговых органов" (СОНО);

<1> Передача файла от отправителя к конечному получателю (K) может осуществляться в несколько этапов через другие налоговые органы, осуществляющие передачу файла на промежуточных этапах, которые обозначаются идентификатором A. В случае передачи файла от отправителя к конечному получателю при отсутствии налоговых органов, осуществляющих передачу на промежуточных этапах, значения идентификаторов A и K совпадают.

O - идентификатор отправителя информации, имеет вид:

для организаций - девятнадцатиразрядный код (идентификационный номер налогоплательщика (далее - ИНН) и код причины постановки на учет (далее - КПП) организации (обособленного подразделения);

для физических лиц - двенадцатиразрядный код (ИНН физического лица, при наличии. При отсутствии ИНН - последовательность из двенадцати нулей);

GGGG - год формирования передаваемого файла, MM - месяц, DD - день;

N - идентификационный номер файла. (Длина - от 1 до 36 знаков. Идентификационный номер файла должен обеспечивать уникальность файла).

Расширение имени файла - xml. Расширение имени файла может указываться как строчными, так и прописными буквами.

Параметры первой строки файла обмена

Первая строка XML файла должна иметь следующий вид:

<?xml version ="1.0" encoding = "windows-1251"?>

Имя файла, содержащего XML схему файла обмена, должно иметь следующий вид:

ON_OTTRNDS_1_887_00_05_01_xx, где xx - номер версии схемы.

Расширение имени файла - xsd.

XML схема файла обмена приводится отдельным файлом.

4. Логическая модель файла обмена представлена в виде диаграммы структуры файла обмена на рисунке 1 настоящего формата. Элементами логической модели файла обмена являются элементы и атрибуты XML файла. Перечень структурных элементов логической модели файла обмена и сведения о них приведены в таблицах 4.1 - 4.61 настоящего формата.

Для каждого структурного элемента логической модели файла обмена приводятся следующие сведения:

наименование элемента. Приводится полное наименование элемента <1>;

<1> В строке таблицы могут быть описаны несколько элементов, наименования которых разделены символом "|". Такая форма записи применяется в случае возможного наличия в файле обмена только одного элемента из описанных в этой строке.

сокращенное наименование (код) элемента. Приводится сокращенное наименование элемента. Синтаксис сокращенного наименования должен удовлетворять спецификации XML;

признак типа элемента. Может принимать следующие значения: "С" - сложный элемент логической модели (содержит вложенные элементы), "П" - простой элемент логической модели, реализованный в виде элемента XML файла, "А" - простой элемент логической модели, реализованный в виде атрибута элемента XML файла. Простой элемент логической модели не содержит вложенные элементы;

формат элемента. Формат элемента представляется следующими условными обозначениями: T - символьная строка; N - числовое значение (целое или дробное).

Формат символьной строки указывается в виде T(n-k) или T(=k), где: n - минимальное количество знаков, k - максимальное количество знаков, символ "-" - разделитель, символ "=" означает фиксированное количество знаков в строке. В случае, если минимальное количество знаков равно 0, формат имеет вид T(0-k). В случае, если максимальное количество знаков неограниченно, формат имеет вид T(n-).

Формат числового значения указывается в виде N(m.k), где: m - максимальное количество знаков в числе, включая знак (для отрицательного числа), целую и дробную часть числа без разделяющей десятичной точки, k - максимальное число знаков дробной части числа. Если число знаков дробной части числа равно 0 (то есть число целое), то формат числового значения имеет вид N(m).

Для простых элементов, являющихся базовыми в XML (определенными в сети интернет по электронному адресу: http://www.w3.org/TR/xmlschema-0), например, элемент с типом "date", поле "Формат элемента" не заполняется. Для таких элементов в поле "Дополнительная информация" указывается тип базового элемента;

признак обязательности элемента определяет обязательность присутствия элемента (совокупности наименования элемента и его значения) в файле обмена. Признак обязательности элемента может принимать следующие значения: "О" - наличие элемента в файле обмена обязательно; "Н" - присутствие элемента в файле обмена необязательно, то есть элемент может отсутствовать. Если элемент принимает ограниченный перечень значений (по классификатору, кодовому словарю и тому подобному), то признак обязательности элемента дополняется символом "К". Например, "ОК". В случае, если количество реализаций элемента может быть более одной, то признак обязательности элемента дополняется символом "М". Например, "НМ", "ОКМ".

К вышеперечисленным признакам обязательности элемента может добавляться значение "У" в случае описания в XML схеме условий, предъявляемых к элементу в файле обмена, описанных в графе "Дополнительная информация". Например, "НУ", "ОКУ";

дополнительная информация содержит, при необходимости, требования к элементу файла обмена, не указанные ранее. Для сложных элементов указывается ссылка на таблицу, в которой описывается состав данного элемента. Для элементов, принимающих ограниченный перечень значений из классификатора (кодового словаря и тому подобного), указывается соответствующее наименование классификатора (кодового словаря и тому подобного) или приводится перечень возможных значений. Для классификатора (кодового словаря и тому подобного) может указываться ссылка на его местонахождение. Для элементов, использующих пользовательский тип данных, указывается наименование типового элемента.

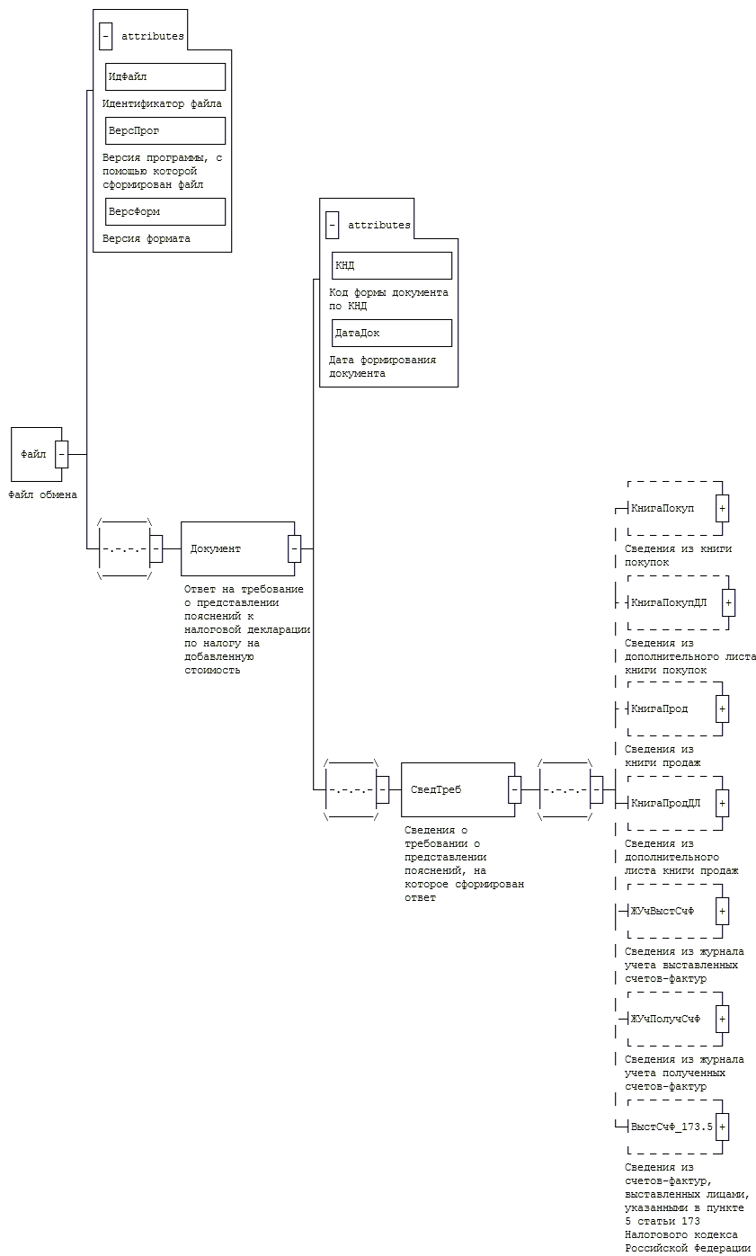
Рисунок 1. Диаграмма структуры файла обмена

Таблица 4.1

Файл обмена (Файл)

Наименование элемента Сокращенное наименование (код) элемента Признак типа элемента Формат элемента Признак обязательности элемента Дополнительная информация
Идентификатор файла ИдФайл А T(1-150) ОУ Содержит (повторяет) имя сформированного файла (без расширения)
Версия программы, с помощью которой сформирован файл ВерсПрог А T(1-40) О
Версия формата ВерсФорм А T(1-5) О Принимает значение: 5.01
Ответ на требование о представлении пояснений к налоговой декларации по налогу на добавленную стоимость Документ С О Состав элемента представлен в табл. 4.2

Таблица 4.2

Ответ на требование о представлении пояснений к налоговой декларации по налогу на добавленную стоимость (Документ)

Наименование элемента Сокращенное наименование (код) элемента Признак типа элемента Формат элемента Признак обязательности элемента Дополнительная информация
Код формы документа по КНД КНД А T(=7) ОК Типовой элемент <КНДТип>.
Принимает значение: 1160200
Дата формирования документа ДатаДок А T(=10) О Типовой элемент <ДатаТип>.
Дата в формате ДД.ММ.ГГГГ
Сведения о требовании о представлении пояснений, на которое сформирован ответ СведТреб С О Состав элемента представлен в табл. 4.3

Таблица 4.3

Сведения о требовании о представлении пояснений, на которое сформирован ответ (СведТреб)

Наименование элемента Сокращенное наименование (код) элемента Признак типа элемента Формат элемента Признак обязательности элемента Дополнительная информация
Сведения из книги покупок КнигаПокуп С Н Состав элемента представлен в табл. 4.4
Сведения из дополнительного листа книги покупок КнигаПокупДЛ С Н Состав элемента представлен в табл. 4.11
Сведения из книги продаж КнигаПрод С Н Состав элемента представлен в табл. 4.18
Сведения из дополнительного листа книги продаж КнигаПродДЛ С Н Состав элемента представлен в табл. 4.25
Сведения из журнала учета выставленных счетов-фактур ЖУчВыстСчФ С Н Состав элемента представлен в табл. 4.32
Сведения из журнала учета полученных счетов-фактур ЖУчПолучСчФ С Н Состав элемента представлен в табл. 4.39
Сведения из счетов-фактур, выставленных лицами, указанными в пункте 5 статьи 173 Налогового кодекса Российской Федерации ВыстСчФ_173.5 С Н Состав элемента представлен в табл. 4.46

Таблица 4.4

Сведения из книги покупок (КнигаПокуп)

Наименование элемента Сокращенное наименование (код) элемента Признак типа элемента Формат элемента Признак обязательности элемента Дополнительная информация
Сведения, соответствующие первичным учетным документам СведСоотв С Н Состав элемента представлен в табл. 4.5.
Обязателен при отсутствии <СведРасх>
Сведения, поясняющие расхождения (ошибки, противоречия, несоответствия) СведРасх С Н Состав элемента представлен в табл. 4.7.
Обязателен при отсутствии <СведСоотв>

Таблица 4.5

Сведения, соответствующие первичным учетным документам (СведСоотв)

Наименование элемента Сокращенное наименование (код) элемента Признак типа элемента Формат элемента Признак обязательности элемента Дополнительная информация
Сведения по строке, соответствующие первичным учетным документам СоотвСтр С ОМ Состав элемента представлен в табл. 4.6

Таблица 4.6

Сведения по строке, соответствующие первичным учетным документам (СоотвСтр)

Наименование элемента Сокращенное наименование (код) элемента Признак типа элемента Формат элемента Признак обязательности элемента Дополнительная информация
Порядковый номер НомерПор А N(12) О Принимает значение от 1 и более
Сведения по строке из книги покупок КнПокСтр С О Типовой элемент <КнПокСтрТип>.
Состав элемента представлен в табл. 4.52

Таблица 4.7

Сведения, поясняющие расхождения (ошибки, противоречия, несоответствия) (СведРасх)

Наименование элемента Сокращенное наименование (код) элемента Признак типа элемента Формат элемента Признак обязательности элемента Дополнительная информация
Сведения по строке, поясняющие расхождения (ошибки, противоречия, несоответствия) РасхСтр С ОМ Состав элемента представлен в табл. 4.8

Таблица 4.8

Сведения по строке, поясняющие расхождения (ошибки, противоречия, несоответствия) (РасхСтр)

Наименование элемента Сокращенное наименование (код) элемента Признак типа элемента Формат элемента Признак обязательности элемента Дополнительная информация
Порядковый номер НомерПор А N(12) О Принимает значение от 1 и более
Расхождение Расхожд С О Состав элемента представлен в табл. 4.9
Пояснение Пояснен С О Состав элемента представлен в табл. 4.10

Таблица 4.9

Расхождение (Расхожд)

Наименование элемента Сокращенное наименование (код) элемента Признак типа элемента Формат элемента Признак обязательности элемента Дополнительная информация
Тип информации ТипИнф А T(=1) ОК Принимает значение:
1 - расхождение
Сведения по строке из книги покупок КнПокСтр С О Типовой элемент <КнПокСтрТип>.
Состав элемента представлен в табл. 4.52

Таблица 4.10

Пояснение (Пояснен)

Наименование элемента Сокращенное наименование (код) элемента Признак типа элемента Формат элемента Признак обязательности элемента Дополнительная информация
Тип информации ТипИнф А T(=1) ОК Принимает значение:
2 - пояснение
Сведения по строке из книги покупок КнПокСтр С О Типовой элемент <КнПокСтрТип>.
Состав элемента представлен в табл. 4.52

Таблица 4.11

Сведения из дополнительного листа книги покупок (КнигаПокупДЛ)

Наименование элемента Сокращенное наименование (код) элемента Признак типа элемента Формат элемента Признак обязательности элемента Дополнительная информация
Сведения, соответствующие первичным учетным документам СведСоотв С Н Состав элемента представлен в табл. 4.12.
Обязателен при отсутствии <СведРасх>
Сведения, поясняющие расхождения (ошибки, противоречия, несоответствия) СведРасх С Н Состав элемента представлен в табл. 4.14.
Обязателен при отсутствии <СведСоотв>

Таблица 4.12

Сведения, соответствующие первичным учетным документам (СведСоотв)

Наименование элемента Сокращенное наименование (код) элемента Признак типа элемента Формат элемента Признак обязательности элемента Дополнительная информация
Сведения по строке, соответствующие первичным учетным документам СоотвСтр С ОМ Состав элемента представлен в табл. 4.13

Таблица 4.13

Сведения по строке, соответствующие первичным учетным документам (СоотвСтр)

Наименование элемента Сокращенное наименование (код) элемента Признак типа элемента Формат элемента Признак обязательности элемента Дополнительная информация
Порядковый номер НомерПор А N(12) О Принимает значение от 1 и более
Сведения по строке из дополнительных листов книги покупок КнПокДЛСтр С О Типовой элемент <КнПокСтрТип>.
Состав элемента представлен в табл. 4.52

Таблица 4.14

Сведения, поясняющие расхождения (ошибки, противоречия, несоответствия) (СведРасх)

Наименование элемента Сокращенное наименование (код) элемента Признак типа элемента Формат элемента Признак обязательности элемента Дополнительная информация
Сведения по строке, поясняющие расхождения (ошибки, противоречия, несоответствия) РасхСтр С ОМ Состав элемента представлен в табл. 4.15

Таблица 4.15

Сведения по строке, поясняющие расхождения (ошибки, противоречия, несоответствия) (РасхСтр)

Наименование элемента Сокращенное наименование (код) элемента Признак типа элемента Формат элемента Признак обязательности элемента Дополнительная информация
Порядковый номер НомерПор А N(12) О Принимает значение от 1 и более
Расхождение Расхожд С О Состав элемента представлен в табл. 4.16
Пояснение Пояснен С О Состав элемента представлен в табл. 4.17

Таблица 4.16

Расхождение (Расхожд)

Наименование элемента Сокращенное наименование (код) элемента Признак типа элемента Формат элемента Признак обязательности элемента Дополнительная информация
Тип информации ТипИнф А T(=1) ОК Принимает значение:
1 - расхождение
Сведения по строке из дополнительных листов книги покупок КнПокДЛСтр С О Типовой элемент <КнПокСтрТип>.
Состав элемента представлен в табл. 4.52

Таблица 4.17

Пояснение (Пояснен)

Наименование элемента Сокращенное наименование (код) элемента Признак типа элемента Формат элемента Признак обязательности элемента Дополнительная информация
Тип информации ТипИнф А T(=1) ОК Принимает значение:
2 - пояснение
Сведения по строке из дополнительных листов книги покупок КнПокДЛСтр С О Типовой элемент <КнПокСтрТип>.
Состав элемента представлен в табл. 4.52

Таблица 4.18

Сведения из книги продаж (КнигаПрод)

Наименование элемента Сокращенное наименование (код) элемента Признак типа элемента Формат элемента Признак обязательности элемента Дополнительная информация
Сведения, соответствующие первичным учетным документам СведСоотв С Н Состав элемента представлен в табл. 4.19.
Обязателен при отсутствии <СведРасх>
Сведения, поясняющие расхождения (ошибки, противоречия, несоответствия) СведРасх С Н Состав элемента представлен в табл. 4.21.
Обязателен при отсутствии <СведСоотв>

Таблица 4.19

Сведения, соответствующие первичным учетным документам (СведСоотв)

Наименование элемента Сокращенное наименование (код) элемента Признак типа элемента Формат элемента Признак обязательности элемента Дополнительная информация
Сведения по строке, соответствующие первичным учетным документам СоотвСтр С ОМ Состав элемента представлен в табл. 4.20

Таблица 4.20

Сведения по строке, соответствующие первичным учетным документам (СоотвСтр)

Наименование элемента Сокращенное наименование (код) элемента Признак типа элемента Формат элемента Признак обязательности элемента Дополнительная информация
Порядковый номер НомерПор А N(12) О Принимает значение от 1 и более
Сведения по строке из книги продаж КнПродСтр С О Типовой элемент <КнПродСтрТип>.
Состав элемента представлен в табл. 4.53

Таблица 4.21

Сведения, поясняющие расхождения (ошибки, противоречия, несоответствия) (СведРасх)

Наименование элемента Сокращенное наименование (код) элемента Признак типа элемента Формат элемента Признак обязательности элемента Дополнительная информация
Сведения по строке, поясняющие расхождения (ошибки, противоречия, несоответствия) РасхСтр С ОМ Состав элемента представлен в табл. 4.22

Таблица 4.22

Сведения по строке, поясняющие расхождения (ошибки, противоречия, несоответствия) (РасхСтр)

Наименование элемента Сокращенное наименование (код) элемента Признак типа элемента Формат элемента Признак обязательности элемента Дополнительная информация
Порядковый номер НомерПор А N(12) О Принимает значение от 1 и более
Расхождение Расхожд С О Состав элемента представлен в табл. 4.23
Пояснение Пояснен С О Состав элемента представлен в табл. 4.24

Таблица 4.23

Расхождение (Расхожд)

Наименование элемента Сокращенное наименование (код) элемента Признак типа элемента Формат элемента Признак обязательности элемента Дополнительная информация
Тип информации ТипИнф А T(=1) ОК Принимает значение:
1 - расхождение
Сведения по строке из книги продаж КнПродСтр С О Типовой элемент <КнПродСтрТип>.
Состав элемента представлен в табл. 4.53

Таблица 4.24

Пояснение (Пояснен)

Наименование элемента Сокращенное наименование (код) элемента Признак типа элемента Формат элемента Признак обязательности элемента Дополнительная информация
Тип информации ТипИнф А T(=1) ОК Принимает значение:
2 - пояснение
Сведения по строке из книги продаж КнПродСтр С О Типовой элемент <КнПродСтрТип>.
Состав элемента представлен в табл. 4.53

Таблица 4.25

Сведения из дополнительного листа книги продаж (КнигаПродДЛ)

Наименование элемента Сокращенное наименование (код) элемента Признак типа элемента Формат элемента Признак обязательности элемента Дополнительная информация
Сведения, соответствующие первичным учетным документам СведСоотв С Н Состав элемента представлен в табл. 4.26.
Обязателен при отсутствии <СведРасх>
Сведения, поясняющие расхождения (ошибки, противоречия, несоответствия) СведРасх С Н Состав элемента представлен в табл. 4.28.
Обязателен при отсутствии <СведСоотв>

Таблица 4.26

Сведения, соответствующие первичным учетным документам (СведСоотв)

Наименование элемента Сокращенное наименование (код) элемента Признак типа элемента Формат элемента Признак обязательности элемента Дополнительная информация
Сведения по строке, соответствующие первичным учетным документам СоотвСтр С ОМ Состав элемента представлен в табл. 4.27

Таблица 4.27

Сведения по строке, соответствующие первичным учетным документам (СоотвСтр)

Наименование элемента Сокращенное наименование (код) элемента Признак типа элемента Формат элемента Признак обязательности элемента Дополнительная информация
Порядковый номер НомерПор А N(12) О Принимает значение от 1 и более
Сведения по строке из дополнительных листов книги продаж КнПродДЛСтр С О Типовой элемент <КнПродСтрТип>.
Состав элемента представлен в табл. 4.53

Таблица 4.28

Сведения, поясняющие расхождения (ошибки, противоречия, несоответствия) (СведРасх)

Наименование элемента Сокращенное наименование (код) элемента Признак типа элемента Формат элемента Признак обязательности элемента Дополнительная информация
Сведения по строке, поясняющие расхождения (ошибки, противоречия, несоответствия) РасхСтр С ОМ Состав элемента представлен в табл. 4.29

Таблица 4.29

Сведения по строке, поясняющие расхождения (ошибки, противоречия, несоответствия) (РасхСтр)

Наименование элемента Сокращенное наименование (код) элемента Признак типа элемента Формат элемента Признак обязательности элемента Дополнительная информация
Порядковый номер НомерПор А N(12) О Принимает значение от 1 и более
Расхождение Расхожд С О Состав элемента представлен в табл. 4.30
Пояснение Пояснен С О Состав элемента представлен в табл. 4.31

Таблица 4.30

Расхождение (Расхожд)

Наименование элемента Сокращенное наименование (код) элемента Признак типа элемента Формат элемента Признак обязательности элемента Дополнительная информация
Тип информации ТипИнф А T(=1) ОК Принимает значение:
1 - расхождение
Сведения по строке из дополнительных листов книги продаж КнПродДЛСтр С О Типовой элемент <КнПродСтрТип>.
Состав элемента представлен в табл. 4.53

Таблица 4.31

Пояснение (Пояснен)

Наименование элемента Сокращенное наименование (код) элемента Признак типа элемента Формат элемента Признак обязательности элемента Дополнительная информация
Тип информации ТипИнф А T(=1) ОК Принимает значение:
2 - пояснение
Сведения по строке из дополнительных листов книги продаж КнПродДЛСтр С О Типовой элемент <КнПродСтрТип>.
Состав элемента представлен в табл. 4.53

Таблица 4.32

Сведения из журнала учета выставленных счетов-фактур (ЖУчВыстСчФ)

Наименование элемента Сокращенное наименование (код) элемента Признак типа элемента Формат элемента Признак обязательности элемента Дополнительная информация
Сведения, соответствующие первичным учетным документам СведСоотв С Н Состав элемента представлен в табл. 4.33.
Обязателен при отсутствии <СведРасх>
Сведения, поясняющие расхождения (ошибки, противоречия, несоответствия) СведРасх С Н Состав элемента представлен в табл. 4.35.
Обязателен при отсутствии <СведСоотв>

Таблица 4.33

Сведения, соответствующие первичным учетным документам (СведСоотв)

Наименование элемента Сокращенное наименование (код) элемента Признак типа элемента Формат элемента Признак обязательности элемента Дополнительная информация
Сведения по строке, соответствующие первичным учетным документам СоотвСтр С ОМ Состав элемента представлен в табл. 4.34

Таблица 4.34

Сведения по строке, соответствующие первичным учетным документам (СоотвСтр)

Наименование элемента Сокращенное наименование (код) элемента Признак типа элемента Формат элемента Признак обязательности элемента Дополнительная информация
Порядковый номер НомерПор А N(12) О Принимает значение от 1 и более
Сведения по строке из журнала учета выставленных счетов-фактур ЖУчВСтр С О Типовой элемент <ЖУчВСтрТип>.
Состав элемента представлен в табл. 4.54

Таблица 4.35

Сведения, поясняющие расхождения (ошибки, противоречия, несоответствия) (СведРасх)

Наименование элемента Сокращенное наименование (код) элемента Признак типа элемента Формат элемента Признак обязательности элемента Дополнительная информация
Сведения по строке, поясняющие расхождения (ошибки, противоречия, несоответствия) РасхСтр С ОМ Состав элемента представлен в табл. 4.36

Таблица 4.36

Сведения по строке, поясняющие расхождения (ошибки, противоречия, несоответствия) (РасхСтр)

Наименование элемента Сокращенное наименование (код) элемента Признак типа элемента Формат элемента Признак обязательности элемента Дополнительная информация
Порядковый номер НомерПор А N(12) О Принимает значение от 1 и более
Расхождение Расхожд С О Состав элемента представлен в табл. 4.37
Пояснение Пояснен С О Состав элемента представлен в табл. 4.38

Таблица 4.37

Расхождение (Расхожд)

Наименование элемента Сокращенное наименование (код) элемента Признак типа элемента Формат элемента Признак обязательности элемента Дополнительная информация
Тип информации ТипИнф А T(=1) ОК Принимает значение:
1 - расхождение
Сведения по строке из журнала учета выставленных счетов-фактур ЖУчВСтр С О Типовой элемент <ЖУчВСтрТип>.
Состав элемента представлен в табл. 4.54

Таблица 4.38

Пояснение (Пояснен)

Наименование элемента Сокращенное наименование (код) элемента Признак типа элемента Формат элемента Признак обязательности элемента Дополнительная информация
Тип информации ТипИнф А T(=1) ОК Принимает значение:
2 - пояснение
Сведения по строке из журнала учета выставленных счетов-фактур ЖУчВСтр С О Типовой элемент <ЖУчВСтрТип>.
Состав элемента представлен в табл. 4.54

Таблица 4.39

Сведения из журнала учета полученных счетов-фактур (ЖУчПолучСчФ)

Наименование элемента Сокращенное наименование (код) элемента Признак типа элемента Формат элемента Признак обязательности элемента Дополнительная информация
Сведения, соответствующие первичным учетным документам СведСоотв С Н Состав элемента представлен в табл. 4.40
Сведения, поясняющие расхождения (ошибки, противоречия, несоответствия) СведРасх С Н Состав элемента представлен в табл. 4.42

Таблица 4.40

Сведения, соответствующие первичным учетным документам (СведСоотв)

Наименование элемента Сокращенное наименование (код) элемента Признак типа элемента Формат элемента Признак обязательности элемента Дополнительная информация
Сведения по строке, соответствующие первичным учетным документам СоотвСтр С ОМ Состав элемента представлен в табл. 4.41

Таблица 4.41

Сведения по строке, соответствующие первичным учетным документам (СоотвСтр)

Наименование элемента Сокращенное наименование (код) элемента Признак типа элемента Формат элемента Признак обязательности элемента Дополнительная информация
Порядковый номер НомерПор А N(12) О Принимает значение от 1 и более
Сведения по строке из журнала учета полученных счетов-фактур ЖУчПСтр С О Типовой элемент <ЖУчПСтрТип>.
Состав элемента представлен в табл. 4.56

Таблица 4.42

Сведения, поясняющие расхождения (ошибки, противоречия, несоответствия) (СведРасх)

Наименование элемента Сокращенное наименование (код) элемента Признак типа элемента Формат элемента Признак обязательности элемента Дополнительная информация
Сведения по строке, поясняющие расхождения (ошибки, противоречия, несоответствия) РасхСтр С ОМ Состав элемента представлен в табл. 4.43

Таблица 4.43

Сведения по строке, поясняющие расхождения (ошибки, противоречия, несоответствия) (РасхСтр)

Наименование элемента Сокращенное наименование (код) элемента Признак типа элемента Формат элемента Признак обязательности элемента Дополнительная информация
Порядковый номер НомерПор А N(12) О Принимает значение от 1 и более
Расхождение Расхожд С О Состав элемента представлен в табл. 4.44
Пояснение Пояснен С О Состав элемента представлен в табл. 4.45

Таблица 4.44

Расхождение (Расхожд)

Наименование элемента Сокращенное наименование (код) элемента Признак типа элемента Формат элемента Признак обязательности элемента Дополнительная информация
Тип информации ТипИнф А T(=1) ОК Принимает значение:
1 - расхождение
Сведения по строке из журнала учета полученных счетов-фактур ЖУчПСтр С О Типовой элемент <ЖУчПСтрТип>.
Состав элемента представлен в табл. 4.56

Таблица 4.45

Пояснение (Пояснен)

Наименование элемента Сокращенное наименование (код) элемента Признак типа элемента Формат элемента Признак обязательности элемента Дополнительная информация
Тип информации ТипИнф А T(=1) ОК Принимает значение:
2 - пояснение
Сведения по строке из журнала учета полученных счетов-фактур ЖУчПСтр С О Типовой элемент <ЖУчПСтрТип>.
Состав элемента представлен в табл. 4.56

Таблица 4.46

Сведения из счетов-фактур, выставленных лицами, указанными в пункте 5 статьи 173 Налогового кодекса Российской Федерации (ВыстСчФ_173.5)

Наименование элемента Сокращенное наименование (код) элемента Признак типа элемента Формат элемента Признак обязательности элемента Дополнительная информация
Сведения, соответствующие первичным учетным документам СведСоотв С Н Состав элемента представлен в табл. 4.47.
Обязателен при отсутствии <СведРасх>
Сведения, поясняющие расхождения (ошибки, противоречия, несоответствия) СведРасх С Н Состав элемента представлен в табл. 4.48.
Обязателен при отсутствии <СведСоотв>

Таблица 4.47

Сведения, соответствующие первичным учетным документам (СведСоотв)

Наименование элемента Сокращенное наименование (код) элемента Признак типа элемента Формат элемента Признак обязательности элемента Дополнительная информация
Сведения, соответствующие первичным учетным документам по счету-фактуре СведСоотвСчФ С ОМ Типовой элемент <ВСчФ_173.5Тип>.
Состав элемента представлен в табл. 4.57

Таблица 4.48

Сведения, поясняющие расхождения (ошибки, противоречия, несоответствия) (СведРасх)

Наименование элемента Сокращенное наименование (код) элемента Признак типа элемента Формат элемента Признак обязательности элемента Дополнительная информация
Сведения, поясняющие расхождения (ошибки, противоречия, несоответствия) по счету-фактуре СведРасхСчФ С ОМ Состав элемента представлен в табл. 4.49

Таблица 4.49

Сведения, поясняющие расхождения (ошибки, противоречия, несоответствия) по счету-фактуре (СведРасхСчФ)

Наименование элемента Сокращенное наименование (код) элемента Признак типа элемента Формат элемента Признак обязательности элемента Дополнительная информация
Расхождение Расхожд С О Состав элемента представлен в табл. 4.50
Пояснение Пояснен С О Состав элемента представлен в табл. 4.51

Таблица 4.50

Расхождение (Расхожд)

Наименование элемента Сокращенное наименование (код) элемента Признак типа элемента Формат элемента Признак обязательности элемента Дополнительная информация
Тип информации ТипИнф А T(=1) ОК Принимает значение:
1 - расхождение
Сведения из счетов-фактур, выставленных лицами, указанными в пункте 5 статьи 173 Налогового кодекса Российской Федерации ВСчФ_173.5 С О Типовой элемент <ВСчФ_173.5Тип>.
Состав элемента представлен в табл. 4.57

Таблица 4.51

Пояснение (Пояснен)

Наименование элемента Сокращенное наименование (код) элемента Признак типа элемента Формат элемента Признак обязательности элемента Дополнительная информация
Тип информации ТипИнф А T(=1) ОК Принимает значение:
2 - пояснение
Сведения из счетов-фактур, выставленных лицами, указанными в пункте 5 статьи 173 Налогового кодекса Российской Федерации ВСчФ_173.5 С О Типовой элемент <ВСчФ_173.5Тип>.
Состав элемента представлен в табл. 4.57

Таблица 4.52

Сведения по строке из книги покупок (дополнительных листов книги покупок) (КнПокСтрТип)

Наименование элемента Сокращенное наименование (код) элемента Признак типа элемента Формат элемента Признак обязательности элемента Дополнительная информация
Номер счета-фактуры продавца НомСчФПрод А T(1-1000) Н
Дата счета-фактуры продавца ДатаСчФПрод А T(=10) Н Типовой элемент <ДатаТип>.
Дата в формате ДД.ММ.ГГГГ
Номер исправления счета-фактуры продавца НомИспрСчФ А N(3) Н Принимает значение от 1 и более
Дата исправления счета-фактуры продавца ДатаИспрСчФ А T(=10) Н Типовой элемент <ДатаТип>.
Дата в формате ДД.ММ.ГГГГ
Номер корректировочного счета-фактуры продавца НомКСчФПрод А T(1-256) Н
Дата корректировочного счета-фактуры продавца ДатаКСчФПрод А T(=10) Н Типовой элемент <ДатаТип>.
Дата в формате ДД.ММ.ГГГГ
Номер исправления корректировочного счета-фактуры продавца НомИспрКСчФ А N(3) Н Принимает значение от 1 и более
Дата исправления корректировочного счета-фактуры продавца ДатаИспрКСчФ А T(=10) Н Типовой элемент <ДатаТип>.
Дата в формате ДД.ММ.ГГГГ
Номер таможенной декларации НомТД А T(1-1000) Н
Код валюты по ОКВ ОКВ А T(=3) НК Типовой элемент <ОКВТип>.
Принимает значение в соответствии с Общероссийским классификатором валют
Стоимость покупок по счету-фактуре, разница стоимости по корректировочному счету-фактуре (включая налог), в валюте счета-фактуры СтоимПокупВ А N(19.2) Н
Код вида операции КодВидОпер П T(=2) НКМ Принимает значение в соответствии с приложением к приказу ФНС России от 14.02.2012 N ММВ-7-3/83@ "Коды видов операций по налогу на добавленную стоимость, необходимые для ведения журнала учета полученных и выставленных счетов-фактур"
В связи с утратой силы Приказа ФНС РФ от 14.02.2012 N ММВ-7-3/83@, следует руководствоваться принятым взамен Приказом ФНС РФ от 14.03.2016 N ММВ-7-3/136@.
Сведения о документе, подтверждающем оплату ДокПдтвОпл С НМ Типовой элемент <ДокПдтвОплТип>.
Состав элемента представлен в табл. 4.61
Дата принятия на учет товаров (работ, услуг), имущественных прав ДатаУчТов П T(=10) НМ Типовой элемент <ДатаТип>.
Дата в формате ДД.ММ.ГГГГ
Сведения о продавце СвПрод С НМ Типовой элемент <СвУчСдТип>.
Состав элемента представлен в табл. 4.58
Сведения о посреднике (комиссионере, агенте, экспедиторе, застройщике) СвПос С Н Типовой элемент <СвУчСдТип>.
Состав элемента представлен в табл. 4.58

Таблица 4.53

Сведения по строке из книги продаж (КнПродСтрТип)

Наименование элемента Сокращенное наименование (код) элемента Признак типа элемента Формат элемента Признак обязательности элемента Дополнительная информация
Номер счета-фактуры продавца НомСчФПрод А T(1-1000) Н
Дата счета-фактуры продавца ДатаСчФПрод А T(=10) Н Типовой элемент <ДатаТип>.
Дата в формате ДД.ММ.ГГГГ
Номер исправления счета-фактуры продавца НомИспрСчФ А N(3) Н Принимает значение от 1 и более
Дата исправления счета-фактуры продавца ДатаИспрСчФ А T(=10) Н Типовой элемент <ДатаТип>.
Дата в формате ДД.ММ.ГГГГ
Номер корректировочного счета-фактуры продавца НомКСчФПрод А T(1-256) Н
Дата корректировочного счета-фактуры продавца ДатаКСчФПрод А T(=10) Н Типовой элемент <ДатаТип>.
Дата в формате ДД.ММ.ГГГГ
Номер исправления корректировочного счета-фактуры продавца НомИспрКСчФ А N(3) Н Принимает значение от 1 и более
Дата исправления корректировочного счета-фактуры продавца ДатаИспрКСчФ А T(=10) Н Типовой элемент <ДатаТип>.
Дата в формате ДД.ММ.ГГГГ
Код валюты по ОКВ ОКВ А T(=3) НК Типовой элемент <ОКВТип>.
Принимает значение в соответствии с Общероссийским классификатором валют
Стоимость продаж по счету-фактуре, разница стоимости по корректировочному счету-фактуре (включая налог), в валюте счета-фактуры СтоимПродСФВ А N(19.2) Н
Код вида операции КодВидОпер П T(=2) НКМ Принимает значение в соответствии с приложением к приказу ФНС России от 14.02.2012 N ММВ-7-3/83@ "Коды видов операций по налогу на добавленную стоимость, необходимые для ведения журнала учета полученных и выставленных счетов-фактур"
Сведения о документе, подтверждающем оплату ДокПдтвОпл С НМ Типовой элемент <ДокПдтвОплТип>.
Состав элемента представлен в табл. 4.61
Сведения о покупателе СвПокуп С НМ Типовой элемент <СвУчСдТип>.
Состав элемента представлен в табл. 4.58
Сведения о посреднике (комиссионере, агенте) СвПос С Н Типовой элемент <СвУчСдТип>.
Состав элемента представлен в табл. 4.58

Таблица 4.54

Сведения по строке из журнала учета выставленных счетов-фактур (ЖУчВСтрТип)

Наименование элемента Сокращенное наименование (код) элемента Признак типа элемента Формат элемента Признак обязательности элемента Дополнительная информация
Номер счета-фактуры НомСчФПрод А T(1-1000) Н
Дата счета-фактуры ДатаСчФПрод А T(=10) Н Типовой элемент <ДатаТип>.
Дата в формате ДД.ММ.ГГГГ
Номер исправления счета-фактуры НомИспрСчФ А N(3) Н Принимает значение от 1 и более
Дата исправления счета-фактуры ДатаИспрСчФ А T(=10) Н Типовой элемент <ДатаТип>.
Дата в формате ДД.ММ.ГГГГ
Номер корректировочного счета-фактуры НомКСчФПрод А T(1-256) Н
Дата корректировочного счета-фактуры ДатаКСчФПрод А T(=10) Н Типовой элемент <ДатаТип>.
Дата в формате ДД.ММ.ГГГГ
Номер исправления корректировочного счета-фактуры НомИспрКСчФ А N(3) Н Принимает значение от 1 и более
Дата исправления корректировочного счета-фактуры ДатаИспрКСчФ А T(=10) Н Типовой элемент <ДатаТип>.
Дата в формате ДД.ММ.ГГГГ
Код вида операции КодВидОпер П T(=2) НКМ Принимает значение в соответствии с приложением к приказу ФНС России от 14.02.2012 N ММВ-7-3/83@ "Коды видов операций по налогу на добавленную стоимость, необходимые для ведения журнала учета полученных и выставленных счетов-фактур"
Сведения о покупателе СвПокуп С Н Типовой элемент <СвУчСдТип>.
Состав элемента представлен в табл. 4.58
Сведения о посреднической деятельности, указываемые комиссионером (агентом), экспедитором, застройщиком СвПосрДеят С НМ Состав элемента представлен в табл. 4.55

Таблица 4.55

Сведения о посреднической деятельности, указываемые комиссионером (агентом), экспедитором, застройщиком (СвПосрДеят)

Наименование элемента Сокращенное наименование (код) элемента Признак типа элемента Формат элемента Признак обязательности элемента Дополнительная информация
Номер счета-фактуры, полученного от продавца НомСчФОтПрод А T(1-1000) Н
Дата счета-фактуры, полученного от продавца ДатаСчФОтПрод А T(=10) Н Типовой элемент <ДатаТип>.
Дата в формате ДД.ММ.ГГГГ
Код валюты по ОКВ ОКВ А T(=3) НК Типовой элемент <ОКВТип>.
Принимает значение в соответствии с Общероссийским классификатором валют
Стоимость товаров (работ, услуг), имущественных прав по счету-фактуре - всего СтоимТовСчФВс А N(19.2) Н
Сведения о продавце СвПрод С Н Типовой элемент <СвУчСдТип>.
Состав элемента представлен в табл. 4.58

Таблица 4.56

Сведения по строке из журнала учета полученных счетов-фактур (ЖУчПСтрТип)

Наименование элемента Сокращенное наименование (код) элемента Признак типа элемента Формат элемента Признак обязательности элемента Дополнительная информация
Номер счета-фактуры НомСчФПрод А T(1-1000) Н
Дата счета-фактуры ДатаСчФПрод А T(=10) Н Типовой элемент <ДатаТип>.
Дата в формате ДД.ММ.ГГГГ
Номер исправления счета-фактуры НомИспрСчФ А N(3) Н Принимает значение от 1 и более
Дата исправления счета-фактуры ДатаИспрСчФ А T(=10) Н Типовой элемент <ДатаТип>.
Дата в формате ДД.ММ.ГГГГ
Номер корректировочного счета-фактуры НомКСчФПрод А T(1-256) Н
Дата корректировочного счета-фактуры ДатаКСчФПрод А T(=10) Н Типовой элемент <ДатаТип>.
Дата в формате ДД.ММ.ГГГГ
Номер исправления корректировочного счета-фактуры НомИспрКСчФ А N(3) Н Принимает значение от 1 и более
Дата исправления корректировочного счета-фактуры ДатаИспрКСчФ А T(=10) Н Типовой элемент <ДатаТип>.
Дата в формате ДД.ММ.ГГГГ
Код вида сделки КодВидСд А T(=1) НК Принимает значение: 1 | 2 | 3 | 4
Код валюты по ОКВ ОКВ А T(=3) НК Типовой элемент <ОКВТип>.
Принимает значение в соответствии с Общероссийским классификатором валют
Стоимость товаров (работ, услуг), имущественных прав по счету-фактуре - всего СтоимТовСчФВс А N(19.2) Н
Код вида операции КодВидОпер П T(=2) НКМ Принимает значение в соответствии с приложением к приказу ФНС России от 14.02.2012 N ММВ-7-3/83@ "Коды видов операций по налогу на добавленную стоимость, необходимые для ведения журнала учета полученных и выставленных счетов-фактур"
Сведения о продавце СвПрод С Н Типовой элемент <СвУчСдТип>.
Состав элемента представлен в табл. 4.58
Сведения о субкомиссинере (субагенте) СвКомис С Н Типовой элемент <СвУчСдТип>.
Состав элемента представлен в табл. 4.58

Таблица 4.57

Сведения из счетов-фактур, выставленных лицами, указанными в пункте 5 статьи 173 Налогового кодекса Российской Федерации (ВСчФ_173.5Тип)

Наименование элемента Сокращенное наименование (код) элемента Признак типа элемента Формат элемента Признак обязательности элемента Дополнительная информация
Номер счета-фактуры НомСчФ А T(1-1000) Н
Дата счета-фактуры ДатаСчФ А T(=10) Н Типовой элемент <ДатаТип>.
Дата в формате ДД.ММ.ГГГГ
Код валюты по ОКВ ОКВ А T(=3) НК Типовой элемент <ОКВТип>.
Принимает значение в соответствии с Общероссийским классификатором валют
Стоимость товаров (работ, услуг), имущественных прав без налога - всего СтоимТовБНалВс А N(19.2) Н
Стоимость товаров (работ, услуг), имущественных прав с налогом - всего СтоимТовСНалВс А N(19.2) Н
Сведения о покупателе СвПокуп С Н Типовой элемент <СвУчСдТип>.
Состав элемента представлен в табл. 4.58

Таблица 4.58

Сведения об участнике сделки (СвУчСдТип)

Наименование элемента Сокращенное наименование (код) элемента Признак типа элемента Формат элемента Признак обязательности элемента Дополнительная информация
Сведения об организации | СведЮЛ С О Состав элемента представлен в табл. 4.59
Сведения об индивидуальном предпринимателе СведИП С О Состав элемента представлен в табл. 4.60

Таблица 4.59

Сведения об организации (СведЮЛ)

Наименование элемента Сокращенное наименование (код) элемента Признак типа элемента Формат элемента Признак обязательности элемента Дополнительная информация
ИНН организации ИННЮЛ А T(=10) Н Типовой элемент <ИННЮЛТип>

Таблица 4.60

Сведения об индивидуальном предпринимателе (СведИП)

Наименование элемента Сокращенное наименование (код) элемента Признак типа элемента Формат элемента Признак обязательности элемента Дополнительная информация
ИНН физического лица ИННФЛ А T(=12) О Типовой элемент <ИННФЛТип>

Таблица 4.61

Сведения о документе, подтверждающем оплату (ДокПдтвОплТип)

Наименование элемента Сокращенное наименование (код) элемента Признак типа элемента Формат элемента Признак обязательности элемента Дополнительная информация
Номер документа, подтверждающего оплату НомДокПдтвОпл А T(1-256) Н
Дата документа, подтверждающего оплату ДатаДокПдтвОпл А T(=10) Н Типовой элемент <ДатаТип>.
Дата в формате ДД.ММ.ГГГГ

Приложение N 2.11
к письму ФНС России
от 16.07.2013 N АС-4-2/12705

(наименование и адрес налогового органа)

Исх. N ____ от _________

На N ______ от _________

Ответ на требование о представлении пояснений N __ от _____

В ответ на полученное требование о представлении пояснений в отношении декларации по налогу на добавленную стоимость, представленной за налоговый период ________ отчетный год ______________________ номер корректировки:

(наименование организации, ФИО ИП)

направляются соответствующие пояснения на ______ листах.

Раздел 8 "Сведения из книги покупок" налоговой декларации по налогу на добавленную стоимость

1. Сведения соответствуют первичным учетным документам

N п/п Код вида операции Номер счета-фактуры продавца Дата счета-фактуры продавца Номер исправления счета-фактуры продавца Дата исправления счета-фактуры продавца Номер корректировочного счета-фактуры продавца Дата корректировочного счета-фактуры продавца Номер исправления корректировочного счета-фактуры продавца Дата исправления корректировочного счета-фактуры продавца Номер документа, подтверждающего уплату налога Дата документа, подтверждающего уплату налога Дата принятия на учет товаров (работ, услуг), имущественных прав ИНН Продавца Сведения о посреднике (комиссионере, агенте, экспедиторе, застройщике) Номер таможенной декларации код валюты по ОКВ Стоимость покупок по счету-фактуре, разница стоимости по корректировочному счету-фактуре (включая налог), в валюте счета-фактуры Сумма налога по счету-фактуре, разница суммы налога по корректировочному счету-фактуре, принимаемая к вычету, в руб. и коп.
ИНН посредника
005 010 020 030 040 050 060 070 080 090 100 110 120 130 140 150 160 170 180

2. Сведения, поясняющие расхождения (ошибки, противоречия, несоответствия)

N п/п строки, в которой выявлено расхождение Тип информации Код вида операции Номер счета-фактуры продавца Дата счета-фактуры продавца Номер исправления счета-фактуры продавца Дата исправления счета-фактуры продавца Номер корректировочного счета-фактуры продавца Дата корректировочного счета-фактуры продавца Номер исправления корректировочного счета-фактуры продавца Дата исправления корректировочного счета-фактуры продавца Номер документа, подтверждающего уплату налога Дата документа, подтверждающего уплату налога Дата принятия на учет товаров (работ, услуг), имущественных прав ИНН продавца Сведения о посреднике (комиссионере, агенте, экспедиторе, застройщике) Номер таможенной декларации код валюты по ОКВ Стоимость покупок по счету-фактуре, разница стоимости по корректировочному счету-фактуре (включая налог), в валюте счета-фактуры
ИНН посредника
А
(005)
Б 010 020 030 040 050 060 070 080 090 100 110 120 130 140 150 160 170
Расхождение
Пояснение
Расхождение
Пояснение
Руководитель организации или иное уполномоченное лицо      
  (подпись)   (ф.и.о.)
Индивидуальный предприниматель или иное уполномоченное лицо      
  (подпись)   (ф.и.о.)
Реквизиты свидетельства о государственной
регистрации индивидуального предпринимателя
     

Приложение 1
к разделу 8 "Сведения
из дополнительных листов
книги покупок" налоговой
декларации по налогу
на добавленную стоимость

1. Сведения соответствуют первичным учетным документам

N п/п Код вида операции Номер счета-фактуры продавца Дата счета-фактуры продавца Номер исправления счета-фактуры продавца Дата исправления счета-фактуры продавца Номер корректировочного счета-фактуры продавца Дата корректировочного счета-фактуры продавца Номер исправления корректировочного счета-фактуры продавца Дата исправления корректировочного счета-фактуры продавца Номер документа, подтверждающего уплату налога Дата документа, подтверждающего уплату налога Дата принятия на учет товаров (работ, услуг), имущественных прав ИНН Продавца Сведения о посреднике (комиссионере, агенте, экспедиторе, застройщике) Номер таможенной декларации код валюты по ОКВ Стоимость покупок по счету-фактуре, разница стоимости по корректировочному счету-фактуре (включая налог), в валюте счета-фактуры Сумма налога по счету-фактуре, разница суммы налога по корректировочному счету-фактуре, принимаемая к вычету, в руб. и коп.
ИНН посредника
008 010 020 030 040 050 060 070 080 090 100 110 120 130 140 150 160 170 180

2. Сведения, поясняющие расхождения (ошибки, противоречия, несоответствия)

N п/п строки, в которой выявлено расхождение Тип информации Код вида операции Номер счета-фактуры продавца Дата счета-фактуры продавца Номер исправления счета-фактуры продавца Дата исправления счета-фактуры продавца Номер корректировочного счета-фактуры продавца Дата корректировочного счета-фактуры продавца Номер исправления корректировочного счета-фактуры продавца Дата исправления корректировочного счета-фактуры продавца Номер документа, подтверждающего уплату налога Дата документа, подтверждающего уплату налога Дата принятия на учет товаров (работ, услуг), имущественных прав ИНН Продавца Сведения о посреднике (комиссионере, агенте, экспедиторе, застройщике) Номер таможенной декларации код валюты по ОКВ Стоимость покупок по счету-фактуре, разница стоимости по корректировочному счету-фактуре (включая налог), в валюте счета-фактуры
ИНН посредника
А
(008)
Б 010 020 030 040 050 060 070 080 090 100 110 120 130 140 150 160 170
Расхождение
Пояснение
Расхождение
Пояснение
Руководитель организации или иное уполномоченное лицо      
  (подпись)   (ф.и.о.)
Индивидуальный предприниматель или иное уполномоченное лицо      
  (подпись)   (ф.и.о.)
Реквизиты свидетельства о государственной
регистрации индивидуального предпринимателя
     

Раздел 9 "Сведения из книги продаж" налоговой декларации по налогу на добавленную стоимость

1. Сведения соответствуют первичным учетным документам

N п/п Код вида операции Номер счета-фактуры продавца Дата счета-фактуры продавца Номер исправления счета-фактуры продавца Дата исправления счета-фактуры продавца Номер корректировочного счета-фактуры продавца Дата корректировочного счета-фактуры продавца Номер исправления корректировочного счета-фактуры продавца Дата исправления корректировочного счета-фактуры продавца ИНН Покупателя Сведения о посреднике (комиссионере, агенте) Номер документа, подтверждающего оплату Дата документа, подтверждающего оплату код валюты по ОКВ Стоимость продаж по счету-фактуре, разница стоимости по корректировочному счету-фактуре (включая налог): в валюте счета-фактуры Стоимость продаж, облагаемых налогом, по счету-фактуре, разница стоимости по корректировочному счету-фактуре (без налога), в руб. и коп., по ставке Сумма налога по счету-фактуре, разница стоимости по корректировочному счету-фактуре, в руб. и коп., по ставке Стоимость продаж, освобождаемых от налога, по счету-фактуре, разница стоимости по корректировочному счету-фактуре, в руб. и коп.
ИНН посредника 18% 10% 0% 18% 10%
005 010 020 030 040 050 060 070 080 090 100 110 120 130 140 150 170 180 190 200 210 220

2. Сведения, поясняющие расхождения (ошибки, противоречия, несоответствия)

N п/п Тип информации Код вида операции Номер счета-фактуры продавца Дата счета-фактуры продавца Номер исправления счета-фактуры продавца Дата исправления счета-фактуры продавца Номер корректировочного счета-фактуры продавца Дата корректировочного счета-фактуры продавца Номер исправления корректировочного счета-фактуры продавца Дата исправления корректировочного счета-фактуры продавца ИНН Покупателя Сведения о посреднике (комиссионере, агенте) Номер документа, подтверждающего оплату Дата документа, подтверждающего оплату код валюты по ОКВ Стоимость продаж по счету-фактуре, разница стоимости по корректировочному счету-фактуре (включая налог): в валюте счета-фактуры Стоимость продаж, облагаемых налогом, по счету-фактуре, разница стоимости по корректировочному счету-фактуре (без налога), в руб. и коп., по ставке Стоимость продаж, освобождаемых от налога, по счету-фактуре, разница стоимости по корректировочному счету-фактуре, в руб. и коп.
ИНН посредника 18% 10% 0%
А
(005)
Б 010 020 030 040 050 060 070 080 090 100 110 120 130 140 150 170 180 190 220
Расхождение
Пояснение
Расхождение
Пояснение
Руководитель организации или иное уполномоченное лицо      
  (подпись)   (ф.и.о.)
Индивидуальный предприниматель или иное уполномоченное лицо      
  (подпись)   (ф.и.о.)
Реквизиты свидетельства о государственной
регистрации индивидуального предпринимателя
     

Приложение 1
к разделу 9 "Сведения
из дополнительных листов
книги продаж" налоговой декларации
по налогу на добавленную стоимость

1. Сведения соответствуют первичным учетным документам

N п/п Код вида операции Номер счета-фактуры продавца Дата счета-фактуры продавца Номер исправления счета-фактуры продавца Дата исправления счета-фактуры продавца Номер корректировочного счета-фактуры продавца Дата корректировочного счета-фактуры продавца Номер исправления корректировочного счета-фактуры продавца Дата исправления корректировочного счета-фактуры продавца ИНН Покупателя Сведения о посреднике (комиссионере, агенте) Номер документа, подтверждающего оплату Дата документа, подтверждающего оплату код валюты по ОКВ Стоимость продаж по счету-фактуре, разница стоимости по корректировочному счету-фактуре (включая налог): в валюте счета-фактуры Стоимость продаж, облагаемых налогом, по счету-фактуре, разница стоимости по корректировочному счету-фактуре (без налога), в руб. и коп., по ставке Сумма налога по счету-фактуре, разница стоимости по корректировочному счету-фактуре, в руб. и коп., по ставке Стоимость продаж, освобождаемых от налога, по счету-фактуре, разница стоимости по корректировочному счету-фактуре, в руб. и коп.
ИНН посредника 18% 10% 0% 18% 10%
080 090 100 110 120 130 140 150 160 170 180 190 200 210 220 230 250 260 270 280 290 300

2. Сведения, поясняющие расхождения (ошибки, противоречия, несоответствия)

N п/п Тип информации Код вида операции Номер счета-фактуры продавца Дата счета-фактуры продавца Номер исправления счета-фактуры продавца Дата исправления счета-фактуры продавца Номер корректировочного счета-фактуры продавца Дата корректировочного счета-фактуры продавца Номер исправления корректировочного счета-фактуры продавца Дата исправления корректировочного счета-фактуры продавца ИНН Покупателя Сведения о посреднике (комиссионере, агенте) Номер документа, подтверждающего оплату Дата документа, подтверждающего оплату код валюты по ОКВ Стоимость продаж по счету-фактуре, разница стоимости по корректировочному счету-фактуре (включая налог): в валюте счета-фактуры Стоимость продаж, облагаемых налогом, по счету-фактуре, разница стоимости по корректировочному счету-фактуре (без налога), в руб. и коп., по ставке Стоимость продаж, освобождаемых от налога, по счету-фактуре, разница стоимости по корректировочному счету-фактуре, в руб. и коп.
ИНН посредника 18% 10% 0%
А
(080)
Б 090 100 110 120 130 140 150 160 170 180 190 200 210 220 230 250 260 270 300
Расхождение
Пояснение
Расхождение
Пояснение
Руководитель организации или иное уполномоченное лицо      
  (подпись)   (ф.и.о.)
Индивидуальный предприниматель или иное уполномоченное лицо      
  (подпись)   (ф.и.о.)
Реквизиты свидетельства о государственной
регистрации индивидуального предпринимателя
     

Раздел 10 "Сведения из журнала учета выставленных счетов-фактур" налоговой декларации по налогу на добавленную стоимость

1. Сведения соответствуют первичным учетным документам

N п/п Код вида операции Номер счета-фактуры Дата счета-фактуры Номер исправления счета-фактуры Дата исправления счета-фактуры Номер корректировочного счета-фактуры Дата корректировочного счета-фактуры Номер исправления корректировочного счета-фактуры продавца Дата исправления корректировочного счета-фактуры продавца ИНН Покупателя Сведения о посреднической деятельности, указываемые комиссионером (агентом), экспедитором, застройщиком, заказчиком Код валюты по ОКВ Стоимость товаров (работ, услуг), имущественных прав по счету-фактуре - всего В том числе сумма налога по счету-фактуре Разница стоимости с учетом налога по корректировочному счету-фактуре Разница налога по корректировочному счету-фактуре
ИНН Продавца (из гр. 9 ч. 2) номер счета-фактуры, полученного от продавца (из гр. 4 ч. 2) дата счета-фактуры, полученного от продавца (из гр. 4 ч. 2) Уменьшение Увеличение Уменьшение Увеличение
005 020 030 040 050 060 070 080 090 100 110 120 130 140 150 160 170 180 190 200 210

2. Сведения, поясняющие расхождения (ошибки, противоречия, несоответствия)

N п/п Тип информации Код вида операции Номер счета-фактуры Дата счета-фактуры Номер исправления счета-фактуры Дата исправления счета-фактуры Номер корректировочного счета-фактуры Дата корректировочного счета-фактуры Номер исправления корректировочного счета-фактуры продавца Дата исправления корректировочного счета-фактуры продавца ИНН Покупателя Сведения о посреднической деятельности, указываемые комиссионером (агентом), экспедитором, застройщиком, заказчиком Код валюты по ОКВ Стоимость товаров (работ, услуг), имущественных прав по счету-фактуре - всего В том числе сумма налога по счету-фактуре Разница стоимости с учетом налога по корректировочному счету-фактуре Разница налога по корректировочному счету-фактуре
ИНН Продавца (из гр. 9 ч. 2) номер счета-фактуры, полученного от продавца (из гр. 4 ч. 2) дата счета-фактуры, полученного от продавца (из гр. 4 ч. 2) Уменьшение Увеличение Уменьшение Увеличение
А
(005)
Б 020 030 040 050 060 070 080 090 100 110 120 130 140 150 160 170 180 190 200 210
Расхождение
Пояснение
Расхождение
Пояснение
Руководитель организации или иное уполномоченное лицо      
  (подпись)   (ф.и.о.)
Индивидуальный предприниматель или иное уполномоченное лицо      
  (подпись)   (ф.и.о.)
Реквизиты свидетельства о государственной
регистрации индивидуального предпринимателя
     

Раздел 11 "Сведения из журнала учета полученных счетов-фактур" налоговой декларации по налогу на добавленную стоимость

1. Сведения соответствуют первичным учетным документам

N п/п Код вида операции Номер счета-фактуры Дата счета-фактуры Номер исправления счета-фактуры Дата исправления счета-фактуры Номер корректировочного счета-фактуры Дата корректировочного счета-фактуры Номер исправления корректировочного счета-фактуры Дата исправления корректировочного счета-фактуры ИНН Продавца Сведения о посреднической деятельности, указываемые комиссионером (агентом) Код валюты по ОКВ Стоимость товаров (работ, услуг), имущественных прав по счету-фактуре - всего В том числе сумма налога по счету-фактуре Разница стоимости с учетом налога по корректировочному счету-фактуре Разница налога по корректировочному счету-фактуре
ИНН субкомиссионера (субагента) Код вида сделки Уменьшение Увеличение Уменьшение Увеличение
005 020 030 040 050 060 070 080 090 100 110 120 130 140 150 160 170 180 190 200

2. Сведения, поясняющие расхождения (ошибки, противоречия, несоответствия)

N п/п Тип информации Код вида операции Номер счета-фактуры Дата счета-фактуры Номер исправления счета-фактуры Дата исправления счета-фактуры Номер корректировочного счета-фактуры Дата корректировочного счета-фактуры Номер исправления корректировочного счета-фактуры Дата исправления корректировочного счета-фактуры ИНН Продавца Сведения о посреднической деятельности, указываемые комиссионером (агентом) Код валюты по ОКВ Стоимость товаров (работ, услуг), имущественных прав по счету-фактуре - всего В том числе сумма налога по счету-фактуре Разница стоимости с учетом налога по корректировочному счету-фактуре Разница налога по корректировочному счету-фактуре
ИНН субкомиссионера (субагента) Код вида сделки Уменьшение Увеличение Уменьшение Увеличение
А
(005)
Б 020 030 040 050 060 070 080 090 100 110 120 130 140 150 160 170 180 190 200
Расхождение
Пояснение
Расхождение
Пояснение
Руководитель организации или иное уполномоченное лицо      
  (подпись)   (ф.и.о.)
Индивидуальный предприниматель или иное уполномоченное лицо      
  (подпись)   (ф.и.о.)
Реквизиты свидетельства о государственной
регистрации индивидуального предпринимателя
     

Раздел 12 "Сведения из счетов-фактур, выставленных лицами, указанными в пункте 5 статьи 173 Налогового кодекса Российской Федерации" налоговой декларации по налогу на добавленную стоимость

1. Сведения соответствуют первичным учетным документам

Номер счета-фактуры
(Стр. 020)
Дата счета-фактуры (Стр. 030) ИНН Покупателя
(Стр. 040)
Код валюты по ОКВ
(Стр. 050)
Стоимость товаров (работ, услуг), имущественных прав без налога - всего
(Стр. 060)
Сумма налога, предъявляемая покупателю
(Стр. 070)
Стоимость товаров (работ, услуг), имущественных прав с налогом - всего
(Стр. 080)
020 030 040 050 060 070 080

2. Сведения, поясняющие расхождения (ошибки, противоречия, несоответствия)

Тип информации Номер счета-фактуры
(Стр. 020)
Дата счета-фактуры
(Стр. 030)
ИНН Покупателя
(Стр. 040)
Код валюты по ОКВ
(Стр. 050)
Стоимость товаров (работ, услуг), имущественных прав без налога - всего
(Стр. 060)
Стоимость товаров (работ, услуг), имущественных прав с налогом - всего
(Стр. 080)
А 020 030 040 050 060 080
Расхождение
Пояснение
Расхождение
Пояснение
Руководитель организации или иное уполномоченное лицо      
  (подпись)   (ф.и.о.)
Индивидуальный предприниматель или иное уполномоченное лицо      
  (подпись)   (ф.и.о.)
Реквизиты свидетельства о государственной
регистрации индивидуального предпринимателя