Приказ Минздрава РФ от 14.04.2016 N 233Н

"Об утверждении Административного регламента Федеральной службы по надзору в сфере здравоохранения по предоставлению государственной услуги по лицензированию деятельности по обороту наркотических средств, психотропных веществ и их прекурсоров, культивированию наркосодержащих растений"
Редакция от 14.04.2016 — Документ утратил силу, см. «Приказ Минздрава РФ от 24.11.2020 N 1242Н»

Зарегистрировано в Минюсте России 28 июля 2016 г. N 43017


МИНИСТЕРСТВО ЗДРАВООХРАНЕНИЯ РОССИЙСКОЙ ФЕДЕРАЦИИ

ПРИКАЗ
от 14 апреля 2016 г. N 233н

ОБ УТВЕРЖДЕНИИ АДМИНИСТРАТИВНОГО РЕГЛАМЕНТА ФЕДЕРАЛЬНОЙ СЛУЖБЫ ПО НАДЗОРУ В СФЕРЕ ЗДРАВООХРАНЕНИЯ ПО ПРЕДОСТАВЛЕНИЮ ГОСУДАРСТВЕННОЙ УСЛУГИ ПО ЛИЦЕНЗИРОВАНИЮ ДЕЯТЕЛЬНОСТИ ПО ОБОРОТУ НАРКОТИЧЕСКИХ СРЕДСТВ, ПСИХОТРОПНЫХ ВЕЩЕСТВ И ИХ ПРЕКУРСОРОВ, КУЛЬТИВИРОВАНИЮ НАРКОСОДЕРЖАЩИХ РАСТЕНИЙ

В соответствии с Федеральным законом от 27 июля 2010 г. N 210-ФЗ "Об организации предоставления государственных и муниципальных услуг" (Собрание законодательства Российской Федерации, 2010, N 31, ст. 4179; 2011, N 15, ст. 2038; N 27, ст. 2873, ст. 3880; N 29, ст. 4291; N 30, ст. 4587; N 49, ст. 7061; 2012, N 31, ст. 4322; 2013, N 14, ст. 1651; N 27, ст. 3477, ст. 3480; N 30, ст. 4084; N 51, ст. 6679; N 52, ст. 6961, ст. 7009), постановлениями Правительства Российской Федерации от 16 мая 2011 г. N 373 "О разработке и утверждении административных регламентов исполнения государственных функций и административных регламентов предоставления государственных услуг" (Собрание законодательства Российской Федерации, 2011, N 22, ст. 3169; N 35, ст. 5092; 2012, N 28, ст. 3908; N 36, ст. 4903; N 50, ст. 7070; N 52, ст. 7507; 2014, N 5, ст. 506) и от 22 декабря 2011 г. N 1085 "О лицензировании деятельности по обороту наркотических средств, психотропных веществ и их прекурсоров, культивированию наркосодержащих растений" (Собрание законодательства Российской Федерации, 2012, N 1, ст. 130, N 22, ст. 2879, N 37, ст. 5002) приказываю:

1. Утвердить прилагаемый Административный регламент Федеральной службы по надзору в сфере здравоохранения по предоставлению государственной услуги по лицензированию деятельности по обороту наркотических средств, психотропных веществ и их прекурсоров, культивированию наркосодержащих растений.

2. Признать утратившими силу:

приказ Министерства здравоохранения и социального развития Российской Федерации от 31 декабря 2006 г. N 895 "Об утверждении Административного регламента Федеральной службы по надзору в сфере здравоохранения и социального развития по исполнению государственной функции по лицензированию деятельности, связанной с оборотом наркотических средств и психотропных веществ" (зарегистрирован Министерством юстиции Российской Федерации 6 марта 2007 г., регистрационный N 9047);

приказ Министерства здравоохранения и социального развития Российской Федерации от 17 июля 2008 г. N 337н "О внесении изменений в Административный регламент Федеральной службы по надзору в сфере здравоохранения и социального развития по исполнению государственной функции по лицензированию деятельности, связанной с оборотом наркотических средств и психотропных веществ, утвержденный приказом Министерства здравоохранения и социального развития Российской Федерации от 31 декабря 2006 г. N 895" (зарегистрирован Министерством юстиции Российской Федерации 31 июля 2008 г., регистрационный N 12045).

Министр
В.И. СКВОРЦОВА

УТВЕРЖДЕН
приказом Министерства здравоохранения
Российской Федерации
от 14 апреля 2016 г. N 233н

АДМИНИСТРАТИВНЫЙ РЕГЛАМЕНТ
ФЕДЕРАЛЬНОЙ СЛУЖБЫ ПО НАДЗОРУ В СФЕРЕ ЗДРАВООХРАНЕНИЯ ПО ПРЕДОСТАВЛЕНИЮ ГОСУДАРСТВЕННОЙ УСЛУГИ ПО ЛИЦЕНЗИРОВАНИЮ ДЕЯТЕЛЬНОСТИ ПО ОБОРОТУ НАРКОТИЧЕСКИХ СРЕДСТВ, ПСИХОТРОПНЫХ ВЕЩЕСТВ И ИХ ПРЕКУРСОРОВ, КУЛЬТИВИРОВАНИЮ НАРКОСОДЕРЖАЩИХ РАСТЕНИЙ

I. Общие положения

Предмет регулирования Административного регламента

1. Административный регламент Федеральной службы по надзору в сфере здравоохранения по предоставлению государственной услуги по лицензированию деятельности по обороту наркотических средств, психотропных веществ и их прекурсоров, культивированию наркосодержащих растений (далее соответственно - Административный регламент, государственная услуга) устанавливает сроки и последовательность административных процедур (действий) Федеральной службы по надзору в сфере здравоохранения, территориальных органов Росздравнадзора (далее - территориальные органы), порядок взаимодействия между структурными подразделениями Росздравнадзора, территориальными органами, их должностными лицами, а также взаимодействия Росздравнадзора (территориальных органов) с заявителями, иными органами государственной власти и органами местного самоуправления, организациями при предоставлении государственной услуги.

2. Лицензированию в рамках предоставления государственной услуги подлежит:

1) деятельность по обороту наркотических средств и психотропных веществ, внесенных в списки I, II и III перечня наркотических средств, психотропных веществ и их прекурсоров, подлежащих контролю в Российской Федерации, утвержденного постановлением Правительства Российской Федерации от 30 июня 1998 г. N 681 (Собрание законодательства Российской Федерации, 1998, N 27, ст. 3198; 2004, N 8, ст. 663; N 47, ст. 4666; 2006, N 29, ст. 3253; 2007, N 28, ст. 3439; 2009, N 26, ст. 3183; N 52, ст. 6572; 2010, N 3, ст. 314; N 17, ст. 2100; N 24, ст. 3035; N 28, ст. 3703; N 31, ст. 4271; N 45, ст. 5864; N 50, ст. 6696, ст. 6720; 2011, N 10, ст. 1390; N 12, ст. 1635; N 29, ст. 4466, ст. 4473; N 42, ст. 5921; N 51, ст. 7534; 2012, N 10, ст. 1232; N 11, ст. 1295; N 19, ст. 2400; N 22, ст. 2864; N 37, ст. 5002; N 41, ст. 5625; N 48, ст. 6686; N 49, ст. 6861; 2013, N 6, ст. 558; N 9, ст. 953; N 25, ст. 3159; N 29, ст. 3962; N 37, ст. 4706; N 46, ст. 5943; N 51, ст. 6869; 2014, N 14, ст. 1626; N 23, ст. 2987; N 27, ст. 3763; N 44, ст. 6068; N 51, ст. 7430; 2015, N 11, ст. 1593; N 16, ст. 2368; N 20, ст. 2914; N 28, ст. 4232; N 42, ст. 5805; 2016, N 15, ст. 2088) (далее - перечень);

2) деятельность по обороту прекурсоров наркотических средств и психотропных веществ, внесенных в список I и таблицу I списка IV перечня;

3) деятельность по культивированию наркосодержащих растений, включенных в перечень растений, содержащих наркотические средства или психотропные вещества либо их прекурсоры и подлежащих контролю в Российской Федерации, утвержденный постановлением Правительства Российской Федерации от 27 ноября 2010 г. N 934 (Собрание законодательства Российской Федерации, 2010, N 50, ст. 6696; 2012, N 41, ст. 5624), для использования в научных, учебных целях и в экспертной деятельности.

3. Деятельность по обороту наркотических средств, психотропных веществ и их прекурсоров, культивированию наркосодержащих растений включает работы и услуги, установленные Положением о лицензировании деятельности по обороту наркотических средств, психотропных веществ и их прекурсоров, культивированию наркосодержащих растений, утвержденным постановлением Правительства Российской Федерации от 22 декабря 2011 г. N 1085 "О лицензировании деятельности по обороту наркотических средств, психотропных веществ и их прекурсоров, культивированию наркосодержащих растений" (Собрание законодательства Российской Федерации, 2012, N 1, ст. 130; N 22, ст. 2879; N 37, ст. 5002; 2015, N 33, ст. 4837; N 33, ст. 4837).

Круг заявителей

4. Заявителями на предоставление государственной услуги (далее - заявители) являются:

1) юридические лица (организации оптовой торговли лекарственными средствами и аптечные организации, подведомственные федеральным органам исполнительной власти, государственным академиям наук), имеющие намерение осуществлять или осуществляющие деятельность по обороту наркотических средств и психотропных веществ, внесенных в списки I, II и III перечня;

2) юридические лица, имеющие намерение осуществлять или осуществляющие деятельность по обороту прекурсоров наркотических средств и психотропных веществ, внесенных в список I перечня;

3) юридические лица (государственные унитарные предприятия и государственные учреждения), имеющие намерение осуществлять или осуществляющие культивирование наркосодержащих растений для использования в научных, учебных целях и в экспертной деятельности;

4) юридические лица и индивидуальные предприниматели, имеющие намерение осуществлять или осуществляющие деятельность по обороту прекурсоров наркотических средств и психотропных веществ, внесенных в таблицу I списка IV перечня;

5) физические и юридические лица, обратившиеся за предоставлением выписки о конкретном лицензиате из реестра лицензий на осуществление деятельности по обороту наркотических средств и психотропных веществ и их прекурсоров, культивированию наркосодержащих растений и иной информации по предоставлению государственной услуги.

Требование к порядку информирования о предоставлении государственной услуги

5. Информирование о порядке предоставления государственной услуги осуществляется Росздравнадзором и территориальными органами:

1) посредством размещения информации, в том числе о месте нахождения Росздравнадзора, территориальных органов, о графике приема заявителей и номерах телефонов для справок (консультаций):

на официальном сайте Росздравнадзора (www.roszdravnadzor.ru) и территориальных органов в информационно-телекоммуникационной сети "Интернет" (далее соответственно - официальный сайт, сеть "Интернет");

посредством размещения информации на Едином портале государственных и муниципальных услуг (функций): www.gosuslugi.ru (далее - Единый портал);

на информационных стендах в помещении приемной по работе с обращениями граждан Росздравнадзора и территориальных органов;

2) по номерам телефонов для справок;

3) в средствах массовой информации.

6. Предоставление государственной услуги и информирование о порядке ее предоставления производится:

1) Росздравнадзором по адресу: 109074, Москва, Славянская площадь, д. 4, строение 1.

Время работы: понедельник - четверг с 9:00 часов до 18:00 часов (пятница с 9:00 часов до 16:45).

Обеденный перерыв с 13:00 часов до 13:45.

Выходные дни: суббота, воскресенье.

Телефоны для справок: +7(499) 578-01-44, +7(499) 578-06-59; +7(499) 578-06-53; +7(499) 578-06-50.

Общая справочная служба: +7(495) 698-45-38, +7(499) 578-02-30.

Адрес электронной почты: info@roszdravnadzor.ru;

2) территориальными органами - по адресам и телефонам для справок согласно приложению N 1 к Административному регламенту.

7. В предоставлении государственной услуги принимают участие следующие федеральные органы исполнительной власти:

1) Федеральная налоговая служба (ФНС России):

127381, Москва, Неглинная ул., д. 23;

телефон для справок: +7 (495) 913-00-09;

адрес официального сайта в сети "Интернет" ФНС России: www.nalog.ru;

2) Федеральная служба государственной регистрации, кадастра и картографии (Росреестр):

109028, Москва, Воронцово Поле ул., д. 4а;

119415, Москва, Вернадского пр., д. 37, корп. 2;

117997, Москва, Кржижановского ул., д. 14, корп. 2;

129085, Москва, Мира пр., д. 101;

телефоны для справок: +7 (800) 100-34-34, +7 (495) 917-57-98, +7 (495) 917-48-52;

адрес официального сайта Росреестра в сети "Интернет": www.rosreestr.ru;

3) Федеральное казначейство (Казначейство России):

109097, Москва, Ильинка ул., д. 7;

телефоны для справок: +7 (495) 984-12-97, +7 (495) 984-13-36;

адрес официального сайта в сети "Интернет": www.roskazna.ru;

4) Министерство внутренних дел Российской Федерации (МВД России):

119049, г. Москва, ул. Житная, 16;

адрес официального сайта в сети "Интернет": www.mvd.ru;

телефоны для справок: Автоинформатор (495) 667-07-33.

8. Заявление с приложением документов в электронной форме может быть направлено заявителем через официальный сайт Росздравнадзора или Единый портал.

Формы заявления и документов, оформляемых непосредственно заявителями и представляемых в Росздравнадзор (территориальный орган) для получения государственной услуги в электронном виде, должны быть доступны для копирования и заполнения в электронном виде на официальном сайте Росздравнадзора, на официальных сайтах территориальных органов, Едином портале.

9. Использование электронной подписи при подаче в Росздравнадзор (территориальные органы) заявления и прилагаемых к нему электронных документов осуществляется с момента создания соответствующей информационной и телекоммуникационной структуры.

10. На информационных стендах Росздравнадзора (территориальных органов), на официальном сайте Росздравнадзора и официальных сайтах территориальных органов размещаются следующие информационные материалы:

1) информация о порядке предоставления государственной услуги, в том числе информация о месте приема заявителей и установленных для приема заявителей днях и часах;

2) перечень нормативных правовых актов, регламентирующих предоставление государственной услуги;

3) формы заявлений, необходимых для предоставления государственной услуги.

11. Сведения о ходе (этапе) принятия Росздравнадзором (территориальными органами) решения о предоставлении (отказе в предоставлении) лицензии, переоформлении (отказе в переоформлении) лицензии, проведения проверки соответствия соискателя лицензии (лицензиата) лицензионным требованиям при осуществлении деятельности по обороту наркотических средств, психотропных веществ и их прекурсоров, культивированию наркосодержащих растений размещаются на официальном сайте Росздравнадзора, на официальных сайтах территориальных органов и, в том числе, на Едином портале в порядке, установленном постановлением Правительства Российской Федерации от 24 октября 2011 г. N 861 "О федеральных государственных информационных системах, обеспечивающих предоставление в электронной форме государственных и муниципальных услуг (осуществление функций)" (Собрание законодательства Российской Федерации, 2011, N 44, ст. 6274, N 49, ст. 7284; 2013, N 45, ст. 5807; 2014, N 50, ст. 7113; 2015, N 1, ст. 283; N 8, ст. 1175).

II. Стандарт предоставления государственной услуги

Наименование государственной услуги

12. Лицензирование деятельности по обороту наркотических средств, психотропных веществ и их прекурсоров, культивированию наркосодержащих растений.

Наименование федерального органа исполнительной власти, предоставляющего государственную услугу

13. Государственная услуга предоставляется Росздравнадзором и территориальными органами, перечень которых приведен в Приложении N 1 к Административному регламенту.

14. Росздравнадзор осуществляет лицензирование деятельности по обороту наркотических средств, психотропных веществ и их прекурсоров, культивированию наркосодержащих растений в части:

1) деятельности по обороту наркотических средств и психотропных веществ, внесенных в списки I, II и III перечня, осуществляемой организациями оптовой торговли лекарственными средствами;

2) деятельности по обороту прекурсоров наркотических средств и психотропных веществ, внесенных в список I перечня;

3) деятельности по обороту прекурсоров наркотических средств и психотропных веществ, внесенных в таблицу I списка IV перечня, осуществляемой организациями - производителями лекарственных средств;

4) культивирования наркосодержащих растений.

15. Территориальные органы осуществляют лицензирование деятельности по обороту наркотических средств, психотропных веществ и их прекурсоров, культивированию наркосодержащих растений в части:

1) деятельности по обороту наркотических средств и психотропных веществ, внесенных в списки I, II и III перечня, осуществляемой аптечными организациями, подведомственными федеральным органам исполнительной власти, государственным академиям наук;

2) деятельности по обороту прекурсоров наркотических средств и психотропных веществ, внесенных в таблицу I списка IV перечня (за исключением деятельности, осуществляемой организациями - производителями лекарственных средств).

Федеральные органы исполнительной власти, обращение в которые необходимо для предоставления государственной услуги

16. Для предоставления государственной услуги необходимы документы (сведения), находящиеся в распоряжении следующих федеральных органов исполнительной власти:

1) Федеральная налоговая служба (ФНС России);

2) Федеральная служба государственной регистрации, кадастра и картографии (Росреестр);

3) Федеральное казначейство (Казначейство России);

4) Министерство внутренних дел Российской Федерации (МВД России).

17. Росздравнадзор и территориальные органы не вправе требовать от заявителя осуществления действий, в том числе согласований, необходимых для получения государственной услуги и связанных с обращением в федеральные органы исполнительной власти, указанные в пункте 16 Административного регламента.

Описание результата предоставления государственной услуги

18. Результатом предоставления государственной услуги является:

1) предоставление (отказ в предоставлении) лицензии;

2) переоформление (отказ в переоформлении) лицензии;

3) выдача (отказ в выдаче) дубликата, копии лицензии;

4) предоставление сведений из реестра лицензий;

5) прекращение действия лицензии по заявлению лицензиата.

Срок предоставления государственной услуги

19. Срок предоставления государственной услуги:

1) принятие решения о предоставлении (об отказе в предоставлении) лицензии - 45 рабочих дней со дня поступления в Росздравнадзор (территориальные органы) надлежащим образом оформленного заявления о предоставлении лицензии и других документов (сведений), предусмотренных пунктом 21 Административного регламента;

2) принятие решения о переоформлении (об отказе в переоформлении) лицензии (в случаях реорганизации юридического лица в форме преобразования, изменения его наименования, адреса места нахождения, а также в случаях изменения места жительства, имени, фамилии и отчества (при наличии) индивидуального предпринимателя, реквизитов документа, удостоверяющего его личность, прекращения деятельности по одному или нескольким адресам) - 10 рабочих дней со дня поступления в Росздравнадзор (территориальные органы) надлежащим образом оформленного заявления о переоформлении лицензии и других документов (сведений), предусмотренных пунктами 22 и 25 Административного регламента;

3) принятие решения о переоформлении (об отказе в переоформлении) лицензии (в случаях изменения адресов мест осуществления юридическим лицом или индивидуальным предпринимателем лицензируемого вида деятельности, перечня выполняемых работ, оказываемых услуг, составляющих лицензируемый вид деятельности) - 30 рабочих дней со дня поступления в Росздравнадзор (территориальные органы) надлежащим образом оформленного заявления о переоформлении лицензии и других документов (сведений), предусмотренных пунктами 23 и 24 Административного регламента;

4) выдача (направление) лицензии - 3 рабочих дня после дня подписания и регистрации лицензии в едином реестре лицензий;

5) выдача дубликата, копии лицензии - 3 рабочих дня с даты поступления в Росздравнадзор (территориальные органы) документов (сведений), предусмотренных пунктом 28 Административного регламента;

6) предоставление сведений из единого реестра лицензий - 5 рабочих дней с даты поступления в Росздравнадзор (территориальные органы) заявления, предусмотренного пунктом 28 Административного регламента о предоставлении таких сведений.

Перечень нормативных правовых актов, регулирующих отношения, возникающие в связи с предоставлением государственной услуги

20. Предоставление государственной услуги осуществляется в соответствии с:

1) Налоговым кодексом Российской Федерации (часть вторая) (Собрание законодательства Российской Федерации, 2000, N 32, ст. 3340, 3341; 2001, N 1, ст. 18; N 23, ст. 2289; N 33, ст. 3413, 3421, 3429; N 49, ст. 4554, 4564; N 53, ст. 5015, 5023; 2002, N 1, ст. 4; N 22, ст. 2026; N 30, ст. 3021, 3027, 3033; N 52, ст. 5132, 5138; 2003, N 1, ст. 2, 5, 6, 8, 11; N 19, ст. 1749; N 21, ст. 1958; N 22, ст. 2066; N 23, ст. 2174; N 24, ст. 2432; N 26, ст. 2567; N 27, ст. 2700; N 28, ст. 2874, 2879, ст. 2886; N 46, ст. 4435, 4443, 4444; N 50, ст. 4849; N 52, ст. 5030, ст. 5038; 2004, N 15, ст. 1342; N 27, ст. 2711, 2713, 2715; N 30, ст. 3083, 3084, 3088; N 31, ст. 3219, 3220, 3222, 3231; N 34, ст. 3517, 3518, 3520, 3522, 3523, 3524, 3525, 3527; N 35, ст. 3607; N 41, ст. 3994; N 45, ст. 4377; N 49, ст. 4840; 2005, N 1, ст. 9, 29, 30, 31, 34, 38; N 21, ст. 1918; N 23, ст. 2201; N 24, ст. 2312; N 25, ст. 2427, 2428, 2429; N 27, ст. 2707, 2710, 2713, 2717; N 30, ст. 3101, 3104, 3112, 3117, 3118, 3128, 3129, 3130; N 43, ст. 4350; N 50, ст. 5246, 5249; N 52, ст. 5581; 2006, N 1, ст. 12, 16; N 3, ст. 280; N 10, ст. 1065; N 12, ст. 1233; N 23, ст. 2380, 2382; N 27, ст. 2881; N 30, ст. 3295; N 31, ст. 3433, 3436, 3443, 3450, 3452; N 43, ст. 4412; N 45, ст. 4627, 4628, 4629, 4630, 4738; N 47, ст. 4819; N 50, ст. 5279, 5286; N 52, ст. 5498; 2007, N 1, ст. 7, 20, 31, 39; N 13, ст. 1465; N 21, ст. 2461, 2462, 2463; N 22, ст. 2563, 2564; N 23, ст. 2691; N 31, ст. 3991, 3995, 4013; N 45, ст. 5416, 5417, 5432; N 46, ст. 5553, 5554, 5557; N 49, ст. 6045, 6046, 6071; N 50, ст. 6237, 6245, 6246; 2008, N 18, ст. 1942, N 26, ст. 3022; N 27, ст. 3126; N 30, ст. 3577, 3591, 3598, 3611, 3614, 3616; N 42, ст. 4697; N 48, ст. 5500, 5503, 5504, 5519; N 49, ст. 5723, 5749; N 52, ст. 6218, 6219, 6227, 6236, 6237; 2009, N 1, ст. 13, 19, 22, 31; N 11, ст. 1265; N 18, ст. 2147; N 23, ст. 2772, 2775; N 26, ст. 3123; N 27, ст. 3383; N 29, ст. 3582, 3598, 3602, 3638, 3641, 3642, N 30, ст. 3735, 3739; N 39, ст. 4534; N 44, ст. 5171; N 45, ст. 5271; N 48, ст. 5711, 5725, 5726, 5731, 5732, 5733, 5734, 5737; N 51, ст. 6153, 6155; N 52, ст. 6444, 6450, 6455; 2010, N 1, ст. 128; N 15, ст. 1737, 1746; N 18, ст. 2145; N 21, ст. 2524; N 31, ст. 4198; N 32, ст. 4298; N 40, ст. 4969; N 45, ст. 5750, 5756; N 46, ст. 5918; N 47, ст. 6034; N 48, ст. 6247, 6248, 6249, 6250, 6251; N 49, ст. 6409; 2011, N 1, ст. 7, 9, 21, 37, N 11, ст. 1492, 1494, N 17, ст. 2311, 2318; N 23, ст. 3265; N 24, ст. 3357; N 26, ст. 3652; N 30, ст. 4566, 4575, 4583, 4587, 4593, 4596, 4606; N 48, ст. 6729, 6731; N 49, ст. 7016, 7017, 7037, 7043, 7061, 7063; N 50, ст. 7347, 7359; 2012, N 10, ст. 1164; N 14, ст. 1545; N 18, ст. 2128; N 19, ст. 2281; N 24, ст. 3066; N 25, ст. 3268; N 26, ст. 3447; N 27, ст. 3587, 3588; N 29, ст. 3980; N 31, ст. 4319, 4322, 4334; N 41, ст. 5526, 5527; N 49, ст. 6747, 6748, 6749, 6750, 6751; N 50, ст. 6958; N 53, ст. 7596, 7603, 7604, 7607, 7619; 2013, N 1, ст. 77; N 14, ст. 1647; N 19, ст. 2321; N 23, ст. 2866, 2888, 2889; N 27, ст. 3444; N 30, ст. 4031, 4046, 4048, 4049, 4081, 4084; 2014, N 8, ст. 737; N 14, ст. 1544; N 16, ст. 1835, 1838; N 19, ст. 2313, 2314, 2321; N 23, ст. 2930, 2936, 2938; N 26, ст. 3372, 3373, 3393, 3404; N 30, ст. 4420, 4222, 4239, 4240, 4245; N 40, ст. 5315, ст. 5316; N 43, ст. 5796, 5799; N 45, ст. 6157, 6159; N 48, ст. 6647, 6648, 6649, 6650, 6657, 6660, 6661, 6662, 6663; 2015, N 1, ст. 5, ст. 13, ст. 15, ст. 16, ст. 17, ст. 18, ст. 30, ст. 31, ст. 32, ст. 33; N 10, ст. 1393, 1402; N 14, ст. 2023, ст. 2024, ст. 2025; N 18, ст. 2613, ст. 2615, ст. 2616; N 24, ст. 3373, 3377; N 27, ст. 3948, 3968, 3969; N 29, ст. 4340, ст. 4358; N 41, ст. 5632; N 48, ст. 6683, ст. 6684, ст. 6685, ст. 6686, ст. 6687, ст. 6688, ст. 6689, ст. 6691, ст. 6692, ст. 6693, ст. 6694; 2016, N 1, ст. 6, ст. 16, ст. 17, ст. 18; N 6, ст. 763; N 7, ст. 907, ст. 920; N 9, ст. 1169; N 11, ст. 1480, ст. 1489; N 14, ст. 1902; N 15, ст. 2061, ст. 2064; N 17, ст. 2479) (далее - Налоговый кодекс Российской Федерации);

2) Федеральным законом от 8 января 1998 г. N 3-ФЗ "О наркотических средствах и психотропных веществах" (Собрание законодательства Российской Федерации, 1998, N 2, ст. 219; 2002, N 30, ст. 3033; 2003, N 2, ст. 167; N 27, ст. 2700; 2004, N 49, ст. 4845; 2005, N 19, ст. 1752; 2006, N 43, ст. 4412; N 44, ст. 4535; 2007, N 30, ст. 3748; N 31, ст. 4011; 2008, N 30, ст. 3592; N 48, ст. 5515; N 52, ст. 6233; 2009, N 29, ст. 3588, 3614; 2010, N 21, ст. 2525; N 31, ст. 4192; 2011, N 1, ст. 16, ст. 29; N 15, ст. 2039; N 25, ст. 3532; N 49, ст. 7019, ст. 7061; 2012, N 10, ст. 1166; N 53, ст. 7630; 2013, N 23, ст. 2878; N 30, ст. 4057; N 48, ст. 6161, 6165; 2014, N 23, ст. 2930; 2015, N 1, ст. 54; N 6, ст. 885; 2015, N 29, ст. 4388; 2016, N 1, ст. 28; N 15, ст. 2052) (далее - Федеральный закон N 3-ФЗ);

3) Федеральным законом от 26 декабря 2008 г. N 294-ФЗ "О защите прав юридических лиц и индивидуальных предпринимателей при осуществлении государственного контроля (надзора) и муниципального контроля" (Собрание законодательства Российской Федерации, 2008, N 52, ст. 6249; 2009, N 18, ст. 2140; N 29, ст. 3601; N 48, ст. 5711; N 52, ст. 6441; 2010, N 17, ст. 1988; N 18, ст. 2142; N 31, ст. 4160, 4193, 4196; N 32, ст. 4298; 2011, N 1, ст. 20; N 17, ст. 2310; N 23, ст. 3263; N 27, ст. 3880; N 30, ст. 4590; N 48, ст. 6728; 2012, N 19, ст. 2281; N 26, ст. 3446; N 31, ст. 4320, 4322; N 47, ст. 6402; 2013, N 9, ст. 874; N 27, ст. 3477; N 30, ст. 4041, 4243; N 44, ст. 5633; N 48, ст. 6165; N 49, ст. 6338; N 52, ст. 6961, 6979, 6981; 2014, N 11, ст. 1092, 1098; N 26, ст. 3366; N 30, ст. 4220, 4235, 4243, 4256; N 42, ст. 5615; N 48, ст. 6659; 2015, N 1, ст. 53, 64; 72; 85; N 14, ст. 2022; N 18, ст. 2614; N 27, ст. 3950; N 29, ст. 4339; 4362; 4372; 4389; N 48, ст. 6707; 2016, N 11, ст. 1495; N 18, ст. 2503) (далее - Федеральный закон N 294-ФЗ);

4) Федеральным законом от 9 февраля 2009 г. N 8-ФЗ "Об обеспечении доступа к информации о деятельности государственных органов и органов местного самоуправления" (Собрание законодательства Российской Федерации, 2009, N 7, ст. 776; 2011, N 29, ст. 4291; 2013, N 23, ст. 2870; N 51, ст. 6686; N 52, ст. 6961; 2014, N 45, ст. 6141; N 49, ст. 6928; 2015, N 48, ст. 6723; 2016, N 11, ст. 1493);

5) Федеральным законом от 12 апреля 2010 г. N 61-ФЗ "Об обращении лекарственных средств" (Собрание законодательства Российской Федерации, 2010, N 16, ст. 1815; N 31, ст. 4161; N 42, ст. 5293; N 49, ст. 6409; 2011, N 50, ст. 7351; 2012, N 26, ст. 3446; N 53, ст. 7587; 2013, N 27, ст. 3477; N 48, ст. 6165; 2014, N 11, ст. 1098; N 43, ст. 5797; N 52, ст. 7540; 2015, N 10, ст. 1404; N 27, ст. 3951; N 29, ст. 4359, 4367; 4388; N 51, ст. 7245; 2016, N 1, ст. 9);

6) Федеральным законом от 27 июля 2010 г. N 210-ФЗ "Об организации предоставления государственных и муниципальных услуг" (Собрание законодательства Российской Федерации, 2010, N 31, ст. 4179; 2011, N 15, ст. 2038; N 27, ст. 2873, ст. 3880; N 29, ст. 4291; N 30, ст. 4587; N 49, ст. 7061; 2012, N 31, ст. 4322; 2013, N 14, ст. 1651; N 27, ст. 3477, 3480; N 30, ст. 4084; N 51, ст. 6679; N 52, ст. 6961, ст. 7009; 2014, N 26, ст. 3366; N 30, ст. 4264; 2015, N 1, ст. 67, 72; N 10, ст. 1393; N 29, ст. 4342; 2014, N 26, ст. 3366; N 30, ст. 4264; N 49, ст. 6928; 2015, N 1, ст. 67, 72; N 10, ст. 1393; N 29, ст. 4342, 4376; 2016, N 7, ст. 916);

7) Федеральным законом от 6 апреля 2011 г. N 63-ФЗ "Об электронной подписи" (Собрание законодательства Российской Федерации, 2011, N 15, ст. 2036; N 27, ст. 3880; N 29, ст. 3988; 2013, N 14, ст. 1668; N 27, ст. 3463, 3477; 2014, N 26, ст. 3390);

8) Федеральным законом от 4 мая 2011 г. N 99-ФЗ "О лицензировании отдельных видов деятельности" (Собрание законодательства Российской Федерации, 2011, N 19, ст. 2716; N 30, ст. 4590; N 43, ст. 5971; N 48, ст. 6728; 2012, N 26, ст. 3446; N 31, ст. 4322; 2013, N 9, ст. 874; N 27, ст. 3477; 2014, N 30, ст. 4256; N 42, ст. 5615; 2015, N 1, ст. 11, 72; N 29, ст. 4342; ст. 4389; N 44, ст. 6047; 2016, N 1, ст. 51) (далее - Федеральный закон N 99-ФЗ);

9) постановлением Правительства Российской Федерации от 30 июня 1998 г. N 681 "Об утверждении перечня наркотических средств, психотропных веществ и их прекурсоров, подлежащих контролю в Российской Федерации" (Собрание законодательства Российской Федерации, 1998, N 27, ст. 3198; 2004, N 8, ст. 663; N 47, ст. 4666; 2006, N 29, ст. 3253; 2007, N 28, ст. 3439; 2009, N 26, ст. 3183; N 52, ст. 6572; 2010, N 3, ст. 314; N 17, ст. 2100; N 24, ст. 3035; N 28, ст. 3703; N 31, ст. 4271; N 45, ст. 5864; N 50, ст. 6696, ст. 6720; 2011, N 10, ст. 1390; N 12, ст. 1635; N 29, ст. 4466, ст. 4473; N 42, ст. 5921; N 51, ст. 7534; 2012, N 10, ст. 1232; N 11, ст. 1295; N 19, ст. 2400; N 22, ст. 2864; N 37, ст. 5002; N 41, ст. 5625; N 48, ст. 6686; N 49, ст. 6861; 2013, N 6, ст. 558; N 9, ст. 953; N 25, ст. 3159; N 29, ст. 3962; N 37, ст. 4706; N 46, ст. 5943; N 51, ст. 6869; 2014, N 14, ст. 1626; N 23, ст. 2987; N 27, ст. 3763; N 44, ст. 6068; N 51, ст. 7430; 2015, N 11, ст. 1593; N 16, ст. 2368; N 20, ст. 2914; N 28, ст. 4232; N 42, ст. 5805; 2016, N 15, ст. 2088);

10) постановлением Правительства Российской Федерации от 6 августа 1998 г. N 892 "Об утверждении Правил допуска лиц к работе с наркотическими средствами и психотропными веществами, а также к деятельности, связанной с оборотом прекурсоров наркотических средств и психотропных веществ" (Собрание законодательства Российской Федерации, 1998, N 33, ст. 4009; 2004, N 8, ст. 663; N 47, ст. 4666; 2009, N 52, ст. 6590; 2010, N 45, ст. 5863; 2011, N 51, ст. 7534; 2015, N 1, ст. 262) (далее - постановление Правительства Российской Федерации от 6 августа 1998 г. N 892);

11) постановлением Правительства Российской Федерации от 18 июня 1999 г. N 647 "О порядке дальнейшего использования или уничтожения наркотических средств, психотропных веществ и их прекурсоров, растений, содержащих наркотические средства или психотропные вещества либо их прекурсоры, или их частей, содержащих наркотические средства или психотропные вещества либо их прекурсоры, а также инструментов и оборудования, которые были конфискованы или изъяты из незаконного оборота либо дальнейшее использование которых признано нецелесообразным" (Собрание законодательства Российской Федерации, 1999, N 27, ст. 3360; 2002, N 30, ст. 3057; 2004, N 8, ст. 663; N 47, ст. 4666; 2009, N 12, ст. 1429; 2011, N 46, ст. 6519; N 51, ст. 7526; 2012, N 37, ст. 5002);

12) постановлением Правительства Российской Федерации от 22 марта 2001 г. N 221 "Об утверждении перечня инструментов и оборудования, находящихся под специальным контролем и используемых для производства и изготовления наркотических средств, психотропных веществ, и правил разработки, производства, изготовления, хранения, перевозки, пересылки, отпуска, реализации, распределения, приобретения, использования, ввоза в Российскую Федерацию, вывоза из Российской Федерации, уничтожения инструментов и оборудования, находящихся под специальным контролем и используемых для производства и изготовления наркотических средств, психотропных веществ" (Собрание законодательства Российской Федерации, 2001, N 13, ст. 1272; 2004, N 8, ст. 663, N 47, ст. 4666; 2005, N 7, ст. 560; 2008, N 50, ст. 5946; 2012, N 37, ст. 5002; N 41, ст. 5625);

13) постановлением Правительства Российской Федерации от 3 сентября 2004 г. N 453 "Об утверждении Положения об использовании наркотических средств и психотропных веществ в ветеринарии" (Собрание законодательства Российской Федерации, 2004, N 37, ст. 3733; 2012, N 37, ст. 5002; 2015, N 33, ст. 4837);

14) постановлением Правительства Российской Федерации от 4 ноября 2006 г. N 644 "О порядке представления сведений о деятельности, связанной с оборотом наркотических средств и психотропных веществ, и регистрации операций, связанных с оборотом наркотических средств и психотропных веществ" (Собрание законодательства Российской Федерации, 2006, N 46, ст. 4795; 2008, N 50, ст. 5946; 2010, N 25, ст. 3178; 2012, N 37, ст. 5002; 2013, N 6, ст. 558; N 51, ст. 6869; 2015, N 33, ст. 4837);

15) постановлением Правительства Российской Федерации от 12 июня 2008 г. N 449 "О порядке перевозки наркотических средств, психотропных веществ и их прекурсоров на территории Российской Федерации, а также оформления необходимых для этого документов" (Собрание законодательства Российской Федерации, 2008, N 25, ст. 2982; 2011, N 51, ст. 7534; 2012, N 1, ст. 130; 2013, N 8, ст. 831; 2015, N 33, ст. 4837);

16) постановлением Правительства Российской Федерации от 24 февраля 2009 г. N 147 "Об организации переработки наркотических средств, психотропных веществ и их прекурсоров" (Собрание законодательства Российской Федерации, 2009, N 9, ст. 1115; 2011, N 51, ст. 7534; 2012, N 37, ст. 5002; 2013, N 9, ст. 965);

17) постановлением Правительства Российской Федерации от 24 ноября 2009 г. N 953 "Об обеспечении доступа к информации о деятельности Правительства Российской Федерации и федеральных органов исполнительной власти" (Собрание законодательства Российской Федерации, 2009, N 48, ст. 5832; 2012, N 17, ст. 2002; 2013; N 28, ст. 3838; N 30, ст. 4107; 2014, N 42, ст. 5735);

18) постановлением Правительства Российской Федерации от 31 декабря 2009 г. N 1148 "О порядке хранения наркотических средств, психотропных веществ и их прекурсоров" (Собрание законодательства Российской Федерации, 2010, N 4, ст. 394, N 25, ст. 3178; 2011, N 18, ст. 2649; N 42, ст. 5922; N 51, ст. 7534; 2012, N 1, ст. 130; N 27, ст. 3764; N 37, ст. 5002; 2013, N 8, ст. 831; 2014, N 15, ст. 1752; 2015, N 33, ст. 4837);

19) постановлением Правительства Российской Федерации от 9 июня 2010 г. N 419 "О представлении сведений о деятельности, связанной с оборотом прекурсоров наркотических средств и психотропных веществ, и регистрации операций, связанных с их оборотом" (Собрание законодательства Российской Федерации, 2010, N 25, ст. 3178; 2011, N 51, ст. 7534; 2012, N 1, ст. 130; N 41, ст. 5623; N 51, ст. 7235; 2015, N 33, ст. 4837);

20) постановлением Правительства Российской Федерации от 26 июля 2010 г. N 558 "О порядке распределения, отпуска и реализации наркотических средств и психотропных веществ, а также отпуска и реализации их прекурсоров" (Собрание законодательства Российской Федерации, 2010, N 31, ст. 4256; 2011, N 51, ст. 7534; 2012, N 37, ст. 5002; 2013, N 9, ст. 965; N 51, ст. 6869);

21) постановлением Правительства Российской Федерации от 18 августа 2010 г. N 640 "Об утверждении Правил производства, переработки, хранения, реализации, приобретения, использования, перевозки и уничтожения прекурсоров наркотических средств и психотропных веществ" (Собрание законодательства Российской Федерации, 2010, N 34, ст. 4492; 2011, N 51, ст. 7534; 2012, N 51, ст. 7235);

22) постановлением Правительства Российской Федерации от 6 октября 2011 г. N 826 "Об утверждении типовой формы лицензии" (Собрание законодательства Российской Федерации, 2011, N 42, ст. 5924) (далее - постановление Правительства Российской Федерации от 6 октября 2011 г. N 826);

23) постановлением Правительства Российской Федерации от 24 октября 2011 г. N 861 "О федеральных государственных информационных системах, обеспечивающих предоставление в электронной форме государственных и муниципальных услуг (осуществление функций)" (Собрание законодательства Российской Федерации, 2011, N 44, ст. 6274, N 49, Ст. 7284; 2013, N 45, ст. 5807; 2014, N 50, ст. 7113; 2015, N 1, ст. 283; N 8, ст. 1175);

24) постановлением Правительства Российской Федерации от 21 ноября 2011 г. N 957 "Об организации лицензирования отдельных видов деятельности" (Собрание законодательства Российской Федерации, 2011, N 48, ст. 6931; 2012, N 17, ст. 1965; N 36, ст. 4916; N 37, ст. 5002; N 39, ст. 5267; 2013, N 24, ст. 3014; N 44, ст. 5764; 2015, N 1, ст. 279; N 19, ст. 2820; N 41, ст. 5670);

25) постановлением Правительства Российской Федерации от 22 декабря 2011 г. N 1085 "О лицензировании деятельности по обороту наркотических средств, психотропных веществ и их прекурсоров, культивированию наркосодержащих растений" (Собрание законодательства Российской Федерации, 2012, N 1, ст. 130; N 22, ст. 2879; N 37, ст. 5002; 2015, N 33, ст. 4837);

26) постановлением Правительства Российской Федерации от 30 июня 2004 г. N 323 "Об утверждении Положения о Федеральной службе по надзору в сфере здравоохранения" (Собрание законодательства Российской Федерации, 2004, N 28, ст. 2900; N 33, ст. 3499; 2006, N 52, ст. 5587; 2007, N 12, ст. 1414; N 35, ст. 4310; 2008, N 46, ст. 5337; 2009, N 2, ст. 244; 2009, N 6, ст. 738; N 33, ст. 4081; 2010, N 26, ст. 3350; N 35, ст. 4574; N 45, ст. 5851; 2011, N 2, ст. 339; N 14, ст. 1935; 2012, N 1, ст. 171; N 20, ст. 2528; N 26, ст. 3531; 2013, N 20, ст. 2477; N 45, ст. 5822; 2014, N 37, ст. 4969; 2015, N 2, ст. 491; N 23, ст. 3333; 2016, N 2, ст. 325);

27) приказом Министерства здравоохранения Российской Федерации от 21 декабря 2012 г. N 1341н "Об утверждении Порядка ведения единого реестра лицензий, в том числе лицензий, выданных органами государственной власти субъектов Российской Федерации в соответствии с переданным полномочием по лицензированию отдельных видов деятельности" (зарегистрирован Министерством юстиции Российской Федерации 21 мая 2013 г., регистрационный N 28447) (далее - приказ Министерства здравоохранения Российской Федерации от 21 декабря 2012 г. N 1341н);

28) приказом Министерства здравоохранения Российской Федерации от 13 декабря 2012 г. N 1040н "Об утверждении Положения о территориальном органе Федеральной службы по надзору в сфере здравоохранения" (зарегистрирован Министерством юстиции Российской Федерации 15 февраля 2013 г., регистрационный N 27112);

29) приказом Федеральной службы по надзору в сфере здравоохранения и социального развития от 19 марта 2012 г. N 1197-Пр/12 "Об утверждении форм документов, используемых Федеральной службой по надзору в сфере здравоохранения и социального развития в процессе лицензирования деятельности по обороту наркотических средств, психотропных веществ и их прекурсоров, культивированию наркосодержащих растений" (зарегистрирован Министерством юстиции Российской Федерации 17 мая 2012 г., регистрационный N 24193) с изменениями, внесенными приказом Федеральной службы по надзору в сфере здравоохранения от 16 августа 2012 г. N 615-Пр/12 (зарегистрирован Министерством юстиции Российской Федерации 5 октября 2012 г., регистрационный N 25612) (далее - приказ Росздравнадзора от 19 марта 2012 г. N 1197-Пр/12).

Исчерпывающий перечень документов, необходимых в соответствии с нормативными правовыми актами для предоставления государственной услуги и услуг, которые являются необходимыми и обязательными для предоставления государственной услуги, подлежащих представлению заявителем, способы их получения заявителем, в том числе в электронной форме

21. Для получения лицензии соискатель лицензии направляет или представляет в лицензирующий орган:

1) заявление о предоставлении лицензии по форме, предусмотренной приложением N 1 к приказу Росздравнадзора от 19 марта 2012 г. N 1197-Пр/12 (с указанием конкретных наркотических средств и психотропных веществ, внесенных в списки I - III перечня, и прекурсоров, внесенных в список I и таблицу I списка IV перечня, при намерении выполнять работы (оказывать услуги), предусмотренные пунктами 2, 3, 11, 15, 16, 23, 27, 28, 39, 43, 44, 55, 63 приложения к Положению о лицензировании деятельности по обороту наркотических средств, психотропных веществ и их прекурсоров, культивированию наркосодержащих растений, утвержденному постановлением Правительства Российской Федерации от 22 декабря 2011 г. N 1085 (далее - заявление о предоставлении лицензии);

2) копии документов, которые подтверждают наличие у соискателя лицензии на праве собственности или на ином законном основании соответствующих установленным требованиям и необходимых для осуществления деятельности по обороту наркотических средств, психотропных веществ и их прекурсоров, культивированию наркосодержащих растений оборудования, помещений и земельных участков, права на которые не зарегистрированы в Едином государственном реестре прав на недвижимое имущество и сделок с ним (в случае если такие права зарегистрированы в указанном реестре - сведения об этих помещениях и земельных участках) (за исключением медицинских организаций и обособленных подразделений медицинских организаций);

3) сведения о наличии лицензии на осуществление медицинской деятельности (в случае, если лицензиатом является медицинская организация);

4) копию сертификата специалиста, подтверждающего соответствующую профессиональную подготовку руководителя юридического лица или руководителя соответствующего подразделения юридического лица при осуществлении оборота наркотических средств и психотропных веществ, внесенных в списки I - III перечня, прекурсоров, внесенных в список I перечня, и культивирования наркосодержащих растений;

5) копии справок, выданных государственными или муниципальными учреждениями здравоохранения в установленном законодательством Российской Федерации порядке, об отсутствии у работников, которые в соответствии со своими служебными обязанностями должны иметь доступ к наркотическим средствам, психотропным веществам, а также прекурсорам, внесенным в список I и таблицу I списка IV перечня, или культивируемым наркосодержащим растениям, заболеваний наркоманией, токсикоманией, хроническим алкоголизмом;

6) сведения о наличии заключений органа по контролю за оборотом наркотических средств и психотропных веществ, предусмотренных абзацами третьим и пятым пункта 3 статьи 10 и абзацем третьим пункта 7 статьи 30 Федерального закона "О наркотических средствах и психотропных веществах" (заключение органов по контролю за оборотом наркотических средств и психотропных веществ о соответствии объектов и помещений, в которых осуществляются деятельность, связанная с оборотом наркотических средств, психотропных веществ и внесенных в Список I прекурсоров, и (или) культивирование наркосодержащих растений, установленным требованиям к оснащению этих объектов и помещений инженерно-техническими средствами охраны, и заключения органов по контролю за оборотом наркотических средств и психотропных веществ об отсутствии у работников, которые в соответствии со своими служебными обязанностями должны иметь доступ к наркотическим средствам, психотропным веществам, внесенным в Список I прекурсорам или культивируемым наркосодержащим растениям, непогашенной или неснятой судимости за преступление средней тяжести, тяжкое, особо тяжкое преступление или преступление, связанное с незаконным оборотом наркотических средств, психотропных веществ, их прекурсоров либо с незаконным культивированием наркосодержащих растений, в том числе за преступление, совершенное за пределами Российской Федерации);

7) копии документов об образовании лиц, осуществляющих деятельность по обороту наркотических средств и психотропных веществ, внесенных в списки I - III перечня, прекурсоров, внесенных в список I перечня, а также о квалификации фармацевтических и медицинских работников;

8) опись прилагаемых документов.

22. Для переоформления лицензии в случаях реорганизации юридического лица в форме преобразования, изменения его наименования, адреса места нахождения, а также в случаях изменения места жительства, имени, фамилии и отчества (при наличии) индивидуального предпринимателя, реквизитов документа, удостоверяющего его личность, представляются следующие документы (сведения):

1) заявление о переоформлении лицензии по форме, предусмотренной приложением N 2 к приказу Росздравнадзора от 19 марта 2012 г. N 1197-Пр/12 (далее - заявление о переоформлении лицензии) с указанием реквизитов документа, подтверждающего уплату государственной пошлины за переоформление лицензии;

2) оригинал действующей лицензии на бумажном носителе или лицензию в форме электронного документа, подписанного электронной подписью;

3) опись прилагаемых документов.

23. Для переоформления лицензии в случае намерения лицензиата осуществлять деятельность по обороту наркотических средств, психотропных веществ и их прекурсоров, культивированию наркосодержащих растений по адресу места ее осуществления, не указанному в лицензии, представляются следующие документы (сведения):

1) заявление о переоформлении лицензии с указанием сведений, содержащих новый адрес осуществления деятельности по обороту наркотических средств, психотропных веществ и их прекурсоров, культивированию наркосодержащих растений, и реквизитов документа, подтверждающего уплату государственной пошлины за переоформление лицензии;

сведения о наличии лицензии на осуществление медицинской деятельности с указанием нового адреса осуществления деятельности по обороту наркотических средств, психотропных веществ и их прекурсоров, культивированию наркосодержащих растений (для медицинских организаций);

2) копии документов, которые подтверждают наличие у лицензиата на праве собственности или ином законном основании соответствующих установленным требованиям и необходимых для осуществления деятельности по обороту наркотических средств, психотропных веществ и их прекурсоров, культивированию наркосодержащих растений оборудования, помещений и земельных участков, права на которые не зарегистрированы в Едином государственном реестре прав на недвижимое имущество и сделок с ним (в случае, если такие права зарегистрированы в указанном реестре - сведения об этих помещениях и земельных участках) (за исключением медицинских организаций и обособленных подразделений медицинских организаций);

3) сведения о сертификате специалиста, подтверждающем соответствующую профессиональную подготовку руководителя подразделения юридического лица, расположенного по новому адресу, при осуществлении деятельности по обороту наркотических средств и психотропных веществ, внесенных в списки I - III перечня, прекурсоров, внесенных в список I перечня, и культивирования наркосодержащих растений;

4) сведения о наличии заключения, предусмотренного абзацем 3 пункта 3 статьи 10 Федерального закона "О наркотических средствах и психотропных веществах" (о соответствии объектов и помещений, в которых осуществляются деятельность, связанная с оборотом наркотических средств, психотропных веществ и внесенных в Список I прекурсоров, и (или) культивирование наркосодержащих растений, установленным требованиям к оснащению этих объектов и помещений инженерно-техническими средствами охраны);

5) оригинал действующей лицензии на бумажном носителе или лицензию в форме электронного документа, подписанного электронной подписью;

6) опись прилагаемых документов.

24. Для переоформления лицензии при намерении лицензиата выполнять работу (оказывать услугу) по культивированию наркосодержащих растений, ранее не указанную в лицензии, лицензиат в заявлении о переоформлении лицензии указывает эту работу (услугу), а также представляет:

1) сведения о новой работе (услуге) по культивированию наркосодержащих растений, которую лицензиат намерен выполнять (оказывать);

2) копии документов, которые подтверждают наличие у соискателя лицензии на праве собственности или на ином законном основании соответствующих установленным требованиям и необходимых для осуществления деятельности по обороту наркотических средств, психотропных веществ и их прекурсоров, культивированию наркосодержащих растений оборудования, помещений и земельных участков, права на которые не зарегистрированы в Едином государственном реестре прав на недвижимое имущество и сделок с ним (в случае если такие права зарегистрированы в указанном реестре - сведения об этих помещениях и земельных участках);

3) сведения о наличии заключения органа по контролю за оборотом наркотических средств и психотропных веществ, предусмотренного абзацем 3 пункта 3 статьи 10 Федерального закона "О наркотических средствах и психотропных веществах" (о соответствии объектов и помещений, в которых осуществляются деятельность, связанная с оборотом наркотических средств, психотропных веществ и внесенных в Список I прекурсоров, и (или) культивирование наркосодержащих растений, установленным требованиям к оснащению этих объектов и помещений инженерно-техническими средствами охраны);

4) оригинал действующей лицензии на бумажном носителе или лицензию в форме электронного документа, подписанного электронной подписью;

5) опись прилагаемых документов.

25. Для переоформления лицензии в случае прекращения деятельности по одному адресу или нескольким адресам мест ее осуществления, указанным в лицензии, необходимы следующие документы:

1) заявление о переоформлении лицензии с указанием реквизитов документа, подтверждающего уплату государственной пошлины за переоформление лицензии;

2) оригинал действующей лицензии на бумажном носителе или лицензия в форме электронного документа, подписанного электронной подписью;

3) опись прилагаемых документов.

26. Для прекращения действия лицензии предоставляется заявление о прекращении лицензируемого вида деятельности по форме, предусмотренной приложением N 7 к приказу Росздравнадзора от 19 марта 2012 г. N 1197-Пр/12 (далее - заявление о прекращении лицензируемого вида деятельности), в котором указывается дата, с которой фактически прекращена деятельность по обороту наркотических средств, психотропных веществ и их прекурсоров, культивированию наркосодержащих растений.

27. Для получения дубликата, копии лицензии представляются следующие документы:

1) заявление о предоставлении дубликата (копии) лицензии по форме, предусмотренной приложением N 16 к приказу Росздравнадзора от 19 марта 2012 г. N 1197-Пр/12 (далее - заявление о предоставлении дубликата лицензии, копии лицензии), с указанием реквизитов документа, подтверждающего уплату государственной пошлины за предоставление такого дубликата;

2) испорченный бланк лицензии (в случае порчи лицензии) (для предоставления дубликата лицензии).

28. Для получения сведений о конкретной лицензии из единого реестра лицензий предоставляется заявление о предоставлении таких сведений.

29. Заявления и документы (копии документов), необходимые для получения или переоформления лицензии (дубликата, копии лицензии, сведений из реестра лицензий), могут быть представлены соискателем лицензии (лицензиатом) на бумажном носителе и в форме электронного документа, подписанного электронной подписью, с использованием информационно-коммуникационных технологий, в том числе с использованием Единого портала.

30. При предоставлении государственной услуги Росздравнадзор (территориальные органы) не вправе требовать от заявителя:

1) представления документов и информации или осуществления действий, предоставление или осуществление которых не предусмотрено нормативными правовыми актами, регулирующими отношения, возникающие в связи с предоставлением государственной услуги;

2) представления документов и информации, которые в соответствии с нормативными правовыми актами Российской Федерации находятся в распоряжении иных государственных органов, участвующих в предоставлении государственной услуги, и которые могут быть получены путем межведомственного информационного взаимодействия.

Исчерпывающий перечень документов, необходимых в соответствии с нормативными правовыми актами для предоставления государственной услуги, которые находятся в распоряжении государственных органов, участвующих в предоставлении государственной услуги, и которые заявитель вправе представить

31. Для предоставления государственной услуги необходимы следующие документы (сведения), которые находятся в распоряжении:

1) ФНС России - сведения о соискателе лицензии (лицензиате), содержащиеся в Едином государственном реестре юридических лиц или в Едином государственном реестре индивидуальных предпринимателей;

2) Росреестра - сведения, подтверждающие наличие у соискателя лицензии (лицензиата) на праве собственности или ином законном основании необходимых для осуществления деятельности по обороту наркотических средств, психотропных веществ и их прекурсоров, культивированию наркосодержащих растений помещений и земельных участков, права на которые зарегистрированы в Едином государственном реестре прав на недвижимое имущество и сделок с ним;

3) МВД России - сведения о наличии заключений:

о соответствии объектов и помещений, в которых осуществляются деятельность, связанная с оборотом наркотических средств, психотропных веществ и внесенных в список I перечня прекурсоров, и (или) культивирование наркосодержащих растений, установленным требованиям к оснащению этих объектов и помещений инженерно-техническими средствами охраны;

об отсутствии у работников, которые в соответствии со своими служебными обязанностями должны иметь доступ к наркотическим средствам, психотропным веществам, внесенным в Список I прекурсорам или культивируемым наркосодержащим растениям, непогашенной или неснятой судимости за преступление средней тяжести, тяжкое, особо тяжкое преступление или преступление, связанное с незаконным оборотом наркотических средств, психотропных веществ, их прекурсоров либо с незаконным культивированием наркосодержащих растений, в том числе за преступление, совершенное за пределами Российской Федерации;

об отсутствии у работников, которые в силу своих служебных обязанностей получат доступ непосредственно к прекурсорам, непогашенной или неснятой судимости за преступление средней тяжести, тяжкое и особо тяжкое преступление или преступление, связанное с незаконным оборотом наркотических средств, психотропных веществ и их прекурсоров либо с незаконным культивированием наркосодержащих растений, в том числе совершенное за пределами Российской Федерации;

4) Казначейства России - сведения, подтверждающие уплату государственной пошлины за предоставление государственной услуги.

32. Соискатель лицензии (лицензиат) вправе представить указанные в пункте 31 Административного регламента документы (копии) по собственной инициативе.

33. При предоставлении государственной услуги Росздравнадзор (территориальный орган) не вправе требовать от заявителя:

1) представления документов и информации или осуществления действий, предоставление или осуществление которых не предусмотрено нормативными правовыми актами, регулирующими отношения, возникающие в связи с предоставлением государственной услуги;

2) представления документов и информации, которые в соответствии с нормативными правовыми актами Российской Федерации находятся в распоряжении иных государственных органов и которые могут быть получены путем межведомственного электронного взаимодействия (пункт 31 Административного регламента).

Исчерпывающий перечень оснований для отказа в приеме документов, необходимых для предоставления государственной услуги

34. Основания для отказа в приеме документов, необходимых для предоставления государственной услуги, не предусмотрены.

Исчерпывающий перечень оснований для приостановления или отказа в предоставлении государственной услуги

35. Основаниями для приостановления предоставления государственной услуги в части предоставления или переоформления лицензии являются:

1) оформление заявления о предоставлении лицензии с нарушением требований, установленных пунктом 21 Административного регламента;

2) оформление заявления о переоформлении лицензии с нарушением требований, установленных пунктами 22 - 25 Административного регламента;

3) представление документов, предусмотренных пунктами 21 - 25 Административного регламента, не в полном объеме.

36. Основания для отказа в предоставлении государственной услуги не предусмотрены.

Перечень услуг, которые являются необходимыми и обязательными для предоставления государственной услуги, в том числе сведения о документе (документах), выдаваемом (выдаваемых) организациями, участвующими в предоставлении государственной услуги

37. При предоставлении государственной услуги оказание иных услуг, необходимых и обязательных для предоставления государственной услуги, а также участие иных организаций в предоставлении государственной услуги не осуществляется.

Порядок, размер и основания взимания платы за предоставление услуг, которые являются необходимыми и обязательными для предоставления государственной услуги, включая информацию о методике расчета размера такой платы

38. Уплата государственной пошлины за предоставление государственной услуги (предоставление лицензии, переоформление лицензии, выдача дубликата лицензии) осуществляется в размерах, установленных подпунктом 92 пункта 1 статьи 333.33 Налогового кодекса Российской Федерации, и в порядке, предусмотренном подпунктом 6 пункта 1 статьи 333.18 Налогового кодекса Российской Федерации, до подачи соответствующих заявлений и (или) документов.

39. Сведения о конкретной лицензии предоставляются физическим и юридическим лицам бесплатно.

Максимальный срок ожидания в очереди при подаче запроса о предоставлении государственной услуги и при получении результата предоставления государственной услуги

40. Максимальный срок ожидания в очереди при подаче запроса о предоставлении государственной услуги и при получении результата государственной услуги составляет 15 минут.

Срок и порядок регистрации запроса заявителя о предоставлении государственной услуги, в том числе в электронной форме

41. Заявление и другие документы, поступившие от заявителя в Росздравнадзор (территориальные органы) (в том числе представленные в форме электронного документа) для получения государственной услуги, регистрируются в течение 1 рабочего дня с даты их поступления работниками Росздравнадзора (территориальных органов), ответственными за прием и регистрацию документов, без предварительной записи в порядке очередности.

Требования к помещениям, в которых предоставляется государственная услуга, к месту ожидания, приема заявлений, размещению и оформлению визуальной, текстовой и мультимедийной информации о порядке предоставления такой услуги

42. Помещение, в котором предоставляется государственная услуга, обеспечивается необходимыми для предоставления государственной услуги оборудованием, канцелярскими принадлежностями, офисной мебелью, системой кондиционирования воздуха, доступом к гардеробу, телефоном, компьютером, а также доступом к следующим документам (сведениям) в электронном виде или на бумажном носителе:

1) нормативным правовым актам Российской Федерации, устанавливающим обязательные требования к обороту наркотических средств и психотропных веществ и их прекурсоров, культивированию наркосодержащих растений;

2) образцам оформления заявлений, которые представляются для получения государственной услуги;

3) тексту настоящего Административного регламента;

4) информации о банковских реквизитах, необходимых для уплаты государственной пошлины.

43. Визуальная, текстовая и мультимедийная информация о порядке предоставления государственной услуги размещается на информационном стенде или информационном терминале (устанавливаются в удобном для граждан месте), а также на Едином портале и на официальном сайте Росздравнадзора (территориальных органов).

44. Оформление визуальной, текстовой и мультимедийной информации о порядке предоставления государственной услуги должно соответствовать оптимальному зрительному и слуховому восприятию этой информации гражданами.

45. Вход и передвижение по помещениям, в которых осуществляется прием и выдача документов, необходимых для предоставления государственной услуги, не должны создавать затруднений для лиц с ограниченными возможностями.

В соответствии с законодательством Российской Федерации о социальной защите инвалидов им обеспечиваются:

условия беспрепятственного доступа к объекту (зданию, помещению),

в котором предоставляется государственная услуга, а также беспрепятственного пользования транспортом, средствами связи и информации;

возможность самостоятельного передвижения по территории, на которой расположены объекты (здания, помещения), в которых предоставляется государственная услуга, а также входа в такие объекты и выхода из них, посадки в транспортное средство и высадки из него, в том числе с использование кресла-коляски;

сопровождение инвалидов, имеющих стойкие расстройства функции зрения и самостоятельного передвижения;

надлежащее размещение оборудования и носителей информации, необходимых для обеспечения беспрепятственного доступа инвалидов к объектам (зданиям, помещениям), в которых предоставляется государственная услуга, с учетом ограничений их жизнедеятельности;

дублирование необходимой для инвалидов звуковой и зрительной информации, а также надписей, знаков и иной текстовой и графической информации знаками, выполненными рельефно-точечным шрифтом Брайля;

допуск сурдопереводчика и тифлосурдопереводчика;

допуск собаки-проводника на объекты (здания, помещения), в которых предоставляется государственная услуга;

оказание инвалидам помощи в преодолении барьеров, мешающих получению ими государственной услуги наравне с другими лицами.

В случае невозможности полностью приспособить объект с учетом потребностей инвалидов собственник объекта в соответствии с частью четвертой статьи 15 Федерального закона от 24 ноября 1995 г. N 181-ФЗ "О социальной защите инвалидов в Российской Федерации" <1> должен принимать меры для обеспечения доступа инвалидов к месту предоставления государственной услуги либо, когда это возможно, обеспечить ее предоставление по месту жительства инвалида или в дистанционном режиме.

<1> Собрание законодательства Российской Федерации, 1995, N 48, ст. 4563; 2001, N 33, ст. 3426; 2004, N 35, ст. 3607; 2014, N 49, ст. 6928.

Показатели доступности и качества государственной услуги, в том числе количество взаимодействий заявителя с должностными лицами при предоставлении государственной услуги и их продолжительность, возможность получения государственной услуги в многофункциональном центре предоставления государственных и муниципальных услуг, возможность получения информации о ходе предоставления государственной услуги, в том числе с использованием информационно-коммуникационных технологий

46. Показателями доступности и качества предоставления государственной услуги являются:

1) открытый доступ для заявителей и других лиц к информации о порядке и сроках предоставления государственной услуги, порядке обжалования действий (бездействия) должностных лиц Росздравнадзора (территориальных органов);

2) соблюдение стандарта предоставления государственной услуги;

3) отсутствие жалоб заявителей на действия (бездействие) должностных лиц Росздравнадзора (территориальных органов) при предоставлении государственной услуги;

4) оперативность вынесения решения в отношении рассматриваемого обращения;

5) полнота и актуальность информации о порядке предоставления государственной услуги;

6) предоставление возможности подачи заявления о предоставлении государственной услуги и других документов (содержащихся в них сведений), необходимых для предоставления государственной услуги, в форме электронного документа;

7) предоставление возможности получения информации о ходе предоставления государственной услуги, в том числе с использованием информационно-коммуникационных технологий.

47. В процессе предоставления государственной услуги заявитель взаимодействует с должностными лицами Росздравнадзора (территориальных органов):

1) при подаче заявления о предоставлении лицензии и других документов (сведений), указанных в пункте 21 Административного регламента, а также при направлении указанных документов и сведений через Единый портал;

2) при получении лицензии либо уведомления об отказе в ее предоставлении;

3) при подаче заявления о выдаче дубликата лицензии, копии лицензии, указанных в пункте 27 Административного регламента, а также при направлении указанных заявления и копий через Единый портал;

4) при получении дубликата лицензии, копии лицензии;

5) при подаче заявления о переоформлении лицензии, других документов (сведений), указанных в пунктах 22 - 25 Административного регламента, а также при направлении указанных документов через Единый портал;

6) при получении переоформленной лицензии либо уведомления об отказе в ее переоформлении;

7) при подаче заявления о получении сведений о конкретной лицензии из единого реестра лицензий, а также при направлении заявления через Единый портал;

8) при получении сведений о конкретной лицензии из единого реестра лицензий либо справки об отсутствии запрашиваемых сведений;

9) при подаче заявления о прекращении лицензируемого вида деятельности, указанного в пункте 26 Административного регламента.

Иные требования, в том числе учитывающие особенности предоставления государственной услуги в многофункциональных центрах предоставления государственных и муниципальных услуг и особенности предоставления государственной услуги в электронной форме

48. Возможность получения государственной услуги в многофункциональном центре предоставления государственных и муниципальных услуг не предусмотрена.

49. Иные требования и особенности предоставления государственной услуги в электронной форме отсутствуют.

III. Состав, последовательность и сроки выполнения административных процедур (действий), требования к порядку их выполнения, в том числе особенности выполнения административных процедур (действий) в электронной форме

50. При предоставлении государственной услуги осуществляются следующие административные процедуры:

1) рассмотрение заявления, других документов о предоставлении лицензии и принятие решения о предоставлении (об отказе в предоставлении) лицензии;

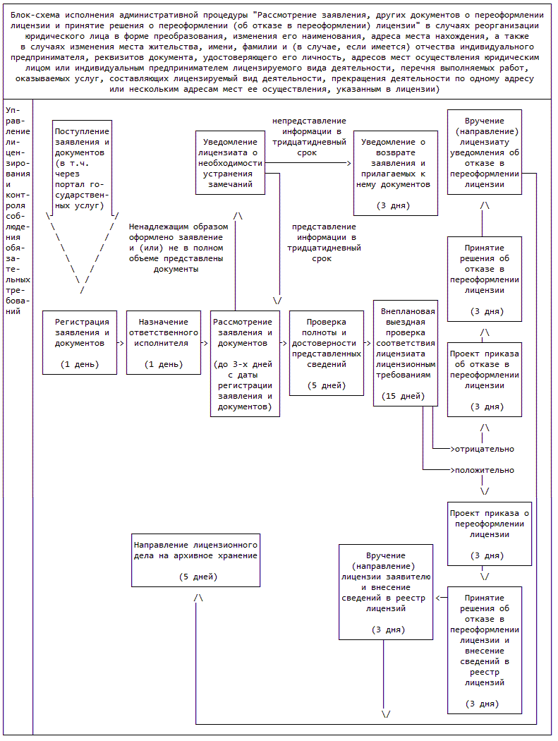
2) рассмотрение заявления, других документов о переоформлении лицензии и принятие решения о переоформлении (об отказе в переоформлении) лицензии;

3) взаимодействие Росздравнадзора (территориальных органов) с иными федеральными органами государственной власти и органами, участвующими в предоставлении государственных услуг, формирование и направление межведомственных запросов в органы, участвующие в предоставлении государственной услуги;

4) предоставление дубликата, копии лицензии;

5) предоставление сведений из реестра лицензий;

6) прекращение действия лицензии по заявлению лицензиата.

51. Структура и взаимосвязь административных процедур, выполняемых при предоставлении государственной услуги, приведены на блок-схеме (приложение N 2 к Административному регламенту).

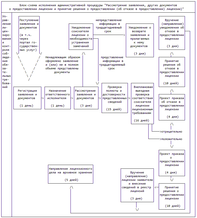
Рассмотрение заявления, других документов о предоставлении лицензии и принятие решения о предоставлении (об отказе в предоставлении) лицензии

52. Административная процедура "Рассмотрение заявления, других документов о предоставлении лицензии и принятие решения о предоставлении (об отказе в предоставлении) лицензии" осуществляется в связи с поступлением в Росздравнадзор (территориальный орган) заявления о предоставлении лицензии и документов, указанных в пункте 21 Административного регламента, в том числе с использованием Единого портала (приложение N 3 к Административному регламенту).

53. Руководители подразделений Росздравнадзора (территориальных органов), осуществляющих в соответствии с Административным регламентом лицензирование деятельности по обороту наркотических средств, психотропных веществ и их прекурсоров, культивированию наркосодержащих растений, должны организовать документированный учет выполнения каждого этапа административных процедур с указанием даты завершения его исполнения и подписи ответственного исполнителя.

54. Рассмотрение заявления и других документов (сведений), указанных в пункте 21 Административного регламента, принятие решения о предоставлении лицензии (об отказе в предоставлении) осуществляется в срок, предусмотренный подпунктом 1 пункта 19 Административного регламента.

55. Для получения лицензии соискатель лицензии представляет в Росздравнадзор (территориальный орган) непосредственно, или направляет заказным почтовым отправлением с уведомлением о вручении заявление и документы (сведения), предусмотренные пунктом 21 Административного регламента, с учетом положений пункта 32 Административного регламента, или направляет их с использованием Единого портала.

56. Заявление о предоставлении лицензии и другие документы (сведения) принимаются Росздравнадзором (территориальным органом) по описи.

Копия описи с отметкой о дате приема указанных заявления и документов (сведений) в день приема вручается должностным лицом, ответственным за прием и регистрацию документов, соискателю лицензии или направляется ему заказным почтовым отправлением с уведомлением о вручении.

В случае если в заявлении о предоставлении лицензии соискатель лицензии указал просьбу о направлении ему в электронной форме информации по вопросам лицензирования, указанная копия описи направляется ему в электронной форме.

57. Документы (в том числе представленные в форме электронного документа), поступившие от соискателя лицензии, регистрируются Росздравнадзором (территориальным органом) в течение 1 рабочего дня с даты их получения.

Документы могут быть направлены соискателем лицензии по почте заказным письмом с описью вложения и уведомлением о вручении.

58. Документы, предоставляемые в Росздравнадзор (территориальные органы) с использованием информационно-коммуникационных технологий (в электронной форме), в том числе с использованием Единого портала, должны быть подписаны усиленной квалифицированной электронной подписью соискателя лицензии.

59. Контроль ведения учета поступивших документов осуществляет начальник отдела Росздравнадзора (территориального органа), осуществляющего лицензирование деятельности по обороту наркотических средств и психотропных веществ и их прекурсоров, культивированию наркосодержащих растений (далее - начальник отдела).

60. Начальник отдела в течение 1 рабочего дня с даты регистрации поступивших в Росздравнадзор (территориальный орган) заявления о предоставлении лицензии и других документов (сведений), указанных в пункте 21 Административного регламента, назначает из числа сотрудников отдела ответственного исполнителя по рассмотрению документов, представленных соискателем лицензии для получения лицензии (далее - ответственный исполнитель).

Фамилия, имя и отчество (при наличии) ответственного исполнителя предоставления лицензии, его должность и телефон должны быть сообщены соискателю лицензии по его письменному или устному обращению, а также посредством информационно-коммуникационных технологий, в том числе с использованием Единого портала.

61. При получении Росздравнадзором (территориальным органом) заявления о предоставлении лицензии, оформленного с нарушением требований, установленных пунктом 21 Административного регламента, и (или) документов, указанных в пункте 21 Административного регламента, представленных не в полном объеме, ответственный исполнитель в течение 3 рабочих дней со дня их приема вручает соискателю лицензии уведомление (по форме, предусмотренной приложением N 3 к приказу Росздравнадзора от 19 марта 2012 г. N 1197-Пр/12) о необходимости устранения в тридцатидневный срок выявленных нарушений (далее - уведомление об устранении нарушений) или направляет такое уведомление заказным почтовым отправлением с уведомлением о вручении.

Тридцатидневный срок исчисляется ответственным исполнителем с даты документального подтверждения в получении соискателем лицензии уведомления об устранении нарушений.

62. В случае непредставления соискателем лицензии в тридцатидневный срок надлежащим образом оформленного заявления о предоставлении лицензии и в полном объеме документов (сведений), указанных в пункте 21 Административного регламента, ответственный исполнитель в течение 3 рабочих дней вручает соискателю лицензии уведомление (по форме, предусмотренной приложением N 5 к приказу Росздравнадзора от 19 марта 2012 г. N 1197-Пр/12) о возврате заявления и прилагаемых к нему документов с мотивированным обоснованием причин возврата (далее - уведомление о возврате документов) или направляет заказным почтовым отправлением с уведомлением о вручении.

63. В случае представления надлежащим образом оформленного заявления о предоставлении лицензии и в полном объеме других документов (сведений) в соответствии с требованиями, указанными в пункте 21 Административного регламента, либо устранения нарушений, указанных в пункте 61 Административного регламента, ответственный исполнитель в течение 3 рабочих дней со дня приема заявления и документов информирует соискателя лицензии любым доступным способом, в том числе посредством информационно-коммуникационных технологий, об их принятии Росздравнадзором (территориальными органами) к рассмотрению, а также готовит проект приказа о проведении внеплановой выездной проверки.

Срок принятия лицензирующим органом решения о предоставлении лицензии или об отказе в ее предоставлении исчисляется со дня поступления в лицензирующий орган надлежащим образом оформленного заявления о предоставлении лицензии и в полном объеме прилагаемых к нему документов <1>.

<1> Часть 10 статьи 13 Федерального закона N 99-ФЗ.

64. Приказ Росздравнадзора (территориального органа) о проведении внеплановой выездной проверки соискателя лицензии, согласованный с начальником отдела, подписывается руководителем Росздравнадзора (территориального органа).

65. Ответственный исполнитель не позднее 15 рабочих дней со дня поступления в Росздравнадзор (территориальный орган) надлежащим образом оформленного заявления о предоставлении лицензии и документов (сведений), указанных в пункте 21 Административного регламента, осуществляет проверку полноты и достоверности представленных в них сведений, с целью определения:

1) согласованности информации между отдельными документами, указанными в пункте 21 Административного регламента;

2) соответствия сведениям о соискателе лицензии, полученным Росздравнадзором (территориальными органами) путем межведомственного информационного взаимодействия:

а) от ФНС России - сведения о соискателе лицензии, содержащиеся в Едином государственном реестре юридических лиц или в Едином государственном реестре индивидуальных предпринимателей;

б) от Росреестра - сведения, подтверждающие наличие у соискателя лицензии на праве собственности или на ином законном основании необходимых для осуществления деятельности по обороту наркотических средств, психотропных веществ и их прекурсоров, культивированию наркосодержащих растений помещений и земельных участков (на объекты недвижимости, права на которые зарегистрированы в Едином государственной реестре прав на недвижимое имущество и сделок с ним);

в) от МВД России - сведения о наличии заключений:

о соответствии объектов и помещений, в которых осуществляется деятельность, связанная с оборотом наркотических средств, психотропных веществ и внесенных в список I перечня прекурсоров, и (или) культивирование наркосодержащих растений, установленным требованиям к оснащению этих объектов и помещений инженерно-техническими средствами охраны;

об отсутствии у работников, которые в соответствии со своими служебными обязанностями должны иметь доступ к наркотическим средствам, психотропным веществам, внесенным в Список I прекурсорам или культивируемым наркосодержащим растениям, непогашенной или неснятой судимости за преступление средней тяжести, тяжкое, особо тяжкое преступление или преступление, связанное с незаконным оборотом наркотических средств, психотропных веществ, их прекурсоров либо с незаконным культивированием наркосодержащих растений, в том числе за преступление, совершенное за пределами Российской Федерации;

об отсутствии у работников, которые в силу своих служебных обязанностей получат доступ непосредственно к прекурсорам, непогашенной или неснятой судимости за преступление средней тяжести, тяжкое и особо тяжкое преступление или преступление, связанное с незаконным оборотом наркотических средств, психотропных веществ и их прекурсоров либо с незаконным культивированием наркосодержащих растений, в том числе совершенное за пределами Российской Федерации;

г) от Казначейства России - сведения об уплате государственной пошлины за предоставление лицензии.

66. По результатам проверки полноты и достоверности представленных соискателем лицензии сведений, а также сведений о соискателе лицензии, содержащимся в Едином государственном реестре юридических лиц, Едином государственном реестре индивидуальных предпринимателей и других федеральных информационных ресурсах, ответственный исполнитель составляет акт.

67. Внеплановая выездная проверка соискателя лицензии проводится в срок, не превышающий 16 рабочих дней с даты подписания соответствующего приказа и не позднее 31 рабочего дня со дня поступления в Росздравнадзор (территориальный орган) надлежащим образом оформленного заявления о предоставлении лицензии и других документов (сведений), указанных в пункте 21 Административного регламента, без согласования в установленном порядке с органами прокуратуры.

68. Предметом внеплановой выездной проверки соискателя лицензиата являются состояние помещений, зданий, сооружений, технических средств, оборудования, иных объектов, которые предполагается использовать лицензиатом при осуществлении лицензируемого вида деятельности, и наличие необходимых для осуществления лицензируемого вида деятельности работников в целях оценки соответствия таких объектов и работников лицензионным требованиям, а именно:

1) наличие принадлежащих соискателю лицензии на праве собственности или на ином законном основании и соответствующих установленным требованиям:

помещений и оборудования, необходимых для осуществления деятельности по обороту наркотических средств, психотропных веществ и их прекурсоров, культивированию наркосодержащих растений (за исключением медицинских организаций и обособленных подразделений медицинских организаций, расположенных в сельских населенных пунктах и удаленных от населенных пунктов местностях, в которых отсутствуют аптечные организации (далее - медицинские организации и обособленные подразделения медицинских организаций);

земельных участков, необходимых для осуществления культивирования наркосодержащих растений;

наличие у медицинской организации лицензии на осуществление медицинской деятельности;

2) соблюдение порядка допуска лиц к работе с наркотическими средствами и психотропными веществами, а также к деятельности, связанной с оборотом прекурсоров наркотических средств и психотропных веществ, установленного постановлением Правительства Российской Федерации от 6 августа 1998 г. N 892;

3) соблюдение соискателем лицензии, имеющим намерение осуществлять деятельность по обороту наркотических средств и психотропных веществ, внесенных в списки I - III перечня, прекурсоров, внесенных в список I перечня, культивированию наркосодержащих растений, статей 5 и 10 Федерального закона от 8 января 1998 г. N 3-ФЗ;

4) соблюдение соискателем лицензии, имеющим намерение осуществлять деятельность по обороту прекурсоров наркотических средств и психотропных веществ, внесенных в таблицу I списка IV перечня, пунктов 5 - 7 и 11 статьи 30 Федерального закона от 8 января 1998 г. N 3-ФЗ;

5) наличие в штате соискателя лицензии, имеющего намерение осуществлять деятельность по обороту наркотических средств и психотропных веществ, внесенных в списки I - III перечня, и прекурсоров, внесенных в список I перечня, работников, имеющих среднее профессиональное, высшее профессиональное, дополнительное профессиональное образование и (или) специальную подготовку в сфере оборота наркотических средств, психотропных веществ и их прекурсоров, соответствующие требованиям и характеру выполняемых работ.

69. В течение 4 рабочих дней с даты завершения внеплановой выездной проверки соискателя лицензии ответственный исполнитель с учетом результатов проверки полноты и достоверности представленных сведений и внеплановой выездной проверки готовит проект приказа:

1) о предоставлении лицензии;

2) об отказе в предоставлении лицензии в случаях:

а) наличия в представленных соискателем лицензии заявлении о предоставлении лицензии и (или) других документах (сведениях) недостоверной или искаженной информации;

б) установленное в ходе проверки несоответствие соискателя лицензии лицензионным требованиям.

70. Проект приказа, заявление и прилагаемые к нему документы для предоставления лицензии рассматриваются руководителем Росздравнадзора (территориальных органов) в течение 10 рабочих дней, с даты регистрации поступивших от соискателя лицензии надлежащим образом оформленного заявления и других документов о предоставлении лицензии с целью принятия решения о предоставлении лицензии либо об отказе в предоставлении лицензии.

71. Приказ Росздравнадзора (территориальных органов) о предоставлении лицензии и лицензия одновременно подписываются руководителем Росздравнадзора (территориального органа) и регистрируются в реестре лицензий.

72. Приказ руководителя Росздравнадзора (территориального органа) о предоставлении лицензии и лицензия должны содержать:

1) наименование лицензирующего органа - Росздравнадзор (территориальный орган);

2) полное и (в случае, если имеется) сокращенное наименование, в том числе фирменное наименование, и организационно-правовая форма юридического лица, адрес его места нахождения, адреса мест осуществления лицензируемого вида деятельности, государственный регистрационный номер записи о создании юридического лица;

3) фамилия, имя и отчество (при наличии) индивидуального предпринимателя, наименование и реквизиты документа, удостоверяющего его личность, адрес его места жительства, адреса мест осуществления лицензируемого вида деятельности, государственный регистрационный номер записи о государственной регистрации индивидуального предпринимателя;

4) идентификационный номер налогоплательщика;

5) лицензируемый вид деятельности - деятельность по обороту наркотических средств, психотропных веществ и их прекурсоров, культивированию наркосодержащих растений, с указанием выполняемых работ, оказываемых услуг, составляющих указанный вид деятельности;

6) номер и дата регистрации лицензии;

7) номер и дата приказа Росздравнадзора (территориального органа) о предоставлении лицензии.

73. Лицензия оформляется на бланке Росздравнадзора (территориального органа), являющемся документом строгой отчетности и защищенным от подделок полиграфической продукцией, по форме, утвержденной постановлением Правительства Российской Федерации от 6 октября 2011 г. N 826.

74. Лицензия может быть также оформлена в форме электронного документа.

75. В течение 3 рабочих дней после дня подписания и регистрации лицензии ответственный исполнитель уведомляет об этом заявителя через средства связи и путем размещения соответствующей информации на официальном сайте Росздравнадзора и вручает лицензию заявителю (уполномоченному лицу) под подпись или направляет лицензиату заказным почтовым отправлением с уведомлением о вручении.

76. В случае подготовки проекта приказа об отказе в представлении лицензии ответственный исполнитель указывает мотивированное обоснование причин отказа со ссылкой на положения нормативных правовых актов, иных документов, явившихся основанием для отказа, или, если причиной отказа является установленное в ходе проверки несоответствие соискателя лицензии лицензионным требованиям, реквизиты акта проверки.

77. В течение 3 рабочих дней со дня подписания приказа об отказе в предоставлении лицензии ответственный исполнитель вручает соискателю лицензии уведомление об отказе в предоставлении лицензии или направляет заказным почтовым отправлением с уведомлением о вручении. В уведомлении об отказе указываются мотивированные обоснования причин отказа со ссылкой на конкретные положения нормативных правовых актов и иных документов, явившихся основанием для отказа в предоставлении лицензии. Если причиной отказа является установленное в ходе проверки несоответствие соискателя лицензии лицензионным требованиям, указываются реквизиты акта проверки.

78. Уведомление об отказе в предоставлении лицензии подписывается руководителем (заместителем руководителя) Росздравнадзора (территориального органа).

79. По окончании процедуры лицензирования в течение 5 рабочих дней со дня вручения лицензиату (получения лицензиатом) лицензии ответственный исполнитель формирует лицензионное дело и направляет его в архив в установленном порядке.

Рассмотрение заявления, других документов о переоформлении лицензии и принятие решения о переоформлении (об отказе в переоформлении) лицензии

80. Административная процедура "Рассмотрение заявления, других документов о переоформлении лицензии и принятие решения о переоформлении (об отказе в переоформлении) лицензии" осуществляется в связи с поступлением от лицензиата, имеющего лицензию, или его правопреемника (далее - лицензиат) заявления о переоформлении лицензии и других документов (сведений), предусмотренных пунктами 22 - 25 Административного регламента (блок-схемы осуществления административной процедуры приведены в приложениях N 4 и N 5 к Административному регламенту).

81. Заявление о переоформлении лицензии подается лицензиатом в случаях реорганизации юридического лица в форме преобразования, изменения его наименования, адреса места нахождения, а также в случаях изменения места жительства, имени, фамилии и отчества (при наличии) индивидуального предпринимателя, реквизитов документа, удостоверяющего его личность, адресов мест осуществления юридическим лицом или индивидуальным предпринимателем лицензируемого вида деятельности, перечня выполняемых работ, оказываемых услуг, составляющих лицензируемый вид деятельности, прекращения деятельности по одному адресу или нескольким адресам мест ее осуществления, указанным в лицензии.

82. В случае реорганизации юридического лица в форме преобразования заявление о переоформлении лицензии и другие документы (сведения) представляются в Росздравнадзор (территориальный орган) не позднее чем через 15 рабочих дней со дня внесения соответствующих изменений в Единый государственный реестр юридических лиц.

83. В случае реорганизации юридических лиц в форме слияния переоформление лицензии допускается только при условии наличия у каждого участвующего в слиянии юридического лица на дату государственной регистрации правопреемника реорганизованных юридических лиц лицензии на один и тот же вид деятельности.

84. В случае прекращения деятельности по одному адресу или нескольким адресам мест ее осуществления, указанным в лицензии, в заявлении о переоформлении лицензии указываются адреса, по которым прекращена деятельность, и дата, с которой фактически она прекращена.

85. Для переоформления лицензии лицензиат представляет в Росздравнадзор (территориальный орган) непосредственно или направляет заказным почтовым отправлением с уведомлением о вручении, а также посредством информационно-коммуникационных технологий, в том числе с использованием Единого портала, заявление о переоформлении лицензии и другие документы (сведения), предусмотренные пунктами 22 - 25 Административного регламента.

86. Копия описи с отметкой о дате приема заявления о переоформлении лицензии и других документов (сведений), указанных в пунктах 22 - 25 Административного регламента, в день приема вручается должностным лицом Росздравнадзора (территориального органа), ответственным за прием и регистрацию документов, лицензиату или направляется ему заказным почтовым отправлением с уведомлением о вручении.

В случае, если в заявлении о переоформлении лицензии лицензиат указал просьбу о направлении ему в электронной форме информации по вопросам лицензирования, указанная копия описи направляется ему в электронной форме.

87. Документы (в том числе представленные в форме электронного документа), поступившие от лицензиата, регистрируются Росздравнадзором (территориальным органом) в течение 1 рабочего дня с даты их получения.

88. Контроль ведения учета поступивших документов осуществляет начальник отдела.

89. Все документы при представлении их в Росздравнадзор (территориальные органы) с использованием информационно-коммуникационных технологий (в электронной форме), в том числе с использованием Единого портала, должны быть подписаны усиленной квалифицированной электронной подписью лицензиата.

90. Рассмотрение документов и принятие решения о переоформлении лицензии осуществляется в сроки, предусмотренные подпунктами 2 и 3 пункта 19 Административного регламента.

91. В отношении лицензиата, представившего заявление о переоформлении лицензии, проводится проверка полноты и достоверности представленных сведений, содержащихся в заявлении о переоформлении лицензии и других документах (сведениях), указанных в пунктах 22 - 25 Административного регламента (далее - проверка полноты и достоверности представленных лицензиатом сведений), и внеплановая выездная проверка лицензиата на предмет соответствия лицензиата лицензионным требованиям.

92. Основанием для проведения внеплановой выездной проверки лицензиата является представление в Росздравнадзор (территориальный орган) заявления о переоформлении лицензии в случаях:

1) изменения адресов мест осуществления юридическим лицом или индивидуальным предпринимателем лицензируемого вида деятельности;

2) изменения перечня выполняемых работ, оказываемых услуг, составляющих лицензируемый вид деятельности.

93. Внеплановая выездная проверка лицензиата на соответствие лицензионным требованиям в указанных случаях проводится без согласования в установленном порядке с органом прокуратуры.

94. Начальник отдела в течение 1 рабочего дня с даты регистрации поступивших в Росздравнадзор (территориальный орган) заявления о переоформлении лицензии и других документов (сведений) назначает из числа сотрудников отдела ответственного исполнителя по рассмотрению документов, представленных лицензиатом для переоформления лицензии (далее - ответственный исполнитель).

Фамилия, имя и отчество (при наличии) ответственного исполнителя переоформления лицензии, его должность и телефон должны быть сообщены лицензиату по его письменному или устному обращению, а также посредством информационно-коммуникационных технологий, в том числе с использованием Единого портала.

95. При получении Росздравнадзором (территориальным органом) заявления о переоформлении лицензии, оформленного с нарушением требований, указанных в пункте 22 Административного регламента и (или) не в полном объеме прилагаемых к нему документов (в случаях реорганизации юридического лица в форме преобразования, изменения его наименования, адреса места нахождения, в случаях изменения места жительства, имени, фамилии и отчества (при наличии) индивидуального предпринимателя, реквизитов документа, удостоверяющего его личность, а также в случаях изменения адреса места осуществления юридическим лицом (индивидуальным предпринимателем) лицензируемого вида деятельности при фактически неизменном месте осуществления деятельности и истечением срока действия лицензии (лицензий), на виды деятельности, наименования которых изменены, не содержащей (не содержащих) перечня выполняемых работ, оказываемых услуг, составляющих лицензируемый вид деятельности), прекращения деятельности по одному адресу или нескольким адресам мест ее осуществления, указанным в лицензии), ответственный исполнитель в течение 3 рабочих дней со дня приема заявления вручает лицензиату уведомление об устранении в тридцатидневный срок нарушений или направляет такое уведомление заказным почтовым отправлением с уведомлением о вручении.

96. Ответственным исполнителем тридцатидневный срок исчисляется с даты документального подтверждения в получении лицензиатом уведомления об устранении нарушений, либо документального подтверждения отсутствия факта получения данного уведомления.

97. В случае непредставления лицензиатом в тридцатидневный срок надлежащим образом оформленного заявления о переоформлении лицензии и (или) не в полном объеме других документов (сведений), указанных в пункте 22 Административного регламента, ответственный исполнитель в течение 3 рабочих дней вручает лицензиату уведомление о возврате документов с мотивированным обоснованием причин возврата, или направляет его заказным почтовым отправлением с уведомлением о вручении. В случае, если в заявлении о переоформлении лицензии лицензиат указал просьбу о направлении ему в электронной форме информации по вопросам лицензирования, указанное уведомление о возврате документов направляется ему в электронной форме.

98. В случае представления надлежащим образом оформленного заявления о переоформлении лицензии и в полном объеме других документов (сведений), указанных в пункте 22 Административного регламента, либо устранения нарушений, указанных в пункте 95 Административного регламента, ответственный исполнитель в течение 3 рабочих дней со дня приема вышеуказанных документов информирует лицензиата, в том числе посредством информационно-коммуникационных технологий, об их принятии Росздравнадзором (территориальным органом) к рассмотрению.

Срок принятия лицензирующим органом решения о переоформлении лицензии или об отказе в ее переоформлении исчисляется со дня поступления в лицензирующий орган надлежащим образом оформленного заявления о переоформлении лицензии и в полном объеме прилагаемых к нему документов. <1>

<1> Часть 15 статьи 18 Федерального закона N 99-ФЗ.

99. Ответственный исполнитель не позднее 5 рабочих дней со дня поступления в Росздравнадзор (территориальный орган) надлежащим образом оформленного заявления о переоформлении лицензии осуществляет проверку полноты и достоверности представленных сведений с учетом сведений о лицензиате, имеющихся в лицензионном деле (далее - проверка полноты и достоверности представленных лицензиатом сведений), с целью определения:

1) наличия оснований для переоформления лицензии;

2) полноты и достоверности представленных в заявлении и других документах сведений, в том числе сведений, полученных Росздравнадзором (территориальным органом) путем межведомственного информационного взаимодействия:

а) от ФНС России - сведения о лицензиате, содержащиеся в Едином государственном реестре юридических лиц или в Едином государственном реестре индивидуальных предпринимателей;

б) от Казначейства России - сведения об уплате государственной пошлины за переоформление лицензии.

100. По результатам проверки полноты и достоверности представленных лицензиатом сведений ответственный исполнитель составляет акт проверки.

101. В течение 2 рабочих дней с даты завершения проверки полноты и достоверности представленных лицензиатом сведений ответственный исполнитель готовит проект приказа о переоформлении лицензии (об отказе в переоформлении лицензии).

102. Проект приказа, заявление и документы для переоформления лицензии рассматриваются руководителем Росздравнадзора (территориальных органов) не позднее 9 рабочих дней с даты регистрации поступившего от лицензиата надлежащим образом оформленного заявления о переоформлении лицензии с целью принятия решения о переоформлении лицензии либо об отказе в переоформлении лицензии.

103. Приказ о переоформлении лицензии и лицензия одновременно подписываются руководителем Росздравнадзора (территориального органа) и регистрируются в едином реестре лицензий.

104. Приказ Росздравнадзора (территориального органа) о переоформлении лицензии и лицензия должны содержать:

1) наименование лицензирующего органа - Росздравнадзор (территориальный орган);

2) полное и (в случае, если имеется) сокращенное наименование, в том числе фирменное наименование, и организационно-правовая форма юридического лица, адрес его места нахождения, адреса мест осуществления лицензируемого вида деятельности, государственный регистрационный номер записи о создании юридического лица;

3) фамилия, имя и отчество (при наличии) индивидуального предпринимателя, наименование и реквизиты документа, удостоверяющего его личность, адрес его места жительства, адреса мест осуществления лицензируемого вида деятельности, государственный регистрационный номер записи о государственной регистрации индивидуального предпринимателя;

4) идентификационный номер налогоплательщика;

5) лицензируемый вид деятельности - деятельность по обороту наркотических средств, психотропных веществ и их прекурсоров, культивированию наркосодержащих растений, с указанием выполняемых работ, оказываемых услуг, составляющих лицензируемый вид деятельности;

6) номер и дата регистрации лицензии;

7) номер и дата приказа Росздравнадзора (территориального органа) о переоформлении лицензии.

105. В течение 3 рабочих дней после дня подписания и регистрации лицензии ответственный исполнитель вручает лицензию лицензиату (уполномоченному лицу на основании доверенности, оформленной в соответствии с требованиями законодательства Российской Федерации) под роспись или направляет лицензиату заказным почтовым отправлением с уведомлением о вручении.

106. В случае подготовки проекта приказа об отказе в переоформлении лицензии ответственному исполнителю необходимо, в том числе указать мотивированное обоснование причин отказа со ссылкой на конкретные положения нормативных правовых актов и иных документов, являющихся основанием такого отказа.

107. В течение 3 рабочих дней со дня подписания приказа об отказе в переоформлении лицензии ответственный исполнитель вручает лицензиату уведомление об отказе в переоформлении лицензии или направляет его заказным почтовым отправлением с уведомлением о вручении. В уведомлении об отказе в переоформлении лицензии указываются мотивированные обоснования причин отказа со ссылкой на конкретные положения нормативных правовых актов и иных документов, являющихся основанием такого отказа.

108. Уведомление об отказе в переоформлении лицензии подписывается руководителем (заместителем руководителя) Росздравнадзора (территориального органа).

109. При получении Росздравнадзором (территориальным органом) заявления о переоформлении лицензии, оформленного с нарушением требований, установленных пунктом 22 Административного регламента и не в полном объеме других документов (сведений), указанных в пунктах 23 и 24 Административного регламента (в случаях изменения адресов мест осуществления юридическим лицом или индивидуальным предпринимателем лицензируемого вида деятельности, перечня выполняемых работ, оказываемых услуг, составляющих лицензируемый вид деятельности), ответственный исполнитель в течение 3 рабочих дней со дня приема вышеуказанных документов вручает лицензиату уведомление об устранении нарушений в тридцатидневный срок или направляет такое уведомление заказным почтовым отправлением с уведомлением о вручении.

110. Ответственным исполнителем тридцатидневный срок исчисляется с даты документального подтверждения в получении лицензиатом уведомления об устранении нарушений, либо документального подтверждения отсутствия факта получения данного уведомления.

111. В случае непредставления лицензиатом в тридцатидневный срок надлежащим образом оформленного заявления о переоформлении лицензии и (или) не в полном объеме других документов (сведений), указанных в пунктах 23 и 24 Административного регламента, ответственный исполнитель в течение 3 рабочих дней вручает лицензиату уведомление о возврате документов с мотивированным обоснованием причин возврата или направляет его заказным почтовым отправлением с уведомлением о вручении.

112. В случае представления лицензиатом надлежащим образом оформленного заявления о переоформлении лицензии и в полном объеме других документов (сведений), указанных в пунктах 23 и 24 Административного регламента, либо устранения нарушений, указанных в пункте 109 Административного регламента, ответственный исполнитель в течение 3 рабочих дней со дня приема вышеуказанных документов информирует лицензиата, в том числе посредством информационно-коммуникационных технологий, об их принятии Росздравнадзором (территориальным органом) к рассмотрению, а также готовит проект приказа о проведении внеплановой выездной проверки лицензиата.

113. Приказ о проведении внеплановой выездной проверки лицензиата, согласованный с начальником отдела, подписывается руководителем Росздравнадзора (территориального органа).

114. Ответственный исполнитель не позднее 8 рабочих дней со дня поступления в Росздравнадзор (территориальный орган) надлежащим образом оформленного заявления о переоформлении лицензии и других документов (сведений), указанных в пунктах 23 и 24 Административного регламента, осуществляет проверку полноты и достоверности представленных лицензиатом сведений, в том числе полученных путем межведомственного информационного взаимодействия, с целью определения:

1) наличия всех документов, предусмотренных пунктами 23 и 24 Административного регламента (полноты документов);

2) наличия оснований для переоформления лицензии.

В рамках межведомственного информационного взаимодействия ответственный исполнитель получает следующие сведения:

1) от ФНС России - сведения о лицензиате, содержащиеся в Едином государственном реестре юридических лиц или в Едином государственном реестре индивидуальных предпринимателей;

2) от Росреестра - сведения, подтверждающие наличие у лицензиата на праве собственности или ином законном основании необходимых для осуществления деятельности по обороту наркотических средств, психотропных веществ и их прекурсоров, культивированию наркосодержащих растений помещений и земельных участков (на объекты недвижимости, права на которые зарегистрированы в Едином государственной реестре прав на недвижимое имущество и сделок с ним);

3) от МВД России - сведения, подтверждающие соответствие объектов и помещений, в которых осуществляется деятельность, связанная с оборотом наркотических средств, психотропных веществ и внесенных в список I прекурсоров, и (или) культивирование наркосодержащих растений, установленным требованиям к оснащению этих объектов и помещений инженерно-техническими средствами охраны;

4) от Казначейства России - сведения об уплате государственной пошлины за переоформление лицензии.

115. Внеплановая выездная проверка лицензиата проводится в срок, не превышающий 15 рабочих дней с даты подписания соответствующего приказа и не позднее 23 рабочих дней со дня поступления в Росздравнадзор (территориальный орган) надлежащим образом оформленного заявления о переоформлении лицензии и других документов (сведений), указанных в пунктах 23 и 24 Административного регламента.

116. Предметом внеплановой выездной проверки лицензиата являются состояние помещений, зданий, сооружений, технических средств, оборудования, иных объектов, которые предполагается использовать лицензиатом при осуществлении лицензируемого вида деятельности, и наличие необходимых для осуществления лицензируемого вида деятельности работников в целях оценки соответствия таких объектов и работников лицензионным требованиям, а именно:

1) принадлежащие на праве собственности или на ином законном основании и соответствующие установленным требованиям помещения и оборудование, необходимые для осуществления деятельности по обороту наркотических средств, психотропных веществ и их прекурсоров, культивированию наркосодержащих растений, а также земельные участки, необходимые для осуществления культивирования наркосодержащих растений;

2) соблюдение порядка допуска лиц к работе с наркотическими средствами и психотропными веществами, а также к деятельности, связанной с оборотом прекурсоров наркотических средств и психотропных веществ, установленного постановлением Правительства Российской Федерации от 6 августа 1998 г. N 892;

3) соблюдение лицензиатом, осуществляющим деятельность по обороту наркотических средств и психотропных веществ, внесенных в списки I - III перечня, прекурсоров, внесенных в список I перечня, культивированию наркосодержащих растений, требований статей 5 и 10 Федерального закона от 8 января 1998 г. N 3-ФЗ;

4) соблюдение лицензиатом, осуществляющим деятельность по обороту прекурсоров наркотических средств и психотропных веществ, внесенных в таблицу I списка IV перечня, пунктов 5 - 7 и 11 статьи 30 Федерального закона от 8 января 1998 г. N 3-ФЗ;

5) наличие в штате лицензиата, осуществляющего деятельность по обороту наркотических средств и психотропных веществ, внесенных в списки I - III перечня, и прекурсоров, внесенных в список I перечня, работников, имеющих среднее профессиональное, высшее профессиональное, дополнительное профессиональное образование и (или) специальную подготовку в сфере оборота наркотических средств, психотропных веществ и их прекурсоров, соответствующие требованиям и характеру выполняемых работ.

117. В течение 3 рабочих дней с даты завершения внеплановой выездной проверки лицензиата ответственный исполнитель с учетом результатов проверки полноты и достоверности представленных лицензиатом сведений и внеплановой выездной проверки готовит проект приказа:

1) о переоформлении лицензии;

2) об отказе в переоформлении лицензии в случаях:

а) наличия в представленных лицензиатом заявлении о переоформлении лицензии и (или) других документах (сведениях) недостоверной или искаженной информации;

б) установленное в ходе проверки несоответствие лицензиата лицензионным требованиям.

118. Проект приказа о переоформлении лицензии, заявление о переоформлении лицензии и другие документы (сведения), указанные в пунктах 23 и 24 Административного регламента, рассматриваются руководителем Росздравнадзора (территориального органа) в течение 3 рабочих дней, но не позднее 29 рабочих дней с даты регистрации поступивших от лицензиата вышеуказанных документов с целью принятия решения о переоформлении лицензии либо об отказе в переоформлении лицензии.

119. Приказ Росздравнадзора (территориального органа) о переоформлении лицензии и лицензия должны содержать данные, предусмотренные пунктом 104 Административного регламента.

120. Лицензия оформляется и направляется лицензиату, в порядке, предусмотренном пунктом 105 Административного регламента.

121. В случае подготовки проекта приказа об отказе в переоформлении лицензии ответственному исполнителю переоформления лицензии необходимо, в том числе указать мотивированное обоснование причин отказа со ссылкой на конкретные положения нормативных правовых актов и иных документов, являющихся основанием такого отказа, или, если причиной отказа является установленное в ходе проверки несоответствие лицензиата лицензионным требованиям, реквизиты акта проверки лицензиата.

122. В течение 3 рабочих дней со дня подписания приказа об отказе в переоформлении лицензии ответственный исполнитель вручает лицензиату уведомление об отказе в переоформлении лицензии.

123. По окончании процедуры переоформления лицензии в течение 5 рабочих дней со дня вручения лицензиату (получения лицензиатом) переоформленной лицензии ответственный исполнитель формирует лицензионное дело и направляет его в архив в установленном порядке.

124. В случае представления лицензиатом заявления и других документов (сведений), предусмотренных пунктами 21 - 28 Административного регламента, в форме электронного документа, лицензирующий орган формирует и ведет лицензионные дела в электронном виде.

125. Лицензионное дело, независимо от того, переоформлена лицензия или отказано в переоформлении лицензии, подлежит хранению бессрочно в Росздравнадзоре (территориальном органе) с соблюдением требований по обеспечению конфиденциальности информации.

Взаимодействие Росздравнадзора (территориальных органов) с иными федеральными органами государственной власти и органами, участвующими в предоставлении государственных услуг, формирование и направление межведомственных запросов в органы, участвующие в предоставлении государственной услуги

126. С целью получения государственной услуги не требуется предоставление соискателями лицензий и лицензиатами документов, выданных иными органами государственной власти.

Исключение составляют документы, необходимые в соответствии с нормативными правовыми актами для предоставления государственной услуги, исчерпывающий перечень которых указан в пунктах 21 - 28 Административного регламента.

127. В рамках предоставления государственной услуги Росздравнадзор (территориальный орган) осуществляет межведомственное информационное взаимодействие с:

1) Казначейством России - для получения сведений об оплате государственной пошлины;

2) ФНС России - для получения сведений, содержащихся в Едином государственном реестре юридических лиц и в Едином государственном реестре индивидуальных предпринимателей;

3) МВД России - для получения сведений:

о соответствии объектов и помещений, в которых осуществляется деятельность, связанная с оборотом наркотических средств, психотропных веществ и внесенных в список I перечня прекурсоров, и (или) культивирование наркосодержащих растений, установленным требованиям к оснащению этих объектов и помещений инженерно-техническими средствами охраны;

об отсутствии у работников, которые в соответствии со своими служебными обязанностями должны иметь доступ к наркотическим средствам, психотропным веществам, внесенным в Список I прекурсорам или культивируемым наркосодержащим растениям, непогашенной или неснятой судимости за преступление средней тяжести, тяжкое, особо тяжкое преступление или преступление, связанное с незаконным оборотом наркотических средств, психотропных веществ, их прекурсоров либо с незаконным культивированием наркосодержащих растений, в том числе за преступление, совершенное за пределами Российской Федерации;

об отсутствии у работников, которые в силу своих служебных обязанностей получат доступ непосредственно к прекурсорам, непогашенной или неснятой судимости за преступление средней тяжести, тяжкое и особо тяжкое преступление или преступление, связанное с незаконным оборотом наркотических средств, психотропных веществ и их прекурсоров либо с незаконным культивированием наркосодержащих растений, в том числе совершенное за пределами Российской Федерации;

4) Росреестром - для получения сведений, подтверждающих наличие у соискателя лицензии (лицензиата) на праве собственности или ином законном основании необходимых для осуществления деятельности помещений и земельных участков, права на которые зарегистрированы в Едином государственной реестре прав на недвижимое имущество и сделок с ним.

128. Межведомственный запрос Росздравнадзора (территориального органа) о представлении документов и (или) информации, указанных в пункте 31 Административного регламента, для предоставления государственной услуги с использованием межведомственного информационного взаимодействия должен содержать указание на базовый государственный информационный ресурс, в целях ведения которого запрашиваются документы и информация, или в случае, если такие документы и информация не были представлены заявителем, следующие сведения, если дополнительные сведения не установлены законодательным актом Российской Федерации:

1) наименование органа, направляющего межведомственный запрос, - Росздравнадзор (территориальный орган);

2) наименование органа, в адрес которого направляется межведомственный запрос, - МВД России, Росреестр, ФНС России или Казначейство России;

3) наименование государственной услуги, для предоставления которой необходимо представление документа и (или) информации, а также, если имеется, номер (идентификатор) такой услуги в реестре государственных услуг - "лицензирование деятельности по обороту наркотических средств, психотропных веществ и их прекурсоров, культивированию наркосодержащих растений";

4) указание на положения нормативного правового акта, которыми установлено представление документа и (или) информации, необходимых для предоставления государственной услуги, и указание на реквизиты данного нормативного правового акта:

при предоставлении лицензии - пункт 7 Положения о лицензировании деятельности по обороту наркотических средств, психотропных веществ и их прекурсоров, культивированию наркосодержащих растений, утвержденного постановлением Правительства Российской Федерации от 22 декабря 2011 г. N 1085;

при переоформлении лицензии - пункты 8 и 9 Положения о лицензировании деятельности по обороту наркотических средств, психотропных веществ и их прекурсоров, культивированию наркосодержащих растений, утвержденного постановлением Правительства Российской Федерации от 22 декабря 2011 г. N 1085;

при предоставлении дубликата лицензии - пункт 14 Положения о лицензировании деятельности по обороту наркотических средств, психотропных веществ и их прекурсоров, культивированию наркосодержащих растений, утвержденного постановлением Правительства Российской Федерации от 22 декабря 2011 г. N 1085;

5) сведения, необходимые для представления документа и (или) информации, установленные Административным регламентом, а также сведения, предусмотренные нормативными правовыми актами как необходимые для представления таких документов и (или) информации;

6) контактная информация для направления ответа на межведомственный запрос;

7) дата направления межведомственного запроса;

8) фамилия, имя, отчество (при наличии) и должность лица, подготовившего и направившего межведомственный запрос, а также номер служебного телефона и (или) адрес электронной почты данного лица для связи.

129. Срок подготовки и направления ответа на межведомственный запрос о представлении документов и информации, указанных в пункте 16 Административного регламента, для предоставления государственной услуги с использованием межведомственного информационного взаимодействия не может превышать 5 рабочих дней со дня поступления межведомственного запроса в орган, предоставляющий документ и информацию.

Предоставление дубликата, копии лицензии

130. Административная процедура "Предоставление дубликата, копии лицензии" осуществляется в связи с поступлением от лицензиата заявления о предоставлении дубликата лицензии, копии лицензии, а в случае порчи лицензии - испорченного бланка лицензии (блок-схема осуществления административной процедуры приведена в приложении N 6 к Административному регламенту).

Документы, указанные в пункте 27 Административного регламента, в случае утраты или порчи лицензии лицензиат представляет либо направляет заказным почтовым отправлением с уведомлением о вручении в Росздравнадзор (территориальный орган).

131. Ответственный исполнитель, определенный начальником отдела, в течение 3 рабочих дней со дня со дня поступления в Росздравнадзор (территориальный орган) надлежащим образом оформленного заявления о предоставлении дубликата лицензии:

1) осуществляет проверку достоверности представленных сведений с учетом сведений о лицензиате, имеющихся в лицензионном деле, с целью определения:

а) наличия оснований для предоставления дубликата лицензии;

б) полноты и достоверности представленных в заявлении сведений и сопоставляет их с данными (сведения об уплате государственной пошлины за предоставление дубликата лицензии), получаемыми Росздравнадзором (территориальным органом) путем межведомственного информационного взаимодействия от Казначейства России;

2) оформляет дубликат лицензии на бланке лицензии с пометками "дубликат" и "оригинал лицензии признается недействующим";

3) вносит в единый реестр лицензий номер и дату выдачи дубликата лицензии;

4) вручает дубликат лицензиату или направляет его заказным почтовым отправлением с уведомлением о вручении.

132. В случае поступления в Росздравнадзор (территориальный орган) надлежащим образом оформленного заявления о предоставлении копии лицензии Росздравнадзор (территориальный орган) выдает лицензиату заверенную копию лицензии в срок, предусмотренный подпунктом 5 пункта 19 Административного регламента, или направляет копию заказным почтовым отправлением с уведомлением о вручении.

Предоставление сведений из реестра лицензий

133. Административная процедура "Предоставление сведений из реестра лицензий" осуществляется в связи с поступлением от физического лица или юридического лица заявления, указанного в пункте 29 Административного регламента (блок-схема осуществления административной процедуры приведена в приложении N 7 к Административному регламенту).

134. Ответственный исполнитель в течение 5 рабочих дней со дня поступления в Росздравнадзор (территориальный орган) заявления о предоставлении сведений о конкретной лицензии:

1) проверяет наличие сведений о конкретной лицензии в реестре лицензий;

2) устанавливает отсутствие оснований для отказа в предоставлении запрашиваемых сведений;

3) оформляет и направляет (передает) заявителю сведения о конкретной лицензии в виде выписки из реестра лицензий либо копии акта лицензирующего органа о принятом решении, либо справки об отсутствии запрашиваемых сведений, которая выдается в случае отсутствия в реестре лицензий сведений о лицензиях или при невозможности определения конкретного лицензиата.

135. Сведения о конкретной лицензии передаются заявителю или направляются ему заказным почтовым отправлением с уведомлением о вручении.

Прекращение действия лицензии по заявлению лицензиата

136. Административная процедура "Прекращение действия лицензии по заявлению лицензиата" осуществляется в связи с поступлением в Росздравнадзор (территориальный орган) от лицензиата заявления о прекращении лицензируемого вида деятельности, в соответствии с пунктом 26 Административного регламента (блок-схема осуществления административной процедуры приведена в приложении N 8 к Административному регламенту).

137. Заявление о прекращении лицензируемого вида деятельности предоставляется лицензиатом в Росздравнадзор (территориальный орган) не позднее чем за 15 календарных дней до дня фактического прекращения лицензируемого вида деятельности.

138. Ответственный исполнитель в течение 3 рабочих дней, но не позднее 5 рабочих дней со дня поступления в Росздравнадзор (территориальный орган) надлежащим образом оформленного заявления осуществляет:

1) проверку достоверности представленных сведений с учетом сведений о лицензиате, имеющихся в лицензионном деле;

2) оформление проекта приказа о прекращении действия лицензии на деятельность по обороту наркотических средств, психотропных веществ и их прекурсоров, культивированию наркосодержащих растений.

139. Решение Росздравнадзора (территориальных органов) о прекращении действия лицензии оформляется приказом.

140. Действие лицензии прекращается со дня принятия решения о прекращении действия лицензии.

Ответственный исполнитель вносит в реестр лицензий сведения о прекращении действия лицензии на деятельность по обороту наркотических средств, психотропных веществ и их прекурсоров, культивированию наркосодержащих растений, не позднее 10 рабочих дней, с даты поступления заявления от лицензиата о прекращении действия лицензии.

141. Уведомление о прекращении действия лицензии по форме, предусмотренной приложением N 8 к приказу Росздравнадзора от 19 марта 2012 г. N 1197-Пр/12, ответственный исполнитель вручает лицензиату или направляет заказным почтовым отправлением с уведомлением о вручении.

142. Документы, связанные с досрочным прекращением действия лицензии, приобщаются ответственным исполнителем к лицензионному делу.

IV. Формы контроля за предоставлением государственной услуги

Порядок осуществления текущего контроля за соблюдением и исполнением ответственными должностными лицами положений Административного регламента и иных нормативных правовых актов, устанавливающих требования к предоставлению государственной услуги, а также принятием ими решений

143. Текущий контроль за соблюдением последовательности действий, определенных административными процедурами по предоставлению государственной услуги, осуществляется руководителем и должностными лицами Росздравнадзора, ответственными за организацию работы по предоставлению государственной услуги, путем проведения проверок соблюдения и исполнения ответственными исполнителями положений Административного регламента, иных нормативных правовых актов Российской Федерации, а также при проведении внутреннего аудита результативности предоставления государственной услуги (далее - проверка).

144. Перечень должностных лиц, осуществляющих текущий контроль за предоставлением государственной услуги, устанавливается локальными актами Росздравнадзора.

145. Проверки полноты и качества предоставления государственной услуги включают в себя проведение проверок, выявление и устранение нарушений прав заявителей, рассмотрение, принятие решений и подготовку ответов на обращения заявителей, содержащие жалобы на действия (бездействие) и решения должностных лиц Росздравнадзора, ответственных за предоставление государственной услуги, а также контроль за исполнением государственной услуги территориальными органами Росздравнадзора, участвующими в предоставлении государственной услуги.

146. В случае выявления в результате проведенных проверок нарушений прав заявителей виновные должностные лица Росздравнадзора (территориальных органов) привлекаются к ответственности в порядке, установленном законодательством Российской Федерации.

Порядок и периодичность осуществления плановых и внеплановых проверок полноты и качества предоставления государственной услуги, в том числе порядок и формы контроля за полнотой и качеством предоставления государственной услуги

147. Проведение плановых и внеплановых проверок осуществляется в целях выявления нарушений порядка предоставления государственной услуги, в том числе своевременности и полноты рассмотрения обращений заявителей, обоснованности и законности принятия по ним решений.

148. Плановые проверки полноты и качества предоставления государственной услуги проводятся уполномоченными должностными лицами Росздравнадзора (территориальных органов).

149. Периодичность осуществления текущего контроля устанавливается руководителем Росздравнадзора (территориальных органов Росздравнадзора).

150. Внеплановые проверки полноты и качества предоставления государственной услуги проводятся структурным подразделением Росздравнадзора, осуществляющего лицензирование деятельности по обороту наркотических средств, психотропных веществ и их прекурсоров, культивированию наркосодержащих растений, с участием уполномоченных должностных лиц подразделений Росздравнадзора на основании жалоб (претензий) граждан на решения или действия (бездействие) должностных лиц Росздравнадзора (территориальных органов), принятые или осуществленные в ходе предоставления государственной услуги.

151. Результаты проверки оформляются в форме Акта и подписываются уполномоченными должностными лицами Росздравнадзора (территориального органа).

Ответственность должностных лиц федерального органа исполнительной власти за решения и действия (бездействие), принимаемые (осуществляемые) ими в ходе предоставления государственной услуги

152. Персональная ответственность должностных лиц Росздравнадзора (территориальных органов) за предоставление государственной услуги закрепляется в их должностных регламентах в соответствии с требованиями законодательства Российской Федерации.

153. Исполнитель, ответственный за осуществление соответствующих административных процедур Административного регламента, несет персональную ответственность за:

1) соответствие результатов рассмотрения документов, представленных соискателем лицензии или лицензиатом, требованиям законодательства Российской Федерации;

2) соблюдение сроков и порядка приема документов (в том числе в электронной форме), для предоставления (переоформления) лицензии на осуществление деятельности по обороту наркотических средств, психотропных веществ и их прекурсоров, культивированию наркосодержащих растений;

3) соблюдение порядка, в том числе сроков предоставления государственной услуги по лицензированию, деятельности по обороту наркотических средств, психотропных веществ и их прекурсоров, культивированию наркосодержащих растений уведомления об отказе в предоставлении (переоформлении) лицензии;

4) достоверность сведений, внесенных в реестр лицензий, и архивирование лицензионного дела.

Требования к порядку и формам контроля за предоставлением государственной услуги, в том числе со стороны граждан, их объединений и организаций

154. Граждане, их объединения и организации могут контролировать предоставление государственной услуги путем получения информации по телефону, по письменным обращениям, по электронной почте, на официальном сайте Росздравнадзора (www.roszdravnadzor.ru), официальных сайтах территориальных органов и через Единый портал.

155. Основные положения, характеризующие требования к порядку и формам контроля за исполнением Административного регламента, в том числе со стороны граждан, их объединений и организаций, устанавливаются и определяются в соответствии с федеральными законами, а также иными нормативными правовыми актами Российской Федерации.

V. Досудебный (внесудебный) порядок обжалования решений и действий (бездействия) Росздравнадзора (территориальных органов), а также их должностных лиц

Информация для заявителя о его праве подать жалобу на решение и (или) действие (бездействие) федерального органа исполнительной власти и (или) его должностных лиц и федеральных государственных служащих при предоставлении государственной услуги

156. Заявитель вправе обжаловать решения и (или) действия (бездействие) Росздравнадзора (территориальных органов), а также их должностных лиц в досудебном (внесудебном) порядке.

157. Заявитель может обратиться с жалобой, в случаях:

1) нарушения срока регистрации заявления;

2) нарушения срока предоставления государственной услуги;

3) требования представления заявителем документов, не предусмотренных нормативными правовыми актами Российской Федерации для предоставления государственной услуги;

4) отказа в приеме документов, представление которых предусмотрено нормативными правовыми актами Российской Федерации для предоставления государственной услуги;

5) отказа в предоставлении государственной услуги, если основания отказа не предусмотрены федеральными законами и принятыми в соответствии с ними иными нормативными правовыми актами Российской Федерации;

6) требования внесения заявителем при предоставлении государственной услуги платы, не предусмотренной нормативными правовыми актами Российской Федерации;

7) отказа должностных лиц в исправлении допущенных опечаток и ошибок в запрашиваемых сведениях.

Предмет жалобы

158. Предметом досудебного (внесудебного) обжалования является нарушение прав и законных интересов заявителя, противоправные решения, действия (бездействие) должностных лиц при предоставлении государственной услуги, нарушение положений Административного регламента, некорректное поведение или нарушение служебной этики в ходе предоставления государственной услуги.

Органы государственной власти и уполномоченные на рассмотрение жалобы должностные лица, которым может быть направлена жалоба заявителя в досудебном (внесудебном) порядке

159. Заявители могут обратиться в досудебном (внесудебном) порядке с жалобой.

В случае обжалования действий (бездействия) должностного лица территориального органа Росздравнадзора жалоба подается на имя руководителя территориального органа Росздравнадзора.

В случае обжалования действий (бездействия) руководителя территориального органа Росздравнадзора жалоба подается на имя руководителя Росздравнадзора.

В случае обжалования действий (бездействия) должностного лица структурного подразделения Росздравнадзора жалоба подается на имя руководителя Росздравнадзора.

В случае обжалования действий (бездействия) руководителя Росздравнадзора (его заместителя) жалоба подается в Министерство здравоохранения Российской Федерации на имя Министра здравоохранения Российской Федерации.

Порядок подачи и рассмотрения жалобы

160. Жалоба подается в Росздравнадзор (территориальные органы) в письменной форме или в электронном виде.

161. Жалоба должна содержать:

1) наименование органа, осуществляющего предоставление государственной услуги, а также фамилию, имя, отчество (при наличии) должностного лица, решения, действия (бездействие) которого обжалуются;

2) фамилию, имя, отчество (при наличии), сведения о месте жительства заявителя - физического лица либо наименование, сведения о месте нахождения заявителя - юридического лица, а также номер (номера) контактного телефона, адрес (адреса) электронной почты (при наличии) и почтовый адрес, по которым должен быть направлен ответ заявителю;

3) сведения об обжалуемых решениях, действиях (бездействии) Росздравнадзора (территориальных органов), должностных лиц;

4) доводы, на основании которых заявитель не согласен с решением, действием (бездействием) Росздравнадзора (территориальных органов), должностного лица.

Заявителем могут быть представлены документы (при наличии), подтверждающие доводы заявителя, либо их копии.

162. В случае, если жалоба подается через представителя заявителя, также представляется документ, подтверждающий полномочия на осуществление действий от имени заявителя. В качестве документа, подтверждающего полномочия на осуществление действий от имени заявителя, может быть представлена:

1) оформленная в соответствии с законодательством Российской Федерации доверенность (для физических лиц);

2) оформленная в соответствии с законодательством Российской Федерации доверенность, заверенная печатью заявителя и подписанная руководителем заявителя или уполномоченным этим руководителем лицом (для юридических лиц);

3) копия решения о назначении или об избрании либо приказа о назначении физического лица на должность, в соответствии с которым такое физическое лицо обладает правом действовать от имени заявителя без доверенности.

163. Жалоба может быть направлена в Росздравнадзор (территориальные органы) по почте (электронной почте), с использованием сети "Интернет", официального сайта Росздравнадзора (территориального органа), Единого портала.

164. В случае подачи жалобы при личном приеме заявитель представляет документ, удостоверяющий его личность в соответствии с законодательством Российской Федерации.

165. Жалоба рассматривается уполномоченными должностными лицами.

166. В ответе по результатам рассмотрения жалобы указываются:

1) наименование органа, предоставляющего государственную услугу, должность, фамилия, имя, отчество (при наличии) должностного лица, принявшего решение по жалобе;

2) номер, дата, место принятия решения, включая сведения о должностном лице, решение или действие (бездействие) которого обжалуется;

3) фамилия, имя, отчество (при наличии) или наименование заявителя;

4) основания для принятия решения по жалобе;

5) принятое по жалобе решение;

6) в случае, если жалоба признана обоснованной, - сроки устранения выявленных нарушений, в том числе срок предоставления результата государственной услуги;

7) сведения о порядке обжалования принятого по жалобе решения.

167. Ответ по результатам рассмотрения жалобы подписывается уполномоченным на рассмотрение жалобы должностным лицом.

168. В случае установления в ходе или по результатам рассмотрения жалобы признаков состава административного правонарушения или признаков состава преступления должностное лицо, уполномоченное на рассмотрение жалоб, направляет соответствующие материалы в органы прокуратуры.

Сроки рассмотрения жалобы

169. Жалоба, поступившая в Росздравнадзор (территориальные органы), подлежит регистрации не позднее следующего рабочего дня со дня ее поступления.

170. Жалоба, поступившая в Росздравнадзор (территориальные органы), подлежит рассмотрению должностным лицом, уполномоченным на рассмотрение жалоб, в течение 15 рабочих дней со дня ее регистрации.

171. В случае обжалования отказа Росздравнадзора (территориальных органов) в приеме документов у заявителя либо в исправлении допущенных опечаток и ошибок жалоба рассматривается в течение 5 рабочих дней со дня ее регистрации.

Перечень оснований для приостановления рассмотрения жалобы в случае, если возможность приостановления предусмотрена законодательством Российской Федерации

172. Основания для приостановления рассмотрения жалобы отсутствуют.

Результат рассмотрения жалобы

173. По результатам рассмотрения жалобы Росздравнадзор (территориальный орган) принимает решение об удовлетворении жалобы либо об отказе в ее удовлетворении.

174. При удовлетворении жалобы Росздравнадзор (территориальный орган) принимает исчерпывающие меры по устранению выявленных нарушений, в том числе по выдаче заявителю результата государственной услуги.

175. Росздравнадзор (территориальный орган) отказывает в удовлетворении жалобы в случаях:

1) наличия вступившего в законную силу решения суда, арбитражного суда по жалобе о том же предмете и по тем же основаниям;

2) подачи жалобы лицом, полномочия которого не подтверждены в порядке, установленном законодательством Российской Федерации;

3) наличия решения по жалобе, принятого ранее в соответствии с требованиями правил обжалования в отношении того же заявителя и по тому же предмету жалобы.

176. Росздравнадзор (территориальный орган) вправе оставить жалобу без ответа в случаях:

1) наличия в жалобе нецензурных либо оскорбительных выражений, угроз жизни, здоровью и имуществу должностного лица, а также членов его семьи;

2) текст жалобы не поддается прочтению, ответ на жалобу не дается, она не подлежит направлению на рассмотрение, о чем сообщается заявителю, направившему жалобу, если его фамилия и почтовый адрес поддаются прочтению;

3) отсутствие сведений об обжалуемом решении, действии (бездействии) (в чем выразилось, кем принято), о фамилии заявителя, почтовом адресе или адресе электронной почты, по которому должен быть направлен ответ.

Порядок информирования заявителя о результатах рассмотрения жалобы

177. Мотивированный ответ о результатах рассмотрения жалобы подписывается уполномоченным на рассмотрение жалобы должностным лицом и направляется заявителю в письменной форме или по желанию заявителя в форме электронного документа, не позднее одного дня, следующего за днем принятия решения по результатам рассмотрения жалобы.

Порядок обжалования решения по жалобе

178. Обжалование решения по жалобе осуществляется в порядке, установленном пунктом 159 Административного регламента.

Право заявителя на получение информации и документов, необходимых для обоснования и рассмотрения жалобы

179. Заявитель имеет право на получение исчерпывающей информации и документов, необходимых для обоснования и рассмотрения жалобы.

Способы информирования заявителей о порядке подачи и рассмотрения жалобы

180. Росздравнадзор (территориальный орган) обеспечивает консультирование заявителей о порядке обжалования решений, действий (бездействия) Росздравнадзора (территориальных органов), должностных лиц, в том числе по телефону, электронной почте, при личном приеме.

Информирование заявителей о порядке подачи и рассмотрения жалобы осуществляется в соответствии с пунктом 5 Административного регламента.

Приложение N 1
к Административному регламенту
Федеральной службы по надзору в сфере
здравоохранения по предоставлению
государственной услуги по лицензированию
деятельности по обороту наркотических
средств, психотропных веществ
и их прекурсоров, культивированию
наркосодержащих растений, утвержденному
приказом Минздрава России
от 14 апреля 2016 г. N 233н

ПЕРЕЧЕНЬ ТЕРРИТОРИАЛЬНЫХ ОРГАНАХ ФЕДЕРАЛЬНОЙ СЛУЖБЫ ПО НАДЗОРУ В СФЕРЕ ЗДРАВООХРАНЕНИЯ

1) территориальный орган Росздравнадзора по Алтайскому краю: тел. 8-3852-22-65-48, адрес: 656011, Алтайский край, г. Барнаул, пр. Ленина, д. 145, E-mail: tva@reg22.roszdravnadzor.ru;

2) территориальный орган Росздравнадзора по Амурской области: тел. 8-4162-53-21-01, адрес: 675000, Амурская область, г. Благовещенск, ул. Мухина, д. 31, E-mail: info@reg28.roszdravnadzor.ru;

3) территориальный орган Росздравнадзора по Астраханской области: тел. 8-8512-61-29-61, адрес: 414040, Астраханская область, г. Астрахань, ул. Коммунистическая, д. 27, E-mail: roszdrav_n@astranet.ru;

4) территориальный орган Росздравнадзора по Архангельской области и Ненецкому автономному округу: тел. 8-8182-46-22-27, адрес: 163002, г. Архангельск, пр. Новгородский, д. 32, оф. 17, E-mail: Varlamovaei@reg39.roszdravnadzor.ru;

5) территориальный орган Росздравнадзора по Белгородской области: тел. 8-4722-32-82-54, адрес: 308002, Белгородская область, г. Белгород, пр-т Богдана Хмельницкого, д. 62, E-mail: roszdravnadzor31@belnet.ru;

6) территориальный орган Росздравнадзора по Брянской области: тел: 8-4832-64-66-95, адрес: 241050, г. Брянск, ул. Трудовая, д. 1, E-mail: rmv@reg32.roszdravnadzor.ru;

7) территориальный орган Росздравнадзора по Владимирской области: тел. 8-4922-53-73-67, адрес: 600005, г. Владимир, ул. Горького, д. 58а, E-mail: 33@vladimirroszdravnadzor.ru;

8) территориальный орган Росздравнадзора по Волгоградской области: тел. 8-8442-33-09-45, адрес: 400131, г. Волгоград, ул. Краснознаменская, д. 12, E-mail: info@reg34.roszdravnadzor.ru;

9) территориальный орган Росздравнадзора по Вологодской области: тел. 8-8172-76-25-99, адрес: 160001, г. Вологда, пр-т Победы, д. 33, офис 421, E-mail: roszdrav35@vologda.ru;

10) территориальный орган Росздравнадзора по Воронежской области: тел. 8-4732-76-53-99, адрес: 394018, Воронежская область, г. Воронеж, ул. 9-ого января, д. 36, E-mail: info@reg36.roszdravnadzor.ru;

11) территориальный орган Росздравнадзора по г. Москве и Московской области: тел. 8-495-611-47-74, адрес: 127006, г. Москва, ул. Вучетича, д. 12а, E-mail: anisimovMV@reg50.roszdravnadzor.ru;

12) территориальный орган Росздравнадзора по г. Санкт-Петербургу и Ленинградской области: тел. 8-812-314-67-89, адрес: 190068, г. Санкт-Петербург, Наб. кан. Грибоедова, д. 88-90, E-mail: info@roszdravnadzor.spb.ru;

13) территориальный орган Росздравнадзора по Ивановской области: тел. 8-4932-41-36-50, адрес: 153012, г. Иваново, ул. Советская, д. 49, E-mail: info@reg37.roszdravnadzor.ru;

14) территориальный орган Росздравнадзора по Иркутской области: тел. 8-3952-24-14-40, адрес: 664011, г. Иркутск, ул. Горького, д. 36, E-mail: npl@reg38.roszdravnadzor.ru;

15) территориальный орган Росздравнадзора по Кабардино-Балкарской Республике: тел. 8-8662-44-12-75, адрес: 360006, Кабардино-Балкарская Республика, г. Нальчик, ул. Суворова, д. 127, E-mail: makhova.mad@yandex.ru;

16) территориальный орган Росздравнадзора по Калининградской области: тел. 8-4012-53-52-02, адрес: 236006, г. Калининград, ул. Кирпичная, д. 7-9, E-mail: eskim@reg39.roszdravnadzor.ru;

17) территориальный орган Росздравнадзора по Калужской области: тел. 8-4842-56-67-00, адрес: 248600 г. Калуга, ул. Вилонова, д. 46, E-mail: rzd@kaluga.net;

18) территориальный орган Росздравнадзора по Камчатскому краю: тел. 8-4152-49-01-10, адрес: 683023, Камчатский край, г. Петропавловск-Камчатский, пр-т Победы, д. 63, E-mail: roszdrav@mail.kamchatka.ru;

19) территориальный орган Росздравнадзора по Карачаево-Черкесской Республике: тел. 8-8782-226-16-06, адрес: 369000, Карачаево-Черкесская Республика, г. Черкесск, ул. Комсомольская, д. 31, E-mail: Albina@reg9.roszdravnadzor.ru;

20) территориальный орган Росздравнадзора по Кемеровской области: тел. 8-3842-44-10-91, адрес: 650060, г. Кемерово, ул. Сарыгина, д. 29; офис 305, E-mail: rzn42@reg42.roszdravnadzor.ru;

21) территориальный орган Росздравнадзора по Кировской области: тел. 8-8332-64-63-71, адрес: 610027, г. Киров, ул. Карла Маркса, д. 99, E-mail: pvg@reg43.roszdravnadzor.ru;

22) территориальный орган Росздравнадзора по Костромской области: тел. 8-4942-42-15-00, адрес: 156005, г. Кострома, ул. Советская, д. 107а, E-mail: info@reg44.roszdravnadzor.ru;

23) территориальный орган Росздравнадзора по Краснодарскому краю: тел. 8-8612-75-39-00, адрес: 350059, г. Краснодар, ул. Васнецова, д. 39, E-mail: director@rznkk.org;

24) территориальный орган Росздравнадзора по Красноярскому краю: тел. 8-3912-21-11-41, адрес: 660021, Красноярский край, г. Красноярск, пр-т Мира, д. 132, E-mail: melehov@reg24.roszdravnadzor.ru;

25) территориальный орган Росздравнадзора по Курганской области: тел. 8-3522-65-00-67, адрес: 640020, Курганская область, г. Курган, ул. Максима Горького, д. 40, E-mail: agaevnn@mail.ru;

26) территориальный орган Росздравнадзора по Курской области: тел. 8-4712-58-12-52, адрес: 305029, г. Курск, ул. Карла Маркса, д. 66б, E-mail: info@reg46.roszdravnadzor.ru;

27) территориальный орган Росздравнадзора по Липецкой области: тел. 8-4742-23-07-35, адрес: 398001, г. Липецк, ул. Ворошилова, д. 1, E-mail: roszdrav_tva@lipetsk.ru;

28) территориальный орган Росздравнадзора по Магаданской области: тел. 8-4132-63-98-93, адрес: 685000, г. Магадан, ул. Набережная реки Магаданки, д. 7, E-mail: sbb@reg49.roszdravnadzor.ru;

29) территориальный орган Росздравнадзора по Мурманской области: тел. 8-8152-24-44-55, адрес: 183008, г. Мурманск, ул. Зои Космодемьянской, д. 33, Е-mail: FatkyllinaOV@bk.ru;

30) территориальный орган Росздравнадзора по Нижегородской области: тел. 8-831-419-92-04, адрес: 603006, г. Нижний Новгород, ул. Варварская, д. 32, E-mail: zdravnadzornnov@yandex.ru;

31) территориальный орган Росздравнадзора по Новгородской области: тел. 8-8162-77-21-73, адрес: 173001, Новгородская обл., г. Великий Новгород, ул. Яковлева, д. 13, офис 50, E-mail. roszdravnadzor.@novgorod.net;

32) территориальный орган Росздравнадзора по Новосибирской области: тел. 8-3832-10-01-02, адрес: 630007, г. Новосибирск, ул. Красный проспект, д. 11, E-mail: galagush@reg54.roszdravnadzor.ru;

33) территориальный орган Росздравнадзора по Омской области: тел. 8-3812-21-31-05, адрес: 644033, г. Омск, ул. Красный путь, д. 127, E-mail: priemnaya@reg55.roszdravnadzor.ru;

34) территориальный орган Росздравнадзора по Оренбургской области: тел. 8-3532-77-57-88, адрес: 460000, г. Оренбург, ул. Гая, д. 14, E-mail: rzn56r@bk.ru;

35) территориальный орган Росздравнадзора по Орловской области: тел. 8-4862-42-65-55, адрес: 302001, г. Орел, ул. Комсомольская, д. 33, E-mail: orel@reg57.roszdravnadzor.ru;

36) территориальный орган Росздравнадзора по Пензенской области: тел. 8-8412-44-74-93, адрес: 440047, г. Пенза, ул. Ульяновская, д. 1, E-mail: olga@reg58.roszdravnadzor.ru;

37) территориальный орган Росздравнадзора по Пермскому краю: тел. 8-3422-37-01-57, адрес: 614068, г. Пермь, ул. Петропавловская, д. 111, E-mail: roszdravnadzor_nus@perm.ru;

38) территориальный орган Росздравнадзора по Приморскому краю: тел. 8-4232-22-42-46, адрес: 690091, г. Владивосток, ул. Мордовцева, д. 3, E-mail: 406719@mail.ru;

39) территориальный орган Росздравнадзора по Псковской области: тел. 8-8112-56-60-60, адрес: 180007, г. Псков, ул. Розы Люксембург, д. 12, E-mail: info@reg60.roszdravnadzor.ru;

40) территориальный орган Росздравнадзора по Республике Адыгея: тел. 8-8772-57-17-52, адрес: 385000, Республика Адыгея, г. Майкоп, ул. Советская, д. 166, E-mail: rzn.01@yandex.ru;

41) территориальный орган Росздравнадзора по Республике Алтай: тел. 8-38822-2-72-60, адрес: 649000, Республика Алтай, г. Горно-Алтайск, ул. Улагашева, д. 13, E-mail: info@reg2.roszdravnadzor.ru;

42) территориальный орган Росздравнадзора по Республике Башкортостан: тел. 8-347-251-15-27, адрес: 450076, г. Уфа, ул. Аксакова, д. 62, E-mail: info@reg3.roszdravnadzor.ru;

43) территориальный орган Росздравнадзора по Республике Бурятия: тел. 8-3012-22-10-45, адрес: 670000, Республика Бурятия, г. Улан-Удэ, ул. Некрасова, д. 20, E-mail: khandashapovanv@reg4.roszdravnadzor.ru;

44) территориальный орган Росздравнадзора по Республике Дагестан: тел. 8-8722-56-11-18, адрес: 367027, Республика Дагестан, г. Махачкала, ул. Буганова, д. 17б, E-mail: info@reg5.roszdravnadzor.ru;

45) территориальный орган Росздравнадзора по Республике Ингушетия: тел. 8-8732-22-16-04, адрес: 386101, Республика Ингушетия, г. Назрань, ул. Чеченская, д. 14, E-mail: rznri@mail.ru;

46) территориальный орган Росздравнадзора по Республике Калмыкия: тел. 8-84722-40-972, адрес: 358000, Республика Калмыкия, г. Элиста, ул. Ленина, д. 255, E-mail: roszdravnadzor@elista.ru;

47) территориальный орган Росздравнадзора по Республике Карелия: тел. 8-8142-78-54-02, адрес: 185035, Республика Карелия, г. Петрозаводск, ул. Анохина, д. 29а, E-mail: rznkarel@onego.ru;

48) территориальный орган Росздравнадзора по Республике Коми: тел. 8-8212-24-08-96, адрес: 167000, Республика Коми, г. Сыктывкар, ул. Куратова, д. 18, E-mail: roszn-komi@mail.ru;

49) территориальный орган Росздравнадзора по Республике Крым и городу федерального значения Севастополю: тел. 8-380652-540-460, адрес: 295024, Республика Крым, г. Симферополь, ул. 60 лет Октября, д. 30, roszdravkrimsev@yandex.ru;

50) территориальный орган Росздравнадзора по Республике Марий Эл: тел. 8-8362-42-67-04, адрес: 424000, Республика Марий Эл, г. Йошкар-Ола, Ленинский проспект, д. 24а, E-mail: rznrme@mail.ru;

51) территориальный орган Росздравнадзора по Республике Мордовия: тел. 8-8342-23-28-06, адрес: 430030, Республика Мордовия, г. Саранск, ул. Васенко, д. 13, E-mail: urpopm@mail.ru;

52) территориальный орган Росздравнадзора по Республике Саха (Якутия): тел. 8-4112-42-50-41, адрес: 677980, Республика Саха (Якутия), г. Якутск, ул. Короленко, д. 2, E-mail: reg14rzn.sakha@mail.ru;

53) территориальный орган Росздравнадзора по Республике Северная Осетия - Алания: тел. 8-8672-54-39-79, адрес: 362040, Республика Северная Осетия - Алания, г. Владикавказ, ул. Джанаева, д. 22, E-mail: roszdranadzor15@mail.ru;

54) территориальный орган Росздравнадзора по Республике Татарстан: тел. 8-843-292-54-37, адрес: 420021, Республика Татарстан, г. Казань, ул. Нариманова, д. 63, E-mail: info@reg16.roszdravnadzor.ru;

55) территориальный орган Росздравнадзора по Республике Тыва: тел. 8-39422-5-03-34, адрес: 667010, Республика Тыва, г. Кызыл, ул. Московская, д. 107, E-mail: tuva@reg17.roszdravnadzor.ru;

56) территориальный орган Росздравнадзора по Республике Хакасия: тел. 8-3902-34-77-45, адрес: 655017, Республика Хакасия, г. Абакан, ул. Крылова, д. 47а, E-mail: zdravkhak@mail.ru;

57) территориальный орган Росздравнадзора по Ростовской области: тел. 8-863-286-98-16, адрес: 344010, г. Ростов-на-Дону, ул. Соколова, д. 81, E-mail: rzn_ro@mail.ru;

58) территориальный орган Росздравнадзора по Рязанской области: тел. 8-4912-25-96-66, адрес: 390000, г. Рязань, Соборная пл., д. 13, E-mail: roszdrav@mail.ryazan.ru;

59) территориальный орган Росздравнадзора по Самарской области: тел. 8-8463-40-60-61, адрес: 443041, г. Самара, ул. Арцыбушевская, д. 13, E-mail: samra_zdravnadz@mail.ru;

60) территориальный орган Росздравнадзора по Саратовской области: тел. 8-8452-50-93-94, адрес: 410012, г. Саратов, ул. Рабочая, д. 145/155, E-mail: sarzdravn@renet.ru;

61) территориальный орган Росздравнадзора по Сахалинской области: тел. 8-4242-42-41-51, адрес: 693000, Сахалинская область, г. Южно-Сахалинск, ул. Дзержинского, д. 36, офис 303, E-mail: roszdravnadzor@sakhalin.ru;

62) территориальный орган Росздравнадзора по Свердловской области: тел. 8-3433-71-06-88, адрес: 620014, Свердловская область, г. Екатеринбург, ул. Попова, д. 30, E-mail: zdravnadzor@ru66.ru;

63) территориальный орган Росздравнадзора по Смоленской области; тел. 8-4812-27-91-19, адрес: 214012, г. Смоленск, ул. Кашена, д. 1, E-mail: nazarova@reg67.roszdravnadzor.ru;

64) территориальный орган Росздравнадзора по Ставропольскому краю: тел. 8-8652-29-60-27, адрес: 355012, г. Ставрополь, ул. Голенева, д. 67б, E-mail: roszdravnadzor26@mail.ru;

65) территориальный орган Росздравнадзора по Тамбовской области: тел. 8-4752-63-32-14, адрес: 392030, г. Тамбов, ул. Урожайная, д. 2ж, E-mail: tmb.zdravnadzor@mail.ru;

66) территориальный орган Росздравнадзора по Тверской области: тел. 8-4822-35-85-88, адрес: 170100, г. Тверь, Свободный переулок, д. 5, E-mail: rzn-tver@roszdravnadzor.ru;

67) территориальный орган Росздравнадзора по Томской области: тел. 8-3822-53-46-25, адрес: 634029, г. Томск, ул. Белинского, д. 19, E-mail: cmf@reg70.roszdravnadzor.ru;

68) территориальный орган Росздравнадзора по Тульской области: тел. 8-4872-25-15-37, адрес: 300028, г. Тула, ул. 9 Мая, д. 1, E-mail: rzn-tula@mail.ru;

69) территориальный орган Росздравнадзора по Тюменской области, Ханты-Мансийскому автономному округу - Югре и Ямало-Ненецкому автономному округу: тел. 8-345-220-88-34, адрес: 625000, г. Тюмень, ячейка 133, E-mail: rzn_tmn@mail.ru;

70) территориальный орган Росздравнадзора по Ульяновской области: тел. 8-8422-27-89-55, адрес: 432063, г. Ульяновск, ул. Красноармейская, д. 38, E-mail: ulrzn73@yandex.ru;

71) территориальный орган Росздравнадзора по Удмуртской Республике: тел. 8-3412-40-27-47, адрес: 426039, Удмуртская Республика, г. Ижевск, ул. Дзержинского, д. 3, E-mail: info@reg18.roszdravnadzor.ru;

72) территориальный орган Росздравнадзора по Хабаровскому краю и Еврейской автономной области: тел. 8-4212-75-22-30, адрес: 680000 г. Хабаровск, ул. Петра Комарова, д. 6, E-mail: 27reg.roszdravnadzor.ru;

73) территориальный орган Росздравнадзора по Чеченской Республике: тел. 8-8712-22-61-65, адрес: 364024, Чеченская Республика, г. Грозный, пр. Исаева, д. 36, E-mail: chechzdravnadzor@mail.ru;

74) территориальный орган Росздравнадзора по Челябинской области: тел. 8-3512-63-21-22, адрес: 454091, Челябинская область, г. Челябинск, ул. площадь МОПРа, д. 8а, E-mail: info@reg74.roszdravnadzor.ru;

75) территориальный орган Росздравнадзора по Забайкальскому краю: тел. 8-3022-35-31-24, адрес: 672000, Забакальский край, г. Чита, ул. Костюшко-Григоровича, д. 4, E-mail: Vanchikovaag@reg75.roszdravnadzor.ru;

76) территориальный орган Росздравнадзора по Чувашской Республике: тел. 8-8352-58-21-10, адрес: 428018, Чувашская Республика, г. Чебоксары, Московский пр-т, д. 36, E-mail: terorgan21@cbx.ru;

77) территориальный орган Росздравнадзора по Чукотскому автономному округу: тел.: 8-4272-26-88-80, адрес: 689000, Чукотский автономный округ, г. Анадырь, ул. Отке, д. 11, E-mail: markivbil@yandex.ru;

78) территориальный орган Росздравнадзора по Ярославской области: тел. 8-4852-31-48-07, адрес: 150002, г. Ярославль, ул. Калмыковых, д. 20, E-mail: info@reg76.roszdravnadzor.ru.

Приложение N 2
к Административному регламенту
Федеральной службы по надзору в сфере
здравоохранения по предоставлению
государственной услуги по лицензированию
деятельности по обороту наркотических
средств, психотропных веществ
и их прекурсоров, культивированию
наркосодержащих растений, утвержденному
приказом Минздрава России
от 14 апреля 2016 г. N 233н

Приложение N 3
к Административному регламенту
Федеральной службы по надзору в сфере
здравоохранения по предоставлению
государственной услуги по лицензированию
деятельности по обороту наркотических
средств, психотропных веществ
и их прекурсоров, культивированию
наркосодержащих растений, утвержденному
приказом Минздрава России
от 14 апреля 2016 г. N 233н

Приложение N 4
к Административному регламенту
Федеральной службы по надзору в сфере
здравоохранения по предоставлению
государственной услуги по лицензированию
деятельности по обороту наркотических
средств, психотропных веществ
и их прекурсоров, культивированию
наркосодержащих растений, утвержденному
приказом Минздрава России
от 14 апреля 2016 г. N 233н

Приложение N 5
к Административному регламенту
Федеральной службы по надзору в сфере
здравоохранения по предоставлению
государственной услуги по лицензированию
деятельности по обороту наркотических
средств, психотропных веществ
и их прекурсоров, культивированию
наркосодержащих растений, утвержденному
приказом Минздрава России
от 14 апреля 2016 г. N 233н

Приложение N 6
к Административному регламенту
Федеральной службы по надзору в сфере
здравоохранения по предоставлению
государственной услуги по лицензированию
деятельности по обороту наркотических
средств, психотропных веществ
и их прекурсоров, культивированию
наркосодержащих растений, утвержденному
приказом Минздрава России
от 14 апреля 2016 г. N 233н

Приложение N 7
к Административному регламенту
Федеральной службы по надзору в сфере
здравоохранения по предоставлению
государственной услуги по лицензированию
деятельности по обороту наркотических
средств, психотропных веществ
и их прекурсоров, культивированию
наркосодержащих растений, утвержденному
приказом Минздрава России
от 14 апреля 2016 г. N 233н

Приложение N 8
к Административному регламенту
Федеральной службы по надзору в сфере
здравоохранения по предоставлению
государственной услуги по лицензированию
деятельности по обороту наркотических
средств, психотропных веществ
и их прекурсоров, культивированию
наркосодержащих растений, утвержденному
приказом Минздрава России
от 14 апреля 2016 г. N 233н