Приказ ФНС РФ от 28.11.2016 N ММВ-7-6/643@

"О внесении изменений в Приказ ФНС России от 29.06.2012 N ММВ-7-6/465@"
Редакция от 28.11.2016 — Документ утратил силу, см. «Приказ ФНС РФ от 27.12.2017 N ММВ-7-6/1096@»

ФЕДЕРАЛЬНАЯ НАЛОГОВАЯ СЛУЖБА

ПРИКАЗ
от 28 ноября 2016 г. N ММВ-7-6/643@

О ВНЕСЕНИИ ИЗМЕНЕНИЙ В ПРИКАЗ ФНС РОССИИ ОТ 29.06.2012 N ММВ-7-6/465@

С целью обеспечения возможности направления налогоплательщиками документов в соответствии с приказами ФНС России от 30.11.2015 N ММВ-7-10/551@ "Об утверждении формата представления документа о передаче товаров при торговых операциях в электронной форме", от 30.11.2015 N ММВ-7-10/552@ "Об утверждении формата представления документа о передаче результатов работ (документа об оказании услуг) в электронной форме", от 24.03.2016 N ММВ-7-15/155@ "Об утверждении формата счета-фактуры и формата представления документа об отгрузке товаров (выполнении работ), передаче имущественных прав (документа об оказании услуг), включающего в себя счет-фактуру, в электронной форме" и от 13.04.2016 N ММВ-7-15/189@ "Об утверждении формата корректировочного счета-фактуры и формата представления документа об изменении стоимости отгруженных товаров (выполненных работ, оказанных услуг), переданных имущественных прав, включающего в себя корректировочный счет-фактуру, в электронной форме" приказываю:

1. Внести в формат описи документов, направляемых в налоговый орган в электронном виде по телекоммуникационным каналам связи, утвержденный приказом ФНС России от 29.06.2012 N ММВ-7-6/465@, изменения согласно приложению к настоящему приказу.

2. Контроль за исполнением настоящего приказа возложить на заместителя руководителя Федеральной налоговой службы, координирующего работу по созданию, развитию, сопровождению и эксплуатации автоматизированной информационной системы Федеральной налоговой службы.

Руководитель
Федеральной налоговой службы
М.В. МИШУСТИН

Приложение
к приказу ФНС России
от 28 ноября 2016 г. N ММВ-7-6/643@

ФОРМАТ ОПИСИ ДОКУМЕНТОВ, НАПРАВЛЯЕМЫХ В НАЛОГОВЫЙ ОРГАН В ЭЛЕКТРОННОМ ВИДЕ ПО ТЕЛЕКОММУНИКАЦИОННЫМ КАНАЛАМ СВЯЗИ

I. ОБЩИЕ СВЕДЕНИЯ

1. Настоящий формат описывает требования к XML файлу передачи описи документов, направляемых в налоговый орган в электронном виде по телекоммуникационным каналам связи (далее - файл обмена).

2. Номер версии настоящего формата 5.03, часть 912.

II. ОПИСАНИЕ ФАЙЛА ОБМЕНА

3. Имя файла обмена должно иметь следующий вид:

R_T_A_K_O_GGGGMMDD_N, где:

R_T - префикс, принимающий значение ON_OPDOCNO;

A_K - идентификатор получателя информации, где: A - идентификатор получателя, которому направляется файл обмена, K - идентификатор конечного получателя, для которого предназначена информация из данного файла обмена <1>. Каждый из идентификаторов (A и K) имеет вид для налоговых органов - четырехразрядный код (код налогового органа в соответствии с классификатором "Система обозначения налоговых органов" (СОНО);

<1> Передача файла от отправителя к конечному получателю (K) может осуществляться в несколько этапов через другие налоговые органы, осуществляющие передачу файла на промежуточных этапах, которые обозначаются идентификатором A. В случае передачи файла от отправителя к конечному получателю при отсутствии налоговых органов, осуществляющих передачу на промежуточных этапах, значения идентификаторов A и K совпадают.

O - идентификатор отправителя информации, имеет вид:

для организаций - девятнадцатиразрядный код (идентификационный номер налогоплательщика (далее - ИНН) и код причины постановки на учет (далее - КПП) организации (обособленного подразделения);

для физических лиц - двенадцатиразрядный код (ИНН физического лица, при наличии. При отсутствии ИНН - последовательность из двенадцати нулей).

GGGG - год формирования передаваемого файла, MM - месяц, DD - день;

N - идентификационный номер файла (длина - от 1 до 36 знаков. Идентификационный номер файла должен обеспечивать уникальность файла).

Расширение имени файла - xml. Расширение имени файла может указываться как строчными, так и прописными буквами.

Параметры первой строки файла обмена

Первая строка XML файла должна иметь следующий вид:

<?xml version ="1.0"encoding="windows-1251"?>

Имя файла, содержащего XSD схему файла обмена, должно иметь следующий вид:

ON_OPDOCNO_1_912_01_05_03_xx, где xx - номер версии схемы.

Расширение имени файла - xsd.

XML схема файла обмена приводится отдельным файлом и размещается на официальном сайте Федеральной налоговой службы.

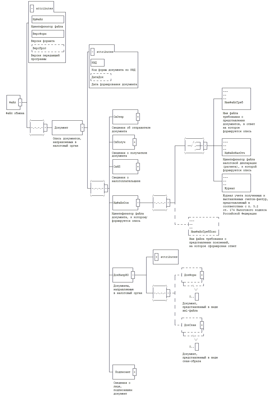
4. Логическая модель файла обмена представлена в виде диаграммы структуры файла обмена на рисунке 1 настоящего формата. Элементами логической модели файла обмена являются элементы и атрибуты XML файла. Перечень структурных элементов логической модели файла обмена и сведения о них приведены в таблицах 4.1 - 4.18 настоящего формата.

Для каждого структурного элемента логической модели файла обмена приводятся следующие сведения:

наименование элемента. Приводится полное наименование элемента <1>;

<1> В строке таблицы могут быть описаны несколько элементов, наименования которых разделены символом "|". Такая форма записи применяется в случае возможного наличия в файле обмена только одного элемента из описанных в этой строке.

сокращенное наименование (код) элемента. Приводится сокращенное наименование элемента. Синтаксис сокращенного наименования должен удовлетворять спецификации XML;

признак типа элемента. Может принимать следующие значения: "С" - сложный элемент логической модели (содержит вложенные элементы), "П" - простой элемент логической модели, реализованный в виде элемента XML файла, "А" - простой элемент логической модели, реализованный в виде атрибута элемента XML файла. Простой элемент логической модели не содержит вложенные элементы;

формат элемента. Формат элемента представляется следующими условными обозначениями: T - символьная строка; N - числовое значение (целое или дробное).

Формат символьной строки указывается в виде T(n-k) или T(=k), где: n - минимальное количество знаков, k - максимальное количество знаков, символ "-" - разделитель, символ "=" означает фиксированное количество знаков в строке. В случае, если минимальное количество знаков равно 0, формат имеет вид T(0-k). В случае, если максимальное количество знаков неограниченно, формат имеет вид T(n-).

Формат числового значения указывается в виде N(m.k), где: m - максимальное количество знаков в числе, включая знак (для отрицательного числа), целую и дробную часть числа без разделяющей десятичной точки, k - максимальное число знаков дробной части числа. Если число знаков дробной части числа равно 0 (то есть число целое), то формат числового значения имеет вид N(m).

Для простых элементов, являющихся базовыми в XML (определенными в сети интернет по электронному адресу: http://www.w3.org/TR/xmlschema-0), например, элемент с типом "date", поле "Формат элемента" не заполняется. Для таких элементов в поле "Дополнительная информация" указывается тип базового элемента;

признак обязательности элемента определяет обязательность присутствия элемента (совокупности наименования элемента и его значения) в файле обмена. Признак обязательности элемента может принимать следующие значения: "О" - наличие элемента в файле обмена обязательно; "Н" - присутствие элемента в файле обмена необязательно, то есть элемент может отсутствовать. Если элемент принимает ограниченный перечень значений (по классификатору, кодовому словарю и тому подобному), то признак обязательности элемента дополняется символом "К". Например, "ОК". В случае, если количество реализаций элемента может быть более одной, то признак обязательности элемента дополняется символом "М". Например, "НМ", "ОКМ".

К вышеперечисленным признакам обязательности элемента может добавляться значение "У" в случае описания в XML схеме условий, предъявляемых к элементу в файле обмена, описанных в графе "Дополнительная информация". Например, "НУ", "ОКУ";

дополнительная информация содержит, при необходимости, требования к элементу файла обмена, не указанные ранее. Для сложных элементов указывается ссылка на таблицу, в которой описывается состав данного элемента. Для элементов, принимающих ограниченный перечень значений из классификатора (кодового словаря и тому подобного), указывается соответствующее наименование классификатора (кодового словаря и тому подобного) или приводится перечень возможных значений. Для классификатора (кодового словаря и тому подобного) может указываться ссылка на его местонахождение. Для элементов, использующих пользовательский тип данных, указывается наименование типового элемента.

Рисунок 1. Диаграмма структуры файла обмена

Таблица 4.1

Файл обмена (Файл)

Наименование элемента Сокращенное наименование (код) элемента Признак типа элемента Формат элемента Признак обязательности элемента Дополнительная информация
Идентификатор файла ИдФайл А T(1-200) ОУ Содержит (повторяет) имя файла (без расширения и точки)
Версия формата ВерсФорм А T(1-5) О Принимает значение: 5.03
Версия передающей программы ВерсПрог А T(1-40) Н
Опись документов, направляемых в налоговый орган Документ С О Состав элемента представлен в табл. 4.2

Таблица 4.2

Опись документов, направляемых в налоговый орган (Документ)

Наименование элемента Сокращенное наименование (код) элемента Признак типа элемента Формат элемента Признак обязательности элемента Дополнительная информация
Код формы документа по КНД КНД А T(=7) ОК Типовой элемент <КНДТип>.
Принимает значение: 1165034
Дата формирования документа ДатаДок А T(=10) Н Типовой элемент <ДатаТип>.
Дата в формате ДД.ММ.ГГГГ
Сведения об отправителе документа СвОтпр С О Состав элемента представлен в табл. 4.3
Сведения о получателе документа СвПолуч С О Состав элемента представлен в табл. 4.4
Сведения о налогоплательщике СвНП С О Состав элемента представлен в табл. 4.5
Идентификатор файла документа, к которому формируется опись ИдФайлОсн С О Состав элемента представлен в табл. 4.6
Документы, направляемые в налоговый орган ДокНапрНО С О Состав элемента представлен в табл. 4.7
Сведения о лице, подписавшем документ Подписант С О Состав элемента представлен в табл. 4.11

Таблица 4.3

Сведения об отправителе документа (СвОтпр)

Наименование элемента Сокращенное наименование (код) элемента Признак типа элемента Формат элемента Признак обязательности элемента Дополнительная информация
Признак отправителя - уполномоченного представителя ПризОтпрУП А T(=1) ОК Принимает значение:
1 - нет |
2 - да
Отправитель - организация | ОтпрЮЛ С О Типовой элемент <СвЮЛТип>.
Состав элемента представлен в табл. 4.15
Отправитель - физическое лицо (в том числе индивидуальный предприниматель) ОтпрФЛ С О Типовой элемент <СвФЛТип>.
Состав элемента представлен в табл. 4.14

Таблица 4.4

Сведения о получателе документа (СвПолуч)

Наименование элемента Сокращенное наименование (код) элемента Признак типа элемента Формат элемента Признак обязательности элемента Дополнительная информация
Код налогового органа в соответствии с СОНО КодНО А T(=4) ОК Типовой элемент <СОНОТип>.
Значение выбирается в соответствии с классификатором "Система обозначений налоговых органов"

Таблица 4.5

Сведения о налогоплательщике (СвНП)

Наименование элемента Сокращенное наименование (код) элемента Признак типа элемента Формат элемента Признак обязательности элемента Дополнительная информация
Налогоплательщик - организация | НПЮЛ С О Типовой элемент <СвЮЛТип>.
Состав элемента представлен в табл. 4.15
Налогоплательщик - физическое лицо (в том числе индивидуальный предприниматель) НПФЛ С О Типовой элемент <СвФЛТип>.
Состав элемента представлен в табл. 4.14

Таблица 4.6

Идентификатор файла документа, к которому формируется опись (ИдФайлОсн)

Наименование элемента Сокращенное наименование (код) элемента Признак типа элемента Формат элемента Признак обязательности элемента Дополнительная информация
Имя файла требования о представлении документов, в ответ на которое формируется опись | ИмяФайлТреб П T(1-200) О Содержит (повторяет) имя файла (без расширения и точки)
Идентификатор файла налоговой декларации (расчета), к которой формируется опись | ИдФайлНалОтч П T(1-200) О
Журнал учета полученных и выставленных счетов-фактур, представляемый в соответствии с п. 5.2 ст. 174 Налогового кодекса Российской Федерации Журнал П T(=6) О Принимает значение: ЖУРНАЛ
Имя файла требования о представлении пояснений, на которое сформирован ответ ИмяФайлТребПояс П T(1-200) НУ Содержит (повторяет) имя файла (без расширения и точки).
Заполняется в случае представления Ответа на требование о представлении пояснений, а также подтверждающих документов
Может применяться только при наличии элемента <ИдФайлНалОтч>.
Элемент обязателен при <ДокФорм/КодДок>=8888 (из табл. 4.8)

Таблица 4.7

Документы, направляемые в налоговый орган (ДокНапрНО)

Наименование элемента Сокращенное наименование (код) элемента Признак типа элемента Формат элемента Признак обязательности элемента Дополнительная информация
Количество направленных файлов КолФайл А N(2) О
Документ, представленный в виде xml-файла ДокФорм С НМУ Состав элемента представлен в табл. 4.8
Обязателен при отсутствии <ДокСкан>.
Обязателен при наличии элемента <Журнал> (из табл. 4.6)
Документ, представленный в виде скан-образа ДокСкан С НМУ Состав элемента представлен в табл. 4.9
Обязателен при отсутствии <ДокФорм>
Не применяется при наличии элемента <Журнал> (из табл. 4.6)

Таблица 4.8

Документ, представленный в виде xml-файла (ДокФорм)

Наименование элемента Сокращенное наименование (код) элемента Признак типа элемента Формат элемента Признак обязательности элемента Дополнительная информация
Код документа КодДок А T(=4) ОКУ Принимает значение:
0924 - счет-фактура |
0925 - книга покупок |
0926 - книга продаж |
1004 - журнал полученных и выставленных счетов-фактур |
2181 - акт приемки-сдачи работ (услуг) |
2232 - дополнительный лист Книги покупок |
2233 - дополнительный лист Книги продаж |
2234 - товарная накладная (ТОРГ-12) |
2772 - корректировочный счет-фактура |
2937 - документ о передаче товара при торговых операциях |
2939 - документ о передаче результатов работ (об оказании услуг) |
2941 - Счет-фактура и документ о передаче товаров (работ, услуг), имущественных прав, включающий в себя счет-фактуру |
2943 - Корректировочный счет-фактура и документ об изменении стоимости ранее отгруженных товаров (работ, услуг), имущественных прав, включающий в себя корректировочный счет-фактуру |
8888 - ответ на Требование о представлении пояснений
Не может принимать значение "8888" при наличии элементов <ИмяФайлТреб> или <Журнал>.
При наличии элемента <Журнал> применяется только значение "1004"
Код формы документа по КНД КНД_Док А T(=7) ОК Типовой элемент <КНДТип>
Номер документа-основания (основного документа) НомДокОсн А T(1-500) НУ Обязателен для <КодДок>=2181.
Для остальных <КодДок> не заполняется
Дата документа-основания (основного документа) ДатаДокОсн А T(=10) НУ Типовой элемент <ДатаТип>.
Дата в формате ДД.ММ.ГГГГ.
Обязателен для <КодДок>=2181.
Для остальных <КодДок> не заполняется
Порядковый номер запрашиваемого документа (запрашиваемой информации) ПорНомДок П T(=4) НУ Обязателен при направлении документов в ответ на требование о представлении документов (информации), т.е. обязателен и применяется только при наличии <ИмяФайлТреб> (из табл. 4.6).
Указывается порядковый номер запрашиваемого документа, согласно требованию о представлении документов (информации).
Имеет вид 1.XX (2.XX), где XX, порядковый номер
Имя файла документа ИмяФайл П T(1-200) О Имя файла, представляемого в налоговый орган документа в соответствии с утвержденным форматом для данного документа без расширения и точки
Имя файла ЭП данного документа ИмяФайлЭЦП П T(1-200) ОМ Имя файла ЭП имеет следующий вид:
ИмяФайл_XXX_N.sgn, где:
ИмяФайл - имя файла, представляемого в налоговый орган документа в соответствии с утвержденным форматом для данного документа, без расширения и точки;
XXX - постфикс файла ЭП, принимающий значение "SGN";
N - идентификационный номер файла (GUID);
.sgn - точка и расширение файла ЭП
Множественность может применяться только при <КодДок> = 2937 | 2939 | 2941 | 2943

Таблица 4.9

Документ, представленный в виде скан-образа (ДокСкан)

Наименование элемента Сокращенное наименование (код) элемента Признак типа элемента Формат элемента Признак обязательности элемента Дополнительная информация
Код документа КодДок А T(=4) ОК Принимает значение:
0924 - Счет-фактура |
1665 - Товарно-транспортная накладная |
2181 - Акт приемки-сдачи работ (услуг) |
2215 - Грузовая таможенная декларация/транзитная декларация |
2216 - Добавочный лист к грузовой таможенной декларации/транзитной декларации |
2330 - Спецификация (калькуляция, расчет) цены (стоимости) |
2234 - Товарная накладная (ТОРГ-12) |
2745 - Дополнение к договору |
2766 - Договор (соглашение, контракт) |
2772 - корректировочный счет-фактура |
2799 - отчет НИОКР
Наименование документа НаимДок А T(1-1000) О
Дата документа ДатаДок А T(=10) НУ Типовой элемент <ДатаТип>.
Дата в формате ДД.ММ.ГГГГ.
Обязателен для
<КодДок>=0924 | 1665 | 2181 | 2330 | 2234 | 2745 | 2766 | 2772 | 2799.
Для остальных <КодДок> не заполняется
Номер документа НомДок А T(1-500) НУ Обязателен для
<КодДок>=0924 | 1665 | 2215 | 2216 | 2330 | 2745 | 2766 | 2772 | 2799.
Может заполняться для
<Код Док>=2181 | 2234
Сумма всего (с налогом - при его наличии), указанная в документе СумВсего А N(17.2) НУ Обязателен для
<КодДок>=0924 | 1665 | 2181 | 2330 | 2234 | 2772.
Может заполняться для
<Код Док>= 2745 | 2766
Сумма налога, указанная в документе СумНалог А N(17.2) НУ Обязателен для <КодДок>=0924.
Может заполняться для
<КодДок>=1665 | 2181 | 2330 | 2234 | 2745 | 2766 | 2772
Номер документа-основания (основного документа) НомДокОсн А T(1-500) НУ Обязателен для
<КодДок>=1665 | 2181 | 2216 | 2330 | 2745 | 2772 | 2799.
Может заполняться для <КодДок>=2234.
Используется для документов, составляемых при наличии основания (основного документа)
Дата документа-основания (основного документа) ДатаДокОсн А T(=10) НУ Типовой элемент <ДатаТип>.
Дата в формате ДД.ММ.ГГГГ.
Обязателен для
<КодДок>=1665 | 2181 | 2330 | 2745 | 2772 | 2799.
Может заполняться для <КодДок>=2234.
Используется для документов, составляемых при наличии основания (основного документа)
Предмет документа ПредмДок А T(1-500) НУ Обязателен для
<КодДок>=2745 | 2330 | 2766.
Для остальных <КодДок> не заполняется.
Используется для описания предмета документа (предмет договора и т.п.)
Порядковый номер запрашиваемого документа (запрашиваемой информации) ПорНомДок П T(=4) НУ Обязателен при направлении документов в ответ на требование о представлении документов (информации), т.е. обязателен и применяется только при наличии <ИмяФайлТреб> (из табл. 4.6).
Указывается порядковый номер запрашиваемого документа, согласно требованию о представлении документов (информации).
Имеет вид 1.XX (2.XX), где XX, порядковый номер
Период документа ПерДок С НУ Типовой элемент <ПериодТип>.
Состав элемента представлен в табл. 4.13.
Может заполняться для <КодДок>=2181
Реквизиты лица, составившего документ (реквизиты участника сделки, поставки, указанные в документе) УчСдел С НМУ Состав элемента представлен в табл. 4.10.
Обязателен для
<КодДок>=0924 | 1665 | 2181 | 2330 | 2234 | 2745 | 2766 | 2772 | 2799.
Имя файла документа ИмяФайл П T(1-200) ОМУ Имя файла сканированного документа имеет вид:
KD_O_P_N1_GGGGMMDD_N2, где:
KD - префикс, принимающий значение кода документа в соответствии с <КодДок>;
O - идентификатор отправителя имеет вид:
для организаций - девятнадцатиразрядный код (ИНН и КПП организации);
для физических лиц - двенадцатиразрядный код (ИНН физического лица, при отсутствии ИНН - последовательность из двенадцати нулей);
P - идентификатор конечного получателя - налогового органа, - четырехразрядный код налогового органа в соответствии с СОНО;
GGGGMMDD - дата формирования файла;
N1, N2 - идентификационные номера файла (GUID).
Если документ состоит из нескольких файлов, N1 одинаковый для всех файлов одного документа, N2 уникален для каждого файла независимо от принадлежности к документу.
Расширение имени файла - tif | jpg | pdf | pgn.
К файлам содержащим отсканированные изображения, предъявляются следующие требования: черно-белое изображение с разрешением отсканированного документа не менее 150 и не более 300 точек на дюйм с использованием 256 градаций серого цвета.
Имя файла, представляемого в налоговый орган документа в соответствии с утвержденным форматом для данного документа без расширения и точки

Таблица 4.10

Реквизиты лица, составившего документ (реквизиты участника сделки, поставки, указанные в документе) (УчСдел)

Наименование элемента Сокращенное наименование (код) элемента Признак типа элемента Формат элемента Признак обязательности элемента Дополнительная информация
Роль участника сделки РольУчастСдел А T(=3) ОК Принимает значение:
101 - продавец |
102 - поставщик |
103 - заказчик |
104 - отправитель |
105 - грузоотправитель |
113 - учредитель |
114 - арендодатель |
116 - займодатель |
117 - векселедатель |
120 - страхователь |
121 - экспортер |
122 - работодатель |
201 - покупатель |
203 - исполнитель |
204 - получатель |
205 - грузополучатель |
209 - поверенный |
210 - агент |
214 - арендатор; |
216 - займополучатель (заемщик) |
217 - векселеполучатель |
218 - пользователь |
219 - хранитель |
220 - страховщик |
221 - импортер |
222 - работник |
301 - участник |
302 - плательщик |
303 - декларант |
304 - перевозчик |
305 - экспедитор |
306 - акционер |
307 - эмитент |
309 - инвестор |
310 - генеральный подрядчик |
311 - субподрядчик |
312 - подрядчик |
313 - посредник |
314 - лицо, составившее документ
Организация - участник сделки | УчСделОрг С О Типовой элемент <СвУчСделЮЛТип>.
Состав элемента представлен в табл. 4.17
Индивидуальный предприниматель - участник сделки УчСделФЛ С О Типовой элемент <СвУчСделФЛТип>.
Состав элемента представлен в табл. 4.16

Таблица 4.11

Сведения о лице, подписавшем документ (Подписант)

Наименование элемента Сокращенное наименование (код) элемента Признак типа элемента Формат элемента Признак обязательности элемента Дополнительная информация
Признак лица, подписавшего документ ПрПодп А T(=1) ОК Принимает значение:
3 - руководитель организации (индивидуальный предприниматель) |
4 - представитель организации (индивидуального предпринимателя)
Должность лица, подписавшего документ ДолжнПодп А T(0-128) Н
Номер контактного телефона Тлф А T(1-20) Н
E-mail E-mail А T(1-45) Н
ИНН физического лица ИННФЛ А T(=12) Н Типовой элемент <ИННФЛТип>
Фамилия, имя, отчество ФИО С О Типовой элемент <ФИОТип>.
Состав элемента представлен в табл. 4.18
Сведения об уполномоченном представителе СвПред С НУ Состав элемента представлен в табл. 4.12.
Обязателен при <ПрПодп>=4

Таблица 4.12

Сведения об уполномоченном представителе (СвПред)

Наименование элемента Сокращенное наименование (код) элемента Признак типа элемента Формат элемента Признак обязательности элемента Дополнительная информация
Наименование документа, подтверждающего полномочия представителя налогоплательщика НаимДок А T(1-120) О

Таблица 4.13

Период документа (ПериодТип)

Наименование элемента Сокращенное наименование (код) элемента Признак типа элемента Формат элемента Признак обязательности элемента Дополнительная информация
Начало периода НачПер А T(=10) Н Типовой элемент <ДатаТип>.
Дата в формате ДД.ММ.ГГГГ
Окончание периода ОконПер А T(=10) Н Типовой элемент <ДатаТип>.
Дата в формате ДД.ММ.ГГГГ

Таблица 4.14

Сведения о физическом лице (СвФЛТип)

Наименование элемента Сокращенное наименование (код) элемента Признак типа элемента Формат элемента Признак обязательности элемента Дополнительная информация
ИНН физического лица ИННФЛ А T(=12) О Типовой элемент <ИННФЛТип>.
При отсутствии ИНН - последовательность из двенадцати нулей
Фамилия, имя, отчество физического лица ФИО С О Типовой элемент <ФИОТип>.
Состав элемента представлен в табл. 4.18

Таблица 4.15

Сведения об организации (СвЮЛТип)

Наименование элемента Сокращенное наименование (код) элемента Признак типа элемента Формат элемента Признак обязательности элемента Дополнительная информация
Полное наименование организации НаимОрг А T(1-1000) О
ИНН организации ИННЮЛ А T(=10) О Типовой элемент <ИННЮЛТип>
КПП КПП А T(=9) О Типовой элемент <КППТип>

Таблица 4.16

Сведения о физическом лице (СвУчСделФЛТип)

Наименование элемента Сокращенное наименование (код) элемента Признак типа элемента Формат элемента Признак обязательности элемента Дополнительная информация
ИНН физического лица ИННФЛ А T(=12) НУ Типовой элемент <ИННФЛТип>.
При отсутствии ИНН - последовательность из двенадцати нулей.
Обязателен для
<КодДок>=2181 | 2330 | 2745 | 2766.
Может заполняться для
<КодДок>=0924 | 1665 | 2234 | 2772
Фамилия, имя, отчество физического лица ФИО С О Типовой элемент <ФИОТип>.
Состав элемента представлен в табл. 4.18

Таблица 4.17

Сведения об организации (СвУчСделЮЛТип)

Наименование элемента Сокращенное наименование (код) элемента Признак типа элемента Формат элемента Признак обязательности элемента Дополнительная информация
Полное наименование организации НаимОрг А T(1-1000) О
ИНН организации ИННЮЛ А T(=10) НУ Типовой элемент <ИННЮЛТип>.
Обязателен для
КодДок=2181 | 2330 | 2745 | 2766 | 2799.
Может заполняться для
<КодДок>=0924 | 1665 | 2234 | 2772
КПП КПП А T(=9) НУ Типовой элемент <КППТип>.
Может заполняться для
<Код Док>=0924 | 1665 | 2181 | 2330 | 2234 | 2745 | 2766 | 2772 | 2799

Таблица 4.18

Фамилия, имя, отчество (ФИОТип)

Наименование элемента Сокращенное наименование (код) элемента Признак типа элемента Формат элемента Признак обязательности элемента Дополнительная информация
Фамилия Фамилия А T(1-60) О
Имя Имя А T(1-60) О
Отчество Отчество А T(1-60) Н