"Международный стандарт аудита 600 "Особенности аудита финансовой отчетности группы (включая работу аудиторов компонентов)"

(утв. Приказом Минфина РФ от 09.11.2016 N 207Н)
Редакция от 09.11.2016 — Документ не действует

Данный документ фактически утратил силу в связи с изданием Приказа Минфина РФ от 09.01.2019 N 2н.


Приложение N 9
к приказу Министерства финансов
Российской Федерации
от 09.11.2016 N 207н

Приказ, Международные стандарты аудита 210, 220, 230, 260, 510, 540, 570, 580, 700, 701, 705, 706, 710, 720, 800, 805, 810 включены в систему отдельными документами.

МЕЖДУНАРОДНЫЙ СТАНДАРТ АУДИТА 600
"ОСОБЕННОСТИ АУДИТА ФИНАНСОВОЙ ОТЧЕТНОСТИ ГРУППЫ (ВКЛЮЧАЯ РАБОТУ АУДИТОРОВ КОМПОНЕНТОВ)"

Международный стандарт аудита (МСА) 600 "Особенности аудита финансовой отчетности группы (включая работу аудиторов компонентов)" должен рассматриваться в совокупности с МСА 200 "Основные цели независимого аудитора и проведение аудита в соответствии с Международными стандартами аудита".

Введение

Сфера применения настоящего стандарта

1. Международные стандарты аудита применяются к аудиту группы. Настоящий стандарт устанавливает обязанности применительно к аудиту группы, особенно в тех случаях, когда привлекаются аудиторы компонентов.

2. Настоящий стандарт, при необходимости адаптированный к обстоятельствам, может быть полезен для аудитора, когда он привлекает других аудиторов к аудиту финансовой отчетности, которая не является финансовой отчетностью группы. Например, аудитор может привлечь другого аудитора для наблюдения за проведением инвентаризации или инспектирования физического наличия основных средств в отдаленных подразделениях.

3. В соответствии с законами, нормативными актами или в силу других причин от аудитора компонента может потребоваться выражение мнения аудитора в отношении финансовой отчетности компонента. Команда аудитора группы может принять решение об использовании аудиторских доказательств, которые являются основанием для выражения мнения аудитора о финансовой отчетности компонента, в качестве аудиторских доказательств для целей аудита группы, однако в любом случае должны применяться требования настоящего стандарта (см. пункт A1).

4. В соответствии с МСА 220 <1> руководитель аудита группы должен убедиться в том, что те, кто участвует в выполнении задания по аудиту группы, включая аудиторов компонентов, совместно обладают надлежащими компетенциями и возможностями. Руководитель аудита группы также несет ответственность за управление, надзор и выполнение задания по аудиту группы.

<1> МСА 220 "Контроль качества при проведении аудита финансовой отчетности", пункты 14 - 15.

5. Руководитель аудита группы применяет требования МСА 220 вне зависимости от того, кто проводит работу в отношении финансовой информации компонента - руководитель аудита группы или аудитор компонента. Настоящий стандарт помогает руководителю аудита группы выполнять требования МСА 220 в случаях, когда аудиторы компонентов выполняют задания в отношении финансовой информации компонентов.

6. Аудиторский риск представляет собой функцию рисков существенного искажения и риска необнаружения <1>. В случае аудита группы он включает риск того, что аудитор компонента может не выявить искажение финансовой информации компонента, которое может привести к существенному искажению финансовой отчетности группы, и риск того, что команда аудитора группы может не выявить это искажение. Настоящий стандарт разъясняет вопросы, которые рассматривает команда аудитора группы при определении характера, сроков и уровня своего участия в процедурах оценки рисков и дальнейших аудиторских процедурах, выполняемых аудиторами компонентов в отношении финансовой информации компонентов. Целью такого участия является получение достаточных надлежащих аудиторских доказательств, обосновывающих мнение аудитора в отношении финансовой отчетности группы.

<1> МСА 200 "Основные цели независимого аудитора и проведение аудита в соответствии с Международными стандартами аудита", пункт A32.

Дата вступления в силу

7. Настоящий стандарт вступает в силу в отношении аудита финансовой отчетности группы за периоды, начинающиеся 15 декабря 2009 года или после этой даты. <*>

Цели

8. Цель аудитора состоит в том, чтобы:

(a) определить, следует ли брать на себя обязанности аудитора финансовой отчетности группы;

(b) действуя в качестве аудитора финансовой отчетности группы:

(i) четко информировать аудиторов компонентов об объеме и сроках выполнения их работы в отношении финансовой информации компонентов и предоставления результатов их работы;

(ii) получать достаточные надлежащие аудиторские доказательства в отношении финансовой информации компонентов и процесса консолидации для того, чтобы выразить мнение о том, что финансовая отчетность группы подготовлена во всех существенных аспектах в соответствии с применимой концепцией подготовки финансовой отчетности.

Определения

9. Для целей Международных стандартов аудита следующие термины имеют приведенные ниже значения:

(a) компонент - организация или вид хозяйственной деятельности, в отношении которых руководство группы или компонента подготавливает финансовую информацию, подлежащую включению в финансовую отчетность группы (см. пункты A2 - A4);

(b) аудитор компонента - аудитор, который по поручению команды аудитора группы проводит работу в отношении финансовой информации компонента для целей аудита группы (см. пункт A7);

(c) руководство компонента - руководство, ответственное за подготовку финансовой информации компонента;

(d) существенность для компонента - уровень существенности, установленный для компонента командой аудитора группы;

(e) группа - все компоненты, финансовая информация которых включена в финансовую отчетность группы. В группу всегда входит больше одного компонента;

(f) аудит группы - аудит финансовой отчетности группы;

(f) мнение аудитора группы - мнение аудитора в отношении финансовой отчетности группы;

(h) руководитель аудита группы - партнер или другое лицо в аудиторской организации, ответственное за задание по аудиту группы и его выполнение, а также за подготовку аудиторского заключения о финансовой отчетности группы, которое выпускается от имени аудиторской организации. Когда аудиторы проводят совместный аудит группы, партнеры по выполнению совместного аудиторского задания и их аудиторские группы в совокупности представляют собой руководителя аудита группы и команду аудитора группы. Настоящий стандарт, однако, не распространяется на взаимоотношения между аудиторами, участвующими в выполнении совместного задания, или работу, выполняемую одним из таких аудиторов в отношении работы, проведенной другим аудитором;

(i) команда аудитора группы - партнеры, включая руководителя аудита группы, и сотрудники, которые разрабатывают общую стратегию аудита группы, информируют аудиторов компонентов, выполняют работу в отношении процесса составления консолидированной финансовой отчетности (информации) и оценивают выводы, сделанные с использованием аудиторских доказательств как основы для формирования мнения в отношении финансовой отчетности группы;

(j) финансовая отчетность группы - финансовая отчетность, которая включает финансовую информацию более чем одного компонента. Термин "финансовая отчетность группы" также относится к комбинированной финансовой отчетности, включающей сводную финансовую информацию, подготовленную компонентами, не имеющими материнской организации, но находящимися под общим контролем;

(k) руководство группы - руководство, ответственное за подготовку финансовой отчетности группы;

(l) средства контроля на уровне группы - средства контроля за процессом подготовки финансовой отчетности группы, разработанные, внедренные и поддерживаемые в рабочем состоянии руководством группы;

(m) значительный компонент - компонент, определенный командой аудитора группы, который: (i) имеет индивидуальную финансовую значимость для группы или (ii) в силу своего особого характера или обстоятельств с большой вероятностью будет связан со значительными рисками существенного искажения финансовой отчетности группы (см. пункты A5 - A6).

10. При ссылке на "применимую концепцию подготовки финансовой отчетности" имеется в виду концепция подготовки финансовой отчетности, которая применяется к финансовой отчетности группы. При ссылке на "процесс консолидации" имеется в виду следующее:

(a) признание, оценка, представление и раскрытие финансовой информации компонентов в финансовой отчетности группы посредством консолидации, пропорциональной консолидации либо использования метода долевого участия или первоначальной стоимости;

(b) представление в комбинированной финансовой отчетности сводной финансовой информации компонентов, не имеющих материнской организации, но находящихся под общим контролем.

Требования

Ответственность

11. Руководитель аудита группы отвечает за общее управление, надзор и выполнение задания по аудиту группы в соответствии с профессиональными стандартами и применимыми законами и нормативными требованиями, а также за соответствие выпускаемого аудиторского заключения обстоятельствам <1>. Как следствие из сказанного выше, в аудиторском заключении о финансовой отчетности группы не должно быть ссылки на аудитора компонента, если только включение такой ссылки не предусмотрено законами или нормативными актами. Если включение такой ссылки регламентируется законом или нормативными актами, в аудиторском заключении следует указать, что данная ссылка не уменьшает ответственность руководителя аудита группы или аудиторской организации, в которой работает такой руководитель, за мнение, выраженное аудитором группы (см. пункты A8 - A9).

<1> МСА 220, пункт 15.

Принятие и (или) продолжение отношений с клиентом

12. При применении МСА 220 руководитель аудита группы должен определить, существуют ли разумные основания для того, чтобы ожидать получения достаточных надлежащих аудиторских доказательств в отношении процесса подготовки консолидированной финансовой отчетности и финансовой информации компонентов, которые послужат основой мнения аудитора группы. Для этой цели руководитель аудита группы должен получить понимание деятельности группы, ее компонентов и их окружения в объеме, достаточном для выявления компонентов, которые с большой вероятностью могут являться значительными. Если аудиторы компонентов выполняют работу в отношении финансовой информации таких компонентов, руководитель аудита группы оценивает, сможет ли команда аудитора группы принять участие в работе этих аудиторов компонентов в объеме, необходимом для получения достаточных надлежащих аудиторских доказательств (см. пункты A10 - A12.).

13. Если руководитель аудита группы приходит к выводу, что:

(a) команда аудитора группы не сможет получить достаточные надлежащие аудиторские доказательства из-за ограничений, введенных руководством группы;

(b) результатом указанной неспособности может стать отказ от выражения мнения в отношении финансовой отчетности группы <1>,

<1> МСА 705 "Модифицированное мнение в аудиторском заключении".

руководитель аудита группы должен:

(a) в случае получения нового задания - отказаться от него, а в случае продолжения отношений с клиентом - прекратить работу по этому заданию, если такое прекращение возможно в соответствии с применимым законодательством или нормативными актами;

(b) в тех случаях, когда законы или нормативные акты запрещают аудитору отказываться от задания или когда прекращение работ по заданию невозможно по иным причинам, после выполнения аудиторской аудита финансовой отчетности группы в максимально возможном объеме отказаться от выражения мнения в отношении финансовой отчетности группы (см. пункты A13 - A19.).

Условия выполнения задания

14. Руководитель аудита группы должен согласовать условия выполнения задания по аудиту группы в соответствии с МСА 210 <1> (см. пункты A20 - A21).

<1> МСА 210 "Согласование условий аудиторских заданий".

Общая стратегия аудита и план аудита

15. Команда аудитора группы должна разработать общую стратегию аудита и план аудита в соответствии с МСА 300 <1>.

<1> МСА 300 "Планирование аудита финансовой отчетности", пункты 7 - 12.

16. Руководитель аудита группы должен проверить общую стратегию аудита группы и план аудита группы (см. пункт A22).

Понимание деятельности группы, ее компонентов и их окружения

17. Аудитор должен выявить и оценить риски существенного искажения, получив понимание деятельности организации и ее окружения <1>. Команда аудитора группы должна:

<1> МСА 315 (пересмотренный) "Выявление и оценка рисков существенного искажения путем изучения организации и ее окружения".

(a) улучшить свое понимание деятельности группы, ее компонентов и их окружения, включая средства контроля на уровне группы, полученное на этапе принятия решения о начале или продолжении отношений с клиентом;

(b) получить понимание процесса консолидации, включая инструкции, предоставленные компонентам руководством группы (см. пункты A23 - A29).

18. Команда аудитора группы должна получить достаточное понимание для того, чтобы:

(a) подтвердить или пересмотреть первоначальные результаты определения компонентов, которые с большой вероятностью являются значительными;

(b) оценить риски существенного искажения финансовой отчетности группы в силу недобросовестных действий или ошибок <1> (см. пункты A30 - A31).

<1> МСА 315 (пересмотренный).

Понимание деятельности аудитора компонента

19. Если команда аудитора группы планирует сделать запрос о выполнении работы в отношении финансовой информации компонента аудиторами компонента, команда аудитора группы должна получить понимание в отношении следующего (см. пункты A32 - A35):

(a) насколько аудитор компонента понимает и будет выполнять этические требования, относящиеся к аудиту группы, в частности, является ли он независимым (см. пункт A37);

(b) какова профессиональная компетентность аудитора компонента (см. пункт A38);

(c) сможет ли команда аудитора группы участвовать в работе аудитора компонента в той степени, в которой это необходимо для получения достаточных надлежащих аудиторских доказательств;

(d) осуществляет ли аудитор компонента свою деятельность в нормативно-правовой среде, которая предусматривает эффективный надзор за деятельностью аудиторов (см. пункт A36).

20. Если аудитор компонента не отвечает требованиям независимости, предъявляемым в рамках аудита группы, или у команды аудитора группы вызывают серьезную обеспокоенность другие вопросы, перечисленные в пунктах 19(a) - (c), команде аудитора группы необходимо получить достаточные надлежащие аудиторские доказательства, касающиеся финансовой информации компонента, без привлечения аудитора компонента к выполнению работы в отношении финансовой информации данного компонента (см. пункты A39 - A41).

Существенность

21. Команда аудитора группы должна определить следующее (см. пункт A42):

(a) существенность для финансовой отчетности группы в целом при разработке общей стратегии аудита группы;

(b) наличие в финансовой отчетности группы при конкретных обстоятельствах определенных видов операций, остатков по счетам или раскрытия информации, искажение которых на сумму ниже уровня существенности, установленного для финансовой отчетности группы в целом, может обоснованно рассматриваться как способное повлиять на экономические решения пользователей, принимаемые на основании финансовой отчетности группы, уровень или уровни существенности, которые будут применяться к указанным видам операций, остаткам по счетам или раскрытию информации;

(c) уровень существенности компонента для тех компонентов, аудиторы которых будут проводить аудит или обзорную проверку в целях аудита группы. В целях снижения до достаточно низкого уровня вероятности того, что совокупность неисправленных и невыявленных искажений в финансовой отчетности группы превысит уровень существенности для финансовой отчетности группы в целом, уровень существенности для компонента должен быть ниже уровня существенности для финансовой отчетности группы в целом (см. пункты A43 - A44);

(d) пороговое значение, выше которого искажения не могут расцениваться как явно несущественные для финансовой отчетности группы (см. пункт A45).

22. В тех случаях, когда аудиторы компонентов проводят аудит для целей аудита группы, команда аудитора группы должна оценить, определена ли надлежащим образом существенность для выполнения аудиторских процедур на уровне компонента (см. пункт A46).

23. Если компонент подлежит аудиту в соответствии с законодательством, нормативными актами или по другой причине, а команда аудитора группы принимает решение использовать результаты такого аудита, чтобы обеспечить наличие аудиторских доказательств для целей аудита группы, команда аудитора группы должна определить, соответствует ли:

(a) уровень существенности для финансовой отчетности компонента в целом, а также

(b) уровень существенности для выполнения аудиторских процедур на уровне компонента требованиям настоящего стандарта.

Принятие мер в ответ на оцененные риски

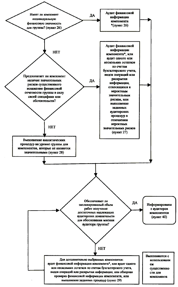
24. Аудитор должен разработать и реализовать надлежащие меры в ответ на оцененные риски существенного искажения финансовой отчетности <1>. Команда аудитора группы должна определить вид работ, который должна выполнить команда аудитора группы или аудиторы компонентов по ее поручению в отношении финансовой информации компонентов (см. пункты 26 - 29). Команда аудитора группы также должна определить характер, сроки и объем своего участия в работе аудиторов компонентов (см. пункты 30 - 31).

<1> МСА 330 "Аудиторские процедуры в ответ на оцененные риски".

25. Если характер, сроки и объем работ, которые планируется выполнить в отношении процесса подготовки консолидированной финансовой отчетности или финансовой информации компонентов, основаны на предположении о том, что средства контроля на уровне группы функционируют эффективно, или если процедуры проверки по существу, взятые отдельно, не могут обеспечить наличие достаточных надлежащих аудиторских доказательств на уровне предпосылок подготовки финансовой отчетности, команда аудитора группы должна протестировать или попросить аудитора компонента протестировать эффективность функционирования указанных средств контроля.

Определение вида работ, которые необходимо выполнить в отношении финансовой информации компонентов
(см. пункт A47)

Значительные компоненты

26. В отношении компонента, который является значительным в силу своей индивидуальной финансовой значительности для группы, команда аудитора группы или действующий по ее поручению аудитор компонента должны проводить аудит финансовой информации, исходя из уровня существенности для такого компонента.

27. В отношении компонента, который является значительным в связи с высокой вероятностью возникновения значительных рисков существенного искажения финансовой отчетности группы по причине его специфического характера или обстоятельств, команда аудитора группы или действующий по ее поручению аудитор компонента должны выполнить одно или несколько из перечисленных ниже действий:

(a) аудит финансовой информации компонента с использованием уровня существенности для этого компонента;

(b) аудит одного или нескольких остатков по счетам, видов операций или раскрытий информации, связанных с вероятными значительными рисками существенного искажения финансовой отчетности группы (см. пункт A48);

(c) заданные аудиторские процедуры в отношении значительных рисков существенного искажения финансовой отчетности группы (см. пункт A49).

Компоненты, которые не являются значительными

28. В отношении компонентов, которые не являются значительными, команда аудитора группы должна выполнить аналитические процедуры на уровне группы (см. пункт A50).

29. Если команда аудитора группы не считает, что достаточные надлежащие аудиторские доказательства для обоснования мнения аудитора группы будут получены в результате:

(a) работы, выполненной в отношении финансовой информации значительных компонентов;

(b) работы, выполненной в отношении средств контроля на уровне группы и процесса консолидации;

(c) аналитических процедур, выполняемых на уровне группы,

то команда аудитора группы должна выбрать компоненты, которые не являются значительными, и выполнить сама или запросить выполнение аудитором компонента одного или нескольких из следующих действий в отношении финансовой информации отдельных выбранных компонентов (см. пункты A51 - A53):

- аудит финансовой информации компонента с использованием уровня существенности для компонента;

- аудит одного или нескольких остатков по счетам, видов операций или раскрытия информации;

- обзорная проверка финансовой информации компонента с использованием уровня существенности для компонента;

- заданные процедуры.

Команда аудитора группы должна менять выборку компонентов с течением времени.

Участие в работе, выполняемой аудиторами компонентов
(см. пункты A54 - A55)

Значительные компоненты: оценка рисков

30. Если аудитор компонента проводит аудит финансовой информации значительного компонента, команда аудитора группы должна принимать участие в оценке рисков, проводимой аудитором компонента, для выявления значительных рисков существенного искажения финансовой отчетности группы. Характер, сроки и объем такого участия зависят от понимания командой аудитора группы деятельности аудитора компонента, получение которого как минимум включает следующее:

(a) обсуждение с аудитором компонента или руководством компонента тех видов деятельности компонента, которые являются значительными для группы;

(b) обсуждение с аудитором компонента подверженности компонента риску существенного искажения финансовой информации в результате недобросовестных действий или ошибки;

(c) анализ документации аудитора компонента в отношении выявленных значительных рисков существенного искажения финансовой отчетности группы. Такая документация может быть составлена в форме меморандума, содержащего вывод аудитора компонента в отношении выявленных значительных рисков.

Выявленные значительные риски существенного искажения финансовой отчетности группы: дальнейшие аудиторские процедуры

31. Если значительные риски существенного искажения финансовой отчетности группы выявляются в отношении компонента, по которому работа выполняется аудитором компонента, команда аудитора группы должна оценить целесообразность выполнения дальнейших аудиторских процедур в отношении выявленных значительных рисков существенного искажения финансовой отчетности группы. На основании своего понимания деятельности аудитора компонента команда аудитора группы должна определить необходимость своего участия в выполнении дальнейших аудиторских процедур.

Процесс консолидации

32. В соответствии с пунктом 17 команда аудитора группы получает понимание в отношении средств контроля на уровне группы и процесса консолидации, включая инструкции, предоставленные руководством группы компонентам. В соответствии с пунктом 25 команда аудитора группы или аудитор компонента по поручению команды аудитора группы проводит тестирование операционной эффективности средств контроля на уровне группы, если характер, сроки выполнения и объем работы, которая будет выполняться в отношении процесса консолидации, основаны на предположении, что средства контроля на уровне группы функционируют эффективно, или если одни только процедуры проверки по существу не могут обеспечить наличие достаточных надлежащих аудиторских доказательств на уровне предпосылок.

33. Команда аудитора группы должна разработать и выполнить дальнейшие аудиторские процедуры в отношении процесса консолидации в ответ на оцененные риски существенного искажения финансовой отчетности группы, возникающие в результате процесса консолидации. Они должны включать оценку того, все ли компоненты включены в финансовую отчетность группы.

34. Команда аудитора группы должна оценить надлежащий характер, полноту и точность связанных с консолидацией корректировок и реклассификаций, а также наличие факторов риска недобросовестных действий или признаков возможной предвзятости руководства (см. пункт A56).

35. Если финансовая информация компонента не подготавливалась в соответствии с той же учетной политикой, которая применялась к финансовой отчетности группы, команда аудитора группы должна оценить, была ли финансовая информация этого компонента надлежащим образом скорректирована для целей подготовки и представления финансовой отчетности группы.

36. Команда аудитора группы должна определить, соответствует ли финансовая информация, указанная в сообщении от аудитора компонента (см. пункт 41(c)), той финансовой информации, которая была включена в финансовую отчетность группы.

37. Если финансовая отчетность группы включает финансовую отчетность компонента, отчетный период которого заканчивается на дату, отличную от даты конца отчетного периода группы, команда аудитора группы должна оценить, были ли внесены в такую финансовую отчетность надлежащие корректировки в соответствии с применимой концепцией подготовки финансовой отчетности.

События после отчетной даты

38. В случае аудита финансовой информации компонентов командой аудитора группы или аудиторами компонентов, команда аудитора группы или аудиторы компонентов должны выполнить процедуры, предназначенные для выявления событий, которые произошли в этих компонентах в период между датой финансовой информации компонентов и датой аудиторского заключения о финансовой отчетности группы и которые могут потребовать внесения корректировки или раскрытия информации в финансовой отчетности группы.

39. В тех случаях, когда аудиторы компонентов выполняют работу, отличную от аудита финансовой информации компонентов, команда аудитора группы должна попросить аудиторов компонентов проинформировать ее о событиях после отчетной дата, которые могут потребовать корректировки или раскрытия в финансовой отчетности группы, если им станет о них известно.

Информационное взаимодействие с аудитором компонента

40. Команда аудитора группы должна своевременно информировать аудитора компонента о своих требованиях. Такая информация должна содержать описание выполняемых работ, информацию об использовании выполненных работ, форме и содержании сообщения, направляемого аудитором компонента команде аудитора группы. Она также должна включать следующее (см. пункты A57, A58, A60):

(a) требование о том, чтобы аудитор компонента, который знает, в каком контексте команда аудитора группы будет использовать результаты его работы, подтвердил, что будет сотрудничать с командой аудитора группы (см. пункт A59);

(b) этические требования, касающиеся аудита группы, в частности требования в отношении независимости;

(c) в случае аудита или обзорной проверки финансовой информации компонента уровень существенности для компонента (если применимо, уровень или уровни существенности в отношении видов операций, остатков по счетам бухгалтерского учета или раскрытия информации) и пороговое значение, выше которого искажения не могут рассматриваться как явно несущественные для финансовой отчетности группы;

(d) выявленные значительные риски существенного искажения финансовой отчетности группы в результате недобросовестных действий или ошибки, которые имеют отношение к работе аудитора компонента. Команда аудитора группы должна потребовать, чтобы аудитор компонента своевременно предоставлял информацию о любых других значительных выявленных рисках существенного искажения финансовой отчетности группы в результате недобросовестных действий или ошибки у компонента и о мерах, принятых аудитором компонента в ответ на такие риски;

(e) перечень связанных сторон, подготовленный руководством группы, и информацию о других связанных сторонах, о которых известно команде аудитора группы. Команда аудитора группы должна потребовать, чтобы аудитор компонента своевременно предоставлял ей информацию о связанных сторонах, которые ранее не были выявлены руководством группы или командой аудитора группы. Команда аудитора группы должна принять решение о том, сообщать ли о таких дополнительных связанных сторонах аудиторам других компонентов.

41. Команда аудитора группы должна запросить у аудитора компонента информацию по вопросам, которые имеют значение для выводов команды аудитора группы по итогам аудита группы. Такая информация должна включать следующее (см. пункт A60):

(a) информацию о том, соблюдал ли аудитор компонента все этические требования, применимые к аудиту группы, включая требования к независимости и профессиональной компетентности;

(b) информацию о том, выполнял ли аудитор компонента требования команды аудитора группы;

(c) описание финансовой информации компонента, по которой аудитор компонента представляет свой отчет;

(d) сведения о случаях несоблюдения законов или нормативных актов, которые могли бы привести к существенному искажению финансовой отчетности группы;

(e) перечень неисправленных искажений финансовой информации компонента (перечень не должен включать искажений, не превышающих порогового значения для очевидно несущественных искажений, о которых была получена информация от команды аудитора группы (см. пункт 40(c));

(f) информацию о признаках возможной предвзятости руководства;

(g) описание всех выявленных значительных недостатков системы внутреннего контроля на уровне компонента;

(h) иные значительные вопросы, о которых аудитор компонента уже информировал или собирается проинформировать лиц, отвечающих за корпоративное управление, компонента, включая совершенные или подозреваемые недобросовестные действия с участием руководства компонента, сотрудников, выполняющих важные функции в системе внутреннего контроля на уровне компонента, или других лиц, когда такие недобросовестные действия привели к существенному искажению финансовой информации компонента;

(i) все другие вопросы, которые могут иметь значение для аудита группы или к которым аудитор компонента захочет привлечь внимание команды аудитора группы, в том числе расхождения, отмеченные в письменном заявлении, которое аудитор компонента запросил у руководства компонента;

(j) общие результаты работ, выводы или мнение аудитора компонента.

Оценка достаточности и надлежащего характера полученных аудиторских доказательств

Оценка информации, полученной от аудитора компонента, и достаточности выполненных им работ

42. Команда аудитора группы должна оценить информацию, полученную от аудитора компонента (см. пункт 41). Команда аудитора группы должна:

(a) обсудить в установленном порядке значительные вопросы, возникшие в связи с оценкой, с аудитором компонента, руководством компонента или руководством группы;

(b) определить необходимость проверки других соответствующих частей аудиторской документации аудитора компонента (см. пункт A61).

43. Если команда аудитора группы приходит к выводу, что работа, выполненная аудитором компонента, является недостаточной, она должна определить, какие дальнейшие процедуры необходимо выполнить и кто их будет выполнять: аудитор компонента или команда аудитора группы.

Достаточность и надлежащий характер аудиторских доказательств

44. Аудитор должен получить достаточные надлежащие аудиторские доказательства для снижения аудиторского риска до приемлемо низкого уровня, чтобы аудитор имел возможность сделать обоснованные выводы, на основании которых будет выражено мнение аудитора. <1> Команда аудитора группы должна оценить, были ли получены достаточные надлежащие аудиторские доказательства в результате аудиторских процедур, выполненных в отношении процесса консолидации, и работы, выполненной командой аудитора группы и аудиторами компонентов в отношении финансовой информации компонентов, на основании которых будет выражено мнение аудитора группы (см. пункт A62).

<1> МСА 200, пункт 17.

45. Руководитель аудита группы должен оценить влияние неисправленных искажений (которые были выявлены командой аудитора группы или информация о которых была предоставлена аудиторами компонента), а также влияние случаев невозможности получения достаточных надлежащих аудиторских доказательств на мнение аудитора группы (см. пункт A63).

Информационное взаимодействие с руководством и лицами, отвечающими за корпоративное управление, группы

Информационное взаимодействие с руководствам группы

46. Команда аудитора группы должна принять решение, о каких недостатках системы внутреннего контроля информировать лиц, отвечающих за корпоративное управление, и руководство группы в соответствии с МСА 265. <1> При принятии решения команда аудитора группы должна рассмотреть:

<1> МСА 265 "Информирование лиц, отвечающих за корпоративное управление, и руководства о недостатках в системе внутреннего контроля".

(a) недостатки системы внутреннего контроля на уровне группы, выявленные командой аудитора группы;

(b) недостатки системы внутреннего контроля, выявленные командой аудитора группы в процедурах внутреннего контроля компонентов;

(c) недостатки системы внутреннего контроля, которые были доведены до сведения команды аудитора группы аудиторами компонента.

47. Если недобросовестные действия были выявлены командой аудитора группы или доведены до ее сведения аудитором компонента (см. пункт 41(h)) или если имеется информация, указывающая на возможность недобросовестных действий, команда аудитора группы должна своевременно сообщить об этом руководству группы соответствующего уровня, чтобы проинформировать лиц, непосредственно ответственных за предотвращение и выявление недобросовестных действий в рамках своих обязанностей (см. пункт A64).

48. Аудитор компонента может быть обязан в соответствии с законодательством, нормативными актами или в силу других причин выразить мнение аудитора в отношении финансовой отчетности компонента. В этом случае команда аудитора группы должна попросить руководство группы информировать руководство компонента о любом вопросе, о котором стало известно команде аудитора группы и который может иметь значение для финансовой отчетности компонента, но о котором руководству компонента может быть неизвестно. Если руководство группы отказывается информировать руководство компонента о данном вопросе, команда аудитора группы должна обсудить его с лицами, отвечающими за корпоративное управление, группы. Если вопрос остается нерешенным, команда аудитора группы с учетом всех правовых соображений и профессиональных вопросов конфиденциальности должна рассмотреть вопрос о том, не следует ли рекомендовать аудитору компонента не предоставлять аудиторское заключение о финансовой отчетности компонента до тех пор, пока вопрос не будет решен (см. пункт A65).

Информационное взаимодействие с лицами, отвечающими за корпоративное управление

49. Команда аудитора группы должна информировать лиц, отвечающих за корпоративное управление, о следующих вопросах в дополнение к тем, которые регулируются МСА 260 <1> и другими МСА (см. пункт A66):

<1> МСА 260 "Информационное взаимодействие с лицами, отвечающими за корпоративное управление".

(a) обзор видов работ, которые необходимо будет выполнить в отношении финансовой информации компонентов;

(b) обзор характера запланированного участия команды аудитора группы в работе, которая должна выполняться аудиторами компонентов в отношении финансовой информации значительных компонентов;

(c) случаи, когда оценка работы аудитора компонента, выполненная командой аудитора группы, вызвала обеспокоенность качеством работы данного аудитора;

(d) любые ограничения, связанные с проведением аудита группы, например, в тех случаях, когда доступ команды по аудиту группы к информации может быть ограничен;

(e) недобросовестные действия или подозреваемые недобросовестные действия с участием руководства группы, руководства компонента, сотрудников, выполняющих важные функции в отношении средств контроля на уровне группы, или прочих лиц в тех случаях, когда эти недобросовестные действия привели к существенному искажению финансовой отчетности группы.

Документация

50. Команда аудитора группы должна отражать в аудиторской документации следующие вопросы <1>:

<1> МСА 230 "Аудиторская документация", пункты 8 - 11 и A6.

(a) анализ компонентов с указанием тех компонентов, которые являются значительными, и вид работ, выполненных в отношении финансовой информации компонентов;

(b) характер, сроки и объем участия команды аудитора группы в работе, выполняемой аудиторами компонентов в отношении значительных компонентов, включая, если возможно, анализ командой аудитора группы соответствующих разделов аудиторской документации аудиторов компонентов и сделанных ими выводов;

(c) обмен информацией в письменной форме между командой аудитора группы и аудиторами компонентов в отношении требований команды аудитора группы.

* * *

Руководство по применению и прочие пояснительные материалы

Компоненты, подлежащие аудиту в соответствии с законодательством, нормативными актами или в силу других причин
(см. пункт 3)

A1. Следующие факторы могут повлиять на решение команды аудитора группы о том, использовать ли результаты аудита, проводимого в соответствии с законодательством, нормативными актами или в силу других причин, в качестве аудиторских доказательств для целей аудита группы:

- различия в концепциях подготовки финансовой отчетности, применяемых при подготовке финансовой отчетности компонента и финансовой отчетности группы;

- различия в аудиторских и иных стандартах, применяемых аудитором компонента и в ходе аудита финансовой отчетности группы;

- своевременность завершения аудита финансовой отчетности компонента в соответствии с графиком подготовки отчетности группы.

Определения

Компонент
(см. пункт 9(a))

A2. Структура группы влияет на способ определения ее компонентов. Например, система финансовой отчетности группы может основываться на организационной структуре, которая предусматривает подготовку финансовой информации материнской организацией и одной или несколькими дочерними организациями, совместными предприятиями или объектами инвестиций, учитываемыми методами долевого участия или первоначальной стоимости; головным офисом и одним или несколькими подразделениями или филиалами; комбинацией тех и других. Некоторые группы, однако, могут организовать свою систему финансовой отчетности по функциям, процессам, продуктам или услугам (группам продуктов или услуг) либо по территориальным подразделениям. В этих случаях организация или вид хозяйственной деятельности, для которых руководство группы или компонента подготавливает финансовую информацию, которая включается в финансовую отчетность группы, могут представлять собой функцию, процесс, продукт или услугу (группу продуктов или услуг) либо территориальное подразделение.

A3. В системе финансовой отчетности группы могут существовать разные уровни компонентов, и в этом случае более целесообразным может быть выделение компонентов на определенном уровне агрегирования, а не на индивидуальном уровне.

A4. Компоненты, агрегированные на определенном уровне, могут рассматриваться как один компонент для целей аудита группы, однако такой компонент может также подготавливать финансовую отчетность группы, в которую будет входить финансовая информация компонентов, из которых он состоит (то есть подгруппы). Следовательно, настоящий стандарт может применяться различными руководителями аудита группы и аудиторскими группами различных подгрупп внутри более крупной группы.

Значительный компонент
(см. пункт 9(m))

A5. По мере повышения индивидуальной финансовой значимости компонента обычно возрастают и риски существенного искажения финансовой отчетности группы. Дня облегчения идентификации компонентов, которые имеют индивидуальную финансовую значимость, команда аудитора группы может использовать процент от выбранного контрольного показателя. Установление контрольного показателя и определение процента, который будет к нему применяться, предполагает использование профессионального суждения. В зависимости от характера и обстоятельств группы в число соответствующих контрольных показателей могут входить активы, обязательства, потоки денежных средств, прибыль или оборот группы. Например, команда аудитора группы может рассматривать компоненты, превышающие установленный контрольный показатель на 15%, как значительные. Однако в зависимости от обстоятельств надлежащим может считаться более высокий или низкий процент.

A6. Команда аудитора группы также может идентифицировать компонент как, по всей вероятности, связанный со значительными рисками существенного искажения финансовой отчетности группы в силу своей специфики или обстоятельств (то есть с рисками, требующими специального рассмотрения аудитором <1>).

<1> МСА 315 (пересмотренный), пункты 27 - 29.

Например, компонент может отвечать за торговлю иностранной валютой и тем самым подвергать группу значительному риску существенного искажения, несмотря на то что во всех иных отношениях он не имеет индивидуальной финансовой значительности для группы.

Аудитор компонента
(см. пункт 9(b))

A7. Член команды аудитора группы может выполнять работу в отношении финансовой информации компонента для целей аудита группы по поручению команды аудитора группы. В данной ситуации такой член аудиторской группы также является аудитором компонента.

Ответственность
(см. пункт 11)

A8. Хотя аудиторы компонентов могут выполнять работу в отношении финансовой информации компонентов для целей аудита группы и отвечают в этом случае за свои итоговые результаты, выводы или мнения, руководитель аудита группы или его аудиторская организация несут ответственность за мнение аудитора группы.

A9. Если аудитор группы выражает модифицированное мнение, потому что команда аудитора группы не смогла получить достаточные надлежащие аудиторские доказательства в отношении финансовой информации одного или более компонентов, пункт "Основание для выражения модифицированного мнения" в аудиторском заключении о финансовой отчетности группы должен содержать описание причин этого без ссылки на аудитора компонента, если такая ссылка не является необходимой для надлежащего объяснения обстоятельств <1>.

<1> МСА 705, пункт 20.

Принятие и (или) продолжение отношений с клиентом

Получение понимания на этапе принятия и (или) продолжения отношений с клиентом
(см. пункт 12)

A10. В случае нового задания понимание командой аудитора группы деятельности группы, ее компонентов и их окружения может быть получено:

- из информации, предоставленной руководством группы;

- в результате информационного взаимодействия с руководством группы;

- если возможно, в результате информационного взаимодействия с предыдущей командой аудитора группы, руководством компонентов или аудиторами компонентов.

A11. Понимание команды аудитора группы может охватывать следующее:

- структура группы, включая юридическую и организационную структуру (то, как организована система финансовой отчетности группы);

- виды хозяйственной деятельности компонентов, которые являются значительными для группы, включая отраслевые, нормативно-правовые, экономические и политические условия осуществления такой деятельности;

- использование обслуживающих организаций, включая общие центры обслуживания;

- описание средств контроля на уровне группы;

- сложность процесса подготовки консолидированной финансовой отчетности (информации);

- то, будут ли выполнять работу в отношении финансовой информации какого-либо компонента аудиторы, не относящиеся к аудиторской организации или сети руководителя аудита группы, и причины назначения руководством группы более чем одного аудитора;

- ответ на вопрос, будет ли команда аудитора группы:

- иметь возможность непосредственного взаимодействия с лицами, отвечающими за корпоративное управление, руководством группы, и лицами, отвечающими за корпоративное управление, руководством компонентов, аудиторами компонентов, а также доступ к информации компонентов (включая соответствующую аудиторскую документацию, необходимую команде аудитора группы);

- иметь возможность выполнить необходимую работу в отношении финансовой информации компонентов.

A12. Значительные изменения могут повлиять на возможность команды аудитора группы получить достаточные надлежащие аудиторские доказательства в случае продолжения отношений с клиентом, например:

- изменения в структуре группы (например, приобретения, выбытия, реорганизация или изменения в организации системы финансовой отчетности группы);

- изменение видов хозяйственной деятельности компонентов, которые являются значительными для группы;

- изменения в составе лиц, отвечающих за корпоративное управление, и руководства группы или ключевого управленческого персонала значительных компонентов;

- опасения команды аудитора группы, связанные с честностью и компетентностью руководства группы или компонентов;

- изменения в средствах контроля на уровне группы;

- изменения в применимой концепции подготовки финансовой отчетности.

Ожидания, связанные с получением достаточных надлежащих аудиторских доказательств
(см. пункт 13)

A13. Возможен случай, когда группа состоит только из компонентов, которые не рассматриваются как значительные. В этих обстоятельствах руководитель аудита группы может обоснованно ожидать получения достаточных надлежащих аудиторских доказательств для обоснования мнения аудитора группы, если команда аудитора группы сможет:

(a) выполнить работу в отношении финансовой информации некоторых из этих компонентов;

(b) участвовать в работе, выполняемой аудиторами компонентов в отношении финансовой информации других компонентов, в том объеме, в котором это необходимо для получения достаточных надлежащих аудиторских доказательств.

Доступ к информации
(см. пункт 13)

A14. Доступ команды аудитора группы к информации может быть ограничен обстоятельствами, которые не могут быть преодолены руководством группы, например, законодательством о конфиденциальности и защите персональных данных, или отказом аудитора компонента предоставить доступ к соответствующей аудиторской документации, необходимой команде аудитора группы. Он также может быть ограничен руководством группы.

A15. Если доступ к информации ограничен обстоятельствами, команда аудитора группы все-таки может получить достаточные надлежащие аудиторские доказательства, однако вероятность этого уменьшается по мере повышения значительности компонента. Например, команда аудитора группы может не иметь возможности непосредственного взаимодействия с лицами, отвечающими за корпоративное управление, руководством или аудитором компонента, который учитывается методом долевого участия, и доступа к соответствующей аудиторской документации, необходимой команде аудитора группы. Если компонент не является значительным и команда аудитора группы имеет полный комплект финансовой отчетности компонента, включая аудиторское заключение о данной отчетности, а также доступ к информации, имеющейся у руководства группы в отношении данного компонента, команда аудитора группы может сделать вывод о том, что данная информация приравнивается к достаточным надлежащим аудиторским доказательствам в отношении этого компонента. Однако, если компонент является значительным, команда аудитора группы не сможет выполнить требования настоящего стандарта, применимые к обстоятельствам аудита группы. Например, команда аудитора группы не сможет выполнить требование, содержащееся в пунктах 30 - 31, в отношении участия в работе аудитора компонента. Следовательно, команда аудитора группы не сможет получить достаточные надлежащие аудиторские доказательства в отношении такого компонента. Последствия невозможности получения командой аудитора группы достаточных надлежащих аудиторских доказательств рассматриваются в МСА 705.

A16. Команда аудитора группы не сможет получить достаточные надлежащие аудиторские доказательства, если руководство группы ограничит доступ команды аудитора группы или аудитора компонента к информации значительного компонента.

A17. Хотя команда аудитора группы может получить достаточные надлежащие аудиторские доказательства, если такое ограничение относится к компоненту, который не считается значительным, причина ограничения может повлиять на мнение аудитора группы. Например, она может повлиять на надежность ответов руководства на запросы команды аудитора группы, а также на надежность заявлений и разъяснений руководства группы, предоставленных команде аудитора группы.

A18. Закон или нормативный акт могут запрещать руководителю аудита группы отказываться от задания или прекращать выполнение своих обязанностей. Например, в некоторых юрисдикциях аудитор назначается на определенный период и не может отказаться от выполнения своих обязанностей до окончания этого периода. Кроме того, в государственном секторе аудитор может не иметь возможности отказаться от задания или прекратить выполнение своих обязанностей в силу характера его обязанностей или соображений общественной значимости. В таких обстоятельствах настоящий стандарт тем не менее применяется к аудиту группы, и влияние такого фактора, как невозможность получения командой аудитора группы достаточных надлежащих аудиторских доказательств, рассматривается в МСА 705.

A19. Приложение 1 содержит пример аудиторского заключения, в котором выражается мнение с оговоркой по причине невозможности получения командой аудитора группы достаточных надлежащих аудиторских доказательств в отношении значительного компонента, учитываемого по методу долевого участия, когда, по мнению команды аудитора группы, последствия имеют существенный, но не всеобъемлющий характер.

Условия выполнения задания
(см. пункт 14)

A20. В условиях выполнения задания указывается применимая концепция подготовки финансовой отчетности <1>. В условия выполнения задания по аудиту группы могут быть включены следующие дополнительные требования:

<1> МСА 210, пункт 8.

- на информационное взаимодействие между командой аудитора группы и аудиторами компонентов не должны налагаться ограничения в той степени, в какой это возможно в соответствии с законодательством или нормативными актами;

- команда аудитора группы должна быть также осведомлена об обмене важной информацией между аудиторами компонентов, лицами, отвечающими за корпоративное управление, компонентов и руководством компонентов, включая сообщения о значительных недостатках системы внутреннего контроля;

- команда аудитора группы должна быть осведомлена об обмене важной информацией между регулирующими органами и компонентами по вопросам финансовой отчетности;

- в том объеме, в каком команда аудитора группы сочтет это необходимым, ей должно быть разрешено следующее:

- иметь доступ к информации компонентов, а также возможность непосредственного взаимодействия с лицами, отвечающими за корпоративное управление, компонентов, руководством компонентов и аудиторами компонентов (включая возможность доступа к соответствующей аудиторской документации, необходимой команде аудитора группы);

- выполнять работу или поручать выполнение работы аудитору компонента в отношении финансовой информации компонентов.

A21. Ограничения, налагаемые:

- на доступ команды аудитора группы к информации компонентов, а также на возможность непосредственного взаимодействия с лицами, отвечающими за корпоративное управление, компонентов, руководством компонентов или аудиторами компонентов (включая возможность доступа к соответствующей аудиторской документации, необходимой команде аудитора группы);

- на работу, которую необходимо выполнить в отношении финансовой информации компонентов,

после принятия решения руководителем аудита группы о начале работы над заданием по аудиту группы, создают условия, при которых невозможно получить достаточные надлежащие аудиторские доказательства, которые могут повлиять на мнение аудитора группы. В исключительных обстоятельствах это может привести даже к отказу от задания, если такой отказ возможен в соответствии с применимым законодательством и нормативными актами.

Общая стратегия аудита и план аудита
(см. пункт 16)

A22. Анализ общей стратегии аудита и плана аудита группы руководителем аудита группы является важной частью обязанностей руководителя аудита группы по управлению выполнением задания по аудиту группы.

Понимание деятельности группы, ее компонентов и их окружения

Вопросы, в отношении которых команда аудитора группы получает понимание
(см. пункт 17)

A23. МСА 315 (пересмотренный) содержит указания по вопросам, которые аудитор может рассматривать в рамках получения понимания в отношении отраслевых, нормативных и других внешних факторов, влияющих на организацию, включая применимую концепцию подготовки финансовой отчетности, характер деятельности организации, задачи и стратегии и соответствующие бизнес-риски, а также оценку и анализ финансовых результатов организации <1>. В Приложении 2 к настоящему стандарту содержатся указания по конкретным вопросам, имеющим непосредственное отношение к группе, включая процесс консолидации.

<1> МСА 315 (пересмотренный), пункты A24 - A48.

Инструкции, предоставляемые руководством группы компонентам
(см. пункт 17)

A24. Для обеспечения единообразия и сопоставимости финансовой информации руководство группы обычно предоставляет компонентам инструкции. В таких инструкциях содержатся требования к финансовой информации компонентов, которая подлежит включению в финансовую отчетность группы, а также часто содержится руководство по подготовке финансовой отчетности и пакет отчетности. Пакет отчетности, как правило, состоит из стандартных форм предоставления финансовой информации для включения в финансовую отчетность группы. Однако пакеты отчетности обычно не представляют собой полного комплекта финансовой отчетности, подготовленного и представленного в соответствии с применимой концепцией подготовки финансовой отчетности.

A25. В инструкции обычно включаются:

- учетная политика, которая должна применяться;

- законодательные и другие требования к раскрытию информации, применимые к финансовой отчетности группы, в том числе:

- определение сегментов и подготовка отчетности по сегментам;

- отношения и операции со связанными сторонами;

- внутригрупповые операции и нереализованная прибыль;

- внутригрупповые остатки по счетам бухгалтерского учета;

- сроки представления отчетности.

A26. Для понимания инструкций командой аудитора группы важно:

- каковы четкость и полезность инструкций для составления документации по отчетности;

- могут ли инструкции:

- надлежащим образом описывать характеристики применимой концепции подготовки финансовой отчетности;

- способствовать раскрытию информации, достаточной для выполнения требований применимой концепции подготовки финансовой отчетности, например, раскрытию отношений и операций со связанными сторонами и информации по сегментам;

- способствовать определению корректировок, связанных с консолидацией, например, по внутригрупповым операциям и нереализованной прибыли и внутригрупповым остаткам по счетам;

- способствовать утверждению финансовой информации руководством компонента.

Недобросовестные действия
(см. пункт 17)

A27. Аудитор должен выявить и оценить риски существенного искажения финансовой отчетности в результате недобросовестных действий и разработать и принять надлежащие меры в ответ на оцененные риски <1>. Информация, использованная для выявления рисков существенного искажения финансовой отчетности группы в результате недобросовестных действий, может включать следующее:

<1> МСА 240 "Обязанности аудитора в отношении недобросовестных действий при проведении аудита финансовой отчетности".

- оценку руководством группы рисков существенного искажения финансовой отчетности в результате недобросовестных действий;

- процесс, используемый руководством группы для выявления рисков недобросовестных действий и принятия мер в ответ на эти риски в рамках группы, включая любые специфические риски недобросовестных действий, выявленные руководством группы, или остатки по счетам, виды операций или раскрытия информации, для которых существует высокая вероятность риска недобросовестных действий (A27);

- указание конкретных компонентов, для которых существует высокая вероятность риска недобросовестных действий;

- объяснение того, как лица, отвечающие за корпоративное управление, группы осуществляют мониторинг процессов, используемых руководством группы для выявления рисков недобросовестных действий в рамках группы и принятия мер в ответ на эти риски, и описание средств контроля, применяемых руководством группы для снижения этих рисков;

- ответы лиц, отвечающих за корпоративное управление, группы, руководства группы, лиц, выполняющих соответствующие функции в службе внутреннего аудита и, если это целесообразно, руководства компонента, аудиторов компонента и других лиц на вопросы команды аудитора группы о том, известно ли им о фактических, подозреваемых или предполагаемых недобросовестных действиях, затрагивающих компонент или группу.

Обсуждение членами команды аудитора группы и аудиторами компонентов рисков существенного искажения финансовой отчетности, включая риски недобросовестных действий
(см. пункт 17)

A28. Ключевые члены аудиторской группы должны обсудить подверженность организации риску существенного искажения финансовой отчетности в результате недобросовестных действий или ошибок, уделяя особое внимание рискам, связанным с недобросовестными действиями. При проведении аудита группы к таким обсуждениям также могут привлекаться аудиторы компонентов <1>. Решение, принимаемое руководителем аудита группы о том, кого привлекать к обсуждениям, как и когда их проводить и в каком объеме, определяется таким фактором, как предыдущий опыт работы с группой.

<1> МСА 240, пункт 15; МСА 315 (пересмотренный), пункт 10.

A29. Обсуждения предоставляют возможность:

- обмена знаниями в отношении компонентов и их окружения, включая средства контроля на уровне группы;

- обмена информацией о бизнес-рисках компонентов или группы;

- обмена мнениями о том, в чем именно и в какой части финансовая отчетность группы может быть подвержена существенным искажениям в результате недобросовестных действий или ошибок, каким образом руководство группы и руководство компонента может осуществлять и скрывать недобросовестные действия при подготовке финансовой отчетности и как может осуществляться хищение активов компонентов;

- выявления методов работы руководства группы или компонентов, которые могут быть следствием предвзятости или могут быть направлены на манипулирование показателями прибыли, что может привести к недобросовестной подготовке финансовой отчетности, например, методов признания выручки, которые не соответствуют применимой концепции подготовки финансовой отчетности;

- рассмотрения определенных внешних и внутренних факторов, оказывающих влияние на группу, которые могут мотивировать или принуждать руководство группы, руководство компонентов или других лиц к совершению недобросовестных действий, создавать возможности для совершения недобросовестных действий или указывать на наличие культуры или условий, которые позволяют руководству группы, руководству компонентов и другим лицам логически обосновывать совершение недобросовестных действий;

- рассмотрения риска того, что руководство группы или компонента может действовать в обход существующей системы контроля;

- рассмотрения того, используется ли при подготовке финансовой информации компонентов для финансовой отчетности группы единая учетная политика и, если такой не имеется, того, как выявляются и корректируются различия в учетной политике (в случаях, когда это требуется применимой концепцией подготовки финансовой отчетности);

- обсуждения недобросовестных действий, которые были выявлены в рамках компонентов, или информации, которая свидетельствует о совершении недобросовестных действий в рамках компонентов;

- обмена информацией, которая может свидетельствовать о несоблюдении национального законодательства или нормативных актов, например, о даче взяток и ненадлежащей практике трансфертного ценообразования.

Факторы риска
(см. пункт 18)

A30. В Приложении 3 содержатся примеры условий или событий, которые в отдельности или в совокупности могут свидетельствовать о наличии рисков существенного искажения финансовой отчетности группы, включая риски, связанные с недобросовестными действиями.

Оценка рисков
(см. пункт 18)

A31. Оценка командой аудитора группы рисков существенного искажения финансовой отчетности группы на уровне группы основывается на следующих данных:

- информация, полученная в результате понимания деятельности группы, ее компонентов и их окружения, и процесс подготовки консолидированной финансовой отчетности, включая аудиторские доказательства, полученные при проведении оценки организации и применении средств контроля на уровне группы и средств контроля над консолидацией;

- информация, полученная от аудиторов компонентов.

Понимание деятельности аудитора компонента
(см. пункт 19)

A32. Команда аудитора группы должна получить понимание деятельности аудитора компонента только в том случае, если она планирует поручить аудитору компонента выполнение работы в отношении финансовой информации компонента для целей аудита группы. Например, нет необходимости получать понимание деятельности аудиторов тех компонентов, в отношении которых команда аудитора группы планирует провести аналитические процедуры только на уровне группы.

Процедуры команды аудитора группы по получению понимания деятельности аудитора компонента и источников аудиторских доказательств
(см. пункт 19)

A33. Характер, сроки и объем процедур, проводимых командой аудитора группы для того, чтобы получить понимание деятельности аудитора компонента, определяются такими факторами, как предыдущий опыт или знание специфики аудитора компонента, а также тем, в какой степени команда аудитора группы и аудитор компонента подпадают под действие общей политики и процедур, например:

- распространяется ли на команду аудитора группы и аудитора компонента:

- общая политика и процедуры выполнения работы (например, общие методологии аудита);

- общая политика и процедуры в области контроля качества;

- общая политика и процедуры в области мониторинга;

- имеется ли непротиворечивость и (или) сходство:

- законов и нормативных актов или правовой системы;

- профессионального надзора, установленной практики и внешнего контроля качества;

- систем образования и обучения;

- контроля со стороны профессиональных организаций; непротиворечивых и сходных стандартов;

- языка и культуры.

A34. Эти факторы взаимосвязаны и не являются взаимоисключающими. Например, объем выполняемых командой аудитора группы процедур, направленных на то, чтобы получить понимание деятельности аудитора компонента A, который последовательно применяет общую политику и процедуры контроля качества и мониторинга, а также общую методологию аудита или осуществляет деятельность в той же юрисдикции, что и руководитель аудита группы, может быть меньше, чем объем процедур, которые должна выполнить команда аудитора группы, чтобы получить понимание деятельности аудитора компонента B, который не применяет последовательно общую политику и процедуры контроля качества и мониторинга, а также общую методологию аудита или осуществляет деятельность в иностранной юрисдикции. Характер процедур, выполняемых в отношении аудиторов компонентов A и B, также может различаться.

A35. Команда аудитора группы может получить понимание деятельности аудитора компонента разными способами. В течение первого года привлечения аудитора компонента команда аудитора группы может, например:

- оценить результаты системы мониторинга контроля качества, если команда аудитора группы и аудитор компонента входят в аудиторскую организацию или сеть, которая осуществляет деятельность в соответствии с общей политикой и процедурами мониторинга <1>;

<1> В соответствии с требованиями пункта 54 МСКК 1 "Контроль качества в аудиторских организациях, проводящих аудит и обзорные проверки финансовой отчетности, а также выполняющих прочие задания, обеспечивающие уверенность, и задания по оказанию сопутствующих услуг" или национальными требованиями, которые являются не менее строгими.

- посетить аудитора компонента, чтобы обсудить вопросы, указанные в пунктах 19(a) - (c);

- запросить у аудитора компонента в письменной форме подтверждение вопросов, указанных в пунктах 19(a) - (c). В Приложении 4 содержится пример письменных подтверждений со стороны аудитора компонента;

- потребовать, чтобы аудитор компонента заполнил анкеты по вопросам, указанным в пунктах 19(a) - (c);

- обсудить деятельность аудитора компонента с коллегами из аудиторской организации руководителя аудита группы или с авторитетной третьей стороной, которая знакома со спецификой деятельности аудитора компонента;

- получить подтверждения от профессиональной организации или организаций, членом которых является аудитор компонента, от органов, которые выдали лицензию аудитору компонента, или иных третьих сторон.

В последующие годы понимание деятельности аудитора компонента может основываться на предыдущем опыте взаимодействия команды аудитора группы с аудитором компонента. Команда аудитора группы может запросить у аудитора компонента подтверждение того, что с прошлого года не произошло никаких изменений в отношении вопросов, перечисленных в пунктах 19, (a) - (c).

A36. В случае учреждения независимых надзорных органов для осуществления контроля над деятельностью аудиторов и мониторинга качества аудита, понимание требований нормативно-правового регулирования может помочь команде аудитора группы оценить независимость и компетентность аудитора компонента. Информация о нормативно-правовом регулировании может быть получена от аудитора компонента или от независимых надзорных органов.

Этические требования, применимые к аудиту группы
(см. пункт 19(a))

A37. При выполнении работы в отношении финансовой информации компонента для целей аудита группы на аудитора компонента распространяются этические требования, применимые к аудиту группы. Такие требования могут отличаться от тех, которые применяются к аудитору компонента при проведении аудита в соответствии с требованиями законодательства в юрисдикции аудитора компонента, или дополнять их. Следовательно, команда аудитора группы получает понимание того, знает ли аудитор компонента и будет ли он выполнять этические требования, применимые к аудиту группы, в объеме, достаточном для исполнения обязанностей аудитора компонента в рамках аудита группы.

Профессиональная компетентность аудитора компонента
(см. пункт 19(b))

A38. Понимание командой аудитора группы уровня профессиональной компетентности аудитора компонента может включать осведомленность о следующем:

- знаком ли аудитор компонента со стандартами аудиторской деятельности и другими стандартами, применимыми к аудиту группы в объеме, достаточном для выполнения аудитором компонента обязанностей в рамках аудита группы;

- обладает ли он специальными знаниями и навыками (например, пониманием специфики отрасли), необходимыми для выполнения работы в отношении финансовой информации конкретного компонента;

- понимает ли он в соответствующих случаях применимую концепцию подготовки финансовой отчетности в объеме, достаточном для выполнения обязанностей аудитора компонента в рамках аудита группы (инструкции, предоставляемые руководством группы компонентам, часто содержат описание характеристик применимой концепции подготовки финансовой отчетности).

Использование понимания командой по аудиту группы деятельности аудитора компонента
(см. пункт 20)

A39. Команда аудитора группы не может преодолеть то обстоятельство, что аудитор компонента не является независимым, путем участия в работе аудитора компонента или выполнения дополнительной оценки рисков или расширенных аудиторских процедур в отношении финансовой информации компонента.

A40. Однако команда аудитора группы может преодолеть менее серьезную обеспокоенность в отношении профессиональной компетентности аудитора компонента (например, отсутствия у него отраслевых знаний) или того, что аудитор компонента осуществляет деятельность в условиях отсутствия эффективного надзора за аудиторами, путем участия в работе аудитора компонента или выполнения дополнительной оценки рисков или расширенных аудиторских процедур в отношении финансовой информации компонента.

A41. Если законами или нормативными актами запрещается доступ к соответствующим разделам аудиторской документации аудитора компонента, команда аудитора группы может потребовать, чтобы аудитор компонента выполнил свои обязательства, подготовив меморандум, в котором будет содержаться соответствующая информация.

Существенность
(см. пункты 21 - 23)

A42. Аудитор должен <1>:

<1> МСА 320 "Существенность при планировании и проведении аудита", пункты 10 - 11.

(a) при разработке общей стратегии аудита определить:

(i) каков уровень существенности для финансовой отчетности в целом;

(ii) существуют ли в конкретных обстоятельствах организации определенные виды операций, остатки по счетам или раскрытие информации, искажение которых на сумму ниже уровня существенности, установленного для финансовой отчетности в целом, может достаточно обоснованно повлиять на экономические решения пользователей, принимаемые на основании финансовой отчетности, уровень или уровни существенности, которые будут применяться к указанным определенным видам операций, остаткам по счетам или раскрытиям информации;

(b) определить существенность для аудиторских процедур.

В контексте аудита группы уровень существенности устанавливается для финансовой отчетности группы в целом и для финансовой информации компонентов. Уровень существенности для финансовой отчетности группы в целом используется при разработке общей стратегии аудита группы.

A43. В целях снижения до достаточно низкого уровня вероятности того, что совокупность неисправленных и невыявленных искажений в финансовой отчетности группы превысит уровень существенности для финансовой отчетности группы в целом, уровень существенности для компонента устанавливается ниже уровня существенности для финансовой отчетности группы в целом. Для разных компонентов могут быть установлены разные уровни существенности. Уровень существенности для компонентов не должен арифметически рассчитываться как часть уровня существенности для финансовой отчетности группы в целом, следовательно, совокупный уровень существенности для разных компонентов может превышать уровень существенности для финансовой отчетности группы в целом. Существенность для компонента используется при разработке общей стратегии аудита компонента.

A44. Уровень существенности определяется для тех компонентов, финансовая информация которых подлежит аудиту или обзорной проверке в рамках аудита группы в соответствии с пунктами 26, 27(a) и 29. Существенность для компонента используется аудитором компонента для оценки существенности выявленных неисправленных искажений в отдельности или в совокупности.

A45. Пороговое значение для искажений определяется в дополнение к уровню существенности для компонента. Выявленные в финансовой информации компонента искажения, которые превышают пороговое значение для искажений, доводятся до сведения команды аудитора группы.

A46. В случае аудита финансовой информации компонента аудитор компонента (или команда аудитора группы) определяет уровень существенности для выполнения аудиторских процедур на уровне компонента. Это необходимо для снижения до достаточно низкого уровня вероятности того, что совокупность неисправленных и невыявленных искажений в финансовой информации компонента превысит уровень существенности для компонента. На практике команда аудитора группы может устанавливать существенность для компонента на более низком уровне. В этом случае аудитор компонента использует существенность для компонента для целей оценки рисков существенного искажения финансовой информации компонента и разработки дальнейших аудиторских процедур в ответ на оцененные риски, а также для оценки существенности выявленных искажений в отдельности или в совокупности.

Принятие мер в ответ на оцененные риски

Определение вида работ, которые необходимо выполнить в отношении финансовой информации компонентов
(см. пункты 26 - 27)

A47. Определение командой аудитора группы вида работ, которые необходимо выполнить в отношении финансовой информации компонента, и своего участия в работе аудитора компонента зависит от:

(a) значительности компонента;

(b) выявленных значительных рисков существенного искажения финансовой отчетности группы;

(c) оценки командой аудитора группы разработанных средств контроля на уровне группы и определения того, были ли они внедрены;

(d) понимания командой аудитора группы деятельности аудитора компонента.

На диаграмме показано, как значительность компонента влияет на определение командой аудитора группы вида работ, которые должны быть выполнены в отношении финансовой информации компонента.

Значительные компоненты
(см. пункты 27(b) - (c))

A48. Команда аудитора группы может определить компонент как значительный по причине того, что компонент предполагает наличие значительных рисков существенного искажения финансовой отчетности группы в силу своей специфики или обстоятельств. В этом случае команда аудитора группы может иметь возможность определить остатки по счетам бухгалтерского учета, виды операций или раскрытия информации, подверженные вероятным значительным рискам. Если это будет сделано, команда аудитора группы может принять решение провести или запросить проведение аудитором компонента аудита только этих остатков по счетам бухгалтерского учета, видов операций или раскрытия информации. Например, в ситуации, описанной в пункте A6, работа в отношении финансовой информации компонента может ограничиться аудитом остатков по счетам бухгалтерского учета, видов операций и раскрытия, информации, на которые оказывают влияние валютные торговые операции этого компонента. Если команда аудитора группы запрашивает проведение аудитором компонента аудита одного или нескольких из указанных остатков по счетам бухгалтерского учета, видов операций или раскрытий информации, информация, предоставляемая командой аудитора группы (см. пункт 40), должна учитывать, что многие статьи финансовой отчетности взаимосвязаны.

A49. Команда аудитора группы может разработать аудиторские процедуры в ответ на вероятный значительный риск существенного искажения финансовой отчетности группы. Например, в случае вероятного значительного риска устаревания запасов команда аудитора группы может выполнить или запросить выполнение аудитором компонента заданных аудиторских процедур в отношении оценки запасов компонента, у которого имеется большой объем потенциально устаревших запасов, но который в остальных отношениях не является значительным.

Компоненты, которые не являются значительными
(см. пункты 28 - 29)

A50. В зависимости от выполнения условий задания финансовая информация компонентов может суммироваться на различных уровнях для целей выполнения аналитических процедур. Результаты выполнения аналитических процедур подтверждают выводы команды аудиторов группы об отсутствии значительных рисков существенного искажения суммарной финансовой информации компонентов, не являющихся значительными.

A51. Влияние на решение команды аудитора группы о том, сколько компонентов следует выбрать в соответствии с пунктом 29, какие компоненты следует выбрать и какой вид работ следует выполнить в отношении финансовой информации выбранных отдельных компонентов, могут оказать следующие факторы:

- каков объем аудиторских доказательств, которые ожидается получить в отношении финансовой информации значительных компонентов;

- был ли компонент только что учрежден или приобретен;

- имели ли место значительные изменения в компоненте;

- проводила ли служба внутреннего аудита работу в отношении компонента и каково влияние этой работы на аудит группы;

- используются ли в компонентах единые системы и процессы;

- какова операционная эффективность средств контроля на уровне группы;

- имеются ли необычные колебания, выявленные в результате выполнения аналитических процедур на уровне группы;

- какова индивидуальная финансовая значительность компонента или связанный с ним риск по сравнению с другими компонентами данной категории;

- требуется ли проведение аудита компонента согласно закону, нормативным актам или по иной причине.

Включение элемента непредсказуемости в процесс выбора компонентов в этой категории может повысить вероятность выявления существенных искажений финансовой информации компонентов. Во многих случаях выбор компонентов меняется на циклической основе.

A52. Обзорная проверка финансовой информации компонента может проводиться в соответствии с Международными стандартами обзорных проверок (МСОП) 2400 <1> или МСОП 2410 <2>, адаптированными при необходимости в соответствии с обстоятельствами. Команда аудитора группы может также указать вспомогательные процедуры в дополнение к этой работе.

<1> МСОП 2400 "Задания по обзорным проверкам финансовой отчетности".

<2> МСОП 2410 "Обзорная проверка промежуточной финансовой информации, выполняемая независимым аудитором организации".

A53. Как объясняется в пункте A13, группа может состоять только из компонентов, которые не являются значительными. В этих обстоятельствах команда аудитора группы может получить достаточные надлежащие аудиторские доказательства для обоснования мнения аудитора группы, определив вид работ, которые должны быть выполнены в отношении финансовой информации компонентов в соответствии с пунктом 29. Маловероятно, что команда аудитора группы получит достаточные надлежащие аудиторские доказательства для обоснования мнения аудитора группы, если команда аудитора группы или аудитор компонента будут только тестировать средства контроля на уровне группы и проводить аналитические процедуры в отношении финансовой информации компонентов.

Участие в работе, выполняемой аудиторами компонентов
(см. пункты 30 - 31)

A54. Факторы, которые могут повлиять на участие команды аудитора группы в работе аудитора компонента:

(a) значительность компонента;

(b) выявленные значительные риски существенного искажения финансовой отчетности группы;

(c) понимание командой аудитора группы деятельности аудитора компонента.

В случае значительного компонента или выявленных значительных рисков команда аудитора группы выполняет процедуры, указанные в пунктах 30 - 31. В случае если компонент не является значительным, характер, сроки проведения и объем участия команды аудитора группы в работе аудитора компонента будут варьироваться в зависимости от понимания командой аудитора группы деятельности аудитора компонента. Тот факт, что компонент не является значительным, становится второстепенным. Например, если компонент не считается значительным, команда аудитора группы все-таки может принять решение об участии в оценке рисков, проводимой аудитором компонента, так как у нее имеется некоторая обеспокоенность, связанная с профессиональной компетентностью аудитора компонента (например, с отсутствием отраслевых знаний) или с тем, что аудитор компонента осуществляет деятельность в условиях отсутствия эффективного надзора за аудиторами.

A55. Виды участия в работе аудитора компонента, кроме тех, которые указаны в пунктах 30 - 31 и 42, могут, исходя из понимания командой аудитора группы деятельности аудитора компонента, включать как минимум один вид из перечисленных ниже:

(a) встреча с руководством компонента или аудиторами компонента для того, чтобы понять специфику деятельности компонента и его окружения;

(b) анализ общей стратегии аудита и плана аудита, принятых аудиторами компонентов;

(c) проведение процедур по оценке рисков для выявления и оценки рисков существенного искажения на уровне компонента. Они могут выполняться вместе с аудиторами компонента или командой аудитора группы;

(d) разработка и проведение дальнейших аудиторских процедур. Они могут разрабатываться и выполняться вместе с аудиторами компонента или командой аудитора группы;

(e) участие в завершающей и других ключевых встречах аудиторов компонентов с руководством компонентов;

(f) анализ других соответствующих разделов аудиторской документации аудиторов компонентов.

Процесс консолидации

Корректировки и реклассификации, связанные с консолидацией
(см. пункт 34)

A56. Процесс подготовки консолидированной отчетности может потребовать корректировок сумм, отраженных в финансовой отчетности группы, которые не проходят через обычные системы обработки операций и могут выходить за рамки внутреннего контроля, применяемого к прочей финансовой информации. Оценка командой аудитора группы надлежащего характера, полноты и точности корректировок может включать:

- оценку того, отражают ли значительные корректировки надлежащим образом соответствующие события и операции;

- определение того, были ли значительные корректировки правильно рассчитаны, обработаны и утверждены руководством группы и, если необходимо, руководством компонента;

- определение того, были ли значительные корректировки надлежащим образом подтверждены и документально оформлены;

- проверку сверки и исключения внутригрупповых операций и остатков по счетам бухгалтерского учета, а также нереализованной прибыли.

Информационное взаимодействие с аудитором компонента
(см. пункты 40 - 41)

A57. Если эффективное двустороннее информационное взаимодействие между командой аудитора группы и аудиторами компонента отсутствует, существует риск того, что команда аудитора группы может не получить достаточных надлежащих аудиторских доказательств для обоснования мнения аудитора группы. Четкое и своевременное информирование о требованиях команды аудитора группы лежит в основе эффективного двустороннего взаимодействия между командой аудитора группы и аудитором компонента.

A58. Требования команды аудитора группы часто излагаются в инструктивном письме. В Приложении 5 содержатся указания относительно необходимых и дополнительных вопросов, которые могут быть включены в такое инструктивное письмо. Информирование аудитором компонента команды аудитора группы часто принимает форму меморандума или отчета о выполненной работе. Однако информационное взаимодействие между командой аудитора группы и аудитором компонента не обязательно должно осуществляться в письменной форме. Например, команда аудитора группы может посетить аудитора компонента, чтобы обсудить выявленные значительные риски или ознакомиться с соответствующими разделами аудиторской документации аудитора компонента. Тем не менее требования настоящего и других МСА к документальному оформлению должны применяться.

A59. В рамках сотрудничества с командой аудитора группы аудитор компонента, например, предоставляет команде аудитора группы доступ к соответствующей аудиторской документации, если это не запрещается законами или нормативными актами.

A60. Если член команды аудитора группы также является аудитором компонента, задача команды аудитора группы по четкому информационному взаимодействию с аудитором компонента во многих случаях может быть решена другим путем, а не только посредством письменного информирования. Например:

- доступа аудитора компонента к общей стратегии аудита и плану аудита может быть достаточно для информирования о требованиях команды аудитора группы, изложенных в пункте 40;

- обзорной проверки аудиторской документации аудитора компонента командой аудитора группы может быть достаточно для получения информации о вопросах, относящихся к выводам команды аудитора группы, изложенных в пункте 41.

Оценка достаточности и надлежащего характера полученных аудиторских доказательств

Обзорная проверка аудиторской документации аудитора компонента
(см. пункт 42(b))

A61. Части аудиторской документации аудитора компонента, имеющие значение для аудита группы, могут варьироваться в зависимости от обстоятельств. Чаще всего особое внимание уделяется аудиторской документации, которая относится к значительным рискам существенного искажения финансовой отчетности группы. На объем обзорной проверки может повлиять тот факт, что в отношении аудиторской документации аудитора компонента были выполнены процедуры обзорной проверки аудиторской организации аудитора компонента.

Достаточность и надлежащий характер аудиторских доказательств
(см. пункты 44 - 45)

A62. Если команда аудитора группы приходит к заключению, что не было получено достаточных надлежащих аудиторских доказательств, на которых должно быть основано мнение аудитора группы, команда аудитора группы может потребовать от аудитора компонента проведения дальнейших процедур. Если это невозможно, то команда аудитора группы может выполнить свои собственные процедуры в отношении финансовой информации компонента.

A63. Руководитель аудита группы оценивает совокупное влияние искажений, либо выявленных командой аудитора группы, либо доведенных до ее сведения аудиторами компонента, что дает возможность руководителю аудита группы определить, имеются ли существенные искажения в финансовой отчетности группы в целом.

Информационное взаимодействие с руководством и лицами, отвечающими за корпоративное управление, группы

Информационное взаимодействие с руководствам группы
(см. пункты 46 - 48)

A64. В МСА 240 содержатся требования и указания об информировании руководства о недобросовестных действиях и, если есть вероятность того, что руководство само участвует в недобросовестных действиях, об информировании лиц, отвечающих за корпоративное управление, аудируемой организации <1>.

<1> МСА 240, пункты 40 - 42.

A65. Возможно, руководству группы потребуется сохранять конфиденциальность определенной существенной закрытой информации. Примеры вопросов, которые могут быть значительными для финансовой отчетности компонента, но о которых руководство компонента может не знать:

- потенциальные судебные разбирательства;

- планы по закрытию существенных операционных активов;

- события после отчетной даты;

- значительные юридические соглашения.

Информационное взаимодействие с лицами, отвечающими за корпоративное управление, группы
(см. пункт 49)

A66. В число вопросов, о которых команда аудитора группы сообщает лицам, отвечающим за корпоративное управление, группы, могут входить вопросы, которые были доведены до ее сведения аудиторами компонентов и которые, по мнению команды аудитора группы, являются значительными для исполнения обязанностей лицами, отвечающими за корпоративное управление, группы. Информационное взаимодействие с лицами, отвечающими за корпоративное управление, группы осуществляется на различных этапах аудита группы. Например, вопросы, перечисленные в пунктах 49(a) - (b), могут быть доведены до их сведения после того, как команда аудитора группы определила объем работ, который должен быть выполнен в отношении финансовой информации компонентов. С другой стороны, вопрос, упомянутый в пункте 49(c), может быть доведен до сведения лиц, отвечающих за корпоративное управление, в конце аудита, а вопросы, перечисленные в пунктах 49(d) - (e), могут доводиться до их сведения, как только они возникнут.

Приложение 1

(см. пункт A19)

ПРИМЕР МНЕНИЯ С ОГОВОРКОЙ, КОГДА КОМАНДА АУДИТОРА ГРУППЫ НЕ МОЖЕТ ПОЛУЧИТЬ ДОСТАТОЧНЫХ НАДЛЕЖАЩИХ АУДИТОРСКИХ ДОКАЗАТЕЛЬСТВ ДЛЯ ОБОСНОВАНИЯ МНЕНИЯ АУДИТОРА ГРУППЫ

В данном примере команда аудитора группы не может получить достаточных надлежащих аудиторских доказательств в отношении значительного компонента, учитываемого методом долевого участия (признанного в сумме 15 млн долл. США в отчете о финансовом положении, в котором отражена общая сумма активов 60 млн долл. США), так как команда аудитора группы не имела доступа к бухгалтерским данным и возможности непосредственного взаимодействия с руководством или аудитором компонента.

Команда аудитора группы ознакомилась с проаудированной финансовой отчетностью компонента по состоянию на 31 декабря 20X1 года, включая прилагаемое аудиторское заключение, и рассмотрела соответствующую финансовую информацию, имеющуюся у руководства группы в отношении компонента.

По мнению руководителя аудита группы, влияние того, что команда аудитора группы не смогла получить достаточные надлежащие аудиторские доказательства, на финансовую отчетность группы имеет существенный, но не всеобъемлющий характер.

АУДИТОРСКОЕ ЗАКЛЮЧЕНИЕ НЕЗАВИСИМОГО АУДИТОРА

[Надлежащий адресат]

Заключение о консолидированной финансовой отчетности <1>

<1> Подзаголовок "Заключение по результатам аудита финансовой отчетности" не требуется, если не используется второй подзаголовок "Отчет в соответствии с другими законодательными и нормативными требованиями".

Мы провели аудит прилагаемой консолидированной финансовой отчетности организации ABC и ее дочерних организаций, состоящей из консолидированного отчета о финансовом положении по состоянию на 31 декабря 20X1 года и консолидированных отчета о совокупном доходе, отчета об изменениях собственного капитала и отчета о движении денежных средств за год, закончившийся на указанную дату, а также краткого обзора основных положений учетной политики и прочей пояснительной информации.

Ответственность <1> руководства за консолидированную финансовую отчетность

<1> Либо иные термины, уместные в соответствии с правовым регулированием конкретной юрисдикции.

Руководство несет ответственность за подготовку и достоверное представление указанной консолидированной финансовой отчетности в соответствии с Международными стандартами финансовой отчетности <1> и за систему внутреннего контроля, которую руководство считает необходимой для подготовки консолидированной финансовой отчетности, не содержащей существенных искажений вследствие недобросовестных действий или ошибок.

<1> Если ответственность руководства заключается в подготовке финансовой отчетности, которая дает правдивое и достоверное представление, это может быть сформулировано следующим образом: "Руководство несет ответственность за подготовку консолидированной финансовой отчетности, которая дает правдивое и достоверное представление, в соответствии с Международными стандартами финансовой отчетности и за..."

Ответственность аудитора

Наша ответственность заключается в выражении мнения о консолидированной финансовой отчетности на основе проведенного нами аудита. Мы провели аудит в соответствии с Международными стандартами аудита. Эти стандарты требуют от нас соблюдения этических норм, а также планирования и проведения аудита таким образом, чтобы получить разумную уверенность в том, что финансовая отчетность не содержит существенных искажений.

Аудит включает проведение процедур, направленных на получение аудиторских доказательств, подтверждающих числовые показатели в финансовой отчетности и раскрытие в ней информации. Выбор процедур зависит от суждения аудитора и включает оценку рисков существенного искажения финансовой отчетности вследствие недобросовестных действий или ошибок. В процессе оценки этих рисков аудитор рассматривает систему внутреннего контроля за подготовкой и достоверным представлением организацией <1> консолидированной финансовой отчетности, чтобы разработать аудиторские процедуры, соответствующие конкретным обстоятельствам, но не с целью выражения мнения об эффективности системы внутреннего контроля организации. <2> Аудит также включает оценку надлежащего характера применяемой учетной политики и обоснованности оценочных значений, рассчитанных руководством, а также оценку представления финансовой отчетности в целом.

<1> В случае, предусмотренном сноской 3, это может бить сформулировано следующим образом: "В процессе оценки этих рисков аудитор рассматривает систему внутреннего контроля за подготовкой организацией консолидированной финансовой отчетности, которая дает правдивое и достоверное представление, для разработки аудиторских процедур, соответствующих конкретным обстоятельствам, но не с целью выражения мнения об эффективности системы внутреннего контроля организации".

<2> В тех случаях, когда аудитор также несет ответственность за выражение мнения об эффективности системы внутреннего контроля, наряду с аудитом финансовой отчетности, это предложение следует сформулировать следующим образом: "В процессе оценки этих рисков аудитор рассматривает систему внутреннего контроля за подготовкой и достоверным представлением организацией консолидированной финансовой отчетности с целью разработки аудиторских процедур, соответствующих конкретным обстоятельствам". В случае, предусмотренном сноской 3, формулировка может быть следующей: "В процессе оценки этих рисков аудитор рассматривает систему внутреннего контроля за подготовкой организацией консолидированной финансовой отчетности, которая дает правдивое и достоверное представление, с целью разработки аудиторских процедур, соответствующих конкретным обстоятельствам".

Мы полагаем, что полученные нами аудиторские доказательства являются достаточными и надлежащими, чтобы служить основанием для выражения нашего аудиторского мнения.

Основание для выражения мнения с оговоркой

Инвестиции организации ABC в ассоциированную иностранную организацию XYZ, приобретенную в течение года и признаваемую по методу долевого участия, отражены в консолидированном отчете о финансовом положении на 31 декабря 20X1 года в сумме 15 млн долл. США, и доля ABC в чистой прибыли XYZ в размере 1 млн долл. США включена в консолидированный отчет о совокупном доходе за год, закончившийся на указанную дату. Мы не смогли получить достаточные надлежащие аудиторские доказательства балансовой стоимости инвестиций ABC в XYZ по состоянию на 31 декабря 20X1 года и доли ABC в чистой прибыли XYZ за год, так как нам не были предоставлены доступ к финансовой информации и возможность непосредственного взаимодействия с руководством и аудиторами XYZ. Следовательно, мы не могли определить, требуется ли внесение корректировок в указанные суммы.

Мнение с оговоркой

По нашему мнению, за исключением возможного влияния на финансовую отчетность обстоятельств, изложенных в части "Основание для выражения мнения с оговоркой", консолидированная финансовая отчетность отражает достоверно во всех существенных аспектах (или дает правдивое и достоверное представление) финансовое положение (или о финансовом положении) организации ABC по состоянию на 31 декабря 20X1 года, а также ее финансовые результаты (или финансовых результатах) и движение (или движении) денежных средств за год, закончившийся на указанную дату, в соответствии с Международными стандартами финансовой отчетности.

Отчет в соответствии с другими законодательными и нормативными требованиями

(Форма и содержание данного раздела аудиторского заключения будут зависеть от характера других обязанностей аудитора по предоставлению заключений и отчетов.)

[Подпись аудитора]

[Дата аудиторского заключения]

[Адрес аудитора]

Если, по мнению руководителя аудита группы, влияние невозможности получить достаточные надлежащие аудиторские доказательства на финансовую отчетность группы имеет существенный и всеобъемлющий характер, руководитель аудита группы должен отказаться от выражения мнения в соответствии с МСА 705.

Приложение 2

(см. пункт A23)

ПРИМЕРЫ ВОПРОСОВ, В ОТНОШЕНИИ КОТОРЫХ КОМАНДА АУДИТОРА ГРУППЫ ПОЛУЧАЕТ ПОНИМАНИЕ

Представленные примеры охватывают широкий круг вопросов, однако не все они имеют отношение к каждому заданию по аудиту группы, и перечень примеров не обязательно является полным.

Средства контроля на уровне группы

1. Средства контроля на уровне группы включают комбинацию следующих мер:

- регулярные встречи руководства группы и компонента для обсуждения событий в хозяйственной деятельности и анализа результатов;

- мониторинг деятельности компонентов и их финансовых результатов, включая регулярные отчеты, которые позволяют руководству группы следить за исполнением бюджетов компонентами и принимать надлежащие меры;

- процесс оценки рисков руководством группы, который представляет собой процесс выявления, анализа и управления бизнес-рисками, включая риск недобросовестных действий, которые могут привести к существенному искажению финансовой отчетности группы;

- мониторинг, контроль, сверка и исключение операций внутри группы и нереализованной прибыли, а также внутригрупповых остатков по счетам бухгалтерского учета на уровне группы;

- процесс мониторинга своевременности и оценки точности и полноты финансовой информации, получаемой от компонентов;

- центральная информационная система, контролируемая с помощью одних и тех же средств ИТ-контроля, общих для всей группы или ее части;

- контрольные действия в рамках информационной системы, общей для всех или некоторых компонентов;

- мониторинг средств контроля, включая деятельность службы внутреннего аудита и программы самостоятельной оценки;

- последовательная политика и процедуры, включая руководство о порядке подготовки финансовой отчетности группы;

- принятые на уровне группы программы, такие как соблюдение кодекса поведения и предотвращение недобросовестных действий;

- порядок возложения ответственности и полномочий на руководство компонента.

2. Служба внутреннего аудита может рассматриваться как часть средств контроля на уровне группы, например, в том случае, когда она является централизованной. МСА 610 (пересмотренный, 2013 г.) <1> регламентирует оценку командой аудитора группы того, обеспечивает ли организационный статус службы внутреннего аудита и соответствующая политика и процедуры надлежащим образом объективность внутренних аудиторов, а также уровень компетентности службы внутреннего аудита и использование этой службой регулярного и упорядоченного подхода в тех областях, в которых команда аудитора группы намерена использовать результаты работы службы.

<1> МСА 610 (пересмотренный, 2013 г.) "Использование работы внутренних аудиторов", пункт 15.

Процесс консолидации

3. Понимание процесса консолидации командой аудитора группы может включать следующие вопросы. Вопросы, связанные с применимой концепцией подготовки финансовой отчетности:

- уровень понимания руководством компонента применимой концепции подготовки финансовой отчетности;

- процесс определения и учета компонентов в соответствии с применимой концепцией подготовки финансовой отчетности;

- процесс определения отчетных сегментов для целей отчетности по сегментам в соответствии с применимой концепцией подготовки финансовой отчетности;

- процесс определения отношений и операций со связанными сторонами для целей отражения в отчетности в соответствии с применимой концепцией подготовки финансовой отчетности;

- учетная политика, применяемая к финансовой отчетности группы, изменения в ней относительно предыдущего финансового года и изменения в результате принятия новых или пересмотренных стандартов в соответствии с применимой концепцией подготовки финансовой отчетности;

- процедуры решения вопросов с компонентами, у которых финансовый год оканчивается на дату, отличную от конца года группы.

Вопросы, связанные с процессом консолидации:

- процесс понимания руководством группы учетной политики, используемой компонентами, и, при необходимости, обеспечения использования единой учетной политики в целях подготовки финансовой информации компонентов для финансовой отчетности группы, а также выявления и устранения различий в учетной политике, где это необходимо в соответствии с требованиями применимой концепции подготовки финансовой отчетности. Единая учетная политика представляет собой определенные принципы, основы, общепринятые нормы, правила и методы, принятые группой, исходя из применимой концепции подготовки финансовой отчетности, которая используется компонентами для последовательного отражения в учете аналогичных операций. Такая политика обычно описывается в руководстве о порядке подготовки финансовой отчетности и пакете отчетности, предоставляемом руководством группы;

- процесс обеспечения руководством группы своевременной подготовки компонентами полной и точной финансовой отчетности для целей консолидации;

- процесс пересчета финансовой информации зарубежных компонентов в валюту финансовой отчетности группы;

- организация информационных систем для целей консолидации, включая автоматизированные этапы процесса и этапы процессов, выполняемых вручную, а также имеющиеся средства ручного и программного контроля на различных этапах процесса консолидации;

- процесс получения руководством группы информации о событиях после отчетной даты.

Вопросы, относящиеся к корректировкам, связанным с консолидацией:

- процесс отражения корректировок, связанных с консолидацией, включая подготовку, санкционирование и обработку соответствующих бухгалтерских записей, и опыт сотрудников, ответственных за консолидацию;

- связанные с консолидацией корректировки, необходимые в соответствии с применимой концепцией подготовки финансовой отчетности;

- экономическая обоснованность событий и операций, лежащих в основе корректировок, связанных с консолидацией;

- пероидичность, характер и размер операций между компонентами;

- процедуры мониторинга, контроля, сверки и исключения операций внутри группы и нереализованной прибыли, а также внутригрупповых остатков по счетам бухгалтерского учета;

- шаги, предпринимаемые для определения справедливой стоимости приобретенных активов и обязательств, процедуры амортизации гудвила (при необходимости) и тестирования гудвила на обесценение в соответствии с применимой концепцией подготовки финансовой отчетности;

- соглашения с основным или миноритарными владельцами в отношении убытков, понесенных компонентом (например, обязательство миноритарного владельца по возмещению таких убытков).

Приложение 3

(см. пункт A30)

ПРИМЕРЫ УСЛОВИЙ ИЛИ СОБЫТИЙ, КОТОРЫЕ МОГУТ УКАЗЫВАТЬ НА РИСКИ СУЩЕСТВЕННОГО ИСКАЖЕНИЯ ФИНАНСОВОЙ ОТЧЕТНОСТИ ГРУППЫ

Представленные примеры охватывают широкий круг условий или событий, однако не все они имеют отношение к каждому заданию по аудиту группы, и перечень примеров не обязательно является полным.

- Сложная структура группы, особенно в случае частого проведения операций по приобретению, продаже или реорганизации.

- Неэффективная структура корпоративного управления, включая непрозрачные процессы принятия решений.

- Отсутствующие или неэффективные средства контроля на уровне группы, включая недостаточное информирование руководства группы по вопросам мониторинга операций и результатов деятельности компонентов.

- Компоненты, осуществляющие деятельность в иностранных юрисдикциях, могут подвергаться воздействию таких факторов, как необычное вмешательство государства в таких областях, как торговая и налоговая политика, ограничения на движение валюты и дивидендов, колебания обменных курсов.

- Хозяйственная деятельность компонентов, связанная с высоким риском, например, долгосрочные контракты или торговля инновационными или сложными финансовыми инструментами.

- Неопределенность относительно того, финансовая информация каких компонентов подлежит включению в финансовую отчетность группы в соответствии с применимой концепцией подготовки финансовой отчетности, например, при наличии организаций специального назначения или некоммерческих организаций, финансовая информация которых может подлежать включению.

- Необычные отношения и операции со связанными сторонами.

- Наличие внутригрупповых остатков по счетам бухгалтерского учета за прошедшие периоды, которые невозможно сбалансировать или привести в соответствие при консолидации.

- Наличие сложных операций, которые учитываются в рамках более чем одного компонента.

- Применение компонентами учетной политики, которая отличается от используемой для целей подготовки финансовой отчетности группы.

- Компоненты с разными датами окончания финансового года, которые могут быть использованы для манипулирования сроками операций.

- Предыдущий опыт проведения несанкционированных или неполных корректировок, связанных с консолидацией.

- Агрессивное налоговое планирование в рамках группы или крупные операции с денежными расчетами с организациями, находящимися в странах с пониженным уровнем налогообложения.

- Частая смена аудиторов финансовой отчетности компонентов.

Приложение 4

(см. пункт A35)

ПРИМЕРЫ ПОДТВЕРЖДЕНИЙ АУДИТОРА КОМПОНЕНТА

Приведенный ниже текст не является стандартным письмом. Подтверждения разных аудиторов компонентов, а также за разные периоды могут различаться.

Во многих случаях подтверждения получают до начала работы над финансовой информацией компонента.

[Бланк аудитора компонента]

[Дата]

[Руководителю аудита группы]

Настоящее письмо предоставляется в связи с проведением Вами аудита финансовой отчетности группы [наименование материнской организации] за год, закончившийся [дата], с целью выражения мнения о том, отражает ли финансовая отчетность группы достоверно во всех существенных аспектах (или дает правдивое и достоверное представление) финансовое положение (или о финансовом положении) группы по состоянию на [дата], результаты (или результатах) ее деятельности и движение (или движении) денежных средств за год, закончившийся на указанную дату, в соответствии с [указание применимой концепцией подготовки финансовой отчетности].

Мы подтверждаем получение Ваших инструкций от [дата] с поручением выполнить указанные работы в отношении финансовой информации [наименование компонента] за год, закончившийся [дата].

Мы подтверждаем следующее:

1. Мы сможем обеспечить выполнение Ваших инструкций./Мы уведомляем Вас о том, что не сможем обеспечить выполнение следующих инструкций [указание инструкций] по следующим причинам [указание причин].

2. Ваши инструкции ясны и понятны нам./Мы просим Вас дать разъяснения в отношении следующих инструкций [указание инструкций].

3. Мы будем сотрудничать с Вами и предоставим Вам доступ к соответствующей аудиторской документации.

Мы подтверждаем следующее:

1. Финансовая информация [наименование компонента] будет включена в финансовую отчетность группы [наименование материнской организации].

2. Вы можете счесть необходимым свое участие в работе по финансовой информации [наименование компонента], которую Вы поручили нам выполнить, за год, закончившийся [дата].

3. Вы намерены оценить и, если сочтете целесообразным, использовать результаты нашей работы для целей аудита финансовой отчетности группы [наименование материнской организации].

В связи с работой, которую мы будем выполнять в отношении финансовой информации [наименование компонента] [описание компонента, например: дочерняя организация, находящаяся в полной собственности; дочерняя организация; совместное предприятие; объект инвестиций, отражаемый в учете методом долевого участия или по первоначальной стоимости] в составе [наименование материнской организации], мы подтверждаем следующее:

1. Наше понимание [указание соответствующих этических требований] является достаточным для выполнения наших обязанностей в рамках аудита финансовой отчетности группы, и мы будем выполнять данные требования. В частности, мы являемся независимыми от [наименование материнской организации] и других компонентов группы в контексте [указание соответствующих этических требований] и соблюдаем применимые требования [указание норм], принятые [название регулирующего органа].

2. Наше понимание Международных стандартов аудита и [указание прочих национальных стандартов, применимых к аудиту финансовой отчетности группы] позволяет нам выполнять свои обязанности в рамках аудита финансовой отчетности группы, и мы будем проводить нашу работу в отношении финансовой информации [наименование компонента] за год, закончившийся [дата], в соответствии с указанными стандартами.

3. Мы обладаем специальными знаниями и навыками (например, знанием специфики отрасли), необходимыми для выполнения работы в отношении финансовой информации данного компонента.

4. Наше понимание [указание применимой концепции подготовки финансовой отчетности или руководства о порядке подготовки финансовой отчетности] является достаточным для выполнения своих обязанностей в рамках аудита финансовой отчетности группы.

Мы будем информировать вас о любых изменениях в указанных выше заявлениях в ходе нашей работы в отношении финансовой информации [наименование компонента].

[Подпись аудитора]

[Дата]

[Адрес аудитора]

Приложение 5

(см. пункт A58)

НЕОБХОДИМЫЕ И ДОПОЛНИТЕЛЬНЫЕ ВОПРОСЫ, ВКЛЮЧАЕМЫЕ В ИНСТРУКЦИИ КОМАНДЫ АУДИТОРА ГРУППЫ

Вопросы, о которых необходимо информировать аудитора компонента в соответствии с настоящим стандартом, выделены курсивом.

Вопросы, относящиеся к планированию работы аудитора компонента:

- требование, чтобы аудитор компонента, который знает, в каком контексте команда аудитора группы будет использовать результаты его работы, подтвердил, что будет сотрудничать с командой аудитора группы.

- сроки завершения аудита;

- даты планируемых визитов руководства группы и команды аудитора группы, а также даты планируемых встреч с руководством компонента и аудитором компонента;

- перечень основных договоров;

- работа, подлежащая выполнению аудитором компонента, использование этой работы и меры по координации действий на начальном этапе и в ходе аудита, включая планируемое участие команды аудитора группы в работе аудитора компонента;

- этические требования, касающиеся аудита группы, в частности требования в отношении независимости; например, когда аудитору группы запрещено законом или нормативным актом использование работы внутренних аудиторов, которые непосредственно участвовали бы в выполнении задания, для аудитора группы важно обсудить, распространяется ли этот запрет на аудиторов компонента, и если да, то довести эту информацию до аудиторов компонента <1>.

<1> МСА 610 (пересмотренный, 2013 г.) "Использование работы внутренних аудиторов", пункт A31.

- в случае аудита или обзорной проверки финансовой информации компонента - уровень существенности для компонента (уровень или уровни существенности для определенных видов операций, остатков по счетам или раскрытия информации в соответствующих случаях) и пороговое значение, выше которого искажения не могут расцениваться как явно незначительные для финансовой отчетности группы;

- перечень связанных сторон, подготовленный руководством группы, и всех других связанных сторон, о которых известно команде аудитора группы, и поручение аудитору компонента своевременно информировать команду аудитора группы о связанных сторонах, ранее не выявленных руководством группы или командой аудитора группы;

- работа, которую необходимо провести в отношении внутригрупповых операций, остатков по счетам бухгалтерского учета, а также нереализованной прибыли;

- указания о выполнении других обязанностей по предоставлению отчетов согласно законодательству, например, отчета о предпосылках, использованных руководством группы при оценке результативности системы внутреннего контроля;

- если есть вероятность того, что между завершением работы над финансовой информацией компонентов и выводом команды аудитора группы в отношении финансовой отчетности пройдет определенное время, - специальные инструкции по проведению анализа событий после отчетной даты.

Вопросы, относящиеся к выполнению работы аудитором компонента:

- результаты тестирования командой аудитора группы контрольных действий системы обработки, общей для всех или некоторых компонентов, и тесты средств контроля, которые должен выполнить аудитор компонента;

- выявленные значительные риски существенного искажения финансовой отчетности группы в результате недобросовестных действий или ошибок, относящиеся к работе, выполняемой аудитором компонента, и поручение аудитору компонента своевременно информировать обо всех других значительных рисках существенного искажения финансовой отчетности группы в результате недобросовестных действий или ошибок, выявленных у компонента, и принятых аудитором компонента мерах в ответ на такие риски;

- выводы, сделанные службой внутреннего аудита, на основании работы, выполненной в отношении средств контроля в компонентах или относящейся к компонентам;

- поручение своевременно информировать об аудиторских доказательствах, полученных в результате выполнения работы в отношении финансовой информации компонентов, противоречащих аудиторским доказательствам, на основании которых команда аудитора группы изначально проводила оценку рисков на уровне группы;

- запрос на предоставление письменных заявлений о соблюдении руководством компонента применимой концепции подготовки финансовой отчетности или заявления о том, что расхождения между учетной политикой, применяемой к финансовой информации компонента, и учетной политикой, применяемой к финансовой отчетности группы, раскрыты;

- вопросы, которые должны быть документально оформлены аудитором компонента.

Прочая информация:

- поручение своевременно информировать команду аудитора группы о следующем:

- значимые вопросы, связанные с бухгалтерским учетом, финансовой отчетностью и аудитом, включая оценочные значения и соответствующие суждения;

- вопросы, относящиеся к статусу компонента с точки зрения непрерывности деятельности;

- вопросы, связанные с судебными разбирательствами и исками;

- значительные недостатки системы внутреннего контроля, выявленные аудитором компонента в ходе выполнения работ в отношении финансовой информации компонента, и информация, указывающая на совершение недобросовестных действий;

- поручение о как можно более раннем информировании команды аудитора группы обо всех значительных или необычных событиях;

- поручение информировать команду аудитора по вопросам, перечисленным в пункте 41, по завершении работы над финансовой информацией компонента.