Приказ ФНС РФ от 26.12.2016 N ММВ-7-6/712@

"О внесении изменений в приказы ФНС России"
Редакция от 26.12.2016 — Не действует Перейти в действующую
Показать изменения

ФЕДЕРАЛЬНАЯ НАЛОГОВАЯ СЛУЖБА

ПРИКАЗ
от 26 декабря 2016 г. N ММВ-7-6/712@

О ВНЕСЕНИИ ИЗМЕНЕНИЙ В ПРИКАЗЫ ФНС РОССИИ

В целях обеспечения приема расчета по страховым взносам в соответствии с пунктом 7 статьи 431 части второй Налогового кодекса Российской Федерации в редакции Федерального закона от 03.07.2016 N 243-ФЗ "О внесении изменений в части первую и вторую Налогового кодекса Российской Федерации в связи с передачей налоговым органам полномочий по администрированию страховых взносов на обязательное пенсионное, социальное и медицинское страхование" приказываю:

1. Внести в приказ ФНС России от 27.08.2014 N ММВ-7-6/443@ "Об утверждении рекомендуемых форм и форматов документов, используемых при организации электронного документооборота между налоговыми органами и налогоплательщиками при представлении налоговых деклараций (расчетов) в электронной форме по телекоммуникационным каналам связи" (далее - Приказ) следующие изменения:

1.1. Абзац 4 пункта 1 Приказа изложить в следующей редакции:

"формат представления в электронной форме сведений уведомления об уточнении налоговой декларации (расчета) согласно приложению N 3 к настоящему приказу;".

1.2. Дополнить пункт 1 Приказа абзацами следующего содержания:

"форму уведомления об отказе в приеме налоговой декларации (расчета) и (или) о том, что расчет считается непредставленным, согласно приложению N 5 к настоящему приказу;

формат представления в электронной форме сведений уведомления об отказе в приеме налоговой декларации (расчета) и (или) о том, что расчет считается непредставленным, согласно приложению N 6 к настоящему приказу".

1.3. Дополнить Приказ приложениями N 5 и N 6 согласно приложениям N 1 и N 2 к настоящему приказу.

1.4. Приложения N 1 и N 3, утвержденные Приказом, изложить в редакции согласно приложениям N 3 и N 4 к настоящему приказу.

2. Приложения N 2 и N 15 к Регламенту взаимодействия территориальных органов ФНС России и ФКУ "Налог-Сервис" ФНС России при реализации функций по обработке налоговых документов, служащих основанием для исчисления и уплаты налогов, сборов и проведения мероприятий в отношении взаимозависимых лиц и контролируемых сделок, представляемых налогоплательщиками (их представителями) в территориальные органы ФНС России на бумажных носителях, утвержденному приказом ФНС России от 25.02.2016 N ММВ-7-6/97@, изложить в редакции согласно приложениям N 5 и N 6 к настоящему приказу.

3. Признать утратившими силу:

пункт 1.2 приказа ФНС России от 25.02.2009 N ММ-7-6/85@ "Об утверждении форм документов, используемых налоговыми органами при реализации своих полномочий в соответствии с Административным регламентом ФНС России, утвержденным приказом Министерства финансов Российской Федерации от 02.07.2012 N 99н";

пункты 1, 2, 4 - 7 приказа ФНС России от 09.11.2010 N ММВ-7-6/534@ "Об утверждении форматов, используемых в электронном документообороте при представлении налоговых деклараций (расчетов) в электронном виде (на основе XML) (версия 5)".

4. Ввести в действие указанные изменения с 01.01.2017.

5. Управлению информационных технологий (Т.В. Матвеева) в установленном порядке обеспечить доработку и сопровождение соответствующих программных средств в процессе промышленной эксплуатации.

6. Руководителям (исполняющим обязанности руководителя) управлений ФНС России по субъектам Российской Федерации довести настоящий приказ до подведомственных налоговых органов и обеспечить его применение.

7. Контроль за исполнением настоящего приказа возложить на заместителя руководителя Федеральной налоговой службы, координирующего работу по созданию, развитию, сопровождению и эксплуатации автоматизированной информационной системы Федеральной налоговой службы.

Руководитель
Федеральной налоговой службы
М.В. МИШУСТИН

Приложение N 1
к приказу ФНС России
от "___"______2016 г.
N_________________

КНД 1166006
(реквизиты налогоплательщика,
плательщика страховых взносов
(представителя): полное наименование
организации, ИНН/КПП; Ф.И.О.
индивидуального предпринимателя
(физического лица, не являющегося
индивидуальным предпринимателем),
ИНН (при наличии))

УВЕДОМЛЕНИЕ ОБ ОТКАЗЕ В ПРИЕМЕ НАЛОГОВОЙ ДЕКЛАРАЦИИ (РАСЧЕТА) И (ИЛИ) О ТОМ, ЧТО РАСЧЕТ СЧИТАЕТСЯ НЕПРЕДСТАВЛЕННЫМ

Налоговый орган   уведомляет, что
  (наименование и код налогового органа)  
(полное наименование организации, ИНН/КПП; Ф.И.О. индивидуального предпринимателя (физического лица, не являющегося индивидуальным предпринимателем), ИНН (при наличии))
дд.мм.гггг в чч.мм.сс   который поступил дд.мм.гггг.
  (наименование и код налогового органа)  
(наименование налоговой декларации (расчета), вид документа, отчетный период, отчетный год)

I. По основаниям, предусмотренным пунктом 28 Административного регламента ФНС России, утвержденного приказом Минфина России от 02.07.2012 N 99н:

(перечень выявленных нарушений)

-

-

не принимается <*>.

II. По основаниям, предусмотренным пунктом 7 статьи 431 Налогового кодекса Российской Федерации:

(перечень оснований)

-

-

считается непредставленным <*>.

Перечень сведений прилагается. <**>

<*> в случае наличия соответствующих оснований ставится "V"

<**> заполняется в случае указания в расчете по страховым взносам недостоверных персональных данных, идентифицирующих застрахованных физических лиц

Вам необходимо представить налоговую декларацию (расчет) в сроки, установленные законодательством о налогах и сборах.

Перечень сведений к уведомлению о том, что расчет считается непредставленным

Застрахованное физическое лицо по сведениям страхователя Значение ошибочного элемента
СНИЛС ИНН Фамилия, имя, отчество (при наличии)
     
     

Приложение N 2
к приказу ФНС России
от "___"______2016 г.
N_________________

ФОРМАТ ПРЕДСТАВЛЕНИЯ В ЭЛЕКТРОННОЙ ФОРМЕ СВЕДЕНИЙ УВЕДОМЛЕНИЯ ОБ ОТКАЗЕ В ПРИЕМЕ НАЛОГОВОЙ ДЕКЛАРАЦИИ (РАСЧЕТА) И (ИЛИ) О ТОМ, ЧТО РАСЧЕТ СЧИТАЕТСЯ НЕПРЕДСТАВЛЕННЫМ

I. ОБЩИЕ СВЕДЕНИЯ

1. Настоящий формат описывает требования к XML файлам (далее - файлам обмена) передачи в электронной форме сведений уведомления об отказе в приеме налоговой декларации (расчета) и (или) о том, что расчет считается непредставленным.

2. Номер версии настоящего формата 5.05, часть XCVII.

II. ОПИСАНИЕ ФАЙЛА ОБМЕНА

3. Имя файла обмена должно иметь следующий вид:

R_Т_A_K_О_GGGGMMDD_N, где:

R_Т - префикс файла обмена, где:

R принимает значение "UO" (принадлежность передаваемых сведений к уведомлению об отказе); Т - принимает значение префикса <1> полученного файла без разделителя (для форматов версии 4.0, 5.0). В случае, когда в составе транспортного контейнера получен набор логически связанных документов (файлов), T принимает значение префикса основного <2> из полученных файлов;

<1> Префикс (в соответствии с приказом ФНС России от 18.07.2008г ММ-3-6/321@) -элемент в имени файла, обозначающий принадлежность информации файла обмена к определенному виду (R) и типу (T).

<2> Принадлежность файла обмена к основному в составе транспортного контейнера определяется при описании документооборота по представлению рассматриваемых сведений. Так при получении в составе транспортного контейнера отчетности и доверенности к ней основным файлом считается отчетность и префикс файла извещения, например, для налоговой декларация по транспортному налогу принимает значение IV_NOTRAND.

A_K - идентификатор получателя информации, где: А - идентификатор получателя информации, K - идентификатор конечного получателя (получателя уведомления об отказе - участника информационного обмена, сформировавшего файл, в ответ на который сформировано уведомление об отказе <3>).

<3> Передача файла от отправителя к конечному получателю (К) может осуществляться в несколько этапов через другие (промежуточные) налоговые органы. Такие налоговые органы (осуществляющие передачу на промежуточных этапах) обозначаются идентификатором А. В случае передачи файла от отправителя к конечному получателю без промежуточных этапов (т.е. при отсутствии налоговых органов, осуществляющих передачу на промежуточных этапах) значения идентификаторов А и К совпадают.

Идентификатор A имеет вид:

- для организаций - девятнадцатиразрядный код (идентификационный номер налогоплательщика (далее - ИНН) и код причины постановки на учет (далее - КПП) организации);

- для физических лиц - двенадцатиразрядный код (ИНН физического лица, при наличии. При отсутствии ИНН - последовательность из двенадцати нулей);

- для налоговых органов - четырехразрядный код (код налогового органа в соответствии с классификатором "Система обозначения налоговых органов" (СОНО).

Идентификатор К имеет вид:

- для организаций - девятнадцатиразрядный код (ИНН и КПП организации);

- для физических лиц - двенадцатиразрядный код (ИНН физического лица, при наличии. При отсутствии ИНН - последовательность из двенадцати нулей);

О - идентификатор отправителя информации (уведомления об отказе) - четырехразрядный код налогового органа по СОНО;

GGGG - год формирования передаваемого файла, MM - месяц, DD - день;

N - идентификационный номер файла. (Длина - от 1 до 36 знаков. Идентификационный номер файла должен обеспечивать уникальность файла).

Расширение имени файла - xml. Расширение имени файла может указываться как строчными, так и прописными буквами.

Параметры первой строки файла обмена

Первая строка XML файла должна иметь следующий вид:

<?xml version ="1.0" encoding ="windows-1251"?>

Имя файла, содержащего схему файла обмена

Имя файла, содержащего XSD схему файла обмена, должно иметь следующий вид:

UO_OTCH_1_097_00_05_05_xx , где хх - номер версии схемы.

Расширение имени файла - xsd.

XML схема файла обмена приводится отдельным файлом.

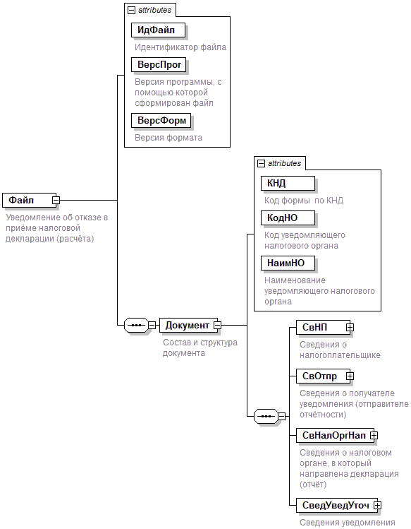
4. Логическая модель файла обмена представлена в виде диаграммы структуры файла обмена на рисунке 1 настоящего формата. Элементами логической модели файла обмена являются элементы и атрибуты XML файла. Перечень структурных элементов логической модели файла обмена и сведения о них приведены в таблицах 4.1 - 4.17 настоящего формата.

Для каждого структурного элемента логической модели файла обмена приводятся следующие сведения:

наименование элемента. Приводится полное наименование элемента <4>;

<4> В строке таблицы могут быть описаны несколько элементов, наименования которых разделены символом "|". Такая форма записи применяется при наличии в файле обмена только одного элемента из описанных в этой строке.

сокращенное наименование (код) элемента. Приводится сокращенное наименование элемента. Синтаксис сокращенного наименования должен удовлетворять спецификации XML;

признак типа элемента. Может принимать следующие значения: "С" - сложный элемент логической модели (содержит вложенные элементы), "П" - простой элемент логической модели, реализованный в виде элемента XML файла, "А" - простой элемент логической модели, реализованный в виде атрибута элемента XML файла. Простой элемент логической модели не содержит вложенные элементы;

формат элемента. Формат элемента представляется следующими условными обозначениями: Т - символьная строка; N - числовое значение (целое или дробное).

Формат символьной строки указывается в виде Т(n-к) или T(=к), где: n - минимальное количество знаков, к - максимальное количество знаков, символ "-" - разделитель, символ "=" означает фиксированное количество знаков в строке. В случае, если минимальное количество знаков равно 0, формат имеет вид Т(0-к). В случае, если максимальное количество знаков неограничено, формат имеет вид Т(n-).

Формат числового значения указывается в виде N(m.к), где: m - максимальное количество знаков в числе, включая знак (для отрицательного числа), целую и дробную часть числа без разделяющей десятичной точки, k - максимальное число знаков дробной части числа. Если число знаков дробной части числа равно 0 (то есть число целое), то формат числового значения имеет вид N(m).

Для простых элементов, являющихся базовыми в XML (определенными в сети Интернет по электронному адресу: http://www.w3.org/TR/xmlschema-0), например, элемент с типом "date", поле "Формат элемента" не заполняется. Для таких элементов в поле "Дополнительная информация" указывается тип базового элемента;

признак обязательности элемента определяет обязательность наличия элемента (совокупности наименования элемента и его значения) в файле обмена. Признак обязательности элемента может принимать следующие значения: "О" - наличие элемента в файле обмена обязательно; "Н" - наличие элемента в файле обмена необязательно, то есть элемент может отсутствовать. Если элемент принимает ограниченный перечень значений (по классификатору, кодовому словарю и тому подобному), то признак обязательности элемента дополняется символом "К". Например, "ОК". В случае если количество реализаций элемента может быть более одной, то признак обязательности элемента дополняется символом "М". Например, "НМ" или "ОКМ".

К вышеперечисленным признакам обязательности элемента может добавляться значение "У" в случае описания в XML схеме условий, предъявляемых к элементу в файле обмена, описанных в графе "Дополнительная информация". Например, "НУ" или "ОКУ";

дополнительная информация содержит, при необходимости, требования к элементу файла обмена, не указанные ранее. Для сложных элементов указывается ссылка на таблицу, в которой описывается состав данного элемента. Для элементов, принимающих ограниченный перечень значений из классификатора (кодового словаря и тому подобного), указывается соответствующее наименование классификатора (кодового словаря и тому подобного) или приводится перечень возможных значений. Для классификатора (кодового словаря и тому подобного) может указываться ссылка на его местонахождение. Для элементов, использующих пользовательский тип данных, указывается наименование типового элемента.

Рисунок 1. Диаграмма структуры файла обмена

Таблица 4.1

Уведомление об отказе в приеме налоговой декларации (расчета) и (или) о том, что расчет считается непредставленным (Файл)

Наименование элемента Сокращенное наименование (код) элемента Признак типа элемента Формат элемента Признак обязательности элемента Дополнительная информация
Идентификатор файла ИдФайл A T(1-255) ОУ Содержит (повторяет) имя сформированного отправителем файла без расширения
Версия программы, с помощью которой сформирован файл ВерсПрог A T(1-40) О  
Версия формата ВерсФорм A T(1-5) О Принимает значение: 5.05
Состав и структура документа Документ С   О Состав элемента представлен в таблице 4.2

Таблица 4.2

Состав и структура документа (Документ)

Наименование элемента Сокращенное наименование (код) элемента Признак типа элемента Формат элемента Признак обязательности элемента Дополнительная информация
Код формы по КНД КНД A T(=7) ОК Типовой элемент <КНДТип>.
Принимает значение: 1166006
Код уведомляющего налогового органа КодНО A T(=4) ОК Типовой элемент <СОНОТип>.
Принимает значения в соответствии с классификатором "Система обозначений налоговых органов"
Наименование уведомляющего налогового органа НаимНО A T(1-1000) О  
Сведения о налогоплательщике, плательщике страховых взносов СвНП С   О Состав элемента представлен в таблице 4.3
Сведения о получателе уведомления (отправителе отчетности) СвОтпр С   О Состав элемента представлен в таблице 4.6
Сведения о налоговом органе, в который направлена декларация (расчет) СвНалОргНап С   О Состав элемента представлен в таблице 4.9
Сведения уведомления СведУведУточ С   О Состав элемента представлен в таблице 4.10

Таблица 4.3

Сведения о налогоплательщике, плательщике страховых взносов (СвНП)

Наименование элемента Сокращенное наименование (код) элемента Признак типа элемента Формат элемента Признак обязательности элемента Дополнительная информация
Налогоплательщик, плательщик страховых взносов - юридическое лицо | НПЮЛ С   О Состав элемента представлен в таблице 4.4
Налогоплательщик, плательщик страховых взносов - физическое лицо (в том числе индивидуальный предприниматель) НПФЛ С   О Состав элемента представлен в таблице 4.5

Таблица 4.4

Налогоплательщик, плательщик страховых взносов - юридическое лицо (НПЮЛ)

Наименование элемента Сокращенное наименование (код) элемента Признак типа элемента Формат элемента Признак обязательности элемента Дополнительная информация
Наименование организации НаимОрг A T(1-1000) Н Элемент обязателен при возможности форматно-логического контроля
ИНН организации ИННЮЛ A T(=10) Н Типовой элемент <ИННЮЛТип>.
Элемент обязателен при возможности форматно-логического контроля
КПП КПП A T(=9) Н Типовой элемент <КППТип>.
Элемент обязателен при возможности форматно-логического контроля

Таблица 4.5

Налогоплательщик, плательщик страховых взносов - физическое лицо (в том числе индивидуальный предприниматель) (НПФЛ)

Наименование элемента Сокращенное наименование (код) элемента Признак типа элемента Формат элемента Признак обязательности элемента Дополнительная информация
ИНН физического лица ИННФЛ A T(=12) Н Типовой элемент <ИННФЛТип>.
Элемент указывается при наличии в поступившей декларации (расчете) и при возможности форматно-логического контроля
Фамилия, имя, отчество физического лица ФИО С   Н Типовой элемент <ФИОТип>.
Состав элемента представлен в таблице 4.17.
Элемент обязателен при возможности форматно-логического контроля

Таблица 4.6

Сведения о получателе уведомления (отправителе отчетности) (СвОтпр)

Наименование элемента Сокращенное наименование (код) элемента Признак типа элемента Формат элемента Признак обязательности элемента Дополнительная информация
Отправитель - юридическое лицо | ОтпрЮЛ С   О Состав элемента представлен в таблице 4.7
Отправитель физическое лицо (в том числе индивидуальный предприниматель) ОтпрФЛ С   О Состав элемента представлен в таблице 4.8

Таблица 4.7

Отправитель - юридическое лицо (ОтпрЮЛ)

Наименование элемента Сокращенное наименование (код) элемента Признак типа элемента Формат элемента Признак обязательности элемента Дополнительная информация
Наименование организации НаимОрг A T(1-1000) Н  
ИНН организации ИННЮЛ A T(=10) О Типовой элемент <ИННЮЛТип>
КПП КПП A T(=9) О Типовой элемент <КППТип>

Таблица 4.8

Отправитель - физическое лицо (в том числе индивидуальный предприниматель) (ОтпрФЛ)

Наименование элемента Сокращенное наименование (код) элемента Признак типа элемента Формат элемента Признак обязательности элемента Дополнительная информация
ИНН физического лица ИННФЛ A T(=12) Н Типовой элемент <ИННФЛТип>.
Элемент указывается при наличии в поступившей декларации (расчете)
Фамилия, имя, отчество физического лица ФИО С   Н Типовой элемент <ФИОТип>.
Состав элемента представлен в таблице 4.17.
Элемент указывается при наличии в поступившей декларации (расчете) и при возможности форматно-логического контроля

Таблица 4.9

Сведения о налоговом органе, в который направлена декларация (расчет) (СвНалОргНап)

Наименование элемента Сокращенное наименование (код) элемента Признак типа элемента Формат элемента Признак обязательности элемента Дополнительная информация
Код налогового органа КодНО A T(=4) ОК Типовой элемент <СОНОТип>.
Принимает значения в соответствии с классификатором "Система обозначений налоговых органов"
Наименование налогового органа НаимНО A T(1-1000) О  

Таблица 4.10

Сведения уведомления (СведУведУточ)

Наименование элемента Сокращенное наименование (код) элемента Признак типа элемента Формат элемента Признак обязательности элемента Дополнительная информация
Общие сведения уведомления ОбщСвУвед С   О Состав элемента представлен в таблице 4.11.
Элемент предназначен для указания общих сведений по результатам обработки сведений, включенных в файл обмена
Перечень выявленных нарушений ПеречВыявНар С   ОМ Состав элемента представлен в таблице 4.12
Выявленные нарушения по файлам ВыявлНарФайл С   НМ Состав элемента представлен в таблице 4.13

Таблица 4.11

Общие сведения уведомления (ОбщСвУвед)

Наименование элемента Сокращенное наименование (код) элемента Признак типа элемента Формат элемента Признак обязательности элемента Дополнительная информация
Имя обработанного файла ИмяОбрабФайла П T(1-255) ОМ Содержит (повторяет) исходное имя файла без расширения
Дата направления файла ДатаПредст A T(=10) О Типовой элемент <ДатаТип>.
Дата в формате ДД.ММ.ГГГГ
Время направления файла ВремПредст A T(=8) О Типовой элемент <ВремяТип>.
Время в формате ЧЧ.ММ.СС.
Время указывается в диапазоне 00.00.00 - 23.59.59
Дата поступления файла в налоговый орган ДатаПрием A T(=10) О Типовой элемент <ДатаТип>. Дата в формате ДД.ММ.ГГГГ
Код формы отчетности по КНД КНД A T(=7) НК Типовой элемент <КНДТип>.
Код декларации (расчета) в соответствии с Классификатором налоговой документации.
Элемент обязателен при возможности форматного контроля элемента в полученном файле
Наименование формы отчетности НаимОтч A T(1-500) Н Элемент обязателен при возможности форматного контроля в полученном файле элемента КНД
Номер корректировки или вид документа   НомКорр A T(1-3) Н Вид документа (Номер корректировки) в зависимости от представленной налоговой декларации (расчета).
Элемент обязателен при возможности форматного контроля элемента в полученном файле
Отчетный год ОтчетГод A   Н Типовой элемент <xs:gYear>.
Год в формате ГГГГ.
Элемент обязателен при возможности форматного контроля элемента в полученном файле
Код налогового, расчетного (отчетного) периода Период A T(1-2) НК Элемент обязателен при возможности форматного контроля элемента в полученном файле.
Не указывается для отчетности, не требующей указания налогового, расчетного (отчетного) периода
Версия формата ВерсФорм A T(1-7) Н  
Название программного комплекса, осуществившего проверку отчетности ПрогрКомпл A T(1-80) О  
Дата формирования уведомления ДатаФормУвед A T(=10) О Типовой элемент <ДатаТип>. Дата в формате ДД.ММ.ГГГГ

Таблица 4.12

Перечень выявленных нарушений (ПеречВыявНар)

Наименование элемента Сокращенное наименование (код) элемента Признак типа элемента Формат элемента Признак обязательности элемента Дополнительная информация
Код ошибки КодОш П T(=10) ОК Принимает значения в соответствии с Классификатором ошибок форматно-логического контроля файлов налоговой и бухгалтерской отчетности (КОФО)
Сообщение об ошибке ТекстОш П T(0-) О Сведения представляются как раздел CDATA. Текстовая строка, представленная в соответствии с рекомендациями XML 1.0

Таблица 4.13

Выявленные нарушения по файлам (ВыявлНарФайл)

Наименование элемента Сокращенное наименование (код) элемента Признак типа элемента Формат элемента Признак обязательности элемента Дополнительная информация
Имя файла, в котором выявлены нарушения ИмяОбрабФайла П T(1-255) О Имя файла, в котором обнаружены ошибки (имя файла без расширения).
Файл из состава сведений, включенных в транспортный контейнер
Перечень выявленных нарушений ПеречВыявНар С   ОМ Состав элемента представлен в таблице 4.14
Сведения при идентификации физических лиц СвИдФЛ С   НМ Состав элемента представлен в таблице 4.15

Таблица 4.14

Перечень выявленных нарушений (ПеречВыявНар)

Наименование элемента Сокращенное наименование (код) элемента Признак типа элемента Формат элемента Признак обязательности элемента Дополнительная информация
Код ошибки КодОш П T(=10) ОК Принимает значения в соответствии с Классификатором ошибок форматно-логического контроля файлов налоговой и бухгалтерской отчетности (КОФО)
Сообщение об ошибке ТекстОш П T(0-) О Сведения представляются как раздел CDATA. Текстовая строка, представленная в соответствии с рекомендациями XML 1.0
Дополнительные сведения по ошибке ИдОш П T(0-) Н Сведения представляются как раздел CDATA. Текстовая строка, представленная в соответствии с рекомендациями XML 1.0

Таблица 4.15

Сведения при идентификации физических лиц (СвИдФЛ)

Наименование элемента Сокращенное наименование (код) элемента Признак типа элемента Формат элемента Признак обязательности элемента Дополнительная информация
Значения по данным налогоплательщика, плательщика страховых взносов ДанИдФЛ_НП С   О Типовой элемент <ДанИдФЛТип>.
Состав элемента представлен в таблице 4.16

Таблица 4.16

Данные об идентификации физического лица (ДанИдФЛТип)

Наименование элемента Сокращенное наименование (код) элемента Признак типа элемента Формат элемента Признак обязательности элемента Дополнительная информация
СНИЛС СНИЛС A T(=14) О Типовой элемент <СНИЛСТип>.
Значение заполняется по формату:
ХХХ-ХХХ-ХХХ-ХХ
или
ХХХ-ХХХ-ХХХ ХХ
ИНН физического лица ИННФЛ A T(=12) Н Типовой элемент <ИННФЛТип>.
Элемент указывается при наличии в поступившей декларации (расчете)
Фамилия, имя, отчество физического лица ФИО С   О Типовой элемент <ФИОТип>.
Состав элемента представлен в таблице 4.17
Значение ошибочного элемента ЗначОшЭл П T(0-) ОМ Сведения представляются как раздел CDATA.
Текстовая строка, представленная в соответствии с рекомендациями XML 1.0

Таблица 4.17

Фамилия, имя, отчество (ФИОТип)

Наименование элемента Сокращенное наименование (код) элемента Признак типа элемента Формат элемента Признак обязательности элемента Дополнительная информация
Фамилия Фамилия A T(1-60) О  
Имя Имя A T(1-60) О  
Отчество Отчество A T(1-60) Н  

Приложение N 3
к приказу ФНС России
от "___"______2016 г.
N_________________

КНД 1166009
(реквизиты налогоплательщика,
плательщика страховых взносов
(представителя): полное наименование
организации, ИНН/КПП; Ф.И.О.
индивидуального предпринимателя
(физического лица, не являющегося
индивидуальным предпринимателем),
ИНН (при наличии))

УВЕДОМЛЕНИЕ ОБ УТОЧНЕНИИ НАЛОГОВОЙ ДЕКЛАРАЦИИ (РАСЧЕТА)

Налоговый орган   настоящим документом подтверждает
  (наименование и код налогового органа)  
(полное наименование организации, ИНН/КПП; Ф.И.О. индивидуального предпринимателя (физического лица, не являющегося индивидуальным предпринимателем), ИНН (при наличии))

что в представленной налоговой декларации (расчете)

(наименование и КНД налоговой декларации (расчета), вид документа (номер корректировки),
код налогового, расчетного (отчетного) периода, отчетный год)
в файле  
  (наименование файла)
неправильно заполнены реквизиты  
 

Присутствуют расхождения в персонифицированных сведениях о застрахованных лицах плательщика страховых взносов и налогового органа. Перечень прилагается. <*>

<*> заполняется в случае указания в расчете по страховым взносам недостоверных персональных данных, идентифицирующих застрахованных физических лиц

Вам необходимо представить в течение пяти дней пояснения по выявленным ошибкам (противоречиям, несоответствиям) или внести соответствующие исправления в налоговую декларацию (расчет).

(наименование и код налогового органа)

Перечень сведений к уведомлению об уточнении налоговой декларации (расчета)

Застрахованное физическое лицо по сведениям страхователя Значение ошибочного элемента
СНИЛС ИНН Фамилия, имя, отчество (при наличии)
     
     

Приложение N 4
к приказу ФНС России
от "___"______2016 г.
N_________________

ФОРМАТ ПРЕДСТАВЛЕНИЯ В ЭЛЕКТРОННОЙ ФОРМЕ СВЕДЕНИЙ УВЕДОМЛЕНИЯ ОБ УТОЧНЕНИИ НАЛОГОВОЙ ДЕКЛАРАЦИИ (РАСЧЕТА)

I. ОБЩИЕ СВЕДЕНИЯ

1. Настоящий формат описывает требования к XML файлам (далее - файлам обмена) передачи в электронной форме уведомления об уточнении налоговой декларации (расчета).

2. Номер версии настоящего формата 5.07, часть LXXXVII.

II. ОПИСАНИЕ ФАЙЛА ОБМЕНА

3. Имя файла обмена должно иметь следующий вид:

R_Т_A_K_О_GGGGMMDD_N, где:

R_Т - префикс, где R принимает значение UU (принадлежность передаваемых сведений к уведомлению об уточнении отчетности); Т принимает значение префикса <1> полученного файла (префикс полученного файла без разделителя для форматов версии 4.0, 5.0). В случае, когда в составе транспортного контейнера получен набор логически связанных документов (файлов), T принимает значение префикса основного <2> из полученных файлов;

<1> Префикс (в соответствии с приказом ФНС России от 18.07.2008 г. N ММ-3-6/321@) - элемент в имени файла, обозначающий принадлежность информации файла обмена к определенному виду (R) и типу (T).

<2> Принадлежность файла обмена к основному в составе транспортного контейнера определяется при описании документооборота по представлению рассматриваемых сведений. Так при получении в составе транспортного контейнера отчетности и доверенности к ней основным файлом считается отчетность и префикс файла извещения, например, для налоговой декларация по транспортному налогу принимает значение IV_NOTRAND.

A_K - идентификатор получателя информации, где: A - идентификатор получателя, которому направляется файл обмена, K - идентификатор конечного получателя (получателя уведомления об уточнении - участника информационного обмена, сформировавшего файл, в ответ на который сформировано уведомление об уточнении <3>).

<3> Передача файла от отправителя к конечному получателю (К) может осуществляться в несколько этапов через другие (промежуточные) налоговые органы. Такие налоговые органы (осуществляющие передачу на промежуточных этапах) обозначаются идентификатором А. В случае передачи файла от отправителя к конечному получателю без промежуточных этапов (т.е. при отсутствии налоговых органов, осуществляющих передачу на промежуточных этапах) значения идентификаторов А и К совпадают.

Идентификатор A имеет вид:

- для организаций - девятнадцатиразрядный код (идентификационный номер налогоплательщика (далее - ИНН) и код причины постановки на учет (далее - КПП) организации);

- для физических лиц - двенадцатиразрядный код (ИНН физического лица, при наличии. При отсутствии ИНН - последовательность из двенадцати нулей);

- для налоговых органов - четырехразрядный код (код налогового органа в соответствии с классификатором "Система обозначения налоговых органов" (СОНО).

Идентификатор К имеет вид:

- для организаций - девятнадцатиразрядный код (ИНН и КПП организации);

- для физических лиц - двенадцатиразрядный код (ИНН физического лица, при наличии. При отсутствии ИНН - последовательность из двенадцати нулей);

О - идентификатор отправителя информации (уведомления об уточнении) - код налогового органа по СОНО;

GGGG - год формирования передаваемого файла, MM - месяц, DD - день;

N - идентификационный номер файла. (Длина - от 1 до 36 знаков. Идентификационный номер файла должен обеспечивать уникальность файла).

Расширение имени файла - xml. Расширение имени файла может указываться как строчными, так и прописными буквами.

Параметры первой строки файла обмена

Первая строка XML файла должна иметь следующий вид:

<?xml version ="1.0" encoding ="windows-1251"?>

Имя файла, содержащего XML схему файла обмена, должно иметь следующий вид:

UU_OTCH_1_087_00_05_07_xx , где хх - номер версии схемы.

Расширение имени файла - xsd.

XML схема файла обмена приводится отдельным файлом.

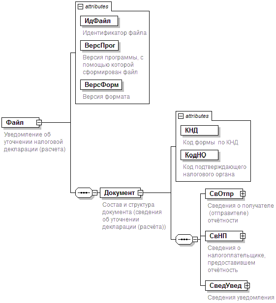
4. Логическая модель файла обмена представлена в виде диаграммы структуры файла обмена на рисунке 1 настоящего формата. Элементами логической модели файла обмена являются элементы и атрибуты XML файла. Перечень структурных элементов логической модели файла обмена и сведения о них приведены в таблицах 4.1 - 4.13 настоящего формата.

Для каждого структурного элемента логической модели файла обмена приводятся следующие сведения:

наименование элемента. Приводится полное наименование элемента <4>;

<4> В строке таблицы могут быть описаны несколько элементов, наименования которых разделены символом "|". Такая форма записи применяется при наличии в файле обмена только одного элемента из описанных в этой строке.

сокращенное наименование (код) элемента. Приводится сокращенное наименование элемента. Синтаксис сокращенного наименования должен удовлетворять спецификации XML;

признак типа элемента. Может принимать следующие значения: "С" - сложный элемент логической модели (содержит вложенные элементы), "П" - простой элемент логической модели, реализованный в виде элемента XML файла, "А" - простой элемент логической модели, реализованный в виде атрибута элемента XML файла. Простой элемент логической модели не содержит вложенные элементы;

формат элемента. Формат элемента представляется следующими условными обозначениями: Т - символьная строка; N - числовое значение (целое или дробное).

Формат символьной строки указывается в виде Т(n-к) или T(=к), где: n - минимальное количество знаков, к - максимальное количество знаков, символ "-" - разделитель, символ "=" означает фиксированное количество знаков в строке. В случае, если минимальное количество знаков равно 0, формат имеет вид Т(0-к). В случае, если максимальное количество знаков неограничено, формат имеет вид Т(n-).

Формат числового значения указывается в виде N(m.к), где: m - максимальное количество знаков в числе, включая знак (для отрицательного числа), целую и дробную часть числа без разделяющей десятичной точки, k - максимальное число знаков дробной части числа. Если число знаков дробной части числа равно 0 (то есть число целое), то формат числового значения имеет вид N(m).

Для простых элементов, являющихся базовыми в XML (определенными в сети Интернет по электронному адресу: http://www.w3.org/TR/xmlschema-0), например, элемент с типом "date", поле "Формат элемента" не заполняется. Для таких элементов в поле "Дополнительная информация" указывается тип базового элемента;

признак обязательности элемента определяет обязательность наличия элемента (совокупности наименования элемента и его значения) в файле обмена. Признак обязательности элемента может принимать следующие значения: "О" - наличие элемента в файле обмена обязательно; "Н" - наличие элемента в файле обмена необязательно, то есть элемент может отсутствовать. Если элемент принимает ограниченный перечень значений (по классификатору, кодовому словарю и тому подобному), то признак обязательности элемента дополняется символом "К". Например, "ОК". В случае если количество реализаций элемента может быть более одной, то признак обязательности элемента дополняется символом "М". Например, "НМ" или "ОКМ".

К вышеперечисленным признакам обязательности элемента может добавляться значение "У" в случае описания в XML схеме условий, предъявляемых к элементу в файле обмена, описанных в графе "Дополнительная информация". Например, "НУ" или "ОКУ";

дополнительная информация содержит, при необходимости, требования к элементу файла обмена, не указанные ранее. Для сложных элементов указывается ссылка на таблицу, в которой описывается состав данного элемента. Для элементов, принимающих ограниченный перечень значений из классификатора (кодового словаря и тому подобного), указывается соответствующее наименование классификатора (кодового словаря и тому подобного) или приводится перечень возможных значений. Для классификатора (кодового словаря и тому подобного) может указываться ссылка на его местонахождение. Для элементов, использующих пользовательский тип данных, указывается наименование типового элемента.

Рисунок 1. Диаграмма структуры файла обмена

Таблица 4.1

Уведомление об уточнении налоговой декларации (расчета) (Файл)

Наименование элемента Сокращенное наименование (код) элемента Признак типа элемента Формат элемента Признак обязательности элемента Дополнительная информация
Идентификатор файла ИдФайл A T(1-255) ОУ Содержит (повторяет) имя сформированного файла (без расширения)
Версия программы, с помощью которой сформирован файл ВерсПрог A T(1-40) О  
Версия формата ВерсФорм A T(1-5) О Принимает значение: 5.07
Состав и структура документа (сведения об уточнении декларации (расчета)) Документ С   О Состав элемента представлен в таблице 4.2

Таблица 4.2

Состав и структура документа (сведения об уточнении декларации (расчета)) (Документ)

Наименование элемента Сокращенное наименование (код) элемента Признак типа элемента Формат элемента Признак обязательности элемента Дополнительная информация
Код формы по КНД КНД A T(=7) ОК Типовой элемент <КНДТип>.
Принимает значение: 1166009
Код подтверждающего налогового органа КодНО A T(=4) ОК Типовой элемент <СОНОТип>.
Принимает значения в соответствии с классификатором "Система обозначений налоговых органов"
Сведения о получателе (отправителе) отчетности СвОтпр С   О Состав элемента представлен в таблице 4.3
Сведения о налогоплательщике, плательщике страховых взносов, представившем отчетность СвНП С   О Состав элемента представлен в таблице 4.4
Сведения уведомления СведУвед С   О Состав элемента представлен в таблице 4.5

Таблица 4.3

Сведения о получателе (отправителе) отчетности (СвОтпр)

Наименование элемента Сокращенное наименование (код) элемента Признак типа элемента Формат элемента Признак обязательности элемента Дополнительная информация
Отправитель - юридическое лицо | ОтпрЮЛ С   О Типовой элемент <СвЮЛ>.
Состав элемента представлен в таблице 4.10
Отправитель - физическое лицо, представившее отчетность (в том числе индивидуальный предприниматель) ОтпрФЛ С   О Типовой элемент <СвФЛ>.
Состав элемента представлен в таблице 4.11

Таблица 4.4

Сведения о налогоплательщике, плательщике страховых взносов, представившем отчетность (СвНП)

Наименование элемента Сокращенное наименование (код) элемента Признак типа элемента Формат элемента Признак обязательности элемента Дополнительная информация
Налогоплательщик, плательщик страховых взносов - юридическое лицо | НПЮЛ С   О Типовой элемент <СвЮЛ>.
Состав элемента представлен в таблице 4.10
Налогоплательщик, плательщик страховых взносов - физическое лицо, представившее отчетность (в том числе индивидуальный предприниматель) НПФЛ С   О Типовой элемент <СвФЛ>.
Состав элемента представлен в таблице 4.11

Таблица 4.5

Сведения уведомления (СведУвед)

Наименование элемента Сокращенное наименование (код) элемента Признак типа элемента Формат элемента Признак обязательности элемента Дополнительная информация
Общие сведения уведомления ОбщСвУвед С   О Состав элемента представлен в таблице 4.6. Элемент предназначен для указания общих сведений по результатам обработки сведений, включенных в файл обмена
Рекомендация (предупреждение) налогоплательщику, плательщику страховых взносов РекНал П T(0-) НМ Элемент предназначен для указания рекомендаций (предупреждений) налогоплательщику, плательщику страховых взносов о ситуациях, выявленных при обработке сведений, включенных в файла обмена и не приводящих к необходимости уточнения предоставленной налогоплательщиком отчетности
Выявленные ошибки по файлам ВыявлОшФайл С   ОМ Состав элемента представлен в таблице 4.7

Таблица 4.6

Общие сведения уведомления (ОбщСвУвед)

Наименование элемента Сокращенное наименование (код) элемента Признак типа элемента Формат элемента Признак обязательности элемента Дополнительная информация
Имя обработанного файла ИмяОбрабФайла П T(1-255) ОМ Содержит (повторяет) исходное имя файла без расширения
Идентификатор обработанного файла ИдФайл A T(1-255) О Определяется из элемента "Идентификатор файла" поступившего на обработку файла (основного)
Идентификатор обработанного документа (обязателен для форматов версий 2, 3, 4) ИдДок A T(1-36) Н Элемент обязателен для файлов, сформированных в соответствии с требованиями формата версий 2, 3, 4
Дата приема файла в налоговом органе ДатаПрием A T(=10) О Типовой элемент <ДатаТип>.
Дата в формате ДД.ММ.ГГГГ
Название программного комплекса, осуществившего проверку отчетности ПрогрКомпл A T(1-80) О  
Регистрационный номер отчетности в налоговом органе РегНом A T(1-50) О  
Код формы отчетности по КНД КНД A T(=7) ОК Типовой элемент <КНДТип>.
Код декларации (расчета) в соответствии с Классификатором налоговой документации
Наименование формы отчетности НаимОтч A T(1-500) О  
Номер корректировки или вид документа НомКорр A T(1-3) О Для номера корректировки принимает значение: 0 - первичный документ, 1 - 999 - номер корректировки для корректирующего документа
Отчетный год ОтчетГод A   О Типовой элемент <xs:gYear>.
Год в формате ГГГГ
Код налогового, расчетного (отчетного) периода Период A T(1-2) НК Элемент не применяется для отчетности, не требующей указания налогового, расчетного (отчетного) периода
Наименование налогового, расчетного (отчетного) периода ПериодНаим A T(1-100) Н Элемент не применяется для отчетности, не требующей указания налогового, расчетного (отчетного) периода
Регистрационный номер уведомления в налоговом органе РегНомУвед A T(=20) О  
Дата формирования уведомления ДатаФормУвед A T(=10) О Типовой элемент <ДатаТип>. Дата в формате ДД.ММ.ГГГГ
Код обработки обобщенный КодОшОб A T(=10) НК Принимает значения в соответствии с Классификатором ошибок форматно-логического контроля файлов налоговой и бухгалтерской отчетности (КОФО).
Элемент обязателен при идентификации ошибки по указанному классификатору
Текст обработки обобщенный ТекстОшОб П T(0-) О Сведения представляются как раздел CDATA. Текстовая строка, представленная в соответствии с рекомендациями XML 1.0

Таблица 4.7

Выявленные ошибки по файлам (ВыявлОшФайл)

Наименование элемента Сокращенное наименование (код) элемента Признак типа элемента Формат элемента Признак обязательности элемента Дополнительная информация
Имя файла, в котором обнаружены ошибки ИмяОбрабФайла П T(1-255) О Указывается имя файла (без расширения), в котором обнаружены ошибки.
Файл из состава сведений, включенных в транспортный контейнер
Сведения по выявленным ошибкам в файле СвПоОшибке С   ОМ Состав элемента представлен в таблице 4.8
Сведения при идентификации физических лиц СвИдФЛ С   НМ Состав элемента представлен в таблице 4.9

Таблица 4.8

Сведения по выявленным ошибкам в файле (СвПоОшибке)

Наименование элемента Сокращенное наименование (код) элемента Признак типа элемента Формат элемента Признак обязательности элемента Дополнительная информация
Местоположение ошибочного элемента в файле ПолОшЭл A T(1-1000) Н В соответствии с требованиями выражения XPath указываются через символ "/" наименования родительских элементов, определяющих путь к "ошибочному" элементу, включая наименование ошибочного элемента (указывается последним в последовательности элементов). Номер реализации родительского элемента на пути к элементу, в котором обнаружена ошибка, а также "ошибочного" элемента указывается в квадратных скобках.
Ошибочное значение показателя ЗнЭлем A T(1-1000) Н Элемент обязателен при возможности определения ошибочного показателя
Код ошибки КодОшибки A T(=10) НК Принимает значения в соответствии с Классификатором ошибок форматно-логического контроля файлов налоговой и бухгалтерской отчетности (КОФО).
Элемент обязателен при идентификации ошибки по указанному классификатору
Текст сообщения об ошибке ТекстОш П T(0-) О Сведения представляются как раздел CDATA.
Текстовая строка, представленная в соответствии с рекомендациями XML 1.0
Дополнительные сведения об ошибке ИдОш П T(0-) Н Сведения представляются как раздел CDATA.
Текстовая строка, включающая последовательность наименований и значений элементов, идентифицирующих местоположение ошибки в файле обмена до ошибочного "элемента".
При идентификации ошибки обязательным является элемент <ПолОшЭл> или <ИдОш>

Таблица 4.9

Сведения при идентификации физических лиц (СвИдФЛ)

Наименование элемента Сокращенное наименование (код) элемента Признак типа элемента Формат элемента Признак обязательности элемента Дополнительная информация
Значения по данным налогоплательщика, плательщика страховых взносов ДанИдФЛ_НП С   О Типовой элемент <ДанИдФЛТип>.
Состав элемента представлен в таблице 4.12

Таблица 4.10

Сведения о юридическом лице (СвЮЛ)

Наименование элемента Сокращенное наименование (код) элемента Признак типа элемента Формат элемента Признак обязательности элемента Дополнительная информация
Наименование организации НаимОрг A T(1-1000) О  
ИНН организации ИННЮЛ A T(=10) О Типовой элемент <ИННЮЛТип>
КПП КПП A T(=9) О Типовой элемент <КППТип>

Таблица 4.11

Сведения о физическом лице (СвФЛ)

Наименование элемента Сокращенное наименование (код) элемента Признак типа элемента Формат элемента Признак обязательности элемента Дополнительная информация
ИНН физического лица ИННФЛ A T(=12) Н Типовой элемент <ИННФЛТип>
Фамилия, имя, отчество физического лица ФИО С   О Типовой элемент <ФИОТип>.
Состав элемента представлен в таблице 4.13

Таблица 4.12

Данные об идентификации физического лица (ДанИдФЛТип)

Наименование элемента Сокращенное наименование (код) элемента Признак типа элемента Формат элемента Признак обязательности элемента Дополнительная информация
СНИЛС СНИЛС A T(=14) О Типовой элемент <СНИЛСТип>.
Значение заполняется по формату:
ХХХ-ХХХ-ХХХ-ХХ
или
ХХХ-ХХХ-ХХХ ХХ
ИНН физического лица ИННФЛ A T(=12) Н Типовой элемент <ИННФЛТип>.
Элемент указывается при наличии в поступившей декларации (расчете)
Фамилия, имя, отчество физического лица ФИО С   О Типовой элемент <ФИОТип>.
Состав элемента представлен в таблице 4.13
Значение ошибочного элемента ЗначОшЭл П T(0-) ОМ Сведения представляются как раздел CDATA.
Текстовая строка, представленная в соответствии с рекомендациями XML 1.0

Таблица 4.13

Фамилия, имя, отчество физического лица (ФИОТип)

Наименование элемента Сокращенное наименование (код) элемента Признак типа элемента Формат элемента Признак обязательности элемента Дополнительная информация
Фамилия Фамилия A T(1-60) О  
Имя Имя A T(1-60) О  
Отчество Отчество A T(1-60) Н  

Приложение N 5
к приказу ФНС России
от "___"______2016 г.
N_________________

  КНД 1166501
   
место штампа
налогового органа
 
    (реквизиты налогоплательщика,
плательщика страховых взносов
(представителя): полное наименование
организации, ИНН/КПП; Ф.И.О.
индивидуального предпринимателя
(физического лица, не являющегося
индивидуальным предпринимателем),
ИНН (при наличии))

УВЕДОМЛЕНИЕ ОБ ОТКАЗЕ В ПРИЕМЕ НАЛОГОВОГО ДОКУМЕНТА, ПРЕДСТАВЛЕННОГО НА БУМАЖНОМ НОСИТЕЛЕ И (ИЛИ) О ТОМ, ЧТО РАСЧЕТ СЧИТАЕТСЯ НЕПРЕДСТАВЛЕННЫМ

Налоговый орган   уведомляет, что
  (код налогового органа)  
(полное наименование организации, ИНН/КПП; Ф.И.О. индивидуального предпринимателя (физического лица, не являющегося индивидуальным предпринимателем), ИНН (при наличии))
дд.мм.гггг в чч.мм.сс представлен  
  (наименование, КНД)
в налоговый орган   , который поступил дд.мм.гггг.
  (код налогового органа)  

I. По основаниям, предусмотренным пунктом 28 Административного регламента ФНС России, утвержденного приказом Минфина России от 02.07.2012 N 99н:

(перечень выявленных нарушений)

-

-

не принимается <*>.

III. По основаниям, предусмотренным пунктом 7 статьи 431 Налогового кодекса Российской Федерации:

(перечень оснований)

-

-

считается непредставленным <*>.

Перечень сведений прилагается. <**>

<*> в случае наличия соответствующих оснований ставится "V"

<**> заполняется в случае указания в расчете по страховым взносам недостоверных персональных данных, идентифицирующих застрахованных физических лиц

Вам необходимо представить налоговый документ в сроки, установленные законодательством о налогах и сборах.

Должностное лицо    
     
(подпись)   (Ф.И.О.)

Перечень сведений к уведомлению о том, что расчет считается непредставленным

Застрахованное физическое лицо по сведениям страхователя Значение ошибочного элемента
СНИЛС ИНН Фамилия, имя, отчество (при наличии)
     
     

Приложение N 6
к приказу ФНС России
от "___"______2016 г.
N_________________

  КНД 1166502
   
место штампа
налогового органа
 
    (реквизиты налогоплательщика,
плательщика страховых взносов
(представителя): полное наименование
организации, ИНН/КПП; Ф.И.О.
индивидуального предпринимателя
(физического лица, не являющегося
индивидуальным предпринимателем),
ИНН (при наличии))

УВЕДОМЛЕНИЕ ОБ УТОЧНЕНИИ НАЛОГОВОГО ДОКУМЕНТА, ПРЕДСТАВЛЕННОГО НА БУМАЖНОМ НОСИТЕЛЕ

В представленном налоговом документе  
  (указывается наименование и КНД документа)
(полное наименование организации, ИНН/КПП; Ф.И.О. индивидуального предпринимателя (физического лица, не являющегося индивидуальным предпринимателем), ИНН (при наличии))
за   неправильно заполнены реквизиты.
  (указать период (месяц, квартал, полугодие, 9-ть месяцев, год))  
   

Присутствуют расхождения в персонифицированных сведениях о застрахованных лицах плательщика страховых взносов и налогового органа. Перечень прилагается <*>.

<*> заполняется в случае указания в расчете по страховым взносам недостоверных персональных данных, идентифицирующих застрахованных физических лиц

Вам необходимо представить в течение пяти дней пояснения по выявленным ошибкам (противоречиям, несоответствиям) или внести соответствующие исправления в налоговую декларацию (расчет).

Должностное лицо    
     
(наименование и код налогового органа)
   
(подпись)   (Ф.И.О.)

Перечень сведений к уведомлению об уточнении налоговой декларации (расчета)

Застрахованное физическое лицо по сведениям страхователя Значение ошибочного элемента
СНИЛС ИНН Фамилия, имя, отчество (при наличии)