Приказ ФНС РФ от 27.12.2016 N ММВ-7-15/720@

"Об утверждении форм и порядка заполнения реестров, предусмотренных пунктом 10 статьи 198 Налогового кодекса Российской Федерации, а также форматов и порядка представления реестров в электронной форме"
Редакция от 27.12.2016 — Документ утратил силу, см. «Приказ ФНС РФ от 24.07.2019 N ММВ-7-15/375@»

Зарегистрировано в Минюсте России 26 января 2017 г. N 45419


ФЕДЕРАЛЬНАЯ НАЛОГОВАЯ СЛУЖБА

ПРИКАЗ
от 27 декабря 2016 г. N ММВ-7-15/720@

ОБ УТВЕРЖДЕНИИ ФОРМ И ПОРЯДКА ЗАПОЛНЕНИЯ РЕЕСТРОВ, ПРЕДУСМОТРЕННЫХ ПУНКТОМ 10 СТАТЬИ 198 НАЛОГОВОГО КОДЕКСА РОССИЙСКОЙ ФЕДЕРАЦИИ, А ТАКЖЕ ФОРМАТОВ И ПОРЯДКА ПРЕДСТАВЛЕНИЯ РЕЕСТРОВ В ЭЛЕКТРОННОЙ ФОРМЕ

В соответствии с пунктом 11 статьи 198 части второй Налогового кодекса Российской Федерации (Собрание законодательства Российской Федерации, 2000, N 32, ст. 3340; 2016, N 27, ст. 4181) приказываю:

1. Утвердить:

1.1. Форму реестра таможенных деклараций (полных таможенных деклараций), предусмотренных подпунктом 3 пункта 7 статьи 198 Налогового кодекса Российской Федерации, согласно приложению N 1 к настоящему приказу;

1.2. Форму реестра таможенных деклараций (полных таможенных деклараций), а также транспортных, товаросопроводительных и (или) иных документов, предусмотренных подпунктами 3 и 4 пункта 7 статьи 198 Налогового кодекса Российской Федерации, согласно приложению N 2 к настоящему приказу;

1.3. Порядок заполнения реестров, предусмотренных пунктом 10 статьи 198 Налогового кодекса Российской Федерации, согласно приложению N 3 к настоящему приказу;

1.4. Формат представления реестра таможенных деклараций (полных таможенных деклараций), предусмотренных подпунктом 3 пункта 7 статьи 198 Налогового кодекса Российской Федерации, в электронной форме согласно приложению N 4 к настоящему приказу;

1.5. Формат представления реестра таможенных деклараций (полных таможенных деклараций), а также транспортных, товаросопроводительных и (или) иных документов, предусмотренных подпунктами 3 и 4 пункта 7 статьи 198 Налогового кодекса Российской Федерации, в электронной форме согласно приложению N 5 к настоящему приказу;

1.6. Порядок представления реестров, предусмотренных пунктом 10 статьи 198 Налогового кодекса Российской Федерации, в электронной форме, согласно приложению N 6 к настоящему приказу.

2. Руководителям управлений ФНС России по субъектам Российской Федерации довести настоящий приказ до нижестоящих налоговых органов и налогоплательщиков и обеспечить его применение.

3. Контроль за исполнением настоящего приказа возложить на заместителя руководителя Федеральной налоговой службы, координирующего вопросы камерального контроля.

Руководитель
Федеральной налоговой службы
М.В. МИШУСТИН

Приложение N 1

УТВЕРЖДЕН
приказом ФНС России
от 27.12.2016 N ММВ-7-15/720@

КНД 1155124

РЕЕСТР ТАМОЖЕННЫХ ДЕКЛАРАЦИЙ (ПОЛНЫХ ТАМОЖЕННЫХ ДЕКЛАРАЦИЙ), ПРЕДУСМОТРЕННЫХ ПОДПУНКТОМ 3 ПУНКТА 7 СТАТЬИ 198 НАЛОГОВОГО КОДЕКСА РОССИЙСКОЙ ФЕДЕРАЦИИ

Налоговый период (код):

Отчетный год:

Номер корректировки:

Налоговая декларация (код):

Налогоплательщик

ИНН: КПП:

Наименование / фамилия, имя, отчество <*> налогоплательщика:

Форма реорганизации (ликвидация) (код): ИНН/КПП реорганизованной организации:

ИТОГО сумма акциза, освобожденная от уплаты в связи с представлением банковской гарантии либо без представления банковской гарантии в соответствии с пунктами 2, 2.1 и 4 статьи 184 Налогового кодекса Российской Федерации (в рублях):

ИТОГО сумма акциза, уплаченная налогоплательщиком в связи с отсутствием банковской гарантии, предусмотренной пунктами 2 и 4 статьи 184 Налогового кодекса Российской Федерации, и предъявленная к возмещению (в рублях):

ИТОГО сумма акциза, уплаченная налогоплательщиком и подлежащая в соответствии со статьей 200 Налогового кодекса Российской Федерации налоговому вычету (в рублях):

N п/п Код вида подакцизного товара, реализованного на экспорт Регистрационный номер таможенной декларации (полной таможенной декларации) Налоговая база Сумма акциза, освобожденная от уплаты в связи с представлением банковской гарантии либо без представления банковской гарантии в соответствии с пунктами 2, 2.1 и 4 статьи 184 Налогового кодекса Российской Федерации (в рублях) Сумма акциза, уплаченная налогоплательщиком в связи с отсутствием банковской гарантии, предусмотренной пунктами 2 и 4 статьи 184 Налогового кодекса Российской Федерации, и предъявленная к возмещению (в рублях) Сумма акциза, уплаченная налогоплательщиком и подлежащая в соответствии со статьей 200 Налогового кодекса Российской Федерации налоговому вычету (в рублях) Примечание
Размер (в рублях и копейках) Единица измерения
1 2 3 4 5 6 7 8 9

<*> Отчество указывается при наличии.

Приложение N 2

УТВЕРЖДЕН
приказом ФНС России
от 27.12.2016 N ММВ-7-15/720@

N КНД 1155125

РЕЕСТР ТАМОЖЕННЫХ ДЕКЛАРАЦИЙ (ПОЛНЫХ ТАМОЖЕННЫХ ДЕКЛАРАЦИЙ), А ТАКЖЕ ТРАНСПОРТНЫХ, ТОВАРОСОПРОВОДИТЕЛЬНЫХ И (ИЛИ) ИНЫХ ДОКУМЕНТОВ, ПРЕДУСМОТРЕННЫХ ПОДПУНКТАМИ 3 И 4 ПУНКТА 7 СТАТЬИ 198 НАЛОГОВОГО КОДЕКСА РОССИЙСКОЙ ФЕДЕРАЦИИ

Налоговый период (код):

Отчетный год:

Номер корректировки:

Налоговая декларация (код):

Налогоплательщик

ИНН: КПП:

Наименование / фамилия, имя, отчество <*> налогоплательщика:

Форма реорганизации (ликвидация) (код): ИНН/КПП реорганизованной организации:

ИТОГО сумма акциза, освобожденная от уплаты в связи с представлением банковской гарантии либо без представления банковской гарантии в соответствии с пунктами 2, 2.1 и 4 статьи 184 Налогового кодекса Российской Федерации (в рублях):

ИТОГО сумма акциза, уплаченная налогоплательщиком в связи с отсутствием банковской гарантии, предусмотренной пунктами 2 и 4 статьи 184 Налогового кодекса Российской Федерации, и предъявленная возмещению (в рублях):

ИТОГО сумма акциза, уплаченная налогоплательщиком и подлежащая в соответствии со статьей 200 Налогового кодекса Российской Федерации налоговому вычету (в рублях):

N п/п Код вида подакцизного товара, реализованного на экспорт Регистрационный номер таможенной декларации (полной таможенной декларации) Налоговая база Сумма акциза, освобожденная от уплаты в связи с представлением банковской гарантии либо без представления банковской гарантии в соответствии с пунктами 2, 2.1 и 4 статьи 184 Налогового кодекса Российской Федерации (в рублях) Сумма акциза, уплаченная налогоплательщиком в связи с отсутствием банковской гарантии, предусмотренной пунктами 2 и 4 статьи 184 Налогового кодекса Российской Федерации, и предъявленная к возмещению (в рублях) Сумма акциза, уплаченная налогоплательщиком и подлежащая в соответствии со статьей 200 Налогового кодекса Российской Федерации налоговому вычету (в рублях) Код вида транспортного средства, которым товары вывозились с территории Российской Федерации Транспортный, товаросопроводительный и (или) иной документ, подтверждающий вывоз товаров за пределы Российской Федерации Примечание
Размер (в рублях и копейках) Единица измерения Вид документа Номер Дата
1 2 3 4 5 6 7 8 9 10 11 12 13

<*> Отчество указывается при наличии.

Приложение N 3

УТВЕРЖДЕН
приказом ФНС России
от 27.12.2016 N ММВ-7-15/720@

ПОРЯДОК
ЗАПОЛНЕНИЯ РЕЕСТРОВ, ПРЕДУСМОТРЕННЫХ ПУНКТОМ 10 СТАТЬИ 198 НАЛОГОВОГО КОДЕКСА РОССИЙСКОЙ ФЕДЕРАЦИИ

I. Общие положения

1. Документы, установленные абзацем первым пункта 10 статьи 198 Налогового кодекса Российской Федерации (далее - Реестры сведений), содержат сведения из документов, предоставляемых в подтверждение обоснованности освобождения от уплаты акциза, предоставленного в соответствии с пунктами 2, 2.1 и 4 статьи 184 Налогового кодекса Российской Федерации (далее - Кодекс), и возмещения сумм акциза, уплаченных налогоплательщиком в связи с отсутствием банковской гарантии, предусмотренной пунктами 2 и 4 статьи 184 Кодекса, и сумм акциза, уплаченных налогоплательщиком и подлежащих в соответствии со статьей 200 Кодекса налоговым вычетам в порядке, установленном статьей 201 Кодекса.

II. Порядок заполнения реестра таможенных деклараций (полных таможенных деклараций), предусмотренных подпунктом 3 пункта 7 статьи 198 Налогового кодекса Российской Федерации

2. В строках указываются следующие сведения:

а) в строке "Налоговый период (код)" - код, определяющий налоговый период, указанный в соответствующей налоговой декларации по акцизам, с которой представляется Реестр сведений;

б) в строке "Отчетный год" - год, указанный в соответствующей налоговой декларации по акцизам, с которой представляется Реестр сведений;

в) в строке "Номер корректировки" - при представлении в налоговый орган первичного Реестра сведений за налоговый период проставляется "0--", при представлении уточненного Реестра сведений за соответствующий налоговый период указывается номер корректировки (например, "1--", "2--");

г) в строке "Налоговая декларация (код)" - значение кода формы по классификатору налоговой документации для налоговой декларации по акцизам, с которой представляется Реестр сведений;

д) в строке "Налогоплательщик":

"ИНН" - идентификационный номер налогоплательщика;

"КПП" - код причины постановки на налоговый учет;

"Наименование/фамилия, имя, отчество <*> налогоплательщика" указывается наименование организации либо наименование представительства (филиала) иностранной организации, иного обособленного подразделения иностранной организации, осуществляющего деятельность на территории Российской Федерации, а в случае представления индивидуальным предпринимателем указываются его фамилия, имя, отчество <*>;

е) при представлении в налоговый орган по месту учета организацией-правопреемником Реестра сведений по операциям, осуществленным реорганизованной организацией, указываются ИНН и КПП организации-правопреемника. В поле "Наименование/фамилия, имя, отчество <*> налогоплательщика" указывается наименование реорганизованной организации.

<*> Отчество указывается при наличии

Коды форм реорганизации и код ликвидации организации принимают значения в соответствии с приложением N 1 к настоящему Порядку.

В полях "ИНН/КПП реорганизованной организации" указываются соответственно ИНН и КПП, которые присвоены организации до реорганизации налоговым органом по месту ее нахождения (по налогоплательщикам, отнесенным к категории крупнейших, - налоговым органом по месту учета в качестве крупнейшего налогоплательщика);

ж) в строке "ИТОГО сумма акциза, освобожденная от уплаты в связи с представлением банковской гарантии либо без представления банковской гарантии в соответствии с пунктами 2, 2.1 и 4 статьи 184 Налогового кодекса Российской Федерации (в рублях)" - общая сумма акциза, освобожденная от уплаты в связи с представлением банковской гарантии либо без представления банковской гарантии при реализации подакцизных товаров на экспорт, факт которого документально подтвержден в налоговом периоде.

Данная строка определяется как сумма значений по графе 6 и должна соответствовать:

- при реализации на экспорт подакцизных товаров, за исключением табачных изделий, - общей сумме акциза, освобожденной от уплаты в связи с представлением банковской гарантии либо без представления банковской гарантии в соответствии с пунктом 2.1 статьи 184 Кодекса при реализации подакцизных товаров на экспорт, факт которого документально подтвержден в налоговом периоде, отраженной в графе 3 подраздела 2.5 с кодом показателя 50003 по графе 1 налоговой декларации по акцизам на этиловый спирт, алкогольную и (или) подакцизную спиртосодержащую продукцию, или налоговой декларации по акцизам на автомобильный бензин, дизельное топливо, моторные масла для дизельных и (или) карбюраторных (инжекторных) двигателей, прямогонный бензин, средние дистилляты, бензол, параксилол, ортоксилол, авиационный керосин, природный газ, автомобили легковые и мотоциклы, утвержденными приказом ФНС России от 12.01.2016 N ММВ-7-3/1@ "Об утверждении формы и формата представления налоговой декларации по акцизам на этиловый спирт, алкогольную и (или) подакцизную спиртосодержащую продукцию в электронной форме и порядка ее заполнения, а также формы и формата представления налоговой декларации по акцизам на автомобильный бензин, дизельное топливо, моторные масла для дизельных и (или) карбюраторных (инжекторных) двигателей, прямогонный бензин, средние дистилляты, бензол, параксилол, ортоксилол, авиационный керосин, природный газ, автомобили легковые и мотоциклы в электронной форме и порядка ее заполнения" (зарегистрирован Министерством юстиции Российской Федерации 05.05.2016, регистрационный номер 42021) (далее - приказ ФНС России от 12.01.2016 N ММВ-7-3/1@);

- при реализации на экспорт табачных изделий - общей сумме акциза, отраженной по показателю "Документально подтвержденный факт экспорта табачных изделий, по которым ранее были представлены поручительство банка или банковская гарантия" (строки 120 - 160) в графе 5 раздела 4 налоговой декларации по акцизам на табачные изделия, утвержденной приказом Минфина России от 14.11.2006 N 146н "Об утверждении формы налоговой декларации по акцизам на табачные изделия и Порядка ее заполнения" (зарегистрирован Министерством юстиции Российской Федерации 25.12.2006, регистрационный номер 8671) (далее - приказ Минфина России от 14.11.2006 N 146н);

При отсутствии данных, отражаемых по указанной строке Реестра сведений, в ней проставляется прочерк;

з) в строке "ИТОГО сумма акциза, уплаченная налогоплательщиком в связи с отсутствием банковской гарантии, предусмотренной пунктами 2 и 4 статьи 184 Налогового кодекса Российской Федерации, и предъявленная к возмещению (в рублях)" - общая сумма акциза, уплаченная по операциям по реализации подакцизных товаров на экспорт в связи с отсутствием банковской гарантии и предъявленная к возмещению.

Данная строка определяется как сумма значений по графе 7 Реестра сведений и должна соответствовать:

- при реализации на экспорт подакцизных товаров, за исключением табачных изделий - общей сумме акциза, уплаченной по операциям реализации подакцизных товаров на экспорт в связи с отсутствием банковской гарантии и предъявленной к возмещению, отраженной в графе 3 подраздела 2.4 с кодом показателя 50001 по графе 1 налоговой декларации по акцизам на этиловый спирт, алкогольную и (или) подакцизную спиртосодержащую продукцию, или налоговой декларации по акцизам на автомобильный бензин, дизельное топливо, моторные масла для дизельных и (или) карбюраторных (инжекторных) двигателей, прямогонный бензин, средние дистилляты, бензол, параксилол, ортоксилол, авиационный керосин, природный газ, автомобили легковые и мотоциклы, утвержденными приказом ФНС России от 12.01.2016 N ММВ-7-3/1@;

- при реализации на экспорт табачных изделий - общей сумме акциза, отраженной по показателю "Сумма акциза, предъявленная в налоговом периоде к возмещению, по табачным изделиям, факт экспорта которых документально подтвержден (за исключением экспорта в Республику Беларусь)" (строки 010 - 050) в графе 5 раздела 4 налоговой декларации по акцизам на табачные изделия, утвержденной приказом Минфина России от 14.11.2006 N 146н.

При отсутствии данных, отражаемых по указанной строке Реестра сведений, в ней проставляется прочерк;

и) в строке "ИТОГО сумма акциза, уплаченная налогоплательщиком и подлежащая в соответствии со статьей 200 Налогового кодекса Российской Федерации налоговому вычету (в рублях)" - общая сумма акциза, уплаченная налогоплательщиком и подлежащая в соответствии со статьей 200 Кодекса налоговым вычетам в порядке, установленном статьей 201 Кодекса.

Данная строка определяется как сумма значений по графе 8 Реестра сведений и должна соответствовать:

- при реализации на экспорт подакцизных товаров, за исключением табачных изделий - общей сумме акциза, уплаченной налогоплательщиком и подлежащей налоговому вычету, отраженной в графе 3 подраздела 2.2 налоговой декларации по акцизам на этиловый спирт, алкогольную и (или) подакцизную спиртосодержащую продукцию или налоговой декларации по акцизам на автомобильный бензин, дизельное топливо, моторные масла для дизельных и (или) карбюраторных (инжекторных) двигателей, прямогонный бензин, средние дистилляты, бензол, параксилол, ортоксилол, авиационный керосин, природный газ, автомобили легковые и мотоциклы, утвержденными приказом ФНС России от 12.01.2016 N ММВ-7-3/1@;

- при реализации на экспорт табачных изделий - общей сумме акциза, уплаченной налогоплательщиком и подлежащей налоговому вычету, отраженной по графе 8 строки 221 подраздела 2.3 налоговой декларации по акцизам на табачные изделия, утвержденной приказом Минфина России от 14.11.2006 N 146н.

При отсутствии данных, отражаемых по указанной строке Реестра сведений, в ней проставляется прочерк.

3. В графах Реестра сведений указываются следующие сведения:

а) в графе 1 - порядковый номер соответствующей операции по реализации подакцизных товаров на экспорт;

б) в графе 2 - код вида подакцизного товара, реализованного на экспорт в соответствии с приложением N 2 к Порядку заполнения налоговой декларации по акцизам на этиловый спирт, алкогольную и (или)подакцизную спиртосодержащую продукцию или приложением N 2 к Порядку заполнения налоговой декларации по акцизам на автомобильный бензин, дизельное топливо, моторные масла для дизельных и (или) карбюраторных (инжекторных) двигателей, прямогонный бензин, средние дистилляты, бензол, параксилол, ортоксилол, авиационный керосин, природный газ, автомобили легковые и мотоциклы (утверждены приказом ФНС России от 12.01.2016 N ММВ-7-3/1@), или приложением N 2 к Порядку заполнения налоговой декларации по акцизам на табачные изделия (утвержден приказом Минфина России от 14.11.2006 N 146н);

в) в графе 3 - регистрационный номер таможенной декларации (полной таможенной декларации) в отношении каждой операции по реализации соответствующего вида подакцизного товара на экспорт;

г) в графе 4 - размер налоговой базы (в рублях и копейках) по соответствующей операции по реализации подакцизных товаров на экспорт, обоснованность освобождения от уплаты акциза по которой документально подтверждена (далее - налоговая база), или размер налоговой базы по операции, по которой акциз был уплачен и подлежит налоговому вычету в соответствии со статьей 200 Кодекса;

д) в графе 5 - единица измерения налоговой базы по Общероссийскому классификатору единиц измерения ОК 015-94;

е) в графе 6 - сумма акциза, освобожденная от уплаты в связи с представлением банковской гарантии либо без представления банковской гарантии в соответствии с пунктами 2, 2.1 и 4 статьи 184 Налогового кодекса Российской Федерации (в рублях) при реализации подакцизных товаров на экспорт, факт которого документально подтвержден в налоговом периоде. При отсутствии данных, отражаемых по указанной графе Реестра сведений, в ней проставляется прочерк;

ж) в графе 7 - сумма акциза, уплаченная налогоплательщиком в связи с отсутствием банковской гарантии, предусмотренной пунктами 2 и 4 статьи 184 Налогового кодекса Российской Федерации, и предъявленная к возмещению (в рублях) при реализации подакцизных товаров на экспорт, факт которого документально подтвержден в налоговом периоде. При отсутствии данных, отражаемых по указанной графе Реестра сведений, в ней проставляется прочерк;

з) в графе 8 - сумма акциза, уплаченная налогоплательщиком и подлежащая в соответствии со статьей 200 Налогового кодекса Российской Федерации налоговому вычету (в рублях) при реализации подакцизных товаров на экспорт, факт которого документально подтвержден в налоговом периоде. При отсутствии данных, отражаемых по указанной графе Реестра сведений, в ней проставляется прочерк;

и) в графе 9 - иная информация. Например, договор (контракт) N 5-САН-1992 от 14.08.2016. В случае указания нескольких документов, в графе отражаются вид, номер и дата каждого документа, разделенные знаком ";" (точка с запятой).

III. Порядок заполнения реестра таможенных деклараций (полных таможенных деклараций), а также транспортных, товаросопроводительных и (или) иных документов, предусмотренных подпунктами 3 и 4 пункта 7 статьи 198 Налогового кодекса Российской Федерации

4. В строках указываются следующие сведения:

а) в строке "Налоговый период (код)" - код, определяющий налоговый период, указанный в соответствующей налоговой декларации по акцизам, с которой представляется Реестр сведений;

б) в строке "Отчетный год" - год, указанный в соответствующей налоговой декларации по акцизам, с которой представляется Реестр сведений;

в) в строке "Номер корректировки" - при представлении в налоговый орган первичного Реестра сведений за налоговый период проставляется "0--", при представлении уточненного Реестра сведений за соответствующий налоговый период указывается номер корректировки (например, "1--", "2--");

г) в строке "Налоговая декларация (код)" - значение кода формы по классификатору налоговой документации для налоговой декларации по акцизам, с которой представляется Реестр сведений;

д) в строке "Налогоплательщик":

"ИНН" - идентификационный номер налогоплательщика;

"КПП" - код причины постановки на налоговый учет;

"Наименование/фамилия, имя, отчество <*> налогоплательщика" указывается наименование организации либо наименование представительства (филиала) иностранной организации, иного обособленного подразделения иностранной организации, осуществляющего деятельность на территории Российской Федерации, а в случае представления индивидуальным предпринимателем указываются его фамилия, имя, отчество <*>;

е) при представлении в налоговый орган по месту учета организацией- правопреемником Реестра сведений по операциям, осуществленным реорганизованной организацией, указываются ИНН и КПП организации- правопреемника. В поле "Наименование/фамилия, имя, отчество <*> налогоплательщика" указывается наименование реорганизованной организации.

<*> Отчество указывается при наличии.

Коды форм реорганизации и код ликвидации организации принимают значения в соответствии с приложением N 1 к настоящему Порядку.

В полях "ИНН/КПП реорганизованной организации" указываются соответственно ИНН и КПП, которые присвоены организации до реорганизации налоговым органом по месту ее нахождения (по налогоплательщикам, отнесенным к категории крупнейших, - налоговым органом по месту учета в качестве крупнейшего налогоплательщика);

ж) в строке "ИТОГО сумма акциза, освобожденная от уплаты в связи с представлением банковской гарантии либо без представления банковской гарантии в соответствии с пунктами 2, 2.1 и 4 статьи 184 Налогового кодекса Российской Федерации (в рублях)" - общая сумма акциза, освобожденная от уплаты в связи с представлением банковской гарантии либо без представления банковской гарантии при реализации подакцизных товаров на экспорт, факт которого документально подтвержден в налоговом периоде.

Данная строка определяется как сумма значений по графе 6 и должна соответствовать:

- при реализации на экспорт подакцизных товаров, за исключением табачных изделий, - общей сумме акциза, освобожденной от уплаты в связи с представлением банковской гарантии либо без представления банковской гарантии в соответствии с пунктом 2.1 статьи 184 Кодекса при реализации подакцизных товаров на экспорт, факт которого документально подтвержден в налоговом периоде, отраженной в графе 3 подраздела 2.5 с кодом показателя 50003 по графе 1 налоговой декларации по акцизам на этиловый спирт, алкогольную и (или) подакцизную спиртосодержащую продукцию, или налоговой декларации по акцизам на автомобильный бензин, дизельное топливо, моторные масла для дизельных и (или) карбюраторных (инжекторных) двигателей, прямогонный бензин, средние дистилляты, бензол, параксилол, ортоксилол, авиационный керосин, природный газ, автомобили легковые и мотоциклы, утвержденными приказом ФНС России от 12.01.2016 N ММВ-7-3/1@;

- при реализации на экспорт табачных изделий - общей сумме акциза, отраженной по показателю "Документально подтвержденный факт экспорта табачных изделий, по которым ранее были представлены поручительство банка или банковская гарантия" (строки 120 - 160) в графе 5 раздела 4 налоговой декларации по акцизам на табачные изделия, утвержденной приказом Минфина России от 14.11.2006 N 146н.

При отсутствии данных, отражаемых по указанной строке Реестра сведений, в ней проставляется прочерк;

з) в строке "ИТОГО сумма акциза, уплаченная налогоплательщиком в связи с отсутствием банковской гарантии, предусмотренной пунктами 2 и 4 статьи 184 Налогового кодекса Российской Федерации, и предъявленная к возмещению (в рублях)" - общая сумма акциза, уплаченная по операциям по реализации подакцизных товаров на экспорт в связи с отсутствием банковской гарантии и предъявленная к возмещению.

Данная строка определяется как сумма значений по графе 7 Реестра сведений и должна соответствовать:

- при реализации на экспорт подакцизных товаров, за исключением табачных изделий - общей сумме акциза, уплаченной по операциям реализации подакцизных товаров на экспорт в связи с отсутствием банковской гарантии и предъявленной к возмещению, отраженной в графе 3 подраздела 2.4 с кодом показателя 50001 по графе 1 налоговой декларации по акцизам на этиловый спирт, алкогольную и (или) подакцизную спиртосодержащую продукцию, или налоговой декларации по акцизам на автомобильный бензин, дизельное топливо, моторные масла для дизельных и (или) карбюраторных (инжекторных) двигателей, прямогонный бензин, средние дистилляты, бензол, параксилол, ортоксилол, авиационный керосин, природный газ, автомобили легковые и мотоциклы, утвержденными приказом ФНС России от 12.01.2016 N ММВ-7-3/1@;

- при реализации на экспорт табачных изделий - общей сумме акциза, отраженной по показателю "Сумма акциза, предъявленная в налоговом периоде к возмещению, по табачным изделиям, факт экспорта которых документально подтвержден (за исключением экспорта в Республику Беларусь)" (строки 010 - 050) в графе 5 раздела 4 налоговой декларации по акцизам на табачные изделия, утвержденной приказом Минфина России от 14.11.2006 N 146н.

При отсутствии данных, отражаемых по указанной строке Реестра сведений, в ней проставляется прочерк;

и) в строке "ИТОГО сумма акциза, уплаченная налогоплательщиком и подлежащая в соответствии со статьей 200 Налогового кодекса Российской Федерации налоговому вычету (в рублях)" - общая сумма акциза, уплаченная налогоплательщиком и подлежащая в соответствии со статьей 200 Кодекса налоговым вычетам в порядке, установленном статьей 201 Кодекса.

Данная строка определяется как сумма значений по графе 8 Реестра сведений и должна соответствовать:

- при реализации на экспорт подакцизных товаров, за исключением табачных изделий - общей сумме акциза, уплаченной налогоплательщиком и подлежащей налоговому вычету, отраженной в графе 3 подраздела 2.2 налоговой декларации по акцизам на этиловый спирт, алкогольную и (или) подакцизную спиртосодержащую продукцию или налоговой декларации по акцизам на автомобильный бензин, дизельное топливо, моторные масла для дизельных и (или) карбюраторных (инжекторных) двигателей, прямогонный бензин, средние дистилляты, бензол, параксилол, ортоксилол, авиационный керосин, природный газ, автомобили легковые и мотоциклы, утвержденными приказом ФНС России от 12.01.2016 N ММВ-7-3/1@;

- при реализации на экспорт табачных изделий - общей сумме акциза, уплаченной налогоплательщиком и подлежащей налоговому вычету, отраженной по графе 8 строки 221 подраздела 2.3 налоговой декларации по акцизам на табачные изделия, утвержденной приказом Минфина России от 14.11.2006 N 146н.

При отсутствии данных, отражаемых по указанной строке Реестра сведений, в ней проставляется прочерк.

5. В графах Реестра сведений указываются следующие сведения:

а) в графе 1 - порядковый номер соответствующей операции по реализации подакцизных товаров на экспорт;

б) в графе 2 - код вида подакцизного товара, реализованного на экспорт в соответствии с приложением N 2 к Порядку заполнения налоговой декларации по акцизам на этиловый спирт, алкогольную и (или)подакцизную спиртосодержащую продукцию или приложением N 2 к Порядку заполнения налоговой декларации по акцизам на автомобильный бензин, дизельное топливо, моторные масла для дизельных и (или) карбюраторных (инжекторных) двигателей, прямогонный бензин, средние дистилляты, бензол, параксилол, ортоксилол, авиационный керосин, природный газ, автомобили легковые и мотоциклы (утверждены приказом ФНС России от 12.01.2016 N ММВ-7-3/1@), или приложением N 2 к Порядку заполнения налоговой декларации по акцизам на табачные изделия (утвержден приказом Минфина России от 14.11.2006 N 146н);

в) в графе 3 - регистрационный номер таможенной декларации (полной таможенной декларации) в отношении каждой операции по реализации соответствующего вида подакцизного товара на экспорт;

г) в графе 4 - размер налоговой базы (в рублях и копейках) по соответствующей операции по реализации подакцизных товаров на экспорт, обоснованность освобождения от уплаты акциза по которой документально подтверждена (далее - налоговая база), или размер налоговой базы по операции, по которой акциз был уплачен и подлежит налоговому вычету в соответствии со статьей 200 Кодекса;

д) в графе 5 - единица измерения налоговой базы по Общероссийскому классификатору единиц измерения ОК 015-94;

е) в графе 6 - сумма акциза, освобожденная от уплаты в связи с представлением банковской гарантии либо без представления банковской гарантии в соответствии с пунктами 2, 2.1 и 4 статьи 184 Налогового кодекса Российской Федерации (в рублях) при реализации подакцизных товаров на экспорт, факт которого документально подтвержден в налоговом периоде. При отсутствии данных, отражаемых по указанной графе Реестра сведений, в ней проставляется прочерк;

ж) в графе 7 - сумма акциза, уплаченная налогоплательщиком в связи с отсутствием банковской гарантии, предусмотренной пунктами 2 и 4 статьи 184 Налогового кодекса Российской Федерации, и предъявленная к возмещению (в рублях) при реализации подакцизных товаров на экспорт, факт которого документально подтвержден в налоговом периоде. При отсутствии данных, отражаемых по указанной графе Реестра сведений, в ней проставляется прочерк;

з) в графе 8 - сумма акциза, уплаченная налогоплательщиком и подлежащая в соответствии со статьей 200 Налогового кодекса Российской Федерации налоговому вычету (в рублях) при реализации подакцизных товаров на экспорт, факт которого документально подтвержден в налоговом периоде. При отсутствии данных, отражаемых по указанной графе Реестра сведений, в ней проставляется прочерк;

и) в графе 9 - код вида транспортного средства, которым товары вывозились с территории Российской Федерации, заполняется в соответствии с приложением N 3 к Решению Комиссии Таможенного союза от 20.09.2010 N 378 "О классификаторах, используемых для заполнения таможенных деклараций" (официально опубликовано на сайте Комиссии Таможенного союза: http://www.tsouz.ru/, 21.09.2010);

к) в графе 10 - вид транспортных, товаросопроводительных и (или) иных документов, подтверждающих вывоз товаров за пределы Российской Федерации по соответствующей операции по реализации подакцизных товаров на экспорт, принимает значение в соответствии с приложением N 2 к настоящему Порядку.

Графа не заполняется в случае, если в качестве вида транспортного средства (графа 9) указан трубопроводный транспорт или линии электропередач;

л) в графе 11 - номера транспортных, товаросопроводительных и (или) иных документов, подтверждающих вывоз товаров за пределы Российской Федерации или ввоз товаров на территорию Российской Федерации по соответствующей операции по реализации подакцизных товаров на экспорт.

Графа не заполняется в случае, если в качестве вида транспортного средства (графа 9) указан трубопроводный транспорт или линии электропередач.

В случае отсутствия номера указывается "б/н".

В случае вывоза товара железнодорожным транспортом и при наличии в документе серии из букв (1 - 2 буквы) серия указывается с номером без пробелов и тире;

м) в графе 12 - дата транспортных, товаросопроводительных и (или) иных документов, подтверждающих вывоз товаров за пределы Российской Федерации или ввоз товаров на территорию Российской Федерации по соответствующей операции по реализации подакцизных товаров на экспорт.

Графа не заполняется в случае, если в качестве вида транспортного средства (графа 9) указан трубопроводный транспорт или линии электропередач.

При вывозе товаров морскими или речными судами, судами смешанного (река-море) плавания и в случае отсутствия даты на документе, подтверждающем факт приема товара к перевозке, или в поручении на отгрузку, в данной графе указывается дата приема груза к перевозке;

н) в графе 13 - иная информация. Например, договор (контракт) N 5-САН-1992 от 14.08.2016. В случае указания нескольких документов, в графе отражаются вид, номер и дата каждого документа, разделенные знаком ";" (точка с запятой).

Приложение N 1
к Порядку заполнения реестров,
предусмотренных пунктом 10 статьи
198 Налогового кодекса Российской
Федерации, утвержденному
приказом ФНС России
от 27.12.2016 N ММВ-7-15/720@

КОДЫ ФОРМ РЕОРГАНИЗАЦИИ И КОД ЛИКВИДАЦИИ ОРГАНИЗАЦИИ

Код Наименование
1 Преобразование
2 Слияние
3 Разделение
5 Присоединение
6 Разделение с одновременным присоединением
0 Ликвидация

Приложение N 2
к Порядку заполнения реестров,
предусмотренных пунктом 10 статьи
198 Налогового кодекса Российской
Федерации, утвержденному
приказом ФНС России
от 27.12.2016 N ММВ-7-15/720@

НАИМЕНОВАНИЯ И КОДЫ ВИДА ТРАНСПОРТНЫХ И ТОВАРОСОПРОВОДИТЕЛЬНЫХ ДОКУМЕНТОВ

Код Наименование транспортного и товаросопроводительного документа
01 Международная товарно-транспортная накладная (CMR)
02 Коносамент
03 Железнодорожная накладная
04 Грузовая авианакладная
05 Книжка МДП
06 Поручение на отгрузку
07 Морская накладная
08 Заправочная ведомость
09 Поручение на погрузку припасов
10 Генеральная декларация
11 Карго манифест
12 Иной документ

Приложение N 4

УТВЕРЖДЕН
приказом ФНС России
от 27.12.2016 N ММВ-7-15/720@

ФОРМАТ
ПРЕДСТАВЛЕНИЯ РЕЕСТРА ТАМОЖЕННЫХ ДЕКЛАРАЦИЙ (ПОЛНЫХ ТАМОЖЕННЫХ ДЕКЛАРАЦИЙ), ПРЕДУСМОТРЕННЫХ ПОДПУНКТОМ 3 ПУНКТА 7 СТАТЬИ 198 НАЛОГОВОГО КОДЕКСА РОССИЙСКОЙ ФЕДЕРАЦИИ, В ЭЛЕКТРОННОЙ ФОРМЕ

I. ОБЩИЕ ПОЛОЖЕНИЯ

1. Настоящий формат описывает требования к XML файлам (далее - файл обмена) для передачи реестра таможенных деклараций (полных таможенных деклараций), предусмотренных подпунктом 3 пункта 7 статьи 198 Налогового кодекса Российской Федерации, предоставляемых в подтверждение обоснованности освобождения от уплаты акциза, и возмещения сумм акциза, уплаченных налогоплательщиком в связи с отсутствием банковской гарантии в электронной форме в налоговые органы.

В электронной форме реестр таможенных деклараций (полных таможенных деклараций), предусмотренных подпунктом 3 пункта 7 статьи 198 Налогового кодекса Российской Федерации (далее - Реестр), представляется в виде двух обязательных форматов:

формат представления сведений, определяющих Реестр. Номер версии настоящего формата 5.01, часть 828.

формат представления сведений из документов, подтверждающих обоснованность освобождения от уплаты акциза, и возмещения сумм акциза, уплаченных налогоплательщиком в связи с отсутствием банковской гарантии. Номер версии настоящего формата 5.01, часть 828-1.

II. ОПИСАНИЕ ФАЙЛА ОБМЕНА СВЕДЕНИЙ, ОПРЕДЕЛЯЮЩИХ РЕЕСТР

2. Имя файла обмена должно иметь следующий вид:

R_T_A_K_O_GGGGMMDD_N , где:

R_T-префикс, принимающий значение: KO_RR198.7.3TD;

А_К - идентификатор получателя информации, где: А - идентификатор получателя, которому направляется файл обмена, К - идентификатор конечного получателя, для которого предназначена информация из данного файла обмена <1>. Каждый из идентификаторов (А и К) имеет вид для налоговых органов - четырехразрядный код (код налогового органа в соответствии с классификатором "Система обозначения налоговых органов" (СОНО);

<1> Передача файла от отправителя к конечному получателю (К) может осуществляться в несколько этапов через другие налоговые органы, осуществляющие передачу файла на промежуточных этапах, которые обозначаются идентификатором А. В случае передачи файла от отправителя к конечному получателю при отсутствии налоговых органов, осуществляющих передачу на промежуточных этапах, значения идентификаторов А и К совпадают.

О - идентификатор отправителя информации, имеет вид:

для организаций - девятнадцатиразрядный код (идентификационный номер налогоплательщика (далее - ИНН) и код причины постановки на учет (далее - КПП) организации (обособленного подразделения);

для физических лиц - двенадцатиразрядный код (ИНН физического лица, при отсутствии ИНН - последовательность из двенадцати нулей).

GGGG - год формирования передаваемого файла, ММ - месяц, DD - день;

N - идентификационный номер файла (длина - от 1 до 36 знаков, идентификационный номер файла должен обеспечивать уникальность файла).

Расширение имени файла - xml. Расширение имени файла может указываться как строчными, так и прописными буквами.

Параметры первой строки файла обмена

Первая строка XML файла должна иметь следующий вид:

<?xml version ="1.0" encoding ="windows-1251"?>

Имя файла, содержащего XML схему файла обмена, должно иметь следующий вид:

KO_RR198.7.3TD_1_828_01_05_01_xx , где хх - номер версии схемы.

Расширение имени файла - xsd.

XML схема файла обмена приводится отдельным файлом и размещается на сайте Федеральной налоговой службы.

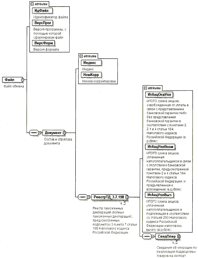
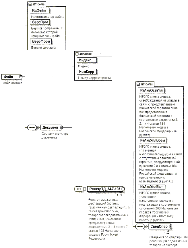
3. Логическая модель файла обмена представлена в виде диаграммы структуры файла обмена на рисунке 1 настоящего формата. Элементами логической модели файла обмена являются элементы и атрибуты XML файла. Перечень структурных элементов логической модели файла обмена и сведения о них приведены в таблицах 3.1 - 3.10 настоящего формата.

Для каждого структурного элемента логической модели файла обмена приводятся следующие сведения:

наименование элемента. Приводится полное наименование элемента <2>;

<2> В строке таблицы могут быть описаны несколько элементов, наименования которых разделены символом "|". Такая форма записи применяется при наличии в файле обмена только одного элемента из описанных в этой строке.

сокращенное наименование (код) элемента. Приводится сокращенное наименование элемента. Синтаксис сокращенного наименования должен удовлетворять спецификации XML;

признак типа элемента. Может принимать следующие значения: "С" - сложный элемент логической модели (содержит вложенные элементы), "П" - простой элемент логической модели, реализованный в виде элемента XML файла, "А" - простой элемент логической модели, реализованный в виде атрибута элемента XML файла. Простой элемент логической модели не содержит вложенные элементы;

формат элемента. Формат элемента представляется следующими условными обозначениями: Т - символьная строка; N - числовое значение (целое или дробное).

Формат символьной строки указывается в виде Т(n-к) или Т(=к), где: n - минимальное количество знаков, к - максимальное количество знаков, символ "-" - разделитель, символ "=" означает фиксированное количество знаков в строке. В случае, если минимальное количество знаков равно 0, формат имеет вид Т(0-к). В случае, если максимальное количество знаков неограниченно, формат имеет вид Т(n-).

Формат числового значения указывается в виде N (m.к), где: m - максимальное количество знаков в числе, включая знак (для отрицательного числа), целую и дробную часть числа без разделяющей десятичной точки, к - максимальное число знаков дробной части числа. Если число знаков дробной части числа равно 0 (то есть число целое), то формат числового значения имеет вид N(m).

Для простых элементов, являющихся базовыми в XML (определенными в сети интернет по электронному адресу: http://www.w3.org/TR/xmlschema-0), например, элемент с типом "date", поле "Формат элемента" не заполняется. Для таких элементов в поле "Дополнительная информация" указывается тип базового элемента;

признак обязательности элемента определяет обязательность присутствия элемента (совокупности наименования элемента и его значения) в файле обмена. Признак обязательности элемента может принимать следующие значения: "О" - наличие элемента в файле обмена обязательно; "Н" - присутствие элемента в файле обмена необязательно, то есть элемент может отсутствовать. Если элемент принимает ограниченный перечень значений (по классификатору, кодовому словарю и тому подобному), то признак обязательности элемента дополняется символом "К". Например, "ОК". В случае, если количество реализаций элемента может быть более одной, то признак обязательности элемента дополняется символом "М". Например, "НМ", "ОКМ".

К вышеперечисленным признакам обязательности элемента может добавляться значение "У" в случае описания в XML схеме условий, предъявляемых к элементу в файле обмена, описанных в графе "Дополнительная информация". Например, "НУ", "ОКУ";

дополнительная информация содержит, при необходимости, требования к элементу файла обмена, не указанные ранее. Для сложных элементов указывается ссылка на таблицу, в которой описывается состав данного элемента. Для элементов, принимающих ограниченный перечень значений из классификатора (кодового словаря и тому подобного), указывается соответствующее наименование классификатора (кодового словаря и тому подобного) или приводится перечень возможных значений. Для классификатора (кодового словаря и тому подобного) может указываться ссылка на его местонахождение. Для элементов, использующих пользовательский тип данных, указывается наименование типового элемента.

Рисунок 1. Диаграмма структуры файла обмена

Таблица 3.1

Файл обмена (Файл)

Наименование элемента Сокращенное наименование (код) элемента Признак типа элемента Формат элемента Признак обязательности элемента Дополнительная информация
Идентификатор файла ИдФайл А Т(1-255) ОУ Содержит (повторяет) имя сформированного файла (без расширения)
Версия программы, с помощью которой сформирован файл ВерсПрог А Т(1-40) О
Версия формата ВерсФорм А Т(1-5) О Принимает значение: 5.01
Состав и структура документа Документ С О Состав элемента представлен в таблице 3.2

Таблица 3.2

Состав и структура документа (Документ)

Наименование элемента Сокращенное наименование (код) элемента Признак типа элемента Формат элемента Признак обязательности элемента Дополнительная информация
Код формы документа по КНД (классификатор налоговой документации) КНД А Т(=7) ОК Типовой элемент <КНДТип>.
Принимает значение: 1155124
Дата формирования документа ДатаДок А Т(=10) О Типовой элемент <ДатаТип>.
Дата в формате ДД.ММ.ГГГГ
Код налогового органа КодНО А Т(=4) ОК Типовой элемент <СОНОТип>.
Значение выбирается в соответствии с классификатором "Система обозначений налоговых органов"
Налоговый период (код) Период А Т(=2) ОК Принимает значение:
01 - январь |
02 - февраль |
03 - март |
04 - апрель |
05 - май |
06 - июнь |
07 - июль |
08 - август |
09 - сентябрь |
10 - октябрь |
11 - ноябрь |
12 - декабрь |
71 - за январь при реорганизации (ликвидации) организации |
72 - за февраль при реорганизации (ликвидации) организации |
73 - за март при реорганизации (ликвидации) организации |
74 - за апрель при реорганизации (ликвидации) организации |
75 - за май при реорганизации (ликвидации) организации |
76 - за июнь при реорганизации (ликвидации) организации |
77 - за июль при реорганизации (ликвидации) организации |
78 - за август при реорганизации (ликвидации) организации |
79 - за сентябрь при реорганизации (ликвидации) организации |
80 - за октябрь при реорганизации (ликвидации) организации |
81 - за ноябрь при реорганизации (ликвидации) организации |
82 - за декабрь при реорганизации (ликвидации) организации
Отчетный год ОтчетГод А О Типовой элемент <xs:gYear>.
Год в формате ГГГГ
Номер корректировки НомКорр А N(3) О Принимает значение:
0 - первичный документ,
1 - 999 - номер корректировки для корректирующего документа
Налоговая декларация (код) НДКод А Т(=7) ОК Типовой элемент <КНДТип>
Имя файла налоговой декларации по акцизам ИмяФайлАкц А Т( 1-255) Н Содержит имя файла (без расширения) ранее представленной налоговой декларации по акцизам, к которой представляется реестр
Имя файла, содержащего сведения из Реестра таможенных деклараций (полных таможенных деклараций), предусмотренных подпунктом 3 пункта 7 статьи 198 Налогового кодекса Российской Федерации НаимРеестрТД_3.7.198 А Т(1-255) О Содержит (повторяет) имя файла (с расширением) с префиксом KO_RR198.7.3TD.2
Сведения о налогоплательщике СвНП С о Состав элемента представлен в таблице 3.3
Сведения о лице, подписавшем документ Подписант С о Состав элемента представлен в таблице 3.7
Реестр таможенных деклараций (полных таможенных деклараций), предусмотренных подпунктом 3 пункта 7 статьи 198 Налогового кодекса Российской Федерации РеестрТД_3.7.198 С ом Состав элемента представлен в таблице 3.9

Таблица 3.3

Сведения о налогоплательщике (СвНП)

Наименование элемента Сокращенное наименование (код) элемента Признак типа элемента Формат элемента Признак обязательности элемента Дополнительная информация
Налогоплательщик - организация (представительство (филиал) иностранной организации, иное обособленное подразделение иностранной организации, осуществляющей деятельность на территории Российской Федерации) | НПЮЛ С   О Состав элемента представлен в таблице 3.4
Налогоплательщик - физическое лицо, зарегистрированное в качестве индивидуального предпринимателя НПФЛ С О Состав элемента представлен в таблице 3.6

Таблица 3.4

Налогоплательщик - организация (представительство (филиал) иностранной организации, иное обособленное подразделение иностранной организации, осуществляющей деятельность на территории Российской Федерации) (НПЮЛ)

Наименование элемента Сокращенное наименование (код) элемента Признак типа элемента Формат элемента Признак обязательности элемента Дополнительная информация
Наименование организации НаимОрг А Т(1-1000) О
ИНН организации ИННЮЛ А Т(=10) О Типовой элемент <ИННЮЛТип>
КПП КПП А Т(=9) О Типовой элемент <КППТип>
Сведения о реорганизованной (ликвидированной) организации СвРеоргЮЛ С Н Состав элемента представлен в таблице 3.5

Таблица 3.5

Сведения о реорганизованной (ликвидированной) организации (СвРеоргЮЛ)

Наименование элемента Сокращенное наименование (код) элемента Признак типа элемента Формат элемента Признак обязательности элемента Дополнительная информация
Код формы реорганизации (ликвидация) ФормРеорг А Т(=1) ОК Принимает значение:
0 - ликвидация |
1 - преобразование |
2 - слияние |
3 - разделение |
5 - присоединение |
6 - разделение с одновременным присоединением
ИНН реорганизованной организации ИННЮЛ А Т(=10) НУ Типовой элемент <ИННЮЛТип>.
Элемент обязателен при <ФормРеорг> = 1 | 2 | 3 | 5 | 6
КПП реорганизованной организации СПП А Т(=9) НУ Типовой элемент <КППТип>.
Элемент обязателен при <ФормРеорг> = 1 | 2 | 3 | 5 | 6

Таблица 3.6

Налогоплательщик - физическое лицо, зарегистрированное в качестве индивидуального предпринимателя (НПФЛ)

Наименование элемента Сокращенное наименование (код) элемента Признак типа элемента Формат элемента Признак обязательности элемента Дополнительная информация
ИНН физического лица, зарегистрированного в качестве индивидуального предпринимателя ИННФЛ А Т(=12) О Типовой элемент <ИННФЛТип>
Фамилия, имя, отчество индивидуального предпринимателя ФИО С О Типовой элемент <ФИОТип>.
Состав элемента представлен в таблице 3.10

Таблица 3.7

Сведения о лице, подписавшем документ (Подписант)

Наименование элемента Сокращенное наименование (код) элемента Признак типа элемента Формат элемента Признак обязательности элемента Дополнительная информация
Признак лица, подписавшего документ ПрПодп А Т(=1) ОК Принимает значение:
1 - налогоплательщик |
2 - представитель налогоплательщика
Номер контактного телефона Тлф А Т(1-20) Н
Фамилия, имя, отчество ФИО С О Типовой элемент <ФИОТип>.
Состав элемента представлен в таблице 3.10
Сведения о представителе налогоплательщика СвПред С НУ Состав элемента представлен в таблице 3.8.
Элемент обязателен при <ПрПодп>=2

Таблица 3.8

Сведения о представителе налогоплательщика (СвПред)

Наименование элемента Сокращенное наименование (код) элемента Признак типа элемента Формат элемента Признак обязательности элемента Дополнительная информация
Наименование документа, подтверждающего полномочия представителя налогоплательщика НаимДок А Т(1-120) О

Таблица 3.9

Реестр таможенных деклараций (полных таможенных деклараций), предусмотренных подпунктом 3 пункта 7 статьи 198 Налогового кодекса Российской Федерации (РеестрТД_3.7.198)

Наименование элемента Сокращенное наименование (код) элемента Признак типа элемента Формат элемента Признак обязательности элемента Дополнительная информация
ИТОГО сумма акциза, освобожденная от уплаты в связи с представлением банковской гарантии либо без представления банковской гарантии в соответствии с пунктами 2, 2.1 и 4 статьи 184 Налогового кодекса Российской Федерации (в рублях) ИтАкцОсвУпл А N(15) О При отсутствии данных элемент принимает значение 0
ИТОГО сумма акциза, уплаченная налогоплательщиком в связи с отсутствием банковской гарантии, предусмотренной пунктами 2 и 4 статьи 184 Налогового кодекса Российской Федерации, и предъявленная к возмещению (в рублях) ИтАкцУплВозм А N(15) О При отсутствии данных элемент принимает значение 0
ИТОГО сумма акциза, уплаченная налогоплательщиком и подлежащая в соответствии со статьей 200 Налогового кодекса Российской Федерации налоговому вычету (в рублях) ИтАкцУплВыч А N(15) О При отсутствии данных элемент принимает значение 0

Таблица 3.10

Фамилия, имя, отчество (ФИОТип)

Наименование элемента Сокращенное наименование (код) элемента Признак типа элемента Формат элемента Признак обязательности элемента Дополнительная информация
Фамилия Фамилия А Т(1-60) О
Имя Имя А Т(1-60) О
Отчество Отчество А Т(1-60) Н

III. ОПИСАНИЕ ФАЙЛА ОБМЕНА СВЕДЕНИЙ ИЗ ДОКУМЕНТОВ, ПОДТВЕРЖДАЮЩИХ ОБОСНОВАННОСТЬ ОСВОБОЖДЕНИЯ ОТ УПЛАТЫ АКЦИЗА, И ВОЗМЕЩЕНИЯ СУММ АКЦИЗА, УПЛАЧЕННЫХ НАЛОГОПЛАТЕЛЬЩИКОМ В СВЯЗИ С ОТСУТСТВИЕМ БАНКОВСКОЙ ГАРАНТИИ

4. Имя файла обмена должно иметь следующий вид:

R_T_A_K_O_GGGGMMDD_N , где:

R_T - префикс, принимающий значение: KO_RR198.7.3TD.2;

А_К - идентификатор получателя информации, где: А - идентификатор получателя, которому направляется файл обмена, К - идентификатор конечного получателя, для которого предназначена информация из данного файла обмена <1>. Каждый из идентификаторов (А и К) имеет вид для налоговых органов - четырехразрядный код (код налогового органа в соответствии с классификатором "Система обозначения налоговых органов" (СОНО);

<1> Передача файла от отправителя к конечному получателю (К) может осуществляться в несколько этапов через другие налоговые органы, осуществляющие передачу файла на промежуточных этапах, которые обозначаются идентификатором А. В случае передачи файла от отправителя к конечному получателю при отсутствии налоговых органов, осуществляющих передачу на промежуточных этапах, значения идентификаторов А и К совпадают.

О - идентификатор отправителя информации, имеет вид:

для организаций - девятнадцатиразрядный код (идентификационный номер налогоплательщика (далее - ИНН) и код причины постановки на учет (далее - КПП) организации (обособленного подразделения);

для физических лиц - двенадцатиразрядный код (ИНН физического лица, при отсутствии ИНН - последовательность из двенадцати нулей).

GGGG - год формирования передаваемого файла, ММ - месяц, DD - день;

N - идентификационный номер файла (длина - от 1 до 36 знаков, идентификационный номер файла должен обеспечивать уникальность файла).

Расширение имени файла - xml. Расширение имени файла может указываться как строчными, так и прописными буквами.

Параметры первой строки файла обмена

Первая строка XML файла должна иметь следующий вид:

<?xml version ="1.0" encoding ="windows-1251 "?>

Имя файла, содержащего XML схему файла обмена, должно иметь следующий вид:

KO_RR198.7.3TD.2_1_828_01_05_01_xx , где хх - номер версии схемы.

Расширение имени файла - xsd.

XML схема файла обмена приводится отдельным файлом и размещается на сайте Федеральной налоговой службы.

5. Логическая модель файла обмена представлена в виде диаграммы структуры файла обмена на рисунке 2 настоящего формата. Элементами логической модели файла обмена являются элементы и атрибуты XML файла. Перечень структурных элементов логической модели файла обмена и сведения о них приведены в таблицах 5.1 - 5.5 настоящего формата.

Для каждого структурного элемента логической модели файла обмена приводятся следующие сведения:

наименование элемента. Приводится полное наименование элемента <2>;

<2> В строке таблицы могут быть описаны несколько элементов, наименования которых разделены символом "|". Такая форма записи применяется при наличии в файле обмена только одного элемента из описанных в этой строке.

сокращенное наименование (код) элемента. Приводится сокращенное наименование элемента. Синтаксис сокращенного наименования должен удовлетворять спецификации XML;

признак типа элемента. Может принимать следующие значения: "С" - сложный элемент логической модели (содержит вложенные элементы), "П" - простой элемент логической модели, реализованный в виде элемента XML файла, "А" - простой элемент логической модели, реализованный в виде атрибута элемента XML файла. Простой элемент логической модели не содержит вложенные элементы;

формат элемента. Формат элемента представляется следующими условными обозначениями: Т - символьная строка; N - числовое значение (целое или дробное).

Формат символьной строки указывается в виде Т(n-к) или Т(=к), где: n - минимальное количество знаков, к - максимальное количество знаков, символ "-" - разделитель, символ "=" означает фиксированное количество знаков в строке. В случае, если минимальное количество знаков равно 0, формат имеет вид Т(0-к). В случае, если максимальное количество знаков неограниченно, формат имеет вид Т(n-).

Формат числового значения указывается в виде N (m.к), где: m - максимальное количество знаков в числе, включая знак (для отрицательного числа), целую и дробную часть числа без разделяющей десятичной точки, к - максимальное число знаков дробной части числа. Если число знаков дробной части числа равно 0 (то есть число целое), то формат числового значения имеет вид N(m).

Для простых элементов, являющихся базовыми в XML (определенными в сети интернет по электронному адресу: http://www.w3.org/TR/xmlschema-0), например, элемент с типом "date", поле "Формат элемента" не заполняется. Для таких элементов в поле "Дополнительная информация" указывается тип базового элемента;

признак обязательности элемента определяет обязательность присутствия элемента (совокупности наименования элемента и его значения) в файле обмена. Признак обязательности элемента может принимать следующие значения: "О" - наличие элемента в файле обмена обязательно; "Н" - присутствие элемента в файле обмена необязательно, то есть элемент может отсутствовать. Если элемент принимает ограниченный перечень значений (по классификатору, кодовому словарю и тому подобному), то признак обязательности элемента дополняется символом "К". Например, "ОК". В случае, если количество реализаций элемента может быть более одной, то признак обязательности элемента дополняется символом "М". Например, "НМ", "ОКМ".

К вышеперечисленным признакам обязательности элемента может добавляться значение "У" в случае описания в XML схеме условий, предъявляемых к элементу в файле обмена, описанных в графе "Дополнительная информация". Например, "НУ", "ОКУ";

дополнительная информация содержит, при необходимости, требования к элементу файла обмена, не указанные ранее. Для сложных элементов указывается ссылка на таблицу, в которой описывается состав данного элемента. Для элементов, принимающих ограниченный перечень значений из классификатора (кодового словаря и тому подобного), указывается соответствующее наименование классификатора (кодового словаря и тому подобного) или приводится перечень возможных значений. Для классификатора (кодового словаря и тому подобного) может указываться ссылка на его местонахождение. Для элементов, использующих пользовательский тип данных, указывается наименование типового элемента.

Рисунок 2. Диаграмма структуры файла обмена

Таблица 5.1

Файл обмена (Файл)

Наименование элемента Сокращенное наименование (код) элемента Признак типа элемента Формат элемента Признак обязательности элемента Дополнительная информация
Идентификатор файла ИдФайл А Т(1-255) ОУ Содержит (повторяет) имя сформированного файла (без расширения)
Версия программы, с помощью которой сформирован файл ВерсПрог А Т(1-40) О
Версия формата ВерсФорм А Т(1-5) О Принимает значение: 5.01
Состав и структура документа Документ С О Состав элемента представлен в таблице 5.2

Таблица 5.2

Состав и структура документа (Документ)

Наименование элемента Сокращенное наименование (код) элемента Признак типа элемента Формат элемента Признак обязательности элемента Дополнительная информация
Индекс Индекс А Т(=7) ОК Типовой элемент <КНДТип>.
Принимает значение: 0005124
Номер корректировки НомКорр А N(3) О Принимает значение:
0 - первичный документ,
1 - 999 - номер корректировки для корректирующего документа.
Элемент повторяет значение элемента <НомКорр> из файла с префиксом КО RR198.7.3TD
Реестр таможенных деклараций (полных таможенных деклараций), предусмотренных подпунктом 3 пункта 7 статьи 198 Налогового кодекса Российской Федерации РеестрТД_3.7.198 С ОМ Состав элемента представлен в таблице 5.3

Таблица 5.3

Реестр таможенных деклараций (полных таможенных деклараций), предусмотренных подпунктом 3 пункта 7 статьи 198 Налогового кодекса Российской Федерации (РеестрТД_3.7.198)

Наименование элемента Сокращенное наименование (код) элемента Признак типа элемента Формат элемента Признак обязательности элемента Дополнительная информация
ИТОГО сумма акциза, освобожденная от уплаты в связи с представлением банковской гарантии либо без представления банковской гарантии в соответствии с пунктами 2, 2.1 и 4 статьи 184 Налогового кодекса Российской Федерации (в рублях) ИтАкцОсвУпл А N(15) О При отсутствии данных элемент принимает значение 0
ИТОГО сумма акциза, уплаченная налогоплательщиком в связи с отсутствием банковской гарантии, предусмотренной пунктами 2 и 4 статьи 184 Налогового кодекса Российской Федерации, и предъявленная к возмещению (в рублях) ИтАкцУплВозм А N(15) О При отсутствии данных элемент принимает значение 0
ИТОГО сумма акциза, уплаченная налогоплательщиком и подлежащая в соответствии со статьей 200 Налогового кодекса Российской Федерации налоговому вычету (в рублях) ИтАкцУплВыч А N(15) О При отсутствии данных элемент принимает значение 0
Сведения об операции по реализации подакцизных товаров на экспорт СведОпер С ом Состав элемента представлен в таблице 5.4

Таблица 5.4

Сведения об операции по реализации подакцизных товаров на экспорт (СведОпер)

Наименование элемента Сокращенное наименование (код) элемента Признак типа элемента Формат элемента Признак обязательности элемента Дополнительная информация
Номер по порядку НомПор А N(3) Н
Код вида подакцизного товара, реализованного на экспорт ВидПТЭксп А Т(=3) ОК Принимает значения в соответствии с: приложением N 2 к Порядку заполнения налоговой декларации по акцизам на этиловый спирт, алкогольную и (или) подакцизную спиртосодержащую продукцию <1>;
приложением N 2 к Порядку заполнения налоговой декларации по акцизам на автомобильный бензин, дизельное топливо, моторные масла для дизельных и (или) карбюраторных (инжекторных) двигателей, прямогонный бензин, средние дистилляты, бензол, параксилол, ортоксилол, авиационный керосин, природный газ, автомобили легковые и мотоциклы <1>;
приложением N 2 к Порядку заполнения налоговой декларации по акцизам на табачные изделия <2>.
Регистрационный номер таможенной декларации (полной таможенной декларации) РегНомТД А Т(23-29) О
Размер налоговой базы (в рублях и копейках) НалБаза А N(17.2) О
Единица измерения налоговой базы ОКЕИ А Т(3-4) ОК Типовой элемент <ОКЕИТип>.
Принимает значение в соответствии с Общероссийским классификатором единиц измерения ОК 015-94
Сумма акциза, освобожденная от уплаты в связи с представлением банковской гарантии либо без представления банковской гарантии в соответствии с пунктами 2, 2.1 и 4 статьи 184 Налогового кодекса Российской Федерации (в рублях) АкцОсвУпл А N(15) О При отсутствии данных элемент принимает значение 0
Сумма акциза, уплаченная налогоплательщиком в связи с отсутствием банковской гарантии, предусмотренной пунктами 2 и 4 статьи 184 Налогового кодекса Российской Федерации, и предъявленная к возмещению (в рублях) АкцУплВозм А N(15) О При отсутствии данных элемент принимает значение 0
Сумма акциза, уплаченная налогоплательщиком и подлежащая в соответствии со статьей 200 Налогового кодекса Российской Федерации налоговому вычету (в рублях) АкцУплВыч А N(15) О При отсутствии данных элемент принимает значение 0
Служебная информация СлужИнф А T(1-1000) Н

<1> Утвержден приказом ФНС России от 12.01.2016 N ММВ-7-3/1@ (зарегистрирован Министерством юстиции Российской Федерации 05.05.2016, регистрационный номер 42021)

<2> Утвержден приказом Минфина России от 14.11.2006 N 146н (зарегистрирован Министерством юстиции Российской Федерации 25.12.2006, регистрационный номер 8671)

Приложение N 5

УТВЕРЖДЕН
приказом ФНС России
от 27.12.2016 N ММВ-7-15/720@

ФОРМАТ
ПРЕДСТАВЛЕНИЯ РЕЕСТРА ТАМОЖЕННЫХ ДЕКЛАРАЦИЙ (ПОЛНЫХ ТАМОЖЕННЫХ ДЕКЛАРАЦИЙ), А ТАКЖЕ ТРАНСПОРТНЫХ, ТОВАРОСОПРОВОДИТЕЛЬНЫХ И (ИЛИ) ИНЫХ ДОКУМЕНТОВ, ПРЕДУСМОТРЕННЫХ ПОДПУНКТАМИ 3 И 4 ПУНКТА 7 СТАТЬИ 198 НАЛОГОВОГО КОДЕКСА РОССИЙСКОЙ ФЕДЕРАЦИИ, В ЭЛЕКТРОННОЙ ФОРМЕ

I. ОБЩИЕ ПОЛОЖЕНИЯ

1. Настоящий формат описывает требования к XML файлам (далее - файл обмена) для передачи реестра таможенных деклараций (полных таможенных деклараций), а также транспортных, товаросопроводительных и (или) иных документов, предусмотренных подпунктами 3 и 4 пункта 7 статьи 198 Налогового кодекса Российской Федерации, предоставляемых в подтверждение обоснованности освобождения от уплаты акциза, и возмещения сумм акциза, уплаченных налогоплательщиком в связи с отсутствием банковской гарантии в электронной форме в налоговые органы.

В электронной форме реестр таможенных деклараций (полных таможенных деклараций), а также транспортных, товаросопроводительных и (или) иных документов, предусмотренных подпунктами 3 и 4 пункта 7 статьи 198 Налогового кодекса Российской Федерации (далее - Реестр), представляется в виде двух обязательных форматов:

формат представления сведений, определяющих Реестр. Номер версии настоящего формата 5.01, часть 829.

формат представления сведений из документов, подтверждающих обоснованность освобождения от уплаты акциза, и возмещения сумм акциза, уплаченных налогоплательщиком в связи с отсутствием банковской гарантии. Номер версии настоящего формата 5.01, часть 829-1.

II. ОПИСАНИЕ ФАЙЛА ОБМЕНА СВЕДЕНИЙ, ОПРЕДЕЛЯЮЩИХ РЕЕСТР

2. Имя файла обмена должно иметь следующий вид:

R_T_A_K_O_GGGGMMDD_N, где:

R_T- префикс, принимающий значение: KO_RR198.7.34TD;

А_K - идентификатор получателя информации, где: А - идентификатор получателя, которому направляется файл обмена, K - идентификатор конечного получателя, для которого предназначена информация из данного файла обмена <1>. Каждый из идентификаторов (А и К) имеет вид для налоговых органов - четырехразрядный код (код налогового органа в соответствии с классификатором "Система обозначения налоговых органов" (СОНО);

<1> Передача файла от отправителя к конечному получателю (К) может осуществляться в несколько этапов через другие налоговые органы, осуществляющие передачу файла на промежуточных этапах, которые обозначаются идентификатором А. В случае передачи файла от отправителя к конечному получателю при отсутствии налоговых органов, осуществляющих передачу на промежуточных этапах, значения идентификаторов А и К совпадают.

О - идентификатор отправителя информации, имеет вид:

для организаций - девятнадцатиразрядный код (идентификационный номер налогоплательщика (далее - ИНН) и код причины постановки на учет (далее - КПП) организации (обособленного подразделения);

для физических лиц - двенадцатиразрядный код (ИНН физического лица, при отсутствии ИНН - последовательность из двенадцати нулей).

GGGG - год формирования передаваемого файла, ММ - месяц, DD - день;

N - идентификационный номер файла (длина - от 1 до 36 знаков, идентификационный номер файла должен обеспечивать уникальность файла).

Расширение имени файла - xml. Расширение имени файла может указываться как строчными, так и прописными буквами.

Параметры первой строки файла обмена

Первая строка XML файла должна иметь следующий вид:

<?xml version ="1.0" encoding ="windows-1251"?>

Имя файла, содержащего XML схему файла обмена, должно иметь следующий вид:

KO_RR198.7.34TD_1_829_01_05_01_xx , где хх - номер версии схемы.

Расширение имени файла - xsd.

XML схема файла обмена приводится отдельным файлом и размещается на сайте Федеральной налоговой службы.

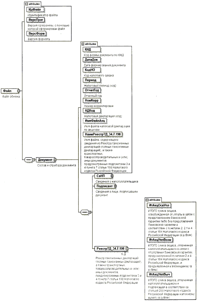
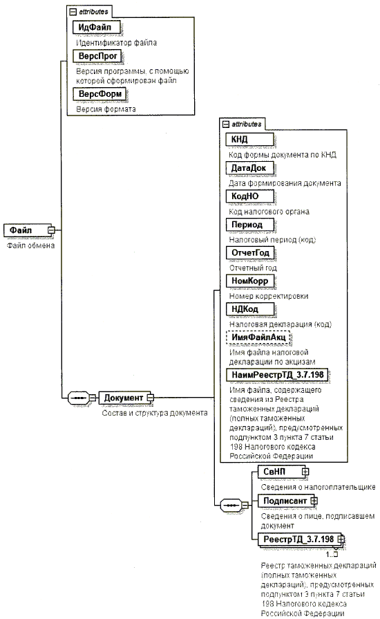
3. Логическая модель файла обмена представлена в виде диаграммы структуры файла обмена на рисунке 1 настоящего формата. Элементами логической модели файла обмена являются элементы и атрибуты XML файла. Перечень структурных элементов логической модели файла обмена и сведения о них приведены в таблицах 3.1 - 3.10 настоящего формата.

Для каждого структурного элемента логической модели файла обмена приводятся следующие сведения:

наименование элемента. Приводится полное наименование элемента <2>;

<2> В строке таблицы могут быть описаны несколько элементов, наименования которых разделены символом "|". Такая форма записи применяется при наличии в файле обмена только одного элемента из описанных в этой строке.

сокращенное наименование (код) элемента. Приводится сокращенное наименование элемента. Синтаксис сокращенного наименования должен удовлетворять спецификации XML;

признак типа элемента. Может принимать следующие значения: "С" - сложный элемент логической модели (содержит вложенные элементы), "П" - простой элемент логической модели, реализованный в виде элемента XML файла, "А" - простой элемент логической модели, реализованный в виде атрибута элемента XML файла. Простой элемент логической модели не содержит вложенные элементы;

формат элемента. Формат элемента представляется следующими условными обозначениями: Т - символьная строка; N - числовое значение (целое или дробное).

Формат символьной строки указывается в виде Т(n-к) или Т(=к), где: n - минимальное количество знаков, к - максимальное количество знаков, символ "-" - разделитель, символ "=" означает фиксированное количество знаков в строке. В случае, если минимальное количество знаков равно 0, формат имеет вид Т(0-к). В случае, если максимальное количество знаков неограниченно, формат имеет вид Т(n-).

Формат числового значения указывается в виде N (m.к), где: m - максимальное количество знаков в числе, включая знак (для отрицательного числа), целую и дробную часть числа без разделяющей десятичной точки, к - максимальное число знаков дробной части числа. Если число знаков дробной части числа равно 0 (то есть число целое), то формат числового значения имеет вид N(m).

Для простых элементов, являющихся базовыми в XML (определенными в сети интернет по электронному адресу: http://www.w3.org/TR/xmlschema-0), например, элемент с типом "date", поле "Формат элемента" не заполняется. Для таких элементов в поле "Дополнительная информация" указывается тип базового элемента;

признак обязательности элемента определяет обязательность присутствия элемента (совокупности наименования элемента и его значения) в файле обмена. Признак обязательности элемента может принимать следующие значения: "О" - наличие элемента в файле обмена обязательно; "Н" - присутствие элемента в файле обмена необязательно, то есть элемент может отсутствовать. Если элемент принимает ограниченный перечень значений (по классификатору, кодовому словарю и тому подобному), то признак обязательности элемента дополняется символом "К". Например, "ОК". В случае, если количество реализаций элемента может быть более одной, то признак обязательности элемента дополняется символом "М". Например, "НМ", "ОКМ".

К вышеперечисленным признакам обязательности элемента может добавляться значение "У" в случае описания в XML схеме условий, предъявляемых к элементу в файле обмена, описанных в графе "Дополнительная информация". Например, "НУ", "ОКУ";

дополнительная информация содержит, при необходимости, требования к элементу файла обмена, не указанные ранее. Для сложных элементов указывается ссылка на таблицу, в которой описывается состав данного элемента. Для элементов, принимающих ограниченный перечень значений из классификатора (кодового словаря и тому подобного), указывается соответствующее наименование классификатора (кодового словаря и тому подобного) или приводится перечень возможных значений. Для классификатора (кодового словаря и тому подобного) может указываться ссылка на его местонахождение. Для элементов, использующих пользовательский тип данных, указывается наименование типового элемента.

Рисунок 1. Диаграмма структуры файла обмена

Таблица 3.1

Файл обмена (Файл)

Наименование элемента Сокращенное наименование (код) элемента Признак типа элемента Формат элемента Признак обязательности элемента Дополнительная информация
Идентификатор файла ИдФайл А Т(1-255) ОУ Содержит (повторяет) имя сформированного файла (без расширения)
Версия программы, с помощью которой сформирован файл ВерсПрог А Т(1-40) О
Версия формата ВерсФорм А Т(1-5) О Принимает значение: 5.01
Состав и структура документа Документ С О Состав элемента представлен в таблице 3.2

Таблица 3.2

Состав и структура документа (Документ)

Наименование элемента Сокращенное наименование (код) элемента Признак типа элемента Формат элемента Признак обязательности элемента Дополнительная информация
Код формы документа по КПД (классификатор налоговой документации) КНД А Т(=7) ОК Типовой элемент <КНДТип>.
Принимает значение: 1155125
Дата формирования документа ДатаДок А Т(=10) О Типовой элемент <ДатаТип>.
Дата в формате ДД.ММ.ГГГГ
Код налогового органа КодНО А Т(=4) ОК Типовой элемент <СОНОТип>.
Значение выбирается в соответствии с классификатором "Система обозначений налоговых органов"
Налоговый период (код) Период А Т(=2) ОК Принимает значение:
01 - январь |
02 - февраль |
03 - март |
04 - апрель |
05 - май |
06 - июнь |
07 - июль [
08 - август |
09 - сентябрь |
10 - октябрь |
11 - ноябрь |
12 - декабрь |
71 - за январь при реорганизации (ликвидации) организации |
72 - за февраль при реорганизации (ликвидации) организации |
73 - за март при реорганизации (ликвидации) организации |
74 - за апрель при реорганизации (ликвидации) организации |
75 - за май при реорганизации (ликвидации) организации |
76 - за июнь при реорганизации (ликвидации) организации |
77 - за июль при реорганизации (ликвидации) организации |
78 - за август при реорганизации (ликвидации) организации |
79 - за сентябрь при реорганизации (ликвидации) организации |
80 - за октябрь при реорганизации (ликвидации) организации |
81 - за ноябрь при реорганизации (ликвидации) организации |
82 - за декабрь при реорганизации (ликвидации) организации
Отчетный год ОтчетГод А О Типовой элемент <xs:gYear>.
Год в формате ГГГГ
Номер корректировки НомКорр А N(3) О Принимает значение:
0 - первичный документ,
1 - 999 - номер корректировки для корректирующего документа
Налоговая декларация (код) НДКод А Т(=7) О Типовой элемент <КНДТип>
Имя файла налоговой декларации по акцизам ИмяФайлАкц А Т(1-255) Н Содержит имя файла (без расширения) ранее представленной налоговой декларации по акцизам, к которой представляется реестр
Имя файла, содержащего сведения из Реестра таможенных деклараций (полных таможенных деклараций), а также транспортных, товаросопроводительных и (или) иных документов, предусмотренных подпунктами 3 и 4 пункта 7 статьи 198 Налогового кодекса Российской Федерации НаимРеестрТД_34.7.198 А Т(1-255) О Содержит (повторяет) имя файла (с расширением) с префиксом KO_RR198.7.34TD.2
Сведения о налогоплательщике СвНП С О Состав элемента представлен в таблице 3.3
Сведения о лице, подписавшем документ Подписант С О Состав элемента представлен в таблице 3.7
Реестр таможенных деклараций (полных таможенных деклараций), а также транспортных, товаросопроводительных и (или) иных документов, предусмотренных подпунктами 3 и 4 пункта 7 статьи 198 Налогового кодекса Российской Федерации РеестрТД_34.7.198 С ОМ Состав элемента представлен в таблице 3.9

Таблица 3.3

Сведения о налогоплательщике (СвНП)

Наименование элемента Сокращенное наименование (код) элемента Признак типа элемента Формат элемента Признак обязательности элемента Дополнительная информация
Налогоплательщик - организация (представительство (филиал) иностранной организации, иное обособленное подразделение иностранной организации, осуществляющей деятельность на территории Российской Федерации) | НПЮЛ С   О Состав элемента представлен в таблице 3.4
Налогоплательщик - физическое лицо, зарегистрированное в качестве индивидуального предпринимателя НПФЛ С О Состав элемента представлен в таблице 3.6

Таблица 3.4

Налогоплательщик - организация (представительство (филиал) иностранной организации, иное обособленное подразделение иностранной организации, осуществляющей деятельность на территории Российской Федерации) (НПЮЛ)

Наименование элемента Сокращенное наименование (код) элемента Признак типа элемента Формат элемента Признак обязательности элемента Дополнительная информация
Наименование организации НаимОрг А Т(1-1000) О
ИНН организации ИННЮЛ А Т(=10) О Типовой элемент <ИННЮЛТип>
КПП КПП А Т(=9) О Типовой элемент <КППТип>
Сведения о реорганизованной (ликвидированной) организации СвРеоргЮЛ С Н Состав элемента представлен в таблице 3.5

Таблица 3.5

Сведения о реорганизованной (ликвидированной) организации (СвРеоргЮЛ)

Наименование элемента Сокращенное наименование (код) элемента Признак типа элемента Формат элемента Признак обязательности элемента Дополнительная информация
Код формы реорганизации (ликвидация) ФормРеорг А Т(=1) ОК Принимает значение:
0 - ликвидация |
1 - преобразование |
2 - слияние |
3 - разделение |
5 - присоединение |
6 - разделение с одновременным присоединением
ИНН реорганизованной организации ИННЮЛ А Т(=10) НУ Типовой элемент <ИННЮЛТип>.
Элемент обязателен при <ФормРеорг> =1 | 2 | 3 | 5 | 6
КПП реорганизованной организации КПП А Т(=9) НУ Типовой элемент <КППТип>.
Элемент обязателен при <ФормРеорг> = 1 | 2 | 3 | 5 | 6

Таблица 3.6

Налогоплательщик - физическое лицо, зарегистрированное в качестве индивидуального предпринимателя (НПФЛ)

Наименование элемента Сокращенное наименование (код) элемента Признак типа элемента Формат элемента Признак обязательности элемента Дополнительная информация
ИНН физического лица, зарегистрированного в качестве индивидуального предпринимателя ИННФЛ А Т(=12) О Типовой элемент <ИННФЛТип>
Фамилия, имя, отчество индивидуального предпринимателя ФИО С О Типовой элемент <ФИОТип>.
Состав элемента представлен в таблице 3.10

Таблица 3.7

Сведения о лице, подписавшем документ (Подписант)

Наименование элемента Сокращенное наименование (код) элемента Признак типа элемента Формат элемента Признак обязательности элемента Дополнительная информация
Признак лица, подписавшего документ ПрПодп А Т(=1) ОК Принимает значение:
1 - налогоплательщик |
2 - представитель налогоплательщика
Номер контактного телефона Тлф А Т(1-20) Н
Фамилия, имя, отчество ФИО С О Типовой элемент <ФИОТип>.
Состав элемента представлен в таблице 3.10
Сведения о представителе налогоплательщика СвПред С НУ Состав элемента представлен в таблице 3.8.
Элемент обязателен при <ПрПодп>=2

Таблица 3.8

Сведения о представителе налогоплательщика (СвПред)

Наименование элемента Сокращенное наименование (код) элемента Признак типа элемента Формат элемента Признак обязательности элемента Дополнительная информация
Наименование документа, подтверждающего полномочия представителя налогоплательщика НаимДок А Т(1-120) О

Таблица 3.9

Реестр таможенных деклараций (полных таможенных деклараций), а также транспортных, товаросопроводительных и (или) иных документов, предусмотренных подпунктами 3 и 4 пункта 7 статьи 198 Налогового кодекса Российской Федерации (РеестрТД_34.7.198)

Наименование элемента Сокращенное наименование (код) элемента Признак типа элемента Формат элемента Признак обязательности элемента Дополнительная информация
ИТОГО сумма акциза, освобожденная от уплаты в связи с представлением банковской гарантии либо без представления банковской гарантии в соответствии с пунктами 2, 2.1 и 4 статьи 184 Налогового кодекса Российской Федерации (в рублях) ИтАкцОсвУпл А N(15) О При отсутствии данных элемент принимает значение 0
ИТОГО сумма акциза, уплаченная налогоплательщиком в связи с отсутствием банковской гарантии, предусмотренной пунктами 2 и 4 статьи 184 Налогового кодекса Российской Федерации, и предъявленная к возмещению (в рублях) ИтАкцУплВозм А N(15) О При отсутствии данных элемент принимает значение 0
ИТОГО сумма акциза, уплаченная налогоплательщиком и подлежащая в соответствии со статьей 200 Налогового кодекса Российской Федерации налоговому вычету (в рублях) ИтАкцУплВыч А N(15) О При отсутствии данных элемент принимает значение 0

Таблица 3.10

Фамилия, имя, отчество (ФИОТип)

Наименование элемента Сокращенное наименование (код) элемента Признак типа элемента Формат элемента Признак обязательности элемента Дополнительная информация
Фамилия Фамилия А Т(1-60) О
Имя Имя А Т(1-60) О
Отчество Отчество А Т(1-60) Н

III. ОПИСАНИЕ ФАЙЛА ОБМЕНА СВЕДЕНИЙ ИЗ ДОКУМЕНТОВ, ПОДТВЕРЖДАЮЩИХ ОБОСНОВАННОСТЬ ОСВОБОЖДЕНИЯ ОТ УПЛАТЫ АКЦИЗА, И ВОЗМЕЩЕНИЯ СУММ АКЦИЗА, УПЛАЧЕННЫХ НАЛОГОПЛАТЕЛЬЩИКОМ В СВЯЗИ С ОТСУТСТВИЕМ БАНКОВСКОЙ ГАРАНТИИ

4. Имя файла обмена должно иметь следующий вид:

R_T_A_K_O_GGGGMMDD_N , где:

R_T- префикс, принимающий значение: KO_RR198.7.34TD.2;

А_К - идентификатор получателя информации, где: А - идентификатор получателя, которому направляется файл обмена, К - идентификатор конечного получателя, для которого предназначена информация из данного файла обмена <1>. Каждый из идентификаторов (А и К) имеет вид для налоговых органов - четырехразрядный код (код налогового органа в соответствии с классификатором "Система обозначения налоговых органов" (СОНО);

<1> Передача файла от отправителя к конечному получателю (К) может осуществляться в несколько этапов через другие налоговые органы, осуществляющие передачу файла на промежуточных этапах, которые обозначаются идентификатором А. В случае передачи файла от отправителя к конечному получателю при отсутствии налоговых органов, осуществляющих передачу на промежуточных этапах, значения идентификаторов А и К совпадают.

О - идентификатор отправителя информации, имеет вид:

для организаций - девятнадцатиразрядный код (идентификационный номер налогоплательщика (далее - ИНН) и код причины постановки на учет (далее - КПП) организации (обособленного подразделения);

для физических лиц - двенадцатиразрядный код (ИНН физического лица, при отсутствии ИНН - последовательность из двенадцати нулей).

GGGG - год формирования передаваемого файла, ММ - месяц, DD - день;

N - идентификационный номер файла (длина - от 1 до 36 знаков, идентификационный номер файла должен обеспечивать уникальность файла).

Расширение имени файла - xml. Расширение имени файла может указываться как строчными, так и прописными буквами.

Параметры первой строки файла обмена

Первая строка XML файла должна иметь следующий вид:

<?xml version ="1.0" encoding ="windows-1251"?>

Имя файла, содержащего XML схему файла обмена, должно иметь следующий вид:

KO_RR198.7.34TD.2_1_829_01_05_01_xx , где хх - номер версии схемы.

Расширение имени файла - xsd.

XML схема файла обмена приводится отдельным файлом и размещается на сайте Федеральной налоговой службы.

5. Логическая модель файла обмена представлена в виде диаграммы структуры файла обмена на рисунке 2 настоящего формата. Элементами логической модели файла обмена являются элементы и атрибуты XML файла. Перечень структурных элементов логической модели файла обмена и сведения о них приведены в таблицах 5.1 - 5.6 настоящего формата.

Для каждого структурного элемента логической модели файла обмена приводятся следующие сведения:

наименование элемента. Приводится полное наименование элемента <2>;

<2> В строке таблицы могут быть описаны несколько элементов, наименования которых разделены символом "|". Такая форма записи применяется при наличии в файле обмена только одного элемента из описанных в этой строке.

сокращенное наименование (код) элемента. Приводится сокращенное наименование элемента. Синтаксис сокращенного наименования должен удовлетворять спецификации XML;

признак типа элемента. Может принимать следующие значения: "С" - сложный элемент логической модели (содержит вложенные элементы), "П" - простой элемент логической модели, реализованный в виде элемента XML файла, "А" - простой элемент логической модели, реализованный в виде атрибута элемента XML файла. Простой элемент логической модели не содержит вложенные элементы;

формат элемента. Формат элемента представляется следующими условными обозначениями: Т - символьная строка; N - числовое значение (целое или дробное).

Формат символьной строки указывается в виде Т(n-к) или Т(=к), где: n - минимальное количество знаков, к - максимальное количество знаков, символ "-" - разделитель, символ "=" означает фиксированное количество знаков в строке. В случае, если минимальное количество знаков равно 0, формат имеет вид Т(0-к). В случае, если максимальное количество знаков неограниченно, формат имеет вид Т(n-).

Формат числового значения указывается в виде N (m.к), где: m - максимальное количество знаков в числе, включая знак (для отрицательного числа), целую и дробную часть числа без разделяющей десятичной точки, к - максимальное число знаков дробной части числа. Если число знаков дробной части числа равно 0 (то есть число целое), то формат числового значения имеет вид N(m).

Для простых элементов, являющихся базовыми в XML (определенными в сети интернет по электронному адресу: http://www.w3.org/TR/xmlschema-0), например, элемент с типом "date", поле "Формат элемента" не заполняется. Для таких элементов в поле "Дополнительная информация" указывается тип базового элемента;

признак обязательности элемента определяет обязательность присутствия элемента (совокупности наименования элемента и его значения) в файле обмена. Признак обязательности элемента может принимать следующие значения: "О" - наличие элемента в файле обмена обязательно; "Н" - присутствие элемента в файле обмена необязательно, то есть элемент может отсутствовать. Если элемент принимает ограниченный перечень значений (по классификатору, кодовому словарю и тому подобному), то признак обязательности элемента дополняется символом "К". Например, "ОК". В случае, если количество реализаций элемента может быть более одной, то признак обязательности элемента дополняется символом "М". Например, "НМ", "ОКМ".

К вышеперечисленным признакам обязательности элемента может добавляться значение "У" в случае описания в XML схеме условий, предъявляемых к элементу в файле обмена, описанных в графе "Дополнительная информация". Например, "НУ", "ОКУ";

дополнительная информация содержит, при необходимости, требования к элементу файла обмена, не указанные ранее. Для сложных элементов указывается ссылка на таблицу, в которой описывается состав данного элемента. Для элементов, принимающих ограниченный перечень значений из классификатора (кодового словаря и тому подобного), указывается соответствующее наименование классификатора (кодового словаря и тому подобного) или приводится перечень возможных значений. Для классификатора (кодового словаря и тому подобного) может указываться ссылка на его местонахождение. Для элементов, использующих пользовательский тип данных, указывается наименование типового элемента.


Рисунок 2. Диаграмма структуры файла обмена

Таблица 5.1

Файл обмена (Файл)

Наименование элемента Сокращенное наименование (код) элемента Признак типа элемента Формат элемента Признак обязательности элемента Дополнительная информация
Идентификатор файла ИдФайл А Т(1-255) ОУ Содержит (повторяет) имя сформированного файла (без расширения)
Версия программы, с помощью которой сформирован файл ВерсПрог А Т(1-40) О
Версия формата ВерсФорм А Т(1-5) О Принимает значение: 5.01
Состав и структура документа Документ С О Состав элемента представлен в таблице 5.2

Таблица 5.2

Состав и структура документа (Документ)

Наименование элемента Сокращенное наименование (код) элемента Признак типа элемента Формат элемента Признак обязательности элемента Дополнительная информация
Индекс Индекс А Т(=7) ОК Типовой элемент <КНДТип>. Принимает значение: 0005125
Номер корректировки НомКорр А N(3) О Принимает значение:
0 - первичный документ,
1 - 999 - номер корректировки для корректирующего документа.
Элемент повторяет значение элемента <НомКорр> из файла с префиксом КО_RR198.7.34TD
Реестр таможенных деклараций (полных таможенных деклараций), а также транспортных, товаросопроводительных и (или) иных документов, предусмотренных подпунктами 3 и 4 пункта 7 статьи 198 Налогового кодекса Российской Федерации РеестрТД_34.7.198 С ОМ Состав элемента представлен в таблице 5.3

Таблица 5.3

Реестр таможенных деклараций (полных таможенных деклараций), а также транспортных, товаросопроводительных и (или) иных документов, предусмотренных подпунктами 3 и 4 пункта 7 статьи 198 Налогового кодекса Российской Федерации (РеестрТД_34.7.198)

Наименование элемента Сокращенное наименование (код) элемента Признак типа элемента Формат элемента Признак обязательности элемента Дополнительная информация
ИТОГО сумма акциза, освобожденная от уплаты в связи с представлением банковской гарантии либо без представления банковской гарантии в соответствии с пунктами 2, 2.1 и 4 статьи 184 Налогового кодекса Российской Федерации (в рублях) ИтАкцОсвУпл А N(15) О При отсутствии данных элемент принимает значение 0
ИТОГО сумма акциза, уплаченная налогоплательщиком в связи с отсутствием банковской гарантии, предусмотренной пунктами 3 и 4 статьи 184 Налогового кодекса Российской Федерации, и предъявленная к возмещению (в рублях) ИтАкцУплВозм А N(15) О При отсутствии данных элемент принимает значение 0
ИТОГО сумма акциза, уплаченная налогоплательщиком и подлежащая в соответствии со статьей 200 Налогового кодекса Российской Федерации налоговому вычету (в рублях) ИтАкцУплВыч А N(15) О При отсутствии данных элемент принимает значение 0
Сведения об операции по реализации подакцизных товаров на экспорт СведОпер С ОМ Состав элемента представлен в таблице 5.4

Таблица 5.4

Сведения об операции по реализации подакцизных товаров на экспорт (СведОпер)

Наименование элемента Сокращенное наименование (код) элемента Признак типа элемента Формат элемента Признак обязательности элемента Дополнительная информация
Номер по порядку НомПор А N(3) Н
Код вида подакцизного товара, реализованного на экспорт ВидПТЭксп А Т(=3) ОК Принимает значения в соответствии с: приложением N 2 к Порядку заполнения налоговой декларации по акцизам на этиловый спирт, алкогольную и (или) подакцизную спиртосодержащую продукцию <1>;
приложением N 2 к Порядку заполнения налоговой декларации по акцизам на автомобильный бензин, дизельное топливо, моторные масла для дизельных и (или) карбюраторных (инжекторных) двигателей, прямогонный бензин, средние дистилляты, бензол, параксилол, ортоксилол, авиационный керосин, природный газ, автомобили легковые и мотоциклы <1>;
приложением N 2 к Порядку заполнения налоговой декларации по акцизам на табачные изделия <2>.
Регистрационный номер таможенной декларации (полной таможенной декларации) РегНомТД А Т(23-29) О
Размер налоговой базы (в рублях и копейках) НалБаза А N(17.2) О
Единица измерения налоговой базы ОКЕИ А Т(3-4) ОК Типовой элемент <ОКЕИТип>.
Принимает значение в соответствии с Общероссийским классификатором единиц измерения ОК 015-94
Сумма акциза, освобожденная от уплаты в связи с представлением банковской гарантии либо без представления банковской гарантии в соответствии с пунктами 2, 2.1 и 4 статьи 184 Налогового кодекса Российской Федерации (в рублях) АкцОсвУпл А N(15) О При отсутствии данных элемент принимает значение 0
Сумма акциза, уплаченная налогоплательщиком в связи с отсутствием банковской гарантии, предусмотренной пунктами 2 и 4 статьи 184 Налогового кодекса Российской Федерации, и предъявленная к возмещению (в рублях) АкцУплВозм А N(15) О При отсутствии данных элемент принимает значение 0
Сумма акциза, уплаченная налогоплательщиком и подлежащая в соответствии со статьей 200 Налогового кодекса Российской Федерации налоговому вычету (в рублях) АкцУплВыч А N(15) О При отсутствии данных элемент принимает значение 0
Служебная информация СлужИнф А Т(1-1000) Н
Сведения о виде транспортного средства, которым товары вывозились с территории Российской Федерации СвВидТрДок С ОМ Состав элемента представлен в таблице 5.5

<1> Утвержден приказом ФНС России от 12.01.2016 N ММВ-7-3/1@ (зарегистрирован Министерством юстиции Российской Федерации 05.05.2016, регистрационный номер 42021)

<2> Утвержден приказом Минфином России от 14.11.2006 N 146н (зарегистрирован Министерством юстиции Российской Федерации 25.12.2006, регистрационный номер 8671)

Таблица 5.5

Сведения о виде транспортного средства, которым товары вывозились с территории Российской Федерации (СвВидТрДок)

Наименование элемента Сокращенное наименование (код) элемента Признак типа элемента Формат элемента Признак обязательности элемента Дополнительная информация
Код вида транспортного средства, которым товары вывозились с территории Российской Федерации КодВидТС А Т(=2) ОК Принимает значение:
10 - морской/речной транспорт |
20 - железнодорожный транспорт |
30 - автодорожный транспорт (за исключением транспортных средств, указанных под кодами 31 и 32) |
31 - состав транспортных средств (тягач с полуприцепом или прицепом) |
32 - состав транспортных средств (тягач с прицепом(-ами) и полуприцепом(- ами) |
40 - воздушный транспорт |
50 - почтовое отправление |
71 - трубопроводный транспорт |
72 - линии электропередачи |
80 - внутренний водный транспорт |
90 - транспортное средство, перемещающееся в качестве товара своим ходом |
99 - прочие
Транспортный, товаросопроводительный и (или) иной документ, подтверждающий вывоз товаров за пределы Российской Федерации СвТрДок С НМ Состав элемента представлен в таблице 5.6
Элемент обязателен, за исключением случая, когда <КодВидТС> = 71 | 72

Таблица 5.6

Транспортный, товаросопроводительный и (или) иной документ, подтверждающий вывоз товаров за пределы Российской Федерации (СвТрДок)

Наименование элемента Сокращенное наименование (код) элемента Признак типа элемента Формат элемента Признак обязательности элемента Дополнительная информация
Вид документа ВидТрДок А Т(=2) ОК Принимает значение:
01 - международная товарно-транспортная накладная (CMR) |
02 - коносамент |
03 - железнодорожная накладная |
04 - грузовая авианакладная |
05 - книжка МДП |
06 - поручение на отгрузку |
07 - морская накладная |
08 - заправочная ведомость |
09 - поручение на погрузку припасов |
10 - генеральная декларация |
11 - карго манифест |
12 - иной документ
Номер документа НомТрДок А Т(1-50) О При отсутствии номера в товаросопроводительном документе элемент принимает значение "б/н"
Дата документа ДатаТрДок А Т(=10) О Типовой элемент <ДатаТип>.
Дата в формате ДД.ММ.ГГГГ

Приложение N 6

УТВЕРЖДЕН
приказом ФНС России
от 27.12.2016 N ММВ-7-15/720@

ПОРЯДОК
ПРЕДСТАВЛЕНИЯ РЕЕСТРОВ, ПРЕДУСМОТРЕННЫХ ПУНКТОМ 10 СТАТЬИ 198 НАЛОГОВОГО КОДЕКСА РОССИЙСКОЙ ФЕДЕРАЦИИ, В ЭЛЕКТРОННОЙ ФОРМЕ

I. Общие положения

1. Реестр сведений, предоставляемый в налоговый орган одновременно с налоговой декларацией по акцизам (далее - Реестр сведений), содержит данные из документов, предоставляемых в подтверждение обоснованности освобождения от уплаты акциза, предоставленного в соответствии с пунктами 2, 2.1 и 4 статьи 184 Налогового кодекса Российской Федерации (далее - Кодекс), и возмещения сумм акциза, уплаченных налогоплательщиком в связи с отсутствием банковской гарантии, предусмотренной пунктами 3 и 4 статьи 184 Кодекса, и сумм акциза, уплаченных налогоплательщиком и подлежащих в соответствии со статьей 200 Кодекса налоговым вычетам в порядке, установленном статьей 201 Кодекса.

II. Способы представления Реестра сведений

2. Налогоплательщик вправе представить в налоговый орган Реестры сведений, предусмотренные статьей 198 Кодекса, в электронной форме по телекоммуникационным каналам связи, подписанные усиленной квалифицированной электронной подписью, по форматам, утвержденным настоящим приказом.

3. Днем представления Реестра сведений в налоговый орган считается дата отправки файла Реестра сведений в электронной форме по телекоммуникационным каналам связи, зафиксированная в подтверждении даты отправки.

III. Порядок представления Реестров сведений в электронной форме по телекоммуникационным каналам связи

4. Представление Реестра сведений в электронной форме по телекоммуникационным каналам связи допускается при обязательном использовании сертифицированных средств усиленной квалифицированной электронной подписи, позволяющих идентифицировать владельца квалифицированного сертификата ключа проверки электронной подписи, а также установить отсутствие искажения информации, содержащейся в указанном Реестре сведений.

5. Участниками информационного обмена при представлении Реестров сведений в электронной форме по телекоммуникационным каналам связи являются налогоплательщики (их представители), налоговые органы и операторы электронного документооборота.

6. В процессе электронного документооборота при представлении в налоговый орган Реестров сведений по телекоммуникационным каналам связи также участвуют технологические электронные документы, указанные в подпунктах 1 - 4 и 6 пункта 3 Порядка представления организациями и индивидуальными предпринимателями, а также нотариусами, занимающимися частной практикой, и адвокатами, учредившими адвокатские кабинеты, сообщений, предусмотренных пунктами 2 и 3 статьи 23 Кодекса, в электронном виде по телекоммуникационным каналам связи, утвержденного приказом Федеральной налоговой службы от 09.06.2011 N ММВ-7-6/362@ "Об утверждении форм и форматов сообщений, предусмотренных пунктами 2 и 3 статьи 23 Налогового кодекса Российской Федерации, а также порядка заполнения форм сообщений и порядка представления сообщений в электронном виде по телекоммуникационным каналам связи" (зарегистрирован Министерством юстиции Российской Федерации 11.07.2011, регистрационный номер 21307) с изменениями, внесенными приказами Федеральной налоговой службы от 21.11.2011 N ММВ-7-6/790@ "О внесении изменений в Приказы Федеральной налоговой службы от 28.09.2009 N ММ-7-6/475@, от 09.06.2011 N ММВ-7-6/362@" (зарегистрирован Министерством юстиции Российской Федерации 21.12.2011, регистрационный номер 22728), от 28.10.2014 N ММВ-7-14/556@ "О внесении изменений в приказ ФНС России от 09.06.2011 N ММВ-7-6/362@" (зарегистрирован Министерством юстиции Российской Федерации 18.11.2014, регистрационный номер 34752), от 11.08.2015 N СА-7-14/345@ "О внесении изменений в приказ Федеральной налоговой службы от 09.06.2011 N ММВ-7-6/362@" (зарегистрирован Министерством юстиции Российской Федерации 27.08.2015, регистрационный номер 38704) (далее - Порядок), по формам и форматам, приведенным в соответствующих приложениях к указанному Порядку.

7. Участники информационного обмена обеспечивают хранение всех отправленных и принятых Реестров сведений и технологических электронных документов с усиленной квалифицированной электронной подписью и квалифицированных сертификатов ключей проверки электронной подписи, применявшихся для формирования усиленной квалифицированной электронной подписи в указанных Реестрах сведений и технологических электронных документах, за исключением извещения о получении.

8. Участники информационного обмена не реже одного раза в течение рабочего дня проверяют поступление Реестров сведений и технологических электронных документов.

9. Реестр сведений считается принятым налоговым органом, если налогоплательщику поступила квитанция о приеме, подписанная усиленной квалифицированной электронной подписью, позволяющей идентифицировать соответствующий налоговый орган (владельца квалифицированного сертификата ключа проверки электронной подписи).

10. При получении налогоплательщиком квитанции о приеме Реестра сведений датой получения Реестра сведений налоговым органом в электронной форме по телекоммуникационным каналам связи считается дата, указанная в квитанции о приеме.

11. Реестр сведений не считается принятым, если:

1) не соответствует утвержденному формату;

2) отсутствует (не соответствует) усиленная квалифицированная электронная подпись налогоплательщика;

3) направлен в налоговый орган, в компетенцию которого не входит проверка Реестров сведений (ошибочное направление).

12. Налогоплательщиком формируется Реестр сведений в электронной форме, подписывается усиленной квалифицированной электронной подписью и направляется по телекоммуникационным каналам связи в налоговый орган.

13. Налогоплательщик в течение следующего рабочего дня после отправки Реестра сведений в электронной форме по телекоммуникационным каналам связи получает:

1) подтверждение даты отправки;

2) квитанцию о приеме или уведомление об отказе в приеме, подписанное усиленной квалифицированной электронной подписью, позволяющей идентифицировать соответствующий налоговый орган (владельца квалифицированного сертификата ключа проверки электронной подписи).

При получении уведомления об отказе в приеме налогоплательщик устраняет указанные в этом уведомлении ошибки и повторяет процедуру направления Реестра сведений.

14. При получении от налогоплательщика Реестра сведений в электронной форме по телекоммуникационным каналам связи и отсутствии оснований для отказа в приеме указанного Реестра сведений налоговый орган в течение одного рабочего дня с момента его получения формирует квитанцию о приеме, подписывает ее усиленной квалифицированной электронной подписью и направляет налогоплательщику.

При наличии оснований для отказа в приеме Реестра сведений налоговый орган формирует уведомление об отказе в приеме, подписывает усиленной квалифицированной электронной подписью и направляет его налогоплательщику.

15. Оператор электронного документооборота:

1) фиксирует дату направления Реестра сведений и формирует подтверждение даты отправки;

2) подписывает подтверждение даты отправки усиленной квалифицированной электронной подписью и высылает его одновременно участникам информационного обмена. Подтверждение даты отправки направляется налоговому органу вместе с Реестром сведений в электронной форме по телекоммуникационным каналам связи.