Письмо ФНС РФ от 09.12.2016 N ЕД-4-15/23665@

"О разработке формата и порядка направления уведомления о получателе документов, используемых налоговыми органами"
Редакция от 09.12.2016 — Документ утратил силу, см. «Письмо ФНС РФ от 31.03.2022 N ЕА-4-26/3910@»

ФЕДЕРАЛЬНАЯ НАЛОГОВАЯ СЛУЖБА

ПИСЬМО
от 9 декабря 2016 г. N ЕД-4-15/23665@

В целях совершенствования электронного документооборота между налоговыми органами и налогоплательщиками, ФНС России разработан формат и порядок направления уведомления о получателе документов, используемых налоговыми органами при реализации своих полномочий в отношениях, регулируемых законодательством о налогах и сборах, в электронной форме по телекоммуникационным каналам связи через операторов электронного документооборота (далее - Уведомление о получателе документов).

Уведомление о получателе документов позволяет налогоплательщику сообщать в налоговый орган сведения об адресе, на который налоговому органу необходимо осуществлять направление документов в электронной форме по телекоммуникационным каналам связи, в случае если у налогоплательщика используются несколько адресов.

Учитывая изложенное, ФНС России поручает довести указанные документы до налогоплательщиков.

При этом налогоплательщику следует сообщить о необходимости уточнения у оператора электронного документооборота, оказывающего услуги по обеспечению электронного документооборота, о возможности использования Уведомления о получателе документов.

Действительный
государственный советник
Российской Федерации
2 класса
Д.В. ЕГОРОВ

Приложение N 1

ПОРЯДОК
НАПРАВЛЕНИЯ УВЕДОМЛЕНИЯ О ПОЛУЧАТЕЛЕ ДОКУМЕНТОВ, ИСПОЛЬЗУЕМЫХ НАЛОГОВЫМИ ОРГАНАМИ ПРИ РЕАЛИЗАЦИИ СВОИХ ПОЛНОМОЧИЙ В ОТНОШЕНИЯХ, РЕГУЛИРУЕМЫХ ЗАКОНОДАТЕЛЬСТВОМ О НАЛОГАХ И СБОРАХ, В ЭЛЕКТРОННОЙ ФОРМЕ ПО ТЕЛЕКОММУНИКАЦИОННЫМ КАНАЛАМ СВЯЗИ

I. Общие положения

Настоящий Порядок устанавливает рекомендуемую процедуру взаимодействия участников электронного документооборота при направлении налогоплательщиком (уполномоченным представителем налогоплательщика) в налоговый орган уведомления о получателе документов, используемых налоговыми органами для реализации своих полномочий.

Основные используемые сокращения:

ИНН - идентификационный номер налогоплательщика;

КПП - код причины постановки на налоговый учет;

Налоговый орган - инспекция Федеральной налоговой службы по району, району в городе, городе без районного деления, межрайонная инспекция Федеральной налоговой службы, Межрегиональная Инспекция Федеральной налоговой службы по крупнейшим налогоплательщикам, Управление Федеральной налоговой службы по субъекту Российской Федерации.

Документы - документы, используемые налоговыми органами для реализации своих полномочий в отношениях, регулируемых законодательством о налогах и сборах Российской Федерации, при проведении мероприятий налогового контроля и направляемые в электронной форме по телекоммуникационным каналам связи через операторов электронного документооборота;

Уведомление - уведомление о получателе документов, используемых налоговыми органами для реализации своих полномочий,

Налогоплательщик - в рамках настоящего порядка лицо, в отношении которого в соответствии с Налоговым кодексом Российской Федерации у налогового органа возникает право направления Документов.

Получатель - получатель Документов, а именно должностное лицо абонента электронного документооборота налогоплательщика, либо уполномоченного представителя налогоплательщика, обладающее полномочиями получения указанных документов, в адрес которого будет осуществляться шифрование.

Уведомление представляется налогоплательщиком (уполномоченным представителем налогоплательщика) в налоговый орган в электронной форме с усиленной квалифицированной электронной подписью для целей предоставления информации налоговым органам о Получателе.

В Уведомление включаются сведения о Получателях, по определяемым лицом, предоставляющим Уведомление, кодам налоговых органов и обособленным подразделениям налогоплательщика.

При представлении Уведомления информационное взаимодействие с налогоплательщиком осуществляется в соответствии с процедурой электронного документооборота по представлению отдельных документов в налоговый орган.

II. Порядок определения налоговым органом должностного лица - абонента электронного документооборота - получателя документов, используемых налоговыми органами для реализации своих полномочий

Настоящий порядок определяет правила определения Получателя, в том числе при представлении Уведомления или при его отсутствии, в случае возникновения права у налогового органа в направлении Документов.

1. Для определения Получателя проводится следующие проверки:

- проверка наличия Уведомления Получателя;

- проверка полномочий Получателей, указанных в Уведомлении;

- проверка валидности квалифицированных сертификатов ключа проверки электронной подписи;

2. В случае если Уведомление найдено, формирование Документов осуществляется в адрес Получателей, указанных в данном Уведомлении.

При этом, если в найденном Уведомлении указаны несколько Получателей, то отправка и шифрование осуществляется на сертификаты всех указанных должностных лиц Получателя, наделенных соответствующими полномочиями на дату отправки Документов. Если отправка Документов Получателю невозможна в связи с невыполнением условий, указанных в пункте 5.1 статьи 23 Налогового кодекса Российской Федерации (например, истек срок действия полномочий всех должностных лиц, указанных в Уведомлении) осуществляется поиск более раннего Уведомления, по которому возможна отправка Документов.

3. В случае, если Уведомление не найдено или в Уведомлении отсутствуют Получатели, удовлетворяющие условиям, указанным в пункте 5.1 статьи 23 Налогового кодекса Российской Федерации, формирование и отправка Документов осуществляется в адрес отправителя последнего документа, представленного в налоговый орган наделенного соответствующими полномочиями, на который сформирована квитанция о приеме.

III. Порядок заполнения уведомления о получателе документов, используемых налоговыми органами для реализации своих полномочий

4. Уведомление заполняется налогоплательщиком (организацией, имеющей обособленные подразделения или отнесенной к категории крупнейших плательщиков, индивидуальным предпринимателем, физическим лицом) или его уполномоченным представителем и может представляться в налоговые органы, в которых налогоплательщик состоит на учете по месту нахождения, в качестве крупнейшего налогоплательщика или иным основаниям, предусмотренным Налоговым кодексом, в электронной форме по установленному формату с усиленной квалифицированной электронной подписью по телекоммуникационным каналам связи через оператора электронного документооборота.

5. При заполнении показателя "Код налогового органа - конечного получателя", вносится код налогового органа, в адрес которого направляется Уведомление.

Значение показателя выбирается в соответствии с классификатором "Система обозначений налоговых органов".

6. При заполнении показателей "Сведения о налогоплательщике", в случае, если налогоплательщик является юридическим лицом:

1) в поле "Наименование организации" указывается наименование налогоплательщика, в отношении которого налоговому органу необходимо направлять Документы в адрес Получателя (получателей), указанного (указанных) в пункте 8 настоящего порядка заполнения;

2) в поле "ИНН организации" указывается ИНН налогоплательщика, в отношении которого налоговому органу необходимо направлять Документы в адрес Получателя (получателей), указанного (указанных) в пункте 8 настоящего порядка заполнения;

3) в поле "КПП" указывается КПП налогоплательщика, присвоенный при постановке на учет в налоговый орган, в отношении которого налоговому органу необходимо направлять Документы в адрес Получателя (получателей), указанного (указанных) в пункте 8 настоящего порядка заполнения. В случае, если Уведомление направляется в отношении всех подразделений налогоплательщика в указанном налоговом органе, поле "КПП" не заполняется.

При заполнении показателей "Сведения о налогоплательщике", в случае, когда налогоплательщиком является физическое лицо, в поле "ИНН" указывается ИНН налогоплательщика, в отношении которого налоговому органу необходимо направлять Документы в адрес Получателя (получателей), указанного (указанных) в пункте 8 настоящего порядка заполнения.

7. При заполнении Сведений о получателе документов для налогоплательщика:

1) в поле "Идентификатор участника документооборота" указывается цифровой код Получателя (идентификатор абонента), присвоенный ему в Информационном ресурсе участников документооборота (далее - ИРУД);

2) В поле "Сведения о должностных лицах, сертификаты которых используются для шифрования в рамках направления документов" указываются фамилия, имя, отчество должностных лиц, наделенных соответствующими полномочиями и имеющих действующие сертификаты ключа проверки подписи.

В случаях, когда Получателем является юридическое лицо, в разделе "Сведения об организации)":

3) в поле "Наименование организации" указывается наименование организации, в адрес которой налоговый орган будет направлять Документы, касающиеся деятельности налогоплательщика, указанного в пункте 6 настоящего порядка заполнения;

4) в поле "ИНН организации" указывается ИНН организации, в адрес которой налоговый орган будет направлять Документы, касающиеся деятельности налогоплательщика, указанного в пункте 6 настоящего порядка заполнения;

5) в поле "КПП организации" указывается КПП организации, в адрес которой налоговый орган будет направлять Документы, касающиеся деятельности налогоплательщика, указанного в пункте 6 настоящего порядка заполнения.

В случаях, когда Получателем является физическое лицо, в разделе "Сведения о физическом лице" (в том числе индивидуальном предпринимателе):

6) в поле "ИНН физического лица" указывается ИНН физического лица, в адрес которого налоговый орган будет направлять Документы, касающиеся деятельности налогоплательщика, указанного в пункте 6 настоящего порядка заполнения;

7) в поле "ФИО физического лица" указываются фамилия, имя и отчество физического лица, в адрес которого налоговый орган будет направлять Документы, касающиеся деятельности налогоплательщика, указанного в пункте 6 настоящего порядка заполнения.

8. При заполнении показателей "Сведения о должностных лицах, сертификаты которых используются для шифрования в рамках направления документов" указываются фамилия, имя и отчество доверенных физических лиц, в адрес которых будут направляться Документы, касающиеся деятельности налогоплательщика, указанного в пункте 6 настоящего порядка, наделенных соответствующими полномочиями (99 - полные полномочия или 23 - документы, используемые налоговыми органами для реализации своих полномочий) и имеющих действующие сертификаты ключа проверки подписи.

9. При заполнении показателей "Сведения о лице, подписавшем документ в электронном виде":

1) поле "Признак лица, подписавшего документ" принимает значение "1" - налогоплательщик" или "2" - уполномоченный представитель налогоплательщика";

2) в поле "ФИО физического лица" указываются фамилия, имя и отчество физического лица, обладающего правом подписывать электронные документы, являющегося законным представителем или имеющего полные полномочия в отношении представления интересов налогоплательщика в налоговых органах;

3) в поле "Сведения о представителе плательщика" указывается наименование документа, подтверждающего полномочия представителя плательщика сбора, указанного в пункте 8 настоящего порядка заполнения.

IV. Порядок представления уведомления о получателе документов, используемых налоговыми органами для реализации своих полномочий

Настоящий Порядок определяет правила организации информационного обмена при представлении в налоговые органы Уведомления в электронной форме по телекоммуникационным каналам связи через операторов электронного документооборота.

Уведомление представляется налогоплательщиком (организацией, имеющей обособленные подразделения или отнесенной к категории крупнейших плательщиков) или его уполномоченным представителем в налоговые органы, в которых налогоплательщик состоит на учете по месту нахождения, в качестве крупнейшего налогоплательщика или иным основаниям, предусмотренным Налоговым кодексом Российской Федерации, в электронной форме по установленному настоящим порядком формату с применением усиленной квалифицированной электронной подписи по телекоммуникационным каналам связи через оператора электронного документооборота.

В случае представления Уведомления уполномоченным лицом в налоговый орган, до направления Уведомления в указанный налоговый орган должны быть представлены документы, подтверждающие соответствующие полномочия уполномоченного представителя.

10. Уведомление представляется отдельно на каждого налогоплательщика, в отношении которого у налогового органа возникает право направлять Документы.

11. В случае представления в налоговый орган Уведомления, в котором указан налогоплательщик, на которого распространяется действие ранее поданного Уведомления, то ранее поданное Уведомление считается отозванным, а новое Уведомление становится актуальным.

12. Представление Уведомления в электронной форме по телекоммуникационным каналам связи допускается при обязательном использовании сертифицированных средств усиленной квалифицированной электронной подписи, позволяющих идентифицировать владельца квалифицированного сертификата ключа проверки электронной подписи, а также установить отсутствие искажения информации, содержащейся в указанном Уведомлении.

13. Квалифицированные сертификаты участникам информационного обмена выдаются организациями, аккредитованными Министерством связи и массовых коммуникаций Российской Федерации и выпускающими квалифицированные сертификаты для использования их в информационных системах общего пользования в соответствии с Федеральным законом от 06.04.2011 N 63-ФЗ "Об электронной подписи".

14. Участниками информационного обмена при представлении Уведомления в электронной форме по телекоммуникационным каналам связи являются налогоплательщики, плательщики сборов, налоговые агенты, их представители, операторы электронного документооборота, налоговые органы.

15. В процессе электронного документооборота при представлении в налоговый орган Уведомления по ТКС также участвуют технологические электронные документы, указанные в подпунктах 1 - 4 и 6 пункта 3 Порядка представления организациями и индивидуальными предпринимателями, а также нотариусами, занимающимися частной практикой, и адвокатами, учредившими адвокатские кабинеты, сообщений, предусмотренных пунктами 2 и 3 статьи 23 Налогового кодекса Российской Федерации, в электронном виде по телекоммуникационным каналам связи, утвержденного приказом Федеральной налоговой службы от 09.06.2011 N ММВ-7-6/362@ "Об утверждении форм и форматов сообщений, предусмотренных пунктами 2 и 3 статьи 23 Налогового кодекса Российской Федерации, а также порядка заполнения форм сообщений и порядка представления сообщений в электронном виде по телекоммуникационным каналам связи", с изменениями, внесенными приказом ФНС России от 21.11.2011 N ММВ-7-6/790@, по формам и форматам, приведенным в соответствующих приложениях к указанному Порядку.

16. Участники информационного обмена обеспечивают хранение всех отправленных и принятых Уведомлений и технологических электронных документов с усиленной квалифицированной электронной подписью и квалифицированных сертификатов ключей проверки электронной подписи, применявшихся для формирования усиленной квалифицированной электронной подписи в указанных Уведомлениях и технологических электронных документах.

17. Участники информационного обмена не реже одного раза в течение рабочего дня проверяют поступление Уведомлений и технологических электронных документов.

18. Лицо, направившее Уведомление (Получатель), в течение следующего рабочего дня после отправки Уведомления в электронной форме по телекоммуникационным каналам связи должен получить:

a. подтверждение даты отправки;

b. квитанцию о приеме или уведомление об отказе в приеме, подписанное усиленной квалифицированной электронной подписью, позволяющей идентифицировать соответствующий налоговый орган (владельца квалифицированного сертификата ключа проверки электронной подписи).

19. Уведомление считается принятым налоговым органом, если лицу, направившему Уведомление (Получателю), поступила квитанция о приеме, подписанная усиленной квалифицированной электронной подписью, позволяющей идентифицировать соответствующий налоговый орган (владельца квалифицированного сертификата ключа проверки электронной подписи).

20. При получении лицом, направившем Уведомление (Получателем), квитанции о приеме Уведомления датой получения Уведомления налоговым органом в электронной форме по телекоммуникационным каналам связи считается дата, указанная в квитанции о приеме.

21. Основанием для отказа в приеме налоговым органом Уведомления является:

1) несоответствие утвержденному формату;

2) отсутствие (несоответствие) усиленной квалифицированной электронной подписи лица, направившего Уведомление (Получателя);

3) направление в налоговый орган, в компетенцию которого не входит обработка Уведомления (ошибочное направление);

4) отсутствие полномочий на получение документов Получателями, указанными в Уведомлении.

22. При получении уведомления об отказе в приеме лицо, направившее Уведомление (Получатель), устраняет указанные в этом уведомлении ошибки и повторяет процедуру направления Уведомления.

23. При получении от лица, направившего Уведомление (Получателя), Уведомления в электронной форме по телекоммуникационным каналам связи и отсутствия оснований для отказа в приеме указанного Уведомления налоговый орган в течение одного рабочего дня с момента его получения формирует квитанцию о приеме, подписывает ее усиленной квалифицированной электронной подписью и направляет указанному лицу.

24. При наличии оснований для отказа в приеме Уведомления налоговый орган формирует уведомление об отказе в приеме, подписывает усиленной квалифицированной электронной подписью и направляет его лицу, направившему Уведомление (Получателю).

25. Оператор электронного документооборота:

1) фиксирует дату направления Уведомления и формирует подтверждение даты отправки;

2) подписывает подтверждение даты отправки усиленной квалифицированной электронной подписью и высылает его одновременно участникам информационного обмена. Подтверждение даты отправки направляется налоговому органу вместе с Уведомлением в электронной форме по телекоммуникационным каналам связи.

26. Если лицо, направившее Уведомление (Получатель) в соответствии с пунктами 18 и 23 настоящего Порядка не получил от налогового органа квитанцию о приеме, он направляет Уведомление в налоговый орган повторно.

ФОРМАТ
ПРЕДСТАВЛЕНИЯ В ЭЛЕКТРОННОМ ВИДЕ УВЕДОМЛЕНИЯ О ПОЛУЧАТЕЛЕ ДОКУМЕНТОВ, ИСПОЛЬЗУЕМЫХ НАЛОГОВЫМИ ОРГАНАМИ В РАМКАХ РЕАЛИЗАЦИИ СВОИХ ПОЛНОМОЧИЙ

I. ОБЩИЕ СВЕДЕНИЯ

1. Настоящий формат описывает требования к XML файлам (далее - файлам обмена) передачи в налоговые органы в электронном виде сведений по уведомлению о получателе документов, используемых налоговыми органами для реализации своих полномочий.

2. Номер версии настоящего формата 5.01, часть CMXVI.

II. ОПИСАНИЕ ФАЙЛА ОБМЕНА

3. Имя файла обмена должно иметь следующий вид:

R_T_A_K_O_GGGGMMDD_N, где:

R_T - префикс, принимающий значение ON _UVPOLDOC;

A_K - идентификатор получателя информации, где: A - идентификатор получателя, которому направляется файл обмена, K - идентификатор конечного получателя, для которого предназначена информация из данного файла обмена <1>. Каждый из идентификаторов (A и K) имеет вид для налоговых органов - четырехразрядный код (код налогового органа в соответствии с классификатором "Система обозначения налоговых органов" (СОНО);

<1> Передача файла от отправителя к конечному получателю (K) может осуществляться в несколько этапов через другие налоговые органы, осуществляющие передачу файла на промежуточных этапах, которые обозначаются идентификатором A. В случае передачи файла от отправителя к конечному получателю при отсутствии налоговых органов, осуществляющих передачу на промежуточных этапах, значения идентификаторов A и K совпадают.

O - идентификатор отправителя информации, имеет вид:

для организаций - девятнадцатиразрядный код (идентификационный номер налогоплательщика (далее - ИНН) и код причины постановки на учет (далее - КПП) организации (обособленного подразделения);

для физических лиц - двенадцатиразрядный код (ИНН физического лица, при наличии. При отсутствии ИНН - последовательность из двенадцати нулей).

GGGG - год формирования передаваемого файла, MM - месяц, DD - день;

N - идентификационный номер файла. (Длина - от 1 до 36 знаков. Идентификационный номер файла должен обеспечивать уникальность файла).

Расширение имени файла - xml. Расширение имени файла может указываться как строчными, так и прописными буквами.

Параметры первой строки файла обмена

Первая строка XML файла должна иметь следующий вид:

<?xml version="1.0" encoding="windows-1251"?>

Имя файла, содержащего XML схему файла обмена, должно иметь следующий вид:

ON _UVPOLDOC_1_916_00_05_01_xx, где xx - номер версии схемы.

Расширение имени файла - xsd.

XML схема файла обмена приводится отдельным файлом и размещается на официальном сайте Федеральной налоговой службы.

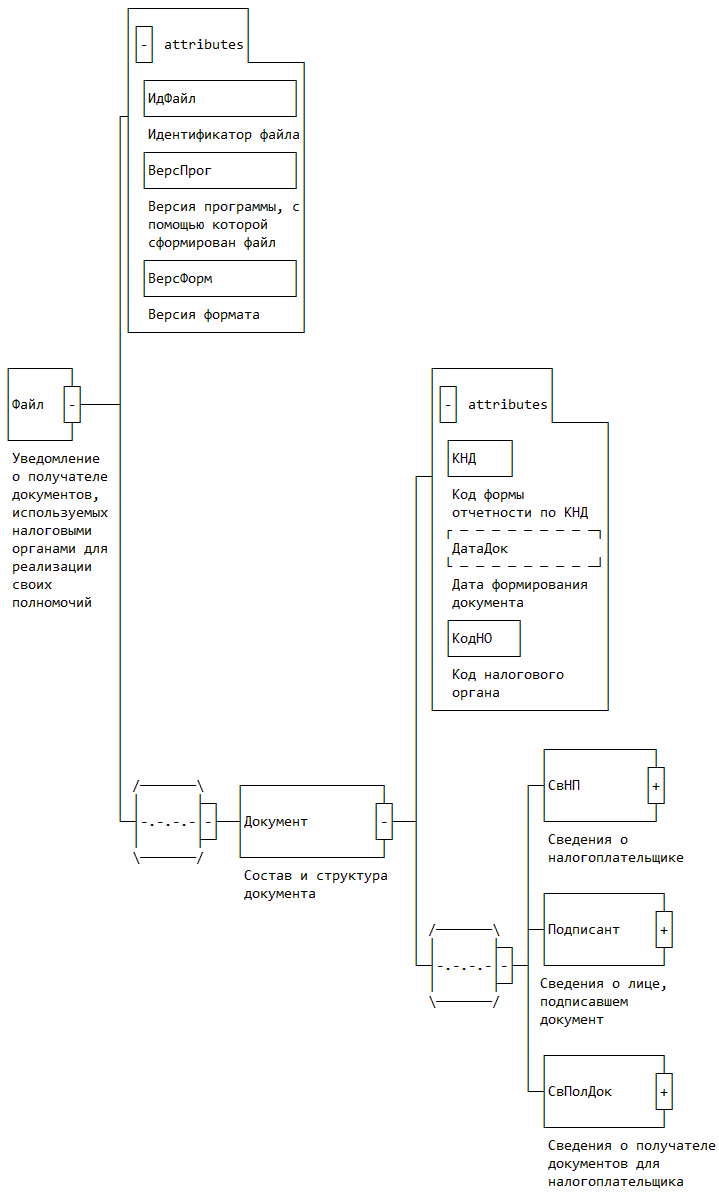
4. Логическая модель файла обмена представлена в виде диаграммы структуры файла обмена на рисунке 1 настоящего формата. Элементами логической модели файла обмена являются элементы и атрибуты XML файла. Перечень структурных элементов логической модели файла обмена и сведения о них приведены в таблицах 4.1 - 4.10 настоящего формата.

Для каждого структурного элемента логической модели файла обмена приводятся следующие сведения:

наименование элемента. Приводится полное наименование элемента <1>;

<1> В строке таблицы могут быть описаны несколько элементов, наименования которых разделены символом "|". Такая форма записи применяется в случае возможного наличия в файле обмена только одного элемента из описанных в этой строке.

сокращенное наименование (код) элемента. Приводится сокращенное наименование элемента. Синтаксис сокращенного наименования должен удовлетворять спецификации XML;

признак типа элемента. Может принимать следующие значения: "С" - сложный элемент логической модели (содержит вложенные элементы), "П" - простой элемент логической модели, реализованный в виде элемента XML файла, "А" - простой элемент логической модели, реализованный в виде атрибута элемента XML файла. Простой элемент логической модели не содержит вложенные элементы;

формат элемента. Формат элемента представляется следующими условными обозначениями: T - символьная строка; N - числовое значение (целое или дробное).

Формат символьной строки указывается в виде T(n-k) или T(=k), где: n - минимальное количество знаков, k - максимальное количество знаков, символ "-" - разделитель, символ "=" означает фиксированное количество знаков в строке. В случае, если минимальное количество знаков равно 0, формат имеет вид T(0-k). В случае, если максимальное количество знаков неограниченно, формат имеет вид T(n-).

Формат числового значения указывается в виде N(m.k), где: m - максимальное количество знаков в числе, включая знак (для отрицательного числа), целую и дробную часть числа без разделяющей десятичной точки, k - максимальное число знаков дробной части числа. Если число знаков дробной части числа равно 0 (то есть число целое), то формат числового значения имеет вид N(m).

Для простых элементов, являющихся базовыми в XML (определенными в сети интернет по электронному адресу: http://www.w3.org/TR/xmlschema-0), например, элемент с типом "date", поле "Формат элемента" не заполняется. Для таких элементов в поле "Дополнительная информация" указывается тип базового элемента;

признак обязательности элемента определяет обязательность наличия элемента (совокупности наименования элемента и его значения) в файле обмена. Признак обязательности элемента может принимать следующие значения: "О" - наличие элемента в файле обмена обязательно; "Н" - наличие элемента в файле обмена необязательно, то есть элемент может отсутствовать. Если элемент принимает ограниченный перечень значений (по классификатору, кодовому словарю и тому подобному), то признак обязательности элемента дополняется символом "К". Например, "ОК". В случае, если количество реализаций элемента может быть более одной, то признак обязательности элемента дополняется символом "М". Например, "НМ", "ОКМ".

К вышеперечисленным признакам обязательности элемента может добавляться значение "У" в случае описания в XML схеме условий, предъявляемых к элементу в файле обмена, описанных в графе "Дополнительная информация". Например, "НУ", "ОКУ";

дополнительная информация содержит, при необходимости, требования к элементу файла обмена, не указанные ранее. Для сложных элементов указывается ссылка на таблицу, в которой описывается состав данного элемента. Для элементов, принимающих ограниченный перечень значений из классификатора (кодового словаря и тому подобного), указывается соответствующее наименование классификатора (кодового словаря и тому подобного) или приводится перечень возможных значений. Для классификатора (кодового словаря и тому подобного) может указываться ссылка на его местонахождение. Для элементов, использующих пользовательский тип данных, указывается наименование типового элемента.

Рисунок 1. Диаграмма структуры файла обмена

Таблица 4.1

Уведомление о получателе документов, используемых налоговыми органами для реализации своих полномочий (Файл)

Наименование элемента Сокращенное наименование (код) элемента Признак типа элемента Формат элемента Признак обязательности элемента Дополнительная информация
Идентификатор файла ИдФайл А T(1-100) ОУ Содержит (повторяет) имя сформированного файла (без расширения)
Версия программы, с помощью которой сформирован файл ВерсПрог А T(1-40) О
Версия формата ВерсФорм А T(1-5) О Принимает значение: 5.01
Состав и структура документа Документ С О Состав элемента представлен в табл. 4.2

Таблица 4.2

Состав и структура документа (Документ)

Наименование элемента Сокращенное наименование (код) элемента Признак типа элемента Формат элемента Признак обязательности элемента Дополнительная информация
Код формы отчетности по КНД КНД А T(=7) ОК Типовой элемент <КНДТип>.
Принимает значение: 1167008
Дата формирования документа ДатаДок А T(=10) Н Типовой элемент <ДатаТип>.
Дата в формате ДД.ММ.ГГГГ
Код налогового органа КодНО А T(=4) ОК Типовой элемент <СОНОТип>.
Значение выбирается в соответствии с классификатором "Система обозначений налоговых органов"
Сведения о налогоплательщике СвНП С О Состав элемента представлен в табл. 4.3
Сведения о лице, подписавшем документ Подписант С О Состав элемента представлен в табл. 4.5
Сведения о получателе документов для налогоплательщика СвПолДок С О Состав элемента представлен в табл. 4.7

Таблица 4.3

Сведения о налогоплательщике (СвНП)

Наименование элемента Сокращенное наименование (код) элемента Признак типа элемента Формат элемента Признак обязательности элемента Дополнительная информация
Налогоплательщик - организация | НПЮЛ С О Состав элемента представлен в табл. 4.4
Налогоплательщик - физическое лицо (в том числе индивидуальный предприниматель) НПФЛ С О Типовой элемент <СвФЛТип>.
Состав элемента представлен в табл. 4.9

Таблица 4.4

Налогоплательщик - организация (НПЮЛ)

Наименование элемента Сокращенное наименование (код) элемента Признак типа элемента Формат элемента Признак обязательности элемента Дополнительная информация
Наименование организации НаимОрг А T(1-1000) О
ИНН организации ИННЮЛ А T(=10) О Типовой элемент <ИННЮЛТип>
КПП КПП А T(=9) Н Типовой элемент <КППТип>

Таблица 4.5

Сведения о лице, подписавшем документ (Подписант)

Наименование элемента Сокращенное наименование (код) элемента Признак типа элемента Формат элемента Признак обязательности элемента Дополнительная информация
Признак лица, подписавшего документ ПрПодп А T(=1) ОК Принимает значение:
1 - налогоплательщик |
2 - представитель налогоплательщика
Фамилия, имя, отчество ФИО С ОУ Типовой элемент <ФИОТип>.
Состав элемента представлен в табл. 4.10.
Если присутствует элемент <СвФЛ> (из табл. 4.7), то значение совпадает со значением элемента СвФЛ/ФИО
Сведения о представителе налогоплательщика СвПред С НУ Состав элемента представлен в табл. 4.6.
Элемент обязателен при <ПрПодп>=2

Таблица 4.6

Сведения о представителе налогоплательщика (СвПред)

Наименование элемента Сокращенное наименование (код) элемента Признак типа элемента Формат элемента Признак обязательности элемента Дополнительная информация
Наименование документа, подтверждающего полномочия представителя НаимДок А T(1-120) О
Наименование организации - представителя налогоплательщика НаимОрг А T(1-1000) Н

Таблица 4.7

Сведения о получателе документов для налогоплательщика (СвПолДок)

Наименование элемента Сокращенное наименование (код) элемента Признак типа элемента Формат элемента Признак обязательности элемента Дополнительная информация
Идентификатор абонента ИдАбонент А T(4-46) О Принимает значение, присвоенное в Информационном реестре участников документооборота "ГНИВЦ ПРИЕМ - 3" (ИРУД)
Сведения об организации | СвЮЛ С О Состав элемента представлен в табл. 4.8
Сведения о физическом лице (в том числе индивидуальном предпринимателе) СвФЛ С О Типовой элемент <СвФЛТип>.
Состав элемента представлен в табл. 4.9
Сведения о должностных лицах, сертификаты которых используются для шифрования в рамках направления документов ФИО С ОМ Типовой элемент <ФИОТип>.
Состав элемента представлен в табл. 4.10.

Таблица 4.8

Сведения об организации (СвЮЛ)

Наименование элемента Сокращенное наименование (код) элемента Признак типа элемента Формат элемента Признак обязательности элемента Дополнительная информация
Наименование организации НаимОрг А T(1-1000) О
ИНН организации ИННЮЛ А T(=10) О Типовой элемент <ИННЮЛТип>
КПП КПП А T(=9) О Типовой элемент <КППТип>

Таблица 4.9

Сведения о физическом лице (СвФЛТип)

Наименование элемента Сокращенное наименование (код) элемента Признак типа элемента Формат элемента Признак обязательности элемента Дополнительная информация
ИНН физического лица ИННФЛ А T(=12) О Типовой элемент <ИННФЛТип>
Фамилия, имя, отчество физического лица ФИО С О Типовой элемент <ФИОТип>.
Состав элемента представлен в табл. 4.10

Таблица 4.10

Фамилия, имя, отчество (ФИОТип)

Наименование элемента Сокращенное наименование (код) элемента Признак типа элемента Формат элемента Признак обязательности элемента Дополнительная информация
Фамилия Фамилия А T(1-60) О
Имя Имя А T(1-60) О
Отчество Отчество А T(1-60) Н