Приказ ФНС РФ от 20.01.2017 N ММВ-7-8/20@

"Об утверждении формы справки об исполнении налогоплательщиком (плательщиком сбора, плательщиком страховых взносов, налоговым агентом) обязанности по уплате налогов, сборов, страховых взносов, пеней, штрафов, процентов, Порядка ее заполнения и формата ее представления в электронной форме"
Редакция от 20.01.2017 — Документ утратил силу, см. «Приказ ФНС РФ от 23.11.2022 N ЕД-7-8/1123@»

Зарегистрировано в Минюсте России 29 марта 2017 г. N 46165


ФЕДЕРАЛЬНАЯ НАЛОГОВАЯ СЛУЖБА

ПРИКАЗ
от 20 января 2017 г. N ММВ-7-8/20@

ОБ УТВЕРЖДЕНИИ ФОРМЫ СПРАВКИ ОБ ИСПОЛНЕНИИ НАЛОГОПЛАТЕЛЬЩИКОМ (ПЛАТЕЛЬЩИКОМ СБОРА, ПЛАТЕЛЬЩИКОМ СТРАХОВЫХ ВЗНОСОВ, НАЛОГОВЫМ АГЕНТОМ) ОБЯЗАННОСТИ ПО УПЛАТЕ НАЛОГОВ, СБОРОВ, СТРАХОВЫХ ВЗНОСОВ, ПЕНЕЙ, ШТРАФОВ, ПРОЦЕНТОВ, ПОРЯДКА ЕЕ ЗАПОЛНЕНИЯ И ФОРМАТА ЕЕ ПРЕДСТАВЛЕНИЯ В ЭЛЕКТРОННОЙ ФОРМЕ

В соответствии с пунктом 4 статьи 31, подпунктом 10 пункта 1, пунктом 2.1 статьи 32 Налогового кодекса Российской Федерации (Собрание законодательства Российской Федерации, 1998, N 31, ст. 3824; 2016, N 49, ст. 6844) приказываю:

1. Утвердить:

форму справки об исполнении налогоплательщиком (плательщиком сбора, плательщиком страховых взносов, налоговым агентом) обязанности по уплате налогов, сборов, страховых взносов, пеней, штрафов, процентов согласно приложению N 1 к настоящему приказу;

порядок заполнения формы справки об исполнении налогоплательщиком (плательщиком сбора, плательщиком страховых взносов, налоговым агентом) обязанности по уплате налогов, сборов, страховых взносов, пеней, штрафов, процентов согласно приложению N 2 к настоящему приказу;

формат представления справки об исполнении налогоплательщиком (плательщиком сбора, плательщиком страховых взносов, налоговым агентом) обязанности по уплате налогов, сборов, страховых взносов, пеней, штрафов, процентов в электронной форме согласно приложению N 3 к настоящему приказу.

2. Признать утратившим силу приказ Федеральной налоговой службы от 21.07.2014 N ММВ-7-8/378@ "Об утверждении формы справки об исполнении налогоплательщиком (плательщиком сбора, налоговым агентом) обязанности по уплате налогов, сборов, пеней, штрафов, процентов, порядка ее заполнения и формата ее представления в электронной форме по телекоммуникационным каналам связи" (зарегистрирован Министерством юстиции Российской Федерации 02.09.2014, регистрационный номер 33929).

3. Руководителям (исполняющим обязанности руководителя) управлений Федеральной налоговой службы по субъектам Российской Федерации довести настоящий приказ до нижестоящих налоговых органов.

4. Контроль за исполнением настоящего приказа возложить на заместителя руководителя Федеральной налоговой службы, координирующего вопросы урегулирования задолженности по обязательным платежам.

Руководитель Федеральной
налоговой службы
М.В. МИШУСТИН

Приложение N 1
к приказу ФНС России
от 20.01.2017 г. N ММВ-7-8/20@

Код по КНД 1120101

СПРАВКА N ____________
ОБ ИСПОЛНЕНИИ НАЛОГОПЛАТЕЛЬЩИКОМ (ПЛАТЕЛЬЩИКОМ СБОРА, ПЛАТЕЛЬЩИКОМ СТРАХОВЫХ ВЗНОСОВ, НАЛОГОВЫМ АГЕНТОМ) ОБЯЗАННОСТИ ПО УПЛАТЕ НАЛОГОВ, СБОРОВ, СТРАХОВЫХ ВЗНОСОВ, ПЕНЕЙ, ШТРАФОВ,ПРОЦЕНТОВ

Налогоплательщик (плательщик сбора, плательщик страховых взносов, налоговый агент)

(наименование организации, Ф.И.О. <1> индивидуального предпринимателя, физического лица, не являющегося индивидуальным предпринимателем)
ИНН     КПП  
       
Адрес (место нахождения/ место жительства)  
     
по состоянию на "____" ______________ 20 ___ г.
 
  (дата)  
 
(имеет или не имеет) <2>

неисполненную обязанность по уплате налогов, сборов, страховых взносов, пеней, штрафов, процентов, подлежащих уплате в соответствии с законодательством Российской Федерации о налогах и сборах.

(наименование, код налогового органа)

Приложение: на листах.3

Руководитель
(заместитель руководителя)
налогового органа
  <4> (   )
  (подпись)     (Ф.И.О.) <1>  
М.П.

<1> отчество указывается при наличии

<2> указывается одно из оснований

<3> заполняется в случае наличия приложения к настоящей справке

<4> проставляется в случае представления заявителю справки на бумажном носителе

Приложение
к справке N _______

Неисполненная обязанность по уплате налогов, сборов, страховых взносов, пеней, штрафов, процентов, подлежащих уплате в соответствии с законодательством Российской Федерации о налогах и сборах, по данным следующих налоговых органов:

1.   ; <1>
  (код налогового органа)  
2.    
  (код налогового органа)  
...    
     
N <2>    
  (код налогового органа)  

<1> указывается код налогового органа, по данным которой налогоплательщик имеет неисполненную обязанность по уплате налогов, сборов, страховых взносов, пеней, штрафов, процентов

<2> строки указываются и заполняются в количестве, соответствующем количеству налоговых органов, по данным которых налогоплательщик имеет неисполненную обязанность по уплате налогов, сборов, страховых взносов, пеней, штрафов, процентов.

Приложение N 2
к приказу ФНС России
от 20.01.2017 г. N ММВ-7-8/20@

ПОРЯДОК ЗАПОЛНЕНИЯ ФОРМЫ СПРАВКИ ОБ ИСПОЛНЕНИИ НАЛОГОПЛАТЕЛЬЩИКОМ (ПЛАТЕЛЬЩИКОМ СБОРА, ПЛАТЕЛЬЩИКОМ СТРАХОВЫХ ВЗНОСОВ, НАЛОГОВЫМ АГЕНТОМ) ОБЯЗАННОСТИ ПО УПЛАТЕ НАЛОГОВ, СБОРОВ, СТРАХОВЫХ ВЗНОСОВ, ПЕНЕЙ, ШТРАФОВ, ПРОЦЕНТОВ

1. Справка об исполнении налогоплательщиком (плательщиком сбора, плательщиком страховых взносов, налоговым агентом) обязанности по уплате налогов, сборов, страховых взносов, пеней, штрафов, процентов (далее - Справка) формируется с использованием программного обеспечения налогового органа по данным информационных ресурсов налогового органа и содержит информацию об исполнении обязанности по уплате налогов, сборов, страховых взносов, пеней, штрафов, процентов заявителем - налогоплательщиком (плательщиком сбора, плательщиком страховых взносов, налоговым агентом), в том числе в связи с исполнением обязанности ответственного участника консолидированной группы налогоплательщиков (далее - КГН).

2. Справка формируется на дату, указанную в запросе заявителя.

В случае, если в запросе заявителя не указана дата, по состоянию на которую формируется справка, или в запросе указана будущая дата, справка формируется на дату регистрации этого запроса в налоговом органе.

3. При формировании Справки запись "не имеет неисполненную обязанность по уплате налогов, сборов, страховых взносов, пеней, штрафов, процентов, подлежащих уплате в соответствии с законодательством Российской Федерации о налогах и сборах" делается в случае отсутствия по данным налогового органа по состоянию на дату, на которую формируется Справка, недоимки, задолженности по страховым взносам, пеням, штрафам, процентам, за исключением сумм:

1) на которые предоставлены отсрочка (рассрочка), инвестиционный налоговый кредит в соответствии с законодательством Российской Федерации о налогах и сборах;

2) которые реструктурированы в соответствии с законодательством Российской Федерации;

3) по которым имеется вступившее в законную силу решение суда о признании обязанности заявителя по уплате этих сумм исполненной.

4. При наличии на дату, по состоянию на которую формируется Справка, недоимки, задолженности по пеням, штрафам, процентам, за исключением сумм, указанных в подпунктах 1-3 пункта 3 настоящего Порядка, по данным хотя бы одного налогового органа, делается запись "имеет неисполненную обязанность по уплате налогов, сборов, страховых взносов, пеней, штрафов, процентов, подлежащих уплате в соответствии с законодательством о налогах и сборах".

При этом в приложении к Справке указывается код налогового органа, по данным которого заявитель имеет неисполненную обязанность.

5. При формировании Справки запись "не имеет неисполненную обязанность по уплате налогов, сборов, страховых взносов, пеней, штрафов, процентов, подлежащих уплате в соответствии с законодательством Российской Федерации о налогах и сборах" отражается только при получении сведений об отсутствии недоимки, задолженности по пеням, штрафам, процентам из всех налоговых органов, в которых заявитель состоит на учете по основаниям, предусмотренным Налоговым кодексом Российской Федерации.

6. Для заявителей - участников КГН, запись "имеет неисполненную обязанность по уплате налогов, сборов, страховых взносов, пеней, процентов за пользование бюджетными средствами, штрафов, подлежащих уплате в соответствии с законодательством о налогах и сборах Российской Федерации" делается также в случае наличия неисполненной обязанности по уплате налога на прибыль организаций по КГН, при этом в приложении к справке указывается код налогового органа, в котором состоит на учете ответственный участник КГН.

7. Справка на бумажном носителе подписывается руководителем (заместителем руководителя) налогового органа и заверяется печатью.

8. Справка, формируемая в электронной форме, и подписывается усиленной квалифицированной электронной подписью, позволяющей идентифицировать выдавший налоговый орган (владельца квалифицированного сертификата).

Приложение N 3
к приказу ФНС России
от 20.01.2017 г. N ММВ-7-8/20@

ФОРМАТ ПРЕДСТАВЛЕНИЯ СПРАВКИ ОБ ИСПОЛНЕНИИ НАЛОГОПЛАТЕЛЬЩИКОМ (ПЛАТЕЛЬЩИКОМ СБОРА, ПЛАТЕЛЬЩИКОМ СТРАХОВЫХ ВЗНОСОВ, НАЛОГОВЫМ АГЕНТОМ) ОБЯЗАННОСТИ ПО УПЛАТЕ НАЛОГОВ, СБОРОВ, СТРАХОВЫХ ВЗНОСОВ, ПЕНЕЙ, ШТРАФОВ, ПРОЦЕНТОВ В ЭЛЕКТРОННОЙ ФОРМЕ

I. ОБЩИЕ ПОЛОЖЕНИЯ

1. Настоящий формат описывает требования к XML файлам передачи налоговым органом в электронной форме по телекоммуникационным каналам связи сведений по форме справки об исполнении налогоплательщиком (плательщиком сбора, плательщиком страховых взносов, налоговым агентом) обязанности по уплате налогов, сборов, страховых взносов, пеней, штрафов, процентов (далее - файл обмена).

2. Номер версии настоящего формата 5.03, часть DCCCLXIV.

II. ОПИСАНИЕ ФАЙЛА ОБМЕНА

3. Имя файла обмена должно иметь следующий вид:

R_T_A_K_0_GGGGMMDD_N, где:

R_T - префикс, принимающий значение: IU_SPISOB;

А_К - идентификатор получателя информации, где: А - идентификатор получателя, которому направляется файл обмена, К - идентификатор конечного получателя, для которого предназначена информация из данного файла обмена <1>. Каждый из идентификаторов (А и К) имеет вид:

<1> Передача файла от отправителя к конечному получателю (К) может осуществляться в несколько этапов через другие налоговые органы, осуществляющие передачу файла на промежуточных этапах, которые обозначаются идентификатором А. В случае передачи файла от отправителя к конечному получателю при отсутствии налоговых органов, осуществляющих передачу на промежуточных этапах, значения идентификаторов А и К совпадают.

для организаций - девятнадцатиразрядный код (идентификационный номер налогоплательщика (плательщика сбора, налогового агента) (далее - ИНН) и код причины постановки на учет (далее - КПП) организации (обособленного подразделения);

для физических лиц - двенадцатиразрядный код (ИНН физического лица, при наличии. При отсутствии ИНН - последовательность из двенадцати нулей);

О - идентификатор отправителя информации, имеет вид для налоговых органов - четырехразрядный код (код налогового органа);

GGGG - год формирования передаваемого файла, ММ - месяц, DD - день;

N - идентификационный номер файла (длина - от 1 до 36 знаков. Идентификационный номер файла должен обеспечивать уникальность файла).

Расширение имени файла - xml. Расширение имени файла может указываться как строчными, так и прописными буквами.

Параметры первой строки файла обмена

Первая строка XML файла должна иметь следующий вид:

<?xml version ="1.0" encoding ="windows-1251"?>

Имя файла, содержащего XML схему файла обмена, должно иметь следующий вид:

IU_SPISOB_l_864_01_05_03_xx , где хх - номер версии схемы. Расширение имени файла - xsd.

XML схема файла обмена приводится отдельным файлом.

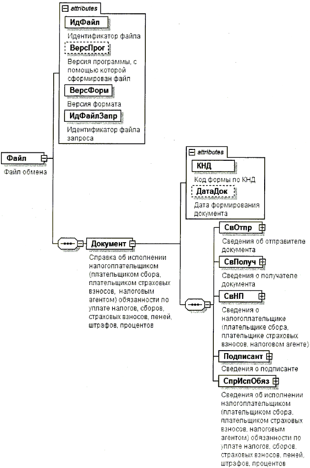
4. Логическая модель файла обмена представлена в виде диаграммы структуры файла обмена на рисунке 1 настоящего формата. Элементами логической модели файла обмена являются элементы и атрибуты XML файла. Перечень структурных элементов логической модели файла обмена и сведения о них приведены в таблицах 4.1-4.14 настоящего формата.

Для каждого структурного элемента логической модели файла обмена приводятся следующие сведения:

наименование элемента. Приводится полное наименование элемента <2>;

<2> В строке таблицы могут быть описаны несколько элементов, наименования которых разделены символом "|". Такая форма записи применяется в случае возможного наличия в файле обмена только одного элемента из описанных в этой строке.

сокращенное наименование (код) элемента. Приводится сокращенное наименование элемента. Синтаксис сокращенного наименования должен удовлетворять спецификации XML;

признак типа элемента. Может принимать следующие значения: "С" - сложный элемент логической модели (содержит вложенные элементы), "П" - простой элемент логической модели, реализованный в виде элемента XML файла, "А" - простой элемент логической модели, реализованный в виде атрибута элемента XML файла. Простой элемент логической модели не содержит вложенные элементы;

формат элемента. Формат элемента представляется следующими условными обозначениями: Т - символьная строка; N - числовое значение (целое или дробное).

Формат символьной строки указывается в виде Т(п-к) или Т(=к), где: п - минимальное количество знаков, к - максимальное количество знаков, символ "-" - разделитель, символ "=" означает фиксированное количество знаков в строке. В случае, если минимальное количество знаков равно 0, формат имеет вид Т(О-к). В случае, если максимальное количество знаков неограниченно, формат имеет вид Т(п-).

Формат числового значения указывается в виде N(m.K), где: ш - максимальное количество знаков в числе, включая знак (для отрицательного числа), целую и дробную часть числа без разделяющей десятичной точки, к - максимальное число знаков дробной части числа. Если число знаков дробной части числа равно 0 (то есть число целое), то формат числового значения имеет вид N(m).

Для простых элементов, являющихся базовыми в XML (определенными в сети Интернет по электронному адресу: http://www.w3.org/TR/xmlschema-0), например, элемент с типом "date", поле "Формат элемента" не заполняется. Для таких элементов в поле "Дополнительная информация" указывается тип базового элемента;

признак обязательности элемента определяет обязательность присутствия элемента (совокупности наименования элемента и его значения) в файле обмена. Признак обязательности элемента может принимать следующие значения: "О" - наличие элемента в файле обмена обязательно; "Н" - присутствие элемента в файле обмена необязательно, то есть элемент может отсутствовать. Если элемент принимает ограниченный перечень значений (по классификатору, кодовому словарю и тому подобному), то признак обязательности элемента дополняется символом "К". Например, "ОК". В случае если количество реализаций элемента может быть более одной, то признак обязательности элемента дополняется символом "М". Например, "НМ" или "ОКМ".

К вышеперечисленным признакам обязательности элемента может добавляться значение "У" в случае описания в XML схеме условий, предъявляемых к элементу в файле обмена, описанных в графе "Дополнительная информация". Например, "НУ" или "ОКУ";

дополнительная информация содержит, при необходимости, требования к элементу файла обмена, не указанные ранее. Для сложных элементов указывается ссылка на таблицу, в которой описывается состав данного элемента. Для элементов, принимающих ограниченный перечень значений из классификатора (кодового словаря и тому подобного), указывается соответствующее наименование классификатора (кодового словаря и тому подобного) или приводится перечень возможных значений. Для классификатора (кодового словаря и тому подобного) может указываться ссылка на его местонахождение. Для элементов, использующих пользовательский тип данных, указывается наименование типового элемента.

Рисунок 1. Диаграмма структуры файла обмена

Таблица 4.1

Файл обмена (Файл)

Наименование элемента Сокращенное наименование (код) элемента Признак типа элемента Формат элемента Признак обязательности элемента Дополнительная информация
Идентификатор файла ИдФайл А ТЦ-150) ОУ Содержит (повторяет) имя сформированного файла (без расширения)
Версия программы, с помощью которой сформирован файл ВерсПрог А Т(1-40) Н
Версия формата ВерсФорм А Т(1-5) О Принимает значение: 5.03
Идентификатор файла запроса ИдФайлЗапр А Т(1-150) О Содержит (повторяет) имя файла запроса (без расширения)
Справка об исполнении налогоплательщиком (плательщиком сбора, плательщиком страховых взносов, налоговым агентом) обязанности по уплате налогов, сборов, страховых взносов, пеней, штрафов, процентов Документ С О Состав элемента представлен в таблице 4.2

Таблица 4.2

Справка об исполнении налогоплательщиком (плательщиком сбора, плательщиком страховых взносов, налоговым агентом) обязанности по уплате налогов, сборов, страховых взносов, пеней, штрафов, процентов (Документ)

Наименование элемента Сокращенное наименование (код) элемента Признак типа элемента Формат элемента Признак обязательности элемента Дополнительная информация
Код формы по КНД КНД А Т(=7) ОК Типовой элемент <КНДТип>. Принимает значение: 1120101
Дата формирования документа ДатаДок А Т(=10) Н Типовой элемент <ДатаТип>. Дата в формате ДД.ММ.ГГГГ
Сведения об отправителе документа СвОтпр С О Состав элемента представлен в таблице 4.3
Сведения о получателе документа СвПолуч С О Состав элемента представлен в таблице 4.4
Сведения о налогоплательщике (плательщике сбора, плательщике страховых взносов, налоговом агенте) СвНП С О Состав элемента представлен в таблице 4.7
Сведения о подписанте Подписант С О Состав элемента представлен в таблице 4.10
Сведения об исполнении налогоплательщиком (плательщиком сбора, плательщиком страховых взносов, налоговым агентом) обязанности по уплате налогов, сборов, страховых взносов, пеней, штрафов, процентов СпрИспОбяз С О Состав элемента представлен в таблице 4.11

Таблица 4.3

Сведения об отправителе документа (СвОтпр)

Наименование элемента Сокращенное наименование (код) элемента Признак типа элемента Формат элемента Признак обязательности элемента Дополнительная информация
Код налогового органа КодНО А Т(=4) ОК Типовой элемент <СОНОТип>

Таблица 4.4

Сведения о получателе документа (СвПолуч)

Наименование элемента Сокращенное наименование (код) элемента Признак типа элемента Формат элемента Признак обязательности элемента Дополнительная информация
Признак получателя - уполномоченного представителя ПризПолучУП А Т(=1) ОК Принимает значение: 1 - нет |
2-да
Сведения о получателе - организации | ПолучЮЛ С О Состав элемента представлен в таблице 4.5
Сведения о получателе - физическом лице ПолучФЛ С О Состав элемента представлен в таблице 4.6

Таблица 4.5

Сведения о получателе - организации (ПолучЮЛ)

Наименование элемента Сокращенное наименование (код) элемента Признак типа элемента Формат элемента Признак обязательности элемента Дополнительная информация
Наименование организации НаимОрг А Т(1-1000) О
ИНН организации ИННЮЛ А Т(=10) О Типовой элемент <ИННЮЛТип>
КПП КПП А Т(=9) О Типовой элемент <КППТип>

Таблица 4.6

Сведения о получателе - физическом лице (ПолучФЛ)

Наименование элемента Сокращенное наименование (код) элемента Признак типа элемента Формат элемента Признак обязательности элемента Дополнительная информация
ИНН физического лица ИННФЛ А Т(=12) О Типовой элемент <ИННФЛТип>.
При отсутствии ИНН у физического лица значение элемента заполняется последовательностью из двенадцати нулей
Фамилия, имя, отчество физического лица ФИО С О Типовой элемент <ФИОТип>.
Состав элемента представлен в таблице 4.14. Отчество указывается при наличии

Таблица 4.7

Сведения о налогоплательщике (плательщике сбора, плательщике страховых взносов, налоговом агенте) (СвНП)

Наименование элемента Сокращенное наименование (код) элемента Признак типа элемента Формат элемента Признак обязательности элемента Дополнительная информация
Налогоплательщик (плательщик сбора, плательщик страховых взносов, налоговый агент) - организация | нпюл С О Состав элемента представлен в таблице 4.8
Налогоплательщик (плательщик сбора, плательщик страховых взносов, налоговый агент) - физическое лицо НПФЛ С О Состав элемента представлен в таблице 4.9
Адрес (место нахождения, место жительства) налогоплательщика (плательщика сбора, плательщика страховых взносов, налогового агента) АдрРФ С О Типовой элемент <АдрРФТип>.
Состав элемента представлен в таблице 4.13

Таблица 4.8

Налогоплательщик (плательщик сбора, плательщик страховых взносов, налоговый агент) - организация (НШОЛ)

Наименование элемента Сокращенное наименование (код) элемента Признак типа элемента Формат элемента Признак обязательности элемента Дополнительная информация
Полное наименование организации НаимОрг А Т(1-1000) О
ИНН организации ИННЮЛ А Т(=10) О Типовой элемент <ИННЮЛТип>

Таблица 4.9

Налогоплательщик (плательщик сбора, плательщик страховых взносов, налоговый агент) - физическое лицо (НПФЛ)

Наименование элемента Сокращенное наименование (код) элемента Признак типа элемента Формат элемента Признак обязательности элемента Дополнительная информация
ИНН физического лица ИННФЛ А Т(=12) О Типовой элемент <ИННФЛТитт>
Фамилия, имя, отчество физического лица ФИО С О Типовой элемент <ФИОТип>.
Состав элемента представлен в таблице 4.14

Таблица 4.10

Сведения о подписанте (Подписант)

Наименование элемента Сокращенное наименование (код) элемента Признак типа элемента Формат элемента Признак обязательности элемента Дополнительная информация
Код налогового органа КодНО А Т(=4) ОК Типовой элемент <СОНОТип>
Наименование налогового органа НаимНО А Т(1-1000) О
Должность лица, подписавшего документ Должн А Т(1-128) Н
Фамилия, имя, отчество ФИО С Н Типовой элемент <ФИОТип>.
Состав элемента представлен в таблице 4.14

Таблица 4.11

Сведения об исполнении налогоплательщиком (плательщиком сбора, плательщиком страховых взносов, налоговым агентом) обязанности по уплате налогов, сборов, страховых взносов, пеней, штрафов, процентов (СпрИспОбяз)

Наименование элемента Сокращенное наименование (код) элемента Признак типа элемента Формат элемента Признак обязательности элемента Дополнительная информация
Номер Справки НомСпр А Т(1-20) О
Дата, по состоянию на которую приведены сведения ДатаСостСв А Т(=10) О Типовой элемент <ДатаТип>. Дата в формате ДД.ММ.ГГГГ
Признак наличия неисполненной обязанности по уплате налогов, сборов, страховых взносов, пеней, штрафов, процентов, подлежащих уплате в соответствии с законодательством о налогах и сборах ПрНеиспОбяз А Т(=1) ОК Принимает значение:
0 - не имеет неисполненную обязанность |
1 - имеет неисполненную обязанность
Перечень территориальных налоговых органов, в которых имеется неисполненная обязанность по уплате налогов, сборов, страховых взносов, пеней, штрафов, процентов, подлежащих уплате в соответствии с законодательством о налогах и сборах ПерНО С Н Состав элемента представлен в таблице 4.12

Таблица 4.12

Перечень территориальных налоговых органов, в которых имеется неисполненная обязанность по уплате налогов, сборов, страховых взносов, пеней, штрафов, процентов, подлежащих уплате в соответствии с законодательством о налогах и сборах (ПерНО)

Наименование элемента Сокращенное наименование (код) элемента Признак типа элемента Формат элемента Признак обязательности элемента Дополнительная информация
Код инспекции ФНС России КодИФНС П Т(=4) окм Типовой элемент <СОНОТип>

Таблица 4.13

Адрес в Российской Федерации (АдрРФТип)

Наименование элемента Сокращенное наименование (код) элемента Признак типа элемента Формат элемента Признак обязательности элемента Дополнительная информация
Индекс Индекс А Т(=6) Н
Код региона КодРегион А Т(=2) ок Типовой элемент <ССРФТип>. Принимает значения в соответствии с Приложением N 3 "Коды субъектов Российской Федерации" к Порядку заполнения налоговой декларации по водному налогу, утвержденному Приказом ФНС России от 09.11.2015 N ММВ-7-3/497@ "Об утверждении формы налоговой декларации по водному налогу, порядка ее заполнения, а также формата представления налоговой декларации по водному налогу в электронной форме" (зарегистрирован Министерством юстиции Российской Федерации 26.01.2016, номер 40785)
Район Район А Т(1-50) Н
Город Город А Т(1-50) Н
Населенный пункт НаселПункт А Т(1-50) Н
Улица Улица А Т(1-50) Н
Дом Дом А Т(1-20) Н
Корпус Корпус А Т(1-20) Н
Квартира Кварт А Т(1-20) Н

Таблица 4.14

Фамилия, имя, отчество (ФИОТип)

Наименование элемента Сокращенное наименование (код) элемента Признак типа элемента Формат элемента Признак обязательности элемента Дополнительная информация
Фамилия Фамилия А Т(1-60) О
Имя Имя А Т(1-60) О
Отчество Отчество А Т(1-60) Н