Приказ ФНС РФ от 20.03.2017 N ММВ-7-14/222@

"Об утверждении формы и формата представления заявления Российской организации о постановке на учет (снятии с учета) в налоговом органе в качестве налогового агента, указанного в пункте 7.1 статьи 226 Налогового кодекса Российской Федерации, в электронной форме"
Редакция от 20.03.2017 — Действует с 23.04.2017

Зарегистрировано в Минюсте России 11 апреля 2017 г. N 46333


ФЕДЕРАЛЬНАЯ НАЛОГОВАЯ СЛУЖБА

ПРИКАЗ
от 20 марта 2017 г. N ММВ-7-14/222@

ОБ УТВЕРЖДЕНИИ ФОРМЫ И ФОРМАТА ПРЕДСТАВЛЕНИЯ ЗАЯВЛЕНИЯ РОССИЙСКОЙ ОРГАНИЗАЦИИ О ПОСТАНОВКЕ НА УЧЕТ (СНЯТИИ С УЧЕТА) В НАЛОГОВОМ ОРГАНЕ В КАЧЕСТВЕ НАЛОГОВОГО АГЕНТА, УКАЗАННОГО В ПУНКТЕ 7.1 СТАТЬИ 226 НАЛОГОВОГО КОДЕКСА РОССИЙСКОЙ ФЕДЕРАЦИИ, В ЭЛЕКТРОННОЙ ФОРМЕ

В соответствии с пунктом 4.8 статьи 83 и пунктом 5.1 статьи 84 Налогового кодекса Российской Федерации (Собрание законодательства Российской Федерации, 1998, N 31, ст. 3824; 2017, N 1 (ч. I), ст. 16) приказываю:

1. Утвердить:

форму "Заявление российской организации о постановке на учет (снятии с учета) в налоговом органе в качестве налогового агента, указанного в пункте 7.1 статьи 226 Налогового кодекса Российской Федерации" согласно приложению N 1 к настоящему приказу;

формат представления заявления российской организации о постановке на учет (снятии с учета) в налоговом органе в качестве налогового агента, указанного в пункте 7.1 статьи 226 Налогового кодекса Российской Федерации, в электронной форме согласно приложению N 2 к настоящему приказу.

2. Руководителям (исполняющим обязанности руководителя) управлений Федеральной налоговой службы по субъектам Российской Федерации довести настоящий приказ до нижестоящих налоговых органов и обеспечить его применение.

3. Контроль за исполнением настоящего приказа возложить на заместителя руководителя Федеральной налоговой службы, координирующего вопросы государственной регистрации и учета юридических и физических лиц.

Руководитель
Федеральной налоговой службы
М.В. МИШУСТИН

Приложение N 1
к приказу ФНС России
от 20.03.2017 N ММВ-7-14/222@

ИНН        
                       
КПП <1>   Стр. 0 0 0 1

Форма по КНД 1111620

ЗАЯВЛЕНИЕ
РОССИЙСКОЙ ОРГАНИЗАЦИИ О ПОСТАНОВКЕ НА УЧЕТ (СНЯТИИ С УЧЕТА) В НАЛОГОВОМ ОРГАНЕ В КАЧЕСТВЕ НАЛОГОВОГО АГЕНТА, УКАЗАННОГО В ПУНКТЕ 7.1 СТАТЬИ 226 НАЛОГОВОГО КОДЕКСА РОССИЙСКОЙ ФЕДЕРАЦИИ

Прошу в соответствии с пунктом 4.8 статьи 83 Налогового кодекса Российской Федерации              
                                     
1 - поставить на учет в качестве налогового агента                  
  2 - снять с учета в качестве налогового агента                
  3 - иное <2>         Представляется в налоговый орган (код <3>)  
                                     
                                   
                                   
                                   
                                     
(наименование организации)
                                     
ОГРН     Количество налоговых органов, указанных в заявлении  
                                   
                                   
Достоверность и полноту сведений, указанных в настоящем заявлении, подтверждаю:
                                     
  1 - руководитель организации                
  2 - представитель организаций                
                                     
Фамилия  
                                     
Имя  
                                     
Отчество <4>  
                                     
      (фамилия, имя, отчество <4> руководителя организации либо представителя организации полностью)
                                     
ИНН <5>                        
                                     
Номер контактного телефона <6>                
                                     
Дата составления                      
                                     
Наименование и реквизиты документа, подтверждающего полномочия представителя организации            
                                     
                                   
                                   
                                   

<1> Указывается КПП, присвоенный налоговым органом по месту нахождения организации.

<2> Указывается в случае внесения изменений в ранее сообщенные сведения о кодах территорий муниципальных образований в соответствии с Общероссийским классификатором территорий муниципальных образований (далее - код по ОКТМО).

<3> Указывается код налогового органа по месту нахождения организации.

<4> Отчество указывается при наличии.

<5> Указывается при наличии свидетельства о постановке на учет в налоговом органе и использовании ИНН наряду с персональными данными.

<6> Номер контактного телефона приводится с указанием телефонных кодов, требующихся для обеспечения телефонной связи, без скобок, пробелов и прочерков.

<7> К заявлению прилагается документ, подтверждающий полномочия представителя.

ИНН        
                       
КПП <1>   Стр.        

СВЕДЕНИЯ О МУНИЦИПАЛЬНЫХ ОБРАЗОВАНИЯХ, В БЮДЖЕТЫ КОТОРЫХ ПОДЛЕЖИТ ПЕРЕЧИСЛЕНИЮ НАЛОГ НА ДОХОДЫ ФИЗИЧЕСКИХ ЛИЦ ПО ВЫПЛАТАМ НАЛОГОВОГО АГЕНТА, УКАЗАННОГО В ПУНКТЕ 7.1 СТАТЬИ 226 НАЛОГОВОГО КОДЕКСА РОССИЙСКОЙ ФЕДЕРАЦИИ <2>

Показатели   Значения показателей
1   2
                                     
1. КПП <3>                  
                                     
2. Код налогового органа                        
                                     
3. Признак изменений <4>     1 - о включении нового кода по ОКТМО          
              2 - об исключении кода по ОКТМО, сообщенного ранее        
                                     
4. Код по ОКТМО <5>        
                                     
       
                                     
       
                                     
       
                                     
       
                                     
1. КПП <3>                  
                                     
2. Код налогового органа                        
                                     
3. Признак изменений <4>     1 - о включении нового кода по ОКТМО          
              2 - об исключении кода по ОКТМО, сообщенного ранее        
                                     
4. Код по ОКТМО <5>        
                                     
       
                                     
       
                                     
       
                                     
       
                                     
1. КПП <3>                  
                                     
2. Код налогового органа                        
                                     
3. Признак изменений <4>     1 - о включении нового кода по ОКТМО          
              2 - об исключении кода по ОКТМО, сообщенного ранее        
                                     
4. Код по ОКТМО <5>        
                                     
       
                                     
       
                                     
       
                                     
       

<1> Указывается КПП, присвоенный налоговым Органом по месту нахождения организации.

<2> Указываются в отношении каждого налогового органа, которому подведомственны территории муниципальных образований по соответствующему коду по ОКТМО.

<3> Указывается КПП, присвоенный организации при постановке на учет, в случае снятия ее с учета или внесения изменений в ранее сообщенные сведения о кодах по ОКТМО.

<4> Указывается в случае внесения изменений в ранее сообщенные сведения о кодах по ОКТМО.

<5> Указывается в случае постановки организации на учет или внесения изменений в ранее сообщенные сведения о кодах по ОКТМО.

Приложение N 2
к приказу ФНС России
от 20.03.2017 N ММВ-7-14/222@

ФОРМАТ ПРЕДСТАВЛЕНИЯ ЗАЯВЛЕНИЯ РОССИЙСКОЙ ОРГАНИЗАЦИИ О ПОСТАНОВКЕ НА УЧЕТ (СНЯТИИ С УЧЕТА) В НАЛОГОВОМ ОРГАНЕ В КАЧЕСТВЕ НАЛОГОВОГО АГЕНТА, УКАЗАННОГО В ПУНКТЕ 7.1 СТАТЬИ 226 НАЛОГОВОГО КОДЕКСА РОССИЙСКОЙ ФЕДЕРАЦИИ, В ЭЛЕКТРОННОЙ ФОРМЕ

I. ОБЩИЕ СВЕДЕНИЯ

1. Настоящий формат описывает требования к XML файлам (далее - файл обмена) передачи в налоговые органы заявления российской организации о постановке на учет (снятии с учета) в налоговом органе в качестве налогового агента, указанного в пункте 7.1 статьи 226 Налогового кодекса Российской Федерации, в электронной форме.

2. Номер версии настоящего формата 5.01, часть DLI.

II. ОПИСАНИЕ ФАЙЛА ОБМЕНА

3. Имя файла обмена должно иметь следующий вид:

R_T_A_K_O_GGGGMMDD_N, где:

R_T - префикс, принимающий значение UT_POSTSNNALAG;

А_К - идентификатор получателя информации, где: А - идентификатор получателя, которому направляется файл обмена, К - идентификатор конечного получателя, для которого предназначена информация из данного файла обмена <1>. Каждый из идентификаторов (А и К) имеет вид для налоговых органов - четырехразрядный код налогового органа;

<1> Передача файла от отправителя к конечному получателю (К) может осуществляться в несколько этапов через другие налоговые органы, осуществляющие передачу файла на промежуточных этапах, которые обозначаются идентификатором А. В случае передачи файла от отправителя к конечному получателю при отсутствии налоговых органов, осуществляющих передачу на промежуточных этапах, значения идентификаторов А и К совпадают.

О - идентификатор отправителя информации, имеет вид:

для организаций - девятнадцатиразрядный код (идентификационный номер налогоплательщика (далее - ИНН) и код причины постановки на учет (далее - КПП) организации (обособленного подразделения);

для физических лиц - двенадцатиразрядный код (ИНН физического лица, при наличии. При отсутствии ИНН - последовательность из двенадцати нулей).

GGGG - год формирования передаваемого файла, ММ - месяц, DD - день;

N - идентификационный номер файла. (Длина - от 1 до 36 знаков. Идентификационный номер файла должен обеспечивать уникальность файла).

Расширение имени файла - xml. Расширение имени файла может указываться как строчными, так и прописными буквами.

Параметры первой строки файла обмена

Первая строка XML файла должна иметь следующий вид:

<?xml version ="1.0" encoding ="windows-1251"?>

Имя файла, содержащего XML схему файла обмена, должно иметь следующий вид:

UT_POSTSNN ALAG_1_551_00_05_01_xx, где хх - номер версии схемы.

Расширение имени файла - xsd.

XML схема файла обмена приводится отдельным файлом и размещается на официальном сайте Федеральной налоговой службы.

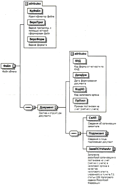
4. Логическая модель файла обмена представлена в виде диаграммы структуры файла обмена на рисунке 1 настоящего формата. Элементами логической модели файла обмена являются элементы и атрибуты XML файла. Перечень структурных элементов логической модели файла обмена и сведения о них приведены в таблицах 4.1 - 4.9 настоящего формата.

Для каждого структурного элемента логической модели файла обмена приводятся следующие сведения:

наименование элемента. Приводится полное наименование элемента <2>;

<2> В строке таблицы могут быть описаны несколько элементов, наименования которых разделены символом "|". Такая форма записи применяется при наличии в файле обмена только одного элемента из описанных в этой строке.

сокращенное наименование (код) элемента. Приводится сокращенное наименование элемента. Синтаксис сокращенного наименования должен удовлетворять спецификации XML;

признак типа элемента. Может принимать следующие значения: "С" - сложный элемент логической модели (содержит вложенные элементы), "П" - простой элемент логической модели, реализованный в виде элемента XML файла, "А" - простой элемент логической модели, реализованный в виде атрибута элемента XML файла. Простой элемент логической модели не содержит вложенные элементы;

формат элемента. Формат элемента представляется следующими условными обозначениями: Т - символьная строка; N - числовое значение (целое или дробное).

Формат символьной строки указывается в виде Т(n-к) или Т(=к), где: n - минимальное количество знаков, к - максимальное количество знаков, символ "-" - разделитель, символ "=" означает фиксированное количество знаков в строке. В случае, если минимальное количество знаков равно 0, формат имеет вид Т(0-к). В случае, если максимальное количество знаков неограничено, формат имеет вид Т(n-).

Формат числового значения указывается в виде N (m.k), где: m - максимальное количество знаков в числе, включая знак (для отрицательного числа), целую и дробную часть числа без разделяющей десятичной точки, k - максимальное число знаков дробной части числа. Если число знаков дробной части числа равно 0 (то есть число целое), то формат числового значения имеет вид N(m).

Для простых элементов, являющихся базовыми в XML (определенными в сети "Интернет" по электронному адресу: http://www.w3.org/TR/xmlschema-0), например, элемент с типом "date", поле "Формат элемента" не заполняется. Для таких элементов в поле "Дополнительная информация" указывается тип базового элемента;

признак обязательности элемента определяет обязательность наличия элемента (совокупности наименования элемента и его значения) в файле обмена. Признак обязательности элемента может принимать следующие значения: "О" - наличие элемента в файле обмена обязательно; "Н" - наличие элемента в файле обмена необязательно, то есть элемент может отсутствовать. Если элемент принимает ограниченный перечень значений (по классификатору, кодовому словарю и тому подобному), то признак обязательности элемента дополняется символом "К". Например, "ОК". В случае, если количество реализаций элемента может быть более одной, то признак обязательности элемента дополняется символом "М". Например, "НМ" или "ОКМ".

К вышеперечисленным признакам обязательности элемента может добавляться значение "У" в случае описания в XML схеме условий, предъявляемых к элементу в файле обмена, описанных в графе "Дополнительная информация". Например, "НУ" или "ОКУ";

дополнительная информация содержит, при необходимости, требования к элементу файла обмена, не указанные ранее. Для сложных элементов указывается ссылка на таблицу, в которой описывается состав данного элемента. Для элементов, принимающих ограниченный перечень значений из классификатора (кодового словаря и тому подобного), указывается соответствующее наименование классификатора (кодового словаря и тому подобного) или приводится перечень возможных значений. Для классификатора (кодового словаря и тому подобного) может указываться ссылка на его местонахождение. Для элементов, использующих пользовательский тип данных, указывается наименование типового элемента.

Рисунок 1. Диаграмма структуры файла обмена

Таблица 4.1

Файл обмена (Файл)

Наименование элемента Сокращенное наименование (код) элемента Признак типа элемента Формат элемента Признак обязательности элемента Дополнительная информация
Идентификатор файла ИдФайл А Т(1-255) ОУ Содержит (повторяет) имя сформированного файла (без расширения)
Версия программы, с помощью которой сформирован файл ВерсПрог А Т(1-40) О
Версия формата ВерсФорм А Т(1-5) О Принимает значение: 5.01
Состав и структура документа Документ С О Состав элемента представлен в таблице 4.2

Таблица 4.2

Состав и структура документа (Документ)

Наименование элемента Сокращенное наименование (код) элемента Признак типа элемента Формат элемента Признак обязательности элемента Дополнительная информация
Код формы отчетности по КНД КНД А Т(=7) ОК Типовой элемент <КНДТип>.
Принимает значение: 1111620
Дата формирования документа ДатаДок А Т(=10) О Типовой элемент <ДатаТип>.
Дата в формате ДД.ММ.ГГГГ
Код налогового органа КодНО А Т(=4) ОК Типовой элемент <СОНОТип>
Признак постановки на учет (снятия с учета) ПрПост А Т(=1) ОК Принимает значение:
1 - постановка на учет в качестве налогового агента |
2 - снятие с учета в качестве налогового агента |
3 - иное
Сведения об организации заявителе СвНП С О Состав элемента представлен в таблице 4.3
Сведения о лице, подписавшем документ Подписант С О Состав элемента представлен в таблице 4.5
Заявление российской организации о постановке на учет (снятии с учета) в налоговом органе в качестве налогового агента, указанного в пункте 7.1 статьи 226 Налогового кодекса Российской Федерации ЗаявПСУчНалАг С О Состав элемента представлен в таблице 4.7

Таблица 4.3

Сведения об организации заявителе (СвНП)

Наименование элемента Сокращенное наименование (код) элемента Признак типа элемента Формат элемента Признак обязательности элемента Дополнительная информация
Заявитель организация НПЮЛ С О Состав элемента представлен в таблице 4.4

Таблица 4.4

Заявитель - организация (НПЮЛ)

Наименование элемента Сокращенное наименование (код) элемента Признак типа элемента Формат элемента Признак обязательности элемента Дополнительная информация
Наименование организации НаимОрг А Т(1-1000) О
ИНН ИННЮЛ А Т(=10) О Типовой элемент <ИННЮЛТип>
КПП КПП А Т(=9) О Типовой элемент <КППТип>
ОГРН ОГРН А Т(=13) О Типовой элемент <ОГРНТип>

Таблица 4.5

Сведения о лице, подписавшем документ (Подписант)

Наименование элемента Сокращенное наименование (код) элемента Признак типа элемента Формат элемента Признак обязательности элемента Дополнительная информация
Признак лица, подписавшего документ ПрПодп А Т(=1) ОК Принимает значение:
1 - руководитель организации |
2 - представитель организации
ИНН физического лица ИННФЛ А Т(=12) Н Типовой элемент <ИННФЛТип>
Номер контактного телефона Тлф А Т(1-20) Н
Фамилия, имя, отчество руководителя организации либо представителя организации ФИО С О Типовой элемент <ФИОТип>.
Состав элемента представлен в таблице 4.9
Сведения о представителе организации СвПред С НУ Состав элемента представлен в таблице 4.6 Элемент обязателен при <ПрПодп>=2

Таблица 4.6

Сведения о представителе организации (СвПред)

Наименование элемента Сокращенное наименование (код) элемента Признак типа элемента Формат элемента Признак обязательности элемента Дополнительная информация
Наименование и реквизиты документа, подтверждающего полномочия представителя НаимДок А Т(1-120) О

Таблица 4.7

Заявление российской организации о постановке на учет (снятии с учета) в налоговом органе в качестве налогового агента, указанного в пункте 7.1 статьи 226 Налогового кодекса Российской Федерации (ЗаявПСУчНалАг)

Наименование элемента Сокращенное наименование (код) элемента Признак типа элемента Формат элемента Признак обязательности элемента Дополнительная информация
Количество налоговых органов, указанных в заявлении КоличНО А N(4) О
Сведения о муниципальных образованиях, в бюджеты которых подлежит перечислению налог на доходы физических лиц по выплатам налогового агента, указанного в пункте 7.1 статьи 226 Налогового кодекса Российской Федерации СвКодТеррМО С ОМ Состав элемента представлен в таблице 4.8

Таблица 4.8

Сведения о муниципальных образованиях, в бюджеты которых подлежит перечислению налог на доходы физических лиц по выплатам налогового агента, указанного в пункте 7.1 статьи 226 Налогового кодекса Российской Федерации (СвКодТеррМО)

Наименование элемента Сокращенное наименование (код) элемента Признак типа элемента Формат элемента Признак обязательности элемента Дополнительная информация
КПП КПП А Т(=9) НУ Типовой элемент <КППТип>.
Элемент обязателен при <ПрПост>=2 | 3
Код налогового органа КодНО А Т(=4) ОК Типовой элемент <СОНОТип>
Признак изменений ПрИзм А Т(=1) НКУ Принимает значение:
1 - о включении нового кода по ОКТМО |
2 - об исключении кода по ОКТМО, сообщенного ранее
Элемент обязателен при <ПрПост>=3
Элемент не заполняется при <ПрПост>=1 | 2
Код по ОКТМО ОКТМО П Т(=8) | НКМУ Типовой элемент <ОКТМОТип>.
      Т(=11)   Принимает значение в соответствии с Общероссийским классификатором территорий муниципальных образований Элемент обязателен при <ПрПост>=1 | 3
Элемент не заполняется при <ПрПост>=2

Таблица 4.9

Фамилия, имя, отчество (ФИОТип)

Наименование элемента Сокращенное наименование (код) элемента Признак типа элемента Формат элемента Признак обязательности элемента Дополнительная информация
Фамилия Фамилия А Т(1-60) О
Имя Имя А Т(1-60) О
Отчество Отчество А Т(1-60) Н