ФЕДЕРАЛЬНАЯ НАЛОГОВАЯ СЛУЖБА
ПРИКАЗ
от 4 октября 2010 г. N ММВ-7-6/476@
ОБ УТВЕРЖДЕНИИ ФОРМАТА АКТА СОВМЕСТНОЙ СВЕРКИ РАСЧЕТОВ ПО НАЛОГАМ, СБОРАМ, СТРАХОВЫМ ВЗНОСАМ, ПЕНЯМ, ШТРАФАМ, ПРОЦЕНТАМ
(в ред. Приказа ФНС РФ от 03.02.2017 N ММВ-7-6/170@)
В соответствии с подпунктом 11 пункта 1 статьи 32 Налогового кодекса Российской Федерации (Собрание законодательства Российской Федерации, 1998, N 31, ст. 3824; 2010, N 31, ст. 4198) приказываю:
1. Утвердить формат Акта совместной сверки расчетов по налогам, сборам, страховым взносам, пеням, штрафам, процентам согласно приложению к настоящему Приказу. (в ред. Приказа ФНС РФ от 03.02.2017 N ММВ-7-6/170@)
2. Контроль за исполнением настоящего Приказа возложить на заместителя руководителя Федеральной налоговой службы, курирующего вопросы информатизации.
Руководитель
Федеральной налоговой службы
М.В.МИШУСТИН
СОГЛАСОВАНО
Статс-секретарь -
заместитель Министра финансов
Российской Федерации
С.Д.ШАТАЛОВ
"__" _________ 2010 г.
Заместитель руководителя
Федеральной налоговой службы
Н.Е.МЕЛЬНИКОВ
"__" _________ 2010 г.
УТВЕРЖДЕН
Приказом ФНС России
от "__" _______ 2010 г. N __
ФОРМАТ ПРЕДСТАВЛЕНИЯ АКТА СОВМЕСТНОЙ СВЕРКИ РАСЧЕТОВ ПО НАЛОГАМ, СБОРАМ, СТРАХОВЫМ ВЗНОСАМ, ПЕНЯМ, ШТРАФАМ, ПРОЦЕНТАМ В ЭЛЕКТРОННОЙ ФОРМЕ
(в ред. Приказа ФНС РФ от 03.02.2017 N ММВ-7-6/170@)
I. ОБЩИЕ СВЕДЕНИЯ
1. Настоящий формат описывает требования к XML файлам передачи сведений по ответу на запрос Акта совместной сверки расчетов по налогам, сборам, страховым взносам, пеням, штрафам, процентам при информационном обслуживании и информировании налоговыми органами налогоплательщиков в электронной форме по телекоммуникационным каналам связи (далее - файл обмена).
2. Номер версии настоящего формата 5.02, часть DCCCLXII.
II. ОПИСАНИЕ ФАЙЛА ОБМЕНА
3. Имя файла обмена должно иметь следующий вид:
R_Т_A_K_О_GGGGMMDD_N, где:
R_Т - префикс, принимающий значение IU_AKTSVP;
A_K - идентификатор получателя информации, где: A - идентификатор получателя, которому направляется файл обмена, K - идентификатор конечного получателя, для которого предназначена информация из данного файла обмена . Каждый из идентификаторов (A и K) имеет вид:
для организаций - девятнадцатиразрядный код (идентификационный номер налогоплательщика (далее - ИНН) и код причины постановки на учет (далее - КПП) организации (обособленного подразделения);
для физических лиц - двенадцатиразрядный код (ИНН физического лица, при наличии. При отсутствии ИНН - последовательность из двенадцати нулей);
для налоговых органов (только для идентификатора А) - четырехразрядный код (код налогового органа в соответствии с классификатором "Система обозначения налоговых органов" (далее - СОНО);
О - идентификатор отправителя информации, для налоговых органов представляется в виде четырехразрядного кода (код налогового органа по СОНО);
GGGG - год формирования передаваемого файла, MM - месяц, DD - день;
N - идентификационный номер файла (длина - от 1 до 36 знаков. Идентификационный номер файла должен обеспечивать уникальность файла).
Расширение имени файла - xml. Расширение имени файла может указываться как строчными, так и прописными буквами.
Параметры первой строки файла обмена
Первая строка XML файла должна иметь следующий вид:
<?xml version ="1.0" encoding ="windows-1251"?>
Имя файла, содержащего XML схему файла обмена, должно иметь следующий вид:
IU_AKTSVP_1_862_01_05_02_xx , где хх - номер версии схемы.
Расширение имени файла - xsd.
XML схема файла обмена приводится отдельным файлом и размещается на официальном сайте Федеральной налоговой службы.
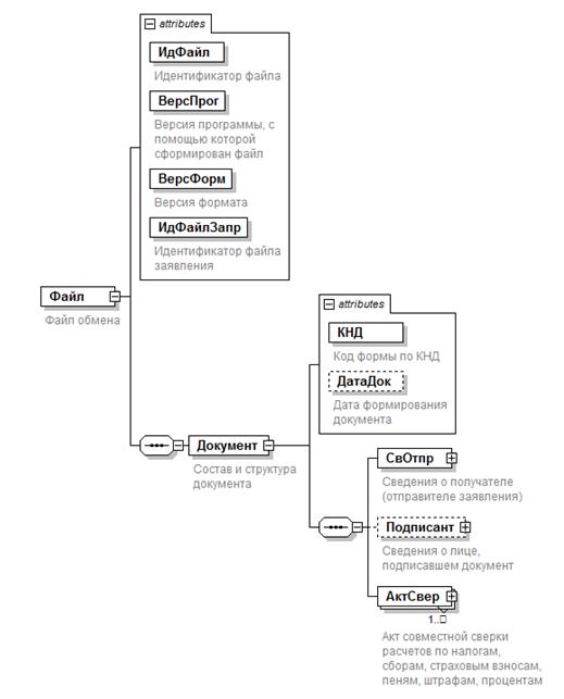
4. Логическая модель файла обмена представлена в виде диаграммы структуры файла обмена на рисунке 1 настоящего формата. Элементами логической модели файла обмена являются элементы и атрибуты XML файла. Перечень структурных элементов логической модели файла обмена и сведения о них приведены в таблицах 4.1 - 4.42 настоящего формата.
Для каждого структурного элемента логической модели файла обмена приводятся следующие сведения:
наименование элемента. Приводится полное наименование элемента ;
сокращенное наименование (код) элемента. Приводится сокращенное наименование элемента. Синтаксис сокращенного наименования должен удовлетворять спецификации XML;
признак типа элемента. Может принимать следующие значения: "С" - сложный элемент логической модели (содержит вложенные элементы), "П" - простой элемент логической модели, реализованный в виде элемента XML файла, "А" - простой элемент логической модели, реализованный в виде атрибута элемента XML файла. Простой элемент логической модели не содержит вложенные элементы;
формат элемента. Формат элемента представляется следующими условными обозначениями: Т - символьная строка; N - числовое значение (целое или дробное).
Формат символьной строки указывается в виде Т(n-к) или T(=к), где: n - минимальное количество знаков, к - максимальное количество знаков, символ "-" - разделитель, символ "=" означает фиксированное количество знаков в строке. В случае, если минимальное количество знаков равно 0, формат имеет вид Т(0-к). В случае, если максимальное количество знаков не ограничено, формат имеет вид Т(n-).
Формат числового значения указывается в виде N(m.к), где: m - максимальное количество знаков в числе, включая знак (для отрицательного числа), целую и дробную часть числа без разделяющей десятичной точки, k - максимальное число знаков дробной части числа. Если число знаков дробной части числа равно 0 (то есть число целое), то формат числового значения имеет вид N(m).
Для простых элементов, являющихся базовыми в XML (определенными в сети Интернет по электронному адресу: http://www.w3.org/TR/xmlschema-0), например, элемент с типом "date", поле "Формат элемента" не заполняется. Для таких элементов в поле "Дополнительная информация" указывается тип базового элемента;
признак обязательности элемента определяет обязательность наличия элемента (совокупности наименования элемента и его значения) в файле обмена. Признак обязательности элемента может принимать следующие значения: "О" - наличие элемента в файле обмена обязательно; "Н" - наличие элемента в файле обмена необязательно, то есть элемент может отсутствовать. Если элемент принимает ограниченный перечень значений (по классификатору, кодовому словарю и тому подобному), то признак обязательности элемента дополняется символом "К". Например, "ОК". В случае если количество реализаций элемента может быть более одной, то признак обязательности элемента дополняется символом "М". Например, "НМ" или "ОКМ".
К вышеперечисленным признакам обязательности элемента может добавляться значение "У" в случае описания в XML схеме условий, предъявляемых к элементу в файле обмена, описанных в графе "Дополнительная информация". Например, "НУ" или "ОКУ";
дополнительная информация содержит, при необходимости, требования к элементу файла обмена, не указанные ранее. Для сложных элементов указывается ссылка на таблицу, в которой описывается состав данного элемента. Для элементов, принимающих ограниченный перечень значений из классификатора (кодового словаря и тому подобного), указывается соответствующее наименование классификатора (кодового словаря и тому подобного) или приводится перечень возможных значений. Для классификатора (кодового словаря и тому подобного) может указываться ссылка на его местонахождение. Для элементов, использующих пользовательский тип данных, указывается наименование типового элемента.

Рисунок 1. Диаграмма структуры файла обмена
Таблица 4.1
Файл обмена (Файл)
| Наименование элемента | Сокращенное наименование (код) элемента | Признак типа элемента | Формат элемента | Признак обязательности элемента | Дополнительная информация |
| Идентификатор файла | ИдФайл | A | T(1-255) | ОУ | Содержит (повторяет) имя сформированного файла (без расширения) |
| Версия программы, с помощью которой сформирован файл | ВерсПрог | A | T(1-40) | О | |
| Версия формата | ВерсФорм | A | T(1-5) | О | Принимает значение: 5.02 |
| Идентификатор файла заявления | ИдФайлЗапр | A | T(1-150) | О | |
| Состав и структура документа | Документ | С | | О | Состав элемента представлен в таблице 4.2 |
Таблица 4.2
Состав и структура документа (Документ)
| Наименование элемента | Сокращенное наименование (код) элемента | Признак типа элемента | Формат элемента | Признак обязательности элемента | Дополнительная информация |
| Код формы по КНД | КНД | A | T(=7) | ОК | Типовой элемент <КНДТип>. Принимает значение: 1160070 |
| Дата формирования документа | ДатаДок | A | T(=10) | Н | Типовой элемент <ДатаТип>. Дата в формате ДД.ММ.ГГГГ |
| Сведения о получателе (отправителе заявления) | СвОтпр | С | | О | Состав элемента представлен в таблице 4.3 |
| Сведения о лице, подписавшем документ | Подписант | С | | Н | Состав элемента представлен в таблице 4.4 |
| Акт совместной сверки расчетов по налогам, сборам, страховым взносам, пеням, штрафам, процентам | АктСвер | С | | ОМ | Состав элемента представлен в таблице 4.5 |
Таблица 4.3
Сведения о получателе (отправителе заявления) (СвОтпр)
| Наименование элемента | Сокращенное наименование (код) элемента | Признак типа элемента | Формат элемента | Признак обязательности элемента | Дополнительная информация |
| Отправитель юридическое лицо | | ОтпрЮЛ | С | | О | Типовой элемент <СведЮЛ>. Состав элемента представлен в таблице 4.39 |
| Отправитель физическое лицо (в том числе индивидуальный предприниматель) | ОтпрФЛ | С | | О | Типовой элемент <СведФЛ>. Состав элемента представлен в таблице 4.40 |
Таблица 4.4
Сведения о лице, подписавшем документ (Подписант)
| Наименование элемента | Сокращенное наименование (код) элемента | Признак типа элемента | Формат элемента | Признак обязательности элемента | Дополнительная информация |
| Должность лица, подписавшего документ | Должн | A | T(1-128) | Н | |
| Фамилия, имя, отчество | ФИО | С | | О | Типовой элемент <ФИОТип>. Состав элемента представлен в таблице 4.42 |
Таблица 4.5
Акт совместной сверки расчетов по налогам, сборам, страховым взносам, пеням, штрафам, процентам (АктСвер)
| Наименование элемента | Сокращенное наименование (код) элемента | Признак типа элемента | Формат элемента | Признак обязательности элемента | Дополнительная информация |
| Номер акта | НомАкт | A | T(1-10) | О | |
| Код налогового органа | КодНО | A | T(=4) | ОК | Типовой элемент <СОНОТип>. Принимает значения в соответствии с классификатором "Система обозначений налоговых органов" |
| Дата начала периода, за который производится сверка расчетов по налогам, сборам, страховым взносам, пеням, штрафам, процентам | ДатаНачПер | A | T(=10) | О | Типовой элемент <ДатаТип>. Дата в формате ДД.ММ.ГГГГ |
| Дата конца периода, за который производится сверка расчетов по налогам, сборам, страховым взносам, пеням, штрафам, процентам | ДатаКонПер | A | T(=10) | О | Типовой элемент <ДатаТип>. Дата в формате ДД.ММ.ГГГГ |
| Дата, по состоянию на которую произведена сверка расчетов по налогам, сборам, страховым взносам, пеням, штрафам, процентам | ДатаСост | A | T(=10) | О | Типовой элемент <ДатаТип>. Дата в формате ДД.ММ.ГГГГ |
| Сведения о налогоплательщике, ответственном участнике консолидированной группы налогоплательщиков, плательщике сбора, плательщике страховых взносов, налоговом агенте | СвНП | С | | О | Состав элемента представлен в таблице 4.6 |
| Должностное лицо налогового органа, осуществляющее сверку расчетов по налогам, сборам, страховым взносам, пеням, штрафам, процентам | СвДолжНО | С | | Н | Состав элемента представлен в таблице 4.7 |
| Перечень налогов в акте сверки расчетов по налогам, сборам, страховым взносам, пеням, штрафам, процентам | НалАкт | С | | ОМ | Состав элемента представлен в таблице 4.8 |
| Содержание акта сверки расчетов по налогам, сборам, страховым взносам, пеням, штрафам, процентам | СодАкт | С | | О | Состав элемента представлен в таблице 4.9 |
Таблица 4.6
Сведения о налогоплательщике, ответственном участнике консолидированной группы налогоплательщиков, плательщике сбора, плательщике страховых взносов, налоговом агенте (СвНП)
| Наименование элемента | Сокращенное наименование (код) элемента | Признак типа элемента | Формат элемента | Признак обязательности элемента | Дополнительная информация |
| Номер контактного телефона | Тлф | A | T(1-20) | Н | |
| Сведения о юридическом лице | | НПЮЛ | С | | О | Типовой элемент <СведЮЛ>. Состав элемента представлен в таблице 4.39 |
| Сведения о физическом лице | НПФЛ | С | | О | Типовой элемент <СведФЛ>. Состав элемента представлен в таблице 4.40 |
| Адрес места нахождения / места жительства | АдрРФ | С | | О | Типовой элемент <АдрРФТип>. Состав элемента представлен в таблице 4.41 |
Таблица 4.7
Должностное лицо налогового органа, осуществляющее сверку расчетов по налогам, сборам, страховым взносам, пеням, штрафам, процентам (СвДолжНО)
| Наименование элемента | Сокращенное наименование (код) элемента | Признак типа элемента | Формат элемента | Признак обязательности элемента | Дополнительная информация |
| Номер контактного телефона | Тлф | A | T(1-20) | Н | |
| Фамилия, имя, отчество должностного лица | ФИО | С | | О | Типовой элемент <ФИОТип>. Состав элемента представлен в таблице 4.42 |
Таблица 4.8
Перечень налогов в акте сверки расчетов по налогам, сборам, страховым взносам, пеням, штрафам, процентам (НалАкт)
| Наименование элемента | Сокращенное наименование (код) элемента | Признак типа элемента | Формат элемента | Признак обязательности элемента | Дополнительная информация |
| Вид налога (сбора, страховых взносов) | ВидНал | A | T(1-80) | О | |
| Код бюджетной классификации | КБК | A | T(=20) | ОК | Типовой элемент <КБКТип>. Принимает значение в соответствии с Классификатором кодов классификации доходов бюджетов Российской Федерации |
| ОКАТО | | ОКАТО | П | T(=11) | ОК | Типовой элемент <ОКАТОТип>. Принимает значение в соответствии с Общероссийским классификатором объектов административно-территориального деления |
| ОКТМО | ОКТМО | П | T(=8) | T(=11) | ОК | Типовой элемент <ОКТМОТип>. Принимает значение в соответствии с Общероссийским классификатором территорий муниципальных образований |
Таблица 4.9
Содержание акта сверки расчетов по налогам, сборам, страховым взносам, пеням, штрафам, процентам (СодАкт)
| Наименование элемента | Сокращенное наименование (код) элемента | Признак типа элемента | Формат элемента | Признак обязательности элемента | Дополнительная информация |
| Раздел 1 | Раздел1 | С | | НМ | Состав элемента представлен в таблице 4.10 |
| Раздел 2 | Раздел2 | С | | НМ | Состав элемента представлен в таблице 4.16 |
Таблица 4.10
Раздел 1 (Раздел1)
| Наименование элемента | Сокращенное наименование (код) элемента | Признак типа элемента | Формат элемента | Признак обязательности элемента | Дополнительная информация |
| Вид налога (сбора, страховых взносов) | ВидНал | A | T(1-80) | О | |
| Код бюджетной классификации | КБК | A | T(=20) | ОК | Типовой элемент <КБКТип>. Принимает значение в соответствии с Классификатором кодов классификации доходов бюджетов Российской Федерации |
| КПП | КПП | A | T(=9) | О | Типовой элемент <КППТип> |
| ОКАТО | | ОКАТО | П | T(=11) | ОК | Типовой элемент <ОКАТОТип>. Принимает значение в соответствии с Общероссийским классификатором объектов административно-территориального деления |
| ОКТМО | ОКТМО | П | T(=8) | T(=11) | ОК | Типовой элемент <ОКТМОТип>. Принимает значение в соответствии с Общероссийским классификатором территорий муниципальных образований |
| Сальдо расчетов | СальдоРасч | С | | О | Состав элемента представлен в таблице 4.11 |
Таблица 4.11
Сальдо расчетов (СальдоРасч)
| Наименование элемента | Сокращенное наименование (код) элемента | Признак типа элемента | Формат элемента | Признак обязательности элемента | Дополнительная информация |
| Денежные средства, списанные с расчетных счетов налогоплательщика, но не зачисленные на счета по учету доходов | ДенСрСп | A | N(17.2) | Н | |
| Невыясненные платежи | ПлатНвсн | A | N(17.2) | Н | |
| Данные по налогу (сбору, страховым взносам) | Налог | С | | О | Состав элемента представлен в таблице 4.12 |
| Данные по пеням | Пени | С | | О | Состав элемента представлен в таблице 4.13 |
| Данные по штрафам | Штрафы | С | | О | Состав элемента представлен в таблице 4.14 |
| По процентам | ПроцПолБС | С | | О | Состав элемента представлен в таблице 4.15 |
Таблица 4.12
Данные по налогу (сбору, страховым взносам) (Налог)
| Наименование элемента | Сокращенное наименование (код) элемента | Признак типа элемента | Формат элемента | Признак обязательности элемента | Дополнительная информация |
| Задолженность, всего | ДолгВсего | A | N(17.2) | Н | |
| Отрицательное сальдо | СальдоОтр | A | N(17.2) | Н | |
| Отсроченные (рассроченные) платежи | ОтсрПлат | A | N(17.2) | Н | |
| Приостановленные к взысканию платежи | ПриостПлат | A | N(17.2) | Н | |
| Реструктуризированная задолженность | РеструкДолг | A | N(17.2) | Н | |
| Положительное сальдо | СальдоПол | A | N(17.2) | Н | |
Таблица 4.13
Данные по пеням (Пени)
| Наименование элемента | Сокращенное наименование (код) элемента | Признак типа элемента | Формат элемента | Признак обязательности элемента | Дополнительная информация |
| Задолженность, всего | ДолгВсего | A | N(17.2) | Н | |
| Отрицательное сальдо (кроме отсроченных, приостановленных к взысканию, реструктуризированных платежей) | СальдоОтр | A | N(17.2) | Н | |
| Отсроченные (рассроченные) платежи | ОтсрПлат | A | N(17.2) | Н | |
| Приостановленные к взысканию платежи | ПриостПлат | A | N(17.2) | Н | |
| Реструктуризированная задолженность | РеструкДолг | A | N(17.2) | Н | |
| Положительное сальдо | СальдоПол | A | N(17.2) | Н | |
Таблица 4.14
Данные по штрафам (Штрафы)
| Наименование элемента | Сокращенное наименование (код) элемента | Признак типа элемента | Формат элемента | Признак обязательности элемента | Дополнительная информация |
| Задолженность, всего | ДолгВсего | A | N(17.2) | Н | |
| Отрицательное сальдо (кроме отсроченных, приостановленных к взысканию, реструктуризированных платежей) | СальдоОтр | A | N(17.2) | Н | |
| Отсроченные (рассроченные) платежи | ОтсрПлат | A | N(17.2) | Н | |
| Приостановленные к взысканию платежи | ПриостПлат | A | N(17.2) | Н | |
| Реструктуризированная задолженность | РеструкДолг | A | N(17.2) | Н | |
| Положительное сальдо | СальдоПол | A | N(17.2) | Н | |
Таблица 4.15
По процентам (ПроцПолБС)
| Наименование элемента | Сокращенное наименование (код) элемента | Признак типа элемента | Формат элемента | Признак обязательности элемента | Дополнительная информация |
| Остаток неуплаченных сумм процентов, образовавшийся при досрочном прекращении действия отсрочек (рассрочек, реструктуризации), при расторжении соглашения о реструктуризации долга, при заключении мирового соглашения в процедурах банкротства | НеупСумПр | A | N(17.2) | Н | |
| Задолженность, всего | ДолгВсего | A | N(17.2) | Н | |
| Остаток неуплаченных сумм процентов | НеупСум | A | N(17.2) | Н | |
| Приостановленные к взысканию платежи | ПриостПлат | A | N(17.2) | Н | |
| Положительное сальдо | СальдоПол | A | N(17.2) | Н | |
| Проценты, начисленные в процедурах банкротства (отрицательное, положительное сальдо) | Проц | A | N(17.2) | Н | |
Таблица 4.16
Раздел 2 (Раздел2)
| Наименование элемента | Сокращенное наименование (код) элемента | Признак типа элемента | Формат элемента | Признак обязательности элемента | Дополнительная информация |
| Вид налога (сбора, страховых взносов) | ВидНал | A | T(1-80) | О | |
| Код бюджетной классификации | КБК | A | T(=20) | ОК | Типовой элемент <КБКТип>. Принимает значение в соответствии с Классификатором кодов классификации доходов бюджетов Российской Федерации |
| КПП | КПП | A | T(=9) | О | Типовой элемент <КППТип> |
| ОКАТО | | ОКАТО | П | T(=11) | ОК | Типовой элемент <ОКАТОТип>. Принимает значение в соответствии с Общероссийским классификатором объектов административно-территориального деления |
| ОКТМО | ОКТМО | П | T(=8) | T(=11) | ОК | Типовой элемент <ОКТМОТип>. Принимает значение в соответствии с Общероссийским классификатором территорий муниципальных образований |
| Сальдо на начало сверяемого периода | СальдоНач | С | | О | Состав элемента представлен в таблице 4.17 |
| Данные за сверяемый период | СверПериод | С | | О | Состав элемента представлен в таблице 4.23 |
| Сальдо на конец сверяемого периода | СальдоКон | С | | О | Состав элемента представлен в таблице 4.31 |
| Кроме того, денежные средства, списанные с расчетных счетов заинтересованного лица, но не зачисленные на счета по учету доходов бюджетов на конец сверяемого периода | ДенСрСп | С | | О | Состав элемента представлен в таблице 4.37 |
Таблица 4.17
Сальдо на начало сверяемого периода (СальдоНач)
| Наименование элемента | Сокращенное наименование (код) элемента | Признак типа элемента | Формат элемента | Признак обязательности элемента | Дополнительная информация |
| Задолженность, всего | ЗадолжВсего | С | | О | Типовой элемент <Сведения>. Состав элемента представлен в таблице 4.38 |
| Данные по налогу (сбору, страховым взносам) | Налог | С | | О | Состав элемента представлен в таблице 4.18 |
| Данные по пени | Пени | С | | О | Состав элемента представлен в таблице 4.19 |
| Данные по штрафам | Штраф | С | | О | Состав элемента представлен в таблице 4.20 |
| Данные по остатку неуплаченных сумм процентов, образовавшийся при досрочном прекращении действия отсрочек (рассрочек, реструктуризации), при расторжении соглашения о реструктуризации долга, при заключении мирового соглашения в процедурах банкротства, всего | НеупСум | С | | О | Состав элемента представлен в таблице 4.21 |
| Проценты, начисленные в процедурах банкротства (отрицательное, положительное сальдо) | ПроцНачБанкр | С | | О | Типовой элемент <Сведения>. Состав элемента представлен в таблице 4.38 |
| Данные по положительному сальдо | СальдоПол | С | | О | Состав элемента представлен в таблице 4.22 |
Таблица 4.18
Данные по налогу (сбору, страховым взносам) (Налог)
| Наименование элемента | Сокращенное наименование (код) элемента | Признак типа элемента | Формат элемента | Признак обязательности элемента | Дополнительная информация |
| Налог (сбор, страховые взносы), всего | НалВсего | С | | О | Типовой элемент <Сведения>. Состав элемента представлен в таблице 4.38 |
| Отрицательное сальдо | СальдоОтр | С | | О | Типовой элемент <Сведения>. Состав элемента представлен в таблице 4.38 |
| Отсроченные (рассроченные) платежи | ОтсрПлат | С | | О | Типовой элемент <Сведения>. Состав элемента представлен в таблице 4.38 |
| Приостановленные к взысканию платежи | ПриостПлат | С | | О | Типовой элемент <Сведения>. Состав элемента представлен в таблице 4.38 |
| Реструктуризированная задолженность | РеструкДолг | С | | О | Типовой элемент <Сведения>. Состав элемента представлен в таблице 4.38 |
Таблица 4.19
Данные по пени (Пени)
| Наименование элемента | Сокращенное наименование (код) элемента | Признак типа элемента | Формат элемента | Признак обязательности элемента | Дополнительная информация |
| Пеня, всего | ПениВсего | С | | О | Типовой элемент <Сведения>. Состав элемента представлен в таблице 4.38 |
| Отрицательное сальдо (кроме отсроченных, приостановленных к взысканию, реструктуризированных платежей) | СальдоОтр | С | | О | Типовой элемент <Сведения>. Состав элемента представлен в таблице 4.38 |
| Отсроченные (рассроченные) платежи | ОтсрПлат | С | | О | Типовой элемент <Сведения>. Состав элемента представлен в таблице 4.38 |
| Приостановленные к взысканию платежи | ПриостПлат | С | | О | Типовой элемент <Сведения>. Состав элемента представлен в таблице 4.38 |
| Реструктуризированная задолженность | РеструкДолг | С | | О | Типовой элемент <Сведения>. Состав элемента представлен в таблице 4.38 |
Таблица 4.20
Данные по штрафам (Штраф)
| Наименование элемента | Сокращенное наименование (код) элемента | Признак типа элемента | Формат элемента | Признак обязательности элемента | Дополнительная информация |
| Штрафы всего | ШтрафВсего | С | | О | Типовой элемент <Сведения>. Состав элемента представлен в таблице 4.38 |
| Отрицательное сальдо (кроме отсроченных, приостановленных к взысканию, реструктуризированных платежей) | СальдоОтр | С | | О | Типовой элемент <Сведения>. Состав элемента представлен в таблице 4.38 |
| Отсроченные (рассроченные) платежи | ОтсрПлат | С | | О | Типовой элемент <Сведения>. Состав элемента представлен в таблице 4.38 |
| Приостановленные к взысканию платежи | ПриостПлат | С | | О | Типовой элемент <Сведения>. Состав элемента представлен в таблице 4.38 |
| Реструктуризированная задолженность | РеструкДолг | С | | О | Типовой элемент <Сведения>. Состав элемента представлен в таблице 4.38 |
Таблица 4.21
Данные по остатку неуплаченных сумм процентов, образовавшийся при досрочном прекращении действия отсрочек (рассрочек, реструктуризации), при расторжении соглашения о реструктуризации долга, при заключении мирового соглашения в процедурах банкротства, всего (НеупСум)
| Наименование элемента | Сокращенное наименование (код) элемента | Признак типа элемента | Формат элемента | Признак обязательности элемента | Дополнительная информация |
| Остаток неуплаченных сумм процентов, образовавшийся при досрочном прекращении действия отсрочек (рассрочек, реструктуризации), при расторжении соглашения о реструктуризации долга, при заключении мирового соглашения в процедурах банкротства, всего | НеупСумВс | С | | О | Типовой элемент <Сведения>. Состав элемента представлен в таблице 4.38 |
| Остаток неуплаченных сумм процентов | НеупСумПр | С | | О | Типовой элемент <Сведения>. Состав элемента представлен в таблице 4.38 |
| Приостановленные к взысканию платежи | ПриосПл | С | | О | Типовой элемент <Сведения>. Состав элемента представлен в таблице 4.38 |
Таблица 4.22
Данные по положительному сальдо (СальдоПол)
| Наименование элемента | Сокращенное наименование (код) элемента | Признак типа элемента | Формат элемента | Признак обязательности элемента | Дополнительная информация |
| Положительное сальдо, всего | СальдоПолВс | С | | О | Типовой элемент <Сведения>. Состав элемента представлен в таблице 4.38 |
| Налог (сбор, страховые взносы) | Налог | С | | О | Типовой элемент <Сведения>. Состав элемента представлен в таблице 4.38 |
| Пеня | Пени | С | | О | Типовой элемент <Сведения>. Состав элемента представлен в таблице 4.38 |
| Штрафы | Штраф | С | | О | Типовой элемент <Сведения>. Состав элемента представлен в таблице 4.38 |
| Проценты, начисленные в процедурах банкротства (отрицательное, положительное сальдо) | Проц | С | | О | Типовой элемент <Сведения>. Состав элемента представлен в таблице 4.38 |
Таблица 4.23
Данные за сверяемый период (СверПериод)
| Наименование элемента | Сокращенное наименование (код) элемента | Признак типа элемента | Формат элемента | Признак обязательности элемента | Дополнительная информация |
| Принято отрицательное (положительное сальдо) | СальдоПринят | С | | О | Состав элемента представлен в таблице 4.24 |
| Начислено (доначислено) (по расчетам, перерасчетам и решениям, вынесенным по результатам рассмотрения материалов налоговых проверок, по судебным актам) | Начислено | С | | О | Состав элемента представлен в таблице 4.25 |
| Уменьшено (по расчетам, перерасчетам и решениям, вынесенным по результатам рассмотрения материалов налоговых проверок, по судебным актам) | Уменьшено | С | | О | Состав элемента представлен в таблице 4.26 |
| Уплачено | Уплачено | С | | О | Состав элемента представлен в таблице 4.27 |
| Передано отрицательное (положительное сальдо) реорганизованного юридического лица | ПрдСальдоРЮЛ | С | | О | Состав элемента представлен в таблице 4.28 |
| Списана реструктурированная задолженность по пеням в случае выполнения условий реструктуризации | СпЗадолжПен | С | | О | Типовой элемент <Сведения>. Состав элемента представлен в таблице 4.38 |
| Списана реструктурированная задолженность по штрафам в случае выполнения условий реструктуризации | СпЗадолжШтр | С | | О | Типовой элемент <Сведения>. Состав элемента представлен в таблице 4.38 |
| Списана задолженность по постановлениям Правительства Российской Федерации | СписЗПр | С | | О | Состав элемента представлен в таблице 4.29 |
| Возвращено из бюджета | Возвращено | С | | О | Состав элемента представлен в таблице 4.30 |
Таблица 4.24
Принято отрицательное (положительное сальдо) (СальдоПринят)
| Наименование элемента | Сокращенное наименование (код) элемента | Признак типа элемента | Формат элемента | Признак обязательности элемента | Дополнительная информация |
| Налог (сбор, страховые взносы) | Налог | С | | О | Типовой элемент <Сведения>. Состав элемента представлен в таблице 4.38 |
| Пеня | Пени | С | | О | Типовой элемент <Сведения>. Состав элемента представлен в таблице 4.38 |
| Штраф | Штраф | С | | О | Типовой элемент <Сведения>. Состав элемента представлен в таблице 4.38 |
| Остаток неуплаченных сумм процентов | Остат | С | | О | Типовой элемент <Сведения>. Состав элемента представлен в таблице 4.38 |
| Проценты, начисленные в процедурах банкротства | Процент | С | | О | Типовой элемент <Сведения>. Состав элемента представлен в таблице 4.38 |
Таблица 4.25
Начислено (доначислено) (по расчетам, перерасчетам и решениям, вынесенным по результатам рассмотрения материалов налоговых проверок, по судебным актам) (Начислено)
| Наименование элемента | Сокращенное наименование (код) элемента | Признак типа элемента | Формат элемента | Признак обязательности элемента | Дополнительная информация |
| Налог (сбор, страховые взносы) | Налог | С | | О | Типовой элемент <Сведения>. Состав элемента представлен в таблице 4.38 |
| Пеня | Пени | С | | О | Типовой элемент <Сведения>. Состав элемента представлен в таблице 4.38 |
| Штрафы | Штраф | С | | О | Типовой элемент <Сведения>. Состав элемента представлен в таблице 4.38 |
| Остаток неуплаченных сумм процентов | Остат | С | | О | Типовой элемент <Сведения>. Состав элемента представлен в таблице 4.38 |
| Проценты, начисленные в процедурах банкротства | Процент | С | | О | Типовой элемент <Сведения>. Состав элемента представлен в таблице 4.38 |
Таблица 4.26
Уменьшено (по расчетам, перерасчетам и решениям, вынесенным по результатам рассмотрения материалов налоговых проверок, по судебным актам) (Уменьшено)
| Наименование элемента | Сокращенное наименование (код) элемента | Признак типа элемента | Формат элемента | Признак обязательности элемента | Дополнительная информация |
| Налог (сбор, страховые взносы) | Налог | С | | О | Типовой элемент <Сведения>. Состав элемента представлен в таблице 4.38 |
| Пеня | Пени | С | | О | Типовой элемент <Сведения>. Состав элемента представлен в таблице 4.38 |
| Штрафы | Штраф | С | | О | Типовой элемент <Сведения>. Состав элемента представлен в таблице 4.38 |
Таблица 4.27
Уплачено (Уплачено)
| Наименование элемента | Сокращенное наименование (код) элемента | Признак типа элемента | Формат элемента | Признак обязательности элемента | Дополнительная информация |
| Налог (сбор, страховые взносы) всего | НалогВсего | С | | О | Типовой элемент <Сведения>. Состав элемента представлен в таблице 4.38 |
| Уплачено налога (сбора, страховых взносов) | НалУпл | С | | О | Типовой элемент <Сведения>. Состав элемента представлен в таблице 4.38 |
| Зачтено излишне уплаченного (взысканного) налога (сбора, страховых взносов) | ЗачИзлУплНал | С | | О | Типовой элемент <Сведения>. Состав элемента представлен в таблице 4.38 |
| Налог - Отсроченные (рассроченные) платежи | НалОтсрПлат | С | | О | Типовой элемент <Сведения>. Состав элемента представлен в таблице 4.38 |
| Налог - приостановленные к взысканию платежи | НалПриостПлат | С | | О | Типовой элемент <Сведения>. Состав элемента представлен в таблице 4.38 |
| Налог - реструктуризированная задолженность | НалРеструкДолг | С | | О | Типовой элемент <Сведения>. Состав элемента представлен в таблице 4.38 |
| Пеня, всего | ПенВсего | С | | О | Типовой элемент <Сведения>. Состав элемента представлен в таблице 4.38 |
| Уплачены пени | ПенУпл | С | | О | Типовой элемент <Сведения>. Состав элемента представлен в таблице 4.38 |
| Пени - Отсроченные (рассроченные) платежи | ПенОтсрПлат | С | | О | Типовой элемент <Сведения>. Состав элемента представлен в таблице 4.38 |
| Пени - приостановленные к взысканию платежи | ПенПриостПлат | С | | О | Типовой элемент <Сведения>. Состав элемента представлен в таблице 4.38 |
| Пени - реструктуризированная задолженность | ПенРеструкДолг | С | | О | Типовой элемент <Сведения>. Состав элемента представлен в таблице 4.38 |
| Штрафы всего | ШтрВсего | С | | О | Типовой элемент <Сведения>. Состав элемента представлен в таблице 4.38 |
| Уплачено штрафов | ШтрУпл | С | | О | Типовой элемент <Сведения>. Состав элемента представлен в таблице 4.38 |
| Штрафы - Отсроченные (рассроченные) платежи | ШтрОтсрПлат | С | | О | Типовой элемент <Сведения>. Состав элемента представлен в таблице 4.38 |
| Штрафы - приостановленные к взысканию платежи | ШтрПриостПлат | С | | О | Типовой элемент <Сведения>. Состав элемента представлен в таблице 4.38 |
| Штрафы - реструктуризированная задолженность | ШтрРеструкДолг | С | | О | Типовой элемент <Сведения>. Состав элемента представлен в таблице 4.38 |
| Проценты всего | ПрВсего | С | | О | Типовой элемент <Сведения>. Состав элемента представлен в таблице 4.38 |
| Процент - остаток неуплаченных сумм процентов | ПрОстСумм | С | | О | Типовой элемент <Сведения>. Состав элемента представлен в таблице 4.38 |
| Процент - приостановленные к взысканию платежи | ПрПриПлат | С | | О | Типовой элемент <Сведения>. Состав элемента представлен в таблице 4.38 |
| Проценты, начисленные в процедурах банкротства | ПрБанкрот | С | | О | Типовой элемент <Сведения>. Состав элемента представлен в таблице 4.38 |
Таблица 4.28
Передано отрицательное (положительное сальдо) реорганизованного юридического лица (ПрдСальдоРЮЛ)
| Наименование элемента | Сокращенное наименование (код) элемента | Признак типа элемента | Формат элемента | Признак обязательности элемента | Дополнительная информация |
| Налог (сбор, страховые взносы) | Налог | С | | О | Типовой элемент <Сведения>. Состав элемента представлен в таблице 4.38 |
| Пеня | Пени | С | | О | Типовой элемент <Сведения>. Состав элемента представлен в таблице 4.38 |
| Штрафы | Штрафы | С | | О | Типовой элемент <Сведения>. Состав элемента представлен в таблице 4.38 |
| Остаток неуплаченных сумм процентов | НеупСум | С | | О | Типовой элемент <Сведения>. Состав элемента представлен в таблице 4.38 |
| Проценты, начисленные в процедурах банкротства (отрицательное, положительное сальдо) | ПрБанкрот | С | | О | Типовой элемент <Сведения>. Состав элемента представлен в таблице 4.38 |
Таблица 4.29
Списана задолженность по постановлениям Правительства Российской Федерации (СписЗПр)
| Наименование элемента | Сокращенное наименование (код) элемента | Признак типа элемента | Формат элемента | Признак обязательности элемента | Дополнительная информация |
| Налог (сбор, страховые взносы) | Налог | С | | О | Типовой элемент <Сведения>. Состав элемента представлен в таблице 4.38 |
| Пеня | Пени | С | | О | Типовой элемент <Сведения>. Состав элемента представлен в таблице 4.38 |
| Штрафы | Штрафы | С | | О | Типовой элемент <Сведения>. Состав элемента представлен в таблице 4.38 |
| Остаток неуплаченных сумм процентов | НеупСум | С | | О | Типовой элемент <Сведения>. Состав элемента представлен в таблице 4.38 |
Таблица 4.30
Возвращено из бюджета (Возвращено)
| Наименование элемента | Сокращенное наименование (код) элемента | Признак типа элемента | Формат элемента | Признак обязательности элемента | Дополнительная информация |
| Налог (сбор, страховые взносы) | Налог | С | | О | Типовой элемент <Сведения>. Состав элемента представлен в таблице 4.38 |
| В том числе, возвращено излишне уплаченного (взысканного) налога (сбора, страховых взносов) | НалИзлУп | С | | О | Типовой элемент <Сведения>. Состав элемента представлен в таблице 4.38 |
| Пеня | Пени | С | | О | Типовой элемент <Сведения>. Состав элемента представлен в таблице 4.38 |
| В том числе, возвращено излишне уплаченных (взысканных) пеней по налогу (сбору, страховым взносам) | ПенИзлУп | С | | О | Типовой элемент <Сведения>. Состав элемента представлен в таблице 4.38 |
| Штрафы | Штраф | С | | О | Типовой элемент <Сведения>. Состав элемента представлен в таблице 4.38 |
| В том числе, возвращено излишне уплаченного (взысканного) штрафа по налогу (сбору, страховым взносам) | ШтрафИзлУп | С | | О | Типовой элемент <Сведения>. Состав элемента представлен в таблице 4.38 |
| Остаток неуплаченных сумм процентов | НеупСум | С | | О | Типовой элемент <Сведения>. Состав элемента представлен в таблице 4.38 |
| Проценты, начисленные в процедурах банкротства | Проц | С | | О | Типовой элемент <Сведения>. Состав элемента представлен в таблице 4.38 |
Таблица 4.31
Сальдо на конец сверяемого периода (СальдоКон)
| Наименование элемента | Сокращенное наименование (код) элемента | Признак типа элемента | Формат элемента | Признак обязательности элемента | Дополнительная информация |
| Задолженность, всего | ЗадолжВсего | С | | О | Типовой элемент <Сведения>. Состав элемента представлен в таблице 4.38 |
| Налог (сбор, страховые взносы) | Налог | С | | О | Состав элемента представлен в таблице 4.32 |
| Пени | Пени | С | | О | Состав элемента представлен в таблице 4.33 |
| Штрафы | Штрафы | С | | О | Состав элемента представлен в таблице 4.34 |
| Остаток неуплаченных сумм процентов, образовавшийся при досрочном прекращении действия отсрочек (рассрочек, реструктуризации), при расторжении соглашения о реструктуризации долга, при заключении мирового соглашения в процедурах банкротства | ОстНеупСум | С | | О | Состав элемента представлен в таблице 4.35 |
| Проценты, начисленные в процедурах банкротства (отрицательное, положительное сальдо) | ПроцНачБанкр | С | | О | Типовой элемент <Сведения>. Состав элемента представлен в таблице 4.38 |
| Данные по положительному сальдо | СальдоПол | С | | О | Состав элемента представлен в таблице 4.36 |
Таблица 4.32
Налог (сбор, страховые взносы) (Налог)
| Наименование элемента | Сокращенное наименование (код) элемента | Признак типа элемента | Формат элемента | Признак обязательности элемента | Дополнительная информация |
| Налог (сбор, страховые взносы), всего | Всего | С | | О | Типовой элемент <Сведения>. Состав элемента представлен в таблице 4.38 |
| Отрицательное сальдо | СальдоОтр | С | | О | Типовой элемент <Сведения>. Состав элемента представлен в таблице 4.38 |
| Отсроченные (рассроченные) платежи | ОтсрПлат | С | | О | Типовой элемент <Сведения>. Состав элемента представлен в таблице 4.38 |
| Приостановленные к взысканию платежи | ПрПлат | С | | О | Типовой элемент <Сведения>. Состав элемента представлен в таблице 4.38 |
| Реструктуризированная задолженность | РестрДолг | С | | О | Типовой элемент <Сведения>. Состав элемента представлен в таблице 4.38 |
Таблица 4.33
Пени (Пени)
| Наименование элемента | Сокращенное наименование (код) элемента | Признак типа элемента | Формат элемента | Признак обязательности элемента | Дополнительная информация |
| Пеня, всего | Всего | С | | О | Типовой элемент <Сведения>. Состав элемента представлен в таблице 4.38 |
| Сальдо (кроме отсроченных, приостановленных к взысканию, реструктуризированных платежей) | СальдоОтр | С | | О | Типовой элемент <Сведения>. Состав элемента представлен в таблице 4.38 |
| Отсроченные (рассроченные) платежи | ОтсрПлат | С | | О | Типовой элемент <Сведения>. Состав элемента представлен в таблице 4.38 |
| Приостановленные к взысканию платежи | ПриостПлат | С | | О | Типовой элемент <Сведения>. Состав элемента представлен в таблице 4.38 |
| Реструктуризированная задолженность | РеструкДолг | С | | О | Типовой элемент <Сведения>. Состав элемента представлен в таблице 4.38 |
Таблица 4.34
Штрафы (Штрафы)
| Наименование элемента | Сокращенное наименование (код) элемента | Признак типа элемента | Формат элемента | Признак обязательности элемента | Дополнительная информация |
| Штрафы всего | ШтрВсего | С | | О | Типовой элемент <Сведения>. Состав элемента представлен в таблице 4.38 |
| Сальдо (кроме отсроченных, приостановленных к взысканию, реструктуризированных платежей) | СальдоОтр | С | | О | Типовой элемент <Сведения>. Состав элемента представлен в таблице 4.38 |
| Отсроченные (рассроченные) платежи | ШтрОтсрПлат | С | | О | Типовой элемент <Сведения>. Состав элемента представлен в таблице 4.38 |
| Приостановленные к взысканию платежи | ШтрПриостПлат | С | | О | Типовой элемент <Сведения>. Состав элемента представлен в таблице 4.38 |
| Реструктуризированная задолженность | ШтрРестрДолг | С | | О | Типовой элемент <Сведения>. Состав элемента представлен в таблице 4.38 |
Таблица 4.35
Остаток неуплаченных сумм процентов, образовавшийся при досрочном прекращении действия отсрочек (рассрочек, реструктуризации), при расторжении соглашения о реструктуризации долга, при заключении мирового соглашения в процедурах банкротства (ОстНеупСум)
| Наименование элемента | Сокращенное наименование (код) элемента | Признак типа элемента | Формат элемента | Признак обязательности элемента | Дополнительная информация |
| Остаток неуплаченных сумм процентов, образовавшийся при досрочном прекращении действия отсрочек (рассрочек, реструктуризации), при расторжении соглашения о реструктуризации долга, при заключении мирового соглашения в процедурах банкротства, всего | НеупПрВс | С | | О | Типовой элемент <Сведения>. Состав элемента представлен в таблице 4.38 |
| Остаток неуплаченных сумм процентов | ОстНеПр | С | | О | Типовой элемент <Сведения>. Состав элемента представлен в таблице 4.38 |
| Приостановленные к взысканию платежи | ПриосВзПлат | С | | О | Типовой элемент <Сведения>. Состав элемента представлен в таблице 4.38 |
Таблица 4.36
Данные по положительному сальдо (СальдоПол)
| Наименование элемента | Сокращенное наименование (код) элемента | Признак типа элемента | Формат элемента | Признак обязательности элемента | Дополнительная информация |
| Положительное сальдо, всего | СальдоПолВс | С | | О | Типовой элемент <Сведения>. Состав элемента представлен в таблице 4.38 |
| Налог (сбор, страховые взносы) | Налог | С | | О | Типовой элемент <Сведения>. Состав элемента представлен в таблице 4.38 |
| Пеня | Пени | С | | О | Типовой элемент <Сведения>. Состав элемента представлен в таблице 4.38 |
| Штрафы | Штраф | С | | О | Типовой элемент <Сведения>. Состав элемента представлен в таблице 4.38 |
| Проценты, начисленные в процедурах банкротства (отрицательное, положительное сальдо) | Проц | С | | О | Типовой элемент <Сведения>. Состав элемента представлен в таблице 4.38 |
Таблица 4.37
Кроме того, денежные средства, списанные с расчетных счетов заинтересованного лица, но не зачисленные на счета по учету доходов бюджетов на конец сверяемого периода (ДенСрСп)
| Наименование элемента | Сокращенное наименование (код) элемента | Признак типа элемента | Формат элемента | Признак обязательности элемента | Дополнительная информация |
| Налог (сбор, страховые взносы) | Налог | С | | О | Типовой элемент <Сведения>. Состав элемента представлен в таблице 4.38 |
| Пеня | Пени | С | | О | Типовой элемент <Сведения>. Состав элемента представлен в таблице 4.38 |
| Штрафы | Штрафы | С | | О | Типовой элемент <Сведения>. Состав элемента представлен в таблице 4.38 |
| Остаток неуплаченных сумм процентов, образовавшийся при досрочном прекращении действия отсрочек (рассрочек, реструктуризации), при расторжении соглашения о реструктуризации долга, при заключении мирового соглашения в процедурах банкротства | Остаток | С | | О | Типовой элемент <Сведения>. Состав элемента представлен в таблице 4.38 |
| Проценты по графикам действующих отсрочек, рассрочек, реструктуризации, по утвержденным графикам уплаты процентов в процедурах финансового оздоровления и внешнего управления (отрицательное, положительное сальдо) | Процент | С | | О | Типовой элемент <Сведения>. Состав элемента представлен в таблице 4.38 |
Таблица 4.38
Сведение строки акта (Сведения)
| Наименование элемента | Сокращенное наименование (код) элемента | Признак типа элемента | Формат элемента | Признак обязательности элемента | Дополнительная информация |
| Данные налогового органа | НалОрг | A | N(17.2) | Н | |
Таблица 4.39
Сведения о юридическом лице (СведЮЛ)
| Наименование элемента | Сокращенное наименование (код) элемента | Признак типа элемента | Формат элемента | Признак обязательности элемента | Дополнительная информация |
| Наименование организации | НаимОрг | A | T(1-1000) | О | |
| ИНН организации | ИННЮЛ | A | T(=10) | О | Типовой элемент <ИННЮЛТип> |
| КПП | КПП | A | T(=9) | О | Типовой элемент <КППТип> |
Таблица 4.40
Сведения о физическом лице (СведФЛ)
| Наименование элемента | Сокращенное наименование (код) элемента | Признак типа элемента | Формат элемента | Признак обязательности элемента | Дополнительная информация |
| ИНН физического лица | ИННФЛ | A | T(=12) | Н | Типовой элемент <ИННФЛТип> |
| Фамилия, имя, отчество физического лица | ФИО | С | | О | Типовой элемент <ФИОТип>. Состав элемента представлен в таблице 4.42 |
Таблица 4.41
Адрес в Российской Федерации (АдрРФТип)
| Наименование элемента | Сокращенное наименование (код) элемента | Признак типа элемента | Формат элемента | Признак обязательности элемента | Дополнительная информация |
| Почтовый индекс | Индекс | A | T(=6) | Н | |
| Код региона | КодРегион | A | T(=2) | ОК | Типовой элемент <ССРФТип> Принимает значение в соответствии со Справочником субъектов Российской Федерации |
| Район | Район | A | T(1-50) | Н | |
| Город | Город | A | T(1-50) | Н | |
| Населенный пункт (село, поселок) | НаселПункт | A | T(1-50) | Н | |
| Улица (проспект, переулок) | Улица | A | T(1-50) | Н | |
| Номер дома (владения) | Дом | A | T(1-20) | Н | |
| Номер корпуса (строения) | Корпус | A | T(1-20) | Н | |
| Номер квартиры | Кварт | A | T(1-20) | Н | |
Таблица 4.42
Фамилия, имя, отчество (ФИОТип)
| Наименование элемента | Сокращенное наименование (код) элемента | Признак типа элемента | Формат элемента | Признак обязательности элемента | Дополнительная информация |
| Фамилия | Фамилия | A | T(1-60) | О | |
| Имя | Имя | A | T(1-60) | О | |
| Отчество | Отчество | A | T(1-60) | Н | |