Приказ ФНС РФ от 15.05.2017 N ММВ-7-3/444@

"Об утверждении формы налоговой декларации по налогу на прибыль организаций при выполнении соглашений о разделе продукции, Порядка ее заполнения, а также формата представления налоговой декларации по налогу на прибыль организаций при выполнении соглашений о разделе продукции в электронной форме"
Редакция от 15.05.2017 — Действует с 07.08.2017

Зарегистрировано в Минюсте России 6 июня 2017 г. N 46962


ФЕДЕРАЛЬНАЯ НАЛОГОВАЯ СЛУЖБА

ПРИКАЗ
от 15 мая 2017 г. N ММВ-7-3/444@

ОБ УТВЕРЖДЕНИИ ФОРМЫ НАЛОГОВОЙ ДЕКЛАРАЦИИ ПО НАЛОГУ НА ПРИБЫЛЬ ОРГАНИЗАЦИЙ ПРИ ВЫПОЛНЕНИИ СОГЛАШЕНИЙ О РАЗДЕЛЕ ПРОДУКЦИИ, ПОРЯДКА ЕЕ ЗАПОЛНЕНИЯ, А ТАКЖЕ ФОРМАТА ПРЕДСТАВЛЕНИЯ НАЛОГОВОЙ ДЕКЛАРАЦИИ ПО НАЛОГУ НА ПРИБЫЛЬ ОРГАНИЗАЦИЙ ПРИ ВЫПОЛНЕНИИ СОГЛАШЕНИЙ О РАЗДЕЛЕ ПРОДУКЦИИ В ЭЛЕКТРОННОЙ ФОРМЕ

В соответствии с пунктом 4 статьи 31 и пунктом 7 статьи 80 части первой Налогового кодекса Российской Федерации (Собрание законодательства Российской Федерации, 1998, N 31, ст. 3824; 2017, N 1 (ч. 1), ст. 16) и в целях реализации положений главы 26.4 части второй Налогового кодекса Российской Федерации (Собрание законодательства Российской Федерации, 2000, N 32, ст. 3340; 2017, N 1 (ч. I), ст. 16) приказываю:

1. Утвердить:

форму налоговой декларации по налогу на прибыль организаций при выполнении соглашений о разделе продукции согласно N 1 к настоящему приказу;

порядок заполнения налоговой декларации по налогу на прибыль организаций при выполнении соглашений о разделе продукции согласно приложению N 2 к настоящему приказу;

формат представления налоговой декларации по налогу на прибыль организаций при выполнении соглашений о разделе продукции в электронной форме согласно приложению N 3 к настоящему приказу.

2. Настоящий приказ вступает в силу по истечении двух месяцев со дня его официального опубликования.

3. Руководителям (исполняющим обязанности руководителя) управлений Федеральной налоговой службы по субъектам Российской Федерации довести настоящий приказ до нижестоящих налоговых органов.

4. Контроль за исполнением настоящего приказа возложить на заместителя руководителя Федеральной налоговой службы, координирующего вопросы методологического обеспечения работы налоговых органов по вопросам налогообложения при применении специальных налоговых режимов.

Руководитель
Федеральной налоговой службы
М.В. МИШУСТИН

Приложение N 1
к приказу ФНС России
от 15.05.2017 N ММВ-7-3/444@

                          ИНН                
                                                                     
    0780   4014     КПП                   Стр. 0 0 1

Форма по КНД 1151082

НАЛОГОВАЯ ДЕКЛАРАЦИЯ ПО НАЛОГУ НА ПРИБЫЛЬ ОРГАНИЗАЦИЙ ПРИ ВЫПОЛНЕНИИ СОГЛАШЕНИЙ О РАЗДЕЛЕ ПРОДУКЦИИ

Номер корректировки     Налоговый (отчетный) период (код)     Отчетный год      
                                                                             
Представляется в налоговый орган (код)         по месту нахождения (учета) (код)    
                                                                             
                                                                             
                                                                             
                                                                             
                                                                             
                                                                             
(полное наименование организации)
                                                                               
Код вида экономической деятельности по классификатору ОКВЭД   .     .                          
                                                                             
Код валюты, в которой составлена налоговая декларация                                    
                                                                               
Форма реорганизации (ликвидация) (код) ИНН/КПП реорганизованной организации                     /                    
                                           
                                                                               
Номер контактного телефона                                                        
                                                                               
На   страницах с приложением подтверждающих документов или их копий на       листах
Достоверность и полноту сведений, указанных в настоящей декларации, подтверждаю: Заполняется работником налогового органа
                                         
                                          Сведения о представлении декларации
  1 - налогоплательщик,
2 - представитель налогоплательщика
                                         
      Данная декларация представлена
                                                                                   
                                        (код)                                
                                                                                   
                                        на   страницах
                                                                                   
                                        с приложением подтверждающих документов или их копий
(фамилия, имя, отчество <*> полностью)     на       листах
                                                                                   
                                                                             
                                                                                   
                                                                               
                                                                                   
                                        Дата представления декларации     .     .      
                                                                                   
                                        Зарегистрирована за N                        
                                                                                   
                                                                               
                                                                                   
                                                                               
                                                                                   
                                                                               
                                                                                   
                                                                               
(наименование организации - представителя налогоплательщика)                                            
                                                                                   
Подпись         Дата     .     .                                            
                                                                                   
Наименование документа,подтверждающего полномочия представителя налогоплательщика                                            
                                           
                                                                                   
                                                                               
                                                                                   
                                        Фамилия, И.О. <*>       Подпись

<*> Отчество указывается при наличии.

                                                                                   
                          ИНН                
                                                                     
    0780   4021     КПП                   Стр.      

Раздел 1. Сумма налога, подлежащая уплате в бюджет, по данным налогоплательщика

Показатели Код строки Значения показателей
                                                                               
Наименование соглашения о разделе продукции 001  
                                                                               
                                                                             
                                                                               
                                                                             
                                                                               
                                                                             
                                                                               
                                                                             
                                                                               
Код по ОКТМО 010                                      
                                                                               
В Федеральный бюджет                                                
                                                                               
Код бюджетной классификации 020                                    
                                                                               
Сумма налога к доплате (в рублях) 030                                      
                                               
Сумма налога к уменьшению (в рублях) 040                                      
                                                                               
В бюджет субъекта Российской Федерации                                                
                                                                               
Код бюджетной классификации 050                                    
                                                                               
Сумма налога к доплате (в рублях) 060                                    
                                                                               
Сумма налога к уменьшению (в рублях) 070                                    
Достоверность и полноту сведений, указанных на данной странице, подтверждаю:
                                      (подпись)                   (дата)                    
                                                                                       
                          ИНН                
                                                                     
    0780   4038     КПП                   Стр.      

Раздел 2. Расчет налога на прибыль организаций от выполнения соглашения о разделе продукции

Показатели Код строки Значения показателей
                                                                         
Доход от выполнения соглашения о разделе продукции - всего (стр. 020 + стр. 030) 010                       .      
                                       
в том числе:                                        
  стоимость прибыльной продукции, принадлежащей инвестору, в соответствии с условиями соглашения о разделе продукции 020                     .      
                                         
  внереализационные доходы 030                       .      
                                                                               
Расходы, уменьшающие налоговую базу 040                       .      
                                                                               
Налоговая база от выполнения соглашения о разделе продукции (стр. 010 - стр. 040) 050                       .      
                                                                               
Отрицательная величина (или ее часть) налоговой базы предыдущих налоговых периодов (по абсолютной величине), уменьшающая налоговую базу (стр. 180 Раздела 2.4) 060                       .      
                                       
                                       
Налоговая база для исчисления налога на прибыль организаций от выполнения соглашения о разделе продукции (стр. 050 - стр. 060) 070                       .      
                                       
Доля налоговой базы (%), приходящейся на обособленное подразделение 080         .                      
                                       
Налоговая база, исходя из доли (стр. 070 x стр. 080) 090                       .      
                                                                               
Сумма исчисленного налога на прибыль организаций - всего (стр. 110 + стр. 120) 100                       .      
                                       
в том числе:                                        
                                                                               
  в федеральный бюджет 110                       .      
                                                                               
  в бюджет субъекта Российской Федерации 120                       .      
                                                                               
Сумма начисленных авансовых платежей за отчетный (налоговый) период - всего стр. 150) 130                       .      
                                       
в том числе:                                                      
                                                                               
  в федеральный бюджет 140                       .      
                                                                               
  в бюджет субъекта Российской Федерации 150                       .      
                                                                                   
                          ИНН                
                                                                     
    0780   4045     КПП                   Стр.      

Раздел 2.1. Сведения о продукции, произведенной налогоплательщиком в отчетном (налоговом) периоде

Код полезного ископаемого Код единицы измерения объема продукции     Объем произведенной продукции (в натуральном выражении) / Цена продукции
      1               2             3/4
                                                              .             /
                                                                               
                                                                .              
                                                                               
                                                                               
                                                                .             /
                                                                               
                                                                .              
                                                                               
                                                                               
                                                              .             /
                                                                               
                                                                .              
                                                                               
                                                                               
                                                              .             /
                                                                               
                                                                .              
                                                                               
                                                                               
                                                              .             /
                                                                               
                                                                .              
                                                                               
                                                                               
                                                              .             /
                                                                               
                                                              .              
                                                                               
                                                                               
                                                                .             /
                                                                               
                                                                .              
                                                                               
                                                                               
                                                                .             /
                                                                               
                                                                .              
                                                                                   
                          ИНН                
                                                                     
    0780   4052     КПП                   Стр.      

Раздел 2.2. Сведения о возмещаемых расходах, произведенных (понесенных) налогоплательщиком в отчетном (налоговом) периоде

Показатели Код строки Значения показателей
                                                                               
Сумма возмещаемых расходов в отчетном (налоговом) периоде - всего (с учетом остатка невозмещенных расходов на начало отчетного периода) 010                       .      
                                         
в том числе:                                                        
                                                                               
  расходы, произведенные (понесенные) до вступления соглашения в силу, - всего 020                       .      
                                           
  расходы, произведенные (понесенные) с даты вступления соглашения в силу и в течение всего срока его действия, - всего: 030                       .      
                                           
  в том числе:                                                  
                                                                               
    расходы на приобретение, сооружение, изготовление, доставку амортизируемого имущества (основных средств и нематериальных активов) и доведение его до состояния, в котором оно пригодно для использования, при условии их включения в программу работ и смету расходов, с учетом ограничений, установленных соглашением о разделе продукции 040                       .      
                                             
                                             
                                             
                                             
    расходы на освоение природных ресурсов, указанные в пункте 1 статьи 261 Налогового кодекса Российской Федерации, а также аналогичные расходы по сопряженным участкам недр, если это предусмотрено соглашением о разделе продукции 050                       .      
                                             
                                             
                                             
    расходы, связанные с содержанием и эксплуатацией имущества, которое было передано государством в безвозмездное пользование налогоплательщику в соответствии со статьей 11 Федерального закона от 30.12.1995 N 225-ФЗ "О соглашениях о разделе продукции" <*> 060                       .      
                                             
                                             
                                             
    расходы, произведенные (понесенные) в форме отчислений в ликвидационный фонд для финансирования ликвидационных работ в размере и порядке, установленном соглашением о разделе продукции 070                       .      
                                             
                                             
    управленческие расходы, связанные с выполнением соглашения о разделе продукции (расходы на оплату аренды офисов налогоплательщика, в том числе расположенных за пределами Российской Федерации, расходы на их содержание, информационные и консультационные услуги, представительские расходы, расходы на рекламу и другие управленческие расходы) 080                       .      
                                             
                                             
                                             
                                             
Стоимость компенсационной продукции, направляемой на возмещение расходов 090                       .      
                                         
Остаток суммы невозмещенных расходов на конец отчетного (налогового) периода                                          
                                         

<*> Собрание законодательства Российской Федерации, 1996, N 1, ст. 18; 2016, N 15, ст. 2066.

                                                                                   
                          ИНН                
                                                                     
    0780   4069     КПП                   Стр.      

Раздел 2.3. Сведения о возмещаемых расходах, произведенных (понесенных) налогоплательщиком в соответствии с программой работ и сметой расходов в отчетном (налоговом) периоде

Показатели Код строки Значения показателей
                                                                               
Наименование статьи расходов в соответствии с программой работ и сметой расходов 010                                
                                     
                                                                             
                                                                               
                                                                             
                                                                               
                                                                             
                                                                               
                                                                             
                                                                               
Сумма             015                       .      
                                                                               
                                                                               
Наименование статьи расходов в соответствии с программой работ и сметой расходов 010                                
                                     
                                                                             
                                                                               
                                                                             
                                                                               
                                                                             
                                                                               
                                                                             
                                                                               
Сумма             015                       .      
                                                                               
                                                                               
Наименование статьи расходов в соответствии с программой работ и сметой расходов 010                                
                                     
                                                                             
                                                                               
                                                                             
                                                                               
                                                                             
                                                                               
                                                                             
                                                                               
Сумма 015                       .      
                                                                               
Сумма возмещаемых расходов в отчетном (налоговом) периоде (с учетом остатка невозмещенных расходов на начало отчетного периода) 020                       .      
                                     
Расходы капитального характера, произведенные (понесенные) налогоплательщиком в отчетном (налоговом) периоде 030                       .      
                                     
Расходы капитального характера, уменьшающие налоговую базу - всего 040                       .      
                                     
  в том числе произведенные (понесенные) в прошлых отчетных (налоговых) периодах 050                       .      
                                       
                                                                                   
                          ИНН                
                                                                     
    0780   4076     КПП                   Стр.      

Раздел 2.4. Отрицательная величина (или ее часть) налоговой базы предыдущих налоговых периодов, уменьшающая налоговую базу

Показатели Код строки Сумма
                                                                               
Остаток неперенесенной отрицательной величины налоговой базы предыдущих налоговых периодов на начало налогового периода - всего 010                     .      
                                     
  в том числе за:                                      
                                                                               
                  год               020                       .      
                                                                               
                    год               030                       .      
                                                                               
                    год               040                       .      
                                                                               
                    год               050                       .      
                                                                               
                    год               060                       .      
                                                                               
                    год               070                       .      
                                                                               
                    год               080                       .      
                                                                             
                    год               090                       .      
                                                                               
                    год               100                       .      
                                                                               
                    год               110                       .      
                                                                               
                    год               120                       .      
                                                                               
                    год             130                       .      
                                                                               
                    год               140                       .      
                                                                             
                    год               150                       .      
                                                                               
                    год               160                       .      
                                                                               
                    год               170                       .      
                                                                               
Отрицательная величина (или ее часть) налоговой базы предыдущих налоговых периодов, уменьшающая налоговую базу текущего налогового периода 180                       .      
                                     
Остаток неперенесенной отрицательной величины налоговой базы на конец налогового периода 190                       .      
                                     
                                                                                   

Приложение N 2
к приказу ФНС России
от 15.05.2017 N ММВ-7-3/444@

ПОРЯДОК ЗАПОЛНЕНИЯ НАЛОГОВОЙ ДЕКЛАРАЦИИ ПО НАЛОГУ НА ПРИБЫЛЬ ОРГАНИЗАЦИЙ ПРИ ВЫПОЛНЕНИИ СОГЛАШЕНИЙ О РАЗДЕЛЕ ПРОДУКЦИИ

I. Общие положения

1.1. Налогоплательщики при применении специального налогового режима по налогу на прибыль при выполнении соглашения о разделе продукции (далее - Соглашение), установленного главой 26.4 Налогового кодекса Российской Федерации (далее - Кодекс), за исключением налогоплательщиков при выполнении Соглашений, предусматривающих условия раздела произведенной продукции в соответствии с пунктом 2 статьи 8 Федерального закона от 30.12.1995 N 225-ФЗ "О соглашениях о разделе продукции" (далее - Федеральный закон N 225-ФЗ), по истечении каждого отчетного (налогового) периода представляют в налоговые органы налоговые декларации по налогу на прибыль организаций при выполнении соглашений о разделе продукции (далее - налоговая декларация).

1.2. В состав налоговой декларации включаются:

Титульный лист;

Раздел 1 "Сумма налога, подлежащая уплате в бюджет, по данным налогоплательщика";

Раздел 2 "Расчет налога на прибыль организаций от выполнения соглашения о разделе продукции";

Раздел 2.1 "Сведения о продукции, произведенной налогоплательщиком в отчетном (налоговом) периоде";

Раздел 2.2 "Сведения о возмещаемых расходах, произведенных (понесенных) налогоплательщиком в отчетном (налоговом) периоде";

Раздел 2.3 "Сведения о возмещаемых расходах, произведенных (понесенных) налогоплательщиком в соответствии с программой работ и сметой расходов в отчетном (налоговом) периоде";

Раздел 2.4 "Отрицательная величина (или ее часть) налоговой базы предыдущих налоговых периодов, уменьшающая налоговую базу".

II. Общие требования к порядку заполнения налоговой декларации

2.1. Налоговая декларация составляется нарастающим итогом с начала года.

Стоимостные значения показателей налоговой декларации в российской валюте указываются в полных рублях. При указании значений стоимостных показателей в полных рублях значения показателей менее 50 копеек отбрасываются, а 50 копеек и более округляются до полного рубля.

2.2. Страницы налоговой декларации имеют сквозную нумерацию, начиная с Титульного листа, вне зависимости от наличия (отсутствия) и количества заполняемых разделов. Порядковый номер страницы записывается в определенном для нумерации поле слева направо, начиная с первого (левого) знакоместа, например, для первой страницы - "001", для седьмой - "007".

2.3. Не допускается исправление ошибок с помощью корректирующего или иного аналогичного средства.

Не допускается двусторонняя печать налоговой декларации на бумажном носителе и скрепление листов налоговой декларации, приводящее к порче бумажного носителя.

При заполнении налоговой декларации используются чернила черного, фиолетового или синего цвета.

2.4. Каждому показателю налоговой декларации соответствует одно поле, состоящее из определенного количества знакомест. В каждом поле указывается только один показатель.

Исключение составляют показатели, значением которых являются дата или десятичная дробь. Для указания даты используются по порядку три поля: день (поле из двух знакомест), месяц (поле из двух знакомест) и год (поле из четырех знакомест), разделенные знаком "." ("точка"). Для десятичной дроби используются два поля, разделенные знаком "." ("точка"). Первое поле соответствует целой части десятичной дроби, второе - дробной части десятичной дроби.

Заполнение полей налоговой декларации значениями текстовых, числовых, кодовых показателей осуществляется слева направо, начиная с первого (левого) знакоместа.

При заполнении полей налоговой декларации с использованием программного обеспечения значения числовых показателей выравниваются по правому (последнему) знакоместу.

Заполнение текстовых полей налоговой декларации осуществляется заглавными печатными символами.

В случае отсутствия какого-либо показателя, во всех знакоместах соответствующего поля проставляется прочерк. Прочерк представляет собой прямую линию, проведенную посередине знакомест по всей длине поля, если иное не предусмотрено настоящим Порядком заполнения налоговой декларации по налогу на прибыль организаций при выполнении соглашений о разделе продукции (далее - Порядок).

Если для указания какого-либо показателя не требуется заполнения всех знакомест соответствующего поля, то в незаполненных знакоместах в правой части поля проставляется прочерк.

При подготовке налоговой декларации с использованием программного обеспечения при распечатке на принтере допускается отсутствие обрамления знакомест и прочерков для незаполненных знакомест. Расположение и размеры значений реквизитов не должны изменяться. Печать знаков выполняется шрифтом Courier New высотой 16 - 18 пунктов.

2.5. Налоговая декларация представляется в налоговые органы, в которых налогоплательщик состоит на учете, по местонахождению участка недр, предоставленного в пользование на условиях Соглашения.

Налогоплательщики, имеющие несколько участков недр, предоставленных в пользование на условиях Соглашения, представляют налоговые декларации в налоговые органы по местонахождению каждого участка недр.

Если участок недр, предоставляемый в пользование на условиях Соглашения, расположен на континентальном шельфе Российской Федерации и (или) в пределах исключительной экономической зоны Российской Федерации, налогоплательщик представляет налоговую декларацию в налоговый орган по месту своего нахождения.

Налогоплательщики, в соответствии со статьей 83 Кодекса отнесенные к категории крупнейших, представляют налоговую декларацию в налоговый орган по месту учета в качестве крупнейших налогоплательщиков.

2.6. В случае осуществления налогоплательщиком деятельности в рамках нескольких Соглашений налоговая декларация представляется отдельно по каждому Соглашению.

2.7. Организация-правопреемник представляет по месту своего нахождения (по месту учета в качестве крупнейшего налогоплательщика) налоговую декларацию за последний налоговый период и уточненные налоговые декларации за реорганизованную организацию с указанием в Титульном листе по строке "по месту нахождения (учета) (код)" кода "215" или "216" в соответствии с приложением N 1 к Порядку, а в верхней его части - идентификационного номера налогоплательщика (далее - ИНН) и кода причины постановки на учет (далее - КПП) организации-правопреемника. В строке "полное наименование организации" указывается наименование реорганизованной организации.

В строке "ИНН/КПП реорганизованной организации" указываются, соответственно, ИНН и КПП, которые были присвоены организации до реорганизации налоговым органом по месту ее нахождения (по налогоплательщикам, отнесенным к категории крупнейших, - налоговым органом по месту учета в качестве крупнейшего налогоплательщика).

2.8. Налоговая декларация может быть представлена налогоплательщиком в налоговый орган лично или через его представителя, направлена в виде почтового отправления с описью вложения или передана в электронной форме с усиленной квалифицированной электронной подписью по телекоммуникационным каналам связи в соответствии со статьей 80 Кодекса.

Налоговая декларация представляется плательщиком в налоговый орган в электронной форме по телекоммуникационным каналам связи с применением усиленной квалифицированной электронной подписи по установленным форматам в соответствии с Порядком представления налоговой декларации в электронном виде по телекоммуникационным каналам связи, утвержденным приказом Министерства Российской Федерации по налогам и сборам от 02.04.2002 N БГ-3-32/169 "Об утверждении Порядка представления налоговой декларации в электронном виде по телекоммуникационным каналам связи" (зарегистрирован Министерством юстиции Российской Федерации 16.05.2002, регистрационный номер 3437).

III. Порядок заполнения Титульного листа налоговой декларации

3.1. Титульный лист налоговой декларации заполняется налогоплательщиком, кроме раздела "Заполняется работником налогового органа".

3.2. При заполнении Титульного листа необходимо указать:

1) ИНН и КПП, который присвоен при выполнении Соглашения организации тем налоговым органом, в который представляется налоговая декларация.

При представлении налоговой декларации по месту нахождения обособленного подразделения указывается КПП обособленного подразделения, задействованного при выполнении Соглашения.

Соответствующие ИНН и КПП указываются в верхней части каждой страницы, включаемой в состав налоговой декларации;

2) номер корректировки.

При представлении в налоговый орган первичной налоговой декларации по строке "Номер корректировки" проставляется "0--", при представлении уточненной налоговой декларации указывается номер корректировки (например, "1--", "2--" и так далее).

В уточненных налоговых декларациях при перерасчете налоговой базы и суммы налога на прибыль при выполнении Соглашения не учитываются результаты налоговых проверок, проведенных налоговым органом за тот налоговый период, по которому производится перерасчет налоговой базы и суммы налога;

3) налоговый (отчетный) период, за который представлена налоговая декларация;

Коды, определяющие налоговый (отчетный) период, приведены в приложении N 1 к настоящему Порядку;

4) отчетный год;

5) код налогового органа, в который представляется налоговая декларация;

6) коды места представления налоговой декларации в налоговый орган по месту нахождения (учета) приведены в приложении N 1 к настоящему Порядку;

7) полное наименование организации.

В случае представления налоговой декларации российской организацией в строке "полное наименование организации" указывается полное наименование этой организации в соответствии с ее учредительными документами (при наличии в наименовании латинской транскрипции таковая указывается).

В случае представления налоговой декларации иностранной организацией в строке "полное наименование организации" указывается полное наименование иностранной организации, выступающей в качестве инвестора или оператора Соглашения, соответствующее наименованию, указанному в свидетельстве о постановке на учет иностранной организации в налоговом органе в Российской Федерации (при наличии в наименовании латинской транскрипции таковая указывается);

8) код вида экономической деятельности по Общероссийскому классификатору видов экономической деятельности (ОКВЭД);

9) код валюты, в которой составлена налоговая декларация, указывается организациями, заключившими Соглашение до вступления в силу Федерального закона от 30.12.1995 N 225-ФЗ "О соглашениях о разделе продукции", в соответствии с Общероссийским классификатором валют ОК (МК (ИСО 4217) 003-97) 014-2000. Указывается код валюты, в которой заполнены Разделы 2, 2.1, 2.2, 2.3, 2.4 налоговой декларации, с учетом положений Соглашения;

10) в случае представления налоговой декларации налогоплательщиком - правопреемником за реорганизованную организацию указывается код формы реорганизации (ликвидации), а также ИНН и КПП реорганизованной организации (особенности указания ИНН и КПП по реорганизованным организациям изложены в пункте 2.7 настоящего Порядка).

В случае представления налоговой декларации ликвидируемой организацией за последний налоговый период по строке "Форма реорганизации (ликвидации) (код)" указывается код ликвидации.

Коды форм реорганизации и код ликвидации приведены в приложении N 1 к настоящему Порядку.

Если представляемая налоговая декларация не является налоговой декларацией за реорганизованную организацию, то по строке "ИНН/КПП реорганизованной организации" указываются прочерки;

11) номер контактного телефона налогоплательщика. Номер контактного телефона приводится с указанием телефонных кодов, требующихся для обеспечения телефонной связи, без скобок, пробелов и прочерков;

12) количество страниц, на которых составлена налоговая декларация;

13) количество листов подтверждающих документов или их копий, включая документы или их копии, подтверждающие полномочия представителя налогоплательщика (в случае представления налоговой декларации представителем налогоплательщика), приложенных к налоговой декларации.

3.3. В разделе Титульного листа "Достоверность и полноту сведений, указанных в настоящей декларации, подтверждаю" указывается:

1) в случае подтверждения достоверности и полноты сведений в налоговой декларации руководителем организации-налогоплательщика проставляется "1"; в случае подтверждения достоверности и полноты сведений представителем налогоплательщика проставляется "2";

2) при представлении налоговой декларации налогоплательщиком по строке "фамилия, имя, отчество <*> полностью" указываются построчно фамилия, имя, отчество (здесь и далее по тексту отчество указывается при наличии) руководителя организации полностью. Проставляется личная подпись руководителя организации и дата подписания;

при представлении налоговой декларации уполномоченным представителем налогоплательщика - физическим лицом по строке "фамилия, имя, отчество <*> полностью" указываются построчно фамилия, имя, отчество уполномоченного представителя налогоплательщика полностью. Проставляется личная подпись представителя налогоплательщика, дата подписания;

при представлении налоговой декларации уполномоченным представителем налогоплательщика - юридическим лицом по строке "фамилия, имя, отчество <*> полностью" указываются построчно полностью фамилия, имя, отчество физического лица, уполномоченного в соответствии с документом, подтверждающим полномочия представителя налогоплательщика - юридического лица, удостоверять достоверность и полноту сведений, указанных в налоговой декларации;

По строке "наименование организации - представителя налогоплательщика" указывается наименование юридического лица - представителя налогоплательщика. Проставляется подпись лица, сведения о котором указаны по строке "фамилия, имя, отчество <*> полностью" и дата подписания;

3) по строке "Наименование документа, подтверждающего полномочия представителя налогоплательщика" указывается вид документа, подтверждающего полномочия представителя налогоплательщика, и его реквизиты.

3.4. Раздел "Заполняется работником налогового органа" содержит сведения о представлении налоговой декларации (указывается код, определяющий способ и вид представления налоговой декларации в налоговый орган согласно приложению N 1 к Порядку); количество страниц налоговой декларации; количество листов подтверждающих документов или их копий, приложенных к налоговой декларации; дату представления; номер, под которым зарегистрирована налоговая декларация; фамилию и инициалы имени и отчества работника налогового органа, принявшего налоговую декларацию; его подпись).

IV. Порядок заполнения Раздела 1 "Сумма налога, подлежащая уплате в бюджет, по данным налогоплательщика" налоговой декларации

4.1. В Разделе 1 налоговой декларации указываются сведения о сумме налога, подлежащей уплате в бюджет, по данным налогоплательщика.

4.2. Раздел 1 заполняется в рублях Российской Федерации, вне зависимости от кода валюты, указанного в Титульном листе налоговой декларации.

4.3. По строке 001 указывается полное наименование Соглашения, в отношении которого по осуществляемой налогоплательщиком деятельности представляется налоговая декларация.

4.4. По строке 010 "Код по ОКТМО" указывается код муниципального образования, межселенной территории, населенного пункта, входящего в состав муниципального образования, на территории которого осуществляется уплата налога. Код указывается в соответствии с Общероссийским классификатором территорий муниципальных образований ОК 033-2013 (далее - код по ОКТМО).

При заполнении строки "Код по ОКТМО", состоящей из одиннадцати знакомест, свободные знакоместа справа от значения кода в случае, если код по ОКТМО имеет восемь знаков, заполняются прочерками. Например, для восьмизначного кода по ОКТМО 12445698 в поле "Код по ОКТМО" указывается одиннадцатизначное значение "12445698---".

При представлении в налоговый орган организацией-правопреемником налоговой декларации за последний налоговый период и уточненных налоговых деклараций за реорганизованную организацию в Разделе 1 указывается код по ОКТМО того муниципального образования, на территории которого осуществлялась уплата налога реорганизованной организацией.

4.5. По строкам 020, 050 указываются коды бюджетной классификации Российской Федерации (далее - КБК) в соответствии с бюджетным законодательством Российской Федерации.

4.6. По строкам 030, 040 указывается по федеральному бюджету: сумма налога к доплате (в рублях) и сумма налога к уменьшению (в рублях) соответственно.

Значение по строке 030 определяется как разность значений по строке 110 и по строке 140 Раздела 2 налоговой декларации, если значение по строке 110 превышает значение по строке 140 Раздела 2.

Значение по строке 040 определяется как разность значений по строке 140 и по строке 110 Раздела 2 налоговой декларации, если значение по строке 140 превышает значение по строке 110 Раздела 2.

4.7. По строкам 060, 070 указывается по бюджету субъекта Российской Федерации: сумма налога к доплате (в рублях) и сумма налога к уменьшению (в рублях) соответственно.

Значение по строке 060 определяется как разность значений по строке 120 и по строке 150 Раздела 2 налоговой декларации, если значение по строке 120 превышает значение по строке 150 Раздела 2.

Значение по строке 070 определяется как разность значений по строке 150 и по строке 120 Раздела 2 налоговой декларации, если значение по строке 150 превышает значение по строке 120 Раздела 2.

4.8. В случае, если по строкам 030, 040, 060, 070 Раздела 1 значения отсутствуют, то в строках 020, 030, 050, 060 при представлении налоговой декларации в электронном виде проставляется ноль "0".

4.9. Сведения, указанные в Разделе 1 налоговой декларации, в строке "Достоверность и полноту сведений, указанных на данной странице, подтверждаю" подтверждаются подписями руководителя организации или представителя налогоплательщика (с учетом положений пункта 3.3 раздела III Порядка), и проставляется дата подписания.

V. Порядок заполнения Раздела 2 "Расчет налога на прибыль организаций от выполнения соглашения о разделе продукции" налоговой декларации

5.1. По строке 010 указывается доход налогоплательщика от выполнения Соглашения, представляющий собой сумму значений по строкам 020 и 030.

5.2. По строке 020 указывается стоимость прибыльной продукции, принадлежащей инвестору, в соответствии с условиями Соглашения, определяемая на основании данных Разделов 2.2 и 2.1 в порядке, установленном статьей 346.38 Кодекса.

5.3. По строке 030 указывается сумма внереализационных доходов за отчетный (налоговый) период, определяемых в соответствии со статьей 250 Кодекса.

5.4. По строке 040 указываются расходы, уменьшающие налоговую базу по налогу на прибыль организаций при выполнении Соглашения, которая включает в себя расходы, учитываемые в целях налогообложения в соответствии с главой 25 Кодекса и не включенные в состав возмещаемых расходов, определяемых в соответствии с положениями статьи 346.38 Кодекса. В указанную сумму расходов не включаются суммы налога на добычу полезных ископаемых.

5.5. По строке 050 указывается налоговая база от выполнения Соглашения, определяемая как значение по строке 010 за минусом значения по строке 040. Если показатель строки 040 больше показателя строки 010, то по строке 050 указывается значение со знаком "минус" (-).

5.6. По строке 060 указывается сумма отрицательной величины (или ее часть) налоговой базы предыдущих налоговых периодов, уменьшающая налоговую базу текущего налогового периода. Значение по строке 060 Раздела 2 должно соответствовать значению по строке 180 Раздела 2.4. При этом показатель по строке 060 приводится по абсолютной величине, то есть без знака "минус" (-). Если по строке 050 значение отражено со знаком "минус" (-), то по строке 060 указывается ноль "0".

5.7. По строке 070 указывается налоговая база для исчисления налога на прибыль организаций от выполнения Соглашения, определяемая как значение по строке 050, уменьшенное на значение по строке 060. Если налоговая база для исчисления налога на прибыль от выполнения Соглашения принимает отрицательное значение, то по строке 070 указывается ноль "0".

5.8. По строке 080 указывается доля налоговой базы, приходящейся на обособленное подразделение организации по местонахождению участка недр. В случае если налогоплательщик имеет только одно обособленное подразделение по местонахождению участка недр, предоставленного в пользование на условиях Соглашения, значение по строке 080 принимается равным 100 процентам.

5.9. По строке 090 указывается налоговая база, исходя из доли, приходящейся на обособленное подразделение, значение которой определяется как произведение значений по строкам 070 и 080.

5.10. По строке 100 указывается общая сумма исчисленного налога, представляющая собой сумму значений по строкам 110 и 120.

Значение по строке 110 определяется как произведение значения по строке 090 и значения налоговой ставки по налогу, подлежащему зачислению в федеральный бюджет.

Значение по строке 120 определяется как произведение значения по строке 090 и значения налоговой ставки по налогу, подлежащему зачислению в бюджет субъекта Российской Федерации.

5.11. По строке 130 указывается сумма начисленных авансовых платежей за отчетный (налоговый) период, определяемая как сумма значений по строкам 140 и 150.

Значения по строкам 140 и 150 определяются как значения показателей суммы исчисленного налога за предыдущий отчетный период данного налогового периода (строки 110 и 120 соответственно).

5.12. В случае, если по строке Раздела 2 значение отсутствует, то проставляется ноль "0".

VI. Порядок заполнения Раздела 2.1 "Сведения о продукции, произведенной налогоплательщиком в отчетном (налоговом) периоде" налоговой декларации

6.1. В Разделе 2.1 указываются сведения о количестве произведенной продукции и о цене продукции.

При этом указывается:

в графе 1 - код полезного ископаемого, добытого при выполнении Соглашения, в соответствии с приложением N 2 к Порядку;

в графе 2 - код единицы измерения количества продукции по Общероссийскому классификатору единиц измерения (ОКЕИ). Отдельные коды единиц измерения приведены в приложении N 3 к Порядку;

в графе 3 - объем произведенной продукции (в натуральном выражении);

в графе 4 - цена продукции, определяемая согласно пункту 4 статьи 346.38 Кодекса.

VII. Порядок заполнения Раздела 2.2 "Сведения о возмещаемых расходах, произведенных (понесенных) налогоплательщиком в отчетном (налоговом) периоде" налоговой декларации

7.1. По строке 010 указывается общая сумма возмещаемых расходов в отчетном (налоговом) периоде, равная сумме показателей по строкам 020 и 030, увеличенную на остаток невозмещенных расходов на начало отчетного (налогового) периода (соответствует значению по строке 100 Раздела 2.2 налоговой декларации за предыдущий отчетный (налоговый) период).

7.2. По строке 020 указываются расходы, произведенные (понесенные) налогоплательщиком до вступления Соглашения в силу, определяемые в соответствии с подпунктом 1 пункта 9 статьи 346.38 Кодекса.

7.3. По строке 030 указываются расходы, произведенные (понесенные) налогоплательщиком с даты вступления Соглашения в силу и в течение срока действия Соглашения в налоговом периоде в соответствии с подпунктом 2 пункта 9 статьи 346.38 Кодекса. Значение по строке 030 должно быть не меньше суммы значений по строкам 040 - 090.

7.3.1. По строке 040 указываются расходы на приобретение, сооружение, изготовление, доставку амортизируемого имущества (основных средств и нематериальных активов) и доведение его до состояния, в котором оно пригодно для использования, в сумме фактически понесенных затрат при условии их включения в программу работ и смету расходов, с учетом ограничений, установленных Соглашением.

7.3.2. По строке 050 указываются расходы на освоение природных ресурсов, указанные в пункте 1 статьи 261 Кодекса, а также аналогичные расходы по сопряженным участкам недр, если это предусмотрено Соглашением.

7.3.3. По строке 060 указываются расходы, связанные с содержанием и эксплуатацией имущества, которое было передано государством в безвозмездное пользование налогоплательщику в соответствии со статьей 11 Федерального закона N 225-ФЗ. Данные расходы учитываются в целях налогообложения в размере фактически произведенных (понесенных) расходов.

7.3.4. По строке 070 указываются расходы, произведенные (понесенные) в форме отчислений в ликвидационный фонд для финансирования ликвидационных работ в размере и порядке, которые установлены Соглашением. Порядок формирования и использования ликвидационного фонда устанавливается Правительством Российской Федерации. <*>

<*> Подпункт 2 пункта 9 статьи 346.38 Налогового кодекса Российской Федерации.

7.3.5. По строке 080 указываются управленческие расходы, связанные с выполнением Соглашения (расходы на оплату аренды офисов налогоплательщика, в том числе расположенных за пределами Российской Федерации, расходы на их содержание, информационные и консультационные услуги, представительские расходы, расходы на рекламу и другие управленческие расходы) в пределах норматива, установленного Соглашением, но не более 2 процентов общей суммы расходов, возмещаемых налогоплательщику в налоговом периоде.

7.4. По строке 090 указывается стоимость компенсационной продукции, направляемой на возмещение расходов в отчетном (налоговом) периоде с учетом ограничений, установленных пунктом 10 статьи 346.38 Кодекса.

7.5. По строке 100 указывается остаток суммы невозмещенных расходов на конец отчетного (налогового) периода.

7.6. В случае, если по строке Раздела 2.2 значение отсутствует, то проставляется ноль "0".

VIII. Порядок заполнения Раздела 2.3 "Сведения о возмещаемых расходах, произведенных (понесенных) налогоплательщиком в соответствии с программой работ и сметой расходов в отчетном (налоговом) периоде" налоговой декларации

8.1. В Разделе 2.3 указываются сведения о возмещаемых расходах, произведенных (понесенных) налогоплательщиком в отчетном (налоговом) периоде в соответствии с программой работ и сметой расходов, утвержденных в порядке, установленном Соглашением.

При этом указывается:

по строке 010 - наименование статьи расходов, на основании которой произведены расходы по Соглашению в отчетном (налоговом) периоде, в соответствии с утвержденными программой работ и сметой расходов;

по строке 015 - сумма произведенных (понесенных) расходов по соответствующей статье расходов в валюте, в которой составлена налоговая декларация (за исключением Раздела 1).

8.2. По строке 020 указывается общая сумма возмещаемых расходов в отчетном (налоговом) периоде (с учетом остатка невозмещенных расходов на начало отчетного периода).

8.3. По строке 030 указываются расходы капитального характера, произведенные (понесенные) налогоплательщиком в отчетном (налоговом) периоде.

8.4. По строке 040 указываются произведенные (понесенные) по Соглашению расходы капитального характера, которые уменьшают налоговую базу, с учетом произведенных (понесенных) в прошлых отчетных (налоговых) периодах.

8.5. По строке 050 указываются расходы капитального характера, уменьшающие налоговую базу, которые были произведены (понесены) в прошлых отчетных (налоговых) периодах.

8.6. В случае, если по строке Раздела 2.3 значение отсутствует, то проставляется ноль "0".

IX. Порядок заполнения Раздела 2.4 "Отрицательная величина (или ее часть) налоговой базы предыдущих налоговых периодов, уменьшающая налоговую базу" налоговой декларации

9.1. Раздел 2.4 включается в состав налоговой декларации только за I квартал и налоговый период.

В Разделе 2.4 указывается отрицательная величина (или ее часть) налоговой базы предыдущих налоговых периодов, в разрезе по годам ее образования, уменьшающая налоговую базу текущего налогового периода.

9.2. По строке 010 указывается общая сумма остатка неперенесенной отрицательной величины налоговой базы предыдущих налоговых периодов, сформированная в порядке, установленном пунктом 14 статьи 346.38 Кодекса.

9.3. По строкам 020 - 170 указывается отрицательная величина налоговой базы предыдущих налоговых периодов в разрезе по годам ее образования.

9.4. По строке 180 указывается отрицательная величина (или ее часть) налоговой базы предыдущих налоговых периодов, уменьшающая налоговую базу текущего налогового периода.

9.5. Если по строке 050 Раздела 2 значение отражено со знаком "минус" (-), то по строке 180 указывается ноль "0".

9.6. По строке 190 указывается остаток неперенесенной отрицательной величины налоговой базы на конец налогового периода. При заполнении налоговой декларации за I квартал по строке 190 проставляется ноль "0".

9.7. В случае, если по строке Раздела 2.4 значение отсутствует, то проставляется ноль "0".

Приложение N 1
к Порядку заполнения налоговой
декларации по налогу на прибыль
организаций при выполнении соглашений
о разделе продукции, утвержденному
приказом Федеральной налоговой службы
от 15.05.2017 N ММВ-7-3/444@

КОДЫ, ОПРЕДЕЛЯЮЩИЕ ОТЧЕТНЫЙ (НАЛОГОВЫЙ) ПЕРИОД

Код Наименование
21 первый квартал
31 полугодие
33 девять месяцев
34 год
35 один месяц
36 два месяца
37 три месяца
38 четыре месяца
39 пять месяцев
40 шесть месяцев
41 семь месяцев
42 восемь месяцев
43 девять месяцев
44 десять месяцев
45 одиннадцать месяцев
46 год
50 последний налоговый период при реорганизации (ликвидации) организации

КОДЫ МЕСТА ПРЕДСТАВЛЕНИЯ НАЛОГОВОЙ ДЕКЛАРАЦИИ В НАЛОГОВЫЙ ОРГАН

Код Наименование
250 По месту нахождения участка недр, представленного на условиях соглашения о разделе продукции
213 По месту учета в качестве крупнейшего налогоплательщика
214 По месту нахождения российской организации, не являющейся крупнейшим налогоплательщиком
215 По месту нахождения правопреемника, не являющегося крупнейшим налогоплательщиком
216 По месту учета правопреемника, являющегося крупнейшим налогоплательщиком
245 По месту осуществления деятельности иностранной организации через постоянное представительство
331 По месту осуществления деятельности иностранной организации через отделение иностранной организации
335 По месту нахождения обособленного подразделения иностранной организации в Российской Федерации

КОДЫ ФОРМ РЕОРГАНИЗАЦИИ И ЛИКВИДАЦИИ ОРГАНИЗАЦИИ

Код Наименование
1 Преобразование
2 Слияние
3 Разделение
5 Присоединение
6 Разделение с одновременным присоединением
0 Ликвидация

КОДЫ, ОПРЕДЕЛЯЮЩИЕ СПОСОБ И ВИД ПРЕДСТАВЛЕНИЯ НАЛОГОВОЙ ДЕКЛАРАЦИИ В НАЛОГОВЫЙ ОРГАН

Код Наименование
01 на бумажном носителе (по почте)
02 на бумажном носителе (лично)
03 на бумажном носителе с дублированием на съемном носителе (лично)
04 по телекоммуникационным каналам связи с электронной подписью
05 другое
08 на бумажном носителе с дублированием на съемном носителе (по почте)
09 на бумажном носителе с использованием штрих-кода (лично)
10 на бумажном носителе с использованием штрих-кода (по почте)

Приложение 2
к Порядку заполнения налоговой
декларации по налогу на прибыль
организаций при выполнении соглашений
о разделе продукции, утвержденному
приказом Федеральной налоговой службы
от 15.05.2017 N ММВ-7-3/444@

КОДЫ ПОЛЕЗНЫХ ИСКОПАЕМЫХ

Код Наименование полезного ископаемого
53100 нефть обезвоженная, обессоленная и стабилизированная (включая газовый конденсат в случае совместной добычи и (или) реализации)
53200 газовый конденсат, за исключением газового конденсата из нефтегазоконденсатных месторождений
53250 газовый конденсат из нефтегазоконденсатных месторождений
53300 газ горючий природный, за исключением попутного газа
53400 попутный газ
53500 нефть обезвоженная, обессоленная и стабилизированная и газовый конденсат, добываемые совместно из нефтегазоконденсатных месторождений
55000 прочие полезные ископаемые

Приложение 3
к Порядку заполнения налоговой
декларации по налогу на прибыль
организаций при выполнении соглашений
о разделе продукции, утвержденному
приказом Федеральной налоговой службы
от 15.05.2017 N ММВ-7-3/444@

КОДЫ ЕДИНИЦ ИЗМЕРЕНИЯ

Код Наименование единицы измерения по ОКЕИ
113 кубический метр
114 тысяча кубических метров
159 миллион кубических метров
168 тонна
169 тысяча тонн

Приложение N 3
к приказу ФНС России
от 15.05.2017 N ММВ-7-3/444@

ФОРМАТ ПРЕДСТАВЛЕНИЯ НАЛОГОВОЙ ДЕКЛАРАЦИИ ПО НАЛОГУ НА ПРИБЫЛЬ ОРГАНИЗАЦИЙ ПРИ ВЫПОЛНЕНИИ СОГЛАШЕНИЙ О РАЗДЕЛЕ ПРОДУКЦИИ В ЭЛЕКТРОННОЙ ФОРМЕ

I. ОБЩИЕ СВЕДЕНИЯ

1. Настоящий формат описывает требования к XML файлам (далее - файлам обмена) передачи в электронной форме налоговой декларации по налогу на прибыль организаций при выполнении соглашений о разделе продукции в налоговые органы.

2. Номер версии настоящего формата 5.01, часть LXXVIII.

II. ОПИСАНИЕ ФАЙЛА ОБМЕНА

3. Имя файла обмена должно иметь следующий вид:

R_T_A_K_O_GGGGMMDD_N, где:

R_T - префикс, принимающий значение NO_PRIBSRP;

A_K - идентификатор получателя информации, где: A - идентификатор получателя, которому направляется файл обмена, K - идентификатор конечного получателя, для которого предназначена информация из данного файла обмена <1>. Каждый из идентификаторов (A и K) имеет вид для налоговых органов - четырехразрядный код (код налогового органа);

<1> Передача файла от отправителя к конечному получателю (K) может осуществляться в несколько этапов через другие налоговые органы, осуществляющие передачу файла на промежуточных этапах, которые обозначаются идентификатором A. В случае передачи файла от отправителя к конечному получателю при отсутствии налоговых органов, осуществляющих передачу на промежуточных этапах, значения идентификаторов A и K совпадают.

O - идентификатор отправителя информации, имеет вид:

для организаций - девятнадцатиразрядный код (идентификационный номер налогоплательщика (далее - ИНН) и код причины постановки на учет (далее - КПП) организации (обособленного подразделения);

для физических лиц - двенадцатиразрядный код (ИНН физического лица, при наличии. При отсутствии ИНН - последовательность из двенадцати нулей).

GGGG - год формирования передаваемого файла, ММ - месяц, DD - день;

N - идентификационный номер файла. (Длина - от 1 до 36 знаков. Идентификационный номер файла должен обеспечивать уникальность файла).

Расширение имени файла - xml. Расширение имени файла может указываться как строчными, так и прописными буквами.

Параметры первой строки файла обмена

Первая строка XML файла должна иметь следующий вид:

<?xml version ="1.0" encoding ="windows-1251"?>

Имя файла, содержащего XML схему файла обмена, должно иметь следующий вид:

NO_PRIBSRP_1_078_00_05_01_xx, где xx - номер версии схемы.

Расширение имени файла - xsd.

XML схема файла обмена приводится отдельным файлом и размещается на официальном сайте Федеральной налоговой службы.

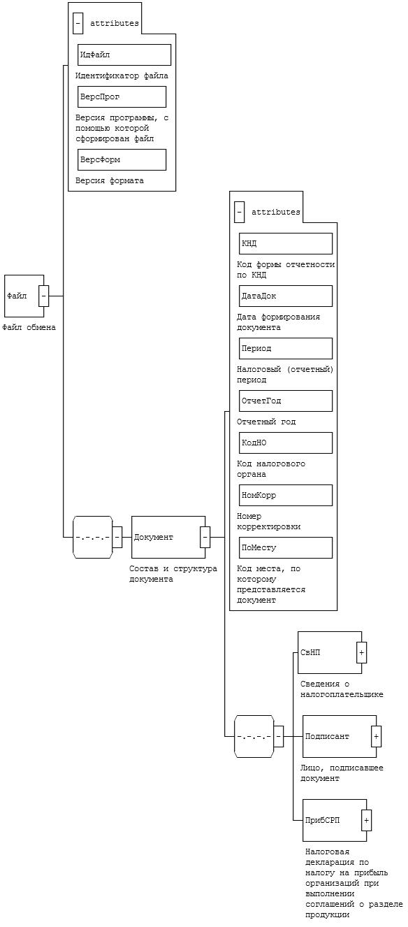
4. Логическая модель файла обмена представлена в виде диаграммы структуры файла обмена на рисунке 1 настоящего формата. Элементами логической модели файла обмена являются элементы и атрибуты XML файла. Перечень структурных элементов логической модели файла обмена и сведения о них приведены в таблицах 4.1 - 4.19 настоящего формата.

Для каждого структурного элемента логической модели файла обмена приводятся следующие сведения:

наименование элемента. Приводится полное наименование элемента <1>;

сокращенное наименование (код) элемента. Приводится сокращенное наименование элемента. Синтаксис сокращенного наименования должен удовлетворять спецификации XML;

<1> В строке таблицы могут быть описаны несколько элементов, наименования которых разделены символом "|". Такая форма записи применяется при наличии в файле обмена только одного элемента из описанных в этой строке.

признак типа элемента. Может принимать следующие значения: "С" - сложный элемент логической модели (содержит вложенные элементы), "П" - простой элемент логической модели, реализованный в виде элемента XML файла, "А" - простой элемент логической модели, реализованный в виде атрибута элемента XML файла. Простой элемент логической модели не содержит вложенные элементы;

формат элемента. Формат элемента представляется следующими условными обозначениями: Т - символьная строка; N - числовое значение (целое или дробное).

Формат символьной строки указывается в виде T(n-k) или T(=k), где: n - минимальное количество знаков, k - максимальное количество знаков, символ "-" - разделитель, символ "=" означает фиксированное количество знаков в строке. В случае, если минимальное количество знаков равно 0, формат имеет вид T(0-k). В случае, если максимальное количество знаков неограниченно, формат имеет вид T(n-).

Формат числового значения указывается в виде N(m.k), где: m - максимальное количество знаков в числе, включая знак (для отрицательного числа), целую и дробную часть числа без разделяющей десятичной точки, k - максимальное число знаков дробной части числа. Если число знаков дробной части числа равно 0 (то есть число целое), то формат числового значения имеет вид N(m).

Для простых элементов, являющихся базовыми в XML (определенными в сети Интернет по электронному адресу: http://www.w3.org/TR/xmlschema-0), например, элемент с типом "date", поле "Формат элемента" не заполняется. Для таких элементов в поле "Дополнительная информация" указывается тип базового элемента;

признак обязательности элемента определяет обязательность присутствия элемента (совокупности наименования элемента и его значения) в файле обмена. Признак обязательности элемента может принимать следующие значения: "О" - наличие элемента в файле обмена обязательно; "Н" - присутствие элемента в файле обмена необязательно, то есть элемент может отсутствовать. Если элемент принимает ограниченный перечень значений (по классификатору, кодовому словарю и тому подобному), то признак обязательности элемента дополняется символом "К". Например, "ОК". В случае если количество реализаций элемента может быть более одной, то признак обязательности элемента дополняется символом "М". Например, "НМ" или "ОКМ".

К вышеперечисленным признакам обязательности элемента может добавляться значение "У" в случае описания в XML схеме условий, предъявляемых к элементу в файле обмена, описанных в графе "Дополнительная информация". Например, "НУ" или "ОКУ";

дополнительная информация содержит, при необходимости, требования к элементу файла обмена, не указанные ранее. Для сложных элементов указывается ссылка на таблицу, в которой описывается состав данного элемента. Для элементов, принимающих ограниченный перечень значений из классификатора (кодового словаря и тому подобного), указывается соответствующее наименование классификатора (кодового словаря и тому подобного) или приводится перечень возможных значений. Для классификатора (кодового словаря и тому подобного) может указываться ссылка на его местонахождение. Для элементов, использующих пользовательский тип данных, указывается наименование типового элемента.

Рисунок 1. Диаграмма структуры файла обмена

Таблица 4.1

Файл обмена (Файл)

Наименование элемента Сокращенное наименование (код) элемента Признак типа элемента Формат элемента Признак обязательности элемента Дополнительная информация
Идентификатор файла ИдФайл А T(1-255) ОУ Содержит (повторяет) имя сформированного файла (без расширения)
Версия программы, с помощью которой сформирован файл ВерсПрог А T(1-40) О  
Версия формата ВерсФорм А T(1-5) О Принимает значение: 5.01
Состав и структура документа Документ С   О Состав элемента представлен в таблице 4.2

Таблица 4.2

Состав и структура документа (Документ)

Наименование элемента Сокращенное наименование (код) элемента Признак типа элемента Формат элемента Признак обязательности элемента Дополнительная информация
Код формы отчетности по КНД КНД А T(=7) ОК Типовой элемент <КНДТип>.
Принимает значение: 1151082
Дата формирования документа ДатаДок А T(=10) О Типовой элемент <ДатаТип>
Дата в формате ДД.ММ.ГГГГ
Налоговый (отчетный) период Период А T(=2) ОК Принимает значение:
21 - первый квартал |
31 - полугодие |
33 - девять месяцев |
34 - год |
35 - один месяц |
36 - два месяца |
37 - три месяца |
38 - четыре месяца |
39 - пять месяцев |
40 - шесть месяцев |
41 - семь месяцев |
42 - восемь месяцев |
43 - девять месяцев |
44 - десять месяцев |
45 - одиннадцать месяцев |
46 - год |
50 - последний налоговый период при реорганизации (ликвидации) организации
Отчетный год ОтчетГод А   О Типовой элемент <xs:gYear>
Год в формате ГГГГ
Код налогового органа КодНО А T(=4) ОК Типовой элемент <СОНОТип>
Номер корректировки НомКорр А N(3) О Принимает значение:
0 - первичный документ,
1 - 999 - номер корректировки для корректирующего документа
Код места, по которому представляется документ ПоМесту А T(=3) ОК Принимает значение:
250 - по месту нахождения участка недр, представленного на условиях СРП |
213 - по месту учета в качестве крупнейшего налогоплательщика |
214 - по месту нахождения российской организации, не являющейся крупнейшим налогоплательщиком |
215 - по месту нахождения правопреемника, не являющегося крупнейшим налогоплательщиком |
216 - по месту учета правопреемника, являющегося крупнейшим налогоплательщиком |
245 - по месту осуществления деятельности иностранной организации через постоянное представительство |
331 - по месту осуществления деятельности иностранной организации через отделение иностранной организации |
335 - по месту нахождения обособленного подразделения иностранной организации в Российской Федерации
Сведения о налогоплательщике СвНП С   О Состав элемента представлен в таблице 4.3
Лицо, подписавшее документ Подписант С   О Состав элемента представлен в таблице 4.6
Налоговая декларация по налогу на прибыль организаций при выполнении соглашений о разделе продукции ПрибСРП С   О Состав элемента представлен в таблице 4.8

Таблица 4.3

Сведения о налогоплательщике (СвНП)

Наименование элемента Сокращенное наименование (код) элемента Признак типа элемента Формат элемента Признак обязательности элемента Дополнительная информация
Код вида экономической деятельности по классификатору ОКВЭД ОКВЭД А T(2-8) ОК Типовой элемент <ОКВЭДТип>.
Принимает значение в соответствии с Общероссийским классификатором видов экономической деятельности
Номер контактного телефона Тлф А T(1-20) Н  
Налогоплательщик - организация (обособленное подразделение) НПЮЛ С   О Состав элемента представлен в таблице 4.4

Таблица 4.4

Налогоплательщик - организация (обособленное подразделение) (НПЮЛ)

Наименование элемента Сокращенное наименование (код) элемента Признак типа элемента Формат элемента Признак обязательности элемента Дополнительная информация
Полное наименование организации НаимОрг А T(1-1000) О  
ИНН организации ИННЮЛ А T(=10) О Типовой элемент <ИННЮЛТип>
КПП КПП А T(=9) О Типовой элемент <КППТип>
Сведения о реорганизованной (ликвидированной) организации СвРеоргЮЛ С   Н Состав элемента представлен в таблице 4.5

Таблица 4.5

Сведения о реорганизованной (ликвидированной) организации (СвРеоргЮЛ)

Наименование элемента Сокращенное наименование (код) элемента Признак типа элемента Формат элемента Признак обязательности элемента Дополнительная информация
Код формы реорганизации ФормРеорг А T(=1) ОК Принимает значение:
0 - ликвидация |
1 - преобразование |
2 - слияние |
3 - разделение |
5 - присоединение |
6 - разделение с одновременным
присоединением
ИНН организации ИННЮЛ А T(=10) НУ Типовой элемент <ИННЮЛТип>
Элемент обязателен при <ФормРеорг> = 1 | 2 | 3 | 5 | 6
КПП КПП А T(=9) НУ Типовой элемент <КППТип>
Элемент обязателен при <ФормРеорг> = 1 | 2 | 3 | 5 | 6

Таблица 4.6

Лицо, подписавшее документ (Подписант)

Наименование элемента Сокращенное наименование (код) элемента Признак типа элемента Формат элемента Признак обязательности элемента Дополнительная информация
Признак лица, подписавшего документ ПрПодп А T(=1) ОК Принимает значение:
1 - налогоплательщик |
2 - представитель налогоплательщика
Фамилия, имя, отчество ФИО С   О Типовой элемент <ФИОТип>.
Состав элемента представлен в таблице 4.19
Сведения о представителе налогоплательщика СвПред С   НУ Состав элемента представлен в таблице 4.7
Элемент обязателен при <ПрПодп>=2

Таблица 4.7

Сведения о представителе налогоплательщика (СвПред)

Наименование элемента Сокращенное наименование (код) элемента Признак типа элемента Формат элемента Признак обязательности элемента Дополнительная информация
Наименование документа, подтверждающего полномочия представителя налогоплательщика НаимДок А T(1-120) О  
Наименование организации - представителя налогоплательщика НаимОрг А T(1-1000) Н  

Таблица 4.8

Налоговая декларация по налогу на прибыль организаций при выполнении соглашений о разделе продукции (ПрибСРП)

Наименование элемента Сокращенное наименование (код) элемента Признак типа элемента Формат элемента Признак обязательности элемента Дополнительная информация
Код валюты, в которой составлена налоговая декларация ОКВ А T(=3) ОК Типовой элемент <ОКВТип>.
Принимает значение в соответствии с Общероссийским классификатором валют
Сумма налога, подлежащая уплате в бюджет, по данным налогоплательщика НалПУ С   О Состав элемента представлен в таблице 4.9
Расчет налога на прибыль организаций от выполнения соглашения о разделе продукции РасчНал С   О Состав элемента представлен в таблице 4.10

Таблица 4.9

Сумма налога, подлежащая уплате в бюджет, по данным налогоплательщика (НалПУ)

Наименование элемента Сокращенное наименование (код) элемента Признак типа элемента Формат элемента Признак обязательности элемента Дополнительная информация
Наименование соглашения о разделе продукции НаимСРП А T(1-1000) О  
Код по ОКТМО ОКТМО А T(=8) | T(=11) ОК Типовой элемент <ОКТМОТип>.
Принимает значение в соответствии с Общероссийским классификатором территорий муниципальных образований
В федеральный бюджет ФедБдж С   Н Типовой элемент <ПУТип>.
Состав элемента представлен в таблице 4.18
В бюджет субъекта Российской Федерации СубБдж С   Н Типовой элемент <ПУТип>.
Состав элемента представлен в таблице 4.18

Таблица 4.10

Расчет налога на прибыль организаций от выполнения соглашения о разделе продукции (РасчНал)

Наименование элемента Сокращенное наименование (код) элемента Признак типа элемента Формат элемента Признак обязательности элемента Дополнительная информация
Доход от выполнения соглашения о разделе продукции - всего ДохВыпСРПВс А N(15.4) О  
Стоимость прибыльной продукции, принадлежащей инвестору, в соответствии с условиями соглашения о разделе продукции СтоимПродСРП А N(15.4) Н  
Внереализационные доходы ВнеРеалДох А N(15.4) Н  
Расходы, уменьшающие налоговую базу РасхУменНБ А N(15.4) О  
Налоговая база от выполнения соглашения о разделе продукции НалБазаВыпСРП А N(15.4) О  
Отрицательная величина (или ее часть) налоговой базы предыдущих налоговых периодов (по абсолютной величине), уменьшающая налоговую базу ОтрНБПрПер А N(15.4) Н  
Налоговая база для исчисления налога на прибыль организаций от выполнения соглашения о разделе продукции НалБазаИсчНал А N(15.4) О  
Доля налоговой базы (%), приходящейся на обособленное подразделение ДоляНалБазОП А N(12.8) Н  
Налоговая база, исходя из доли НалБазаДол А N(15.4) Н  
Сумма исчисленного налога на прибыль организаций - всего ИсчислНалВс А N(15.4) Н  
Сумма исчисленного налога на прибыль организаций, в том числе в федеральный бюджет ИсчислНалФБ А N(15.4) Н  
Сумма исчисленного налога на прибыль организаций, в том числе в бюджет субъекта Российской Федерации ИсчислНалСуб А N(15.4) Н  
Сумма начисленных авансовых платежей за отчетный (налоговый) период - всего НачислАвВс А N(15.4) Н  
Сумма начисленных авансовых платежей за отчетный (налоговый) период, в том числе в федеральный бюджет НачислАвФБ А N(15.4) Н  
Сумма начисленных авансовых платежей за отчетный (налоговый) период, в том числе в бюджет субъекта Российской Федерации НачислАвСуб А N(15.4) Н  
Сведения о продукции, произведенной налогоплательщиком в отчетном (налоговом) периоде СвПрод С   Н Состав элемента представлен в таблице 4.11
Сведения о возмещаемых расходах, произведенных (понесенных) налогоплательщиком в отчетном (налоговом) периоде ВозмРасхПер С   Н Состав элемента представлен в таблице 4.13
Сведения о возмещаемых расходах, произведенных (понесенных) налогоплательщиком в соответствии с программой работ и сметой расходов в отчетном (налоговом) периоде ВозмРасхПрог С   Н Состав элемента представлен в таблице 4.14
Отрицательная величина (или ее часть) налоговой базы предыдущих налоговых периодов, уменьшающая налоговую базу ОтрНалБазаПр С   Н Состав элемента представлен в таблице 4.16

Таблица 4.11

Сведения о продукции, произведенной налогоплательщиком в отчетном (налоговом) периоде (СвПрод)

Наименование элемента Сокращенное наименование (код) элемента Признак типа элемента Формат элемента Признак обязательности элемента Дополнительная информация
Сведения о продукции, произведенной налогоплательщиком в отчетном (налоговом) периоде по коду полезного ископаемого СвПродКод С   ОМ Состав элемента представлен в таблице 4.12

Таблица 4.12

Сведения о продукции, произведенной налогоплательщиком в отчетном (налоговом) периоде по коду полезного ископаемого (СвПродКод)

Наименование элемента Сокращенное наименование (код) элемента Признак типа элемента Формат элемента Признак обязательности элемента Дополнительная информация
Код полезного ископаемого КодПИ А T(=5) ОК Принимает значение в соответствии с приложением N 2 к Порядку заполнения налоговой декларации по налогу на прибыль организаций при выполнении соглашений о разделе продукции (далее - Порядок заполнения| "Коды полезных ископаемых", а именно:
53100 | 53200 | 53250 | 53300 | 53400 | 53500 | 55000
Код единицы измерения объема продукции КодОКЕИ А T(=3) ОК Типовой элемент <ОКЕИТип>.
Принимает значение в соответствии с приложением N 3 к Порядку заполнения "Коды единиц измерения", а именно:
113 - кубический метр |
114 - тысяча кубических метров |
159 - миллион кубических метров |
168 - тонна |
169 - тысяча тонн
Объем произведенной продукции (в натуральном выражении) ОбъемПрод А N(20.6) О  
Цена продукции ЦенаПрод А N(15.4) Н  

Таблица 4.13

Сведения о возмещаемых расходах, произведенных (понесенных) налогоплательщиком в отчетном (налоговом) периоде (ВозмРасхПер)

Наименование элемента Сокращенное наименование (код) элемента Признак типа элемента Формат элемента Признак обязательности элемента Дополнительная информация
Сумма возмещаемых расходов в отчетном (налоговом) периоде - всего (с учетом остатка невозмещенных расходов на начало отчетного периода) ВозмРасхВс А N(15.4) О  
Расходы, произведенные (понесенные) до вступления соглашения в силу, - всего РасхДоСРПВс А N(15.4) Н  
Расходы, произведенные (понесенные) с даты вступления соглашения в силу и в течение всего срока его действия, - всего РасхСРПВс А N(15.4) Н  
Расходы на приобретение, сооружение, изготовление, доставку амортизируемого имущества (основных средств и нематериальных активов) и доведение его до состояния, в котором оно пригодно для использования, при условии их включения в программу работ и смету расходов, с учетом ограничений, установленных соглашением о разделе продукции РасхАмортИм А N(15.4) Н  
Расходы на освоение природных ресурсов, указанные в пункте 1 статьи 261 Налогового кодекса Российской Федерации, а также аналогичные расходы по сопряженным участкам недр, если это предусмотрено соглашением о разделе продукции РасхОсвРесурс А N(15.4) Н  
Расходы, связанные с содержанием и эксплуатацией имущества, которое было передано государством в безвозмездное пользование налогоплательщику в соответствии со статьей 11 Федерального закона от 30.12.1995 N 225-ФЗ "О соглашениях о разделе продукции" РасхСодИмущ А N(15.4) Н  
Расходы, произведенные (понесенные) в форме отчислений в ликвидационный фонд для финансирования ликвидационных работ в размере и порядке, установленном соглашением о разделе продукции РасхЛиквФонд А N(15.4) Н  
Управленческие расходы, связанные с выполнением соглашения о разделе продукции (расходы на оплату аренды офисов налогоплательщика, в том числе расположенных за пределами Российской Федерации, расходы на их содержание, информационные и консультационные услуги, представительские расходы, расходы на рекламу и другие управленческие расходы) РасхУправл А N(15.4) Н  
Стоимость компенсационной продукции, направляемой на возмещение расходов СтмПродВозмРасх А N(15.4) Н  
Остаток суммы невозмещенных расходов на конец отчетного (налогового) периода ОстНевозмЗатрат А N(15.4) Н  

Таблица 4.14

Сведения о возмещаемых расходах, произведенных (понесенных) налогоплательщиком в соответствии с программой работ и сметой расходов в отчетном (налоговом) периоде (ВозмРасхПрог)

Наименование элемента Сокращенное наименование (код) элемента Признак типа элемента Формат элемента Признак обязательности элемента Дополнительная информация
Сумма возмещаемых расходов в отчетном (налоговом) периоде (с учетом остатка невозмещенных расходов на начало отчетного периода) ВозмРасхОстНач А N(15.4) О  
Расходы капитального характера, произведенные (понесенные) налогоплательщиком в отчетном (налоговом) периоде РасхКапХарПер А N(15.4) О  
Расходы капитального характера, уменьшающие налоговую базу, - всего РасхКапХарУмВс А N(15.4) О  
Расходы капитального характера, уменьшающие налоговую базу, произведенные (понесенные) в прошлых отчетных (налоговых) периодах РасхКапХарУмПр А N(15.4) Н  
Сведения о возмещаемых расходах, произведенных (понесенных) налогоплательщиком в соответствии с программой работ и сметой расходов в отчетном (налоговом) периоде по наименованию статьи расходов ВозмРасхПрогСт С   ОМ Состав элемента представлен в таблице 4.15

Таблица 4.15

Сведения о возмещаемых расходах, произведенных (понесенных) налогоплательщиком в соответствии с программой работ и сметой расходов в отчетном (налоговом) периоде по наименованию статьи расходов (ВозмРасхПрогСт)

Наименование элемента Сокращенное наименование (код) элемента Признак типа элемента Формат элемента Признак обязательности элемента Дополнительная информация
Наименование статьи расходов в соответствии с программой работ и сметой расходов ЦенаПрод А T(1-1000) О  
Сумма Сумма А N(15.4) О  

Таблица 4.16

Отрицательная величина (или ее часть) налоговой базы предыдущих налоговых периодов, уменьшающая налоговую базу (ОтрНалБазаПр)

Наименование элемента Сокращенное наименование (код) элемента Признак типа элемента Формат элемента Признак обязательности элемента Дополнительная информация
Остаток неперенесенной отрицательной величины налоговой базы предыдущих налоговых периодов на начало налогового периода - всего ОстНБПрНачВс А N(15.4) О  
Отрицательная величина (или ее часть) налоговой базы предыдущих налоговых периодов, уменьшающая налоговую базу текущего налогового периода ОтрНБПрПер А N(15.4) О  
Остаток неперенесенной отрицательной величины налоговой базы на конец налогового периода ОстНБКон А N(15.4) О  
Остаток неперенесенной отрицательной величины налоговой базы предыдущих налоговых периодов на начало налогового периода по годам ОстНБПрГоды С   ОМ Состав элемента представлен в таблице 4.17

Таблица 4.17

Остаток неперенесенной отрицательной величины налоговой базы предыдущих налоговых периодов на начало налогового периода по годам (ОстНБПрГоды)

Наименование элемента Сокращенное наименование (код) элемента Признак типа элемента Формат элемента Признак обязательности элемента Дополнительная информация
Год Год А   О Типовой элемент <xs:gYear>.
Год в формате ГГГГ
Сумма остатка неперенесенной отрицательной величины налоговой базы предыдущих налоговых периодов на начало налогового периода за год ОстНБПрГод А N(15.4) О  

Таблица 4.18

Суммы налога для уплаты в федеральный бюджет, бюджет субъекта Российской Федерации (для организаций, уплачивающих авансовые платежи и налог на прибыль организаций) (ПУТип)

Наименование элемента Сокращенное наименование (код) элемента Признак типа элемента Формат элемента Признак обязательности элемента Дополнительная информация
Код бюджетной классификации КБК А T(=20) ОК Типовой элемент <КБКТип>.
Принимает значение в соответствии с Классификатором кодов классификации доходов бюджетов Российской Федерации
Сумма налога к доплате (сумма налога к уменьшению) НалПУ А N(15) О Сумма налога к уменьшению указывается со знаком "-"

Таблица 4.19

Фамилия, имя, отчество (ФИОТип)

Наименование элемента Сокращенное наименование (код) элемента Признак типа элемента Формат элемента Признак обязательности элемента Дополнительная информация
Фамилия Фамилия А T(1-60) О  
Имя Имя А T(1-60) О  
Отчество Отчество А T(1-б0) Н