Приказ Минтруда РФ от 31.05.2017 N 467Н

"Об утверждении Административного регламента исполнения Федеральной службой по труду и занятости государственной функции по осуществлению федерального государственного контроля (надзора) в сфере социального обслуживания"
Редакция от 31.05.2017 — Документ утратил силу, см. «Приказ Минтруда РФ от 10.09.2019 N 615Н»

Зарегистрировано в Минюсте России 23 июня 2017 г. N 47161


МИНИСТЕРСТВО ТРУДА И СОЦИАЛЬНОЙ ЗАЩИТЫ РОССИЙСКОЙ ФЕДЕРАЦИИ

ПРИКАЗ
от 31 мая 2017 г. N 467н

ОБ УТВЕРЖДЕНИИ АДМИНИСТРАТИВНОГО РЕГЛАМЕНТА ИСПОЛНЕНИЯ ФЕДЕРАЛЬНОЙ СЛУЖБОЙ ПО ТРУДУ И ЗАНЯТОСТИ ГОСУДАРСТВЕННОЙ ФУНКЦИИ ПО ОСУЩЕСТВЛЕНИЮ ФЕДЕРАЛЬНОГО ГОСУДАРСТВЕННОГО КОНТРОЛЯ (НАДЗОРА) В СФЕРЕ СОЦИАЛЬНОГО ОБСЛУЖИВАНИЯ

В соответствии с Федеральным законом от 28 декабря 2013 г. N 442-ФЗ "Об основах социального обслуживания граждан в Российской Федерации" (Собрание законодательства Российской Федерации, 2013, N 52, ст. 7007; 2014, N 30, ст. 4257) и постановлением Правительства Российской Федерации от 16 мая 2011 г. N 373 "О разработке и утверждении административных регламентов исполнения государственных функций и административных регламентов предоставления государственных услуг" (Собрание законодательства Российской Федерации, 2011, N 22, ст. 3169; N 35, ст. 5092; 2012, N 28, ст. 3908; N 36, ст. 4903; N 50, ст. 7070; N 52, ст. 7507; 2014, N 5, ст. 506) приказываю:

1. Утвердить прилагаемый Административный регламент исполнения Федеральной службой по труду и занятости государственной функции по осуществлению федерального государственного контроля (надзора) в сфере социального обслуживания.

2. Признать утратившим силу приказ Министерства труда и социальной защиты Российской Федерации от 31 июля 2013 г. N 336н "Об утверждении Административного регламента исполнения Федеральной службой по труду и занятости государственной функции по осуществлению контроля и надзора за соблюдением государственных стандартов социального обслуживания" (зарегистрирован Министерством юстиции Российской Федерации 31 декабря 2013 г., регистрационный N 31001).

Министр
М.А. ТОПИЛИН

УТВЕРЖДЕН
приказом Министерства
труда и социальной защиты
Российской Федерации
от 31 мая 2017 г. N 467н

АДМИНИСТРАТИВНЫЙ РЕГЛАМЕНТ ИСПОЛНЕНИЯ ФЕДЕРАЛЬНОЙ СЛУЖБОЙ ПО ТРУДУ И ЗАНЯТОСТИ ГОСУДАРСТВЕННОЙ ФУНКЦИИ ПО ОСУЩЕСТВЛЕНИЮ ФЕДЕРАЛЬНОГО ГОСУДАРСТВЕННОГО КОНТРОЛЯ (НАДЗОРА) В СФЕРЕ СОЦИАЛЬНОГО ОБСЛУЖИВАНИЯ

I. Общие положения

1. Административный регламент исполнения Федеральной службой по труду и занятости (далее - Служба) государственной функции по осуществлению федерального государственного контроля (надзора) в сфере социального обслуживания (далее - Административный регламент) устанавливает сроки и последовательность административных процедур (действий) при осуществлении государственного контроля (надзора) в сфере социального обслуживания, а также порядок взаимодействия Службы и территориальных органов Службы с органами исполнительной власти субъектов Российской Федерации в сфере социального обслуживания и поставщиками социальных услуг при исполнении государственной функции.

Наименование государственной функции

2. Государственная функция по осуществлению федерального государственного контроля (надзора) в сфере социального обслуживания (далее - государственная функция).

Наименование федерального органа исполнительной власти, исполняющего государственную функцию

3. Исполнение государственной функции осуществляется Службой и территориальными органами Службы.

2

Перечень нормативных правовых актов, регулирующих исполнение государственной функции

4. Исполнение государственной функции осуществляется в соответствии с:

Кодексом Российской Федерации об административных правонарушениях (далее - КоАП) (Собрание законодательства Российской Федерации, 2002, N 1, ст. 1; N 18, ст. 1721; N 30, ст. 3029; N 44, ст. 4295, 4298; 2003, N 1, ст. 2; N 27, ст. 2700, 2708, 2717; N 46, ст. 4434, 4440; N 50, ст. 4847, 4855; N 52, ст. 5037; 2004, N 19, ст. 1838; N 30, ст. 3095; N 31, ст. 3229; N 34, ст. 3529, 3533; N 44, ст. 4266; 2005, N 1, ст. 9, 13, 37, 40, 45; N 10, ст. 762, 763; N 13, ст. 1077, 1079; N 17, ст. 1484; N 19, ст. 1752; N 25, ст. 2431; N 27, ст. 2719, 2721; N 30, ст. 3104, 3124, 3131; N 40, ст. 3986; N 50, ст. 5247; N 52, от. 5574, 5596; 2006, N 1, ст. 4, 10; N 2, ст. 172, 175; N 6, ст. 636; N 10, ст. 1067; N 12, ст. 1234; N 17, ст. 1776; N 18, ст. 1907; N 19, ст. 2066; N 23, ст. 2380, 2385; N 28, ст. 2975; N 30, ст. 3287; N 31, ст. 3420, 3432, 3433, 3438, 3452; N 43, ст. 4412; N 45, ст. 4633, 4634, 4641; N 50, ст. 5279, 5281; N 52, ст. 5498; 2007, N 1, ст. 21, 25, 29, 33; N 7, ст. 840; N 15, ст. 1743; N 16, ст. 1824, 1825; N 17, ст. 1930; N 20, ст. 2367; N 21, ст. 2456; N 26, ст. 3089; N 30, ст. 3755; N 31, ст. 4001, 4007, 4008, 4009, 4015; N 41, ст. 4845; N 43, ст. 5084; N 46, ст. 5553; N 49, ст. 6034, 6065; N 50, ст. 6246; 2008, N 10, ст. 896; N 18, ст. 1941; N 20, ст. 2251, 2259; N 29, ст. 3418; N 30, ст. 3582, 3601, 3604; N 45, ст. 5143; N 49, ст. 5738, 5745, 5748; N 52, ст. 6227, 6235, 6236, 6248; 2009, N 1, ст. 17; N 7, ст. 771, 777; N 19, ст. 2276; N 23, ст. 2759, 2767, 2776; N 26, ст. 3120, 3122, 3131, 3132; N 29, ст. 3597, 3599, 3635, 3642; N 30, ст. 3735, 3739; N 45, ст. 5265, 5267; N 48, ст. 5711, 5724, 5755; N 52, ст. 6406, 6412; 2010, N 1, ст. 1; N 11, ст. 1169, 1176; N 15, 1743, 1751; N 18, ст. 2145; N 19, ст. 2291; N 21, ст. 2524, 2525, 2526, 2530; N 23, ст. 2790; N 25, ст. 3070; N 27, ст. 3416, 3429; N 28, ст. 3553; N 29, ст. 3983; N 30, ст. 4000, 4002, 4005, 4006, 4007; N 31, ст. 4155, 4158, 4164, 4191, 4192, 4193, 4195, 4198, 4206, 4207, 4208; N 32, ст. 4298; N 41, ст. 5192, 5193; N 46, ст. 5918; N 49, ст. 6409; N 50, ст. 6605; N 52, ст. 6984, 6995, 6996; 2011, N 1, ст. 10, 23, 29, 33, 47, 54; N 7, ст. 901, 905; N 15, ст. 2039, 2041; N 17, ст. 2310, 2312; N 19, ст. 2714, 2715, 2769; N 23, ст. 3260, 3267; N 27, ст. 3873, 3881; N 29, ст. 4284, 4289, 4290, 4291, 4298; N 30, ст. 4573, 4574, 4584, 4585, 4590, 4591, 4598, 4600, 4601, 4605; N 45, ст. 6325, 6326, 6334; N 46, ст. 6406; N 47, ст. 6601, 6602; N 48, ст. 6728, 6730, 6732; N 49, ст. 7025, 7042, 7056, 7061; N 50, ст. 7342, 7345, 7346, 7351, 7352, 7355, 7362, 7366; 2012, N 6, ст. 621; N 10, ст. 1166; N 15, ст. 1723; 1724; N 18, ст. 2126, 2128; N 19, ст. 2278, 2281; N 24, ст. 3068, 3069, 3082; N 25, ст. 3268; N 29, ст. 3996; N 31, ст. 4320, 4322, 4329, 4330; N 41, ст. 5523; N 47, ст. 6402, 6403, 6404, 6405; N 49, ст. 6752, 6757; N 50, ст. 6967; N 53, ст. 7577, 7580, 7602, 7639, 7640, 7641, 7643; 2013, N 4, ст. 304; N 8, ст. 717, 718, 719, 720; N 14, ст. 1641, 1642, 1651, 1657, 1658, 1666; N 17, ст. 2029; N 19, ст. 2307, 2318, 2319, 2323, 2325; N 23, ст. 2871, 2875; N 26, ст. 3207, 3208, 3209; N 27, ст. 3442, 3454, 3458, 3465, 3469, 3470, 3477, 3478; N 30, ст. 4025, 4026, 4027, 4028, 4029, 4030, 4031, 4032, 4033, 4034, 4035, 4036, 4040, 4044, 4059, 4078, 4081, 4082; N 31, ст. 4191; N 40, ст. 5032; N 43, ст. 5443, 5444, 5445, 5446, 5452; N 44, ст. 5624, 5633, 5643, 5644; N 48, ст. 6161, 6158, 6159, 6163, 6164, 6165; N 49, ст. 6327, 6341, 6342, 6343, 6344, 6345; N 51, ст. 6683, 6685, 6695, 6696; N 52, ст. 6948, 6953, 6961, 6980, 6981, 6986, 6994, 6995, 6999, 7002, 7010; 2014, N 6, ст. 557, 558, 559, 566; N 10, ст. 1087; N 11, ст. 1092, 1096, 1097, 1098; N 14, ст. 1553, 1561; N 16, ст. 1834, 1921; N 19, ст. 2317, 2324, 2325, 2326, 2327, 2330, 2333, 2335; N 23, ст. 2927, 2928; N 26, ст. 3366, 3368, 3377, 3379; N 30, ст. 4211, 4214, 4218, 4224, 4228, 4233, 4244, 4248, 4256, 4259, 4264, 4278, 5615; N 43, ст. 5801; N 45, ст. 6142; N 48, ст. 6636, 6638, 6642, 6651, 6653, 6654; N 52, ст. 7541, 7545, 7547, 7549, 7550, 7557; 2015, N 1, ст. 37, 47, 67, 68, 74, 83, 85; N 6, ст. 885; N 7, ст. 1023; N 10, ст. 1405, 1411, 1416, 1427; N 13, ст. 1804, 1805, 1811; N 14, ст. 2011, 2021; N 18, ст. 2614, 2619, 2620, 2623; N 21, ст. 2981; N 24, ст. 3367, 3370; N 27, ст. 3945, 3950, 3966, 3972, 3983, 3990, 3995; N 29, ст. 4346, 4354, 4356, 4359, 4362, 4374, 4376, 4391; N 30, ст. 4657; N 41, ст. 5629, 5637, 5642; N 44, ст. 6046; N 45, ст. 6205, 6208; N 48, ст. 6706, 6710, 6711, 6716; N 51, ст. 7249, 7250; 2016, N 1, ст. 11, 28, 59, 62, 63, 76, 79, 84; N 7, ст. 918; N 9, ст. 1308; N 10, ст. 1323; N 11, ст. 1481, 1490, 1491, 1493; N 14, ст. 1907, 1911; N 15, ст. 2051; N 18, ст. 2490, 2509, 2511, 2514, 2515; N 23, ст. 3284, 3285);

Уголовным кодексом Российской Федерации (Собрание законодательства Российской Федерации, 1996, N 25, ст. 2954; 1998, N 22, ст. 2332; N 26, ст. 3012; 1999, N 7, ст. 871, 873; N 11, ст. 1255; N 12, ст. 1407; N 28, ст. 3489, 3490, 3491; 2001, N 11, ст. 1002; N 13, ст. 1140; N 26, ст. 2587, 2588; N 33, ст. 3424; N 47, ст. 4404, 4405; N 53, ст. 5028; 2002, N 10, ст. 966; N 11, ст. 1021; N 19, ст. 1793, 1795; N 26, ст. 2518; N 30, ст. 3020, 3029; N 44, ст. 4298; 2003, N 11, ст. 954; N 15, ст. 1304; N 27, ст. 2708, 2712; N 28, ст. 2880; N 50, ст. 4848, 4855; 2004, N 30, ст. 3091, 3092, 3096; 2005, N 1, ст. 1, 13; N 30, ст. 3104; N 52, ст. 5574; 2006, N 2, ст. 176; N 31, ст. 3452; N 50, ст. 5279; 2007, N 1, ст. 46; N 16, ст. 1822, 1826; N 21, ст. 2456; N 31, ст. 4000, 4008, 4011; N 45, ст. 5429; N 49, ст. 6079; N 50, ст. 6246, 6248; 2008, N 7, ст. 551; N 15, ст. 1444; N 20, ст. 2251; N 24, ст. 2892; N 30, ст. 3601; N 48, ст. 5513; N 52, ст. 6227, 6235; 2009, N 1, ст. 29; N 7, ст. 788; N 18, ст. 2146; N 23, ст. 2761; N 26, ст. 3139; N 30, ст. 3735; N 31, ст. 3921, 3922; N 44, ст. 5170; N 45, ст. 5263, 5265; N 51, ст. 6161; N 52, ст. 6453; 2010, N 1, ст. 4; N 8, ст. 780; N 14, ст. 1553; N 15, ст. 1744, 1756; N 19, ст. 2289; N 21, ст. 2525, 2530; N 25, ст. 3071; N 27, ст. 3431; N 29, ст. 3983; N 30, ст. 3986; N 31, ст. 4164, 4166, 4193; N 41, ст. 5192, 5199; N 49, ст. 6412; N 50, ст. 6610; N 52, ст. 6997, 7003; 2011, N 1, ст. 10, 39, 54; N 11, ст. 1495; N 15, ст. 2039; N 19, ст. 2714; N 29, ст. 4291; N 30, ст. 4598, 4601, 4605; N 45, ст. 6334; N 48, ст. 6730; N 50, ст. 7343, 7361, 7362; 2012, N 10, ст. 1162, 1166; N 24, ст. 3071; N 29, ст. 3986, 3987; N 31, ст. 4330; N 43, ст. 5785; N 47, ст. 6401; N 49, ст. 6752; N 50, ст. 6954; N 53, ст. 7631, 7633, 7637; 2013, N 9, ст. 875; N 14, ст. 1667; N 26, ст. 3207, 3209; N 27, ст. 3442, 3477, 3478; N 30, ст. 4031, 4051, 4054, 4078; N 43, ст. 5440, 5622; N 44, ст. 5641; N 47, ст. 6156; N 48, ст. 6161, 6165; N 51, ст. 6685, 6696; N 52, ст. 6945, 6946, 6986, 6997, 6998; 2014, N 6, ст. 556, 566; N 19, ст. 2301, 2303, 2309, 2310, 2333, 2335; N 23, ст. 2927; N 26, ст. 3385, 3401, 3633; N 30, ст. 4219, 4228, 4259, 4275, 4278; N 48, ст. 6651, 6652; N 52, ст. 7541, 7784; 2015, N 1, ст. 29, 67, 81, 82, 83, 85; N 6, ст. 885; N 10, ст. 1410, 1415; N 13, ст. 1811; N 21, ст. 2981; N 24, ст. 3367, 3380; N 27, ст. 3983, 3984, 3985; N 29, ст. 4354, 4391, 4393; N 30, ст. 4659; N 48, ст. 6712; 2016, N 1, ст. 61; N 14, ст. 1908; N 18, ст. 2515; N 23, ст. 3286);

Уголовно-процессуальным кодексом Российской Федерации (Собрание законодательства Российской Федерации, 2001, N 52, ст. 4921; 2002, N 22, ст. 2027; N 30, ст. 3015, 3020, 3029; N 44, ст. 4298; 2003, N 27, ст. 2700, 2706, 2708; N 28, ст. 2880; N 50, ст. 4847; N 51, ст. 5026; 2004, N 17, ст. 1585; N 27, ст. 2711, 2804; N 40, ст. 3989; N 49, ст. 4853; 2005, N 1, ст. 13; N 22, ст. 2194; N 23, ст. 2200; N 28, ст. 2904; 2006, N 3, ст. 277; N 10, ст. 1070; N 23, ст. 2379; N 28, ст. 2975, 2976; N 31, ст. 3452; 2007, N 1, ст. 46; N 16, ст. 1827; N 18, ст. 2118; N 22, ст. 2686; N 24, ст. 2830, 2833; N 31, ст. 4008, 4011; N 41, ст. 4845; N 48, ст. 6030; N 49, ст. 6033; N 50, ст. 6235, 6236, 6248; 2008, N 12, ст. 1074; N 24, ст. 2798; N 30, ст. 3695; N 49, ст. 5724; N 52, ст. 6226, 6235; 2009, N 1, ст. 29; N 11, ст. 1266, 1267, 1268; N 18, ст. 2145; N 26, ст. 3139; N 29, ст. 3613; N 30, ст. 3695; N 44, ст. 5170, 5173; N 45, ст. 5263; 1, ст. 6161; N 52, ст. 6422, 6453; 2010, N 1, ст. 4; N 8, ст. 780; N 11, ст. 1168, 1169; N 14, ст. 1552; N 15, ст. 1756; N 17, ст. 1985; N 18, ст. 2145; N 19, ст. 2284; N 21, ст. 2525; N 27, ст. 3416, 3427, 3428, 3431; N 30, ст. 3986, 3989, 4003; N 31, ст. 4164, 4193; N 49, ст. 6412, 6414, 6419; 2011, N 1, ст. 16, 39, 45, 46; N 6, ст. 897; N 7, ст. 901; N 13, ст. 1686, 1687; N 15, ст. 2039; N 19, ст. 2712; N 23, ст. 3259; N 25, ст. 3533; N 29, ст. 4285, 4286; N 30, ст. 4598, 4601, 4605, 4698; N 31, ст. 4808; N 43, ст. 6123; N 44, ст. 6319; N 45, ст. 6322, 6323, 6324, 6334; N 48, ст. 6730; N 50, ст. 7349, 7350, 7361, 7362; 2012, N 10, ст. 1162, 1165, 1166; N 24, ст. 3068, 3070, 3071; N 26, ст. 3440; N 31, ст. 4330, 4331, 4332; N 32, ст. 4618; N 44, ст. 6071; N 47, ст. 6401; N 49, ст. 6752, 6753; N 53, ст. 7634, 7635, 7636, 7637; 2013, N 7, ст. 608; N 9, ст. 875; N 14, ст. 1661, 1662; N 17, ст. 2031; N 22, ст. 2861, N 23, ст. 2880; N 26, ст. 3207; N 27, ст. 3442, 3458, 3477; N 28, ст. 3881, N 30, ст. 4028, 4031, 4050, 4053, 4054, 4078; N 43, ст. 5441, 5442; N 44, ст. 5641, N 47, ст. 6156; N 48, ст. 6161, 6165; N 51, ст. 6685, 6696; N 52, ст. 6945, 6947, 6997; 2014, N 6, ст. 554, 555, 556, 558; N 11, ст. 1094; N 13, ст. 1526; N 16, ст. 1833; N 19, ст. 2296, 2303, 2309, 2310, 2333, 2335; N 23, ст. 2926, 2927; N 26, ст. 3385; N 30, ст. 4219, 4246, 4252, 4259, 4270, 4274, 4278; N 43, ст. 5792; N 44, ст. 6128; N 48, ст. 6651; N 51, ст. 7528; 2015, N 1, ст. 47, 58, 71, 73, 81, 83, 85; N 6, ст. 885; N 10, ст. 1406, 1410, 1411, 1417; N 13, ст. 1806; N 21, ст. 2981; N 24, ст. 3367; N 27, ст. 3981, 3982; N 29, ст. 4354, 4391; N 51, ст. 7251; 2016, N 1, ст. 29, 57, 60, 61; N 10, ст. 1314, 1476; N 14, ст. 1908; N 18, ст. 2515);

Федеральным законом от 28 декабря 2013 г. N 442-ФЗ "Об основах социального обслуживания граждан в Российской Федерации" (Собрание законодательства Российской Федерации, 2013, N 52, ст. 7007; 2014, N 30, ст. 4257) (далее - Федеральный закон от 28 декабря 2013 г. N 442-ФЗ);

Федеральным законом от 26 декабря 2008 г. N 294-ФЗ "О защите прав юридических лиц и индивидуальных предпринимателей при осуществлении государственного контроля (надзора) и муниципального контроля" (Собрание законодательства Российской Федерации, 2008, N 52, ст. 6249; 2009, N 18, ст. 2140; N 29, ст. 3601; N 48, ст. 5711; N 52, ст. 6441; 2010, N 17, ст. 1988; N 18, ст. 2142; N 31, ст. 4160, 4193, 4196; N 32, ст. 4298; 2011, N 1, ст. 20; N 17, ст. 2310; N 23, ст. 3263; N 27, ст. 3880; N 30, ст. 4590; N 48, ст. 6728; 2012, N 19, ст. 2281; N 26, ст. 3446; N 31, ст. 4320, 4322; N 47, ст. 6402; 2013, N 9, ст. 874; N 27, ст. 3477; N 30, ст. 4041; N 44, ст. 5633; N 48, ст. 6165; N 49, ст. 6338; N 52, ст. 6961, 6979, 6981; 2014, N 11, ст. 1092, 1098; N 26, ст. 3366; N 30, ст. 4220, 4235, 4243, 4256; N 42, ст. 5615; N 48, ст. 6659; 2015, N 1, ст. 53, 64, 72, 85; N 14, ст. 2022; N 18, ст. 2614; N 27, ст. 3950; N 29, ст. 4339,4362, 4372, 4389; N 45, ст. 6207; N 48, ст. 6707; 2016, N 11, ст. 1495, N 18, ст. 2503) (далее - Федеральный закон от 26 декабря 2008 г. N 294-ФЗ);

Федеральным законом от 27 июля 2006 г. N 152-ФЗ "О персональных данных" (Собрание законодательства Российской Федерации, 2006, N 31, ст. 3451; 2009, N 48, ст. 5716; N 52, ст. 6439; 2010, N 27, ст. 3407; N 31, ст. 4173, 4196; N 49, ст. 6409; N 52, ст. 6974; 2011, N 23, ст. 3263; N 31, ст. 4701; 2013, N 14, ст. 1651; N 30, ст. 4038; N 51, ст. 6683; 2014, N 23, ст. 2927; N 30, ст. 4217, 4243);

Федеральным законом от 2 мая 2006 г. N 59-ФЗ "О порядке рассмотрения обращений граждан Российской Федерации" (Собрание законодательства Российской Федерации, 2006, N 19, ст. 2060; 2010, N 27, ст. 3410; N 31, ст. 4196; 2012, N 31, ст. 4470; 2013, N 19, ст. 2307; N 27, ст. 3474; 2014, N 48, ст. 6638; 2015, N 45, ст. 6206) (далее - Федеральный закон от 2 мая 2006 г. N 59-ФЗ);

постановлением Правительства Российской Федерации от 18 апреля 2016 г. N 323 "О направлении запроса и получении на безвозмездной основе, в том числе в электронной форме, документов и (или) информации органами государственного контроля (надзора), органами муниципального контроля при организации и проведении проверок от иных государственных органов, органов местного самоуправления либо подведомственных государственным органам или органам местного самоуправления организаций, в распоряжении которых находятся эти документы и (или) информация, в рамках межведомственного информационного взаимодействия" (Собрание законодательства Российской Федерации, 2016, N 17, ст. 2418);

постановлением Правительства Российской Федерации от 28 апреля 2015 г. N 415 "О Правилах формирования и ведения единого реестра проверок" (Собрание законодательства Российской Федерации, 2015, N 19, ст. 2825);

постановлением Правительства Российской Федерации от 10 июля 2014 г. N 636 "Об аттестации экспертов, привлекаемых органами, уполномоченными на осуществление государственного контроля (надзора), органами муниципального контроля, к проведению мероприятий по контролю" (Собрание законодательства Российской Федерации, 2014, N 29, ст. 4142);

постановлением Правительства Российской Федерации от 16 мая 2011 г. N 373 "О разработке и утверждении административных регламентов исполнения государственных функций и административных регламентов предоставления государственных услуг" (Собрание законодательства Российской Федерации, 2011, N 22, ст. 3169; N 35, ст. 5092; 2012, N 28, ст. 3908; N 36, ст. 4903; N 50, ст. 7070; N 52, ст. 7507; 2014, N 5, Ст. 506);

постановлением Правительства Российской Федерации от 30 июня 2010 г. N 489 "Об утверждении Правил подготовки органами государственного контроля (надзора) и органами муниципального контроля ежегодных планов проведения плановых проверок юридических лиц и индивидуальных предпринимателей" (Собрание законодательства Российской Федерации, 2010, N 28, ст. 3706; 2012, N 2, ст. 301; N 53, ст. 7958; 2015, N 49, ст. 6964; 2016, N 1, ст. 234) (далее - постановление Правительства Российской Федерации от 30 июня 2010 г. N 489);

постановлением Правительства Российской Федерации от 23 ноября 2009 г. N 944 "Об утверждении перечня видов деятельности в сфере здравоохранения, сфере образования и социальной сфере, осуществляемых юридическими лицами и индивидуальными предпринимателями, в отношении которых плановые проверки проводятся с установленной периодичностью" (Собрание законодательства Российской Федерации, 2009, N 48, ст. 5824; 2011, N 4, ст. 614) (далее - постановление Правительства Российской Федерации от 23 ноября 2009 г. N 944);

постановлением Правительства Российской Федерации от 28 июля 2005 г. N 452 "О Типовом регламенте внутренней организации федеральных органов исполнительной власти" (Собрание законодательства Российской Федерации, 2005, N 31, ст. 3233; 2007, N 43, ст. 5202; 2008, N 9, ст. 852; N 14, ст. 1413; N 46, ст. 5337; 2009, N 12, ст. 1443; N 19, ст. 2346; N 25, ст. 3060; N 47, ст. 5675; N 49, ст. 5970; 2010, N 9, ст. 964; N 22, ст. 2776; N 40, ст. 5072; 2011, N 34, ст. 4986; N 35, ст. 5092; 2012, N 37, ст. 4996; N 38, ст. 5102; N 53, ст. 7958; 2013, N 13, ст. 1575; 2015, N 6, ст. 965; N 12, ст. 1758; N 15, ст. 2281; N 30, ст. 4604; N 36, ст. 5037);

постановлением Правительства Российской Федерации от 30 июня 2004 г. N 324 "Об утверждении Положения о Федеральной службе по труду и занятости" (Собрание законодательства Российской Федерации, 2004, N 28, ст. 2901; 2007, N 37, ст. 4455; 2008, N 46, ст. 5337; 2009, N 1, ст. 146; N 6, ст. 738; N 33, ст. 4081; 2010, N 26, ст. 3350; 2011, N 14, ст. 1935; 2012, N 1, ст. 171; N 15, ст. 1790; N 26, ст. 3529; 2013, N 33, ст. 4385; N 45, ст. 5822; 2014, N 26, ст. 3577; N 32, ст. 4499; 2015, N 2, ст. 491; N 16, ст. 2384; 2016, N 2, ст. 325);

приказом Министерства экономического развития Российской Федерации от 30 апреля 2009 г. N 141 "О реализации положений Федерального закона "О защите прав юридических лиц и индивидуальных предпринимателей при осуществлении государственного контроля (надзора) и муниципального контроля" (зарегистрирован Министерством юстиции Российской Федерации 13 мая 2009 г., регистрационный N 13915) с изменениями, внесенными приказами Министерства экономического развития Российской Федерации от 24 мая 2010 г. N 199 (зарегистрирован Министерством юстиции Российской Федерации 6 июля 2010 г. N 17702), от 30 сентября 2011 г. N 532 (зарегистрирован Министерством юстиции Российской Федерации 10 ноября 2011 г. N 22264), от 30 сентября 2016 г. N 620 (зарегистрирован Министерством юстиции Российской Федерации 24 октября 2016 г. N 44118).

Предмет государственного контроля (надзора)

5. Предметом государственного контроля (надзора) в сфере социального обслуживая (далее - государственный контроль (надзор) является проверка соблюдения поставщиками социальных услуг требований, установленных Федеральным законом от 28 декабря 2013 г. N 442-ФЗ, иными нормативными правовыми актами Российской Федерации и нормативными правовыми актами субъектов Российской Федерации в сфере социального обслуживания (далее соответственно - обязательные требования, проверка деятельности поставщиков социальных услуг).

Права и обязанности должностных лиц при осуществлении государственного контроля (надзора)

6. Должностные лица Службы и территориальных органов Службы при осуществлении государственного контроля (надзора) обязаны:

1) своевременно и в полной мере исполнять предоставленные в соответствии с законодательством Российской Федерации полномочия по предупреждению, выявлению и пресечению нарушений обязательных требований;

2) соблюдать законодательство Российской Федерации, права и законные интересы поставщиков социальных услуг, проверка деятельности которых проводится;

3) исполнять государственную функцию путем проведения проверки деятельности поставщика социальных услуг в соответствии с приказом Службы и (или) территориального органа Службы о проведении проверки в соответствии с целью проверки;

4) уведомлять органы исполнительной власти субъектов Российской Федерации в сфере социального обслуживания о проведении проверки деятельности поставщиков социальных услуг, находящихся в их ведении;

5) проводить проверку деятельности поставщиков социальных услуг во время исполнения служебных обязанностей, выездную проверку деятельности поставщиков социальных услуг - при предъявлении служебных удостоверений, копии приказа Службы и (или) территориального органа Службы о проведении проверки деятельности поставщиков социальных услуг и в предусмотренных законодательством Российской Федерации случаях - копии документа о согласовании проведения проверки деятельности поставщиков социальных услуг;

6) не препятствовать присутствию при проведении проверки деятельности поставщика социальных услуг руководителя, иного должностного лица или уполномоченного представителя поставщика социальных услуг и даче разъяснений по вопросам, относящимся к предмету проверки;

7) предоставлять руководителю, иному должностному лицу или уполномоченному представителю поставщика социальных услуг, присутствующим при проведении проверки деятельности поставщика социальных услуг, информацию и документы, относящиеся к предмету проверки;

8) ознакамливать руководителя, иное должностное лицо или уполномоченного представителя поставщика социальных услуг с результатами проверки деятельности поставщика социальных услуг;

9) ознакамливать руководителя, иное должностное лицо или уполномоченного представителя поставщика социальных услуг с документами и (или) информацией, полученными в рамках межведомственного информационного взаимодействия;

10) учитывать при определении мер, принимаемых по фактам выявленных нарушений, соответствие указанных мер тяжести нарушений, их потенциальной опасности для жизни, здоровья людей, а также не допускать необоснованное ограничение прав и законных интересов поставщиков социальных услуг;

11) доказывать обоснованность своих действий при их обжаловании поставщиками социальных услуг в порядке, установленном законодательством Российской Федерации;

12) соблюдать установленные законодательством Российской Федерации сроки проведения проверки деятельности поставщиков социальных услуг;

13) не требовать от поставщика социальных услуг документы и иные сведения, представление которых не предусмотрено законодательством Российской Федерации;

14) не требовать от поставщика социальных услуг представления документов и (или) информации, включая разрешительные документы, имеющиеся в распоряжении иных государственных органов, органов местного самоуправления либо подведомственных государственным органам или органам местного самоуправления организаций, включенных в перечень документов и (или) информации, запрашиваемых и получаемых в рамках межведомственного информационного взаимодействия органами государственного контроля (надзора), органами муниципального контроля при организации и проведении проверок от иных государственных органов, органов местного самоуправления либо подведомственных государственным органам или органам местного самоуправления организаций, в распоряжении которых находятся эти документы и (или) информация, утвержденный распоряжением Правительства Российской Федерации от 19 апреля 2016 г. N 724-р (далее - Перечень);

15) запрашивать и получать на безвозмездной основе, в том числе в электронной форме, документы и (или) информацию, в соответствии с Правилами направления запроса и получения на безвозмездной основе, в том числе в электронной форме, документов и (или) информации органами государственного контроля (надзора), органами муниципального контроля при организации и проведении проверок от иных государственных органов, органов местного самоуправления либо подведомственных государственным органам или органам местного самоуправления организаций, в распоряжении которых находятся эти документы и (или) информация, в рамках межведомственного информационного взаимодействия, утвержденными постановлением Правительства Российской Федерации от 18 апреля 2016 г. N 323, а также Перечнем;

16) не требовать от поставщиков социальных услуг представления информации, которая была представлена ранее в соответствии с требованиями законодательства Российской Федерации и (или) находится в государственных или муниципальных информационных системах, реестрах и регистрах;

17) перед началом проведения выездной проверки деятельности поставщика социальных услуг по просьбе руководителя, иного должностного лица или уполномоченного представителя поставщика социальных услуг ознакомить их с положениями настоящего Административного регламента;

18) осуществлять запись о проведенной проверке деятельности поставщика социальных услуг в журнале учета проверок в случае его наличия у поставщика социальных услуг.

7. Должностные лица Службы и территориальных органов Службы при осуществлении государственного контроля (надзора) имеют право:

1) проверять выполнение обязательных требований;

2) получать доступ к документам, а также к используемым при осуществлении деятельности поставщиков социальных услуг территориям, зданиям, строениям, сооружениям, помещениям, связанным с целями, задачами и предметом выездной проверки деятельности поставщиков социальных услуг;

3) получать от должностных лиц органов исполнительной власти субъектов Российской Федерации в сфере социальной защиты справочную и иную информацию в отношении поставщиков социальных услуг, находящихся в их ведении, связанную с целями, задачами и предметом проверки деятельности поставщиков социальных услуг;

4) привлекать к проведению проверки деятельности поставщиков социальных услуг экспертов и (или) экспертные организации, не состоящие в гражданско-правовых и трудовых отношениях с поставщиком социальных услуг, в отношении которого проводится проверка, и не являющиеся аффилированными лицами проверяемого поставщика социальных услуг;

5) при проведении проверки деятельности поставщика социальных услуг получать объяснения работников поставщика социальных услуг, на которых возлагается ответственность за нарушение обязательных требований;

6) выдавать предписание поставщику социальных услуг об устранении выявленных нарушений.

Права и обязанности лиц, в отношении которых осуществляются мероприятия по государственному контролю (надзору)

8. Руководитель, иное должностное лицо или уполномоченный представитель поставщика социальных услуг при осуществлении проверки деятельности поставщика социальных услуг имеют право:

1) непосредственно присутствовать при проведении проверки деятельности поставщика социальных услуг, давать объяснения по вопросам, относящимся к предмету проверки;

2) получать от должностных лиц Службы и территориальных органов Службы информацию, которая относится к предмету проверки деятельности поставщика социальных услуг и предоставление которой предусмотрено законодательством Российской Федерации;

3) знакомиться с результатами проверки деятельности поставщика социальных услуг и указывать в акте проверки деятельности поставщика социальных услуг о своем ознакомлении с результатами проверки, согласии или несогласии с ними, а также с отдельными действиями должностных лиц Службы и территориальных органов Службы;

4) знакомиться с документами и (или) информацией, полученными Службой или территориальными органами Службы в рамках межведомственного информационного взаимодействия от иных государственных органов, органов местного самоуправления либо подведомственных государственным органам или органам местного самоуправления организаций, в распоряжении которых находятся эти документы и (или) информация;

5) представлять в Службу или территориальный орган Службы по собственной инициативе документы и (или) сведения, запрашиваемые в рамках межведомственного информационного взаимодействия;

6) обжаловать действия (бездействие) должностных лиц Службы и территориальных органов Службы, повлекшие за собой нарушение прав поставщика социальных услуг при проведении проверки деятельности поставщика социальных услуг, в административном и (или) судебном порядке в соответствии с законодательством Российской Федерации;

7) привлекать Уполномоченного при Президенте Российской Федерации по защите прав предпринимателей либо уполномоченного по защите прав предпринимателей в субъекте Российской Федерации к участию в проверке.

9. Руководитель, иное должностное лицо или уполномоченный представитель поставщика социальных услуг при проведении плановых и внеплановых выездных проверок обязаны:

1) предоставить должностным лицам Службы и территориальных органов Службы, проводящим плановые и внеплановые выездные проверки, возможность ознакомиться с документами, связанными с целями, задачами и предметом проверки (в случае, если проверке не предшествовало проведение документарной проверки);

2) обеспечить доступ проводящих плановые и внеплановые выездные проверки должностных лиц Службы и территориальных органов Службы, а также участвующих в проверках экспертов, представителей экспертных организаций на территорию, в используемые поставщиками социальных услуг при осуществлении деятельности здания, строения, сооружения, помещения, к используемым поставщиком социальных услуг оборудованию, транспортным средствам и перевозимым ими грузам.

Описание результата исполнения государственной функции

10. Результатом исполнения государственной функции являются проведенные должностными лицами Службы и (или) территориальных органов Службы проверки деятельности поставщиков социальных услуг в целях выявления и пресечения правонарушений в сфере социального обслуживания граждан, устранения их последствий и реализации мер по предупреждению аналогичных правонарушений.

11. Окончанием исполнения государственной функции в отношении конкретного поставщика социальных услуг являются:

1) вручение (направление) акта проверки деятельности поставщика социальных услуг руководителю, иному должностному лицу или уполномоченному представителю поставщика социальных услуг;

2) выдача предписания об устранении выявленных нарушений руководителю, иному должностному лицу или уполномоченному представителю поставщика социальных услуг;

3) направление информации о нарушениях обязательных требований, содержащих признаки преступлений в соответствии с законодательством Российской Федерации, в органы прокуратуры.

II. Требования к порядку исполнения государственной функции

Порядок информирования об исполнении государственной функции

12. Информирование об исполнении государственной функции осуществляется Службой и территориальными органами Службы посредством:

1) размещения информации об исполнении государственной функции, в том числе текста настоящего Административного регламента на официальном сайте Службы в информационно-телекоммуникационной сети "Интернет" (далее - сеть Интернет);

2) размещения информации об исполнении государственной функции, в том числе текста настоящего Административного регламента в печатном виде на информационных стендах либо в электронном виде в информационных киосках, расположенных в помещениях Службы и (или) территориальных органов Службы;

3) предоставления Службой и территориальными органами Службы информации об условиях исполнения государственной функции, в том числе текста настоящего Административного регламента по запросу граждан и организаций;

4) устного консультирования граждан об исполнении государственной функции должностными лицами Службы или территориальных органов Службы на личном приеме и по справочным телефонам;

5) письменного информирования граждан и организаций об исполнении государственной функции должностными лицами Службы или территориальных органов Службы на основании их обращений, в том числе поступивших по электронной почте;

6) размещения информации об исполнении государственной функции в федеральной государственной информационной системе "Единый портал государственных и муниципальных услуг (функций)" (www.gosuslugi.ru) (далее - Единый портал).

13. Ответственным за исполнение государственной функции структурным подразделением Службы является Управление предоставления социальных гарантий и организации государственного контроля качества оказания социальной помощи населению.

14. Место нахождения Службы: 109012, г. Москва, Биржевая площадь, д. 1.

Карта-схема месторасположения Службы размещена на официальном сайте Службы в сети Интернет (далее - официальный сайт Службы).

Карты-схемы месторасположения территориальных органов Службы содержатся на официальных сайтах территориальных органов Службы в сети Интернет.

15. Телефон Службы для справок: 8-495-698-84-17.

16. Адрес официального сайта Службы: www.rostrud.ru.

Адрес электронной почты Службы: mail@rostrud.info.

17. Перечень территориальных органов Службы с указанием их адресов, номеров телефонов и адресов электронной почты предусмотрен приложением N 1 к настоящему Административному регламенту.

Информация о номерах телефонов территориальных органов Службы размещается на официальном сайте Службы и сайтах территориальных органов Службы в сети Интернет.

18. График (режим) работы Службы и территориальных органов Службы:

понедельник - четверг: 9:00 - 18:00; пятница: 9:00 до 16:45; обед - с 11:30 до 12:15.

График (режим) работы экспедиции Службы для приема письменных обращений:

понедельник - четверг: 9:00 - 18:00; пятница: 9:00 до 16:45; обед - с 11:30 до 12:15.

Информация о графике (режиме) работы Службы и территориальных органов Службы размещается на официальном сайте Службы и сайтах территориальных органов Службы в сети Интернет.

19. При исполнении государственной функции плата не взимается.

Срок исполнения государственной функции

20. Срок исполнения государственной функции в части проведения проверки деятельности поставщика социальных услуг, за исключением поставщиков социальных услуг, указанных в пункте 20 настоящего Административного регламента, не может превышать двадцати рабочих дней.

В случаях, предусмотренных Федеральным законом от 26 декабря 2008 г. N 294-ФЗ, срок проведения плановых выездных проверок может быть продлен руководителем (заместителем руководителя) Службы или территориального органа Службы, но не более чем на двадцать рабочих дней.

21. В случае, если поставщиком социальных услуг является субъект малого предпринимательства, то в отношении одного субъекта малого предпринимательства общая продолжительность проведения плановых выездных проверок не может превышать пятидесяти часов для малого предприятия и пятнадцати часов для микропредприятия в год.

В случаях, предусмотренных Федеральным законом от 26 декабря 2008 г. N 294-ФЗ, срок проведения плановой выездной проверки может быть продлен не более чем на пятьдесят часов для малого предприятия, для микропредприятия - не более чем на пятнадцать часов.

22. В случае необходимости при проведении проверки деятельности субъекта малого предпринимательства получения документов и (или) информации в рамках межведомственного информационного взаимодействия проведение выездных контрольных мероприятий может быть приостановлено руководителем (заместителем руководителя) Службы или территориального органа Службы на срок, необходимый для осуществления межведомственного информационного взаимодействия, но не более чем на десять рабочих дней. Повторное приостановление проведения проверки деятельности поставщиков социальных услуг не допускается. На период действия срока приостановления проведения проверки деятельности поставщика социальных услуг приостанавливаются связанные с указанной проверкой действия Службы или территориального органа Службы на территории, в зданиях, строениях, сооружениях, помещениях, на иных объектах субъекта малого предпринимательства.

III. Состав, последовательность и сроки выполнения административных процедур (действий), требования к порядку их выполнения, в том числе особенности выполнения административных процедур (действий) в электронной форме

23. Исполнение государственной функции осуществляется путем последовательного выполнения должностными лицами Службы и (или) территориальных органов Службы следующих административных процедур (действий), направленных на обеспечение федерального государственного контроля (надзора) в сфере социального обслуживания (далее - контрольно-надзорные мероприятия):

1) планирование контрольно-надзорных мероприятий, осуществляемых в целях обеспечения исполнения государственной функции;

2) организация и проведение плановых проверок деятельности поставщиков социальных услуг, проводимых в форме документарных и выездных проверок деятельности поставщиков социальных услуг (далее - плановые проверки);

3) организация и проведение внеплановых проверок деятельности поставщиков социальных услуг, проводимых в форме документарных и выездных проверок деятельности поставщиков социальных услуг (далее - внеплановые проверки);

4) обеспечение должностными лицами Службы или территориальных органов Службы мер по устранению правонарушений, выявленных при исполнении государственной функции.

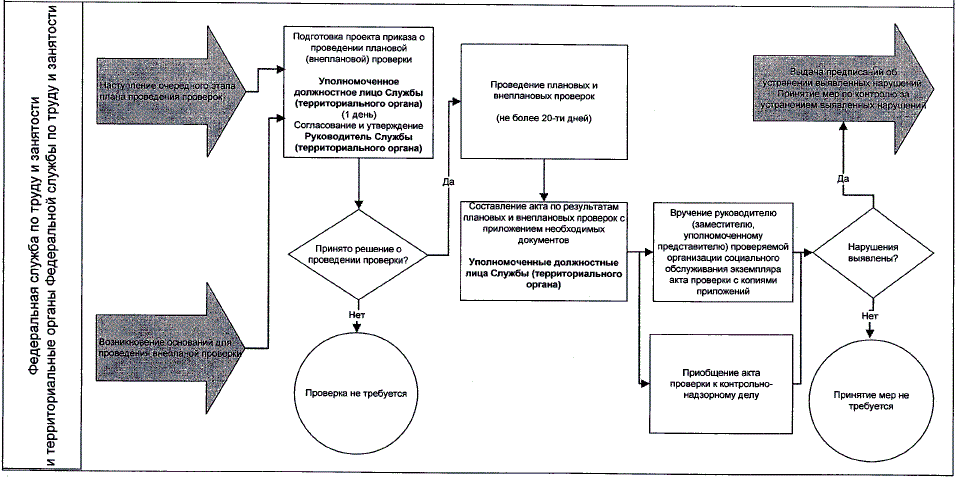
24. Блок-схема исполнения государственной функции содержится в приложении N 2 к настоящему Административному регламенту.

25. Исполнение государственной функции в электронной форме не осуществляется.

26. Перечень документов и (или) информации, запрашиваемых в рамках межведомственного информационного взаимодействия от иных государственных органов, органов местного самоуправления либо подведомственных государственным органам или органам местного самоуправления организаций, установлен Перечнем.

Административная процедура (действия) по планированию контрольно-надзорных мероприятий, осуществляемых в целях обеспечения исполнения государственной функции

27. Планирование контрольно-надзорных мероприятий в целях обеспечения исполнения государственной функции, включая формирование ежегодных планов проведения плановых проверок деятельности поставщиков социальных услуг (далее - ежегодный план проверок), проводится в соответствии с требованиями Федерального закона от 26 декабря 2008 г. N 294-ФЗ, постановления Правительства Российской Федерации от 30 июня 2010 г. N 489.

28. В соответствии с требованиями части 8 статьи 9 Федерального закона от 26 декабря 2008 г. N 294-ФЗ основанием для включения плановой проверки деятельности поставщиков социальных услуг в ежегодный план проверок является истечение трех лет со дня:

1) государственной регистрации поставщика социальных услуг;

2) окончания проведения последней плановой проверки поставщика социальных услуг;

3) начала фактического осуществления деятельности поставщиком социальных услуг, в том числе в соответствии с представленным в Службу и (или) территориальный орган Службы уведомлением о начале деятельности в случае выполнения работ или предоставления услуг, требующих представления указанного уведомления.

29. В срок до 1 сентября года, предшествующего году проведения плановых проверок, Служба и территориальные органы Службы направляют проекты ежегодных планов проверок в органы прокуратуры.

В соответствии с требованиями части 6.1 статьи 9 Федерального закона от 26 декабря 2008 г. N 294-ФЗ органы прокуратуры рассматривают проекты ежегодных планов проверок на предмет законности включения в них поставщиков социальных услуг и в срок до 1 октября года, предшествующего году проведения плановых проверок, вносят предложения руководителю Службы и (или) руководителям территориальных органов Службы об устранении выявленных замечаний и о проведении при возможности в отношении отдельных юридических лиц, индивидуальных предпринимателей совместных плановых проверок.

В соответствии с требованиями части 6.2 статьи 9 Федерального закона от 26 декабря 2008 г. N 294-ФЗ Служба и территориальные органы Службы рассматривают предложения органов прокуратуры и по итогам их рассмотрения направляют в органы прокуратуры в срок до 1 ноября года, предшествующего году проведения плановых проверок, утвержденные ежегодные планы проверок.

В соответствии с требованиями части 6.4 статьи 9 Федерального закона от 26 декабря 2008 г. N 294-ФЗ органы прокуратуры в срок до 1 декабря года, предшествующего году проведения плановых проверок, обобщают поступившие ежегодные планы проверок и направляют их в Генеральную прокуратуру Российской Федерации для формирования Генеральной прокуратурой Российской Федерации ежегодного сводного плана проверок. Генеральная прокуратура Российской Федерации формирует ежегодный сводный план проверок и размещает его на официальном сайте Генеральной прокуратуры Российской Федерации в сети Интернет в срок до 31 декабря текущего календарного года.

Утвержденные руководителем Службы и руководителями территориальных органов Службы ежегодные планы проверок доводятся до сведения заинтересованных лиц посредством размещения на официальном сайте Службы и сайтах территориальных органов Службы либо иным доступным способом.

30. Внесение изменений в утвержденные ежегодные планы проверок допускается в следующих случаях:

а) исключение проверки из ежегодного плана:

в связи с невозможностью проведения плановой проверки деятельности юридического лица вследствие его ликвидации, невозможностью проведения проверки индивидуального предпринимателя вследствие прекращения физическим лицом деятельности в качестве индивидуального предпринимателя;

в связи с принятием Службой или территориальными органами Службы решения об исключении соответствующей проверки из ежегодного плана в случаях, предусмотренных статьей 26.1 Федерального закона от 26 декабря 2008 г. N 294-ФЗ;

в связи с наступлением обстоятельств непреодолимой силы;

б) изменение указанных в ежегодном плане проверок сведений о поставщике социальных услуг:

в связи с изменением адреса места нахождения или адреса фактического осуществления деятельности поставщика социальных услуг;

в связи с реорганизацией юридического лица;

в связи с изменением наименования юридического лица, а также изменением фамилии, имени и отчества индивидуального предпринимателя.

Внесение изменений в ежегодные планы проверок осуществляется решением Службы и (или) территориальных органов Службы.

Сведения о внесенных в ежегодные планы проверок изменениях направляются в течение трех рабочих дней со дня их внесения в органы прокуратуры на бумажном носителе (с приложением копии в электронном виде) заказным почтовым отправлением с уведомлением о вручении либо в форме электронного документа, подписанного электронной подписью, а также размещаются на официальном сайте Службы и (или) сайтах территориальных органов Службы в сети Интернет в течение пяти рабочих дней со дня внесения изменений.

31. Административные действия в рамках настоящей административной процедуры осуществляются должностными лицами Службы и (или) территориальных органов Службы.

Административная процедура (действия) по организации и проведению плановых проверок

32. Административная процедура (действия) по организации и проведению плановых проверок осуществляется должностными лицами Службы или территориальных органов Службы.

33. Плановая проверка проводится не чаще чем один раз в три года. В соответствии с требованиями постановления Правительства Российской Федерации от 23 ноября 2009 г. N 944 в отношении поставщиков социальных услуг, предоставляющих социальные услуги с обеспечением проживания, плановые проверки могут проводиться не более чем один раз в два года.

Плановой проверке подлежат поставщики социальных услуг независимо от их ведомственной принадлежности и формы собственности.

34. Основанием для начала административной процедуры по организации и проведению плановых проверок является издание приказа Службы или территориального органа Службы о проведении плановой проверки. <1>

<1> Типовая форма распоряжения (приказа) органа государственного контроля (надзора), органа муниципального контроля о проведении проверки юридического лица, индивидуального предпринимателя утверждена приказом Министерства экономического развития Российской Федерации от 30 апреля 2009 г. N 141 "О реализации положений Федерального закона "О защите прав юридических лиц и индивидуальных предпринимателей при осуществлении государственного контроля (надзора) и муниципального контроля" (далее - приказ Министерства экономического развития Российской Федерации от 30 апреля 2009 г. N 141).

В приказе Службы или территориального органа Службы указываются:

1) наименование Службы или территориального органа Службы;

2) фамилии, имена, отчества (при наличии), должности должностных лиц (должностного лица) Службы или территориального органа Службы, уполномоченных на проведение плановой проверки, а также привлекаемых к проведению плановой проверки экспертов, представителей экспертных организаций;

3) наименование поставщика социальных услуг, плановая проверка которого проводится;

4) цели, задачи, предмет плановой проверки и срок ее проведения;

5) правовые основания проведения плановой проверки;

6) перечень документов, представление которых поставщиком социальных услуг необходимо для достижения целей и задач проведения плановой проверки;

7) даты начала и окончания проведения плановой проверки.

35. В соответствии с требованиями части 12 статьи 9 Федерального закона от 26 декабря 2008 г. N 294-ФЗ о проведении плановой проверки поставщики социальных услуг уведомляются Службой и территориальными органами Службы не позднее чем за три рабочих дня до начала ее проведения посредством направления копии приказа Службы и (или) территориального органа Службы о начале проведения плановой проверки заказным почтовым отправлением с уведомлением о вручении и (или) посредством электронного документа, подписанного усиленной квалифицированной электронной подписью и направленного по адресу электронной почты поставщика социальных услуг, если такой адрес содержится соответственно в едином государственном реестре юридических лиц, едином государственном реестре индивидуальных предпринимателей либо ранее был представлен поставщиком социальных услуг в Службу или территориальные органы Службы, или иным доступным способом.

О проведении плановой проверки не позднее чем за три рабочих дня до начала ее проведения уведомляются также органы исполнительной власти субъектов Российской Федерации в сфере социальной защиты в отношении поставщиков социальных услуг, находящихся в их ведении.

36. Должностными лицами Службы и территориальных органов Службы, уполномоченными на проведение проверки, не позднее трех рабочих дней со дня издания приказа Службы или территориального органа Службы о проведении проверки вносится следующая информация в единый реестр проверок:

1) информация о проверке, содержащая:

учетный номер и дату присвоения учетного номера проверки; дату и номер приказа Службы или территориального органа Службы о проведении проверки;

даты начала и окончания проведения проверки;

правовые основания проведения проверки, в том числе подлежащие проверке обязательные требования;

цели, задачи, предмет проверки и срок ее проведения; вид проверки (плановая, внеплановая); форму проверки (выездная, документарная);

сроки проведения и перечень мероприятий по контролю, необходимых для достижения целей и задач проведения проверки;

сведения о согласовании проведения проверки с органами прокуратуры в случае, если такое согласование проводилось;

сведения о включении плановой проверки в ежегодный сводный план проведения плановых проверок;

2) информация о Службе или территориальном органе Службы, содержащая: наименование;

фамилию, имя, отчество (последнее - при наличии) и должность должностного лица (должностных лиц) Службы и территориальных органов Службы, уполномоченного на проведение проверки, а также экспертов, представителей экспертных организаций, привлекаемых к проведению проверки;

указание на реестровый номер функции в федеральной государственной информационной системе "Федеральный реестр государственных и муниципальных услуг (функций)";

3) информация о поставщике социальных услуг, в отношении которого проводится проверка, содержащая:

наименование поставщика социальных услуг, в отношении которого проводится проверка;

государственный регистрационный номер записи о создании юридического лица, государственный регистрационный номер записи о государственной регистрации индивидуального предпринимателя и идентификационный номер налогоплательщика;

место нахождения поставщика социальных услуг (филиалов, представительств, обособленных структурных подразделений), в отношении которого проводится проверка;

место фактического осуществления деятельности поставщика социальных услуг (его филиалов, представительств, обособленных структурных подразделений) или индивидуального предпринимателя, в отношении которого проводится проверка;

место нахождения опасных производственных объектов, гидротехнических сооружений, объектов использования атомной энергии, если проводятся мероприятия по контролю в отношении таких объектов.

37. Плановая документарная проверка проводится по месту расположения Службы или территориального органа Службы.

38. В процессе проведения плановой документарной проверки должностными лицами Службы или территориальных органов Службы в первую очередь рассматриваются документы поставщика социальных услуг, имеющиеся в распоряжении Службы и (или) территориального органа Службы, в том числе акты предыдущих проверок и иные документы о результатах осуществленного в отношении этого поставщика социальных услуг государственного контроля (надзора).

В случае, если достоверность сведений, содержащихся в документах, имеющихся в распоряжении Службы и (или) территориального органа Службы, вызывает обоснованные сомнения либо эти сведения не позволяют оценить соблюдение поставщиком социальных услуг обязательных требований, Служба и (или) территориальный орган Службы направляет в адрес поставщика социальных услуг мотивированный запрос с требованием представить иные необходимые для рассмотрения в ходе проведения документарной проверки документы (далее - мотивированный запрос). К мотивированному запросу прилагается заверенная печатью копия приказа Службы или территориального органа Службы о проведении плановой документарной проверки.

В течение десяти рабочих дней со дня получения мотивированного запроса поставщик социальных услуг обязан направить в Службу или территориальный орган Службы указанные в мотивированном запросе документы.

Указанные в мотивированном запросе документы представляются в виде копий, заверенных печатью (при ее наличии) и подписью руководителя, иного уполномоченного им должностного лица поставщика социальных услуг.

Не допускается требовать нотариального удостоверения копий документов, представляемых в Службу или территориальный орган Службы, если иное не предусмотрено законодательством Российской Федерации.

В случае, если в ходе плановой документарной проверки выявлены ошибки или противоречия в представленных поставщиком социальных услуг документах либо несоответствие сведений, содержащихся в этих документах, сведениям, содержащимся в имеющихся у Службы или территориального органа Службы документах, полученным в ходе осуществления государственного контроля (надзора), информация об этом направляется поставщику социальных услуг с требованием представить в течение десяти рабочих дней необходимые пояснения в письменной форме.

Поставщики социальных услуг, представляющие в Службу или территориальные органы Службы пояснения о выявленных ошибках и (или) противоречиях в представленных документах либо о несоответствиях указанных в них сведений, вправе представить дополнительно в Службу и (или) территориальный орган Службы документы, подтверждающие достоверность ранее представленных документов.

Должностное лицо Службы или территориального органа Службы, которое проводит плановую документарную проверку, обязано рассмотреть представленные руководителем или иным должностным лицом поставщика социальных услуг, его уполномоченным представителем пояснения и документы, подтверждающие достоверность ранее представленных документов. В случае, если после рассмотрения представленных пояснений и документов либо при отсутствии пояснений Служба и (или) территориальный орган Службы установит признаки нарушения обязательных требований, должностные лица Службы или территориального органа Службы вправе провести выездную внеплановую проверку.

При проведении плановой документарной проверки деятельности поставщики социальных услуг должностные лица Службы или территориальных органов Службы не вправе требовать у поставщика социальных услуг документы и сведения, не относящиеся к предмету документарной проверки.

39. Предметом плановой выездной проверки являются документы и сведения поставщика социальных услуг, а также соответствие деятельности поставщика социальных услуг обязательным требованиям, состояние используемых поставщиком социальных услуг территорий, зданий, строений, сооружений, помещений, оборудования, транспортных средств, а также производимые и реализуемые поставщиком социальных услуг товары (выполняемая работа, предоставляемые услуги) и принимаемые ими меры по соблюдению обязательных требований.

Плановая выездная проверка проводится по месту нахождения поставщика социальных услуг или по месту фактического осуществления его деятельности.

40. Плановая выездная проверка проводится в случае, если при плановая документарной проверке не представляется возможным:

1) удостовериться в полноте и достоверности сведений, содержащихся в уведомлении о начале осуществления отдельных видов предпринимательской деятельности и иных имеющихся в распоряжении Службы или территориального органа Службы документах поставщика социальных услуг;

2) оценить соответствие деятельности поставщика социальных услуг обязательным требованиям без проведения соответствующего мероприятия по контролю.

41. Плановая выездная проверка начинается с предъявления служебного удостоверения должностными лицами Службы или территориального органа Службы, уполномоченными на проведение проверки, обязательного вручения под роспись руководителю или иному должностному лицу поставщика социальных услуг, его уполномоченному представителю приказа Службы или территориального органа Службы о проведении плановой выездной проверки, а также ознакомления руководителя или иного должностного лица поставщика социальных услуг, его уполномоченного представителя с полномочиями проводящих плановую выездную проверку должностных лиц, а также с целями, задачами, основаниями проведения плановой выездной проверки, видами и объемом мероприятий по контролю, составом экспертов, представителями экспертных организаций, привлекаемых к плановой выездной проверке, со сроками и с условиями ее проведения.

Руководитель, иное должностное лицо или уполномоченный представитель поставщика социальных услуг обязаны предоставить должностным лицам Службы или территориального органа Службы, проводящим плановую выездную проверку, возможность ознакомиться с документами, связанными с целями, задачами и предметом плановой выездной проверки, в случае, если плановой выездной проверке не предшествовало проведение плановой документарной проверки, а также обеспечить доступ проводящих плановую выездную проверку должностным лицам Службы или территориального органа Службы и участвующих в плановой выездной проверке экспертов, представителей экспертных организаций на территорию, в используемые поставщиком социальных услуг при осуществлении деятельности здания, строения, сооружения, помещения, к используемым поставщиком социальных услуг оборудованию, транспортным средствам и перевозимым ими грузам.

Служба или территориальные органы Службы привлекают к проведению плановой выездной проверки экспертные организации, экспертов, не состоящих в гражданско-правовых и трудовых отношениях с поставщиком социальных услуг, в отношении которого проводится проверка, и не являющихся аффилированными лицами проверяемых лиц.

42. Мероприятия по контролю проводятся в строгом соответствии с приказом Службы или территориального органа Службы уполномоченными на проведение плановой проверки должностными лицами (должностным лицом) Службы или территориального органа Службы, которые указаны в приказе Службы или территориального органа Службы о проведении проверки деятельности поставщика социальных услуг.

43. По результатам проверки деятельности поставщика социальных услуг должностными лицами Службы или территориального органа Службы составляется акт проверки деятельности поставщика социальных услуг (далее - акт проверки). <2>

<2> Типовая форма акта проверки органом государственного контроля (надзора), органом муниципального контроля юридического лица, индивидуального предпринимателя утверждена приказом Министерства экономического развития Российской Федерации от 30 апреля 2009 г. N 141.

44. В акте проверки указываются:

1) дата, время и место составления акта проверки;

2) наименование Службы или территориального органа Службы;

3) дата и номер приказа Службы или территориального органа Службы;

4) фамилии, имена, отчества (при наличии) и должности должностных лиц Службы или территориального органа Службы, проводивших плановую проверку;

5) наименование проверяемого поставщика социальных услуг, фамилия, имя, отчество (при наличии) и должность руководителя, иного должностного лица или уполномоченного представителя поставщика социальных услуг, присутствовавших при проведении плановой проверки;

6) дата, время, продолжительность и место проведения плановой проверки;

7) сведения о результатах плановой проверки деятельности поставщика социальных услуг, в том числе о выявленных нарушениях обязательных требований, об их характере и о лицах, допустивших указанные нарушения;

8) сведения об ознакомлении или отказе в ознакомлении с актом проверки деятельности поставщика социальных услуг руководителя, иного должностного лица или уполномоченного представителя поставщика социальных услуг, присутствовавших при проведении плановой проверки, о наличии их подписей или об отказе от совершения подписи, а также сведения о внесении в журнал учета проверок записи о проведенной плановой проверке либо о невозможности внесения такой записи в связи с отсутствием у поставщика социальных услуг указанного журнала;

Акт проверки заверяется подписями должностных лиц Службы или территориального органа Службы, проводивших плановую проверку.

45. Акт проверки оформляется непосредственно после ее завершения в двух экземплярах, один из которых с копиями приложений вручается руководителю, иному должностному лицу или уполномоченному представителю поставщика социальных услуг под расписку об ознакомлении либо об отказе в ознакомлении с актом проверки.

В случае отсутствия руководителя, уполномоченного им должностного лица или уполномоченного представителя поставщика социальных услуг, а также в случае отказа проверяемого лица дать расписку об ознакомлении либо об отказе в ознакомлении с актом проверки акт направляется заказным почтовым отправлением с уведомлением о вручении, которое приобщается к экземпляру акта проверки, хранящемуся в деле Службы или территориального органа Службы.

46. В соответствии с требованиями части 5 статьи 16 Федерального закона от 26 декабря 2008 г. N 294-ФЗ в случае, если для составления акта проверки необходимо получить заключения по результатам проведенных исследований, испытаний, специальных расследований, экспертиз, акт проверки составляется в срок, не превышающий трех рабочих дней после завершения мероприятий по контролю, и вручается руководителю, иному должностному лицу или уполномоченному представителю поставщика социальных услуг под расписку либо направляется заказным почтовым отправлением с уведомлением о вручении и (или) в форме электронного документа, подписанного усиленной квалифицированной электронной подписью лица, составившего данный акт (при условии согласия проверяемого лица на осуществление взаимодействия в электронной форме в рамках государственного контроля (надзора) или муниципального контроля), способом, обеспечивающим подтверждение получения указанного документа. При этом уведомление о вручении и (или) иное подтверждение получения указанного документа приобщаются к экземпляру акта проверки, хранящемуся в деле Службы или территориального органа Службы.

47. Должностное лицо Службы или территориального органа Службы, проводящее проверку деятельности поставщика социальных услуг, обязано разъяснить уполномоченным представителям поставщиков социальных услуг, в отношении которых проводилась проверка, их право в случае несогласия с изложенными в акте проверки фактами и выводами либо с выданным предписанием об устранении выявленных нарушений в течение пятнадцати дней с даты получения акта проверки представить в Службу или территориальный орган Службы в письменной форме возражения в отношении акта проверки или выданного предписания об устранении выявленных нарушений в целом или его отдельных положений. При этом поставщик социальных услуг вправе приложить к таким возражениям документы, подтверждающие обоснованность таких возражений, или их заверенные копии либо в согласованный срок передать их в Службу или территориальный орган Службы.

Внесение поставщиком социальных услуг, в отношении которого проводилась плановая проверка, возражений на содержание акта проверки и (или) предписания не ограничивает права проверенного поставщика на обжалование действий и решений должностных лиц Службы или территориального органа Службы, проводивших проверку деятельности поставщика социальных услуг, в соответствии с действующим законодательством Российской Федерации и настоящим Административным регламентом.

48. Поставщики социальных услуг в соответствии со статьей 16 Федерального закона от 26 декабря 2008 г. N 294-ФЗ вправе вести журнал учета проверок по установленной форме. <3>

<3> Типовая форма журнала учета проверок юридического лица, индивидуального предпринимателя, проводимых органами государственного контроля (надзора), органами муниципального контроля, утверждена приказом Министерства экономического развития Российской Федерации от 30 апреля 2009 г. N 141.

По завершении проверки деятельности поставщика социальных услуг должностными лицами Службы или территориального органа Службы осуществляется запись в журнале учета проверок.

При отсутствии журнала учета проверок деятельности поставщика социальных услуг в акте проверки делается соответствующая запись.

49. Должностными лицами Службы и территориальных органов Службы, уполномоченными на проведение проверки, не позднее десяти рабочих дней со дня окончания проверки вносится следующая информация в единый реестр проверок:

дата, время и место составления акта проверки; дата, время, продолжительность и место проведения проверки; наименование проверяемого поставщика социальных услуг; фамилию, имя, отчество (последнее - при наличии) и должность должностных лиц Службы и территориальных органов Службы, проводивших проверку;

фамилия, имя, отчество (при наличии) и должность руководителя, иного должностного лица или уполномоченного представителя поставщика социальных услуг, присутствовавших при проведении плановой проверки;

сведения об ознакомлении или отказе в ознакомлении с актом проверки деятельности поставщика социальных услуг руководителя, иного должностного лица или уполномоченного представителя поставщика социальных услуг, присутствовавших при проведении плановой проверки, о наличии их подписей или об отказе от совершения подписи;

сведения о выявленных нарушениях обязательных требований, об их характере и о лицах, допустивших указанные нарушения (с указанием положений правовых актов);

сведения о несоответствии информации, содержащейся в уведомлении о начале осуществления отдельных видов предпринимательской деятельности, обязательным требованиям (с указанием положений нормативных правовых актов);

указание на отсутствие выявленных нарушений обязательных требований (в случае если нарушений обязательных требований не выявлено);

сведения о причинах невозможности проведения проверки (в случае если проверка не проведена).

Административная процедура (действия) по организации и проведению внеплановых проверок

50. Административная процедура (действия) по организации и проведению внеплановых проверок осуществляется должностными лицами Службы или территориальных органов Службы.

51. Основанием для начала административной процедуры по организации и проведению внеплановой проверки является издание приказа Службы и (или) территориального органа Службы о проведении внеплановой проверки.

52. Основанием для проведения внеплановой проверки является:

1) истечение срока исполнения поставщиком социальных услуг ранее выданного предписания об устранении выявленного нарушения обязательных требований;

2) мотивированное представление должностного лица Службы или территориального органа Службы по результатам анализа результатов мероприятий по контролю без взаимодействия с поставщиками социальных услуг, рассмотрения или предварительной проверки поступивших в Службу или территориальный орган службы обращений и заявлений граждан, в том числе индивидуальных предпринимателей, юридических лиц, информации от органов государственной власти, органов местного самоуправления, из средств массовой информации о следующих фактах:

возникновение угрозы причинения вреда жизни, здоровью граждан;

причинение вреда жизни, здоровью граждан;

3) приказ Службы или территориального органа Службы, изданный в соответствии с поручениями Президента Российской Федерации, Правительства Российской Федерации и на основании требования прокурора о проведении внеплановой проверки в рамках надзора за исполнением законов по поступившим в органы прокуратуры материалам и обращениям.

53. Обращения и заявления, не позволяющие установить лицо, обратившееся в Службу или территориальный орган Службы, а также обращения и заявления, не содержащие сведений о фактах, указанных в подпункте 2 пункта 52 настоящего Административного регламента, не могут служить основанием для проведения внеплановой проверки.

54. Внеплановая проверка может проводиться в форме выездной проверки или документарной проверки, проводимых в порядке, установленном соответственно пунктами 38 и 39 настоящего Административного регламента.

Форма проведения внеплановой проверки определяется руководителем Службы или территориального органа Службы (их заместителями) и указывается в приказе о проведении внеплановой проверки.

55. Внеплановая выездная проверка может быть проведена по основаниям, указанным в подпункте 2 пункта 52 настоящего Административного регламента, Службой или территориальным органом Службы после согласования с органом прокуратуры.

56. При наступлении оснований, указанных в подпункте 2 пункта 52 настоящего Административного регламента, должностное лицо Службы или территориального органа Службы в течение одного дня готовит проект приказа о проведении внеплановой выездной проверки, а также заявление о согласовании Службой или территориальным органом Службы с органом прокуратуры проведения внеплановой выездной проверки. <4>

<4> Типовая форма заявления о согласовании органом государственного контроля (надзора), органом муниципального контроля с органом прокуратуры проведения внеплановой выездной проверки юридического лица, индивидуального предпринимателя утверждена приказом Министерства экономического развития Российской Федерации от 30 апреля 2009 г. N 141.

57. В день подписания приказа Службы или территориального органа Службы о проведении внеплановой выездной проверки в целях согласования ее проведения должностное лицо Службы или территориального органа Службы представляет либо направляет заказным почтовым отправлением с уведомлением о вручении или в форме электронного документа, подписанного усиленной квалифицированной электронной подписью, в орган прокуратуры заявление о согласовании проведения внеплановой выездной проверки. К этому заявлению прилагаются копия приказа Службы или территориального органа Службы о проведении внеплановой выездной проверки и документы, которые содержат сведения, послужившие основанием ее проведения.

58. Если основанием для проведения внеплановой выездной проверки является причинение вреда жизни, здоровью граждан в момент совершения таких нарушений, в связи с необходимостью принятия неотложных мер Служба или территориальный орган Службы вправе приступить к проведению внеплановой выездной проверки незамедлительно с извещением органа прокуратуры о проведении мероприятий по контролю посредством направления документов, предусмотренных пунктом 56 настоящего Административного регламента, в орган прокуратуры в течение двадцати четырех часов.

59. О проведении внеплановой проверки, за исключением внеплановой выездной проверки, основания проведения которой указаны в подпункте 2 пункта 52 настоящего Административного регламента, поставщики социальных услуг уведомляются любым доступным способом не менее чем за двадцать четыре часа до начала ее проведения.

В случае если в результате деятельности поставщика социальных услуг причинен или причиняется вред жизни, здоровью граждан, предварительное уведомление поставщика социальных услуг о начале проведения внеплановой выездной проверки не требуется.

60. Должностными лицами Службы и территориальных органов Службы, уполномоченными на проведение проверки, не позднее трех рабочих дней со дня издания приказа Службы или территориального органа Службы о проведении проверки вносится информация в единый реестр проверок, указанная в пункте 36 настоящего Административного регламента.

При организации и проведении внеплановых проверок по основаниям, указанным в подпункте 2 пункта 52 настоящего Административного регламента, информация, указанная в пункте 36 настоящего Административного регламента, подлежит внесению в единый реестр проверок не позднее пяти рабочих дней со дня начала проведения проверки.

61. Срок проведения внеплановых проверок не может превышать двадцати рабочих дней. Продление срока проведения внеплановых проверок не допускается.

Непосредственно перед началом внеплановой выездной проверки заверенная печатью копия приказа на проведение проверки вручается под роспись должностным лицом Службы или территориального органа Службы руководителю, иному должностному лицу или уполномоченному представителю поставщика социальных услуг, его уполномоченному представителю одновременно с предъявлением служебного удостоверения.

62. Оформление результатов внеплановой проверки осуществляется должностными лицами Службы или территориальных органов Службы в порядке, установленном пунктами 43 - 49 настоящего Административного регламента.

В случае если для проведения внеплановой выездной проверки требовалось и было получено согласование ее проведения с органами прокуратуры, копия акта проверки в течение пяти рабочих дней со дня его составления направляется в орган прокуратуры, которым принято решение о согласовании проведения проверки.

Должностными лицами Службы и территориальных органов Службы, уполномоченными на проведение проверки, не позднее десяти рабочих дней со дня окончания проверки вносится информация в единый реестр проверок, указанная в пункте 49 настоящего Административного регламента.

Административная процедура (действия) по обеспечению должностными лицами Службы или территориальных органов Службы мер по устранению правонарушений, выявленных при исполнении государственной функции

63. Административная процедура по обеспечению должностными лицами Службы или территориальных органов Службы мер по устранению правонарушений, выявленных при исполнении государственной функции, и выполнению предъявленных в ходе ее осуществления законных требований (далее - устранение выявленных правонарушений) осуществляются должностными лицами Службы или территориальных органов Службы.

64. Началом административной процедуры по обеспечению должностными лицами Службы или территориальных органов Службы мер по устранению правонарушений, выявленных при исполнении государственной функции, является вручение должностным лицом Службы или территориального органа Службы поставщику социальных услуг акта проверки.

65. В случае выявления при проведении проверки деятельности поставщиков социальных услуг нарушений поставщиком социальных услуг обязательных требований должностные лица Службы или территориальных органов Службы, проводившие проверку в пределах полномочий, предусмотренных законодательством Российской Федерации, обязаны:

1) выдать предписание поставщику социальных услуг об устранении выявленных нарушений (далее - предписание) с указанием сроков их устранения;

2) принять меры по контролю за устранением выявленных нарушений, их предупреждению, предотвращению возможного причинения вреда жизни, здоровью граждан, а также меры по привлечению лиц, допустивших выявленные нарушения, к ответственности.

66. В предписании излагаются необходимые мероприятия по устранению выявленных нарушений обязательных требований со ссылками на конкретные статьи и пункты федеральных законов и иных нормативных правовых актов, требования которых нарушены.

Сроки выполнения мероприятий, содержащихся в предписании, устанавливаются должностными лицами Службы или территориальных органов Службы, проводивших контрольно-надзорные мероприятия, и определяются исходя из характера нарушений.

Выполнение мероприятий с длительными сроками исполнения может быть предусмотрено этапами.

Предписание оформляется в двух экземплярах, один из которых вручается поставщику социальных услуг под расписку либо направляется посредством почтовой связи с уведомлением о вручении, которое вместе со вторым экземпляром предписания приобщается к материалам дела, хранящегося в Службе или территориальном органе Службы.

67. Требования, содержащиеся в предписании, подлежат исполнению в установленные в нем сроки.

На основании аргументированного обращения поставщика социальных услуг о продлении указанных в предписании сроков устранения выявленных нарушений должностным лицом Службы или территориального органа Службы может быть принято решение о продлении установленных сроков.

Невыполнение поставщиком социальных услуг в установленные сроки предъявленных требований влечет за собой ответственность, предусмотренную законодательством Российской Федерации.

В случае выявления фактов невыполнения ранее выданного предписания должностными лицами Службы или территориального органа Службы должны быть приняты меры по привлечению виновных лиц к административной ответственности в соответствии с требованиями КоАП.

Контроль за устранением выявленных нарушений обязательных требований и исполнением требований, содержащихся в предъявленных поставщикам социальных услуг предписаниях, осуществляется должностными лицами Службы или территориального органа Службы посредством проведения внеплановых проверок в порядке, установленном пунктами 59 - 62 настоящего Административного регламента.

68. Должностными лицами Службы и территориальных органов Службы, уполномоченными на проведение проверки, не позднее пяти рабочих дней со дня выдачи предписания вносится следующая информация в единый реестр проверок:

сведения о выданном предписании поставщику социальных услуг об устранении выявленных нарушений и (или) о проведении мероприятий по предотвращению причинения вреда (реквизиты, срок выполнения, содержание предписания);

сведения о направлении материалов о выявленных нарушениях обязательных требований в государственные органы и органы местного самоуправления в соответствии с их компетенцией.

Должностными лицами Службы и территориальных органов Службы, уполномоченными на проведение проверки, вносится информация в единый реестр проверок не позднее пяти рабочих дней со дня поступления в Службу или территориальные органы Службы информации о следующих фактах:

сведения о фактах невыполнения предписания поставщику социальных услуг об устранении выявленных нарушений (с указанием реквизитов выданного предписаний);

перечень примененных мер обеспечения производства по делу об административном правонарушении;

сведения о привлечении к административной ответственности виновных лиц;

сведения о выполнении поставщиком социальных услуг, в отношении которого проводилась проверка, предписания об устранении выявленных нарушений;

сведения об исполнении постановления по делу об административном правонарушении;

сведения об обжаловании решений и действий (бездействия) должностных лиц Службы и территориальных органов Службы и о результатах такого обжалования.

69. В случае если при проведении проверки деятельности поставщика социальных услуг установлено, что деятельность проверяемого поставщика социальных услуг представляет непосредственную угрозу жизни, здоровью граждан, должностные лица Службы или территориального органа Службы обязаны незамедлительно принять меры по недопущению причинения вреда жизни, здоровью граждан или прекращению его причинения.

IV. Порядок и формы контроля за исполнением государственной функции

Порядок осуществления текущего контроля за соблюдением и исполнением должностными лицами Службы или территориального органа Службы положений настоящего Административного регламента и иных нормативных правовых актов, устанавливающих требования к исполнению государственной функции, а также за принятием ими решений

70. Текущий контроль за соблюдением последовательности действий, определенных административными процедурами по исполнению государственной функции, принятием решений должностными лицами Службы или территориального органа Службы по исполнению требований настоящего Административного регламента осуществляется руководителем Службы (или его заместителем) или территориального органа Службы, а также иными должностными лицами по поручению руководителя Службы.

71. Перечень должностных лиц, осуществляющих текущий контроль за исполнением государственной функции, устанавливается руководителем Службы и территориальных органов Службы.

Персональная ответственность должностных лиц Службы и территориальных органов Службы закрепляется в их должностных регламентах в соответствии с требованиями законодательства Российской Федерации.

Порядок и периодичность осуществления плановых и внеплановых проверок, полноты и качества исполнения государственной функции, в том числе порядок и формы контроля за полнотой и качеством исполнения государственной функции

72. Контроль за исполнением государственной функции осуществляется путем проведения:

1) плановых проверок соблюдения и исполнения должностными лицами Службы и территориальных органов Службы требований и положений настоящего Административного регламента и иных нормативных правовых актов, регламентирующих деятельность по исполнению государственной функции;

2) внеплановых проверок соблюдения и исполнения должностными лицами Службы и территориальных органов Службы требований и положений настоящего Административного регламента и иных нормативных правовых актов, регламентирующих деятельность по исполнению государственной функции, в связи с жалобами и обращениями граждан и организаций.

73. Периодичность осуществления плановых проверок соблюдения и исполнения государственной функции должностными лицами территориальных органов Службы определяется руководителем (заместителем руководителя) Службы.

74. В целях осуществления контроля за исполнением государственной функции Служба и территориальные органы Службы могут проводить с участием поставщиков социальных услуг электронные опросы, форумы и анкетирование по вопросам удовлетворенности полнотой и качеством исполнения государственной функции, соблюдения положений настоящего Административного регламента, сроков и последовательности действий (административных процедур), предусмотренных настоящим Административным регламентом.

Ответственность должностных лиц Службы и территориальных органов Службы за решения и действия (бездействие), принимаемые (осуществляемые) ими в ходе исполнения государственной функции

75. Должностные лица Службы и территориальных органов Службы, виновные в неисполнении или ненадлежащем исполнении положений настоящего Административного регламента, привлекаются к ответственности в соответствии с законодательством Российской Федерации.

V. Досудебный (внесудебный) порядок обжалования решений и действий (бездействия) должностных лиц Службы и территориальных органов Службы

Информация для заинтересованных лиц об их праве на досудебное (внесудебное) обжалование действий (бездействия) и решений, принятых (осуществляемых) в ходе исполнения государственной функции

76. Поставщик социальных услуг и (или) получатель социальных услуг (далее

- заявитель) вправе подать жалобу на действия (бездействие) и решения должностного лица Службы или территориального органа Службы, принятые (осуществленные) в ходе исполнения государственной функции (далее - жалоба), в письменной форме, в том числе при личном приеме, или в электронном виде.

Предмет досудебного (внесудебного) обжалования

77. Предметом досудебного (внесудебного) обжалования заявителем решений и действий (бездействия) должностного лица Службы или территориальных органов Службы при исполнении государственной функции является:

1) нарушение срока регистрации обращения или заявления заявителя об исполнении государственной функции;

2) нарушение срока исполнения государственной функции;

3) требование у заявителя документов, не предусмотренных нормативными правовыми актами Российской Федерации при исполнении государственной функции;

4) отказ в приеме документов, предоставление которых предусмотрено нормативными правовыми актами Российской Федерации для исполнения государственной функции, у заявителя;

5) отказ от исполнения государственной функции, если основания отказа не предусмотрены федеральными законами и принятыми в соответствии с ними иными нормативными правовыми актами Российской Федерации;

7) затребование с заявителя при исполнении государственной функции платы, не предусмотренной нормативными правовыми актами Российской Федерации;

8) отказ Службы или территориального органа Службы, их должностных лиц, исполняющих государственную функцию, в исправлении допущенных опечаток и ошибок в выданных в результате исполнения государственной функции документах либо нарушение установленного срока таких исправлений.

Исчерпывающий перечень оснований для приостановления рассмотрения жалобы и случаев, в которых ответ на жалобу не дается

78. Основания для приостановления рассмотрения жалобы отсутствуют.

79. Служба или территориальный орган Службы при получении жалобы, в которой содержатся нецензурные либо оскорбительные выражения, угрозы жизни, здоровью и имуществу должностного лица, а также членов его семьи, вправе оставить жалобу без ответа по существу поставленных в ней вопросов и сообщить гражданину, направившему обращение, о недопустимости злоупотребления правом.

В случае, если текст жалобы не поддается прочтению, ответ на нее не дается и она не подлежит направлению на рассмотрение в государственный орган, орган местного самоуправления или должностному лицу в соответствии с их компетенцией, о чем в течение семи дней со дня регистрации обращения сообщается гражданину, направившему обращение, если его фамилия и почтовый адрес поддаются прочтению.

Основания для начала процедуры досудебного (внесудебного) обжалования

80. Основанием для начала процедуры досудебного (внесудебного) обжалования решения и действия (бездействия) Службы или территориальных органов Службы, их должностных лиц является подача гражданином жалобы в письменной форме на бумажном носителе или в электронной форме.

81. Жалоба может быть направлена по почте, с использованием сети Интернет, официального сайта Службы, сайтов его территориальных органов, Единого портала, а также может быть принята при личном приеме гражданина должностными лицами Службы или территориального органа Службы.

82. В случае подачи жалобы при личном приеме гражданин представляет документ, удостоверяющий его личность.

83. Время приема жалоб совпадает с графиком (режимом) работы Службы и территориальных органов Службы.

84. Гражданин в жалобе в обязательном порядке указывает либо наименование Службы или территориального органа Службы, либо фамилию, имя, отчество должностного лица Службы или территориального органа Службы, либо должность соответствующего лица, а также свои фамилию, имя, отчество (последнее - при наличии), почтовый адрес, по которому должны быть направлены ответ, уведомление о переадресации обращения, излагает суть жалобы, ставит личную подпись и дату. В случае необходимости в подтверждение своих доводов гражданин прилагает к жалобе документы и материалы либо их копии.

Обращение, поступившее в Службу или территориальный орган Службы или должностному лицу Службы или территориального органа Службы в форме электронного документа, подлежит рассмотрению в порядке, установленном Федеральным законом от 2 мая 2006 г. N 59-ФЗ. В обращении гражданин в обязательном порядке указывает свои фамилию, имя, отчество (последнее - при наличии), адрес электронной почты, если ответ должен быть направлен в форме электронного документа, и почтовый адрес, если ответ должен быть направлен в письменной форме. Гражданин вправе приложить к такой жалобе необходимые документы и материалы в электронной форме либо направить указанные документы и материалы или их копии в письменной форме.

85. В случае если жалоба подается через представителя гражданина, дополнительно представляется документ, подтверждающий полномочия на осуществление действий от имени гражданина, оформленный в соответствии с законодательством Российской Федерации.

Права заинтересованных лиц на получение информации и документов, необходимых для обоснования и рассмотрения жалобы

86. Гражданин имеет право обратиться в Службу или территориальные органы Службы за получением информации и документов, необходимых для обоснования и рассмотрения жалобы, в письменной форме по почте, а также посредством официального сайта Службы, сайтов территориальных органов Службы в системе Интернет, Единого портала, а также на личном приеме.

Органы государственной власти и должностные лица, которым может быть направлена жалоба заявителя в досудебном (внесудебном) порядке

87. Жалоба подается в письменной форме на бумажном носителе или в форме электронного документа в Службу или территориальные органы Службы.

Жалобы на действия (бездействие) и решения территориальных органов Службы рассматриваются в Службе должностными лицами Службы, уполномоченными на рассмотрение жалоб.

Жалобы на действия (бездействие) и решения должностных лиц Службы, уполномоченных на рассмотрение жалоб, рассматриваются руководителем Службы

- главным государственным инспектором труда Российской Федерации.

Решения главного государственного инспектора труда Российской Федерации могут быть обжалованы в Министерство труда и социальной защиты Российской Федерации.

Сроки рассмотрения жалобы

88. Жалоба подлежит обязательной регистрации в течение трех дней с момента поступления в Службу или территориальные органы Службы.

89. Решение по жалобе на решения, действия (бездействие) Службы или территориального органа Службы, их должностных лиц принимается в течение 30 дней со дня регистрации жалобы в Службе.

Результат досудебного (внесудебного) обжалования применительно к каждой процедуре либо инстанции обжалования

90. По результатам рассмотрения жалобы принимается одно из следующих решений:

1) удовлетворить жалобу, в том числе в форме отмены принятого решения;

2) отказать в удовлетворении жалобы.

В случае удовлетворения жалобы на обжалуемое решение уполномоченное на рассмотрение жалобы должностное лицо вправе отменить обжалуемое решение, изменить его или вынести новое решение.

91. В течение дня, следующего за днем принятия решения, гражданину в письменной форме и по желанию заявителя в электронной форме направляется мотивированный ответ о результатах рассмотрения жалобы.

92. В случае установления в ходе или по результатам рассмотрения жалобы признаков состава административного правонарушения, не входящего в компетенцию Службы или территориального органа Службы, или признаков уголовного преступления материалы передаются в органы прокуратуры.

Приложение N 1
к Административному регламенту исполнения
Федеральной службой по труду и занятости
государственной функции по осуществлению
федерального государственного контроля
(надзора) в сфере социального обслуживания,
утвержденному приказом Министерства труда
и социальной защиты Российской Федерации
от "13" марта 2017 г. N 467н

ПЕРЕЧЕНЬ ТЕРРИТОРИАЛЬНЫХ ОРГАНОВ РОСТРУДА (ГОСУДАРСТВЕННЫХ ИНСПЕКЦИЙ ТРУДА В СУБЪЕКТАХ РОССИЙСКОЙ ФЕДЕРАЦИИ)

N, п/п Полное наименование Адрес Телефон Электронная почта
1 Государственная инспекция труда в Алтайском крае 656002, Алтайский край, г. Барнаул, ул. Пионеров, Д. 24А (3852)667162 git22@e4u.ru
2 Государственная инспекция труда в Амурской области 675000, Амурская область, г. Благовещенск, ул. Амурская, д. 145 (4162)226042 git28@yandex.ru
3 Государственная инспекция труда в Архангельской области и Ненецком автономном округе 163071, г. Архангельск, ул. Тимме, д. 23, к. 1 (8182)646289 arhtrud@atnet.ru
4 Государственная инспекция труда в Астраханской области 414000, г. Астрахань, ул. Тредиаковского, д. 13 (8512)390084 trudast@astranet.ru
5 Государственная инспекция труда в Белгородской области 308014, г. Белгород, ул. Н. Чумичова, д. 124 (4722)317550 trudinsp31@yandex.ru
6 Государственная инспекция труда в Брянской области 241050, г. Брянск,
ул. Красноармейская, д. 60
(4832)721735 git32@mail.ru
7 Государственная инспекция труда в Волгоградской области 400001, г. Волгоград, ул. Рабоче-Крестьянская, д. 16 (8442)975090 gitvolgograd@avtlg.ru
8 Государственная инспекция труда в Вологодской области 160000, г. Вологда, ул. Предтеченская, д. 19 (8172)721073 git-vol@vologda.ru
9 Государственная инспекция труда в Воронежской области 394026, г. Воронеж, ул. Дружинников, д. 4 (4732)466820 git@icmail.ru
10 Государственная инспекция труда в городе Москве 115582, г. Москва, ул. Домодедовская, д. 24, к. 3 (495)3439190 gitmoscow@mail.ru
11 Государственная инспекция труда в городе Санкт-Петербурге 198095, Санкт-Петербург, ул. 3. Космодемьянской, д. 28, литер А (812)7473785 gitspb@mail.ru
12 Государственная инспекция труда в Еврейской автономной области 679016, Еврейская автономная область, г. Биробиджан, ул. Октябрьская, д. 15 (42622)20773 git079@yandex.ru
13 Государственная инспекция труда в Забайкальском крае 672090, Забайкальский край, г. Чита, ул. Богомягкова, д. 23, а/я 447 (3022)268996 git75@list.ru
14 Государственная инспекция труда в Ивановской области 153038, г. Иваново, пр-т Строителей, д. 21 (4932)5354451 Ivgit@mail.ru
15 Государственная инспекция труда в Иркутской области 664007, г. Иркутск, ул. С. Перовской, д. 30 (3952)205424 giti38@gmail.com
16 Государственная инспекция труда в Кабардино-Балкарской Республике 360051, Кабардино- Балкарская Республика, г. Нальчик, ул. Кабардинская, д. 19 (8662)426045 gitkbr@mail.ru
17 Государственная инспекция труда в Калининградской области 236040, г. Калининград, ул. Сергеева, д. 14, каб. 105 (4012)993614 gitkaliningrad@gmail.com
18 Государственная инспекция труда в Калужской области 248030, г. Калуга, ул. Герцена, д. 16 (4842)560989 git@kaluga.ru
19 Государственная инспекция труда в Камчатском крае 683000, г. Петропавловск- Камчатский, ул. Владивостокская, д. 3 (4152)412854 kam_trud@inbox.ru
20 Государственная инспекция труда в Карачаево-Черкесской Республике 369000, Карачаево- Черкесская Республика, г. Черкесск, ул. Советская, д. 180 (8782)203061 git@mail.svkchr.ru
21 Государственная инспекция труда в Кемеровской области 650992, г. Кемерово, ул. Карболитовская, д. 19 (3842)363842 trud42@kemnet.ru
22 Государственная инспекция труда в Кировской области 610035, г. Киров, ул. Сурикова, д. 19 (8332)381549 git@kirovcity.ru
23 Государственная инспекция труда в Костромской области 156013, г. Кострома, ул. Ленина, д. 20 (4942)624230 gitko@kmtn.ru
24 Государственная инспекция труда в Краснодарском крае 350066, г. Краснодар, ул. 1-я Заречная, д. 17 (861)2325134 gitkr@mail.ru
25 Государственная инспекция труда в Красноярском крае 660059, г. Красноярск, ул. Семафорная, д. 433/2 (391)2288720 git24@mail.ru
26 Государственная инспекция труда в Курганской области 640000, г. Курган, ул. Красина, д. 53 (3522)455311 git@infocentr.ru
27 Государственная инспекция труда в Курской области 305003, г. Курск, ул. Зеленая, д. 30 (4712)529823 git-kursk@yandex.ru
28 Государственная инспекция труда в Ленинградской области 192012, г. Санкт- Петербург, пр-т Обуховской обороны, д. 120, литер А (812)6127034 gitlo@mail.ru
29 Государственная инспекция труда в Липецкой области 398043, г. Липецк, ул. Гагарина, д. 108 (4742)360381 git48@mail.ru
30 Государственная инспекция труда в Магаданской области 685000, г. Магадан, ул. Набережная реки Магаданки, д. 7 (4132)625444 gti49@yandex.ru
31 Государственная инспекция труда в Московской области 115582, г. Москва, ул. Домодедовская, д. 24, к. 3 (495)3439959 gitmosobl@mail.ru
32 Государственная инспекция труда в Мурманской области 183025, г. Мурманск, ул. Буркова, д. 36 (8152)428588 gostrudinsp1@polamet.ru
33 Государственная инспекция труда в Нижегородской области 603005, г. Нижний Новгород, ул. Пискунова, д. 3, к. 3 (831)4333808 git052@yandex.ru
34 Государственная инспекция труда в Новгородской области 173002, г. Великий Новгород, ул. Германа, д. 1А (8162)779409 git.novgorod@gmail.com
35 Государственная инспекция труда в Новосибирской области 630091, г. Новосибирск, ул. Федосеева, д. 12а, к. 10 (383)2360829 gitvladimir@yandex.ru
36 Государственная инспекция труда в Омской области 644043, г. Омск, ул. Певцова, д. 13 (3812)242556 git@omskmail.ru
37 Государственная инспекция труда в Оренбургской области 460000, г. Оренбург, ул. Пушкинская, д. 14 (3532)778653 git-056@ya.ru
38 Государственная инспекция труда в Орловской области 302035, г. Орел, ул. Октябрьская, д. 35 (4862)760257 git-57@mail.ru
39 Государственная инспекция труда в Пензенской области 440026, г. Пенза, ул. Маршала Крылова, д. 20 (8412)522432) git58@yandex.ru
40 Государственная инспекция труда в Пермском крае 614000, г. Пермь, ул. Советская, д. 39 (342)2125223 gitperm@perm.raid.ru
41 Государственная инспекция труда в Приморском крае 690990, г. Владивосток, ул. Пологая, д. 68 (423)2269663 primvladgit@mail.ru
42 Государственная инспекция труда в Псковской области 180019, г. Псков, ул. Новоселов, д. 11А (8112)510020 gitpskov@bk.ru
43 Государственная инспекция труда в Республике Адыгея 385000, Республика Адыгея, г. Майкоп, ул. Пролетарская, д. 219 (8772)525932 git01@mail.ru
44 Государственная инспекция труда в Республике Алтай 649000, Республика Алтай, г. Горно-Алтайск, ул. Чаптынова, д. 20 (38822)22082 gostrud@mail.gorny.ru
45 Государственная инспекция труда в Республике Башкортостан 450059, Республика Башкортостан, г. Уфа, ул. Б. Гражданская, д. 24 (347)2778709 git_bashkortostan@ufacom.ru
46 Государственная инспекция труда в Республике Бурятия 670034, Республика Бурятия, г. Улан-Удэ, пр-т 50 лет Октября, д. 28А (3012)446865 gitrb@inbox.ru
47 Государственная инспекция труда в Республике Дагестан 367010, Республика Дагестан, г. Махачкала, ул. Панфилова, д. 38 (8722)628793 git05@yandex.ru
48 Государственная инспекция труда в Республике Ингушетия 386301, Республика Ингушетия, г. Магас, ул. Новая, д. 11 (8734)552071 gitvri@inbox.ru
49 Государственная инспекция труда в Республике Калмыкия 358000, Республика Калмыкия, г. Элиста, ул. Г.О. Рокчинского, д. 5 (84722)23917 git08@yandex.ru
50 Государственная инспекция труда в Республике Карелия 185030, Республика Карелия, г. Петрозаводск, ул. Станционная, д. 24 (8142)784367 git_RK@onego.ru
51 Государственная инспекция труда в Республике Коми 167002, Республика Коми, г. Сыктывкар, ул. Морозова, д. 156/2 (8212)317460 gitkomi@list.ru
52 Государственная инспекция труда в Республике Марий Эл 424001, Республика Марий Эл, г. Йошкар-Ола, ул. Ленинский пр-т, д. 24А (8362)451614 git012@yandex.ru
53 Государственная инспекция труда в Республике Мордовия 430005, Республика Мордовия, г. Саранск, ул. Коммунистическая, д. 33/2 (8342)328280 gitrm@inbox.ru
54 Государственная инспекция труда в Республике Саха (Якутия) 677000, Республика Саха (Якутия), г. Якутск, ул. Орджоникидзе, д. 10 (4112)422218 gostrud@sakha.ru
55 Государственная инспекция труда в Республике Татарстан 420103, Республика Татарстан, г. Казань, пр-т X. Ямашева, д. 48Б (843)5252023 git016@yandex.ru
56 Государственная инспекция труда в Республике Тыва 667003, Республика Тыва, г. Кызыл, ул. Кечил-оола, д. з (39422)62502 gitrta@tuva.ru
57 Государственная инспекция труда в Республике Хакасия 655017, Республика Хакасия, г. Абакан, ул. Крылова, д. 68А (3902)288216 git@khakassia.ru
58 Государственная инспекция труда в Ростовской области 344022, г. Ростов-на-Дону, ул. Нижнебульварная, д. 29 (863)2638767 git061@yandex.ru
59 Государственная инспекция труда в Республике Северная Осетия - Алания 362040, Республика Северная Осетия-Алания, г. Владикавказ, ул. Димитрова, д. 2 (8672)538187 gitrsoa@mail.ru
60 Государственная инспекция труда в Рязанской области 390005, г. Рязань, ул. Пушкина, д. 18, к. 3 (4912)762571 gitrzn@gmail.com
61 Государственная инспекция труда в Самарской области 443068, г. Самара, ул. Ново-Садовая, д. 106А (846)2635472 git@samtel.ru
62 Государственная инспекция труда в Саратовской области 410005, г. Саратов, ул. 1-я Садовая, д. 104 (8452)290111 git@overta.ru
63 Государственная инспекция труда в Сахалинской области 693020, г. Южно- Сахалинск, ул. Антона Буюклы, д. 38, оф. 7 (4242)466082 sakhgit@mail.ru
64 Государственная инспекция труда в Свердловской области 620027, г. Екатеринбург, ул. Мельковская, д. 2 (343)2626530 git66@yandex.ru
65 Государственная инспекция труда в Смоленской области 214020, г. Смоленск, ул. Шевченко, д. 87 (4812)311913 i-trud@mail.ru
66 Государственная инспекция труда в Ставропольском крае 355003, г. Ставрополь, ул. Ломоносова, д. 25 (8652)370724 gosins@mail.stv.ru
67 Государственная инспекция труда в Тамбовской области 392000, г. Тамбов, ул. Рылеева, д. 53В (4752)580143 git-tambov@yandex.ru
68 Государственная инспекция труда в Тверской области 170000, г. Тверь, ул. Вагжанова, д. 7, к. 1 (4822)342067 git_tver@mail.ru
69 Государственная инспекция труда в Томской области 634041, г. Томск, ул. Киевская, д. 76 (3822)559864 git70@mail.ru
70 Государственная инспекция труда в Тульской области 300012, г. Тула, ул. Ф. Энгельса, д. 62 (4872)359985 insp@tula.net
71 Государственная инспекция труда в Тюменской области 625000, г. Тюмень, ул. Республики, д. 55 (3452)390886 gittum@rambler.ru
72 Государственная инспекция труда в Ульяновской области 432011, г. Ульяновск, ул. Гончарова, д. 44, а/я 9812 (8422)442908 git073@ya.ru
73 Государственная инспекция труда в Удмуртской Республике 426057, Удмуртская Республика, г. Ижевск, ул. Бородина, д. 21, оф. 516 (3412)683346 labour@udm.ru
74 Государственная инспекция труда в Хабаровском крае 680038, г. Хабаровск, ул. Серышева, д. 60, оф. 905 (4212)376979 gitdfo@mail.ru
75 Государственная инспекция труда в Ханты- Мансийском автономном округе - Югре 628007, Ханты- Мансийский автономный округ, г. Ханты-Мансийск, ул. Чехова, д. 62а (3467)326202 gitugra@mail.ru
76 Государственная инспекция труда в Челябинской области 454080, г. Челябинск, Свердловский пр-т, д. 60 (351)2370835 git@chel.surnet.ru
77 Государственная инспекция труда в Чеченской Республике 364051, Чеченская Республика, г. Грозный, ул. Л. Д. Магомадова, д. 38 (8712)222646 git51@rambler.ru
78 Государственная инспекция труда в Чувашской Республике 428004, Чувашская Республика, г. Чебоксары, Президентский бульвар, д. 17 (8352)628965 git@chuvashia.ru
79 Государственная инспекция труда в Чукотском автономном округе 689000, Чукотский автономный округ, г. Анадырь, ул. Отке, д. 46 (42722)20955 git@chukotka.ru
80 Государственная инспекция труда в Ямало- Ненецком автономном округе 629008, Ямало-Ненецкий автономный округ, г. Салехард, ул. Ямальская, д. 14 (34922)44485 gityanao@rambler.ru
81 Государственная инспекция труда в Ярославской области 150000, г. Ярославль, ул. Свободы, д. 62, литер Б (4852)486696 inspect@yaroslavl.ru
82 Государственная инспекция труда во Владимирской области 600015, г. Владимир, ул. Мусоргского, д. 3 (4922)545718 root@git33.elcom.ru

Приложение N 2
к Административному регламенту исполнения
Федеральной службой по труду и занятости
государственной функции по осуществлению
федерального государственного контроля
(надзора) в сфере социального обслуживания,
утвержденному приказом Министерства труда
и социальной защиты Российской Федерации
от "13" марта 2017 г. N 467н

БЛОК-СХЕМА ИСПОЛНЕНИЯ ГОСУДАРСТВЕННОЙ ФУНКЦИИ ПО ОСУЩЕСТВЛЕНИЮ ФЕДЕРАЛЬНОГО ГОСУДАРСТВЕННОГО КОНТРОЛЯ (НАДЗОРА) В СФЕРЕ СОЦИАЛЬНОГО ОБСЛУЖИВАНИЯ