Приказ МИД РФ от 29.03.2016 N 4270

"Об утверждении Административного регламента Министерства иностранных дел Российской Федерации по предоставлению государственной услуги по оформлению и выдаче паспорта, удостоверяющего личность гражданина Российской Федерации за пределами территории Российской Федерации, содержащего электронный носитель информации"
Редакция от 25.01.2017 — Документ утратил силу, см. «Приказ МИД РФ от 12.02.2020 N 2114»
Показать изменения

Зарегистрировано в Минюсте России 20 мая 2016 г. N 42198


МИНИСТЕРСТВО ИНОСТРАННЫХ ДЕЛ РОССИЙСКОЙ ФЕДЕРАЦИИ

ПРИКАЗ
от 29 марта 2016 г. N 4270

ОБ УТВЕРЖДЕНИИ АДМИНИСТРАТИВНОГО РЕГЛАМЕНТА МИНИСТЕРСТВА ИНОСТРАННЫХ ДЕЛ РОССИЙСКОЙ ФЕДЕРАЦИИ ПО ПРЕДОСТАВЛЕНИЮ ГОСУДАРСТВЕННОЙ УСЛУГИ ПО ОФОРМЛЕНИЮ И ВЫДАЧЕ ПАСПОРТА, УДОСТОВЕРЯЮЩЕГО ЛИЧНОСТЬ ГРАЖДАНИНА РОССИЙСКОЙ ФЕДЕРАЦИИ ЗА ПРЕДЕЛАМИ ТЕРРИТОРИИ РОССИЙСКОЙ ФЕДЕРАЦИИ, СОДЕРЖАЩЕГО ЭЛЕКТРОННЫЙ НОСИТЕЛЬ ИНФОРМАЦИИ

(в ред. Приказа МИД РФ от 25.01.2017 N 1136)

В соответствии с Федеральным законом от 27 июля 2010 г. N 210-ФЗ "Об организации предоставления государственных и муниципальных услуг" (Собрание законодательства Российской Федерации, 2010, N 31, ст. 4179; 2011, N 15, ст. 2038, N 27, ст. 3873, ст. 3880, N 29, ст. 4291, N 30, ст. 4587, N 49, ст. 7061; 2012, N 31, ст. 4322; 2013, N 14, ст. 1651, N 27, ст. 3477, ст. 3480, N 30, ст. 4084, N 51, ст. 6679, N 52, ст. 6952, ст. 6961, ст. 7009; 2014, N 26, ст. 3366, N 30, ст. 4264; 2015, N 1, ст. 67, ст. 72, N 10, ст. 1393, N 29, ст. 4342, ст. 4376; 2016, N 7, ст. 916), а также постановлением Правительства Российской Федерации от 16 мая 2011 г. N 373 "О разработке и утверждении административных регламентов исполнения государственных функций и административных регламентов предоставления государственных услуг" (Собрание законодательства Российской Федерации, 2011, N 22, ст. 3169, N 35, ст. 5092; 2012, N 28, ст. 3908, N 36, ст. 4903, N 50, ст. 7070, N 52, ст. 7507; 2014, N 5, ст. 506) приказываю:

1. Утвердить прилагаемый Административный регламент Министерства иностранных дел Российской Федерации по предоставлению государственной услуги по оформлению и выдаче паспорта, удостоверяющего личность гражданина Российской Федерации за пределами территории Российской Федерации, содержащего электронный носитель информации.

2. Признать утратившим силу приказ Министерства иностранных дел Российской Федерации от 19 марта 2014 г. N 3744 "Об утверждении Административного регламента Министерства иностранных дел Российской Федерации по предоставлению государственной услуги по оформлению и выдаче паспорта, удостоверяющего личность гражданина Российской Федерации за пределами территории Российской Федерации, содержащего электронный носитель информации" (зарегистрирован Министерством юстиции Российской Федерации 21 июля 2014 г., регистрационный N 33190).

3. Контроль за исполнением настоящего приказа возложить на первого заместителя Министра иностранных дел Российской Федерации.

Министр
С. ЛАВРОВ

УТВЕРЖДЕН
приказом МИДа России
от 29 марта 2016 г. N 4270

АДМИНИСТРАТИВНЫЙ РЕГЛАМЕНТ МИНИСТЕРСТВА ИНОСТРАННЫХ ДЕЛ РОССИЙСКОЙ ФЕДЕРАЦИИ ПО ПРЕДОСТАВЛЕНИЮ ГОСУДАРСТВЕННОЙ УСЛУГИ ПО ОФОРМЛЕНИЮ И ВЫДАЧЕ ПАСПОРТА, УДОСТОВЕРЯЮЩЕГО ЛИЧНОСТЬ ГРАЖДАНИНА РОССИЙСКОЙ ФЕДЕРАЦИИ ЗА ПРЕДЕЛАМИ ТЕРРИТОРИИ РОССИЙСКОЙ ФЕДЕРАЦИИ, СОДЕРЖАЩЕГО ЭЛЕКТРОННЫЙ НОСИТЕЛЬ ИНФОРМАЦИИ

(в ред. Приказа МИД РФ от 25.01.2017 N 1136)

I. Общие положения

Предмет регулирования административного регламента

1. Административный регламент Министерства иностранных дел Российской Федерации по предоставлению государственной услуги по оформлению и выдаче паспорта, удостоверяющего личность гражданина Российской Федерации за пределами территории Российской Федерации, содержащего электронный носитель информации (далее - Регламент), устанавливает состав, последовательность и сроки выполнения административных процедур (действий), осуществляемых Консульским департаментом Министерства иностранных дел Российской Федерации (далее - Консульский департамент), территориальным органом - Представительством Министерства иностранных дел Российской Федерации в г. Калининграде (далее - Представительство), дипломатическими представительствами и консульскими учреждениями Российской Федерации (далее - загранучреждения), а также порядок взаимодействия Министерства иностранных дел Российской Федерации (далее - МИД России), Представительства, загранучреждений и их должностных лиц с заявителями, иными органами государственной власти при предоставлении государственной услуги по оформлению и выдаче паспорта, удостоверяющего личность гражданина Российской Федерации за пределами территории Российской Федерации, содержащего электронный носитель информации (далее - государственная услуга).

Круг заявителей

2. Заявителями являются:

2.1. Гражданин Российской Федерации, проживающий на территории Российской Федерации, обратившийся в МИД России с письменным заявлением о выдаче паспорта, удостоверяющего личность гражданина Российской Федерации за пределами территории Российской Федерации, содержащего электронный носитель информации (далее - заявление), поданным лично или через его законного представителя либо через организацию, направляющую его за пределы территории Российской Федерации и зарегистрированную в МИД России в порядке, установленном Правительством Российской Федерации <1> (далее - направляющая организация).

<1> Часть шестая статьи 8 Федерального закона от 15 августа 1996 г. N 114-ФЗ "О порядке выезда из Российской Федерации и въезда в Российскую Федерацию" (Собрание законодательства Российской Федерации, 1996, N 34, ст. 4029; 1998, N 30, ст. 3606; 1999, N 26, ст. 3175; 2006, N 31, ст. 3420; 2009, N 52, ст. 6413, ст. 6450; 2010, N 11, ст. 1173, N 31, ст. 4196; 2012, N 31, ст. 4322) (далее - Федеральный закон).

2.2. Гражданин Российской Федерации, проживающий на территории Калининградской области, обратившийся в Представительство с заявлением, поданным лично или через его законного представителя либо через орган государственной власти на территории деятельности Представительства и являющийся сотрудником этого органа, направляющего его за пределы территории Российской Федерации.

2.3. Гражданин Российской Федерации, проживающий за пределами территории Российской Федерации, обратившийся в загранучреждение в государстве пребывания с заявлением, поданным лично или через его законного представителя.

2.4. Один из родителей, усыновителей, опекунов или попечителей гражданина Российской Федерации, не достигшего возраста 18 лет (далее - законный представитель несовершеннолетнего), обратившийся с заявлением в отношении этого гражданина, если иное не предусмотрено федеральным законом.

Требования к порядку информирования о предоставлении государственной услуги

3. Информация о местах нахождения и графиках работы, справочных телефонах, адресах официальных сайтов в информационно-телекоммуникационной сети "Интернет" (далее - сеть Интернет) и адресах электронной почты:

3.1. МИДа России:

место нахождения (адрес): (в ред. Приказа МИД РФ от 25.01.2017 N 1136)

119200, г. Москва, Смоленская - Сенная площадь, дом 32/34.

график работы:

понедельник - четверг - с 9.00 до 12.00, с 12.45 до 18.00;

пятница - с 9.00 до 12.00, с 12.45 до 16.45;

суббота, воскресенье, нерабочие праздничные дни - выходные;

справочный телефон: 8 (499) 244-16-06;

адрес официального сайта: www.mid.ru;

адрес электронной почты: ministry@mid.ru.

3.2. Консульского департамента:

место нахождения (адрес): (в ред. Приказа МИД РФ от 25.01.2017 N 1136)

119200, г. Москва, 1-й Неопалимовский переулок, дом 12;

график работы:

понедельник - четверг - с 9.00 до 12.00, с 12.45 до 18.00;

пятница - с 9.00 до 12.00, с 12.45 до 16.45;

суббота, воскресенье, нерабочие праздничные дни - выходные;

справочный телефон: (499) 244-45-81;

адрес официального сайта: www.kdmid.ru;

адрес электронной почты: text@dks.ru.

3.3. Представительства:место нахождения (адрес): (в ред. Приказа МИД РФ от 25.01.2017 N 1136)

203022, г. Калининград, ул. Кирова, дом 17; (в ред. Приказа МИД РФ от 25.01.2017 N 1136)

график работы:

понедельник - четверг - с 9.00 до 12.00, с 14.00 до 17.00;

пятница - с 9.00 до 12.00, с 14.00 до 16.00;

суббота, воскресенье, нерабочие праздничные дни - выходные;

справочный телефон: (4012) 21-37-12;

адрес официального сайта: www.kaliningrad.mid.ru;

адрес электронной почты: kaliningrad@mid.ru.

3.4. Загранучреждений:

Информация о местах нахождения, графиках работы, справочных телефонах, адресах официальных сайтов и электронной почты загранучреждений приведена в приложении N 1 к настоящему Регламенту. Актуализированная информация размещается на официальном сайте МИДа России www.mid.ru.

4. Информация о местах нахождения и графиках работы МИДа России, Консульского департамента, Представительства и загранучреждений может быть получена на личном приеме, по письменным обращениям, электронной почте, справочным телефонам, телефонам-автоинформаторам (при наличии), на официальных сайтах МИДа России, Консульского департамента, Представительства и загранучреждений в сети Интернет, в федеральной государственной информационной системе "Единый портал государственных и муниципальных услуг (функций)" www.gosuslugi.ru (далее - Единый портал), а также на стендах в местах предоставления государственной услуги.

5. Информация по вопросам предоставления государственной услуги предоставляется уполномоченными федеральными государственными гражданскими служащими (далее - должностное лицо) Консульского департамента, Представительства или загранучреждений на личном приеме, по письменным обращениям, электронной почте, справочным телефонам, по телефонам-автоинформаторам (при наличии) и размещается на официальных сайтах МИДа России, Консульского департамента, Представительства и загранучреждений в сети Интернет, на Едином портале, а также на стендах в местах предоставления государственной услуги.

6. Сведения о ходе предоставления государственной услуги можно получить на личном приеме, по письменному обращению, электронной почте и справочным телефонам, а также на официальных сайтах МИДа России, Консульского департамента, Представительства и загранучреждений в сети Интернет.

7. Информация предоставляется по следующим вопросам:

- о местах нахождения и графиках работы МИДа России, Консульского департамента, Представительства и загранучреждений;

- о перечне документов, необходимых для предоставления государственной услуги, требованиях к их оформлению;

- о порядке, размере и основаниях взимания государственной пошлины или иной платы, взимаемой за предоставление государственной услуги;

- о сроке предоставления государственной услуги;

- о перечне оснований для отказа в приеме документов, а также перечне оснований для отказа в предоставлении государственной услуги;

- о ходе предоставления государственной услуги заявителям, документы которых приняты для предоставления государственной услуги;

- о порядке обжалования решений и действий (бездействия) МИДа России, а также должностных лиц при предоставлении государственной услуги.

8. При ответах на телефонные и устные обращения должностные лица МИДа России, Консульского департамента, Представительства либо загранучреждений подробно и в вежливой (корректной) форме информируют обратившихся по интересующим их вопросам. Ответ по телефону должен начинаться с информации о наименовании органа, в который позвонил гражданин, фамилии, имени, отчестве (при наличии) и должности должностного лица, принявшего телефонный звонок.

9. При отсутствии у должностного лица МИДа России, Консульского департамента, Представительства либо загранучреждения, принявшего телефонный звонок, возможности самостоятельно ответить на поставленные вопросы телефонный звонок должен быть переадресован (переведен) другому должностному лицу, либо обратившемуся гражданину должен быть сообщен номер телефона должностного лица, у которого можно получить необходимую информацию.

II. Стандарт предоставления государственной услуги

Наименование государственной услуги

10. Государственная услуга по оформлению и выдаче паспорта, удостоверяющего личность гражданина Российской Федерации за пределами территории Российской Федерации, содержащего электронный носитель информации.

Наименование федерального органа исполнительной власти, предоставляющего государственную услугу

11. Государственную услугу на территории Российской Федерации предоставляют МИД России и Представительство. Структурным подразделением МИДа России, ответственным за предоставление государственной услуги, является Консульский департамент.

Государственную услугу на территории иностранных государств предоставляют загранучреждения.

12. В процессе предоставления государственной услуги МИД России, Представительство и загранучреждения взаимодействуют с Министерством внутренних дел Российской Федерации (далее - МВД России), Федеральной службой безопасности Российской Федерации (далее - ФСБ России), Федеральным казначейством.

13. Запрещается требовать от заявителя осуществления действий, в том числе согласований, необходимых для получения государственной услуги и связанных с обращением в иные государственные органы и организации, за исключением получения услуг, включенных в перечень услуг <1>, которые являются необходимыми и обязательными для предоставления государственных услуг, утвержденный Правительством Российской Федерации <2>.

<1> Постановление Правительства Российской Федерации от 06.05.2011 N 352 "Об утверждении перечня услуг, которые являются необходимыми и обязательными для предоставления федеральными органами исполнительной власти, Государственной корпорацией по атомной энергии "Росатом" государственных услуг и предоставляются организациями, участвующими в предоставлении государственных услуг, и определении размера платы за их оказание" (Собрание законодательства Российской Федерации, 2011, N 20, ст. 2829; 2012, N 14, ст. 1655; 2012, N 36, ст. 4922, 2013, N 52, ст. 7207; 2014, N 21, ст. 2712; 2015, N 50, ст. 7165, N 50, ст. 7189).

<2> Подпункт "б" пункта 14 Правил разработки и утверждения административных регламентов предоставления государственных услуг, утвержденных постановлением Правительства Российской Федерации от 16 мая 2011 г. N 373 (далее - Правила).

Описание результата предоставления государственной услуги

14. Результатами предоставления государственной услуги являются оформление и выдача заявителю паспорта, удостоверяющего личность гражданина Российской Федерации за пределами территории Российской Федерации, содержащего электронный носитель информации (далее - паспорт), либо уведомления об отказе в оформлении (выдаче) паспорта (далее - уведомление об отказе).

Срок предоставления государственной услуги, в том числе с учетом необходимости обращения в организации, участвующие в предоставлении государственной услуги, срок приостановления предоставления государственной услуги в случае, если возможность приостановления предусмотрена законодательством Российской Федерации, срок выдачи (направления) документов, являющихся результатом предоставления государственной услуги

15. Срок оформления паспорта либо уведомления об отказе со дня подачи заявления не должен превышать:

- один месяц - в случае подачи заявления по месту жительства;

- четыре месяца - в случае подачи заявления по месту пребывания;

- три месяца - в случае подачи заявления в загранучреждение;

- три месяца - в случае подачи заявления заявителем, имеющим (имевшим) допуск к сведениям особой важности или совершенно секретным сведениям, отнесенным к государственной тайне в соответствии с Законом Российской Федерации от 21 июля 1993 г. N 5485-1 "О государственной тайне" <1> (далее - Закон Российской Федерации о государственной тайне).

<1> Российская газета, 1993, N 182, Собрание законодательства Российской Федерации, 1996, N 15, ст. 1768; 1997, N 41, ст. 4673; 2002, N 52, ст. 5288; 2003, N 6, ст. 549, N 27, ст. 2700, N 46, ст. 4449; 2004, N 27, ст. 2711, N 35, ст. 3607; 2007, N 49, ст. 6055, ст. 6079; 2009, N 29, ст. 3617; 2010, N 47, ст. 6033; 2011, N 30, ст. 4590, ст. 4596, N 46, ст. 6407; 2013, N 51, ст. 6697; 2015, N 10, ст. 1393.

Приостановление предоставления государственной услуги законодательством Российской Федерации не предусмотрено.

Перечень нормативных правовых актов, регулирующих отношения, возникающие в связи с предоставлением государственной услуги

16. Предоставление государственной услуги осуществляется в соответствии с:

Конституцией Российской Федерации (Российская газета, 25 декабря 1993 г., N 237; Собрание законодательства Российской Федерации, 2009, N 1, ст. 1, ст. 2; 2014, N 6, ст. 548, N 30, ст. 4202, N 31, ст. 4398);

Налоговым кодексом Российской Федерации (часть 2) (Собрание законодательства Российской Федерации, 2000, N 32, ст. 3340; 2004, N 45, ст. 4377; 2005, N 1, ст. 30, N 30, ст. 3117, N 50, ст. 5246; 2006, N 1, ст. 12, N 31, ст. 3436; 2009, N 52, ст. 6450; 2010, N 15, ст. 1737, N 31, ст. 4198; 2011, N 17, ст. 2318; 2014, N 26, ст. 3404, N 30, ст. 4222; 2015, N 10, ст. 1393, N 18, ст. 2615, N 27, ст. 3968);

Кодексом Российской Федерации об административных правонарушениях (Собрание законодательства Российской Федерации, 2002, N 1, ст. 1; 2011, N 49, ст. 7061; 2012, N 31, ст. 4322; 2013, N 52, ст. 6995; 2015, N 29, ст. 4376; 2016, N 7, ст. 918, N 11, ст. 1481, ст. 1490, ст. 1491, ст. 1493, N 14, ст. 1907, ст. 1907, N 15, ст. 2051);

Федеральным законом от 21 июля 1993 г. N 5485-1 "О государственной тайне" (Российская газета, 1993, N 182, N 189, 1997, N 41, ст. 4673, N 27, ст. 2700, 2003, N 46, ст. 4449; 2004, N 27, ст. 2711, N 35, ст. 3607; 2007, N 49, ст. 6055, ст. 6079; 2009, N 29, ст. 3617; 2010, N 47, ст. 6033; 2011, N 30, ст. 4590, ст. 4596, N 46, ст. 6407; 2013, N 51, ст. 6697; 2015, N 10, ст. 1393;

Федеральным законом от 15 августа 1996 г. N 114-ФЗ "О порядке выезда из Российской Федерации и въезда в Российскую Федерацию" (Собрание законодательства Российской Федерации, 1996, N 34, ст. 4029; 1998, N 4, ст. 531, N 30, ст. 3606; 1999, N 26, ст. 3175; 2003, N 2, ст. 159, N 27, ст. 2700; 2004, N 27, ст. 2711; 2006, N 27, ст. 2877, N 31, ст. 3420; 2007, N 1, ст. 29, N 3, ст. 410, N 49, ст. 6071, N 50, ст. 6240; 2008, N 19, ст. 2094, N 20, ст. 2250, N 30, ст. 3583, ст. 3616, N 49, ст. 5735, ст. 5748; 2009, N 1, ст. 30, N 7, ст. 772, N 26, ст. 3123, N 52, ст. 6407, ст. 6413, ст. 6450; 2010, N 11, ст. 1173, N 15, ст. 1740, ст. 1756, N 21, ст. 2524, N 30, ст. 4011, N 31, ст. 4196, N 52, ст. 7000; 2011, N 1, ст. 16, ст. 28, ст. 29, N 13, ст. 1689, N 15, ст. 2021, N 17, ст. 2321, N 50, ст. 7339, ст. 7340, ст. 7342; 2012, N 31, ст. 4322, N 47, ст. 6398, N 53, ст. 7597, ст. 7628, ст. 7646; 2013, N 23, ст. 2866, ст. 2868; N 27, ст. 3470, ст. 3477, N 30, ст. 4036, ст. 4040, ст. 4057, N 48, ст. 6165, N 51, ст. 6694, N 52, ст. 6954, ст. 6955; 2014, N 16, ст. 1828, N 19, ст. 2311, N 23, ст. 2930, N 49, ст. 6921, N 52, ст. 7557; 2015, N 1, ст. 29, ст. 36, ст. 57, ст. 75, ст. 77, N 12, ст. 1801, N 21, ст. 2981, ст. 2984, N 27, ст. 3945, ст. 3946, N 29, ст. 4339, N 48, ст. 6709, N 51, ст. 7246; 2016, N 1, ст. 58, N 28, ст. 4558, N 44, ст. 6195); (в ред. Приказа МИД РФ от 25.01.2017 N 1136)

Федеральным законом от 27 июля 2006 г. N 152-ФЗ "О персональных данных" (Собрание законодательства Российской Федерации, 2006, N 31, ст. 3451; 2009, N 48, ст. 5716, N 52, ст. 6439; 2010, N 27, ст. 3407, N 31, ст. 4173, ст. 4196, N 49, ст. 6409; 2011, N 23, ст. 3263, N 31, ст. 4701; 2013, N 14, ст. 1651, N 30, ст. 4038; N 51, ст. 6683; 2014, N 23, ст. 2927, N 30, ст. 4217, ст. 4243; 2016, N 27, ст. 4164); (в ред. Приказа МИД РФ от 25.01.2017 N 1136)

Федеральным законом от 5 июля 2010 г. N 154-ФЗ "Консульский устав Российской Федерации" (Собрание законодательства Российской Федерации, 2010, N 28, ст. 3554; 2011, N 49, ст. 7064; 2012, N 47, ст. 6394; 2014, N 30, ст. 4268);

Федеральным законом от 27 июля 2010 г. N 210-ФЗ "Об организации предоставления государственных и муниципальных услуг" (Собрание законодательства Российской Федерации, 2010, N 31, ст. 4179; 2011, N 15, ст. 2038, N 27, ст. 3873, ст. 3880, N 29, ст. 4291, N 30, ст. 4587, N 49, ст. 7061; 2012, N 31, ст. 4322; 2013, N 14, ст. 1651, N 27, ст. 3477, ст. 3480, N 30, ст. 4084, N 51, ст. 6679, N 52, ст. 6952, ст. 6961, ст. 7009; 2014, N 26, ст. 3366, N 30, ст. 4264; 2015, N 1, ст. 67, ст. 72, N 10, ст. 1393, N 29, ст. 4342, ст. 4376; 2016, N 7, ст. 916, N 27, ст. 4293, ст. 4294); (в ред. Приказа МИД РФ от 25.01.2017 N 1136)

Федеральным законом от 6 апреля 2011 г. N 63-ФЗ "Об электронной подписи" (Собрание законодательства Российской Федерации, 2011, N 15, ст. 2036, N 27, ст. 3880; 2012, N 29, ст. 3988; 2013, N 14, ст. 1668, N 27, ст. 3463, ст. 3477; 2014, N 11, ст. 1098, N 26, ст. 3390; 2016, N 1, ст. 65, N 26, ст. 3889); (в ред. Приказа МИД РФ от 25.01.2017 N 1136)

Указом Президента Российской Федерации от 28 октября 1996 г. N 1497 "Об утверждении Положения о Посольстве Российской Федерации" (Собрание законодательства Российской Федерации, 1996, N 45, ст. 5090; 2012, N 35, ст. 4773);

Указом Президента Российской Федерации от 4 мая 1998 г. N 488 "О мерах по обеспечению права граждан Российской Федерации на свободный выезд из Российской Федерации" (Собрание законодательства Российской Федерации, 1998, N 18, ст. 2021; 2007, N 31, ст. 4020; 2016, N 50, ст. 7077); (в ред. Приказа МИД РФ от 25.01.2017 N 1136)

Указом Президента Российской Федерации от 5 ноября 1998 г. N 1330 "Об утверждении Положения о Консульском учреждении Российской Федерации" (Собрание законодательства Российской Федерации, 1998, N 45, ст. 5509; 2009, N 1, ст. 91; 2012, N 35, ст. 4773);

Указом Президента Российской Федерации от 14 ноября 2002 г. N 1325 "Об утверждении Положения о порядке рассмотрения вопросов гражданства Российской Федерации" (Собрание законодательства Российской Федерации, 2002, N 46, ст. 4571; 2004, N 1, ст. 16; 2006, N 45, ст. 4670; 2007, N 31, ст. 4020; 2008, N 29, ст. 3476; 2009, N 34, ст. 4170, N 43, ст. 5049; 2011, N 43, ст. 6025; 2012, N 23, ст. 2991, N 38, ст. 5074, N 50, ст. 7016, N 53, ст. 7869; 2013, N 52, ст. 7146; 2014, N 32, ст. 4469; 2016, N 32, ст. 5098); (в ред. Приказа МИД РФ от 25.01.2017 N 1136)

Указом Президента Российской Федерации от 11 июля 2004 г. N 865 "Вопросы Министерства иностранных дел Российской Федерации" (Собрание законодательства Российской Федерации, 2004, N 28, ст. 2880; 2005, N 19, ст. 1782, N 43, ст. 4371; 2007, N 38, ст. 4511; 2008, N 37, ст. 4181, N 43, ст. 4921; 2009, N 1, ст. 91, N 45, ст. 5323; 2010, N 6, ст. 628, N 8, ст. 2213, N 19, ст. 2302, N 29, ст. 3906; 2012, N 29, ст. 4079, N 35, ст. 4773; 2013, N 52, ст. 7137; 2015, N 4, ст. 641, N 6, ст. 940, N 11, ст. 1587, N 52, ст. 7589; 2016, N 14, ст. 1983, N 44, ст. 6120); (в ред. Приказа МИД РФ от 25.01.2017 N 1136)

Указом Президента Российской Федерации от 19 октября 2005 г. N 1222 "Об основных документах, удостоверяющих личность гражданина Российской Федерации за пределами территории Российской Федерации, содержащих электронные носители информации" (Собрание законодательства Российской Федерации, 2005, N 43, ст. 4372; 2007, N 31, ст. 4020; 2016, N 50, ст. 7077); (в ред. Приказа МИД РФ от 25.01.2017 N 1136)

Указом Президента Российской Федерации от 13 апреля 2011 г. N 444 "О дополнительных мерах по обеспечению прав и защиты интересов несовершеннолетних граждан Российской Федерации" (далее - Указ N 444) (Собрание законодательства Российской Федерации, 2011, N 16, ст. 2268; 2013, N 26, ст. 3314);

постановлением Правительства Российской Федерации от 19 декабря 1997 г. N 1598 "О порядке оформления разрешений на выезд из Российской Федерации военнослужащих Вооруженных Сил Российской Федерации, а также федеральных органов исполнительной власти, в которых предусмотрена военная служба" (Собрание законодательства Российской Федерации, 1997, N 52, ст. 5929; 2008, N 14, ст. 1412);

постановлением Правительства Российской Федерации от 29 марта 2000 г. N 275 "Об утверждении правил передачи детей на усыновление (удочерение) и осуществления контроля за условиями их жизни и воспитания в семьях усыновителей на территории Российской Федерации и Правил постановки на учет консульскими учреждениями Российской Федерации детей, являющихся гражданами Российской Федерации и усыновленных иностранными гражданами или лицами без гражданства" (Собрание законодательства Российской Федерации, 2000, N 15, ст. 1590; 2002, N 15, ст. 1434; 2005, N 11, ст. 950; 2006, N 16, ст. 1748; 2012, N 19, ст. 2416, N 21, ст. 2644, N 37, ст. 5002; 2013, N 7, ст. 661, N 28, ст. 3829, N 35, ст. 4511; 2014, N 7, ст. 687; 2015, N 38, ст. 5289; 2016, N 24, ст. 3536); (в ред. Приказа МИД РФ от 25.01.2017 N 1136)

постановлением Правительства Российской Федерации от 18 ноября 2005 г. N 687 "Об утверждении образцов и описания бланков паспорта гражданина Российской Федерации, дипломатического паспорта гражданина Российской Федерации и служебного паспорта гражданина Российской Федерации, удостоверяющих личность гражданина Российской Федерации за пределами территории Российской Федерации, содержащих электронные носители информации" (Собрание законодательства Российской Федерации, 2005, N 48, ст. 5037; 2006, N 15, ст. 1619; 2010, N 4, ст. 411, N 17, ст. 2101; 2014, N 33, ст. 4593; 2016, N 29, ст. 4821); (в ред. Приказа МИД РФ от 25.01.2017 N 1136)

постановлением Правительства Российской Федерации от 19 января 2010 г. N 13 "О порядке использования бланков паспорта гражданина Российской Федерации, дипломатического паспорта гражданина Российской Федерации и служебного паспорта гражданина Российской Федерации, удостоверяющих личность гражданина Российской Федерации за пределами территории Российской Федерации, содержащих электронные носители информации" (Собрание законодательства Российской Федерации, 2010, N 4, ст. 411);

постановлением Правительства Российской Федерации от 11 ноября 2010 г. N 889 "Об утверждении ставок консульских сборов, взимаемых должностными лицами за совершение консульских действий" (Собрание законодательства Российской Федерации, 2010, N 47, ст. 6116);

постановлением Правительства Российской Федерации от 6 мая 2011 г. N 352 "Об утверждении перечня услуг, которые являются необходимыми и обязательными для предоставления федеральными органами исполнительной власти, Государственной корпорацией по атомной энергии "Росатом" государственных услуг и предоставляются организациями, участвующими в предоставлении государственных услуг, и определении размера платы за их оказание" (Собрание законодательства Российской Федерации, 2011, N 20, ст. 2829; 2012, N 14, ст. 1655; 2012, N 36, ст. 4922, 2013, N 52, ст. 7207; 2014, N 21, ст. 2712; 2015, N 50, ст. 7165, N 50, ст. 7189; 2016, N 31, ст. 5031, N 37, ст. 5495); (в ред. Приказа МИД РФ от 25.01.2017 N 1136)

постановлением Правительства Российской Федерации от 16 мая 2011 г. N 373 "О разработке и утверждении административных регламентов исполнения государственных функций и административных регламентов предоставления государственных услуг" (Собрание законодательства Российской Федерации, 2011, N 22, ст. 3169, N 35, ст. 5092; 2012, N 28, ст. 3908, N 36, ст. 4903, N 50, ст. 7070, N 52, ст. 7507; 2014, N 5, ст. 506);

постановлением Правительства Российской Федерации от 13 июня 2012 г. N 586 "Об утверждении Положения о регистрации в Министерстве иностранных дел Российской Федерации организаций, направляющих граждан Российской Федерации за пределы территории Российской Федерации" (Собрание законодательства Российской Федерации, 2012, N 25, ст. 3382);

постановлением Правительства Российской Федерации от 16 августа 2012 г. N 840 "О порядке подачи и рассмотрения жалоб на решения и действия (бездействие) федеральных органов исполнительной власти и их должностных лиц, федеральных государственных служащих, должностных лиц государственных внебюджетных фондов Российской Федерации, а также Государственной корпорации по атомной энергии "Росатом" и ее должностных лиц" (Собрание законодательства Российской Федерации, 2012, N 35, ст. 4829; 2014, N 50, ст. 7113; 2015, N 47, ст. 6596; 2016, N 51, ст. 7370); (в ред. Приказа МИД РФ от 25.01.2017 N 1136)

постановлением Правительства Российской Федерации от 8 июля 2014 г. N 631 "Об общефедеральном учете выданных паспортов граждан Российской Федерации, удостоверяющих личность граждан Российской Федерации за пределами территории Российской Федерации, в том числе содержащих электронный носитель информации" (Собрание законодательства Российской Федерации, 2014, N 28, ст. 4071; 2016, N 49, ст. 6927); (в ред. Приказа МИД РФ от 25.01.2017 N 1136)

приказом МИДа России, МВД России, ФСБ России, ФМС России от 17 ноября 2008 г. N 8722/996/562/350 "Об утверждении Положения о порядке информационного взаимодействия Министерства иностранных дел Российской Федерации с Министерством внутренних дел Российской Федерации, Федеральной службой безопасности Российской Федерации, Федеральной миграционной службой с целью выявления наличия обстоятельств, которые могут повлечь временное ограничение права гражданина Российской Федерации на выезд из Российской Федерации и отказ в выдаче паспорта, дипломатического паспорта и служебного паспорта, являющихся основными документами, удостоверяющими личность гражданина Российской Федерации за пределами территории Российской Федерации" (зарегистрирован Министерством юстиции Российской Федерации 26 декабря 2008 г., регистрационный N 13014), с изменениями, внесенными приказом МИДа России, МВД России, ФСБ России, ФМС России от 23 января 2013 г. N 992/37/30/15 (зарегистрирован Министерством юстиции Российской Федерации 16 апреля 2013 г., регистрационный N 28145) (далее - Положение о порядке информационного взаимодействия);

приказом МИДа России от 22 ноября 2011 г. N 21341 "Об утверждении Положения о территориальном органе - Представительстве Министерства иностранных дел Российской Федерации на территории Российской Федерации" (зарегистрирован Министерством юстиции Российской Федерации 30 декабря 2011 г., регистрационный N 22881) с изменениями, внесенными приказами МИДа России от 7 ноября 2012 г. N 19609 (зарегистрирован Министерством юстиции Российской Федерации 28 декабря 2012 г., регистрационный N 26391), от 5 июня 2014 г. N 9085 (зарегистрирован Министерством юстиции Российской Федерации 20 июня 2014 г., регистрационный N 32827).

Исчерпывающий перечень документов, необходимых в соответствии с нормативными правовыми актами для предоставления государственной услуги и услуг, которые являются необходимыми и обязательными для предоставления государственной услуги, подлежащих представлению заявителем, способы их получения заявителем, в том числе в электронной форме, порядок их представления

17. Для предоставления государственной услуги в случаях, предусмотренных настоящим Регламентом, заявитель представляет лично, через законного его представителя, направляющую организацию либо орган государственной власти на территории деятельности Представительства следующие документы либо документы и их копии:

17.1. Заявление в одном экземпляре.

В заявлении указываются данные гражданина Российской Федерации, которому оформляется паспорт (далее - гражданин, которому оформляется паспорт): фамилия, имя, отчество (при наличии) (в том числе ранее имевшиеся), пол, дата и место рождения, место жительства, место(а) работы (службы, учебы) в течение последних десяти лет, данные основного документа, удостоверяющего личность гражданина Российской Федерации (для детей в возрасте до 14 лет - свидетельства о рождении), а также помещается его фотография в черно-белом или цветном исполнении размером 35 x 45 мм.

Допускается представление фотографии гражданина в головном уборе, не скрывающем овал лица гражданина, которому оформляется паспорт, религиозные убеждения которого не позволяют показываться перед посторонними лицами без головных уборов. Не допускается представление фотографии гражданина в очках с затемненными стеклами и (или) в форменной одежде;

В случае, если гражданин, которому оформляется паспорт, изменял фамилию, имя или отчество более одного раза, в дополнение к заявлению прилагается заполненное приложение.

В случае недостаточности в заявлении строк для внесения сведений о трудовой деятельности в дополнение к нему прилагается заполненное приложение.

В заявлении также указывается на отсутствие обстоятельств, предусмотренных Федеральным законом, которые могли бы препятствовать выезду гражданина, которому оформляется паспорт, из Российской Федерации.

Заявление заполняется при помощи технических средств или собственноручно разборчиво (печатными буквами). Не допускается исправление ошибок путем зачеркивания или с помощью корректирующих средств.

Форма заявления о выдаче паспорта устанавливается федеральным органом исполнительной власти, уполномоченным на осуществление функций по контролю и надзору в сфере миграции <1>.

<1> Часть первая статьи 8 Федерального закона.

Бланк заявления заявитель может получить у должностного лица Консульского департамента, Представительства или загранучреждения.

Заявитель может также заполнить и распечатать бланк заявления на официальных сайтах МИДа России, Консульского департамента, Представительства или загранучреждения;

17.2. Основной документ, удостоверяющий личность гражданина Российской Федерации, и его копию - если гражданин, которому оформляется паспорт, достиг возраста 14 лет:

17.2.1. Паспорт гражданина Российской Федерации, удостоверяющий личность гражданина Российской Федерации на территории Российской Федерации (далее - внутренний паспорт), - при подаче заявления в Консульский департамент или Представительство;

17.2.2. Паспорт(а) либо иной документ, удостоверяющий личность гражданина Российской Федерации, по которым гражданин Российской Федерации осуществляет выезд из Российской Федерации и въезд в Российскую Федерацию, предусмотренные статьей 7 Федерального закона, (в ред. Приказа МИД РФ от 25.01.2017 N 1136)

- при подаче заявления в загранучреждение. (в ред. Приказа МИД РФ от 25.01.2017 N 1136)

В случае отсутствия указанных документов либо истечения срока их действия допускается представление в загранучреждение действительного внутреннего паспорта. В случае отсутствия этого документа загранучреждением к заявлению прилагается заключение о наличии у гражданина, которому оформляется паспорт и личность которого установлена, гражданства Российской Федерации, составленное по результатам проверки, проведенной загранучреждением по просьбе заявителя, в соответствии с пунктами 51 и 52 Положения о порядке рассмотрения вопросов гражданства Российской Федерации, утвержденного Указом Президента Российской Федерации от 14 ноября 2002 г. N 1325 (далее - заключение о наличии гражданства Российской Федерации);

17.3. Свидетельство о рождении и его копию - если гражданин, которому оформляется паспорт, не достиг возраста 14 лет:

- с имеющимися в нем сведениями, удостоверяющими наличие у ребенка гражданства Российской Федерации, предусмотренными подпунктами "в" и "д" пункта 1 Указа N 444;

- с приложением одного из документов и его копии, удостоверяющих наличие у ребенка гражданства Российской Федерации, предусмотренных подпунктами "а", "б" и "е" либо упомянутого в подпункте "г" пункта 1 Указа N 444.

В случае, если представленное в загранучреждение свидетельство о рождении не содержит сведений, указанных в абзаце втором настоящего подпункта, и при этом отсутствуют документы, упомянутые в абзаце третьем настоящего подпункта, загранучреждением прилагается к заявлению заключение о наличии гражданства Российской Федерации, предусмотренное абзацем вторым подпункта 17.2.2 пункта 17 настоящего Регламента;

17.4. Один из документов, подтверждающих права законного представителя или законного представителя несовершеннолетнего, и его копию - в случае подачи заявления через законного представителя или законным представителем несовершеннолетнего:

- свидетельство о рождении, в которое внесены сведения о родителе, подающем заявление;

- паспорт, внутренний паспорт либо иной документ, удостоверяющий личность родителя, в который внесены сведения о гражданине в возрасте до 14 лет, которому оформляется паспорт, заверенные подписью должностного лица и печатью полномочного органа, выдавшего документ;

- документы, подтверждающие полномочия усыновителя, опекуна или попечителя.

Официальные документы, выданные компетентными органами иностранного государства, для признания их действительными в Российской Федерации должны быть легализованы, если иное не предусмотрено международным договором Российской Федерации.

Документы, составленные на иностранном языке, подлежат переводу на русский язык. Верность перевода либо подлинность подписи переводчика должна быть нотариально удостоверена в порядке, предусмотренном законодательством Российской Федерации о нотариате;

17.5. Основной документ, удостоверяющий личность законного представителя или законного представителя несовершеннолетнего, и его копию - при подаче заявления через законного представителя либо законным представителем несовершеннолетнего.

В случае, если законный представитель или законный представитель несовершеннолетнего является гражданином иностранного государства либо лицом без гражданства, он представляет действительный документ, удостоверяющий его личность и признаваемый Российской Федерацией в этом качестве;

17.6. Документ, подтверждающий уплату консульского сбора, - в случае подачи заявления в загранучреждение;

17.7. Письменное заявление об объявлении ранее выданного паспорта либо паспорта, удостоверяющего личность гражданина Российской Федерации за пределами территории Российской Федерации, не содержащего электронный носитель информации (далее - ранее выданный паспорт), недействительным в случае его утраты, составленное в произвольной форме, с указанием фамилии, имени, отчества (последнее - при наличии), даты и места рождения гражданина, паспорт которого утрачен, его почтового адреса, даты, места и обстоятельств утраты ранее выданного паспорта, а также известных заявителю данных этого паспорта (серия, номер, дата выдачи, орган, выдавший документ), которое представляется заявителем для соблюдения запрета, установленного подпунктом 1 части второй статьи 11 Федерального закона: (в ред. Приказа МИД РФ от 25.01.2017 N 1136)

- в загранучреждение - при утрате ранее выданного паспорта вне пределов Российской Федерации;

- в Консульский департамент или Представительство - при утрате на территории Российской Федерации ранее выданного паспорта, оформленного МИД России, загранучреждением либо Представительством;

17.8. Письменное заявление об изменении написания в паспорте фамилии и/или имени гражданина, которому оформляется паспорт, буквами латинского алфавита, составленное в произвольной форме, в котором указана причина, являющаяся основанием для изменения написания фамилии и/или имени с приложением одного из следующих подтверждающих документов и его копии: ранее выданного паспорта, свидетельства о рождении, свидетельства о заключении (расторжении) брака, свидетельства о перемене имени, вида на жительство - в случае, если заявитель желает изменить упомянутое написание, предусмотренное абзацами вторым и четвертым подпункта 42.4 пункта 42 настоящего Регламента; (в ред. Приказа МИД РФ от 25.01.2017 N 1136)

17.9. Заявление о направлении оформленного паспорта почтовой связью (приложения N 2 или N 2а к настоящему Регламенту), представленное в загранучреждение, государство пребывания которого указано в перечне иностранных государств, в которых имеется стабильно действующая служба почтовой связи, оказывающая в том числе услуги заказных отправлений, отправлений с объявленной ценностью, контролируемой доставки, вручения отправлений лично адресату и уведомления о получении отправлений <1> (далее - перечень государств, в которых возможно направление паспорта почтовой связью) (приложение N 3 к настоящему Регламенту) - в случае, если заявитель желает получить паспорт почтовой связью.

<1> Статья 10.1 Федерального закона.

17.10. Документ, подтверждающий оплату заявителем или его законным представителем почтовой службе стоимости почтового отправления паспорта почтовой связью - в случае подачи заявления о направлении оформленного паспорта почтовой связью, предусмотренного подпунктом 17.9 пункта 17 настоящего Регламента;

17.11. Военный билет (и его копию) заявителя мужского пола в возрасте от 18 до 27 лет, в котором имеется отметка об окончании прохождения военной службы по призыву или альтернативной гражданской службы либо отметка о негодности или ограниченной годности к военной службе для подтверждения отсутствия основания для временного ограничения права заявителя на выезд из Российской Федерации, предусмотренного частью второй статьи 15 Федерального закона - при подаче заявления в Консульский департамент или Представительство;

17.12. Справку, предусмотренную приложением к постановлению Правительства Российской Федерации от 19 декабря 1997 г. N 1598 "О порядке оформления разрешений на выезд из Российской Федерации военнослужащих Вооруженных Сил Российской Федерации, а также федеральных органов исполнительной власти, в которых предусмотрена военная служба" - для заявителей, являющихся военнослужащими Вооруженных Сил Российской Федерации, а также федеральных органов исполнительной власти, в которых предусмотрена военная служба, за исключением лиц, проходящих военную службу по призыву;

17.13. При подаче заявителем заявления через направляющую организацию в Консульский департамент (в Представительство - через орган государственной власти на территории деятельности Представительства) уполномоченное должностное лицо направляющей организации либо органа государственной власти на территории деятельности Представительства представляет письмо направляющей организации или органа государственной власти на территории деятельности Представительства о направлении заявителя за пределы территории Российской Федерации (далее - письмо организации).

Письмо организации является сопроводительным документом к направляемому в Консульский департамент или Представительство заявлению и составляется в соответствии с приложением N 4 к настоящему Регламенту. (в ред. Приказа МИД РФ от 25.01.2017 N 1136)

Исчерпывающий перечень документов, необходимых в соответствии с нормативными правовыми актами для предоставления государственной услуги, которые находятся в распоряжении государственных органов, органов местного самоуправления и иных органов, участвующих в предоставлении государственных или муниципальных услуг, и которые заявитель вправе представить, а также способы их получения заявителями, в том числе в электронной форме, порядок их представления

18. Для предоставления государственной услуги Консульскому департаменту необходима информация, подтверждающая уплату заявителем государственной пошлины за предоставление государственной услуги, содержащаяся в Государственной информационной системе о государственных и муниципальных платежах (далее - ГИС ГМП), и получаемая в соответствии с порядком функционирования ГИС ГМП.

Заявитель также вправе представить по собственной инициативе документ, подтверждающий уплату государственной пошлины за предоставление государственной услуги, предусмотренный пунктом 24 настоящего Регламента. Непредставление заявителем указанного документа не является основанием для отказа заявителю в предоставлении государственной услуги.

19. Запрещается требовать от заявителя:

- представления документов и информации или осуществления действий, представление или осуществление которых не предусмотрено нормативными правовыми актами, регулирующими отношения, возникающие в связи с предоставлением государственной услуги;

- представления документов и информации, которые в соответствии с нормативными правовыми актами Российской Федерации, нормативными правовыми актами субъектов Российской Федерации и муниципальными правовыми актами находятся в распоряжении государственных органов, предоставляющих государственную услугу, иных государственных органов, органов местного самоуправления и (или) подведомственных государственным органам и органам местного самоуправления организаций, участвующих в предоставлении государственных или муниципальных услуг, за исключением документов, указанных в части 6 статьи 7 Федерального закона от 27 июля 2010 г. N 210-ФЗ "Об организации предоставления государственных и муниципальных услуг".

Исчерпывающий перечень оснований для отказа в приеме документов, необходимых для предоставления государственной услуги

20. В приеме документов, необходимых для предоставления государственной услуги, отказывается в случаях:

20.1. Отсутствия какого-либо из документов, предусмотренных пунктом 17 настоящего Регламента;

20.2. Несоблюдения требования о подаче заявления лично заявителем (через его законного представителя), в том числе законным представителем несовершеннолетнего, за исключением случая подачи заявления через направляющую организацию или орган государственной власти на территории деятельности Представительства;

20.3. Отсутствия у направляющей организации регистрации в МИД России в порядке, установленном Правительством Российской Федерации <1>.

<1> Постановление Правительства Российской Федерации от 13 июня 2012 г. N 586 "Об утверждении Положения о регистрации в Министерстве иностранных дел Российской Федерации организаций, направляющих граждан Российской Федерации за пределы территории Российской Федерации".

Исчерпывающий перечень оснований для приостановления или отказа в предоставлении государственной услуги

21. Оснований для приостановления предоставления государственной услуги не имеется.

22. В предоставлении государственной услуги отказывается:

22.1. В случаях, предусмотренных статьей 15 Федерального закона, временного ограничения права гражданина, которому оформляется паспорт, на выезд из Российской Федерации, если он:

- при наличии допуска к сведениям особой важности или совершенно секретным сведениям, отнесенным к государственной тайне в соответствии с законом Российской Федерации о государственной тайне, заключил трудовой договор (контракт), предполагающий временное ограничение права на выезд из Российской Федерации, при условии, что срок ограничения не может превышать пять лет со дня последнего ознакомления лица со сведениями особой важности или совершенно секретными сведениями, - до истечения срока ограничения, установленного трудовым договором (контрактом), или в соответствии с Федеральным законом;

- в соответствии с законодательством Российской Федерации призван на военную службу или направлен на альтернативную гражданскую службу - до окончания военной службы или альтернативной гражданской службы;

- в соответствии с уголовно-процессуальным законодательством Российской Федерации является подозреваемым либо привлечен в качестве обвиняемого, - до вынесения решения по делу или вступления в законную силу приговора суда;

- осужден за совершение преступления, - до отбытия (исполнения) наказания или до освобождения от наказания;

- уклоняется от исполнения обязательств, наложенных на него судом, - до исполнения обязательств либо до достижения согласия сторонами;

- сообщил о себе заведомо ложные сведения при оформлении документов для выезда из Российской Федерации, - до решения вопроса в срок не более одного месяца органом, оформляющим такие документы;

- проходит государственную службу (работает) в органах федеральной службы безопасности, - до окончания срока соответствующего контракта (трудового договора);

- признан несостоятельным (банкротом), - до вынесения арбитражным судом определения о завершении или прекращении производства по делу о несостоятельности (банкротстве), в том числе в результате утверждения арбитражным судом мирового соглашения;

22.2. В случае, предусмотренном частью одиннадцатой статьи 10 Федерального закона, несогласия одного из законных представителей несовершеннолетнего на выезд из Российской Федерации гражданина, которому оформляется паспорт;

22.3. В случае неуплаты заявителем государственной пошлины за предоставление государственной услуги; (в ред. Приказа МИД РФ от 25.01.2017 N 1136)

22.4 В случаях, если в ходе рассмотрения заявления будут установлены факты: (в ред. Приказа МИД РФ от 25.01.2017 N 1136)

выхода из гражданства Российской Федерации лица, которому оформляется паспорт; (в ред. Приказа МИД РФ от 25.01.2017 N 1136)

сообщения заявителем ложных сведений об имеющихся действительных ранее выданных паспортах; (в ред. Приказа МИД РФ от 25.01.2017 N 1136)

наличия в государственной системе изготовления, оформления и контроля паспортно-визовых документов нового поколения <1> (далее - база данных ГС ПВДНП) или в автоматизированной информационной системе "Загранпаспорт МИД" <2> ранее поданного заявителем заявления; (в ред. Приказа МИД РФ от 25.01.2017 N 1136)

<1> Распоряжение Правительства Российской Федерации от 15 марта 2005 N 277-р "О Концепции создания государственной системы изготовления, оформления и контроля паспортно-визовых документов нового поколения" (Собрание законодательства Российской Федерации, 2005, N 12, ст. 1068). (в ред. Приказа МИД РФ от 25.01.2017 N 1136)

<2> Создана с учетом требований Федерального закона от 27 июля 2006 г. N 149-ФЗ "Об информации, информационных технологиях и о защите информации" (Собрание законодательства Российской Федерации, 2006, N 31, ст. 3448; 2010, N 31, ст. 4196; 2011, N 15, ст. 2038, N 30, ст. 4600; 2012, N 31, ст. 4328; 2013, N 14, ст. 1658, N 23, ст. 2870, N 23, ст. 2870, N 27, ст. 3479, N 52, ст. 6961, ст. 6963; 2014, N 19, ст. 2302, N 30, ст. 4223, N 48, ст. 6645; 2015, N 1, ст. 84, N 27, ст. 3979, N 29, ст. 4389, ст. 4390; 2016, N 26, ст. 3877, N 28, ст. 4558; Официальный интернет-портал правовой информации www.pravo.gov.ru, 20 декабря 2016 г.). (в ред. Приказа МИД РФ от 25.01.2017 N 1136)

неподтверждения действительности внутреннего паспорта, который являлся при приеме заявления единственным документом, подтверждающим наличие гражданства Российской Федерации. (в ред. Приказа МИД РФ от 25.01.2017 N 1136)

Перечень услуг, которые являются необходимыми и обязательными для предоставления государственной услуги,в том числе сведения о документе (документах), выдаваемом (выдаваемых) организациями, участвующими в предоставлении государственной услуги

23. Услуг, которые являются необходимыми и обязательными для предоставления государственной услуги, в том числе сведений о документе (документах), выдаваемом (выдаваемых) организациями, участвующими в предоставлении государственной услуги, не имеется.

Порядок, размер и основания взимания государственной пошлины или иной платы, взимаемой за предоставление государственной услуги

24. Государственная пошлина за предоставление государственной услуги взимается путем ее уплаты заявителем на основании выдаваемого при подаче заявления в Консульский департамент распоряжения заявителя о переводе денежных средств в уплату платежей физических лиц в бюджетную систему Российской Федерации с указанием в соответствующих реквизитах распоряжения уникального идентификатора начисления и идентификатора сведений о физическом лице, сформированных в соответствии с требованиями ГИС ГМП (далее - распоряжение о переводе денежных средств), в котором в качестве идентификатора сведений о физическом лице используются серия и номер его внутреннего паспорта.

Заявитель также вправе при подаче заявления в Консульский департамент представить по собственной инициативе документ, подтверждающий уплату государственной пошлины за предоставление государственной услуги, содержащий в соответствующих реквизитах серию и номер его внутреннего паспорта в качестве идентификатора сведений о физическом лице (далее - документ, подтверждающий уплату государственной пошлины). Образец документа, подтверждающего уплату государственной пошлины, размещен на официальном сайте Консульского департамента в сети Интернет.

Консульский сбор за предоставление государственной услуги взимается путем его уплаты заявителем на счет загранучреждения, открытый в банке/кредитной организации.

25. За предоставление государственной услуги взимается:

25.1. На территории Российской Федерации - государственная пошлина, установленная статьей 333.28 Налогового кодекса Российской Федерации, в размере:

- за выдачу паспорта - 3 500 рублей;

- за выдачу паспорта гражданину Российской Федерации в возрасте до 14 лет - 1 500 рублей;

25.2. За пределами территории Российской Федерации - консульский сбор, установленный постановлением Правительства Российской Федерации от 11 ноября 2010 г. N 889 "Об утверждении ставок консульских сборов, взимаемых должностными лицами за совершение консульских действий", в размере:

- за выдачу паспорта - 80 долларов США;

- за выдачу паспорта гражданину Российской Федерации в возрасте до 14 лет - 40 долларов США;

25.3. С граждан Российской Федерации, местом жительства которых является Калининградская область, на основании пункта 4 статьи 333.29 Налогового кодекса Российской Федерации государственная пошлина за предоставление государственной услуги не взимается.

26. В случае отказа в выдаче паспорта государственная пошлина подлежит возврату в соответствии со статьей 333.40 Налогового кодекса Российской Федерации.

Порядок, размер и основания взимания платы за предоставление услуг, которые являются необходимыми и обязательными для предоставления государственной услуги, включая информацию о методике расчета размера такой платы

27. Плата за предоставление услуг, которые являются необходимыми и обязательными для предоставления государственной услуги, отсутствует.

Максимальный срок ожидания в очереди при подаче запроса о предоставлении государственной услуги, услуги, предоставляемой организацией, участвующей в предоставлении государственной услуги, и при получении результата предоставления таких услуг

28. Максимальный срок ожидания в очереди составляет:

- 15 минут - при подаче документов, необходимых для предоставления государственной услуги;

- 15 минут - при получении результата государственной услуги.

Срок и порядок регистрации запроса заявителя о предоставлении государственной услуги и услуги, предоставляемой организацией, участвующей в предоставлении государственной услуги, в том числе в электронной форме

29. Регистрация заявления производится в порядке, предусмотренном пунктом 42 настоящего Регламента, и осуществляется в срок, не превышающий 30 минут с момента подачи заявителем всех надлежащим образом оформленных документов и фотографий, необходимых для предоставления государственной услуги.

Требования к помещениям, в которых предоставляются государственная услуга, услуга, предоставляемая организацией, участвующей в предоставлении государственной услуги, к месту ожидания и приема заявителей, размещению и оформлению визуальной, текстовой и мультимедийной информации о порядке предоставления таких услуг

30. Предоставление государственной услуги осуществляется в специально предназначенных для этих целей помещениях приема и выдачи документов и оборудованных, в том числе, с учетом условий обслуживания заявителей с ограниченными возможностями здоровья: помещения должны быть оборудованы пандусами, специальными ограждениями и перилами, обеспечивающими беспрепятственное передвижение и разворот инвалидных колясок, столы для заполнения документов должны быть размещены в стороне от входа для беспрепятственного подъезда и разворота колясок.

Инвалидам по зрению, глухонемым и другим гражданам с ограниченными физическими возможностями оказывается необходимая помощь при предоставлении государственной услуги, в том числе по передвижению в помещениях.

31. Места ожидания и приема заявителей могут быть оборудованы информационными табло, предоставляющими информацию о порядке предоставления государственной услуги (включая трансляцию видеороликов, разъясняющих порядок предоставления государственной услуги), а также регулирующими поток "электронной очереди". Информация на табло может выводиться в виде бегущей строки.

32. В местах ожидания и приема заявителей устанавливаются стулья (кресельные секции, кресла), выделяется место для оформления документов, предусматривающее столы (стойки) с канцелярскими принадлежностями.

33. Помещения, в которых предоставляется государственная услуга, оборудуются стендами, содержащими информацию о порядке предоставления государственной услуги:

- блок-схемы предоставления государственной услуги и краткое описание порядка предоставления государственной услуги;

- срок предоставления государственной услуги;

- исчерпывающий перечень документов, необходимых для предоставления государственной услуги;

- требования, предъявляемые к документам, необходимым для предоставления государственной услуги;

- порядок, размер и основания взимания государственной пошлины или иной платы за предоставление государственной услуги, в том числе форма документа, подтверждающего уплату государственной пошлины;

- порядок направления заявителю оформленного паспорта почтовой связью, а также рекомендуемые загранучреждением стабильно действующие службы почтовой связи, оказывающие в том числе услуги заказных отправлений, отправлений с объявленной ценностью, контролируемой доставки, вручения отправлений лично адресату и уведомления о получении отправлений - для загранучреждений, государство пребывания которых указано в перечне государств, в которых возможно направление паспорта почтовой связью (приложение N 3 к настоящему Регламенту);

- исчерпывающий перечень оснований для отказа в приеме документов, необходимых для предоставления государственной услуги;

- исчерпывающий перечень оснований для приостановления либо отказа в предоставлении государственной услуги;

- порядок информирования о ходе предоставления государственной услуги;

- порядок обжалования решений, действий (бездействия) МИДа России, Представительства либо загранучреждений, а также их должностных лиц при предоставлении государственной услуги.

На информационных стендах также размещаются:

- извлечения из законодательных и иных нормативных правовых актов, устанавливающих требования к предоставлению государственной услуги;

- текст настоящего Регламента с приложениями;

- порядок получения информации на официальных сайтах МИДа России, Консульского департамента, Представительства, загранучреждений в сети Интернет, а также на Едином портале.

Показатели доступности и качества государственной услуги, в том числе количество взаимодействий заявителя с должностными лицами при предоставлении государственной услуги и их продолжительность, возможность получения информации о ходе предоставления государственной услуги, в том числе с использованием информационно-коммуникационных технологий

34. Основными показателями доступности и качества предоставления государственной услуги являются: количество жалоб от заявителей о нарушениях сроков и порядка предоставления государственной услуги, установленных настоящим Регламентом, а также количество заявлений в суд по обжалованию действий (бездействия) и решений МИДа России, Представительства либо загранучреждений, принимаемых при предоставлении государственной услуги.

В показателе количество жалоб от заявителей о нарушениях сроков предоставления государственной услуги, установленных настоящим Регламентом, учитывается количество обоснованных жалоб заявителей на качество и доступность государственной услуги, поступивших в Консульский департамент, представительство или загранучреждение за отчетный период.

Количество обжалований в судебном порядке действий (бездействия) и решений по предоставлению государственной услуги оценивается через отношение количества удовлетворенных судами требований (исков, заявлений) об обжаловании действий (бездействия) и решений МИДа России, Представительства или загранучреждения к общему количеству осуществленных действий за отчетный период.

35. Показателями доступности и качества предоставления государственной услуги являются также:

- соблюдение сроков предоставления государственной услуги, которое определяется как отношение количества заявлений, исполненных с нарушением сроков, к общему количеству рассмотренных заявлений за отчетный период;

- наличие технических ошибок при обработке заявлений, которое определяется как отношение количества технических ошибок, выявленных после регистрации заявлений, к общему количеству заявлений, зарегистрированных за отчетный период;

- удовлетворенность заявителей доступностью и качеством государственной услуги;

- полнота, актуальность и доступность информации о порядке предоставления государственной услуги;

- минимальное количество взаимодействий заявителя с должностными лицами МИДа России, Представительства и загранучреждений при предоставлении государственной услуги и их продолжительность;

- возможность получения заявителем информации о ходе выполнения запроса о предоставлении государственной услуги, в том числе с использованием информационно-коммуникационных технологий.

Иные требования, в том числе учитывающие особенности предоставления государственной услуги в многофункциональных центрах предоставления государственных и муниципальных услуг и особенности предоставления государственной услуги в электронной форме

36. Предоставление государственной услуги не осуществляется в электронной форме, а также в многофункциональных центрах предоставления государственных и муниципальных услуг.

III. Состав, последовательность и сроки выполнения административных процедур, требования к порядку их выполнения, в том числе особенности выполнения административных процедур в электронной форме

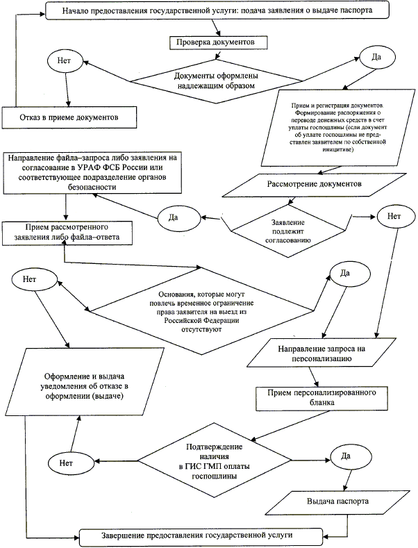
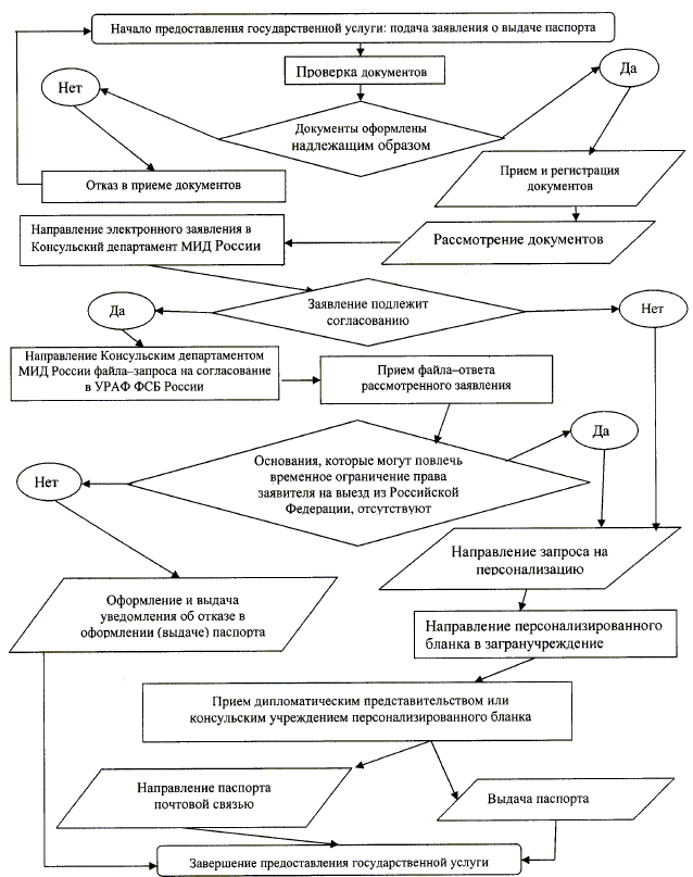
37. Предоставление государственной услуги состоит из последовательного выполнения следующих административных процедур:

37.1. Прием и регистрация представленных документов;

37.2. Рассмотрение документов и направление запроса на персонализацию;

37.3. Выдача паспорта;

37.4. Направление заявителю паспорта, оформленного загранучреждением, почтовой связью;

37.5. Оформление и выдача уведомления об отказе.

38. Административные процедуры осуществляются в порядке, предусмотренном настоящим разделом, должностными лицами Консульского департамента или Представительства - при подаче заявления на территории Российской Федерации, либо должностными лицами загранучреждения - при подаче заявления за пределами территории Российской Федерации.

Должностные лица при обработке персональных данных граждан Российской Федерации обязаны принимать необходимые организационные и технические меры для защиты персональных данных от несанкционированного или случайного доступа к ним, уничтожения, изменения, блокирования, копирования и распространения, а также от иных неправомерных действий, и при этом несут ответственность за нарушение норм, регулирующих обработку и защиту персональных данных в соответствии с законодательством Российской Федерации. (в ред. Приказа МИД РФ от 25.01.2017 N 1136)

39. Блок-схемы предоставления государственной услуги приведены в приложении N 4.1 к настоящему Регламенту.

Прием и регистрация представленных документов

40. Основанием для начала административной процедуры является:

40.1. Подача заявителем заявления и необходимых документов, предусмотренных пунктом 17 настоящего Регламента, должностному лицу Консульского департамента, Представительства или загранучреждения, ответственному за прием и регистрацию документов;

40.2. Подача направляющей организацией должностному лицу Консульского департамента, ответственному за прием и регистрацию документов, или подача органом государственной власти на территории деятельности Представительства должностному лицу Представительства, ответственному за прием и регистрацию документов, письма организации (приложение N 4 к настоящему Регламенту), а также заявления и необходимых документов, предусмотренных пунктом 17 настоящего Регламента;

41. Должностное лицо, ответственное за прием и регистрацию документов, устанавливает наличие у заявителя всех необходимых документов, а также устанавливает либо проверяет:

41.1. Наличие в заявлении фотографии гражданина, которому оформляется паспорт, и ее соответствие требованиям, установленным подпунктом 17.1 пункта 17 настоящего Регламента;

41.2. Соответствие сведений, указанных в заявлении, сведениям, указанным в представленных документах;

41.3. Информацию о наличии либо отсутствии у заявителя ранее выданных паспортов, указанную в заявлении; (в ред. Приказа МИД РФ от 25.01.2017 N 1136)

41.4. подпункт утратил силу. (в ред. Приказа МИД РФ от 25.01.2017 N 1136)

41.4. Действительность представленных документов, в том числе документа, подтверждающего уплату государственной пошлины за предоставление государственной услуги, представленного заявителем по собственной инициативе, в случае подачи заявления в Консульский департамент, либо документа, подтверждающего уплату консульского сбора, - в случае подачи заявления в загранучреждение; (в ред. Приказа МИД РФ от 25.01.2017 N 1136)

41.5. Тождественность личности гражданина, которому оформляется паспорт, с лицом, изображенным на фотографиях в заявлении, а также в основном документе, удостоверяющем его личность (для несовершеннолетних граждан в возрасте до 14 лет - при наличии указанного документа); (в ред. Приказа МИД РФ от 25.01.2017 N 1136)

41.6. Наличие регистрации направляющей организации в МИД России - в случае подачи заявления в Консульский департамент через направляющую организацию; (в ред. Приказа МИД РФ от 25.01.2017 N 1136)

41.7. Правильность оформления и полноту сведений, указанных в заявлении о направлении оформленного паспорта почтовой связью, поданном в соответствии с подпунктом 17.9 пункта 17 настоящего Регламента, в том числе является ли указанная почтовая служба соответствующей требованиям пункта 4 статьи 10.1 Федерального закона, после чего заверяет подлинность подписи заявителя или его законного представителя в этом заявлении путем проставления своей подписи с указанием должности, фамилии и инициалов в установленном месте в данном заявлении. (в ред. Приказа МИД РФ от 25.01.2017 N 1136)

Максимальный срок выполнения административных действий составляет 10 минут.

42. В случае, если документы представлены полностью, оформлены надлежащим образом и соответствуют предъявляемым к ним требованиям, должностное лицо, ответственное за прием и регистрацию документов, принимает решение о приеме и регистрации документов, а также:

42.1. Предлагает заявителю, законному представителю и гражданину в возрасте от 14 до 18 лет, которому оформляется паспорт, подписать заявление в установленном для этого месте.

В случае, если заявитель или гражданин, которому оформляется паспорт, в возрасте от 14 до 18 лет, не имеет возможности в силу физического недостатка самостоятельно проставить свою подпись в заявлении, должностное лицо, ответственное за прием и регистрацию документов, проставляет в графе "подпись заявителя" либо "подпись несовершеннолетнего" прочерк;

42.2. подпункт утратил силу. (в ред. Приказа МИД РФ от 25.01.2017 N 1136)

42.2. Удостоверяет подлинность подписи заявителя, гражданина, которому оформляется паспорт, в возрасте от 14 до 18 лет, а также факт проведения проверки всех представленных документов, необходимых для оформления паспорта, проставлением своей подписи в установленном месте в заявлении (с расшифровкой фамилии), после чего проставляет дату приема заявления. (в ред. Приказа МИД РФ от 25.01.2017 N 1136)

42.3. Вносит персональные данные гражданина, которому оформляется паспорт, и другие указанные в заявлении сведения в базу данных ГС ПВДНП, при этом: (в ред. Приказа МИД РФ от 25.01.2017 N 1136)

- в поле "Фамилия" указывается фамилия гражданина, которому оформляется паспорт, на русском языке; в поле "Surname" фамилия дублируется способом транслитерации (простого замещения русских букв на латинские) в соответствии с приложением N 5 к настоящему Регламенту;

- в полях "Имя" и "Отчество" указываются имя и отчество (при наличии) гражданина, которому оформляется паспорт, на русском языке;

- в поле "Given names" имя дублируется способом транслитерации, а отчество не указывается.

При наличии предусмотренного подпунктом 17.8 пункта 17 настоящего Регламента заявления об изменении написания буквами латинского алфавита фамилии и/или имени в паспорте с приложением копии подтверждающего документа фамилия и/или имя в дублирующей строке указываются так, как это указано в подтверждающем документе при условии, что оно не будет отличаться от написания в имеющихся у гражданина ранее выданных паспортах - на основании решения должностного лица, уполномоченного на принятие такого решения; (в ред. Приказа МИД РФ от 25.01.2017 N 1136)

- в поле "Дата рождения" указываются арабскими цифрами день, месяц и год рождения заявителя, например: "04.05.1959".

День и месяц в полях всех дат указываются двухзначным номером (если день или месяц в реквизитах всех дат состоят из одной цифры, то дата дополняется ведущим нулем, например: "05").

Год в полях всех дат указывается четырехзначным номером, например: "1959".

Если в ранее выданном паспорте либо внутреннем паспорте гражданина, которому оформляется паспорт, отсутствуют день и (или) месяц рождения, то эти реквизиты заменяются символами "00";

- в поле "Полное место рождения" указывается полная информация о месте рождения (наименование государства, республики, края, области, города, населенного пункта) гражданина, которому оформляется паспорт, и его законного представителя (для граждан в возрасте до 18 лет);

- в полях "Место рождения" и "Place of birth" указывается место рождения гражданина, которому оформляется паспорт, следующим образом:

В отношении граждан, родившихся на территории Российской Федерации (после 6 февраля 1992 г.), в поле "Место рождения" указывается наименование субъекта Российской Федерации (республики, края, области) или его центра, в котором родился гражданин, а в поле "Place of birth" указывается английская аббревиатура Российской Федерации, например: ТАТАРСТАН/RUSSIA, КРАСНОДАРСКИЙ КРАЙ/RUSSIA, СМОЛЕНСКАЯ ОБЛАСТЬ/RUSSIA, МОСКВА/RUSSIA, ТУЛА/RUSSIA;

В отношении граждан, родившихся на территории бывшего СССР (до 6 февраля 1992 г.), в поле "Место рождения" указывается наименование бывшей союзной республики, автономной республики, края, области, где родился гражданин, или наименование республиканского, краевого или областного центра, в котором он родился, а в поле "Place of birth" указывается английская аббревиатура СССР, например: МОЛДАВИЯ/USSR; КОМИ/USSR; КРАСНОДАРСКИЙ КРАЙ/USSR; СМОЛЕНСКАЯ ОБЛАСТЬ/USSR; МОСКВА/USSR;

В отношении граждан, родившихся до образования бывшего СССР (до 30 декабря 1922 г.) либо за пределами бывшего СССР или Российской Федерации, в поле "Место рождения" указывается наименование государства, в котором родился гражданин, или его аббревиатура на русском языке, а в поле "Place of birth" - наименование государства, в котором он родился, или его английская аббревиатура, например, США/USA;

- в поле "Пол" указывается пол гражданина, которому оформляется паспорт, для женщин проставляется "Ж/F", для мужчин - "М/M";

Абзац шестнадцатый. - Утратил силу. (в ред. Приказа МИД РФ от 25.01.2017 N 1136)

42.4. Производит цифровое фотографирование гражданина, которому оформляется паспорт, а также сканирует папиллярные узоры указательных пальцев рук данного гражданина в возрасте 12 лет и старше для сбора биометрических персональных данных, записываемых на электронный носитель информации в оформляемом паспорте. (в ред. Приказа МИД РФ от 25.01.2017 N 1136)

В случае невозможности сканирования папиллярных узоров указательных пальцев рук гражданина Российской Федерации проводится сканирование папиллярных узоров других пальцев рук указанного гражданина.

42.5. Регистрирует в базе данных ГС ПВДНП заявление, а также вносит в нее информацию о факте подачи заявления о направлении оформленного паспорта почтовой связью и указанные в нем адрес получателя и наименование почтовой службы. При этом заявлению присваивается индивидуальный регистрационный номер, а в базе данных ГС ПВДНП формируется соответствующий этому номеру электронный файл, содержащий вышеуказанные сведения и данные, предусмотренные подпунктами 42.3 и 42.4 пункта 42 настоящего Регламента (далее - электронный файл). (в ред. Приказа МИД РФ от 25.01.2017 N 1136)

Датой подачи заявления считается день подачи всех надлежащим образом оформленных документов;

42.6. Формирует с использованием программно-технических средств распоряжение о переводе денежных средств в счет оплаты государственной пошлины. Содержащийся в нем уникальный идентификатор начисления ГИС ГМП фиксируется в базе данных ГС ПВДНП и указывается на заявлении. (в ред. Приказа МИД РФ от 25.01.2017 N 1136)

42.7. Предъявляет заявителю макет форзаца будущего паспорта для проверки внесенных персональных и биометрических данных, а также правильности написания фамилии и имени, в том числе буквами латинского алфавита; (в ред. Приказа МИД РФ от 25.01.2017 N 1136)

42.8. Возвращает заявителю документы, к которым в соответствии с пунктом 17 настоящего Регламента были приложены их копии; (в ред. Приказа МИД РФ от 25.01.2017 N 1136)

42.9. Выдает заявителю или его законному представителю справку (приложение N 6 к настоящему Регламенту), подтверждающую прием заявления к рассмотрению, а также сформированное распоряжение о переводе денежных средств для последующей уплаты государственной пошлины - в случае, если заявитель не представил по собственной инициативе документ, подтверждающий уплату государственной пошлины. (в ред. Приказа МИД РФ от 25.01.2017 N 1136)

42.10. Приобщает к заявлению: (в ред. Приказа МИД РФ от 25.01.2017 N 1136)

- представленные копии документов;

- документ, подтверждающий уплату государственной пошлины, представленный в Консульский департамент (при наличии), либо консульского сбора, представленный в загранучреждение,

а также следующие документы (в случаях, если их представление предусмотрено пунктом 17 и подпунктами 40.2 или 40.3 пункта 40 настоящего Регламента):

- нотариально удостоверенный перевод на русский язык оформленных на иностранном языке документов;

- заключение о наличии у заявителя гражданства Российской Федерации;

- заявление об объявлении недействительным ранее выданного паспорта, а также копию направленного сообщения об объявлении паспорта недействительным;

- заявление об изменении написания фамилии и/или имени в паспорте буквами латинского алфавита;

- заявление о направлении оформленного паспорта почтовой связью;

- документ, подтверждающий оплату заявителем или его законным представителем почтовой службе стоимости почтового отправления паспорта почтовой связью за счет средств заявителя или его законного представителя;

- письмо либо ходатайство организации;

- справку о разрешении на получение паспорта военнослужащему;

42.11. Сообщает заявителю или его законному представителю информацию о сроках рассмотрения заявления; (в ред. Приказа МИД РФ от 25.01.2017 N 1136)

42.12. Сообщает заявителю или его законному представителю о порядке получения информации о готовности паспорта. (в ред. Приказа МИД РФ от 25.01.2017 N 1136)

Максимальный срок выполнения административных действий составляет 30 минут;

42.13. Передает зарегистрированные заявления и прилагаемые к ним документы должностному лицу, ответственному за рассмотрение документов, за исключением заявлений, указанных в пункте 48 настоящего Регламента; (в ред. Приказа МИД РФ от 25.01.2017 N 1136)

42.14. Передает зарегистрированные заявления, не подлежащие проверке в соответствии с пунктом 48 настоящего Регламента, и прилагаемые к ним документы должностному лицу, ответственному за выдачу паспорта. (в ред. Приказа МИД РФ от 25.01.2017 N 1136)

43. В случаях, предусмотренных пунктом 20 настоящего Регламента, должностное лицо, ответственное за прием и регистрацию документов, отказывает в приеме документов и информирует заявителя или законного представителя о том, что для оформления паспорта следует представить все необходимые и оформленные надлежащим образом документы, а также разъясняет порядок их подачи.

Если при подаче заявления в загранучреждение у заявителя отсутствуют документы, предусмотренные подпунктом 17.2.2 пункта 17 настоящего Регламента, его информируют о том, что он имеет право обратиться в данное загранучреждение с просьбой о проведении проверки обстоятельств, свидетельствующих о наличии у него гражданства Российской Федерации в соответствии с пунктами 51 и 52 Положения о порядке рассмотрения вопросов гражданства Российской Федерации, утвержденного Указом Президента Российской Федерации от 14 ноября 2002 г. N 1325.

44. В случае представления предусмотренного подпунктом 17.7 пункта 17 настоящего Регламента заявления об объявлении недействительным ранее выданного паспорта в связи с его утратой должностное лицо, ответственное за прием и регистрацию документов:

- не позднее 2 рабочих дней со дня принятия заявления об объявлении недействительным ранее выданного паспорта направляет в полномочный орган, выдавший указанный документ, запрос для проверки и установления его данных;

- после получения ответа на запрос с данными ранее выданного паспорта в этот же день направляет в Департамент пограничного контроля Пограничной службы ФСБ России, в МВД России, а также в полномочный орган, выдавший этот документ, сообщение, содержащее:

серию, номер, дату выдачи и дату утраты ранее выданного паспорта,

данные гражданина, паспорт которого утрачен: фамилию, имя, отчество (при наличии), дату и место рождения,

дату подачи заявления об объявлении недействительным ранее выданного паспорта,

наименование государства, в котором был утрачен ранее выданный паспорт,

фамилию и подпись должностного лица, принявшего заявление об объявлении недействительным ранее выданного паспорта,

с приложением копии заявления об объявлении недействительным ранее выданного паспорта;

- сообщает заявителю по телефону или адресу электронной почты о его праве подать заявление либо направляет соответствующее письменное сообщение по почтовому адресу, указанному в заявлении, об объявлении ранее выданного паспорта недействительным.

45. Результатом административной процедуры является прием и регистрация документов, и передача их должностному лицу, ответственному за рассмотрение документов, а также формирование и выдача заявителю распоряжения о переводе денежных средств для последующей уплаты государственной пошлины либо отказ заявителю в приеме документов.

Рассмотрение документов и направление запроса на персонализацию

46. Основанием для начала административной процедуры является поступление заявления и прилагаемых к нему документов должностному лицу Консульского департамента, Представительства или загранучреждения, ответственному за рассмотрение документов.

47. В целях проверки наличия оснований, которые могут повлечь временное ограничение права гражданина, которому оформляется паспорт, на выезд из Российской Федерации и отказ в оформлении (выдаче) ему паспорта (далее - ограничение права на выезд из Российской Федерации):

47.1. Должностное лицо Консульского департамента, ответственное за рассмотрение документов, направляет на проверку в Управление регистрации и архивных фондов ФСБ России (далее - УРАФ ФСБ России) файл-запрос, сформированный программно-техническим комплексом ГС ПВДНП на основании электронного заявления (далее - файл-запрос), за исключением заявлений, не подлежащих проверке в соответствии с пунктом 48 настоящего Регламента;

47.2. Должностное лицо Представительства, ответственное за рассмотрение документов, направляет на проверку в соответствующее подразделение Управления ФСБ России по Калининградской области (далее - соответствующее подразделение органов безопасности) первый экземпляр заявления либо файл-запрос, за исключением заявлений, не подлежащих проверке в соответствии с пунктом 48 настоящего Регламента.

Не подлежащие проверке электронные заявления направляются должностным лицом Представительства, ответственным за рассмотрение документов, в Консульский департамент;

47.3. Должностное лицо загранучреждения, ответственное за рассмотрение документов, направляет в Консульский департамент все принятые электронные заявления.

Максимальный срок выполнения административного действия составляет 5 рабочих дней.

48. Проверке в УРАФ ФСБ России или соответствующем подразделении органов безопасности не подлежат заявления в отношении граждан:

- не достигших 14-летнего возраста;

- являющихся военнослужащими Вооруженных Сил Российской Федерации, а также федеральных органов исполнительной власти, в которых предусмотрена военная служба (за исключением лиц, проходящих военную службу по призыву), дополнительно представивших в качестве оснований для получения паспорта справку установленной формы, предусмотренную подпунктом 17.13 пункта 17 настоящего Регламента;

- проживающих за пределами территории Российской Федерации, которые приобрели гражданство Российской Федерации в порядке, установленном законодательством Российской Федерации, - в течение трех месяцев с момента оформления гражданства Российской Федерации.

49. Электронные файлы по заявлениям, поступившие в Консульский департамент в целях, указанных в пункте 47 настоящего Регламента, а также направленные в Консульский департамент Представительством проверяются программно-техническим комплексом ГС ПВДНП: (в ред. Приказа МИД РФ от 25.01.2017 N 1136)

- по электронной базе данных по гражданству МИД России на предмет наличия сведений о выходе из гражданства Российской Федерации лица, которому оформляется паспорт; (в ред. Приказа МИД РФ от 25.01.2017 N 1136)

- по базам данных ГС ПВДНП и автоматизированной информационной системы "Загранпаспорт МИД" на предмет наличия ранее поданного заявления; (в ред. Приказа МИД РФ от 25.01.2017 N 1136)

- по базам данных ГС ПВДНП и автоматизированной информационной системы "Загранпаспорт МИД", а также по общефедеральному учету выданных паспортов граждан Российской Федерации, удостоверяющих личность граждан Российской Федерации за пределами территории Российской Федерации, в том числе содержащих электронный носитель информации, на предмет установления всех имеющихся у заявителя действительных ранее выданных паспортов; (в ред. Приказа МИД РФ от 25.01.2017 N 1136)

- по базе данных МВД России о действительности внутреннего паспорта, предъявленного в соответствии с абзацем вторым подпункта 17.2.2 пункта 17 настоящего Регламента. (в ред. Приказа МИД РФ от 25.01.2017 N 1136)

Должностное лицо Консульского департамента, ответственное за рассмотрение заявлений, направляет информацию о выявленных в результате проверок фактах в загранучреждение или Представительство, принявшие заявление для учета при принятии решения о выдаче паспорта. (в ред. Приказа МИД РФ от 25.01.2017 N 1136)

Заявления также одновременно направляются на согласование в УРАФ ФСБ России в виде файла-запроса за исключением заявлений, поступивших из Представительства или указанных в пункте 48 настоящего Регламента. (в ред. Приказа МИД РФ от 25.01.2017 N 1136)

50. УРАФ ФСБ России сообщение об отсутствии ограничения права на выезд из Российской Федерации гражданина, которому оформляется паспорт, направляет в Консульский департамент в виде электронного файла-ответа в срок, предусмотренный пунктом 12 Положения о порядке информационного взаимодействия.

Соответствующее подразделение органов безопасности сообщение об отсутствии ограничения права на выезд из Российской Федерации гражданина, которому оформляется паспорт, направляет в Представительство в письменном виде либо в виде электронного файла-ответа в срок, предусмотренный пунктом 12 Положения о порядке информационного взаимодействия. На основании указанного сообщения должностное лицо Представительства, ответственное за рассмотрение документов, направляет в Консульский департамент электронный файл.

51. На основании полученного из УРАФ ФСБ России файла-ответа об отсутствии ограничения права на выезд из Российской Федерации гражданина, которому оформляется паспорт, либо поступившего из Представительства электронного файла, а также на основании электронных файлов по заявлениям, не подлежащим согласованию в соответствии с пунктом 48 настоящего Регламента программно-техническим комплексом ГС ПВДНП формируется и направляется запрос на персонализацию в Центр персонализации паспортно-визовых документов нового поколения. (в ред. Приказа МИД РФ от 25.01.2017 N 1136)

52. После персонализации в Центре персонализации бланка паспорта, содержащего электронный носитель информации с записанными на него персональными и биометрическими данными (далее - персонализированный бланк), в Консульский департамент поступает электронное сообщение о готовности персонализированного бланка с указанием его реквизитов. Одновременно персонализированный бланк направляется из Центра персонализации в Консульский департамент (если он оформлен по заявлению, поданному в Консульский департамент или загранучреждение) или Представительство (если он оформлен по заявлению, поданному в Представительство) по каналам фельдъегерской или специальной связи.

53. Сообщения о наличии ограничения права на выезд из Российской Федерации гражданина, которому оформляется паспорт (далее - сообщение), УРАФ ФСБ России или соответствующее подразделение органов безопасности направляет в письменном виде.

До загранучреждений такие сообщения (далее - сообщение КД) доводятся должностным лицом Консульского департамента, ответственным за рассмотрение документов, путем направления факсимильного сообщения с последующим направлением оригинала сообщения (приложение N 7 к настоящему Регламенту) дипломатической почтой.

54. Должностное лицо, ответственное за рассмотрение документов, приобщает к заявлениям сообщения либо сообщения КД и передает их должностному лицу, ответственному за принятие решения об отказе в оформлении (выдаче) паспорта.

Максимальный срок выполнения административного действия составляет 2 рабочих дня с момента получения сообщения либо сообщения КД.

55. Должностное лицо, ответственное за принятие решения об отказе в оформлении (выдаче) паспорта, на основании сообщения либо сообщения КД, а также с учетом подпункта 22.2 пункта 22 настоящего Регламента принимает решение об отказе в оформлении (выдаче) паспорта.

Данное решение оформляется путем проставления соответствующей резолюции на свободной части заявления.

Заявления с резолюцией об отказе в оформлении (выдаче) паспорта должностное лицо, ответственное за рассмотрение документов, передает должностному лицу, ответственному за оформление и выдачу уведомления об отказе.

Максимальный срок выполнения административного действия составляет 2 рабочих дня.

56. Результатом административной процедуры является передача рассмотренных документов должностному лицу, ответственному за выдачу паспорта, либо должностному лицу, ответственному за оформление и выдачу уведомления об отказе.

Выдача паспорта

57. Основанием для начала административной процедуры является поступление персонализированного бланка должностному лицу Консульского департамента, Представительства или загранучреждения, ответственному за выдачу паспорта.

58. Перед выдачей паспорта должностное лицо, ответственное за выдачу паспорта, производит следующие административные действия:

58.1. Принимает под роспись персонализированные бланки от должностного лица, ответственного за учет персонализированных бланков, и обеспечивает их надлежащее хранение до выдачи заявителю или законному представителю либо до их передачи должностному лицу, ответственному за направление паспорта почтовой связью;

58.2. Приобщает к персонализированному бланку заявление, на основании которого он оформлен, а также прилагаемые к заявлению документы;

58.3. Должностное лицо Консульского департамента, ответственное за выдачу паспорта, проверяет с помощью программно-технических средств наличие в ГИС ГМП подтверждения уплаты государственной пошлины за предоставление государственной услуги. При подтверждении уплаты государственной пошлины распечатывает соответствующую информацию ГИС ГМП и приобщает ее к заявлению.

Максимальный срок выполнения административных действий составляет 1 рабочий день;

58.4. Размещает информацию о готовности паспорта на официальном сайте МИДа России, Представительства либо загранучреждения в сети Интернет или сообщает о готовности паспорта заявителю или его законному представителю по телефону или адресу электронной почты либо направляет соответствующее письменное сообщение по почтовому адресу, указанному в заявлении;

58.5. В случае, если при проверке через ГИС ГМП факт уплаты государственной пошлины не получил подтверждения, должностное лицо Консульского департамента, ответственное за выдачу паспорта, сообщает заявителю или его законному представителю по телефону или адресу электронной почты либо направляет письменное сообщение по почтовому адресу, указанному в заявлении, о необходимости произвести уплату государственной пошлины.

Максимальный срок выполнения административных действий составляет 1 рабочий день с момента поступления персонализированного бланка.

59. Паспорт, за исключением случая направления паспорта почтовой связью на основании заявления о направлении оформленного паспорта почтовой связью, предусмотренного подпунктом 17.9 пункта 17 настоящего Регламента, выдается (вручается) лично заявителю либо его законному представителю при присутствии гражданина, которому оформляется паспорт. До вручения паспорта должностное лицо, ответственное за выдачу паспорта, осуществляет следующие административные действия:

59.1. Предлагает представить основные документы, удостоверяющие личность его заявителя, законного представителя и гражданина, которому оформляется паспорт (для граждан в возрасте до 14 лет - свидетельство о рождении) для установления их личности;

59.2. Проверяет внешнее сходство гражданина, которому оформляется паспорт, с фотографией в заявлении, в персонализированном бланке, а также в основном документе, удостоверяющем его личность (для граждан в возрасте до 14 лет - при наличии указанного документа).

В случае, если паспорт будет направлен почтовой связью, проверяется сходство изображения гражданина на персонализированном бланке с фотографиями в заявлении и на копии основного документа, удостоверяющего личность;

59.3. Проверяет полноту и соответствие данных, указанных в персонализированном бланке, сведениям, указанным в заявлении;

59.4. Осуществляет с помощью программно-технического комплекса ГС ПВДНП ввод в базу данных информации, содержащейся в персонализированном бланке, и производит чтение и активацию микросхемы персонализированного бланка;

59.5. Проверяет с помощью специализированного оборудования:

- возможность чтения групп данных в микросхеме паспорта, в том числе содержащие отпечатки папиллярных узоров указательных пальцев рук гражданина, которому оформляется паспорт (в случае, если паспорт содержит такие отпечатки), и их соответствие персональным данным этого гражданина;

- электронную подпись под данными в микросхеме паспорта;

- соответствие данных машиносчитываемой зоны, визуальной текстовой и графической информации, персональным данным гражданина;

59.6. В случае если все данные в паспорте соответствуют данным, указанным в заявлении, и паспорт не имеет технического брака, принимает одно из следующих решений: (в ред. Приказа МИД РФ от 25.01.2017 N 1136)

- при отсутствии поступивших сообщений КД, и с учетом не препятствующих выдаче паспорта результатов проверок, предусмотренных пунктом 49 настоящего Регламента, а также положений подпункта 22.2 пункта 22 настоящего Регламента - принимает решение о выдаче паспорта либо о его направлении заявителю почтовой связью (при наличии заявления о направлении оформленного паспорта почтовой связью, предусмотренного подпунктом 17.9 пункта 17 настоящего Регламента); (в ред. Приказа МИД РФ от 25.01.2017 N 1136)

- в случае наличия ограничения права на выезд из Российской Федерации - принимает решение об отказе в оформлении (выдаче) паспорта; (в ред. Приказа МИД РФ от 25.01.2017 N 1136)

- в случае если ограничение права на выезд из Российской Федерации отсутствует, но проверкой установлены факты: (в ред. Приказа МИД РФ от 25.01.2017 N 1136)

выхода из гражданства Российской Федерации лица, которому оформляется паспорт, - принимает решение об организации дополнительной проверки выявленного факта, в ходе которой учитывается также возможность приобретения данным лицом гражданства Российской Федерации в период после оформления его выхода из гражданства Российской Федерации, и с учетом результатов проверки принимает соответствующее решение по заявлению; (в ред. Приказа МИД РФ от 25.01.2017 N 1136)

сообщения заявителем ложных сведений об имеющихся действительных ранее выданных паспортах - принимает решение об отказе в оформлении (выдаче) паспорта; (в ред. Приказа МИД РФ от 25.01.2017 N 1136)

наличия в ГС ПВДНП или в автоматизированной информационной системе "Загранпаспорт МИД" ранее поданного заявления - принимает решение о прекращении рассмотрения заявления как поданного необоснованно и об отказе в оформлении (выдаче) паспорта; (в ред. Приказа МИД РФ от 25.01.2017 N 1136)

неподтверждения действительности внутреннего паспорта - направляет письменный запрос в территориальный орган МВД России, выдавший этот паспорт, для уточнения его статуса. (в ред. Приказа МИД РФ от 25.01.2017 N 1136)

Если в полученном из территориального органа МВД России письменном ответе на данный запрос (далее - ответ МВД России): (в ред. Приказа МИД РФ от 25.01.2017 N 1136)

подтверждается действительность внутреннего паспорта - принимает решение о выдаче паспорта, а упомянутый ответ приобщается к заявлению; (в ред. Приказа МИД РФ от 25.01.2017 N 1136)

не подтверждается действительность внутреннего паспорта, который при приеме заявления являлся единственным документом, подтверждающим наличие у него гражданства Российской Федерации - принимает решение об отказе в оформлении (выдаче) паспорта; (в ред. Приказа МИД РФ от 25.01.2017 N 1136)

не подтверждается действительность внутреннего паспорта, представленного при подаче заявления в загранучреждение, при этом при подаче заявления был представлен один из действительных документов, предусмотренных абзацем первым подпункта 17.2.2 пункта 17 настоящего Регламента - принимает решение о выдаче паспорта, при условии отсутствия ограничения права на выезд из Российской Федерации с проставлением в выдаваемом паспорте отметки, предусмотренной подпунктом 60.3 пункта 60 настоящего Регламента. (в ред. Приказа МИД РФ от 25.01.2017 N 1136)

Решение о выдаче паспорта либо об отказе в оформлении (выдаче) паспорта оформляется путем проставления соответствующей резолюции на свободной части заявления.

Максимальный срок выполнения административного действия составляет 1 рабочий день с момента получения сообщения (для загранучреждений - сообщения КД), либо ответа МВД России. (в ред. Приказа МИД РФ от 25.01.2017 N 1136)

60. После принятия решения о выдаче паспорта либо о его направлении почтовой связью должностное лицо, ответственное за выдачу паспорта, осуществляет следующие административные действия:

60.1. При наличии у заявителя двух действительных ранее выданных паспортов производит изъятие одного из них. (в ред. Приказа МИД РФ от 25.01.2017 N 1136)

По просьбе заявителя либо законного представителя такой паспорт аннулируется путем проставления оттиска штампа "Аннулировано" (приложение N 8 к настоящему Регламенту) на странице, где проставляется подпись владельца паспорта, при этом со страницы аннулируемого паспорта вырезается его номер, который наклеивается на свободном месте оборотной стороны заявления, и возвращается владельцу. В базах данных ГС ПВДНП или автоматизированной информационной системы "Загранпаспорт МИД" производится изменение статуса аннулированного паспорта. (в ред. Приказа МИД РФ от 25.01.2017 N 1136)

Сведения об аннулированных паспортах, выданных иными полномочными органами (фамилия, имя, отчество (при наличии) владельца, серия и номер паспорта, дата и причина аннулирования), ежемесячно направляются дипломатической почтой для организации внесения изменений в соответствующие базы данных выданных паспортов в: (в ред. Приказа МИД РФ от 25.01.2017 N 1136)

Консульский департамент в отношении паспортов, выданных другими загранучреждениями или территориальными органами - представительствами МИД России на территории Российской Федерации; (в ред. Приказа МИД РФ от 25.01.2017 N 1136)

МВД России в отношении паспортов, выданных МВД России и его территориальными органами, а также выданных ФМС России и ее территориальными органами. (в ред. Приказа МИД РФ от 25.01.2017 N 1136)

В случае если гражданин, желающий получить паспорт почтовой связью на основании заявления о направлении оформленного паспорта почтовой связью, предусмотренного подпунктом 17.9 пункта 17 настоящего Регламента, не представил при наличии двух действительных ранее выданных паспортов один из них для аннулирования, оформленный паспорт не высылается почтой, а заявителю сообщается о том, что паспорт будет выдан в загранучреждении при условии представления ранее выданного паспорта для его изъятия или аннулирования. (в ред. Приказа МИД РФ от 25.01.2017 N 1136)

60.2. Проставляет на странице восемнадцатой или девятнадцатой действительного внутреннего паспорта гражданина, которому оформляется паспорт (в загранучреждении - при наличии внутреннего паспорта), оттиск штампа "Выдан паспорт" (приложение N 9 к настоящему Регламенту), указывает в нем серию, номер и дату выдачи паспорта, а также название органа, выдавшего паспорт, и заверяет своей подписью.

В случае оформления паспорта гражданину в возрасте до 14 лет указанный оттиск штампа производится на оборотной стороне свидетельства о рождении (в загранучреждений - при наличии).

Максимальный срок выполнения административных действий составляет 5 минут;

60.3. Если в загранучреждение не был представлен действительный внутренний паспорт гражданина, которому оформляется паспорт, либо свидетельство о рождении гражданина, которому оформляется паспорт, в возрасте до 14 лет, должностное лицо загранучреждения, ответственное за выдачу паспорта, проставляет на странице сорок четвертой выдаваемого или направляемого почтовой связью паспорта оттиск штампа "Отметка о выдаче паспорта во внутреннем паспорте не произведена" (приложение N 10 к настоящему Регламенту) либо "Отметка о выдаче паспорта в свидетельстве о рождении не произведена" (приложение N 11 к настоящему Регламенту) и заверяет его своей подписью и печатью загранучреждения, за исключением случая, указанного в абзаце втором настоящего подпункта.

Оттиск штампа "Отметка о выдаче паспорта во внутреннем паспорте не произведена" не проставляется в том случае, если в соответствии с законодательством Российской Федерации гражданин, которому оформляется паспорт, не обязан иметь внутренний паспорт, и при условии, что он такого паспорта не оформлял;

60.4. Проставляет в заявлении, на основании которого оформлялся паспорт, серию и номер оформленного паспорта и указанную в нем дату выдачи.

Максимальный срок выполнения административных действий составляет 5 минут.

61. При выдаче (вручении) паспорта должностное лицо, ответственное за выдачу паспорта:

61.1. Предлагает заявителю или его законному представителю проверить правильность всех внесенных в паспорт сведений, отметок и записей;

61.2. Предлагает гражданину, которому оформляется паспорт, достигшему возраста 14 лет, проставить подпись в реквизите паспорта "подпись владельца".

Проставляет прочерк в реквизите "подпись владельца" в паспорте гражданина, не достигшего возраста 14 лет, либо признанного недееспособным или не имеющего возможности в силу физического недостатка самостоятельно проставить свою подпись;

61.3. Предлагает заявителю или его законному представителю расписаться за получение паспорта в установленном месте в заявлении, указав при этом свою фамилию, имя, отчество (при наличии), а также дату его получения;

61.4. Вручает паспорт заявителю или его законному представителю и информирует о необходимости бережного использования и хранения паспорта, а также:

- уведомляет о необходимости своевременной замены паспорта в случае невозможности его дальнейшего использования (окончание срока действия, порча, отсутствие места для проставления отметок о пересечении границы, виз иностранных государств);

- разъясняет, что внесение в паспорт родителя сведений о его детях не дает права ребенку на выезд за пределы территории Российской Федерации без документа, удостоверяющего личность гражданина Российской Федерации за пределами территории Российской Федерации;

- разъясняет, что по прибытии гражданина, которому оформлен паспорт, в Российскую Федерацию, заявителю или его законному представителю необходимо обратиться в Консульский департамент или ближайший территориальный орган - представительство МИДа России на территории Российской Федерации для проставления во внутреннем паспорте (свидетельстве о рождении), а также паспорте, выданном загранучреждением, отметок в соответствии с приложениями N 8, 11, 14 или 15 к настоящему Регламенту - в случае, если в паспорте, выданном загранучреждением, проставлен оттиск штампа "Отметка о выдаче паспорта во внутреннем паспорте не произведена" либо "Отметка о выдаче паспорта в свидетельстве о рождении не произведена".

Для простановки упомянутых отметок заявитель также вправе обратиться в загранучреждение.

62. После вручения паспорта должностное лицо, ответственное за выдачу паспорта, вносит в базу данных ГС ПВДНП информацию о выдаче паспорта.

Максимальный срок выполнения административных действий составляет 1 рабочий день;

63. В случае выявления технического брака или несоответствия персональных данных, указанных в паспорте, данным, указанным в заявлении, должностное лицо, ответственное за выдачу паспорта, осуществляет следующие административные действия:

63.1. В тот же день передает паспорт и прилагаемые к нему документы должностному лицу, уполномоченному на принятие решения о признании паспорта не подлежащим выдаче и об оформлении нового паспорта.

Данное решение оформляется путем проставления соответствующей резолюции на свободной части заявления;

63.2. В день принятия решения об оформлении нового паспорта передает заявление и прилагаемые к нему документы должностному лицу, ответственному за рассмотрение документов, для направления запроса на персонализацию и оформления нового паспорта.

При этом новый паспорт оформляется и передается должностному лицу, ответственному за выдачу паспорта, в срок, не превышающий:

- 7 рабочих дней - для Консульского департамента либо Представительства,

- 2 месяца - для загранучреждений,

без повторного взимания государственной пошлины либо консульского сбора, а также повторного представления документов;

63.3. Передает паспорт, признанный не подлежащим выдаче, должностному лицу, ответственному за направление паспорта на утилизацию, и вносит в базу данных соответствующую информацию.

64. Должностное лицо, ответственное за выдачу паспорта, проставляет в паспорте также следующие отметки:

64.1. "Паспорт направлен диппочтой" - при необходимости направления в Консульский департамент паспорта, поступившего в загранучреждение, путем проставления оттиска штампа на странице сорок третьей или сорок четвертой (приложение N 14 к настоящему Регламенту). Оттиск штампа скрепляется печатью загранучреждения;

64.2. "Аннулировано" (приложение N 8 к настоящему Регламенту):

- при аннулировании ранее произведенных в паспорте отметок - путем проставления на них по диагонали оттиска штампа "Аннулировано";

- при аннулировании ранее выданного паспорта - путем проставления в ранее выданном паспорте оттиска штампа на странице, где проставлена подпись владельца;

64.3. "Отметка о выдаче паспорта во внутреннем паспорте произведена" (приложение N 12 к настоящему Регламенту) или "Отметка о выдаче паспорта в свидетельстве о рождении произведена" (приложение N 13 к настоящему Регламенту) - путем проставления оттиска штампа на странице сорок четвертой или сорок пятой паспорта.

Указанный оттиск штампа проставляется при представлении в Консульский департамент, Представительство или загранучреждение паспорта, содержащего отметку, произведенную в соответствии с подпунктом 60.3 пункта 60 настоящего Регламента. При этом должностное лицо Консульского департамента, Представительства или загранучреждения, ответственное за выдачу паспорта, проставляет во внутренний паспорт гражданина (свидетельство о рождении гражданина в возрасте до 14 лет), которому оформлен паспорт, отметку о выдаче паспорта и аннулирует отметку, указанную в приложениях N 10 или N 11 к настоящему Регламенту;

64.4. "Поставлен на учет" - при выдаче паспорта гражданину Российской Федерации в возрасте до 18 лет, усыновленному иностранными гражданами или лицами без гражданства <1>, путем проставления оттиска штампа на странице сорок четвертой или сорок пятой паспорта (приложение N 15 к настоящему Регламенту). Оттиск штампа скрепляется печатью загранучреждения.

<1> Правила постановки на учет консульскими учреждениями Российской Федерации детей, являющихся гражданами Российской Федерации и усыновленных иностранными гражданами или лицами без гражданства, утвержденные постановлением Правительства Российской Федерации от 29 марта 2000 г. N 275.

65. Должностное лицо, ответственное за выдачу паспорта, передает в течение рабочего дня:

65.1. Заявления, по которым выданы паспорта, и прилагаемые документы должностному лицу, ответственному за учет и хранение архивной документации. Указанные документы хранятся в течение срока действия паспорта, после чего подлежат уничтожению;

65.2. Паспорта и прилагаемые документы должностному лицу загранучреждения, ответственному за направление паспорта почтовой связью, - в случае наличия заявления о направлении оформленного паспорта почтовой связью, предусмотренного подпунктом 17.9 пункта 17 настоящего Регламента.

66. Персонализированные бланки и паспорта, не востребованные (не выданные) в течение одного года от даты выдачи, указанной в паспорте, передаются должностному лицу, ответственному за направление паспорта на утилизацию.

67. Результатом данной административной процедуры является выдача оформленного паспорта заявителю или его законному представителю либо передача паспорта и прилагаемых документов должностному лицу, ответственному за направление паспорта почтовой связью.

Направление заявителю паспорта, оформленного загранучреждением, почтовой связью

68. Основанием для начала административной процедуры является поступление оформленных паспортов и прилагаемых документов в соответствии с подпунктом 65.2 пункта 65 настоящего Регламента должностному лицу загранучреждения, ответственному за направление паспорта почтовой связью.

69. Должностное лицо, ответственное за направление паспорта почтовой связью:

- проставляет в паспорте прочерк в реквизите "подпись владельца" - в случае, если в заявлении в графе "подпись заявителя" либо "подпись несовершеннолетнего" проставлен прочерк в соответствии с подпунктом 42.1 пункта 42 настоящего Регламента;

- производит в поле заявления, предназначенном для подписи заявителя, подтверждающей получение им паспорта, запись "паспорт направлен почтовой связью" с указанием даты направления паспорта почтовой связью, своей фамилии и инициалов;

- вносит в базу данных ГС ПВДНП информацию о направлении паспорта почтовой связью;

- направляет паспорт по адресу, указанному заявителем;

- приобщает к заявлению документ, подтверждающий отправку паспорта почтовой связью с поименным перечислением вложения в данное почтовое отправление.

Максимальный срок выполнения административных действий составляет 2 рабочих дня.

После получения уведомления почтовой службы о доставке паспорта заявителю должностное лицо, ответственное за направление паспорта почтовой связью, приобщает его к заявлению, вносит в базу данных ГС ПВДНП информацию о выдаче паспорта и передает заявление с приложенными к нему документами должностному лицу, ответственному за учет и хранение архивной документации.

Максимальный срок выполнения административных действий составляет 1 рабочий день.

В случае непоступления уведомления почтовой службы о доставке паспорта в установленный ею срок, должностное лицо, ответственное за направление паспорта почтовой связью:

- в течение рабочего дня, следующего за днем окончания срока поступления указанного уведомления, дополнительно уточняет информацию о несостоявшейся доставке и, при ее подтверждении, принимает меры по объявлению паспорта недействительным в связи с утратой (направляет сведения об утраченном паспорте, указанные в абзаце третьем пункта 44 настоящего Регламента), копирует заявление о выдаче паспорта, который был утрачен, и направляет его в соответствии с подпунктом 47.3 настоящего Регламента в Консульский департамент;

- в течение рабочего дня с момента подтверждения информации о несостоявшейся доставке сообщает об этом заявителю и информирует его о повторном направлении загранучреждением заявления на оформление нового паспорта.

70. Результатом административной процедуры является направление паспорта почтовой связью либо объявление паспорта недействительным.

Оформление и выдача уведомления об отказе

71. Основанием для начала административной процедуры является поступление заявления с резолюцией об отказе в оформлении (выдаче) паспорта, а также прилагаемых к нему документов должностному лицу Консульского департамента, Представительства или загранучреждения, ответственному за оформление и выдачу уведомления об отказе.

72. Должностное лицо, ответственное за оформление и выдачу уведомления об отказе:

72.1. Оформляет уведомление об отказе (приложение N 16 к настоящему Регламенту), в котором указывает статью Федерального закона, на основании которой ограничено право гражданина на выезд из Российской Федерации, основание и срок ограничения, дату и регистрационный номер решения об ограничении, полное наименование и адрес местонахождения организации, ответственной за ограничение права заявителя на выезд из Российской Федерации, и вносит соответствующую информацию в базу данных ГС ПВДНП;

72.2. Сообщает заявителю или его законному представителю о готовности уведомления об отказе по телефону или адресу электронной почты либо направляет соответствующую письменную информацию по адресу, указанному в заявлении.

Максимальный срок выполнения административного действия составляет 2 рабочих дня.

73. При выдаче уведомления об отказе должностное лицо, ответственное за его оформление и выдачу, производит следующие административные действия:

73.1. Предлагает заявителю или его законному представителю представить основной документ, удостоверяющий его личность, а также основной документ, удостоверяющий личность гражданина, которому оформляется паспорт;

73.2. Проставляет в заявлении отметку о выдаче уведомления об отказе и предлагает заявителю или его законному представителю расписаться рядом с проставленной отметкой;

73.3. Вручает заявителю или его законному представителю уведомление об отказе и разъясняет, что после истечения срока временного ограничения права гражданина, которому оформляется паспорт, на выезд из Российской Федерации, он вправе подать новое заявление о выдаче паспорта, а в случае, если уведомление об отказе выдается в связи с несогласием одного из законных представителей несовершеннолетнего на выезд из Российской Федерации несовершеннолетнего гражданина, разъясняет, что вопрос о возможности его выезда из Российской Федерации разрешается в соответствии с положениями действующего законодательства;

73.4. При наличии заявления о направлении оформленного паспорта почтовой связью приобщает к заявлению копию документа, подтверждающего оплату стоимости упомянутого почтового отправления, а оригинал возвращает заявителю или его законному представителю.

Максимальный срок выполнения административных действий составляет 10 минут.

74. Результатом административной процедуры является выдача заявителю или его законному представителю уведомления об отказе.

IV. Формы контроля за предоставлением государственной услуги

Порядок осуществления текущего контроля за соблюдением и исполнением ответственными должностными лицами положений настоящего Регламента и иных нормативных правовых актов, устанавливающих требования к предоставлению государственной услуги, а также принятием ими решений

75. Текущий контроль за соблюдением последовательности действий и сроков исполнения административных процедур по предоставлению государственной услуги осуществляется постоянно должностными лицами, ответственными за выполнение административных действий, входящих в состав административных процедур, а также путем проведения должностными лицами МИДа России, руководителем Представительства или загранучреждения проверок исполнения положений настоящего Регламента, иных нормативных правовых актов Российской Федерации.

76. Для текущего контроля используются сведения, имеющиеся в электронной базе данных, служебная корреспонденция, устная и письменная информация должностных лиц, осуществляющих выполнение административных действий, входящих в состав административных процедур, журналы учета соответствующих документов и другие сведения.

Порядок и периодичность осуществления плановых и внеплановых проверок полноты и качества предоставления государственной услуги, в том числе порядок и формы контроля за полнотой и качеством предоставления государственной услуги

77. Контроль полноты и качества предоставления государственной услуги включает в себя проведение проверок, выявление и устранение нарушений прав заявителей, рассмотрение, принятие решений и подготовку ответов на обращения заявителей, содержащие жалобы на решения, действия (бездействие) должностных лиц МИДа России, Представительства или загранучреждения.

78. Проверки могут быть плановыми (осуществляться на основании полугодовых или годовых планов работы МИДа России, Представительства или загранучреждения не реже, чем один раз в два года) и внеплановыми (осуществляться на основании жалоб граждан на решения и действия (бездействие) должностных лиц МИДа России, Представительства или загранучреждения).

79. Для проведения проверки полноты и качества предоставления государственной услуги формируется комиссия, в состав которой включаются должностные лица МИДа России, Представительства или загранучреждения.

80. Результаты проверки оформляются актом, в котором отмечаются выявленные недостатки и предложения по их устранению.

Требования к порядку и формам контроля за предоставлением государственной услуги, в том числе со стороны граждан, их объединений и организаций

81. Порядок и формы контроля за предоставлением государственной услуги должны отвечать требованиям непрерывности и действенности (эффективности).

82. Контроль за предоставлением государственной услуги может осуществляться путем получения в МИД России, Представительстве или загранучреждении информации о ней по телефону, письменным обращениям, электронной почте.

Контроль за предоставлением государственной услуги может также осуществляться путем направления замечаний и предложений по улучшению качества предоставления государственной услуги.

Ответственность должностных лиц федерального органа исполнительной власти за решения и действия (бездействие), принимаемые (осуществляемые) ими в ходе предоставления государственной услуги

83. Должностные лица МИДа России, Представительства или загранучреждения, нарушившие положения Регламента, несут ответственность в соответствии с законодательством Российской Федерации.

V. Досудебный (внесудебный) порядок обжалования решений и действий (бездействия) федерального органа исполнительной власти, предоставляющего государственную услугу, а также должностных лиц

Информация для заявителя о его праве подать жалобу на решение и (или) действие (бездействие) федерального органа исполнительной власти и (или) его должностных лиц при предоставлении государственной услуги

84. Заявители имеют право подать жалобу на решение и (или) действие (бездействие) МИДа России, представительства или загранучреждения и (или) их должностных лиц при предоставлении государственной услуги.

Предмет жалобы

85. Предметом жалобы являются решения и действия (бездействие) должностных лиц МИДа России, представительства или загранучреждения, принятые и осуществленные с нарушением стандарта предоставления государственной услуги, а также ненадлежащее исполнение должностными лицами их должностных обязанностей, установленных настоящим Регламентом и иными нормативными правовыми актами, регулирующими отношения, возникающие в связи с предоставлением государственной услуги.

86. Заявитель может обратиться с жалобой, в том числе в следующих случаях:

нарушение срока регистрации заявления о предоставлении государственной услуги;

нарушение срока предоставления государственной услуги;

требование предоставления заявителем документов, не предусмотренных нормативными правовыми актами Российской Федерации для предоставления государственной услуги;

отказ в приеме документов, предоставление которых предусмотрено нормативными правовыми актами Российской Федерации для предоставления государственной услуги, у заявителя;

отказ в предоставлении государственной услуги, если основания отказа не предусмотрены федеральными законами и принятыми в соответствии с ними иными нормативными правовыми актами Российской Федерации;

требование внесения заявителем при предоставлении государственной услуги платы, не предусмотренной нормативными правовыми актами Российской Федерации;

отказ МИДа России, представительства или загранучреждения, должностного лица МИДа России, представительства или загранучреждения в исправлении допущенных опечаток и ошибок в выданных в результате предоставления государственной услуги документах либо нарушение установленного срока таких исправлений.

Органы государственной власти и уполномоченные на рассмотрение жалобы должностные лица, которым может быть направлена жалоба

87. Жалоба может быть направлена в МИД России, представительство или загранучреждение.

Жалоба на решение и действия (бездействие), принятые в ходе предоставления государственной услуги должностным лицом МИДа России, представительства или загранучреждения, направляется руководителю МИДа России, представительства или загранучреждения, их заместителям.

Жалоба на решение и действия (бездействие), принятые руководителем представительства или загранучреждения, подается в МИД России.

Порядок подачи и рассмотрения жалобы

88. Жалоба подается в МИД России, представительство или загранучреждение в письменной форме, в том числе при личном приеме заявителя, или в электронном виде.

89. Жалоба может быть направлена по почте, с использованием сети Интернет либо официальных сайтов МИДа России, представительства или загранучреждения в сети Интернет, Единого портала, МФЦ, а также может быть принята при личном приеме заявителя.

90. Жалоба должна содержать:

наименование органа, предоставляющего государственную услугу, должностного лица МИДа России, представительства или загранучреждения, предоставляющего государственную услугу, решения и действия (бездействие) которых обжалуются;

фамилию, имя, отчество (последнее - при наличии), сведения о месте жительства заявителя - физического лица либо наименование, сведения о месте нахождения заявителя - юридического лица, а также номер (номера) контактного телефона, адрес (адреса) электронной почты (при наличии) и почтовый адрес, по которым должен быть направлен ответ заявителю;

сведения об обжалуемых решениях и действиях (бездействии) МИДа России, представительства или загранучреждения, должностного лица МИДа России, представительства или загранучреждения;

доводы, на основании которых заявитель не согласен с решением и действием (бездействием) МИДа России, представительства или загранучреждения, должностного лица МИДа России, представительства или загранучреждения. Заявителем могут быть представлены документы (при наличии), подтверждающие доводы заявителя, либо их копии.

91. В случае, если жалоба подается через представителя заявителя, также представляется документ, подтверждающий полномочия на осуществление действий от имени заявителя. В качестве документа, подтверждающего полномочия на осуществление действий от имени заявителя, может быть представлена:

оформленная в соответствии с законодательством Российской Федерации доверенность (для физических лиц);

оформленная в соответствии с законодательством Российской Федерации доверенность, заверенная печатью заявителя и подписанная руководителем заявителя или уполномоченным этим руководителем лицом (для юридических лиц);

копия решения о назначении или об избрании либо приказа о назначении физического лица на должность, в соответствии с которым такое физическое лицо обладает правом действовать от имени заявителя без доверенности.

92. Прием жалоб в письменной форме осуществляется МИД России, представительством или загранучреждением в месте предоставления государственной услуги (в месте, где заявитель подавал заявление о предоставлении государственной услуги, нарушение порядка которой обжалуется, либо в месте, где заявителем получен результат указанной государственной услуги).

Время приема жалоб совпадает с графиком работы МИДа России, представительства или загранучреждения при предоставлении государственной услуги.

В случае подачи жалобы при личном приеме заявитель представляет документ, удостоверяющий его личность в соответствии с законодательством Российской Федерации.

93. При подаче жалобы в электронном виде документы, указанные в пункте 91 настоящего Регламента, могут быть представлены в форме электронных документов, подписанных электронной подписью, вид которой предусмотрен законодательством Российской Федерации, при этом документ, удостоверяющий личность заявителя, не требуется.

94. Должностные лица МИДа России, представительства или загранучреждения обеспечивают объективное, всестороннее и своевременное рассмотрение жалобы, в случае необходимости - с участием заявителя, направившего жалобу, или его законного представителя.

Запрашивают, в том числе в электронной форме, необходимые для рассмотрения жалобы документы и материалы в других государственных органах, органах местного самоуправления и у иных должностных лиц, за исключением судов, органов дознания и органов предварительного следствия.

95. В случае установления в ходе или по результатам рассмотрения жалобы признаков состава административного правонарушения, предусмотренного статьей 5.63 Кодекса Российской Федерации об административных правонарушениях, или признаков состава преступления должностное лицо, уполномоченное на рассмотрение жалоб, незамедлительно направляет соответствующие материалы в органы прокуратуры.

Сроки рассмотрения жалобы

96. Жалоба, поступившая в МИД России, представительство или загранучреждение, подлежит регистрации не позднее следующего рабочего дня со дня ее поступления. Жалоба рассматривается в течение 15 рабочих дней со дня ее регистрации.

В случае обжалования отказа МИДа России, представительства или загранучреждения, их должностных лиц в приеме документов у заявителя либо в исправлении допущенных опечаток и ошибок или в случае обжалования заявителем нарушения установленного срока таких исправлений жалоба рассматривается в течение 5 рабочих дней со дня ее регистрации.

97. В случае, если в компетенцию МИДа России, представительства или загранучреждения не входит принятие решения по поступившей жалобе в соответствии с пунктом 87 настоящего Регламента, в течение 3 рабочих дней со дня регистрации жалобы она направляется в уполномоченный на ее рассмотрение орган, и заявитель информируется в письменной форме о перенаправлении жалобы.

При этом срок рассмотрения жалобы исчисляется со дня регистрации жалобы в уполномоченном на ее рассмотрение органе.

Перечень оснований для приостановления рассмотрения жалобы

98. Возможность приостановления рассмотрения жалобы законодательством Российской Федерации не предусмотрена.

Результат рассмотрения жалобы

99. По результатам рассмотрения жалобы МИД России, представительство или загранучреждение принимает решение об удовлетворении жалобы либо об отказе в ее удовлетворении. Указанное решение принимается в форме акта МИДа России, представительства или загранучреждения.

100. При удовлетворении жалобы МИД России, представительство или загранучреждение принимает исчерпывающие меры по устранению выявленных нарушений, в том числе по выдаче заявителю результата государственной услуги, не позднее 5 рабочих дней со дня принятия решения, если иное не установлено законодательством Российской Федерации.

101. МИД России, представительство или загранучреждение отказывает в удовлетворении жалобы в следующих случаях:

наличие вступившего в законную силу решения суда, арбитражного суда по жалобе о том же предмете и по тем же основаниям;

подача жалобы лицом, полномочия которого не подтверждены в порядке, установленном законодательством Российской Федерации;

наличие решения по жалобе, принятого ранее в соответствии с требованиями настоящего раздела Регламента в отношении того же заявителя и по тому же предмету жалобы.

102. МИД России, представительство или загранучреждение вправе оставить жалобу без ответа в следующих случаях:

наличие в жалобе нецензурных либо оскорбительных выражений, угроз жизни, здоровью и имуществу должностного лица, а также членов его семьи;

отсутствие возможности прочитать какую-либо часть текста жалобы, фамилию, имя, отчество (при наличии) и (или) почтовый адрес заявителя, указанные в жалобе.

Порядок информирования заявителя о результатах рассмотрения жалобы

103. Ответ по результатам рассмотрения жалобы направляется заявителю не позднее дня, следующего за днем принятия решения, в письменной форме.

104. В ответе по результатам рассмотрения жалобы указываются:

наименование органа, предоставляющего государственную услугу, рассмотревшего жалобу, должность, фамилия, имя, отчество (при наличии) его должностного лица, принявшего решение по жалобе;

номер, дата, место принятия решения, включая сведения о должностном лице, решение или действие (бездействие) которого обжалуется;

фамилия, имя, отчество (при наличии) или наименование заявителя;

основания для принятия решения по жалобе;

принятое по жалобе решение;

в случае, если жалоба признана обоснованной, - сроки устранения выявленных нарушений, в том числе срок предоставления результата государственной услуги;

сведения о порядке обжалования принятого по жалобе решения.

105. Ответ по результатам рассмотрения жалобы подписывается уполномоченным на рассмотрение жалобы должностным лицом МИД России, представительства или загранучреждения.

По желанию заявителя ответ по результатам рассмотрения жалобы может быть представлен не позднее рабочего дня, следующего за днем принятия решения, в форме электронного документа, подписанного электронной подписью уполномоченного на рассмотрение жалобы должностного лица МИДа России, представительства либо загранучреждения, вид которой установлен законодательством Российской Федерации.

Порядок обжалования решения по жалобе

106. В случае, если заявитель считает, что решением, принятым по результатам рассмотрения жалобы, нарушены его права и свободы, он вправе обратиться с жалобой на решение, принятое по результатам рассмотрения жалобы, в административном и (или) судебном порядке в соответствии с законодательством Российской Федерации.

В случае установления в ходе или по результатам рассмотрения жалобы признаков состава административного правонарушения, предусмотренного статьей 5.63 Кодекса Российской Федерации об административных правонарушениях, или признаков состава преступления должностное лицо, уполномоченное на рассмотрение жалоб, незамедлительно направляет соответствующие материалы в органы прокуратуры.

Право заявителя на получение информации и документов, необходимых для обоснования и рассмотрения жалобы

107. Заявитель имеет право на получение информации и документов, необходимых для обоснования и рассмотрения жалобы.

Способы информирования заявителей о порядке подачи и рассмотрения жалобы

108. Информацию о порядке подачи и рассмотрения жалобы заявитель может получить:

на официальных сайтах МИДа России, представительства или загранучреждения в сети Интернет;

на Едином портале;

по телефонам, указанным в пункте 3 настоящего Регламента;

при личном приеме.

Приложение N 1
к Административному регламенту
Министерства иностранных дел
Российской Федерации по предоставлению
государственной услуги по оформлению
и выдаче паспорта, удостоверяющего
личность гражданина Российской
Федерации за пределами территории
Российской Федерации, содержащего
электронный носитель информации,
утвержденному приказом МИД России
от 29 марта 2016 г. N 4270

ИНФОРМАЦИЯ О МЕСТАХ НАХОЖДЕНИЯ И ГРАФИКАХ РАБОТЫ, СПРАВОЧНЫХ ТЕЛЕФОНАХ, АДРЕСАХ ОФИЦИАЛЬНЫХ САЙТОВ И ЭЛЕКТРОННОЙ ПОЧТЫ ДИПЛОМАТИЧЕСКИХ ПРЕДСТАВИТЕЛЬСТВ И КОНСУЛЬСКИХ УЧРЕЖДЕНИЙ РОССИЙСКОЙ ФЕДЕРАЦИИ

ИНОСТРАННОЕ ГОСУДАРСТВО НАЗВАНИЕ ДИПЛОМАТИЧЕСКОГО ПРЕДСТАВИТЕЛЬСТВА ИЛИ КОНСУЛЬСКОГО УЧРЕЖДЕНИЯ МЕСТО НАХОЖДЕНИЯ ГРАФИК РАБОТЫ СПРАВОЧНЫЕ ТЕЛЕФОНЫ АДРЕСА ОФИЦИАЛЬНОГО САЙТА И ЭЛЕКТРОННОЙ ПОЧТЫ
1 2 3 4 5 6
Абхазия (Республика Абхазия) КОП <1> в Сухуме г. Сухум, ул. Лакоба, д. 103 понедельник - пятница
прием: 09.15 - 12.30
выдача: 14.15 - 16.30
Тел.: (8-10-840) 2260281 http://www.abkhazia.mid.ru
E-mail:
rusembsukhum@mail.ru
Австралия КОП в Канберре 2603, г. Канберра, ул. Канберра Авеню, д. 78 понедельник - пятница 09.00 - 12.30 Тел.: (8-10-612) 62959474 http://www.australia.mid.ru
E-mail:
consul@russianembassy-au.ru
ГК <2> в Сиднее 2025, штат Новый Южный Уэльс, г. Сидней, район Вуллара, ул. Фуллертон стрит, д. 7-9 понедельник - четверг 09.00 - 12.30 Тел.: (8-10-612) 93261866, 93261702, 83555404, 83555405 http://www.sydneyrussianconsulate.com
E-mail:
info@sydneyrussianconsulate.com
Австрия (Австрийская Республика) КОП в Вене 1030, г. Вена Райзнерштрассе, д. 45 прием: понедельник - пятница 09.00 - 12.00
выдача: вторник, среда 14.00 - 15.45
Тел.: (8-10-431) 7123233 http://www.rusemb.at
E-mail: konsulat@rusemb.at
ГК в Зальцбурге 5020, г. Зальцбург Бюргльштайнштрассе, д. 2 понедельник - пятница 09.00 - 12.00 Тел.: (8-10-43-662) 624184 http://www.salzburg.mid.ru
E-mail:
ruskonsul.salzburg@mid.ru
Азербайджан (Азербайджанская Республика) КОП в Баку г. Баку, ул. Бакиханова, д. 17 понедельник - пятница 10.00 - 13.00 Тел.: (8-10-99412) 4986083 http://www.embrus-az.com
E-mail: consul@embrus-az.com
Албания (Республика Албания) КОП в Тиране г. Тирана, ул. Доника Кастриоти, д. 2 понедельник, среда, пятница 09.00 - 12.00 Тел.: (8-10-355-4) 2256040 http://www.albania.mid.ru
E-mail: rusemb@albmail.com
Алжир (Алжирская Народная Демократическая Республика) КОП в Алжире г. Алжир, район Эль Биар, тупик Бугандура, д. 14 понедельник - среда 10.00 - 13.00 Тел.: (8-10-213-21) 921512 http://www.algerie.mid.ru
E-mail:
consulat.rus@gmail.com
ГК в Аннабе г. Аннаба, ул. Феллаха Рашида, д. 1 вторник, воскресенье 10.00 - 13.00 Тел.: (8-10-213-38) 868507, 801828 http://www.annaba.mid.ru
E-mail: consulat@rambler.ru
Ангола (Республика Ангола) КОП в Луанде г. Луанда, р-н Мирамар, ул. Криштиану душ Сантуша, д. 2-4 понедельник, четверг 15.00 - 18.00
вторник, пятница 09.00 - 12.00
Тел.: (8-10-244-222) 445038 http://angola.mid.ru
E-mail: luanda@dks.ru
Аргентина (Аргентинская Республика) КОП в Буэнос-Айресе г. Буэнос-Айрес, ул. Гидо, д. 1677 понедельник, пятница 10.00 - 12.30
вторник, четверг 15.00 - 17.30
Тел.: (8-10-5411) 48121794 http://www.argentina.mid.ru
E-mail:
consulrusoarg@gmail.com
Армения (Республика Армения) КОП в Ереване 375015, г. Ереван, ул. Григора Лусаворича, д. 13А прием: понедельник - четверг 09.00 - 12.45
пятница 09.00 - 13.00
выдача: понедельник, среда 16.30 - 17.45
пятница 16.00 - 17.00
Тел.: (8-10-374-10) 589843 http://www.embassyru.am
E-mail: ruscon@rusembassy.am
ГК в Гюмри 3103, г. Гюмри, ул. Гарегина Нжде, д. 1 прием: понедельник - пятница 09.00 - 12.45
выдача: понедельник - четверг 14.15 - 16.45, пятница до 15.45
Тел.: (8-10-374-312) 34533, 39445 http://www.gyumri.mid.ru
E-mail: gconru@mail.ru
Афганистан (Исламская Республика Афганистан) КОП в Кабуле г. Кабул, 7 район, Аюб Хан Мена, ул. Дар-уль-Аман понедельник, вторник 10.00 - 13.00 Тел.: (8-10-93) 202500010, 774844928 http://www.afghanistan.mid.ru
E-mail: rusconsul@multinet.af
ГК в Мазари-Шарифе г. Мазари-Шариф, провинция Балх, ул. Маулана Джалалуддин Балхи, д. 37 воскресенье, вторник, четверг 11.00 - 14.00 Тел.: (8-10-93) 799038757, 799108958 http://mazari-sharif.mid.ru
E-mail: m-sharif@yandex.ru
Бангладеш (Народная Республика Бангладеш) КОП в Дакке Дакка-1212, район Гульшан, ул. 83, д. 11 понедельник, вторник 09.00 - 12.00 Тел.: (8-10-8802) 9884847, 9881680 http://www.bangladesh.mid.ru
E-mail: rusembbd@gmail.com
ГК в Читтагонге г. Читтагонг, район Кулши, улица N 6, д. 1 воскресенье - четверг 09.00 - 12.00 Тел.: (8-10-88031) 654154 http://www.chittagong.mid.ru
E-mail: chitcon@mail.ru
Бахрейн (Королевство Бахрейн) КОП в Манаме г. Манама, район Зиндж 331, ул. 3117, д. 860, п/я 26612 воскресенье - среда 10.00 - 13.00 Тел.: (8-10-973-17) 231914 http://www.bahrain.mid.ru
E-mail: consbahrain@mid.ru
Белоруссия (Республика Белоруссия) КОП в Минске 220053, г. Минск, ул. Нововиленская, д. 1А прием: понедельник, четверг, пятница 09.00 - 13.00, 14.00 - 17.00 (пятница до 16.00)
вторник, среда 09.00 - 13.00
выдача: понедельник 10.00 - 12.00, 14.00 - 16.00 вторник, среда 14.00 - 15.00
Тел.: (8-10-375-17) 2224984, 2224985 http://www.belarus.mid.ru
E-mail: rusemb-minsk@yandex.ru
ГК в Бресте 224005, г. Брест, ул. Пушкинская, д. 10 понедельник, четверг 08.30-13.00, 14.00-17.00 вторник, среда, пятница 08.30-13.00 Тел.: (8-10-375-162) 537842 http://www.brest.belarus.mid.ru
E-mail: brestcons@brest.by
Бельгия (Королевство Бельгии) КОП в Брюсселе 1180, г. Брюссель, Уккел, ул. Робер Жон, д. 78 прием: понедельник, среда, пятница 10.30 - 12.30
выдача: четверг 09.00 - 12.30
(8-10-32-2) 3743400, 3759121 http://www.belgium.mid.ru
E-mail: rusconsbru@gmail.com
ГК в Антверпене 2020, г. Антверпен, ул. Делла Файлелаан, д. 20 прием: понедельник, среда, пятница 10.00 - 13.00
выдача: понедельник, вторник, среда, пятница 10.00 - 11.00
Тел.: (8-10-32-3) 8270464, 8291611 http://www.russian-consulate-antwerp.be
E-mail: ruscons@skynet.be
Бенин (Республика Бенин) КОП в Котону г. Котону, Авеню де ля Марина, п/я 2013 вторник, четверг 09.00 - 13.30 Тел.: (8-10-229) 21316813 http://www.benin.mid.ru
E-mail: Benin@mid.ru
Болгария (Республика Болгария) КОП в Софии 1113, г. София, бул. Драган Цанков, д. 28 понедельник - пятница 08.45 - 12.30
Последняя среда каждого месяца 08.45 - 12.30, 14.00 - 16:30
Тел.: (8-10-359-2) 9634021 http://www.russia.bg
E-mail: sofia@cons.russia.bg
ГК в Варне 9000, г. Варна, ул. Македония, д. 53 понедельник, среда, пятница 08.30 - 13.00 Тел.: (8-10-359-52) 602718 http://www.varna.mid.ru
E-mail: varna@cons.russia.bg
ГК в Русе 7020, г. Русе, ул. Ниш, д. 1 понедельник, среда, пятница 09.00 - 13.00 Тел.: (8-10-359-82) 822252 http://www.ruse.mid.ru
E-mail: ruse@cons.russia.dg
Боливия (Многонациональное Государство Боливия) КОП в Ла-Пасе г. Ла-Пас, Авенида Вальтер Гевара Арсе, 8129 (Калье 8 Калакото), касилья 5494 понедельник, четверг 10.00 - 13.00 Тел.: (8-10-591-2) 2786470 http://www.bolivia.mid.ru
E-mail:
secretarioconsrus@gmail.com
Босния и Герцеговина КОП в Сараево 71000, г. Сараево, ул. Уриян Дедина, д. 95 понедельник, среда, пятница, 10.00 - 12.00 Тел.: (8-10-387-33) 214863, 668147 http://www.sarajevo.mid.ru
E-mail:
konzulat.rusije@bih.net.ba
Ботсвана (Республика Ботсвана) КОП в Габороне г. Габороне, Тавана Клоуз, плот 4711, п/я 81 вторник, четверг 09.00 - 12.00 Тел.: (8-10-267) 3953739 http://www.botswana.mid.ru/cons_e.html
E-mail: consrus@info.bw
Бразилия (Федеративная Республика Бразилия) КОП в Бразилиа 70476-900, г. Бразилиа, Южный сектор посольств, Проспект наций, квартал 801, участок А понедельник, пятница 10.00 - 12.00
среда 15.00 - 17.00
Тел.: (8-10-55-61) 32235094 http://www.brazil.mid.ru
E-mail: consrusbr@gmail.com
ГК в Рио-де-Жанейро 22450-030, г. Рио-де-Жанейро, район Леблон, ул. Профессора Азеведо Маркеса, д. 50 понедельник, среда, пятница 09.00 - 14.00 Тел.: (8-10-55-21) 22740097 http://www.consrio.mid.ru
E-mail: consrio@narod.ru
ГК в Сан-Пауло 05601-001, г. Сан-Пауло, район Жардин Эверест, Авенида Линеу де Паула Машадо, д. 1366 понедельник, среда, пятница 09.00 - 13.00 Тел.: (8-10-55-11) 38144100 http://www.sao-paulo.mid.ru
E-mail:
consrussp@yahoo.com.br,
consrus_sp1@mail.ru
Бруней (Государство Бруней-Даруссалам) КОП в Бандар-Сери-Бегаване г. Бандар-Сери-Бегаван, район Джерудонг, ул. Пулау Кубу, отель "Холидей Лодж", п/я 555 понедельник, четверг 10.00 - 12.00 Тел.: (8-10-673) 2611466 http://www.brunei.mid.ru
E-mail: ruembr@yandex.ru
Бурунди (Республика Бурунди) КОП в Бужумбуре г. Бужумбура, бульвар Упрона, д. 43, п/я 1034 понедельник, среда, пятница 09.00 - 11.00 Тел.: (8-10-257) 22226098 http://www.burundi.mid.ru
E-mail:
ambrusburundi@mid.ru,
ambrusburundi@mail.ru
Великобритания (Соединенное Королевство Великобритании и Северной Ирландии) КОП в Лондоне г. Лондон, Кенсингтон Пэлэс Гардэнс, д. 5 прием по предварительной записи
выдача: понедельник, вторник, пятница 08.45 - 11.00, четверг 14.00 - 17.00
Тел.: (8-10-44) 2036687474 http://www.rusemb.org.uk
E-mail:
passport@rusemb.org.uk
ГК в Эдинбурге г. Эдинбург, Мелвилл-стрит, д. 58 понедельник - четверг 09.30 - 12.30, 14.00 - 17.30, пятница 09.30 - 12.30, 14.00 - 17.15 Тел.: (8-10-44-131) 2257098 http://www.edinburgh.mid.ru
E-mail: visa@edconsul.co.uk
Венгрия КОП в Будапеште 1062, г. Будапешт, пр-т Андраши, д. 104 понедельник, среда, пятница 09.00 - 12.30 Тел.: (8-10-36-1) 3318985 http://www.hungary.mid.ru
E-mail: ruskons@t-online.hu
ГК в Дебрецене 4025, г. Дебрецен, ул. Арань Янош, д. 1 понедельник, среда, пятница 09.00 - 12.00 Тел.: (8-10-36-52) 536926, 536927 http://www.debrecen.mid.ru
E-mail: rusgkdeb@t-online.hu
Венесуэла (Боливарианская Республика Венесуэла) КОП в Каракасе 60313, г. Каракас, район Лас Мерседес, ул. Лас Ломас, д. Союз понедельник, среда, пятница 09.00 - 12.00 Тел.: (8-10-58-212) 9939702, 9934531 http://www.venezuela.mid.ru
E-mail:
rusconsul@yahoo.com.ve
Вьетнам (Социалистическая Республика Вьетнам) КОП в Ханое г. Ханой, ул. Латхань, д. 191 понедельник, вторник 09.00 - 12.00, 16.00 - 17.00
среда, пятница 09.00 - 12.00
четверг 16.00 - 17.00
Тел.: (8-10-84-4) 38336996, 38336575 http://www.vietnam.mid.ru
E-mail: kons_hanoi@inbox.ru
ГК в Дананге г. Дананг, ул. Чанфу, д. 22 прием: понедельник, вторник, четверг 10.00 - 12.00
выдача: понедельник - пятница 10.00 - 12.00
Тел.: (8-10-84-511) 3822380, 3818528 http://www.rusconsdanang.mid.ru
E-mail:
consdanang@gmail.com
ГК в Хошимине г. Хошимин, район N 3, ул. Бахюентханькуан, д. 40 понедельник, четверг, пятница 09.00 - 12.00 Тел.: (8-10-84-8) 39303936 http://www.rusconshcm.mid.ru
E-mail: cgrushcm@yandex.ru
Габон (Габонская Республика) КОП в Либревиле г. Либревиль, Триумфальный бульвар им. Омара Бонго Ондимба, п/я 3963 понедельник, среда, пятница 09.00 - 12.00 Тел.: (8-10-241) 768909 http://www.gabon.mid.ru
E-mail: ambrusga@mail.ru
Гайана (Кооперативная Республика Гайана) КОП в Джорджтауне г. Джорджтаун, Китти, Паблик Роуд, д. 3 понедельник, среда, пятница 09.00 - 11.00 Тел.: (8-10-592) 2269773, 2252179 http://www.guyana.mid.ru
E-mail:
consrus.guyana@mail.ru
Гана (Республика Гана) КОП в Аккре г. Аккра, Кантонментц, Джавахарлал Неру Роуд/Свитчбек Лейн, п/я 1634 вторник, четверг 09.00 - 12.00 Тел.: (8-10-233-30) 2768332 http://www.ghana.mid.ru
E-mail: rusembgh@yandex.ru,
rusemb_ghana@mail.ru
Гватемала (Республика Гватемала) КОП в Гватемале г. Гватемала, 2-а Авенида, д. 12-55, Зона 14 понедельник, среда 10.00 - 12.30 Тел.: (8-10-502-2) 3668891, 3631688 http://www.guat.mid.ru
E-mail:
guateconsulru@gmail.com
Гвинея-Бисау (Республика Гвинея-Бисау) КОП в Бисау г. Бисау, ул. 14 ноября, п/я 308 вторник 15.00 - 17.00
четверг 10.00 - 12.00
Тел.: (8-10-245) 3251028, 3251050 http://bissau.a5.ru
E-mail: russiagb@eguitel.com
Гвинея (Гвинейская Республика) КОП в Конакри г. Конакри, Матам-Порт, 9 км, п/я 329 вторник, четверг 10.00 - 12.30 Тел.: (8-10-224) 631405222 http://www.guinee.mid.ru/kon_ru.html
E-mail: ambrusgui@yandex.ru
Германия (Федеративная Республика Германия) КОП в Берлине 10117, г. Берлин, Беренштрассе, д. 66 понедельник - пятница 09.00 - 13.00 Тел.: (8-10-49-30) 22651183, 22651184 http://www.russische-botschaft.de
E-mail:
infokonsulat@russische-botschaft.de,
infokonsulatberlin@gmail.com
ГК в Лейпциге 04105, г. Лейпциг, Турмгутштрассе, д. 1 прием: понедельник - пятница 08.30 - 13.00
выдача: понедельник - четверг 08.30 - 12.30, 14.00 - 16.30, пятница 08.30 - 12.30, 14.00 - 15.00
Тел.: (8-10-49-341) 5851876, 5902923 http://leipzig.mid.ru
E-mail: rusgenkon_leipzig@t-online.de
ГК в Бонне 53177, г. Бонн Вальдштрассе, д. 42 понедельник - пятница 08.30 - 13.30 Тел.: (8-10-49-228) 3867930, 7931 http://www.ruskonsulatbonn.de
E-mail:
passport@ruskonsulatbonn.de
ГК во Франкфурте-на-Майне 60318, г. Франкфурт-на-Майне, Эдервег, д. 16-18 понедельник - пятница 09.00 - 13.00 Тел.: (8-10-49-69) 59674503, 59674231 http://www.ruskonsulatfrankfurt.de
E-mail:
spravka@ruskonsulatfrankfurt.de
ГК в Гамбурге 22085, г. Гамбург, Ам Феентайх, д. 20 понедельник - пятница 09.00 - 12.00, 15.00 - 17.00 Тел.: (8-10-49-40) 2295201, 2295301 http://www.generalkonsulat-rus-hamburg.de
E-mail:
passport@generalkonsulat-rus-hamburg.de
ГК в Мюнхене 81675, г. Мюнхен, Мария-Терезия-Штрассе, д. 17 прием: понедельник - пятница 09.00 - 12.45
выдача: понедельник - четверг 10.00 - 12.30
Тел.: (8-10-49-89)
592503 (справочный, Пн - Пт с 09.00 до 13.00)
http://www.ruskonsmchn.mid.ru
E-mail: ruskonsmchn@t-online.de
Греция (Греческая Республика) КОП в Афинах 15224, г. Афины, Халандри, ул. Тзавелла, д. 5 понедельник - пятница 09.00 - 13.00 Тел.: (8-10-30-210) 6711945, 6711906, 6728849, 6711935, 6749708 http://www.greece.mid.ru
E-mail: athenes@dks.ru
ГК в Салониках 54624, г. Салоники, Центральный район, Димосфенус, д. 5 прием: вторник - пятница 09.00 - 13.00
выдача: вторник - пятница 12.00 - 13.00
Тел.: (8-10-30-2310) 257201, 257666 http://www.saloniki.mid.ru
E-mail: saloniki@dks.ru
Грузия Консульская служба Секции интересов Российской Федерации при Посольстве Швейцарии в Грузии 0162, г. Тбилиси, пр. И. Чавчавадзе, д. 51 понедельник, вторник, четверг, пятница 11.00 - 13.30 Тел.: (8-10-995-32) 2912782, 2912675 http://www.georgia.mid.ru
E-mail:
mailto:
RussianConsulate@Caucasus.net
Дания (Королевство Дания) КОП в Копенгагене 2100, г. Копенгаген, Кристианиагаде, д. 3 понедельник - пятница 09.00 - 11.30 Тел.: (8-10-45-35) 382370, 382378 http://www.denmark.mid.ru
E-mail:
embrusdenmark@kdmid.ru
Демократическая Республика Конго КОП в Киншасе г. Киншаса, район Гомбе, авеню де ля Жюстис, д. 80, п/я 1143 понедельник, среда, пятница 10.00 - 12.00 Тел.: (8-10-243) 98743189 http://www.drc.mid.ru
E-mail: ambrus_drc@mail.ru
Джибути (Республика Джибути) КОП в Джибути г. Джибути, Плато дю Марабу, п/я 1913 понедельник, четверг 08.00 - 11.00 Тел.: (8-10-253) 21352551, (8-10-253) 21350740 http://www.djibouti.mid.ru
E-mail: embdjibouti@mid.ru
Египет (Арабская Республика Египет) КОП в Каире г. Каир, Докки, ул. Мисаха, д. 34 воскресенье, вторник, среда, четверг 09.30 - 13.30 Тел.: (8-10-2-023) 7486393 http://www.egypt.mid.ru
E-mail: cairo2007@mail.ru,
rusconsulegypt@gmail.com
ГК в Александрии г. Александрия, Саба Паша, ул. Таг аль-Руаса, д. 9 прием: воскресенье, вторник, четверг 09.00 - 12.00
понедельник 10.00 - 12.00
выдача: 12.00 - 13.00
Тел.: (8-10-2-03) 5833534 http://alexandria.mid.ru
E-mail: gkalex@ya.ru
Замбия (Республика Замбия) КОП в Лусаке г. Лусака, район Лонгэйкрс, Дипломатический треугольник, д. 6407, п/я 32355 понедельник, среда, пятница 10.00 - 13.00 Тел.: (8-10-260-211) 256802 http://www.zambia.mid.ru
E-mail: lusaka@dks.ru
Зимбабве (Республика Зимбабве) КОП в Хараре г. Хараре, ул. Файф Авеню, д. 70, п/я 4250 понедельник, среда, пятница 10.00 - 12.00 Тел.: (8-10-263-4) 720349 http://www.ruszim.org.zw
E-mail: zimbabweko@mail.ru
Израиль (Государство Израиль) КОП в Тель-Авиве г. Тель-Авив, ул. Кауфман, д. 2 (офисное здание "Бейт Текстиль"), третий этаж. прием по предварительной записи
выдача: понедельник, среда, четверг, пятница 09.00 - 13.00
Тел.: (8-10-972-3) 5101020 http://www.russianembassy.org.il
E-mail:
cons_ru@mail.netvision.net.il
ГК в Хайфе г. Хайфа, ул. Хапарсим, д. 24, п/я 306 понедельник - пятница 09.00 - 14.00 по предварительной записи Тел.: (8-10-972-4) 8667556 http://www.haifa.mid.ru
E-mail: russiaconsul@mail.ru,
gkrussia@netvision.net.il
Индия (Республика Индия) КОП в Нью-Дели 110021, г. Нью-Дели, район Чанакъя Пури, ул. Шанти Патх прием: понедельник, вторник, четверг, пятница 10.00 - 13.00
выдача: понедельник, вторник, четверг, пятница 10.00 - 14.00
Тел.: (8-10-91-11) 26110560, 26110641/42 http://www.rusembindia.com
E-mail: indconru@gmail.com
ГК в Ченнаи (Мадрасе) 600004, г. Ченнаи, ул. Сайтом Хай Роуд, д. 33 (старый N 14) понедельник, четверг 08.00 - 14.00, 15.30 - 18.30
вторник, среда, пятница 08.00 - 14.00
Тел.: (8-10-91-44) 24982320, 24982330 http://www.chennai.mid.ru
E-mail: madrasrus@vsnl.net,
ruschennai@ya.ru
ГК в Мумбаи 400036, г. Мумбаи, ул. Джагмохандас Марг, Палм Бич, д. 42 понедельник, среда, пятница 10.00 - 14.00 Тел.: (8-10-91-22) 23633627, 23633628 http://www.russiaconsulmumbai.mid.ru
E-mail:
consulate_mumbai@mail.ru
ГК в Калькутте 700027, г. Калькутта, район Алипур, ул. Раджа Сантош Роуд, д. 22 А понедельник, четверг 08.00 - 14.00, 15.30 - 18.30
вторник, среда, пятница 08.00 - 14.00
Тел.: (8-10-91-33) 24797006 http://www.kolkata.mid.ru
E-mail:
rus.consul.kolkata@gmail.com
Индонезия (Республика Индонезия) КОПа в Джакарте 12940, г. Джакарта, ул. Расуна Сайд, квартал X-7, д. 1-2 понедельник - пятница 09.00 - 13.00 Тел.: (8-10-62-21) 5225195 http://www.indonesia.mid.ru
E-mail:
rusconsul.jakarta@gmail.com
Иордания (Иорданское Хашимитское Королевство) КОП в Аммане г. Амман, район Джабаль-Амман, 4-й круг, ул. Ахмад Тукан воскресенье, вторник, четверг 10.00 - 13.00 Тел.: (8-10-9626) 5682509 http://www.jordan.mid.ru
E-mail:
consulate.amman@mail.ru
Ирак (Республика Ирак) КОП в Багдаде г. Багдад, район Мансур, Аль-Мутанабби, д. 605/5/4 воскресенье, вторник, четверг 10.00 - 13.30 Тел.: (8-10-9641) 5418913, 5414754, 5414749 http://www.iraq.mid.ru
E-mail: rusiraq@mail.ru
ГК в Эрбиле Курдский автономный район, г. Эрбиль, район Дашти Хаулер, участок N 1/5, округ N 15, Келекин воскресенье - четверг 10.00 - 13.00 Тел.: (8-10-964-750) 1348674; (8-10-964-750) 4872200, 8528449, (8-10-964 751) 0129688 http://www.rusgencons-erbil.mid.ru
E-mail: rusgencons-erbil@yandex.ru
ГК в Басре г. Басра, район Брадаыйя, улица Аби Хасиб, Блок 29, номер 16711 воскресенье, вторник, четверг 10.00 - 13.00 Тел.: (8-10-964) 7704938577 http://www.rusconsbasrah-iraq.mid.ru
E-mail: rusconsbasrah-iraq@yandex.ru
Иран (Исламская Республика Иран) КОП в Тегеране г. Тегеран, ул. Нофль-ле-Шато, д. 37 воскресенье, понедельник, вторник, четверг 10.00 - 13.00 Тел.: (8-10-9821) 66728873, 66728874 http://www.iran.mid.ru
E-mail: teheran@dks.ru
ГК в Исфагане г. Исфаган, пер. Масджед-е Софретчи, д. 11, б-р Чахарбаг-е Пайин воскресенье - четверг 10.00 - 12.30 Тел.: (8-10-9831) 2222060 http://www.isfahan.mid.ru
E-mail: rusconsesf@mail.ru
ГК в Реште г. Решт, ул. Пасдаран, д. 82 воскресенье, понедельник, вторник, четверг 10.00-13.00 Тел.: (8-10-98-13) 33336430 http://www.iran.mid.ru
E-mail: konsulresht@gmail.com
Ирландия КОП в Дублине Дублин 14, Ратгар, Оруэлл роуд, д. 184 - 186 прием: понедельник - пятница 09.00 - 11.45
выдача: 11.30 - 12.00
Тел.: (8-10-3531) 4922048 http://dublin.kdmid.ru
E-mail: dublin.consul@mail.ru
Исландия (Республика Исландия) КОП в Рейкьявике 101, г. Рейкьявик, ул. Тунгата, д. 24 понедельник, среда, пятница 09.00 - 12.00 Тел.: (8-10-354) 5610851 http://www.iceland.mid.ru
E-mail: russcons@isl.is
Испания (Королевство Испания) КОП в Мадриде 28002, г. Мадрид, ул. Хоакин Коста, д. 33 прием: понедельник, среда, пятница 10.00 - 13.00
выдача: вторник, четверг 10.00 - 13.00 по предварительной записи
Тел.: (8-10-34-91) 4112957 http://www.rusmad.mid.ru
E-mail: consmd@arrakis.es
ГК в Барселоне 08034, г. Барселона, Авенида Пирсон, д. 34 понедельник - пятница 10.00 - 13.00 по предварительной записи Тел.: (8-10-34-93) 2805432, 2800220 http://barcelona.mid.ru
E-mail: barcelona.mid@mail.ru
Италия (Итальянская Республика) КОП в Риме 00161, г. Рим, ул. Номентана, д. 116 понедельник - пятница 08.00 - 12.00 Тел.: (8-10-39-06) 92937196, 44235625 (в будние дни с 8.00 до 12.00) http://www.rusconsroma.com
E-mail: mail@rusconsroma.com
ГК в Милане 20148, г. Милан, ул. Сант-Аквилино, д. 3 понедельник - пятница 09.00 - 12.45 по предварительной записи Тел.: (8-10-39-02) 48750432, 48706041, 48705912 http://www.rumilan.com
E-mail: mail@rumilan.com
ГК в Палермо 90149, г. Палермо, Монделло, ул. Орфео, д. 18 понедельник - пятница 08.30 - 12.30 по предварительной записи Тел.: (8-10-39-091) 6842121, 6113970 http://www.palermo.mid.ru
E-mail: text@consolatorussopa.it
ГК в Генуе 16167, г. Генуя, ул. Гирарделли Пешетто, д. 16 понедельник, среда, пятница
09.00 - 12.00 по предварительной записи
Тел.: (8-10-39-010) 3726047, 3726304 http://www.rugenova.com
E-mail: consolatoru@tin.it
Йемен (Йеменская Республика) КОП в Сане 1087, г. Йемен, Сана, ул. 26 сентября понедельник 10.00 - 14.00
среда 09.00 - 13.00
Тел.: (8-10-9671) 270051 http://www.rusemb-ye.org
E-mail:
ГК в Адене г. Аден, Хормаксар, ул. Сахль Абьян, д. 6, п/я 6001 понедельник, четверг 09.00 - 12.00 Тел.: (8-10-9672) 231050 http://aden.rusemb-ye.org
E-mail: ura@y.net.ye
Кабо-Верде (Республика Кабо-Верде) КОП в г. Прая г. Прая, Ашада Санту Антониу, ул. ОУА, д. 9, а/я 31 понедельник, среда, пятница 11.00 - 13.00 Тел.: (8-10-238) 2622739 http://www.capeverde.mid.ru
E-mail: embrus@sapo.cv
Казахстан (Республика Казахстан) КОП в Астане 010002, г. Астана, ул. Бараева, д. 4 (вход со стороны ул. Жумабека Ташенова) прием: вторник, четверг 09.30 - 12.30, 15.30 - 17.30
выдача: понедельник 9.30 - 12.30
Тел.: (8-10-7172) 440793, 44-07-83, 44-07-86 http://www.consular.rfembassy.kz
E-mail: RusConsulAstana@mail.ru
ГК в Алма-Ате 050040, г. Алма-Ата, ул. Джандосова, д. 4 понедельник 09.30 - 12.30
вторник, четверг 09.30 - 12.30, 15.00 - 17.00
Тел.: (8-10-727) 275-64-16, 2747172 http://www.almaata.mid.ru
E-mail: gcrusalmaata@gmail.com
ГК в Усть-Каменогорске 070019, Восточно-Казахстанская область, г. Усть-Каменогорск, ул. Орджоникидзе, д. 2 прием: понедельник 10.00 - 12.30
среда, пятница 09.30 - 12.30 по предварительной записи
выдача: понедельник 10.00 - 12.30, 14.00 - 17.00
среда, пятница 09.30 - 12.30
Тел.: (8-7232) 262959 http://ukk.rfembassy.kz
E-mail: gkrfustkamenogorsk@mail.ru
ГК в Уральске 090000, г. Уральск, ул. Мухита, д. 78 прием: понедельник 09.30 - 13.00, 14.30 - 17.00
четверг 09.30 - 13.00 по предварительной записи
выдача: вторник 14.30 - 17.00
пятница 9.30 - 13.00
Тел.: (8-10-7112) 511626 http://www.uralsk.mid.ru
E-mail: rusconsuralsk@gmail.com
Камбоджа (Королевство Камбоджа) КОП в Пномпене г. Пномпень, бульвар Сотхеарос, д. 213 понедельник, четверг 08.00 - 12.00 Тел.: (8-10-855-23) 217694 http://www.embrusscambodia.mid.ru
E-mail: rusconsinpp@gmail.com
Камерун (Республика Камерун) КОП в Яунде г. Яунде, Квартал Бастос, Бульвар СССР, п/я 488 вторник, четверг 09.30 - 13.00 Тел.: (8-10-237) 699915627 http://www.rusembcam.org
E-mail: russie.ambassade@orangemail.cm
Канада КОП в Оттаве г. Оттава, провинция Онтарио, Рейндж-роуд, д. 52 понедельник - пятница 09.30 - 12.30 Тел.: (8-10-1-613) 2367220, 2366215, 2360920 http://rusembassy.ca
E-mail: consul.ottawa@mid.ru
ГК в Торонто г. Торонто, провинция Онтарио, Блур-стрит Восток, д. 175, кв. 801 понедельник - пятница 09.30 - 12.30 Тел.: (8-10-1-416) 9629911 http://www.toronto.mid.ru
E-mail: toronto@kdmid.ru
ГК в Монреале г. Монреаль, провинция Квебек, проспект Мюзе, д. 3655 понедельник - пятница 09.00 - 12.00 Тел.: (8-10-1-514) 8435901 http://www.montreal.mid.ru
E-mail: consulat_mtl@bellnet.ca
Катар (Государство Катар) КОП в Дохе г. Доха, Аль-Кутайфия, район 66, улица 804, вилла 4, п/я 15404 воскресенье, вторник 11.00 - 14.00
понедельник, среда 17.00 - 19.00
Тел.: (8-10-974) 44836231, 44836821 http://www.qatar.mid.ru
E-mail: rusemb@qatar.net.qa
Кения (Республика Кения) КОП в Найроби г. Найроби, Ленана Роуд, п/я 30049-00100 вторник, четверг 09.00 - 12.00 Тел.: (8-10-254-20) 2722462; 2728700 http://www.russembkenya.mid.ru
E-mail: russembkenya@mid.ru
Кипр (Республика Кипр) КОП в Никосии г. Никосия, 2406 р-н Энгоми, ул. Агиос Прокопиос, д. 1 прием: понедельник - четверг 09.00 - 13.00
выдача: понедельник, среда 15.00 - 17.00
Тел.: (8-10-357) 22776832 http://www.cyprus.mid.ru
E-mail: russianembassy.consulate@cytanet.com.cy
Киргизия (Киргизская Республика) КОП в Бишкеке 720001, г. Бишкек, пр. Манаса, д. 55 прием: среда 08.30 - 12.00, 14.30 - 16.30,
вторник, пятница 08.30 - 12.00 по предварительной записи
выдача: понедельник, среда 14.30 - 16.30, пятница 14.30 - 16.00
Тел.: (8-10-996-312) 612614, 612615, 612616, 612617 http://www.kyrgyz.mid.ru
E-mail: ruscons@saimanet.kg
ГК в Оше 723500, г. Ош, ул. К. Бобулова (Патриса Лумумбы), д. 77 прием: понедельник, пятница 9.00 - 12.00
четверг 15.00 - 17.30 по предварительной записи
выдача: четверг 15.00 - 17.30,
пятница 09.00 - 12.00
Тел.: (8-10-996-3222) 26304 http://rusconsosh.kg
E-mail: gencon@mail.kg
Китай (Китайская Народная Республика) КОП в Пекине 100600, г. Пекин, ул. Дунчжимэнь Бэйчжунцзе, д. 4 понедельник - пятница 15.00 - 17.00 Тел.: (8-10-86-10) 65321267 http://www.russia.org.cn
E-mail: visa@russia.org.cn
ГК в Гуанчжоу 510623, г. Гуанчжоу, ул. Линьцзян дадао, д. 3, центр "Фачжань чжунсинь", 26А понедельник - пятница 09.00 - 12.30 Тел.: (8-1086-20) 85185001/2/3 http://rfcg.org
E-mail: info@rfcg.org
ГК в Шанхае 200080, г. Шанхай, ул. Хуанпу, д. 20 понедельник, среда, пятница 14.45 - 17.30
вторник, четверг 09.15 - 12.15
Тел.: (8-10-86-21) 63248383, 63242682 http://www.rusconshanghai.org.cn
E-mail: gkshanghai@mail.ru
ГК в Специальном Административном районе Гонконг и Специальном Административном районе Макао г. Гонконг, Ваньчай, Харбор Роуд, Санхункей Центр, д. 30, 21 этаж, офис 2106-2123 понедельник - пятница 09.00 - 12.30, 14.30 - 17.00 Тел.: (8-10-852) 28777188 http://www.russia.com.hk
E-mail: cghongkong@ya.ru
ГК в Шэньяне 110003, г. Шэньян, Нань Шисаньвэйлу, д. 31 понедельник - пятница 09.00 - 13.00, 14.30 - 17.00 Тел.: (8-10-86-24) 23223927, 23224408 http://rcsy.org
E-mail: info@rcsy.org
Корейская Народно-Демократическая Республика КОП в Пхеньяне г. Пхеньян, Центральный район, квартал Сомун, Посольство России в КНДР понедельник - четверг 14.00 - 16.00 Тел.: (8-10-850-2) 3817375, 3813101 http://www.rusembdprk.ru
E-mail: pyongyang@dks.ru
ГК в Чондине г. Чондин, район Ранам, квартал Рабук понедельник - четверг 14.00 - 16.00 Тел.: (8-10-85-073) 230402 http://www.rusembdprk.ru
E-mail: chondjingk@gmail.com
Колумбия (Республика Колумбия) КОП в Боготе г. Богота, ул. Каррера 4, N 75-02 АА90600 среда 09.00 - 12.00 Тел.: (8-10-571) 3100728 http://www.colombia.mid.ru
E-mail: embassyrusia@colombia.com
Конго (Республика Конго) КОП в Браззавиле г. Браззавиль, Авеню Феликс Эбуэ, п/я 2132 понедельник, среда, пятница 09.00 - 11.00 Тел.: (8-10-242) 222811923, 055503014 http://www.congo.mid.ru
E-mail: amrussie@yandex.ru
Корея (Республика Корея) КОП в Сеуле 100-120, г. Сеул, Чун-гу, 11-киль, Сосомун-ро, д. 43 прием: понедельник 09.30 - 12.30, 14.30 - 17.30
выдача: понедельник, среда, пятница 09.30 - 12.30, 14.30 - 17.30
Тел.: (8-10-822) 3182134 http://www.russian-embassy.org
E-mail: rusconsul.seoul@gmail.com
ГК в Пусане 600-814, г. Пусан, Чунганг-дон, Чунг-ку, 4-ка, здание Корейского банка, этаж 8 понедельник, вторник, четверг, пятница 09.30 - 13.00, 14.00 - 17.30 Тел.: (8-10-8251) 4419904, 4419905 http://www.pusan.mid.ru
E-mail: ruspusan@mail.ru
Коста-Рика (Республика Коста-Рика) КОП в Сан-Хосе г. Сан-Хосе, район Эскаланте, 100 метров на север, 150 метров на восток от церкви Святой Тереситы четверг 09.00 - 12.00 Тел.: (8-10-506) 22211639, 22569181 http://www.costarica.mid.ru
E-mail: emrusa@ice.co.cr
Кот-д'Ивуар (Республика Кот-д'Ивуар) КОП в Абиджане г. Абиджан, Ривьера Гольф, ул. Д-33, а/я 583 вторник, четверг 09.00 - 12.00 Тел.: (8-10-2252) 2430959 http://www.cotedivoire.mid.ru
E-mail: ambrci@yandex.ru
Куба (Республика Куба) ГК в Гаване г. Гавана, Мирамар, 5 авенида, N 318, на пересечении 66 улицы и 5 авеню понедельник, пятница 09.00 - 12.00
среда 15.00 - 18.00
Тел.: (8-10-537) 2041074 http://www.cuba.mid.ru
E-mail: ruscons@enet.cu
Кувейт (Государство Кувейт) КОП в Эль-Кувейте г. Эль-Кувейт, Район Дайя, Дипломатик Кампус, Блок 5, Плот 17 воскресенье, среда 10.00 - 13.00 Тел.: (8-10-965) 22529243 http://www.kuwait.mid.ru
E-mail: consdepkuw@mail.ru
Лаос (Лаосская Народно-Демократическая Республика) КОП во Вьентьяне г. Вьентьян, Округ Сисаттанак, Бан Тхапхалансай, ул. Тхадыа, км 4, п/я 490 понедельник, вторник, четверг 09.00 - 12.00 Тел.: (8-10-856-20) 55515975 http://www.laos.mid.ru
E-mail: conslao@mail.ru
Латвия (Латвийская Республика) КОП в Риге г. Рига, ул. Дзирнаву, д. 57 понедельник - четверг 09.00 - 13.00, 15.00 - 17.00
пятница 09.00 - 13.00, 15.00 - 16.00
Тел.: (8-10-371) 67212579 http://www.latvia.mid.ru/consotdel.html
E-mail: ruskons@apollo.lv
ГК в Даугавпилсе г. Даугавпилс, ул. Краславас, д. 46 прием: вторник, пятница 09.00 - 12.00 по предварительной записи
выдача: понедельник 15.00 - 17.00, пятница 14.00 - 16.00
Тел.: (8-10-371-654) 21644, 22773 http://daugavpils.mid.ru
E-mail: dgcons@yandex.ru, dgcons@mbox.latg.lv
ГК в Лиепае г. Лиепая, ул. Лиепу, д. 27 понедельник, вторник, четверг, пятница 09.00 - 12.30 Тел.: (8-10-371-634) 22517 http://www.liepaja.mid.ru
E-mail: GKRossii@mail.ru
Ливан (Ливанская Республика) КОП в Бейруте г. Ливан, Бейрут, улица Мар-Элиас, п/я 11-5220 понедельник, среда, пятница 09.00 - 13.00 Тел.: (8-10-961-1) 311561 http://www.lebanon.mid.ru
E-mail: consrus@cyberia.net.lb
Ливия (Государство Ливия) КОП в Триполи г. Триполи, ул. Мустафа Кэмел, д. 10 воскресенье, вторник, четверг 11.00 - 13.00 Тел.: (8-10-218-21) 3330545, 3330546, 4449261 E-mail: libconsul@mail.ru, tripoli_ext@mail.ru, tripoli@dks.ru
Литва (Литовская Республика) КОП в Вильнюсе 08113, г. Вильнюс, ул. Латвю, д. 53 прием: понедельник, вторник, четверг, пятница 08.15 - 11.50
выдача: понедельник, вторник, четверг, пятница 13.15 - 15.50
Тел.: (8-10-370-5) 2723893, 2723376 http://www.lithuania.mid.ru
E-mail: kolatvu@rusemb.lt
ГК в Клайпеде г. Клайпеда, ул. Шермукшню, д. 4 прием: понедельник, вторник, четверг, пятница 08.30 - 12.00
выдача: понедельник, вторник, четверг, пятница 15.00 - 16.00
(8-10-370-46) 499952, 499954 http://www.klaipeda.mid.ru
E-mail: ruskonsul@rusemb.lt
Люксембург (Великое Герцогство Люксембург) КОП в Люксембурге Л-2145, г. Люксембург, Рю Сеприен Мерже, д. 116 пятница 10.00 - 12.00 Тел.: (8-10-352-26) 687476 http://www.ruslux.mid.ru
E-mail: rusconslux@yandex.ru
Маврикий (Республика Маврикий) КОП в Флореале г. Флореаль, авеню Квин Мэри, п/я 10 вторник, среда, четверг 10.30 - 12.30 Тел.: (8-10-230) 6961545, 6965533 http://www.mauritius.mid.ru
E-mail: rusemb.mu@intnet.mu
Мавритания (Исламская Республика Мавритания) КОП в Нуакшоте г. Нуакшот, ул. Абу Бакр, п/я 221 понедельник, среда, четверг 10.00 - 13.00 Тел.: (8-10-222) 45251845 http://www.mauritanie.mid.ru
E-mail: nuakchott@dks.ru
Мадагаскар (Республика Мадагаскар) КОП в Антананариву г. Антананариву, Ивандри, д. 101, п/я 4006 вторник, четверг 09.00 - 12.00 Тел.: (8-10-261-20) 2242345 http://www.madagascar.mid.ru
E-mail: ambrusmad@blueline.mg
Македония (Республика Македония) КОП в Скопье 1000, г. Скопье ул. Пиринска, д. 44 вторник, четверг, пятница 09.00 - 13.00 Тел.: (8-10-38-92) 3117160 http://www.russia.org.mk
E-mail: skopje@dks.ru
Малайзия КОП в Куала-Лумпуре 50450, г. Куала-Лумпур, Джалан Ампанг, д. 263 понедельник, среда, пятница 09.30 - 13.00 Тел.: (8-10-603) 42563949 http://www.malaysia.mid.ru
E-mail: rusconsulmalaysia@yandex.com
Мали (Республика Мали) КОП в Бамако г. Бамако, квартал Ниарела, п/я 300 вторник, четверг 10.00 - 13.00 Тел.: (8-10-223) 20218540 http://www.rusembmali.mid.ru
E-mail: bamako@dks.ru
Мальта (Республика Мальта) КОП в Валетте г. Валлетта, Каппара, Сан Джуан, Антонио Шембри стрит, Ариэль Хаус, д. 25 понедельник 11.00 - 14.00
вторник - четверг 09.00 - 12.00
Тел.: (8-10-356) 21371906 http://www.malta.mid.ru
E-mail: rusconsul@onvol.net
Марокко (Королевство Марокко) КОП в Рабате г. Рабат, Суисси, проспект Мухаммед VI, 4-й км понедельник, вторник, четверг, пятница 09.30 - 12.30 Тел.: (8-10-212-537) 753545 http://www.marocco.mid.ru
E-mail: rabat@dks.ru
ГК в Касабланке 20100, г. Касабланка, р-н Пальмье, ул. Байт Лахм, д. 17 понедельник, вторник, четверг, пятница 09.00 - 12.30 Тел.: (8-10-212-522) 255708, 251873 http://www.cgruscasa.org
E-mail: cgruscasa@mid.ru
Мексика (Мексиканские Соединенные Штаты) КОП в Мехико 06140, г. Мехико, Колония Иподромо Кондеса, Районная управа Куаутемок, ул. Карлос Б.Сетина 12-А (угол ул. Чиконтепек) понедельник - пятница 09.30 - 12.30 Тел.: (8-10-52-55) 52731605, 52714856 http://www.embrumex.org
E-mail: rusconsulmex@mail.ru
Мозамбик (Республика Мозамбик) КОП в Мапуту 4666, г. Мапуту, ул. В. Ленина, д. 2445 вторник, среда, четверг, пятница 09.00 - 12.00 Тел.: (8-10-258-21) 417707 http://www.mozambik.mid.ru
E-mail: maputo@dks.ru
Молдавия (Республика Молдова) КОП в Кишиневе 2004, г. Кишинев, Бульвар Штефана чел Маре, д. 153 (вход со стороны ул. Тома Чорбэ) прием: понедельник, среда, 08.30 - 12.30
выдача: вторник, четверг, 14.00 - 16.30 пятница 08.30 - 12.30
Тел.: (8-10-373-22) 235110 (доб. 116), 226242 http://www.moldova.mid.ru
E-mail: consrus@mtc.md
Монголия КОП в Улан-Баторе г. Улан-Батор, Проспект Мира - 6, п/я 661 понедельник - четверг 10.00 - 12.00 Тел.: (8-10-976-11) 326037 http://www.mongolia.mid.ru
E-mail: cons_ru@mongol.net
ГК в Дархане г. Дархан, Залуучудын гудамж, 13, п/я 1226 прием: понедельник, среда, пятница 09.00 - 12.00
выдача: вторник, четверг 10.00 - 12.00
Тел.: (8-10-976-7037) 3996 http://www.darkhan.mid.ru
E-mail: cons_dar@mail.ru, cons-dar@mongol.net
ГК в Эрднэте г. Эрдэнэт, Орхон аймак, 5 мкрн, п/я 8330 понедельник, среда, пятница 09.30 - 12.30, 14.30 - 16.30 Тел.: (8-10-976-7035) 3009 http://www.consermon.mid.ru
E-mail: armonconsulru@gmail.com, armonconsulru@rambler.ru
Мьянма (Республика Союз Мьянма) КОП в Янгоне г. Янгон, район Дагон, ул. Сагава, д. 38 понедельник, среда, пятница 10.00 - 12.00 Тел.: (8-10-951) 254553 http://www.myanmar.mid.ru
E-mail: yangon@dks.ru
Намибия (Республика Намибия) КОП в Виндхуке г. Виндхук, ул. Кристиан, д. 4, п/я 3826 понедельник, среда, пятница 10.00 - 13.00 Тел.: (8-10-264-61) 239661 http://www.rusemwhk.mid.ru
E-mail: windhoek@dks.ru
Непал (Федеративная Демократическая Республика Непал) КОП в Катманду г. Катманду, ул. Балуватар, п/я 123 понедельник, среда, пятница 10.00 - 11.00 Тел.: (8-10-97-71) 4412155, 4411063 http://www.nepal.mid.ru
E-mail: rusconsul@mos.com.np
Нигерия (Федеративная Республика Нигерия) КОП в Лагосе г. Лагос, Виктория Айленд, Уолтер Кэррингтон кресент, д. 5 понедельник, вторник, четверг
прием: 09.00 - 13.00
выдача: 13.00 - 14.00
Тел.: (8-10-234-812) 4551309 (с 8:00 до 14:00) http://www.rusemb-nigeria.ru
E-mail: consul.lagos@rusemb-nigeria.ru
КОП в Абудже г. Абуджа, Майтама, Теннеси Кресент, д. 15 понедельник - пятница
прием: 09.00 - 13.00
выдача: 13.00 - 14.00
Тел.: (8-10-234-812) 1393721 (с 8:00 до 14:00) http://www.rusemb-nigeria.ru
E-mail: rusconsulabuja@mid.ru
Нидерланды (Королевство Нидерландов) КОП в Гааге 2517, г. Гаага, ул. Схевенингсевег, д. 2 понедельник - пятница 09.00 - 13.00 Тел.: (8-10-3170) 3646473, 3640780 http://www.ambru.nl
E-mail: infocon@euronet.nl
Никарагуа (Республика Никарагуа) КОП в Манагуа 419601, г. Манагуа, р-н Лас Колинас, ул. Виста Алегре, д. 214 вторник, среда, четверг 09.00 - 12.00 Тел.: (8-10-505) 2760819 http://nicaragua.mid.ru/konsul-skie-voprosy
E-mail: embajadarn@gmail.com
Новая Зеландия КОП в Веллингтоне 6012, г. Веллингтон, Карори, Мессинс роуд, д. 57, п/я 17262 понедельник - пятница 09.30 - 13.00 Тел.: (8-10-644) 4766742 http://www.newzealand.mid.ru
E-mail: consul@clear.net.nz
Норвегия (Королевство Норвегия) КОП в Осло 0244, г. Осло, ул. Драмменсвейн, д. 74 прием: понедельник - пятница 08.30 - 12.00, 13.30 - 16.00
выдача: 08.30 - 12.00
Тел.: (8-10-47) 22551763 http://www.norway.mid.ru
E-mail: consul@online.no
ГК в Киркенесе 9915, г. Киркенес Родхусплассен, д. 2, п/я 98 понедельник - пятница 09.00 - 12.00 Тел.: (8-10-47) 78993737 http://www.kirkenes.mid.ru
E-mail: genkons@online.no
ГК в Баренцбурге (о. Шпицберген) о. Шпицберген, Баренцбург, Консульство России, п/я 181 понедельник, вторник 15.00 - 17.00
четверг, пятница 10.00 - 12.00
Тел.: (8-10-47) 79021785 http://www.norway.mid.ru
E-mail: ksvalbar@online.no
Объединенные Арабские Эмираты КОП в Абу-Даби г. Абу-Даби, ул. Халифа, восточные участки 65/67, а/я 8211 воскресенье, четверг 10.30 - 13.00
вторник 17.00 - 20.00
Тел.: (8-10-971-2) 6723516 http://www.uae.mid.ru
E-mail: consrusembuae@gmail.com
ГК в Дубае г. Дубай, район Умм Аль Шейф, улица 6В, вилла N 21 понедельник - четверг 10.00 - 13.30 Тел.: (8-10-971) 43285347 http://www.gconsdubai.mid.ru
E-mail: condubai@hotmail.com
Оман (Султанат Оман) КОП в Маскате г. Маскат, Шати аль-Курум, ул. Саруж, Путь 3032, жилой комплекс Сарфейт хаузинг, п/я 745 прием: воскресенье, понедельник, среда 10.00 - 13.00
выдача: 12.00 - 13.00
Тел.: (8-10-968) 24602894 http://www.oman.mid.ru
E-mail: rusconsoman@mail.ru
Пакистан (Исламская Республика Пакистан) КОП в Исламабаде г. Исламабад, Дипломатический анклав, сектор 4 пятница 09.30 - 12.30 по предварительной записи Тел.: (8-10-92-51) 2600813 http://www.pakistan.mid.ru
E-mail: islamabad@dks.ru
ГК в Карачи г. Карачи, Клифтон, сема 5, блок 4, участок N FL 1 понедельник - пятница 10.00 - 13.00 Тел.: (8-10-92-21) 35830322, 35375355 http://www.rusconsulkarachi.mid.ru
E-mail: rfconsul@gmail.com
Государство Палестина Консульский отдел Представительства Российской Федерации при Палестинской национальной администрации г. Рамалла, Аль-Бира, район Аль-Балуа, ул. Аль-Мубадин, жилой комплекс "Джемзо" вторник, четверг, пятница 11.00 - 14.00 Тел.: (8-10-972-2) 2400972 http://www.pna.mid.ru
E-mail: russia.palestine@gmail.com
Панама (Республика Панама) КОП в Панаме г. Панама, ул. Мануэль Эспиноса Батиста, гостиница "Краун Плаза", здание "Интернейшенел Бизнес Центр", 10 этаж понедельник, среда, пятница 09.00 - 12.00 Тел.: (8-10-507) 2641408, 2641635 http://www.panama.mid.ru
E-mail: emruspan@mail.ru, conruspan@mail.ru
Парагвай (Республика Парагвай) КОП в Асунсьоне г. Асунсьон, ул. Фелипе Молас Лопес, д. 689 понедельник 10.00 - 12.00
вторник, пятница 09.00 - 12.00
Тел.: (8-10-595-21) 623733, 623732 http://www.paraguay.mid.ru
E-mail: embruspar@ya.ru
Перу (Республика Перу) КОП в Лиме г. Лима, район Сан Исидро, авеню Салаверри, д. 3424 вторник, пятница 10.00 - 13.00
четверг 15.30 - 18.00
Тел.: (8-10-511) 2640404; 2640036 http://www.embajada-rusa.org
E-mail: consuladoderusia@yahoo.com
Польша (Республика Польша) КОП в Варшаве 00-761, г. Варшава, ул. Бельведерска, д. 25Л прием: понедельник, вторник, четверг, пятница 08.00 - 12.00
выдача: 15.00 - 16.00
Тел.: (8-10-48-22) 1221012 http://www.poland.mid.ru
E-mail: warsaw@kdmid.ru
ГК в Гданьске 80-251, г. Гданьск, ул. Стефана Баторего, д. 15 понедельник, среда, пятница 08.30 - 12.30 Тел.: (8-10-48-58) 3411088 http://www.gdansk.mid.ru
E-mail: konsvisagdn@poczta.onet.pl
ГК в Познани 60-567, г. Познань, ул. Буковская, д. 53а прием: понедельник, среда, пятница 08.30 - 12.30
выдача: понедельник 14.15 - 15.00
Тел.: (8-10-48-61) 8417740 http://www.poznan.mid.ru
E-mail: krpoznan@mail.ru
ГК в Кракове 31-144, г. Краков, ул. Бискупя, д. 7 понедельник, среда, пятница 08.30 - 12.30 Тел.: (8-10-48-12) 4222647, 4229066 http://www.krakow.mid.ru
E-mail: ruskrk@poczta.onet.pl
Португалия (Республика Португалия) КОП в Лиссабоне 1400-092, г. Лиссабон, ул. Дескобертас, д. 4 понедельник, среда, четверг, пятница 09.45 - 12.45 Тел.: (8-10-351-21) 3011606 http://www.consul.embrussia.ru
E-mail: consul@embrussia.ru
Руанда (Республика Руанда) КОП в Кигали г. Кигали, пр-т Армии, д. 19, п/я 40 понедельник, среда 14.00 - 17.00
пятница 10.00 - 12.00
Тел.: (8-10-250) 252575286 http://www.rwanda.mid.ru
E-mail: ambruss@rwandal.rw
Румыния КОП в Бухаресте 712675, г. Бухарест, ул. Туберозелор 4, сектор 1 понедельник, вторник, четверг, пятница 09.00 - 12.30 Тел.: (8-10-4021) 2221389, 2221556 http://www.romania.mid.ru
E-mail: bucharest@dks.ru
ГК в Констанце 900682, г. Констанца, ул. Михай Витязу, д. 5 понедельник, вторник, пятница 08.00 - 13.00 Тел.: (8-10-40-241) 611106, 615168 http://www.constantza.mid.ru
E-mail: consulatulrus@rdsct.ro
Саудовская Аравия (Королевство Саудовская Аравия) КОП в Эр-Рияде 11693, г. Эр-Рияд, Рахмания, ул. аль-Васити, д. 13, п/я 94308 воскресенье, вторник, четверг 10.00 - 13.00 Тел.: (8-10-966-11) 4811844 http://www.riyadh.mid.ru
E-mail: consulksa@mail.ru
ГК в Джидде 21454, г. Джидца, ул. Аль-Андалус, д. 14, п/я 15786 воскресенье, понедельник, вторник 09.00 - 13.00 Тел.: (8-10-966-12) 6659255, 6659212 http://www.jeddah.mid.ru
E-mail: ruscons1@awalnet.net.sa
Сейшельские Острова (Республика Сейшельские Острова) КОП в Виктории о. Маэ, р-н Ле Ниоль, п/я 632 понедельник - пятница 10.00 - 13.00, 14.30 - 16.00 Тел.: (8-10-248) 4266590 http://seychelles.mid.ru
E-mail: 266590@mail.ru
Сенегал (Республика Сенегал) КОП в Дакаре г. Дакар, бульвар Республики, д. 65, п/я 3180 понедельник, среда, пятница 09.00 - 12.00 Тел.: (8-10-221-33) 8215960 http://www.senegal.mid.ru
E-mail: consulat.russie@gmail.com
Сербия (Республика Сербия) КОП в Белграде 1100, г. Белград, ул. Делиградска, д. 32 понедельник, среда, пятница 09.00 - 12.00 Тел.: (8-10-38-111) 3613964, 3613180, 3617644 http://www.ambasadarusije.rs
E-mail: consrus@ambarusk.rs
Сингапур (Республика Сингапур) КОП в Сингапуре 258439, г. Сингапур Нассим Роуд, д. 53 понедельник - пятница 10.00 - 12.00 Тел.: (8-10-65) 67370048 http://www.singapore.mid.ru
E-mail: consul@russia.org.sg, rusconsin@gmail.com
Сирия (Сирийская Арабская Республика) КОП в Дамаске г. Дамаск, Адауи, Омар Бен Аль-Хаттаб стрит, п/я 3153 воскресенье, понедельник, вторник, четверг 10.30 - 13.00 Тел.: (8-10-963-11) 4423165; 4422011 http://www.syria.mid.ru
E-mail: consdamascus@mail.ru
ГК в Алеппо г. Алеппо, Эль Мухафазат, п/я 1050 вторник, среда, четверг, пятница 09.00 - 13.00 Тел.: (8-10-963-21) 2232401 http://www.syria.mid.ru
E-mail: gencons@scs-net.org
Словакия (Словацкая Республика) КОП в Братиславе 81106, г. Братислава, ул. Маротиго, д. 3 понедельник, среда, пятница 09.00 - 12.00 Тел.: (8-10-421-2) 54417929 http://www.slovakia.mid.ru
E-mail: konzulat@rusemb.sk
Словения (Республика Словения) КОП в Любляне 1000, г. Любляна, ул. Повшетова, д. 40 понедельник - пятница 08.30 - 11.00 Тел.: (8-10-38-61) 4254142; 4329031 http://www.rus-slo.mid.ru
E-mail: ruscons@siol.net
Судан (Республика Судан) КОП в Хартуме г. Хартум, Амарат, 5-ая улица, блок 10А, п/я 1161 понедельник, среда 09.00 - 13.00 Тел.: (8-10-249) 183471042 http://www.sudan.mid.ru
E-mail: rfsudan@mid.ru
Соединенные Штаты Америки КОП в Вашингтоне 20007, г. Вашингтон, Танлоу роуд, д. 2641 понедельник - пятница 09.00 - 12.00, 14.00 - 17.00 Тел.: (8-10-1-202) 9398907, 9398913 http://www.russianembassy.org
E-mail: passportunit@gmail.com
ГК в Нью-Йорке г. Нью-Йорк, 91 Ист стрит, д. 9 понедельник - четверг 09.00 - 13.00, 14.00 - 16.00
пятница 9.00 - 13.00, 14.00 - 15.00
Тел.: (8-10-1-212) 5343782, 3480626 http://www.ruscon.org
E-mail: mail@ruscon.org
ГК в Сан-Франциско 94123, шт. Калифорния, Сан-Франциско, ул. Грин Стрит, д. 2790 понедельник - пятница 14.00 - 17.00 Тел.: (8-10-1-415) 9286878 http://www.consulrussia.org
E-mail: passport@consulrussia.org
ГК в Сиэтле г. Сиэтл, Юниверсити стрит, д. 600, 25 этаж, сьют 2510 понедельник - пятница 09.00 - 12.00 Тел.: (8-10-1-206) 7280232, 7281910, 7289042 http://www.netconsul.org
E-mail: consul@seanet.com
ГК в Хьюстоне г. Хьюстон, ул. Вест Луп Саус, д. 1333, сьют 1300 понедельник - пятница 09.00 - 12.00 Тел.: (8-10-1-713) 3373300 http://www.rusconhouston.mid.ru
E-mail: info@rusconshouston.org
Таджикистан (Республика Таджикистан) КОП в Душанбе 734026 Душанбе, ул. Абуали ибн Сино, д. 29/31 прием: понедельник - четверг 09.00 - 12.30, 15.00 - 17.30
выдача: понедельник 09.00 - 12.30, 15.00 - 17.30
Тел.: (8-10-992-37) 3257438 http://www.rusemb.tj
E-mail: dushanbe@dks.ru
ГК в Ходженте 735706, г. Ходжент, Согдийская обл., ул. Сырдарьинская, д. 21 прием: понедельник 15.00 - 17.00, вторник 09.00 - 13.00, 15.00 - 17.00, четверг 15.00 - 17.00
выдача: четверг 09.00 - 13.00
Тел.: (8-10-99-23422) 64673, 64876 http://www.consulrus.tj
E-mail: rusconsul@mail.ru
Таиланд (Королевство Таиланд) КОП в Бангкоке 10500, г. Бангкок, округ Банграк, район Суравонг, улица Сап, Д. 78 среда 09.00 - 11.45 по предварительной записи Тел.: (8-10-662) 2342012 http://www.thailand.mid.ru
E-mail: consulbkk@gmail.com
Танзания (Объединенная Республика Танзания) КОП в Дар-эс-Саламе г. Дар-эс-Салам 1905 ул. Али Хасан Мвиньи, д. 73, п/я 1905 вторник, четверг 09.00 - 12.00 Тел.: (8-10-255-22) 2666046 http://www.tanzania.mid.ru
E-mail: darconsul@gmail.com
Тунис (Тунисская Республика) КОП в Тунисе 2092, г. Тунис, район Эль-Манар 1, ул. Бергамот, д. 16 вторник, среда, пятница 09.00 - 11.00 Тел.: (8-10-216-71) 882757 http://www.tunisie.mid.ru
E-mail: tunconsul@mail.ru
Туркменистан КОП в Ашхабаде 744005, г. Ашхабад, пр-т. им. Сапармурата Туркменбаши, д. 11 прием: понедельник, вторник, четверг 09.30 - 12.30, 15.30 - 17.30
выдача: понедельник - четверг 09.30 - 11.30, 15.30 - 17.30, пятница 09.30 - 11.30 по предварительной записи
Тел.: (8-10-99312) 940741 http://www.turkmenistan.mid.ru
E-mail: consulrf-ashkhabad@mail.ru, ruscons-ashkhabad@yandex.ru
Консульский пункт Посольства в г. Туркменбаши г. Туркменбаши, ул. Махтумкули, 81 "а" понедельник, вторник, среда, пятница 09.30 - 13.00, 15.30 - 18.00 (пятница до 17.00) Тел.: (8-10-993-243) 77083, 77076 http://www.turkmenistan.mid.ru
E-mail: rfturkmen@mail.ru
Турция (Турецкая Республика) КОП в Анкаре г. Анкара, район Чанкая, ул. Каръягды, д. 5 прием: понедельник, среда, пятница 09.00 - 12.30
выдача: вторник 09.00 - 12.00
Тел.: (8-10-90-312) 4409485, 9880254 http://www.turkey.mid.ru
E-mail: ankarakons@yandex.ru
ГК в Стамбуле 34430, г. Стамбул, район Бейоглу, ул. Истикляль Кадеси, д. 219 - 225а понедельник 09.30 - 12.00, 13.00 - 16.00, среда - четверг 09.00 - 12.00, 13.00 - 16.00 Тел.: (8-10-90-212) 2925101, 2925103 http://www.istanbul.turkey.mid.ru
E-mail: visavitr@rambler.ru
ГК в Анталье г. Анталья, район Йеникапы, Парк сокак, д. 30 понедельник - пятница 09.00 - 12.30 по предварительной записи Тел.: (8-10-90-242) 2483202 http://www.antalya.mid.ru
E-mail: antalyakons@yandex.ru
ГК в Трабзоне г. Трабзон, район Ортахисар, проспект Рефига Джесура, д. 6 понедельник - пятница 10.00 - 12.00, 15.00 - 17.00 Тел.: (8-10-90-462) 3262600, 3262728 http://www.trabzon.mid.ru
E-mail: trabzon@yandex.ru
Уганда (Республика Уганда) КОП в Кампале г. Кампала, Малкольм Х Авеню, д. 28, п/я 7022 вторник, четверг 10.00 - 12.00. Тел.: (8-10-256-41-4) 345698 http://www.russembug.info
http://www.russemb.narod2.ru
E-mail: russemb@utlonline.co.ug, kampala@dks.ru
Узбекистан (Республика Узбекистан) КОП в Ташкенте 100015, г. Ташкент, ул. Нукус, д. 83 прием: среда, четверг 09.00 - 13.00
выдача: среда, пятница 14.00 - 16.00
Тел.: (8-10-998-71) 2556299, 1407200 http://www.russia.uz
E-mail: consul@russia.uz
Украина КОП в Киеве 01015, г. Киев, ул. Панфиловцев, д. 5 понедельник - четверг 09.30 - 13.00, 14.30 - 17.00 пятница 09.30 - 13.00 по предварительной записи Тел.: (8-10-38-044) 2801412 http://embrus.org.ua/ru/consulate_info
E-mail: passportkiev@mail.ru
ГК в Харькове 61024, г. Харьков, ул Ольминского, д. 22 понедельник - четверг 09.00 - 13.00, 15.00 - 17.00 Тел.: (8-10-38-057) 7000056, 7157997 http://www.kharkov.mid.ru
E-mail: consulkharkov@gmail.com
ГК во Львове 79017, г. Львов, ул. К. Левицкого, д. 95 прием: понедельник - четверг 09.15 - 13.00, 15.00 - 17.45
выдача: понедельник, среда с 15.00
Тел.: (8-10-380-32) 2750577, 2442624, 2447440 http://www.lvov.mid.ru
E-mail: konsrus.lviv@mail.ru, konsrus@lviv.farlep.net
ГК в Одессе 65009, г. Одесса, Гагаринское плато, д. 14 прием: понедельник, вторник, среда, пятница 09.00 - 13.00
выдача: понедельник, вторник, среда, пятница 15.00 - 17.00, пятница 15.00 - 16.00
Тел.: (8-10-38-048) 7841542, 7841544 http://www.odessa.mid.ru
E-mail: genconrfodessa@mail.ru
Уругвай (Восточная Республика Уругвай) КОП в Монтевидео г. Монтевидео, Бульвар Испания, д. 2735 понедельник, среда, пятница 09.00 - 12.00 Тел.: (8-10-5982) 7085545 http://www.uruguay.mid.ru
E-mail: consuladoruso.uruguay@mail.ru
Филиппины (Республика Филиппины) КОП в Маниле г. Манила, Макати, Дипломатический городок, Акация роуд, д. 1245 вторник, четверг 09.00 - 13.00 Тел.: (8-10-63-2) 8109581 http://www.philippines.mid.ru
E-mail: philippines@bk.ru
Финляндия (Финляндская Республика) КОП в Хельсинки 00140, г. Хельсинки, ул. Техтаанкату, д. 1Д прием: понедельник - четверг 09.00 - 12.00, 14.00 - 17.00, пятница 09.00 - 12.00, 14.00 - 16.00
выдача: понедельник - четверг 14.00 - 17.00, пятница 14.00 - 16.00
Тел.: (8-10-35-89) 6123025 http://www.rusembassy.fi
E-mail: consdep@mail.ru
ГК в Турку 20700, г. Турку, ул.
Вартиовуоренкату, д. 2
понедельник - пятница
09.00 - 11.30 вторник 14.00 - 15.45
Тел.: (8-10-358-2)
2336441, 0103252450
http://www.rusconsul-turku.com
E-mail: rusconsul.turku@co.inet.fi
К <3> на Аландских островах (Мариехамн) 22100, Мариехамн, ул. Норра Эспланадгатан, д. 11 понедельник - пятница 10.00 - 12.00 Тел.: (8-10-358-1) 819524 http://konsaland.mid.ru
E-mail: rusconsulat.aland@aland.net
Франция (Французская Республика) КОП в Париже 75116, г. Париж, бульвар Ланн, д. 40-50 прием: понедельник - четверг 09.00 - 12.20, 15.00 - 18.00
выдача: понедельник - четверг 09.00 - 12.00
Тел.: (8-10-331) 45040501 http://www.france.mid.ru
E-mail: consulat.russe@gmail.com
ГК в Марселе 13272, г. Марсель, Проспект Амбруаза Паре, д. 3 понедельник, вторник, четверг, пятница 09.00 - 12.00 Тел.: (8-10-334) 91771525, 91762679 http://www.marseille.mid.ru
E-mail: consrusmarseille@wanadoo.fr
ГК в Страсбурге 67000, г. Страсбург, площадь Себастьяна Бранта, д. 6 прием: понедельник, вторник, четверг, пятница 09.00 - 12.00
выдача: понедельник, четверг 17.00 - 18.00
Тел.: (8-10-333) 88367315, 88369785 http://www.strasbourg.mid.ru
E-mail: rusconsulat@wanadoo.fr
Хорватия (Республика Хорватия) КОП в Загребе 10000, г. Загреб, Босанска, д. 44 понедельник, среда, пятница 09.00 - 12.00 Тел.: (8-10-385-1) 3755038, 3755904 http://www.zagreb.mid.ru
E-mail: ruscons@zg.htnet.hr
Центральноафриканская Республика КОП в Банги г. Банги, ул. Гамаль Абдель Насер, д. 108, п/я 1405 вторник, пятница 10.00 - 12.00 Тел.: (8-10-236) 21610311 http://www.rca.mid.ru
E-mail: rusconsrca@yandex.ru
Чад (Республика Чад) КОП в Нджамене г. Нджамена, авеню полковника Нелде Ригоберта, п/я 891 вторник, четверг 11.00 - 14.00 Тел.: (8-10-235) 22525719, 66239467 http://www.tchad.mid.ru
E-mail: amrustd@yandex.ru
Черногория КОП в Подгорице 81000, г. Подгорица, ул. Велише Мугоше, д. 1 понедельник, среда, пятница 09.00 - 12.00 Тел.: (8-10-382-20) 273104 http://www.ambrus.me
E-mail: konzulat@ambrus.me
Чехия (Чешская Республика) КОП в Праге 16000, г. Прага, район Прага 6-Бубенеч, ул. Коронации 34 понедельник - пятница 09.00 - 11.45 Тел.: (8-10-420) 233374093 http://www.czech.mid.ru
E-mail: consulpraha@rambler.ru
ГК в Брно 60300, г. Брно, ул. Глинки, д. 142-б понедельник, среда, пятница 09.00 - 13.00 Тел.: (8-10-420-543) 232157, 232158, 211619 http://www.brno.mid.ru
E-mail: gkbrno@gmail.com
ГК в Карловых Варах 36001 г. Карловы Вары, ул. Петра Великого, д. 18 понедельник, среда, пятница 09.00 - 13.00 Тел.: (8-10-420-353) 221325, 221324, 999692 http://karlovy-vary.mid.ru
E-mail: gk-karlovy-vary@rambler.ru
Чили (Республика Чили) КОП в Сантьяго г. Сантьяго, район Витакура, проспект Америко Веспусио Норте, д. 2127 понедельник, пятница 09.00 - 12.30
среда 15.00 - 18.00
Тел.: (8-10-56-2) 22088532 http://www.chile.mid.ru
E-mail: consulado@rusia.tie.cl
Швейцария (Швейцарская Конфедерация) КОП в Берне 3006, г. Берн, Бруннадернштрассе, д. 53, п/я 268 понедельник, вторник, среда, пятница 09.00 - 12.00 Тел.: (8-10-41-31) 3520567, 3520425 http://www.consulrussia.ch
E-mail: consbern@gmail.com
ГК в Женеве 1202, г. Женева, ул. Шоб, д. 24 понедельник, среда, пятница 09.00 - 12.00 Тел.: (8-10-41-22) 7349083, 7347955 http://geneve.kdmid.ru
E-mail: consulat.russie@bluewin.ch
Швеция (Королевство Швеция) КОП в Стокгольме 11260, г. Стокгольм Йорвельсгатан, д. 31 прием: понедельник - пятница 09.00 - 12.00
выдача: понедельник - пятница 09.00 - 11.30
Тел.: (8-10-46-8) 6190470, 6566792 http://www.ryssland.se
E-mail: info.consrust@telia.com
ГК в Гетеборге 40222, г. Гетеборг, Сигфридсгатан, д. 1, п/я 5093 прием: понедельник - четверг 15.40 - 17.40, пятница 15.00 - 16.00
выдача: понедельник - пятница 12.00 - 13.00
Тел.: (8-10-46-31) 408084 http://www.gothenburg.mid.ru
E-mail: info.consrugt@telia.com
Шри-Ланка (Демократическая Социалистическая Республика Шри-Ланка) КОП в Коломбо г. Коломбо 7, Сэр Эрнест де Сильва Мавата, д. 62 вторник, четверг 08.00 - 13.00 Тел.: (8-10-9411) 2573555, 2574959 http://www.sri-lanka.mid.ru
E-mail: ruscons@itmin.net
Эквадор (Республика Эквадор) КОП в Кито г. Кито, ул. Рейна Виктория 462 и Рамон Рока понедельник, среда 10.00 - 13.00
пятница 10.00 - 12.00
Тел.: (8-10-593-2) 2505089 http://www.ecuador.mid.ru
E-mail: consrusia_ecuador@mail.ru
Эритрея (Государство Эритрея) КОП в Асмэре г. Асмэра, ул. Зобель, д. 21, п/я 5667 понедельник - четверг 09.00 - 11.30 Тел.: (8-10-29-11) 127172 http://www.eritrea.mid.ru
E-mail: asmear@yandex.ru
Эстония (Эстонская Республика) КОП в Таллине 10133, г. Таллин, ул. Лай, д. 18 прием: понедельник - пятница 09.00 - 12.00 по предварительной записи, вторник, четверг 09.00 - 12.00 без записи
выдача: вторник, четверг 14.30 - 17.00
Тел.: (8-10-372) 6464131 http://www.estonia.mid.ru
E-mail: konsotdest@neti.ee
Канцелярия КОП в Тарту 51003, г. Тарту ул. Юликооли, д. 1 прием: понедельник, вторник 09.00 - 12.00
выдача: понедельник, четверг, пятница 14.30 - 16.00
Тел.: (8-10-372-7) 403024 http://estonia.mid.ru
E-mail: tarturus@hot.ee
ГК в Нарве 20308, г. Нарва, ул. Кирику, д. 8 понедельник - пятница 09.00 - 13.00, 14.00 - 16.00 Тел.: (8-10-372-35) 60652, 91367 http://www.narva.mid.ru
E-mail: narvapassportrf@mail.ru
Эфиопия (Федеративная Демократическая Республика Эфиопия) КОП в Аддис-Абебе г. Аддис-Абеба, Йека кыфле кетема, кебеле 08, ул. Коморос, п/я 1500 понедельник - пятница 10.00 - 12.00 Тел.: (8-10-2511-16) 612054 http://www.ethiopia.mid.ru
E-mail: russemb2@ethionet.et
Южно-Африканская Республика КОП в Претории 0102, г. Претория, Менло Парк, Брукс-стрит, д. 316 понедельник - пятница 08.30 - 11.30 Тел.: (8-10-2712) 3627116- http://www.russianembassy.org.za
E-mail: pretoria@dks.ru
ГК в Кейптауне 8001, г. Кейптаун, ул. Рибик, д. 8, Нортон Роуз Хаус, 12 этаж понедельник - пятница 08.45 - 11.30 (8-10-27-21) 4183656, 4183657 http://www.russiacapetown.org.za
E-mail: consular@russiacapetown.org.za
Южная Осетия (Республика Южная Осетия) КОП в Цхинвале 100001, г. Цхинвал, ул. Чочиева, д. 2 понедельник, среда 10.30 - 12.30
вторник, четверг 10.30 - 17.30
Тел.: (8-9974) 454877, (8-929) 8105413 http://www.rfsosetia.mid.ru
E-mail: consul.ossetia@yandex.ru
Ямайка КОП в Кингстоне г. Кингстон 8, Норбрук Драйв, д. 22 понедельник - пятница 09.00 - 12.00 Тел.: (8-101-876) 9241048 http://rejamaica.ru
E-mail: russianembassy@rambler.ru
Япония КОП в Токио 106-0041, г. Токио, р-н Минато, Абзабудай, д. 2-1-1 понедельник, четверг 09.30 - 12.30, 14.30 - 16.30
вторник, пятница 09.30 - 12.30
Тел.: (8-10-81-3) 35834445 http://www.rusconsul.jp
E-mail: visa@rusconsul.jp
ГК в Ниигате 950-0078, г. Ниигата, Бандайдзима, д. 5-1, Здание Бандайдзима, 12 эт. понедельник - четверг 11.00 - 12.00, 14.00 - 16.30 Тел.: (8-10-8125) 2446015 http://www.niigata.mid.ru
E-mail: niicons@be.wakwak.com
ГК в Осаке 560-0005, г. Осака, Тоенака, Ниси-Мидоригаока, д. 1-2-2 понедельник - четверг 09.30 - 12.30, 14.00 - 16.00,
вторник, пятница 09.30 - 12.30
Тел.: (8-10-81-66) 8483452, 8483451 http://osaka.kdmid.ru
E-mail: gkrfosaka@gmail.com
ГК в Саппоро 064-0914, г. Саппоро, район Тюо, Минами-14, Ниси-12, д. 2-5 понедельник - пятница 14.00 - 16.00 Тел.: (8-10-81-11) 5613171, 5613172 http://www1.odn.ne.jp/ruscons_sapporo
E-mail: ruscons.sapporo@gmail.com
ГК в Саппоро (отделение в Хакодатэ) 040-0054, г. Хакодатэ, Мотомати, д. 14-1 вторник - пятница 10.00 - 12.00 Тел.: (8-10-81-38) 248201 http://www1.odn.ne.jp/ruscons_
E-mail: ruscons.hakodate@gmail.com

<1> КОП - консульский отдел посольства.

<2> ГК - генеральное консульство.

<3> К - консульство.

Приложение N 2
к Административному регламенту
Министерства иностранных дел
Российской Федерации по предоставлению
государственной услуги по оформлению
и выдаче паспорта гражданина
Российской Федерации, удостоверяющего
личность гражданина Российской
Федерации за пределами территории
Российской Федерации, содержащего
электронный носитель информации,
утвержденному приказом МИД России
от 29 марта 2016 г. N 4270

                                                             Форма
                             В ___________________________________
                                 (наименование дипломатического
                               представительства или консульского
                                учреждения Российской Федерации)
 
                             от __________________________________
                                        (Ф.И.О. заявителя)
                             _____________________________________
                                    (адрес места жительства,
                                        номер телефона)
 
   (в ред. Приказа МИД РФ от 25.01.2017 N 1136)
 
                           ЗАЯВЛЕНИЕ
     О НАПРАВЛЕНИИ ОФОРМЛЕННОГО ПАСПОРТА ПОЧТОВОЙ СВЯЗЬЮ
 
В  соответствии  со статьей 10.1 Федерального закона от 15 августа
1996  г.  N  114-ФЗ  "О  порядке  выезда из Российской Федерации и
въезда в Российскую Федерацию" прошу паспорт, оформленный на имя
__________________________________________, _____________________,
  (фамилия, имя, отчество (при наличии))       (дата рождения) 
_________________________________________________________________,
                         (место рождения)
 
направить почтовой связью ________________________________________
                          (указать наименование почтовой службы из
                          числа служб, соответствующих требованиям
                               статьи 10.1 Федерального закона
                                  от 15.08.1996 N 114-ФЗ
                         "О порядке выезда из Российской Федерации
                              и въезда в Российскую Федерацию")
по адресу: _______________________________________________________
                        (указывается адрес получателя)
Я предупрежден(а):
-  о  том,  что выслать мне оформленный паспорт почтовой связью не
представится  возможным  в  случае, если при наличии на момент его
готовности  у меня двух действительных паспортов я не перешлю один
из  них  для аннулирования в дипломатическое представительство или
консульское учреждение Российской Федерации;
   (в ред. Приказа МИД РФ от 25.01.2017 N 1136)
- о том, что после получения паспорта я обязан(а) проставить в нем
личную подпись;
-   о   несении   мною   всех  рисков, связанных с соответствующей
пересылкой   данного   паспорта   почтовой   связью,  включая риск
попадания в руки третьих лиц и риск незаконного его использования,
и  прошу  в  случае  его  утраты  в  процессе  пересылки  объявить
утраченный паспорт недействительным.
 
"__" ____________ 201_ г. ________________________________________
                                (Ф.И.О., подпись заявителя)
 
Заявление   подписано   в   моем  присутствии, подлинность подписи
заявителя подтверждаю (удостоверяю) ______________________________
                                   (должность, Ф.И.О. должностного
                                      лица, принявшего заявление)
 
"__" ___________ 201_ г.
 

Приложение N 2а
к Административному регламенту
Министерства иностранных дел
Российской Федерации по предоставлению
государственной услуги по оформлению
и выдаче паспорта гражданина
Российской Федерации, удостоверяющего
личность гражданина Российской
Федерации за пределами территории
Российской Федерации, содержащего
электронный носитель информации,
утвержденному приказом МИД России
от 29 марта 2016 г. N 4270

                                                             Форма
                              В __________________________________
                                 (наименование дипломатического
                                представительства или консульского
                                 учреждения Российской Федерации)
                                                                  
                              от _________________________________
                                 (Ф.И.О. законного представителя)
                                 _________________________________
                                     (адрес места жительства,
                                         номер телефона)
 
   (в ред. Приказа МИД РФ от 25.01.2017 N 1136)
 
                            ЗАЯВЛЕНИЕ
        О НАПРАВЛЕНИИ ОФОРМЛЕННОГО ПАСПОРТА ПОЧТОВОЙ СВЯЗЬЮ
 
В  соответствии  со статьей 10.1 Федерального закона от 15 августа
1996  г.  N  114-ФЗ  "О  порядке  выезда из Российской Федерации и
въезда в Российскую Федерацию" прошу паспорт, оформленный на имя
___________________________________________, ____________________,
   (фамилия, имя, отчество (при наличии))      (дата рождения)
_________________________________________________________________,
                         (место рождения)
направить почтовой связью ________________________________________
                          (указать наименование почтовой службы из
                          числа служб, соответствующих требованиям
                               статьи 10.1 Федерального закона
                                   от 15.08.1996 N 114-ФЗ
                         "О порядке выезда из Российской Федерации
                              и въезда в Российскую Федерацию")
 
по адресу: _______________________________________________________
                      (указывается адрес получателя)
Я предупрежден(а):
-  о  том,  что выслать мне оформленный паспорт почтовой связью не
представится  возможным  в  случае, если при наличии на момент его
готовности   у   гражданина,   законным  представителем которого я
являюсь,  двух  действительных  паспортов я не перешлю один из них
для   аннулирования   в   дипломатическое   представительство  или
консульское учреждение Российской Федерации;
   (в ред. Приказа МИД РФ от 25.01.2017 N 1136)
-  о  том,  что  после  получения  паспорта я обязан(а) обеспечить
проставление  в  паспорте  личной подписи гражданина в возрасте 14
лет и старше, законным представителем которого я являюсь;
-   о   несении   мною   всех  рисков, связанных с соответствующей
пересылкой   данного   паспорта   почтовой   связью,  включая риск
попадания в руки третьих лиц и риск незаконного его использования,
и  прошу  в  случае  его  утраты  в  процессе  пересылки  объявить
утраченный паспорт недействительным.
 
"__" ____________ 201_ г. ________________________________________
                                (Ф.И.О., подпись заявителя)
 
Заявление   подписано   в   моем  присутствии, подлинность подписи
заявителя подтверждаю (удостоверяю) ______________________________
                                   (должность, Ф.И.О. должностного
                                     лица, принявшего заявление)
 
"__" ____________ 201_ г.
 

Приложение N 3
к Административному регламенту
Министерства иностранных дел
Российской Федерации по предоставлению
государственной услуги по оформлению
и выдаче паспорта гражданина
Российской Федерации, удостоверяющего
личность гражданина Российской
Федерации за пределами территории
Российской Федерации, содержащего
электронный носитель информации,
утвержденному приказом МИД России
от 29 марта 2016 г. N 4270

ПЕРЕЧЕНЬ ИНОСТРАННЫХ ГОСУДАРСТВ, В КОТОРЫХ ИМЕЕТСЯ СТАБИЛЬНО ДЕЙСТВУЮЩАЯ СЛУЖБА ПОЧТОВОЙ СВЯЗИ, ОКАЗЫВАЮЩАЯ В ТОМ ЧИСЛЕ УСЛУГИ ЗАКАЗНЫХ ОТПРАВЛЕНИЙ, ОТПРАВЛЕНИЙ С ОБЪЯВЛЕННОЙ ЦЕННОСТЬЮ, КОНТРОЛИРУЕМОЙ ДОСТАВКИ, ВРУЧЕНИЯ ОТПРАВЛЕНИЙ ЛИЧНО АДРЕСАТУ И УВЕДОМЛЕНИЯ О ПОЛУЧЕНИИ ОТПРАВЛЕНИЙ

N п/п Наименование государства
1. Австралия
2. Австрийская Республика
3. Королевство Бельгии
4. Многонациональное Государство Боливия
5. Соединенное Королевство Великобритании и Северной Ирландии
6. Республика Гайана
7. Федеративная Республика Германия
8. Греческая Республика
9. Королевство Дания
10. Ирландия
11. Королевство Испания
12. Итальянская Республика
13. Республика Кабо-Верде
14. Республика Казахстан
15. Республика Камерун
16. Канада
17. Государство Катар
18. Республика Корея
19. Латвийская Республика
20. Республика Молдова
21. Республика Намибия
22. Новая Зеландия
23. Королевство Норвегия
24. Объединенные Арабские Эмираты
25. Республика Польша
26. Португальская Республика
27. Республика Сербия
28. Республика Словения
29. Соединенные Штаты Америки
30. Королевство Таиланд
31. Турецкая Республика
32. Республика Узбекистан
33. Финляндская Республика
34. Французская Республика
35. Республика Чили
36. Швейцарская Конфедерация
37. Королевство Швеция
38. Эстонская Республика
39. Южно-Африканская Республика
40. Япония

Приложение N 4
к Административному регламенту
Министерства иностранных дел
Российской Федерации по предоставлению
государственной услуги по оформлению
и выдаче паспорта гражданина
Российской Федерации, удостоверяющего
личность гражданина Российской
Федерации за пределами территории
Российской Федерации, содержащего
электронный носитель информации,
утвержденному приказом МИД России
от 29 марта 2016 г. N 4270

                                                             Форма
 
        ПИСЬМО ОРГАНИЗАЦИИ/ОРГАНА  ГОСУДАРСТВЕННОЙ ВЛАСТИ,
         НАПРАВЛЯЮЩИХ ГРАЖДАНИНА РОССИЙСКОЙ ФЕДЕРАЦИИ ЗА
             ПРЕДЕЛЫ ТЕРРИТОРИИ РОССИЙСКОЙ ФЕДЕРАЦИИ
 
Бланк с наименованием
организации, зарегистрированной 
в МИД России/ органа 
государственной власти,
находящегося на территории             Консульский департамент МИД
деятельности территориального           России  (территориальный
органа - представительства              орган - представительство
Министерства иностранных дел            Министерства  иностранных
Российской Федерации на                      дел  Российской 
территории Российской Федерации         Федерации  на  территории
Исх. N _____________________               Российской Федерации
от "__" _____________ 20__ г.             в г. _______________)
Рег. N _____ от "__" ______ 20__ г.    ___________________________
 
                                      
   
   
   
   
   
   
 
 
 
 
 
 
 
                                       Рег. N заявления, поданного
                                       в Консульский департамент
                                       МИД России (территориальный
                                       орган - представительство
                                       МИД России на территории
                                       Российской Федерации)
 
Прошу оформить паспорт
__________________________________________________________________
                (кому - фамилия, имя, отчество)
__________________________________________________________________
       (место работы, должность командируемого сотрудника)
направляемому в __________________________________________________
                         (указать страну, цель поездки)
 
Служебные отметки 
Консульского департамента МИД
России/территориального органа -
представительства МИД России на
территории Российской Федерации
 
______________________________ 
(фамилия, подпись руководителя
организации/органа
государственной власти)
 
 
М.П.
_______________________ 
_______________________
_______________________
_______________________
_______________________
_______________________
Приложение: 
1. Заявление о выдаче
паспорта ___ экз.
2. Основной документ,
удостоверяющий личность
(для предъявления)
3. Фотографии ____ шт.
4. Квитанция об уплате
госпошлины за оформление
паспорта <1>
Исполнитель ___________ 
(подпись)
 
"__" ____________ 20__ г. 
        Паспорт получил: 
__________________________
(фамилия, подпись
получателя)
Исполнитель ______________________ 
(фамилия, подпись
представителя
организации/органа
государственной власти)
"__" ___________ 20__ г. 
 
Номер телефона __________________ 
 

<1> В случае представления по собственной инициативе.  

Приложение N 4.1
к Административному регламенту
Министерства иностранных дел
Российской Федерации по предоставлению
государственной услуги по оформлению
и выдаче паспорта гражданина
Российской Федерации, удостоверяющего
личность гражданина Российской
Федерации за пределами территории
Российской Федерации, содержащего
электронный носитель информации,
утвержденному приказом МИД России
от 29 марта 2016 г. N 4270

УСЛОВНЫЕ ОБОЗНАЧЕНИЯ БЛОК-СХЕМ ПРЕДОСТАВЛЕНИЯ ГОСУДАРСТВЕННОЙ УСЛУГИ

- начало и завершение предоставления государственной услуги;
- административная процедура;
- операция, действие;
- ситуация выбора, принятия решения;
- вариант выбора;
- переход к следующей операции, действию, административной

Блок-схема предоставления государственной услуги по оформлению и выдаче паспорта, удостоверяющего личность гражданина Российской Федерации за пределами территории Российской Федерации, содержащего электронный носитель информации, Консульским департаментом МИД России, территориальным органом - представительством Министерства иностранных дел Российской Федерации на территории Российской Федерации

Блок-схема предоставления государственной услуги по оформлению и выдаче паспорта, удостоверяющего личность гражданина Российской Федерации за пределами территории Российской Федерации, содержащего электронный носитель информации дипломатическим представительством или консульским учреждением Российской Федерации

Приложение N 5
к Административному регламенту
Министерства иностранных дел
Российской Федерации по предоставлению
государственной услуги по оформлению
и выдаче паспорта гражданина
Российской Федерации, удостоверяющего
личность гражданина Российской
Федерации за пределами территории
Российской Федерации, содержащего
электронный носитель информации,
утвержденному приказом МИД России
от 29 марта 2016 г. N 4270

СПРАВОЧНО

ИКАО DOC 9303
МАШИНОСЧИТЫВАЕМЫЕ ПРОЕЗДНЫЕ ДОКУМЕНТЫ

ЧАСТЬ 1
МАШИНОСЧИТЫВАЕМЫЕ ПАСПОРТА

ТОМ I
ПАСПОРТА С МАШИНОСЧИТЫВАЕМЫМИ ДАННЫМИ

ДОБАВЛЕНИЕ 9 К РАЗДЕЛУ IV ТРАНСЛИТЕРАЦИЯ, РЕКОМЕНДУЕМАЯ ДЛЯ ИСПОЛЬЗОВАНИЯ ГОСУДАРСТВАМИ

РАЗДЕЛ IV
Технические спецификации

Транслитерация кириллических знаков
(Извлечение)

Порядковый номер Национальный знак Рекомендуемая транслитерация
1. А A
2. Б B
3. В V
4. Г G
5. Д D
6. Е E
7. Е E
8. Ж ZH
9. З Z
10. И I
11. I I
12. Й I
13. К K
14. Л L
15. М M
16. Н N
17. О O
18. П P
19. Р R
20. С S
21. Т T
22. У U
23. Ф F
24. Х KH
25. Ц TS
26. Ч CH
27. Ш SH
28. Щ SHCH
29. Ы Y
30. Ъ IE
31. Э E
32. Ю IU
33. Я IA

Примечание:

Знак I (порядковый номер 11) в русском языке не используется.

Приложение N 6
к Административному регламенту
Министерства иностранных дел
Российской Федерации по предоставлению
государственной услуги по оформлению
и выдаче паспорта гражданина
Российской Федерации, удостоверяющего
личность гражданина Российской
Федерации за пределами территории
Российской Федерации, содержащего
электронный носитель информации,
утвержденному приказом МИД России
от 29 марта 2016 г. N 4270

                                                             Форма
 
________________________________________
(наименование органа, предоставляющего
      государственную услугу)
 
                           Справка N ______
 
                                            "__" _________ 20__ г.
 
Дана в том, что __________________________________________________
__________________________________________________________________
         (Ф.И.О. заявителя, дата приема заявления)
 
подал(а)  заявление  о  выдаче  паспорта, удостоверяющего личность
гражданина Российской Федерации за пределами территории Российской
Федерации, содержащего электронный носитель информации.
Данное заявление принято к рассмотрению за регистрационным номером
______________.
 
__________________________________________________________________
         (должность, Ф.И.О., подпись должностного лица,
                     принявшего заявление)
 
Сведения о ходе рассмотрения заявления можно получить:
по справочному телефону ______________________________
по адресу электронной почты __________________________
на официальном сайте в сети Интернет _________________
 

Приложение N 7
к Административному регламенту
Министерства иностранных дел
Российской Федерации по предоставлению
государственной услуги по оформлению
и выдаче паспорта гражданина
Российской Федерации, удостоверяющего
личность гражданина Российской
Федерации за пределами территории
Российской Федерации, содержащего
электронный носитель информации,
утвержденному приказом МИД России
от 29 марта 2016 г. N 4270

                                                             Форма
 
                           СООБЩЕНИЕ
      О НАЛИЧИИ ОСНОВАНИЙ, КОТОРЫЕ МОГУТ ПОВЛЕЧЬ ВРЕМЕННОЕ
       ОГРАНИЧЕНИЕ ПРАВА ГРАЖДАНИНА РОССИЙСКОЙ ФЕДЕРАЦИИ
                НА ВЫЕЗД ИЗ РОССИЙСКОЙ ФЕДЕРАЦИИ
 
Консульский департамент МИД России        Исх. N ______________/зп
                                          от "__" ________ 20__ г.
 
              ГЕНЕРАЛЬНОМУ КОНСУЛУ/КОНСУЛУ/ЗАВЕДУЮЩЕМУ
               КОНСУЛЬСКИМ ОТДЕЛОМ ПОСОЛЬСТВА РОССИИ
                   В __________________________
                          (страна/город)
 
__________________________________________________________________
    (Ф.И.О. руководителя консульского отдела дипломатического
          представительства или консульского учреждения
                      Российской Федерации)
 
В ходе соответствующей проверки заявления N ____ о выдаче паспорта
гражданина Российской Федерации __________________________________
__________________________________________________________________
     (Ф.И.О. заявителя, день, месяц, год и место рождения)
 
выявлены основания, предусмотренные статьей 15 Федерального закона
от  15  августа 1996 года N 114-ФЗ "О порядке выезда из Российской
Федерации  и въезда в Российскую Федерацию", которые могут повлечь
временное  ограничение  права  гражданина  Российской Федерации на
выезд из Российской Федерации <*>.
 
 
 Информация   направляется   для   принятия    загранучреждением
соответствующего решения.
 Консульским   департаментом  направлен  запрос  в  компетентные
органы Российской Федерации.  После  получения  ответа  информация
будет   направлена  в  Ваш  адрес  для  принятия  соответствующего
решения, в т.ч. будет сообщено о наименовании и юридическом адресе
организации,  принявшей  на  себя  ответственность  за ограничение
права данного гражданина на выезд из Российской Федерации.
 
Основание для ограничения:
__________________________________________________________________
__________________________________________________________________
__________________________________________________________________
 
Начальник отдела   ___________       _____________________________
                    (подпись)         (Ф.И.О. начальника отдела)
 

<*> Нужное отметить "V".  

Приложение N 8
к Административному регламенту
Министерства иностранных дел
Российской Федерации по предоставлению
государственной услуги по оформлению
и выдаче паспорта гражданина
Российской Федерации, удостоверяющего
личность гражданина Российской
Федерации за пределами территории
Российской Федерации, содержащего
электронный носитель информации,
утвержденному приказом МИД России
от 29 марта 2016 г. N 4270

ШТАМП ОБ АННУЛИРОВАНИИ РАНЕЕ ВЫДАННОГО ПАСПОРТА, ЛИБО РАНЕЕ ПРОИЗВЕДЕННЫХ В ПАСПОРТЕ ОТМЕТОК

АННУЛИРОВАНО

Размер штампа 70 x 10 мм

Приложение N 9
к Административному регламенту
Министерства иностранных дел
Российской Федерации по предоставлению
государственной услуги по оформлению
и выдаче паспорта гражданина
Российской Федерации, удостоверяющего
личность гражданина Российской
Федерации за пределами территории
Российской Федерации, содержащего
электронный носитель информации,
утвержденному приказом МИД России
от 29 марта 2016 г. N 4270

ШТАМП ДЛЯ ПРОИЗВЕДЕНИЯ ОТМЕТКИ О ВЫДАЧЕ ПАСПОРТА ВО ВНУТРЕННЕМ ПАСПОРТЕ (В СВИДЕТЕЛЬСТВЕ О РОЖДЕНИИ)

Выдан паспорт
серия _______ N _______
от "__" ______ 20__ г.
____________________________
(орган, выдавший документ)

подпись _____________________

Размер штампа 60 x 30 мм

Приложение N 10
к Административному регламенту
Министерства иностранных дел
Российской Федерации по предоставлению
государственной услуги по оформлению
и выдаче паспорта гражданина
Российской Федерации, удостоверяющего
личность гражданина Российской
Федерации за пределами территории
Российской Федерации, содержащего
электронный носитель информации,
утвержденному приказом МИД России
от 29 марта 2016 г. N 4270

ШТАМП О НЕПРОИЗВЕДЕНИИ ОТМЕТКИ О ВЫДАЧЕ ПАСПОРТА ВО ВНУТРЕННЕМ ПАСПОРТЕ <*>

ОТМЕТКА О ВЫДАЧЕ ПАСПОРТА
ВО ВНУТРЕННЕМ ПАСПОРТЕ НЕ ПРОИЗВЕДЕНА
Подпись _____________________

М.П.

Размер штампа 60 x 30 мм

<*> Проставляется в дипломатическом представительстве или консульском учреждении Российской Федерации.

Приложение N 11
к Административному регламенту
Министерства иностранных дел
Российской Федерации по предоставлению
государственной услуги по оформлению
и выдаче паспорта гражданина
Российской Федерации, удостоверяющего
личность гражданина Российской
Федерации за пределами территории
Российской Федерации, содержащего
электронный носитель информации,
утвержденному приказом МИД России
от 29 марта 2016 г. N 4270

ШТАМП О НЕПРОИЗВЕДЕНИИ ОТМЕТКИ О ВЫДАЧЕ ПАСПОРТА В СВИДЕТЕЛЬСТВЕ О РОЖДЕНИИ <*>

ОТМЕТКА О ВЫДАЧЕ ПАСПОРТА
В СВИДЕТЕЛЬСТВЕ О РОЖДЕНИИ НЕ ПРОИЗВЕДЕНА
Подпись _____________________
М.П.

Размер штампа 60 x 30 мм

<*> Проставляется в дипломатическом представительстве или консульском учреждении Российской Федерации.

Приложение N 12
к Административному регламенту
Министерства иностранных дел
Российской Федерации по предоставлению
государственной услуги по оформлению
и выдаче паспорта гражданина
Российской Федерации, удостоверяющего
личность гражданина Российской
Федерации за пределами территории
Российской Федерации, содержащего
электронный носитель информации,
утвержденному приказом МИД России
от 29 марта 2016 г. N 4270

ШТАМП О ПРОИЗВЕДЕНИИ ОТМЕТКИ О ВЫДАЧЕ ПАСПОРТА ВО ВНУТРЕННЕМ ПАСПОРТЕ

ОТМЕТКА О ВЫДАЧЕ ПАСПОРТА
ВО ВНУТРЕННЕМ ПАСПОРТЕ ПРОИЗВЕДЕНА
Подпись _____________________
М.П.

Размер штампа 60 x 30 мм

Приложение N 13
к Административному регламенту
Министерства иностранных дел
Российской Федерации по предоставлению
государственной услуги по оформлению
и выдаче паспорта гражданина
Российской Федерации, удостоверяющего
личность гражданина Российской
Федерации за пределами территории
Российской Федерации, содержащего
электронный носитель информации,
утвержденному приказом МИД России
от 29 марта 2016 г. N 4270

ШТАМП О ПРОИЗВЕДЕНИИ ОТМЕТКИ О ВЫДАЧЕ ПАСПОРТА В СВИДЕТЕЛЬСТВЕ О РОЖДЕНИИ

ОТМЕТКА О ВЫДАЧЕ ПАСПОРТА
В СВИДЕТЕЛЬСТВЕ О РОЖДЕНИИ ПРОИЗВЕДЕНА
Подпись _____________________
М.П.

Размер штампа 60 X 30 мм

Приложение N 14
к Административному регламенту
Министерства иностранных дел
Российской Федерации по предоставлению
государственной услуги по оформлению
и выдаче паспорта гражданина
Российской Федерации, удостоверяющего
личность гражданина Российской
Федерации за пределами территории
Российской Федерации, содержащего
электронный носитель информации,
утвержденному приказом МИД России
от 29 марта 2016 г. N 4270

ШТАМП О НАПРАВЛЕНИИ ПАСПОРТА ДИПЛОМАТИЧЕСКОЙ ПОЧТОЙ

       
  Паспорт направлен  
  диппочтой  
    М.П.  
         

Размер штампа 55 x 25 мм

Приложение N 15
к Административному регламенту
Министерства иностранных дел
Российской Федерации по предоставлению
государственной услуги по оформлению
и выдаче паспорта гражданина
Российской Федерации, удостоверяющего
личность гражданина Российской
Федерации за пределами территории
Российской Федерации, содержащего
электронный носитель информации,
утвержденному приказом МИД России
от 29 марта 2016 г. N 4270

ШТАМП ДЛЯ ПРОИЗВЕДЕНИЯ ОТМЕТКИ О ПОСТАНОВКЕ НА УЧЕТ В ЗАГРАНУЧРЕЖДЕНИИ ГРАЖДАНИНА РОССИЙСКОЙ ФЕДЕРАЦИИ В ВОЗРАСТЕ ДО 18 ЛЕТ, УСЫНОВЛЕННОГО ИНОСТРАННЫМИ ГРАЖДАНАМИ ИЛИ ЛИЦАМИ БЕЗ ГРАЖДАНСТВА

ПОСТАВЛЕН НА УЧЕТ
в ___________________________________
_____________________________________
(наименование загранучреждения)
  Подпись ___________________  
М.П.

Размер штампа 60 x 30 мм

Приложение N 16
к Административному регламенту
Министерства иностранных дел
Российской Федерации по предоставлению
государственной услуги по оформлению
и выдаче паспорта гражданина
Российской Федерации, удостоверяющего
личность гражданина Российской
Федерации за пределами территории
Российской Федерации, содержащего
электронный носитель информации,
утвержденному приказом МИД России
от 29 марта 2016 г. N 4270

                                                             Форма
 
                           УВЕДОМЛЕНИЕ
             ОБ ОТКАЗЕ В ОФОРМЛЕНИИ (ВЫДАЧЕ) ПАСПОРТА
 
 ______________________________ 
______________________________
(наименование органа,
предоставляющего
государственную услугу)
 ______________________________ 
(наименование направляющей
организации, органа
государственной власти либо
Ф.И.О. заявителя)
______________________________
(регистрационный номер
заявления)
 
Сообщаем, что гражданину
_________________________________________________________________,
                       (Ф.И.О. заявителя)
__________________________________________________________________
              (день, месяц, год и место рождения)
 
отказано  в  оформлении  (выдаче)  паспорта  в  связи  с временным
ограничением  его  (ее)  права на выезд из Российской Федерации на
основании  части  ________  статьи  ________  Федерального  закона
от  15  августа  1996  г. N 114-ФЗ "О порядке выезда из Российской
Федерации и въезда в Российскую Федерацию" в связи с тем, что:
__________________________________________________________________
__________________________________________________________________
__________________________________________________________________
__________________________________________________________________
__________________________________________________________________
__________________________________________________________________
  (указать основание и срок ограничения, дату и регистрационный
      номер решения об ограничении, полное наименование и
местонахождение организации, принявшей на  себя ответственность за
  ограничение права заявителя на выезд из Российской Федерации)
 
__________________________________________________________________
     (Ф.И.О., подпись должностного лица, принявшего решение
           об отказе в оформлении (выдаче) паспорта)
 
                                                              М.П.
 
"__" ___________ 20__ г.