ФЕДЕРАЛЬНАЯ НАЛОГОВАЯ СЛУЖБА
ПРИКАЗ
от 20 марта 2017 г. N ММВ-7-6/228@
ОБ УТВЕРЖДЕНИИ РЕКОМЕНДУЕМЫХ ФОРМАТОВ ПРЕДСТАВЛЕНИЯ БУХГАЛТЕРСКОЙ (ФИНАНСОВОЙ) ОТЧЕТНОСТИ В ЭЛЕКТРОННОЙ ФОРМЕ
(в ред. Приказов ФНС РФ от 19.07.2017 N ЕД-7-6/559@, от 15.02.2018 N ММВ-7-6/96@)
В соответствии с подпунктом 5 пункта 1 статьи 23 Налогового кодекса Российской Федерации, в целях организации электронного документооборота между налоговыми органами и налогоплательщиками приказываю:
1. Утвердить:
рекомендуемый формат представления баланса государственного (муниципального) учреждения в электронной форме согласно приложению N 1 к настоящему приказу;
рекомендуемый формат представления отчета об исполнении учреждением плана его финансово-хозяйственной деятельности в электронной форме согласно приложению N 2 к настоящему приказу;
рекомендуемый формат представления отчета о финансовых результатах деятельности учреждения в электронной форме согласно приложению N 3 к настоящему приказу;
рекомендуемый формат представления сведений по дебиторской и кредиторской задолженности учреждения в электронной форме согласно приложению N 4 к настоящему приказу;
рекомендуемый формат представления сведений об остатках денежных средств учреждения в электронной форме согласно приложению N 5 к настоящему приказу;
рекомендуемый формат представления разделительного (ликвидационного) баланса государственного (муниципального) учреждения в электронной форме согласно приложению N 6 к настоящему приказу;
рекомендуемый формат представления бухгалтерского баланса кредитной организации (публикуемой формы) в электронной форме согласно приложению N 7 к настоящему приказу;
рекомендуемый формат представления отчета о финансовых результатах кредитной организации (публикуемой формы) в электронной форме согласно приложению N 8 к настоящему приказу;
рекомендуемый формат представления отчета о движении денежных средств кредитной организации (публикуемой формы) в электронной форме согласно приложению N 9 к настоящему приказу;
рекомендуемый формат представления бухгалтерской (финансовой) отчетности в электронной форме согласно приложению N 10 к настоящему приказу;
рекомендуемый формат представления упрощенной бухгалтерской (финансовой) отчетности в электронной форме согласно приложению N 11 к настоящему приказу; (в ред. Приказа ФНС РФ от 19.07.2017 N ЕД-7-6/559@)
Рекомендуемый формат представления баланса главного распорядителя, распорядителя, получателя бюджетных средств, главного администратора, администратора источников финансирования дефицита бюджета, главного администратора, администратора доходов бюджета в электронной форме, согласно приложению N 12 к настоящему приказу. (в ред. Приказа ФНС РФ от 19.07.2017 N ЕД-7-6/559@)
2. Установить, что настоящий приказ вступает в силу для бухгалтерской (финансовой) отчетности в электронной форме за отчетный период 2016 года.
3. Контроль за исполнением настоящего приказа возложить на заместителя руководителя Федеральной налоговой службы, координирующего работу по созданию, развитию, сопровождению и эксплуатации автоматизированной информационной системы Федеральной налоговой службы.
Руководитель
Федеральной налоговой службы
М.В. МИШУСТИН
Приложение N 1
УТВЕРЖДЕН
приказом ФНС России
от "___"_________2017 г.
N______________
РЕКОМЕНДУЕМЫЙ ФОРМАТ ПРЕДСТАВЛЕНИЯ БАЛАНСА ГОСУДАРСТВЕННОГО (МУНИЦИПАЛЬНОГО) УЧРЕЖДЕНИЯ В ЭЛЕКТРОННОЙ ФОРМЕ
I. ОБЩИЕ ПОЛОЖЕНИЯ
1. Настоящий формат описывает требования к XML файлам (далее - файлам обмена) передачи в электронной форме баланса государственного (муниципального) учреждения в налоговые органы.
2. Настоящий формат (часть CXXIX, версия 5.05) разработан в соответствии с приказом Минфина России от 25.03.2011 N 33н "Об утверждении Инструкции о порядке составления, представления годовой, квартальной бухгалтерской отчетности государственных (муниципальных) бюджетных и автономных учреждений" (зарегистрирован Министерством юстиции Российской Федерации 22.04.2011 N 20558) с учетом последующих изменений, утвержденных приказами Минфина России.
II. ОПИСАНИЕ ФАЙЛА ОБМЕНА
3. Имя файла обмена должно иметь следующий вид:
R_Т_A_K_О_GGGGMMDD_N, где:
R_Т - префикс, принимающий значение: NO_BOUCHR1;
A_K - идентификатор получателя информации, где: A - идентификатор получателя, которому направляется файл обмена, K - идентификатор конечного получателя, для которого предназначена информация из данного файла обмена <1>. Каждый из идентификаторов (A и K) имеет вид для налоговых органов - четырехразрядный код (код налогового органа в соответствии с классификатором "Система обозначения налоговых органов" (СОНО);
<1> Передача файла от отправителя к конечному получателю (К) может осуществляться в несколько этапов через другие налоговые органы, осуществляющие передачу файла на промежуточных этапах, которые обозначаются идентификатором А. В случае передачи файла от отправителя к конечному получателю при отсутствии налоговых органов, осуществляющих передачу на промежуточных этапах, значения идентификаторов А и К совпадают.
О - идентификатор отправителя информации, имеет вид:
для организаций - девятнадцатиразрядный код (идентификационный номер налогоплательщика (далее - ИНН) и код причины постановки на учет (далее - КПП) организации (обособленного подразделения);
для физических лиц - двенадцатиразрядный код (ИНН физического лица, при наличии. При отсутствии ИНН - последовательность из двенадцати нулей);
GGGG - год формирования передаваемого файла, MM - месяц, DD - день;
N - идентификационный номер файла (длина - от 1 до 36 знаков. Идентификационный номер файла должен обеспечивать уникальность файла).
Расширение имени файла - xml. Расширение имени файла может указываться как строчными, так и прописными буквами.
Параметры первой строки файла обмена
Первая строка XML файла должна иметь следующий вид:
<?xml version ="1.0" encoding ="windows-1251"?>
Имя файла, содержащего XML схему файла обмена, должно иметь следующий вид:
NO_BOUCHR1_1_129_00_05_05_xx , где хх - номер версии схемы.
Расширение имени файла - xsd.
XML схема файла обмена приводится отдельным файлом и размещается на сайте Федеральной налоговой службы.
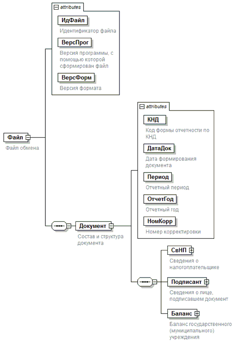
4. Логическая модель файла обмена представлена в виде диаграммы структуры файла обмена на рисунке 1 настоящего формата. Элементами логической модели файла обмена являются элементы и атрибуты XML файла. Перечень структурных элементов логической модели файла обмена и сведения о них приведены в таблицах 4.1 - 4.58 настоящего формата.
Для каждого структурного элемента логической модели файла обмена приводятся следующие сведения:
наименование элемента. Приводится полное наименование элемента <2>;
<2> В строке таблицы могут быть описаны несколько элементов, наименования которых разделены символом "|". Такая форма записи применяется в случае наличия в файле обмена только одного элемента из описанных в этой строке.
сокращенное наименование (код) элемента. Приводится сокращенное наименование элемента. Синтаксис сокращенного наименования должен удовлетворять спецификации XML;
признак типа элемента. Может принимать следующие значения: "С" - сложный элемент логической модели (содержит вложенные элементы), "П" - простой элемент логической модели, реализованный в виде элемента XML файла, "А" - простой элемент логической модели, реализованный в виде атрибута элемента XML файла. Простой элемент логической модели не содержит вложенные элементы;
формат элемента. Формат элемента представляется следующими условными обозначениями: Т - символьная строка; N - числовое значение (целое или дробное).
Формат символьной строки указывается в виде Т(n-к) или T(=к), где: n - минимальное количество знаков, к - максимальное количество знаков, символ "-" - разделитель, символ "=" означает фиксированное количество знаков в строке. В случае, если минимальное количество знаков равно 0, формат имеет вид Т(0-к). В случае, если максимальное количество знаков неограничено, формат имеет вид Т(n-).
Формат числового значения указывается в виде N(m.к), где: m - максимальное количество знаков в числе, включая знак (для отрицательного числа), целую и дробную часть числа без разделяющей десятичной точки, k - максимальное число знаков дробной части числа. Если число знаков дробной части числа равно 0 (то есть число целое), то формат числового значения имеет вид N(m).
Для простых элементов, являющихся базовыми в XML (определенными в сети Интернет по электронному адресу: http://www.w3.org/TR/xmlschema-0), например, элемент с типом "date", поле "Формат элемента" не заполняется. Для таких элементов в поле "Дополнительная информация" указывается тип базового элемента;
признак обязательности элемента определяет обязательность присутствия элемента (совокупности наименования элемента и его значения) в файле обмена. Признак обязательности элемента может принимать следующие значения: "О" - наличие элемента в файле обмена обязательно; "Н" - присутствие элемента в файле обмена необязательно, то есть элемент может отсутствовать. Если элемент принимает ограниченный перечень значений (по классификатору, кодовому словарю и тому подобному), то признак обязательности элемента дополняется символом "К". Например, "ОК". В случае если количество реализаций элемента может быть более одной, то признак обязательности элемента дополняется символом "М". Например, "НМ" или "ОКМ".
К вышеперечисленным признакам обязательности элемента может добавляться значение "У" в случае описания в XML схеме условий, предъявляемых к элементу в файле обмена, описанных в графе "Дополнительная информация". Например, "НУ" или "ОКУ";
дополнительная информация содержит, при необходимости, требования к элементу файла обмена, не указанные ранее. Для сложных элементов указывается ссылка на таблицу, в которой описывается состав данного элемента. Для элементов, принимающих ограниченный перечень значений из классификатора (кодового словаря и тому подобного), указывается соответствующее наименование классификатора (кодового словаря и тому подобного) или приводится перечень возможных значений. Для классификатора (кодового словаря и тому подобного) может указываться ссылка на его местонахождение. Для элементов, использующих пользовательский тип данных, указывается наименование типового элемента.

Рисунок 1. Диаграмма структуры файла обмена
Таблица 4.1
Файл обмена (Файл)
| Наименование элемента | Сокращенное наименование (код) элемента | Признак типа элемента | Формат элемента | Признак обязательности элемента | Дополнительная информация |
| Идентификатор файла | ИдФайл | A | T(1-255) | ОУ | Содержит (повторяет) имя сформированного файла (без расширения) |
| Версия программы, с помощью которой сформирован файл | ВерсПрог | A | T(1-40) | О | |
| Версия формата | ВерсФорм | A | T(1-5) | О | Принимает значение: 5.05 |
| Состав и структура документа | Документ | С | | О | Состав элемента представлен в таблице 4.2 |
Таблица 4.2
Состав и структура документа (Документ)
| Наименование элемента | Сокращенное наименование (код) элемента | Признак типа элемента | Формат элемента | Признак обязательности элемента | Дополнительная информация |
| Код формы отчетности по КНД | КНД | A | T(=7) | ОК | Типовой элемент <КНДТип>. Принимает значение: 0503730 |
| Дата формирования документа | ДатаДок | A | T(=10) | О | Типовой элемент <ДатаТип>. Дата в формате ДД.ММ.ГГГГ |
| Отчетный период | Период | A | T(=2) | ОК | Принимает значение: 34 - год |
| Отчетный год | ОтчетГод | A | | О | Типовой элемент <xs:gYear>. Год в формате ГГГГ |
| Номер корректировки | НомКорр | A | N(3) | О | Принимает значение: 0 - первичный документ, 1 - 999 - номер корректировки для корректирующего документа |
| Сведения о налогоплательщике | СвНП | С | | О | Состав элемента представлен в таблице 4.3 |
| Сведения о лице, подписавшем документ | Подписант | С | | О | Состав элемента представлен в таблице 4.5 |
| Баланс государственного (муниципального) учреждения | Баланс | С | | О | Состав элемента представлен в таблице 4.7 |
Таблица 4.3
Сведения о налогоплательщике (СвНП)
| Наименование элемента | Сокращенное наименование (код) элемента | Признак типа элемента | Формат элемента | Признак обязательности элемента | Дополнительная информация |
| Код учреждения по ОКПО | ОКПО | A | T(8-10) | НК | Типовой элемент <ОКПОТип>. Значение выбирается в соответствии с Общероссийским классификатором предприятий и организаций |
| Код по ОКТМО | ОКТМО | A | T(=8) | T(=11) | НК | Типовой элемент <ОКТМОТип>. Принимает значение в соответствии с Общероссийским классификатором территорий муниципальных образований |
| Код органа, осуществляющего полномочия учредителя, по ОКПО | ОКПО_Учр | A | T(8-10) | НК | Типовой элемент <ОКПОТип>. Значение выбирается в соответствии с Общероссийским классификатором предприятий и организаций |
| Глава по БК | ГлаваБК | A | T(1-3) | Н | |
| Налогоплательщик - учреждение | НПЮЛ | С | | О | Состав элемента представлен в таблице 4.4 |
Таблица 4.4
Налогоплательщик - учреждение (НПЮЛ)
| Наименование элемента | Сокращенное наименование (код) элемента | Признак типа элемента | Формат элемента | Признак обязательности элемента | Дополнительная информация |
| Наименование учреждения | НаимОрг | A | T(1-1000) | О | |
| ИНН учреждения | ИННЮЛ | A | T(=10) | О | Типовой элемент <ИННЮЛТип> |
| КПП учреждения | КПП | A | T(=9) | О | Типовой элемент <КППТип> |
| Учредитель | Учредит | A | T(1-1000) | Н | |
| Наименование органа, осуществляющего полномочия учредителя | УчредПолн | A | T(1-1000) | Н | |
Таблица 4.5
Сведения о лице, подписавшем документ (Подписант)
| Наименование элемента | Сокращенное наименование (код) элемента | Признак типа элемента | Формат элемента | Признак обязательности элемента | Дополнительная информация |
| Признак лица, подписавшего документ | ПрПодп | A | T(=1) | ОК | Принимает значение: 1 - руководитель | 2 - уполномоченный представитель |
| Номер контактного телефона | Тлф | A | T(1-20) | Н | |
| E-mail | E-mail | A | T(1-45) | Н | |
| Фамилия, имя, отчество руководителя (уполномоченного представителя) | ФИО | С | | О | Типовой элемент <ФИОТип>. Состав элемента представлен в таблице 4.58 |
| Фамилия, имя, отчество главного бухгалтера | ФИОГлБух | С | | Н | Типовой элемент <ФИОТип>. Состав элемента представлен в таблице 4.58 |
| Сведения об уполномоченном представителе | СвПред | С | | НУ | Состав элемента представлен в таблице 4.6. Элемент обязателен при <ПрПодп>=2 |
Таблица 4.6
Сведения об уполномоченном представителе (СвПред)
| Наименование элемента | Сокращенное наименование (код) элемента | Признак типа элемента | Формат элемента | Признак обязательности элемента | Дополнительная информация |
| Наименование документа, подтверждающего полномочия представителя | НаимДок | A | T(1-120) | О | |
Таблица 4.7
Баланс государственного (муниципального) учреждения (Баланс)
| Наименование элемента | Сокращенное наименование (код) элемента | Признак типа элемента | Формат элемента | Признак обязательности элемента | Дополнительная информация |
| Дата, на которую сформирован баланс | ДатаОтч | A | T(=10) | О | Типовой элемент <ДатаТип>. Дата в формате ДД.ММ.ГГГГ |
| Код по ОКЕИ | ОКЕИ | A | T(=3) | ОК | Типовой элемент <ОКЕИТип>. Принимает значение: 383 - рубль |
| Актив | Актив | С | | О | Состав элемента представлен в таблице 4.8 |
| Пассив | Пассив | С | | О | Состав элемента представлен в таблице 4.25 |
| Справка о наличии имущества и обязательств на забалансовых счетах | СпрИмущОбЗС | С | | О | Состав элемента представлен в таблице 4.33 |
Таблица 4.8
Актив (Актив)
| Наименование элемента | Сокращенное наименование (код) элемента | Признак типа элемента | Формат элемента | Признак обязательности элемента | Дополнительная информация |
| Нефинансовые активы | НефинАктив | С | | Н | Состав элемента представлен в таблице 4.9 |
| Финансовые активы | ФинАктив | С | | Н | Состав элемента представлен в таблице 4.19 |
| Баланс | Баланс | С | | О | Типовой элемент <БалансТип>. Состав элемента представлен в таблице 4.51 |
Таблица 4.9
Нефинансовые активы (НефинАктив)
| Наименование элемента | Сокращенное наименование (код) элемента | Признак типа элемента | Формат элемента | Признак обязательности элемента | Дополнительная информация |
| Основные средства (балансовая стоимость) | БалансОС | С | | Н | Состав элемента представлен в таблице 4.10 |
| Амортизация основных средств | АмортОС | С | | Н | Состав элемента представлен в таблице 4.11 |
| Основные средства (остаточная стоимость) | ОстатОС | С | | Н | Состав элемента представлен в таблице 4.12 |
| Нематериальные активы (балансовая стоимость) | НеМатАктБС | С | | Н | Состав элемента представлен в таблице 4.13 |
| Амортизация нематериальных активов | АмортНмА | С | | Н | Состав элемента представлен в таблице 4.14 |
| Нематериальные активы (остаточная стоимость) | НеМатАктОС | С | | Н | Состав элемента представлен в таблице 4.15 |
| Непроизведенные активы (балансовая стоимость) | НеПроизвАкт | С | | Н | Типовой элемент <БалансТип>. Состав элемента представлен в таблице 4.51 |
| Материальные запасы | МатЗапас | С | | Н | Состав элемента представлен в таблице 4.16 |
| Вложения в нефинансовые активы | ВложНеФинАкт | С | | Н | Состав элемента представлен в таблице 4.17 |
| Нефинансовые активы в пути | НеФинАктП | С | | Н | Состав элемента представлен в таблице 4.18 |
| Затраты на изготовление готовой продукции, выполнения работ, услуг | ИзгГотовПрод | С | | Н | Типовой элемент <БалансТип>. Состав элемента представлен в таблице 4.51 |
| Нефинансовые активы, итого | Итого | С | | О | Типовой элемент <БалансТип>. Состав элемента представлен в таблице 4.51 |
Таблица 4.10
Основные средства (балансовая стоимость) (БалансОС)
| Наименование элемента | Сокращенное наименование (код) элемента | Признак типа элемента | Формат элемента | Признак обязательности элемента | Дополнительная информация |
| Всего | Всего | С | | О | Типовой элемент <БалансТип>. Состав элемента представлен в таблице 4.51 |
| Недвижимое имущество учреждения | НедИмущУчр | С | | Н | Типовой элемент <БалансТип>. Состав элемента представлен в таблице 4.51 |
| Особо ценное движимое имущество учреждения | ОЦДИмущУчр | С | | Н | Типовой элемент <БалансТип>. Состав элемента представлен в таблице 4.51 |
| Иное движимое имущество учреждения | ИнДИмущУчр | С | | Н | Типовой элемент <БалансТип>. Состав элемента представлен в таблице 4.51 |
| Предметы лизинга | ПрЛизинг | С | | Н | Типовой элемент <БалансТип>. Состав элемента представлен в таблице 4.51 |
Таблица 4.11
Амортизация основных средств (АмортОС)
| Наименование элемента | Сокращенное наименование (код) элемента | Признак типа элемента | Формат элемента | Признак обязательности элемента | Дополнительная информация |
| Всего | Всего | С | | О | Типовой элемент <БалансТип>. Состав элемента представлен в таблице 4.51 |
| Амортизация недвижимого имущества учреждения | НедИмущУчр | С | | Н | Типовой элемент <БалансТип>. Состав элемента представлен в таблице 4.51 |
| Амортизация особо ценного движимого имущества учреждения | ОЦДИмущУчр | С | | Н | Типовой элемент <БалансТип>. Состав элемента представлен в таблице 4.51 |
| Амортизация иного движимого имущества учреждения | ИнДИмущУчр | С | | Н | Типовой элемент <БалансТип>. Состав элемента представлен в таблице 4.51 |
| Амортизация предметов лизинга | ПрЛизинг | С | | Н | Типовой элемент <БалансТип>. Состав элемента представлен в таблице 4.51 |
Таблица 4.12
Основные средства (остаточная стоимость) (ОстатОС)
| Наименование элемента | Сокращенное наименование (код) элемента | Признак типа элемента | Формат элемента | Признак обязательности элемента | Дополнительная информация |
| Всего | Всего | С | | О | Типовой элемент <БалансТип>. Состав элемента представлен в таблице 4.51 |
| Недвижимое имущество учреждения (остаточная стоимость) | НедИмущУчр | С | | Н | Типовой элемент <БалансТип>. Состав элемента представлен в таблице 4.51 |
| Особо ценное движимое имущество учреждения (остаточная стоимость) | ОЦДИмущУчр | С | | Н | Типовой элемент <БалансТип>. Состав элемента представлен в таблице 4.51 |
| Иное движимое имущество учреждения (остаточная стоимость) | ИнДИмущУчр | С | | Н | Типовой элемент <БалансТип>. Состав элемента представлен в таблице 4.51 |
| Предметы лизинга (остаточная стоимость) | ПрЛизинг | С | | Н | Типовой элемент <БалансТип>. Состав элемента представлен в таблице 4.51 |
Таблица 4.13
Нематериальные активы (балансовая стоимость) (НеМатАктБС)
| Наименование элемента | Сокращенное наименование (код) элемента | Признак типа элемента | Формат элемента | Признак обязательности элемента | Дополнительная информация |
| Всего | Всего | С | | О | Типовой элемент <БалансТип>. Состав элемента представлен в таблице 4.51 |
| Особо ценное движимое имущество учреждения | ОЦДИмущУчр | С | | Н | Типовой элемент <БалансТип>. Состав элемента представлен в таблице 4.51 |
| Иное движимое имущество учреждения | ИнДИмущУчр | С | | Н | Типовой элемент <БалансТип>. Состав элемента представлен в таблице 4.51 |
| Предметы лизинга | ПрЛизинг | С | | Н | Типовой элемент <БалансТип>. Состав элемента представлен в таблице 4.51 |
Таблица 4.14
Амортизация нематериальных активов (АмортНмА)
| Наименование элемента | Сокращенное наименование (код) элемента | Признак типа элемента | Формат элемента | Признак обязательности элемента | Дополнительная информация |
| Всего | Всего | С | | О | Типовой элемент <БалансТип>. Состав элемента представлен в таблице 4.51 |
| Особо ценное движимое имущество учреждения | ОЦДИмущУчр | С | | Н | Типовой элемент <БалансТип>. Состав элемента представлен в таблице 4.51 |
| Иное движимое имущество учреждения | ИнДИмущУчр | С | | Н | Типовой элемент <БалансТип>. Состав элемента представлен в таблице 4.51 |
| Предметы лизинга | ПрЛизинг | С | | Н | Типовой элемент <БалансТип>. Состав элемента представлен в таблице 4.51 |
Таблица 4.15
Нематериальные активы (остаточная стоимость) (НеМатАктОС)
| Наименование элемента | Сокращенное наименование (код) элемента | Признак типа элемента | Формат элемента | Признак обязательности элемента | Дополнительная информация |
| Всего | Всего | С | | О | Типовой элемент <БалансТип>. Состав элемента представлен в таблице 4.51 |
| Особо ценное движимое имущество учреждения (остаточная стоимость) | ОЦДИмущУчр | С | | Н | Типовой элемент <БалансТип>. Состав элемента представлен в таблице 4.51 |
| Иное движимое имущество учреждения (остаточная стоимость) | ИнДИмущУчр | С | | Н | Типовой элемент <БалансТип>. Состав элемента представлен в таблице 4.51 |
| Предметы лизинга (остаточная стоимость) | ПрЛизинг | С | | Н | Типовой элемент <БалансТип>. Состав элемента представлен в таблице 4.51 |
Таблица 4.16
Материальные запасы (МатЗапас)
| Наименование элемента | Сокращенное наименование (код) элемента | Признак типа элемента | Формат элемента | Признак обязательности элемента | Дополнительная информация |
| Всего | Всего | С | | О | Типовой элемент <БалансТип>. Состав элемента представлен в таблице 4.51 |
| Особо ценное движимое имущество учреждения | ОЦДИмущУчр | С | | Н | Типовой элемент <БалансТип>. Состав элемента представлен в таблице 4.51 |
Таблица 4.17
Вложения в нефинансовые активы (ВложНеФинАкт)
| Наименование элемента | Сокращенное наименование (код) элемента | Признак типа элемента | Формат элемента | Признак обязательности элемента | Дополнительная информация |
| Всего | Всего | С | | О | Типовой элемент <БалансТип>. Состав элемента представлен в таблице 4.51 |
| Недвижимое имущество учреждения | НеДИмущУчр | С | | Н | Типовой элемент <БалансТип>. Состав элемента представлен в таблице 4.51 |
| Особо ценное движимое имущество учреждения | ОЦДИмущУчр | С | | Н | Типовой элемент <БалансТип>. Состав элемента представлен в таблице 4.51 |
| Иное движимое имущество учреждения | ИнДИмущУчр | С | | Н | Типовой элемент <БалансТип>. Состав элемента представлен в таблице 4.51 |
| Предметы лизинга | ПрЛизинг | С | | Н | Типовой элемент <БалансТип>. Состав элемента представлен в таблице 4.51 |
Таблица 4.18
Нефинансовые активы в пути (НеФинАктП)
| Наименование элемента | Сокращенное наименование (код) элемента | Признак типа элемента | Формат элемента | Признак обязательности элемента | Дополнительная информация |
| Всего | Всего | С | | О | Типовой элемент <БалансТип>. Состав элемента представлен в таблице 4.51 |
| Недвижимое имущество учреждения в пути | НеДИмущУчрП | С | | Н | Типовой элемент <БалансТип>. Состав элемента представлен в таблице 4.51 |
| Особо ценное движимое имущество учреждения в пути | ОЦДИмущУчрП | С | | Н | Типовой элемент <БалансТип>. Состав элемента представлен в таблице 4.51 |
| Иное движимое имущество учреждения в пути | ИнДИмущУчрП | С | | Н | Типовой элемент <БалансТип>. Состав элемента представлен в таблице 4.51 |
| Предметы лизинга в пути | ПрЛизингП | С | | Н | Типовой элемент <БалансТип>. Состав элемента представлен в таблице 4.51 |
Таблица 4.19
Финансовые активы (ФинАктив)
| Наименование элемента | Сокращенное наименование (код) элемента | Признак типа элемента | Формат элемента | Признак обязательности элемента | Дополнительная информация |
| Денежные средства учреждения | ДенСрУчр | С | | Н | Состав элемента представлен в таблице 4.20 |
| Финансовые вложения | ФинВлож | С | | Н | Состав элемента представлен в таблице 4.21 |
| Расчеты по доходам | РасчДоход | С | | Н | Типовой элемент <БалансТип>. Состав элемента представлен в таблице 4.51 |
| Расчеты по выданным авансам | РасчВыдАванс | С | | Н | Типовой элемент <БалансТип>. Состав элемента представлен в таблице 4.51 |
| Расчеты по кредитам, займам (ссудам) | РасчКредит | С | | Н | Состав элемента представлен в таблице 4.22 |
| Расчеты с подотчетными лицами | РасчПОтчЛиц | С | | Н | Типовой элемент <БалансТип>. Состав элемента представлен в таблице 4.51 |
| Расчеты по ущербу и иным доходам | РасчУщербИн | С | | Н | Типовой элемент <БалансТип>. Состав элемента представлен в таблице 4.51 |
| Прочие расчеты с дебиторами | ПрочРасчДеб | С | | Н | Состав элемента представлен в таблице 4.23 |
| Вложения в финансовые активы | ВложФинАкт | С | | Н | Состав элемента представлен в таблице 4.24 |
| Расчеты по платежам в бюджеты | РасчПлатБюдж | С | | Н | Типовой элемент <БалансТип>. Состав элемента представлен в таблице 4.51 |
| Финансовые активы, итого | Итого | С | | О | Типовой элемент <БалансТип>. Состав элемента представлен в таблице 4.51 |
Таблица 4.20
Денежные средства учреждения (ДенСрУчр)
| Наименование элемента | Сокращенное наименование (код) элемента | Признак типа элемента | Формат элемента | Признак обязательности элемента | Дополнительная информация |
| Всего | Всего | С | | О | Типовой элемент <БалансТип>. Состав элемента представлен в таблице 4.51 |
| Денежные средства учреждения на лицевых счетах в органе казначейства | ЛицСчОргКазн | С | | Н | Типовой элемент <БалансТип>. Состав элемента представлен в таблице 4.51 |
| Денежные средства учреждения в органе казначейства в пути | ОргКазнПут | С | | Н | Типовой элемент <БалансТип>. Состав элемента представлен в таблице 4.51 |
| Денежные средства учреждения на счетах в кредитной организации | СчетКО | С | | Н | Типовой элемент <БалансТип>. Состав элемента представлен в таблице 4.51 |
| Денежные средства учреждения в кредитной организации в пути | КОПут | С | | Н | Типовой элемент <БалансТип>. Состав элемента представлен в таблице 4.51 |
| Денежные средства учреждения на специальных счетах в кредитной организации | СпецСчетКО | С | | Н | Типовой элемент <БалансТип>. Состав элемента представлен в таблице 4.51 |
| Денежные средства учреждения в иностранной валюте на счетах в кредитной организации | ИнВалСчКО | С | | Н | Типовой элемент <БалансТип>. Состав элемента представлен в таблице 4.51 |
| Касса | Касса | С | | Н | Типовой элемент <БалансТип>. Состав элемента представлен в таблице 4.51 |
| Денежные документы | ДенДокум | С | | Н | Типовой элемент <БалансТип>. Состав элемента представлен в таблице 4.51 |
| Денежные средства учреждения, размещенные на депозиты в кредитной организации | РазмДепКО | С | | Н | Типовой элемент <БалансТип>. Состав элемента представлен в таблице 4.51 |
Таблица 4.21
Финансовые вложения (ФинВлож)
| Наименование элемента | Сокращенное наименование (код) элемента | Признак типа элемента | Формат элемента | Признак обязательности элемента | Дополнительная информация |
| Всего | Всего | С | | О | Типовой элемент <БалансТип>. Состав элемента представлен в таблице 4.51 |
| Ценные бумаги, кроме акций | ЦенБумКрАкц | С | | Н | Типовой элемент <БалансТип>. Состав элемента представлен в таблице 4.51 |
| Акции и иные формы участия в капитале | АкцИнКапит | С | | Н | Типовой элемент <БалансТип>. Состав элемента представлен в таблице 4.51 |
| Иные финансовые активы | ИнФинАктив | С | | Н | Типовой элемент <БалансТип>. Состав элемента представлен в таблице 4.51 |
Таблица 4.22
Расчеты по кредитам, займам (ссудам) (РасчКредит)
| Наименование элемента | Сокращенное наименование (код) элемента | Признак типа элемента | Формат элемента | Признак обязательности элемента | Дополнительная информация |
| Всего | Всего | С | | О | Типовой элемент <БалансТип>. Состав элемента представлен в таблице 4.51 |
| По представленным кредитам, займам (ссудам) | ПредстКредит | С | | Н | Типовой элемент <БалансТип>. Состав элемента представлен в таблице 4.51 |
| В рамках целевых иностранных кредитов (заимствований) | ЦелИнКредит | С | | Н | Типовой элемент <БалансТип>. Состав элемента представлен в таблице 4.51 |
Таблица 4.23
Прочие расчеты с дебиторами (ПрочРасчДеб)
| Наименование элемента | Сокращенное наименование (код) элемента | Признак типа элемента | Формат элемента | Признак обязательности элемента | Дополнительная информация |
| Всего | Всего | С | | О | Типовой элемент <БалансТип>. Состав элемента представлен в таблице 4.51 |
| Расчеты по налоговым вычетам по НДС | РасчНДС | С | | Н | Типовой элемент <БалансТип>. Состав элемента представлен в таблице 4.51 |
| Расчеты с финансовым органом по наличным денежным средствам | РасчФОДен | С | | Н | Типовой элемент <БалансТип>. Состав элемента представлен в таблице 4.51 |
| Расчеты с прочими дебиторами | РасчПрДеб | С | | Н | Типовой элемент <БалансТип>. Состав элемента представлен в таблице 4.51 |
| Расчеты с учредителем | РасчУчред | С | | Н | Типовой элемент <БалансК1Тип>. Состав элемента представлен в таблице 4.52 |
| Амортизация ОЦИ | АмортизОЦИ | С | | Н | Типовой элемент <БалансК1Тип>. Состав элемента представлен в таблице 4.52 |
| Остаточная стоимость ОЦИ | ОстатСтОЦИ | С | | Н | Типовой элемент <БалансК1Тип>. Состав элемента представлен в таблице 4.52 |
Таблица 4.24
Вложения в финансовые активы (ВложФинАкт)
| Наименование элемента | Сокращенное наименование (код) элемента | Признак типа элемента | Формат элемента | Признак обязательности элемента | Дополнительная информация |
| Всего | Всего | С | | О | Типовой элемент <БалансТип>. Состав элемента представлен в таблице 4.51 |
| Ценные бумаги, кроме акций | ЦенБумКрАкц | С | | Н | Типовой элемент <БалансТип>. Состав элемента представлен в таблице 4.51 |
| Акции и иные формы участия в капитале | АкцИнКапит | С | | Н | Типовой элемент <БалансТип>. Состав элемента представлен в таблице 4.51 |
| Иные финансовые активы | ИнФинАктив | С | | Н | Типовой элемент <БалансТип>. Состав элемента представлен в таблице 4.51 |
Таблица 4.25
Пассив (Пассив)
| Наименование элемента | Сокращенное наименование (код) элемента | Признак типа элемента | Формат элемента | Признак обязательности элемента | Дополнительная информация |
| Обязательства | Обязат | С | | Н | Состав элемента представлен в таблице 4.26 |
| Финансовый результат | ФинРезул | С | | Н | Состав элемента представлен в таблице 4.31 |
| Баланс | Баланс | С | | О | Типовой элемент <БалансТип>. Состав элемента представлен в таблице 4.51 |
Таблица 4.26
Обязательства (Обязат)
| Наименование элемента | Сокращенное наименование (код) элемента | Признак типа элемента | Формат элемента | Признак обязательности элемента | Дополнительная информация |
| Расчеты с кредиторами по долговым обязательствам | РасчКДолгОбяз | С | | Н | Состав элемента представлен в таблице 4.27 |
| Расчеты по принятым обязательствам | РасчПрОбяз | С | | Н | Типовой элемент <БалансТип>. Состав элемента представлен в таблице 4.51 |
| Расчеты по платежам в бюджеты | РасчПлатБюдж | С | | Н | Состав элемента представлен в таблице 4.28 |
| Прочие расчеты с кредиторами | ПрРасчКредит | С | | Н | Состав элемента представлен в таблице 4.29 |
| Расчеты с подотчетными лицами | РасчПОтчЛиц | С | | Н | Типовой элемент <БалансТип>. Состав элемента представлен в таблице 4.51 |
| Расчеты по доходам | РасчДоход | С | | Н | Типовой элемент <БалансТип>. Состав элемента представлен в таблице 4.51 |
| Расчеты по ущербу и иным доходам | РасчУщербИн | С | | Н | Типовой элемент <БалансТип>. Состав элемента представлен в таблице 4.51 |
| Обязательства, итого | Итого | С | | О | Типовой элемент <БалансТип>. Состав элемента представлен в таблице 4.51 |
Таблица 4.27
Расчеты с кредиторами по долговым обязательствам (РасчКДолгОбяз)
| Наименование элемента | Сокращенное наименование (код) элемента | Признак типа элемента | Формат элемента | Признак обязательности элемента | Дополнительная информация |
| Всего | Всего | С | | О | Типовой элемент <БалансТип>. Состав элемента представлен в таблице 4.51 |
| По долговым обязательствам в рублях | ДолгОбязРуб | С | | Н | Типовой элемент <БалансТип>. Состав элемента представлен в таблице 4.51 |
| По долговым обязательствам по целевым иностранным кредитам (заимствованиям) | ДолгОбязИнКр | С | | Н | Типовой элемент <БалансТип>. Состав элемента представлен в таблице 4.51 |
| По долговым обязательствам в иностранной валюте | ДолгОбязВал | С | | Н | Типовой элемент <БалансТип>. Состав элемента представлен в таблице 4.51 |
Таблица 4.28
Расчеты по платежам в бюджеты (РасчПлатБюдж)
| Наименование элемента | Сокращенное наименование (код) элемента | Признак типа элемента | Формат элемента | Признак обязательности элемента | Дополнительная информация |
| Всего | Всего | С | | О | Типовой элемент <БалансТип>. Состав элемента представлен в таблице 4.51 |
| Расчеты по налогу на доходы физических лиц | РасчНДФЛ | С | | Н | Типовой элемент <БалансТип>. Состав элемента представлен в таблице 4.51 |
| Расчеты по страховым взносам на обязательное социальное страхование | РасчВзнОСС | С | | Н | Типовой элемент <БалансТип>. Состав элемента представлен в таблице 4.51 |
| Расчеты по налогу на прибыль организаций | РасчПриб | С | | Н | Типовой элемент <БалансТип>. Состав элемента представлен в таблице 4.51 |
| Расчеты по налогу на добавленную стоимость | РасчНДС | С | | Н | Типовой элемент <БалансТип>. Состав элемента представлен в таблице 4.51 |
| Расчеты по иным платежам в бюджет | РасчИнПлат | С | | Н | Типовой элемент <БалансТип>. Состав элемента представлен в таблице 4.51 |
| Расчеты по страховым взносам на медицинское и пенсионное страхование | РасчВзнМПС | С | | Н | Типовой элемент <БалансТип>. Состав элемента представлен в таблице 4.51 |
Таблица 4.29
Прочие расчеты с кредиторами (ПрРасчКредит)
| Наименование элемента | Сокращенное наименование (код) элемента | Признак типа элемента | Формат элемента | Признак обязательности элемента | Дополнительная информация |
| Всего | Всего | С | | О | Типовой элемент <БалансТип>. Состав элемента представлен в таблице 4.51 |
| Расчеты по средствам, полученным во временное распоряжение | РасчВремСр | С | | Н | Состав элемента представлен в таблице 4.30 |
| Расчеты с депонентами | РасчДепонент | С | | Н | Типовой элемент <БалансТип>. Состав элемента представлен в таблице 4.51 |
| Расчеты по удержаниям из выплат по оплате труда | РасчУдержОТ | С | | Н | Типовой элемент <БалансТип>. Состав элемента представлен в таблице 4.51 |
| Внутриведомственные расчеты | РасчВнВедоств | С | | Н | Типовой элемент <БалансТип>. Состав элемента представлен в таблице 4.51 |
| Расчеты с прочими кредиторами | РасчПрочКред | С | | Н | Типовой элемент <БалансТип>. Состав элемента представлен в таблице 4.51 |
Таблица 4.30
Расчеты по средствам, полученным во временное распоряжение (РасчВремСр)
| Наименование элемента | Сокращенное наименование (код) элемента | Признак типа элемента | Формат элемента | Признак обязательности элемента | Дополнительная информация |
| На начало года | НачГод | С | | Н | Типовой элемент <СумБалК2Тип>. Состав элемента представлен в таблице 4.55 |
| На конец отчетного периода | КонПер | С | | О | Типовой элемент <СумБалК2Тип>. Состав элемента представлен в таблице 4.55 |
Таблица 4.31
Финансовый результат (ФинРезул)
| Наименование элемента | Сокращенное наименование (код) элемента | Признак типа элемента | Формат элемента | Признак обязательности элемента | Дополнительная информация |
| Финансовый результат экономического субъекта | ФинРезЭкСуб | С | | О | Состав элемента представлен в таблице 4.32 |
Таблица 4.32
Финансовый результат экономического субъекта (ФинРезЭкСуб)
| Наименование элемента | Сокращенное наименование (код) элемента | Признак типа элемента | Формат элемента | Признак обязательности элемента | Дополнительная информация |
| Всего | Всего | С | | О | Типовой элемент <БалансТип>. Состав элемента представлен в таблице 4.51 |
| Финансовый результат прошлых отчетных периодов | ФинРезПрОПер | С | | Н | Типовой элемент <БалансТип>. Состав элемента представлен в таблице 4.51 |
| Финансовый результат по начисленной амортизации ОЦИ | ФинРезНАмОЦИ | С | | Н | Типовой элемент <БалансК1Тип>. Состав элемента представлен в таблице 4.52 |
| Доходы будущих периодов | ДохБудПер | С | | Н | Типовой элемент <БалансТип>. Состав элемента представлен в таблице 4.51 |
| Расходы будущих периодов | РасхБудПер | С | | Н | Типовой элемент <БалансТип>. Состав элемента представлен в таблице 4.51 |
| Резервы предстоящих расходов | РезПредРасх | С | | Н | Типовой элемент <БалансТип>. Состав элемента представлен в таблице 4.51 |
Таблица 4.33
Справка о наличии имущества и обязательств на забалансовых счетах (СпрИмущОбЗС)
| Наименование элемента | Сокращенное наименование (код) элемента | Признак типа элемента | Формат элемента | Признак обязательности элемента | Дополнительная информация |
| Имущество, полученное в пользование | ИмущПолПольз | С | | Н | Состав элемента представлен в таблице 4.34 |
| Материальные ценности, принятые на хранение | МатЦенХран | С | | Н | Состав элемента представлен в таблице 4.35 |
| Бланки строгой отчетности | БланкСтрОтч | С | | Н | Состав элемента представлен в таблице 4.36 |
| Задолженность неплатежеспособных дебиторов | ДолгНД | С | | Н | Состав элемента представлен в таблице 4.37 |
| Материальные ценности, оплаченные по централизованному снабжению | МатЦенОплЦС | С | | Н | Состав элемента представлен в таблице 4.38 |
| Задолженность учащихся и студентов за невозвращенные материальные ценности | ДолгНеМатЦен | С | | Н | Типовой элемент <СправкаНТип>. Состав элемента представлен в таблице 4.56 |
| Награды, призы, кубки и ценные подарки, сувениры | НагрПриз | С | | Н | Состав элемента представлен в таблице 4.39 |
| Путевки неоплаченные | ПутевНеОпл | С | | Н | Типовой элемент <СправкаНТип>. Состав элемента представлен в таблице 4.56 |
| Запасные части к транспортным средствам, выданные взамен изношенных | ЗапЧастТС | С | | Н | Типовой элемент <СправкаНТип>. Состав элемента представлен в таблице 4.56 |
| Обеспечение исполнения обязательств | ИспОбяз | С | | Н | Состав элемента представлен в таблице 4.40 |
| Спецоборудование для выполнения научно- исследовательских работ по договорам с заказчиками | СпецНИРДог | С | | Н | Состав элемента представлен в таблице 4.41 |
| Экспериментальные устройства | ЭксперУстр | С | | Н | Типовой элемент <СправкаНТип>. Состав элемента представлен в таблице 4.56 |
| Расчетные документы, не оплаченные в срок из-за отсутствия средств на счете государственного (муниципального) учреждения | РасчДокНеОпл | С | | Н | Типовой элемент <СправкаНТип>. Состав элемента представлен в таблице 4.56 |
| Переплата пенсий и пособий вследствие неправильного применения законодательства о пенсиях и пособиях, счетных ошибок | ПерепПенсНеЗак | С | | Н | Типовой элемент <СправкаНТип>. Состав элемента представлен в таблице 4.56 |
| Поступления денежных средств | ПостДССчетУчр | С | | Н | Состав элемента представлен в таблице 4.42 |
| Выбытия денежных средств | ВыбДССчетУчр | С | | Н | Состав элемента представлен в таблице 4.43 |
| Задолженность, не востребованная кредиторами | ДолгНеКред | С | | Н | Состав элемента представлен в таблице 4.44 |
| Основные средства стоимостью до 3000 рублей включительно в эксплуатации | ОснСр3000Экспл | С | | Н | Состав элемента представлен в таблице 4.45 |
| Материальные ценности, полученные по централизованному снабжению | МатЦенЦСнаб | С | | Н | Состав элемента представлен в таблице 4.46 |
| Периодические издания для пользования | ПериодИзд | С | | Н | Состав элемента представлен в таблице 4.47 |
| Имущество, переданное в доверительное управление | ИмущДовУпр | С | | Н | Состав элемента представлен в таблице 4.48 |
| Имущество, переданное в возмездное пользование (аренду) | ИмущВозмПольз | С | | Н | Состав элемента представлен в таблице 4.49 |
| Имущество, переданное в безвозмездное пользование | ИмущБВозмПольз | С | | Н | Состав элемента представлен в таблице 4.50 |
| Материальные ценности, выданные в личное пользование работникам (сотрудникам) | МатЦенЛичн | С | | Н | Типовой элемент <СправкаНТип>. Состав элемента представлен в таблице 4.56 |
| Расчеты по исполнению денежных обязательств через третьих лиц | ИспДенОбяз | С | | Н | Типовой элемент <СправкаНТип>. Состав элемента представлен в таблице 4.56 |
| Акции по номинальной стоимости | АкцНоминалСт | С | | Н | Типовой элемент <СправкаНТип>. Состав элемента представлен в таблице 4.56 |
| Активы в управляющих компаниях | АктУпрКомп | С | | Н | Типовой элемент <СправкаНТип>. Состав элемента представлен в таблице 4.56 |
Таблица 4.34
Имущество, полученное в пользование (ИмущПолПольз)
| Наименование элемента | Сокращенное наименование (код) элемента | Признак типа элемента | Формат элемента | Признак обязательности элемента | Дополнительная информация |
| Номер забалансового счета | НомСчетЗаб | A | T(=2) | О | |
| Всего | Всего | С | | О | Типовой элемент <БалансТип>. Состав элемента представлен в таблице 4.51 |
| Недвижимое | Недвиж | С | | Н | Типовой элемент <БалансТип>. Состав элемента представлен в таблице 4.51 |
| Недвижимое, из них имущество казны | НедвижКазн | С | | Н | Типовой элемент <БалансТип>. Состав элемента представлен в таблице 4.51 |
| Движимое | Движ | С | | Н | Типовой элемент <БалансТип>. Состав элемента представлен в таблице 4.51 |
| Движимое, из них имущество казны | ДвижКазн | С | | Н | Типовой элемент <БалансТип>. Состав элемента представлен в таблице 4.51 |
| В том числе вписываемые показатели по имуществу, полученному в пользование | ВПокИмППольз | С | | НМ | Типовой элемент <СправВпТип>. Состав элемента представлен в таблице 4.57 |
Таблица 4.35
Материальные ценности, принятые на хранение (МатЦенХран)
| Наименование элемента | Сокращенное наименование (код) элемента | Признак типа элемента | Формат элемента | Признак обязательности элемента | Дополнительная информация |
| Номер забалансового счета | НомСчетЗаб | A | T(=2) | О | |
| Всего | Всего | С | | О | Типовой элемент <БалансТип>. Состав элемента представлен в таблице 4.51 |
| В том числе вписываемые показатели по материальным ценностям, принятым на хранение | ВПокМатЦенХр | С | | НМ | Типовой элемент <СправВпТип>. Состав элемента представлен в таблице 4.57 |
Таблица 4.36
Бланки строгой отчетности (БланкСтрОтч)
| Наименование элемента | Сокращенное наименование (код) элемента | Признак типа элемента | Формат элемента | Признак обязательности элемента | Дополнительная информация |
| Номер забалансового счета | НомСчетЗаб | A | T(=2) | О | |
| Всего | Всего | С | | О | Типовой элемент <БалансТип>. Состав элемента представлен в таблице 4.51 |
| В том числе вписываемые показатели по бланкам строгой отчетности | ВПокБлСтрОтч | С | | НМ | Типовой элемент <СправВпТип>. Состав элемента представлен в таблице 4.57 |
Таблица 4.37
Задолженность неплатежеспособных дебиторов (ДолгНД)
| Наименование элемента | Сокращенное наименование (код) элемента | Признак типа элемента | Формат элемента | Признак обязательности элемента | Дополнительная информация |
| Номер забалансового счета | НомСчетЗаб | A | T(=2) | О | |
| Всего | Всего | С | | О | Типовой элемент <БалансТип>. Состав элемента представлен в таблице 4.51 |
| В том числе вписываемые показатели по задолженности неплатежеспособных дебиторов | ВПокДолгНД | С | | НМ | Типовой элемент <СправВпТип>. Состав элемента представлен в таблице 4.57 |
Таблица 4.38
Материальные ценности, оплаченные по централизованному снабжению (МатЦенОплЦС)
| Наименование элемента | Сокращенное наименование (код) элемента | Признак типа элемента | Формат элемента | Признак обязательности элемента | Дополнительная информация |
| Номер забалансового счета | НомСчетЗаб | A | T(=2) | О | |
| Всего | Всего | С | | О | Типовой элемент <БалансТип>. Состав элемента представлен в таблице 4.51 |
| Основные средства | ОснСредств | С | | Н | Типовой элемент <БалансТип>. Состав элемента представлен в таблице 4.51 |
| Основные средства, из них особо ценное движимое имущество | ЦенДвИмущОС | С | | Н | Типовой элемент <БалансТип>. Состав элемента представлен в таблице 4.51 |
| Материальные запасы | МатЗапас | С | | Н | Типовой элемент <БалансТип>. Состав элемента представлен в таблице 4.51 |
| Материальные запасы, из них особо ценное движимое имущество | ЦенДвИмущМЗ | С | | Н | Типовой элемент <БалансТип>. Состав элемента представлен в таблице 4.51 |
| В том числе вписываемые показатели по материальным ценностям, оплаченным по централизованному снабжению | ВПокМатЦенОЦС | С | | НМ | Типовой элемент <СправВпТип>. Состав элемента представлен в таблице 4.57 |
Таблица 4.39
Награды, призы, кубки и ценные подарки, сувениры (НагрПриз)
| Наименование элемента | Сокращенное наименование (код) элемента | Признак типа элемента | Формат элемента | Признак обязательности элемента | Дополнительная информация |
| Номер забалансового счета | НомСчетЗаб | A | T(=2) | О | |
| Всего | Всего | С | | О | Типовой элемент <БалансТип>. Состав элемента представлен в таблице 4.51 |
| В условной оценке | УсловОцен | С | | Н | Типовой элемент <БалансТип>. Состав элемента представлен в таблице 4.51 |
| По стоимости приобретения | СтоимПриобр | С | | Н | Типовой элемент <БалансТип>. Состав элемента представлен в таблице 4.51 |
Таблица 4.40
Обеспечение исполнения обязательств (ИспОбяз)
| Наименование элемента | Сокращенное наименование (код) элемента | Признак типа элемента | Формат элемента | Признак обязательности элемента | Дополнительная информация |
| Номер забалансового счета | НомСчетЗаб | A | T(=2) | О | |
| Всего | Всего | С | | О | Типовой элемент <БалансТип>. Состав элемента представлен в таблице 4.51 |
| Задаток | Задаток | С | | Н | Типовой элемент <БалансТип>. Состав элемента представлен в таблице 4.51 |
| Залог | Залог | С | | Н | Типовой элемент <БалансТип>. Состав элемента представлен в таблице 4.51 |
| Банковская гарантия | БанкГарант | С | | Н | Типовой элемент <БалансТип>. Состав элемента представлен в таблице 4.51 |
| Поручительство | Поручит | С | | Н | Типовой элемент <БалансТип>. Состав элемента представлен в таблице 4.51 |
| Иное обеспечение | ИнОбеспеч | С | | Н | Типовой элемент <БалансТип>. Состав элемента представлен в таблице 4.51 |
Таблица 4.41
Спецоборудование для выполнения научно- исследовательских работ по договорам с заказчиками (СпецНИРДог)
| Наименование элемента | Сокращенное наименование (код) элемента | Признак типа элемента | Формат элемента | Признак обязательности элемента | Дополнительная информация |
| Номер забалансового счета | НомСчетЗаб | A | T(=2) | О | |
| Всего | Всего | С | | О | Типовой элемент <БалансТип>. Состав элемента представлен в таблице 4.51 |
| В том числе вписываемые показатели по спецоборудованию для выполнения научно-исследовательских работ по договорам с заказчиками | ВПокСпНИРДог | С | | НМ | Типовой элемент <СправВпТип>. Состав элемента представлен в таблице 4.57 |
Таблица 4.42
Поступления денежных средств (ПостДССчетУчр)
| Наименование элемента | Сокращенное наименование (код) элемента | Признак типа элемента | Формат элемента | Признак обязательности элемента | Дополнительная информация |
| Номер забалансового счета | НомСчетЗаб | A | T(=2) | О | |
| Всего | Всего | С | | О | Типовой элемент <БалансТип>. Состав элемента представлен в таблице 4.51 |
| Доходы | Доходы | С | | Н | Типовой элемент <БалансТип>. Состав элемента представлен в таблице 4.51 |
| Расходы | Расходы | С | | Н | Типовой элемент <БалансТип>. Состав элемента представлен в таблице 4.51 |
| Источники финансирования дефицита | ИстФинДефСр | С | | Н | Типовой элемент <БалансТип>. Состав элемента представлен в таблице 4.51 |
Таблица 4.43
Выбытия денежных средств (ВыбДССчетУчр)
| Наименование элемента | Сокращенное наименование (код) элемента | Признак типа элемента | Формат элемента | Признак обязательности элемента | Дополнительная информация |
| Номер забалансового счета | НомСчетЗаб | A | T(=2) | О | |
| Всего | Всего | С | | О | Типовой элемент <БалансТип>. Состав элемента представлен в таблице 4.51 |
| Доходы | Доходы | С | | Н | Типовой элемент <БалансТип>. Состав элемента представлен в таблице 4.51 |
| Расходы | Расходы | С | | Н | Типовой элемент <БалансТип>. Состав элемента представлен в таблице 4.51 |
| Источники финансирования дефицита | ИстФинДефСр | С | | Н | Типовой элемент <БалансТип>. Состав элемента представлен в таблице 4.51 |
Таблица 4.44
Задолженность, не востребованная кредиторами (ДолгНеКред)
| Наименование элемента | Сокращенное наименование (код) элемента | Признак типа элемента | Формат элемента | Признак обязательности элемента | Дополнительная информация |
| Номер забалансового счета | НомСчетЗаб | A | T(=2) | О | |
| Всего | Всего | С | | О | Типовой элемент <БалансТип>. Состав элемента представлен в таблице 4.51 |
| В том числе вписываемые показатели по задолженности, не востребованной кредиторами | ВПокДолгНКр | С | | НМ | Типовой элемент <СправВпТип>. Состав элемента представлен в таблице 4.57 |
Таблица 4.45
Основные средства стоимостью до 3000 рублей включительно в эксплуатации (ОснСр3000Экспл)
| Наименование элемента | Сокращенное наименование (код) элемента | Признак типа элемента | Формат элемента | Признак обязательности элемента | Дополнительная информация |
| Номер забалансового счета | НомСчетЗаб | A | T(=2) | О | |
| Всего | Всего | С | | О | Типовой элемент <БалансТип>. Состав элемента представлен в таблице 4.51 |
| Особо ценное движимое имущество | ОсЦенДИмущ | С | | Н | Типовой элемент <БалансТип>. Состав элемента представлен в таблице 4.51 |
| Иное движимое имущество | ИнДИмущ | С | | Н | Типовой элемент <БалансТип>. Состав элемента представлен в таблице 4.51 |
| В том числе вписываемые показатели по основным средствам стоимостью до 3000 рублей включительно в эксплуатации | ВПокОС3000Э | С | | НМ | Типовой элемент <СправВпТип>. Состав элемента представлен в таблице 4.57 |
Таблица 4.46
Материальные ценности, полученные по централизованному снабжению (МатЦенЦСнаб)
| Наименование элемента | Сокращенное наименование (код) элемента | Признак типа элемента | Формат элемента | Признак обязательности элемента | Дополнительная информация |
| Номер забалансового счета | НомСчетЗаб | A | T(=2) | О | |
| Всего | Всего | С | | О | Типовой элемент <БалансТип>. Состав элемента представлен в таблице 4.51 |
| Основные средства | ОснСредств | С | | Н | Типовой элемент <БалансТип>. Состав элемента представлен в таблице 4.51 |
| Основные средства, из них особо ценное движимое имущество | ОсЦенДИмущОС | С | | Н | Типовой элемент <БалансТип>. Состав элемента представлен в таблице 4.51 |
| Материальные запасы | МатЗапас | С | | Н | Типовой элемент <БалансТип>. Состав элемента представлен в таблице 4.51 |
| Материальные запасы, из них особо ценное движимое имущество | ОсЦенДИмущМЗ | С | | Н | Типовой элемент <БалансТип>. Состав элемента представлен в таблице 4.51 |
| В том числе вписываемые показатели по материальным ценностям, полученным по централизованному снабжению | ВПокМатЦенЦС | С | | НМ | Типовой элемент <СправВпТип>. Состав элемента представлен в таблице 4.57 |
Таблица 4.47
Периодические издания для пользования (ПериодИзд)
| Наименование элемента | Сокращенное наименование (код) элемента | Признак типа элемента | Формат элемента | Признак обязательности элемента | Дополнительная информация |
| Номер забалансового счета | НомСчетЗаб | A | T(=2) | О | |
| Всего | Всего | С | | О | Типовой элемент <БалансТип>. Состав элемента представлен в таблице 4.51 |
| В том числе вписываемые показатели по периодическим изданиям для пользования | ВПокПериодИзд | С | | НМ | Типовой элемент <СправВпТип>. Состав элемента представлен в таблице 4.57 |
Таблица 4.48
Имущество, переданное в доверительное управление (ИмущДовУпр)
| Наименование элемента | Сокращенное наименование (код) элемента | Признак типа элемента | Формат элемента | Признак обязательности элемента | Дополнительная информация |
| Номер забалансового счета | НомСчетЗаб | A | T(=2) | О | |
| Всего | Всего | С | | О | Типовой элемент <БалансТип>. Состав элемента представлен в таблице 4.51 |
| Основные средства | ОснСредств | С | | Н | Типовой элемент <БалансТип>. Состав элемента представлен в таблице 4.51 |
| Основные средства, из них недвижимое имущество | НедвижИмущОС | С | | Н | Типовой элемент <БалансТип>. Состав элемента представлен в таблице 4.51 |
| Основные средства, из них особо ценное движимое имущество | ОсЦенДИмущОС | С | | Н | Типовой элемент <БалансТип>. Состав элемента представлен в таблице 4.51 |
| Нематериальные активы | НематАктив | С | | Н | Типовой элемент <БалансТип>. Состав элемента представлен в таблице 4.51 |
| Нематериальные активы, из них особо ценное движимое имущество | ОсЦенДИмущНА | С | | Н | Типовой элемент <БалансТип>. Состав элемента представлен в таблице 4.51 |
| Материальные запасы | МатЗапас | С | | Н | Типовой элемент <БалансТип>. Состав элемента представлен в таблице 4.51 |
| Материальные запасы, из них особо ценное движимое имущество | ОсЦенДИмущМЗ | С | | Н | Типовой элемент <БалансТип>. Состав элемента представлен в таблице 4.51 |
| Непроизведенные активы | НепроизвАктив | С | | Н | Типовой элемент <БалансТип>. Состав элемента представлен в таблице 4.51 |
| Финансовые активы | ФинАктив | С | | Н | Типовой элемент <БалансТип>. Состав элемента представлен в таблице 4.51 |
| В том числе вписываемые показатели по имуществу, переданному в доверительное управление | ВПокИмущДУ | С | | НМ | Типовой элемент <СправВпТип>. Состав элемента представлен в таблице 4.57 |
Таблица 4.49
Имущество, переданное в возмездное пользование (аренду) (ИмущВозмПольз)
| Наименование элемента | Сокращенное наименование (код) элемента | Признак типа элемента | Формат элемента | Признак обязательности элемента | Дополнительная информация |
| Номер забалансового счета | НомСчетЗаб | A | T(=2) | О | |
| Всего | Всего | С | | О | Типовой элемент <БалансТип>. Состав элемента представлен в таблице 4.51 |
| Основные средства | ОснСредств | С | | Н | Типовой элемент <БалансТип>. Состав элемента представлен в таблице 4.51 |
| Основные средства, из них недвижимое имущество | НедвижИмущОС | С | | Н | Типовой элемент <БалансТип>. Состав элемента представлен в таблице 4.51 |
| Основные средства, из них особо ценное движимое имущество | ОсЦенДИмущОС | С | | Н | Типовой элемент <БалансТип>. Состав элемента представлен в таблице 4.51 |
| Нематериальные активы | НематАктив | С | | Н | Типовой элемент <БалансТип>. Состав элемента представлен в таблице 4.51 |
| Нематериальные активы, из них особо ценное движимое имущество | ОсЦенДИмущНА | С | | Н | Типовой элемент <БалансТип>. Состав элемента представлен в таблице 4.51 |
| Материальные запасы | МатЗапас | С | | Н | Типовой элемент <БалансТип>. Состав элемента представлен в таблице 4.51 |
| Материальные запасы, из них особо ценное движимое имущество | ОсЦенДИмущМЗ | С | | Н | Типовой элемент <БалансТип>. Состав элемента представлен в таблице 4.51 |
| Непроизведенные активы | НепроизвАктив | С | | Н | Типовой элемент <БалансТип>. Состав элемента представлен в таблице 4.51 |
| В том числе вписываемые показатели по имуществу, переданному в возмездное пользование (аренду) | ВПокИмущВП | С | | НМ | Типовой элемент <СправВпТип>. Состав элемента представлен в таблице 4.57 |
Таблица 4.50
Имущество, переданное в безвозмездное пользование (ИмущБВозмПольз)
| Наименование элемента | Сокращенное наименование (код) элемента | Признак типа элемента | Формат элемента | Признак обязательности элемента | Дополнительная информация |
| Номер забалансового счета | НомСчетЗаб | A | T(=2) | О | |
| Всего | Всего | С | | О | Типовой элемент <БалансТип>. Состав элемента представлен в таблице 4.51 |
| Основные средства | ОснСредств | С | | Н | Типовой элемент <БалансТип>. Состав элемента представлен в таблице 4.51 |
| Основные средства, из них недвижимое имущество | НедвижИмущОС | С | | Н | Типовой элемент <БалансТип>. Состав элемента представлен в таблице 4.51 |
| Основные средства, из них особо ценное движимое имущество | ОсЦенДИмущОС | С | | Н | Типовой элемент <БалансТип>. Состав элемента представлен в таблице 4.51 |
| Нематериальные активы | НематАктив | С | | Н | Типовой элемент <БалансТип>. Состав элемента представлен в таблице 4.51 |
| Нематериальные активы, из них особо ценное движимое имущество | ОсЦенДИмущНА | С | | Н | Типовой элемент <БалансТип>. Состав элемента представлен в таблице 4.51 |
| Материальные запасы | МатЗапас | С | | Н | Типовой элемент <БалансТип>. Состав элемента представлен в таблице 4.51 |
| Материальные запасы, из них особо ценное движимое имущество | ОсЦенДИмущМЗ | С | | Н | Типовой элемент <БалансТип>. Состав элемента представлен в таблице 4.51 |
| Непроизведенные активы | НепроизвАктив | С | | Н | Типовой элемент <БалансТип>. Состав элемента представлен в таблице 4.51 |
| В том числе вписываемые показатели по имуществу, переданному в безвозмездное пользование | ВПокИмущБП | С | | НМ | Типовой элемент <СправВпТип>. Состав элемента представлен в таблице 4.57 |
Таблица 4.51
Сведения по балансу (БалансТип)
| Наименование элемента | Сокращенное наименование (код) элемента | Признак типа элемента | Формат элемента | Признак обязательности элемента | Дополнительная информация |
| На начало года | НачГод | С | | Н | Типовой элемент <СумБалТип>. Состав элемента представлен в таблице 4.53 |
| На конец отчетного периода | КонПер | С | | О | Типовой элемент <СумБалТип>. Состав элемента представлен в таблице 4.53 |
Таблица 4.52
Сведения по балансу краткие, тип 1 (БалансК1Тип)
| Наименование элемента | Сокращенное наименование (код) элемента | Признак типа элемента | Формат элемента | Признак обязательности элемента | Дополнительная информация |
| На начало года | НачГод | С | | Н | Типовой элемент <СумБалК1Тип>. Состав элемента представлен в таблице 4.54 |
| На конец отчетного периода | КонПер | С | | О | Типовой элемент <СумБалК1Тип>. Состав элемента представлен в таблице 4.54 |
Таблица 4.53
Сведения по суммам по балансу (СумБалТип)
| Наименование элемента | Сокращенное наименование (код) элемента | Признак типа элемента | Формат элемента | Признак обязательности элемента | Дополнительная информация |
| Деятельность с целевыми средствами | ДеятЦелСр | A | N(17.2) | Н | |
| Деятельность по государственному заданию | ДеятГосЗадан | A | N(17.2) | Н | |
| Приносящая доход деятельность | ДеятПринДох | A | N(17.2) | Н | |
| Итого | Итого | A | N(17.2) | О | |
Таблица 4.54
Сведения по суммам по балансу краткие, тип 1 (СумБалК1Тип)
| Наименование элемента | Сокращенное наименование (код) элемента | Признак типа элемента | Формат элемента | Признак обязательности элемента | Дополнительная информация |
| Деятельность по государственному заданию | ДеятГосЗадан | A | N(17.2) | Н | |
| Приносящая доход деятельность | ДеятПринДох | A | N(17.2) | Н | |
| Итого | Итого | A | N(17.2) | О | |
Таблица 4.55
Сведения по суммам по балансу краткие, тип 2 (СумБалК2Тип)
| Наименование элемента | Сокращенное наименование (код) элемента | Признак типа элемента | Формат элемента | Признак обязательности элемента | Дополнительная информация |
| Приносящая доход деятельность | ДеятПринДох | A | N(17.2) | Н | |
| Итого | Итого | A | N(17.2) | О | |
Таблица 4.56
Сведения по справке о наличии имущества и обязательств на забалансовых счетах с указанием номера забалансового счета (СправкаНТип)
| Наименование элемента | Сокращенное наименование (код) элемента | Признак типа элемента | Формат элемента | Признак обязательности элемента | Дополнительная информация |
| Номер забалансового счета | НомСчетЗаб | A | T(=2) | О | |
| На начало года | НачГод | С | | Н | Типовой элемент <СумБалТип>. Состав элемента представлен в таблице 4.53 |
| На конец отчетного периода | КонПер | С | | О | Типовой элемент <СумБалТип>. Состав элемента представлен в таблице 4.53 |
Таблица 4.57
В том числе вписываемые показатели по справке о наличии имущества и обязательств на забалансовых счетах (СправВпТип)
| Наименование элемента | Сокращенное наименование (код) элемента | Признак типа элемента | Формат элемента | Признак обязательности элемента | Дополнительная информация |
| Наименование показателя | НаимПок | A | T(1-255) | О | |
| На начало года | НачГод | С | | Н | Типовой элемент <СумБалТип>. Состав элемента представлен в таблице 4.53 |
| На конец отчетного периода | КонПер | С | | О | Типовой элемент <СумБалТип>. Состав элемента представлен в таблице 4.53 |
Таблица 4.58
Фамилия, имя, отчество (ФИОТип)
| Наименование элемента | Сокращенное наименование (код) элемента | Признак типа элемента | Формат элемента | Признак обязательности элемента | Дополнительная информация |
| Фамилия | Фамилия | A | T(1-60) | О | |
| Имя | Имя | A | T(1-60) | О | |
| Отчество | Отчество | A | T(1-60) | Н | |
Приложение N 2
УТВЕРЖДЕН
приказом ФНС России
от "___"_________ 2017 г.
N______________
РЕКОМЕНДУЕМЫЙ ФОРМАТ ПРЕДСТАВЛЕНИЯ ОТЧЕТА ОБ ИСПОЛНЕНИИ УЧРЕЖДЕНИЕМ ПЛАНА ЕГО ФИНАНСОВО-ХОЗЯЙСТВЕННОЙ ДЕЯТЕЛЬНОСТИ В ЭЛЕКТРОННОЙ ФОРМЕ
I. ОБЩИЕ ПОЛОЖЕНИЯ
1. Настоящий формат описывает требования к XML файлам (далее - файлам обмена) передачи в электронной форме отчета об исполнении учреждением плана его финансово-хозяйственной деятельности в налоговые органы.
2. Настоящий формат (часть CXXX, версия 5.05) разработан в соответствии с приказом Минфина России от 25.03.2011 N 33н "Об утверждении Инструкции о порядке составления, представления годовой, квартальной бухгалтерской отчетности государственных (муниципальных) бюджетных и автономных учреждений" (зарегистрирован Министерством юстиции Российской Федерации 22.04.2011 N 20558) с учетом последующих изменений, утвержденных приказами Минфина России.
II. ОПИСАНИЕ ФАЙЛА ОБМЕНА
3. Имя файла обмена должно иметь следующий вид:
R_Т_A_K_О_GGGGMMDD_N, где:
R_Т - префикс, принимающий в зависимости от вида финансового обеспечения (деятельности) учреждения следующие значения:
NO_BOUCHR6.2 - собственные доходы учреждения;
NO_BOUCHR6.4 - субсидия на выполнение государственного (муниципального) задания;
NO_BOUCHR6.5 - субсидии на иные цели;
NO_BOUCHR6.6 - субсидии на цели осуществления капитальных вложений;
NO_BOUCHR6.7 - средства по обязательному медицинскому страхованию;
A_K - идентификатор получателя информации, где: A - идентификатор получателя, которому направляется файл обмена, K - идентификатор конечного получателя, для которого предназначена информация из данного файла обмена <1>. Каждый из идентификаторов (A и K) имеет вид для налоговых органов - четырехразрядный код (код налогового органа в соответствии с классификатором "Система обозначения налоговых органов" (СОНО);
<1> Передача файла от отправителя к конечному получателю (К) может осуществляться в несколько этапов через другие налоговые органы, осуществляющие передачу файла на промежуточных этапах, которые обозначаются идентификатором А. В случае передачи файла от отправителя к конечному получателю при отсутствии налоговых органов, осуществляющих передачу на промежуточных этапах, значения идентификаторов А и К совпадают.
О - идентификатор отправителя информации, имеет вид:
для организаций - девятнадцатиразрядный код (идентификационный номер налогоплательщика (далее - ИНН) и код причины постановки на учет (далее - КПП) организации (обособленного подразделения);
для физических лиц - двенадцатиразрядный код (ИНН физического лица, при наличии. При отсутствии ИНН - последовательность из двенадцати нулей);
GGGG - год формирования передаваемого файла, MM - месяц, DD - день;
N - идентификационный номер файла (длина - от 1 до 36 знаков. Идентификационный номер файла должен обеспечивать уникальность файла).
Расширение имени файла - xml. Расширение имени файла может указываться как строчными, так и прописными буквами.
Параметры первой строки файла обмена
Первая строка XML файла должна иметь следующий вид:
<?xml version ="1.0" encoding ="windows-1251"?>
Имя файла, содержащего XSD схему файла обмена, должно иметь следующий вид:
NO_BOUCHR6_1_130_00_05_05_xx , где хх - номер версии схемы.
Расширение имени файла - xsd.
XML схема файла обмена приводится отдельным файлом и размещается на сайте Федеральной налоговой службы.
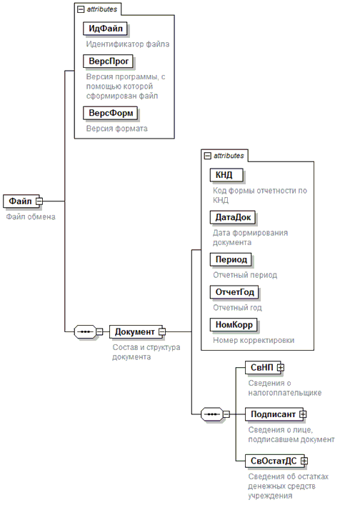
4. Логическая модель файла обмена представлена в виде диаграммы структуры файла обмена на рисунке 1 настоящего формата. Элементами логической модели файла обмена являются элементы и атрибуты XML файла. Перечень структурных элементов логической модели файла обмена и сведения о них приведены в таблицах 4.1 - 4.29 настоящего формата.
Для каждого структурного элемента логической модели файла обмена приводятся следующие сведения:
наименование элемента. Приводится полное наименование элемента <2>;
<2> В строке таблицы могут быть описаны несколько элементов, наименования которых разделены символом "|". Такая форма записи применяется в случае наличия в файле обмена только одного элемента из описанных в этой строке.
сокращенное наименование (код) элемента. Приводится сокращенное наименование элемента. Синтаксис сокращенного наименования должен удовлетворять спецификации XML;
признак типа элемента. Может принимать следующие значения: "С" - сложный элемент логической модели (содержит вложенные элементы), "П" - простой элемент логической модели, реализованный в виде элемента XML файла, "А" - простой элемент логической модели, реализованный в виде атрибута элемента XML файла. Простой элемент логической модели не содержит вложенные элементы;
формат элемента. Формат элемента представляется следующими условными обозначениями: Т - символьная строка; N - числовое значение (целое или дробное).
Формат символьной строки указывается в виде Т(n-к) или T(=к), где: n - минимальное количество знаков, к - максимальное количество знаков, символ "-" - разделитель, символ "=" означает фиксированное количество знаков в строке. В случае, если минимальное количество знаков равно 0, формат имеет вид Т(0-к). В случае, если максимальное количество знаков неограничено, формат имеет вид Т(n-).
Формат числового значения указывается в виде N(m.к), где: m - максимальное количество знаков в числе, включая знак (для отрицательного числа), целую и дробную часть числа без разделяющей десятичной точки, k - максимальное число знаков дробной части числа. Если число знаков дробной части числа равно 0 (то есть число целое), то формат числового значения имеет вид N(m).
Для простых элементов, являющихся базовыми в XML (определенными в сети Интернет по электронному адресу: http://www.w3.org/TR/xmlschema-0), например, элемент с типом "date", поле "Формат элемента" не заполняется. Для таких элементов в поле "Дополнительная информация" указывается тип базового элемента;
признак обязательности элемента определяет обязательность присутствия элемента (совокупности наименования элемента и его значения) в файле обмена. Признак обязательности элемента может принимать следующие значения: "О" - наличие элемента в файле обмена обязательно; "Н" - присутствие элемента в файле обмена необязательно, то есть элемент может отсутствовать. Если элемент принимает ограниченный перечень значений (по классификатору, кодовому словарю и тому подобному), то признак обязательности элемента дополняется символом "К". Например, "ОК". В случае если количество реализаций элемента может быть более одной, то признак обязательности элемента дополняется символом "М". Например, "НМ" или "ОКМ".
К вышеперечисленным признакам обязательности элемента может добавляться значение "У" в случае описания в XML схеме условий, предъявляемых к элементу в файле обмена, описанных в графе "Дополнительная информация". Например, "НУ" или "ОКУ";
дополнительная информация содержит, при необходимости, требования к элементу файла обмена, не указанные ранее. Для сложных элементов указывается ссылка на таблицу, в которой описывается состав данного элемента. Для элементов, принимающих ограниченный перечень значений из классификатора (кодового словаря и тому подобного), указывается соответствующее наименование классификатора (кодового словаря и тому подобного) или приводится перечень возможных значений. Для классификатора (кодового словаря и тому подобного) может указываться ссылка на его местонахождение. Для элементов, использующих пользовательский тип данных, указывается наименование типового элемента.

Рисунок 1. Диаграмма структуры файла обмена
Таблица 4.1
Файл обмена (Файл)
| Наименование элемента | Сокращенное наименование (код) элемента | Признак типа элемента | Формат элемента | Признак обязательности элемента | Дополнительная информация |
| Идентификатор файла | ИдФайл | A | T(1-255) | ОУ | Содержит (повторяет) имя сформированного файла (без расширения) |
| Версия программы, с помощью которой сформирован файл | ВерсПрог | A | T(1-40) | О | |
| Версия формата | ВерсФорм | A | T(1-5) | О | Принимает значение: 5.05 |
| Состав и структура документа | Документ | С | | О | Состав элемента представлен в таблице 4.2 |
Таблица 4.2
Состав и структура документа (Документ)
| Наименование элемента | Сокращенное наименование (код) элемента | Признак типа элемента | Формат элемента | Признак обязательности элемента | Дополнительная информация |
| Код формы отчетности по КНД | КНД | A | T(=7) | ОК | Типовой элемент <КНДТип>. Принимает значение: 0503737 |
| Дата формирования документа | ДатаДок | A | T(=10) | О | Типовой элемент <ДатаТип>. Дата в формате ДД.ММ.ГГГГ |
| Отчетный период | Период | A | T(=2) | ОК | Принимает значение: 34 - год |
| Отчетный год | ОтчетГод | A | | О | Типовой элемент <xs:gYear>. Год в формате ГГГГ |
| Номер корректировки | НомКорр | A | N(3) | О | Принимает значение: 0 - первичный документ, 1 - 999 - номер корректировки для корректирующего документа |
| Сведения о налогоплательщике | СвНП | С | | О | Состав элемента представлен в таблице 4.3 |
| Сведения о лице, подписавшем документ | Подписант | С | | О | Состав элемента представлен в таблице 4.5 |
| Отчет об исполнении учреждением плана его финансово-хозяйственной деятельности | ОтчетПланФХД | С | | О | Состав элемента представлен в таблице 4.7 |
Таблица 4.3
Сведения о налогоплательщике (СвНП)
| Наименование элемента | Сокращенное наименование (код) элемента | Признак типа элемента | Формат элемента | Признак обязательности элемента | Дополнительная информация |
| Код учреждения по ОКПО | ОКПО | A | T(8-10) | НК | Типовой элемент <ОКПОТип>. Значение выбирается в соответствии с Общероссийским классификатором предприятий и организаций |
| Код по ОКТМО | ОКТМО | A | T(=8) | | НК | Типовой элемент <ОКТМОТип>. |
| T(=11) | | Принимает значение в соответствии с Общероссийским классификатором территорий муниципальных образований |
| Код органа, осуществляющего полномочия учредителя, по ОКПО | ОКПО_Учр | A | T(8-10) | НК | Типовой элемент <ОКПОТип>. Значение выбирается в соответствии с Общероссийским классификатором предприятий и организаций |
| Налогоплательщик - учреждение | НПЮЛ | С | | О | Состав элемента представлен в таблице 4.4 |
Таблица 4.4
Налогоплательщик - учреждение (НПЮЛ)
| Наименование элемента | Сокращенное наименование (код) элемента | Признак типа элемента | Формат элемента | Признак обязательности элемента | Дополнительная информация |
| Наименование учреждения | НаимОрг | A | T(1-1000) | О | |
| ИНН учреждения | ИННЮЛ | A | T(=10) | О | Типовой элемент <ИННЮЛТип> |
| КПП учреждения | КПП | A | T(=9) | О | Типовой элемент <КППТип> |
| Учредитель | Учредит | A | T(1-1000) | Н | |
| Наименование органа, осуществляющего полномочия учредителя | УчредПолн | A | T(1-1000) | Н | |
Таблица 4.5
Сведения о лице, подписавшем документ (Подписант)
| Наименование элемента | Сокращенное наименование (код) элемента | Признак типа элемента | Формат элемента | Признак обязательности элемента | Дополнительная информация |
| Признак лица, подписавшего документ | ПрПодп | A | T(=1) | ОК | Принимает значение: 1 - руководитель | 2 - уполномоченный представитель |
| Номер контактного телефона | Тлф | A | T(1-20) | Н | |
| E-mail | E-mail | A | T(1-45) | Н | |
| Фамилия, имя, отчество руководителя (уполномоченного представителя) | ФИО | С | | О | Типовой элемент <ФИОТип>. Состав элемента представлен в таблице 4.29 |
| Фамилия, имя, отчество главного бухгалтера | ФИОГлБух | С | | Н | Типовой элемент <ФИОТип>. Состав элемента представлен в таблице 4.29 |
| Фамилия, имя, отчество руководителя финансово-экономической службы | ФИОРукФЭС | С | | Н | Типовой элемент <ФИОТип>. Состав элемента представлен в таблице 4.29 |
| Сведения об уполномоченном представителе | СвПред | С | | НУ | Состав элемента представлен в таблице 4.6 Элемент обязателен при <ПрПодп>=2 |
Таблица 4.6
Сведения об уполномоченном представителе (СвПред)
| Наименование элемента | Сокращенное наименование (код) элемента | Признак типа элемента | Формат элемента | Признак обязательности элемента | Дополнительная информация |
| Наименование документа, подтверждающего полномочия представителя | НаимДок | A | T(1-120) | О | |
Таблица 4.7
Отчет об исполнении учреждением плана его финансово-хозяйственной деятельности (ОтчетПланФХД)
| Наименование элемента | Сокращенное наименование (код) элемента | Признак типа элемента | Формат элемента | Признак обязательности элемента | Дополнительная информация |
| Глава по БК | ГлаваБК | A | T(1-3) | Н | |
| Вид финансового обеспечения (деятельности) учреждения | ВидФО | A | T(=1) | ОК | Принимает значение: 2 - собственные доходы учреждения | 4 - субсидия на выполнение государственного (муниципального) задания | 5 - субсидии на иные цели | 6 - субсидии на цели осуществления капитальных вложений | 7 - средства по обязательному медицинскому страхованию |
| Дата, на которую сформирован документ | ДатаОтч | A | T(=10) | О | Типовой элемент <ДатаТип>. Дата в формате ДД.ММ.ГГГГ |
| Код единицы измерения по ОКЕИ | ОКЕИ | A | T(=3) | ОК | Типовой элемент <ОКЕИТип>. Принимает значение: 383 - рубль |
| Доходы учреждения | Доход | С | | Н | Состав элемента представлен в таблице 4.8 |
| Расходы учреждения | Расход | С | | Н | Состав элемента представлен в таблице 4.9 |
| Результат исполнения (дефицит/профицит) | РезИсполн | С | | Н | Типовой элемент <ИспПНБезАКТип>. Состав элемента представлен в таблице 4.28 |
| Источники финансирования дефицита средств учреждения | ИстФинанс | С | | Н | Состав элемента представлен в таблице 4.10 |
| Сведения о возвратах остатков субсидий и расходов прошлых лет | СвВозврПрЛет | С | | Н | Состав элемента представлен в таблице 4.18 |
Таблица 4.8
Доходы учреждения (Доход)
| Наименование элемента | Сокращенное наименование (код) элемента | Признак типа элемента | Формат элемента | Признак обязательности элемента | Дополнительная информация |
| Доходы, всего | ДохВс | С | | О | Типовой элемент <ИспПНТип>. Состав элемента представлен в таблице 4.23 |
| Доходы учреждения по показателям | ДоходПок | С | | НМ | Типовой элемент <ИспПНсНПТип>. Состав элемента представлен в таблице 4.25 |
Таблица 4.9
Расходы учреждения (Расход)
| Наименование элемента | Сокращенное наименование (код) элемента | Признак типа элемента | Формат элемента | Признак обязательности элемента | Дополнительная информация |
| Расходы, всего | РасхВс | С | | О | Типовой элемент <ИспПНБезАТип>. Состав элемента представлен в таблице 4.27 |
| Расходы учреждения по показателям | РасхПок | С | | НМ | Типовой элемент <ИспПНсНПТип>. Состав элемента представлен в таблице 4.25 |
Таблица 4.10
Источники финансирования дефицита средств учреждения (ИстФинанс)
| Наименование элемента | Сокращенное наименование (код) элемента | Признак типа элемента | Формат элемента | Признак обязательности элемента | Дополнительная информация |
| Источники финансирования дефицита средств, всего | ИстФинансВс | С | | О | Типовой элемент <ИспПНТип>. Состав элемента представлен в таблице 4.23 |
| Внутренние источники | ВнутрИст | С | | Н | Состав элемента представлен в таблице 4.11 |
| Движение денежных средств | ДвижДенСр | С | | Н | Состав элемента представлен в таблице 4.12 |
| Внешние источники | ВнешнИст | С | | Н | Состав элемента представлен в таблице 4.13 |
| Изменение остатков средств | ИзмОстСр | С | | Н | Состав элемента представлен в таблице 4.14 |
| Изменение остатков по внутренним оборотам средств учреждения | ИзмВнутрОб | С | | Н | Состав элемента представлен в таблице 4.15 |
| Изменение остатков по внутренним расчетам | ИзмВнутрРасч | С | | Н | Состав элемента представлен в таблице 4.16 |
| Изменение остатков расчетов по внутренним привлечениям средств | ИзмВнутрПрив | С | | Н | Состав элемента представлен в таблице 4.17 |
Таблица 4.11
Внутренние источники (ВнутрИст)
| Наименование элемента | Сокращенное наименование (код) элемента | Признак типа элемента | Формат элемента | Признак обязательности элемента | Дополнительная информация |
| Внутренние источники, всего | ВнутрИстВс | С | | О | Типовой элемент <ИспПНТип>. Состав элемента представлен в таблице 4.23 |
| Внутренние источники по показателям | ВнутрИстПок | С | | НМ | Типовой элемент <ИспПНсНПТип>. Состав элемента представлен в таблице 4.25 |
Таблица 4.12
Движение денежных средств (ДвижДенСр)
| Наименование элемента | Сокращенное наименование (код) элемента | Признак типа элемента | Формат элемента | Признак обязательности элемента | Дополнительная информация |
| Движение денежных средств, всего | ДвижДенСрВс | С | | О | Типовой элемент <ИспПНБезАТип>. Состав элемента представлен в таблице 4.27 |
| Поступления денежных средств прочие | ПостДенСр | С | | Н | Типовой элемент <ИспПНТип>. Состав элемента представлен в таблице 4.23 |
| Выбытие денежных средств | ВыбДенСр | С | | Н | Типовой элемент <ИспПНТип>. Состав элемента представлен в таблице 4.23 |
Таблица 4.13
Внешние источники (ВнешнИст)
| Наименование элемента | Сокращенное наименование (код) элемента | Признак типа элемента | Формат элемента | Признак обязательности элемента | Дополнительная информация |
| Внешние источники, всего | ВнешнИстВс | С | | О | Типовой элемент <ИспПНТип>. Состав элемента представлен в таблице 4.23 |
| Внешние источники по показателям | ВнешнИстПок | С | | НМ | Типовой элемент <ИспПНсНПТип>. Состав элемента представлен в таблице 4.25 |
Таблица 4.14
Изменение остатков средств (ИзмОстСр)
| Наименование элемента | Сокращенное наименование (код) элемента | Признак типа элемента | Формат элемента | Признак обязательности элемента | Дополнительная информация |
| Изменение остатков средств, всего | ИзмОстСрВс | С | | О | Типовой элемент <ИспПНБезАТип>. Состав элемента представлен в таблице 4.27 |
| Увеличение остатков средств, всего | УвОстСрВс | С | | Н | Типовой элемент <ИспПНКТип>. Состав элемента представлен в таблице 4.26 |
| Уменьшение остатков средств, всего | УмОстСрВс | С | | Н | Типовой элемент <ИспПНКТип>. Состав элемента представлен в таблице 4.26 |
Таблица 4.15
Изменение остатков по внутренним оборотам средств учреждения (ИзмВнутрОб)
| Наименование элемента | Сокращенное наименование (код) элемента | Признак типа элемента | Формат элемента | Признак обязательности элемента | Дополнительная информация |
| Изменение остатков по внутренним оборотам средств учреждения, всего | ИзмВнутрОбВс | С | | О | Типовой элемент <ИспПНБезАТип>. Состав элемента представлен в таблице 4.27 |
| Увеличение остатков средств учреждения | УвОстСрУч | С | | Н | Типовой элемент <ИспПНКТип>. Состав элемента представлен в таблице 4.26 |
| Уменьшение остатков средств учреждения | УмОстСрВс | С | | Н | Типовой элемент <ИспПНКТип>. Состав элемента представлен в таблице 4.26 |
Таблица 4.16
Изменение остатков по внутренним расчетам (ИзмВнутрРасч)
| Наименование элемента | Сокращенное наименование (код) элемента | Признак типа элемента | Формат элемента | Признак обязательности элемента | Дополнительная информация |
| Изменение остатков по внутренним расчетам, всего | ИзмВнутрРасчВс | С | | О | Типовой элемент <ИспПНБезАТип>. Состав элемента представлен в таблице 4.27 |
| Увеличение остатков по внутренним расчетам (Кт 030404510) | УвОстВнуРасч | С | | Н | Типовой элемент <ИспПНТип>. Состав элемента представлен в таблице 4.23 |
| Уменьшение остатков по внутренним расчетам (Дт 030404610) | УмОстВнуРасч | С | | Н | Типовой элемент <ИспПНТип>. Состав элемента представлен в таблице 4.23 |
Таблица 4.17
Изменение остатков расчетов по внутренним привлечениям средств (ИзмВнутрПрив)
| Наименование элемента | Сокращенное наименование (код) элемента | Признак типа элемента | Формат элемента | Признак обязательности элемента | Дополнительная информация |
| Изменение остатков расчетов по внутренним привлечениям средств, всего | ИзмВнутрПривВс | С | | О | Типовой элемент <ИспПНБезАТип>. Состав элемента представлен в таблице 4.27 |
| Увеличение расчетов по внутреннему привлечению остатков средств (Кт 030406000) | УвОстВнуРасч | С | | Н | Типовой элемент <ИспПНТип>. Состав элемента представлен в таблице 4.23 |
| Уменьшение расчетов по внутреннему привлечению остатков средств (Дт 030406000) | УмОстВнуРасч | С | | Н | Типовой элемент <ИспПНТип>. Состав элемента представлен в таблице 4.23 |
Таблица 4.18
Сведения о возвратах остатков субсидий и расходов прошлых лет (СвВозврПрЛет)
| Наименование элемента | Сокращенное наименование (код) элемента | Признак типа элемента | Формат элемента | Признак обязательности элемента | Дополнительная информация |
| Возвращено остатков субсидий прошлых лет | ВозврСубПрЛет | С | | Н | Состав элемента представлен в таблице 4.19 |
| Возвращено расходов прошлых лет | ВозврРасхПрЛет | С | | Н | Состав элемента представлен в таблице 4.21 |
Таблица 4.19
Возвращено остатков субсидий прошлых лет (ВозврСубПрЛет)
| Наименование элемента | Сокращенное наименование (код) элемента | Признак типа элемента | Формат элемента | Признак обязательности элемента | Дополнительная информация |
| Возвращено остатков субсидий прошлых лет, всего | ВозврСубПрЛетВс | С | | Н | Состав элемента представлен в таблице 4.20 |
| Возвращено остатков субсидий прошлых лет, из них по кодам аналитики | ВозврСубПрЛетКА | С | | НМ | Типовой элемент <ПрВозврТип>. Состав элемента представлен в таблице 4.24 |
Таблица 4.20
Возвращено остатков субсидий прошлых лет, всего (ВозврСубПрЛетВс)
| Наименование элемента | Сокращенное наименование (код) элемента | Признак типа элемента | Формат элемента | Признак обязательности элемента | Дополнительная информация |
| Произведено возвратов через лицевые счета | ВозврЛицСч | A | N(14.2) | Н | |
| Произведено возвратов через банковские счета | ВозврБанкСч | A | N(14.2) | Н | |
| Произведено возвратов через кассу учреждения | ВозврКасУчр | A | N(14.2) | Н | |
| Произведено возвратов некассовыми операциями | ВозврНекасОп | A | N(14.2) | Н | |
| Произведено возвратов итого | ВозврИтого | A | N(14.2) | Н | |
Таблица 4.21
Возвращено расходов прошлых лет (ВозврРасхПрЛет)
| Наименование элемента | Сокращенное наименование (код) элемента | Признак типа элемента | Формат элемента | Признак обязательности элемента | Дополнительная информация |
| Возвращено расходов прошлых лет, всего | ВозврРасхПрЛетВс | С | | Н | Состав элемента представлен в таблице 4.22 |
| Возвращено расходов прошлых лет, из них по кодам аналитики | ВозврРасхПрЛетКА | С | | НМ | Типовой элемент <ПрВозврТип>. Состав элемента представлен в таблице 4.24 |
Таблица 4.22
Возвращено расходов прошлых лет, всего (ВозврРасхПрЛетВс)
| Наименование элемента | Сокращенное наименование (код) элемента | Признак типа элемента | Формат элемента | Признак обязательности элемента | Дополнительная информация |
| Код аналитики | КодАналит | A | T(1-3) | Н | |
| Произведено возвратов через лицевые счета | ВозврЛицСч | A | N(14.2) | Н | |
| Произведено возвратов через банковские счета | ВозврБанкСч | A | N(14.2) | Н | |
| Произведено возвратов через кассу учреждения | ВозврКасУчр | A | N(14.2) | Н | |
| Произведено возвратов некассовыми операциями | ВозврНекасОп | A | N(14.2) | Н | |
| Произведено возвратов итого | ВозврИтого | A | N(14.2) | Н | |
Таблица 4.23
Сведения об исполнении плановых назначений (ИспПНТип)
| Наименование элемента | Сокращенное наименование (код) элемента | Признак типа элемента | Формат элемента | Признак обязательности элемента | Дополнительная информация |
| Код аналитики | КодАналит | A | T(1-3) | Н | |
| Утверждено плановых назначений | УтвПланНазн | A | N(14.2) | Н | |
| Исполнено плановых назначений через лицевые счета | ИспЛицСч | A | N(14.2) | Н | |
| Исполнено плановых назначений через банковские счета | ИспБанкСч | A | N(14.2) | Н | |
| Исполнено плановых назначений через кассу учреждения | ИспКасУчр | A | N(14.2) | Н | |
| Исполнено плановых назначений некассовыми операциями | ИспНекасОп | A | N(14.2) | Н | |
| Исполнено плановых назначений итого | ИспИтого | A | N(14.2) | Н | |
| Не исполнено плановых назначений | НеИспПланНазн | A | N(14.2) | Н | |
Таблица 4.24
Сведения о произведенных возвратах (ПрВозврТип)
| Наименование элемента | Сокращенное наименование (код) элемента | Признак типа элемента | Формат элемента | Признак обязательности элемента | Дополнительная информация |
| Наименование показателя | НаимПок | A | T(1-255) | Н | |
| Код аналитики | КодАналит | A | T(1-3) | Н | |
| Произведено возвратов через лицевые счета | ВозврЛицСч | A | N(14.2) | Н | |
| Произведено возвратов через банковские счета | ВозврБанкСч | A | N(14.2) | Н | |
| Произведено возвратов через кассу учреждения | ВозврКасУчр | A | N(14.2) | Н | |
| Произведено возвратов некассовыми операциями | ВозврНекасОп | A | N(14.2) | Н | |
| Произведено возвратов итого | ВозврИтого | A | N(14.2) | Н | |
Таблица 4.25
Сведения об исполнении плановых назначений с наименованием показателя (ИспПНсНПТип)
| Наименование элемента | Сокращенное наименование (код) элемента | Признак типа элемента | Формат элемента | Признак обязательности элемента | Дополнительная информация |
| Наименование показателя | НаимПок | A | T(1-255) | Н | |
| Код аналитики | КодАналит | A | T(1-3) | Н | |
| Утверждено плановых назначений | УтвПланНазн | A | N(14.2) | Н | |
| Исполнено плановых назначений через лицевые счета | ИспЛицСч | A | N(14.2) | Н | |
| Исполнено плановых назначений через банковские счета | ИспБанкСч | A | N(14.2) | Н | |
| Исполнено плановых назначений через кассу учреждения | ИспКасУчр | A | N(14.2) | Н | |
| Исполнено плановых назначений некассовыми операциями | ИспНекасОп | A | N(14.2) | Н | |
| Исполнено плановых назначений итого | ИспИтого | A | N(14.2) | Н | |
| Не исполнено плановых назначений | НеИспПланНазн | A | N(14.2) | Н | |
Таблица 4.26
Сведения об исполнении плановых назначений, краткие (ИспПНКТип)
| Наименование элемента | Сокращенное наименование (код) элемента | Признак типа элемента | Формат элемента | Признак обязательности элемента | Дополнительная информация |
| Код аналитики | КодАналит | A | T(1-3) | Н | |
| Утверждено плановых назначений | УтвПланНазн | A | N(14.2) | Н | |
| Исполнено плановых назначений через лицевые счета | ИспЛицСч | A | N(14.2) | Н | |
| Исполнено плановых назначений через банковские счета | ИспБанкСч | A | N(14.2) | Н | |
| Исполнено плановых назначений через кассу учреждения | ИспКасУчр | A | N(14.2) | Н | |
| Исполнено плановых назначений некассовыми операциями | ИспНекасОп | A | N(14.2) | Н | |
| Исполнено плановых назначений итого | ИспИтого | A | N(14.2) | Н | |
Таблица 4.27
Сведения об исполнении плановых назначений (без кода аналитики) (ИспПНБезАТип)
| Наименование элемента | Сокращенное наименование (код) элемента | Признак типа элемента | Формат элемента | Признак обязательности элемента | Дополнительная информация |
| Утверждено плановых назначений | УтвПланНазн | A | N(14.2) | Н | |
| Исполнено плановых назначений через лицевые счета | ИспЛицСч | A | N(14.2) | Н | |
| Исполнено плановых назначений через банковские счета | ИспБанкСч | A | N(14.2) | Н | |
| Исполнено плановых назначений через кассу учреждения | ИспКасУчр | A | N(14.2) | Н | |
| Исполнено плановых назначений некассовыми операциями | ИспНекасОп | A | N(14.2) | Н | |
| Исполнено плановых назначений итого | ИспИтого | A | N(14.2) | Н | |
| Не исполнено плановых назначений | НеИспПланНазн | A | N(14.2) | Н | |
Таблица 4.28
Сведения об исполнении плановых назначений (без кода аналитики), краткие (ИспПНБезАКТип)
| Наименование элемента | Сокращенное наименование (код) элемента | Признак типа элемента | Формат элемента | Признак обязательности элемента | Дополнительная информация |
| Утверждено плановых назначений | УтвПланНазн | A | N(14.2) | Н | |
| Исполнено плановых назначений через лицевые счета | ИспЛицСч | A | N(14.2) | Н | |
| Исполнено плановых назначений через банковские счета | ИспБанкСч | A | N(14.2) | Н | |
| Исполнено плановых назначений через кассу учреждения | ИспКасУчр | A | N(14.2) | Н | |
| Исполнено плановых назначений некассовыми операциями | ИспНекасОп | A | N(14.2) | Н | |
| Исполнено плановых назначений итого | ИспИтого | A | N(14.2) | Н | |
Таблица 4.29
Фамилия, имя, отчество (ФИОТип)
| Наименование элемента | Сокращенное наименование (код) элемента | Признак типа элемента | Формат элемента | Признак обязательности элемента | Дополнительная информация |
| Фамилия | Фамилия | A | T(1-60) | О | |
| Имя | Имя | A | T(1-60) | О | |
| Отчество | Отчество | A | T(1-60) | Н | |
Приложение N 3
УТВЕРЖДЕН
приказом ФНС России
от "___"_________ 2017 г.
N______________
РЕКОМЕНДУЕМЫЙ ФОРМАТ ПРЕДСТАВЛЕНИЯ ОТЧЕТА О ФИНАНСОВЫХ РЕЗУЛЬТАТАХ ДЕЯТЕЛЬНОСТИ УЧРЕЖДЕНИЯ В ЭЛЕКТРОННОЙ ФОРМЕ
I. ОБЩИЕ ПОЛОЖЕНИЯ
1. Настоящий формат описывает требования к XML файлам (далее - файлам обмена) передачи в электронной форме отчета о финансовых результатах деятельности учреждения в налоговые органы.
2. Настоящий формат (часть CXXVII, версия 5.05) разработан в соответствии с приказом Минфина России от 25.03.2011 N 33н "Об утверждении Инструкции о порядке составления, представления годовой, квартальной бухгалтерской отчетности государственных (муниципальных) бюджетных и автономных учреждений" (зарегистрирован Министерством юстиции Российской Федерации 22.04.2011 N 20558) с учетом последующих изменений, утвержденных приказами Минфина России.
II. ОПИСАНИЕ ФАЙЛА ОБМЕНА
3. Имя файла обмена должно иметь следующий вид:
R_Т_A_K_О_GGGGMMDD_N, где:
R_Т - префикс, принимающий значение: NO_BOUCHR7;
A_K - идентификатор получателя информации, где: A - идентификатор получателя, которому направляется файл обмена, K - идентификатор конечного получателя, для которого предназначена информация из данного файла обмена <1>. Каждый из идентификаторов (A и K) имеет вид для налоговых органов - четырехразрядный код (код налогового органа в соответствии с классификатором "Система обозначения налоговых органов" (СОНО);
<1> Передача файла от отправителя к конечному получателю (К) может осуществляться в несколько этапов через другие налоговые органы, осуществляющие передачу файла на промежуточных этапах, которые обозначаются идентификатором А. В случае передачи файла от отправителя к конечному получателю при отсутствии налоговых органов, осуществляющих передачу на промежуточных этапах, значения идентификаторов А и К совпадают.
О - идентификатор отправителя информации, имеет вид:
для организаций - девятнадцатиразрядный код (идентификационный номер налогоплательщика (далее - ИНН) и код причины постановки на учет (далее - КПП) организации (обособленного подразделения);
для физических лиц - двенадцатиразрядный код (ИНН физического лица, при наличии. При отсутствии ИНН - последовательность из двенадцати нулей);
GGGG - год формирования передаваемого файла, MM - месяц, DD - день;
N - идентификационный номер файла (длина - от 1 до 36 знаков. Идентификационный номер файла должен обеспечивать уникальность файла).
Расширение имени файла - xml. Расширение имени файла может указываться как строчными, так и прописными буквами.
Параметры первой строки файла обмена
Первая строка XML файла должна иметь следующий вид:
<?xml version ="1.0" encoding ="windows-1251"?>
Имя файла, содержащего XML схему файла обмена, должно иметь следующий вид:
NO_BOUCHR7_1_127_00_05_05_xx , где хх - номер версии схемы.
Расширение имени файла - xsd.
XML схема файла обмена приводится отдельным файлом и размещается на сайте Федеральной налоговой службы.
4. Логическая модель файла обмена представлена в виде диаграммы структуры файла обмена на рисунке 1 настоящего формата. Элементами логической модели файла обмена являются элементы и атрибуты XML файла. Перечень структурных элементов логической модели файла обмена и сведения о них приведены в таблицах 4.1 - 4.32 настоящего формата.
Для каждого структурного элемента логической модели файла обмена приводятся следующие сведения:
наименование элемента. Приводится полное наименование элемента <2>;
<2> В строке таблицы могут быть описаны несколько элементов, наименования которых разделены символом "|". Такая форма записи применяется в случае наличия в файле обмена только одного элемента из описанных в этой строке.
сокращенное наименование (код) элемента. Приводится сокращенное наименование элемента. Синтаксис сокращенного наименования должен удовлетворять спецификации XML;
признак типа элемента. Может принимать следующие значения: "С" - сложный элемент логической модели (содержит вложенные элементы), "П" - простой элемент логической модели, реализованный в виде элемента XML файла, "А" - простой элемент логической модели, реализованный в виде атрибута элемента XML файла. Простой элемент логической модели не содержит вложенные элементы;
формат элемента. Формат элемента представляется следующими условными обозначениями: Т - символьная строка; N - числовое значение (целое или дробное).
Формат символьной строки указывается в виде Т(n-к) или T(=к), где: n - минимальное количество знаков, к - максимальное количество знаков, символ "-" - разделитель, символ "=" означает фиксированное количество знаков в строке. В случае, если минимальное количество знаков равно 0, формат имеет вид Т(0-к). В случае, если максимальное количество знаков неограничено, формат имеет вид Т(n-).
Формат числового значения указывается в виде N(m.к), где: m - максимальное количество знаков в числе, включая знак (для отрицательного числа), целую и дробную часть числа без разделяющей десятичной точки, k - максимальное число знаков дробной части числа. Если число знаков дробной части числа равно 0 (то есть число целое), то формат числового значения имеет вид N(m).
Для простых элементов, являющихся базовыми в XML (определенными в сети Интернет по электронному адресу: http://www.w3.org/TR/xmlschema-0), например, элемент с типом "date", поле "Формат элемента" не заполняется. Для таких элементов в поле "Дополнительная информация" указывается тип базового элемента;
признак обязательности элемента определяет обязательность присутствия элемента (совокупности наименования элемента и его значения) в файле обмена. Признак обязательности элемента может принимать следующие значения: "О" - наличие элемента в файле обмена обязательно; "Н" - присутствие элемента в файле обмена необязательно, то есть элемент может отсутствовать. Если элемент принимает ограниченный перечень значений (по классификатору, кодовому словарю и тому подобному), то признак обязательности элемента дополняется символом "К". Например, "ОК". В случае если количество реализаций элемента может быть более одной, то признак обязательности элемента дополняется символом "М". Например, "НМ" или "ОКМ".
К вышеперечисленным признакам обязательности элемента может добавляться значение "У" в случае описания в XML схеме условий, предъявляемых к элементу в файле обмена, описанных в графе "Дополнительная информация". Например, "НУ" или "ОКУ";
дополнительная информация содержит, при необходимости, требования к элементу файла обмена, не указанные ранее. Для сложных элементов указывается ссылка на таблицу, в которой описывается состав данного элемента. Для элементов, принимающих ограниченный перечень значений из классификатора (кодового словаря и тому подобного), указывается соответствующее наименование классификатора (кодового словаря и тому подобного) или приводится перечень возможных значений. Для классификатора (кодового словаря и тому подобного) может указываться ссылка на его местонахождение. Для элементов, использующих пользовательский тип данных, указывается наименование типового элемента.

Рисунок 1. Диаграмма структуры файла обмена
Таблица 4.1
Файл обмена (Файл)
| Наименование элемента | Сокращенное наименование (код) элемента | Признак типа элемента | Формат элемента | Признак обязательности элемента | Дополнительная информация |
| Идентификатор файла | ИдФайл | A | T(1-255) | ОУ | Содержит (повторяет) имя сформированного файла (без расширения) |
| Версия программы, с помощью которой сформирован файл | ВерсПрог | A | T(1-40) | О | |
| Версия формата | ВерсФорм | A | T(1-5) | О | Принимает значение: 5.05 |
| Состав и структура документа | Документ | С | | О | Состав элемента представлен в таблице 4.2 |
Таблица 4.2
Состав и структура документа (Документ)
| Наименование элемента | Сокращенное наименование (код) элемента | Признак типа элемента | Формат элемента | Признак обязательности элемента | Дополнительная информация |
| Код формы отчетности по КНД | КНД | A | T(=7) | ОК | Типовой элемент <КНДТип>. Принимает значение: 0503721 |
| Дата формирования документа | ДатаДок | A | T(=10) | О | Типовой элемент <ДатаТип>. Дата в формате ДД.ММ.ГГГГ |
| Отчетный период | Период | A | T(=2) | ОК | Принимает значение: 34 - год |
| Отчетный год | ОтчетГод | A | | О | Типовой элемент <xs:gYear>. Год в формате ГГГГ |
| Номер корректировки | НомКорр | A | N(3) | О | Принимает значение: 0 - первичный документ, 1 - 999 - номер корректировки для корректирующего документа |
| Сведения о налогоплательщике | СвНП | С | | О | Состав элемента представлен в таблице 4.3 |
| Сведения о лице, подписавшем документ | Подписант | С | | О | Состав элемента представлен в таблице 4.5 |
| Отчет о финансовых результатах деятельности учреждения | ОтчетФинРез | С | | О | Состав элемента представлен в таблице 4.7 |
Таблица 4.3
Сведения о налогоплательщике (СвНП)
| Наименование элемента | Сокращенное наименование (код) элемента | Признак типа элемента | Формат элемента | Признак обязательности элемента | Дополнительная информация |
| Код учреждения по ОКПО | ОКПО | A | T(8-10) | НК | Типовой элемент <ОКПОТип>. Значение выбирается в соответствии с Общероссийским классификатором предприятий и организаций |
| Код по ОКТМО | ОКТМО | A | T(=8) | | НК | Типовой элемент <ОКТМОТип>. |
| T(=11) | | Принимает значение в соответствии с Общероссийским классификатором территорий муниципальных образований |
| Код органа, осуществляющего полномочия учредителя, по ОКПО | ОКПО_Учр | A | T(8-10) | НК | Типовой элемент <ОКПОТип>. Значение выбирается в соответствии с Общероссийским классификатором предприятий и организаций |
| Глава по БК | ГлаваБК | A | T(1-3) | Н | |
| Налогоплательщик - учреждение | НПЮЛ | С | | О | Состав элемента представлен в таблице 4.4 |
Таблица 4.4
Налогоплательщик - учреждение (НПЮЛ)
| Наименование элемента | Сокращенное наименование (код) элемента | Признак типа элемента | Формат элемента | Признак обязательности элемента | Дополнительная информация |
| Наименование учреждения | НаимОрг | A | T(1-1000) | О | |
| ИНН учреждения | ИННЮЛ | A | T(=10) | О | Типовой элемент <ИННЮЛТип> |
| КПП учреждения | КПП | A | T(=9) | О | Типовой элемент <КППТип> |
| Учредитель | Учредит | A | T(1-1000) | Н | |
| Наименование органа, осуществляющего полномочия учредителя | УчредПолн | A | T(1-1000) | Н | |
Таблица 4.5
Сведения о лице, подписавшем документ (Подписант)
| Наименование элемента | Сокращенное наименование (код) элемента | Признак типа элемента | Формат элемента | Признак обязательности элемента | Дополнительная информация |
| Признак лица, подписавшего документ | ПрПодп | A | T(=1) | ОК | Принимает значение: 1 - руководитель | 2 - уполномоченный представитель |
| Номер контактного телефона | Тлф | A | T(1-20) | Н | |
| E-mail | E-mail | A | T(1-45) | Н | |
| Фамилия, имя, отчество руководителя (уполномоченного представителя) | ФИО | С | | О | Типовой элемент <ФИОТип>. Состав элемента представлен в таблице 4.32 |
| Фамилия, имя, отчество главного бухгалтера | ФИОГлБух | С | | Н | Типовой элемент <ФИОТип>. Состав элемента представлен в таблице 4.32 |
| Сведения об уполномоченном представителе | СвПред | С | | НУ | Состав элемента представлен в таблице 4.6. Элемент обязателен при <ПрПодп>=2 |
Таблица 4.6
Сведения об уполномоченном представителе (СвПред)
| Наименование элемента | Сокращенное наименование (код) элемента | Признак типа элемента | Формат элемента | Признак обязательности элемента | Дополнительная информация |
| Наименование документа, подтверждающего полномочия представителя | НаимДок | A | T(1-120) | О | |
Таблица 4.7
Отчет о финансовых результатах деятельности учреждения (ОтчетФинРез)
| Наименование элемента | Сокращенное наименование (код) элемента | Признак типа элемента | Формат элемента | Признак обязательности элемента | Дополнительная информация |
| Дата, на которую сформирован документ | ДатаОтч | A | T(=10) | О | Типовой элемент <ДатаТип>. Дата в формате ДД.ММ.ГГГГ |
| Код единицы измерения по ОКЕИ | ОКЕИ | A | T(=3) | ОК | Типовой элемент <ОКЕИТип>. Принимает значение: 383 - рубль |
| Доходы | Доход | С | | Н | Состав элемента представлен в таблице 4.8 |
| Расходы | Расход | С | | Н | Состав элемента представлен в таблице 4.12 |
| Чистый операционный результат | ЧистОперРез | С | | Н | Состав элемента представлен в таблице 4.20 |
Таблица 4.8
Доходы (Доход)
| Наименование элемента | Сокращенное наименование (код) элемента | Признак типа элемента | Формат элемента | Признак обязательности элемента | Дополнительная информация |
| Доходы - всего | ДохВс | С | | О | Типовой элемент <СведКодТип>. Состав элемента представлен в таблице 4.28 |
| Доходы от собственности | ДохСобств | С | | Н | Типовой элемент <СведКодТип>. Состав элемента представлен в таблице 4.28 |
| Доходы от оказания платных услуг (работ) | ДохПлатУсл | С | | Н | Типовой элемент <СведКодТип>. Состав элемента представлен в таблице 4.28 |
| Доходы от штрафов, пени, иных сумм принудительного изъятия | ДохШтраф | С | | Н | Типовой элемент <СведКодТип>. Состав элемента представлен в таблице 4.28 |
| Безвозмездные поступления от бюджетов | БВПостБюдж | С | | Н | Состав элемента представлен в таблице 4.9 |
| Доходы от операций с активами | ДохАктив | С | | Н | Состав элемента представлен в таблице 4.10 |
| Прочие доходы | ДохПроч | С | | Н | Состав элемента представлен в таблице 4.11 |
| Доходы будущих периодов | ДохБудущПер | С | | О | Типовой элемент <СведКодТип>. Состав элемента представлен в таблице 4.28 |
Таблица 4.9
Безвозмездные поступления от бюджетов (БВПостБюдж)
| Наименование элемента | Сокращенное наименование (код) элемента | Признак типа элемента | Формат элемента | Признак обязательности элемента | Дополнительная информация |
| Безвозмездные поступления от бюджетов - всего | БВПостБюджВс | С | | О | Типовой элемент <СведКодТип>. Состав элемента представлен в таблице 4.28 |
| Поступления от наднациональных организаций и правительств иностранных государств | ПостИно | С | | Н | Типовой элемент <СведКодТип>. Состав элемента представлен в таблице 4.28 |
| Поступления от международных финансовых организаций | ПостМФО | С | | Н | Типовой элемент <СведКодТип>. Состав элемента представлен в таблице 4.28 |
Таблица 4.10
Доходы от операций с активами (ДохАктив)
| Наименование элемента | Сокращенное наименование (код) элемента | Признак типа элемента | Формат элемента | Признак обязательности элемента | Дополнительная информация |
| Доходы от операций с активами - всего | ДохАктивВс | С | | О | Типовой элемент <СведКодТип>. Состав элемента представлен в таблице 4.28 |
| Доходы от переоценки активов | ПереоцАкт | С | | Н | Типовой элемент <СведКодТип>. Состав элемента представлен в таблице 4.28 |
| Доходы от реализации активов | РеализАкт | С | | Н | Типовой элемент <СведКодТип>. Состав элемента представлен в таблице 4.28 |
| Доходы от реализации нефинансовых активов | ДохРеализНеФА | С | | Н | Типовой элемент <СведКодТип>. Состав элемента представлен в таблице 4.28 |
| Доходы от реализации финансовых активов | ДохРеализФА | С | | Н | Типовой элемент <СведКодТип>. Состав элемента представлен в таблице 4.28 |
| Чрезвычайные доходы от операций с активами | ЧрДохОпАкт | С | | Н | Типовой элемент <СведКодТип>. Состав элемента представлен в таблице 4.28 |
Таблица 4.11
Прочие доходы (ДохПроч)
| Наименование элемента | Сокращенное наименование (код) элемента | Признак типа элемента | Формат элемента | Признак обязательности элемента | Дополнительная информация |
| Прочие доходы - всего | ДохПрочВс | С | | О | Типовой элемент <СведКодТип>. Состав элемента представлен в таблице 4.28 |
| Субсидии | Субсидии | С | | Н | Типовой элемент <СведКодТип>. Состав элемента представлен в таблице 4.28 |
| Субсидии на осуществление капитальных вложений | СубКапВлож | С | | Н | Типовой элемент <СведКодТип>. Состав элемента представлен в таблице 4.28 |
| Иные трансферты | ИнТрансф | С | | Н | Типовой элемент <СведКодТип>. Состав элемента представлен в таблице 4.28 |
| Иные прочие доходы | ДохИные | С | | Н | Типовой элемент <СведКодТип>. Состав элемента представлен в таблице 4.28 |
Таблица 4.12
Расходы (Расход)
| Наименование элемента | Сокращенное наименование (код) элемента | Признак типа элемента | Формат элемента | Признак обязательности элемента | Дополнительная информация |
| Расходы - всего | РасхВс | С | | О | Типовой элемент <СведКодТип>. Состав элемента представлен в таблице 4.28 |
| Оплата труда и начисления на выплаты по оплате труда | ОплатТруд | С | | Н | Состав элемента представлен в таблице 4.13 |
| Приобретение работ, услуг | ПриобРаб | С | | Н | Состав элемента представлен в таблице 4.14 |
| Обслуживание долговых обязательств | ОбслДолг | С | | Н | Состав элемента представлен в таблице 4.15 |
| Безвозмездные перечисления организациям | ПеречОрг | С | | Н | Состав элемента представлен в таблице 4.16 |
| Безвозмездные перечисления бюджетам | ПеречБюдж | С | | Н | Состав элемента представлен в таблице 4.17 |
| Социальное обеспечение | СоцОбесп | С | | Н | Состав элемента представлен в таблице 4.18 |
| Прочие расходы | РасхПроч | С | | Н | Типовой элемент <СведКодТип>. Состав элемента представлен в таблице 4.28 |
| Расходы по операциям с активами | РасхОпАкт | С | | Н | Состав элемента представлен в таблице 4.19 |
| Расходы будущих периодов | РасхБудущПер | С | | О | Типовой элемент <СведКодБезАТип>. Состав элемента представлен в таблице 4.29 |
Таблица 4.13
Оплата труда и начисления на выплаты по оплате труда (ОплатТруд)
| Наименование элемента | Сокращенное наименование (код) элемента | Признак типа элемента | Формат элемента | Признак обязательности элемента | Дополнительная информация |
| Оплата труда и начисления на выплаты по оплате труда - всего | ОплатТрудВс | С | | О | Типовой элемент <СведКодТип>. Состав элемента представлен в таблице 4.28 |
| Заработная плата | ЗарабПлат | С | | Н | Типовой элемент <СведКодТип>. Состав элемента представлен в таблице 4.28 |
| Прочие выплаты | ПрочВыпл | С | | Н | Типовой элемент <СведКодТип>. Состав элемента представлен в таблице 4.28 |
| Начисления на выплаты по оплате труда | НачислВыплОТ | С | | Н | Типовой элемент <СведКодТип>. Состав элемента представлен в таблице 4.28 |
Таблица 4.14
Приобретение работ, услуг (ПриобРаб)
| Наименование элемента | Сокращенное наименование (код) элемента | Признак типа элемента | Формат элемента | Признак обязательности элемента | Дополнительная информация |
| Приобретение работ, услуг - всего | ПриобРабВс | С | | О | Типовой элемент <СведКодТип>. Состав элемента представлен в таблице 4.28 |
| Услуги связи | УслугСвяз | С | | Н | Типовой элемент <СведКодТип>. Состав элемента представлен в таблице 4.28 |
| Транспортные услуги | ТранспУслуг | С | | Н | Типовой элемент <СведКодТип>. Состав элемента представлен в таблице 4.28 |
| Коммунальные услуги | КоммунУслуг | С | | Н | Типовой элемент <СведКодТип>. Состав элемента представлен в таблице 4.28 |
| Арендная плата за пользование имуществом | АрендПлатИм | С | | Н | Типовой элемент <СведКодТип>. Состав элемента представлен в таблице 4.28 |
| Работы, услуги по содержанию имущества | РабСодержИм | С | | Н | Типовой элемент <СведКодТип>. Состав элемента представлен в таблице 4.28 |
| Прочие работы, услуги | ПрочРаб | С | | Н | Типовой элемент <СведКодТип>. Состав элемента представлен в таблице 4.28 |
Таблица 4.15
Обслуживание долговых обязательств (ОбслДолг)
| Наименование элемента | Сокращенное наименование (код) элемента | Признак типа элемента | Формат элемента | Признак обязательности элемента | Дополнительная информация |
| Обслуживание долговых обязательств - всего | ОбслДолгВс | С | | О | Типовой элемент <СведКодТип>. Состав элемента представлен в таблице 4.28 |
| Обслуживание долговых обязательств перед резидентами | ОбслДолгРез | С | | Н | Типовой элемент <СведКодТип>. Состав элемента представлен в таблице 4.28 |
| Обслуживание долговых обязательств перед нерезидентами | ОбслДолгНеРез | С | | Н | Типовой элемент <СведКодТип>. Состав элемента представлен в таблице 4.28 |
Таблица 4.16
Безвозмездные перечисления организациям (ПеречОрг)
| Наименование элемента | Сокращенное наименование (код) элемента | Признак типа элемента | Формат элемента | Признак обязательности элемента | Дополнительная информация |
| Безвозмездные перечисления организациям - всего | ПеречОргВс | С | | О | Типовой элемент <СведКодТип>. Состав элемента представлен в таблице 4.28 |
| Безвозмездные перечисления государственным и муниципальным организациям | ПеречГосОрг | С | | Н | Типовой элемент <СведКодТип>. Состав элемента представлен в таблице 4.28 |
| Безвозмездные перечисления организациям, за исключением государственных и муниципальных организаций | ПеречКрГосОрг | С | | Н | Типовой элемент <СведКодТип>. Состав элемента представлен в таблице 4.28 |
Таблица 4.17
Безвозмездные перечисления бюджетам (ПеречБюдж)
| Наименование элемента | Сокращенное наименование (код) элемента | Признак типа элемента | Формат элемента | Признак обязательности элемента | Дополнительная информация |
| Безвозмездные перечисления бюджетам - всего | ПеречБюджВс | С | | О | Типовой элемент <СведКодТип>. Состав элемента представлен в таблице 4.28 |
| Перечисления наднациональным организациям и правительствам иностранных государств | ПеречИно | С | | Н | Типовой элемент <СведКодТип>. Состав элемента представлен в таблице 4.28 |
| Перечисления международным организациям | ПеречМО | С | | Н | Типовой элемент <СведКодТип>. Состав элемента представлен в таблице 4.28 |
Таблица 4.18
Социальное обеспечение (СоцОбесп)
| Наименование элемента | Сокращенное наименование (код) элемента | Признак типа элемента | Формат элемента | Признак обязательности элемента | Дополнительная информация |
| Социальное обеспечение - всего | СоцОбеспВс | С | | О | Типовой элемент <СведКодТип>. Состав элемента представлен в таблице 4.28 |
| Пособия по социальной помощи населению | ПомНасел | С | | Н | Типовой элемент <СведКодТип>. Состав элемента представлен в таблице 4.28 |
| Пенсии, пособия, выплачиваемые организациями сектора государственного управления | ПособГосУпр | С | | Н | Типовой элемент <СведКодТип>. Состав элемента представлен в таблице 4.28 |
Таблица 4.19
Расходы по операциям с активами (РасхОпАкт)
| Наименование элемента | Сокращенное наименование (код) элемента | Признак типа элемента | Формат элемента | Признак обязательности элемента | Дополнительная информация |
| Расходы по операциям с активами - всего | РасхОпАктВс | С | | О | Типовой элемент <СведКодТип>. Состав элемента представлен в таблице 4.28 |
| Амортизация основных средств и нематериальных активов | АмортОСиНМА | С | | Н | Типовой элемент <СведКодТип>. Состав элемента представлен в таблице 4.28 |
| Расходование материальных запасов | РасхМатЗ | С | | Н | Типовой элемент <СведКодТип>. Состав элемента представлен в таблице 4.28 |
| Чрезвычайные расходы по операциям с активами | ЧрРасхОпАкт | С | | Н | Типовой элемент <СведКодТип>. Состав элемента представлен в таблице 4.28 |
Таблица 4.20
Чистый операционный результат (ЧистОперРез)
| Наименование элемента | Сокращенное наименование (код) элемента | Признак типа элемента | Формат элемента | Признак обязательности элемента | Дополнительная информация |
| Чистый операционный результат - всего | ЧистОперРезВс | С | | О | Типовой элемент <СведКодБезАТип>. Состав элемента представлен в таблице 4.29 |
| Операционный результат до налогообложения | ОперРезДоНал | С | | Н | Типовой элемент <СведКодБезАТип>. Состав элемента представлен в таблице 4.29 |
| Налог на прибыль | НалогПриб | С | | Н | Типовой элемент <СведКодБезАТип>. Состав элемента представлен в таблице 4.29 |
| Резервы предстоящих расходов | РезервПредст | С | | Н | Типовой элемент <СведКодБезАТип>. Состав элемента представлен в таблице 4.29 |
| Операции с нефинансовыми активами | ОперНеФА | С | | Н | Состав элемента представлен в таблице 4.21 |
| Операции с финансовыми активами и обязательствами | ОперФинАктОб | С | | Н | Состав элемента представлен в таблице 4.23 |
Таблица 4.21
Операции с нефинансовыми активами (ОперНеФА)
| Наименование элемента | Сокращенное наименование (код) элемента | Признак типа элемента | Формат элемента | Признак обязательности элемента | Дополнительная информация |
| Операции с нефинансовыми активами - всего | ОперНеФАВс | С | | О | Типовой элемент <СведКодБезАТип>. Состав элемента представлен в таблице 4.29 |
| Чистое поступление основных средств | ЧистПостОС | С | | О | Типовой элемент <ЧистПостТип>. Состав элемента представлен в таблице 4.30 |
| Чистое поступление нематериальных активов | ЧистПостНМА | С | | О | Типовой элемент <ЧистПостТип>. Состав элемента представлен в таблице 4.30 |
| Чистое поступление непроизведенных активов | ЧистПостНПрА | С | | О | Типовой элемент <ЧистПостТип>. Состав элемента представлен в таблице 4.30 |
| Чистое поступление материальных запасов | ЧистПостМатЗ | С | | О | Типовой элемент <ЧистПостТип>. Состав элемента представлен в таблице 4.30 |
| Чистое изменение затрат на изготовление готовой продукции (работ, услуг) | ЧистИзмЗатр | С | | О | Состав элемента представлен в таблице 4.22 |
Таблица 4.22
Чистое изменение затрат на изготовление готовой продукции (работ, услуг) (ЧистИзмЗатр)
| Наименование элемента | Сокращенное наименование (код) элемента | Признак типа элемента | Формат элемента | Признак обязательности элемента | Дополнительная информация |
| Чистое изменение затрат на изготовление готовой продукции (работ, услуг) - всего | ЧистИзмЗатрВс | С | | Н | Типовой элемент <СведКодБезАТип>. Состав элемента представлен в таблице 4.29 |
| Увеличение затрат | УвелЗатр | С | | Н | Типовой элемент <СведКодБезАТип>. Состав элемента представлен в таблице 4.29 |
| Уменьшение затрат | УменЗатр | С | | Н | Типовой элемент <СведКодБезАТип>. Состав элемента представлен в таблице 4.29 |
Таблица 4.23
Операции с финансовыми активами и обязательствами (ОперФинАктОб)
| Наименование элемента | Сокращенное наименование (код) элемента | Признак типа элемента | Формат элемента | Признак обязательности элемента | Дополнительная информация |
| Операции с финансовыми активами и обязательствами - всего | ОперФинАктОбВс | С | | О | Типовой элемент <СведКодБезАТип>. Состав элемента представлен в таблице 4.29 |
| Операции с финансовыми активами | ОперФинАкт | С | | О | Состав элемента представлен в таблице 4.24 |
| Операции с обязательствами | ОперОбяз | С | | О | Состав элемента представлен в таблице 4.27 |
Таблица 4.24
Операции с финансовыми активами (ОперФинАкт)
| Наименование элемента | Сокращенное наименование (код) элемента | Признак типа элемента | Формат элемента | Признак обязательности элемента | Дополнительная информация |
| Операции с финансовыми активами - всего | ОперФинАктВс | С | | О | Типовой элемент <СведКодБезАТип>. Состав элемента представлен в таблице 4.29 |
| Чистое поступление средств учреждений | ЧистПостСрУчр | С | | О | Состав элемента представлен в таблице 4.25 |
| Чистое поступление ценных бумаг, кроме акций | ЧистПостЦБ | С | | О | Типовой элемент <ЧистПостТип>. Состав элемента представлен в таблице 4.30 |
| Чистое поступление акций и иных форм участия в капитале | ЧистПостАкц | С | | О | Типовой элемент <ЧистПостТип>. Состав элемента представлен в таблице 4.30 |
| Чистое предоставление займов (ссуд) | ЧистПредЗайм | С | | О | Состав элемента представлен в таблице 4.26 |
| Чистое поступление иных финансовых активов | ЧистПостИнФА | С | | О | Типовой элемент <ЧистПостТип>. Состав элемента представлен в таблице 4.30 |
| Чистое увеличение дебиторской задолженности | ЧистУвДебЗад | С | | О | Типовой элемент <ЧистУвЗадТип>. Состав элемента представлен в таблице 4.31 |
Таблица 4.25
Чистое поступление средств учреждений (ЧистПостСрУчр)
| Наименование элемента | Сокращенное наименование (код) элемента | Признак типа элемента | Формат элемента | Признак обязательности элемента | Дополнительная информация |
| Чистое поступление средств учреждений - всего | ЧистПостСрУчрВс | С | | Н | Типовой элемент <СведКодБезАТип>. Состав элемента представлен в таблице 4.29 |
| Поступление средств | ПостСред | С | | Н | Типовой элемент <СведКодТип>. Состав элемента представлен в таблице 4.28 |
| Выбытие средств | ВыбытСред | С | | Н | Типовой элемент <СведКодТип>. Состав элемента представлен в таблице 4.28 |
Таблица 4.26
Чистое предоставление займов (ссуд) (ЧистПредЗайм)
| Наименование элемента | Сокращенное наименование (код) элемента | Признак типа элемента | Формат элемента | Признак обязательности элемента | Дополнительная информация |
| Чистое предоставление займов (ссуд) - всего | ЧистПредЗаймВс | С | | Н | Типовой элемент <СведКодБезАТип>. Состав элемента представлен в таблице 4.29 |
| Увеличение задолженности по предоставленным займам (ссудам) | УвелЗадолжЗайм | С | | Н | Типовой элемент <СведКодТип>. Состав элемента представлен в таблице 4.28 |
| Уменьшение задолженности по предоставленным займам (ссудам) | УменЗадолжЗайм | С | | Н | Типовой элемент <СведКодТип>. Состав элемента представлен в таблице 4.28 |
Таблица 4.27
Операции с обязательствами (ОперОбяз)
| Наименование элемента | Сокращенное наименование (код) элемента | Признак типа элемента | Формат элемента | Признак обязательности элемента | Дополнительная информация |
| Операции с обязательствами - всего | ОперОбязВс | С | | О | Типовой элемент <СведКодБезАТип>. Состав элемента представлен в таблице 4.29 |
| Чистое увеличение задолженности по привлечениям перед резидентами | ЧистУвЗадРез | С | | О | Типовой элемент <ЧистУвЗадТип>. Состав элемента представлен в таблице 4.31 |
| Чистое увеличение задолженности по привлечениям перед нерезидентами | ЧистУвЗадНеРез | С | | О | Типовой элемент <ЧистУвЗадТип>. Состав элемента представлен в таблице 4.31 |
| Чистое увеличение прочей кредиторской задолженности | ЧистУвПрочЗад | С | | О | Типовой элемент <ЧистУвЗадТип>. Состав элемента представлен в таблице 4.31 |
Таблица 4.28
Сведения по аналитическим кодам доходов (поступлений), расходов (выплат) (СведКодТип)
| Наименование элемента | Сокращенное наименование (код) элемента | Признак типа элемента | Формат элемента | Признак обязательности элемента | Дополнительная информация |
| Код аналитики | КодАналит | A | T(1-3) | Н | |
| Деятельность с целевыми средствами | ДеятЦелСр | A | N(14.2) | Н | |
| Деятельность по государственному заданию | ДеятГосЗадан | A | N(14.2) | Н | |
| Приносящая доход деятельность | ДеятПринДох | A | N(14.2) | Н | |
| Итого | Итого | A | N(14.2) | О | |
Таблица 4.29
Сведения по аналитическим кодам доходов (поступлений), расходов (выплат) (без кода аналитики) (СведКодБезАТип)
| Наименование элемента | Сокращенное наименование (код) элемента | Признак типа элемента | Формат элемента | Признак обязательности элемента | Дополнительная информация |
| Деятельность с целевыми средствами | ДеятЦелСр | A | N(14.2) | Н | |
| Деятельность по государственному заданию | ДеятГосЗадан | A | N(14.2) | Н | |
| Приносящая доход деятельность | ДеятПринДох | A | N(14.2) | Н | |
| Итого | Итого | A | N(14.2) | О | |
Таблица 4.30
Сведения по чистым поступлениям (ЧистПостТип)
| Наименование элемента | Сокращенное наименование (код) элемента | Признак типа элемента | Формат элемента | Признак обязательности элемента | Дополнительная информация |
| Чистое поступление - всего | ЧистПоступ | С | | Н | Типовой элемент <СведКодБезАТип>. Состав элемента представлен в таблице 4.29 |
| Увеличение стоимости | УвелСтоим | С | | Н | Типовой элемент <СведКодТип>. Состав элемента представлен в таблице 4.28 |
| Уменьшение стоимости | УменСтоим | С | | Н | Типовой элемент <СведКодТип>. Состав элемента представлен в таблице 4.28 |
Таблица 4.31
Сведения по чистому увеличению задолженности (ЧистУвЗадТип)
| Наименование элемента | Сокращенное наименование (код) элемента | Признак типа элемента | Формат элемента | Признак обязательности элемента | Дополнительная информация |
| Чистое увеличение задолженности - всего | ЧистУвелЗадВс | С | | Н | Типовой элемент <СведКодБезАТип>. Состав элемента представлен в таблице 4.29 |
| Увеличение задолженности | УвелЗадолж | С | | Н | Типовой элемент <СведКодТип>. Состав элемента представлен в таблице 4.28 |
| Уменьшение задолженности | УменЗадолж | С | | Н | Типовой элемент <СведКодТип>. Состав элемента представлен в таблице 4.28 |
Таблица 4.32
Фамилия, имя, отчество (ФИОТип)
| Наименование элемента | Сокращенное наименование (код) элемента | Признак типа элемента | Формат элемента | Признак обязательности элемента | Дополнительная информация |
| Фамилия | Фамилия | A | T(1-60) | О | |
| Имя | Имя | A | T(1-60) | О | |
| Отчество | Отчество | A | T(1-60) | Н | |
Приложение N 4
УТВЕРЖДЕН
приказом ФНС России
от "___"_________ 2017 г.
N______________
РЕКОМЕНДУЕМЫЙ ФОРМАТ ПРЕДСТАВЛЕНИЯ СВЕДЕНИЙ ПО ДЕБИТОРСКОЙ И КРЕДИТОРСКОЙ ЗАДОЛЖЕННОСТИ УЧРЕЖДЕНИЯ В ЭЛЕКТРОННОЙ ФОРМЕ
I. ОБЩИЕ ПОЛОЖЕНИЯ
1. Настоящий формат описывает требования к XML файлам (далее - файлам обмена) передачи в электронной форме сведений по дебиторской и кредиторской задолженности учреждения в налоговые органы.
2. Настоящий формат (часть CXLV, версия 5.04) разработан в соответствии с приказом Минфина России от 25.03.2011 N 33н "Об утверждении Инструкции о порядке составления, представления годовой, квартальной бухгалтерской отчетности государственных (муниципальных) бюджетных и автономных учреждений" (зарегистрирован Министерством юстиции Российской Федерации 22.04.2011 N 20558) с учетом последующих изменений, утвержденных приказами Минфина России.
II. ОПИСАНИЕ ФАЙЛА ОБМЕНА
3. Имя файла обмена должно иметь следующий вид:
R_Т_A_K_О_GGGGMMDD_N, где:
R_Т - префикс, принимающий в зависимости от вида деятельности (финансового обеспечения) и вида задолженности формируемой отчетности учреждения следующие значения:
NO_BOUCHR9.2.1 - собственные доходы учреждения (дебиторская задолженность);
NO_BOUCHR9.2.2 - собственные доходы учреждения (кредиторская задолженность);
NO_BOUCHR9.4.1 - субсидии на выполнение государственного (муниципального) задания (дебиторская задолженность);
NO_BOUCHR9.4.2 - субсидии на выполнение государственного (муниципального) задания (кредиторская задолженность);
NO_BOUCHR9.5.1 - субсидии на иные цели (дебиторская задолженность);
NO_BOUCHR9.5.2 - субсидии на иные цели (кредиторская задолженность);
NO_BOUCHR9.6.1 - бюджетные инвестиции (дебиторская задолженность);
NO_BOUCHR9.6.2 - бюджетные инвестиции (кредиторская задолженность);
NO_BOUCHR9.7.1 - средства по обязательному медицинскому страхованию (дебиторская задолженность);
NO_BOUCHR9.7.2 - средства по обязательному медицинскому страхованию (кредиторская задолженность);
A_K - идентификатор получателя информации, где: A - идентификатор получателя, которому направляется файл обмена, K - идентификатор конечного получателя, для которого предназначена информация из данного файла обмена <1>. Каждый из идентификаторов (A и K) имеет вид для налоговых органов - четырехразрядный код (код налогового органа в соответствии с классификатором "Система обозначения налоговых органов" (СОНО);
<1> Передача файла от отправителя к конечному получателю (К) может осуществляться в несколько этапов через другие налоговые органы, осуществляющие передачу файла на промежуточных этапах, которые обозначаются идентификатором А. В случае передачи файла от отправителя к конечному получателю при отсутствии налоговых органов, осуществляющих передачу на промежуточных этапах, значения идентификаторов А и К совпадают.
О - идентификатор отправителя информации, имеет вид:
для организаций - девятнадцатиразрядный код (идентификационный номер налогоплательщика (далее - ИНН) и код причины постановки на учет (далее - КПП) организации (обособленного подразделения);
для физических лиц - двенадцатиразрядный код (ИНН физического лица, при наличии. При отсутствии ИНН - последовательность из двенадцати нулей);
GGGG - год формирования передаваемого файла, MM - месяц, DD - день;
N - идентификационный номер файла (длина - от 1 до 36 знаков. Идентификационный номер файла должен обеспечивать уникальность файла).
Расширение имени файла - xml. Расширение имени файла может указываться как строчными, так и прописными буквами.
Параметры первой строки файла обмена
Первая строка XML файла должна иметь следующий вид:
<?xml version ="1.0" encoding ="windows-1251"?>
Имя файла, содержащего XSD схему файла обмена, должно иметь следующий вид:
NO_BOUCHR9_1_145_00_05_04_xx , где хх - номер версии схемы.
Расширение имени файла - xsd.
XML схема файла обмена приводится отдельным файлом и размещается на сайте Федеральной налоговой службы.
4. Логическая модель файла обмена представлена в виде диаграммы структуры файла обмена на рисунке 1 настоящего формата. Элементами логической модели файла обмена являются элементы и атрибуты XML файла. Перечень структурных элементов логической модели файла обмена и сведения о них приведены в таблицах 4.1 - 4.16 настоящего формата.
Для каждого структурного элемента логической модели файла обмена приводятся следующие сведения:
наименование элемента. Приводится полное наименование элемента <2>;
<2> В строке таблицы могут быть описаны несколько элементов, наименования которых разделены символом "|". Такая форма записи применяется в случае наличия в файле обмена только одного элемента из описанных в этой строке.
сокращенное наименование (код) элемента. Приводится сокращенное наименование элемента. Синтаксис сокращенного наименования должен удовлетворять спецификации XML;
признак типа элемента. Может принимать следующие значения: "С" - сложный элемент логической модели (содержит вложенные элементы), "П" - простой элемент логической модели, реализованный в виде элемента XML файла, "А" - простой элемент логической модели, реализованный в виде атрибута элемента XML файла. Простой элемент логической модели не содержит вложенные элементы;
формат элемента. Формат элемента представляется следующими условными обозначениями: Т - символьная строка; N - числовое значение (целое или дробное).
Формат символьной строки указывается в виде Т(n-к) или T(=к), где: n - минимальное количество знаков, к - максимальное количество знаков, символ "-" - разделитель, символ "=" означает фиксированное количество знаков в строке. В случае, если минимальное количество знаков равно 0, формат имеет вид Т(0-к). В случае, если максимальное количество знаков неограничено, формат имеет вид Т(n-).
Формат числового значения указывается в виде N(m.к), где: m - максимальное количество знаков в числе, включая знак (для отрицательного числа), целую и дробную часть числа без разделяющей десятичной точки, k - максимальное число знаков дробной части числа. Если число знаков дробной части числа равно 0 (то есть число целое), то формат числового значения имеет вид N(m).
Для простых элементов, являющихся базовыми в XML (определенными в сети Интернет по электронному адресу: http://www.w3.org/TR/xmlschema-0), например, элемент с типом "date", поле "Формат элемента" не заполняется. Для таких элементов в поле "Дополнительная информация" указывается тип базового элемента;
признак обязательности элемента определяет обязательность присутствия элемента (совокупности наименования элемента и его значения) в файле обмена. Признак обязательности элемента может принимать следующие значения: "О" - наличие элемента в файле обмена обязательно; "Н" - присутствие элемента в файле обмена необязательно, то есть элемент может отсутствовать. Если элемент принимает ограниченный перечень значений (по классификатору, кодовому словарю и тому подобному), то признак обязательности элемента дополняется символом "К". Например, "ОК". В случае если количество реализаций элемента может быть более одной, то признак обязательности элемента дополняется символом "М". Например, "НМ" или "ОКМ".
К вышеперечисленным признакам обязательности элемента может добавляться значение "У" в случае описания в XML схеме условий, предъявляемых к элементу в файле обмена, описанных в графе "Дополнительная информация". Например, "НУ" или "ОКУ";
дополнительная информация содержит, при необходимости, требования к элементу файла обмена, не указанные ранее. Для сложных элементов указывается ссылка на таблицу, в которой описывается состав данного элемента. Для элементов, принимающих ограниченный перечень значений из классификатора (кодового словаря и тому подобного), указывается соответствующее наименование классификатора (кодового словаря и тому подобного) или приводится перечень возможных значений. Для классификатора (кодового словаря и тому подобного) может указываться ссылка на его местонахождение. Для элементов, использующих пользовательский тип данных, указывается наименование типового элемента.

Рисунок 1. Диаграмма структуры файла обмена
Таблица 4.1
Файл обмена (Файл)
| Наименование элемента | Сокращенное наименование (код) элемента | Признак типа элемента | Формат элемента | Признак обязательности элемента | Дополнительная информация |
| Идентификатор файла | ИдФайл | A | T(1-255) | ОУ | Содержит (повторяет) имя сформированного файла (без расширения) |
| Версия программы, с помощью которой сформирован файл | ВерсПрог | A | T(1-40) | О | |
| Версия формата | ВерсФорм | A | T(1-5) | О | Принимает значение: 5.04 |
| Состав и структура документа | Документ | С | | О | Состав элемента представлен в табл. 4.2 |
Таблица 4.2
Состав и структура документа (Документ)
| Наименование элемента | Сокращенное наименование (код) элемента | Признак типа элемента | Формат элемента | Признак обязательности элемента | Дополнительная информация |
| Код формы отчетности по КНД | КНД | A | T(=7) | ОК | Типовой элемент <КНДТип>. Принимает значение: 0503769 |
| Дата формирования документа | ДатаДок | A | T(=10) | О | Типовой элемент <ДатаТип>. Дата в формате ДД.ММ.ГГГГ |
| Отчетный период | Период | A | T(=2) | ОК | Принимает значение: 34 - год |
| Отчетный год | ОтчетГод | A | | О | Типовой элемент <xs:gYear>. Год в формате ГГГГ |
| Номер корректировки | НомКорр | A | N(3) | О | Принимает значение: 0 - первичный документ, 1 - 999 - номер корректировки для корректирующего документа |
| Сведения о налогоплательщике | СвНП | С | | О | Состав элемента представлен в табл. 4.3 |
| Сведения о лице, подписавшем документ | Подписант | С | | О | Состав элемента представлен в табл. 4.5 |
| Сведения по дебиторской и кредиторской задолженности учреждения | СвЗадолжУчр | С | | О | Состав элемента представлен в табл. 4.7 |
Таблица 4.3
Сведения о налогоплательщике (СвНП)
| Наименование элемента | Сокращенное наименование (код) элемента | Признак типа элемента | Формат элемента | Признак обязательности элемента | Дополнительная информация |
| Код учреждения по ОКПО | ОКПО | A | T(8-10) | НК | Типовой элемент <ОКПОТип>. Значение выбирается в соответствии с Общероссийским классификатором предприятий и организаций |
| Код по ОКТМО | ОКТМО | A | T(=8) | T(=11) | НК | Типовой элемент <ОКТМОТип>. Принимает значение в соответствии с Общероссийским классификатором территорий муниципальных образований |
| Код органа, осуществляющего полномочия учредителя, по ОКПО | ОКПО_Учр | A | T(8-10) | НК | Типовой элемент <ОКПОТип>. Значение выбирается в соответствии с Общероссийским классификатором предприятий и организаций |
| Налогоплательщик - учреждение | НПЮЛ | С | | О | Состав элемента представлен в табл. 4.4 |
Таблица 4.4
Налогоплательщик - учреждение (НПЮЛ)
| Наименование элемента | Сокращенное наименование (код) элемента | Признак типа элемента | Формат элемента | Признак обязательности элемента | Дополнительная информация |
| Наименование учреждения | НаимОрг | A | T(1-1000) | О | |
| ИНН учреждения | ИННЮЛ | A | T(=10) | О | Типовой элемент <ИННЮЛТип> |
| КПП учреждения | КПП | A | T(=9) | О | Типовой элемент <КППТип> |
| Учредитель | Учредит | A | T(1-1000) | Н | |
| Наименование органа, осуществляющего полномочия учредителя | УчредПолн | A | T(1-1000) | Н | |
Таблица 4.5
Сведения о лице, подписавшем документ (Подписант)
| Наименование элемента | Сокращенное наименование (код) элемента | Признак типа элемента | Формат элемента | Признак обязательности элемента | Дополнительная информация |
| Признак лица, подписавшего документ | ПрПодп | A | T(=1) | ОК | Принимает значение: 1 - руководитель | 2 - уполномоченный представитель |
| Номер контактного телефона | Тлф | A | T(1-20) | Н | |
| E-mail | E-mail | A | T(1-45) | Н | |
| Фамилия, имя, отчество руководителя (уполномоченного представителя) | ФИО | С | | О | Типовой элемент <ФИОТип>. Состав элемента представлен в табл. 4.16 |
| Фамилия, имя, отчество главного бухгалтера | ФИОГлБух | С | | Н | Типовой элемент <ФИОТип>. Состав элемента представлен в табл. 4.16 |
| Сведения об уполномоченном представителе | СвПред | С | | НУ | Состав элемента представлен в таблице 4.6. Элемент обязателен при <ПрПодп>=2 |
Таблица 4.6
Сведения об уполномоченном представителе (СвПред)
| Наименование элемента | Сокращенное наименование (код) элемента | Признак типа элемента | Формат элемента | Признак обязательности элемента | Дополнительная информация |
| Наименование документа, подтверждающего полномочия представителя | НаимДок | A | T(1-120) | О | |
Таблица 4.7
Сведения по дебиторской и кредиторской задолженности учреждения (СвЗадолжУчр)
| Наименование элемента | Сокращенное наименование (код) элемента | Признак типа элемента | Формат элемента | Признак обязательности элемента | Дополнительная информация |
| Глава по БК | ГлаваБК | A | T(1-3) | Н | |
| Вид деятельности | ВидДеят | A | T(=1) | ОК | Принимает значение: 2 - собственные доходы учреждения | 4 - субсидия на выполнение государственного (муниципального) задания | 5 - субсидии на иные цели | 6 - субсидии на цели осуществления капитальных вложений | 7 - средства по обязательному медицинскому страхованию |
| Вид задолженности | ВидЗдлж | A | T(=1) | ОК | Принимает значение: 1 - дебиторская задолженность | 2 - кредиторская задолженность |
| Дата, на которую сформирован документ | ДатаОтч | A | T(=10) | О | Типовой элемент <ДатаТип>. Дата в формате ДД.ММ.ГГГГ |
| Код единицы измерения по ОКЕИ | ОКЕИ | A | T(=3) | ОК | Типовой элемент <ОКЕИТип>. Принимает значение: 383 |
| Сведения о дебиторской (кредиторской) задолженности | СвЗадолж | С | | Н | Состав элемента представлен в табл. 4.8 |
| Сведения о просроченной задолженности | ИнфПрсчЗад | С | | Н | Состав элемента представлен в табл. 4.11 |
Таблица 4.8
Сведения о дебиторской (кредиторской) задолженности (СвЗадолж)
| Наименование элемента | Сокращенное наименование (код) элемента | Признак типа элемента | Формат элемента | Признак обязательности элемента | Дополнительная информация |
| Всего - сумма задолженности на начало года всего | ЗадНачВсегоВс | A | N(17.2) | Н | |
| Всего - сумма задолженности на начало года, из них долгосрочная | ЗадНачДлгВс | A | N(17.2) | Н | |
| Всего - сумма задолженности на начало года, из них просроченная | ЗадНачПрсчВс | A | N(17.2) | Н | |
| Всего - сумма увеличения задолженности всего | ЗадУвлВсегоВс | A | N(17.2) | Н | |
| Всего - сумма увеличения задолженности, в том числе неденежные расчеты | ЗадУвлНеДенВс | A | N(17.2) | Н | |
| Всего - сумма уменьшения задолженности всего | ЗадУменВсегоВс | A | N(17.2) | Н | |
| Всего - сумма уменьшения задолженности, в том числе неденежные расчеты | ЗадУменНеДенВс | A | N(17.2) | Н | |
| Всего - сумма задолженности на конец отчетного периода всего | ЗадКонВсегоВс | A | N(17.2) | Н | |
| Всего - сумма задолженности на конец отчетного периода, из них долгосрочная | ЗадКонДлгВс | A | N(17.2) | Н | |
| Всего - сумма задолженности на конец отчетного периода, из них просроченная | ЗадКонПрсчВс | A | N(17.2) | Н | |
| Всего - сумма задолженности на конец аналогичного периода прошлого финансового года всего | ЗадКонАнВсегоВс | A | N(17.2) | Н | |
| Всего - сумма задолженности на конец аналогичного периода прошлого финансового года, из них долгосрочная | ЗадКонАнДлгВс | A | N(17.2) | Н | |
| Всего - сумма задолженности на конец аналогичного периода прошлого финансового года, из них просроченная | ЗадКонАнПрсчВс | A | N(17.2) | Н | |
| Итого по кодам счета | ИтогоСчетБУ | С | | ОМ | Состав элемента представлен в табл. 4.9 |
Таблица 4.9
Итого по кодам счета (ИтогоСчетБУ)
| Наименование элемента | Сокращенное наименование (код) элемента | Признак типа элемента | Формат элемента | Признак обязательности элемента | Дополнительная информация |
| Итого по коду счета | ИтогоСчет | С | | НМ | Типовой элемент <ИтогСчтБУТип>. Состав элемента представлен в табл. 4.15 |
| Итого по коду синтетического счета | ИтогоСинСчет | С | | О | Типовой элемент <ИтогСчтБУТип>. Состав элемента представлен в табл. 4.15 |
| Сумма задолженности по номеру счета бюджетного учета | ЗадолжСч | С | | НМ | Состав элемента представлен в табл. 4.10 |
Таблица 4.10
Сумма задолженности по номеру счета бюджетного учета (ЗадолжСч)
| Наименование элемента | Сокращенное наименование (код) элемента | Признак типа элемента | Формат элемента | Признак обязательности элемента | Дополнительная информация |
| Номер счета бюджетного учета | НомСчетБУч | A | T(=26) | О | |
| Сумма задолженности на начало года всего | ЗадНачВсего | A | N(17.2) | Н | |
| Сумма задолженности на начало года, из них долгосрочная | ЗадНачДлг | A | N(17.2) | Н | |
| Сумма задолженности на начало года, из них просроченная | ЗадНачПрсч | A | N(17.2) | Н | |
| Сумма увеличения задолженности всего | ЗадУвлВсего | A | N(17.2) | Н | |
| Сумма увеличения задолженности, из них неденежные расчеты | ЗадУвлНеДен | A | N(17.2) | Н | |
| Сумма уменьшения задолженности всего | ЗадУменВсего | A | N(17.2) | Н | |
| Сумма уменьшения задолженности, из них неденежные расчеты | ЗадУменНеДен | A | N(17.2) | Н | |
| Сумма задолженности на конец отчетного периода всего | ЗадКонВсего | A | N(17.2) | Н | |
| Сумма задолженности на конец отчетного периода, из них долгосрочная | ЗадКонДлг | A | N(17.2) | Н | |
| Сумма задолженности на конец отчетного периода, из них просроченная | ЗадКонПрсч | A | N(17.2) | Н | |
| Сумма задолженности на конец аналогичного периода прошлого финансового года всего | ЗадКонАнВсего | A | N(17.2) | Н | |
| Сумма задолженности на конец аналогичного периода прошлого финансового года, из них долгосрочная | ЗадКонАнДлг | A | N(17.2) | Н | |
| Сумма задолженности на конец аналогичного периода прошлого финансового года, из них просроченная | ЗадКонАнПрсч | A | N(17.2) | Н | |
Таблица 4.11
Сведения о просроченной задолженности (ИнфПрсчЗад)
| Наименование элемента | Сокращенное наименование (код) элемента | Признак типа элемента | Формат элемента | Признак обязательности элемента | Дополнительная информация |
| Аналитическая информация о просроченной задолженности по номеру счета бухгалтерского учета | ИнфПрсчЗадСч | С | | ОМ | Состав элемента представлен в табл. 4.12 |
Таблица 4.12
Аналитическая информация о просроченной задолженности по номеру счета бухгалтерского учета (ИнфПрсчЗадСч)
| Наименование элемента | Сокращенное наименование (код) элемента | Признак типа элемента | Формат элемента | Признак обязательности элемента | Дополнительная информация |
| Номер счета бюджетного учета | НомСчетБУч | A | T(=26) | О | |
| Сумма | Сумма | A | N(17.2) | О | |
| Дата возникновения | ДатаВозник | A | T(=7) | Н | Типовой элемент <ДатаМГТип>. Дата в формате ММ.ГГГГ |
| Дата исполнения по правовому основанию | ДатаИспОсн | A | T(=7) | Н | Типовой элемент <ДатаМГТип>. Дата в формате ММ.ГГГГ |
| Причина образования, код | ПричОбразКод | A | T(1-4) | Н | |
| Причина образования, наименование | ПричОбразНаим | A | T(1-512) | Н | |
| Сведения о дебиторе (кредиторе) - организации | | СвКредЮЛ | С | | Н | Состав элемента представлен в таблице 4.13 |
| Сведения о дебиторе (кредиторе) - физическом лице | СвКредФЛ | СвКредФЛ | | СвКредФЛ | СвКредФЛ |
| | | | | | Согласно письму Минфина N 02-07-07/5669 от 02.02.2017 года (о составлении отчета за 2016 год) (п. 2.7): Раздел 2 "Сведения о просроченной задолженности" Сведений (ф. 0503769) заполняется в разрезе кодов счетов бюджетного учета и годов образования задолженности по показателям в размере 1 млн. рублей и более. При этом информация в разрезе дебиторов/кредиторов не представляется, графы 5, 6 "ИНН" и "Наименование дебитора/кредитора" соответственно в отчетности за 2016 год не заполняются. |
Таблица 4.13
Сведения о дебиторе (кредиторе) - организации (СвКредЮЛ)
| Наименование элемента | Сокращенное наименование (код) элемента | Признак типа элемента | Формат элемента | Признак обязательности элемента | Дополнительная информация |
| ИНН организации | ИННЮЛ | A | T(=10) | О | Типовой элемент <ИННЮЛТип> |
| Наименование организации | НаимОрг | A | T(1-1000) | О | |
Таблица 4.14
Сведения о дебиторе (кредиторе) - физическом лице (СвКредФЛ)
| Наименование элемента | Сокращенное наименование (код) элемента | Признак типа элемента | Формат элемента | Признак обязательности элемента | Дополнительная информация |
| ИНН физического лица | ИННФЛ | A | T(=10) | О | |
| Фамилия, имя, отчество физического лица | ФИО | С | | О | Типовой элемент <ФИОТип>. Состав элемента представлен в табл. 4.16 |
Таблица 4.15
Сведения о дебиторской (кредиторской) задолженности (ИтогСчтБУТип)
| Наименование элемента | Сокращенное наименование (код) элемента | Признак типа элемента | Формат элемента | Признак обязательности элемента | Дополнительная информация |
| Номер счета бюджетного учета | НомСчетБУчИт | A | T(=9) | О | |
| Итого - сумма задолженности на начало года всего | ЗадНачВсегоИт | A | N(17.2) | Н | |
| Итого - сумма задолженности на начало года, из них долгосрочная | ЗадНачДлгИт | A | N(17.2) | Н | |
| Итого - сумма задолженности на начало года, из них просроченная | ЗадНачПрсчИт | A | N(17.2) | Н | |
| Итого - сумма увеличения задолженности всего | ЗадУвлВсегоИт | A | N(17.2) | Н | |
| Итого - сумма увеличения задолженности, из них неденежные расчеты | ЗадУвлНеДенИт | A | N(17.2) | Н | |
| Итого - сумма уменьшения задолженности всего | ЗадУменВсегоИт | A | N(17.2) | Н | |
| Итого - сумма уменьшения задолженности, из них неденежные расчеты | ЗадУменНеДенИт | A | N(17.2) | Н | |
| Итого - сумма задолженности на конец отчетного периода всего | ЗадКонВсегоИт | A | N(17.2) | Н | |
| Итого - сумма задолженности на конец отчетного периода, из них долгосрочная | ЗадКонДлгИт | A | N(17.2) | Н | |
| Итого - сумма задолженности на конец отчетного периода, из них просроченная | ЗадКонПрсчИт | A | N(17.2) | Н | |
| Итого - сумма задолженности на конец аналогичного периода прошлого финансового года всего | ЗадКонАнВсегоИт | A | N(17.2) | Н | |
| Итого - сумма задолженности на конец аналогичного периода прошлого финансового года, из них долгосрочная | ЗадКонАнДлгИт | A | N(17.2) | Н | |
| Итого - сумма задолженности на конец аналогичного периода прошлого финансового года, из них просроченная | ЗадКонАнПрсчИт | A | N(17.2) | Н | |
Таблица 4.16
Фамилия, имя, отчество (ФИОТип)
| Наименование элемента | Сокращенное наименование (код) элемента | Признак типа элемента | Формат элемента | Признак обязательности элемента | Дополнительная информация |
| Фамилия | Фамилия | A | T(1-60) | О | |
| Имя | Имя | A | T(1-60) | О | |
| Отчество | Отчество | A | T(1-60) | Н | |
Приложение N 5
УТВЕРЖДЕН
приказом ФНС России
от "___"_________ 2017 г.
N______________
РЕКОМЕНДУЕМЫЙ ФОРМАТ ПРЕДСТАВЛЕНИЯ СВЕДЕНИЙ ОБ ОСТАТКАХ ДЕНЕЖНЫХ СРЕДСТВ УЧРЕЖДЕНИЯ В ЭЛЕКТРОННОЙ ФОРМЕ
I. ОБЩИЕ ПОЛОЖЕНИЯ
1. Настоящий формат описывает требования к XML файлам (далее - файлам обмена) передачи в электронной форме сведений об остатках денежных средств учреждения в налоговые органы.
2. Настоящий формат (часть CXLVI, версия 5.04) разработан в соответствии с приказом Минфина России от 25.03.2011 N 33н "Об утверждении Инструкции о порядке составления, представления годовой, квартальной бухгалтерской отчетности государственных (муниципальных) бюджетных и автономных учреждений" (зарегистрирован Министерством юстиции Российской Федерации 22.04.2011 N 20558) с учетом последующих изменений, утвержденных приказами Минфина России.
II. ОПИСАНИЕ ФАЙЛА ОБМЕНА
3. Имя файла обмена должно иметь следующий вид:
R_Т_A_K_О_GGGGMMDD_N, где:
R_Т - префикс, принимающий в зависимости от вида деятельности формируемой отчетности учреждения следующие значения:
NO_BOUCHR10.2 - приносящая доход деятельность (собственные доходы учреждения);
NO_BOUCHR10.3 - средства во временном распоряжении;
NO_BOUCHR10.4 - субсидии на выполнение государственного (муниципального) задания;
NO_BOUCHR10.5 - субсидии на иные цели;
NO_BOUCHR10.6 - субсидии на цели осуществления капитальных вложений;
NO_BOUCHR10.7 - средства по обязательному медицинскому страхованию;
A_K - идентификатор получателя информации, где: A - идентификатор получателя, которому направляется файл обмена, K - идентификатор конечного получателя, для которого предназначена информация из данного файла обмена <1>. Каждый из идентификаторов (A и K) имеет вид для налоговых органов - четырехразрядный код (код налогового органа в соответствии с классификатором "Система обозначения налоговых органов" (СОНО);
<1> Передача файла от отправителя к конечному получателю (К) может осуществляться в несколько этапов через другие налоговые органы, осуществляющие передачу файла на промежуточных этапах, которые обозначаются идентификатором А. В случае передачи файла от отправителя к конечному получателю при отсутствии налоговых органов, осуществляющих передачу на промежуточных этапах, значения идентификаторов А и К совпадают.
О - идентификатор отправителя информации, имеет вид:
для организаций - девятнадцатиразрядный код (идентификационный номер налогоплательщика (далее - ИНН) и код причины постановки на учет (далее - КПП) организации (обособленного подразделения);
для физических лиц - двенадцатиразрядный код (ИНН физического лица, при наличии. При отсутствии ИНН - последовательность из двенадцати нулей);
GGGG - год формирования передаваемого файла, MM - месяц, DD - день;
N - идентификационный номер файла (длина - от 1 до 36 знаков. Идентификационный номер файла должен обеспечивать уникальность файла).
Расширение имени файла - xml. Расширение имени файла может указываться как строчными, так и прописными буквами.
Параметры первой строки файла обмена
Первая строка XML файла должна иметь следующий вид:
<?xml version ="1.0" encoding ="windows-1251"?>
Имя файла, содержащего XML схему файла обмена, должно иметь следующий вид:
NO_BOUCHR10_1_146_00_05_04_xx , где хх - номер версии схемы.
Расширение имени файла - xsd.
XML схема файла обмена приводится отдельным файлом и размещается на сайте Федеральной налоговой службы.
4. Логическая модель файла обмена представлена в виде диаграммы структуры файла обмена на рисунке 1 настоящего формата. Элементами логической модели файла обмена являются элементы и атрибуты XML файла. Перечень структурных элементов логической модели файла обмена и сведения о них приведены в таблицах 4.1 - 4.13 настоящего формата.
Для каждого структурного элемента логической модели файла обмена приводятся следующие сведения:
наименование элемента. Приводится полное наименование элемента <2>;
<2> В строке таблицы могут быть описаны несколько элементов, наименования которых разделены символом "|". Такая форма записи применяется в случае наличия в файле обмена только одного элемента из описанных в этой строке.
сокращенное наименование (код) элемента. Приводится сокращенное наименование элемента. Синтаксис сокращенного наименования должен удовлетворять спецификации XML;
признак типа элемента. Может принимать следующие значения: "С" - сложный элемент логической модели (содержит вложенные элементы), "П" - простой элемент логической модели, реализованный в виде элемента XML файла, "А" - простой элемент логической модели, реализованный в виде атрибута элемента XML файла. Простой элемент логической модели не содержит вложенные элементы;
формат элемента. Формат элемента представляется следующими условными обозначениями: Т - символьная строка; N - числовое значение (целое или дробное).
Формат символьной строки указывается в виде Т(n-к) или T(=к), где: n - минимальное количество знаков, к - максимальное количество знаков, символ "-" - разделитель, символ "=" означает фиксированное количество знаков в строке. В случае, если минимальное количество знаков равно 0, формат имеет вид Т(0-к). В случае, если максимальное количество знаков неограничено, формат имеет вид Т(n-).
Формат числового значения указывается в виде N(m.к), где: m - максимальное количество знаков в числе, включая знак (для отрицательного числа), целую и дробную часть числа без разделяющей десятичной точки, k - максимальное число знаков дробной части числа. Если число знаков дробной части числа равно 0 (то есть число целое), то формат числового значения имеет вид N(m).
Для простых элементов, являющихся базовыми в XML (определенными в сети Интернет по электронному адресу: http://www.w3.org/TR/xmlschema-0), например, элемент с типом "date", поле "Формат элемента" не заполняется. Для таких элементов в поле "Дополнительная информация" указывается тип базового элемента;
признак обязательности элемента определяет обязательность присутствия элемента (совокупности наименования элемента и его значения) в файле обмена. Признак обязательности элемента может принимать следующие значения: "О" - наличие элемента в файле обмена обязательно; "Н" - присутствие элемента в файле обмена необязательно, то есть элемент может отсутствовать. Если элемент принимает ограниченный перечень значений (по классификатору, кодовому словарю и тому подобному), то признак обязательности элемента дополняется символом "К". Например, "ОК". В случае если количество реализаций элемента может быть более одной, то признак обязательности элемента дополняется символом "М". Например, "НМ" или "ОКМ".
К вышеперечисленным признакам обязательности элемента может добавляться значение "У" в случае описания в XML схеме условий, предъявляемых к элементу в файле обмена, описанных в графе "Дополнительная информация". Например, "НУ" или "ОКУ";
дополнительная информация содержит, при необходимости, требования к элементу файла обмена, не указанные ранее. Для сложных элементов указывается ссылка на таблицу, в которой описывается состав данного элемента. Для элементов, принимающих ограниченный перечень значений из классификатора (кодового словаря и тому подобного), указывается соответствующее наименование классификатора (кодового словаря и тому подобного) или приводится перечень возможных значений. Для классификатора (кодового словаря и тому подобного) может указываться ссылка на его местонахождение. Для элементов, использующих пользовательский тип данных, указывается наименование типового элемента.

Рисунок 1. Диаграмма структуры файла обмена
Таблица 4.1
Файл обмена (Файл)
| Наименование элемента | Сокращенное наименование (код) элемента | Признак типа элемента | Формат элемента | Признак обязательности элемента | Дополнительная информация |
| Идентификатор файла | ИдФайл | A | T(1-255) | ОУ | Содержит (повторяет) имя сформированного файла (без расширения) |
| Версия программы, с помощью которой сформирован файл | ВерсПрог | A | T(1-40) | О | |
| Версия формата | ВерсФорм | A | T(1-5) | О | Принимает значение: 5.04 |
| Состав и структура документа | Документ | С | | О | Состав элемента представлен в таблице 4.2 |
Таблица 4.2
Состав и структура документа (Документ)
| Наименование элемента | Сокращенное наименование (код) элемента | Признак типа элемента | Формат элемента | Признак обязательности элемента | Дополнительная информация |
| Код формы отчетности по КНД | КНД | A | T(=7) | ОК | Типовой элемент <КНДТип>. Принимает значение: 0503779 |
| Дата формирования документа | ДатаДок | A | T(=10) | О | Типовой элемент <ДатаТип>. Дата в формате ДД.ММ.ГГГГ |
| Отчетный период | Период | A | T(=2) | ОК | Принимает значение: 34 - год |
| Отчетный год | ОтчетГод | A | | О | Типовой элемент <xs:gYear>. Год в формате ГГГГ |
| Номер корректировки | НомКорр | A | N(3) | О | Принимает значение: 0 - первичный документ, 1 - 999 - номер корректировки для корректирующего документа |
| Сведения о налогоплательщике | СвНП | С | | О | Состав элемента представлен в таблице 4.3 |
| Сведения о лице, подписавшем документ | Подписант | С | | О | Состав элемента представлен в таблице 4.5 |
| Сведения об остатках денежных средств учреждения | СвОстатДС | С | | О | Состав элемента представлен в таблице 4.7 |
Таблица 4.3
Сведения о налогоплательщике (СвНП)
| Наименование элемента | Сокращенное наименование (код) элемента | Признак типа элемента | Формат элемента | Признак обязательности элемента | Дополнительная информация |
| Код учреждения по ОКПО | ОКПО | A | T(8-10) | НК | Типовой элемент <ОКПОТип>. Значение выбирается в соответствии с Общероссийским классификатором предприятий и организаций |
| Код по ОКТМО | ОКТМО | A | T(=8) | T(=11) | НК | Типовой элемент <ОКТМОТип>. Принимает значение в соответствии с Общероссийским классификатором территорий муниципальных образований |
| Код органа, осуществляющего полномочия учредителя, по ОКПО | ОКПО_Учр | A | T(8-10) | НК | Типовой элемент <ОКПОТип>. Значение выбирается в соответствии с Общероссийским классификатором предприятий и организаций |
| Глава по БК | ГлаваБК | A | T(1-3) | Н | |
| Налогоплательщик - учреждение | НПЮЛ | С | | О | Состав элемента представлен в таблице 4.4 |
Таблица 4.4
Налогоплательщик - учреждение (НПЮЛ)
| Наименование элемента | Сокращенное наименование (код) элемента | Признак типа элемента | Формат элемента | Признак обязательности элемента | Дополнительная информация |
| Наименование учреждения | НаимОрг | A | T(1-1000) | О | |
| ИНН учреждения | ИННЮЛ | A | T(=10) | О | Типовой элемент <ИННЮЛТип> |
| КПП учреждения | КПП | A | T(=9) | О | Типовой элемент <КППТип> |
| Учредитель | Учредит | A | T(1-1000) | Н | |
| Наименование органа, осуществляющего полномочия учредителя | УчредПолн | A | T(1-1000) | Н | |
Таблица 4.5
Сведения о лице, подписавшем документ (Подписант)
| Наименование элемента | Сокращенное наименование (код) элемента | Признак типа элемента | Формат элемента | Признак обязательности элемента | Дополнительная информация |
| Признак лица, подписавшего документ | ПрПодп | A | T(=1) | ОК | Принимает значение: 1 - руководитель | 2 - уполномоченный представитель |
| Номер контактного телефона | Тлф | A | T(1-20) | Н | |
| E-mail | E-mail | A | T(1-45) | Н | |
| Фамилия, имя, отчество руководителя (уполномоченного представителя) | ФИО | С | | О | Типовой элемент <ФИОТип>. Состав элемента представлен в таблице 4.13 |
| Фамилия, имя, отчество главного бухгалтера | ФИОГлБух | С | | Н | Типовой элемент <ФИОТип>. Состав элемента представлен в таблице 4.13 |
| Сведения об уполномоченном представителе | СвПред | С | | НУ | Состав элемента представлен в таблице 4.6. Элемент обязателен при <ПрПодп>=2 |
Таблица 4.6
Сведения об уполномоченном представителе (СвПред)
| Наименование элемента | Сокращенное наименование (код) элемента | Признак типа элемента | Формат элемента | Признак обязательности элемента | Дополнительная информация |
| Наименование документа, подтверждающего полномочия представителя | НаимДок | A | T(1-120) | О | |
Таблица 4.7
Сведения об остатках денежных средств учреждения (СвОстатДС)
| Наименование элемента | Сокращенное наименование (код) элемента | Признак типа элемента | Формат элемента | Признак обязательности элемента | Дополнительная информация |
| Вид деятельности | ВидДеят | A | T(=1) | ОК | Принимает значение: 2 - приносящая доход деятельность (собственные доходы учреждения) | 3 - средства во временном распоряжении; 4 - субсидии на выполнение государственного (муниципального) задания | 5 - субсидии на иные цели | 6 - субсидии на цели осуществления капитальных вложений | 7 - средства по обязательному медицинскому страхованию |
| Дата, на которую сформирован документ | ДатаОтч | A | T(=10) | О | Типовой элемент <ДатаТип>. Дата в формате ДД.ММ.ГГГГ |
| Код единицы измерения по ОКЕИ | ОКЕИ | A | T(=3) | ОК | Типовой элемент <ОКЕИТип>. Принимает значение: 383 - рубль |
| Остаток средств на счете на начало года, всего | ОстатокН_Вс | A | N(14.2) | Н | |
| Средства в пути на начало года, всего | СредПутН_Вс | A | N(14.2) | Н | |
| Остаток средств на счете на конец отчетного периода, всего | ОстатокК_Вс | A | N(14.2) | О | |
| Средства в пути на конец отчетного периода, всего | СредПутК_Вс | A | N(14.2) | О | |
| Счета в кредитных организациях | СчетКредОрг | С | | Н | Состав элемента представлен в таблице 4.8 |
| Счета в финансовом органе | СчетФинОрг | С | | Н | Состав элемента представлен в таблице 4.9 |
| Средства в кассе учреждения | СредКасУчр | С | | Н | Состав элемента представлен в таблице 4.10 |
Таблица 4.8
Счета в кредитных организациях (СчетКредОрг)
| Наименование элемента | Сокращенное наименование (код) элемента | Признак типа элемента | Формат элемента | Признак обязательности элемента | Дополнительная информация |
| Код счета бухгалтерского учета | КодСчет | A | T(=9) | ОК | Принимает значение: 020120000 |
| Остаток средств на счете на начало года, итого | ОстатокН_Ит | A | N(14.2) | Н | |
| Средства в пути на начало года, итого | СредПутН_Ит | A | N(14.2) | Н | |
| Остаток средств на счете на конец отчетного периода, итого | ОстатокК_Ит | A | N(14.2) | О | |
| Средства в пути на конец отчетного периода, итого | СредПутК_Ит | A | N(14.2) | О | |
| Сведения по номеру счета | НомСчет | С | | ОМ | Типовой элемент <СвНомСчетТип>. Состав элемента представлен в таблице 4.11 |
Таблица 4.9
Счета в финансовом органе (СчетФинОрг)
| Наименование элемента | Сокращенное наименование (код) элемента | Признак типа элемента | Формат элемента | Признак обязательности элемента | Дополнительная информация |
| Код счета бухгалтерского учета | КодСчет | A | T(=9) | ОК | Принимает значение: 020110000 |
| Остаток средств на счете на начало года, итого | ОстатокН_Ит | A | N(14.2) | Н | |
| Средства в пути на начало года, итого | СредПутН_Ит | A | N(14.2) | Н | |
| Остаток средств на счете на конец отчетного периода, итого | ОстатокК_Ит | A | N(14.2) | О | |
| Средства в пути на конец отчетного периода, итого | СредПутК_Ит | A | N(14.2) | О | |
| Сведения по номеру счета | НомСчет | С | | ОМ | Типовой элемент <СвНомСчетТип>. Состав элемента представлен в таблице 4.11 |
Таблица 4.10
Средства в кассе учреждения (СредКасУчр)
| Наименование элемента | Сокращенное наименование (код) элемента | Признак типа элемента | Формат элемента | Признак обязательности элемента | Дополнительная информация |
| Код счета бухгалтерского учета | КодСчет | A | T(=9) | ОК | Принимает значение: 020134000 |
| Остаток средств на счете на начало года, итого | ОстатокН_Ит | A | N(14.2) | Н | |
| Остаток средств на счете на конец отчетного периода, итого | ОстатокК_Ит | A | N(14.2) | О | |
| Сведения по номеру счета | НомСчет | С | | ОМ | Типовой элемент <СвНомСчетКТип>. Состав элемента представлен в таблице 4.12 |
Таблица 4.11
Сведения по номеру счета (СвНомСчетТип)
| Наименование элемента | Сокращенное наименование (код) элемента | Признак типа элемента | Формат элемента | Признак обязательности элемента | Дополнительная информация |
| Номер счета (банковского (лицевого) счета) | НомСчет | A | T(=20) | О | |
| Код валюты по ОКВ | ОКВ | A | T(=3) | НК | Типовой элемент <ОКВТип>. Принимает значение в соответствии с Общероссийским классификатором валют |
| Код счета бухгалтерского учета | КодСчет | A | T(=9) | О | |
| Остаток средств на счете на начало года | ОстатокН | A | N(14.2) | Н | |
| Средства в пути на начало года | СредПутН | A | N(14.2) | Н | |
| Остаток средств на счете на конец отчетного периода | ОстатокК | A | N(14.2) | О | |
| Средства в пути на конец отчетного периода | СредПутК | A | N(14.2) | О | |
Таблица 4.12
Сведения по номеру счета (краткие) (СвНомСчетКТип)
| Наименование элемента | Сокращенное наименование (код) элемента | Признак типа элемента | Формат элемента | Признак обязательности элемента | Дополнительная информация |
| Код счета бухгалтерского учета | КодСчет | A | T(=9) | О | |
| Остаток средств на счете на начало года | ОстатокН | A | N(14.2) | Н | |
| Остаток средств на счете на конец отчетного периода | ОстатокК | A | N(14.2) | О | |
Таблица 4.13
Фамилия, имя, отчество (ФИОТип)
| Наименование элемента | Сокращенное наименование (код) элемента | Признак типа элемента | Формат элемента | Признак обязательности элемента | Дополнительная информация |
| Фамилия | Фамилия | A | T(1-60) | О | |
| Имя | Имя | A | T(1-60) | О | |
| Отчество | Отчество | A | T(1-60) | Н | |
Приложение N 6
УТВЕРЖДЕН
приказом ФНС России
от "___"_________ 2017 г.
N______________
РЕКОМЕНДУЕМЫЙ ФОРМАТ ПРЕДСТАВЛЕНИЯ РАЗДЕЛИТЕЛЬНОГО (ЛИКВИДАЦИОННОГО) БАЛАНСА ГОСУДАРСТВЕННОГО (МУНИЦИПАЛЬНОГО) УЧРЕЖДЕНИЯ В ЭЛЕКТРОННОЙ ФОРМЕ
I. ОБЩИЕ ПОЛОЖЕНИЯ
1. Настоящий формат описывает требования к XML файлам (далее - файлам обмена) передачи в электронной форме разделительного (ликвидационного) баланса государственного (муниципального) учреждения в налоговые органы.
2. Настоящий формат (часть CXLVIII, версия 5.05) разработан в соответствии с приказом Минфина России от 25.03.2011 N 33н "Об утверждении Инструкции о порядке составления, представления годовой, квартальной бухгалтерской отчетности государственных (муниципальных) бюджетных и автономных учреждений" (зарегистрирован Министерством юстиции Российской Федерации 22.04.2011 N 20558) с учетом последующих изменений, утвержденных приказами Минфина России.
II. ОПИСАНИЕ ФАЙЛА ОБМЕНА
3. Имя файла обмена должно иметь следующий вид:
R_Т_A_K_О_GGGGMMDD_N, где:
R_Т - префикс, принимающий значение: NO_BOUCHR8;
A_K - идентификатор получателя информации, где: A - идентификатор получателя, которому направляется файл обмена, K - идентификатор конечного получателя, для которого предназначена информация из данного файла обмена <1>. Каждый из идентификаторов (A и K) имеет вид для налоговых органов - четырехразрядный код (код налогового органа в соответствии с классификатором "Система обозначения налоговых органов" (СОНО);
<1> Передача файла от отправителя к конечному получателю (К) может осуществляться в несколько этапов через другие налоговые органы, осуществляющие передачу файла на промежуточных этапах, которые обозначаются идентификатором А. В случае передачи файла от отправителя к конечному получателю при отсутствии налоговых органов, осуществляющих передачу на промежуточных этапах, значения идентификаторов А и К совпадают.
О - идентификатор отправителя информации, имеет вид:
для организаций - девятнадцатиразрядный код (идентификационный номер налогоплательщика (далее - ИНН) и код причины постановки на учет (далее - КПП) организации (обособленного подразделения);
для физических лиц - двенадцатиразрядный код (ИНН физического лица, при наличии. При отсутствии ИНН - последовательность из двенадцати нулей);
GGGG - год формирования передаваемого файла, MM - месяц, DD - день;
N - идентификационный номер файла (длина - от 1 до 36 знаков. Идентификационный номер файла должен обеспечивать уникальность файла).
Расширение имени файла - xml. Расширение имени файла может указываться как строчными, так и прописными буквами.
Параметры первой строки файла обмена
Первая строка XML файла должна иметь следующий вид:
<?xml version ="1.0" encoding ="windows-1251"?>
Имя файла, содержащего XSD схему файла обмена, должно иметь следующий вид:
NO_BOUCHR8_1_148_00_05_05_xx , где хх - номер версии схемы.
Расширение имени файла - xsd.
XML схема файла обмена приводится отдельным файлом и размещается на сайте Федеральной налоговой службы.
4. Логическая модель файла обмена представлена в виде диаграммы структуры файла обмена на рисунке 1 настоящего формата. Элементами логической модели файла обмена являются элементы и атрибуты XML файла. Перечень структурных элементов логической модели файла обмена и сведения о них приведены в таблицах 4.1 - 4.58 настоящего формата.
Для каждого структурного элемента логической модели файла обмена приводятся следующие сведения:
наименование элемента. Приводится полное наименование элемента <2>;
<2> В строке таблицы могут быть описаны несколько элементов, наименования которых разделены символом "|". Такая форма записи применяется в случае наличия в файле обмена только одного элемента из описанных в этой строке.
сокращенное наименование (код) элемента. Приводится сокращенное наименование элемента. Синтаксис сокращенного наименования должен удовлетворять спецификации XML;
признак типа элемента. Может принимать следующие значения: "С" - сложный элемент логической модели (содержит вложенные элементы), "П" - простой элемент логической модели, реализованный в виде элемента XML файла, "А" - простой элемент логической модели, реализованный в виде атрибута элемента XML файла. Простой элемент логической модели не содержит вложенные элементы;
формат элемента. Формат элемента представляется следующими условными обозначениями: Т - символьная строка; N - числовое значение (целое или дробное).
Формат символьной строки указывается в виде Т(n-к) или T(=к), где: n - минимальное количество знаков, к - максимальное количество знаков, символ "-" - разделитель, символ "=" означает фиксированное количество знаков в строке. В случае, если минимальное количество знаков равно 0, формат имеет вид Т(0-к). В случае, если максимальное количество знаков неограничено, формат имеет вид Т(n-).
Формат числового значения указывается в виде N(m.к), где: m - максимальное количество знаков в числе, включая знак (для отрицательного числа), целую и дробную часть числа без разделяющей десятичной точки, k - максимальное число знаков дробной части числа. Если число знаков дробной части числа равно 0 (то есть число целое), то формат числового значения имеет вид N(m).
Для простых элементов, являющихся базовыми в XML (определенными в сети Интернет по электронному адресу: http://www.w3.org/TR/xmlschema-0), например, элемент с типом "date", поле "Формат элемента" не заполняется. Для таких элементов в поле "Дополнительная информация" указывается тип базового элемента;
признак обязательности элемента определяет обязательность присутствия элемента (совокупности наименования элемента и его значения) в файле обмена. Признак обязательности элемента может принимать следующие значения: "О" - наличие элемента в файле обмена обязательно; "Н" - присутствие элемента в файле обмена необязательно, то есть элемент может отсутствовать. Если элемент принимает ограниченный перечень значений (по классификатору, кодовому словарю и тому подобному), то признак обязательности элемента дополняется символом "К". Например, "ОК". В случае если количество реализаций элемента может быть более одной, то признак обязательности элемента дополняется символом "М". Например, "НМ" или "ОКМ".
К вышеперечисленным признакам обязательности элемента может добавляться значение "У" в случае описания в XML схеме условий, предъявляемых к элементу в файле обмена, описанных в графе "Дополнительная информация". Например, "НУ" или "ОКУ";
дополнительная информация содержит, при необходимости, требования к элементу файла обмена, не указанные ранее. Для сложных элементов указывается ссылка на таблицу, в которой описывается состав данного элемента. Для элементов, принимающих ограниченный перечень значений из классификатора (кодового словаря и тому подобного), указывается соответствующее наименование классификатора (кодового словаря и тому подобного) или приводится перечень возможных значений. Для классификатора (кодового словаря и тому подобного) может указываться ссылка на его местонахождение. Для элементов, использующих пользовательский тип данных, указывается наименование типового элемента.

Рисунок 1. Диаграмма структуры файла обмена
Таблица 4.1
Файл обмена (Файл)
| Наименование элемента | Сокращенное наименование (код) элемента | Признак типа элемента | Формат элемента | Признак обязательности элемента | Дополнительная информация |
| Идентификатор файла | ИдФайл | A | T(1-255) | ОУ | Содержит (повторяет) имя сформированного файла (без расширения) |
| Версия программы, с помощью которой сформирован файл | ВерсПрог | A | T(1-40) | О | |
| Версия формата | ВерсФорм | A | T(1-5) | О | Принимает значение: 5.05 |
| Состав и структура документа | Документ | С | | О | Состав элемента представлен в таблице 4.2 |
Таблица 4.2
Состав и структура документа (Документ)
| Наименование элемента | Сокращенное наименование (код) элемента | Признак типа элемента | Формат элемента | Признак обязательности элемента | Дополнительная информация |
| Код формы отчетности по КНД | КНД | A | T(=7) | ОК | Типовой элемент <КНДТип>. Принимает значение: 0503830 |
| Дата формирования документа | ДатаДок | A | T(=10) | О | Типовой элемент <ДатаТип>. Дата в формате ДД.ММ.ГГГГ |
| Отчетный период | Период | A | T(=2) | ОК | Принимает значение: 90 - год при реорганизации (ликвидации) организации (ликвидационная, заключительная отчетность) | 94 - год при реорганизации (ликвидации) организации (промежуточная, вступительная отчетность) |
| Отчетный год | ОтчетГод | A | | О | Типовой элемент <xs:gYear>. Год в формате ГГГГ |
| Номер корректировки | НомКорр | A | N(3) | О | Принимает значение: 0 - первичный документ, 1 - 999 - номер корректировки для корректирующего документа |
| Сведения о налогоплательщике | СвНП | С | | О | Состав элемента представлен в таблице 4.3 |
| Сведения о лице, подписавшем документ | Подписант | С | | О | Состав элемента представлен в таблице 4.5 |
| Разделительный (ликвидационный) баланс государственного (муниципального) учреждения | Баланс | С | | О | Состав элемента представлен в таблице 4.7 |
Таблица 4.3
Сведения о налогоплательщике (СвНП)
| Наименование элемента | Сокращенное наименование (код) элемента | Признак типа элемента | Формат элемента | Признак обязательности элемента | Дополнительная информация |
| Код учреждения по ОКПО | ОКПО | A | T(8-10) | НК | Типовой элемент <ОКПОТип>. Значение выбирается в соответствии с Общероссийским классификатором предприятий и организаций |
| Код по ОКТМО | ОКТМО | A | T(=8) | T(=11) | НК | Типовой элемент <ОКТМОТип>. Принимает значение в соответствии с Общероссийским классификатором территорий муниципальных образований |
| Код органа, осуществляющего полномочия учредителя, по ОКПО | ОКПО_Учр | A | T(8-10) | НК | Типовой элемент <ОКПОТип>. Значение выбирается в соответствии с Общероссийским классификатором предприятий и организаций |
| Глава по БК | ГлаваБК | A | T(1-3) | Н | |
| Налогоплательщик - учреждение | НПЮЛ | С | | О | Состав элемента представлен в таблице 4.4 |
Таблица 4.4
Налогоплательщик - учреждение (НПЮЛ)
| Наименование элемента | Сокращенное наименование (код) элемента | Признак типа элемента | Формат элемента | Признак обязательности элемента | Дополнительная информация |
| Наименование учреждения | НаимОрг | A | T(1-1000) | О | |
| ИНН учреждения | ИННЮЛ | A | T(=10) | О | Типовой элемент <ИННЮЛТип> |
| КПП учреждения | КПП | A | T(=9) | О | Типовой элемент <КППТип> |
| Учредитель | Учредит | A | T(1-1000) | Н | |
| Наименование органа, осуществляющего полномочия учредителя | УчредПолн | A | T(1-1000) | Н | |
Таблица 4.5
Сведения о лице, подписавшем документ (Подписант)
| Наименование элемента | Сокращенное наименование (код) элемента | Признак типа элемента | Формат элемента | Признак обязательности элемента | Дополнительная информация |
| Признак лица, подписавшего документ | ПрПодп | A | T(=1) | ОК | Принимает значение: 1 - руководитель | 2 - уполномоченный представитель |
| Номер контактного телефона | Тлф | A | T(1-20) | Н | |
| E-mail | E-mail | A | T(1-45) | Н | |
| Фамилия, имя, отчество руководителя (уполномоченного представителя) | ФИО | С | | О | Типовой элемент <ФИОТип>. Состав элемента представлен в таблице 4.58 |
| Фамилия, имя, отчество главного бухгалтера | ФИОГлБух | С | | Н | Типовой элемент <ФИОТип>. Состав элемента представлен в таблице 4.58 |
| Сведения об уполномоченном представителе | СвПред | С | | НУ | Состав элемента представлен в таблице 4.6 Элемент обязателен при <ПрПодп>=2 |
Таблица 4.6
Сведения об уполномоченном представителе (СвПред)
| Наименование элемента | Сокращенное наименование (код) элемента | Признак типа элемента | Формат элемента | Признак обязательности элемента | Дополнительная информация |
| Наименование документа, подтверждающего полномочия представителя | НаимДок | A | T(1-120) | О | |
Таблица 4.7
Разделительный (ликвидационный) баланс государственного (муниципального) учреждения (Баланс)
| Наименование элемента | Сокращенное наименование (код) элемента | Признак типа элемента | Формат элемента | Признак обязательности элемента | Дополнительная информация |
| Дата, на которую сформирован баланс | ДатаОтч | A | T(=10) | О | Типовой элемент <ДатаТип>. Дата в формате ДД.ММ.ГГГГ |
| Код по ОКЕИ | ОКЕИ | A | T(=3) | ОК | Типовой элемент <ОКЕИТип>. Принимает значение: 383 - рубль |
| Актив | Актив | С | | О | Состав элемента представлен в таблице 4.8 |
| Пассив | Пассив | С | | О | Состав элемента представлен в таблице 4.25 |
| Справка о наличии имущества и обязательств на забалансовых счетах | СпрИмущОбЗС | С | | О | Состав элемента представлен в таблице 4.33 |
Таблица 4.8
Актив (Актив)
| Наименование элемента | Сокращенное наименование (код) элемента | Признак типа элемента | Формат элемента | Признак обязательности элемента | Дополнительная информация |
| Нефинансовые активы | НефинАктив | С | | Н | Состав элемента представлен в таблице 4.9 |
| Финансовые активы | ФинАктив | С | | Н | Состав элемента представлен в таблице 4.19 |
| Баланс | Баланс | С | | О | Типовой элемент <БалансТип>. Состав элемента представлен в таблице 4.51 |
Таблица 4.9
Нефинансовые активы (НефинАктив)
| Наименование элемента | Сокращенное наименование (код) элемента | Признак типа элемента | Формат элемента | Признак обязательности элемента | Дополнительная информация |
| Основные средства (балансовая стоимость) | БалансОС | С | | Н | Состав элемента представлен в таблице 4.10 |
| Амортизация основных средств | АмортОС | С | | Н | Состав элемента представлен в таблице 4.11 |
| Основные средства (остаточная стоимость) | ОстатОС | С | | Н | Состав элемента представлен в таблице 4.12 |
| Нематериальные активы (балансовая стоимость) | НеМатАктБС | С | | Н | Состав элемента представлен в таблице 4.13 |
| Амортизация нематериальных активов | АмортНмА | С | | Н | Состав элемента представлен в таблице 4.14 |
| Нематериальные активы (остаточная стоимость) | НеМатАктОС | С | | Н | Состав элемента представлен в таблице 4.15 |
| Непроизведенные активы (балансовая стоимость) | НеПроизвАкт | С | | Н | Типовой элемент <БалансТип>. Состав элемента представлен в таблице 4.51 |
| Материальные запасы | МатЗапас | С | | Н | Состав элемента представлен в таблице 4.16 |
| Вложения в нефинансовые активы | ВложНеФинАкт | С | | Н | Состав элемента представлен в таблице 4.17 |
| Нефинансовые активы в пути | НеФинАктП | С | | Н | Состав элемента представлен в таблице 4.18 |
| Затраты на изготовление готовой продукции, выполнение работ, услуг | ИзгГотовПрод | С | | Н | Типовой элемент <БалансТип>. Состав элемента представлен в таблице 4.51 |
| Нефинансовые активы, итого | Итого | С | | О | Типовой элемент <БалансТип>. Состав элемента представлен в таблице 4.51 |
Таблица 4.10
Основные средства (балансовая стоимость) (БалансОС)
| Наименование элемента | Сокращенное наименование (код) элемента | Признак типа элемента | Формат элемента | Признак обязательности элемента | Дополнительная информация |
| Всего | Всего | С | | О | Типовой элемент <БалансТип>. Состав элемента представлен в таблице 4.51 |
| Недвижимое имущество учреждения | НедИмущУчр | С | | Н | Типовой элемент <БалансТип>. Состав элемента представлен в таблице 4.51 |
| Особо ценное движимое имущество учреждения | ОЦДИмущУчр | С | | Н | Типовой элемент <БалансТип>. Состав элемента представлен в таблице 4.51 |
| Иное движимое имущество учреждения | ИнДИмущУчр | С | | Н | Типовой элемент <БалансТип>. Состав элемента представлен в таблице 4.51 |
| Предметы лизинга | ПрЛизинг | С | | Н | Типовой элемент <БалансТип>. Состав элемента представлен в таблице 4.51 |
Таблица 4.11
Амортизация основных средств (АмортОС)
| Наименование элемента | Сокращенное наименование (код) элемента | Признак типа элемента | Формат элемента | Признак обязательности элемента | Дополнительная информация |
| Всего | Всего | С | | О | Типовой элемент <БалансТип>. Состав элемента представлен в таблице 4.51 |
| Амортизация недвижимого имущества учреждения | НедИмущУчр | С | | Н | Типовой элемент <БалансТип>. Состав элемента представлен в таблице 4.51 |
| Амортизация особо ценного движимого имущества учреждения | ОЦДИмущУчр | С | | Н | Типовой элемент <БалансТип>. Состав элемента представлен в таблице 4.51 |
| Амортизация иного движимого имущества учреждения | ИнДИмущУчр | С | | Н | Типовой элемент <БалансТип>. Состав элемента представлен в таблице 4.51 |
| Амортизация предметов лизинга | ПрЛизинг | С | | Н | Типовой элемент <БалансТип>. Состав элемента представлен в таблице 4.51 |
Таблица 4.12
Основные средства (остаточная стоимость) (ОстатОС)
| Наименование элемента | Сокращенное наименование (код) элемента | Признак типа элемента | Формат элемента | Признак обязательности элемента | Дополнительная информация |
| Всего | Всего | С | | О | Типовой элемент <БалансТип>. Состав элемента представлен в таблице 4.51 |
| Недвижимое имущество учреждения (остаточная стоимость) | НедИмущУчр | С | | Н | Типовой элемент <БалансТип>. Состав элемента представлен в таблице 4.51 |
| Особо ценное движимое имущество учреждения (остаточная стоимость) | ОЦДИмущУчр | С | | Н | Типовой элемент <БалансТип>. Состав элемента представлен в таблице 4.51 |
| Иное движимое имущество учреждения (остаточная стоимость) | ИнДИмущУчр | С | | Н | Типовой элемент <БалансТип>. Состав элемента представлен в таблице 4.51 |
| Предметы лизинга (остаточная стоимость) | ПрЛизинг | С | | Н | Типовой элемент <БалансТип>. Состав элемента представлен в таблице 4.51 |
Таблица 4.13
Нематериальные активы (балансовая стоимость) (НеМатАктБС)
| Наименование элемента | Сокращенное наименование (код) элемента | Признак типа элемента | Формат элемента | Признак обязательности элемента | Дополнительная информация |
| Всего | Всего | С | | О | Типовой элемент <БалансТип>. Состав элемента представлен в таблице 4.51 |
| Особо ценное движимое имущество учреждения | ОЦДИмущУчр | С | | Н | Типовой элемент <БалансТип>. Состав элемента представлен в таблице 4.51 |
| Иное движимое имущество учреждения | ИнДИмущУчр | С | | Н | Типовой элемент <БалансТип>. Состав элемента представлен в таблице 4.51 |
| Предметы лизинга | ПрЛизинг | С | | Н | Типовой элемент <БалансТип>. Состав элемента представлен в таблице 4.51 |
Таблица 4.14
Амортизация нематериальных активов (АмортНмА)
| Наименование элемента | Сокращенное наименование (код) элемента | Признак типа элемента | Формат элемента | Признак обязательности элемента | Дополнительная информация |
| Всего | Всего | С | | О | Типовой элемент <БалансТип>. Состав элемента представлен в таблице 4.51 |
| Особо ценное движимое имущество учреждения | ОЦДИмущУчр | С | | Н | Типовой элемент <БалансТип>. Состав элемента представлен в таблице 4.51 |
| Иное движимое имущество учреждения | ИнДИмущУчр | С | | Н | Типовой элемент <БалансТип>. Состав элемента представлен в таблице 4.51 |
| Предметы лизинга | ПрЛизинг | С | | Н | Типовой элемент <БалансТип>. Состав элемента представлен в таблице 4.51 |
Таблица 4.15
Нематериальные активы (остаточная стоимость) (НеМатАктОС)
| Наименование элемента | Сокращенное наименование (код) элемента | Признак типа элемента | Формат элемента | Признак обязательности элемента | Дополнительная информация |
| Всего | Всего | С | | О | Типовой элемент <БалансТип>. Состав элемента представлен в таблице 4.51 |
| Особо ценное движимое имущество учреждения (остаточная стоимость) | ОЦДИмущУчр | С | | Н | Типовой элемент <БалансТип>. Состав элемента представлен в таблице 4.51 |
| Иное движимое имущество учреждения (остаточная стоимость) | ИнДИмущУчр | С | | Н | Типовой элемент <БалансТип>. Состав элемента представлен в таблице 4.51 |
| Предметы лизинга (остаточная стоимость) | ПрЛизинг | С | | Н | Типовой элемент <БалансТип>. Состав элемента представлен в таблице 4.51 |
Таблица 4.16
Материальные запасы (МатЗапас)
| Наименование элемента | Сокращенное наименование (код) элемента | Признак типа элемента | Формат элемента | Признак обязательности элемента | Дополнительная информация |
| Всего | Всего | С | | О | Типовой элемент <БалансТип>. Состав элемента представлен в таблице 4.51 |
| Особо ценное движимое имущество учреждения | ОЦДИмущУчр | С | | Н | Типовой элемент <БалансТип>. Состав элемента представлен в таблице 4.51 |
Таблица 4.17
Вложения в нефинансовые активы (ВложНеФинАкт)
| Наименование элемента | Сокращенное наименование (код) элемента | Признак типа элемента | Формат элемента | Признак обязательности элемента | Дополнительная информация |
| Всего | Всего | С | | О | Типовой элемент <БалансТип>. Состав элемента представлен в таблице 4.51 |
| В недвижимое имущество учреждения | НеДИмущУчр | С | | Н | Типовой элемент <БалансТип>. Состав элемента представлен в таблице 4.51 |
| В особо ценное движимое имущество учреждения | ОЦДИмущУчр | С | | Н | Типовой элемент <БалансТип>. Состав элемента представлен в таблице 4.51 |
| В иное движимое имущество учреждения | ИнДИмущУчр | С | | Н | Типовой элемент <БалансТип>. Состав элемента представлен в таблице 4.51 |
| В предметы лизинга | ПрЛизинг | С | | Н | Типовой элемент <БалансТип>. Состав элемента представлен в таблице 4.51 |
Таблица 4.18
Нефинансовые активы в пути (НеФинАктП)
| Наименование элемента | Сокращенное наименование (код) элемента | Признак типа элемента | Формат элемента | Признак обязательности элемента | Дополнительная информация |
| Всего | Всего | С | | О | Типовой элемент <БалансТип>. Состав элемента представлен в таблице 4.51 |
| Недвижимое имущество учреждения в пути | НеДИмущУчрП | С | | Н | Типовой элемент <БалансТип>. Состав элемента представлен в таблице 4.51 |
| Особо ценное движимое имущество учреждения в пути | ОЦДИмущУчрП | С | | Н | Типовой элемент <БалансТип>. Состав элемента представлен в таблице 4.51 |
| Иное движимое имущество учреждения в пути | ИнДИмущУчрП | С | | Н | Типовой элемент <БалансТип>. Состав элемента представлен в таблице 4.51 |
| Предметы лизинга в пути | ПрЛизингП | С | | Н | Типовой элемент <БалансТип>. Состав элемента представлен в таблице 4.51 |
Таблица 4.19
Финансовые активы (ФинАктив)
| Наименование элемента | Сокращенное наименование (код) элемента | Признак типа элемента | Формат элемента | Признак обязательности элемента | Дополнительная информация |
| Денежные средства учреждения | ДенСрУчр | С | | Н | Состав элемента представлен в таблице 4.20 |
| Финансовые вложения | ФинВлож | С | | Н | Состав элемента представлен в таблице 4.21 |
| Расчеты по доходам | РасчДоход | С | | Н | Типовой элемент <БалансТип>. Состав элемента представлен в таблице 4.51 |
| Расчеты по выданным авансам | РасчВыдАванс | С | | Н | Типовой элемент <БалансТип>. Состав элемента представлен в таблице 4.51 |
| Расчеты по кредитам, займам (ссудам) | РасчКредит | С | | Н | Состав элемента представлен в таблице 4.22 |
| Расчеты с подотчетными лицами | РасчПОтчЛиц | С | | Н | Типовой элемент <БалансТип>. Состав элемента представлен в таблице 4.51 |
| Расчеты по ущербу и иным доходам | РасчУщербИн | С | | Н | Типовой элемент <БалансТип>. Состав элемента представлен в таблице 4.51 |
| Прочие расчеты с дебиторами | ПрочРасчДеб | С | | Н | Состав элемента представлен в таблице 4.23 |
| Вложения в финансовые активы | ВложФинАкт | С | | Н | Состав элемента представлен в таблице 4.24 |
| Расчеты по платежам в бюджеты | РасчПлатБюдж | С | | Н | Типовой элемент <БалансТип>. Состав элемента представлен в таблице 4.51 |
| Финансовые активы, итого | Итого | С | | О | Типовой элемент <БалансТип>. Состав элемента представлен в таблице 4.51 |
Таблица 4.20
Денежные средства учреждения (ДенСрУчр)
| Наименование элемента | Сокращенное наименование (код) элемента | Признак типа элемента | Формат элемента | Признак обязательности элемента | Дополнительная информация |
| Всего | Всего | С | | О | Типовой элемент <БалансТип>. Состав элемента представлен в таблице 4.51 |
| Денежные средства учреждения на лицевых счетах в органе казначейства | ЛицСчОргКазн | С | | Н | Типовой элемент <БалансТип>. Состав элемента представлен в таблице 4.51 |
| Денежные средства учреждения в органе казначейства в пути | ОргКазнПут | С | | Н | Типовой элемент <БалансТип>. Состав элемента представлен в таблице 4.51 |
| Денежные средства учреждения на счетах в кредитной организации | СчетКО | С | | Н | Типовой элемент <БалансТип>. Состав элемента представлен в таблице 4.51 |
| Денежные средства учреждения в кредитной организации в пути | КОПут | С | | Н | Типовой элемент <БалансТип>. Состав элемента представлен в таблице 4.51 |
| Денежные средства учреждения на специальных счетах в кредитной организации | СпецСчетКО | С | | Н | Типовой элемент <БалансТип>. Состав элемента представлен в таблице 4.51 |
| Денежные средства учреждения в иностранной валюте на счетах в кредитной организации | ИнВалСчКО | С | | Н | Типовой элемент <БалансТип>. Состав элемента представлен в таблице 4.51 |
| Касса | Касса | С | | Н | Типовой элемент <БалансТип>. Состав элемента представлен в таблице 4.51 |
| Денежные документы | ДенДокум | С | | Н | Типовой элемент <БалансТип>. Состав элемента представлен в таблице 4.51 |
| Денежные средства учреждения, размещенные на депозиты в кредитной организации | РазмДепКО | С | | Н | Типовой элемент <БалансТип>. Состав элемента представлен в таблице 4.51 |
Таблица 4.21
Финансовые вложения (ФинВлож)
| Наименование элемента | Сокращенное наименование (код) элемента | Признак типа элемента | Формат элемента | Признак обязательности элемента | Дополнительная информация |
| Всего | Всего | С | | О | Типовой элемент <БалансТип>. Состав элемента представлен в таблице 4.51 |
| Ценные бумаги, кроме акций | ЦенБумКрАкц | С | | Н | Типовой элемент <БалансТип>. Состав элемента представлен в таблице 4.51 |
| Акции и иные формы участия в капитале | АкцИнКапит | С | | Н | Типовой элемент <БалансТип>. Состав элемента представлен в таблице 4.51 |
| Иные финансовые активы | ИнФинАктив | С | | Н | Типовой элемент <БалансТип>. Состав элемента представлен в таблице 4.51 |
Таблица 4.22
Расчеты по кредитам, займам (ссудам) (РасчКредит)
| Наименование элемента | Сокращенное наименование (код) элемента | Признак типа элемента | Формат элемента | Признак обязательности элемента | Дополнительная информация |
| Всего | Всего | С | | О | Типовой элемент <БалансТип>. Состав элемента представлен в таблице 4.51 |
| По представленным кредитам, займам (ссудам) | ПредстКредит | С | | Н | Типовой элемент <БалансТип>. Состав элемента представлен в таблице 4.51 |
| В рамках целевых иностранных кредитов (заимствований) | ЦелИнКредит | С | | Н | Типовой элемент <БалансТип>. Состав элемента представлен в таблице 4.51 |
Таблица 4.23
Прочие расчеты с дебиторами (ПрочРасчДеб)
| Наименование элемента | Сокращенное наименование (код) элемента | Признак типа элемента | Формат элемента | Признак обязательности элемента | Дополнительная информация |
| Всего | Всего | С | | О | Типовой элемент <БалансТип>. Состав элемента представлен в таблице 4.51 |
| Расчеты по налоговым вычетам по НДС | РасчНДС | С | | Н | Типовой элемент <БалансТип>. Состав элемента представлен в таблице 4.51 |
| Расчеты с финансовым органом по наличным денежным средствам | РасчФОДен | С | | Н | Типовой элемент <БалансТип>. Состав элемента представлен в таблице 4.51 |
| Расчеты с прочими дебиторами | РасчПрДеб | С | | Н | Типовой элемент <БалансТип>. Состав элемента представлен в таблице 4.51 |
| Расчеты с учредителем | РасчУчред | С | | Н | Типовой элемент <БалансК1Тип>. Состав элемента представлен в таблице 4.52 |
| Амортизация ОЦИ | АмортизОЦИ | С | | Н | Типовой элемент <БалансК1Тип>. Состав элемента представлен в таблице 4.52 |
| Остаточная стоимость ОЦИ | ОстатСтОЦИ | С | | Н | Типовой элемент <БалансК1Тип>. Состав элемента представлен в таблице 4.52 |
Таблица 4.24
Вложения в финансовые активы (ВложФинАкт)
| Наименование элемента | Сокращенное наименование (код) элемента | Признак типа элемента | Формат элемента | Признак обязательности элемента | Дополнительная информация |
| Всего | Всего | С | | О | Типовой элемент <БалансТип>. Состав элемента представлен в таблице 4.51 |
| Ценные бумаги, кроме акций | ЦенБумКрАкц | С | | Н | Типовой элемент <БалансТип>. Состав элемента представлен в таблице 4.51 |
| Акции и иные формы участия в капитале | АкцИнКапит | С | | Н | Типовой элемент <БалансТип>. Состав элемента представлен в таблице 4.51 |
| Иные финансовые активы | ИнФинАктив | С | | Н | Типовой элемент <БалансТип>. Состав элемента представлен в таблице 4.51 |
Таблица 4.25
Пассив (Пассив)
| Наименование элемента | Сокращенное наименование (код) элемента | Признак типа элемента | Формат элемента | Признак обязательности элемента | Дополнительная информация |
| Обязательства | Обязат | С | | Н | Состав элемента представлен в таблице 4.26 |
| Финансовый результат | ФинРезул | С | | Н | Состав элемента представлен в таблице 4.31 |
| Баланс | Баланс | С | | О | Типовой элемент <БалансТип>. Состав элемента представлен в таблице 4.51 |
Таблица 4.26
Обязательства (Обязат)
| Наименование элемента | Сокращенное наименование (код) элемента | Признак типа элемента | Формат элемента | Признак обязательности элемента | Дополнительная информация |
| Расчеты с кредиторами по долговым обязательствам | РасчКДолгОбяз | С | | Н | Состав элемента представлен в таблице 4.27 |
| Расчеты по принятым обязательствам | РасчПрОбяз | С | | Н | Типовой элемент <БалансТип>. Состав элемента представлен в таблице 4.51 |
| Расчеты по платежам в бюджеты | РасчПлатБюдж | С | | Н | Состав элемента представлен в таблице 4.28 |
| Прочие расчеты с кредиторами | ПрРасчКредит | С | | Н | Состав элемента представлен в таблице 4.29 |
| Расчеты с подотчетными лицами | РасчПОтчЛиц | С | | Н | Типовой элемент <БалансТип>. Состав элемента представлен в таблице 4.51 |
| Расчеты по доходам | РасчДоход | С | | Н | Типовой элемент <БалансТип>. Состав элемента представлен в таблице 4.51 |
| Расчеты по ущербу и иным доходам | РасчУщербИн | С | | Н | Типовой элемент <БалансТип>. Состав элемента представлен в таблице 4.51 |
| Обязательства, итого | Итого | С | | О | Типовой элемент <БалансТип>. Состав элемента представлен в таблице 4.51 |
Таблица 4.27
Расчеты с кредиторами по долговым обязательствам (РасчКДолгОбяз)
| Наименование элемента | Сокращенное наименование (код) элемента | Признак типа элемента | Формат элемента | Признак обязательности элемента | Дополнительная информация |
| Всего | Всего | С | | О | Типовой элемент <БалансТип>. Состав элемента представлен в таблице 4.51 |
| По долговым обязательствам в рублях | ДолгОбязРуб | С | | Н | Типовой элемент <БалансТип>. Состав элемента представлен в таблице 4.51 |
| По долговым обязательствам по целевым иностранным кредитам (заимствованиям) | ДолгОбязИнКр | С | | Н | Типовой элемент <БалансТип>. Состав элемента представлен в таблице 4.51 |
| По долговым обязательствам в иностранной валюте | ДолгОбязВал | С | | Н | Типовой элемент <БалансТип>. Состав элемента представлен в таблице 4.51 |
Таблица 4.28
Расчеты по платежам в бюджеты (РасчПлатБюдж)
| Наименование элемента | Сокращенное наименование (код) элемента | Признак типа элемента | Формат элемента | Признак обязательности элемента | Дополнительная информация |
| Всего | Всего | С | | О | Типовой элемент <БалансТип>. Состав элемента представлен в таблице 4.51 |
| Расчеты по налогу на доходы физических лиц | РасчНДФЛ | С | | Н | Типовой элемент <БалансТип>. Состав элемента представлен в таблице 4.51 |
| Расчеты по страховым взносам на обязательное социальное страхование | РасчВзнОСС | С | | Н | Типовой элемент <БалансТип>. Состав элемента представлен в таблице 4.51 |
| Расчеты по налогу на прибыль организаций | РасчПриб | С | | Н | Типовой элемент <БалансТип>. Состав элемента представлен в таблице 4.51 |
| Расчеты по налогу на добавленную стоимость | РасчНДС | С | | Н | Типовой элемент <БалансТип>. Состав элемента представлен в таблице 4.51 |
| Расчеты по иным платежам в бюджет | РасчИнПлат | С | | Н | Типовой элемент <БалансТип>. Состав элемента представлен в таблице 4.51 |
| Расчеты по страховым взносам на медицинское и пенсионное страхование | РасчВзнМПС | С | | Н | Типовой элемент <БалансТип>. Состав элемента представлен в таблице 4.51 |
Таблица 4.29
Прочие расчеты с кредиторами (ПрРасчКредит)
| Наименование элемента | Сокращенное наименование (код) элемента | Признак типа элемента | Формат элемента | Признак обязательности элемента | Дополнительная информация |
| Всего | Всего | С | | О | Типовой элемент <БалансТип>. Состав элемента представлен в таблице 4.51 |
| Расчеты по средствам, полученным во временное распоряжение | РасчВремСр | С | | Н | Состав элемента представлен в таблице 4.30 |
| Расчеты с депонентами | РасчДепонент | С | | Н | Типовой элемент <БалансТип>. Состав элемента представлен в таблице 4.51 |
| Расчеты по удержаниям из выплат по оплате труда | РасчУдержОТ | С | | Н | Типовой элемент <БалансТип>. Состав элемента представлен в таблице 4.51 |
| Внутриведомственные расчеты | РасчВнВедоств | С | | Н | Типовой элемент <БалансТип>. Состав элемента представлен в таблице 4.51 |
| Расчеты с прочими кредиторами | РасчПрочКред | С | | Н | Типовой элемент <БалансТип>. Состав элемента представлен в таблице 4.51 |
Таблица 4.30
Расчеты по средствам, полученным во временное распоряжение (РасчВремСр)
| Наименование элемента | Сокращенное наименование (код) элемента | Признак типа элемента | Формат элемента | Признак обязательности элемента | Дополнительная информация |
| На начало года | НачГод | С | | Н | Типовой элемент <СумБалК2Тип>. Состав элемента представлен в таблице 4.55 |
| На конец отчетного периода | КонПер | С | | О | Типовой элемент <СумБалК2Тип>. Состав элемента представлен в таблице 4.55 |
Таблица 4.31
Финансовый результат (ФинРезул)
| Наименование элемента | Сокращенное наименование (код) элемента | Признак типа элемента | Формат элемента | Признак обязательности элемента | Дополнительная информация |
| Финансовый результат хозяйствующего субъекта | ФинРезХозСуб | С | | О | Состав элемента представлен в таблице 4.32 |
Таблица 4.32
Финансовый результат хозяйствующего субъекта (ФинРезХозСуб)
| Наименование элемента | Сокращенное наименование (код) элемента | Признак типа элемента | Формат элемента | Признак обязательности элемента | Дополнительная информация |
| Всего | Всего | С | | О | Типовой элемент <БалансТип>. Состав элемента представлен в таблице 4.51 |
| Доходы текущего финансового года | ДохТекФинГод | С | | Н | Типовой элемент <БалансТип>. Состав элемента представлен в таблице 4.51 |
| Расходы текущего финансового года | РасхТекФинГод | С | | Н | Типовой элемент <БалансТип>. Состав элемента представлен в таблице 4.51 |
| Финансовый результат прошлых отчетных периодов | ФинРезПрОПер | С | | Н | Типовой элемент <БалансТип>. Состав элемента представлен в таблице 4.51 |
| Финансовый результат по начисленной амортизации ОЦИ | ФинРезНАмОЦИ | С | | Н | Типовой элемент <БалансК1Тип>. Состав элемента представлен в таблице 4.52 |
| Доходы будущих периодов | ДохБудПер | С | | Н | Типовой элемент <БалансТип>. Состав элемента представлен в таблице 4.51 |
| Расходы будущих периодов | РасхБудПер | С | | Н | Типовой элемент <БалансТип>. Состав элемента представлен в таблице 4.51 |
| Резервы предстоящих расходов | РезПредРасх | С | | Н | Типовой элемент <БалансТип>. Состав элемента представлен в таблице 4.51 |
Таблица 4.33
Справка о наличии имущества и обязательств на забалансовых счетах (СпрИмущОбЗС)
| Наименование элемента | Сокращенное наименование (код) элемента | Признак типа элемента | Формат элемента | Признак обязательности элемента | Дополнительная информация |
| Имущество, полученное в пользование | ИмущПолПольз | С | | Н | Состав элемента представлен в таблице 4.34 |
| Материальные ценности, принятые на хранение | МатЦенХран | С | | Н | Состав элемента представлен в таблице 4.35 |
| Бланки строгой отчетности | БланкСтрОтч | С | | Н | Состав элемента представлен в таблице 4.36 |
| Задолженность неплатежеспособных дебиторов | ДолгНД | С | | Н | Состав элемента представлен в таблице 4.37 |
| Материальные ценности, оплаченные по централизованному снабжению | МатЦенОплЦС | С | | Н | Состав элемента представлен в таблице 4.38 |
| Задолженность учащихся и студентов за невозвращенные материальные ценности | ДолгНеМатЦен | С | | Н | Типовой элемент <СправкаНТип>. Состав элемента представлен в таблице 4.56 |
| Награды, призы, кубки и ценные подарки, сувениры | НагрПриз | С | | Н | Состав элемента представлен в таблице 4.39 |
| Путевки неоплаченные | ПутевНеОпл | С | | Н | Типовой элемент <СправкаНТип>. Состав элемента представлен в таблице 4.56 |
| Запасные части к транспортным средствам, выданные взамен изношенных | ЗапЧастТС | С | | Н | Типовой элемент <СправкаНТип>. Состав элемента представлен в таблице 4.56 |
| Обеспечение исполнения обязательств | ИспОбяз | С | | Н | Состав элемента представлен в таблице 4.40 |
| Спецоборудование для выполнения научно- исследовательских работ по договорам с заказчиками | СпецНИРДог | С | | Н | Состав элемента представлен в таблице 4.41 |
| Экспериментальные устройства | ЭксперУстр | С | | Н | Типовой элемент <СправкаНТип>. Состав элемента представлен в таблице 4.56 |
| Расчетные документы, не оплаченные в срок из-за отсутствия средств на счете государственного (муниципального) учреждения | РасчДокНеОпл | С | | Н | Типовой элемент <СправкаНТип>. Состав элемента представлен в таблице 4.56 |
| Переплата пенсий и пособий вследствие неправильного применения законодательства о пенсиях и пособиях, счетных ошибок | ПерепПенсНеЗак | С | | Н | Типовой элемент <СправкаНТип>. Состав элемента представлен в таблице 4.56 |
| Поступления денежных средств | ПостДССчетУчр | С | | Н | Состав элемента представлен в таблице 4.42 |
| Выбытия денежных средств | ВыбДССчетУчр | С | | Н | Состав элемента представлен в таблице 4.43 |
| Задолженность, не востребованная кредиторами | ДолгНеКред | С | | Н | Состав элемента представлен в таблице 4.44 |
| Основные средства стоимостью до 3000 рублей включительно в эксплуатации | ОснСр3000Экспл | С | | Н | Состав элемента представлен в таблице 4.45 |
| Материальные ценности, полученные по централизованному снабжению | МатЦенЦСнаб | С | | Н | Состав элемента представлен в таблице 4.46 |
| Периодические издания для пользования | ПериодИзд | С | | Н | Состав элемента представлен в таблице 4.47 |
| Имущество, переданное в доверительное управление | ИмущДовУпр | С | | Н | Состав элемента представлен в таблице 4.48 |
| Имущество, переданное в возмездное пользование (аренду) | ИмущВозмПольз | С | | Н | Состав элемента представлен в таблице 4.49 |
| Имущество, переданное в безвозмездное пользование | ИмущБВозмПольз | С | | Н | Состав элемента представлен в таблице 4.50 |
| Материальные ценности, выданные в личное пользование работникам (сотрудникам) | МатЦенЛичн | С | | Н | Типовой элемент <СправкаНТип>. Состав элемента представлен в таблице 4.56 |
| Расчеты по исполнению денежных обязательств через третьих лиц | ИспДенОбяз | С | | Н | Типовой элемент <СправкаНТип>. Состав элемента представлен в таблице 4.56 |
| Акции по номинальной стоимости | АкцНоминалСт | С | | Н | Типовой элемент <СправкаНТип>. Состав элемента представлен в таблице 4.56 |
| Активы в управляющих компаниях | АктУпрКомп | С | | Н | Типовой элемент <СправкаНТип>. Состав элемента представлен в таблице 4.56 |
Таблица 4.34
Имущество, полученное в пользование (ИмущПолПольз)
| Наименование элемента | Сокращенное наименование (код) элемента | Признак типа элемента | Формат элемента | Признак обязательности элемента | Дополнительная информация |
| Номер забалансового счета | НомСчетЗаб | A | T(=2) | О | |
| Всего | Всего | С | | О | Типовой элемент <БалансТип>. Состав элемента представлен в таблице 4.51 |
| Недвижимое | Недвиж | С | | Н | Типовой элемент <БалансТип>. Состав элемента представлен в таблице 4.51 |
| Недвижимое, из них имущество казны | НедвижКазн | С | | Н | Типовой элемент <БалансТип>. Состав элемента представлен в таблице 4.51 |
| Движимое | Движ | С | | Н | Типовой элемент <БалансТип>. Состав элемента представлен в таблице 4.51 |
| Движимое, из них имущество казны | ДвижКазн | С | | Н | Типовой элемент <БалансТип>. Состав элемента представлен в таблице 4.51 |
| В том числе вписываемые показатели по имуществу, полученному в пользование | ВПокИмППольз | С | | НМ | Типовой элемент <СправВпТип>. Состав элемента представлен в таблице 4.57 |
Таблица 4.35
Материальные ценности, принятые на хранение (МатЦенХран)
| Наименование элемента | Сокращенное наименование (код) элемента | Признак типа элемента | Формат элемента | Признак обязательности элемента | Дополнительная информация |
| Номер забалансового счета | НомСчетЗаб | A | T(=2) | О | |
| Всего | Всего | С | | О | Типовой элемент <БалансТип>. Состав элемента представлен в таблице 4.51 |
| В том числе вписываемые показатели по материальным ценностям, принятым на хранение | ВПокМатЦенХр | С | | НМ | Типовой элемент <СправВпТип>. Состав элемента представлен в таблице 4.57 |
Таблица 4.36
Бланки строгой отчетности (БланкСтрОтч)
| Наименование элемента | Сокращенное наименование (код) элемента | Признак типа элемента | Формат элемента | Признак обязательности элемента | Дополнительная информация |
| Номер забалансового счета | НомСчетЗаб | A | T(=2) | О | |
| Всего | Всего | С | | О | Типовой элемент <БалансТип>. Состав элемента представлен в таблице 4.51 |
| В том числе вписываемые показатели по бланкам строгой отчетности | ВПокБлСтрОтч | С | | НМ | Типовой элемент <СправВпТип>. Состав элемента представлен в таблице 4.57 |
Таблица 4.37
Задолженность неплатежеспособных дебиторов (ДолгНД)
| Наименование элемента | Сокращенное наименование (код) элемента | Признак типа элемента | Формат элемента | Признак обязательности элемента | Дополнительная информация |
| Номер забалансового счета | НомСчетЗаб | A | T(=2) | О | |
| Всего | Всего | С | | О | Типовой элемент <БалансТип>. Состав элемента представлен в таблице 4.51 |
| В том числе вписываемые показатели по задолженности неплатежеспособных дебиторов | ВПокДолгНД | С | | НМ | Типовой элемент <СправВпТип>. Состав элемента представлен в таблице 4.57 |
Таблица 4.38
Материальные ценности, оплаченные по централизованному снабжению (МатЦенОплЦС)
| Наименование элемента | Сокращенное наименование (код) элемента | Признак типа элемента | Формат элемента | Признак обязательности элемента | Дополнительная информация |
| Номер забалансового счета | НомСчетЗаб | A | T(=2) | О | |
| Всего | Всего | С | | О | Типовой элемент <БалансТип>. Состав элемента представлен в таблице 4.51 |
| Основные средства | ОснСредств | С | | Н | Типовой элемент <БалансТип>. Состав элемента представлен в таблице 4.51 |
| Основные средства, из них особо ценное движимое имущество | ЦенДвИмущОС | С | | Н | Типовой элемент <БалансТип>. Состав элемента представлен в таблице 4.51 |
| Материальные запасы | МатЗапас | С | | Н | Типовой элемент <БалансТип>. Состав элемента представлен в таблице 4.51 |
| Материальные запасы, из них особо ценное движимое имущество | ЦенДвИмущМЗ | С | | Н | Типовой элемент <БалансТип>. Состав элемента представлен в таблице 4.51 |
| В том числе вписываемые показатели по материальным ценностям, оплаченным по централизованному снабжению | ВПокМатЦенОЦС | С | | НМ | Типовой элемент <СправВпТип>. Состав элемента представлен в таблице 4.57 |
Таблица 4.39
Награды, призы, кубки и ценные подарки, сувениры (НагрПриз)
| Наименование элемента | Сокращенное наименование (код) элемента | Признак типа элемента | Формат элемента | Признак обязательности элемента | Дополнительная информация |
| Номер забалансового счета | НомСчетЗаб | A | T(=2) | О | |
| Всего | Всего | С | | О | Типовой элемент <БалансТип>. Состав элемента представлен в таблице 4.51 |
| В условной оценке | УсловОцен | С | | Н | Типовой элемент <БалансТип>. Состав элемента представлен в таблице 4.51 |
| По стоимости приобретения | СтоимПриобр | С | | Н | Типовой элемент <БалансТип>. Состав элемента представлен в таблице 4.51 |
Таблица 4.40
Обеспечение исполнения обязательств (ИспОбяз)
| Наименование элемента | Сокращенное наименование (код) элемента | Признак типа элемента | Формат элемента | Признак обязательности элемента | Дополнительная информация |
| Номер забалансового счета | НомСчетЗаб | A | T(=2) | О | |
| Всего | Всего | С | | О | Типовой элемент <БалансТип>. Состав элемента представлен в таблице 4.51 |
| Задаток | Задаток | С | | О | Типовой элемент <БалансТип>. Состав элемента представлен в таблице 4.51 |
| Залог | Залог | С | | О | Типовой элемент <БалансТип>. Состав элемента представлен в таблице 4.51 |
| Банковская гарантия | БанкГарант | С | | О | Типовой элемент <БалансТип>. Состав элемента представлен в таблице 4.51 |
| Поручительство | Поручит | С | | О | Типовой элемент <БалансТип>. Состав элемента представлен в таблице 4.51 |
| Иное обеспечение | ИнОбеспеч | С | | О | Типовой элемент <БалансТип>. Состав элемента представлен в таблице 4.51 |
Таблица 4.41
Спецоборудование для выполнения научно- исследовательских работ по договорам с заказчиками (СпецНИРДог)
| Наименование элемента | Сокращенное наименование (код) элемента | Признак типа элемента | Формат элемента | Признак обязательности элемента | Дополнительная информация |
| Номер забалансового счета | НомСчетЗаб | A | T(=2) | О | |
| Всего | Всего | С | | О | Типовой элемент <БалансТип>. Состав элемента представлен в таблице 4.51 |
| В том числе вписываемые показатели по спецоборудованию для выполнения научно- исследовательских работ по договорам с заказчиками | ВПокСпецНИРДог | С | | НМ | Типовой элемент <СправВпТип>. Состав элемента представлен в таблице 4.57 |
Таблица 4.42
Поступления денежных средств (ПостДССчетУчр)
| Наименование элемента | Сокращенное наименование (код) элемента | Признак типа элемента | Формат элемента | Признак обязательности элемента | Дополнительная информация |
| Номер забалансового счета | НомСчетЗаб | A | T(=2) | О | |
| Всего | Всего | С | | О | Типовой элемент <БалансТип>. Состав элемента представлен в таблице 4.51 |
| Доходы | Доходы | С | | О | Типовой элемент <БалансТип>. Состав элемента представлен в таблице 4.51 |
| Расходы | Расходы | С | | О | Типовой элемент <БалансТип>. Состав элемента представлен в таблице 4.51 |
| Источники финансирования дефицита | ИстФинДефСр | С | | О | Типовой элемент <БалансТип>. Состав элемента представлен в таблице 4.51 |
Таблица 4.43
Выбытия денежных средств (ВыбДССчетУчр)
| Наименование элемента | Сокращенное наименование (код) элемента | Признак типа элемента | Формат элемента | Признак обязательности элемента | Дополнительная информация |
| Номер забалансового счета | НомСчетЗаб | A | T(=2) | О | |
| Всего | Всего | С | | О | Типовой элемент <БалансТип>. Состав элемента представлен в таблице 4.51 |
| Доходы | Доходы | С | | Н | Типовой элемент <БалансТип>. Состав элемента представлен в таблице 4.51 |
| Расходы | Расходы | С | | О | Типовой элемент <БалансТип>. Состав элемента представлен в таблице 4.51 |
| Источники финансирования дефицита | ИстФинДефСр | С | | О | Типовой элемент <БалансТип>. Состав элемента представлен в таблице 4.51 |
Таблица 4.44
Задолженность, не востребованная кредиторами (ДолгНеКред)
| Наименование элемента | Сокращенное наименование (код) элемента | Признак типа элемента | Формат элемента | Признак обязательности элемента | Дополнительная информация |
| Номер забалансового счета | НомСчетЗаб | A | T(=2) | О | |
| Всего | Всего | С | | О | Типовой элемент <БалансТип>. Состав элемента представлен в таблице 4.51 |
| В том числе вписываемые показатели по задолженности, не востребованной кредиторами | ВПокДолгНКр | С | | НМ | Типовой элемент <СправВпТип>. Состав элемента представлен в таблице 4.57 |
Таблица 4.45
Основные средства стоимостью до 3000 рублей включительно в эксплуатации (ОснСр3000Экспл)
| Наименование элемента | Сокращенное наименование (код) элемента | Признак типа элемента | Формат элемента | Признак обязательности элемента | Дополнительная информация |
| Номер забалансового счета | НомСчетЗаб | A | T(=2) | О | |
| Всего | Всего | С | | О | Типовой элемент <БалансТип>. Состав элемента представлен в таблице 4.51 |
| Особо ценное движимое имущество | ОсЦенДИмущ | С | | О | Типовой элемент <БалансТип>. Состав элемента представлен в таблице 4.51 |
| Иное движимое имущество | ИнДИмущ | С | | О | Типовой элемент <БалансТип>. Состав элемента представлен в таблице 4.51 |
| В том числе вписываемые показатели по основным средствам стоимостью до 3000 рублей включительно в эксплуатации | ВПокОС3000Э | С | | НМ | Типовой элемент <СправВпТип>. Состав элемента представлен в таблице 4.57 |
Таблица 4.46
Материальные ценности, полученные по централизованному снабжению (МатЦенЦСнаб)
| Наименование элемента | Сокращенное наименование (код) элемента | Признак типа элемента | Формат элемента | Признак обязательности элемента | Дополнительная информация |
| Номер забалансового счета | НомСчетЗаб | A | T(=2) | О | |
| Всего | Всего | С | | О | Типовой элемент <БалансТип>. Состав элемента представлен в таблице 4.51 |
| Основные средства | ОснСредств | С | | О | Типовой элемент <БалансТип>. Состав элемента представлен в таблице 4.51 |
| Основные средства, из них особо ценное движимое имущество | ОсЦенДИмущОС | С | | О | Типовой элемент <БалансТип>. Состав элемента представлен в таблице 4.51 |
| Материальные запасы | МатЗапас | С | | О | Типовой элемент <БалансТип>. Состав элемента представлен в таблице 4.51 |
| Материальные запасы, из них особо ценное движимое имущество | ОсЦенДИмущМЗ | С | | О | Типовой элемент <БалансТип>. Состав элемента представлен в таблице 4.51 |
| В том числе вписываемые показатели по материальным ценностям, полученным по централизованному снабжению | ВПокМатЦенЦС | С | | НМ | Типовой элемент <СправВпТип>. Состав элемента представлен в таблице 4.57 |
Таблица 4.47
Периодические издания для пользования (ПериодИзд)
| Наименование элемента | Сокращенное наименование (код) элемента | Признак типа элемента | Формат элемента | Признак обязательности элемента | Дополнительная информация |
| Номер забалансового счета | НомСчетЗаб | A | T(=2) | О | |
| Всего | Всего | С | | О | Типовой элемент <БалансТип>. Состав элемента представлен в таблице 4.51 |
| В том числе вписываемые показатели по периодическим изданиям для пользования | ВПокПериодИзд | С | | НМ | Типовой элемент <СправВпТип>. Состав элемента представлен в таблице 4.57 |
Таблица 4.48
Имущество, переданное в доверительное управление (ИмущДовУпр)
| Наименование элемента | Сокращенное наименование (код) элемента | Признак типа элемента | Формат элемента | Признак обязательности элемента | Дополнительная информация |
| Номер забалансового счета | НомСчетЗаб | A | T(=2) | О | |
| Всего | Всего | С | | О | Типовой элемент <БалансТип>. Состав элемента представлен в таблице 4.51 |
| Основные средства | ОснСредств | С | | О | Типовой элемент <БалансТип>. Состав элемента представлен в таблице 4.51 |
| Основные средства, из них недвижимое имущество | НедвижИмущОС | С | | О | Типовой элемент <БалансТип>. Состав элемента представлен в таблице 4.51 |
| Основные средства, из них особо ценное движимое имущество | ОсЦенДИмущОС | С | | О | Типовой элемент <БалансТип>. Состав элемента представлен в таблице 4.51 |
| Нематериальные активы | НематАктив | С | | О | Типовой элемент <БалансТип>. Состав элемента представлен в таблице 4.51 |
| Нематериальные активы, из них особо ценное движимое имущество | ОсЦенДИмущНА | С | | О | Типовой элемент <БалансТип>. Состав элемента представлен в таблице 4.51 |
| Материальные запасы | МатЗапас | С | | О | Типовой элемент <БалансТип>. Состав элемента представлен в таблице 4.51 |
| Материальные запасы, из них особо ценное движимое имущество | ОсЦенДИмущМЗ | С | | О | Типовой элемент <БалансТип>. Состав элемента представлен в таблице 4.51 |
| Непроизведенные активы | НепроизвАктив | С | | Н | Типовой элемент <БалансТип>. Состав элемента представлен в таблице 4.51 |
| Финансовые активы | ФинАктив | С | | Н | Типовой элемент <БалансТип>. Состав элемента представлен в таблице 4.51 |
| В том числе вписываемые показатели по имуществу, переданному в доверительное управление | ВПокИмущДовУпр | С | | НМ | Типовой элемент <СправВпТип>. Состав элемента представлен в таблице 4.57 |
Таблица 4.49
Имущество, переданное в возмездное пользование (аренду) (ИмущВозмПольз)
| Наименование элемента | Сокращенное наименование (код) элемента | Признак типа элемента | Формат элемента | Признак обязательности элемента | Дополнительная информация |
| Номер забалансового счета | НомСчетЗаб | A | T(=2) | О | |
| Всего | Всего | С | | О | Типовой элемент <БалансТип>. Состав элемента представлен в таблице 4.51 |
| Основные средства | ОснСредств | С | | О | Типовой элемент <БалансТип>. Состав элемента представлен в таблице 4.51 |
| Основные средства, из них недвижимое имущество | НедвижИмущОС | С | | О | Типовой элемент <БалансТип>. Состав элемента представлен в таблице 4.51 |
| Основные средства, из них особо ценное движимое имущество | ОсЦенДИмущОС | С | | О | Типовой элемент <БалансТип>. Состав элемента представлен в таблице 4.51 |
| Нематериальные активы | НематАктив | С | | О | Типовой элемент <БалансТип>. Состав элемента представлен в таблице 4.51 |
| Нематериальные активы, из них особо ценное движимое имущество | ОсЦенДИмущНА | С | | О | Типовой элемент <БалансТип>. Состав элемента представлен в таблице 4.51 |
| Материальные запасы | МатЗапас | С | | О | Типовой элемент <БалансТип>. Состав элемента представлен в таблице 4.51 |
| Материальные запасы, из них особо ценное движимое имущество | ОсЦенДИмущМЗ | С | | О | Типовой элемент <БалансТип>. Состав элемента представлен в таблице 4.51 |
| Непроизведенные активы | НепроизвАктив | С | | Н | Типовой элемент <БалансТип>. Состав элемента представлен в таблице 4.51 |
| В том числе вписываемые показатели по имуществу, переданному в возмездное пользование (аренду) | ВПокИмущВП | С | | НМ | Типовой элемент <СправВпТип>. Состав элемента представлен в таблице 4.57 |
Таблица 4.50
Имущество, переданное в безвозмездное пользование (ИмущБВозмПольз)
| Наименование элемента | Сокращенное наименование (код) элемента | Признак типа элемента | Формат элемента | Признак обязательности элемента | Дополнительная информация |
| Номер забалансового счета | НомСчетЗаб | A | T(=2) | О | |
| Всего | Всего | С | | О | Типовой элемент <БалансТип>. Состав элемента представлен в таблице 4.51 |
| Основные средства | ОснСредств | С | | О | Типовой элемент <БалансТип>. Состав элемента представлен в таблице 4.51 |
| Основные средства, из них недвижимое имущество | НедвижИмущОС | С | | О | Типовой элемент <БалансТип>. Состав элемента представлен в таблице 4.51 |
| Основные средства, из них особо ценное движимое имущество | ОсЦенДИмущОС | С | | О | Типовой элемент <БалансТип>. Состав элемента представлен в таблице 4.51 |
| Нематериальные активы | НематАктив | С | | О | Типовой элемент <БалансТип>. Состав элемента представлен в таблице 4.51 |
| Нематериальные активы, из них особо ценное движимое имущество | ОсЦенДИмущНА | С | | О | Типовой элемент <БалансТип>. Состав элемента представлен в таблице 4.51 |
| Материальные запасы | МатЗапас | С | | О | Типовой элемент <БалансТип>. Состав элемента представлен в таблице 4.51 |
| Материальные запасы, из них особо ценное движимое имущество | ОсЦенДИмущМЗ | С | | О | Типовой элемент <БалансТип>. Состав элемента представлен в таблице 4.51 |
| Непроизведенные активы | НепроизвАктив | С | | Н | Типовой элемент <БалансТип>. Состав элемента представлен в таблице 4.51 |
| В том числе вписываемые показатели по имуществу, переданному в безвозмездное пользование | ВПокИмущБП | С | | НМ | Типовой элемент <СправВпТип>. Состав элемента представлен в таблице 4.57 |
Таблица 4.51
Сведения по балансу (БалансТип)
| Наименование элемента | Сокращенное наименование (код) элемента | Признак типа элемента | Формат элемента | Признак обязательности элемента | Дополнительная информация |
| На начало года | НачГод | С | | Н | Типовой элемент <СумБалТип>. Состав элемента представлен в таблице 4.53 |
| На конец отчетного периода | КонПер | С | | О | Типовой элемент <СумБалТип>. Состав элемента представлен в таблице 4.53 |
Таблица 4.52
Сведения по балансу краткие, тип 1 (БалансК1Тип)
| Наименование элемента | Сокращенное наименование (код) элемента | Признак типа элемента | Формат элемента | Признак обязательности элемента | Дополнительная информация |
| На начало года | НачГод | С | | Н | Типовой элемент <СумБалК1Тип>. Состав элемента представлен в таблице 4.54 |
| На конец отчетного периода | КонПер | С | | О | Типовой элемент <СумБалК1Тип>. Состав элемента представлен в таблице 4.54 |
Таблица 4.53
Сведения по суммам по балансу (СумБалТип)
| Наименование элемента | Сокращенное наименование (код) элемента | Признак типа элемента | Формат элемента | Признак обязательности элемента | Дополнительная информация |
| Деятельность с целевыми средствами | ДеятЦелСр | A | N(17.2) | Н | |
| Деятельность по государственному заданию | ДеятГосЗадан | A | N(17.2) | Н | |
| Приносящая доход деятельность | ДеятПринДох | A | N(17.2) | Н | |
| Итого | Итого | A | N(17.2) | О | |
Таблица 4.54
Сведения по суммам по балансу краткие, тип 1 (СумБалК1Тип)
| Наименование элемента | Сокращенное наименование (код) элемента | Признак типа элемента | Формат элемента | Признак обязательности элемента | Дополнительная информация |
| Деятельность по государственному заданию | ДеятГосЗадан | A | N(17.2) | Н | |
| Приносящая доход деятельность | ДеятПринДох | A | N(17.2) | Н | |
| Итого | Итого | A | N(17.2) | О | |
Таблица 4.55
Сведения по суммам по балансу краткие, тип 2 (СумБалК2Тип)
| Наименование элемента | Сокращенное наименование (код) элемента | Признак типа элемента | Формат элемента | Признак обязательности элемента | Дополнительная информация |
| Приносящая доход деятельность | ДеятПринДох | A | N(17.2) | Н | |
| Итого | Итого | A | N(17.2) | О | |
Таблица 4.56
Сведения по справке о наличии имущества и обязательств на забалансовых счетах с указанием номера забалансового счета (СправкаНТип)
| Наименование элемента | Сокращенное наименование (код) элемента | Признак типа элемента | Формат элемента | Признак обязательности элемента | Дополнительная информация |
| Номер забалансового счета | НомСчетЗаб | A | T(=2) | О | |
| На начало года | НачГод | С | | Н | Типовой элемент <СумБалТип>. Состав элемента представлен в таблице 4.53 |
| На конец отчетного периода | КонПер | С | | О | Типовой элемент <СумБалТип>. Состав элемента представлен в таблице 4.53 |
Таблица 4.57
В том числе вписываемые показатели по справке о наличии имущества и обязательств на забалансовых счетах (СправВпТип)
| Наименование элемента | Сокращенное наименование (код) элемента | Признак типа элемента | Формат элемента | Признак обязательности элемента | Дополнительная информация |
| Наименование показателя | НаимПок | A | T(1-255) | О | |
| На начало года | НачГод | С | | Н | Типовой элемент <СумБалТип>. Состав элемента представлен в таблице 4.53 |
| На конец отчетного периода | КонПер | С | | О | Типовой элемент <СумБалТип>. Состав элемента представлен в таблице 4.53 |
Таблица 4.58
Фамилия, имя, отчество (ФИОТип)
| Наименование элемента | Сокращенное наименование (код) элемента | Признак типа элемента | Формат элемента | Признак обязательности элемента | Дополнительная информация |
| Фамилия | Фамилия | A | T(1-60) | О | |
| Имя | Имя | A | T(1-60) | О | |
| Отчество | Отчество | A | T(1-60) | Н | |
Приложение N 7
УТВЕРЖДЕН
приказом ФНС России
от "___"________ 2017 г.
N______________
РЕКОМЕНДУЕМЫЙ ФОРМАТ ПРЕДСТАВЛЕНИЯ БУХГАЛТЕРСКОГО БАЛАНСА КРЕДИТНОЙ ОРГАНИЗАЦИИ (ПУБЛИКУЕМОЙ ФОРМЫ) В ЭЛЕКТРОННОЙ ФОРМЕ
(в ред. Приказа ФНС РФ от 15.02.2018 N ММВ-7-6/96@)
I. ОБЩИЕ СВЕДЕНИЯ
1. Настоящий формат описывает требования к XML файлам (далее - файлам обмена) передачи в электронной форме бухгалтерского баланса кредитной организации (публикуемой формы) в налоговые органы.
2. Настоящий формат (часть LXXXVIII, версия 5.04) разработан в соответствии с Указанием Банка России от 24.11.2016 N 4212-У "О перечне, формах и порядке составления и представления форм отчетности кредитных организаций в Центральный банк Российской Федерации" (зарегистрировано Министерством юстиции Российской Федерации 14.12.2016, регистрационный номер 44718). (в ред. Приказа ФНС РФ от 15.02.2018 N ММВ-7-6/96@)
II. ОПИСАНИЕ ФАЙЛА ОБМЕНА
3. Имя файла обмена должно иметь следующий вид:
R_Т_A_K_О_GGGGMMDD_N, где:
R_Т - префикс, принимающий значение NO_BOKRO1;
A_K - идентификатор получателя информации, где: A - идентификатор получателя, которому направляется файл обмена, K - идентификатор конечного получателя, для которого предназначена информация из данного файла обмена <1>. Каждый из идентификаторов (A и K) имеет вид для налоговых органов - четырехразрядный код (код налогового органа в соответствии с классификатором "Система обозначения налоговых органов" (СОНО);
<1> Передача файла от отправителя к конечному получателю (К) может осуществляться в несколько этапов через другие налоговые органы, осуществляющие передачу файла на промежуточных этапах, которые обозначаются идентификатором А. В случае передачи файла от отправителя к конечному получателю при отсутствии налоговых органов, осуществляющих передачу на промежуточных этапах, значения идентификаторов А и К совпадают.
О - идентификатор отправителя информации, имеет вид:
для организаций - девятнадцатиразрядный код (идентификационный номер налогоплательщика (далее - ИНН) и код причины постановки на учет (далее - КПП) организации (обособленного подразделения);
для физических лиц - двенадцатиразрядный код (ИНН физического лица, при наличии. При отсутствии ИНН - последовательность из двенадцати нулей).
GGGG - год формирования передаваемого файла, MM - месяц, DD - день;
N - идентификационный номер файла. (Длина - от 1 до 36 знаков. Идентификационный номер файла должен обеспечивать уникальность файла).
Расширение имени файла - xml. Расширение имени файла может указываться как строчными, так и прописными буквами.
Параметры первой строки файла обмена
Первая строка XML файла должна иметь следующий вид:
<?xml version ="1.0" encoding ="windows-1251"?>
Имя файла, содержащего XML схему файла обмена, должно иметь следующий вид:
NO_BOKRO1_1_088_00_05_04_xx , где хх - номер версии схемы.
Расширение имени файла - xsd.
XML схема файла обмена приводится отдельным файлом и размещается на официальном сайте Федеральной налоговой службы.
4. Логическая модель файла обмена представлена в виде диаграммы структуры файла обмена на рисунке 1 настоящего формата. Элементами логической модели файла обмена являются элементы и атрибуты XML файла. Перечень структурных элементов логической модели файла обмена и сведения о них приведены в таблицах 4.1 - 4.13 настоящего формата.
Для каждого структурного элемента логической модели файла обмена приводятся следующие сведения:
наименование элемента. Приводится полное наименование элемента <2>;
<2> В строке таблицы могут быть описаны несколько элементов, наименования которых разделены символом "|". Такая форма записи применяется при наличии в файле обмена только одного элемента из описанных в этой строке.
сокращенное наименование (код) элемента. Приводится сокращенное наименование элемента. Синтаксис сокращенного наименования должен удовлетворять спецификации XML;
признак типа элемента. Может принимать следующие значения: "С" - сложный элемент логической модели (содержит вложенные элементы), "П" - простой элемент логической модели, реализованный в виде элемента XML файла, "А" - простой элемент логической модели, реализованный в виде атрибута элемента XML файла. Простой элемент логической модели не содержит вложенные элементы;
формат элемента. Формат элемента представляется следующими условными обозначениями: Т - символьная строка; N - числовое значение (целое или дробное).
Формат символьной строки указывается в виде Т(n-к) или T(=к), где: n - минимальное количество знаков, к - максимальное количество знаков, символ "-" - разделитель, символ "=" означает фиксированное количество знаков в строке. В случае, если минимальное количество знаков равно 0, формат имеет вид Т(0-к). В случае, если максимальное количество знаков неограничено, формат имеет вид Т(n-).
Формат числового значения указывается в виде N(m.к), где: m - максимальное количество знаков в числе, включая знак (для отрицательного числа), целую и дробную часть числа без разделяющей десятичной точки, k - максимальное число знаков дробной части числа. Если число знаков дробной части числа равно 0 (то есть число целое), то формат числового значения имеет вид N(m).
Для простых элементов, являющихся базовыми в XML (определенными в сети "Интернет" по электронному адресу: http://www.w3.org/TR/xmlschema-0), например, элемент с типом "date", поле "Формат элемента" не заполняется. Для таких элементов в поле "Дополнительная информация" указывается тип базового элемента;
признак обязательности элемента определяет обязательность наличия элемента (совокупности наименования элемента и его значения) в файле обмена. Признак обязательности элемента может принимать следующие значения: "О" - наличие элемента в файле обмена обязательно; "Н" - наличие элемента в файле обмена необязательно, то есть элемент может отсутствовать. Если элемент принимает ограниченный перечень значений (по классификатору, кодовому словарю и тому подобному), то признак обязательности элемента дополняется символом "К". Например, "ОК". В случае, если количество реализаций элемента может быть более одной, то признак обязательности элемента дополняется символом "М". Например, "НМ" или "ОКМ".
К вышеперечисленным признакам обязательности элемента может добавляться значение "У" в случае описания в XML схеме условий, предъявляемых к элементу в файле обмена, описанных в графе "Дополнительная информация". Например, "НУ" или "ОКУ";
дополнительная информация содержит, при необходимости, требования к элементу файла обмена, не указанные ранее. Для сложных элементов указывается ссылка на таблицу, в которой описывается состав данного элемента. Для элементов, принимающих ограниченный перечень значений из классификатора (кодового словаря и тому подобного), указывается соответствующее наименование классификатора (кодового словаря и тому подобного) или приводится перечень возможных значений. Для классификатора (кодового словаря и тому подобного) может указываться ссылка на его местонахождение. Для элементов, использующих пользовательский тип данных, указывается наименование типового элемента.

Рисунок 1. Диаграмма структуры файла обмена
Таблица 4.1
Файл обмена (Файл)
| Наименование элемента | Сокращенное наименование (код) элемента | Признак типа элемента | Формат элемента | Признак обязательности элемента | Дополнительная информация |
| Идентификатор файла | ИдФайл | A | T(1-255) | ОУ | Содержит (повторяет) имя сформированного файла (без расширения) |
| Версия программы, с помощью которой сформирован файл | ВерсПрог | A | T(1-40) | О | |
| Версия формата | ВерсФорм | A | T(1-5) | О | Принимает значение: 5.04 |
| Состав и структура документа | Документ | С | | О | Состав элемента представлен в таблице 4.2 |
Таблица 4.2
Состав и структура документа (Документ)
| Наименование элемента | Сокращенное наименование (код) элемента | Признак типа элемента | Формат элемента | Признак обязательности элемента | Дополнительная информация |
| Код формы отчетности по КНД | КНД | A | T(=7) | ОК | Типовой элемент <КНДТип>. Принимает значение: 0409806 |
| Дата формирования документа | ДатаДок | A | T(=10) | О | Типовой элемент <ДатаТип>. Дата в формате ДД.ММ.ГГГГ |
| Отчетный (налоговый) период | Период | A | T(=2) | ОК | Принимает значение: 34 - год | 90 - год при реорганизации (ликвидации) организации |
| Отчетный год | ОтчетГод | A | | О | Типовой элемент <xs:gYear>. Год в формате ГГГГ |
| Сведения о налогоплательщике | СвНП | С | | О | Состав элемента представлен в таблице 4.3 |
| Сведения о лице, подписавшем документ | Подписант | С | | ОМ | Состав элемента представлен в таблице 4.5. Признак множественности элемента может принимать значение от 1 до 2 |
| Бухгалтерский баланс кредитной организации (публикуемая форма) | БухБалансКО | С | | О | Состав элемента представлен в таблице 4.6 |
Таблица 4.3
Сведения о налогоплательщике (СвНП)
| Наименование элемента | Сокращенное наименование (код) элемента | Признак типа элемента | Формат элемента | Признак обязательности элемента | Дополнительная информация |
| Код территории по ОКАТО | ОКАТО | A | T(=11) | ОК | Типовой элемент <ОКАТОТип>. Принимает значение в соответствии с Общероссийским классификатором объектов административно-территориального деления |
| Код кредитной организации (филиала) по ОКПО | ОКПО | A | T(8-10) | НК | Типовой элемент <ОКПОТип>. Значение выбирается в соответствии с общероссийским классификатором предприятий и организаций |
| Основной государственный регистрационный номер кредитной организации (филиала) | ОГРН | A | T(=13) | Н | Типовой элемент <ОГРНТип> |
| Регистрационный номер (/порядковый номер) кредитной организации (филиала) | РегНомКО | A | T(1-9) | Н | |
| БИК кредитной организации (филиала) | БИК | A | T(=9) | Н | Типовой элемент <БИКТип> |
| Налогоплательщик - юридическое лицо | НПЮЛ | С | | О | Состав элемента представлен в таблице 4.4 |
Таблица 4.4
Налогоплательщик - юридическое лицо (НПЮЛ)
| Наименование элемента | Сокращенное наименование (код) элемента | Признак типа элемента | Формат элемента | Признак обязательности элемента | Дополнительная информация |
| Полное наименование организации | НаимОрг | A | T(1-1000) | О | |
| Сокращенное наименование организации | НаимОргКр | A | T(1-255) | Н | |
| ИНН организации | ИННЮЛ | A | T(=10) | О | Типовой элемент <ИННЮЛТип> |
| КПП | КПП | A | T(=9) | О | Типовой элемент <КППТип> |
| Почтовый адрес | АдрРФ | С | | О | Типовой элемент <АдрРФТип>. Состав элемента представлен в таблице 4.12 |
Таблица 4.5
Сведения о лице, подписавшем документ (Подписант)
| Наименование элемента | Сокращенное наименование (код) элемента | Признак типа элемента | Формат элемента | Признак обязательности элемента | Дополнительная информация |
| Признак лица, подписавшего документ | ПрПодп | A | T(=1) | ОК | Принимает значение: 3 - руководитель | 4 - главный бухгалтер |
| Фамилия, имя, отчество | ФИО | С | | О | Типовой элемент <ФИОТип>. Состав элемента представлен в таблице 4.13 |
Таблица 4.6
Бухгалтерский баланс кредитной организации (публикуемая форма) (БухБалансКО)
| Наименование элемента | Сокращенное наименование (код) элемента | Признак типа элемента | Формат элемента | Признак обязательности элемента | Дополнительная информация |
| Код по ОКЕИ | ОКЕИ | A | T(=3) | ОК | Типовой элемент <ОКЕИТип>. Принимает значение: 384 - тысяча рублей |
| Активы | Актив | С | | О | Состав элемента представлен в таблице 4.7 |
| Пассивы | Пассив | С | | О | Состав элемента представлен в таблице 4.8 |
| Источники собственных средств | ИстСбстСр | С | | Н | Состав элемента представлен в таблице 4.9 |
| Внебалансовые обязательства | ВнеБалОбяз | С | | Н | Состав элемента представлен в таблице 4.10 |
| Пояснения | Пояснения | П | T(1-2000) | Н | |
Таблица 4.7
Активы (Актив)
| Наименование элемента | Сокращенное наименование (код) элемента | Признак типа элемента | Формат элемента | Признак обязательности элемента | Дополнительная информация |
| Номер соответствующего пояснения | Пояснения | A | T(1-4) | Н | |
| Всего активов на отчетную дату | АктивОтчВс | A | N(12) | О | |
| Всего активов на начало отчетного года | АктОтчВсНач | A | N(12) | Н | |
| Денежные средства | ДенСред | С | | Н | Типовой элемент <ДанСтат>. Состав элемента представлен в таблице 4.11 |
| Средства кредитных организаций в Центральном банке Российской Федерации | СредКОЦБ | С | | Н | Типовой элемент <ДанСтат>. Состав элемента представлен в таблице 4.11 |
| Обязательные резервы | ОбязРез | С | | Н | Типовой элемент <ДанСтат>. Состав элемента представлен в таблице 4.11 |
| Средства в кредитных организациях | СредКОКО | С | | Н | Типовой элемент <ДанСтат>. Состав элемента представлен в таблице 4.11 |
| Финансовые активы, оцениваемые по справедливой стоимости через прибыль или убыток | ВложЦБСт | С | | Н | Типовой элемент <ДанСтат>. Состав элемента представлен в таблице 4.11 |
| Чистая ссудная задолженность | СсудДолг | С | | Н | Типовой элемент <ДанСтат>. Состав элемента представлен в таблице 4.11 |
| Чистые вложения в ценные бумаги и другие финансовые активы, имеющиеся в наличии для продажи | ВложЦБПр | С | | Н | Типовой элемент <ДанСтат>. Состав элемента представлен в таблице 4.11 |
| Инвестиции в дочерние и зависимые организации | ИнвестДЗОрг | С | | Н | Типовой элемент <ДанСтат>. Состав элемента представлен в таблице 4.11 |
| Чистые вложения в ценные бумаги, удерживаемые до погашения | ВложЦБПг | С | | Н | Типовой элемент <ДанСтат>. Состав элемента представлен в таблице 4.11 |
| Требование по текущему налогу на прибыль | ТребТНалПриб | С | | Н | Типовой элемент <ДанСтат>. Состав элемента представлен в таблице 4.11 |
| Отложенный налоговый актив | ОтлНалАктив | С | | Н | Типовой элемент <ДанСтат>. Состав элемента представлен в таблице 4.11 |
| Основные средства, нематериальные активы и материальные запасы | ОснСред | С | | Н | Типовой элемент <ДанСтат>. Состав элемента представлен в таблице 4.11 |
| Долгосрочные активы, предназначенные для продажи | ДолгАктивПрод | С | | Н | Типовой элемент <ДанСтат>. Состав элемента представлен в таблице 4.11 |
| Прочие активы | АктивПроч | С | | Н | Типовой элемент <ДанСтат>. Состав элемента представлен в таблице 4.11 |
Таблица 4.8
Пассивы (Пассив)
| Наименование элемента | Сокращенное наименование (код) элемента | Признак типа элемента | Формат элемента | Признак обязательности элемента | Дополнительная информация |
| Номер соответствующего пояснения | Пояснения | A | T(1-4) | Н | |
| Всего обязательств на отчетную дату | ОбязОтчВс | A | N(12) | О | |
| Всего обязательств на начало отчетного года | ОбязОтчВсНач | A | N(12) | Н | |
| Кредиты, депозиты и прочие средства Центрального банка Российской Федерации | КредДепЦБ | С | | Н | Типовой элемент <ДанСтат>. Состав элемента представлен в таблице 4.11 |
| Средства кредитных организаций | СредКО | С | | Н | Типовой элемент <ДанСтат>. Состав элемента представлен в таблице 4.11 |
| Средства клиентов, не являющихся кредитными организациями | СредНеКО | С | | Н | Типовой элемент <ДанСтат>. Состав элемента представлен в таблице 4.11 |
| Вклады (средства) физических лиц, в том числе индивидуальных предпринимателей | ВкладФЛ | С | | Н | Типовой элемент <ДанСтат>. Состав элемента представлен в таблице 4.11 |
| Финансовые обязательства, оцениваемые по справедливой стоимости через прибыль или убыток | ФинОбязСт | С | | Н | Типовой элемент <ДанСтат>. Состав элемента представлен в таблице 4.11 |
| Выпущенные долговые обязательства | ВыпДолгОбяз | С | | Н | Типовой элемент <ДанСтат>. Состав элемента представлен в таблице 4.11 |
| Обязательство по текущему налогу на прибыль | ОбязТНалПриб | С | | Н | Типовой элемент <ДанСтат>. Состав элемента представлен в таблице 4.11 |
| Отложенное налоговое обязательство | ОтлНалОбяз | С | | Н | Типовой элемент <ДанСтат>. Состав элемента представлен в таблице 4.11 |
| Прочие обязательства | ОбязПроч | С | | Н | Типовой элемент <ДанСтат>. Состав элемента представлен в таблице 4.11 |
| Резервы на возможные потери по условным обязательствам кредитного характера, прочим возможным потерям и операциям с резидентами офшорных зон | РезервПотер | С | | Н | Типовой элемент <ДанСтат>. Состав элемента представлен в таблице 4.11 |
Таблица 4.9
Источники собственных средств (ИстСбстСр)
| Наименование элемента | Сокращенное наименование (код) элемента | Признак типа элемента | Формат элемента | Признак обязательности элемента | Дополнительная информация |
| Номер соответствующего пояснения | Пояснения | A | T(1-4) | Н | |
| Всего источников собственных средств на отчетную дату | ИстССОтчВс | A | N(12) | О | |
| Всего источников собственных средств на начало отчетного года | ИстССОтчВсНач | A | N(12) | Н | |
| Средства акционеров (участников) | СредАкцнр | С | | Н | Типовой элемент <ДанСтат>. Состав элемента представлен в таблице 4.11 |
| Собственные акции (доли), выкупленные у акционеров (участников) | СобствАкц | С | | Н | Типовой элемент <ДанСтат>. Состав элемента представлен в таблице 4.11 |
| Эмиссионный доход | ДохЭмис | С | | Н | Типовой элемент <ДанСтат>. Состав элемента представлен в таблице 4.11 |
| Резервный фонд | РезФонд | С | | Н | Типовой элемент <ДанСтат>. Состав элемента представлен в таблице 4.11 |
| Переоценка по справедливой стоимости ценных бумаг, имеющихся в наличии для продажи, уменьшенная на отложенное налоговое обязательство (увеличенная на отложенный налоговый актив) | ПрцЦенБум | С | | Н | Типовой элемент <ДанСтат>. Состав элемента представлен в таблице 4.11 |
| Переоценка основных средств и нематериальных активов, уменьшенная на отложенное налоговое обязательство | ПрцОснКап | С | | Н | Типовой элемент <ДанСтат>. Состав элемента представлен в таблице 4.11 |
| Переоценка обязательств (требований) по выплате долгосрочных вознаграждений | ПрцОбДолВз | С | | Н | Типовой элемент <ДанСтат>. Состав элемента представлен в таблице 4.11 |
| Переоценка инструментов хеджирования | ПрцИнстрХедж | С | | Н | Типовой элемент <ДанСтат>. Состав элемента представлен в таблице 4.11 |
| Денежные средства безвозмездного финансирования (вклады в имущество) | ДенСрдБезФин | С | | Н | Типовой элемент <ДанСтат>. Состав элемента представлен в таблице 4.11 |
| Нераспределенная прибыль (непокрытые убытки) прошлых лет | НераспПрибПр | С | | Н | Типовой элемент <ДанСтат>. Состав элемента представлен в таблице 4.11 |
| Неиспользованная прибыль (убыток) за отчетный период | НеиспПрибОтч | С | | Н | Типовой элемент <ДанСтат>. Состав элемента представлен в таблице 4.11 |
Таблица 4.10
Внебалансовые обязательства (ВнеБалОбяз)
| Наименование элемента | Сокращенное наименование (код) элемента | Признак типа элемента | Формат элемента | Признак обязательности элемента | Дополнительная информация |
| Безотзывные обязательства кредитной организации | БОтзывОбяз | С | | Н | Типовой элемент <ДанСтат>. Состав элемента представлен в таблице 4.11 |
| Выданные кредитной организацией гарантии и поручительства | ВыдГарант | С | | Н | Типовой элемент <ДанСтат>. Состав элемента представлен в таблице 4.11 |
| Условные обязательства некредитного характера | УслОбНеКр | С | | Н | Типовой элемент <ДанСтат>. Состав элемента представлен в таблице 4.11 |
Таблица 4.11
Данные по статье (ДанСтат)
| Наименование элемента | Сокращенное наименование (код) элемента | Признак типа элемента | Формат элемента | Признак обязательности элемента | Дополнительная информация |
| Номер соответствующего пояснения | Пояснения | A | T(1-4) | Н | |
| Данные на отчетную дату | СумОтч | A | N(12) | О | |
| Данные на начало отчетного года | СумОтчНач | A | N(12) | Н | |
Таблица 4.12
Адрес в Российской Федерации (АдрРФТип)
| Наименование элемента | Сокращенное наименование (код) элемента | Признак типа элемента | Формат элемента | Признак обязательности элемента | Дополнительная информация |
| Индекс | Индекс | A | T(=6) | Н | |
| Код региона | КодРегион | A | T(=2) | ОК | Типовой элемент <ССРФТип>. Принимает значения в соответствии со справочником "Коды субъектов Российской Федерации" |
| Район | Район | A | T(1-50) | Н | |
| Город | Город | A | T(1-50) | Н | |
| Населенный пункт | НаселПункт | A | T(1-50) | Н | |
| Улица | Улица | A | T(1-50) | Н | |
| Дом | Дом | A | T(1-20) | Н | |
| Корпус | Корпус | A | T(1-20) | Н | |
| Квартира | Кварт | A | T(1-20) | Н | |
Таблица 4.13
Фамилия, имя, отчество (ФИОТип)
| Наименование элемента | Сокращенное наименование (код) элемента | Признак типа элемента | Формат элемента | Признак обязательности элемента | Дополнительная информация |
| Фамилия | Фамилия | A | T(1-60) | О | |
| Имя | Имя | A | T(1-60) | О | |
| Отчество | Отчество | A | T(1-60) | Н | |
Приложение N 8
УТВЕРЖДЕН
приказом ФНС России
от "___"_________ 2017 г.
N______________
РЕКОМЕНДУЕМЫЙ ФОРМАТ ПРЕДСТАВЛЕНИЯ ОТЧЕТА О ФИНАНСОВЫХ РЕЗУЛЬТАТАХ КРЕДИТНОЙ ОРГАНИЗАЦИИ (ПУБЛИКУЕМОЙ ФОРМЫ) В ЭЛЕКТРОННОЙ ФОРМЕ
(в ред. Приказа ФНС РФ от 15.02.2018 N ММВ-7-6/96@)
I. ОБЩИЕ СВЕДЕНИЯ
1. Настоящий формат описывает требования к XML файлам (далее - файлам обмена) передачи в электронной форме отчета о финансовых результатах кредитной организации (публикуемой формы) в налоговые органы.
2. Настоящий формат (часть LXXXIX, версия 5.04) разработан в соответствии с Указанием Банка России от 24.11.2016 N 4212-У "О перечне, формах и порядке составления и представления форм отчетности кредитных организаций в Центральный банк Российской Федерации" (зарегистрировано Министерством юстиции Российской Федерации 14.12.2016, регистрационный номер 44718). (в ред. Приказа ФНС РФ от 15.02.2018 N ММВ-7-6/96@)
II. ОПИСАНИЕ ФАЙЛА ОБМЕНА
3. Имя файла обмена должно иметь следующий вид:
R_Т_A_K_О_GGGGMMDD_N, где:
R_Т - префикс, принимающий значение NO_BOKRO2;
A_K - идентификатор получателя информации, где: A - идентификатор получателя, которому направляется файл обмена, K - идентификатор конечного получателя, для которого предназначена информация из данного файла обмена <1>. Каждый из идентификаторов (A и K) имеет вид для налоговых органов - четырехразрядный код (код налогового органа в соответствии с классификатором "Система обозначения налоговых органов" (СОНО);
<1> Передача файла от отправителя к конечному получателю (К) может осуществляться в несколько этапов через другие налоговые органы, осуществляющие передачу файла на промежуточных этапах, которые обозначаются идентификатором А. В случае передачи файла от отправителя к конечному получателю при отсутствии налоговых органов, осуществляющих передачу на промежуточных этапах, значения идентификаторов А и К совпадают.
О - идентификатор отправителя информации, имеет вид:
для организаций - девятнадцатиразрядный код (идентификационный номер налогоплательщика (далее - ИНН) и код причины постановки на учет (далее - КПП) организации (обособленного подразделения);
для физических лиц - двенадцатиразрядный код (ИНН физического лица, при наличии. При отсутствии ИНН - последовательность из двенадцати нулей).
GGGG - год формирования передаваемого файла, MM - месяц, DD - день;
N - идентификационный номер файла. (Длина - от 1 до 36 знаков. Идентификационный номер файла должен обеспечивать уникальность файла).
Расширение имени файла - xml. Расширение имени файла может указываться как строчными, так и прописными буквами.
Параметры первой строки файла обмена
Первая строка XML файла должна иметь следующий вид:
<?xml version ="1.0" encoding ="windows-1251"?>
Имя файла, содержащего XML схему файла обмена, должно иметь следующий вид:
NO_BOKRO2_1_089_00_05_04_xx , где хх - номер версии схемы.
Расширение имени файла - xsd.
XML схема файла обмена приводится отдельным файлом и размещается на официальном сайте Федеральной налоговой службы.
4. Логическая модель файла обмена представлена в виде диаграммы структуры файла обмена на рисунке 1 настоящего формата. Элементами логической модели файла обмена являются элементы и атрибуты XML файла. Перечень структурных элементов логической модели файла обмена и сведения о них приведены в таблицах 4.1 - 4.17 настоящего формата.
Для каждого структурного элемента логической модели файла обмена приводятся следующие сведения:
наименование элемента. Приводится полное наименование элемента <2>;
<2> В строке таблицы могут быть описаны несколько элементов, наименования которых разделены символом "|". Такая форма записи применяется при наличии в файле обмена только одного элемента из описанных в этой строке.
сокращенное наименование (код) элемента. Приводится сокращенное наименование элемента. Синтаксис сокращенного наименования должен удовлетворять спецификации XML;
признак типа элемента. Может принимать следующие значения: "С" - сложный элемент логической модели (содержит вложенные элементы), "П" - простой элемент логической модели, реализованный в виде элемента XML файла, "А" - простой элемент логической модели, реализованный в виде атрибута элемента XML файла. Простой элемент логической модели не содержит вложенные элементы;
формат элемента. Формат элемента представляется следующими условными обозначениями: Т - символьная строка; N - числовое значение (целое или дробное).
Формат символьной строки указывается в виде Т(n-к) или T(=к), где: n - минимальное количество знаков, к - максимальное количество знаков, символ "-" - разделитель, символ "=" означает фиксированное количество знаков в строке. В случае, если минимальное количество знаков равно 0, формат имеет вид Т(0-к). В случае, если максимальное количество знаков неограничено, формат имеет вид Т(n-).
Формат числового значения указывается в виде N(m.к), где: m - максимальное количество знаков в числе, включая знак (для отрицательного числа), целую и дробную часть числа без разделяющей десятичной точки, k - максимальное число знаков дробной части числа. Если число знаков дробной части числа равно 0 (то есть число целое), то формат числового значения имеет вид N(m).
Для простых элементов, являющихся базовыми в XML (определенными в сети "Интернет" по электронному адресу: http://www.w3.org/TR/xmlschema-0), например, элемент с типом "date", поле "Формат элемента" не заполняется. Для таких элементов в поле "Дополнительная информация" указывается тип базового элемента;
признак обязательности элемента определяет обязательность наличия элемента (совокупности наименования элемента и его значения) в файле обмена. Признак обязательности элемента может принимать следующие значения: "О" - наличие элемента в файле обмена обязательно; "Н" - наличие элемента в файле обмена необязательно, то есть элемент может отсутствовать. Если элемент принимает ограниченный перечень значений (по классификатору, кодовому словарю и тому подобному), то признак обязательности элемента дополняется символом "К". Например, "ОК". В случае, если количество реализаций элемента может быть более одной, то признак обязательности элемента дополняется символом "М". Например, "НМ" или "ОКМ".
К вышеперечисленным признакам обязательности элемента может добавляться значение "У" в случае описания в XML схеме условий, предъявляемых к элементу в файле обмена, описанных в графе "Дополнительная информация". Например, "НУ" или "ОКУ";
дополнительная информация содержит, при необходимости, требования к элементу файла обмена, не указанные ранее. Для сложных элементов указывается ссылка на таблицу, в которой описывается состав данного элемента. Для элементов, принимающих ограниченный перечень значений из классификатора (кодового словаря и тому подобного), указывается соответствующее наименование классификатора (кодового словаря и тому подобного) или приводится перечень возможных значений. Для классификатора (кодового словаря и тому подобного) может указываться ссылка на его местонахождение. Для элементов, использующих пользовательский тип данных, указывается наименование типового элемента.

Рисунок 1. Диаграмма структуры файла обмена
Таблица 4.1
Файл обмена (Файл)
| Наименование элемента | Сокращенное наименование (код) элемента | Признак типа элемента | Формат элемента | Признак обязательности элемента | Дополнительная информация |
| Идентификатор файла | ИдФайл | A | T(1-255) | ОУ | Содержит (повторяет) имя сформированного файла (без расширения) |
| Версия программы, с помощью которой сформирован файл | ВерсПрог | A | T(1-40) | О | |
| Версия формата | ВерсФорм | A | T(1-5) | О | Принимает значение: 5.04 |
| Состав и структура документа | Документ | С | | О | Состав элемента представлен в таблице 4.2 |
Таблица 4.2
Состав и структура документа (Документ)
| Наименование элемента | Сокращенное наименование (код) элемента | Признак типа элемента | Формат элемента | Признак обязательности элемента | Дополнительная информация |
| Код формы отчетности по КНД | КНД | A | T(=7) | ОК | Типовой элемент <КНДТип>. Принимает значение: 0409807 |
| Дата формирования документа | ДатаДок | A | T(=10) | О | Типовой элемент <ДатаТип> Дата в формате ДД.ММ.ГГГГ |
| Отчетный (налоговый) период | Период | A | T(=2) | ОК | Принимает значение: 34 - год | 90 - год при реорганизации (ликвидации) организации |
| Отчетный год | ОтчетГод | A | | О | Типовой элемент <xs:gYear> Год в формате ГГГГ |
| Сведения о налогоплательщике | СвНП | С | | О | Состав элемента представлен в таблице 4.3 |
| Сведения о лице, подписавшем документ | Подписант | С | | ОМ | Состав элемента представлен в таблице 4.5. Признак множественности элемента может принимать значение от 1 до 2 |
| Отчет о финансовых результатах кредитной организации (публикуемая форма) | ФинРезКО | С | | О | Состав элемента представлен в таблице 4.6 |
Таблица 4.3
Сведения о налогоплательщике (СвНП)
| Наименование элемента | Сокращенное наименование (код) элемента | Признак типа элемента | Формат элемента | Признак обязательности элемента | Дополнительная информация |
| Код территории по ОКАТО | ОКАТО | A | T(=11) | ОК | Типовой элемент <ОКАТОТип>. Принимает значение в соответствии с Общероссийским классификатором объектов административно-территориального деления |
| Код кредитной организации (филиала) по ОКПО | ОКПО | A | T(8-10) | НК | Типовой элемент <ОКПОТип>. Значение выбирается в соответствии с общероссийским классификатором предприятий и организаций |
| Основной государственный регистрационный номер кредитной организации (филиала) | ОГРН | A | T(=13) | Н | Типовой элемент <ОГРНТип> |
| Регистрационный номер (/порядковый номер) кредитной организации (филиала) | РегНомКО | A | T(1-9) | Н | |
| БИК кредитной организации (филиала) | БИК | A | T(=9) | Н | Типовой элемент <БИКТип> |
| Налогоплательщик - юридическое лицо | НПЮЛ | С | | О | Состав элемента представлен в таблице 4.4 |
Таблица 4.4
Налогоплательщик - юридическое лицо (НПЮЛ)
| Наименование элемента | Сокращенное наименование (код) элемента | Признак типа элемента | Формат элемента | Признак обязательности элемента | Дополнительная информация |
| Полное наименование организации | НаимОрг | A | T(1-1000) | О | |
| Сокращенное наименование организации | НаимОргКр | A | T(1-255) | Н | |
| ИНН организации | ИННЮЛ | A | T(=10) | О | Типовой элемент <ИННЮЛТип> |
| КПП | КПП | A | T(=9) | О | Типовой элемент <КППТип> |
| Почтовый адрес | АдрРФ | С | | О | Типовой элемент <АдрРФТип>. Состав элемента представлен в таблице 4.16 |
Таблица 4.5
Сведения о лице, подписавшем документ (Подписант)
| Наименование элемента | Сокращенное наименование (код) элемента | Признак типа элемента | Формат элемента | Признак обязательности элемента | Дополнительная информация |
| Признак лица, подписавшего документ | ПрПодп | A | T(=1) | ОК | Принимает значение: 3 - руководитель | 4 - главный бухгалтер |
| Фамилия, имя, отчество | ФИО | С | | О | Типовой элемент <ФИОТип>. Состав элемента представлен в таблице 4.17 |
Таблица 4.6
Отчет о финансовых результатах кредитной организации (публикуемая форма) (ФинРезКО)
| Наименование элемента | Сокращенное наименование (код) элемента | Признак типа элемента | Формат элемента | Признак обязательности элемента | Дополнительная информация |
| Код по ОКЕИ | ОКЕИ | A | T(=3) | ОК | Типовой элемент <ОКЕИТип>. Принимает значение: 384 - тысяча рублей |
| О прибылях и убытках. Раздел 1. | ПрибУб | С | | О | Состав элемента представлен в таблице 4.7 |
| О совокупном доходе. Раздел 2. | СовокДох | С | | О | Состав элемента представлен в таблице 4.11 |
| Пояснения | Пояснения | П | T(1-2000) | Н | |
Таблица 4.7
О прибылях и убытках. Раздел 1. (ПрибУб)
| Наименование элемента | Сокращенное наименование (код) элемента | Признак типа элемента | Формат элемента | Признак обязательности элемента | Дополнительная информация |
| Процентные доходы | ДохПроц | С | | Н | Состав элемента представлен в таблице 4.8 |
| Процентные расходы | РасхПроц | С | | Н | Состав элемента представлен в таблице 4.9 |
| Чистые процентные доходы (отрицательная процентная маржа) | ДохПроцЧист | С | | Н | Типовой элемент <ДанСтат>. Состав элемента представлен в таблице 4.15 |
| Изменение резерва на возможные потери по ссудам, ссудной и приравненной к ней задолженности, средствам, размещенным на корреспондентских счетах, а также начисленным процентным доходам | ИзмРезПотер | С | | Н | Состав элемента представлен в таблице 4.10 |
| Чистые процентные доходы (отрицательная процентная маржа) после создания резерва на возможные потери | ДохПроцЧистРез | С | | Н | Типовой элемент <ДанСтат>. Состав элемента представлен в таблице 4.15 |
| Чистые доходы от операций с финансовыми активами, оцениваемыми по справедливой стоимости через прибыль или убыток | ДохЧистЦБСт | С | | Н | Типовой элемент <ДанСтат>. Состав элемента представлен в таблице 4.15 |
| Чистые доходы от операций с финансовыми обязательствами, оцениваемыми по справедливой стоимости через прибыль или убыток | ДохЧистОпФинОбСт | С | | Н | Типовой элемент <ДанСтат>. Состав элемента представлен в таблице 4.15 |
| Чистые доходы от операций с ценными бумагами, имеющимися в наличии для продажи | ДохЧистЦБПрод | С | | Н | Типовой элемент <ДанСтат>. Состав элемента представлен в таблице 4.15 |
| Чистые доходы от операций с ценными бумагами, удерживаемыми до погашения | ДохЧистЦБПгш | С | | Н | Типовой элемент <ДанСтат>. Состав элемента представлен в таблице 4.15 |
| Чистые доходы от операций с иностранной валютой | ДохЧистОпВалют | С | | Н | Типовой элемент <ДанСтат>. Состав элемента представлен в таблице 4.15 |
| Чистые доходы от переоценки иностранной валюты | ДохЧистПрцВалют | С | | Н | Типовой элемент <ДанСтат>. Состав элемента представлен в таблице 4.15 |
| Чистые доходы от операций с драгоценными металлами | ДохЧистДрагМет | С | | Н | Типовой элемент <ДанСтат>. Состав элемента представлен в таблице 4.15 |
| Доходы от участия в капитале других юридических лиц | ДохКапДрЮЛ | С | | Н | Типовой элемент <ДанСтат>. Состав элемента представлен в таблице 4.15 |
| Комиссионные доходы | ДохКомис | С | | Н | Типовой элемент <ДанСтат>. Состав элемента представлен в таблице 4.15 |
| Комиссионные расходы | РасхКомис | С | | Н | Типовой элемент <ДанСтат>. Состав элемента представлен в таблице 4.15 |
| Изменение резерва на возможные потери по ценным бумагам, имеющимся в наличии для продажи | ИзмРезЦБПрод | С | | Н | Типовой элемент <ДанСтат>. Состав элемента представлен в таблице 4.15 |
| Изменение резерва на возможные потери по ценным бумагам, удерживаемым до погашения | ИзмРезЦБПгш | С | | Н | Типовой элемент <ДанСтат>. Состав элемента представлен в таблице 4.15 |
| Изменение резерва по прочим потерям | ИзмРезПотерПр | С | | Н | Типовой элемент <ДанСтат>. Состав элемента представлен в таблице 4.15 |
| Прочие операционные доходы | ДохОперПр | С | | Н | Типовой элемент <ДанСтат>. Состав элемента представлен в таблице 4.15 |
| Чистые доходы (расходы) | ДохРасхЧист | С | | Н | Типовой элемент <ДанСтат>. Состав элемента представлен в таблице 4.15 |
| Операционные расходы | РасхОпер | С | | Н | Типовой элемент <ДанСтат>. Состав элемента представлен в таблице 4.15 |
| Прибыль (убыток) до налогообложения | ПрибУбДоНал | С | | Н | Типовой элемент <ДанСтат>. Состав элемента представлен в таблице 4.15 |
| Возмещение (расход) по налогам | ВозмРасхНал | С | | Н | Типовой элемент <ДанСтат>. Состав элемента представлен в таблице 4.15 |
| Прибыль (убыток) от продолжающейся деятельности | ПрибУбПродДеят | С | | Н | Типовой элемент <ДанСтат>. Состав элемента представлен в таблице 4.15 |
| Прибыль (убыток) от прекращенной деятельности | ПрибУбПрекДеят | С | | Н | Типовой элемент <ДанСтат>. Состав элемента представлен в таблице 4.15 |
| Прибыль (убыток) за отчетный период | ПрибУбОтч | С | | Н | Типовой элемент <ДанСтат>. Состав элемента представлен в таблице 4.15 |
Таблица 4.8
Процентные доходы (ДохПроц)
| Наименование элемента | Сокращенное наименование (код) элемента | Признак типа элемента | Формат элемента | Признак обязательности элемента | Дополнительная информация |
| Номер соответствующего пояснения | Пояснения | A | T(1-4) | Н | |
| Процентные доходы, всего за отчетный период | ДохПроцВс | A | N(12) | О | |
| Процентные доходы, всего за соответствующий период прошлого года | ДохПроцВсПр | A | N(12) | Н | |
| От размещения средств в кредитных организациях | РазмСредКО | С | | Н | Типовой элемент <ДанСтат>. Состав элемента представлен в таблице 4.15 |
| От ссуд, предоставленных клиентам, не являющимся кредитными организациями | СсудНКО | С | | Н | Типовой элемент <ДанСтат>. Состав элемента представлен в таблице 4.15 |
| От оказания услуг по финансовой аренде (лизингу) | УслФинАр | С | | Н | Типовой элемент <ДанСтат>. Состав элемента представлен в таблице 4.15 |
| От вложений в ценные бумаги | ВложЦенБум | С | | Н | Типовой элемент <ДанСтат>. Состав элемента представлен в таблице 4.15 |
Таблица 4.9
Процентные расходы (РасхПроц)
| Наименование элемента | Сокращенное наименование (код) элемента | Признак типа элемента | Формат элемента | Признак обязательности элемента | Дополнительная информация |
| Номер соответствующего пояснения | Пояснения | A | T(1-4) | Н | |
| Процентные расходы, всего за отчетный период | РасхПроцВс | A | N(12) | О | |
| Процентные расходы, всего за соответствующий период прошлого года | РасхПроцВсПр | A | N(12) | Н | |
| По привлеченным средствам кредитных организаций | ПривСредКО | С | | Н | Типовой элемент <ДанСтат>. Состав элемента представлен в таблице 4.15 |
| По привлеченным средствам клиентов, не являющихся кредитными организациями | ПривСредНКО | С | | Н | Типовой элемент <ДанСтат>. Состав элемента представлен в таблице 4.15 |
| По выпущенным долговым обязательствам | ВыпДолгОбяз | С | | Н | Типовой элемент <ДанСтат>. Состав элемента представлен в таблице 4.15 |
Таблица 4.10
Изменение резерва на возможные потери по ссудам, ссудной и приравненной к ней задолженности, средствам, размещенным на корреспондентских счетах, а также начисленным процентным доходам (ИзмРезПотер)
| Наименование элемента | Сокращенное наименование (код) элемента | Признак типа элемента | Формат элемента | Признак обязательности элемента | Дополнительная информация |
| Номер соответствующего пояснения | Пояснения | A | T(1-4) | Н | |
| Изменение резерва на возможные потери по ссудам, ссудной и приравненной к ней задолженности, средствам, размещенным на корреспондентских счетах, а также начисленным процентным доходам, всего за отчетный период | ИзмРезПотерВс | A | N(12) | О | |
| Изменение резерва на возможные потери по ссудам, ссудной и приравненной к ней задолженности, средствам, размещенным на корреспондентских счетах, а также начисленным процентным доходам, всего за соответствующий период прошлого года | ИзмРезПотерВсПр | A | N(12) | Н | |
| Изменение резерва на возможные потери по начисленным процентным доходам | ИзмРезПроцДох | С | | Н | Типовой элемент <ДанСтат>. Состав элемента представлен в таблице 4.15 |
Таблица 4.11
О совокупном доходе. Раздел 2. (СовокДох)
| Наименование элемента | Сокращенное наименование (код) элемента | Признак типа элемента | Формат элемента | Признак обязательности элемента | Дополнительная информация |
| Прибыль (убыток) за отчетный период | ПрибУбОтч | С | | Н | Типовой элемент <ДанСтат>. Состав элемента представлен в таблице 4.15 |
| Прочий совокупный доход (убыток) | СовокДохУбПр | С | | Н | Состав элемента представлен в таблице 4.12 |
| Статьи, которые не переклассифицируются в прибыль или убыток | СтНеПерПрУб | С | | Н | Состав элемента представлен в таблице 4.13 |
| Налог на прибыль, относящийся к статьям, которые не могут быть переклассифицированы в прибыль или убыток | НалСтНеПерПрУб | С | | Н | Типовой элемент <ДанСтат>. Состав элемента представлен в таблице 4.15 |
| Прочий совокупный доход (убыток), который не может быть переклассифицирован в прибыль или убыток, за вычетом налога на прибыль | ПрСовДохНеПерПрУб | С | | Н | Типовой элемент <ДанСтат>. Состав элемента представлен в таблице 4.15 |
| Статьи, которые могут быть переклассифицированы в прибыль или убыток | СтПерПрУб | С | | Н | Состав элемента представлен в таблице 4.14 |
| Налог на прибыль, относящийся к статьям, которые могут быть переклассифицированы в прибыль или убыток | НалСтПерПрУб | С | | О | Типовой элемент <ДанСтат>. Состав элемента представлен в таблице 4.15 |
| Прочий совокупный доход (убыток), который может быть переклассифицирован в прибыль или убыток, за вычетом налога на прибыль | ПрСовДохПерПрУб | С | | Н | Типовой элемент <ДанСтат>. Состав элемента представлен в таблице 4.15 |
| Прочий совокупный доход (убыток) за вычетом налога на прибыль | ПрСовДохВычНал | С | | Н | Типовой элемент <ДанСтат>. Состав элемента представлен в таблице 4.15 |
| Финансовый результат за отчетный период | ФинРезОтч | С | | Н | Типовой элемент <ДанСтат>. Состав элемента представлен в таблице 4.15 |
Таблица 4.12
Прочий совокупный доход (убыток) (СовокДохУбПр)
| Наименование элемента | Сокращенное наименование (код) элемента | Признак типа элемента | Формат элемента | Признак обязательности элемента | Дополнительная информация |
| Номер соответствующего пояснения | Пояснения | A | T(1-4) | Н | |
Таблица 4.13
Статьи, которые не переклассифицируются в прибыль или убыток (СтНеПерПрУб)
| Наименование элемента | Сокращенное наименование (код) элемента | Признак типа элемента | Формат элемента | Признак обязательности элемента | Дополнительная информация |
| Номер соответствующего пояснения | Пояснения | A | T(1-4) | Н | |
| Статьи, которые не переклассифицируются в прибыль или убыток, всего за отчетный период | СтНеПерПрУбВс | A | N(12) | О | |
| Статьи, которые не переклассифицируются в прибыль или убыток, всего за соответствующий период прошлого года | СтНеПерПрУбВсПр | A | N(12) | Н | |
| Изменение фонда переоценки основных средств | ИзмФондПерОС | С | | О | Типовой элемент <ДанСтат>. Состав элемента представлен в таблице 4.15 |
| Изменение фонда переоценки обязательств (требований) по пенсионному обеспечению работников по программам с установленными выплатами | ИзмФондПерОбПенс | С | | О | Типовой элемент <ДанСтат>. Состав элемента представлен в таблице 4.15 |
Таблица 4.14
Статьи, которые могут быть переклассифицированы в прибыль или убыток (СтПерПрУб)
| Наименование элемента | Сокращенное наименование (код) элемента | Признак типа элемента | Формат элемента | Признак обязательности элемента | Дополнительная информация |
| Номер соответствующего пояснения | Пояснения | A | T(1-4) | Н | |
| Статьи, которые могут быть переклассифицированы в прибыль или убыток, всего за отчетный период | СтПерПрУбВс | A | N(12) | О | |
| Статьи, которые могут быть переклассифицированы в прибыль или убыток, всего за соответствующий период прошлого года | СтПерПрУбВсПр | A | N(12) | Н | |
| Изменение фонда переоценки финансовых активов, имеющихся в наличии для продажи | ИзмФондПерФинАкт | С | | О | Типовой элемент <ДанСтат>. Состав элемента представлен в таблице 4.15 |
| Изменение фонда хеджирования денежных потоков | ИзмФондХедДенПот | С | | О | Типовой элемент <ДанСтат>. Состав элемента представлен в таблице 4.15 |
Таблица 4.15
Данные по статье (ДанСтат)
| Наименование элемента | Сокращенное наименование (код) элемента | Признак типа элемента | Формат элемента | Признак обязательности элемента | Дополнительная информация |
| Номер соответствующего пояснения | Пояснения | A | T(1-4) | Н | |
| Данные за отчетный период | СумОтч | A | N(12) | О | |
| Данные за соответствующий период прошлого года | СумОтчПр | A | N(12) | Н | |
Таблица 4.16
Адрес в Российской Федерации (АдрРФТип)
| Наименование элемента | Сокращенное наименование (код) элемента | Признак типа элемента | Формат элемента | Признак обязательности элемента | Дополнительная информация |
| Индекс | Индекс | A | T(=6) | Н | |
| Код региона | КодРегион | A | T(=2) | ОК | Типовой элемент <ССРФТип>. Принимает значения в соответствии со справочником "Коды субъектов Российской Федерации" |
| Район | Район | A | T(1-50) | Н | |
| Город | Город | A | T(1-50) | Н | |
| Населенный пункт | НаселПункт | A | T(1-50) | Н | |
| Улица | Улица | A | T(1-50) | Н | |
| Дом | Дом | A | T(1-20) | Н | |
| Корпус | Корпус | A | T(1-20) | Н | |
| Квартира | Кварт | A | T(1-20) | Н | |
Таблица 4.17
Фамилия, имя, отчество (ФИОТип)
| Наименование элемента | Сокращенное наименование (код) элемента | Признак типа элемента | Формат элемента | Признак обязательности элемента | Дополнительная информация |
| Фамилия | Фамилия | A | T(1-60) | О | |
| Имя | Имя | A | T(1-60) | О | |
| Отчество | Отчество | A | T(1-60) | Н | |
Приложение N 9
УТВЕРЖДЕН
приказом ФНС России
от "___"_________ 2017 г.
N______________
РЕКОМЕНДУЕМЫЙ ФОРМАТ ПРЕДСТАВЛЕНИЯ ОТЧЕТА О ДВИЖЕНИИ ДЕНЕЖНЫХ СРЕДСТВ КРЕДИТНОЙ ОРГАНИЗАЦИИ (ПУБЛИКУЕМОЙ ФОРМЫ) В ЭЛЕКТРОННОЙ ФОРМЕ
(в ред. Приказа ФНС РФ от 15.02.2018 N ММВ-7-6/96@)
I. ОБЩИЕ СВЕДЕНИЯ
1. Настоящий формат описывает требования к XML файлам (далее - файлам обмена) передачи в электронной форме отчета о движении денежных средств кредитной организации (публикуемой формы) в налоговые органы.
2. Настоящий формат (часть C, версия 5.04) разработан в соответствии с Указанием Банка России от 24.11.2016 N 4212-У "О перечне, формах и порядке составления и представления форм отчетности кредитных организаций в Центральный банк Российской Федерации" (зарегистрировано Министерством юстиции Российской Федерации 14.12.2016, регистрационный номер 44718). (в ред. Приказа ФНС РФ от 15.02.2018 N ММВ-7-6/96@)
II. ОПИСАНИЕ ФАЙЛА ОБМЕНА
3. Имя файла обмена должно иметь следующий вид:
R_Т_A_K_О_GGGGMMDD_N, где:
R_Т - префикс, принимающий значение NO_BOKRO3;
A_K - идентификатор получателя информации, где: A - идентификатор получателя, которому направляется файл обмена, K - идентификатор конечного получателя, для которого предназначена информация из данного файла обмена <1>. Каждый из идентификаторов (A и K) имеет вид для налоговых органов - четырехразрядный код (код налогового органа в соответствии с классификатором "Система обозначения налоговых органов" (СОНО);
<1> Передача файла от отправителя к конечному получателю (К) может осуществляться в несколько этапов через другие налоговые органы, осуществляющие передачу файла на промежуточных этапах, которые обозначаются идентификатором А. В случае передачи файла от отправителя к конечному получателю при отсутствии налоговых органов, осуществляющих передачу на промежуточных этапах, значения идентификаторов А и К совпадают.
О - идентификатор отправителя информации, имеет вид:
для организаций - девятнадцатиразрядный код (идентификационный номер налогоплательщика (далее - ИНН) и код причины постановки на учет (далее - КПП) организации (обособленного подразделения);
для физических лиц - двенадцатиразрядный код (ИНН физического лица, при наличии. При отсутствии ИНН - последовательность из двенадцати нулей).
GGGG - год формирования передаваемого файла, MM - месяц, DD - день;
N - идентификационный номер файла. (Длина - от 1 до 36 знаков. Идентификационный номер файла должен обеспечивать уникальность файла).
Расширение имени файла - xml. Расширение имени файла может указываться как строчными, так и прописными буквами.
Параметры первой строки файла обмена
Первая строка XML файла должна иметь следующий вид:
<?xml version ="1.0" encoding ="windows-1251"?>
Имя файла, содержащего XML схему файла обмена, должно иметь следующий вид:
NO_BOKRO3_1_090_00_05_04_xx , где хх - номер версии схемы.
Расширение имени файла - xsd.
XML схема файла обмена приводится отдельным файлом и размещается на официальном сайте Федеральной налоговой службы.
4. Логическая модель файла обмена представлена в виде диаграммы структуры файла обмена на рисунке 1 настоящего формата. Элементами логической модели файла обмена являются элементы и атрибуты XML файла. Перечень структурных элементов логической модели файла обмена и сведения о них приведены в таблицах 4.1 - 4.15 настоящего формата.
Для каждого структурного элемента логической модели файла обмена приводятся следующие сведения:
наименование элемента. Приводится полное наименование элемента <2>;
<2> В строке таблицы могут быть описаны несколько элементов, наименования которых разделены символом "|". Такая форма записи применяется при наличии в файле обмена только одного элемента из описанных в этой строке.
сокращенное наименование (код) элемента. Приводится сокращенное наименование элемента. Синтаксис сокращенного наименования должен удовлетворять спецификации XML;
признак типа элемента. Может принимать следующие значения: "С" - сложный элемент логической модели (содержит вложенные элементы), "П" - простой элемент логической модели, реализованный в виде элемента XML файла, "А" - простой элемент логической модели, реализованный в виде атрибута элемента XML файла. Простой элемент логической модели не содержит вложенные элементы;
формат элемента. Формат элемента представляется следующими условными обозначениями: Т - символьная строка; N - числовое значение (целое или дробное).
Формат символьной строки указывается в виде Т(n-к) или T(=к), где: n - минимальное количество знаков, к - максимальное количество знаков, символ "-" - разделитель, символ "=" означает фиксированное количество знаков в строке. В случае, если минимальное количество знаков равно 0, формат имеет вид Т(0-к). В случае, если максимальное количество знаков неограничено, формат имеет вид Т(n-).
Формат числового значения указывается в виде N(m.к), где: m - максимальное количество знаков в числе, включая знак (для отрицательного числа), целую и дробную часть числа без разделяющей десятичной точки, k - максимальное число знаков дробной части числа. Если число знаков дробной части числа равно 0 (то есть число целое), то формат числового значения имеет вид N(m).
Для простых элементов, являющихся базовыми в XML (определенными в сети "Интернет" по электронному адресу: http://www.w3.org/TR/xmlschema-0), например, элемент с типом "date", поле "Формат элемента" не заполняется. Для таких элементов в поле "Дополнительная информация" указывается тип базового элемента;
признак обязательности элемента определяет обязательность наличия элемента (совокупности наименования элемента и его значения) в файле обмена. Признак обязательности элемента может принимать следующие значения: "О" - наличие элемента в файле обмена обязательно; "Н" -наличия элемента в файле обмена необязательно, то есть элемент может отсутствовать. Если элемент принимает ограниченный перечень значений (по классификатору, кодовому словарю и тому подобному), то признак обязательности элемента дополняется символом "К". Например, "ОК". В случае, если количество реализаций элемента может быть более одной, то признак обязательности элемента дополняется символом "М". Например, "НМ" или "ОКМ".
К вышеперечисленным признакам обязательности элемента может добавляться значение "У" в случае описания в XML схеме условий, предъявляемых к элементу в файле обмена, описанных в графе "Дополнительная информация". Например, "НУ" или "ОКУ";
дополнительная информация содержит, при необходимости, требования к элементу файла обмена, не указанные ранее. Для сложных элементов указывается ссылка на таблицу, в которой описывается состав данного элемента. Для элементов, принимающих ограниченный перечень значений из классификатора (кодового словаря и тому подобного), указывается соответствующее наименование классификатора (кодового словаря и тому подобного) или приводится перечень возможных значений. Для классификатора (кодового словаря и тому подобного) может указываться ссылка на его местонахождение. Для элементов, использующих пользовательский тип данных, указывается наименование типового элемента.

Рисунок 1. Диаграмма структуры файла обмена
Таблица 4.1
Файл обмена (Файл)
| Наименование элемента | Сокращенное наименование (код) элемента | Признак типа элемента | Формат элемента | Признак обязательности элемента | Дополнительная информация |
| Идентификатор файла | ИдФайл | A | T(1-255) | ОУ | Содержит (повторяет) имя сформированного файла (без расширения) |
| Версия программы, с помощью которой сформирован файл | ВерсПрог | A | T(1-40) | О | |
| Версия формата | ВерсФорм | A | T(1-5) | О | Принимает значение: 5.04 |
| Состав и структура документа | Документ | С | | О | Состав элемента представлен в таблице 4.2 |
Таблица 4.2
Состав и структура документа (Документ)
| Наименование элемента | Сокращенное наименование (код) элемента | Признак типа элемента | Формат элемента | Признак обязательности элемента | Дополнительная информация |
| Код формы отчетности по КНД | КНД | A | T(=7) | ОК | Типовой элемент <КНДТип>. Принимает значение: 0409814 |
| Дата формирования документа | ДатаДок | A | T(=10) | О | Типовой элемент <ДатаТип>. Дата в формате ДД.ММ.ГГГГ |
| Отчетный (налоговый) период | Период | A | T(=2) | ОК | Принимает значение: 34 - год | 90 - год при реорганизации (ликвидации) организации |
| Отчетный год | ОтчетГод | A | | О | Типовой элемент <xs:gYear>. Год в формате ГГГГ |
| Сведения о налогоплательщике | СвНП | С | | О | Состав элемента представлен в таблице 4.3 |
| Сведения о лице, подписавшем документ | Подписант | С | | ОМ | Состав элемента представлен в таблице 4.5. Признак множественности элемента может принимать значение от 1 до 2 |
| Отчет о движении денежных средств кредитной организации (публикуемая форма) | ДвижДенКО | С | | О | Состав элемента представлен в таблице 4.6 |
Таблица 4.3
Сведения о налогоплательщике (СвНП)
| Наименование элемента | Сокращенное наименование (код) элемента | Признак типа элемента | Формат элемента | Признак обязательности элемента | Дополнительная информация |
| Код территории по ОКАТО | ОКАТО | A | T(=11) | ОК | Типовой элемент <ОКАТОТип>. Принимает значение в соответствии с Общероссийским классификатором объектов административно-территориального деления |
| Код кредитной организации (филиала) по ОКПО | ОКПО | A | T(8-10) | НК | Типовой элемент <ОКПОТип>. Значение выбирается в соответствии с общероссийским классификатором предприятий и организаций |
| Основной государственный регистрационный номер кредитной организации (филиала) | ОГРН | A | T(=13) | Н | Типовой элемент <ОГРНТип> |
| Регистрационный номер (порядковый номер) кредитной организации (филиала) | РегНомКО | A | T(1-9) | Н | |
| БИК кредитной организации (филиала) | БИК | A | T(=9) | Н | Типовой элемент <БИКТип> |
| Налогоплательщик - юридическое лицо | НПЮЛ | С | | О | Состав элемента представлен в таблице 4.4 |
Таблица 4.4
Налогоплательщик - юридическое лицо (НПЮЛ)
| Наименование элемента | Сокращенное наименование (код) элемента | Признак типа элемента | Формат элемента | Признак обязательности элемента | Дополнительная информация |
| Полное наименование организации | НаимОрг | A | T(1-1000) | О | |
| Сокращенное наименование организации | НаимОргКр | A | T(1-255) | Н | |
| ИНН организации | ИННЮЛ | A | T(=10) | О | Типовой элемент <ИННЮЛТип> |
| КПП | КПП | A | T(=9) | О | Типовой элемент <КППТип> |
| Почтовый адрес | АдрРФ | С | | О | Типовой элемент <АдрРФТип>. Состав элемента представлен в таблице 4.14 |
Таблица 4.5
Сведения о лице, подписавшем документ (Подписант)
| Наименование элемента | Сокращенное наименование (код) элемента | Признак типа элемента | Формат элемента | Признак обязательности элемента | Дополнительная информация |
| Признак лица, подписавшего документ | ПрПодп | A | T(=1) | ОК | Принимает значение: 3 - руководитель | 4 - главный бухгалтер |
| Фамилия, имя, отчество | ФИО | С | | О | Типовой элемент <ФИОТип>. Состав элемента представлен в таблице 4.15 |
Таблица 4.6
Отчет о движении денежных средств кредитной организации (публикуемая форма) (ДвижДенКО)
| Наименование элемента | Сокращенное наименование (код) элемента | Признак типа элемента | Формат элемента | Признак обязательности элемента | Дополнительная информация |
| Код по ОКЕИ | ОКЕИ | A | T(=3) | О | Типовой элемент <ОКЕИТип>. Принимает значение: 384 |
| Чистые денежные средства, полученные от (использованные в) операционной деятельности | ДенСрОпер | С | | Н | Состав элемента представлен в таблице 4.7 |
| Чистые денежные средства, полученные от (использованные в) инвестиционной деятельности | ДенСрИнв | С | | Н | Состав элемента представлен в таблице 4.10 |
| Чистые денежные средства, полученные от (использованные в) финансовой деятельности | ДенСрФин | С | | Н | Состав элемента представлен в таблице 4.11 |
| Влияние изменений официальных курсов иностранных валют по отношению к рублю, установленных Банком России, на денежные средства и их эквиваленты | ВлКурсВал | С | | Н | Типовой элемент <ДанСтат>. Состав элемента представлен в таблице 4.13 |
| Прирост (использование) денежных средств и их эквивалентов | РостДенСр | С | | Н | Состав элемента представлен в таблице 4.12 |
| Пояснения | Пояснения | П | T(1-2000) | Н | |
Таблица 4.7
Чистые денежные средства, полученные от (использованные в) операционной деятельности (ДенСрОпер)
| Наименование элемента | Сокращенное наименование (код) элемента | Признак типа элемента | Формат элемента | Признак обязательности элемента | Дополнительная информация |
| Номер соответствующего пояснения | Пояснения | A | T(1-4) | Н | |
| Чистые денежные средства, полученные от (использованные в) операционной деятельности, итого за отчетный период | ДенСрОперИтОтч | A | N(12) | О | |
| Чистые денежные средства, полученные от (использованные в) операционной деятельности, итого за соответствующий отчетный период прошлого года | ДенСрОперИтПред | A | N(12) | Н | |
| Денежные средства, полученные от (использованные в) операционной деятельности до изменений в операционных активах и обязательствах | ДСОДоИзм | С | | Н | Состав элемента представлен в таблице 4.8 |
| Прирост (снижение) чистых денежных средств от операционных активов и обязательств | ДСОРост | С | | Н | Состав элемента представлен в таблице 4.9 |
Таблица 4.8
Денежные средства, полученные от (использованные в) операционной деятельности до изменений в операционных активах и обязательствах (ДСОДоИзм)
| Наименование элемента | Сокращенное наименование (код) элемента | Признак типа элемента | Формат элемента | Признак обязательности элемента | Дополнительная информация |
| Номер соответствующего пояснения | Пояснения | A | T(1-4) | Н | |
| Денежные средства, полученные от (использованные в) операционной деятельности до изменений в операционных активах и обязательствах, всего за отчетный период | ДСОДоИзмВс | A | N(12) | О | |
| Денежные средства, полученные от (использованные в) операционной деятельности до изменений в операционных активах и обязательствах, всего за соответствующий отчетный период прошлого года | ДСОДоИзмВсПр | A | N(12) | Н | |
| Проценты полученные | ПроцПолуч | С | | Н | Типовой элемент <ДанСтат>. Состав элемента представлен в таблице 4.13 |
| Проценты уплаченные | ПроцУпл | С | | Н | Типовой элемент <ДанСтат>. Состав элемента представлен в таблице 4.13 |
| Комиссии полученные | КомисПолуч | С | | Н | Типовой элемент <ДанСтат>. Состав элемента представлен в таблице 4.13 |
| Комиссии уплаченные | КомисУпл | С | | Н | Типовой элемент <ДанСтат>. Состав элемента представлен в таблице 4.13 |
| Доходы за вычетом расходов по операциям с финансовыми активами, оцениваемыми по справедливой стоимости через прибыль или убыток, имеющимися в наличии для продажи | ДохФАПрод | С | | Н | Типовой элемент <ДанСтат>. Состав элемента представлен в таблице 4.13 |
| Доходы за вычетом расходов по операциям с ценными бумагами, удерживаемыми до погашения | ДохЦБПогаш | С | | Н | Типовой элемент <ДанСтат>. Состав элемента представлен в таблице 4.13 |
| Доходы за вычетом расходов по операциям с иностранной валютой | ДохОпВалют | С | | Н | Типовой элемент <ДанСтат>. Состав элемента представлен в таблице 4.13 |
| Прочие операционные доходы | ДохОпПроч | С | | Н | Типовой элемент <ДанСтат>. Состав элемента представлен в таблице 4.13 |
| Операционные расходы | РасхОпер | С | | Н | Типовой элемент <ДанСтат>. Состав элемента представлен в таблице 4.13 |
| Расход (возмещение) по налогам | РасхНалПриб | С | | Н | Типовой элемент <ДанСтат>. Состав элемента представлен в таблице 4.13 |
Таблица 4.9
Прирост (снижение) чистых денежных средств от операционных активов и обязательств (ДСОРост)
| Наименование элемента | Сокращенное наименование (код) элемента | Признак типа элемента | Формат элемента | Признак обязательности элемента | Дополнительная информация |
| Номер соответствующего пояснения | Пояснения | A | T(1-4) | Н | |
| Прирост (снижение) чистых денежных средств от операционных активов и обязательств, всего за отчетный период | ДСОРостВс | A | N(12) | О | |
| Прирост (снижение) чистых денежных средств от операционных активов и обязательств, всего за соответствующий отчетный период прошлого года | ДСОРостВсПр | A | N(12) | Н | |
| Чистый прирост (снижение) по обязательным резервам на счетах в Банке России | РостРезСчет | С | | Н | Типовой элемент <ДанСтат>. Состав элемента представлен в таблице 4.13 |
| Чистый прирост (снижение) по вложениям в ценные бумаги, оцениваемым по справедливой стоимости через прибыль или убыток | РостВложЦБ | С | | Н | Типовой элемент <ДанСтат>. Состав элемента представлен в таблице 4.13 |
| Чистый прирост (снижение) по ссудной задолженности | РостСсудДолг | С | | Н | Типовой элемент <ДанСтат>. Состав элемента представлен в таблице 4.13 |
| Чистый прирост (снижение)е по прочим активам | РостАктивПр | С | | Н | Типовой элемент <ДанСтат>. Состав элемента представлен в таблице 4.13 |
| Чистый прирост (снижение) по кредитам, депозитам и прочим средствам Банка России | РостСредБанкР | С | | Н | Типовой элемент <ДанСтат>. Состав элемента представлен в таблице 4.13 |
| Чистый прирост (снижение) по средствам других кредитных организаций | РостСредКОДр | С | | Н | Типовой элемент <ДанСтат>. Состав элемента представлен в таблице 4.13 |
| Чистый прирост (снижение) по средствам клиентов, не являющихся кредитными организациями | РостСредНКО | С | | Н | Типовой элемент <ДанСтат>. Состав элемента представлен в таблице 4.13 |
| Чистый прирост (снижение) по финансовым обязательствам, оцениваемым по справедливой стоимости через прибыль или убыток | РостФинОбяз | С | | Н | Типовой элемент <ДанСтат>. Состав элемента представлен в таблице 4.13 |
| Чистый прирост (снижение) по выпущенным долговым обязательствам | РостДолгОбяз | С | | Н | Типовой элемент <ДанСтат>. Состав элемента представлен в таблице 4.13 |
| Чистый прирост (снижение) по прочим обязательствам | РостОбязПроч | С | | Н | Типовой элемент <ДанСтат>. Состав элемента представлен в таблице 4.13 |
Таблица 4.10
Чистые денежные средства, полученные от (использованные в) инвестиционной деятельности (ДенСрИнв)
| Наименование элемента | Сокращенное наименование (код) элемента | Признак типа элемента | Формат элемента | Признак обязательности элемента | Дополнительная информация |
| Номер соответствующего пояснения | Пояснения | A | T(1-4) | Н | |
| Чистые денежные средства, полученные от (использованные в) инвестиционной деятельности, итого за отчетный период | ДенСрИнвИтОтч | A | N(12) | О | |
| Чистые денежные средства, полученные от (использованные в) инвестиционной деятельности, итого за соответствующий отчетный период прошлого года | ДенСрИнвИтПред | A | N(12) | Н | |
| Приобретение ценных бумаг и других финансовых активов, относящихся к категории "имеющиеся в наличии для продажи" | ПриобрЦБПрод | С | | Н | Типовой элемент <ДанСтат>. Состав элемента представлен в таблице 4.13 |
| Выручка от реализации и погашения ценных бумаг и других финансовых активов, относящихся к категории "имеющиеся в наличии для продажи" | ВыручЦБПрод | С | | Н | Типовой элемент <ДанСтат>. Состав элемента представлен в таблице 4.13 |
| Приобретение ценных бумаг, относящихся к категории "удерживаемые до погашения" | ПриобрЦБПгш | С | | Н | Типовой элемент <ДанСтат>. Состав элемента представлен в таблице 4.13 |
| Выручка от погашения ценных бумаг, относящихся к категории "удерживаемые до погашения" | ВыручЦБПгш | С | | Н | Типовой элемент <ДанСтат>. Состав элемента представлен в таблице 4.13 |
| Приобретение основных средств, нематериальных активов и материальных запасов | ПриобрОснСр | С | | Н | Типовой элемент <ДанСтат>. Состав элемента представлен в таблице 4.13 |
| Выручка от реализации основных средств, нематериальных активов и материальных запасов | ВыручОснСр | С | | Н | Типовой элемент <ДанСтат>. Состав элемента представлен в таблице 4.13 |
| Дивиденды полученные | ДивПолуч | С | | Н | Типовой элемент <ДанСтат>. Состав элемента представлен в таблице 4.13 |
Таблица 4.11
Чистые денежные средства, полученные от (использованные в) финансовой деятельности (ДенСрФин)
| Наименование элемента | Сокращенное наименование (код) элемента | Признак типа элемента | Формат элемента | Признак обязательности элемента | Дополнительная информация |
| Номер соответствующего пояснения | Пояснения | A | T(1-4) | Н | |
| Чистые денежные средства, полученные от (использованные в) финансовой деятельности, итого за отчетный период | ДенСрФинИтОтч | A | N(12) | О | |
| Чистые денежные средства, полученные от (использованные в) финансовой деятельности, итого за соответствующий отчетный период прошлого года | ДенСрФинИтПред | A | N(12) | Н | |
| Взносы акционеров (участников) в уставный капитал | ВзносАкцУК | С | | Н | Типовой элемент <ДанСтат>. Состав элемента представлен в таблице 4.13 |
| Приобретение собственных акций (долей), выкупленных у акционеров (участников) | ПриобрСАкц | С | | Н | Типовой элемент <ДанСтат>. Состав элемента представлен в таблице 4.13 |
| Продажа собственных акций (долей), выкупленных у акционеров (участников) | ПродажСАкц | С | | Н | Типовой элемент <ДанСтат>. Состав элемента представлен в таблице 4.13 |
| Выплаченные дивиденды | ДивВыпл | С | | Н | Типовой элемент <ДанСтат>. Состав элемента представлен в таблице 4.13 |
Таблица 4.12
Прирост (использование) денежных средств и их эквивалентов (РостДенСр)
| Наименование элемента | Сокращенное наименование (код) элемента | Признак типа элемента | Формат элемента | Признак обязательности элемента | Дополнительная информация |
| Номер соответствующего пояснения | Пояснения | A | T(1-4) | Н | |
| Прирост (использование) денежных средств и их эквивалентов за отчетный период | РостДенСрИтОтч | A | N(12) | О | |
| Прирост (использование) денежных средств и их эквивалентов за соответствующий отчетный период прошлого года | РостДенСрИтПред | A | N(12) | Н | |
| Денежные средства и их эквиваленты на начало отчетного года | ДенСрНачОтч | С | | Н | Типовой элемент <ДанСтат>. Состав элемента представлен в таблице 4.13 |
| Денежные средства и их эквиваленты на конец отчетного года | ДенСрКонОтч | С | | Н | Типовой элемент <ДанСтат>. Состав элемента представлен в таблице 4.13 |
Таблица 4.13
Данные по статье (ДанСтат)
| Наименование элемента | Сокращенное наименование (код) элемента | Признак типа элемента | Формат элемента | Признак обязательности элемента | Дополнительная информация |
| Номер соответствующего пояснения | Пояснения | A | T(1-4) | Н | |
| Денежные потоки за отчетный период | СумОтч | A | N(12) | О | |
| Денежные потоки за соответствующий отчетный период прошлого года | СумОтчПр | A | N(12) | Н | |
Таблица 4.14
Адрес в Российской Федерации (АдрРФТип)
| Наименование элемента | Сокращенное наименование (код) элемента | Признак типа элемента | Формат элемента | Признак обязательности элемента | Дополнительная информация |
| Индекс | Индекс | A | T(=6) | Н | |
| Код региона | КодРегион | A | T(=2) | ОК | Типовой элемент <ССРФТип>. Принимает значения в соответствии со справочником "Коды субъектов Российской Федерации" |
| Район | Район | A | T(1-50) | Н | |
| Город | Город | A | T(1-50) | Н | |
| Населенный пункт | НаселПункт | A | T(1-50) | Н | |
| Улица | Улица | A | T(1-50) | Н | |
| Дом | Дом | A | T(1-20) | Н | |
| Корпус | Корпус | A | T(1-20) | Н | |
| Квартира | Кварт | A | T(1-20) | Н | |
Таблица 4.15
Фамилия, имя, отчество (ФИОТип)
| Наименование элемента | Сокращенное наименование (код) элемента | Признак типа элемента | Формат элемента | Признак обязательности элемента | Дополнительная информация |
| Фамилия | Фамилия | A | T(1-60) | О | |
| Имя | Имя | A | T(1-60) | О | |
| Отчество | Отчество | A | T(1-60) | Н | |
Приложение N 10
УТВЕРЖДЕН
приказом ФНС России
от "___"_________ 2017 г.
N______________
РЕКОМЕНДУЕМЫЙ ФОРМАТ ПРЕДСТАВЛЕНИЯ БУХГАЛТЕРСКОЙ (ФИНАНСОВОЙ) ОТЧЕТНОСТИ В ЭЛЕКТРОННОЙ ФОРМЕ
I. ОБЩИЕ ПОЛОЖЕНИЯ
1. Настоящий документ описывает требования к XML файлам (далее - файлам обмена) передачи в электронной форме данных по бухгалтерской (финансовой) отчетности организации в налоговые органы.
2. Настоящий формат (часть CV, версия 5.07) разработан в соответствии с Федеральным законом от 06.12.2011 N 402-ФЗ "О бухгалтерском учете" и приказом Министерства финансов Российской Федерации от 02.07.2010 N 66н "О формах бухгалтерской отчетности организаций" (зарегистрирован Министерством юстиции Российской Федерации 02.08.2010 N 18023) с учетом последующих изменений, утвержденных приказами Минфина России.
II. ОПИСАНИЕ ФАЙЛА ОБМЕНА
3. Имя файла обмена должно иметь следующий вид:
R_Т_A_K_О_GGGGMMDD_N, где:
R_Т - префикс, принимающий значение NO_BUHOTCH;
A_K - идентификатор получателя информации, где: A - идентификатор получателя, которому направляется файл обмена, K - идентификатор конечного получателя, для которого предназначена информация из данного файла обмена <1>. Каждый из идентификаторов (A и K) имеет вид для налоговых органов - четырехразрядный код (код налогового органа в соответствии с классификатором "Система обозначения налоговых органов" (СОНО);
<1> Передача файла от отправителя к конечному получателю (К) может осуществляться в несколько этапов через другие налоговые органы, осуществляющие передачу файла на промежуточных этапах, которые обозначаются идентификатором А. В случае передачи файла от отправителя к конечному получателю при отсутствии налоговых органов, осуществляющих передачу на промежуточных этапах, значения идентификаторов А и К совпадают.
О - идентификатор отправителя информации, имеет вид:
для организаций - девятнадцатиразрядный код (идентификационный номер налогоплательщика (далее - ИНН) и код причины постановки на учет (далее - КПП) организации (обособленного подразделения);
для физических лиц - двенадцатиразрядный код (ИНН физического лица, при наличии. При отсутствии ИНН - последовательность из двенадцати нулей);
GGGG - год формирования передаваемого файла, MM - месяц, DD - день;
N - идентификационный номер файла (длина - от 1 до 36 знаков. Идентификационный номер файла должен обеспечивать уникальность файла).
Расширение имени файла - xml. Расширение имени файла может указываться как строчными, так и прописными буквами.
Параметры первой строки файла обмена
Первая строка XML файла должна иметь следующий вид:
<?xml version ="1.0" encoding ="windows-1251"?>
Имя файла, содержащего XML схему файла обмена, должно иметь следующий вид:
NO_BUHOTCH_1_105_00_05_07_xx , где хх - номер версии схемы.
Расширение имени файла - xsd.
XML схема файла обмена приводится отдельным файлом и размещается на сайте Федеральной налоговой службы.
4. Логическая модель файла обмена представлена в виде диаграммы структуры файла обмена на рисунке 1 настоящего формата. Элементами логической модели файла обмена являются элементы и атрибуты XML файла. Перечень структурных элементов логической модели файла обмена и сведения о них приведены в таблицах 4.1 - 4.71 настоящего формата.
Для каждого структурного элемента логической модели файла обмена приводятся следующие сведения:
наименование элемента. Приводится полное наименование элемента <2>;
<2> В строке таблицы могут быть описаны несколько элементов, наименования которых разделены символом "|". Такая форма записи применяется в случае наличия в файле обмена только одного элемента из описанных в этой строке.
сокращенное наименование (код) элемента. Приводится сокращенное наименование элемента. Синтаксис сокращенного наименования должен удовлетворять спецификации XML;
признак типа элемента. Может принимать следующие значения: "С" - сложный элемент логической модели (содержит вложенные элементы), "П" - простой элемент логической модели, реализованный в виде элемента XML файла, "А" - простой элемент логической модели, реализованный в виде атрибута элемента XML файла. Простой элемент логической модели не содержит вложенные элементы;
формат элемента. Формат элемента представляется следующими условными обозначениями: Т - символьная строка; N - числовое значение (целое или дробное).
Формат символьной строки указывается в виде Т(n-к) или T(=к), где: n - минимальное количество знаков, к - максимальное количество знаков, символ "-" - разделитель, символ "=" означает фиксированное количество знаков в строке. В случае, если минимальное количество знаков равно 0, формат имеет вид Т(0-к). В случае, если максимальное количество знаков неограничено, формат имеет вид Т(n-).
Формат числового значения указывается в виде N(m.к), где: m - максимальное количество знаков в числе, включая знак (для отрицательного числа), целую и дробную часть числа без разделяющей десятичной точки, k - максимальное число знаков дробной части числа. Если число знаков дробной части числа равно 0 (то есть число целое), то формат числового значения имеет вид N(m).
Для простых элементов, являющихся базовыми в XML (определенными в сети Интернет по электронному адресу: http://www.w3.org/TR/xmlschema-0), например, элемент с типом "date", поле "Формат элемента" не заполняется. Для таких элементов в поле "Дополнительная информация" указывается тип базового элемента;
признак обязательности элемента определяет обязательность присутствия элемента (совокупности наименования элемента и его значения) в файле обмена. Признак обязательности элемента может принимать следующие значения: "О" - наличие элемента в файле обмена обязательно; "Н" - присутствие элемента в файле обмена необязательно, то есть элемент может отсутствовать. Если элемент принимает ограниченный перечень значений (по классификатору, кодовому словарю и тому подобному), то признак обязательности элемента дополняется символом "К". Например, "ОК". В случае если количество реализаций элемента может быть более одной, то признак обязательности элемента дополняется символом "М". Например, "НМ" или "ОКМ".
К вышеперечисленным признакам обязательности элемента может добавляться значение "У" в случае описания в XML схеме условий, предъявляемых к элементу в файле обмена, описанных в графе "Дополнительная информация". Например, "НУ" или "ОКУ";
дополнительная информация содержит, при необходимости, требования к элементу файла обмена, не указанные ранее. Для сложных элементов указывается ссылка на таблицу, в которой описывается состав данного элемента. Для элементов, принимающих ограниченный перечень значений из классификатора (кодового словаря и тому подобного), указывается соответствующее наименование классификатора (кодового словаря и тому подобного) или приводится перечень возможных значений. Для классификатора (кодового словаря и тому подобного) может указываться ссылка на его местонахождение. Для элементов, использующих пользовательский тип данных, указывается наименование типового элемента.

Рисунок 1. Диаграмма структуры файла обмена
Таблица 4.1
Файл обмена (Файл)
| Наименование элемента | Сокращенное наименование (код) элемента | Признак типа элемента | Формат элемента | Признак обязательности элемента | Дополнительная информация |
| Идентификатор файла | ИдФайл | A | T(1-255) | ОУ | Содержит (повторяет) имя сформированного файла (без расширения) |
| Версия программы, с помощью которой сформирован файл | ВерсПрог | A | T(1-40) | О | |
| Версия формата | ВерсФорм | A | T(1-5) | О | Принимает значение: 5.07 |
| Состав и структура документа | Документ | С | | О | Состав элемента представлен в таблице 4.2 |
Таблица 4.2
Состав и структура документа (Документ)
| Наименование элемента | Сокращенное наименование (код) элемента | Признак типа элемента | Формат элемента | Признак обязательности элемента | Дополнительная информация |
| Код формы отчетности по КНД | КНД | A | T(=7) | ОК | Типовой элемент <КНДТип>. Принимает значение: 0710099 |
| Дата формирования документа | ДатаДок | A | T(=10) | О | Типовой элемент <ДатаТип>. Дата в формате ДД.ММ.ГГГГ |
| Отчетный период | Период | A | T(=2) | ОК | Принимает значение: 34 - год | 90 - год при реорганизации (ликвидации) организации (ликвидационная, заключительная отчетность) | 94 - год при реорганизации (ликвидации) организации (промежуточная, вступительная отчетность) |
| Отчетный год | ОтчетГод | A | | О | Типовой элемент <xs:gYear>. Год в формате ГГГГ |
| Дата утверждения отчетности | ДатаУтвОтч | A | T(=10) | Н | Типовой элемент <ДатаТип>. Дата в формате ДД.ММ.ГГГГ |
| Номер корректировки | НомКорр | A | N(3) | О | Принимает значение: 0 - для первичного документа, 1¸999 - для корректирующего документа |
| Код по ОКЕИ | ОКЕИ | A | T(=3) | ОК | Типовой элемент <ОКЕИТип>. Принимает значение: 384 - тыс. рублей | 385 - млн. рублей |
| Сведения о налогоплательщике | СвНП | С | | О | Состав элемента представлен в таблице 4.3 |
| Сведения о лице, подписавшем документ | Подписант | С | | О | Состав элемента представлен в таблице 4.5 |
| Бухгалтерский баланс | Баланс | С | | О | Состав элемента представлен в таблице 4.7 |
| Отчет о финансовых результатах | ПрибУб | С | | Н | Состав элемента представлен в таблице 4.16. Элемент обязателен, за исключением случая, когда <ОКОПФ> принимает следующие значения: в соответствии с ОКОПФ (ОК 028-99) 71 | 74 | 76 | 77 | 78 | 80 | 81 | 82 | 83 | 84 | 85 | 86 | 88 | 89 | 93 | 94 | 96 | 97 в соответствии с ОКОПФ (ОК 028-2012) 20101 | 20102 | 20103 | 20104 | 20105 | 20106 | 20107 | 20108 | 20109 | 20110 | 20111 | 20112 | 20113 | 20114 | 20115 | 20120 | 20121 | 20200 | 20201 | 20202 | 20210 | 20211 | 20217 | 20601 | 20603 | 20604 | 20605 | 20606 | 20607 | 20608 | 20609 | 20610 | 20611 | 20612 | 20613 | 20614 | 20615 | 20616 | 20617 | 20618 | 20619 | 20620 | 20701 | 20716 | 20900 | 20902 | 20904 | 20905 | 20906 | 20908 | 21001 | 21002 | 21003 | 21100 | 21200 |
| Отчет об изменениях капитала | ОтчетИзмКап | С | | Н | Состав элемента представлен в таблице 4.18 |
| Отчет о движении денежных средств | ДвижениеДен | С | | Н | Состав элемента представлен в таблице 4.22 |
| Отчет о целевом использовании средств | ЦелИсп | С | | Н | Состав элемента представлен в таблице 4.32 |
| Пояснения | Пояснения | С | | Н | Состав элемента представлен в таблице 4.37 |
| Аудиторское заключение | АудитЗакл | С | | Н | Состав элемента представлен в таблице 4.38 |
| Заявление ревизионного союза сельскохозяйственных производителей | ЗаявСХПр | С | | Н | Состав элемента представлен в таблице 4.39 |
Таблица 4.3
Сведения о налогоплательщике (СвНП)
| Наименование элемента | Сокращенное наименование (код) элемента | Признак типа элемента | Формат элемента | Признак обязательности элемента | Дополнительная информация |
| Код вида экономической деятельности по ОКВЭД | ОКВЭД | A | T(2-8) | ОК | Типовой элемент <ОКВЭДТип>. Принимает значение в соответствии с Общероссийским классификатором видов экономической деятельности |
| Код по ОКПО | ОКПО | A | T(8-10) | Н | Типовой элемент <ОКПОТип> |
| Форма собственности (по ОКФС) | ОКФС | A | T(=2) | ОК | Типовой элемент <ОКФСТип>. Принимает значение в соответствии с Общероссийским классификатором форм собственности |
| Организационно-правовая форма (по ОКОПФ) | ОКОПФ | A | T(=2) | | ОК | Типовой элемент <ОКОПФТип>. |
| T(=5) | Принимает значение в соответствии с Общероссийским классификатором организационно-правовых форм |
| Налогоплательщик - юридическое лицо | НПЮЛ | С | | О | Состав элемента представлен в таблице 4.4 |
Таблица 4.4
Налогоплательщик - юридическое лицо (НПЮЛ)
| Наименование элемента | Сокращенное наименование (код) элемента | Признак типа элемента | Формат элемента | Признак обязательности элемента | Дополнительная информация |
| Наименование организации | НаимОрг | A | T(1-1000) | О | |
| ИНН организации | ИННЮЛ | A | T(=10) | О | Типовой элемент <ИННЮЛТип> |
| КПП | КПП | A | T(=9) | О | Типовой элемент <КППТип> |
| Местонахождение (адрес в Российской Федерации) | АдрРФ | С | | О | Типовой элемент <АдрРФТип>. Состав элемента представлен в таблице 4.70 |
Таблица 4.5
Сведения о лице, подписавшем документ (Подписант)
| Наименование элемента | Сокращенное наименование (код) элемента | Признак типа элемента | Формат элемента | Признак обязательности элемента | Дополнительная информация |
| Признак лица, подписавшего документ | ПрПодп | A | T(=1) | ОК | Принимает значение: 1 - руководитель | 2 - уполномоченный представитель |
| Фамилия, имя, отчество руководителя (уполномоченного представителя) | ФИО | С | | О | Типовой элемент <ФИОТип>. Состав элемента представлен в таблице 4.71 |
| Сведения об уполномоченном представителе | СвПред | С | | НУ | Состав элемента представлен в таблице 4.6 Элемент обязателен при <ПрПодп>=2 |
Таблица 4.6
Сведения об уполномоченном представителе (СвПред)
| Наименование элемента | Сокращенное наименование (код) элемента | Признак типа элемента | Формат элемента | Признак обязательности элемента | Дополнительная информация |
| Наименование документа, подтверждающего полномочия представителя | НаимДок | A | T(1-120) | О | |
Таблица 4.7
Бухгалтерский баланс (Баланс)
| Наименование элемента | Сокращенное наименование (код) элемента | Признак типа элемента | Формат элемента | Признак обязательности элемента | Дополнительная информация |
| Код формы по ОКУД | ОКУД | A | T(=7) | ОК | Типовой элемент <КНДТип>. Принимает значение: 0710001 |
| Актив | Актив | С | | О | Состав элемента представлен в таблице 4.8 |
| Пассив | Пассив | С | | О | Состав элемента представлен в таблице 4.11 |
Таблица 4.8
Актив (Актив)
| Наименование элемента | Сокращенное наименование (код) элемента | Признак типа элемента | Формат элемента | Признак обязательности элемента | Дополнительная информация |
| Номер соответствующего пояснения | Пояснения | A | T(1-4) | Н | |
| На отчетную дату отчетного периода, баланс | СумОтч | A | N(12) | О | |
| На 31 декабря предыдущего года, баланс | СумПрдщ | A | N(12) | О | |
| На 31 декабря года, предшествующего предыдущему, баланс | СумПрдшв | A | N(12) | О | |
| Внеоборотные активы | ВнеОбА | С | | Н | Состав элемента представлен в таблице 4.9 |
| Оборотные активы | ОбА | С | | Н | Состав элемента представлен в таблице 4.10 |
Таблица 4.9
Внеоборотные активы (ВнеОбА)
| Наименование элемента | Сокращенное наименование (код) элемента | Признак типа элемента | Формат элемента | Признак обязательности элемента | Дополнительная информация |
| Номер соответствующего пояснения | Пояснения | A | T(1-4) | Н | |
| На отчетную дату отчетного периода, итого по разделу I | СумОтч | A | N(12) | О | |
| На 31 декабря предыдущего года, итого по разделу I | СумПрдщ | A | N(12) | О | |
| На 31 декабря года, предшествующего предыдущему, итого по разделу I | СумПрдшв | A | N(12) | О | |
| Нематериальные активы | НематАкт | С | | Н | Типовой элемент <ОПП_ВПТип>. Состав элемента представлен в таблице 4.40 |
| Результаты исследований и разработок | РезИсслед | С | | Н | Типовой элемент <ОПП_ВПТип>. Состав элемента представлен в таблице 4.40 |
| Нематериальные поисковые активы | НеМатПоискАкт | С | | Н | Типовой элемент <ОПП_ВПТип>. Состав элемента представлен в таблице 4.40 |
| Материальные поисковые активы | МатПоискАкт | С | | Н | Типовой элемент <ОПП_ВПТип>. Состав элемента представлен в таблице 4.40 |
| Основные средства | ОснСр | С | | Н | Типовой элемент <ОПП_ВПТип>. Состав элемента представлен в таблице 4.40 |
| Доходные вложения в материальные ценности | ВлМатЦен | С | | Н | Типовой элемент <ОПП_ВПТип>. Состав элемента представлен в таблице 4.40 |
| Финансовые вложения | ФинВлож | С | | Н | Типовой элемент <ОПП_ВПТип>. Состав элемента представлен в таблице 4.40 |
| Отложенные налоговые активы | ОтлНалАкт | С | | Н | Типовой элемент <ОПП_ВПТип>. Состав элемента представлен в таблице 4.40 |
| Вписываемые показатели (по внеоборотным активам) | ВПокВнеОбА | С | | НМ | Типовой элемент <ВПокОППТип>. Состав элемента представлен в таблице 4.41 |
| Прочие внеоборотные активы | ПрочВнеОбА | С | | Н | Типовой элемент <ОПП_ВПТип>. Состав элемента представлен в таблице 4.40 |
Таблица 4.10
Оборотные активы (ОбА)
| Наименование элемента | Сокращенное наименование (код) элемента | Признак типа элемента | Формат элемента | Признак обязательности элемента | Дополнительная информация |
| Номер соответствующего пояснения | Пояснения | A | T(1-4) | Н | |
| На отчетную дату отчетного периода, итого по разделу II | СумОтч | A | N(12) | О | |
| На 31 декабря предыдущего года, итого по разделу II | СумПрдщ | A | N(12) | О | |
| На 31 декабря года, предшествующего предыдущему, итого по разделу II | СумПрдшв | A | N(12) | О | |
| Запасы | Запасы | С | | Н | Типовой элемент <ОПП_ВПТип>. Состав элемента представлен в таблице 4.40 |
| Налог на добавленную стоимость по приобретенным ценностям | НДСПриобрЦен | С | | Н | Типовой элемент <ОПП_ВПТип>. Состав элемента представлен в таблице 4.40 |
| Дебиторская задолженность | ДебЗад | С | | Н | Типовой элемент <ОПП_ВПТип>. Состав элемента представлен в таблице 4.40 |
| Финансовые вложения (за исключением денежных эквивалентов) | ФинВлож | С | | Н | Типовой элемент <ОПП_ВПТип>. Состав элемента представлен в таблице 4.40 |
| Денежные средства и денежные эквиваленты | ДенежнСр | С | | Н | Типовой элемент <ОПП_ВПТип>. Состав элемента представлен в таблице 4.40 |
| Вписываемые показатели (по оборотным активам) | ВПокОбА | С | | НМ | Типовой элемент <ВПокОППТип>. Состав элемента представлен в таблице 4.41 |
| Прочие оборотные активы | ПрочОбА | С | | Н | Типовой элемент <ОПП_ВПТип>. Состав элемента представлен в таблице 4.40 |
Таблица 4.11
Пассив (Пассив)
| Наименование элемента | Сокращенное наименование (код) элемента | Признак типа элемента | Формат элемента | Признак обязательности элемента | Дополнительная информация |
| Номер соответствующего пояснения | Пояснения | A | T(1-4) | Н | |
| На отчетную дату отчетного периода, баланс | СумОтч | A | N(12) | О | |
| На 31 декабря предыдущего года, баланс | СумПрдщ | A | N(12) | О | |
| На 31 декабря года, предшествующего предыдущему, баланс | СумПрдшв | A | N(12) | О | |
| Капитал и резервы | | КапРез | С | | О | Состав элемента представлен в таблице 4.12 |
| Целевое финансирование | ЦелевФин | С | | О | Состав элемента представлен в таблице 4.13 |
| Долгосрочные обязательства | ДолгосрОбяз | С | | Н | Состав элемента представлен в таблице 4.14 |
| Краткосрочные обязательства | КраткосрОбяз | С | | Н | Состав элемента представлен в таблице 4.15 |
Таблица 4.12
Капитал и резервы (КапРез)
| Наименование элемента | Сокращенное наименование (код) элемента | Признак типа элемента | Формат элемента | Признак обязательности элемента | Дополнительная информация |
| Номер соответствующего пояснения | Пояснения | A | T(1-4) | Н | |
| На отчетную дату отчетного периода, итого по разделу III | СумОтч | A | N(12) | О | |
| На 31 декабря предыдущего года, итого по разделу III | СумПрдщ | A | N(12) | О | |
| На 31 декабря года, предшествующего предыдущему, итого по разделу III | СумПрдшв | A | N(12) | О | |
| Уставный капитал (складочный капитал, уставной фонд, вклады товарищей) | УставКапитал | С | | Н | Типовой элемент <ОПП_ВПТип>. Состав элемента представлен в таблице 4.40 |
| Собственные акции, выкупленные у акционеров | СобствАкции | С | | Н | Типовой элемент <ОПП_ВПТип>. Состав элемента представлен в таблице 4.40 |
| Переоценка внеоборотных активов | ПереоцВнеОбА | С | | Н | Типовой элемент <ОПП_ВПТип>. Состав элемента представлен в таблице 4.40 |
| Добавочный капитал (без переоценки) | ДобКапитал | С | | Н | Типовой элемент <ОПП_ВПТип>. Состав элемента представлен в таблице 4.40 |
| Резервный капитал | РезКапитал | С | | Н | Типовой элемент <ОПП_ВПТип>. Состав элемента представлен в таблице 4.40 |
| Нераспределенная прибыль (непокрытый убыток) | НераспПриб | С | | Н | Типовой элемент <ОПП_ВПТип>. Состав элемента представлен в таблице 4.40 |
| Вписываемые показатели (по капиталу и резервам) | ВПокКапРез | С | | НМ | Типовой элемент <ВПокОППТип>. Состав элемента представлен в таблице 4.41 |
Таблица 4.13
Целевое финансирование (ЦелевФин)
| Наименование элемента | Сокращенное наименование (код) элемента | Признак типа элемента | Формат элемента | Признак обязательности элемента | Дополнительная информация |
| Номер соответствующего пояснения | Пояснения | A | T(1-4) | Н | |
| На отчетную дату отчетного периода, итого по разделу III | СумОтч | A | N(12) | О | |
| На 31 декабря предыдущего года, итого по разделу III | СумПрдщ | A | N(12) | О | |
| На 31 декабря года, предшествующего предыдущему, итого по разделу III | СумПрдшв | A | N(12) | О | |
| Паевой фонд | ПайФонд | С | | Н | Типовой элемент <ОПП_ВПТип>. Состав элемента представлен в таблице 4.40 |
| Целевой капитал | ЦелевКапитал | С | | Н | Типовой элемент <ОПП_ВПТип>. Состав элемента представлен в таблице 4.40 |
| Целевые средства | ЦелевСредства | С | | Н | Типовой элемент <ОПП_ВПТип>. Состав элемента представлен в таблице 4.40 |
| Фонд недвижимого и особо ценного движимого имущества | ФондИмущ | С | | Н | Типовой элемент <ОПП_ВПТип>. Состав элемента представлен в таблице 4.40 |
| Резервный и иные целевые фонды | РезервИнЦФ | С | | Н | Типовой элемент <ОПП_ВПТип>. Состав элемента представлен в таблице 4.40 |
| Вписываемые показатели (по целевому финансированию) | ВПокЦелФин | С | | НМ | Типовой элемент <ВПокОППТип>. Состав элемента представлен в таблице 4.41 |
Таблица 4.14
Долгосрочные обязательства (ДолгосрОбяз)
| Наименование элемента | Сокращенное наименование (код) элемента | Признак типа элемента | Формат элемента | Признак обязательности элемента | Дополнительная информация |
| Номер соответствующего пояснения | Пояснения | A | T(1-4) | Н | |
| На отчетную дату отчетного периода, итого по разделу IV | СумОтч | A | N(12) | О | |
| На 31 декабря предыдущего года, итого по разделу IV | СумПрдщ | A | N(12) | О | |
| На 31 декабря года, предшествующего предыдущему, итого по разделу IV | СумПрдшв | A | N(12) | О | |
| Заемные средства | ЗаемСредств | С | | Н | Типовой элемент <ОПП_ВПТип>. Состав элемента представлен в таблице 4.40 |
| Отложенные налоговые обязательства | ОтложНалОбяз | С | | Н | Типовой элемент <ОПП_ВПТип>. Состав элемента представлен в таблице 4.40 |
| Оценочные обязательства | ОценОбяз | С | | Н | Типовой элемент <ОПП_ВПТип>. Состав элемента представлен в таблице 4.40 |
| Вписываемые показатели (по долгосрочным обязательствам) | ВПокДолгОб | С | | НМ | Типовой элемент <ВПокОППТип>. Состав элемента представлен в таблице 4.41 |
| Прочие обязательства | ПрочОбяз | С | | Н | Типовой элемент <ОПП_ВПТип>. Состав элемента представлен в таблице 4.40 |
Таблица 4.15
Краткосрочные обязательства (КраткосрОбяз)
| Наименование элемента | Сокращенное наименование (код) элемента | Признак типа элемента | Формат элемента | Признак обязательности элемента | Дополнительная информация |
| Номер соответствующего пояснения | Пояснения | A | T(1-4) | Н | |
| На отчетную дату отчетного периода, итого по разделу V | СумОтч | A | N(12) | О | |
| На 31 декабря предыдущего года, итого по разделу V | СумПрдщ | A | N(12) | О | |
| На 31 декабря года, предшествующего предыдущему, итого по разделу V | СумПрдшв | A | N(12) | О | |
| Заемные средства | ЗаемСредств | С | | Н | Типовой элемент <ОПП_ВПТип>. Состав элемента представлен в таблице 4.40 |
| Кредиторская задолженность | КредитЗадолж | С | | Н | Типовой элемент <ОПП_ВПТип>. Состав элемента представлен в таблице 4.40 |
| Доходы будущих периодов | ДоходБудущ | С | | Н | Типовой элемент <ОПП_ВПТип>. Состав элемента представлен в таблице 4.40 |
| Оценочные обязательства | ОценОбяз | С | | Н | Типовой элемент <ОПП_ВПТип>. Состав элемента представлен в таблице 4.40 |
| Вписываемые показатели (по краткосрочным обязательствам) | ВПокКратОб | С | | НМ | Типовой элемент <ВПокОППТип>. Состав элемента представлен в таблице 4.41 |
| Прочие обязательства | ПрочОбяз | С | | Н | Типовой элемент <ОПП_ВПТип>. Состав элемента представлен в таблице 4.40 |
Таблица 4.16
Отчет о финансовых результатах (ПрибУб)
| Наименование элемента | Сокращенное наименование (код) элемента | Признак типа элемента | Формат элемента | Признак обязательности элемента | Дополнительная информация |
| Код формы по ОКУД | ОКУД | A | T(=7) | ОК | Типовой элемент <КНДТип>. Принимает значение: 0710002 |
| Выручка | Выруч | С | | Н | Типовой элемент <ОтчПредНДопТип>. Состав элемента представлен в таблице 4.43 |
| Себестоимость продаж | СебестПрод | С | | Н | Типовой элемент <ОтчПредНДопТип>. Состав элемента представлен в таблице 4.43 |
| Валовая прибыль (убыток) | ВаловаяПрибыль | С | | Н | Типовой элемент <ОтчПредНДопТип>. Состав элемента представлен в таблице 4.43 |
| Коммерческие расходы | КомРасход | С | | Н | Типовой элемент <ОтчПредНДопТип>. Состав элемента представлен в таблице 4.43 |
| Управленческие расходы | УпрРасход | С | | Н | Типовой элемент <ОтчПредНДопТип>. Состав элемента представлен в таблице 4.43 |
| Прибыль (убыток) от продаж | ПрибПрод | С | | Н | Типовой элемент <ОтчПредНДопТип>. Состав элемента представлен в таблице 4.43 |
| Доходы от участия в других организациях | ДоходОтУчаст | С | | Н | Типовой элемент <ОтчПредНДопТип>. Состав элемента представлен в таблице 4.43 |
| Проценты к получению | ПроцПолуч | С | | Н | Типовой элемент <ОтчПредНДопТип>. Состав элемента представлен в таблице 4.43 |
| Проценты к уплате | ПроцУпл | С | | Н | Типовой элемент <ОтчПредНДопТип>. Состав элемента представлен в таблице 4.43 |
| Прочие доходы | ПрочДоход | С | | Н | Типовой элемент <ОтчПредНДопТип>. Состав элемента представлен в таблице 4.43 |
| Прочие расходы | ПрочРасход | С | | Н | Типовой элемент <ОтчПредНДопТип>. Состав элемента представлен в таблице 4.43 |
| Прибыль (убыток) до налогообложения | ПрибУбДоНал | С | | Н | Типовой элемент <ОтчПредОДопТип>. Состав элемента представлен в таблице 4.45 |
| Текущий налог на прибыль | ТекНалПриб | С | | Н | Типовой элемент <ОтчПредНТип>. Состав элемента представлен в таблице 4.42 |
| В том числе постоянные налоговые обязательства (активы) | ПостНалОбяз | С | | Н | Типовой элемент <ОтчПредНДопТип>. Состав элемента представлен в таблице 4.43 |
| Изменение отложенных налоговых обязательств | ИзмНалОбяз | С | | Н | Типовой элемент <ОтчПредНДопТип>. Состав элемента представлен в таблице 4.43 |
| Изменение отложенных налоговых активов | ИзмНалАктив | С | | Н | Типовой элемент <ОтчПредНДопТип>. Состав элемента представлен в таблице 4.43 |
| Прочее | Прочее | С | | Н | Типовой элемент <ОтчПредНДопТип>. Состав элемента представлен в таблице 4.43 |
| Чистая прибыль (убыток) | ЧистПрибУб | С | | Н | Типовой элемент <ОтчПредОТип>. Состав элемента представлен в таблице 4.44 |
| Результат от переоценки внеоборотных активов, не включаемый в чистую прибыль (убыток) периода | РезПрцВОАНеЧист | С | | Н | Типовой элемент <ОтчПредНДопТип>. Состав элемента представлен в таблице 4.43 |
| Результат от прочих операций, не включаемый в чистую прибыль (убыток) периода | РезПрОпНеЧист | С | | Н | Типовой элемент <ОтчПредНДопТип>. Состав элемента представлен в таблице 4.43 |
| Совокупный финансовый результат периода | СовФинРез | С | | Н | Типовой элемент <ОтчПредНТип>. Состав элемента представлен в таблице 4.42 |
| Справочно | Справочно | С | | Н | Состав элемента представлен в таблице 4.17 |
Таблица 4.17
Справочно (Справочно)
| Наименование элемента | Сокращенное наименование (код) элемента | Признак типа элемента | Формат элемента | Признак обязательности элемента | Дополнительная информация |
| Базовая прибыль (убыток) на акцию | БазПрибылАкц | С | | Н | Типовой элемент <ОтчПредНТип>. Состав элемента представлен в таблице 4.42 |
| Разводненная прибыль (убыток) на акцию | РазводПрибылАкц | С | | Н | Типовой элемент <ОтчПредНТип>. Состав элемента представлен в таблице 4.42 |
Таблица 4.18
Отчет об изменениях капитала (ОтчетИзмКап)
| Наименование элемента | Сокращенное наименование (код) элемента | Признак типа элемента | Формат элемента | Признак обязательности элемента | Дополнительная информация |
| Код формы по ОКУД | ОКУД | A | T(=7) | ОК | Типовой элемент <КНДТип>. Принимает значение: 0710003 |
| Движение капитала | ДвиженКап | С | | Н | Состав элемента представлен в таблице 4.19 |
| Корректировки в связи с изменением учетной политики и исправлением ошибок | Коррект | С | | Н | Состав элемента представлен в таблице 4.20 |
| Чистые активы | ЧистАктив | С | | Н | Состав элемента представлен в таблице 4.21 |
Таблица 4.19
Движение капитала (ДвиженКап)
| Наименование элемента | Сокращенное наименование (код) элемента | Признак типа элемента | Формат элемента | Признак обязательности элемента | Дополнительная информация |
| Величина капитала на 31 декабря года, предшествующего предыдущему | Кап31ДекПред | С | | О | Типовой элемент <ДвижКапПГод>. Состав элемента представлен в таблице 4.47 |
| Предыдущий год | ПредГод | С | | О | Типовой элемент <ДвижКапГодТип>. Состав элемента представлен в таблице 4.48 |
| Отчетный год | ОтчетГод | С | | О | Типовой элемент <ДвижКапГодТип>. Состав элемента представлен в таблице 4.48 |
Таблица 4.20
Корректировки в связи с изменением учетной политики и исправлением ошибок (Коррект)
| Наименование элемента | Сокращенное наименование (код) элемента | Признак типа элемента | Формат элемента | Признак обязательности элемента | Дополнительная информация |
| Капитал - всего | КапитВс | С | | О | Типовой элемент <КорКапТип>. Состав элемента представлен в таблице 4.65 |
| Нераспределенная прибыль (непокрытый убыток) | НераспПриб | С | | Н | Типовой элемент <КорКапТип>. Состав элемента представлен в таблице 4.65 |
| По другим статьям капитала | ДрСтатКап | С | | Н | Типовой элемент <КорКапТип>. Состав элемента представлен в таблице 4.65 |
Таблица 4.21
Чистые активы (ЧистАктив)
| Наименование элемента | Сокращенное наименование (код) элемента | Признак типа элемента | Формат элемента | Признак обязательности элемента | Дополнительная информация |
| На 31 декабря отчетного года | На31ДекОтч | A | N(12) | О | |
| На 31 декабря предыдущего года | На31ДекПред | A | N(12) | О | |
| На 31 декабря, года, предшествующего предыдущему | На31ДекПрПред | A | N(12) | Н | |
Таблица 4.22
Отчет о движении денежных средств (ДвижениеДен)
| Наименование элемента | Сокращенное наименование (код) элемента | Признак типа элемента | Формат элемента | Признак обязательности элемента | Дополнительная информация |
| Код формы по ОКУД | ОКУД | A | T(=7) | ОК | Типовой элемент <КНДТип>. Принимает значение: 0710004 |
| Денежные потоки от текущих операций | ТекОпер | С | | Н | Состав элемента представлен в таблице 4.23 |
| Денежные потоки от инвестиционных операций | ИнвОпер | С | | Н | Состав элемента представлен в таблице 4.26 |
| Денежные потоки от финансовых операций | ФинОпер | С | | Н | Состав элемента представлен в таблице 4.29 |
| Сальдо денежных потоков за отчетный период | СальдоОтч | С | | О | Типовой элемент <ОПТип>. Состав элемента представлен в таблице 4.67 |
| Остаток денежных средств и денежных эквивалентов на начало отчетного периода | ОстНачОтч | С | | О | Типовой элемент <ОПТип>. Состав элемента представлен в таблице 4.67 |
| Остаток денежных средств и денежных эквивалентов на конец отчетного периода | ОстКонОтч | С | | О | Типовой элемент <ОПТип>. Состав элемента представлен в таблице 4.67 |
| Величина влияния изменений курса иностранной валюты по отношению к рублю | ВлИзмКурс | С | | Н | Типовой элемент <ОПТип>. Состав элемента представлен в таблице 4.67 |
Таблица 4.23
Денежные потоки от текущих операций (ТекОпер)
| Наименование элемента | Сокращенное наименование (код) элемента | Признак типа элемента | Формат элемента | Признак обязательности элемента | Дополнительная информация |
| Сальдо денежных потоков от текущих операций | СальдоТек | С | | О | Типовой элемент <ОПТип>. Состав элемента представлен в таблице 4.67 |
| Поступления | Поступ | С | | Н | Состав элемента представлен в таблице 4.24 |
| Платежи | Платеж | С | | Н | Состав элемента представлен в таблице 4.25 |
Таблица 4.24
Поступления (Поступ)
| Наименование элемента | Сокращенное наименование (код) элемента | Признак типа элемента | Формат элемента | Признак обязательности элемента | Дополнительная информация |
| Всего - за отчетный год | СумОтч | A | N(12) | О | |
| Всего - за предыдущий год | СумПред | A | N(12) | Н | |
| От продажи продукции, товаров, работ и услуг | ПродПТРУ | С | | Н | Типовой элемент <ОПТип>. Состав элемента представлен в таблице 4.67 |
| Арендных платежей, лицензионных платежей, роялти, комиссионных и иных аналогичных платежей | АрЛицИнПлат | С | | Н | Типовой элемент <ОПТип>. Состав элемента представлен в таблице 4.67 |
| От перепродажи финансовых вложений | ПродФинВлож | С | | Н | Типовой элемент <ОПТип>. Состав элемента представлен в таблице 4.67 |
| Вписываемые показатели (по поступлениям от денежных потоков от текущих операций) | ВПокТекПост | С | | НМ | Типовой элемент <ВПокОПТип>. Состав элемента представлен в таблице 4.68 |
| Прочие поступления | ПрочПоступ | С | | Н | Типовой элемент <ОП_ДТип>. Состав элемента представлен в таблице 4.69 |
Таблица 4.25
Платежи (Платеж)
| Наименование элемента | Сокращенное наименование (код) элемента | Признак типа элемента | Формат элемента | Признак обязательности элемента | Дополнительная информация |
| Всего - за отчетный год | СумОтч | A | N(12) | О | |
| Всего - за предыдущий год | СумПред | A | N(12) | Н | |
| Поставщикам (подрядчикам) за сырье, материалы, работы, услуги | ПоставСМРУ | С | | Н | Типовой элемент <ОПТип>. Состав элемента представлен в таблице 4.67 |
| В связи с оплатой труда работников | ОплатТрудРаб | С | | Н | Типовой элемент <ОПТип>. Состав элемента представлен в таблице 4.67 |
| Процентов по долговым обязательствам | ПроцДолгОбяз | С | | Н | Типовой элемент <ОПТип>. Состав элемента представлен в таблице 4.67 |
| Налог на прибыль | НалогПриб | С | | Н | Типовой элемент <ОПТип>. Состав элемента представлен в таблице 4.67 |
| Вписываемые показатели (по платежам денежных потоков от текущих операций) | ВПокТекПлат | С | | НМ | Типовой элемент <ВПокОПТип>. Состав элемента представлен в таблице 4.68 |
| Прочие платежи | ПрочПлатеж | С | | Н | Типовой элемент <ОП_ДТип>. Состав элемента представлен в таблице 4.69 |
Таблица 4.26
Денежные потоки от инвестиционных операций (ИнвОпер)
| Наименование элемента | Сокращенное наименование (код) элемента | Признак типа элемента | Формат элемента | Признак обязательности элемента | Дополнительная информация |
| Сальдо денежных потоков от инвестиционных операций | СальдоИнв | С | | О | Типовой элемент <ОПТип>. Состав элемента представлен в таблице 4.67 |
| Поступления | Поступ | С | | Н | Состав элемента представлен в таблице 4.27 |
| Платежи | Платеж | С | | Н | Состав элемента представлен в таблице 4.28 |
Таблица 4.27
Поступления (Поступ)
| Наименование элемента | Сокращенное наименование (код) элемента | Признак типа элемента | Формат элемента | Признак обязательности элемента | Дополнительная информация |
| Всего - за отчетный год | СумОтч | A | N(12) | О | |
| Всего - за предыдущий год | СумПред | A | N(12) | Н | |
| От продажи внеоборотных активов (кроме финансовых вложений) | ПродВнАктив | С | | Н | Типовой элемент <ОПТип>. Состав элемента представлен в таблице 4.67 |
| От продажи акций других организаций (долей участия) | ПродАкцДр | С | | Н | Типовой элемент <ОПТип>. Состав элемента представлен в таблице 4.67 |
| От возврата предоставленных займов, от продажи долговых ценных бумаг (прав требования денежных средств к другим лицам) | ВозврЗаймЦБ | С | | Н | Типовой элемент <ОПТип>. Состав элемента представлен в таблице 4.67 |
| Дивидендов, процентов по долговым финансовым вложениям и аналогичных поступлений от долевого участия в других организациях | ДивПроц | С | | Н | Типовой элемент <ОПТип>. Состав элемента представлен в таблице 4.67 |
| Вписываемые показатели (по поступлениям от денежных потоков от инвестиционных операций) | ВПокИнвПост | С | | НМ | Типовой элемент <ВПокОПТип>. Состав элемента представлен в таблице 4.68 |
| Прочие поступления | ПрочПоступ | С | | Н | Типовой элемент <ОП_ДТип>. Состав элемента представлен в таблице 4.69 |
Таблица 4.28
Платежи (Платеж)
| Наименование элемента | Сокращенное наименование (код) элемента | Признак типа элемента | Формат элемента | Признак обязательности элемента | Дополнительная информация |
| Всего - за отчетный год | СумОтч | A | N(12) | О | |
| Всего - за предыдущий год | СумПред | A | N(12) | Н | |
| В связи с приобретением, созданием, модернизацией, реконструкцией и подготовкой к использованию внеоборотных активов | ПриобрВнАктив | С | | Н | Типовой элемент <ОПТип>. Состав элемента представлен в таблице 4.67 |
| В связи с приобретением акций в других организаций (долей участия ) | ПриобрАкцДр | С | | Н | Типовой элемент <ОПТип>. Состав элемента представлен в таблице 4.67 |
| В связи с приобретением долговых ценных бумаг (прав требования денежных средств к другим лицам), предоставление займов другим лицам | ПриобрДолгЦБ | С | | Н | Типовой элемент <ОПТип>. Состав элемента представлен в таблице 4.67 |
| Процентов по долговым обязательствам, включаемым в стоимость инвестиционного актива | ПроцДолгОб | С | | Н | Типовой элемент <ОПТип>. Состав элемента представлен в таблице 4.67 |
| Вписываемые показатели (по платежам денежных потоков от инвестиционных операций) | ВПокИнвПлат | С | | НМ | Типовой элемент <ВПокОПТип>. Состав элемента представлен в таблице 4.68 |
| Прочие платежи | ПрочПлатеж | С | | Н | Типовой элемент <ОП_ДТип>. Состав элемента представлен в таблице 4.69 |
Таблица 4.29
Денежные потоки от финансовых операций (ФинОпер)
| Наименование элемента | Сокращенное наименование (код) элемента | Признак типа элемента | Формат элемента | Признак обязательности элемента | Дополнительная информация |
| Сальдо денежных потоков от финансовых операций | СальдоФин | С | | О | Типовой элемент <ОПТип>. Состав элемента представлен в таблице 4.67 |
| Поступления | Поступ | С | | Н | Состав элемента представлен в таблице 4.30 |
| Платежи | Платеж | С | | Н | Состав элемента представлен в таблице 4.31 |
Таблица 4.30
Поступления (Поступ)
| Наименование элемента | Сокращенное наименование (код) элемента | Признак типа элемента | Формат элемента | Признак обязательности элемента | Дополнительная информация |
| Всего - за отчетный год | СумОтч | A | N(12) | О | |
| Всего - за предыдущий год | СумПред | A | N(12) | Н | |
| Получение кредитов и займов | КредЗайм | С | | Н | Типовой элемент <ОПТип>. Состав элемента представлен в таблице 4.67 |
| Денежных вкладов собственников (участников) | ВкладСоб | С | | Н | Типовой элемент <ОПТип>. Состав элемента представлен в таблице 4.67 |
| От выпуска акций, увеличения долей участия | АкцДол | С | | Н | Типовой элемент <ОПТип>. Состав элемента представлен в таблице 4.67 |
| От выпуска облигаций, векселей и других долговых ценных бумаг и др. | ОблВексДр | С | | Н | Типовой элемент <ОПТип>. Состав элемента представлен в таблице 4.67 |
| Вписываемые показатели (по поступлениям от денежных потоков от финансовых операций) | ВПокФинПост | С | | НМ | Типовой элемент <ВПокОПТип>. Состав элемента представлен в таблице 4.68 |
| Прочие поступления | ПрочПоступ | С | | Н | Типовой элемент <ОП_ДТип>. Состав элемента представлен в таблице 4.69 |
Таблица 4.31
Платежи (Платеж)
| Наименование элемента | Сокращенное наименование (код) элемента | Признак типа элемента | Формат элемента | Признак обязательности элемента | Дополнительная информация |
| Всего - за отчетный год | СумОтч | A | N(12) | О | |
| Всего - за предыдущий год | СумПред | A | N(12) | Н | |
| Собственникам (участникам) в связи с выкупом у них акций (долей участия) организаций или их выходом из состава участников | ВыкупАкц | С | | Н | Типовой элемент <ОПТип>. Состав элемента представлен в таблице 4.67 |
| На уплату дивидендов и иных платежей по распределению прибыли в пользу собственников (участников) | УплДивИн | С | | Н | Типовой элемент <ОПТип>. Состав элемента представлен в таблице 4.67 |
| В связи с погашением (выкупом) векселей и других долговых ценных бумаг, возврат кредитов и займов | ВыкВексКЗ | С | | Н | Типовой элемент <ОПТип>. Состав элемента представлен в таблице 4.67 |
| Вписываемые показатели (по платежам денежных потоков от финансовых операций) | ВПокФинПлат | С | | НМ | Типовой элемент <ВПокОПТип>. Состав элемента представлен в таблице 4.68 |
| Прочие платежи | ПрочПлатеж | С | | Н | Типовой элемент <ОП_ДТип>. Состав элемента представлен в таблице 4.69 |
Таблица 4.32
Отчет о целевом использовании средств (ЦелИсп)
| Наименование элемента | Сокращенное наименование (код) элемента | Признак типа элемента | Формат элемента | Признак обязательности элемента | Дополнительная информация |
| Код формы по ОКУД | ОКУД | A | T(=7) | ОК | Типовой элемент <КНДТип>. Принимает значение: 0710006 |
| Остаток средств на начало отчетного года | ОстатНачОтч | С | | О | Типовой элемент <ОПТип>. Состав элемента представлен в таблице 4.67 |
| Поступило средств | Поступило | С | | Н | Состав элемента представлен в таблице 4.33 |
| Использовано средств | Использовано | С | | Н | Состав элемента представлен в таблице 4.34 |
| Остаток средств на конец отчетного года | ОстатКонОтч | С | | О | Типовой элемент <ОПТип>. Состав элемента представлен в таблице 4.67 |
Таблица 4.33
Поступило средств (Поступило)
| Наименование элемента | Сокращенное наименование (код) элемента | Признак типа элемента | Формат элемента | Признак обязательности элемента | Дополнительная информация |
| Всего поступило средств - за отчетный год | СумОтч | A | N(12) | О | |
| Всего поступило средств - за предыдущий год | СумПред | A | N(12) | Н | |
| Вступительные взносы | ВступВзнос | С | | Н | Типовой элемент <ОПТип>. Состав элемента представлен в таблице 4.67 |
| Членские взносы | ЧленВзнос | С | | Н | Типовой элемент <ОПТип>. Состав элемента представлен в таблице 4.67 |
| Целевые взносы | ЦелевВзнос | С | | Н | Типовой элемент <ОПТип>. Состав элемента представлен в таблице 4.67 |
| Добровольные имущественные взносы и пожертвования | ДобрИмВзнос | С | | Н | Типовой элемент <ОПТип>. Состав элемента представлен в таблице 4.67 |
| Прибыль от приносящей доход деятельности | ПрибПредДеят | С | | Н | Типовой элемент <ОПТип>. Состав элемента представлен в таблице 4.67 |
| Вписываемые показатели (по поступлению средств) | ВПокПоступ | С | | НМ | Типовой элемент <ВПокОПТип>. Состав элемента представлен в таблице 4.68 |
| Прочие | Прочие | С | | Н | Типовой элемент <ОП_ДТип>. Состав элемента представлен в таблице 4.69 |
Таблица 4.34
Использовано средств (Использовано)
| Наименование элемента | Сокращенное наименование (код) элемента | Признак типа элемента | Формат элемента | Признак обязательности элемента | Дополнительная информация |
| Всего использовано средств - за отчетный год | СумОтч | A | N(12) | О | |
| Всего использовано средств - за предыдущий год | СумПред | A | N(12) | Н | |
| Расходы на целевые мероприятия | РасхЦелМер | С | | Н | Состав элемента представлен в таблице 4.35 |
| Расходы на содержание аппарата управления | РасхСодАУ | С | | Н | Состав элемента представлен в таблице 4.36 |
| Приобретение основных средств, инвентаря и иного имущества | ПриобОСИн | С | | Н | Типовой элемент <ОПТип>. Состав элемента представлен в таблице 4.67 |
| Вписываемые показатели (по использованию средств) | ВПокИспольз | С | | НМ | Типовой элемент <ВПокОПТип>. Состав элемента представлен в таблице 4.68 |
| Прочие | Прочие | С | | Н | Типовой элемент <ОП_ДТип>. Состав элемента представлен в таблице 4.69 |
Таблица 4.35
Расходы на целевые мероприятия (РасхЦелМер)
| Наименование элемента | Сокращенное наименование (код) элемента | Признак типа элемента | Формат элемента | Признак обязательности элемента | Дополнительная информация |
| За отчетный год | СумОтч | A | N(12) | О | |
| За предыдущий год | СумПред | A | N(12) | Н | |
| Социальная и благотворительная помощь | СоцПом | С | | Н | Типовой элемент <ОПТип>. Состав элемента представлен в таблице 4.67 |
| Проведение конференций, совещаний, семинаров и т.п. | ПровСемин | С | | Н | Типовой элемент <ОПТип>. Состав элемента представлен в таблице 4.67 |
| Вписываемые показатели (по расходам на целевые мероприятия) | ВПокЦелМер | С | | НМ | Типовой элемент <ВПокОПТип>. Состав элемента представлен в таблице 4.68 |
| Иные мероприятия | ИныеМер | С | | Н | Типовой элемент <ОПТип>. Состав элемента представлен в таблице 4.67 |
Таблица 4.36
Расходы на содержание аппарата управления (РасхСодАУ)
| Наименование элемента | Сокращенное наименование (код) элемента | Признак типа элемента | Формат элемента | Признак обязательности элемента | Дополнительная информация |
| За отчетный год | СумОтч | A | N(12) | О | |
| За предыдущий год | СумПред | A | N(12) | Н | |
| Расходы, связанные с оплатой труда (включая начисления) | ОплТруд | С | | Н | Типовой элемент <ОПТип>. Состав элемента представлен в таблице 4.67 |
| Выплаты, не связанные с оплатой труда | ВыплНеОТ | С | | Н | Типовой элемент <ОПТип>. Состав элемента представлен в таблице 4.67 |
| Расходы на служебные командировки и деловые поездки | СлужКом | С | | Н | Типовой элемент <ОПТип>. Состав элемента представлен в таблице 4.67 |
| Содержание помещений, зданий, автомобильного транспорта и иного имущества (кроме ремонта) | ЗданТрансп | С | | Н | Типовой элемент <ОПТип>. Состав элемента представлен в таблице 4.67 |
| Ремонт основных средств и иного имущества | РемОснСр | С | | Н | Типовой элемент <ОПТип>. Состав элемента представлен в таблице 4.67 |
| Вписываемые показатели (по расходам на содержание аппарата управления) | ВПокСодАУ | С | | НМ | Типовой элемент <ВПокОПТип>. Состав элемента представлен в таблице 4.68 |
| Прочие | Прочие | С | | Н | Типовой элемент <ОП_ДТип>. Состав элемента представлен в таблице 4.69 |
Таблица 4.37
Пояснения (Пояснения)
| Наименование элемента | Сокращенное наименование (код) элемента | Признак типа элемента | Формат элемента | Признак обязательности элемента | Дополнительная информация |
| Код формы по ОКУД | ОКУД | A | T(=7) | ОК | Типовой элемент <КНДТип>. Принимает значение: 0710005 |
| Имя файла, содержащего данные пояснения (с расширением) | НаимФайлПЗ | A | T(1-255) | О | Имя файла имеет вид R_Т_A_K_О_N1_GGGGMMDD_N2, где: R_Т - префикс, принимающий значение NO_BUHPZ; A_K - идентификатор получателя информации, где: A - идентификатор получателя, которому направляется файл обмена, K - идентификатор конечного получателя, для которого предназначена информация из данного файла обмена; идентификаторы A и К имеют вид для налоговых органов - четырехразрядный код (код по СОНО); О - идентификатор отправителя информации, имеет вид: для организаций - девятнадцатиразрядный код (ИНН и КПП налогоплательщика организации (обособленного подразделения); для физических лиц - двенадцатиразрядный код (ИНН физического лица, при наличии. При отсутствии ИНН - последовательность из двенадцати нулей); GGGG - год, MM - месяц, DD - день формирования файла; N 1, N 2 - идентификационные номера файла: N 1 - должен совпадать с идентификационным номером файла бухгалтерской отчетности N 2 - уникален для каждого файла независимо от принадлежности к документу (длина - от 1 до 36 знаков). Расширение имени файла - xls | doc | rtf | tif | pdf | jpg. |
Таблица 4.38
Аудиторское заключение (АудитЗакл)
| Наименование элемента | Сокращенное наименование (код) элемента | Признак типа элемента | Формат элемента | Признак обязательности элемента | Дополнительная информация |
| Имя файла, содержащего данные аудиторского заключения (с расширением) | НаимФайлАЗ | A | T(1-255) | О | Имя файла имеет вид R_Т_A_K_О_N1_GGGGMMDD_N2, где: R_Т - префикс, принимающий значение NO_BUHAZ; A_K - идентификатор получателя информации, где: A - идентификатор получателя, которому направляется файл обмена, K - идентификатор конечного получателя, для которого предназначена информация из данного файла обмена; идентификаторы A и К имеют вид для налоговых органов - четырехразрядный код (код по СОНО); О - идентификатор отправителя информации, имеет вид: для организаций - девятнадцатиразрядный код (ИНН и КПП налогоплательщика организации (обособленного подразделения); для физических лиц - двенадцатиразрядный код (ИНН физического лица, при наличии. При отсутствии ИНН - последовательность из двенадцати нулей); GGGG - год, MM - месяц, DD - день формирования файла; N 1, N 2 - идентификационные номера файла: N 1 - должен совпадать с идентификационным номером файла бухгалтерской отчетности N 2 - уникален для каждого файла независимо от принадлежности к документу (длина - от 1 до 36 знаков). Расширение имени файла - tif | pdf | jpg. |
Таблица 4.39
Заявление ревизионного союза сельскохозяйственных производителей (ЗаявСХПр)
| Наименование элемента | Сокращенное наименование (код) элемента | Признак типа элемента | Формат элемента | Признак обязательности элемента | Дополнительная информация |
| Имя файла, содержащего данные заявления ревизионного союза сельскохозяйственных производителей (с расширением) | НаимФайлЗСХП | A | T(1-255) | О | Имя файла имеет вид R_Т_A_K_О_N1_GGGGMMDD_N2, где: R_Т - префикс, принимающий значение NO_BUHZSHP; A_K - идентификатор получателя информации, где: A - идентификатор получателя, которому направляется файл обмена, K - идентификатор конечного получателя, для которого предназначена информация из данного файла обмена; идентификаторы A и К имеют вид для налоговых органов - четырехразрядный код (код по СОНО); О - идентификатор отправителя информации, имеет вид: для организаций - девятнадцатиразрядный код (ИНН и КПП налогоплательщика организации (обособленного подразделения); для физических лиц - двенадцатиразрядный код (ИНН физического лица, при наличии. При отсутствии ИНН - последовательность из двенадцати нулей); GGGG - год, MM - месяц, DD - день формирования файла; N 1, N 2 - идентификационные номера файла: N1 - должен совпадать с идентификационным номером файла бухгалтерской отчетности N 2 - уникален для каждого файла независимо от принадлежности к документу (длина - от 1 до 36 знаков). Расширение имени файла - tif | pdf | jpg. |
Таблица 4.40
Сведения о суммах по отчетному периоду, по предыдущему и предшествующему ему годам (ОПП_ВПТип)
| Наименование элемента | Сокращенное наименование (код) элемента | Признак типа элемента | Формат элемента | Признак обязательности элемента | Дополнительная информация |
| Номер соответствующего пояснения | Пояснения | A | T(1-4) | Н | |
| На отчетную дату отчетного периода | СумОтч | A | N(12) | О | |
| На 31 декабря предыдущего года | СумПрдщ | A | N(12) | Н | |
| На 31 декабря года, предшествующего предыдущему | СумПрдшв | A | N(12) | Н | |
| В том числе вписываемые показатели по отчетному периоду, по предыдущему и предшествующему ему годам | ВПокОПП | С | | НМ | Типовой элемент <ВПокОППТип>. Состав элемента представлен в таблице 4.41 |
Таблица 4.41
В том числе вписываемые показатели по отчетному периоду, по предыдущему и предшествующему ему годам (ВПокОППТип)
| Наименование элемента | Сокращенное наименование (код) элемента | Признак типа элемента | Формат элемента | Признак обязательности элемента | Дополнительная информация |
| Номер соответствующего пояснения | Пояснения | A | T(1-4) | Н | |
| Наименование показателя | НаимПок | A | T(1-255) | О | |
| На отчетную дату отчетного периода | СумОтч | A | N(12) | О | |
| На 31 декабря предыдущего года | СумПрдщ | A | N(12) | Н | |
| На 31 декабря года, предшествующего предыдущему | СумПрдшв | A | N(12) | Н | |
Таблица 4.42
Данные по отчетному году и предыдущему году с пояснениями (с необязательным предыдущим годом) (ОтчПредНТип)
| Наименование элемента | Сокращенное наименование (код) элемента | Признак типа элемента | Формат элемента | Признак обязательности элемента | Дополнительная информация |
| Номер соответствующего пояснения | Пояснения | A | T(1-4) | Н | |
| За отчетный год | СумОтч | A | N(12) | О | |
| За предыдущий год | СумПред | A | N(12) | Н | |
Таблица 4.43
Данные по отчетному году и предыдущему году с пояснениями (с необязательным предыдущим годом и вписываемыми показателями) (ОтчПредНДопТип)
| Наименование элемента | Сокращенное наименование (код) элемента | Признак типа элемента | Формат элемента | Признак обязательности элемента | Дополнительная информация |
| Номер соответствующего пояснения | Пояснения | A | T(1-4) | Н | |
| За отчетный год | СумОтч | A | N(12) | О | |
| За предыдущий год | СумПред | A | N(12) | Н | |
| В том числе дополнительные вписываемые показатели по отчетному году и предыдущему году | ДопПокОП | С | | НМ | Типовой элемент <ДопПокОПТип>. Состав элемента представлен в таблице 4.46 |
Таблица 4.44
Данные по отчетному году и предыдущему году с пояснениями (с обязательным предыдущим годом) (ОтчПредОТип)
| Наименование элемента | Сокращенное наименование (код) элемента | Признак типа элемента | Формат элемента | Признак обязательности элемента | Дополнительная информация |
| Номер соответствующего пояснения | Пояснения | A | T(1-4) | Н | |
| За отчетный год | СумОтч | A | N(12) | О | |
| За предыдущий год | СумПред | A | N(12) | О | |
Таблица 4.45
Данные по отчетному году и предыдущему году с пояснениями (с обязательным предыдущим годом и вписываемыми показателями) (ОтчПредОДопТип)
| Наименование элемента | Сокращенное наименование (код) элемента | Признак типа элемента | Формат элемента | Признак обязательности элемента | Дополнительная информация |
| Номер соответствующего пояснения | Пояснения | A | T(1-4) | Н | |
| За отчетный год | СумОтч | A | N(12) | О | |
| За предыдущий год | СумПред | A | N(12) | О | |
| В том числе дополнительные вписываемые показатели по отчетному году и предыдущему году | ДопПокОП | С | | НМ | Типовой элемент <ДопПокОПТип>. Состав элемента представлен в таблице 4.46 |
Таблица 4.46
Дополнительные вписываемые показатели по отчетному году и предыдущему году с пояснениями (ДопПокОПТип)
| Наименование элемента | Сокращенное наименование (код) элемента | Признак типа элемента | Формат элемента | Признак обязательности элемента | Дополнительная информация |
| Номер соответствующего пояснения | Пояснения | A | T(1-4) | Н | |
| Наименование показателя | НаимПок | A | T(1-255) | О | |
| За отчетный год | СумОтч | A | N(12) | О | |
| За предыдущий год | СумПред | A | N(12) | Н | |
Таблица 4.47
Сведения по строке движения капитала, полные (ДвижКапПГод)
| Наименование элемента | Сокращенное наименование (код) элемента | Признак типа элемента | Формат элемента | Признак обязательности элемента | Дополнительная информация |
| Уставный капитал | УстКапитал | A | N(12) | О | |
| Собственные акции, выкупленные у акционеров | СобВыкупАкц | A | N(12) | Н | |
| Добавочный капитал | ДобКапитал | A | N(12) | Н | |
| Резервный капитал | РезКапитал | A | N(12) | Н | |
| Нераспределенная прибыль (непокрытый убыток) | НераспПриб | A | N(12) | Н | |
| Итого | Итог | A | N(12) | О | |
Таблица 4.48
Движение капитала по годам (ДвижКапГодТип)
| Наименование элемента | Сокращенное наименование (код) элемента | Признак типа элемента | Формат элемента | Признак обязательности элемента | Дополнительная информация |
| Увеличение капитала | УвеличКапитал | С | | Н | Состав элемента представлен в таблице 4.49 |
| Уменьшение капитала | УменКапитал | С | | Н | Состав элемента представлен в таблице 4.55 |
| Изменение добавочного капитала | ИзмДобавКап | С | | Н | Состав элемента представлен в таблице 4.62 |
| Изменение резервного капитала | ИзмРезервКап | С | | Н | Состав элемента представлен в таблице 4.63 |
| Вписываемые показатели (по движению капитала за год) | ВПокДвижКап | С | | НМ | Типовой элемент <ВПокДвижКапПГод>. Состав элемента представлен в таблице 4.64 |
| Величина капитала на 31 декабря | Кап31дек | С | | О | Типовой элемент <ДвижКапПГод>. Состав элемента представлен в таблице 4.47 |
Таблица 4.49
Увеличение капитала (УвеличКапитал)
| Наименование элемента | Сокращенное наименование (код) элемента | Признак типа элемента | Формат элемента | Признак обязательности элемента | Дополнительная информация |
| Увеличение капитала - всего | УвеличКапВс | С | | Н | Типовой элемент <ДвижКапПГод>. Состав элемента представлен в таблице 4.47 |
| Чистая прибыль | ЧистПриб | С | | Н | Состав элемента представлен в таблице 4.50 |
| Переоценка имущества | ПереоцИмущ | С | | Н | Состав элемента представлен в таблице 4.51 |
| Доходы, относящиеся непосредственно на увеличение капитала | ДохУвелКап | С | | Н | Состав элемента представлен в таблице 4.52 |
| Дополнительный выпуск акций | ДопВыпАкций | С | | Н | Состав элемента представлен в таблице 4.53 |
| Увеличение номинальной стоимости акций | УвеличНомАкц | С | | Н | Состав элемента представлен в таблице 4.54 |
| Реорганизация юридического лица | Реорганизация | С | | Н | Типовой элемент <ДвижКапПГод>. Состав элемента представлен в таблице 4.47 |
| Вписываемые показатели (по увеличению капитала) | ВПокУвелКап | С | | НМ | Типовой элемент <ВПокДвижКапПГод>. Состав элемента представлен в таблице 4.64 |
Таблица 4.50
Чистая прибыль (ЧистПриб)
| Наименование элемента | Сокращенное наименование (код) элемента | Признак типа элемента | Формат элемента | Признак обязательности элемента | Дополнительная информация |
| Нераспределенная прибыль (непокрытый убыток) | НераспПриб | A | N(12) | Н | |
| Итого | Итог | A | N(12) | О | |
Таблица 4.51
Переоценка имущества (ПереоцИмущ)
| Наименование элемента | Сокращенное наименование (код) элемента | Признак типа элемента | Формат элемента | Признак обязательности элемента | Дополнительная информация |
| Добавочный капитал | ДобКапитал | A | N(12) | Н | |
| Нераспределенная прибыль (непокрытый убыток) | НераспПриб | A | N(12) | Н | |
| Итого | Итог | A | N(12) | О | |
Таблица 4.52
Доходы, относящиеся непосредственно на увеличение капитала (ДохУвелКап)
| Наименование элемента | Сокращенное наименование (код) элемента | Признак типа элемента | Формат элемента | Признак обязательности элемента | Дополнительная информация |
| Добавочный капитал | ДобКапитал | A | N(12) | Н | |
| Нераспределенная прибыль (непокрытый убыток) | НераспПриб | A | N(12) | Н | |
| Итого | Итог | A | N(12) | О | |
Таблица 4.53
Дополнительный выпуск акций (ДопВыпАкций)
| Наименование элемента | Сокращенное наименование (код) элемента | Признак типа элемента | Формат элемента | Признак обязательности элемента | Дополнительная информация |
| Уставный капитал | УстКапитал | A | N(12) | О | |
| Собственные акции, выкупленные у акционеров | СобВыкупАкц | A | N(12) | Н | |
| Добавочный капитал | ДобКапитал | A | N(12) | Н | |
| Итого | Итог | A | N(12) | О | |
Таблица 4.54
Увеличение номинальной стоимости акций (УвеличНомАкц)
| Наименование элемента | Сокращенное наименование (код) элемента | Признак типа элемента | Формат элемента | Признак обязательности элемента | Дополнительная информация |
| Уставный капитал | УстКапитал | A | N(12) | О | |
| Собственные акции, выкупленные у акционеров | СобВыкупАкц | A | N(12) | Н | |
| Добавочный капитал | ДобКапитал | A | N(12) | Н | |
| Нераспределенная прибыль (непокрытый убыток) | НераспПриб | A | N(12) | Н | |
Таблица 4.55
Уменьшение капитала (УменКапитал)
| Наименование элемента | Сокращенное наименование (код) элемента | Признак типа элемента | Формат элемента | Признак обязательности элемента | Дополнительная информация |
| Уменьшение капитала - всего | УменКапВс | С | | Н | Типовой элемент <ДвижКапПГод>. Состав элемента представлен в таблице 4.47 |
| Убыток | Убыток | С | | Н | Состав элемента представлен в таблице 4.56 |
| Переоценка имущества | ПереоцИмущ | С | | Н | Состав элемента представлен в таблице 4.57 |
| Расходы, относящиеся непосредственно на уменьшение капитала | РасхУменКап | С | | Н | Состав элемента представлен в таблице 4.58 |
| Уменьшение номинальной стоимости акций | УменНомАкц | С | | Н | Состав элемента представлен в таблице 4.59 |
| Уменьшение количества акций | УменКолАкций | С | | Н | Состав элемента представлен в таблице 4.60 |
| Реорганизация юридического лица | Реорганизация | С | | Н | Типовой элемент <ДвижКапПГод>. Состав элемента представлен в таблице 4.47 |
| Дивиденды | Дивиденды | С | | Н | Состав элемента представлен в таблице 4.61 |
Таблица 4.56
Убыток (Убыток)
| Наименование элемента | Сокращенное наименование (код) элемента | Признак типа элемента | Формат элемента | Признак обязательности элемента | Дополнительная информация |
| Нераспределенная прибыль (непокрытый убыток) | НераспПриб | A | N(12) | Н | |
| Итого | Итог | A | N(12) | О | |
Таблица 4.57
Переоценка имущества (ПереоцИмущ)
| Наименование элемента | Сокращенное наименование (код) элемента | Признак типа элемента | Формат элемента | Признак обязательности элемента | Дополнительная информация |
| Добавочный капитал | ДобКапитал | A | N(12) | Н | |
| Нераспределенная прибыль (непокрытый убыток) | НераспПриб | A | N(12) | Н | |
| Итого | Итог | A | N(12) | О | |
Таблица 4.58
Расходы, относящиеся непосредственно на уменьшение капитала (РасхУменКап)
| Наименование элемента | Сокращенное наименование (код) элемента | Признак типа элемента | Формат элемента | Признак обязательности элемента | Дополнительная информация |
| Добавочный капитал | ДобКапитал | A | N(12) | Н | |
| Нераспределенная прибыль (непокрытый убыток) | НераспПриб | A | N(12) | Н | |
| Итого | Итог | A | N(12) | О | |
Таблица 4.59
Уменьшение номинальной стоимости акций (УменНомАкц)
| Наименование элемента | Сокращенное наименование (код) элемента | Признак типа элемента | Формат элемента | Признак обязательности элемента | Дополнительная информация |
| Уставный капитал | УстКапитал | A | N(12) | О | |
| Собственные акции, выкупленные у акционеров | СобВыкупАкц | A | N(12) | Н | |
| Добавочный капитал | ДобКапитал | A | N(12) | Н | |
| Нераспределенная прибыль (непокрытый убыток) | НераспПриб | A | N(12) | Н | |
| Итого | Итог | A | N(12) | О | |
Таблица 4.60
Уменьшение количества акций (УменКолАкций)
| Наименование элемента | Сокращенное наименование (код) элемента | Признак типа элемента | Формат элемента | Признак обязательности элемента | Дополнительная информация |
| Уставный капитал | УстКапитал | A | N(12) | О | |
| Собственные акции, выкупленные у акционеров | СобВыкупАкц | A | N(12) | Н | |
| Добавочный капитал | ДобКапитал | A | N(12) | Н | |
| Нераспределенная прибыль (непокрытый убыток) | НераспПриб | A | N(12) | Н | |
| Итого | Итог | A | N(12) | О | |
Таблица 4.61
Дивиденды (Дивиденды)
| Наименование элемента | Сокращенное наименование (код) элемента | Признак типа элемента | Формат элемента | Признак обязательности элемента | Дополнительная информация |
| Нераспределенная прибыль (непокрытый убыток) | НераспПриб | A | N(12) | Н | |
| Итого | Итог | A | N(12) | О | |
Таблица 4.62
Изменение добавочного капитала (ИзмДобавКап)
| Наименование элемента | Сокращенное наименование (код) элемента | Признак типа элемента | Формат элемента | Признак обязательности элемента | Дополнительная информация |
| Добавочный капитал | ДобКапитал | A | N(12) | Н | |
| Резервный капитал | РезКапитал | A | N(12) | Н | |
| Нераспределенная прибыль (непокрытый убыток) | НераспПриб | A | N(12) | Н | |
Таблица 4.63
Изменение резервного капитала (ИзмРезервКап)
| Наименование элемента | Сокращенное наименование (код) элемента | Признак типа элемента | Формат элемента | Признак обязательности элемента | Дополнительная информация |
| Резервный капитал | РезКапитал | A | N(12) | Н | |
| Нераспределенная прибыль (непокрытый убыток) | НераспПриб | A | N(12) | Н | |
Таблица 4.64
В том числе вписываемые показатели по строке движения капитала, полные (ВПокДвижКапПГод)
| Наименование элемента | Сокращенное наименование (код) элемента | Признак типа элемента | Формат элемента | Признак обязательности элемента | Дополнительная информация |
| Наименование показателя | НаимПок | A | T(1-255) | О | |
| Уставный капитал | УстКапитал | A | N(12) | О | |
| Собственные акции, выкупленные у акционеров | СобВыкупАкц | A | N(12) | Н | |
| Добавочный капитал | ДобКапитал | A | N(12) | Н | |
| Резервный капитал | РезКапитал | A | N(12) | Н | |
| Нераспределенная прибыль (непокрытый убыток) | НераспПриб | A | N(12) | Н | |
| Итого | Итог | A | N(12) | О | |
Таблица 4.65
Сведения о корректировках капитала (КорКапТип)
| Наименование элемента | Сокращенное наименование (код) элемента | Признак типа элемента | Формат элемента | Признак обязательности элемента | Дополнительная информация |
| До корректировок | ДоКоррект | С | | О | Типовой элемент <КорКапПрТип>. Состав элемента представлен в таблице 4.66 |
| Корректировка в связи с изменением учетной политики | КорИзмУчПол | С | | Н | Типовой элемент <КорКапПрТип>. Состав элемента представлен в таблице 4.66 |
| Корректировка в связи с исправлением ошибок | КорИспрОш | С | | Н | Типовой элемент <КорКапПрТип>. Состав элемента представлен в таблице 4.66 |
| После корректировок | ПослеКоррект | С | | О | Типовой элемент <КорКапПрТип>. Состав элемента представлен в таблице 4.66 |
Таблица 4.66
Корректировка капитала за предыдущий год (КорКапПрТип)
| Наименование элемента | Сокращенное наименование (код) элемента | Признак типа элемента | Формат элемента | Признак обязательности элемента | Дополнительная информация |
| На 31 декабря, года, предшествующего предыдущему | На31ДекПрПред | A | N(12) | Н | |
| Изменения капитала за предыдущий год за счет чистой прибыли (убытка) | ИзмКапЧистПр | A | N(12) | О | |
| Изменения капитала за предыдущий год за счет иных факторов | ИзмКапИнФакт | A | N(12) | О | |
| На 31 декабря предыдущего года | На31ДекПред | A | N(12) | О | |
Таблица 4.67
Данные по отчетному году и предыдущему году (ОПТип)
| Наименование элемента | Сокращенное наименование (код) элемента | Признак типа элемента | Формат элемента | Признак обязательности элемента | Дополнительная информация |
| За отчетный год | СумОтч | A | N(12) | О | |
| За предыдущий год | СумПред | A | N(12) | Н | |
Таблица 4.68
Вписываемые показатели со сведениями по отчетному году и предыдущему году (ВПокОПТип)
| Наименование элемента | Сокращенное наименование (код) элемента | Признак типа элемента | Формат элемента | Признак обязательности элемента | Дополнительная информация |
| Наименование показателя | НаимПок | A | T(1-255) | О | |
| За отчетный год | СумОтч | A | N(12) | О | |
| За предыдущий год | СумПред | A | N(12) | Н | |
Таблица 4.69
Данные по отчетному году и предыдущему году с вписываемыми показателями (ОП_ДТип)
| Наименование элемента | Сокращенное наименование (код) элемента | Признак типа элемента | Формат элемента | Признак обязательности элемента | Дополнительная информация |
| За отчетный год | СумОтч | A | N(12) | О | |
| За предыдущий год | СумПред | A | N(12) | Н | |
| В том числе вписываемые показатели со сведениями по отчетному году и предыдущему году | ВПокОП | С | | НМ | Типовой элемент <ВПокОПТип>. Состав элемента представлен в таблице 4.68 |
Таблица 4.70
Адрес в Российской Федерации (АдрРФТип)
| Наименование элемента | Сокращенное наименование (код) элемента | Признак типа элемента | Формат элемента | Признак обязательности элемента | Дополнительная информация |
| Почтовый индекс | Индекс | A | T(=6) | Н | |
| Субъект Российской Федерации | КодРегион | A | T(=2) | ОК | Типовой элемент <ССРФТип>. Принимает значения в соответствии со справочником "Коды субъектов Российской Федерации" |
| Район | Район | A | T(1-50) | Н | |
| Город | Город | A | T(1-50) | Н | |
| Населенный пункт (село, поселок и т.п.) | НаселПункт | A | T(1-50) | Н | |
| Улица (проспект, переулок и т.п. | Улица | A | T(1-50) | Н | |
| Номер дома (владения) | Дом | A | T(1-20) | Н | |
| Номер корпуса (строения) | Корпус | A | T(1-20) | Н | |
| Номер офиса | Кварт | A | T(1-20) | Н | |
Таблица 4.71
Фамилия, имя, отчество (ФИОТип)
| Наименование элемента | Сокращенное наименование (код) элемента | Признак типа элемента | Формат элемента | Признак обязательности элемента | Дополнительная информация |
| Фамилия | Фамилия | A | T(1-60) | О | |
| Имя | Имя | A | T(1-60) | О | |
| Отчество | Отчество | A | T(1-60) | Н | |
Приложение N 11
УТВЕРЖДЕН
приказом ФНС России
от "___"_________ 2017 г.
N______________
РЕКОМЕНДУЕМЫЙ ФОРМАТ ПРЕДСТАВЛЕНИЯ УПРОЩЕННОЙ БУХГАЛТЕРСКОЙ (ФИНАНСОВОЙ) ОТЧЕТНОСТИ В ЭЛЕКТРОННОЙ ФОРМЕ
I. ОБЩИЕ ПОЛОЖЕНИЯ
1. Настоящий документ описывает требования к XML файлам (далее - файлам обмена) передачи в электронной форме данных по упрощенной бухгалтерской (финансовой) отчетности организации в налоговые органы.
2. Настоящий формат (часть CLIX, версия 5.02) разработан в соответствии с Федеральным законом от 06.12.2011 N 402-ФЗ "О бухгалтерском учете" и приказом Министерства финансов Российской Федерации от 02.07.2010 N 66н "О формах бухгалтерской отчетности организаций" (зарегистрирован Министерством юстиции Российской Федерации 02.08.2010 N 18023), в редакции приказа Минфина России от 06.04.2015 N 57н "О внесении в нормативные акты по бухгалтерскому учету".
II. ОПИСАНИЕ ФАЙЛА ОБМЕНА
3. Имя файла обмена должно иметь следующий вид:
R_Т_A_K_О_GGGGMMDD_N, где:
R_Т - префикс, принимающий значение NO_BOUPR;
A_K - идентификатор получателя информации, где: A - идентификатор получателя, которому направляется файл обмена, K - идентификатор конечного получателя, для которого предназначена информация из данного файла обмена <1>. Каждый из идентификаторов (A и K) имеет вид для налоговых органов - четырехразрядный код (код налогового органа в соответствии с классификатором "Система обозначения налоговых органов" (СОНО);
<1> Передача файла от отправителя к конечному получателю (К) может осуществляться в несколько этапов через другие налоговые органы, осуществляющие передачу файла на промежуточных этапах, которые обозначаются идентификатором А. В случае передачи файла от отправителя к конечному получателю при отсутствии налоговых органов, осуществляющих передачу на промежуточных этапах, значения идентификаторов А и К совпадают.
О - идентификатор отправителя информации, имеет вид:
для организаций - девятнадцатиразрядный код (идентификационный номер налогоплательщика (далее - ИНН) и код причины постановки на учет (далее - КПП) организации (обособленного подразделения);
для физических лиц - двенадцатиразрядный код (ИНН физического лица, при наличии. При отсутствии ИНН - последовательность из двенадцати нулей);
GGGG - год формирования передаваемого файла, MM - месяц, DD - день;
N - идентификационный номер файла (длина - от 1 до 36 знаков. Идентификационный номер файла должен обеспечивать уникальность файла).
Расширение имени файла - xml. Расширение имени файла может указываться как строчными, так и прописными буквами.
Параметры первой строки файла обмена
Первая строка XML файла должна иметь следующий вид:
<?xml version ="1.0" encoding ="windows-1251"?>
Имя файла, содержащего XML схему файла обмена, должно иметь следующий вид:
NO_BOUPR_1_159_00_05_02_xx , где хх - номер версии схемы.
Расширение имени файла - xsd.
XML схема файла обмена приводится отдельным файлом и размещается на сайте Федеральной налоговой службы.
4. Логическая модель файла обмена представлена в виде диаграммы структуры файла обмена на рисунке 1 настоящего формата. Элементами логической модели файла обмена являются элементы и атрибуты XML файла. Перечень структурных элементов логической модели файла обмена и сведения о них приведены в таблицах 4.1 - 4.56 настоящего формата.
Для каждого структурного элемента логической модели файла обмена приводятся следующие сведения:
наименование элемента. Приводится полное наименование элемента <2>;
<2> В строке таблицы могут быть описаны несколько элементов, наименования которых разделены символом "|". Такая форма записи применяется в случае наличия в файле обмена только одного элемента из описанных в этой строке.
сокращенное наименование (код) элемента. Приводится сокращенное наименование элемента. Синтаксис сокращенного наименования должен удовлетворять спецификации XML;
признак типа элемента. Может принимать следующие значения: "С" - сложный элемент логической модели (содержит вложенные элементы), "П" - простой элемент логической модели, реализованный в виде элемента XML файла, "А" - простой элемент логической модели, реализованный в виде атрибута элемента XML файла. Простой элемент логической модели не содержит вложенные элементы;
формат элемента. Формат элемента представляется следующими условными обозначениями: Т - символьная строка; N - числовое значение (целое или дробное).
Формат символьной строки указывается в виде Т(n-к) или T(=к), где: n - минимальное количество знаков, к - максимальное количество знаков, символ "-" - разделитель, символ "=" означает фиксированное количество знаков в строке. В случае, если минимальное количество знаков равно 0, формат имеет вид Т(0-к). В случае, если максимальное количество знаков неограничено, формат имеет вид Т(n-).
Формат числового значения указывается в виде N(m.к), где: m - максимальное количество знаков в числе, включая знак (для отрицательного числа), целую и дробную часть числа без разделяющей десятичной точки, k - максимальное число знаков дробной части числа. Если число знаков дробной части числа равно 0 (то есть число целое), то формат числового значения имеет вид N(m).
Для простых элементов, являющихся базовыми в XML (определенными в сети Интернет по электронному адресу: http://www.w3.org/TR/xmlschema-0), например, элемент с типом "date", поле "Формат элемента" не заполняется. Для таких элементов в поле "Дополнительная информация" указывается тип базового элемента;
признак обязательности элемента определяет обязательность присутствия элемента (совокупности наименования элемента и его значения) в файле обмена. Признак обязательности элемента может принимать следующие значения: "О" - наличие элемента в файле обмена обязательно; "Н" - присутствие элемента в файле обмена необязательно, то есть элемент может отсутствовать. Если элемент принимает ограниченный перечень значений (по классификатору, кодовому словарю и тому подобному), то признак обязательности элемента дополняется символом "К". Например, "ОК". В случае если количество реализаций элемента может быть более одной, то признак обязательности элемента дополняется символом "М". Например, "НМ" или "ОКМ".
К вышеперечисленным признакам обязательности элемента может добавляться значение "У" в случае описания в XML схеме условий, предъявляемых к элементу в файле обмена, описанных в графе "Дополнительная информация". Например, "НУ" или "ОКУ";
дополнительная информация содержит, при необходимости, требования к элементу файла обмена, не указанные ранее. Для сложных элементов указывается ссылка на таблицу, в которой описывается состав данного элемента. Для элементов, принимающих ограниченный перечень значений из классификатора (кодового словаря и тому подобного), указывается соответствующее наименование классификатора (кодового словаря и тому подобного) или приводится перечень возможных значений. Для классификатора (кодового словаря и тому подобного) может указываться ссылка на его местонахождение. Для элементов, использующих пользовательский тип данных, указывается наименование типового элемента.

Рисунок 1. Диаграмма структуры файла обмена
Таблица 4.1
Файл обмена (Файл)
| Наименование элемента | Сокращенное наименование (код) элемента | Признак типа элемента | Формат элемента | Признак обязательности элемента | Дополнительная информация |
| Идентификатор файла | ИдФайл | A | T(1-255) | ОУ | Содержит (повторяет) имя сформированного файла (без расширения) |
| Версия программы, с помощью которой сформирован файл | ВерсПрог | A | T(1-40) | О | |
| Версия формата | ВерсФорм | A | T(1-5) | О | Принимает значение: 5.02 |
| Состав и структура документа | Документ | С | | О | Состав элемента представлен в таблице 4.2 |
Таблица 4.2
Состав и структура документа (Документ)
| Наименование элемента | Сокращенное наименование (код) элемента | Признак типа элемента | Формат элемента | Признак обязательности элемента | Дополнительная информация |
| Код формы отчетности по КНД | КНД | A | T(=7) | ОК | Типовой элемент <КНДТип>. Принимает значение: 0710096 |
| Дата формирования документа | ДатаДок | A | T(=10) | О | Типовой элемент <ДатаТип>. Дата в формате ДД.ММ.ГГГГ |
| Отчетный период | Период | A | T(=2) | ОК | Принимает значение: 34 - год | 90 - год при реорганизации (ликвидации) организации (ликвидационная, заключительная отчетность) | 94 - год при реорганизации (ликвидации) организации (промежуточная, вступительная отчетность) |
| Отчетный год | ОтчетГод | A | | О | Типовой элемент <xs:gYear>. Год в формате ГГГГ |
| Дата утверждения отчетности | ДатаУтвОтч | A | T(=10) | Н | Типовой элемент <ДатаТип>. Дата в формате ДД.ММ.ГГГГ |
| Номер корректировки | НомКорр | A | N(3) | О | Принимает значение: 0 - для первичного документа, 1¸999 - для корректирующего документа |
| Код по ОКЕИ | ОКЕИ | A | T(=3) | ОК | Типовой элемент <ОКЕИТип>. Принимает значение: 384 - тыс. рублей | 385 - млн. рублей |
| Сведения о налогоплательщике | СвНП | С | | О | Состав элемента представлен в таблице 4.3 |
| Сведения о лице, подписавшем документ | Подписант | С | | О | Состав элемента представлен в таблице 4.5 |
| Бухгалтерский баланс | Баланс | С | | О | Состав элемента представлен в таблице 4.7 |
| Отчет о финансовых результатах | ПрибУб | С | | Н | Состав элемента представлен в таблице 4.16. Элемент обязателен, за исключением случая, когда <ОКОПФ> принимает следующие значения: в соответствии с ОКОПФ (ОК 028-99) 71 | 74 | 76 | 77 | 78 | 80 | 81 | 82 | 83 | 84 | 85 | 86 | 88 | 89 | 93 | 94 | 96 | 97 в соответствии с ОКОПФ (ОК 028-2012) 20101 | 20102 | 20103 | 20104 | 20105 | 20106 | 20107 | 20108 | 20109 | 20110 | 20111 | 20112 | 20113 | 20114 | 20115 | 20120 | 20121 | 20200 | 20201 | 20202 | 20210 | 20211 | 20217 | 20601 | 20603 | 20604 | 20605 | 20606 | 20607 | 20608 | 20611 | 20612 | 20613 | 20614 | 20617 | 20618 | 20619 | 20620 | 20701 | 20716 | 20900 | 20902 | 20904 | 20905 | 20906 | 20908 | 21001 | 21002 | 21003 | 21100 | 21200 |
| Отчет об изменениях капитала | ОтчетИзмКап | С | | Н | Состав элемента представлен в таблице 4.11 |
| Отчет о движении денежных средств | ДвижениеДен | С | | Н | Состав элемента представлен в таблице 4.15 |
| Отчет о целевом использовании средств | ЦелИсп | С | | Н | Состав элемента представлен в таблице 4.25 |
| Пояснения | Пояснения | С | | Н | Состав элемента представлен в таблице 4.28 |
| Аудиторское заключение | АудитЗакл | С | | Н | Состав элемента представлен в таблице 4.29 |
| Заявление ревизионного союза сельскохозяйственных производителей | ЗаявСХПр | С | | Н | Состав элемента представлен в таблице 4.30 |
Таблица 4.3
Сведения о налогоплательщике (СвНП)
| Наименование элемента | Сокращенное наименование (код) элемента | Признак типа элемента | Формат элемента | Признак обязательности элемента | Дополнительная информация |
| Код вида экономической деятельности по ОКВЭД | ОКВЭД | A | T(2-8) | ОК | Типовой элемент <ОКВЭДТип>. Принимает значение в соответствии с Общероссийским классификатором видов экономической деятельности |
| Код по ОКПО | ОКПО | A | T(8-10) | Н | Типовой элемент <ОКПОТип> |
| Форма собственности (по ОКФС) | ОКФС | A | T(=2) | ОК | Типовой элемент <ОКФСТип>. Принимает значение в соответствии с Общероссийским классификатором форм собственности |
| Организационно-правовая форма (по ОКОПФ) | ОКОПФ | A | T(=2) | | ОК | Типовой элемент <ОКОПФТип>. |
| T(=5) | Принимает значение в соответствии с Общероссийским классификатором организационно-правовых форм |
| Налогоплательщик - юридическое лицо | НПЮЛ | С | | О | Состав элемента представлен в таблице 4.4 |
Таблица 4.4
Налогоплательщик - юридическое лицо (НПЮЛ)
| Наименование элемента | Сокращенное наименование (код) элемента | Признак типа элемента | Формат элемента | Признак обязательности элемента | Дополнительная информация |
| Наименование организации | НаимОрг | A | T(1-1000) | О | |
| ИНН организации | ИННЮЛ | A | T(=10) | О | Типовой элемент <ИННЮЛТип> |
| КПП | КПП | A | T(=9) | О | Типовой элемент <КППТип> |
| Местонахождение (адрес в Российской Федерации) | АдрРФ | С | | О | Типовой элемент <АдрРФТип>. Состав элемента представлен в таблице 4.55 |
Таблица 4.5
Сведения о лице, подписавшем документ (Подписант)
| Наименование элемента | Сокращенное наименование (код) элемента | Признак типа элемента | Формат элемента | Признак обязательности элемента | Дополнительная информация |
| Признак лица, подписавшего документ | ПрПодп | A | T(=1) | ОК | Принимает значение: 1 - руководитель | 2 - уполномоченный представитель |
| Фамилия, имя, отчество руководителя (уполномоченного представителя) | ФИО | С | | О | Типовой элемент <ФИОТип>. Состав элемента представлен в таблице 4.56 |
| Сведения об уполномоченном представителе | СвПред | С | | Н | Состав элемента представлен в таблице 4.6 Элемент обязателен при <ПрПодп>=2 |
Таблица 4.6
Сведения об уполномоченном представителе (СвПред)
| Наименование элемента | Сокращенное наименование (код) элемента | Признак типа элемента | Формат элемента | Признак обязательности элемента | Дополнительная информация |
| Наименование документа, подтверждающего полномочия представителя | НаимДок | A | T(1-120) | О | |
Таблица 4.7
Бухгалтерский баланс (Баланс)
| Наименование элемента | Сокращенное наименование (код) элемента | Признак типа элемента | Формат элемента | Признак обязательности элемента | Дополнительная информация |
| Код формы по ОКУД | ОКУД | A | T(=7) | ОК | Типовой элемент <КНДТип>. Принимает значение: 0710001 |
| Актив | Актив | С | | О | Состав элемента представлен в таблице 4.8 |
| Пассив | Пассив | С | | О | Состав элемента представлен в таблице 4.9 |
Таблица 4.8
Актив (Актив)
| Наименование элемента | Сокращенное наименование (код) элемента | Признак типа элемента | Формат элемента | Признак обязательности элемента | Дополнительная информация |
| Номер соответствующего пояснения | Пояснения | A | T(1-4) | Н | |
| Код строки | КодСтроки | A | T(1-4) | О | |
| На отчетную дату отчетного периода, баланс | СумОтч | A | N(12) | О | |
| На 31 декабря предыдущего года, баланс | СумПрдщ | A | N(12) | О | |
| На 31 декабря года, предшествующего предыдущему, баланс | СумПрдшв | A | N(12) | О | |
| Материальные внеоборотные активы | МатВнеАкт | С | | Н | Типовой элемент <ОППТип>. Состав элемента представлен в таблице 4.31 |
| Нематериальные, финансовые и другие внеоборотные активы | НеМатФинАкт | С | | Н | Типовой элемент <ОППТип>. Состав элемента представлен в таблице 4.31 |
| Запасы | Запасы | С | | Н | Типовой элемент <ОППТип>. Состав элемента представлен в таблице 4.31 |
| Денежные средства и денежные эквиваленты | ДенежнСр | С | | Н | Типовой элемент <ОППТип>. Состав элемента представлен в таблице 4.31 |
| Финансовые и другие оборотные активы | ФинВлож | С | | Н | Типовой элемент <ОППТип>. Состав элемента представлен в таблице 4.31 |
Таблица 4.9
Пассив (Пассив)
| Наименование элемента | Сокращенное наименование (код) элемента | Признак типа элемента | Формат элемента | Признак обязательности элемента | Дополнительная информация |
| Номер соответствующего пояснения | Пояснения | A | T(1-4) | Н | |
| Код строки | КодСтроки | A | T(1-4) | О | |
| На отчетную дату отчетного периода, баланс | СумОтч | A | N(12) | О | |
| На 31 декабря предыдущего года, баланс | СумПрдщ | A | N(12) | О | |
| На 31 декабря года, предшествующего предыдущему, баланс | СумПрдшв | A | N(12) | О | |
| Капитал и резервы | | КапРез | С | | Н | Типовой элемент <ОППТип>. Состав элемента представлен в таблице 4.31 |
| - Целевые средства | ЦелевСредства | С | | Н | Типовой элемент <ОППТип>. Состав элемента представлен в таблице 4.31 |
| - Фонд недвижимого и особо ценного движимого имущества и иные целевые фонды | ФондИмущИнЦФ | С | | Н | Типовой элемент <ОППТип>. Состав элемента представлен в таблице 4.31 |
| Долгосрочные заемные средства | ДлгЗаемСредств | С | | Н | Типовой элемент <ОППТип>. Состав элемента представлен в таблице 4.31 |
| Другие долгосрочные обязательства | ДрДолгосрОбяз | С | | Н | Типовой элемент <ОППТип>. Состав элемента представлен в таблице 4.31 |
| Краткосрочные заемные средства | КртЗаемСредств | С | | Н | Типовой элемент <ОППТип>. Состав элемента представлен в таблице 4.31 |
| Кредиторская задолженность | КредитЗадолж | С | | Н | Типовой элемент <ОППТип>. Состав элемента представлен в таблице 4.31 |
| Другие краткосрочные обязательства | ДрКраткосрОбяз | С | | Н | Типовой элемент <ОППТип>. Состав элемента представлен в таблице 4.31 |
Таблица 4.10
Отчет о финансовых результатах (ПрибУб)
| Наименование элемента | Сокращенное наименование (код) элемента | Признак типа элемента | Формат элемента | Признак обязательности элемента | Дополнительная информация |
| Код формы по ОКУД | ОКУД | A | T(=7) | ОК | Типовой элемент <КНДТип>. Принимает значение: 0710002 |
| Выручка | Выруч | С | | Н | Типовой элемент <ОтчПредНТип>. Состав элемента представлен в таблице 4.32 |
| Расходы по обычной деятельности | РасхОбДеят | С | | Н | Типовой элемент <ОтчПредНТип>. Состав элемента представлен в таблице 4.32 |
| Проценты к уплате | ПроцУпл | С | | Н | Типовой элемент <ОтчПредНТип>. Состав элемента представлен в таблице 4.32 |
| Прочие доходы | ПрочДоход | С | | Н | Типовой элемент <ОтчПредНТип>. Состав элемента представлен в таблице 4.32 |
| Прочие расходы | ПрочРасход | С | | Н | Типовой элемент <ОтчПредНТип>. Состав элемента представлен в таблице 4.32 |
| Налоги на прибыль (доходы) | НалПрибДох | С | | Н | Типовой элемент <ОтчПредНТип>. Состав элемента представлен в таблице 4.32 |
| Чистая прибыль (убыток) | ЧистПрибУб | С | | Н | Типовой элемент <ОтчПредОТип>. Состав элемента представлен в таблице 4.33 |
Таблица 4.11
Отчет об изменениях капитала (ОтчетИзмКап)
| Наименование элемента | Сокращенное наименование (код) элемента | Признак типа элемента | Формат элемента | Признак обязательности элемента | Дополнительная информация |
| Код формы по ОКУД | ОКУД | A | T(=7) | ОК | Типовой элемент <КНДТип>. Принимает значение: 0710003 |
| Движение капитала | ДвиженКап | С | | Н | Состав элемента представлен в таблице 4.12 |
| Корректировки в связи с изменением учетной политики и исправлением ошибок | Коррект | С | | Н | Состав элемента представлен в таблице 4.13 |
| Чистые активы | ЧистАктив | С | | Н | Состав элемента представлен в таблице 4.14 |
Таблица 4.12
Движение капитала (ДвиженКап)
| Наименование элемента | Сокращенное наименование (код) элемента | Признак типа элемента | Формат элемента | Признак обязательности элемента | Дополнительная информация |
| Величина капитала на 31 декабря года, предшествующего предыдущему | Кап31ДекПред | С | | О | Типовой элемент <ДвижКапПГод>. Состав элемента представлен в таблице 4.34 |
| Предыдущий год | ПредГод | С | | О | Типовой элемент <ДвижКапГодТип>. Состав элемента представлен в таблице 4.35 |
| Отчетный год | ОтчетГод | С | | О | Типовой элемент <ДвижКапГодТип>. Состав элемента представлен в таблице 4.35 |
Таблица 4.13
Корректировки в связи с изменением учетной политики и исправлением ошибок (Коррект)
| Наименование элемента | Сокращенное наименование (код) элемента | Признак типа элемента | Формат элемента | Признак обязательности элемента | Дополнительная информация |
| Капитал - всего | КапитВс | С | | О | Типовой элемент <КорКапТип>. Состав элемента представлен в таблице 4.51 |
| Нераспределенная прибыль (непокрытый убыток) | НераспПриб | С | | Н | Типовой элемент <КорКапТип>. Состав элемента представлен в таблице 4.51 |
| По другим статьям капитала | ДрСтатКап | С | | Н | Типовой элемент <КорКапТип>. Состав элемента представлен в таблице 4.51 |
Таблица 4.14
Чистые активы (ЧистАктив)
| Наименование элемента | Сокращенное наименование (код) элемента | Признак типа элемента | Формат элемента | Признак обязательности элемента | Дополнительная информация |
| На 31 декабря отчетного года | На31ДекОтч | A | N(12) | О | |
| На 31 декабря предыдущего года | На31ДекПред | A | N(12) | О | |
| На 31 декабря, года, предшествующего предыдущему | На31ДекПрПред | A | N(12) | Н | |
Таблица 4.15
Отчет о движении денежных средств (ДвижениеДен)
| Наименование элемента | Сокращенное наименование (код) элемента | Признак типа элемента | Формат элемента | Признак обязательности элемента | Дополнительная информация |
| Код формы по ОКУД | ОКУД | A | T(=7) | ОК | Типовой элемент <КНДТип>. Принимает значение: 0710004 |
| Денежные потоки от текущих операций | ТекОпер | С | | Н | Состав элемента представлен в таблице 4.16 |
| Денежные потоки от инвестиционных операций | ИнвОпер | С | | Н | Состав элемента представлен в таблице 4.19 |
| Денежные потоки от финансовых операций | ФинОпер | С | | Н | Состав элемента представлен в таблице 4.22 |
| Сальдо денежных потоков за отчетный период | СальдоОтч | С | | О | Типовой элемент <ОПТип>. Состав элемента представлен в таблице 4.53 |
| Остаток денежных средств и денежных эквивалентов на начало отчетного периода | ОстНачОтч | С | | О | Типовой элемент <ОПТип>. Состав элемента представлен в таблице 4.53 |
| Остаток денежных средств и денежных эквивалентов на конец отчетного периода | ОстКонОтч | С | | О | Типовой элемент <ОПТип>. Состав элемента представлен в таблице 4.53 |
| Величина влияния изменений курса иностранной валюты по отношению к рублю | ВлИзмКурс | С | | Н | Типовой элемент <ОПТип>. Состав элемента представлен в таблице 4.53 |
Таблица 4.16
Денежные потоки от текущих операций (ТекОпер)
| Наименование элемента | Сокращенное наименование (код) элемента | Признак типа элемента | Формат элемента | Признак обязательности элемента | Дополнительная информация |
| Сальдо денежных потоков от текущих операций | СальдоТек | С | | О | Типовой элемент <ОПТип>. Состав элемента представлен в таблице 4.53 |
| Поступления | Поступ | С | | Н | Состав элемента представлен в таблице 4.17 |
| Платежи | Платеж | С | | Н | Состав элемента представлен в таблице 4.18 |
Таблица 4.17
Поступления (Поступ)
| Наименование элемента | Сокращенное наименование (код) элемента | Признак типа элемента | Формат элемента | Признак обязательности элемента | Дополнительная информация |
| Всего - за отчетный год | СумОтч | A | N(12) | О | |
| Всего - за аналогичный период предыдущего года | СумПред | A | N(12) | Н | |
| От продажи продукции, товаров, работ и услуг | ПродПТРУ | С | | Н | Типовой элемент <ОПТип>. Состав элемента представлен в таблице 4.53 |
| Арендных платежей, лицензионных платежей, роялти, комиссионных и иных аналогичных платежей | АрЛицИнПлат | С | | Н | Типовой элемент <ОПТип>. Состав элемента представлен в таблице 4.53 |
| От перепродажи финансовых вложений | ПродФинВлож | С | | Н | Типовой элемент <ОПТип>. Состав элемента представлен в таблице 4.53 |
| Прочие поступления | ПрочПоступ | С | | Н | Типовой элемент <ОПТип>. Состав элемента представлен в таблице 4.53 |
Таблица 4.18
Платежи (Платеж)
| Наименование элемента | Сокращенное наименование (код) элемента | Признак типа элемента | Формат элемента | Признак обязательности элемента | Дополнительная информация |
| Всего - за отчетный год | СумОтч | A | N(12) | О | |
| Всего - за аналогичный период предыдущего года | СумПред | A | N(12) | Н | |
| Поставщикам (подрядчикам) за сырье, материалы, работы, услуги | ПоставСМРУ | С | | Н | Типовой элемент <ОПТип>. Состав элемента представлен в таблице 4.53 |
| В связи с оплатой труда работников | ОплатТрудРаб | С | | Н | Типовой элемент <ОПТип>. Состав элемента представлен в таблице 4.53 |
| Процентов по долговым обязательствам | ПроцДолгОбяз | С | | Н | Типовой элемент <ОПТип>. Состав элемента представлен в таблице 4.53 |
| Налог на прибыль | НалогПриб | С | | Н | Типовой элемент <ОПТип>. Состав элемента представлен в таблице 4.53 |
| Прочие платежи | ПрочПлатеж | С | | Н | Типовой элемент <ОПТип>. Состав элемента представлен в таблице 4.53 |
Таблица 4.19
Денежные потоки от инвестиционных операций (ИнвОпер)
| Наименование элемента | Сокращенное наименование (код) элемента | Признак типа элемента | Формат элемента | Признак обязательности элемента | Дополнительная информация |
| Сальдо денежных потоков от инвестиционных операций | СальдоИнв | С | | О | Типовой элемент <ОПТип>. Состав элемента представлен в таблице 4.53 |
| Поступления | Поступ | С | | Н | Состав элемента представлен в таблице 4.20 |
| Платежи | Платеж | С | | Н | Состав элемента представлен в таблице 4.21 |
Таблица 4.20
Поступления (Поступ)
| Наименование элемента | Сокращенное наименование (код) элемента | Признак типа элемента | Формат элемента | Признак обязательности элемента | Дополнительная информация |
| Всего - за отчетный год | СумОтч | A | N(12) | О | |
| Всего - за аналогичный период предыдущего года | СумПред | A | N(12) | Н | |
| От продажи внеоборотных активов (кроме финансовых вложений) | ПродВнАктив | С | | Н | Типовой элемент <ОПТип>. Состав элемента представлен в таблице 4.53 |
| От продажи акций других организаций (долей участия) | ПродАкцДр | С | | Н | Типовой элемент <ОПТип>. Состав элемента представлен в таблице 4.53 |
| От возврата предоставленных займов, от продажи долговых ценных бумаг (прав требования денежных средств к другим лицам) | ВозврЗаймЦБ | С | | Н | Типовой элемент <ОПТип>. Состав элемента представлен в таблице 4.53 |
| Дивидендов, процентов по долговым финансовым вложениям и аналогичных поступлений от долевого участия в других организациях | ДивПроц | С | | Н | Типовой элемент <ОПТип>. Состав элемента представлен в таблице 4.53 |
| Прочие поступления | ПрочПоступ | С | | Н | Типовой элемент <ОПТип>. Состав элемента представлен в таблице 4.53 |
Таблица 4.21
Платежи (Платеж)
| Наименование элемента | Сокращенное наименование (код) элемента | Признак типа элемента | Формат элемента | Признак обязательности элемента | Дополнительная информация |
| Всего - за отчетный год | СумОтч | A | N(12) | О | |
| Всего - за аналогичный период предыдущего года | СумПред | A | N(12) | Н | |
| В связи с приобретением, созданием, модернизацией, реконструкцией и подготовкой к использованию внеоборотных активов | ПриобрВнАктив | С | | Н | Типовой элемент <ОПТип>. Состав элемента представлен в таблице 4.53 |
| В связи с приобретением акций в других организаций (долей участия ) | ПриобрАкцДр | С | | Н | Типовой элемент <ОПТип>. Состав элемента представлен в таблице 4.53 |
| В связи с приобретением долговых ценных бумаг (прав требования денежных средств к другим лицам), предоставление займов другим лицам | ПриобрДолгЦБ | С | | Н | Типовой элемент <ОПТип>. Состав элемента представлен в таблице 4.53 |
| Процентов по долговым обязательствам, включаемым в стоимость инвестиционного актива | ПроцДолгОб | С | | Н | Типовой элемент <ОПТип>. Состав элемента представлен в таблице 4.53 |
| Прочие платежи | ПрочПлатеж | С | | Н | Типовой элемент <ОПТип>. Состав элемента представлен в таблице 4.53 |
Таблица 4.22
Денежные потоки от финансовых операций (ФинОпер)
| Наименование элемента | Сокращенное наименование (код) элемента | Признак типа элемента | Формат элемента | Признак обязательности элемента | Дополнительная информация |
| Сальдо денежных потоков от финансовых операций | СальдоФин | С | | О | Типовой элемент <ОПТип>. Состав элемента представлен в таблице 4.53 |
| Поступления | Поступ | С | | Н | Состав элемента представлен в таблице 4.23 |
| Платежи | Платеж | С | | Н | Состав элемента представлен в таблице 4.24 |
Таблица 4.23
Поступления (Поступ)
| Наименование элемента | Сокращенное наименование (код) элемента | Признак типа элемента | Формат элемента | Признак обязательности элемента | Дополнительная информация |
| Всего - за отчетный год | СумОтч | A | N(12) | О | |
| Всего - за аналогичный период предыдущего года | СумПред | A | N(12) | Н | |
| Получение кредитов и займов | КредЗайм | С | | Н | Типовой элемент <ОПТип>. Состав элемента представлен в таблице 4.53 |
| Денежных вкладов собственников (участников) | ВкладСоб | С | | Н | Типовой элемент <ОПТип>. Состав элемента представлен в таблице 4.53 |
| От выпуска акций, увеличения долей участия | АкцДол | С | | Н | Типовой элемент <ОПТип>. Состав элемента представлен в таблице 4.53 |
| От выпуска облигаций, векселей и других долговых ценных бумаг и др. | ОблВексДр | С | | Н | Типовой элемент <ОПТип>. Состав элемента представлен в таблице 4.53 |
| Прочие поступления | ПрочПоступ | С | | Н | Типовой элемент <ОПТип>. Состав элемента представлен в таблице 4.53 |
Таблица 4.24
Платежи (Платеж)
| Наименование элемента | Сокращенное наименование (код) элемента | Признак типа элемента | Формат элемента | Признак обязательности элемента | Дополнительная информация |
| Всего - за отчетный год | СумОтч | A | N(12) | О | |
| Всего - за аналогичный период предыдущего года | СумПред | A | N(12) | Н | |
| Собственникам (участникам) в связи с выкупом у них акций (долей участия) организаций или их выходом из состава участников | ВыкупАкц | С | | Н | Типовой элемент <ОПТип>. Состав элемента представлен в таблице 4.53 |
| На уплату дивидендов и иных платежей по распределению прибыли в пользу собственников (участников) | УплДивИн | С | | Н | Типовой элемент <ОПТип>. Состав элемента представлен в таблице 4.53 |
| В связи с погашением (выкупом) векселей и других долговых ценных бумаг, возврат кредитов и займов | ВыкВексКЗ | С | | Н | Типовой элемент <ОПТип>. Состав элемента представлен в таблице 4.53 |
| Прочие платежи | ПрочПлатеж | С | | Н | Типовой элемент <ОПТип>. Состав элемента представлен в таблице 4.53 |
Таблица 4.25
Отчет о целевом использовании средств (ЦелИсп)
| Наименование элемента | Сокращенное наименование (код) элемента | Признак типа элемента | Формат элемента | Признак обязательности элемента | Дополнительная информация |
| Код формы по ОКУД | ОКУД | A | T(=7) | ОК | Типовой элемент <КНДТип>. Принимает значение: 0710006 |
| Остаток средств на начало отчетного года | ОстатНачОтч | С | | О | Типовой элемент <ОП_ОЦИСТип>. Состав элемента представлен в таблице 4.54 |
| Поступило средств | Поступило | С | | Н | Состав элемента представлен в таблице 4.26 |
| Использовано средств | Использовано | С | | Н | Состав элемента представлен в таблице 4.27 |
| Остаток средств на конец отчетного года | ОстатКонОтч | С | | О | Типовой элемент <ОП_ОЦИСТип>. Состав элемента представлен в таблице 4.54 |
Таблица 4.26
Поступило средств (Поступило)
| Наименование элемента | Сокращенное наименование (код) элемента | Признак типа элемента | Формат элемента | Признак обязательности элемента | Дополнительная информация |
| Код строки | КодСтроки | A | T(1-4) | О | |
| Поступило средств - за отчетный год | СумОтч | A | N(12) | О | |
| Поступило средств - за предыдущий год | СумПред | A | N(12) | Н | |
| Взносы и иные целевые поступления | ВзносЦелПоступ | С | | Н | Типовой элемент <ОП_ОЦИСТип>. Состав элемента представлен в таблице 4.54 |
| Прибыль от приносящей доход деятельности организации | ПрибПредДеят | С | | Н | Типовой элемент <ОП_ОЦИСТип>. Состав элемента представлен в таблице 4.54 |
| Прочие поступления | Прочие | С | | Н | Типовой элемент <ОП_ОЦИСТип>. Состав элемента представлен в таблице 4.54 |
Таблица 4.27
Использовано средств (Использовано)
| Наименование элемента | Сокращенное наименование (код) элемента | Признак типа элемента | Формат элемента | Признак обязательности элемента | Дополнительная информация |
| На целевые мероприятия | ЦелМер | С | | Н | Типовой элемент <ОП_ОЦИСТип>. Состав элемента представлен в таблице 4.54 |
| На содержание организации | СодеожОрг | С | | Н | Типовой элемент <ОП_ОЦИСТип>. Состав элемента представлен в таблице 4.54 |
| Приобретение основных средств и иного имущества | ПриобОСИн | С | | Н | Типовой элемент <ОП_ОЦИСТип>. Состав элемента представлен в таблице 4.54 |
| Прочие | Прочие | С | | Н | Типовой элемент <ОП_ОЦИСТип>. Состав элемента представлен в таблице 4.54 |
Таблица 4.28
Пояснения (Пояснения)
| Наименование элемента | Сокращенное наименование (код) элемента | Признак типа элемента | Формат элемента | Признак обязательности элемента | Дополнительная информация |
| Код формы по ОКУД | ОКУД | A | T(=7) | ОК | Типовой элемент <КНДТип>. Принимает значение: 0710005 |
| Имя файла, содержащего данные пояснительной записки (с расширением) | НаимФайлПЗ | A | T(1-255) | О | Имя файла имеет вид R_Т_A_K_О_N1_GGGGMMDD_N2, где: R_Т - префикс, принимающий значение NO_BUHPZ; A_K - идентификатор получателя информации, где: A - идентификатор получателя, которому направляется файл обмена, K - идентификатор конечного получателя, для которого предназначена информация из данного файла обмена; идентификаторы A и К имеют вид для налоговых органов - четырехразрядный код (код по СОНО); О - идентификатор отправителя информации, имеет вид: для организаций - девятнадцатиразрядный код (ИНН и КПП налогоплательщика организации (обособленного подразделения); для физических лиц - двенадцатиразрядный код (ИНН физического лица, при наличии. При отсутствии ИНН - последовательность из двенадцати нулей); GGGG - год, MM - месяц, DD - день формирования файла; N 1, N 2 - идентификационные номера файла: N 1 - должен совпадать с идентификационным номером файла бухгалтерской отчетности N 2 - уникален для каждого файла независимо от принадлежности к документу (длина - от 1 до 36 знаков). Расширение имени файла - xls | doc | rtf | tif | pdf | jpg. |
Таблица 4.29
Аудиторское заключение (АудитЗакл)
| Наименование элемента | Сокращенное наименование (код) элемента | Признак типа элемента | Формат элемента | Признак обязательности элемента | Дополнительная информация |
| Имя файла, содержащего данные аудиторского заключения (с расширением) | НаимФайлАЗ | A | T(1-255) | О | Имя файла имеет вид R_Т_A_K_О_N1_GGGGMMDD_N2, где: R_Т - префикс, принимающий значение NO_BUHAZ; A_K - идентификатор получателя информации, где: A - идентификатор получателя, которому направляется файл обмена, K - идентификатор конечного получателя, для которого предназначена информация из данного файла обмена; идентификаторы A и К имеют вид для налоговых органов - четырехразрядный код (код по СОНО); О - идентификатор отправителя информации, имеет вид: для организаций - девятнадцатиразрядный код (ИНН и КПП налогоплательщика организации (обособленного подразделения); для физических лиц - двенадцатиразрядный код (ИНН физического лица, при наличии. При отсутствии ИНН - последовательность из двенадцати нулей); GGGG - год, MM - месяц, DD - день формирования файла; N 1, N 2 - идентификационные номера файла: N 1 - должен совпадать с идентификационным номером файла бухгалтерской отчетности N 2 - уникален для каждого файла независимо от принадлежности к документу (длина - от 1 до 36 знаков). Расширение имени файла - tif | pdf | jpg. |
Таблица 4.30
Заявление ревизионного союза сельскохозяйственных производителей (ЗаявСХПр)
| Наименование элемента | Сокращенное наименование (код) элемента | Признак типа элемента | Формат элемента | Признак обязательности элемента | Дополнительная информация |
| Имя файла, содержащего данные заявления ревизионного союза сельскохозяйственных производителей (с расширением) | НаимФайлЗСХП | A | T(1-255) | О | Имя файла имеет вид R_Т_A_K_О_N1_GGGGMMDD_N2, где: R_Т - префикс, принимающий значение NO_BUHZSHP; A_K - идентификатор получателя информации, где: A - идентификатор получателя, которому направляется файл обмена, K - идентификатор конечного получателя, для которого предназначена информация из данного файла обмена; идентификаторы A и К имеют вид для налоговых органов - четырехразрядный код (код по СОНО); О - идентификатор отправителя информации, имеет вид: для организаций - девятнадцатиразрядный код (ИНН и КПП налогоплательщика организации (обособленного подразделения); для физических лиц - двенадцатиразрядный код (ИНН физического лица, при наличии. При отсутствии ИНН - последовательность из двенадцати нулей); GGGG - год, MM - месяц, DD - день формирования файла; N 1, N 2 - идентификационные номера файла: N 1 - должен совпадать с идентификационным номером файла бухгалтерской отчетности N 2 - уникален для каждого файла независимо от принадлежности к документу (длина - от 1 до 36 знаков). Расширение имени файла - tif | pdf | jpg. |
Таблица 4.31
Сведения о суммах по отчетному периоду, по предыдущему и предшествующему ему годам (ОППТип)
| Наименование элемента | Сокращенное наименование (код) элемента | Признак типа элемента | Формат элемента | Признак обязательности элемента | Дополнительная информация |
| Номер соответствующего пояснения | Пояснения | A | T(1-4) | Н | |
| Код строки | КодСтроки | A | T(1-4) | О | |
| На отчетную дату отчетного периода | СумОтч | A | N(12) | О | |
| На 31 декабря предыдущего года | СумПрдщ | A | N(12) | Н | |
| На 31 декабря года, предшествующего предыдущему | СумПрдшв | A | N(12) | Н | |
Таблица 4.32
Данные по отчетному году и предыдущему году с пояснениями (с необязательным предыдущим годом) (ОтчПредНТип)
| Наименование элемента | Сокращенное наименование (код) элемента | Признак типа элемента | Формат элемента | Признак обязательности элемента | Дополнительная информация |
| Номер соответствующего пояснения | Пояснения | A | T(1-4) | Н | |
| Код строки | КодСтроки | A | T(1-4) | О | |
| За отчетный год | СумОтч | A | N(12) | О | |
| За предыдущий год | СумПред | A | N(12) | Н | |
Таблица 4.33
Данные по отчетному году и предыдущему году с пояснениями (с обязательным предыдущим годом) (ОтчПредОТип)
| Наименование элемента | Сокращенное наименование (код) элемента | Признак типа элемента | Формат элемента | Признак обязательности элемента | Дополнительная информация |
| Номер соответствующего пояснения | Пояснения | A | T(1-4) | Н | |
| Код строки | КодСтроки | A | T(1-4) | О | |
| За отчетный год | СумОтч | A | N(12) | О | |
| За предыдущий год | СумПред | A | N(12) | О | |
Таблица 4.34
Сведения по строке движения капитала, полные (ДвижКапПГод)
| Наименование элемента | Сокращенное наименование (код) элемента | Признак типа элемента | Формат элемента | Признак обязательности элемента | Дополнительная информация |
| Уставный капитал | УстКапитал | A | N(12) | О | |
| Собственные акции, выкупленные у акционеров | СобВыкупАкц | A | N(12) | Н | |
| Добавочный капитал | ДобКапитал | A | N(12) | Н | |
| Резервный капитал | РезКапитал | A | N(12) | Н | |
| Нераспределенная прибыль (непокрытый убыток) | НераспПриб | A | N(12) | Н | |
| Итого | Итог | A | N(12) | О | |
Таблица 4.35
Движение капитала по годам (ДвижКапГодТип)
| Наименование элемента | Сокращенное наименование (код) элемента | Признак типа элемента | Формат элемента | Признак обязательности элемента | Дополнительная информация |
| Увеличение капитала | УвеличКапитал | С | | Н | Состав элемента представлен в таблице 4.36 |
| Уменьшение капитала | УменКапитал | С | | Н | Состав элемента представлен в таблице 4.42 |
| Изменение добавочного капитала | ИзмДобавКап | С | | Н | Состав элемента представлен в таблице 4.49 |
| Изменение резервного капитала | ИзмРезервКап | С | | Н | Состав элемента представлен в таблице 4.50 |
| Величина капитала на 31 декабря | Кап31дек | С | | О | Типовой элемент <ДвижКапПГод>. Состав элемента представлен в таблице 4.34 |
Таблица 4.36
Увеличение капитала (УвеличКапитал)
| Наименование элемента | Сокращенное наименование (код) элемента | Признак типа элемента | Формат элемента | Признак обязательности элемента | Дополнительная информация |
| Увеличение капитала - всего | УвеличКапВс | С | | Н | Типовой элемент <ДвижКапПГод>. Состав элемента представлен в таблице 4.34 |
| Чистая прибыль | ЧистПриб | С | | Н | Состав элемента представлен в таблице 4.37 |
| Переоценка имущества | ПереоцИмущ | С | | Н | Состав элемента представлен в таблице 4.38 |
| Доходы, относящиеся непосредственно на увеличение капитала | ДохУвелКап | С | | Н | Состав элемента представлен в таблице 4.39 |
| Дополнительный выпуск акций | ДопВыпАкций | С | | Н | Состав элемента представлен в таблице 4.40 |
| Увеличение номинальной стоимости акций | УвеличНомАкц | С | | Н | Состав элемента представлен в таблице 4.41 |
| Реорганизация юридического лица | Реорганизация | С | | Н | Типовой элемент <ДвижКапПГод>. Состав элемента представлен в таблице 4.34 |
Таблица 4.37
Чистая прибыль (ЧистПриб)
| Наименование элемента | Сокращенное наименование (код) элемента | Признак типа элемента | Формат элемента | Признак обязательности элемента | Дополнительная информация |
| Нераспределенная прибыль (непокрытый убыток) | НераспПриб | A | N(12) | Н | |
| Итого | Итог | A | N(12) | О | |
Таблица 4.38
Переоценка имущества (ПереоцИмущ)
| Наименование элемента | Сокращенное наименование (код) элемента | Признак типа элемента | Формат элемента | Признак обязательности элемента | Дополнительная информация |
| Добавочный капитал | ДобКапитал | A | N(12) | Н | |
| Нераспределенная прибыль (непокрытый убыток) | НераспПриб | A | N(12) | Н | |
| Итого | Итог | A | N(12) | О | |
Таблица 4.39
Доходы, относящиеся непосредственно на увеличение капитала (ДохУвелКап)
| Наименование элемента | Сокращенное наименование (код) элемента | Признак типа элемента | Формат элемента | Признак обязательности элемента | Дополнительная информация |
| Добавочный капитал | ДобКапитал | A | N(12) | Н | |
| Нераспределенная прибыль (непокрытый убыток) | НераспПриб | A | N(12) | Н | |
| Итого | Итог | A | N(12) | О | |
Таблица 4.40
Дополнительный выпуск акций (ДопВыпАкций)
| Наименование элемента | Сокращенное наименование (код) элемента | Признак типа элемента | Формат элемента | Признак обязательности элемента | Дополнительная информация |
| Уставный капитал | УстКапитал | A | N(12) | О | |
| Собственные акции, выкупленные у акционеров | СобВыкупАкц | A | N(12) | Н | |
| Добавочный капитал | ДобКапитал | A | N(12) | Н | |
| Итого | Итог | A | N(12) | О | |
Таблица 4.41
Увеличение номинальной стоимости акций (УвеличНомАкц)
| Наименование элемента | Сокращенное наименование (код) элемента | Признак типа элемента | Формат элемента | Признак обязательности элемента | Дополнительная информация |
| Уставный капитал | УстКапитал | A | N(12) | О | |
| Собственные акции, выкупленные у акционеров | СобВыкупАкц | A | N(12) | Н | |
| Добавочный капитал | ДобКапитал | A | N(12) | Н | |
| Нераспределенная прибыль (непокрытый убыток) | НераспПриб | A | N(12) | Н | |
Таблица 4.42
Уменьшение капитала (УменКапитал)
| Наименование элемента | Сокращенное наименование (код) элемента | Признак типа элемента | Формат элемента | Признак обязательности элемента | Дополнительная информация |
| Уменьшение капитала - всего | УменКапВс | С | | Н | Типовой элемент <ДвижКапПГод>. Состав элемента представлен в таблице 4.34 |
| Убыток | Убыток | С | | Н | Состав элемента представлен в таблице 4.43 |
| Переоценка имущества | ПереоцИмущ | С | | Н | Состав элемента представлен в таблице 4.44 |
| Расходы, относящиеся непосредственно на уменьшение капитала | РасхУменКап | С | | Н | Состав элемента представлен в таблице 4.45 |
| Уменьшение номинальной стоимости акций | УменНомАкц | С | | Н | Состав элемента представлен в таблице 4.46 |
| Уменьшение количества акций | УменКолАкций | С | | Н | Состав элемента представлен в таблице 4.47 |
| Реорганизация юридического лица | Реорганизация | С | | Н | Типовой элемент <ДвижКапПГод>. Состав элемента представлен в таблице 4.34 |
| Дивиденды | Дивиденды | С | | Н | Состав элемента представлен в таблице 4.48 |
Таблица 4.43
Убыток (Убыток)
| Наименование элемента | Сокращенное наименование (код) элемента | Признак типа элемента | Формат элемента | Признак обязательности элемента | Дополнительная информация |
| Нераспределенная прибыль (непокрытый убыток) | НераспПриб | A | N(12) | Н | |
| Итого | Итог | A | N(12) | О | |
Таблица 4.44
Переоценка имущества (ПереоцИмущ)
| Наименование элемента | Сокращенное наименование (код) элемента | Признак типа элемента | Формат элемента | Признак обязательности элемента | Дополнительная информация |
| Добавочный капитал | ДобКапитал | A | N(12) | Н | |
| Нераспределенная прибыль (непокрытый убыток) | НераспПриб | A | N(12) | Н | |
| Итого | Итог | A | N(12) | О | |
Таблица 4.45
Расходы, относящиеся непосредственно на уменьшение капитала (РасхУменКап)
| Наименование элемента | Сокращенное наименование (код) элемента | Признак типа элемента | Формат элемента | Признак обязательности элемента | Дополнительная информация |
| Добавочный капитал | ДобКапитал | A | N(12) | Н | |
| Нераспределенная прибыль (непокрытый убыток) | НераспПриб | A | N(12) | Н | |
| Итого | Итог | A | N(12) | О | |
Таблица 4.46
Уменьшение номинальной стоимости акций (УменНомАкц)
| Наименование элемента | Сокращенное наименование (код) элемента | Признак типа элемента | Формат элемента | Признак обязательности элемента | Дополнительная информация |
| Уставный капитал | УстКапитал | A | N(12) | О | |
| Собственные акции, выкупленные у акционеров | СобВыкупАкц | A | N(12) | Н | |
| Добавочный капитал | ДобКапитал | A | N(12) | Н | |
| Нераспределенная прибыль (непокрытый убыток) | НераспПриб | A | N(12) | Н | |
| Итого | Итог | A | N(12) | О | |
Таблица 4.47
Уменьшение количества акций (УменКолАкций)
| Наименование элемента | Сокращенное наименование (код) элемента | Признак типа элемента | Формат элемента | Признак обязательности элемента | Дополнительная информация |
| Уставный капитал | УстКапитал | A | N(12) | О | |
| Собственные акции, выкупленные у акционеров | СобВыкупАкц | A | N(12) | Н | |
| Добавочный капитал | ДобКапитал | A | N(12) | Н | |
| Нераспределенная прибыль (непокрытый убыток) | НераспПриб | A | N(12) | Н | |
| Итого | Итог | A | N(12) | О | |
Таблица 4.48
Дивиденды (Дивиденды)
| Наименование элемента | Сокращенное наименование (код) элемента | Признак типа элемента | Формат элемента | Признак обязательности элемента | Дополнительная информация |
| Нераспределенная прибыль (непокрытый убыток) | НераспПриб | A | N(12) | Н | |
| Итого | Итог | A | N(12) | О | |
Таблица 4.49
Изменение добавочного капитала (ИзмДобавКап)
| Наименование элемента | Сокращенное наименование (код) элемента | Признак типа элемента | Формат элемента | Признак обязательности элемента | Дополнительная информация |
| Добавочный капитал | ДобКапитал | A | N(12) | Н | |
| Резервный капитал | РезКапитал | A | N(12) | Н | |
| Нераспределенная прибыль (непокрытый убыток) | НераспПриб | A | N(12) | Н | |
Таблица 4.50
Изменение резервного капитала (ИзмРезервКап)
| Наименование элемента | Сокращенное наименование (код) элемента | Признак типа элемента | Формат элемента | Признак обязательности элемента | Дополнительная информация |
| Резервный капитал | РезКапитал | A | N(12) | Н | |
| Нераспределенная прибыль (непокрытый убыток) | НераспПриб | A | N(12) | Н | |
Таблица 4.51
Сведения о корректировках капитала (КорКапТип)
| Наименование элемента | Сокращенное наименование (код) элемента | Признак типа элемента | Формат элемента | Признак обязательности элемента | Дополнительная информация |
| До корректировок | ДоКоррект | С | | О | Типовой элемент <КорКапПрТип>. Состав элемента представлен в таблице 4.52 |
| Корректировка в связи с изменением учетной политики | КорИзмУчПол | С | | Н | Типовой элемент <КорКапПрТип>. Состав элемента представлен в таблице 4.52 |
| Корректировка в связи с исправлением ошибок | КорИспрОш | С | | Н | Типовой элемент <КорКапПрТип>. Состав элемента представлен в таблице 4.52 |
| После корректировок | ПослеКоррект | С | | О | Типовой элемент <КорКапПрТип>. Состав элемента представлен в таблице 4.52 |
Таблица 4.52
Корректировка капитала за предыдущий год (КорКапПрТип)
| Наименование элемента | Сокращенное наименование (код) элемента | Признак типа элемента | Формат элемента | Признак обязательности элемента | Дополнительная информация |
| На 31 декабря, года, предшествующего предыдущему | На31ДекПрПред | A | N(12) | Н | |
| Изменения капитала за предыдущий год за счет чистой прибыли (убытка) | ИзмКапЧистПр | A | N(12) | О | |
| Изменения капитала за предыдущий год за счет иных факторов | ИзмКапИнФакт | A | N(12) | О | |
| На 31 декабря предыдущего года | На31ДекПред | A | N(12) | О | |
Таблица 4.53
Данные по отчетному году и предыдущему году (ОПТип)
| Наименование элемента | Сокращенное наименование (код) элемента | Признак типа элемента | Формат элемента | Признак обязательности элемента | Дополнительная информация |
| За отчетный год | СумОтч | A | N(12) | О | |
| За предыдущий год | СумПред | A | N(12) | Н | |
Таблица 4.54
Данные по отчетному году и предыдущему году (с кодом строки) (ОП_ОЦИСТип)
| Наименование элемента | Сокращенное наименование (код) элемента | Признак типа элемента | Формат элемента | Признак обязательности элемента | Дополнительная информация |
| Код строки | КодСтроки | A | T(1-4) | О | |
| За отчетный год | СумОтч | A | N(12) | О | |
| За предыдущий год | СумПред | A | N(12) | Н | |
Таблица 4.55
Адрес в Российской Федерации (АдрРФТип)
| Наименование элемента | Сокращенное наименование (код) элемента | Признак типа элемента | Формат элемента | Признак обязательности элемента | Дополнительная информация |
| Почтовый индекс | Индекс | A | T(=6) | Н | |
| Субъект Российской Федерации | КодРегион | A | T(=2) | ОК | Типовой элемент <ССРФТип>. Принимает значения в соответствии со справочником "Коды субъектов Российской Федерации" |
| Район | Район | A | T(1-50) | Н | |
| Город | Город | A | T(1-50) | Н | |
| Населенный пункт (село, поселок и т.п.) | НаселПункт | A | T(1-50) | Н | |
| Улица (проспект, переулок и т.п. | Улица | A | T(1-50) | Н | |
| Номер дома (владения) | Дом | A | T(1-20) | Н | |
| Номер корпуса (строения) | Корпус | A | T(1-20) | Н | |
| Номер офиса | Кварт | A | T(1-20) | Н | |
Таблица 4.56
Фамилия, имя, отчество (ФИОТип)
| Наименование элемента | Сокращенное наименование (код) элемента | Признак типа элемента | Формат элемента | Признак обязательности элемента | Дополнительная информация |
| Фамилия | Фамилия | A | T(1-60) | О | |
| Имя | Имя | A | T(1-60) | О | |
| Отчество | Отчество | A | T(1-60) | Н | |
УТВЕРЖДЕН
приказом ФНС России
от "___"_________2017 г.
N____________________
РЕКОМЕНДУЕМЫЙ ФОРМАТ ПРЕДСТАВЛЕНИЯ БАЛАНСА ГЛАВНОГО РАСПОРЯДИТЕЛЯ, РАСПОРЯДИТЕЛЯ, ПОЛУЧАТЕЛЯ БЮДЖЕТНЫХ СРЕДСТВ, ГЛАВНОГО АДМИНИСТРАТОРА, АДМИНИСТРАТОРА ИСТОЧНИКОВ ФИНАНСИРОВАНИЯ ДЕФИЦИТА БЮДЖЕТА, ГЛАВНОГО АДМИНИСТРАТОРА, АДМИНИСТРАТОРА ДОХОДОВ БЮДЖЕТА В ЭЛЕКТРОННОЙ ФОРМЕ
(в ред. Приказа ФНС РФ от 19.07.2017 N ЕД-7-6/559@)
I. ОБЩИЕ ПОЛОЖЕНИЯ
1. Настоящий формат описывает требования к XML файлам (далее – файлам обмена) передачи в электронной форме баланса главного распорядителя, распорядителя, получателя бюджетных средств, главного администратора, администратора источников финансирования дефицита бюджета, главного администратора, администратора доходов бюджета в налоговые органы.
2. Настоящий формат (часть CXLVII, версия 5.04) разработан в соответствии с приказом Минфина России от 28.12.2010 N 191н "Об утверждении Инструкции о порядке составления и представления годовой, квартальной и месячной отчетности об исполнении бюджетов бюджетной системы Российской Федерации" (зарегистрирован Министерством юстиции Российской Федерации 03.02.2011, N 19693) с учетом последующих изменений, утвержденных приказами Минфина России.
II. ОПИСАНИЕ ФАЙЛА ОБМЕНА
3. Имя файла обмена должно иметь следующий вид:
R_Т_A_K_О_GGGGMMDD_N, где:
R_Т – префикс, принимающий значение NO_BOBUDG;
A_K – идентификатор получателя информации, где: A – идентификатор получателя, которому направляется файл обмена, K – идентификатор конечного получателя, для которого предназначена информация из данного файла обмена <1>. Каждый из идентификаторов (A и K) имеет вид для налоговых органов – четырехразрядный код (код налогового органа в соответствии с классификатором "Система обозначения налоговых органов" (СОНО);
<1> Передача файла от отправителя к конечному получателю (К) может осуществляться в несколько этапов через другие налоговые органы, осуществляющие передачу файла на промежуточных этапах, которые обозначаются идентификатором А. В случае передачи файла от отправителя к конечному получателю при отсутствии налоговых органов, осуществляющих передачу на промежуточных этапах, значения идентификаторов А и К совпадают.
О – идентификатор отправителя информации, имеет вид:
для организаций - девятнадцатиразрядный код (идентификационный номер налогоплательщика (далее - ИНН) и код причины постановки на учет (далее - КПП) организации (обособленного подразделения);
для физических лиц – двенадцатиразрядный код (ИНН физического лица, при наличии. При отсутствии ИНН – последовательность из двенадцати нулей);
GGGG – год формирования передаваемого файла, MM – месяц, DD – день;
N – идентификационный номер файла (длина – от 1 до 36 знаков. Идентификационный номер файла должен обеспечивать уникальность файла).
Расширение имени файла – xml. Расширение имени файла может указываться как строчными, так и прописными буквами.
Параметры первой строки файла обмена
Первая строка XML файла должна иметь следующий вид:
<?xml version ="1.0" encoding ="windows-1251"?>
Имя файла, содержащего XSD схему файла обмена, должно иметь следующий вид:
NO_BOBUDG_1_147_00_05_04_xx , где хх – номер версии схемы.
Расширение имени файла – xsd.
XML схема файла обмена приводится отдельным файлом и размещается на сайте Федеральной налоговой службы.
4. Логическая модель файла обмена представлена в виде диаграммы структуры файла обмена на рисунке 1 настоящего формата. Элементами логической модели файла обмена являются элементы и атрибуты XML файла. Перечень структурных элементов логической модели файла обмена и сведения о них приведены в таблицах 4.1 - 4.57 настоящего формата.
Для каждого структурного элемента логической модели файла обмена приводятся следующие сведения:
наименование элемента. Приводится полное наименование элемента <2>;
<2> В строке таблицы могут быть описаны несколько элементов, наименования которых разделены символом "|". Такая форма записи применяется в случае возможного наличия в файле обмена только одного элемента из описанных в этой строке.
сокращенное наименование (код) элемента. Приводится сокращенное наименование элемента. Синтаксис сокращенного наименования должен удовлетворять спецификации XML;
признак типа элемента. Может принимать следующие значения: "С" – сложный элемент логической модели (содержит вложенные элементы), "П" – простой элемент логической модели, реализованный в виде элемента XML файла, "А" – простой элемент логической модели, реализованный в виде атрибута элемента XML файла. Простой элемент логической модели не содержит вложенные элементы;
формат элемента. Формат элемента представляется следующими условными обозначениями: Т – символьная строка; N – числовое значение (целое или дробное).
Формат символьной строки указывается в виде Т(n-к) или T(=к), где: n – минимальное количество знаков, к – максимальное количество знаков, символ "-" - разделитель, символ "=" означает фиксированное количество знаков в строке. В случае, если минимальное количество знаков равно 0, формат имеет вид Т(0-к). В случае, если максимальное количество знаков неограничено, формат имеет вид Т(n-).
Формат числового значения указывается в виде N(m.к), где: m – максимальное количество знаков в числе, включая знак (для отрицательного числа), целую и дробную часть числа без разделяющей десятичной точки, k – максимальное число знаков дробной части числа. Если число знаков дробной части числа равно 0 (то есть число целое), то формат числового значения имеет вид N(m).
Для простых элементов, являющихся базовыми в XML (определенными в сети Интернет по электронному адресу: http://www.w3.org/TR/xmlschema-0), например, элемент с типом "date", поле "Формат элемента" не заполняется. Для таких элементов в поле "Дополнительная информация" указывается тип базового элемента;
признак обязательности элемента определяет обязательность присутствия элемента (совокупности наименования элемента и его значения) в файле обмена. Признак обязательности элемента может принимать следующие значения: "О" – наличие элемента в файле обмена обязательно; "Н" – присутствие элемента в файле обмена необязательно, то есть элемент может отсутствовать. Если элемент принимает ограниченный перечень значений (по классификатору, кодовому словарю и тому подобному), то признак обязательности элемента дополняется символом "К". Например, "ОК". В случае если количество реализаций элемента может быть более одной, то признак обязательности элемента дополняется символом "М". Например, "НМ" или "ОКМ".
К вышеперечисленным признакам обязательности элемента может добавляться значение "У" в случае описания в XML схеме условий, предъявляемых к элементу в файле обмена, описанных в графе "Дополнительная информация". Например, "НУ" или "ОКУ";
дополнительная информация содержит, при необходимости, требования к элементу файла обмена, не указанные ранее. Для сложных элементов указывается ссылка на таблицу, в которой описывается состав данного элемента. Для элементов, принимающих ограниченный перечень значений из классификатора (кодового словаря и тому подобного), указывается соответствующее наименование классификатора (кодового словаря и тому подобного) или приводится перечень возможных значений. Для классификатора (кодового словаря и тому подобного) может указываться ссылка на его местонахождение. Для элементов, использующих пользовательский тип данных, указывается наименование типового элемента.

Рисунок 1. Диаграмма структуры файла обмена
Таблица 4.1
Файл обмена (Файл)
| Наименование элемента | Сокращенное наименование (код) элемента | Признак типа элемента | Формат элемента | Признак обязательности элемента | Дополнительная информация |
| Идентификатор файла | ИдФайл | A | T(1-100) | ОУ | Содержит (повторяет) имя сформированного файла (без расширения) |
| Версия программы, с помощью которой сформирован файл | ВерсПрог | A | T(1-40) | О | |
| Версия формата | ВерсФорм | A | T(1-5) | О | Принимает значение: 5.04 |
| Состав и структура документа | Документ | С | | О | Состав элемента представлен в таблице 4.2 |
Таблица 4.2
Состав и структура документа (Документ)
| Наименование элемента | Сокращенное наименование (код) элемента | Признак типа элемента | Формат элемента | Признак обязательности элемента | Дополнительная информация |
| Код формы отчетности по КНД | КНД | A | T(=7) | ОК | Типовой элемент <КНДТип>. Принимает значение: 0503130 |
| Дата формирования документа | ДатаДок | A | T(=10) | О | Типовой элемент <ДатаТип>. Дата в формате ДД.ММ.ГГГГ |
| Наименование бюджета | НаимБюдж | A | T(1-255) | О | |
| Отчетный период | Период | A | T(=2) | ОК | Принимает значение: 34 - год |
| Отчетный год | ОтчетГод | A | | О | Типовой элемент <xs:gYear>. Год в формате ГГГГ |
| Номер корректировки | НомКорр | A | N(3) | О | Принимает значение: 0 – первичный документ, 1 – 999 – номер корректировки для корректирующего документа |
| Код по ОКЕИ | ОКЕИ | A | T(=3) | ОК | Типовой элемент <ОКЕИТип>. Принимает значение: 383 – рубль |
| Сведения о налогоплательщике | СвНП | С | | О | Состав элемента представлен в таблице 4.3 |
| Сведения о лице, подписавшем документ | Подписант | С | | ОМ | Состав элемента представлен в таблице 4.5. Признак множественности элемента может принимать значение от 1 до 2 |
| Баланс главного распорядителя, распорядителя, получателя бюджетных средств, главного администратора, администратора источников финансирования дефицита бюджета, главного администратора, администратора доходов бюджета | БалансБдж | С | | О | Состав элемента представлен в таблице 4.6 |
Таблица 4.3
Сведения о налогоплательщике (СвНП)
| Наименование элемента | Сокращенное наименование (код) элемента | Признак типа элемента | Формат элемента | Признак обязательности элемента | Дополнительная информация |
| Код по ОКПО | ОКПО | A | T(8-10) | НК | Типовой элемент <ОКПОТип>. Значение выбирается в соответствии с Общероссийским классификатором предприятий и организаций |
| Код по ОКТМО | ОКТМО | A | T(=8) | T(=11) | НК | Типовой элемент <ОКТМОТип>. Принимает значение в соответствии с Общероссийским классификатором территорий муниципальных образований |
| Глава по БК | ГлаваБК | A | T(1-100) | Н | |
| Налогоплательщик | НПЮЛ | С | | О | Состав элемента представлен в таблице 4.4 |
Таблица 4.4
Налогоплательщик (НПЮЛ)
| Наименование элемента | Сокращенное наименование (код) элемента | Признак типа элемента | Формат элемента | Признак обязательности элемента | Дополнительная информация |
| Главный распорядитель, распорядитель, получатель бюджетных средств, главный администратор, администратор доходов бюджета, главный администратор, администратор источников финансирования дефицита бюджета | НаимОрг | A | T(1-1000) | О | |
| ИНН главного распорядителя, распорядителя, получателя бюджетных средств, главного администратора, администратора доходов бюджета, главного администратора, администратора источников финансирования дефицита бюджета | ИННЮЛ | A | T(=10) | О | Типовой элемент <ИННЮЛТип> |
| КПП главного распорядителя, распорядителя, получателя бюджетных средств, главного администратора, администратора доходов бюджета, главного администратора, администратора источников финансирования дефицита бюджета | КПП | A | T(=9) | О | Типовой элемент <КППТип> |
Таблица 4.5
Сведения о лице, подписавшем документ (Подписант)
| Наименование элемента | Сокращенное наименование (код) элемента | Признак типа элемента | Формат элемента | Признак обязательности элемента | Дополнительная информация |
| Признак лица, подписавшего документ | ПрПодп | A | T(=1) | ОК | Принимает значение: 3 – руководитель | 4 – главный бухгалтер |
| Номер контактного телефона | Тлф | A | T(1-20) | Н | |
| E-mail | E-mail | A | T(1-45) | Н | |
| Фамилия, имя, отчество | ФИО | С | | О | Типовой элемент <ФИОТип>. Состав элемента представлен в таблице 4.57 |
Таблица 4.6
Баланс главного распорядителя, распорядителя, получателя бюджетных средств, главного администратора, администратора источников финансирования дефицита бюджета, главного администратора, администратора доходов бюджета (БалансБдж)
| Наименование элемента | Сокращенное наименование (код) элемента | Признак типа элемента | Формат элемента | Признак обязательности элемента | Дополнительная информация |
| Дата, на которую сформирован баланс | ДатаОтч | A | T(=10) | О | Типовой элемент <ДатаТип>. Дата в формате ДД.ММ.ГГГГ |
| Актив | Актив | С | | О | Состав элемента представлен в таблице 4.7 |
| Пассив | Пассив | С | | О | Состав элемента представлен в таблице 4.23 |
| Справка о наличии имущества и обязательств на забалансовых счетах | СпрИмущОбЗС | С | | О | Состав элемента представлен в таблице 4.31 |
Таблица 4.7
Актив (Актив)
| Наименование элемента | Сокращенное наименование (код) элемента | Признак типа элемента | Формат элемента | Признак обязательности элемента | Дополнительная информация |
| Нефинансовые активы | НефинАктив | С | | Н | Состав элемента представлен в таблице 4.8 |
| Финансовые активы | ФинАктив | С | | Н | Состав элемента представлен в таблице 4.17 |
| Баланс | Баланс | С | | О | Типовой элемент <БалансТип>. Состав элемента представлен в таблице 4.50 |
Таблица 4.8
Нефинансовые активы (НефинАктив)
| Наименование элемента | Сокращенное наименование (код) элемента | Признак типа элемента | Формат элемента | Признак обязательности элемента | Дополнительная информация |
| Основные средства (балансовая стоимость) | БалансОС | С | | Н | Состав элемента представлен в таблице 4.9 |
| Амортизация основных средств | АмортОС | С | | Н | Состав элемента представлен в таблице 4.10 |
| Основные средства (остаточная стоимость) | ОстатОС | С | | Н | Состав элемента представлен в таблице 4.11 |
| Нематериальные активы (балансовая стоимость) | НеМатАктБС | С | | Н | Состав элемента представлен в таблице 4.12 |
| Амортизация нематериальных активов | АмортНмА | С | | Н | Состав элемента представлен в таблице 4.13 |
| Нематериальные активы (остаточная стоимость) | НеМатАктОС | С | | Н | Состав элемента представлен в таблице 4.14 |
| Непроизведенные активы (балансовая стоимость) | НеПроизвАкт | С | | Н | Типовой элемент <БалансТип>. Состав элемента представлен в таблице 4.50 |
| Материальные запасы | МатЗапас | С | | Н | Типовой элемент <БалансТип>. Состав элемента представлен в таблице 4.50 |
| Вложения в нефинансовые активы | ВложНеФинАкт | С | | Н | Состав элемента представлен в таблице 4.15 |
| Нефинансовые активы в пути | НеФинАктП | С | | Н | Состав элемента представлен в таблице 4.16 |
| Нефинансовые активы имущества казны (балансовая стоимость) | НеФинАктИмКзБС | С | | Н | Типовой элемент <БалансТип>. Состав элемента представлен в таблице 4.50 |
| Амортизация имущества, составляющего казну | АмортИмКазн | С | | Н | Типовой элемент <БалансТип>. Состав элемента представлен в таблице 4.50 |
| Нефинансовые активы имущества казны (остаточная стоимость) | НеФинАктИмКзОС | С | | Н | Типовой элемент <БалансТип>. Состав элемента представлен в таблице 4.50 |
| Затраты на изготовление готовой продукции, выполнение работ, услуг | ИзгГотовПрод | С | | Н | Типовой элемент <БалансТип>. Состав элемента представлен в таблице 4.50 |
| Нефинансовые активы, итого | Итого | С | | О | Типовой элемент <БалансТип>. Состав элемента представлен в таблице 4.50 |
Таблица 4.9
Основные средства (балансовая стоимость) (БалансОС)
| Наименование элемента | Сокращенное наименование (код) элемента | Признак типа элемента | Формат элемента | Признак обязательности элемента | Дополнительная информация |
| Всего | Всего | С | | О | Типовой элемент <БалансТип>. Состав элемента представлен в таблице 4.50 |
| Недвижимое имущество учреждения | НедИмущУчр | С | | Н | Типовой элемент <БалансТип>. Состав элемента представлен в таблице 4.50 |
| Иное движимое имущество учреждения | ИнДИмущУчр | С | | Н | Типовой элемент <БалансТип>. Состав элемента представлен в таблице 4.50 |
| Предметы лизинга | ПрЛизинг | С | | Н | Типовой элемент <БалансТип>. Состав элемента представлен в таблице 4.50 |
Таблица 4.10
Амортизация основных средств (АмортОС)
| Наименование элемента | Сокращенное наименование (код) элемента | Признак типа элемента | Формат элемента | Признак обязательности элемента | Дополнительная информация |
| Всего | Всего | С | | О | Типовой элемент <БалансТип>. Состав элемента представлен в таблице 4.50 |
| Амортизация недвижимого имущества учреждения | НедИмущУчр | С | | Н | Типовой элемент <БалансТип>. Состав элемента представлен в таблице 4.50 |
| Амортизация иного движимого имущества учреждения | ИнДИмущУчр | С | | Н | Типовой элемент <БалансТип>. Состав элемента представлен в таблице 4.50 |
| Амортизация предметов лизинга | ПрЛизинг | С | | Н | Типовой элемент <БалансТип>. Состав элемента представлен в таблице 4.50 |
Таблица 4.11
Основные средства (остаточная стоимость) (ОстатОС)
| Наименование элемента | Сокращенное наименование (код) элемента | Признак типа элемента | Формат элемента | Признак обязательности элемента | Дополнительная информация |
| Всего | Всего | С | | О | Типовой элемент <БалансТип>. Состав элемента представлен в таблице 4.50 |
| Недвижимое имущество учреждения (остаточная стоимость) | НедИмущУчр | С | | Н | Типовой элемент <БалансТип>. Состав элемента представлен в таблице 4.50 |
| Иное движимое имущество учреждения (остаточная стоимость) | ИнДИмущУчр | С | | Н | Типовой элемент <БалансТип>. Состав элемента представлен в таблице 4.50 |
| Предметы лизинга (остаточная стоимость) | ПрЛизинг | С | | Н | Типовой элемент <БалансТип>. Состав элемента представлен в таблице 4.50 |
Таблица 4.12
Нематериальные активы (балансовая стоимость) (НеМатАктБС)
| Наименование элемента | Сокращенное наименование (код) элемента | Признак типа элемента | Формат элемента | Признак обязательности элемента | Дополнительная информация |
| Всего | Всего | С | | О | Типовой элемент <БалансТип>. Состав элемента представлен в таблице 4.50 |
| Иное движимое имущество учреждения | ИнДИмущУчр | С | | Н | Типовой элемент <БалансТип>. Состав элемента представлен в таблице 4.50 |
| Предметы лизинга | ПрЛизинг | С | | Н | Типовой элемент <БалансТип>. Состав элемента представлен в таблице 4.50 |
Таблица 4.13
Амортизация нематериальных активов (АмортНмА)
| Наименование элемента | Сокращенное наименование (код) элемента | Признак типа элемента | Формат элемента | Признак обязательности элемента | Дополнительная информация |
| Всего | Всего | С | | О | Типовой элемент <БалансТип>. Состав элемента представлен в таблице 4.50 |
| Иное движимое имущество учреждения | ИнДИмущУчр | С | | Н | Типовой элемент <БалансТип>. Состав элемента представлен в таблице 4.50 |
| Предметы лизинга | ПрЛизинг | С | | Н | Типовой элемент <БалансТип>. Состав элемента представлен в таблице 4.50 |
Таблица 4.14
Нематериальные активы (остаточная стоимость) (НеМатАктОС)
| Наименование элемента | Сокращенное наименование (код) элемента | Признак типа элемента | Формат элемента | Признак обязательности элемента | Дополнительная информация |
| Всего | Всего | С | | О | Типовой элемент <БалансТип>. Состав элемента представлен в таблице 4.50 |
| Иное движимое имущество учреждения (остаточная стоимость) | ИнДИмущУчр | С | | Н | Типовой элемент <БалансТип>. Состав элемента представлен в таблице 4.50 |
| Предметы лизинга (остаточная стоимость) | ПрЛизинг | С | | Н | Типовой элемент <БалансТип>. Состав элемента представлен в таблице 4.50 |
Таблица 4.15
Вложения в нефинансовые активы (ВложНеФинАкт)
| Наименование элемента | Сокращенное наименование (код) элемента | Признак типа элемента | Формат элемента | Признак обязательности элемента | Дополнительная информация |
| Всего | Всего | С | | О | Типовой элемент <БалансТип>. Состав элемента представлен в таблице 4.50 |
| Недвижимое имущество учреждения | НеДИмущУчр | С | | Н | Типовой элемент <БалансТип>. Состав элемента представлен в таблице 4.50 |
| Иное движимое имущество учреждения | ИнДИмущУчр | С | | Н | Типовой элемент <БалансТип>. Состав элемента представлен в таблице 4.50 |
| Предметы лизинга | ПрЛизинг | С | | Н | Типовой элемент <БалансТип>. Состав элемента представлен в таблице 4.50 |
Таблица 4.16
Нефинансовые активы в пути (НеФинАктП)
| Наименование элемента | Сокращенное наименование (код) элемента | Признак типа элемента | Формат элемента | Признак обязательности элемента | Дополнительная информация |
| Всего | Всего | С | | О | Типовой элемент <БалансТип>. Состав элемента представлен в таблице 4.50 |
| Недвижимое имущество учреждения в пути | НеДИмущУчрП | С | | Н | Типовой элемент <БалансТип>. Состав элемента представлен в таблице 4.50 |
| Иное движимое имущество учреждения в пути | ИнДИмущУчрП | С | | Н | Типовой элемент <БалансТип>. Состав элемента представлен в таблице 4.50 |
| Предметы лизинга в пути | ПрЛизингП | С | | Н | Типовой элемент <БалансТип>. Состав элемента представлен в таблице 4.50 |
Таблица 4.17
Финансовые активы (ФинАктив)
| Наименование элемента | Сокращенное наименование (код) элемента | Признак типа элемента | Формат элемента | Признак обязательности элемента | Дополнительная информация |
| Денежные средства учреждения | ДенСрУчр | С | | Н | Состав элемента представлен в таблице 4.18 |
| Финансовые вложения | ФинВлож | С | | Н | Состав элемента представлен в таблице 4.19 |
| Расчеты по доходам | РасчДоход | С | | Н | Типовой элемент <БалансТип>. Состав элемента представлен в таблице 4.50 |
| Расчеты по выданным авансам | РасчВыдАванс | С | | Н | Типовой элемент <БалансТип>. Состав элемента представлен в таблице 4.50 |
| Расчеты по кредитам, займам (ссудам) | РасчКредит | С | | Н | Состав элемента представлен в таблице 4.20 |
| Расчеты с подотчетными лицами | РасчПОтчЛиц | С | | Н | Типовой элемент <БалансТип>. Состав элемента представлен в таблице 4.50 |
| Расчеты по ущербу и иным доходам | РасчУщербИн | С | | Н | Типовой элемент <БалансТип>. Состав элемента представлен в таблице 4.50 |
| Прочие расчеты с дебиторами | ПрочРасчДеб | С | | Н | Состав элемента представлен в таблице 4.21 |
| Вложения в финансовые активы | ВложФинАкт | С | | Н | Состав элемента представлен в таблице 4.22 |
| Расчеты по платежам в бюджеты | РасчПлатБюдж | С | | Н | Типовой элемент <БалансТип>. Состав элемента представлен в таблице 4.50 |
| Финансовые активы, итого | Итого | С | | О | Типовой элемент <БалансТип>. Состав элемента представлен в таблице 4.50 |
Таблица 4.18
Денежные средства учреждения (ДенСрУчр)
| Наименование элемента | Сокращенное наименование (код) элемента | Признак типа элемента | Формат элемента | Признак обязательности элемента | Дополнительная информация |
| Всего | Всего | С | | О | Типовой элемент <БалансТип>. Состав элемента представлен в таблице 4.50 |
| Денежные средства учреждения на лицевых счетах в органе казначейства | ЛицСчОргКазн | С | | Н | Типовой элемент <БалансТип>. Состав элемента представлен в таблице 4.50 |
| Денежные средства учреждения в органе казначейства в пути | ОргКазнПут | С | | Н | Типовой элемент <БалансТип>. Состав элемента представлен в таблице 4.50 |
| Денежные средства учреждения на счетах в кредитной организации | СчетКО | С | | Н | Типовой элемент <БалансТип>. Состав элемента представлен в таблице 4.50 |
| Денежные средства учреждения в кредитной организации в пути | КОПут | С | | Н | Типовой элемент <БалансТип>. Состав элемента представлен в таблице 4.50 |
| Аккредитивы на счетах учреждения в кредитной организации | АккрСчетКО | С | | Н | Типовой элемент <БалансТип>. Состав элемента представлен в таблице 4.50 |
| Денежные средства учреждения в иностранной валюте на счетах в кредитной организации | ИнВалСчКО | С | | Н | Типовой элемент <БалансТип>. Состав элемента представлен в таблице 4.50 |
| Касса | Касса | С | | Н | Типовой элемент <БалансТип>. Состав элемента представлен в таблице 4.50 |
| Денежные документы | ДенДокум | С | | Н | Типовой элемент <БалансТип>. Состав элемента представлен в таблице 4.50 |
| Денежные средства учреждения, размещенные на депозиты в кредитной организации | РазмДепКО | С | | Н | Типовой элемент <БалансТип>. Состав элемента представлен в таблице 4.50 |
Таблица 4.19
Финансовые вложения (ФинВлож)
| Наименование элемента | Сокращенное наименование (код) элемента | Признак типа элемента | Формат элемента | Признак обязательности элемента | Дополнительная информация |
| Всего | Всего | С | | О | Типовой элемент <БалансТип>. Состав элемента представлен в таблице 4.50 |
| Ценные бумаги, кроме акций | ЦенБумКрАкц | С | | Н | Типовой элемент <БалансТип>. Состав элемента представлен в таблице 4.50 |
| Акции и иные формы участия в капитале | АкцИнКапит | С | | Н | Типовой элемент <БалансТип>. Состав элемента представлен в таблице 4.50 |
| Иные финансовые активы | ИнФинАктив | С | | Н | Типовой элемент <БалансТип>. Состав элемента представлен в таблице 4.50 |
Таблица 4.20
Расчеты по кредитам, займам (ссудам) (РасчКредит)
| Наименование элемента | Сокращенное наименование (код) элемента | Признак типа элемента | Формат элемента | Признак обязательности элемента | Дополнительная информация |
| Всего | Всего | С | | О | Типовой элемент <БалансТип>. Состав элемента представлен в таблице 4.50 |
| По предоставленным кредитам, займам (ссудам) | ПредстКредит | С | | Н | Типовой элемент <БалансТип>. Состав элемента представлен в таблице 4.50 |
| В рамках целевых иностранных кредитов (заимствований) | ЦелИнКредит | С | | Н | Типовой элемент <БалансТип>. Состав элемента представлен в таблице 4.50 |
| С дебиторами по государственным (муниципальным) гарантиям | ДебитГосГар | С | | Н | Типовой элемент <БалансТип>. Состав элемента представлен в таблице 4.50 |
Таблица 4.21
Прочие расчеты с дебиторами (ПрочРасчДеб)
| Наименование элемента | Сокращенное наименование (код) элемента | Признак типа элемента | Формат элемента | Признак обязательности элемента | Дополнительная информация |
| Всего | Всего | С | | О | Типовой элемент <БалансТип>. Состав элемента представлен в таблице 4.50 |
| Расчеты по налоговым вычетам по НДС | РасчНДС | С | | Н | Типовой элемент <БалансТип>. Состав элемента представлен в таблице 4.50 |
| Расчеты с финансовым органом по наличным денежным средствам | РасчФОДен | С | | Н | Типовой элемент <БалансТип>. Состав элемента представлен в таблице 4.50 |
| Расчеты с прочими дебиторами | РасчПроч | С | | Н | Типовой элемент <БалансТип>. Состав элемента представлен в таблице 4.50 |
Таблица 4.22
Вложения в финансовые активы (ВложФинАкт)
| Наименование элемента | Сокращенное наименование (код) элемента | Признак типа элемента | Формат элемента | Признак обязательности элемента | Дополнительная информация |
| Всего | Всего | С | | О | Типовой элемент <БалансТип>. Состав элемента представлен в таблице 4.50 |
| Ценные бумаги, кроме акций | ЦенБумКрАкц | С | | Н | Типовой элемент <БалансТип>. Состав элемента представлен в таблице 4.50 |
| Акции и иные формы участия в капитале | АкцИнКапит | С | | Н | Типовой элемент <БалансТип>. Состав элемента представлен в таблице 4.50 |
| Иные финансовые активы | ИнФинАктив | С | | Н | Типовой элемент <БалансТип>. Состав элемента представлен в таблице 4.50 |
Таблица 4.23
Пассив (Пассив)
| Наименование элемента | Сокращенное наименование (код) элемента | Признак типа элемента | Формат элемента | Признак обязательности элемента | Дополнительная информация |
| Обязательства | Обязат | С | | Н | Состав элемента представлен в таблице 4.24 |
| Финансовый результат | ФинРезул | С | | Н | Состав элемента представлен в таблице 4.29 |
| Баланс | Баланс | С | | О | Типовой элемент <БалансТип>. Состав элемента представлен в таблице 4.50 |
Таблица 4.24
Обязательства (Обязат)
| Наименование элемента | Сокращенное наименование (код) элемента | Признак типа элемента | Формат элемента | Признак обязательности элемента | Дополнительная информация |
| Расчеты с кредиторами по долговым обязательствам | РасчКДолгОбяз | С | | Н | Состав элемента представлен в таблице 4.25 |
| Расчеты по принятым обязательствам | РасчПрОбяз | С | | Н | Типовой элемент <БалансТип>. Состав элемента представлен в таблице 4.50 |
| Расчеты по платежам в бюджеты | РасчПлатБюдж | С | | Н | Состав элемента представлен в таблице 4.26 |
| Прочие расчеты с кредиторами | ПрРасчКредит | С | | Н | Состав элемента представлен в таблице 4.27 |
| Расчеты с подотчетными лицами | РасчПОтчЛиц | С | | Н | Типовой элемент <БалансТип>. Состав элемента представлен в таблице 4.50 |
| Расчеты по доходам | РасчДоход | С | | Н | Типовой элемент <БалансТип>. Состав элемента представлен в таблице 4.50 |
| Расчеты по ущербу и иным доходам | РасчУщербИн | С | | Н | Типовой элемент <БалансТип>. Состав элемента представлен в таблице 4.50 |
| Обязательства, итого | Итого | С | | О | Типовой элемент <БалансТип>. Состав элемента представлен в таблице 4.50 |
Таблица 4.25
Расчеты с кредиторами по долговым обязательствам (РасчКДолгОбяз)
| Наименование элемента | Сокращенное наименование (код) элемента | Признак типа элемента | Формат элемента | Признак обязательности элемента | Дополнительная информация |
| Всего | Всего | С | | О | Типовой элемент <БалансТип>. Состав элемента представлен в таблице 4.50 |
| По долговым обязательствам в рублях | ДолгОбязРуб | С | | Н | Типовой элемент <БалансТип>. Состав элемента представлен в таблице 4.50 |
| По долговым обязательствам по целевым иностранным кредитам (заимствованиям) | ДолгОбязИнКр | С | | Н | Типовой элемент <БалансТип>. Состав элемента представлен в таблице 4.50 |
| По государственным (муниципальным) гарантиям | ГосГарант | С | | Н | Типовой элемент <БалансТип>. Состав элемента представлен в таблице 4.50 |
| По долговым обязательствам в иностранной валюте | ДолгОбязВал | С | | Н | Типовой элемент <БалансТип>. Состав элемента представлен в таблице 4.50 |
Таблица 4.26
Расчеты по платежам в бюджеты (РасчПлатБюдж)
| Наименование элемента | Сокращенное наименование (код) элемента | Признак типа элемента | Формат элемента | Признак обязательности элемента | Дополнительная информация |
| Всего | Всего | С | | О | Типовой элемент <БалансТип>. Состав элемента представлен в таблице 4.50 |
| Расчеты по налогу на доходы физических лиц | РасчНДФЛ | С | | Н | Типовой элемент <БалансТип>. Состав элемента представлен в таблице 4.50 |
| Расчеты по страховым взносам на обязательное социальное страхование | РасчВзнОСС | С | | Н | Типовой элемент <БалансТип>. Состав элемента представлен в таблице 4.50 |
| Расчеты по налогу на прибыль организаций | РасчПриб | С | | Н | Типовой элемент <БалансТип>. Состав элемента представлен в таблице 4.50 |
| Расчеты по налогу на добавленную стоимость | РасчНДС | С | | Н | Типовой элемент <БалансТип>. Состав элемента представлен в таблице 4.50 |
| Расчеты по иным платежам в бюджет | РасчИнПлат | С | | Н | Типовой элемент <БалансТип>. Состав элемента представлен в таблице 4.50 |
| Расчеты по страховым взносам на медицинское и пенсионное страхование | РасчВзнМПС | С | | Н | Типовой элемент <БалансТип>. Состав элемента представлен в таблице 4.50 |
Таблица 4.27
Прочие расчеты с кредиторами (ПрРасчКредит)
| Наименование элемента | Сокращенное наименование (код) элемента | Признак типа элемента | Формат элемента | Признак обязательности элемента | Дополнительная информация |
| Всего | Всего | С | | О | Типовой элемент <БалансТип>. Состав элемента представлен в таблице 4.50 |
| Расчеты по средствам, полученным во временное распоряжение | РасчВремСр | С | | Н | Состав элемента представлен в таблице 4.28 |
| Расчеты с депонентами | РасчДепонент | С | | Н | Типовой элемент <БалансТип>. Состав элемента представлен в таблице 4.50 |
| Расчеты по удержаниям из выплат по оплате труда | РасчУдержОТ | С | | Н | Типовой элемент <БалансТип>. Состав элемента представлен в таблице 4.50 |
| Внутриведомственные расчеты | РасчВнВедоств | С | | Н | Типовой элемент <БалансТип>. Состав элемента представлен в таблице 4.50 |
Таблица 4.28
Расчеты по средствам, полученным во временное распоряжение (РасчВремСр)
| Наименование элемента | Сокращенное наименование (код) элемента | Признак типа элемента | Формат элемента | Признак обязательности элемента | Дополнительная информация |
| На начало года | НачГод | С | | Н | Типовой элемент <СумБалБджКТип>. Состав элемента представлен в таблице 4.52 |
| На конец отчетного периода | КонПер | С | | О | Типовой элемент <СумБалБджКТип>. Состав элемента представлен в таблице 4.52 |
Таблица 4.29
Финансовый результат (ФинРезул)
| Наименование элемента | Сокращенное наименование (код) элемента | Признак типа элемента | Формат элемента | Признак обязательности элемента | Дополнительная информация |
| Финансовый результат экономического субъекта | ФинРезХозСуб | С | | О | Состав элемента представлен в таблице 4.30 |
Таблица 4.30
Финансовый результат экономического субъекта (ФинРезХозСуб)
| Наименование элемента | Сокращенное наименование (код) элемента | Признак типа элемента | Формат элемента | Признак обязательности элемента | Дополнительная информация |
| Всего | Всего | С | | О | Типовой элемент <БалансТип>. Состав элемента представлен в таблице 4.50 |
| Финансовый результат прошлых отчетных периодов | ФинРезПрОПер | С | | Н | Типовой элемент <БалансТип>. Состав элемента представлен в таблице 4.50 |
| Доходы будущих периодов | ДохБудПер | С | | Н | Типовой элемент <БалансТип>. Состав элемента представлен в таблице 4.50 |
| Расходы будущих периодов | РасхБудПер | С | | Н | Типовой элемент <БалансТип>. Состав элемента представлен в таблице 4.50 |
| Резервы предстоящих расходов | РезПредРасх | С | | Н | Типовой элемент <БалансТип>. Состав элемента представлен в таблице 4.50 |
Таблица 4.31
Справка о наличии имущества и обязательств на забалансовых счетах (СпрИмущОбЗС)
| Наименование элемента | Сокращенное наименование (код) элемента | Признак типа элемента | Формат элемента | Признак обязательности элемента | Дополнительная информация |
| Имущество, полученное в пользование | ИмущПолПольз | С | | Н | Состав элемента представлен в таблице 4.32 |
| Материальные ценности, принятые на хранение | МатЦенХран | С | | Н | Состав элемента представлен в таблице 4.33 |
| Бланки строгой отчетности | БланкСтрОтч | С | | Н | Состав элемента представлен в таблице 4.34 |
| Задолженность неплатежеспособных дебиторов | ДолгНД | С | | Н | Состав элемента представлен в таблице 4.35 |
| Материальные ценности, оплаченные по централизованному снабжению | МатЦенОплЦС | С | | Н | Состав элемента представлен в таблице 4.36 |
| Задолженность учащихся и студентов за невозвращенные материальные ценности | ДолгНеМатЦен | С | | Н | Типовой элемент <СправкаНТип>. Состав элемента представлен в таблице 4.55 |
| Награды, призы, кубки и ценные подарки, сувениры | НагрПриз | С | | Н | Состав элемента представлен в таблице 4.37 |
| Путевки неоплаченные | ПутевНеОпл | С | | Н | Типовой элемент <СправкаНТип>. Состав элемента представлен в таблице 4.55 |
| Запасные части к транспортным средствам, выданные взамен изношенных | ЗапЧастТС | С | | Н | Типовой элемент <СправкаНТип>. Состав элемента представлен в таблице 4.55 |
| Обеспечение исполнения обязательств | ИспОбяз | С | | Н | Состав элемента представлен в таблице 4.38 |
| Государственные и муниципальные гарантии | ГосМнцпГарант | С | | Н | Состав элемента представлен в таблице 4.39 |
| Спецоборудование для выполнения научно-исследовательских работ по договорам с заказчиками | СпецНИРДог | С | | Н | Состав элемента представлен в таблице 4.40 |
| Экспериментальные устройства | ЭксперУстр | С | | Н | Типовой элемент <СправкаНТип>. Состав элемента представлен в таблице 4.55 |
| Расчетные документы, ожидающие исполнения | РасчДокОжИсп | С | | Н | Типовой элемент <СправкаНТип>. Состав элемента представлен в таблице 4.55 |
| Расчетные документы, не оплаченные в срок из-за отсутствия средств на счете государственного (муниципального) учреждения | РасчДокНеОплСр | С | | Н | Типовой элемент <СправкаНТип>. Состав элемента представлен в таблице 4.55 |
| Переплата пенсий и пособий вследствие неправильного применения законодательства о пенсиях и пособиях, счетных ошибок | ПерепПенсНеЗак | С | | Н | Типовой элемент <СправкаНТип>. Состав элемента представлен в таблице 4.55 |
| Поступления денежных средств | ПостДССчетУчр | С | | Н | Состав элемента представлен в таблице 4.41 |
| Выбытия денежных средств | ВыбДССчетУчр | С | | Н | Состав элемента представлен в таблице 4.42 |
| Невыясненные поступления бюджета прошлых лет | НеяснПостПр | С | | Н | Состав элемента представлен в таблице 4.43 |
| Задолженность, не востребованная кредиторами | ДолгНеКред | С | | Н | Состав элемента представлен в таблице 4.44 |
| Основные средства стоимостью до 3000 рублей включительно в эксплуатации, всего | ОснСр3000Экспл | С | | Н | Типовой элемент <СправкаНТип>. Состав элемента представлен в таблице 4.55 |
| Материальные ценности, полученные по централизованному снабжению | МатЦенЦСнаб | С | | Н | Состав элемента представлен в таблице 4.45 |
| Периодические издания для пользования | ПериодИзд | С | | Н | Состав элемента представлен в таблице 4.46 |
| Имущество, переданное в доверительное управление | ИмущДовУпр | С | | Н | Состав элемента представлен в таблице 4.47 |
| Имущество, переданное в возмездное пользование (аренду) | ИмущВозмПольз | С | | Н | Состав элемента представлен в таблице 4.48 |
| Имущество, переданное в безвозмездное пользование | ИмущБВозмПольз | С | | Н | Состав элемента представлен в таблице 4.49 |
| Материальные ценности, выданные в личное пользование работникам (сотрудникам) | МатЦенЛичн | С | | Н | Типовой элемент <СправкаНТип>. Состав элемента представлен в таблице 4.55 |
| Расчеты по исполнению денежных обязательств через третьих лиц | ИспДенОбяз | С | | Н | Типовой элемент <СправкаНТип>. Состав элемента представлен в таблице 4.55 |
| Акции по номинальной стоимости | АкцНоминалСт | С | | Н | Типовой элемент <СправкаНТип>. Состав элемента представлен в таблице 4.55 |
| Активы в управляющих компаниях | АктУпрКомп | С | | Н | Типовой элемент <СправкаНТип>. Состав элемента представлен в таблице 4.55 |
| Бюджетные инвестиции, реализуемые организацией | БюджИнвРОрг | С | | Н | Типовой элемент <СправкаНТип>. Состав элемента представлен в таблице 4.55 |
Таблица 4.32
Имущество, полученное в пользование (ИмущПолПольз)
| Наименование элемента | Сокращенное наименование (код) элемента | Признак типа элемента | Формат элемента | Признак обязательности элемента | Дополнительная информация |
| Номер забалансового счета | НомСчетЗаб | A | T(=2) | О | |
| Всего | Всего | С | | О | Типовой элемент <СправкаТип>. Состав элемента представлен в таблице 4.53 |
| Недвижимое | Недвиж | С | | Н | Типовой элемент <СправкаТип>. Состав элемента представлен в таблице 4.53 |
| Недвижимое, из них имущество казны | НедвижКазн | С | | Н | Типовой элемент <СправкаТип>. Состав элемента представлен в таблице 4.53 |
| Движимое | Движ | С | | Н | Типовой элемент <СправкаТип>. Состав элемента представлен в таблице 4.53 |
| Движимое, из них имущество казны | ДвижКазн | С | | Н | Типовой элемент <СправкаТип>. Состав элемента представлен в таблице 4.53 |
| В том числе вписываемые показатели по имуществу, полученному в пользование | ВПокИмППольз | С | | НМ | Типовой элемент <СправВпТип>. Состав элемента представлен в таблице 4.56 |
Таблица 4.33
Материальные ценности, принятые на хранение (МатЦенХран)
| Наименование элемента | Сокращенное наименование (код) элемента | Признак типа элемента | Формат элемента | Признак обязательности элемента | Дополнительная информация |
| Номер забалансового счета | НомСчетЗаб | A | T(=2) | О | |
| Всего | Всего | С | | О | Типовой элемент <СправкаТип>. Состав элемента представлен в таблице 4.53 |
| В том числе вписываемые показатели по материальным ценностям, принятым на хранение | ВПокМатЦенХр | С | | НМ | Типовой элемент <СправВпТип>. Состав элемента представлен в таблице 4.56 |
Таблица 4.34
Бланки строгой отчетности (БланкСтрОтч)
| Наименование элемента | Сокращенное наименование (код) элемента | Признак типа элемента | Формат элемента | Признак обязательности элемента | Дополнительная информация |
| Номер забалансового счета | НомСчетЗаб | A | T(=2) | О | |
| Всего | Всего | С | | О | Типовой элемент <СправкаТип>. Состав элемента представлен в таблице 4.53 |
| В том числе вписываемые показатели по бланкам строгой отчетности | ВПокБлСтрОтч | С | | НМ | Типовой элемент <СправВпТип>. Состав элемента представлен в таблице 4.56 |
Таблица 4.35
Задолженность неплатежеспособных дебиторов (ДолгНД)
| Наименование элемента | Сокращенное наименование (код) элемента | Признак типа элемента | Формат элемента | Признак обязательности элемента | Дополнительная информация |
| Номер забалансового счета | НомСчетЗаб | A | T(=2) | О | |
| Всего | Всего | С | | О | Типовой элемент <СправкаТип>. Состав элемента представлен в таблице 4.53 |
| В том числе вписываемые показатели по задолженности неплатежеспособных дебиторов | ВПокДолгНД | С | | НМ | Типовой элемент <СправВпТип>. Состав элемента представлен в таблице 4.56 |
Таблица 4.36
Материальные ценности, оплаченные по централизованному снабжению (МатЦенОплЦС)
| Наименование элемента | Сокращенное наименование (код) элемента | Признак типа элемента | Формат элемента | Признак обязательности элемента | Дополнительная информация |
| Номер забалансового счета | НомСчетЗаб | A | T(=2) | О | |
| Всего | Всего | С | | О | Типовой элемент <СправкаТип>. Состав элемента представлен в таблице 4.53 |
| Основные средства | ОснСредств | С | | Н | Типовой элемент <СправкаТип>. Состав элемента представлен в таблице 4.53 |
| Материальные запасы | МатЗапас | С | | Н | Типовой элемент <СправкаТип>. Состав элемента представлен в таблице 4.53 |
Таблица 4.37
Награды, призы, кубки и ценные подарки, сувениры (НагрПриз)
| Наименование элемента | Сокращенное наименование (код) элемента | Признак типа элемента | Формат элемента | Признак обязательности элемента | Дополнительная информация |
| Номер забалансового счета | НомСчетЗаб | A | T(=2) | О | |
| Всего | Всего | С | | О | Типовой элемент <СправкаТип>. Состав элемента представлен в таблице 4.53 |
| В условной оценке | УсловОцен | С | | Н | Типовой элемент <СправкаТип>. Состав элемента представлен в таблице 4.53 |
| По стоимости приобретения | СтоимПриобр | С | | Н | Типовой элемент <СправкаТип>. Состав элемента представлен в таблице 4.53 |
Таблица 4.38
Обеспечение исполнения обязательств (ИспОбяз)
| Наименование элемента | Сокращенное наименование (код) элемента | Признак типа элемента | Формат элемента | Признак обязательности элемента | Дополнительная информация |
| Номер забалансового счета | НомСчетЗаб | A | T(=2) | О | |
| Всего | Всего | С | | О | Типовой элемент <СправкаТип>. Состав элемента представлен в таблице 4.53 |
| Задаток | Задаток | С | | Н | Типовой элемент <СправкаТип>. Состав элемента представлен в таблице 4.53 |
| Залог | Залог | С | | Н | Типовой элемент <СправкаТип>. Состав элемента представлен в таблице 4.53 |
| Банковская гарантия | БанкГарант | С | | Н | Типовой элемент <СправкаТип>. Состав элемента представлен в таблице 4.53 |
| Поручительство | Поручит | С | | Н | Типовой элемент <СправкаТип>. Состав элемента представлен в таблице 4.53 |
| Иное обеспечение | ИнОбеспеч | С | | Н | Типовой элемент <СправкаТип>. Состав элемента представлен в таблице 4.53 |
Таблица 4.39
Государственные и муниципальные гарантии (ГосМнцпГарант)
| Наименование элемента | Сокращенное наименование (код) элемента | Признак типа элемента | Формат элемента | Признак обязательности элемента | Дополнительная информация |
| Номер забалансового счета | НомСчетЗаб | A | T(=2) | О | |
| Всего | Всего | С | | О | Типовой элемент <СправкаТип>. Состав элемента представлен в таблице 4.53 |
| Государственные гарантии | ГосГарант | С | | Н | Типовой элемент <СправкаТип>. Состав элемента представлен в таблице 4.53 |
| Муниципальные гарантии | МнцпГарант | С | | Н | Типовой элемент <СправкаТип>. Состав элемента представлен в таблице 4.53 |
Таблица 4.40
Спецоборудование для выполнения научно- исследовательских работ по договорам с заказчиками (СпецНИРДог)
| Наименование элемента | Сокращенное наименование (код) элемента | Признак типа элемента | Формат элемента | Признак обязательности элемента | Дополнительная информация |
| Номер забалансового счета | НомСчетЗаб | A | T(=2) | О | |
| Всего | Всего | С | | О | Типовой элемент <СправкаТип>. Состав элемента представлен в таблице 4.53 |
| В том числе вписываемые показатели по спецоборудованию для выполнения научно- исследовательских работ по договорам с заказчиками | ВПокСпНИРДог | С | | НМ | Типовой элемент <СправВпТип>. Состав элемента представлен в таблице 4.56 |
Таблица 4.41
Поступления денежных средств (ПостДССчетУчр)
| Наименование элемента | Сокращенное наименование (код) элемента | Признак типа элемента | Формат элемента | Признак обязательности элемента | Дополнительная информация |
| Номер забалансового счета | НомСчетЗаб | A | T(=2) | О | |
| Всего | Всего | С | | О | Типовой элемент <СправкаКТип>. Состав элемента представлен в таблице 4.54 |
| Доходы | Доходы | С | | Н | Типовой элемент <СправкаКТип>. Состав элемента представлен в таблице 4.54 |
| Расходы | Расходы | С | | Н | Типовой элемент <СправкаКТип>. Состав элемента представлен в таблице 4.54 |
| Источники финансирования дефицита бюджета | ИстФинДефБдж | С | | Н | Типовой элемент <СправкаКТип>. Состав элемента представлен в таблице 4.54 |
Таблица 4.42
Выбытия денежных средств (ВыбДССчетУчр)
| Наименование элемента | Сокращенное наименование (код) элемента | Признак типа элемента | Формат элемента | Признак обязательности элемента | Дополнительная информация |
| Номер забалансового счета | НомСчетЗаб | A | T(=2) | О | |
| Всего | Всего | С | | О | Типовой элемент <СправкаКТип>. Состав элемента представлен в таблице 4.54 |
| Расходы | Расходы | С | | Н | Типовой элемент <СправкаКТип>. Состав элемента представлен в таблице 4.54 |
| Источники финансирования дефицита бюджета | ИстФинДефБдж | С | | Н | Типовой элемент <СправкаКТип>. Состав элемента представлен в таблице 4.54 |
Таблица 4.43
Невыясненные поступления бюджета прошлых лет (НеяснПостПр)
| Наименование элемента | Сокращенное наименование (код) элемента | Признак типа элемента | Формат элемента | Признак обязательности элемента | Дополнительная информация |
| Номер забалансового счета | НомСчетЗаб | A | T(=2) | О | |
| Всего | Всего | С | | О | Типовой элемент <СправкаТип>. Состав элемента представлен в таблице 4.53 |
| В том числе вписываемые показатели по невыясненным поступлениям бюджета прошлых лет | ВПокНеяснПостПр | С | | НМ | Типовой элемент <СправВпТип>. Состав элемента представлен в таблице 4.56 |
Таблица 4.44
Задолженность, не востребованная кредиторами (ДолгНеКред)
| Наименование элемента | Сокращенное наименование (код) элемента | Признак типа элемента | Формат элемента | Признак обязательности элемента | Дополнительная информация |
| Номер забалансового счета | НомСчетЗаб | A | T(=2) | О | |
| Всего | Всего | С | | О | Типовой элемент <СправкаТип>. Состав элемента представлен в таблице 4.53 |
| В том числе вписываемые показатели по задолженности, не востребованной кредиторами | ВПокДолгНеКред | С | | НМ | Типовой элемент <СправВпТип>. Состав элемента представлен в таблице 4.56 |
Таблица 4.45
Материальные ценности, полученные по централизованному снабжению (МатЦенЦСнаб)
| Наименование элемента | Сокращенное наименование (код) элемента | Признак типа элемента | Формат элемента | Признак обязательности элемента | Дополнительная информация |
| Номер забалансового счета | НомСчетЗаб | A | T(=2) | О | |
| Всего | Всего | С | | О | Типовой элемент <СправкаТип>. Состав элемента представлен в таблице 4.53 |
| Основные средства | ОснСредств | С | | Н | Типовой элемент <СправкаТип>. Состав элемента представлен в таблице 4.53 |
| Материальные запасы | МатЗапас | С | | Н | Типовой элемент <СправкаТип>. Состав элемента представлен в таблице 4.53 |
| В том числе вписываемые показатели по материальным ценностям, полученным по централизованному снабжению | ВПокМатЦенЦС | С | | НМ | Типовой элемент <СправВпТип>. Состав элемента представлен в таблице 4.56 |
Таблица 4.46
Периодические издания для пользования (ПериодИзд)
| Наименование элемента | Сокращенное наименование (код) элемента | Признак типа элемента | Формат элемента | Признак обязательности элемента | Дополнительная информация |
| Номер забалансового счета | НомСчетЗаб | A | T(=2) | О | |
| Всего | Всего | С | | О | Типовой элемент <СправкаТип>. Состав элемента представлен в таблице 4.53 |
| В том числе вписываемые показатели по периодическим изданиям для пользования | ВПокПериодИзд | С | | НМ | Типовой элемент <СправВпТип>. Состав элемента представлен в таблице 4.56 |
Таблица 4.47
Имущество, переданное в доверительное управление (ИмущДовУпр)
| Наименование элемента | Сокращенное наименование (код) элемента | Признак типа элемента | Формат элемента | Признак обязательности элемента | Дополнительная информация |
| Номер забалансового счета | НомСчетЗаб | A | T(=2) | О | |
| Всего | Всего | С | | О | Типовой элемент <СправкаТип>. Состав элемента представлен в таблице 4.53 |
| Основные средства | ОснСредств | С | | Н | Типовой элемент <СправкаТип>. Состав элемента представлен в таблице 4.53 |
| Недвижимое имущество | НедвижИмущОС | С | | Н | Типовой элемент <СправкаТип>. Состав элемента представлен в таблице 4.53 |
| Нематериальные активы | НематАктив | С | | Н | Типовой элемент <СправкаТип>. Состав элемента представлен в таблице 4.53 |
| Материальные запасы | МатЗапас | С | | Н | Типовой элемент <СправкаТип>. Состав элемента представлен в таблице 4.53 |
| Непроизведенные активы | НепроизвАктив | С | | Н | Типовой элемент <СправкаТип>. Состав элемента представлен в таблице 4.53 |
| Финансовые активы | ФинАктив | С | | Н | Типовой элемент <СправкаТип>. Состав элемента представлен в таблице 4.53 |
Таблица 4.48
Имущество, переданное в возмездное пользование (аренду) (ИмущВозмПольз)
| Наименование элемента | Сокращенное наименование (код) элемента | Признак типа элемента | Формат элемента | Признак обязательности элемента | Дополнительная информация |
| Номер забалансового счета | НомСчетЗаб | A | T(=2) | О | |
| Всего | Всего | С | | О | Типовой элемент <СправкаТип>. Состав элемента представлен в таблице 4.53 |
| Основные средства | ОснСредств | С | | Н | Типовой элемент <СправкаТип>. Состав элемента представлен в таблице 4.53 |
| Недвижимое имущество | НедвижИмущОС | С | | Н | Типовой элемент <СправкаТип>. Состав элемента представлен в таблице 4.53 |
| Нематериальные активы | НематАктив | С | | Н | Типовой элемент <СправкаТип>. Состав элемента представлен в таблице 4.53 |
| Материальные запасы | МатЗапас | С | | Н | Типовой элемент <СправкаТип>. Состав элемента представлен в таблице 4.53 |
| Непроизведенные активы | НепроизвАктив | С | | Н | Типовой элемент <СправкаТип>. Состав элемента представлен в таблице 4.53 |
Таблица 4.49
Имущество, переданное в безвозмездное пользование (ИмущБВозмПольз)
| Наименование элемента | Сокращенное наименование (код) элемента | Признак типа элемента | Формат элемента | Признак обязательности элемента | Дополнительная информация |
| Номер забалансового счета | НомСчетЗаб | A | T(=2) | О | |
| Всего | Всего | С | | О | Типовой элемент <СправкаТип>. Состав элемента представлен в таблице 4.53 |
| Основные средства | ОснСредств | С | | Н | Типовой элемент <СправкаТип>. Состав элемента представлен в таблице 4.53 |
| Недвижимое имущество | НедвижИмущОС | С | | Н | Типовой элемент <СправкаТип>. Состав элемента представлен в таблице 4.53 |
| Нематериальные активы | НематАктив | С | | Н | Типовой элемент <СправкаТип>. Состав элемента представлен в таблице 4.53 |
| Материальные запасы | МатЗапас | С | | Н | Типовой элемент <СправкаТип>. Состав элемента представлен в таблице 4.53 |
| Непроизведенные активы | НепроизвАктив | С | | Н | Типовой элемент <СправкаТип>. Состав элемента представлен в таблице 4.53 |
Таблица 4.50
Сведения по балансу (БалансТип)
| Наименование элемента | Сокращенное наименование (код) элемента | Признак типа элемента | Формат элемента | Признак обязательности элемента | Дополнительная информация |
| На начало года | НачГод | С | | Н | Типовой элемент <СумБалБджТип>. Состав элемента представлен в таблице 4.51 |
| На конец отчетного периода | КонПер | С | | О | Типовой элемент <СумБалБджТип>. Состав элемента представлен в таблице 4.51 |
Таблица 4.51
Сведения по суммам по балансу (СумБалБджТип)
| Наименование элемента | Сокращенное наименование (код) элемента | Признак типа элемента | Формат элемента | Признак обязательности элемента | Дополнительная информация |
| Бюджетная деятельность | ДеятБдж | A | N(17.2) | Н | |
| Средства во временном распоряжении | СрВремРасп | A | N(17.2) | Н | |
| Итого | Итого | A | N(17.2) | О | |
Таблица 4.52
Сведения по суммам по балансу, краткие (СумБалБджКТип)
| Наименование элемента | Сокращенное наименование (код) элемента | Признак типа элемента | Формат элемента | Признак обязательности элемента | Дополнительная информация |
| Средства во временном распоряжении | СрВремРасп | A | N(17.2) | Н | |
| Итого | Итого | A | N(17.2) | О | |
Таблица 4.53
Сведения по справке о наличии имущества и обязательств на забалансовых счетах (СправкаТип)
| Наименование элемента | Сокращенное наименование (код) элемента | Признак типа элемента | Формат элемента | Признак обязательности элемента | Дополнительная информация |
| На начало года | СумНачГод | A | N(17.2) | Н | |
| На конец отчетного периода | СумКонПер | A | N(17.2) | О | |
Таблица 4.54
Сведения по справке о наличии имущества и обязательств на забалансовых счетах, краткая (СправкаКТип)
| Наименование элемента | Сокращенное наименование (код) элемента | Признак типа элемента | Формат элемента | Признак обязательности элемента | Дополнительная информация |
| На конец отчетного периода | СумКонПер | A | N(17.2) | О | |
Таблица 4.55
Сведения по справке о наличии имущества и обязательств на забалансовых счетах с указанием номера забалансового счета (СправкаНТип)
| Наименование элемента | Сокращенное наименование (код) элемента | Признак типа элемента | Формат элемента | Признак обязательности элемента | Дополнительная информация |
| Номер забалансового счета | НомСчетЗаб | A | T(=2) | О | |
| На начало года | СумНачГод | A | N(17.2) | Н | |
| На конец отчетного периода | СумКонПер | A | N(17.2) | О | |
Таблица 4.56
В том числе вписываемые показатели по справке о наличии имущества и обязательств на забалансовых счетах (СправВпТип)
| Наименование элемента | Сокращенное наименование (код) элемента | Признак типа элемента | Формат элемента | Признак обязательности элемента | Дополнительная информация |
| Наименование показателя | НаимПок | A | T(1-255) | О | |
| На начало года | СумНачГод | A | N(17.2) | Н | |
| На конец отчетного периода | СумКонПер | A | N(17.2) | О | |
Таблица 4.57
Фамилия, имя, отчество (ФИОТип)
| Наименование элемента | Сокращенное наименование (код) элемента | Признак типа элемента | Формат элемента | Признак обязательности элемента | Дополнительная информация |
| Фамилия | Фамилия | A | T(1-60) | О | |
| Имя | Имя | A | T(1-60) | О | |
| Отчество | Отчество | A | T(1-60) | Н | |