Приказ ФНС РФ от 10.10.2017 N ММВ-7-6/797@

"Об утверждении рекомендуемого формата представления сведений о полученных разрешениях на добычу (вылов) водных биологических ресурсов, суммах сбора за пользование объектами водных биологических ресурсов, подлежащих уплате в виде разового и регулярных взносов, в электронной форме"
Редакция от 10.10.2017 — Документ не действует

ФЕДЕРАЛЬНАЯ НАЛОГОВАЯ СЛУЖБА

ПРИКАЗ
от 10 октября 2017 г. N ММВ-7-6/797@

ОБ УТВЕРЖДЕНИИ РЕКОМЕНДУЕМОГО ФОРМАТА ПРЕДСТАВЛЕНИЯ СВЕДЕНИЙ О ПОЛУЧЕННЫХ РАЗРЕШЕНИЯХ НА ДОБЫЧУ (ВЫЛОВ) ВОДНЫХ БИОЛОГИЧЕСКИХ РЕСУРСОВ, СУММАХ СБОРА ЗА ПОЛЬЗОВАНИЕ ОБЪЕКТАМИ ВОДНЫХ БИОЛОГИЧЕСКИХ РЕСУРСОВ, ПОДЛЕЖАЩИХ УПЛАТЕ В ВИДЕ РАЗОВОГО И РЕГУЛЯРНЫХ ВЗНОСОВ, В ЭЛЕКТРОННОЙ ФОРМЕ

В соответствии с приказом ФНС России от 14.06.2017 N ММВ-7-3/505@ "Об утверждении формы сведений о полученных разрешениях на добычу (вылов) водных биологических ресурсов, суммах сбора за пользование объектами водных биологических ресурсов, подлежащих уплате в виде разового и регулярных взносов, в электронной форме" приказываю:

1. Утвердить Рекомендуемый формат представления сведений о полученных разрешениях на добычу (вылов) водных биологических ресурсов, суммах сбора за пользование объектами водных биологических ресурсов, подлежащих уплате в виде разового и регулярных взносов, в электронной форме согласно приложению к настоящему приказу.

2. Признать утратившими силу приказы ФНС России от 06.09.2010 N ММВ-7-6/443@ "Об утверждении формата представления сведений о полученных разрешениях на добычу (вылов) водных биологических ресурсов, суммах сбора за добычу (вылов) водных биологических ресурсов, подлежащих уплате в виде разового и регулярных взносов, в электронном виде (на основе XML) (версия 5)" и от 27.12.2013 N ММВ-7-6/659@ "О внесении изменений в приказ ФНС России от 06.09.2010 N ММВ-7-6/443@".

3. Контроль за исполнением настоящего приказа возложить на заместителя руководителя Федеральной налоговой службы, координирующего работу по созданию, развитию, сопровождению и эксплуатации автоматизированной информационной системы Федеральной налоговой службы.

Руководитель Федеральной
налоговой службы
М.В. МИШУСТИН

Приложение
к приказу ФНС России
от 10.10.2017 N ММВ-7-6/797@

РЕКОМЕНДУЕМЫЙ ФОРМАТ ПРЕДСТАВЛЕНИЯ СВЕДЕНИЙ О ПОЛУЧЕННЫХ РАЗРЕШЕНИЯХ НА ДОБЫЧУ (ВЫЛОВ) ВОДНЫХ БИОЛОГИЧЕСКИХ РЕСУРСОВ, СУММАХ СБОРА ЗА ПОЛЬЗОВАНИЕ ОБЪЕКТАМИ ВОДНЫХ БИОЛОГИЧЕСКИХ РЕСУРСОВ, ПОДЛЕЖАЩИХ УПЛАТЕ В ВИДЕ РАЗОВОГО И РЕГУЛЯРНЫХ ВЗНОСОВ, В ЭЛЕКТРОННОЙ ФОРМЕ

I. ОБЩИЕ СВЕДЕНИЯ

1. Настоящий формат описывает требования к XML файлам (далее - файл обмена) передачи в налоговые органы сведений о полученных разрешениях на добычу (вылов) водных биологических ресурсов, суммах сбора за пользование объектами водных биологических ресурсов, подлежащих уплате в виде разового и регулярных взносов, в электронной форме.

2. Номер версии настоящего формата 5.03, часть LXIX.

II. ОПИСАНИЕ ФАЙЛА ОБМЕНА

3. Имя файла обмена должно иметь следующий вид:

R_Т_A_K_О_GGGGMMDD_N, где:

R_Т - префикс, принимающий значение NO_LPVBR;

A_K - идентификатор получателя информации, где: A - идентификатор получателя, которому направляется файл обмена, K - идентификатор конечного получателя, для которого предназначена информация из данного файла обмена <1>. Каждый из идентификаторов (A и K) имеет вид для налоговых органов - четырехразрядный код налогового органа;

<1> Передача файла от отправителя к конечному получателю (К) может осуществляться в несколько этапов через другие налоговые органы, осуществляющие передачу файла на промежуточных этапах, которые обозначаются идентификатором А. В случае передачи файла от отправителя к конечному получателю при отсутствии налоговых органов, осуществляющих передачу на промежуточных этапах, значения идентификаторов А и К совпадают.

О - идентификатор отправителя информации, имеет вид:

для организаций - девятнадцатиразрядный код (идентификационный номер налогоплательщика (далее - ИНН) и код причины постановки на учет (далее - КПП) организации (обособленного подразделения);

для физических лиц - двенадцатиразрядный код (ИНН физического лица, при наличии. При отсутствии ИНН - последовательность из двенадцати нулей).

GGGG - год формирования передаваемого файла, MM - месяц, DD - день;

N - идентификационный номер файла. (Длина - от 1 до 36 знаков. Идентификационный номер файла должен обеспечивать уникальность файла).

Расширение имени файла - xml. Расширение имени файла может указываться как строчными, так и прописными буквами.

Параметры первой строки файла обмена

Первая строка XML файла должна иметь следующий вид:

<?xml version ="1.0" encoding ="windows-1251"?>

Имя файла, содержащего XML схему файла обмена, должно иметь следующий вид:

NO_LPVBR_1_069_00_05_03_xx , где хх - номер версии схемы.

Расширение имени файла - xsd.

XML схема файла обмена приводится отдельным файлом.

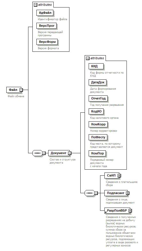
4. Логическая модель файла обмена представлена в виде диаграммы структуры файла обмена на рисунке 1 настоящего формата. Элементами логической модели файла обмена являются элементы и атрибуты XML файла. Перечень структурных элементов логической модели файла обмена и сведения о них приведены в таблицах 4.1 - 4.13 настоящего формата.

Для каждого структурного элемента логической модели файла обмена приводятся следующие сведения:

наименование элемента. Приводится полное наименование элемента <2>;

<2> В строке таблицы могут быть описаны несколько элементов, наименования которых разделены символом "|". Такая форма записи применяется при наличии в файле обмена только одного элемента из описанных в этой строке.

сокращенное наименование (код) элемента. Приводится сокращенное наименование элемента. Синтаксис сокращенного наименования должен удовлетворять спецификации XML;

признак типа элемента. Может принимать следующие значения: "С" - сложный элемент логической модели (содержит вложенные элементы), "П" - простой элемент логической модели, реализованный в виде элемента XML файла, "А" - простой элемент логической модели, реализованный в виде атрибута элемента XML файла. Простой элемент логической модели не содержит вложенные элементы;

формат элемента. Формат элемента представляется следующими условными обозначениями: Т - символьная строка; N - числовое значение (целое или дробное).

Формат символьной строки указывается в виде Т(n-k) или T(=k), где: n - минимальное количество знаков, k - максимальное количество знаков, символ "-" - разделитель, символ "=" означает фиксированное количество знаков в строке. В случае, если минимальное количество знаков равно 0, формат имеет вид Т(0-k). В случае, если максимальное количество знаков не ограничено, формат имеет вид Т(n-).

Формат числового значения указывается в виде N(m.k), где: m - максимальное количество знаков в числе, включая знак (для отрицательного числа), целую и дробную часть числа без разделяющей десятичной точки, k - максимальное число знаков дробной части числа. Если число знаков дробной части числа равно 0 (то есть число целое), то формат числового значения имеет вид N(m).

Для простых элементов, являющихся базовыми в XML, например, элемент с типом "date", поле "Формат элемента" не заполняется. Для таких элементов в поле "Дополнительная информация" указывается тип базового элемента;

признак обязательности элемента определяет обязательность наличия элемента (совокупности наименования элемента и его значения) в файле обмена. Признак обязательности элемента может принимать следующие значения: "О" - наличие элемента в файле обмена обязательно; "Н" - наличие элемента в файле обмена необязательно, то есть элемент может отсутствовать. Если элемент принимает ограниченный перечень значений (по классификатору, кодовому словарю и тому подобному), то признак обязательности элемента дополняется символом "К". Например, "ОК". В случае если количество реализаций элемента может быть более одной, то признак обязательности элемента дополняется символом "М". Например, "НМ" или "ОКМ".

К вышеперечисленным признакам обязательности элемента может добавляться значение "У" в случае описания в XML схеме условий, предъявляемых к элементу в файле обмена, описанных в графе "Дополнительная информация". Например, "НУ" или "ОКУ";

дополнительная информация содержит, при необходимости, требования к элементу файла обмена, не указанные ранее. Для сложных элементов указывается ссылка на таблицу, в которой описывается состав данного элемента. Для элементов, принимающих ограниченный перечень значений из классификатора (кодового словаря и тому подобного), указывается соответствующее наименование классификатора (кодового словаря и тому подобного) или приводится перечень возможных значений. Для классификатора (кодового словаря и тому подобного) может указываться ссылка на его местонахождение. Для элементов, использующих пользовательский тип данных, указывается наименование типового элемента.

Рисунок 1. Диаграмма структуры файла обмена

Таблица 4.1

Файл обмена (Файл)

Наименование элемента Сокращенное наименование (код) элемента Признак типа элемента Формат элемента Признак обязательности элемента Дополнительная информация
Идентификатор файла ИдФайл A T(1-255) ОУ Повторяет имя передаваемого файла (без расширения)
Версия передающей программы ВерсПрог A T(1-40) О  
Версия формата ВерсФорм A T(1-5) О Принимает значение: 5.03
Состав и структура документа Документ С   О Состав элемента представлен в таблице 4.2

Таблица 4.2

Состав и структура документа (Документ)

Наименование элемента Сокращенное наименование (код) элемента Признак типа элемента Формат элемента Признак обязательности элемента Дополнительная информация
Код формы отчетности по КНД КНД A T(=7) ОК Типовой элемент <КНДТип>.
Принимает значение: 1110011
Дата формирования документа ДатаДок A T(=10) О Типовой элемент <ДатаТип>.
Дата в формате ДД.ММ.ГГГГ
Год получения разрешения ОтчетГод A   О Типовой элемент <xs:gYear>.
Год в формате ГГГГ
Код налогового органа КодНО A T(=4) О Типовой элемент <СОНОТип>
Номер корректировки НомКорр A T(1-3) О Принимает значение:
0 - для первичного документа,
1999 - для корректирующего документа
Код места, по которому представляется документ ПоМесту A T(=3) ОК Принимает значение:
123 - по месту учета индивидуального предпринимателя |
212 - по месту учета российской организации |
213 - по месту учета в качестве крупнейшего налогоплательщика |
220 - по месту нахождения обособленного подразделения российской организации
Порядковый номер документа с начала года НомПор A N(3) О  
Сведения о плательщике сбора СвНП С   О Состав элемента представлен в таблице 4.3
Сведения о лице, подписавшем документ Подписант С   О Состав элемента представлен в таблице 4.6
Сведения о полученных разрешениях на добычу (вылов) водных биологических ресурсов, суммах сбора за пользование объектами водных биологических ресурсов, подлежащих уплате в виде разового и регулярных взносов РазрПолВБР С   О Типовой элемент <РазрПолВБР>.
Состав элемента представлен в таблице 4.8

Таблица 4.3

Сведения о плательщике сбора (СвНП)

Наименование элемента Сокращенное наименование (код) элемента Признак типа элемента Формат элемента Признак обязательности элемента Дополнительная информация
Номер контактного телефона Тлф A T(1-20) Н  
Плательщик сбора - юридическое лицо | НПЮЛ С   О Состав элемента представлен в таблице 4.4
Плательщик сбора - физическое лицо НПФЛ С   О Состав элемента представлен в таблице 4.5

Таблица 4.4

Плательщик сбора - юридическое лицо (НПЮЛ)

Наименование элемента Сокращенное наименование (код) элемента Признак типа элемента Формат элемента Признак обязательности элемента Дополнительная информация
Наименование организации НаимОрг A T(1-1000) О  
ИНН организации ИННЮЛ A T(=10) О Типовой элемент <ИННЮЛТип>
КПП КПП A T(=9) О Типовой элемент <КППТип>

Таблица 4.5

Плательщик сбора - физическое лицо (НПФЛ)

Наименование элемента Сокращенное наименование (код) элемента Признак типа элемента Формат элемента Признак обязательности элемента Дополнительная информация
ИНН физического лица ИННФЛ A T(=12) О Типовой элемент <ИННФЛТип>
Фамилия, имя, отчество физического лица ФИО С   О Типовой элемент <ФИОТип>.
Состав элемента представлен в таблице 4.13

Таблица 4.6

Сведения о лице, подписавшем документ (Подписант)

Наименование элемента Сокращенное наименование (код) элемента Признак типа элемента Формат элемента Признак обязательности элемента Дополнительная информация
Признак лица, подписавшего документ ПрПодп A T(=1) ОК Принимает значение: 1 - плательщик сбора | 2 - представитель плательщика сбора
Фамилия, Имя, Отчество ФИО С   НУ Типовой элемент <ФИОТип>.
Состав элемента представлен в таблице 4.13
Элемент обязателен при выполнении одного из условий:
- <ПрПодп>=2 |
- <ПрПодп>=1 и наличие <НПЮЛ>
Сведения о представителе плательщика сбора СвПред С   НУ Состав элемента представлен в таблице 4.7 Элемент обязателен при <ПрПодп>=2

Таблица 4.7

Сведения о представителе плательщика сбора (СвПред)

Наименование элемента Сокращенное наименование (код) элемента Признак типа элемента Формат элемента Признак обязательности элемента Дополнительная информация
Наименование и реквизиты документа, подтверждающего полномочия представителя плательщика сбора НаимДок A T(1-120) О  
Наименование организации НаимОрг A T(1-1000) Н  

Таблица 4.8

Сведения о полученных разрешениях на добычу (вылов) объектов водных биологических ресурсов, суммах сбора за добычу (вылов) объектов водных биологических ресурсов, подлежащих уплате в виде разового и регулярных взносов (РазрПолВБР)

Наименование элемента Сокращенное наименование (код) элемента Признак типа элемента Формат элемента Признак обязательности элемента Дополнительная информация
Сведения о суммах сбора за пользование объектами водных биологических ресурсов, подлежащих уплате в виде разового и регулярных взносов, и сроках их уплаты СборУпл С   ОМ Состав элемента представлен в таблице 4.9
Сведения о полученных разрешениях на добычу (вылов) водных биологических ресурсов, суммах сбора за пользование объектами водных биологических ресурсов СведРазрПол С   ОМ Состав элемента представлен в таблице 4.11

Таблица 4.9

Сведения о суммах сбора за пользование объектами водных биологических ресурсов, подлежащих уплате в виде разового и регулярных взносов, и сроках их уплаты (СборУпл)

Наименование элемента Сокращенное наименование (код) элемента Признак типа элемента Формат элемента Признак обязательности элемента Дополнительная информация
Код бюджетной классификации КБК A T(=20) О Типовой элемент <КБКТип>
Код по ОКТМО ОКТМО A T(=8) | T(=11) ОК Типовой элемент <ОКТМОТип>
Сумма разового взноса (разовых взносов) по сбору, подлежащая уплате в бюджет СумВзносРаз A N(15) О  
Срок уплаты разового взноса ДатаВзносРаз A T(=10) О Типовой элемент <ДатаТип>.
Дата в формате ДД.ММ.ГГГГ
Общее количество полученных разрешений КолРазр A N(3) О  
Суммы регулярных взносов по сбору, подлежащих уплате в бюджет, и сроки их уплаты РегВзнос С   ОМ Состав элемента представлен в таблице 4.10

Таблица 4.10

Суммы регулярных взносов по сбору, подлежащих уплате в бюджет, и сроки их уплаты (РегВзнос)

Наименование элемента Сокращенное наименование (код) элемента Признак типа элемента Формат элемента Признак обязательности элемента Дополнительная информация
Сумма взноса СумВзносРег A N(15) О  
Срок уплаты взноса ДатаВзносРег A T(=10) О Типовой элемент <ДатаТип>.
Дата в формате ДД.ММ.ГГГГ

Таблица 4.11

Сведения о полученных разрешениях на добычу (вылов) водных биологических ресурсов, суммах сбора за пользование объектами водных биологических ресурсов (СведРазрПол)

Наименование элемента Сокращенное наименование (код) элемента Признак типа элемента Формат элемента Признак обязательности элемента Дополнительная информация
Код бюджетной классификации КБК A T(=20) О Типовой элемент <КБКТип>
Серия полученного разрешения СерРазрПол A T(1-10) О  
Номер полученного разрешения НомРазрПол A T(1-21) О  
Дата получения разрешения ДатаРазрПол A T(=10) О Типовой элемент <ДатаТип>.
Дата в формате ДД.ММ.ГГГГ
Дата начала срока действия разрешения НачРазрПол A T(=10) О Типовой элемент <ДатаТип>.
Дата в формате ДД.ММ.ГГГГ
Дата окончания срока действия разрешения КонРазрПол A T(=10) Н Типовой элемент <ДатаТип>.
Дата в формате ДД.ММ.ГГГГ
Код ставки сбора КодСтСбор A T(=2) ОК Принимает значение:
10 - Ставка сбора, установленная пунктами 4 и (или) 5 статьи 333.3 Налогового кодекса Российской Федерации
20 - Ставка сбора, установленная пунктом 6 статьи 333.3 Налогового кодекса Российской Федерации
30 - Ставка сбора, установленная пунктами 7 и 9 статьи 333.3 Налогового кодекса Российской Федерации
Сведения о суммах сбора в бюджет по кодам водных биологических ресурсов СумСборВБР С   ОМ Состав элемента представлен в таблице 4.12

Таблица 4.12

Сведения о суммах сбора в бюджет по кодам водных биологических ресурсов (СумСборВБР)

Наименование элемента Сокращенное наименование (код) элемента Признак типа элемента Формат элемента Признак обязательности элемента Дополнительная информация
Код наименования объекта водных биологических ресурсов КодВБР A T(=4) ОК Принимает значения из справочника "Коды наименований объектов водных биологических ресурсов", приведенного в Приложении к Порядку заполнения формы
Количество водных биологических ресурсов КолВБР A N(15.3) О  
Сумма сбора, подлежащая уплате в бюджет СумСборВс A N(15) О  

Таблица 4.13

Фамилия, Имя, Отчество (ФИОТип)

Наименование элемента Сокращенное наименование (код) элемента Признак типа элемента Формат элемента Признак обязательности элемента Дополнительная информация
Фамилия Фамилия A T(1-60) О  
Имя Имя A T(1-60) О  
Отчество Отчество A T(1-60) Н