Приказ ФНС РФ от 12.04.2017 N ММВ-7-6/304@

"Об утверждении рекомендованных форматов, используемых налогоплательщиками для осуществления регистрационных действий в отношении контрольно-кассовой техники в электронной форме"
Редакция от 28.11.2017 — Документ утратил силу, см. «Приказ ФНС РФ от 04.02.2020 N ЕД-7-20/69@»
Показать изменения

ФЕДЕРАЛЬНАЯ НАЛОГОВАЯ СЛУЖБА

ПРИКАЗ
от 12 апреля 2017 г. N ММВ-7-6/304@

ОБ УТВЕРЖДЕНИИ РЕКОМЕНДОВАННЫХ ФОРМАТОВ, ИСПОЛЬЗУЕМЫХ НАЛОГОПЛАТЕЛЬЩИКАМИ ДЛЯ ОСУЩЕСТВЛЕНИЯ РЕГИСТРАЦИОННЫХ ДЕЙСТВИЙ В ОТНОШЕНИИ КОНТРОЛЬНО-КАССОВОЙ ТЕХНИКИ В ЭЛЕКТРОННОЙ ФОРМЕ

(в ред. Приказа ФНС РФ от 28.11.2017 N ММВ-7-6/988@)

В соответствии с пунктом 6 статьи 4.3 Федерального закона от 22.05.2003 N 54-ФЗ "О применении контрольно-кассовой техники при осуществлении наличных денежных расчетов и (или) расчетов с использованием электронных средств платежа" приказываю:

1. Утвердить рекомендуемые форматы, используемые налогоплательщиками для осуществления регистрационных действий в отношении контрольно-кассовой техники в электронной форме, согласно приложениям N 1 - N 6 к настоящему приказу.

2. Контроль за исполнением настоящего приказа возложить на заместителя руководителя Федеральной налоговой службы, координирующего работу по созданию, развитию, сопровождению и эксплуатации автоматизированной информационной системы Федеральной налоговой службы.

Руководитель
Федеральной налоговой службы
М.В. МИШУСТИН

Приложение N 1
к приказу ФНС России
от "__" ______ 201_ г. N __

РЕКОМЕНДУЕМЫЙ ФОРМАТ ПРЕДСТАВЛЕНИЯ ЗАЯВЛЕНИЯ О СНЯТИИ КОНТРОЛЬНО-КАССОВОЙ ТЕХНИКИ С РЕГИСТРАЦИОННОГО УЧЕТА В ЭЛЕКТРОННОЙ ФОРМЕ

I. ОБЩИЕ СВЕДЕНИЯ

1. Настоящий формат описывает требования к XML файлам (далее - файл обмена) передачи в налоговые органы заявления о снятии контрольно-кассовой техники с регистрационного учета в электронной форме.

2. Номер версии настоящего формата 5.01, часть 800.12.

II. ОПИСАНИЕ ФАЙЛА ОБМЕНА

3. Имя файла обмена должно иметь следующий вид:

R_T_A_K_О_GGGGMMDD_N, где:

R_T - префикс, принимающий значение KO_ZVLSNUCHKKT;

A_K - идентификатор получателя информации, где: A - идентификатор получателя, которому направляется файл обмена, K - идентификатор конечного получателя, для которого предназначена информация из данного файла обмена <1>. Каждый из идентификаторов (A и K) имеет вид для налоговых органов - четырехразрядный код (код налогового органа в соответствии с классификатором "Система обозначения налоговых органов" (СОНО);

<1> Передача файла от отправителя к конечному получателю (K) может осуществляться в несколько этапов через другие налоговые органы, осуществляющие передачу файла на промежуточных этапах, которые обозначаются идентификатором A. В случае передачи файла от отправителя к конечному получателю при отсутствии налоговых органов, осуществляющих передачу на промежуточных этапах, значения идентификаторов A и K совпадают.

O - идентификатор отправителя информации, имеет вид:

для организаций - девятнадцатиразрядный код (идентификационный номер налогоплательщика (далее - ИНН) и код причины постановки на учет (далее - КПП) организации (обособленного подразделения);

для физических лиц - двенадцатиразрядный код (ИНН физического лица, при наличии. При отсутствии ИНН - последовательность из двенадцати нулей).

GGGG - год формирования передаваемого файла, MM - месяц, DD - день;

N - идентификационный номер файла. (Длина - от 1 до 36 знаков. Идентификационный номер файла должен обеспечивать уникальность файла).

Расширение имени файла - xml. Расширение имени файла может указываться как строчными, так и прописными буквами.

Параметры первой строки файла обмена

Первая строка XML файла должна иметь следующий вид:

<?xml version ="1.0" encoding ="windows-1251"?>

Имя файла, содержащего XML схему файла обмена, должно иметь следующий вид:

KO_ZVLSNUCHKKT_1_800_12_05_01_xx, где xx - номер версии схемы.

Расширение имени файла - xsd.

XML схема файла обмена приводится отдельным файлом и размещается на официальном сайте Федеральной налоговой службы.

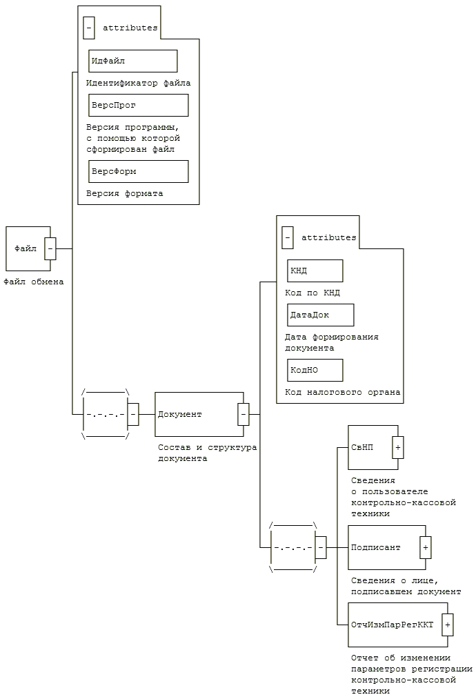
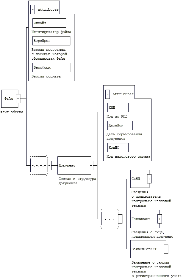
4. Логическая модель файла обмена представлена в виде диаграммы структуры файла обмена на рисунке 1 настоящего формата. Элементами логической модели файла обмена являются элементы и атрибуты XML файла. Перечень структурных элементов логической модели файла обмена и сведения о них приведены в таблицах 4.1 - 4.9 настоящего формата.

Для каждого структурного элемента логической модели файла обмена приводятся следующие сведения:

наименование элемента. Приводится полное наименование элемента <2>;

<2> В строке таблицы могут быть описаны несколько элементов, наименования которых разделены символом "|". Такая форма записи применяется при наличии в файле обмена только одного элемента из описанных в этой строке.

сокращенное наименование (код) элемента. Приводится сокращенное наименование элемента. Синтаксис сокращенного наименования должен удовлетворять спецификации XML;

признак типа элемента. Может принимать следующие значения: "С" - сложный элемент логической модели (содержит вложенные элементы), "П" - простой элемент логической модели, реализованный в виде элемента XML файла, "А" - простой элемент логической модели, реализованный в виде атрибута элемента XML файла. Простой элемент логической модели не содержит вложенные элементы;

формат элемента. Формат элемента представляется следующими условными обозначениями: T - символьная строка; N - числовое значение (целое или дробное).

Формат символьной строки указывается в виде T(n-k) или T(=k), где: n - минимальное количество знаков, k - максимальное количество знаков, символ "-" - разделитель, символ "=" означает фиксированное количество знаков в строке. В случае, если минимальное количество знаков равно 0, формат имеет вид T(0-k). В случае, если максимальное количество знаков неограничено, формат имеет вид T(n-).

Формат числового значения указывается в виде N(m.k), где: m - максимальное количество знаков в числе, включая знак (для отрицательного числа), целую и дробную часть числа без разделяющей десятичной точки, k - максимальное число знаков дробной части числа. Если число знаков дробной части числа равно 0 (то есть число целое), то формат числового значения имеет вид N(m).

Для простых элементов, являющихся базовыми в XML (определенными в сети "Интернет" по электронному адресу: http://www.w3.org/TR/xmlschema-0), например, элемент с типом "date", поле "Формат элемента" не заполняется. Для таких элементов в поле "Дополнительная информация" указывается тип базового элемента;

признак обязательности элемента определяет обязательность наличия элемента (совокупности наименования элемента и его значения) в файле обмена. Признак обязательности элемента может принимать следующие значения: "О" - наличие элемента в файле обмена обязательно; "Н" - наличие элемента в файле обмена необязательно, то есть элемент может отсутствовать. Если элемент принимает ограниченный перечень значений (по классификатору, кодовому словарю и тому подобному), то признак обязательности элемента дополняется символом "К". Например, "ОК". В случае, если количество реализаций элемента может быть более одной, то признак обязательности элемента дополняется символом "М". Например, "НМ" или "ОКМ".

К вышеперечисленным признакам обязательности элемента может добавляться значение "У" в случае описания в XML схеме условий, предъявляемых к элементу в файле обмена, описанных в графе "Дополнительная информация". Например, "НУ" или "ОКУ";

дополнительная информация содержит, при необходимости, требования к элементу файла обмена, не указанные ранее. Для сложных элементов указывается ссылка на таблицу, в которой описывается состав данного элемента. Для элементов, принимающих ограниченный перечень значений из классификатора (кодового словаря и тому подобного), указывается соответствующее наименование классификатора (кодового словаря и тому подобного) или приводится перечень возможных значений. Для классификатора (кодового словаря и тому подобного) может указываться ссылка на его местонахождение. Для элементов, использующих пользовательский тип данных, указывается наименование типового элемента.

Рисунок 1. Диаграмма структуры файла обмена

Таблица 4.1

Файл обмена (Файл)

Наименование элемента Сокращенное наименование (код) элемента Признак типа элемента Формат элемента Признак обязательности элемента Дополнительная информация
Идентификатор файла ИдФайл А T(1-255) ОУ Содержит (повторяет) имя сформированного файла (без расширения)
Версия программы, с помощью которой сформирован файл ВерсПрог А T(1-40) О  
Версия формата ВерсФорм А T(1-5) О Принимает значение: 5.01
Состав и структура документа Документ С   О Состав элемента представлен в таблице 4.2

Таблица 4.2

Состав и структура документа (Документ)

Наименование элемента Сокращенное наименование (код) элемента Признак типа элемента Формат элемента Признак обязательности элемента Дополнительная информация
Код по КНД КНД А T(=7) ОК Типовой элемент <КНДТип>.
Принимает значение: 1110062
Дата формирования документа ДатаДок А T(=10) О Типовой элемент <ДатаТип>.
Дата в формате ДД.ММ.ГГГГ
Код налогового органа КодНО А T(=4) ОК Типовой элемент <СОНОТип>.
Принимает значения в соответствии с классификатором "Система обозначений налоговых органов"
Сведения о пользователе контрольно-кассовой техники СвНП С   О Состав элемента представлен в таблице 4.3
Сведения о лице, подписавшем документ Подписант С   О Состав элемента представлен в таблице 4.6
Заявление о снятии контрольно-кассовой техники с регистрационного учета ЗаявСнРегККТ С   О Состав элемента представлен в таблице 4.8

Таблица 4.3

Сведения о пользователе контрольно-кассовой техники (СвНП)

Наименование элемента Сокращенное наименование (код) элемента Признак типа элемента Формат элемента Признак обязательности элемента Дополнительная информация
Пользователь - организация | НПЮЛ С   О Состав элемента представлен в таблице 4.4
Пользователь - физическое лицо НПФЛ С   О Состав элемента представлен в таблице 4.5

Таблица 4.4

Пользователь - организация (НПЮЛ)

Наименование элемента Сокращенное наименование (код) элемента Признак типа элемента Формат элемента Признак обязательности элемента Дополнительная информация
Наименование организации НаимОрг А T(1-1000) О  
ИНН ИННЮЛ А T(=10) О Типовой элемент <ИННЮЛТип>
КПП КПП А T(=9) О Типовой элемент <КППТип>
ОГРН ОГРН А T(=13) Н Типовой элемент <ОГРНТип>

Таблица 4.5

Пользователь - физическое лицо (НПФЛ)

Наименование элемента Сокращенное наименование (код) элемента Признак типа элемента Формат элемента Признак обязательности элемента Дополнительная информация
ИНН физического лица ИННФЛ А T(=12) О Типовой элемент <ИННФЛТип>
ОГРНИП ОГРНИП А T(=15) Н Типовой элемент <ОГРНИПТип>
Фамилия, имя, отчество физического лица ФИО С   О Типовой элемент <ФИОТип>.
Состав элемента представлен в таблице 4.9

Таблица 4.6

Сведения о лице, подписавшем документ (Подписант)

Наименование элемента Сокращенное наименование (код) элемента Признак типа элемента Формат элемента Признак обязательности элемента Дополнительная информация
Признак лица, подписавшего документ ПрПодп А T(=1) ОК Принимает значение:
1 - руководитель организации |
2 - представитель организации
Должность лица, подписавшего документ Должность А T(1-120) Н  
Фамилия, имя, отчество ФИО С   О Типовой элемент <ФИОТип>.
Состав элемента представлен в таблице 4.9
Сведения о представителе налогоплательщика СвПред С   НУ Состав элемента представлен в таблице 4.7
Элемент обязателен при <ПрПодп>=2

Таблица 4.7

Сведения о представителе налогоплательщика (СвПред)

Наименование элемента Сокращенное наименование (код) элемента Признак типа элемента Формат элемента Признак обязательности элемента Дополнительная информация
Наименование документа, подтверждающего полномочия представителя НаимДок А T(1-120) О  

Таблица 4.8

Заявление о снятии контрольно-кассовой техники с регистрационного учета (ЗаявСнРегККТ)

Наименование элемента Сокращенное наименование (код) элемента Признак типа элемента Формат элемента Признак обязательности элемента Дополнительная информация
Наименование модели контрольно-кассовой техники МоделККТ А T(1-100) О  
Заводской номер экземпляра контрольно-кассовой техники ЗаводНомерККТ А T(1-36) О  
Признак хищения контрольно-кассовой техники ПрХищен А T(=1) ОКУ Принимает значение:
1 - если Заявление подается пользователем в связи с хищением контрольно-кассовой техники |
2 - если Заявление подается пользователем по иным причинам
Элемент может принимать значение <ПрХищен>=1 только при <ПрПотер>=2
Признак потери контрольно-кассовой техники ПрПотер А T(=1) ОКУ Принимает значение:
1 - если Заявление подается пользователем в связи с потерей контрольно-кассовой техники |
2 - если Заявление подается пользователем по иным причинам
Элемент может принимать значение <ПрПотер>=1 только при <ПрХищен>=2

Таблица 4.9

Фамилия, имя, отчество (ФИОТип)

Наименование элемента Сокращенное наименование (код) элемента Признак типа элемента Формат элемента Признак обязательности элемента Дополнительная информация
Фамилия Фамилия А T(1-60) О  
Имя Имя А T(1-60) О  
Отчество Отчество А T(1-60) Н  

Приложение N 2
к приказу ФНС России
от "__" ______ 2017 г. N __

РЕКОМЕНДУЕМЫЙ ФОРМАТ ПРЕДСТАВЛЕНИЯ ЗАЯВЛЕНИЯ О РЕГИСТРАЦИИ (ПЕРЕРЕГИСТРАЦИИ) КОНТРОЛЬНО-КАССОВОЙ ТЕХНИКИ В ЭЛЕКТРОННОЙ ФОРМЕ

(в ред. Приказа ФНС РФ от 28.11.2017 N ММВ-7-6/988@)

I. ОБЩИЕ СВЕДЕНИЯ

1. Настоящий формат описывает требования к XML файлам (далее - файл обмена) передачи в налоговые органы заявления о регистрации (перерегистрации) контрольно-кассовой техники в электронной форме.

2. Номер версии настоящего формата 5.02, часть 800.11. (в ред. Приказа ФНС РФ от 28.11.2017 N ММВ-7-6/988@)

II. ОПИСАНИЕ ФАЙЛА ОБМЕНА

3. Имя файла обмена должно иметь следующий вид:

R_T_A_K_O_GGGGMMDD_N, где:

R_T - префикс, принимающий значение KO_ZVLREGKKT;

A_K - идентификатор получателя информации, где: A - идентификатор получателя, которому направляется файл обмена, K - идентификатор конечного получателя, для которого предназначена информация из данного файла обмена <1>. Каждый из идентификаторов (A и K) имеет вид для налоговых органов - четырехразрядный код (код налогового органа в соответствии с классификатором "Система обозначения налоговых органов" (СОНО);

<1> Передача файла от отправителя к конечному получателю (K) может осуществляться в несколько этапов через другие налоговые органы, осуществляющие передачу файла на промежуточных этапах, которые обозначаются идентификатором A. В случае передачи файла от отправителя к конечному получателю при отсутствии налоговых органов, осуществляющих передачу на промежуточных этапах, значения идентификаторов A и K совпадают.

O - идентификатор отправителя информации, имеет вид:

для организаций - девятнадцатиразрядный код (идентификационный номер налогоплательщика (далее - ИНН) и код причины постановки на учет (далее - КПП) организации (обособленного подразделения);

для физических лиц - двенадцатиразрядный код (ИНН физического лица, при наличии. При отсутствии ИНН - последовательность из двенадцати нулей).

GGGG - год формирования передаваемого файла, MM - месяц, DD - день;

N - идентификационный номер файла. (Длина - от 1 до 36 знаков. Идентификационный номер файла должен обеспечивать уникальность файла).

Расширение имени файла - xml. Расширение имени файла может указываться как строчными, так и прописными буквами.

Параметры первой строки файла обмена

Первая строка XML файла должна иметь следующий вид:

<?xml version ="1.0" encoding ="windows-1251"?>

Имя файла, содержащего XML схему файла обмена, должно иметь следующий вид:

KO_ZVLREGKKT_1_800_11_05_02_xx, где xx - номер версии схемы. (в ред. Приказа ФНС РФ от 28.11.2017 N ММВ-7-6/988@)

Расширение имени файла - xsd.

XML схема файла обмена приводится отдельным файлом и размещается на официальном сайте Федеральной налоговой службы.

4. Логическая модель файла обмена представлена в виде диаграммы структуры файла обмена на рисунке 1 настоящего формата. Элементами логической модели файла обмена являются элементы и атрибуты XML файла. Перечень структурных элементов логической модели файла обмена и сведения о них приведены в таблицах 4.1 - 4.13 настоящего формата.

Для каждого структурного элемента логической модели файла обмена приводятся следующие сведения:

наименование элемента. Приводится полное наименование элемента <2>;

<2> В строке таблицы могут быть описаны несколько элементов, наименования которых разделены символом "|". Такая форма записи применяется при наличии в файле обмена только одного элемента из описанных в этой строке.

сокращенное наименование (код) элемента. Приводится сокращенное наименование элемента. Синтаксис сокращенного наименования должен удовлетворять спецификации XML;

признак типа элемента. Может принимать следующие значения: "С" - сложный элемент логической модели (содержит вложенные элементы), "П" - простой элемент логической модели, реализованный в виде элемента XML файла, "А" - простой элемент логической модели, реализованный в виде атрибута элемента XML файла. Простой элемент логической модели не содержит вложенные элементы;

формат элемента. Формат элемента представляется следующими условными обозначениями: T - символьная строка; N - числовое значение (целое или дробное).

Формат символьной строки указывается в виде T(n-k) или T(=k), где: n - минимальное количество знаков, k - максимальное количество знаков, символ "-" - разделитель, символ "=" означает фиксированное количество знаков в строке. В случае, если минимальное количество знаков равно 0, формат имеет вид T(0-k). В случае, если максимальное количество знаков неограничено, формат имеет вид T(n-).

Формат числового значения указывается в виде N(m.k), где: m - максимальное количество знаков в числе, включая знак (для отрицательного числа), целую и дробную часть числа без разделяющей десятичной точки, k - максимальное число знаков дробной части числа. Если число знаков дробной части числа равно 0 (то есть число целое), то формат числового значения имеет вид N(m).

Для простых элементов, являющихся базовыми в XML (определенными в сети "Интернет" по электронному адресу: http://www.w3.org/TR/xmlschema-0), например, элемент с типом "date", поле "Формат элемента" не заполняется. Для таких элементов в поле "Дополнительная информация" указывается тип базового элемента;

признак обязательности элемента определяет обязательность наличия элемента (совокупности наименования элемента и его значения) в файле обмена. Признак обязательности элемента может принимать следующие значения: "О" - наличие элемента в файле обмена обязательно; "Н" - наличие элемента в файле обмена необязательно, то есть элемент может отсутствовать. Если элемент принимает ограниченный перечень значений (по классификатору, кодовому словарю и тому подобному), то признак обязательности элемента дополняется символом "К". Например, "ОК". В случае, если количество реализаций элемента может быть более одной, то признак обязательности элемента дополняется символом "М". Например, "НМ" или "ОКМ".

К вышеперечисленным признакам обязательности элемента может добавляться значение "У" в случае описания в XML схеме условий, предъявляемых к элементу в файле обмена, описанных в графе "Дополнительная информация". Например, "НУ" или "ОКУ";

дополнительная информация содержит, при необходимости, требования к элементу файла обмена, не указанные ранее. Для сложных элементов указывается ссылка на таблицу, в которой описывается состав данного элемента. Для элементов, принимающих ограниченный перечень значений из классификатора (кодового словаря и тому подобного), указывается соответствующее наименование классификатора (кодового словаря и тому подобного) или приводится перечень возможных значений. Для классификатора (кодового словаря и тому подобного) может указываться ссылка на его местонахождение. Для элементов, использующих пользовательский тип данных, указывается наименование типового элемента.

Рисунок 1. Диаграмма структуры файла обмена

Таблица 4.1

Файл обмена (Файл)

Наименование элемента Сокращенное наименование (код) элемента Признак типа элемента Формат элемента Признак обязательности элемента Дополнительная информация
Идентификатор файла ИдФайл А T(1-255) ОУ Содержит (повторяет) имя сформированного файла (без расширения)
Версия программы, с помощью которой сформирован файл ВерсПрог А T(1-40) О  
Версия формата ВерсФорм А T(1-5) О Принимает значение: 5.02
(в ред. Приказа ФНС РФ от 28.11.2017 N ММВ-7-6/988@)
Состав и структура документа Документ С   О Состав элемента представлен в таблице 4.2

Таблица 4.2

Состав и структура документа (Документ)

Наименование элемента Сокращенное наименование (код) элемента Признак типа элемента Формат элемента Признак обязательности элемента Дополнительная информация
Код по КНД КНД А T(=7) ОК Типовой элемент <КНДТип>.
Принимает значение: 1110061
Дата формирования документа ДатаДок А T(=10) О Типовой элемент <ДатаТип>.
Дата в формате ДД.ММ.ГГГГ
Код налогового органа КодНО А T(=4) ОК Типовой элемент <СОНОТип>.
Принимает значения в соответствии с классификатором "Система обозначений налоговых органов"
Сведения о пользователе контрольно-кассовой техники СвНП С   О Состав элемента представлен в таблице 4.3
Сведения о лице, подписавшем документ Подписант С   О Состав элемента представлен в таблице 4.6
Заявление о регистрации (перерегистрации) контрольно-кассовой техники ЗаявРегККТ С   О Состав элемента представлен в таблице 4.8

Таблица 4.3

Сведения о пользователе контрольно-кассовой техники (СвНП)

Наименование элемента Сокращенное наименование (код) элемента Признак типа элемента Формат элемента Признак обязательности элемента Дополнительная информация
Пользователь - организация | НПЮЛ С   О Состав элемента представлен в таблице 4.4
Пользователь - физическое лицо НПФЛ С   О Состав элемента представлен в таблице 4.5

Таблица 4.4

Пользователь - организация (НПЮЛ)

Наименование элемента Сокращенное наименование (код) элемента Признак типа элемента Формат элемента Признак обязательности элемента Дополнительная информация
Наименование организации НаимОрг А T(1-1000) О  
ИНН ИННЮЛ А T(=10) О Типовой элемент <ИННЮЛТип>
КПП КПП А T(=9) О Типовой элемент <КППТип>
ОГРН ОГРН А T(=13) Н Типовой элемент <ОГРНТип>

Таблица 4.5

Пользователь - физическое лицо (НПФЛ)

Наименование элемента Сокращенное наименование (код) элемента Признак типа элемента Формат элемента Признак обязательности элемента Дополнительная информация
ИНН физического лица ИННФЛ А T(=12) О Типовой элемент <ИННФЛТип>
ОГРНИП ОГРНИП А T(=15) Н Типовой элемент <ОГРНИПТип>
Фамилия, имя, отчество физического лица ФИО С   О Типовой элемент <ФИОТип>.
Состав элемента представлен в таблице 4.13

Таблица 4.6

Сведения о лице, подписавшем документ (Подписант)

Наименование элемента Сокращенное наименование (код) элемента Признак типа элемента Формат элемента Признак обязательности элемента Дополнительная информация
Признак лица, подписавшего документ ПрПодп А T(=1) ОК Принимает значение:
1 - пользователь |
2 - представитель пользователя
Должность лица, подписавшего документ Должность А T(1-120) Н  
Фамилия, имя, отчество ФИО С   О Типовой элемент <ФИОТип>.
Состав элемента представлен в таблице 4.13
Сведения о представителе налогоплательщика СвПред С   НУ Состав элемента представлен в таблице 4.7
Элемент обязателен при <ПрПодп>=2

Таблица 4.7

Сведения о представителе налогоплательщика (СвПред)

Наименование элемента Сокращенное наименование (код) элемента Признак типа элемента Формат элемента Признак обязательности элемента Дополнительная информация
Наименование документа, подтверждающего полномочия представителя НаимДок А T(1-120) О  

Таблица 4.8

Заявление о регистрации (перерегистрации) контрольно-кассовой техники (ЗаявРегККТ)

Наименование элемента Сокращенное наименование (код) элемента Признак типа элемента Формат элемента Признак обязательности элемента Дополнительная информация
Регистрационный номер контрольно-кассовой техники РНМ А T(1-20) Н  
Код налогового органа по месту установки контрольно-кассовой техники КодНОМУст А T(=4) ОК Типовой элемент <СОНОТип>
Вид документа ВидДок А T(=1) ОК Принимает значение:
1 - регистрация контрольно-кассовой техники |
2 - перерегистрация контрольно-кассовой техники
Признак перерегистрации контрольно-кассовой техники в связи с изменением адреса и места установки ПрИзмАдрМУ А T(=1) НКУ Принимает значение:
1 - да |
2 - нет
Элемент обязателен при <ВидДок>=2
Элемент не заполняется при <ВидДок>=1
Признак перерегистрации контрольно-кассовой техники в связи со сменой оператора фискальных данных ПрСменОФД А T(=1) НКУ Принимает значение:
1 - да |
2 - нет
Элемент обязателен при <ВидДок>=2
Элемент не заполняется при <ВидДок>=1
Признак перерегистрации контрольно-кассовой техники в связи с изменением сведений о применении в составе автоматического устройства ПрИзмАвтУстр А T(=1) НКУ Принимает значение:
1 - да |
2 - нет
Элемент обязателен при <ВидДок>=2
Элемент не заполняется при <ВидДок>=1
Признак перерегистрации контрольно-кассовой техники в связи с заменой фискального накопителя ПрЗамФН А T(=1) НКУ Принимает значение:
1 - да |
2 - нет
Элемент обязателен при <ВидДок>=2
Элемент не заполняется при <ВидДок>=1
Признак перерегистрации контрольно-кассовой техники в связи с переходом из автономного режима в обычный режим ПрЭлектрРежим А T(=1) НКУ Принимает значение:
1 - да |
2 - нет
Элемент обязателен при <ВидДок>=2
Элемент не заполняется при <ВидДок>=1
<ПрЭлектрРежим><ПрАвтономРежим> при <ПрЭлектрРежим>=
Признак перерегистрации контрольно-кассовой техники в связи с переходом из обычного режима в автономный ПрАвтономРежим А T(=1) НКУ Принимает значение:
1 - да |
2 - нет
Элемент обязателен при <ВидДок>=2
Элемент не заполняется при <ВидДок>=1
<ПрАвтономРежим><ПрЭлектрРежим> при <ПрАвтономРежим>=
Признак перерегистрации контрольно-кассовой техники в связи с изменением наименования пользователя контрольно-кассовой техники ПрИзмНаимНП А T(=1) НКУ Принимает значение:
1 - да |
2 - нет
Элемент обязателен при <ВидДок>=2
Элемент не заполняется при <ВидДок>=1
Признак перерегистрации контрольно-кассовой техники по иным причинам ПрИныеПричины А T(=1) НКУ Принимает значение:
1 - да |
2 - нет
Элемент обязателен при <ВидДок>=2
Элемент не заполняется при <ВидДок>=1
Сведения о модели контрольно-кассовой техники, заявленной на регистрацию (перерегистрацию) в налоговом органе СведРегККТ С   О Состав элемента представлен в таблице 4.9

Таблица 4.9

Сведения о модели контрольно-кассовой техники, заявленной на регистрацию (перерегистрацию) в налоговом органе (СведРегККТ)

Наименование элемента Сокращенное наименование (код) элемента Признак типа элемента Формат элемента Признак обязательности элемента Дополнительная информация
Наименование модели контрольно-кассовой техники МоделККТ А T(1-100) О  
Заводской номер экземпляра контрольно-кассовой техники НомерККТ А T(1-20) О  
Полное или краткое наименование модели фискального накопителя МоделФН А Т(1-120) НУ Элемент обязателен при <ВидДок>=1
Элемент обязателен при <ПрЗамФН>=1
(в ред. Приказа ФНС РФ от 28.11.2017 N ММВ-7-6/988@)
Заводской номер модели фискального накопителя НомерФН А T(1-20) НУ Элемент обязателен при <ВидДок>=1
Элемент обязателен при <ПрЗамФН>=1
Контрольно-кассовая техника применяется в режиме, не предусматривающем обязательную передачу фискальных документов в налоговые органы через оператора фискальных данных ПрАвтоном А T(=1) НКУ Принимает значение:
1 - да |
2 - нет
Элемент обязателен при <ВидДок>=1
Элемент обязателен при <ПрЭлектрРежим>=1
Элемент обязателен при <ПрАвтономРежим>=1
Контрольно-кассовая техника используется при приеме, выплате денежных средств при реализации лотерейных билетов ПрЛотерея А T(=1) НКУ Принимает значение:
1 - да |
2 - нет
Элемент обязателен при <ВидДок>=1
Контрольно-кассовая техника используется при приеме ставок и выплате денежных средств в виде выигрыша при осуществлении деятельности по организации и проведению азартных игр ПрАзарт А T(=1) НКУ Принимает значение:
1 - да |
2 - нет
Элемент обязателен при <ВидДок>=1
Контрольно-кассовая техника используется при осуществлении деятельности банковского платежного агента (субагента) ПрБанкПлат А T(=1) НКУ Принимает значение:
1 - да |
2 - нет
Элемент обязателен при <ВидДок>=1
Контрольно-кассовая техника используется при осуществлении деятельности платежного агента (субагента) ПрПлатАгент А T(=1) НКУ Принимает значение:
1 - да |
2 - нет
Элемент обязателен при <ВидДок>=1
Контрольно-кассовая техника входит в состав автоматического устройства для расчетов ПрАвтоматУстр А T(=1) НКУ Принимает значение:
1 - да |
2 - нет
Элемент обязателен при <ВидДок>=1
Номер автоматического устройства для расчетов НомерАвтоматУстр А T(1-20) НУ Элемент обязателен при <ВидДок>=1 и <ПрАвтоматУстр>=1
Контрольно-кассовая техника используется для расчетов в информационно-телекоммуникационной сети "Интернет" ПрИнтернет А T(=1) НКУ Принимает значение:
1 - да |
2 - нет
Элемент обязателен при <ВидДок>=1
Контрольно-кассовая техника используется для развозной и (или) разносной торговли ПрРазвозРазнос А T(=1) НКУ Принимает значение:
1 - да |
2 - нет
Элемент обязателен при <ВидДок>=1
Контрольно-кассовая техника является автоматизированной системой для бланков строгой отчетности ПрБланк А T(=1) НКУ Принимает значение:
1 - да |
2 - нет
Элемент обязателен при <ВидДок>=1
Контрольно-кассовая техника используется при продаже подакцизных товаров ПрАкцизТовар А T(=1) НКУ Принимает значение:
1 - да |
2 - нет
Элемент обязателен при <ВидДок>=1
Сведения об операторе фискальных данных СведОФД С   НУ Состав элемента представлен в таблице 4.10
Элемент обязателен при <ПрСменОФД>=1
Элемент обязателен при <ПрЭлектрРежим>=1
Элемент не заполняется при <ПрАвтоном>=1
Сведения об адресе места установки контрольно-кассовой техники, заявленной на регистрацию (перерегистрацию или снятию с учета) в налоговом органе СведАдрМУст С   О Состав элемента представлен в таблице 4.11

Таблица 4.10

Оператор фискальных данных (организация, получившая разрешение на обработку фискальных данных) (СведОФД)

Наименование элемента Сокращенное наименование (код) элемента Признак типа элемента Формат элемента Признак обязательности элемента Дополнительная информация
Наименование организации НаимОрг А T(1-1000) О  
ИНН организации ИННЮЛ А T(=10) О Типовой элемент <ИННЮЛТип>

Таблица 4.11

Сведения об адресе места установки контрольно-кассовой техники, заявленной на регистрацию (перерегистрацию или снятию с учета) в налоговом органе (СведАдрМУст)

Наименование элемента Сокращенное наименование (код) элемента Признак типа элемента Формат элемента Признак обязательности элемента Дополнительная информация
Наименование места установки контрольно-кассовой техники, при использовании в Интернете указывается адрес(а) сайта(ов), при развозной торговли марка и номер транспортного средства НаимМУст А T(1-254) О  
Адрес места установки контрольно-кассовой техники АдрМУст С   О Состав элемента представлен в таблице 4.12

Таблица 4.12

Адрес в Российской Федерации (АдрРФТип)

Наименование элемента Сокращенное наименование (код) элемента Признак типа элемента Формат элемента Признак обязательности элемента Дополнительная информация
Уникальный идентификационный номер по ФИАС НомерФИАС А T(1-36) НК  
Индекс Индекс А T(=6) Н  
Код Региона КодРегион А T(=2) ОК Типовой элемент <ССРФТип>
Район Район А T(1-50) Н  
Город Город А T(1-50) Н  
Населенный пункт НаселПункт А T(1-50) Н  
Улица Улица А T(1-50) Н  
Дом Дом А T(1-50) Н  
Корпус Корпус А T(1-20) Н  
Квартира (офис) Кварт А T(1-60) Н  

Таблица 4.13

Фамилия, имя, отчество (ФИОТип)

Наименование элемента Сокращенное наименование (код) элемента Признак типа элемента Формат элемента Признак обязательности элемента Дополнительная информация
Фамилия Фамилия А T(1-60) О  
Имя Имя А T(1-60) О  
Отчество Отчество А T(1-60) Н  

Приложение N 3
к приказу ФНС России
от "__" ______ 201 г. N __

РЕКОМЕНДУЕМЫЙ ФОРМАТ ПРЕДСТАВЛЕНИЯ ОТЧЕТА О ЗАКРЫТИИ ФИСКАЛЬНОГО НАКОПИТЕЛЯ В ЭЛЕКТРОННОЙ ФОРМЕ

I. ОБЩИЕ СВЕДЕНИЯ

1. Настоящий формат описывает требования к XML файлам (далее - файл обмена) передачи в налоговые органы отчета о закрытии фискального накопителя в электронной форме.

2. Номер версии настоящего формата 5.01, часть 800.03.

II. ОПИСАНИЕ ФАЙЛА ОБМЕНА

3. Имя файла обмена должно иметь следующий вид:

R_T_A_K_O_GGGGMMDD_N, где:

R_T - префикс, принимающий значение KO_OTCHZAKRFN;

A_K - идентификатор получателя информации, где: A - идентификатор получателя, которому направляется файл обмена, K - идентификатор конечного получателя, для которого предназначена информация из данного файла обмена <1>. Каждый из идентификаторов (A и K) имеет вид для налоговых органов - четырехразрядный код (код налогового органа в соответствии с классификатором "Система обозначения налоговых органов" (СОНО);

<1> Передача файла от отправителя к конечному получателю (K) может осуществляться в несколько этапов через другие налоговые органы, осуществляющие передачу файла на промежуточных этапах, которые обозначаются идентификатором A. В случае передачи файла от отправителя к конечному получателю при отсутствии налоговых органов, осуществляющих передачу на промежуточных этапах, значения идентификаторов A и K совпадают.

О - идентификатор отправителя информации, имеет вид:

для организаций - девятнадцатиразрядный код (идентификационный номер налогоплательщика (далее - ИНН) и код причины постановки на учет (далее - КПП) организации (обособленного подразделения);

для физических лиц - двенадцатиразрядный код (ИНН физического лица, при наличии. При отсутствии ИНН - последовательность из двенадцати нулей).

GGGG - год формирования передаваемого файла, MM - месяц, DD - день;

N - идентификационный номер файла. (Длина - от 1 до 36 знаков. Идентификационный номер файла должен обеспечивать уникальность файла).

Расширение имени файла - xml. Расширение имени файла может указываться как строчными, так и прописными буквами.

Параметры первой строки файла обмена

Первая строка XML файла должна иметь следующий вид:

<?xml version ="1.0" encoding ="windows-1251"?>

Имя файла, содержащего XML схему файла обмена, должно иметь следующий вид:

KO_OTCHZAKRFN_1_800_03_05_01_xx, где xx - номер версии схемы.

Расширение имени файла - xsd.

XML схема файла обмена приводится отдельным файлом и размещается на официальном сайте Федеральной налоговой службы.

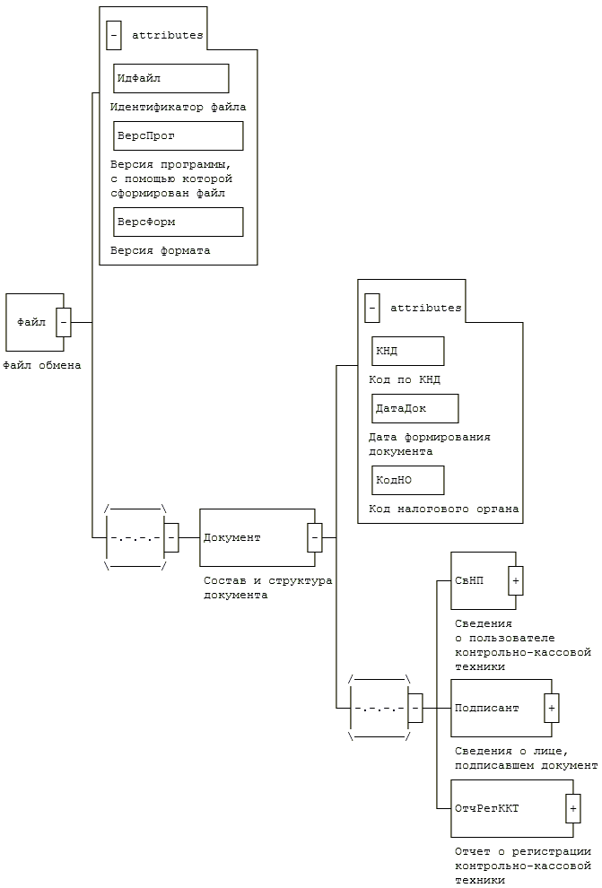
4. Логическая модель файла обмена представлена в виде диаграммы структуры файла обмена на рисунке 1 настоящего формата. Элементами логической модели файла обмена являются элементы и атрибуты XML файла. Перечень структурных элементов логической модели файла обмена и сведения о них приведены в таблицах 4.1 - 4.9 настоящего формата.

Для каждого структурного элемента логической модели файла обмена приводятся следующие сведения:

наименование элемента. Приводится полное наименование элемента <2>;

<2> В строке таблицы могут быть описаны несколько элементов, наименования которых разделены символом "|". Такая форма записи применяется при наличии в файле обмена только одного элемента из описанных в этой строке.

сокращенное наименование (код) элемента. Приводится сокращенное наименование элемента. Синтаксис сокращенного наименования должен удовлетворять спецификации XML;

признак типа элемента. Может принимать следующие значения: "С" - сложный элемент логической модели (содержит вложенные элементы), "П" - простой элемент логической модели, реализованный в виде элемента XML файла, "А" - простой элемент логической модели, реализованный в виде атрибута элемента XML файла. Простой элемент логической модели не содержит вложенные элементы;

формат элемента. Формат элемента представляется следующими условными обозначениями: T - символьная строка; N - числовое значение (целое или дробное).

Формат символьной строки указывается в виде T(n-k) или T(=k), где: n - минимальное количество знаков, k - максимальное количество знаков, символ "-" - разделитель, символ "=" означает фиксированное количество знаков в строке. В случае, если минимальное количество знаков равно 0, формат имеет вид T(0-k). В случае, если максимальное количество знаков неограничено, формат имеет вид T(n-).

Формат числового значения указывается в виде N(m.k), где: m - максимальное количество знаков в числе, включая знак (для отрицательного числа), целую и дробную часть числа без разделяющей десятичной точки, k - максимальное число знаков дробной части числа. Если число знаков дробной части числа равно 0 (то есть число целое), то формат числового значения имеет вид N(m).

Для простых элементов, являющихся базовыми в XML (определенными в сети "Интернет" по электронному адресу: http://www.w3.org/TR/xmlschema-0), например, элемент с типом "date", поле "Формат элемента" не заполняется. Для таких элементов в поле "Дополнительная информация" указывается тип базового элемента;

признак обязательности элемента определяет обязательность наличия элемента (совокупности наименования элемента и его значения) в файле обмена. Признак обязательности элемента может принимать следующие значения: "О" - наличие элемента в файле обмена обязательно; "Н" - наличие элемента в файле обмена необязательно, то есть элемент может отсутствовать. Если элемент принимает ограниченный перечень значений (по классификатору, кодовому словарю и тому подобному), то признак обязательности элемента дополняется символом "К". Например, "ОК". В случае, если количество реализаций элемента может быть более одной, то признак обязательности элемента дополняется символом "М". Например, "НМ" или "ОКМ".

К вышеперечисленным признакам обязательности элемента может добавляться значение "У" в случае описания в XML схеме условий, предъявляемых к элементу в файле обмена, описанных в графе "Дополнительная информация". Например, "НУ" или "ОКУ";

дополнительная информация содержит, при необходимости, требования к элементу файла обмена, не указанные ранее. Для сложных элементов указывается ссылка на таблицу, в которой описывается состав данного элемента. Для элементов, принимающих ограниченный перечень значений из классификатора (кодового словаря и тому подобного), указывается соответствующее наименование классификатора (кодового словаря и тому подобного) или приводится перечень возможных значений. Для классификатора (кодового словаря и тому подобного) может указываться ссылка на его местонахождение. Для элементов, использующих пользовательский тип данных, указывается наименование типового элемента.

Рисунок 1. Диаграмма структуры файла обмена

Таблица 4.1

Файл обмена (Файл)

Наименование элемента Сокращенное наименование (код) элемента Признак типа элемента Формат элемента Признак обязательности элемента Дополнительная информация
Идентификатор файла ИдФайл А T(1-255) ОУ Содержит (повторяет) имя сформированного файла (без расширения)
Версия программы, с помощью которой сформирован файл ВерсПрог А T(1-40) О  
Версия формата ВерсФорм А T(1-5) О Принимает значение: 5.01
Состав и структура документа Документ С   О Состав элемента представлен в таблице 4.2

Таблица 4.2

Состав и структура документа (Документ)

Наименование элемента Сокращенное наименование (код) элемента Признак типа элемента Формат элемента Признак обязательности элемента Дополнительная информация
Код по КНД КНД А T(=7) ОК Типовой элемент <КНДТип>.
Принимает значение: 1110203
Дата формирования документа ДатаДок А T(=10) О Типовой элемент <ДатаТип>.
Дата в формате ДД.ММ.ГГГГ
Код налогового органа КодНО А T(=4) ОК Типовой элемент <СОНОТип>.
Принимает значения в соответствии с классификатором "Система обозначений налоговых органов"
Сведения о пользователе контрольно-кассовой техники СвНП С   О Состав элемента представлен в таблице 4.3
Сведения о лице, подписавшем документ Подписант С   О Состав элемента представлен в таблице 4.6
Отчет о закрытии фискального накопителя ОтчЗакрФН С   О Состав элемента представлен в таблице 4.8

Таблица 4.3

Сведения о пользователе контрольно-кассовой техники (СвНП)

Наименование элемента Сокращенное наименование (код) элемента Признак типа элемента Формат элемента Признак обязательности элемента Дополнительная информация
Пользователь - организация | НПЮЛ С   О Состав элемента представлен в таблице 4.4
Пользователь - физическое лицо НПФЛ С   О Состав элемента представлен в таблице 4.5

Таблица 4.4

Пользователь - организация (НПЮЛ)

Наименование элемента Сокращенное наименование (код) элемента Признак типа элемента Формат элемента Признак обязательности элемента Дополнительная информация
Наименование организации НаимОрг А T(1-1000) О  
ИНН ИННЮЛ А T(=10) О Типовой элемент <ИННЮЛТип>
КПП КПП А T(=9) О Типовой элемент <КППТип>
ОГРН ОГРН А T(=13) Н Типовой элемент <ОГРНТип>

Таблица 4.5

Пользователь - физическое лицо (НПФЛ)

Наименование элемента Сокращенное наименование (код) элемента Признак типа элемента Формат элемента Признак обязательности элемента Дополнительная информация
ИНН физического лица ИННФЛ А T(=12) О Типовой элемент <ИННФЛТип>
ОГРНИП ОГРНИП А T(=15) Н Типовой элемент <ОГРНИПТип>
Фамилия, имя, отчество физического лица ФИО С   О Типовой элемент <ФИОТип>.
Состав элемента представлен в таблице 4.9

Таблица 4.6

Сведения о лице, подписавшем документ (Подписант)

Наименование элемента Сокращенное наименование (код) элемента Признак типа элемента Формат элемента Признак обязательности элемента Дополнительная информация
Признак лица, подписавшего документ ПрПодп А T(=1) ОК Принимает значение:
1 - руководитель организации |
2 - представитель организации
Должность лица, подписавшего документ Должность А T(1-120) Н  
Фамилия, имя, отчество ФИО С   О Типовой элемент <ФИОТип>.
Состав элемента представлен в таблице 4.9
Сведения о представителе налогоплательщика СвПред С   НУ Состав элемента представлен в таблице 4.7
Элемент обязателен при <ПрПодп>=2

Таблица 4.7

Сведения о представителе налогоплательщика (СвПред)

Наименование элемента Сокращенное наименование (код) элемента Признак типа элемента Формат элемента Признак обязательности элемента Дополнительная информация
Наименование документа, подтверждающего полномочия представителя НаимДок А T(1-120) О  

Таблица 4.8

Отчет о закрытии фискального накопителя (ОтчЗакрФН)

Наименование элемента Сокращенное наименование (код) элемента Признак типа элемента Формат элемента Признак обязательности элемента Дополнительная информация
Дата и время получения фискального признака ДатаФП А   О Типовой элемент <xs:dateTime>
Дата в формате дата и время
Номер фискального документа НомерФД А N(=8) О Минимальное значение = 1
Максимальное значение= 16777215
Значение фискального признака ЗначениеФП А T(1-10) О  
Заводской номер экземпляра контрольно-кассовой техники ЗаводНомерККТ А T(1-20) О  
Регистрационный номер контрольно-кассовой техники из ФНС РегНомерККТ А T(=16) О  

Таблица 4.9

Фамилия, имя, отчество (ФИОТип)

Наименование элемента Сокращенное наименование (код) элемента Признак типа элемента Формат элемента Признак обязательности элемента Дополнительная информация
Фамилия Фамилия А T(1-60) О  
Имя Имя А T(1-60) О  
Отчество Отчество А T(1-60) Н  

Приложение N 4
к приказу ФНС России
от "__" ______ 2017 г. N __

РЕКОМЕНДУЕМЫЙ ФОРМАТ ПРЕДСТАВЛЕНИЯ ОТЧЕТА О РЕГИСТРАЦИИ КОНТРОЛЬНО-КАССОВОЙ ТЕХНИКИ В ЭЛЕКТРОННОЙ ФОРМЕ

I. ОБЩИЕ СВЕДЕНИЯ

1. Настоящий формат описывает требования к XML файлам (далее - файл обмена) передачи в налоговые органы отчета о регистрации контрольно-кассовой техники в электронной форме.

2. Номер версии настоящего формата 5.01, часть 800.01.

II. ОПИСАНИЕ ФАЙЛА ОБМЕНА

3. Имя файла обмена должно иметь следующий вид:

R_T_A_K_O_GGGGMMDD_N, где:

R_T - префикс, принимающий значение KO_OTCHREGKKT;

A_K - идентификатор получателя информации, где: A - идентификатор получателя, которому направляется файл обмена, K - идентификатор конечного получателя, для которого предназначена информация из данного файла обмена <1>. Каждый из идентификаторов (A и K) имеет вид для налоговых органов - четырехразрядный код (код налогового органа в соответствии с классификатором "Система обозначения налоговых органов" (СОНО);

<1> Передача файла от отправителя к конечному получателю (K) может осуществляться в несколько этапов через другие налоговые органы, осуществляющие передачу файла на промежуточных этапах, которые обозначаются идентификатором A. В случае передачи файла от отправителя к конечному получателю при отсутствии налоговых органов, осуществляющих передачу на промежуточных этапах, значения идентификаторов A и K совпадают.

O - идентификатор отправителя информации, имеет вид:

для организаций - девятнадцатиразрядный код (идентификационный номер налогоплательщика (далее - ИНН) и код причины постановки на учет (далее - КПП) организации (обособленного подразделения);

для физических лиц - двенадцатиразрядный код (ИНН физического лица, при наличии. При отсутствии ИНН - последовательность из двенадцати нулей).

GGGG - год формирования передаваемого файла, MM - месяц, DD - день;

N - идентификационный номер файла. (Длина - от 1 до 36 знаков. Идентификационный номер файла должен обеспечивать уникальность файла).

Расширение имени файла - xml. Расширение имени файла может указываться как строчными, так и прописными буквами.

Параметры первой строки файла обмена

Первая строка XML файла должна иметь следующий вид:

<?xml version ="1.0" encoding ="windows-1251"?>

Имя файла, содержащего XML схему файла обмена, должно иметь следующий вид:

KO_OTCHREGKKT_1_800_01_05_01_xx, где xx - номер версии схемы.

Расширение имени файла - xsd.

XML схема файла обмена приводится отдельным файлом и размещается на официальном сайте Федеральной налоговой службы.

4. Логическая модель файла обмена представлена в виде диаграммы структуры файла обмена на рисунке 1 настоящего формата. Элементами логической модели файла обмена являются элементы и атрибуты XML файла. Перечень структурных элементов логической модели файла обмена и сведения о них приведены в таблицах 4.1 - 4.9 настоящего формата.

Для каждого структурного элемента логической модели файла обмена приводятся следующие сведения:

наименование элемента. Приводится полное наименование элемента <2>;

<2> В строке таблицы могут быть описаны несколько элементов, наименования которых разделены символом "|". Такая форма записи применяется при наличии в файле обмена только одного элемента из описанных в этой строке.

сокращенное наименование (код) элемента. Приводится сокращенное наименование элемента. Синтаксис сокращенного наименования должен удовлетворять спецификации XML;

признак типа элемента. Может принимать следующие значения: "С" - сложный элемент логической модели (содержит вложенные элементы), "П" - простой элемент логической модели, реализованный в виде элемента XML файла, "А" - простой элемент логической модели, реализованный в виде атрибута элемента XML файла. Простой элемент логической модели не содержит вложенные элементы;

формат элемента. Формат элемента представляется следующими условными обозначениями: T - символьная строка; N - числовое значение (целое или дробное).

Формат символьной строки указывается в виде T(n-k) или T(=k), где: n - минимальное количество знаков, k - максимальное количество знаков, символ "-" - разделитель, символ "=" означает фиксированное количество знаков в строке. В случае, если минимальное количество знаков равно 0, формат имеет вид T(0-k). В случае, если максимальное количество знаков неограничено, формат имеет вид T(n-).

Формат числового значения указывается в виде N(m.k), где: m - максимальное количество знаков в числе, включая знак (для отрицательного числа), целую и дробную часть числа без разделяющей десятичной точки, k - максимальное число знаков дробной части числа. Если число знаков дробной части числа равно 0 (то есть число целое), то формат числового значения имеет вид N(m).

Для простых элементов, являющихся базовыми в XML (определенными в сети "Интернет" по электронному адресу: http://www.w3.org/TR/xmlschema-0), например, элемент с типом "date", поле "Формат элемента" не заполняется. Для таких элементов в поле "Дополнительная информация" указывается тип базового элемента;

признак обязательности элемента определяет обязательность наличия элемента (совокупности наименования элемента и его значения) в файле обмена. Признак обязательности элемента может принимать следующие значения: "О" - наличие элемента в файле обмена обязательно; "Н" - наличие элемента в файле обмена необязательно, то есть элемент может отсутствовать. Если элемент принимает ограниченный перечень значений (по классификатору, кодовому словарю и тому подобному), то признак обязательности элемента дополняется символом "К". Например, "ОК". В случае, если количество реализаций элемента может быть более одной, то признак обязательности элемента дополняется символом "М". Например, "НМ" или "ОКМ".

К вышеперечисленным признакам обязательности элемента может добавляться значение "У" в случае описания в XML схеме условий, предъявляемых к элементу в файле обмена, описанных в графе "Дополнительная информация". Например, "НУ" или "ОКУ";

дополнительная информация содержит, при необходимости, требования к элементу файла обмена, не указанные ранее. Для сложных элементов указывается ссылка на таблицу, в которой описывается состав данного элемента. Для элементов, принимающих ограниченный перечень значений из классификатора (кодового словаря и тому подобного), указывается соответствующее наименование классификатора (кодового словаря и тому подобного) или приводится перечень возможных значений. Для классификатора (кодового словаря и тому подобного) может указываться ссылка на его местонахождение. Для элементов, использующих пользовательский тип данных, указывается наименование типового элемента.

Рисунок 1. Диаграмма структуры файла обмена

Таблица 4.1

Файл обмена (Файл)

Наименование элемента Сокращенное наименование (код) элемента Признак типа элемента Формат элемента Признак обязательности элемента Дополнительная информация
Идентификатор файла ИдФайл А T(1-255) ОУ Содержит (повторяет) имя сформированного файла (без расширения)
Версия программы, с помощью которой сформирован файл ВерсПрог А T(1-40) О  
Версия формата ВерсФорм А T(1-5) О Принимает значение: 5.01
Состав и структура документа Документ С   О Состав элемента представлен в таблице 4.2

Таблица 4.2

Состав и структура документа (Документ)

Наименование элемента Сокращенное наименование (код) элемента Признак типа элемента Формат элемента Признак обязательности элемента Дополнительная информация
Код по КНД КНД А T(=7) ОК Типовой элемент <КНДТип>.
Принимает значение: 1110201
Дата формирования документа ДатаДок А T(=10) О Типовой элемент <ДатаТип>.
Дата в формате ДД.ММ.ГГГГ
Код налогового органа КодНО А T(=4) ОК Типовой элемент <СОНОТип>.
Принимает значения в соответствии с классификатором "Система обозначений налоговых органов"
Сведения о пользователе контрольно-кассовой техники СвНП С   О Состав элемента представлен в таблице 4.3
Сведения о лице, подписавшем документ Подписант С   О Состав элемента представлен в таблице 4.6
Отчет о регистрации контрольно-кассовой техники ОтчРегККТ С   О Состав элемента представлен в таблице 4.8

Таблица 4.3

Сведения о пользователе контрольно-кассовой техники (СвНП)

Наименование элемента Сокращенное наименование (код) элемента Признак типа элемента Формат элемента Признак обязательности элемента Дополнительная информация
Пользователь - организация | НПЮЛ С   О Состав элемента представлен в таблице 4.4
Пользователь - физическое лицо НПФЛ С   О Состав элемента представлен в таблице 4.5

Таблица 4.4

Пользователь - организация (НПЮЛ)

Наименование элемента Сокращенное наименование (код) элемента Признак типа элемента Формат элемента Признак обязательности элемента Дополнительная информация
Наименование организации НаимОрг А T(1-1000) О  
ИНН ИННЮЛ А T(=10) О Типовой элемент <ИННЮЛТип>
КПП КПП А T(=9) О Типовой элемент <КППТип>
ОГРН ОГРН А T(=13) Н Типовой элемент <ОГРНТип>

Таблица 4.5

Пользователь - физическое лицо (НПФЛ)

Наименование элемента Сокращенное наименование (код) элемента Признак типа элемента Формат элемента Признак обязательности элемента Дополнительная информация
ИНН физического лица ИННФЛ А T(=12) О Типовой элемент <ИННФЛТип>
ОГРНИП ОГРНИП А T(=15) Н Типовой элемент <ОГРНИПТип>
Фамилия, имя, отчество физического лица ФИО С   О Типовой элемент <ФИОТип>.
Состав элемента представлен в таблице 4.9

Таблица 4.6

Сведения о лице, подписавшем документ (Подписант)

Наименование элемента Сокращенное наименование (код) элемента Признак типа элемента Формат элемента Признак обязательности элемента Дополнительная информация
Признак лица, подписавшего документ ПрПодп А T(=1) ОК Принимает значение:
1 - руководитель организации |
2 - представитель организации
Должность лица, подписавшего документ Должность А T(1-120) Н  
Фамилия, имя, отчество ФИО С   О Типовой элемент <ФИОТип>.
Состав элемента представлен в таблице 4.9
Сведения о представителе налогоплательщика СвПред С   НУ Состав элемента представлен в таблице 4.7
Элемент обязателен при <ПрПодп>=2

Таблица 4.7

Сведения о представителе налогоплательщика (СвПред)

Наименование элемента Сокращенное наименование (код) элемента Признак типа элемента Формат элемента Признак обязательности элемента Дополнительная информация
Наименование документа, подтверждающего полномочия представителя НаимДок А T(1-120) О  

Таблица 4.8

Отчет о регистрации контрольно-кассовой техники (ОтчРегККТ)

Наименование элемента Сокращенное наименование (код) элемента Признак типа элемента Формат элемента Признак обязательности элемента Дополнительная информация
Дата и время получения фискального признака ДатаФП А   О Типовой элемент <xs:dateTime>
Дата в формате дата и время
Номер фискального документа НомерФД А N(=8) О Минимальное значение = 1
Максимальное значение= 16777215
Значение фискального признака ЗначениеФП А T(1-10) О  
Заводской номер экземпляра контрольно-кассовой техники ЗаводНомерККТ А T(1-20) О  
Регистрационный номер контрольно-кассовой техники из ФНС РегНомерККТ А T(=16) О  

Таблица 4.9

Фамилия, имя, отчество (ФИОТип)

Наименование элемента Сокращенное наименование (код) элемента Признак типа элемента Формат элемента Признак обязательности элемента Дополнительная информация
Фамилия Фамилия А T(1-60) О  
Имя Имя А T(1-60) О  
Отчество Отчество А T(1-60) Н  

Приложение N 5
к приказу ФНС России
от "__" ______ 2017 г. N __

РЕКОМЕНДУЕМЫЙ ФОРМАТ ПРЕДСТАВЛЕНИЯ ОТЧЕТА ОБ ИЗМЕНЕНИИ ПАРАМЕТРОВ РЕГИСТРАЦИИ КОНТРОЛЬНО-КАССОВОЙ ТЕХНИКИ В ЭЛЕКТРОННОЙ ФОРМЕ

I. ОБЩИЕ СВЕДЕНИЯ

1. Настоящий формат описывает требования к XML файлам (далее - файл обмена) передачи в налоговые органы отчета об изменении параметров регистрации контрольно-кассовой техники в электронной форме.

2. Номер версии настоящего формата 5.01, часть 800.02.

II. ОПИСАНИЕ ФАЙЛА ОБМЕНА

3. Имя файла обмена должно иметь следующий вид:

R_T_A_K_O_GGGGMMDD_N, где:

R_T - префикс, принимающий значение KO_OTCHIZMREGKKT;

A_K - идентификатор получателя информации, где: A - идентификатор получателя, которому направляется файл обмена, K - идентификатор конечного получателя, для которого предназначена информация из данного файла обмена <1>. Каждый из идентификаторов (A и K) имеет вид для налоговых органов - четырехразрядный код (код налогового органа в соответствии с классификатором "Система обозначения налоговых органов" (СОНО);

<1> Передача файла от отправителя к конечному получателю (K) может осуществляться в несколько этапов через другие налоговые органы, осуществляющие передачу файла на промежуточных этапах, которые обозначаются идентификатором A. В случае передачи файла от отправителя к конечному получателю при отсутствии налоговых органов, осуществляющих передачу на промежуточных этапах, значения идентификаторов A и K совпадают.

O - идентификатор отправителя информации, имеет вид:

для организаций - девятнадцатиразрядный код (идентификационный номер налогоплательщика (далее - ИНН) и код причины постановки на учет (далее - КПП) организации (обособленного подразделения);

для физических лиц - двенадцатиразрядный код (ИНН физического лица, при наличии. При отсутствии ИНН - последовательность из двенадцати нулей).

GGGG - год формирования передаваемого файла, MM - месяц, DD - день;

N - идентификационный номер файла. (Длина - от 1 до 36 знаков. Идентификационный номер файла должен обеспечивать уникальность файла).

Расширение имени файла - xml. Расширение имени файла может указываться как строчными, так и прописными буквами.

Параметры первой строки файла обмена

Первая строка XML файла должна иметь следующий вид:

<?xml version ="1.0" encoding ="windows-1251"?>

Имя файла, содержащего XML схему файла обмена, должно иметь следующий вид:

KO_OTCHIZMREGKKT_1_800_02_05_01_xx, где xx - номер версии схемы.

Расширение имени файла - xsd.

XML схема файла обмена приводится отдельным файлом и размещается на официальном сайте Федеральной налоговой службы.

4. Логическая модель файла обмена представлена в виде диаграммы структуры файла обмена на рисунке 1 настоящего формата. Элементами логической модели файла обмена являются элементы и атрибуты XML файла. Перечень структурных элементов логической модели файла обмена и сведения о них приведены в таблицах 4.1 - 4.9 настоящего формата.

Для каждого структурного элемента логической модели файла обмена приводятся следующие сведения:

наименование элемента. Приводится полное наименование элемента <2>;

<2> В строке таблицы могут быть описаны несколько элементов, наименования которых разделены символом "|". Такая форма записи применяется при наличии в файле обмена только одного элемента из описанных в этой строке.

сокращенное наименование (код) элемента. Приводится сокращенное наименование элемента. Синтаксис сокращенного наименования должен удовлетворять спецификации XML;

признак типа элемента. Может принимать следующие значения: "С" - сложный элемент логической модели (содержит вложенные элементы), "П" - простой элемент логической модели, реализованный в виде элемента XML файла, "А" - простой элемент логической модели, реализованный в виде атрибута элемента XML файла. Простой элемент логической модели не содержит вложенные элементы;

формат элемента. Формат элемента представляется следующими условными обозначениями: T - символьная строка; N - числовое значение (целое или дробное).

Формат символьной строки указывается в виде T(n-k) или T(=k), где: n - минимальное количество знаков, k - максимальное количество знаков, символ "-" - разделитель, символ "=" означает фиксированное количество знаков в строке. В случае, если минимальное количество знаков равно 0, формат имеет вид T(0-k). В случае, если максимальное количество знаков неограничено, формат имеет вид T(n-).

Формат числового значения указывается в виде N(m.k), где: m - максимальное количество знаков в числе, включая знак (для отрицательного числа), целую и дробную часть числа без разделяющей десятичной точки, k - максимальное число знаков дробной части числа. Если число знаков дробной части числа равно 0 (то есть число целое), то формат числового значения имеет вид N(m).

Для простых элементов, являющихся базовыми в XML (определенными в сети "Интернет" по электронному адресу: http://www.w3.org/TR/xmlschema-0), например, элемент с типом "date", поле "Формат элемента" не заполняется. Для таких элементов в поле "Дополнительная информация" указывается тип базового элемента;

признак обязательности элемента определяет обязательность наличия элемента (совокупности наименования элемента и его значения) в файле обмена. Признак обязательности элемента может принимать следующие значения: "О" - наличие элемента в файле обмена обязательно; "Н" - наличие элемента в файле обмена необязательно, то есть элемент может отсутствовать. Если элемент принимает ограниченный перечень значений (по классификатору, кодовому словарю и тому подобному), то признак обязательности элемента дополняется символом "К". Например, "ОК". В случае, если количество реализаций элемента может быть более одной, то признак обязательности элемента дополняется символом "М". Например, "НМ" или "ОКМ".

К вышеперечисленным признакам обязательности элемента может добавляться значение "У" в случае описания в XML схеме условий, предъявляемых к элементу в файле обмена, описанных в графе "Дополнительная информация". Например, "НУ" или "ОКУ";

дополнительная информация содержит, при необходимости, требования к элементу файла обмена, не указанные ранее. Для сложных элементов указывается ссылка на таблицу, в которой описывается состав данного элемента. Для элементов, принимающих ограниченный перечень значений из классификатора (кодового словаря и тому подобного), указывается соответствующее наименование классификатора (кодового словаря и тому подобного) или приводится перечень возможных значений. Для классификатора (кодового словаря и тому подобного) может указываться ссылка на его местонахождение. Для элементов, использующих пользовательский тип данных, указывается наименование типового элемента.

Рисунок 1. Диаграмма структуры файла обмена

Таблица 4.1

Файл обмена (Файл)

Наименование элемента Сокращенное наименование (код) элемента Признак типа элемента Формат элемента Признак обязательности элемента Дополнительная информация
Идентификатор файла ИдФайл А T(1-255) ОУ Содержит (повторяет) имя сформированного файла (без расширения)
Версия программы, с помощью которой сформирован файл ВерсПрог А T(1-40) О  
Версия формата ВерсФорм А T(1-5) О Принимает значение: 5.01
Состав и структура документа Документ С   О Состав элемента представлен в таблице 4.2

Таблица 4.2

Состав и структура документа (Документ)

Наименование элемента Сокращенное наименование (код) элемента Признак типа элемента Формат элемента Признак обязательности элемента Дополнительная информация
Код по КНД КНД А T(=7) ОК Типовой элемент <КНДТип>.
Принимает значение: 1110202
Дата формирования документа ДатаДок А T(=10) О Типовой элемент <ДатаТип>.
Дата в формате ДД.ММ.ГГГГ
Код налогового органа КодНО А T(=4) ОК Типовой элемент <СОНОТип>.
Принимает значения в соответствии с классификатором "Система обозначений налоговых органов"
Сведения о пользователе контрольно-кассовой техники СвНП С   О Состав элемента представлен в таблице 4.3
Сведения о лице, подписавшем документ Подписант С   О Состав элемента представлен в таблице 4.6
Отчет об изменении параметров регистрации контрольно-кассовой техники ОтчИзмПарРегККТ С   О Состав элемента представлен в таблице 4.8

Таблица 4.3

Сведения о пользователе контрольно-кассовой техники (СвНП)

Наименование элемента Сокращенное наименование (код) элемента Признак типа элемента Формат элемента Признак обязательности элемента Дополнительная информация
Пользователь - организация | НПЮЛ С   О Состав элемента представлен в таблице 4.4
Пользователь - физическое лицо НПФЛ С   О Состав элемента представлен в таблице 4.5

Таблица 4.4

Пользователь - организация (НПЮЛ)

Наименование элемента Сокращенное наименование (код) элемента Признак типа элемента Формат элемента Признак обязательности элемента Дополнительная информация
Наименование организации НаимОрг А T(1-1000) О  
ИНН ИННЮЛ А T(=10) О Типовой элемент <ИННЮЛТип>
КПП КПП А T(=9) О Типовой элемент <КППТип>
ОГРН ОГРН А T(=13) Н Типовой элемент <ОГРНТип>

Таблица 4.5

Пользователь - физическое лицо (НПФЛ)

Наименование элемента Сокращенное наименование (код) элемента Признак типа элемента Формат элемента Признак обязательности элемента Дополнительная информация
ИНН физического лица ИННФЛ А T(=12) О Типовой элемент <ИННФЛТип>
ОГРНИП ОГРНИП А T(=15) Н Типовой элемент <ОГРНИПТип>
Фамилия, имя, отчество физического лица ФИО С   О Типовой элемент <ФИОТип>.
Состав элемента представлен в таблице 4.9

Таблица 4.6

Сведения о лице, подписавшем документ (Подписант)

Наименование элемента Сокращенное наименование (код) элемента Признак типа элемента Формат элемента Признак обязательности элемента Дополнительная информация
Признак лица, подписавшего документ ПрПодп А T(=1) ОК Принимает значение:
1 - руководитель организации |
2 - представитель организации
Должность лица, подписавшего документ Должность А T(1-120) Н  
Фамилия, имя, отчество ФИО С   О Типовой элемент <ФИОТип>.
Состав элемента представлен в таблице 4.9
Сведения о представителе налогоплательщика СвПред С   НУ Состав элемента представлен в таблице 4.7
Элемент обязателен при <ПрПодп>=2

Таблица 4.7

Сведения о представителе налогоплательщика (СвПред)

Наименование элемента Сокращенное наименование (код) элемента Признак типа элемента Формат элемента Признак обязательности элемента Дополнительная информация
Наименование документа, подтверждающего полномочия представителя НаимДок А T(1-120) О  

Таблица 4.8

Отчет об изменении параметров регистрации контрольно-кассовой техники (ОтчИзмПарРегККТ)

Наименование элемента Сокращенное наименование (код) элемента Признак типа элемента Формат элемента Признак обязательности элемента Дополнительная информация
Дата и время получения фискального признака ДатаФП А   О Типовой элемент <xs:dateTime>
Дата в формате дата и время
Номер фискального документа НомерФД А N(=8) О Минимальное значение = 1
Максимальное значение = 16777215
Значение фискального признака ЗначениеФП А T(1-10) О  
Заводской номер экземпляра контрольно-кассовой техники ЗаводНомерККТ А T(1-20) О  
Регистрационный номер контрольно-кассовой техники из ФНС РегНомерККТ А T(=16) О  

Таблица 4.9

Фамилия, имя, отчество (ФИОТип)

Наименование элемента Сокращенное наименование (код) элемента Признак типа элемента Формат элемента Признак обязательности элемента Дополнительная информация
Фамилия Фамилия А T(1-60) О  
Имя Имя А T(1-60) О  
Отчество Отчество А T(1-60) Н  

Приложение N 6
к приказу ФНС России
от "__" ______ 2017 г. N __

РЕКОМЕНДУЕМЫЙ ФОРМАТ ПРЕДСТАВЛЕНИЯ УВЕДОМЛЕНИЯ О ПРИСВОЕНИИ РЕГИСТРАЦИОННОГО НОМЕРА МАШИНЫ (ДАЛЕЕ - РНМ) В ЭЛЕКТРОННОЙ ФОРМЕ

I. ОБЩИЕ СВЕДЕНИЯ

1. Настоящий формат описывает требования к XML файлам (далее - файл обмена) передачи налоговыми органами налогоплательщику уведомления о присвоении РНМ в электронной форме.

2. Номер версии настоящего формата 5.01, часть 800.23.

II. ОПИСАНИЕ ФАЙЛА ОБМЕНА

3. Имя файла обмена должно иметь следующий вид:

KND_O_P_N 1_GGGGMMDD_N 2, где:

KND - префикс, принимающий значение кода документа в соответствии с классификатором налоговой документации (для данного формата 1110211);

O - идентификатор отправителя информации - четырехразрядный код налогового органа, сформировавшего файл, в соответствии с СОНО;

P - идентификатор получателя информации - налогоплательщика, для которого предназначен файл, имеет вид:

для организаций - девятнадцатиразрядный код (идентификационный номер налогоплательщика (ИНН) и код причины постановки на учет (КПП) организации (обособленного подразделения);

для физических лиц - двенадцатиразрядный код (ИНН физического лица, при наличии. При отсутствии ИНН - последовательность из двенадцати нулей);

GGGGMMDD - дата формирования файла;

N 1, N 2 - идентификационные номера файла (GUID). Если документ состоит из нескольких файлов, то N 1 уникален для каждого документа, но одинаковый для всех файлов одного документа, N 2 уникален для каждого файла независимо от принадлежности к документу.

Расширение имени файла - xml. Расширение имени файла может указываться как строчными, так и прописными буквами.

Параметры первой строки файла обмена

Первая строка XML файла должна иметь следующий вид:

<?xml version ="1.0" encoding ="windows-1251"?>

Имя файла, содержащего XML схему файла обмена, должно иметь следующий вид:

KO_UVPRREGNUMKKT_1_800_23_05_01_xx, где xx - номер версии схемы.

Расширение имени файла - xsd.

XML схема файла обмена приводится отдельным файлом и размещается на официальном сайте Федеральной налоговой службы.

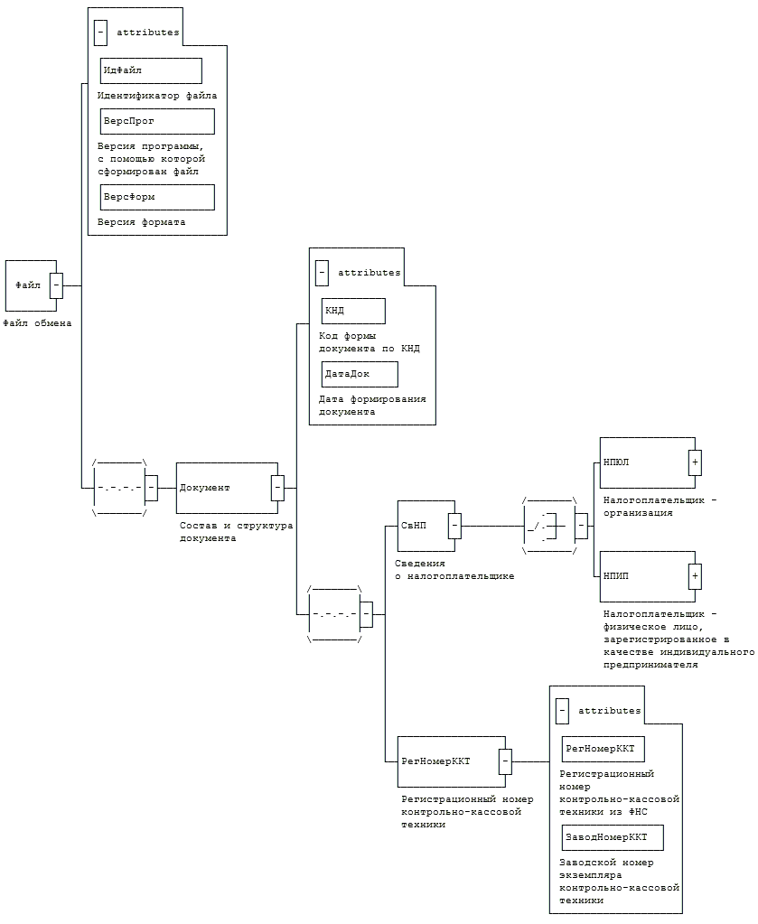
4. Логическая модель файла обмена представлена в виде диаграммы структуры файла обмена на рисунке 1 настоящего формата. Элементами логической модели файла обмена являются элементы и атрибуты XML файла. Перечень структурных элементов логической модели файла обмена и сведения о них приведены в таблицах 4.1 - 4.7 настоящего формата.

Для каждого структурного элемента логической модели файла обмена приводятся следующие сведения:

наименование элемента. Приводится полное наименование элемента <1>;

<1> В строке таблицы могут быть описаны несколько элементов, наименования которых разделены символом "|". Такая форма записи применяется при наличии в файле обмена только одного элемента из описанных в этой строке.

сокращенное наименование (код) элемента. Приводится сокращенное наименование элемента. Синтаксис сокращенного наименования должен удовлетворять спецификации XML;

признак типа элемента. Может принимать следующие значения: "С" - сложный элемент логической модели (содержит вложенные элементы), "П" - простой элемент логической модели, реализованный в виде элемента XML файла, "А" - простой элемент логической модели, реализованный в виде атрибута элемента XML файла. Простой элемент логической модели не содержит вложенные элементы;

формат элемента. Формат элемента представляется следующими условными обозначениями: T - символьная строка; N - числовое значение (целое или дробное).

Формат символьной строки указывается в виде T(n-k) или T(=k), где: n - минимальное количество знаков, k - максимальное количество знаков, символ "-" - разделитель, символ "=" означает фиксированное количество знаков в строке. В случае, если минимальное количество знаков равно 0, формат имеет вид T(0-k). В случае, если максимальное количество знаков неограничено, формат имеет вид T(n-).

Формат числового значения указывается в виде N(m.k), где: m - максимальное количество знаков в числе, включая знак (для отрицательного числа), целую и дробную часть числа без разделяющей десятичной точки, k - максимальное число знаков дробной части числа. Если число знаков дробной части числа равно 0 (то есть число целое), то формат числового значения имеет вид N(m).

Для простых элементов, являющихся базовыми в XML (определенными в сети "Интернет" по электронному адресу: http://www.w3.org/TR/xmlschema-0), например, элемент с типом "date", поле "Формат элемента" не заполняется. Для таких элементов в поле "Дополнительная информация" указывается тип базового элемента;

признак обязательности элемента определяет обязательность наличия элемента (совокупности наименования элемента и его значения) в файле обмена. Признак обязательности элемента может принимать следующие значения: "О" - наличие элемента в файле обмена обязательно; "Н" - наличие элемента в файле обмена необязательно, то есть элемент может отсутствовать. Если элемент принимает ограниченный перечень значений (по классификатору, кодовому словарю и тому подобному), то признак обязательности элемента дополняется символом "К". Например, "ОК". В случае, если количество реализаций элемента может быть более одной, то признак обязательности элемента дополняется символом "М". Например, "НМ" или "ОКМ".

К вышеперечисленным признакам обязательности элемента может добавляться значение "У" в случае описания в XML схеме условий, предъявляемых к элементу в файле обмена, описанных в графе "Дополнительная информация". Например, "НУ" или "ОКУ";

дополнительная информация содержит, при необходимости, требования к элементу файла обмена, не указанные ранее. Для сложных элементов указывается ссылка на таблицу, в которой описывается состав данного элемента. Для элементов, принимающих ограниченный перечень значений из классификатора (кодового словаря и тому подобного), указывается соответствующее наименование классификатора (кодового словаря и тому подобного) или приводится перечень возможных значений. Для классификатора (кодового словаря и тому подобного) может указываться ссылка на его местонахождение. Для элементов, использующих пользовательский тип данных, указывается наименование типового элемента.

Рисунок 1. Диаграмма структуры файла обмена

Таблица 4.1

Файл обмена (Файл)

Наименование элемента Сокращенное наименование (код) элемента Признак типа элемента Формат элемента Признак обязательности элемента Дополнительная информация
Идентификатор файла ИдФайл А T(1-255) ОУ Содержит (повторяет) имя сформированного файла (без расширения)
Версия программы, с помощью которой сформирован файл ВерсПрог А T(1-40) О  
Версия формата ВерсФорм А T(1-5) О Принимает значение: 5.01
Состав и структура документа Документ С   О Состав элемента представлен в таблице 4.2

Таблица 4.2

Состав и структура документа (Документ)

Наименование элемента Сокращенное наименование (код) элемента Признак типа элемента Формат элемента Признак обязательности элемента Дополнительная информация
Код формы документа по КНД КНД А T(=7) ОК Типовой элемент <КНДТип>.
Принимает значение: 1110211
Дата формирования документа ДатаДок А T(=10) О Типовой элемент <ДатаТип>.
Дата в формате ДД.ММ.ГГГГ
Сведения о налогоплательщике СвНП С   О Состав элемента представлен в таблице 4.3
Регистрационный номер контрольно-кассовой техники РегНомерККТ С   О Состав элемента представлен в таблице 4.6

Таблица 4.3

Сведения о налогоплательщике (СвНП)

Наименование элемента Сокращенное наименование (код) элемента Признак типа элемента Формат элемента Признак обязательности элемента Дополнительная информация
Налогоплательщик - организация | НПЮЛ С   О Состав элемента представлен в таблице 4.4
Налогоплательщик - физическое лицо, зарегистрированное в качестве индивидуального предпринимателя НПИП С   О Состав элемента представлен в таблице 4.5

Таблица 4.4

Налогоплательщик - организация (НПЮЛ)

Наименование элемента Сокращенное наименование (код) элемента Признак типа элемента Формат элемента Признак обязательности элемента Дополнительная информация
Наименование организации НаимОрг А T(1-1000) О  
ИНН организации ИННЮЛ А T(=10) О Типовой элемент <ИННЮЛТип>
КПП КПП А T(=9) О Типовой элемент <КППТип>
ОГРН ОГРН А T(=13) Н Типовой элемент <ОГРНТип>

Таблица 4.5

Налогоплательщик - физическое лицо, зарегистрированное в качестве индивидуального предпринимателя (НПИП)

Наименование элемента Сокращенное наименование (код) элемента Признак типа элемента Формат элемента Признак обязательности элемента Дополнительная информация
ИНН физического лица ИННФЛ А T(=12) О Типовой элемент <ИННФЛТип>
ОГРНИП ОГРНИП А T(=15) Н Типовой элемент <ОГРНИПТип>
Фамилия, имя, отчество индивидуального предпринимателя ФИОИП С   О Типовой элемент <ФИОТип>.
Состав элемента представлен в таблице 4.7

Таблица 4.6

Регистрационный номер контрольно-кассовой техники (РегНомерККТ)

Наименование элемента Сокращенное наименование (код) элемента Признак типа элемента Формат элемента Признак обязательности элемента Дополнительная информация
Регистрационный номер контрольно-кассовой техники из ФНС РегНомерККТ А T(=16) О  
Заводской номер экземпляра контрольно-кассовой техники ЗаводНомерККТ А T(1-36) О  

Таблица 4.7

Фамилия, имя, отчество (ФИОТип)

Наименование элемента Сокращенное наименование (код) элемента Признак типа элемента Формат элемента Признак обязательности элемента Дополнительная информация
Фамилия Фамилия А T(1-60) О  
Имя Имя А T(1-60) О  
Отчество Отчество А T(1-60) Н