Приказ МВД РФ от 16.11.2017 N 864

"Об утверждении Административного регламента Министерства внутренних дел Российской Федерации по предоставлению государственной услуги по оформлению и выдаче паспортов гражданина Российской Федерации, удостоверяющих личность гражданина Российской Федерации за пределами территории Российской Федерации"
Редакция от 16.11.2017 — Документ утратил силу, см. «Приказ МВД РФ от 31.03.2021 N 186»
Показать изменения

Зарегистрировано в Минюсте России 14 декабря 2017 г. N 49251


МИНИСТЕРСТВО ВНУТРЕННИХ ДЕЛ РОССИЙСКОЙ ФЕДЕРАЦИИ

ПРИКАЗ
от 16 ноября 2017 г. N 864

ОБ УТВЕРЖДЕНИИ АДМИНИСТРАТИВНОГО РЕГЛАМЕНТА МИНИСТЕРСТВА ВНУТРЕННИХ ДЕЛ РОССИЙСКОЙ ФЕДЕРАЦИИ ПО ПРЕДОСТАВЛЕНИЮ ГОСУДАРСТВЕННОЙ УСЛУГИ ПО ОФОРМЛЕНИЮ И ВЫДАЧЕ ПАСПОРТОВ ГРАЖДАНИНА РОССИЙСКОЙ ФЕДЕРАЦИИ, УДОСТОВЕРЯЮЩИХ ЛИЧНОСТЬ ГРАЖДАНИНА РОССИЙСКОЙ ФЕДЕРАЦИИ ЗА ПРЕДЕЛАМИ ТЕРРИТОРИИ РОССИЙСКОЙ ФЕДЕРАЦИИ

В соответствии с Федеральным законом от 15 августа 1996 г. N 114-ФЗ "О порядке выезда из Российской Федерации и въезда в Российскую Федерацию" <1> и постановлением Правительства Российской Федерации от 16 мая 2011 г. N 373 "О разработке и утверждении административных регламентов исполнения государственных функций и административных регламентов предоставления государственных услуг" <2> - приказываю:

<1> Собрание законодательства Российской Федерации, 1996, N 34, ст. 4029; 1998, N 4, ст. 531; N 30, ст. 3606; 1999, N 26, ст. 3175; 2003, N 2, ст. 159; N 27, ст. 2700; 2004, N 27, ст. 2711; 2006, N 27, ст. 2877; N 31, ст. 3420; 2007, N 1, ст. 29; N 3, ст. 410; N 49, ст. 6071; N 50, ст. 6240; 2008, N 19, ст. 2094; N 20, ст. 2250; N 30, ст. 3583, 3616; N 49, ст. 5735, 5748; 2009, N 1, ст. 30; N 7, ст. 772; N 26, ст. 3123; N 52, ст. 6407, 6413, 6450; 2010, N 11, ст. 1173; N 15, ст. 1740, 1756; N 21, ст. 2524; N 30, ст. 4011; N 31, ст. 4196; N 52, ст. 7000; 2011, N 1, ст. 16, 28, 29; N 13, ст. 1689; N 15, ст. 2021; N 17, ст. 2321; N 50, ст. 7339, 7340, 7342; 2012, N 31, ст. 4322; N 47, ст. 6398; N 53, ст. 7597, 7628, 7646; 2013, N 23, ст. 2866, 2868; N 27, ст. 3470, 3477; N 30, ст. 4036, 4040, 4057; N 48, ст. 6165; N 51, ст. 6694; N 52, ст. 6954, 6955; 2014, N 16, ст. 1828; N 19, ст. 2311; N 23, ст. 2930; N 49, ст. 6921; N 52, ст. 7557; 2015, N 1, ст. 36, 57, 75, 77; N 12, ст. 1801; N 21, ст. 2981, 2984; N 27, ст. 3945, 3946; N 29, ст. 4339; N 48, ст. 6709; N 51, ст. 7246; 2016, N 1, ст. 58; N 28, ст. 4558; N 44, ст. 6195; 2017, N 11, ст. 1537; N 17, ст. 2460; N 24, ст. 3480; N 27, ст. 3928.

<2> Собрание законодательства Российской Федерации 2011, N 22, ст. 3169; N 35, ст. 5092; 2012, N 28, ст. 3908; N 36, ст. 4903; N 50, ст. 7070; N 52, ст. 7507; 2014, N 5, ст. 506.

1. Утвердить прилагаемый Административный регламент Министерства внутренних дел Российской Федерации по предоставлению государственной услуги по оформлению и выдаче паспортов гражданина Российской Федерации, удостоверяющих личность гражданина Российской Федерации за пределами территории Российской Федерации.

2. Руководителям (начальникам) подразделений центрального аппарата Министерства внутренних дел Российской Федерации, территориальных органов Министерства внутренних дел Российской Федерации на региональном и районном уровнях организовать изучение настоящего приказа и обеспечить выполнение его требований уполномоченными должностными лицами, участвующими в оказании государственной услуги по оформлению и выдаче паспортов гражданина Российской Федерации, удостоверяющих личность гражданина Российской Федерации за пределами территории Российской Федерации.

3. Признать не подлежащими применению:

3.1. Приказ ФМС России от 15 октября 2012 г. N 320 "Об утверждении Административного регламента предоставления Федеральной миграционной службой государственной услуги по оформлению и выдаче паспортов гражданина Российской Федерации, удостоверяющих личность гражданина Российской Федерации за пределами территории Российской Федерации" <3>.

<3> Зарегистрирован в Минюсте России 19 марта 2013 года, регистрационный N 27764.

3.2. Приказ ФМС России от 3 июля 2013 г. N 298 "О внесении изменений в Административный регламент предоставления Федеральной миграционной службой государственной услуги по оформлению и выдаче паспортов гражданина Российской Федерации, удостоверяющих личность гражданина Российской Федерации за пределами территории Российской Федерации, утвержденный приказом ФМС России от 15 октября 2012 г. N 320" <4>.

<4> Зарегистрирован в Минюсте России 23 июля 2013 года, регистрационный N 29123.

3.3. Пункт 1 приложения к приказу ФМС России от 21 января 2014 г. N 23 "О внесении изменений в нормативные правовые акты ФМС России" <5>.

<5> Зарегистрирован в Минюсте России 27 марта 2014 года, регистрационный N 31743.

3.4. Пункт 1 приложения к приказу ФМС России от 2 февраля 2015 г. N 21 "О внесении изменений в нормативные правовые акты ФМС России" <6>.

<6> Зарегистрирован в Минюсте России 27 февраля 2015 года, регистрационный N 36290.

3.5. Приказ ФМС России от 12 сентября 2015 г. N 409 "О внесении изменений в Административный регламент предоставления Федеральной миграционной службой государственной услуги по оформлению и выдаче паспортов гражданина Российской Федерации, удостоверяющих личность гражданина Российской Федерации за пределами территории Российской Федерации, утвержденный приказом ФМС России от 15 октября 2012 г. N 320" <7>.

<7> Зарегистрирован в Минюсте России 23 сентября 2015 года, регистрационный N 38970.

4. Контроль за выполнением настоящего приказа возложить на первого заместителя Министра генерал-полковника полиции А.В. Горового.

Министр
генерал полиции
Российской Федерации
В. КОЛОКОЛЬЦЕВ

Приложение
к приказу МВД России
от 16.11.2017 N 864

АДМИНИСТРАТИВНЫЙ РЕГЛАМЕНТ МИНИСТЕРСТВА ВНУТРЕННИХ ДЕЛ РОССИЙСКОЙ ФЕДЕРАЦИИ ПО ПРЕДОСТАВЛЕНИЮ ГОСУДАРСТВЕННОЙ УСЛУГИ ПО ОФОРМЛЕНИЮ И ВЫДАЧЕ ПАСПОРТОВ ГРАЖДАНИНА РОССИЙСКОЙ ФЕДЕРАЦИИ, УДОСТОВЕРЯЮЩИХ ЛИЧНОСТЬ ГРАЖДАНИНА РОССИЙСКОЙ ФЕДЕРАЦИИ ЗА ПРЕДЕЛАМИ ТЕРРИТОРИИ РОССИЙСКОЙ ФЕДЕРАЦИИ

I. Общие положения

Предмет регулирования Административного регламента

1. Административный регламент Министерства внутренних дел Российской Федерации по предоставлению государственной услуги по оформлению и выдаче паспортов гражданина Российской Федерации, удостоверяющих личность гражданина Российской Федерации за пределами территории Российской Федерации <1>, определяет сроки и последовательность административных процедур (действий) Главного управления по вопросам миграции Министерства внутренних дел Российской Федерации <2>, подразделений по вопросам миграции территориальных органов МВД России на региональном и районном уровнях (в том числе подразделений по вопросам миграции отделов (отделений, пунктов) полиции территориальных органов МВД России на районном уровне) <3>, а также порядок взаимодействия ГУВМ МВД России и подразделений по вопросам миграции территориальных органов МВД России <4> с федеральными органами исполнительной власти, территориальными органами федеральных органов исполнительной власти, органами исполнительной власти субъектов Российской Федерации, органами местного самоуправления при предоставлении государственной услуги по оформлению и выдаче паспортов гражданина Российской Федерации, удостоверяющих личность гражданина Российской Федерации за пределами территории Российской Федерации <5>.

<1> Далее - "Административный регламент".

<2> Далее - "ГУВМ МВД России", "МВД России" соответственно.

<3> Далее - "подразделения по вопросам миграции территориальных органов МВД России".

<4> Далее - "подразделения по вопросам миграции".

<5> Далее - "паспорт", "государственная услуга" соответственно.

Круг заявителей

2. Заявителями являются:

2.1. Граждане Российской Федерации <6>, проживающие на территории Российской Федерации либо за ее пределами, обратившиеся с заявлением о выдаче паспорта (приложение N 1 к Административному регламенту).

<6> Далее - "граждане".

2.2. Один из родителей, усыновителей, опекунов или попечителей <7> гражданина Российской Федерации - в отношении несовершеннолетнего гражданина со дня рождения и до достижения им 18-летнего возраста (если иное не предусмотрено законом) или гражданина, признанного судом недееспособным (ограниченно дееспособным), обратившийся в отношении этого гражданина с заявлением о выдаче паспорта либо с заявлением о выдаче паспорта несовершеннолетнему гражданину (приложение N 2 к Административному регламенту) <8>.

<7> Далее - "законные представители".

<8> Далее - "заявление о выдаче паспорта".

Требования к порядку информирования о предоставлении государственной услуги

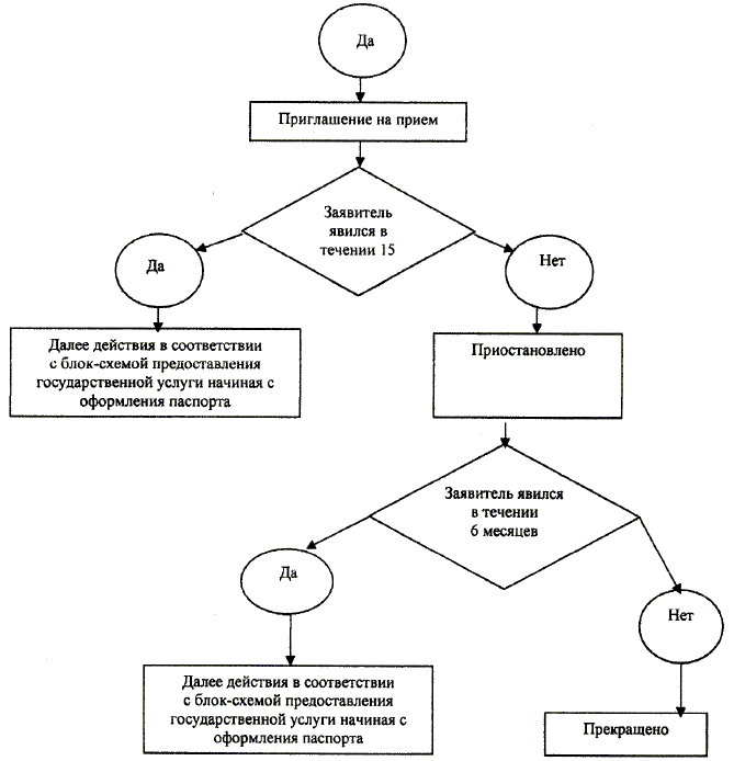
3. Место нахождения МВД России: г. Москва, ул. Житная, 16.

Почтовый адрес МВД России: ул. Житная, 16, г. Москва, 119991.

Сведения о местонахождении (адресе), контактных телефонах и адресах электронной почты, электронных адресах официальных сайтов территориальных органов МВД России на региональном уровне размещаются на официальном интернет-сайте МВД России (мвд.рф) и интернет-сайтах территориальных органов МВД России в информационно-телекоммуникационной сети "Интернет" <9> в разделе "Структура".

<9> Далее - "сеть Интернет".

Телефон справочной службы МВД России: (495) 667-02-99.

Справочный телефон - автоинформатор: (495) 667-04-02.

График работы МВД России:

понедельник, вторник, среда, четверг - с 9 часов 00 минут до 18 часов 00 минут;

пятница и предпраздничные дни - с 9 часов 00 минут до 16 часов 45 минут;

суббота и воскресенье - выходные дни.

4. Информация о предоставлении государственной услуги, о порядке досудебного (внесудебного) обжалования решений и действий (бездействия) должностных лиц, обеспечивающих предоставление государственной услуги, размещается в федеральной государственной информационной системе "Единый портал государственных и муниципальных услуг (функций)" <10> (www.gosuslugi.ru), на официальном интернет-сайте МВД России (мвд.рф) и интернет-сайтах территориальных органов МВД России <11> в сети Интернет, на располагаемых в доступных для ознакомления местах информационных стендах подразделений по вопросам миграции, а также в многофункциональных центрах предоставления государственных и муниципальных услуг <12>.

<10> Далее - "Единый портал".

<11> Далее - "сайты МВД России".

<12> Далее - "многофункциональный центр".

5. На Едином портале размещается следующая информация:

5.1. Исчерпывающий перечень документов, необходимых для предоставления государственной услуги, требования к оформлению указанных документов, а также перечень документов, которые заявитель вправе представить по собственной инициативе.

5.2. Круг заявителей.

5.3. Срок предоставления государственной услуги.

5.4. Результаты предоставления государственной услуги, порядок и способы представления документа, являющегося результатом предоставления государственной услуги.

5.5. Размер государственной пошлины, взимаемой за предоставление государственной услуги.

5.6. Исчерпывающий перечень оснований для приостановления или отказа в предоставлении государственной услуги.

5.7. О праве заявителя на досудебное (внесудебное) обжалование действий (бездействия) и решений, принятых (осуществляемых) в ходе предоставления государственной услуги.

5.8. Формы заявлений (уведомлений, сообщений), используемые при предоставлении государственной услуги.

5.9. Образцы заполнения электронной формы заявления о выдаче паспорта и приложений N 1, N 2, N 3, N 4 к заявлениям.

6. Информация на Едином портале о порядке и сроках предоставления государственной услуги на основании сведений, содержащихся в федеральной государственной информационной системе "Федеральный реестр государственных и муниципальных услуг (функций)", предоставляется заявителю бесплатно.

Заявитель имеет возможность получения информации о ходе предоставления государственной услуги.

Информация о ходе предоставления государственной услуги направляется заявителю в срок, не превышающий 1 рабочего дня после завершения выполнения соответствующего действия, на адрес электронной почты или с использованием средств Единого портала по выбору заявителя.

7. При предоставлении государственной услуги в электронной форме заявителю направляется:

7.1. Уведомление о записи на прием в подразделение по вопросам миграции.

7.2. Уведомление о приеме и регистрации заявления о выдаче паспорта в форме электронного документа.

7.3. Уведомление о мотивированном отказе в приеме заявления о выдаче паспорта в форме электронного документа.

7.4. Уведомление о приостановлении предоставления государственной услуги.

7.5. Уведомление о прекращении рассмотрения заявления о выдаче паспорта.

7.6. Уведомление о необходимости получения паспорта.

7.7. Уведомление о мотивированном отказе в предоставлении государственной услуги.

8. Доступ к информации о сроках и порядке предоставления услуги осуществляется без выполнения заявителем каких-либо требований, в том числе без использования программного обеспечения, установка которого на технические средства заявителя требует заключения лицензионного или иного соглашения с правообладателем программного обеспечения, предусматривающего взимание платы, регистрацию или авторизацию заявителя или предоставление им персональных данных.

9. На сайтах МВД России наряду со сведениями, указанными в пункте 5 Административного регламента, размещаются:

9.1. Текст Административного регламента с приложениями.

9.2. Тексты нормативных правовых актов, регулирующих предоставление государственной услуги.

9.3. Порядок и способы подачи заявления о предоставлении государственной услуги.

9.4. Порядок и способы предварительной записи на подачу заявления о предоставлении государственной услуги.

9.5. Порядок и способы получения разъяснений по вопросам предоставления государственной услуги.

9.6. Порядок досудебного (внесудебного) обжалования решений, действий (бездействия) должностных лиц, ответственных за предоставление государственной услуги.

9.7. Порядок информирования о ходе рассмотрения заявления о предоставлении государственной услуги и о результатах предоставления государственной услуги.

9.8. Информация о местонахождении и контактных телефонах территориальных органов МВД России на региональном и районном уровнях, подразделений по вопросам миграции, и о многофункциональных центрах, через которые гражданин вправе подать заявление о предоставлении государственной услуги.

9.9. Информация о возможности оценки качества предоставления государственной услуги на официальном сайте МВД России, на специализированном Интернет-сайте "Ваш контроль" (vashkontrol.ru), в личном кабинете Единого портала и (или) с помощью коротких текстовых сообщений (SMS) в соответствии с Правилами оценки гражданами эффективности деятельности руководителей территориальных органов федеральных органов исполнительной власти (их структурных подразделений) и территориальных органов государственных внебюджетных фондов (их региональных отделений) с учетом качества предоставления ими государственных услуг, а также применения результатов указанной оценки как основания для принятия решений о досрочном прекращении исполнения соответствующими руководителями своих должностных обязанностей, утвержденными постановлением Правительства Российской Федерации от 12 декабря 2012 г. N 1284 <13>.

<13> Собрание законодательства Российской Федерации, 2012, N 51, ст. 7219; 2015, N 11, ст. 1603; N 40, ст. 5555; 2016, N 48, ст. 6765; 2017, N 15, ст. 2235. Далее - "Правила оценки".

9.10. Банковские реквизиты для уплаты государственной пошлины.

10. На информационных стендах подразделений по вопросам миграции подлежит размещению следующая информация:

10.1. Номера контактных телефонов, график (режим) работы; график приема заявителей подразделения по вопросам миграции; адреса местонахождения многофункциональных центров, через которые гражданин вправе подать заявление о предоставлении государственной услуги.

10.2. Адреса сайтов МВД России.

10.3. Время ожидания в очереди на прием документов и получение результата предоставления государственной услуги в соответствии с требованиями Административного регламента.

10.4. Сроки предоставления государственной услуги.

10.5. Образцы заполнения заявления о выдаче паспорта и приложений N 1, N 2, N 3, N 4 к заявлениям.

10.6. Исчерпывающий перечень документов, необходимых для предоставления государственной услуги.

10.7. Исчерпывающий перечень оснований для отказа в приеме документов, необходимых для предоставления государственной услуги.

10.8. Исчерпывающий перечень оснований для отказа в предоставлении государственной услуги.

10.9. Порядок и способы подачи заявления о предоставлении государственной услуги.

10.10. Размеры государственной пошлины за предоставление государственной услуги.

10.11. Банковские реквизиты для уплаты государственной пошлины.

10.12. Порядок и способы получения разъяснений по порядку предоставления государственной услуги.

10.13. Порядок информирования о ходе рассмотрения заявления о предоставлении государственной услуги и о результатах предоставления государственной услуги.

10.14. Порядок записи на личный прием к должностным лицам.

10.15. Порядок досудебного (внесудебного) обжалования решений, действий (бездействия) должностных лиц, ответственных за предоставление государственной услуги.

10.16. Информация о возможности оценки качества предоставления государственной услуги на официальном сайте МВД России, на специализированном Интернет-сайте "Ваш контроль" (vashkontrol.ru), в личном кабинете Единого портала и (или) с помощью коротких текстовых сообщений (SMS) в соответствии с Правилами оценки.

10.17. Блок-схема предоставления государственной услуги (приложение N 3 к Административному регламенту).

11. С момента приема заявлений о выдаче паспорта заявитель имеет право на получение сведений о ходе предоставления государственной услуги по телефону, с использованием Единого портала или на личном приеме.

12. В помещениях приема и выдачи документов должны находиться нормативные правовые акты, регулирующие порядок предоставления государственной услуги, в том числе Административный регламент, которые по требованию заявителя должны быть предоставлены ему для ознакомления.

13. Размещение информации о порядке предоставления государственной услуги в помещении многофункционального центра осуществляется в соответствии с соглашением, заключенным между многофункциональным центром и территориальным органом МВД России на региональном уровне <14> с учетом требований к информированию, установленных Административным регламентом.

<14> Постановление Правительства Российской Федерации от 27 сентября 2011 г. N 797 "О взаимодействии между многофункциональными центрами предоставления государственных и муниципальных услуг и федеральными органами исполнительной власти, органами государственных внебюджетных фондов, органами государственной власти субъектов Российской Федерации, органами местного самоуправления" (Собрание законодательства Российской Федерации, 2011, N 40, ст. 5559; 2012, N 53, ст. 7933; 2014, N 23, ст. 2986; N 44, ст. 6059; 2015, N 22, ст. 3227; 2016, N 33, ст. 5183; N 48, ст. 6777; 2017, N 2, ст. 342; N 6, ст. 949; N 7, ст. 1089). Далее - "соглашение о взаимодействии".

14. По телефону, при личном либо письменном обращении сотрудники органов внутренних дел Российской Федерации, федеральные государственные гражданские служащие и работники территориальных органов МВД России на региональном и районном уровнях <15> обязаны сообщить исчерпывающую информацию по вопросам предоставления государственной услуги.

<15> Далее - "сотрудники", "должностные лица".

15. Информирование по вопросам предоставления государственной услуги также может осуществляться в многофункциональном центре, если это предусмотрено соглашением о взаимодействии.

16. Информирование осуществляется по вопросам, касающимся:

способов подачи заявления о предоставлении государственной услуги;

адресов подразделений по вопросам миграции и многофункциональных центров, в которые можно обратиться с заявлением о предоставлении государственной услуги;

графиков работы подразделений по вопросам миграции, предоставляющих государственную услугу;

документов, необходимых для предоставления государственной услуги;

порядка и сроков предоставления государственной услуги;

порядка досудебного (внесудебного) обжалования действий (бездействия) должностных лиц, и принимаемых ими решений при предоставлении государственной услуги.

17. Ответ на телефонный звонок должен начинаться с информации о наименовании подразделения по вопросам миграции, в которое позвонил гражданин, фамилии и должности должностного лица, принявшего телефонный звонок.

При ответах на телефонные звонки должностное лицо, ответственное за информирование по предоставлению государственной услуги, подробно и в вежливой форме сообщает гражданину сведения по вопросам, указанным в пункте 15 Административного регламента. Во время разговора должностное лицо, ответственное за информирование по предоставлению государственной услуги, произносит слова четко, избегает "параллельных разговоров" с окружающими людьми и не прерывает разговор по причине поступления звонка на другой аппарат.

При невозможности должностного лица, принявшего телефонный звонок, самостоятельно ответить на поставленные вопросы, запрос переадресовывается (переводится) другому должностному лицу или же гражданину сообщается телефонный номер, по которому можно получить необходимую информацию.

Продолжительность информирования по телефону не должна превышать 10 минут.

Информирование о порядке предоставления государственной услуги осуществляется в соответствии с графиком приема граждан.

18. По письменному обращению должностное лицо, ответственное за предоставление государственной услуги, подробно в письменной форме разъясняет гражданину порядок предоставления услуги и в течение 30 дней со дня регистрации письменного обращения направляет ответ гражданину <16>.

<16> Статья 12 Федерального закона от 2 мая 2006 г. N 59-ФЗ "О порядке рассмотрения обращений граждан Российской Федерации" (Собрание законодательства Российской Федерации, 2006, N 19, ст. 2060; 2010, N 27, ст. 3410; N 31, ст. 4196; 2012, N 31, ст. 4470; 2013, N 19, ст. 2307; N 27, ст. 3474; 2014, N 48, ст. 6638; 2015, N 45, ст. 6206).

19. График приема граждан должностными лицами подразделений по вопросам миграции, участвующими в предоставлении государственной услуги:

Дни недели Часы приема
Понедельник 09.00-16.00
Вторник 11.00 - 20.00
Среда 09.00-13.00
Четверг 11.00 - 20.00
Пятница 09.00 - 16.45
Суббота 09.00 - 13.00
Воскресенье Выходной день

Прием граждан должностными лицами, участвующими в предоставлении государственной услуги, осуществляется в соответствии с графиком приема граждан (за исключением праздничных дней).

Перерыв в приеме заявителей устанавливается с 13.00 до 13.45.

20. С учетом интересов заявителей, временных и климатических условий региона, а также особенностей административно- территориального деления субъекта Российской Федерации допускается изменение часов приема граждан начальником территориального органа МВД России на региональном либо районном уровне, но при этом прием должен быть организован таким образом, чтобы исключить образование очередей.

II. Стандарт предоставления государственной услуги

Наименование государственной услуги

21. Государственная услуга по оформлению и выдаче паспортов гражданина Российской Федерации, удостоверяющих личность гражданина Российской Федерации за пределами территории Российской Федерации.

Наименование федерального органа исполнительной власти, предоставляющего государственную услугу

22. Государственная услуга предоставляется Министерством внутренних дел Российской Федерации.

Непосредственное предоставление государственной услуги осуществляется ГУВМ МВД России и подразделениями по вопросам миграции территориальных органов МВД России.

23. В предоставлении государственной услуги принимают участие многофункциональные центры при наличии соответствующего соглашения о взаимодействии.

24. При предоставлении государственной услуги подразделениям по вопросам миграции запрещается требовать от заявителя осуществления действий, в том числе согласований, необходимых для получения государственной услуги и связанных с обращением в иные государственные органы и организации, за исключением получения услуг, включенных в перечень услуг, которые являются необходимыми и обязательными для предоставления государственных услуг, утвержденный Правительством Российской Федерации <17>.

<17> Перечень услуг, которые являются необходимыми и обязательными для предоставления федеральными органами исполнительной власти, Государственной корпорацией по атомной энергии "Росатом" государственных услуг и предоставляются организациями, участвующими в предоставлении государственных услуг, утвержден постановлением Правительства Российской Федерации от 6 мая 2011 г. N 352 (Собрание законодательства Российской Федерации, 2011, N 20, ст. 2829; 2012, N 14, ст. 1655; N 36, ст. 4922; 2014, N 52, ст. 7207; 2014, N 21, ст. 2712; 2015, N 50, ст. 7165,7189; 2016, N 31, ст. 5031; N 37, ст. 5495; 2017, N 8, ст. 1257, N 42, ст. 6154).

Описание результата предоставления государственной услуги

25. Результатом предоставления государственной услуги является оформление и выдача заявителю паспорта, либо выдача (направление) заявителю уведомления об отказе в оформлении (выдаче) паспорта <18>.

<18> Далее - "уведомление об отказе".

26. Результат предоставления государственной услуги в форме электронного документа не предоставляется.

Срок предоставления государственной услуги, в том числе с учетом необходимости обращения в организации, участвующие в предоставлении государственной услуги, срок приостановления предоставления государственной услуги в случае, если возможность приостановления предусмотрена законодательством Российской Федерации, срок выдачи (направления) документов, являющихся результатом предоставления государственной услуги

27. Срок оформления паспорта либо направления уведомления об отказе исчисляется со дня подачи заявления о выдаче паспорта, в том числе через многофункциональный центр либо в форме электронного документа с использованием Единого портала, и не должен превышать:

27.1. При подаче документов по месту жительства заявителя - один месяц.

27.2. При оформлении паспорта заявителю, имеющему (имевшему) допуск к сведениям особой важности или совершенно секретным сведениям, отнесенным к государственной тайне в соответствии с Законом Российской Федерации от 21 июля 1993 г. N 5485-1 "О государственной тайне" <19> - три месяца.

<19> Собрание законодательства Российской Федерации, 1996, N 15, ст. 1768; 1997, N 41, ст. 8220 - 8235; N 41, ст. 4673; 2002, N 52, ст. 5288; 2003, N 6, ст. 549; N 27, ст. 2700; N 46, ст. 4449; 2004, N 27, ст. 2711; N 35, ст. 3607; 2007, N 49, ст. 6055, 6079; 2009, N 29, ст. 3617; 2010, N 47, ст. 6033; 2011, N 30, ст. 4590,4596; N 46, ст. 6407; 2013, N 51, ст. 6697; 2015, N 10, ст. 1393.

27.3. При подаче документов по месту пребывания заявителя - четыре месяца.

28. Срок оформления паспорта при наличии документально подтвержденных обстоятельств, связанных с необходимостью экстренного лечения, тяжелой болезнью или смертью близкого родственника и требующих выезда из Российской Федерации, не должен превышать 3 рабочих дней со дня подачи заявления о выдаче паспорта.

29. Датой подачи заявления о выдаче паспорта при личном обращении заявителя в подразделение по вопросам миграции считается день подачи заявления о выдаче паспорта с приложением предусмотренных подпунктами 37.1.2 - 37.1.9, 37.2.2 - 37.2.9, 37.3.2 - 37.3.9 пункта 37 Административного регламента надлежащим образом оформленных документов" <20>.

<20> Статья 10 Федерального закона от 15 августа 1996 г. N 114-ФЗ "О порядке выезда из Российской Федерации и въезда в Российскую Федерацию" (Собрание законодательства Российской Федерации, 1996, N 34, ст. 4029; 1999, N 26, ст. 3175; 2009, N 52, ст. 6413; 2010, N 31, ст. 4196; 2011, N 1, ст. 28; 2013, N 51, ст. 6694; 2017, N 27, ст. 3928).

30. Датой подачи заявления о выдаче паспорта в форме электронного документа с использованием Единого портала считается день направления заявителю электронного сообщения о приеме заявления о выдаче паспорта в соответствии с требованиями пункта 123 Административного регламента <21>.

<21> Статья 10 Федерального закона от 15 августа 1996 г. N 114-ФЗ "О порядке выезда из Российской Федерации и въезда в Российскую Федерацию" (Собрание законодательства Российской Федерации, 1996, N 34, ст. 4029; 1999, N 26, ст. 3175; 2009, N 52, ст. 6413; 2010, N 31, ст. 4196; 2011, N 1, ст. 28; 2013, N 51, ст. 6694; 2017, Ка 27, ст. 3928).

31. Датой подачи заявления о выдаче паспорта при обращении гражданина в многофункциональный центр считается день подачи заявления о выдаче паспорта с приложением предусмотренных подпунктами 37.1.2 - 37.1.8, 37.2.2 - 37.2.8, 37.3.2 - 37.3.8 пункта 37 Административного регламента надлежащим образом оформленных документов <22>.

<22> Статья 10 Федерального закона от 15 августа 1996 г. N 114-ФЗ "О порядке выезда из Российской Федерации и въезда в Российскую Федерацию" (Собрание законодательства Российской Федерации, 1996, N 34, ст. 4029; 1999, N 26, ст. 3175; 2009, N 52, ст. 6413; 2010, N 31, ст. 4196; 2011, N 1, ст. 28; 2013, N 51, ст. 6694; 2017, N 27, ст. 3928).

32. В случае подачи заявления о выдаче паспорта в форме электронного документа с использованием Единого портала решение об оформлении и выдаче либо об отказе в оформлении и выдаче паспорта принимается в сроки, установленные Административным регламентом, независимо от личной явки заявителя в подразделение по вопросам миграции.

33. В случае подачи заявления о выдаче паспорта в форме электронного документа с использованием Единого портала паспорт оформляется после предоставления заявителем в подразделение по вопросам миграции документов, предусмотренных подпунктами 37.1.2 - 37.1.8, 37.2.2 - 37.2.8, 37.3.2 - 37.3.8 пункта 37 Административного регламента.

34. При подаче заявления о выдаче паспорта в форме электронного документа с использованием Единого портала оформление паспорта приостанавливается в случае, предусмотренном пунктом 50 Административного регламента, на срок не более шести месяцев со дня подачи заявления о выдаче паспорта.

35. Документы, являющиеся результатом предоставления государственной услуги, выдаются в день обращения заявителя за их получением.

Перечень нормативных правовых актов, регулирующих отношения, возникающие в связи с предоставлением государственной услуги

36. Предоставление государственной услуги осуществляется в соответствии с:

36.1. Конституцией Российской Федерации <23>.

<23> Российская газета, 1993, N 237, Собрание законодательства Российской Федерации, 2009, N 1, ст. 1,2; 2014, N 6, ст. 548; N 30, ст. 4202.

36.2. Налоговым кодексом Российской Федерации <24>.

<24> Собрание законодательства Российской Федерации, 2000, N 32, ст. 3340; 2004, N 45, ст. 4377; 2005, N 1, ст. 29; 2005, N 30, ст. 3117; N 50, ст. 5246; N 52, ст. 5581; 2006, N 1, ст. 12; N 27, ст. 2881; N 31, ст. 3436; N 43, ст. 4412; 2007, N 31, ст. 4013; N 46, ст. 5553, 5554; N 49, ст. 6045; 2008, N 52, ст. 6218, 6219, 6227; 2009, N 1, ст. 19; N 29, ст. 3582; 3625, 3642; N 48, ст. 5733; N 52, ст. 6450; 2010, N 15, ст. 1737; N 18, ст. 2145; N 19, ст. 2291; N 28, ст. 3553; N 40, ст. 4969; N 46, ст. 5918; N 48, ст. 6247; 2011, N 1, ст. 7; N 17, ст. 2318; N 27, ст. 3881; N 30, ст. 4566, 4575, 4583, 4587, 4593; N 47, ст. 6608; N 49, ст. 7063; 2012, N 18, ст. 2128; N 24, ст. 3066; N 29, ст. 3980; N 31, ст. 4319, 4322; N 49, ст. 6750; N 50, ст. 6958; N 53, ст. 7578, 7607; 2013, N 9, ст. 874; N 14, ст. 1647; N 23, ст. 2866; N 30, ст. 4084; N 44, ст. 5645; N 48, ст. 6165; N 52, ст. 6981; 2014, N 16, ст. 1835; N 26, ст. 3404; N 30, ст. 4222, N 43, ст. 5796; N 45, ст. 6159; N 48, ст. 6647, 6662; 2015, N 1, ст. 33; 10, ст. 1393; N 18, ст. 2615; N 27, ст. 3948, 3968; N 48, ст. 6689; 2016, N 6, ст. 763; N 7, ст. 907; N 10, ст. 1322; N 11, ст. 1480, 1489; N 15, ст. 2061; N 49, ст. 6844,6845, 6850; 2017, N 11, ст. 1534; N 15, ст. 2132 (глава 25.3).

36.3. Законом Российской Федерации от 21 июля 1993 г. N 5485-1 "О государственной тайне".

36.4. Федеральным законом от 24 ноября 1995 г. N 181-ФЗ "О социальной защите инвалидов в Российской Федерации" <25>.

<25> Собрание законодательства Российской Федерации, 1995, N 48, ст. 4563; 1998, N 31, ст. 3803; 1999, N 2, ст. 232; N 29, ст. 3693; 2001, N 24, ст. 2410; N 33, ст. 3426; N 53, ст. 5024; 2002, N 1, ст. 2; N 22, ст. 2026; 2003, N 2, ст. 167; N 43, ст. 4108; 2004, N 35, ст. 3607; 2005, N 1, ст. 25; 2006, N 1, ст. 10; 2007, N 43, ст. 5084; N 49, ст. 6070; 2008, N 9, ст. 817; N 29, ст. 3410; N 30, ст. 3616; N 52, ст. 6224; 2009, N 18, ст. 2152; N 30, ст. 3739; 2010, N 50, ст. 6609; 2011, N 27, ст. 3880; N 30, ст. 4596; N 45, ст. 6329; N 47, ст. 6608; N 49, ст. 7033; 2012, N 29, ст. 3990; N 30, ст. 4175; N 53, ст. 7621; 2013, N 8, ст. 717; N 19, ст. 2331; N 27, ст. 3460,3475,3477; N 48, ст. 6160; N 52, ст. 6986; 2014, N 26, ст. 3406; N 30, ст. 4268; N 49, ст. 6928; 2015, N 14, ст. 2008; N 27, ст. 3967; N 48, ст. 6724; 2016, N 1, ст. 19; N 52, ст. 7510; 2017, N 11, ст. 1539.

36.5. Федеральным законом от 15 августа 1996 г. N 114-ФЗ "О порядке выезда из Российской Федерации и въезда в Российскую Федерацию" <26>.

<26> Собрание законодательства Российской Федерации, 1996, N 34, ст. 4029; 1998, N 4, ст. 531; N 30, ст. 3606; 1999, N 26; ст. 3175; 2003, N 2, ст. 159; N 27, ст. 2700; 2004, N 27, ст. 2711; 2006, N 27, ст. 2877; N 31, ст. 3420; 2007, N 1, ст. 29; N 3, ст. 410; N 49, ст. 6071; N 50, ст. 6240; 2008, N 19, ст. 2094; N 20, ст. 2250; N 30, ст. 3583, 3616; N 49, ст. 5735, 5748; 2009, N 1, ст. 30; N 7, ст. 772; N 26, ст. 3123; N 52, ст. 6407, 6413, 6450; 2010, N 11, ст. 1173; N 15, ст. 1740, 1756; N 21, ст. 2524; N 30, ст. 4011; N 31, ст. 4196; N 52, ст. 7000; 2011, N 1, ст. 16, 28, 29; N 13, ст. 1689; N 15, ст. 2021; N 17, ст. 2321; N 50, ст. 7339, 7340, 7342; 2012, N 31, ст. 4322; N 47, ст. 6398; N 53, ст. 7597, 7628, 7646; 2013, N 23, ст. 2866, 2868; N 27, ст. 3470, 3477; N 30, ст. 4036, 4040, 4057; N 48, ст. 6165; N 51, ст. 6694; N 52, ст. 6954, 6955; 2014, N 16, ст. 1828; N 19, ст. 2311; N 23, ст. 2930; N 49, ст. 6921; N 52, ст. 7557; 2015, N 1, ст. 36, 57, 75, 77; N 12, ст. 1801; N 21, ст. 2981, 2984; N 27, ст. 3945, 3946; N 29, ст. 339; N 48, ст. 6709; N 51, ст. 7246; 2016, N 1, ст. 58; N 28, ст. 4558; N 44, ст. 6195; 2017, N 11, ст. 1537; N 17, ст. 2460; N 24, ст. 3480; N 27, ст. 3928. Далее - "Федеральный закон от 15 августа 1996 г. N 114-ФЗ".

36.6. Федеральным законом от 28 марта 1998 г. N 53-ФЗ "О воинской обязанности и военной службе" <27>.

<27> Собрание законодательства Российской Федерации, 1998, N 13, ст. 1475; N 30, ст. 3613; 2000, N 33, ст. 3348; N 46, ст. 4537; 2001, N 7, ст. 620,621; N 30, ст. 3061; 2002, N 7, ст. 631; N 21, ст. 1919; N 26, ст. 2521; N 30, ст. 3029, 3030, 3033; 2003, N 1, ст. 1; N 8, ст. 709; N 27, ст. 2700; N 46, ст. 4437; N 52, ст. 5038; 2004, N 8, ст. 600; N 17, ст. 1587; N 18, ст. 1687; N 25, ст. 2484; N 27, ст. 2711; N 35, ст. 3607; N 49, ст. 4848; 2005, N 10, ст. 763; N 14, ст. 1212; N 27, ст. 2716; N 29, ст. 2907; N 30, ст. 3110, 3111; N 40, ст. 3987; N 43, ст. 4349; N 49, ст. 5127; 2006, N 1, ст. 10, 22; N 11, ст. 1148; N 19, ст. 2062; N 28, ст. 2974; N 29, ст. 3121, 3122, 3123; N 41, ст. 4206; N 44, ст. 4534; N 50, ст. 5281; 2007, N 2, ст. 362; N 16, ст. 1830; N 31, ст. 4011; N 45, ст. 5418; N 49, ст. 6070, 6074; N 50, ст. 6241; 2008, N 30, ст. 3616; N 49, ст. 5746; N 52, ст. 6235; 2009, N 7, ст. 769; N 18, ст. 2149; N 19, ст. 2390; N 23, ст. 2765; N 26, ст. 3124; N 48, ст. 5735, 5736; N 51, ст. 6149; N 52, ст. 6404; 2010, N 11, ст. 1167, 1176, 1177; N 31, ст. 4192; N 49, ст. 6415; 2011, N 1, ст. 16; N 27, ст. 3878; N 30, ст. 4589; N 48, ст. 6730; N 49, ст. 7021, 7053, 7054; N 50, ст. 7366; 2012, N 50, ст. 954; N 53, ст. 7613; 2013, N 9, ст. 870; N 13, ст. 1635; N 19, ст. 2329, 2331; N 23, ст. 2869; N 27, ст. 3462, 3477; N 48, ст. 6165; 2014, N 11, ст. 1094; N 14, ст. 1556; N 23, ст. 2930; N 26, ст. 3365; N 30, ст. 4247; N 42, ст. 5610; N 49, ст. 6923, 6924; N 52, ст. 7542, 7544; 2015, N 13, ст. 1802; N 17, ст. 2479, N 18, ст. 2628; N 27, ст. 3963; N 29, ст. 4356; N 41, ст. 5628; 2016, N 7, ст. 908; N 27, ст. 4160, 4238; 2017, N 1, ст. 53.

36.7. Федеральным законом от 27 июля 2006 г. N 152-ФЗ "О персональных данных" <28>.

<28> Собрание законодательства Российской Федерации, 2006, N 31, ст. 3451; 2009, N 48, ст. 5716; N 52, ст. 6439; 2010, N 27, ст. 3407; N 31, ст. 4173, 4196; N 49, ст. 6409; N 52, ст. 6974; 2011, N 23, ст. 3263; N 31, ст. 4701; 2013, N 14, ст. 1651; N 30, ст. 4038; N 51, ст. 6683; 2014, N 23, ст. 2927; N 30, ст. 4217, 4243; 2016, N 27, ст. 4164.

36.8. Федеральным законом от 9 февраля 2009 г. N 8-ФЗ "Об обеспечении доступа к информации о деятельности государственных органов и органов местного самоуправления" <29>.

<29> Собрание законодательства Российской Федерации, 2009, N 7, ст. 776; 2011, N 29, ст. 4291; 2013, N 23, ст. 2870; N 51, ст. 6686; N 52, ст. 6961; 2014, N 45, ст. 6141; N 49, ст. 6928; 2015, N 48, ст. 6723; 2016, N 11, ст. 1493.

36.9. Федеральным законом от 27 июля 2010 г. N 210-ФЗ "Об организации предоставления государственных и муниципальных услуг" <30>.

<30> Собрание законодательства Российской Федерации, 2010, N 31, ст. 4179; 2011, N 15, ст. 2038; N 27, ст. 3873, 3880; N 29, ст. 4291; N 30, ст. 4587; N 49, ст. 7061; 2012, N 31, ст. 4322; 2013, N 14, ст. 1651; N 27, ст. 3477, 3480; N 30, ст. 4084; N 51, ст. 6679; N 52, ст. 6952, 6961, 7009; 2014, N 26, ст. 3366; N 30, ст. 4264; N 49, ст. 6928; 2015, N 1, ст. 67, 72; N 10, ст. 1393; N 29, ст. 4342, 4376; 2016, N 7, ст. 916; N 27, ст. 4293, 4294; N 52, ст. 7482; 2017, N 1, ст. 12. Далее - "Федеральный закон от 27 июля 2010 г. N 210-ФЗ".

36.10. Федеральным законом от 6 апреля 2011 г. N 63-ФЗ "Об электронной подписи" <31>.

<31> Собрание .законодательства Российской Федерации, 2011, N 15, ст. 2036; N 27, ст. 3880; 2012, N 29, ст. 3988; 2013, N 14, ст. 1668; N 27, ст. 3463, 3477; 2014, N 11, ст. 1098; N 26, ст. 3390; 2016, N 1, ст. 65; N 26, ст. 3889.

36.11. Указом Президента Российской Федерации от 21 декабря 1996 г. N 1752 "Об основных документах, удостоверяющих личность гражданина Российской Федерации за пределами Российской Федерации" <32>.

<32> Собрание законодательства Российской Федерации, 1996, N 52, ст. 5914; 2009, N 43, ст. 5049.

36.12. Указом Президента Российской Федерации от 4 мая 1998 г. N 488 "О мерах по обеспечению права граждан Российской Федерации на свободный выезд из Российской Федерации" <33>.

<33> Собрание законодательства Российской Федерации, 1998, N 18, ст. 2021; 2007, N 31, ст. 4020; 2016, N 50, ст. 7077.

36.13. Указом Президента Российской Федерации от 13 апреля 2011 г. N 444 "О дополнительных мерах по обеспечению прав и защиты интересов несовершеннолетних граждан Российской Федерации" <34>.

<34> Собрание законодательства Российской Федерации, 2011, N 16, ст. 2268; 2013, N 26, ст. 3314.

36.14. Указом Президента Российской Федерации от 7 мая 2012 г. N 601 "Об основных направлениях совершенствования системы государственного управления" <35>.

<35> Собрание законодательства Российской Федерации, 2012, N 19, ст. 2338.

36.15. Указом Президента Российской Федерации от 21 декабря 2016 г. N 699 "Об утверждении Положения о Министерстве внутренних дел Российской Федерации и Типового положения о территориальном органе Министерства внутренних дел Российской Федерации по субъекту Российской Федерации" <36>.

<36> Собрание законодательства Российской Федерации, 2016, N 52, ст. 7614.

36.16. Постановлением Правительства Российской Федерации от 14 марта 1997 г. N 298 "Об утверждении образцов и описания бланков основных документов, удостоверяющих личность гражданина Российской Федерации за пределами Российской Федерации" <37>.

<37> Собрание законодательства Российской Федерации, 1997, N 12, ст. 1435; 2008, N 14, ст. 1412; 2009, N 23, ст. 2821; 2010, N 17, ст. 2101; N 42, ст. 5922, 2014, N 33, ст. 4593; 2016, N 29, ст. 4821.

36.17. Постановлением Правительства Российской Федерации от 19 декабря 1997 г. N 1598 "О порядке оформления разрешений на выезд из Российской Федерации военнослужащих Вооруженных Сил Российской Федерации, а также федеральных органов исполнительной власти и федеральных государственных органов, в которых предусмотрена военная служба" <38>.

<38> Собрание законодательства Российской Федерации, 1997, N 52, ст. 5929; 2008, N 14, ст. 1412; 2017, N 2, ст. 368.

36.18. Постановлением Правительства Российской Федерации от 27 ноября 2006 г. N 719 "Об утверждении Положения о воинском учете" <39>.

<39> Собрание законодательства Российской Федерации, 2006, N 49, ст. 5220; 2008, N 16, ст. 1702; 2009, N 8, ст. 989; 2011, N 42, ст. 5922; 2012, N 1, ст. 136; N 14, ст. 1632; 2014, N 43, ст. 5892; 2016, N 18, ст. 2627; 2017, N 2, ст. 368.

36.19. Постановлением Правительства Российской Федерации от 8 сентября 2010 г. N 697 "О единой системе межведомственного электронного взаимодействия" <40>.

<40> Собрание законодательства Российской Федерации, 2010, N 38, ст. 4823; 2011, N 24, ст. 3503; N 49, ст. 7284; 2013, N 45, ст. 5827; 2014, N 12, ст. 1303; N 42, ст. 5746; N 48, ст. 6862, 6876; N 50, ст. 7113; 2016, N 34, ст. 5243; 2017, N 29, ст. 4380; N 30, ст. 4672. Далее - "постановление Правительства Российской Федерации от 8 сентября 2010 г. N 697".

36.20. Постановлением Правительства Российской Федерации от 16 мая 2011 г. N 373 "О разработке и утверждении административных регламентов исполнения государственных функций и административных регламентов предоставления государственных услуг" <41>.

<41> Собрание законодательства Российской Федерации, 2011, N 22, ст. 3169; N 35, ст. 5092; 2012, N 28, ст. 3908; N 36, ст. 4903; N 50, ст. 7070; N 52, ст. 7507; 2014, N 5, ст. 506.

36.21. Постановлением Правительства Российской Федерации от 8 июня 2011 г. N 451 "Об инфраструктуре, обеспечивающей информационно-технологическое взаимодействие информационных систем, используемых для предоставления государственных и муниципальных услуг и исполнения государственных и муниципальных функций в электронной форме" <42>.

<42> Собрание законодательства Российской Федерации, 2011, N 24, ст. 3503; N 44, ст. 6274; N 49, ст. 7284; 2012, N 39, ст. 5269; N 53, ст. 7938; 2013, N 27, ст. 3612; N 41, ст. 5188; N 45, ст. 5827; N 52, ст. 7218; 2014, N 30, ст. 4318; N 48, ст. 6876; N 50, ст. 7113; 2016, N 34, ст. 5247.

36.22. Постановлением Правительства Российской Федерации от 7 июля 2011 г. N 553 "О порядке оформления и представления заявлений и иных документов, необходимых для предоставления государственных и (или) муниципальных услуг, в форме электронных документов" <43>.

<43> Собрание законодательства Российской Федерации, 2011, N 29, ст. 4479.

36.23. Постановлением Правительства Российской Федерации от 27 сентября 2011 г. N 797 "О взаимодействии между многофункциональными центрами предоставления государственных и муниципальных услуг и федеральными органами исполнительной власти, органами государственных внебюджетных фондов, органами государственной власти субъектов Российской Федерации, органами местного самоуправления" <44>.

<44> Собрание законодательства Российской Федерации, 2011, N 40, ст. 5559; 2012, N 53, ст. 7933; 2014, N 23, ст. 2986; N 44, ст. 6059; 2015, N 22, ст. 3227; 2016, N 33, ст. 5183; N 48, ст. 6777; 2017, N 2; ст. 342; N 6, ст. 949; N 7, ст. 1089.

36.24. Постановлением Правительства Российской Федерации от 24 октября 2011 г. N 861 "О федеральных государственных информационных системах, обеспечивающих предоставление в электронной форме государственных и муниципальных услуг (осуществление функций)" <45>.

<45> Собрание законодательства Российской Федерации, 2011, N 44, ст. 6274; N 49, ст 7284; 2013, N 45, ст. 5807; 2014, N 50, ст. 7113; 2015, N 1, ст. 283; N 8, ст. 1175.

36.25. Постановлением Правительства Российской Федерации от 25 июня 2012 г. N 634 "О видах электронной подписи, использование которых допускается при обращении за получением государственных и муниципальных услуг" <46>.

<46> Собрание законодательства Российской Федерации, 2032, N 27, ст. 3744; 2013, N 45, ст. 5807.

36.26. Постановлением Правительства Российской Федерации от 16 августа 2012 г. N 840 "О порядке подачи и рассмотрения жалоб на решения и действия (бездействие) федеральных органов исполнительной власти и их должностных лиц, федеральных государственных служащих, должностных лиц государственных внебюджетных фондов Российской Федерации, а также Государственной корпорации по атомной энергии "Росатом" и ее должностных лиц" <47>.

<47> Собрание законодательства Российской Федерации, 2012, N 35, ст. 4829, 2014, N 50, ст. 7113; 2015, N 47, ст. 6596; 2016, N 51. ст. 7370.

36.27. Постановлением Правительства Российской Федерации от 12 декабря 2012 г. N 1284 "Об оценке гражданами эффективности деятельности руководителей территориальных органов федеральных органов исполнительной власти (их структурных подразделений) и территориальных органов государственных внебюджетных фондов (их региональных отделений) с учетом качества предоставления ими государственных услуг, а также о применении результатов указанной оценки как основания для принятия решений о досрочном прекращении исполнения соответствующими руководителями своих должностных обязанностей".

36.28. Постановлением Правительства Российской Федерации от 25 января 2013 г. N 33 "Об использовании простой электронной подписи при оказании государственных и муниципальных услуг" <48>.

<48> Собрание законодательства Российской Федерации, 2013, N 5, ст. 377; N 45, ст 5807; N 50, ст. 6601; 2014, N 50, ст. 7113; 2016, N 34, ст. 5247.

36.29. Постановлением Правительства Российской Федерации от 8 июля 2014 г. N 631 "Об общефедеральном учете выданных паспортов граждан Российской Федерации, удостоверяющих личность граждан Российской Федерации за пределами территории Российской Федерации, в том числе содержащих электронный носитель информации" <49>.

<49> Собрание законодательства Российской Федерации, 2014, N 28, ст. 4071; 2016, N 49, ст. 6927.

36.30. Постановлением Правительства Российской Федерации от 6 августа 2015 г. N 813 "Об утверждении Положения о государственной системе миграционного и регистрационного учета, а также изготовления, оформления и контроля обращения документов, удостоверяющих личность" <50>.

<50> Собрание законодательства Российской Федерации, 2015, N 33, ст. 4843, 2016, N 19, ст. 2691 .

36.31. Постановлением Правительства Российской Федерации от 26 марта 2016 г. N 236 "О требованиях к предоставлению в электронной форме государственных и муниципальных услуг" <51>.

<51> Собрание законодательства Российской Федерации, 2016, N 15, ст. 2084.

36.32. Приказом Министра обороны Российской Федерации от 2 октября 2007 г. N 400 "О мерах по реализации постановления Правительства Российской Федерации от 11 ноября 2006 г. N 663" <52>.

<52> Зарегистрирован в Минюсте России 12 ноября 2007 года, регистрационный N 10454, с изменениями, внесенными приказами Министра обороны Российской Федерации от 19 января 2011 г. N 37 (зарегистрирован в Минюсте России 9 февраля 2011 года, регистрационный N 19759), от 29 июня 2012 г. N 1661 (зарегистрирован в Минюсте России 25 июля 2012 года, регистрационный N 25007). Далее - приказ Министра обороны Российской Федерации N 400.

36.33. Приказом Казначейства России от 12 мая 2017 г. N 11н "Об утверждении Порядка ведения Государственной информационной системы о государственных и муниципальных платежах" <53>.

<53> Зарегистрирован в Минюсте России 21 июля 2017 года, регистрационный N 47500.

Исчерпывающий перечень документов, необходимых в соответствии с нормативными правовыми актами для предоставления государственной услуги и услуг, которые являются необходимыми и обязательными для предоставления государственной услуги, подлежащих представлению заявителем, способы их получения заявителем, в том числе в электронной форме, порядок их представления

37. Для предоставления государственной услуги заявителем лично предоставляются в подразделение по вопросам миграции либо в многофункциональный центр на бумажном носителе следующие документы:

37.1. Для оформления паспорта гражданам, достигшим 18-летнего возраста:

37.1.1. Заявление о выдаче паспорта в двух экземплярах.

37.1.2. Основной документ, удостоверяющий личность заявителя <54>.

<54> Указ Президента Российской Федерации от 13 марта 1997 г. N 232 "Об основном документе, удостоверяющем личность гражданина Российской Федерации на территории Российской Федерации" (Собрание законодательства Российской Федерации, 1997, N 11, ст. 1301).

Указ Президента Российской Федерации от 21 декабря 1996 г. N 1752 "Об основных документах, удостоверяющих личность гражданина Российской Федерации за пределами Российской Федерации" (Собрание законодательства Российской Федерации, 1996, N 52, ст. 5914).

Указ Президента Российской Федерации от 19 октября 2005 г. N 1222 "Об основных документах, удостоверяющих личность гражданина Российской Федерации за пределами территории Российской Федерации, содержащих электронные носители информации" (Собрание законодательства Российской Федерации, 2005, N 43, ст. 4372).

37.1.3. Имеющиеся у заявителя паспорт и (или) паспорт гражданина Российской Федерации, удостоверяющий личность гражданина Российской Федерации за пределами территории Российской Федерации, содержащий электронный носитель информации <55>, если срок их действия не истек.

<55> Далее - "паспорт, содержащий электронный носитель информации".

37.1.4. Разрешение командования в виде справки, форма которой установлена Правительством Российской Федерации <56> - для военнослужащих Вооруженных Сил Российской Федерации, а также федеральных органов исполнительной власти (федеральных государственных органов), в которых предусмотрена военная служба, за исключением лиц, проходящих военную службу по призыву.

<56> Постановление Правительства Российской Федерации от 19 декабря 1997 г. N 1598 "О порядке оформления разрешений на выезд из Российской Федерации военнослужащих Вооруженных Сил Российской Федерации, а также федеральных органов исполнительной власти и федеральных государственных органов, в которых предусмотрена военная служба".

37.1.5. Один из документов (при их наличии), подтверждающий достоверность сведений о том, что заявитель мужского пола в возрасте от 18 до 27 лет на день подачи заявления о выдаче паспорта не призван на военную службу или не направлен на альтернативную гражданскую службу:

военный билет, в котором имеется отметка об окончании прохождения военной службы по призыву или альтернативной гражданской службы либо отметка о негодности или ограниченной годности к военной службе;

военный билет офицера запаса для заявителей, закончивших военную кафедру при федеральной государственной образовательной организации высшего образования по программе военной подготовки и зачисленных в запас с присвоением воинского звания офицера запаса.

37.1.6. Заявление (произвольной формы) об изменении написания в паспорте фамилии и (или) имени гражданина, которому оформляется паспорт, буквами латинского алфавита, в котором указана причина, являющаяся основанием для изменения написания фамилии и (или) имени, с приложением одного из следующих подтверждающих документов: ранее выданного паспорта (паспорта, содержащего электронный носитель информации), свидетельства о рождении, свидетельства о заключении (расторжении) брака, свидетельства о перемене имени, вида на жительство или другого документа, дающего право гражданину постоянного проживания за рубежом, - в случае, если заявитель желает изменить написание фамилии и (или) имени.

37.1.7. Заявление (произвольной формы) об объявлении ранее выданного паспорта (паспорта, содержащего электронный носитель информации), недействительным в случае его утраты, с указанием фамилии (при наличии), имени (при наличии), отчества (при наличии) гражданина, паспорт (паспорт, содержащий электронный носитель информации) которого утрачен, подробной информации о дате и месте рождения заявителя, месте жительства (проживания), даты, места и обстоятельств утраты ранее выданного паспорта (паспорта, содержащего электронный носитель информации), а также известных заявителю данных (серия, номер, дата выдачи, орган, выдавший документ) утраченного паспорта (паспорта, содержащего электронный носитель информации), которое представляется заявителем для соблюдения запрета, установленного подпунктом 1 части второй статьи 11 Федерального закона от 15 августа 1996 г. N 114-ФЗ.

37.1.8. Три фотографии гражданина, которому оформляется паспорт, с соблюдением требований, указанных в пункте 40 Административного регламента.

В случаях, если заявитель просит внести в паспорт сведения о его несовершеннолетних детях в возрасте до 14 лет, представляются по две фотографии на каждого несовершеннолетнего гражданина.

37.1.9. Один из документов, подтверждающий необходимость срочного рассмотрения заявления о выдаче паспорта и (или) заявления о выдаче паспорта несовершеннолетнему гражданину (в течение 3 рабочих дней):

письмо организации здравоохранения Российской Федерации, подтверждающее необходимость срочной поездки на лечение за пределы территории Российской Федерации;

письмо зарубежной медицинской организации о необходимости экстренного лечения гражданина за пределами территории российской Федерации (одновременно представляется заключение медицинской организации по месту жительства больного);

телеграфное сообщение, поступившее из-за пределов территории Российской Федерации и заверенное в соответствии с законодательством государства проживания (пребывания), подтверждающее факт тяжелого заболевания или смерти супруга (супруги), родителя, ребенка, усыновителя, усыновленного, родного брата (сестры), дедушки (бабушки), внука <57>.

<57> Пункты 108 - 115 Требований к оказанию услуг телеграфной связи в части приема, передачи, обработки, хранения и доставки телеграмм, утвержденных приказом Минкомсвязи России от 11 сентября 2007 г. N 108 (зарегистрирован в Минюсте России 1 октября 2007 года, регистрационный N 10209, с изменениями, внесенными приказом Минкомсвязи России от 8 августа 2016 г. N 366, зарегистрированным в Минюсте России 2 сентября 2016 г. регистрационный N 43533).

37.2. Для оформления паспорта гражданам в возрасте от 14 до 18 лет или гражданам, признанным судом недееспособными (ограниченно дееспособными):

37.2.1. Несовершеннолетним гражданам - заявление о выдаче паспорта несовершеннолетнему гражданину в двух экземплярах.

Гражданам, признанным судом недееспособными (ограниченно дееспособными) - заявление о выдаче паспорта в двух экземплярах.

В дополнение к заявлению о выдаче паспорта заполняются данные законного представителя гражданина, признанного судом недееспособным (ограниченно дееспособным) (приложение N 4 к заявлению).

37.2.2. Основной документ, удостоверяющий личность гражданина, в отношении которого подается заявление о выдаче паспорта.

37.2.3. Документ, удостоверяющий личность законного представителя <58>.

<58> Указ Президента Российской Федерации от 13 марта 1997 г. N 232 "Об основном документе, удостоверяющем личность гражданина Российской Федерации на территории Российской Федерации" (Собрание законодательства Российской Федерации, 1997, N 11, ст. 1301).

Указ Президента Российской Федерации от 21 декабря 1996 г. N 1752 "Об основных документах, удостоверяющих личность гражданина Российской Федерации за пределами Российской Федерации" (Собрание законодательства Российской Федерации, 1996, N 52, ст. 5914).

Указ Президента Российской Федерации от 19 октября 2005 г. N 1222 "Об основных документах, удостоверяющих личность гражданина Российской Федерации за пределами территории Российской Федерации, содержащих электронные носители информации" (Собрание законодательства Российской Федерации, 2005, N 43, ст. 4372).

Статья 10 Федерального закона от 25 июля 2002 г. N 115-ФЗ "О правовом положении иностранных граждан в Российской Федерации" (Собрание законодательства Российской Федерации, 2002, N 30, ст. 3032).

37.2.4. Один из документов, подтверждающих права законного представителя:

свидетельство о рождении несовершеннолетнего, в которое внесены сведения о родителе, подающем заявление о выдаче паспорта несовершеннолетнему гражданину;

документы, подтверждающие полномочия усыновителя, опекуна или попечителя.

37.2.5. Имеющиеся паспорт и (или) паспорт, содержащий электронный носитель информации, гражданина, которому оформляется паспорт, если срок их действия не истек.

37.2.6. Заявление (произвольной формы) и один из документов, необходимых для изменения написания в паспорте фамилии и (или) имени гражданина, которому оформляется паспорт, указанных в подпункте 37.1.6 настоящего пункта Административного регламента.

37.2.7. Заявление (произвольной формы) об объявлении ранее выданного паспорта недействительным в случае его утраты, составленное в соответствии подпунктом 37.1.7 настоящего пункта Административного регламента.

37.2.8. Три фотографии гражданина, которому оформляется паспорт, с соблюдением требований, указанных в пункте 40 Административного регламента.

37.2.9. Один из документов, подтверждающих необходимость срочного рассмотрения заявлений о выдаче паспорта (в течение 3 рабочих дней), указанных в подпункте 37.1.9 настоящего пункта Административного регламента.

37.3. Для оформления паспорта гражданам в возрасте до 14 лет:

37.3.1. Заявление о выдаче паспорта несовершеннолетнему гражданину в одном экземпляре.

37.3.2. Свидетельство о рождении гражданина, которому оформляется паспорт, с имеющимися в нем сведениями, удостоверяющими наличие у него гражданства Российской Федерации, предусмотренными подпунктами "в" или "д" пункта 1 Указа Президента Российской Федерации от 13 апреля 2011 г. N 444 "О дополнительных мерах по обеспечению прав и защиты интересов несовершеннолетних граждан Российской Федерации" <59>.

<59> Далее - "Указ N 444".

В случае, если представленное в подразделение по вопросам миграции свидетельство о рождении не содержит сведений, указанных в абзаце первом настоящего подпункта, дополнительно предоставляется один из документов, удостоверяющих наличие у ребенка гражданства Российской Федерации, предусмотренных подпунктами "а", "б" и "е", либо упомянутого в подпункте "г" пункта 1 Указа N 444.

37.3.3. Документ, удостоверяющий личность законного представителя.

37.3.4. Документы, подтверждающие полномочия усыновителя, опекуна или попечителя - в случае подачи заявления о выдаче паспорта несовершеннолетнему гражданину усыновителем, опекуном или попечителем.

37.3.5. Имеющиеся паспорт и (или) паспорт, содержащий электронный носитель информации, гражданина, которому оформляется паспорт, если срок их действия не истек.

37.3.6. Заявление (произвольной формы) и один из документов, необходимых для изменения написания в паспорте фамилии и (или) имени гражданина, которому оформляется паспорт, указанных в подпункте 37.1.6 настоящего пункта Административного регламента.

37.3.7. Заявление (произвольной формы) об объявлении ранее выданного паспорта недействительным в случае его утраты, составленное в соответствии подпунктом 37.1.7. настоящего пункта Административного регламента.

37.3.8. Две фотографии гражданина, которому оформляется паспорт, с соблюдением требований, указанных в пункте 40 Административного регламента.

37.3.9. Один из документов, подтверждающих необходимость срочного рассмотрения заявления о выдаче паспорта несовершеннолетнему гражданину (в течение 3 рабочих дней), указанных в подпункте 37.1.9 настоящего пункта Административного регламента

38. Заявление о выдаче паспорта заполняется с помощью электронных средств или от руки разборчиво печатными буквами чернилами черного или синего цвета, без исправлений, помарок и неофициальных сокращений. В заявлении о выдаче паспорта должны быть заполнены все пункты, подлежащие обязательному заполнению. В соответствующих пунктах указывается:

38.1. В пункте 1 заявления о выдаче паспорта - фамилия (при наличии), имя (при наличии), отчество (при наличии) гражданина, которому оформляется паспорт.

При отсутствии фамилии обязательно указывается имя. При отсутствии имени обязательно указывается фамилия. Отсутствие фамилии и имени одновременно не допускается.

38.2. В случае смены фамилии, имени, отчества или даты рождения более одного раза в дополнение к заявлениям о выдаче паспорта заполняются сведения об изменении персональных данных (приложение N 1 к заявлению).

38.3. Пункт 13 заявления о выдаче паспорта заполняется только при наличии у заявителя паспорта (паспорта, содержащего электронный носитель информации), срок действия которого на день подачи заявления о выдаче паспорта не истек. При наличии двух действительных паспортов и (или) паспортов, содержащих электронный носитель информации, указываются сведения об обоих паспортах и (или) паспортах, содержащих электронный носитель информации.

38.4. В пункте 14 заявления о выдаче паспорта указываются сведения о месте работы (службы, учебы) в течение последних 10 лет.

В случае недостаточности строк в пункте 14 заявления о выдаче паспорта для внесения сведений о трудовой деятельности за последние 10 лет заполняется приложение N 2 к заявлению о выдаче паспорта.

38.5. В случае, если заявитель желает внести в паспорт сведения о его несовершеннолетних детях в возрасте до 14 лет, при оформлении ему паспорта, заполняется приложение N 3 к заявлению о выдаче паспорта.

38.6. В пунктах 1 - 10 заявления о выдаче паспорта несовершеннолетнему гражданину - сведения, касающиеся несовершеннолетнего гражданина.

38.7. В пунктах 11 - 24 заявления о выдаче паспорта несовершеннолетнему гражданину - данные законного представителя.

38.8. Пункт 10 заявления о выдаче паспорта несовершеннолетнему гражданину заполняется только при наличии у несовершеннолетнего гражданина паспорта(ов) (паспорта(ов), содержащих электронный носитель информации), срок действия которых на день подачи такого заявления не истек.

39. За достоверность представленных документов и полноту сведений, указанных в заявлении о выдаче паспорта, заявитель несет ответственность в порядке, предусмотренном законодательством Российской Федерации.

40. Фотографии гражданина должны быть идентичны и соответствовать возрасту гражданина, которому оформляется паспорт, на момент подачи заявления о выдаче паспорта, в черно-белом или цветном исполнении, размером 35 х 45 мм с четким изображением лица без головного убора. На фотографии должны помещаться лицо и верхняя часть плеч гражданина, при этом размер лица должен составлять 70 - 80% площади фотографии.

Допускается представление фотографии гражданина в головном уборе, не скрывающем овал лица гражданина, которому оформляется паспорт, религиозные убеждения которого не позволяют показываться перед посторонними лицами без головных уборов. Не допускается представление фотографии гражданина в очках с затемненными стеклами и (или) в форменной одежде.

На фотографии человек изображается строго анфас и смотрящим прямо с нейтральным выражением и закрытым ртом. Фон должен быть белым, ровным, без полос, пятен и изображения посторонних предметов и теней. Глаза гражданина должны быть открытыми, а волосы не должны заслонять их.

При наличии технической возможности фотографирование и получение фотографий может быть произведено непосредственно в подразделении по вопросам миграции либо в многофункциональном центре.

41. Для предоставления государственной услуги с использованием Единого портала заявитель направляет в электронном виде заявление о выдаче паспорта и фотографию гражданина, которому оформляется паспорт, прикрепленную к заявлению о выдаче паспорта в электронной форме.

42. Заявление о выдаче паспорта и фотография гражданина, которому оформляется паспорт, направляемые в виде электронного файла с использованием Единого портала, должны соответствовать следующим требованиям:

42.1. Вся информация должна четко читаться.

42.2. Все страницы должны быть в вертикальном (книжном) развороте.

42.3. Фотография должна быть выполнена с соблюдением требований, указанных в пункте 40 Административного регламента.

43. Документы, перечисленные в подпунктах 37.1.2 - 37.1.8, 37.2.2 - 37.2.8, 37.3.2 - 37.3.8 пункта 37 Административного регламента в случае подачи заявления о выдаче паспорта в форме электронного документа с использованием Единого портала предоставляются заявителем для оформления паспорта при личном обращении в подразделение по вопросам миграции территориального органа МВД России после получения электронного сообщения, предусмотренного подпунктом 147.1 пункта 147 Административного регламента.

Официальные документы и акты, выданные организациями и учреждениями иностранных государств-участников Конвенции, отменяющей требование легализации иностранных официальных документов, подписанной в Гааге 5 октября 1961 года (Бюллетень международных договоров, N 6, 1993), если иное не установлено действующими международными договорами Российской Федерации с иностранными государствами, принимаются к рассмотрению при наличии на них апостиля, удостоверяющего подлинность подписи, должность лица, подписавшего документ, и подлинность оттиска печати или штампа, которым заверен этот документ.

Документы, составленные на иностранном языке, без дублирования в них записей на государственном языке Российской Федерации (русском языке), подлежат переводу на русский язык. Верность перевода и подлинность подписи переводчика должны быть нотариально засвидетельствованы в соответствии с законодательством Российской Федерации о нотариате <60>.

<60> Статьи 35, 46, 81 Основ законодательства Российской Федерации о нотариате от 11 февраля 1993 г. N 4462-1 (Ведомости Съезда народных депутатов Российской Федерации и Верховного Совета Российской Федерации, 1993, N 10, ст. 357; Собрание законодательства Российской Федерации, 2011, N 49, ст. 7064; 2013, N 51, ст. 6699; 2014, N 30, ст. 4268; 2015, N 1, ст. 10; N 13, ст. 1811; 2016, N 1, ст. 11).

Исчерпывающий перечень документов, необходимых в соответствии с нормативными правовыми актами для предоставления государственной услуги, которые находятся в распоряжении государственных органов, органов местного самоуправления и иных органов, участвующих в предоставлении государственных или муниципальных услуг, и которые заявитель вправе представить, а также способы их получения заявителями, в том числе в электронной форме, порядок их представления

44. Для предоставления государственной услуги заявитель вправе представить:

44.1. Справку военного комиссариата по форме, установленной приказом Министра обороны Российской Федерации N 400.

44.2. Квитанцию об уплате государственной пошлины.

45. Непредставление документов, указанных в пункте 44 Административного регламента, не является основанием для отказа в предоставлении государственной услуги.

46. При предоставлении государственной услуги запрещается требовать от заявителя:

46.1. Представления документов и информации или осуществления действий, представление или осуществление которых не предусмотрено нормативными правовыми актами, регулирующими отношения, возникающие в связи с предоставлением государственной услуги.

46.2. Представления документов и информации, в том числе подтверждающих внесение заявителем платы за предоставление государственной услуги, которые находятся в распоряжении органов внутренних дел Российской Федерации, иных государственных органов, органов местного самоуправления либо подведомственных государственным органам или органам местного самоуправления организаций, участвующих в предоставлении предусмотренных частью 1 статьи 1 Федерального закона от 27 июля 2010 г. N 210-ФЗ государственных и муниципальных услуг, в соответствии с нормативными правовыми актами Российской Федерации, нормативными правовыми актами субъектов Российской Федерации, муниципальными правовыми актами, за исключением документов, указанных в части 6 статьи 7 Федерального закона от 27 июля 2010 г. N 210-ФЗ.

Исчерпывающий перечень оснований для отказа в приеме документов, необходимых для предоставления государственной услуги

47. Основаниями для отказа в приеме к рассмотрению заявления о выдаче паспорта и документов, необходимых для предоставления государственной услуги, являются:

нарушение требований к форме и содержанию заявления о выдаче паспорта либо невозможность прочтения текста заявления о выдаче паспорта;

отсутствие одного или нескольких предусмотренных подпунктами 37.1.2 - 37.1.9, 37.2.2 - 37.2.9, 37.3.2 - 37.3.9 пункта 37 Административного регламента документов либо несоответствие представленных документов предъявляемым к ним требованиям;

несоблюдение требований пункта 93 Административного регламента о личном обращении заявителя при подаче заявления о выдаче паспорта (за исключением случаев подачи такого заявления с использованием Единого портала);

истечение срока действия основного документа, удостоверяющего личность заявителя либо документа, удостоверяющего личность законного представителя.

48. Заявление о выдаче паспорта, поданное в форме электронного документа с использованием Единого портала, к рассмотрению не принимается, если:

не заполнены все пункты заявления о выдаче паспорта, подлежащие заполнению;

истек срок действия основного документа, удостоверяющего личность заявителя либо документа, удостоверяющего личность законного представителя;

не соблюдены требования к фотографии гражданина, которому оформляется паспорт;

не представлена фотография гражданина, которому оформляется паспорт, в электронной форме;

не соответствуют данные владельца квалифицированного сертификата ключа проверки электронной подписи данным заявителя, указанным в заявлении о выдаче паспорта, поданным в электронной форме с использованием Единого портала.

49. В случае подачи заявления о выдаче паспорта несовершеннолетнему гражданину через многофункциональный центр, заявление о выдаче паспорта несовершеннолетнему гражданину работниками многофункционального центра к рассмотрению не принимаются при отсутствии у гражданина, не достигшего 14-летнего возраста, одного из документов, подтверждающих наличие у него гражданства Российской Федерации, определенных подпунктами "а", "б" или "в" пункта 1 Указа Президента Российской Федерации N 444.

Исчерпывающий перечень оснований для приостановления или отказа в предоставлении государственной услуги

50. Основанием для приостановления предоставления государственной услуги является неявка заявителя в подразделение по вопросам миграции территориального органа МВД России в течение 15 дней после его приглашения на прием в соответствии с подпунктом 147.1 пункта 147 Административного регламента для предоставления документов, предусмотренных подпунктами 37.1.2 - 37.1.8, 37.2.2 - 37.2.8, 37.3.2 - 37.3.8 пунктом 37 Административного регламента, если заявление о выдаче паспорта подавалось через Единый портал.

51. В случае неявки заявителя в подразделение по вопросам миграции территориального органа МВД России для представления необходимых документов в течение шести месяцев со дня подачи заявления о выдаче паспорта в форме электронного документа с использованием Единого портала оформление паспорта прекращается.

52. Основаниями для отказа в оформлении и (или) выдаче паспорта являются:

52.1. Для отказа в оформлении паспорта:

52.1.1. Установление в соответствии со статьей 15 Федерального закона от 15 августа 1996 г. N 114-ФЗ обстоятельств, влекущих временное ограничение права гражданина Российской Федерации на выезд из Российской Федерации.

52.1.2. Наличие сведений в соответствии с частью одиннадцатой статьи 10 Федерального закона от 15 августа 1996 г. N 114-ФЗ о несогласии законного представителя на выезд из Российской Федерации несовершеннолетнего гражданина Российской Федерации.

52.2. Для отказа в выдаче оформленного паспорта:

52.2.1. Основания, предусмотренные подпунктами 52.1.1 и 52.1.2 пункта 54 Административного регламента.

52.2.2. Отсутствие в Государственной информационной системе о государственных и муниципальных платежах <61> сведений об уплате заявителем государственной пошлины (в случае если квитанция об уплате государственной пошлины не представлена им по собственной инициативе).

<61> Далее - "ГИС ГМП".

53. В период рассмотрения, заявления о выдаче паспорта заявитель вправе отказаться от получения государственной услуги на основании заявления, оформленного в произвольной форме, поданного в подразделение по вопросам миграции лично или при обращении заявителя через многофункциональный центр или в форме электронного документа через Единый портал.

54. Заявление об отказе от получения государственной услуги является основанием для принятия начальником (заместителем начальника) подразделения по вопросам миграции, а в случае их отсутствия - уполномоченным на то должностным лицом, решения о прекращении рассмотрения заявления о выдаче паспорта, которое оформляется в виде резолюции на указанном заявлении.

Перечень услуг, которые являются необходимыми и обязательными для предоставления государственной услуги, в том числе сведения о документе (документах), выдаваемом (выдаваемых) организациями, участвующими в предоставлении государственной услуги

55. Услуги, которые являются необходимыми и обязательными для предоставления государственной услуги, и документы, выдаваемые организациями, участвующими в предоставлении государственной услуги, нормативными правовыми актами Российской Федерации не предусмотрены.

Порядок, размер и основания взимания государственной пошлины или иной платы, взимаемой за предоставление государственной услуги

56. За предоставление государственной услуги взимается государственная пошлина в порядке и размерах, установленных статьей 333.28 Налогового кодекса Российской Федерации:

за выдачу паспорта - 2 000 рублей;

за выдачу паспорта гражданину Российской Федерации в возрасте до 14 лет - 1 000 рублей;

за внесение изменений в паспорт - 500 рублей.

57. Согласно пункту 4 статьи 333.35 Налогового кодекса Российской Федерации в случае обращения заявителя с заявлением о выдаче паспорта с использованием Единого портала и уплаты соответствующей государственной пошлины с использованием Единого портала, государственная пошлина взимается с учетом коэффициента 0,7 от установленной статьей 333.28 Налогового кодекса Российской Федерации.

58. Оплатить государственную пошлину за предоставление государственной услуги возможно с использованием Единого портала по предварительно заполненным реквизитам.

59. При оплате государственной пошлины за предоставление государственной услуги заявителю обеспечивается возможность сохранения платежного документа, заполненного или частично заполненного, а также печати на бумажном носителе копии заполненного платежного документа.

В платежном документе указывается уникальный идентификатор начисления и идентификатор плательщика.

60. Заявитель информируется о совершении факта уплаты государственной пошлины за предоставление государственной услуги посредством Единого портала.

61. На основании подпункта 4 пункта 1, пункта 2 статьи 333.18 Налогового кодекса Российской Федерации государственная пошлина уплачивается плательщиком до выдачи паспорта.

62. За выдачу паспорта гражданину Российской Федерации в случаях, предусмотренных статьями 333.29 и 333.35 Налогового кодекса Российской Федерации, государственная пошлина не взимается.

63. В случае отказа в выдаче паспорта при наличии обстоятельств, предусмотренных Федеральным законом, уплаченная государственная пошлина подлежит возврату частично или полностью в порядке, установленном главой 25.3 Налогового кодекса Российской Федерации.

Порядок, размер и основания взимания платы за предоставление услуг, которые являются необходимыми и обязательными для предоставления государственной услуги, включая информацию о методике расчета размера такой платы

64. Плата за предоставление услуг, которые являются необходимыми и обязательными для предоставления государственной услуги, не взимается в связи с отсутствием таких услуг.

Максимальный срок ожидания в очереди при подаче запроса о предоставлении государственной услуги и при получении результата предоставления государственной услуги

65. Прием граждан при наличии технической возможности ведется с помощью электронной системы управления очередью, при этом учитываются заявители, осуществившие предварительную запись по телефону либо через Единый портал.

66. Максимальный срок ожидания в очереди:

при первичной подаче документов на получение паспорта - не более 15 минут;

при подаче, документов на получение паспорта по предварительной, записи - не более 5 минут со времени, на которое была осуществлена запись;

при получении паспорта - не более 10 минут.

Срок и порядок регистрации запроса заявителя о предоставлении государственной услуги, в том числе в электронной форме

67. Все заявления о выдаче паспорта, в том числе поступившие в форме электронного документа с использованием Единого портала, либо поданные через многофункциональный центр, принятые к рассмотрению подразделением по вопросам миграции, подлежат регистрации в течение рабочего дня.

68. Регистрация заявления о выдаче паспорта осуществляется путем занесения сведений, указанных в заявлении о выдаче паспорта, в том числе поступивших в форме электронного документа с использованием Единого портала либо с использованием АИС МФЦ посредством СМЭВ, в ведомственный сегмент МВД России системы "Мир", а также путем проставления на оборотной стороне такого заявления регистрационного номера, даты, подписи и фамилии сотрудника, принявшего документы, в день принятия сотрудником всех надлежащим образом оформленных документов и фотографий.

Требования к помещениям, в которых предоставляется государственная услуга, к месту ожидания и приема заявителей, размещению и оформлению визуальной, текстовой и мультимедийной информации о порядке предоставления таких услуг

69. Предоставление государственной услуги осуществляется в специально выделенных для этой цели помещениях, которые располагаются, по возможности, на нижних этажах зданий и имеют отдельный вход.

70. Помещения, в которых осуществляется предоставление государственной услуги, оборудуются-.

70.1. Информационными стендами, содержащими визуальную и текстовую информацию.

70.2. Стульями и столами для возможности оформления документов.

70.3. Электронной системой управления очередью (при наличии).

71. Количество мест ожидания определяется исходя из фактической нагрузки и возможностей для их размещения в здании.

72. Места ожидания должны соответствовать комфортным условиям для граждан и оптимальным условиям работы должностных лиц.

73. Места ожидания в очереди, на подачу или получение документов оборудуются стульями, кресельными секциями, скамьями (банкетками).

74. В помещениях, в которых осуществляется предоставление государственной услуги, должны быть созданы условия для обслуживания инвалидов (включая инвалидов, использующих кресла-коляски и собак- проводников) <62>:

<62> Статья 15 Федерального закона от 24 ноября 1995 г. N 181-ФЗ "О социальной защите инвалидов в Российской Федерации".

74.1. Беспрепятственный доступ к помещениям и предоставляемой в них государственной услуге.

74.2. Возможность самостоятельного или с помощью специалистов, предоставляющих государственную услугу, передвижения по территории, на которой расположены помещения, входа в такие помещения и выхода из них.

74.3. Возможность посадки в транспортное средство и высадки из него перед входом в помещения, в том числе с использованием кресла- коляски и при необходимости с помощью специалистов, предоставляющих государственную услугу.

74.4. Оснащение помещения специальным оборудованием для удобства и комфорта инвалидов для возможного кратковременного отдыха в сидячем положении.

74.5. Сопровождение инвалидов, имеющих стойкие расстройства функции зрения и самостоятельного передвижения, и оказание им помощи в помещениях.

74.6. Надлежащее размещение оборудования и носителей информации, необходимых для беспрепятственного доступа инвалидов в помещения и к государственной услуге с учетом ограничений их жизнедеятельности.

74.7. Дублирование необходимой для инвалидов звуковой и зрительной информации, а также надписей, знаков и иной текстовой и графической информации знаками, выполненными рельефно-точечным шрифтом Брайля, допуск сурдопереводчика и тифлосурдопереводчика.

74.8. Допуск собаки-проводника при наличии документа, подтверждающего ее специальное обучение <63>.

<63> Приказ Минтруда России от 22 июня 2015 г. N 386н "Об утверждении формы документа, подтверждающего специальное обучение собаки-проводника, и порядка его выдаче" (зарегистрирован в Минюсте России 21 июля 2015 года, регистрационный N 38115).

74.9. Оказание должностными лицами, предоставляющими государственную услугу, иной необходимой инвалидам помощи в преодолении барьеров, мешающих получению услуги и использованию помещений наравне с другими лицами.

74.10. Оборудование на прилегающей к помещениям парковке (последнее - при наличии) не менее 10 процентов мест (но не менее одного места) для стоянки специальных автотранспортных средств инвалидов.

75. Помещения должны соответствовать требованиям пожарной, санитарно-эпидемиологической безопасности и быть оборудованы средствами пожаротушения и оповещения о возникновении чрезвычайной ситуации, системой кондиционирования воздуха, иными средствами, обеспечивающими безопасность и комфортное пребывание граждан.

76. Помещения для приема граждан должны иметь информационные таблички (вывески) с указанием номера кабинета, фамилии, имени, отчества (последнее - при наличии) и должности лица, предоставляющего государственную услугу.

77. Помещение для непосредственного взаимодействия должностных лиц с гражданами организовывается в виде отдельного рабочего места для каждого ведущего прием должностного лица.

78. Каждое рабочее место должно быть оборудовано персональным компьютером с возможностью доступа к необходимым информационным ресурсам, а также печатающим, копирующим и сканирующим устройствами.

79. При организации рабочих мест предусматривается возможность беспрепятственного входа (выхода) должностного лица в (из) помещение.

80. Хранение паспортов должно осуществляться во взломостойких сейфах.

81. Помещения, в которых осуществляется^ хранение паспортов, должно быть оборудовано пожарно-охранной сигнализацией, выведенной на пульт дежурной части органа внутренних дел Российской Федерации, либо обеспечено охраной, а также должны иметь средства защиты оконных и дверных проемов, замки и (или) запирающие устройства, удовлетворяющие следующим требованиям:

81.1. Обладать прочностью и долговечностью.

81.2. Затруднять нарушителю несанкционированный проход.

81.3. Обеспечивать достаточную пропускную способность при санкционированном или аварийном доступе.

81.4. Не оказывать влияние на работу технических средств охраны.

Показатели доступности и качества государственной услуги, в том числе количество взаимодействий заявителя с должностными лицами при предоставлении государственной услуги и их продолжительность, возможность получения государственной услуги в многофункциональном центре предоставления государственных и муниципальных услуг, возможность получения информации о ходе предоставления государственной услуги, в том числе с использованием информационно-коммуникационных технологий

82. Основными показателями доступности предоставления государственной услуги являются:

82.1. Расположение помещений, предназначенных для предоставления государственной услуги, в зоне доступности к основным транспортным магистралям, в пределах пешеходной доступности для заявителей.

82.2. Наличие полной и понятной информации о порядке, сроках и ходе предоставления государственной услуги в информационно- телекоммуникационных сетях общего пользования (в том числе в сети Интернет), средствах массовой информации.

82.3. Возможность выбора заявителем формы обращения за предоставлением государственной услуги непосредственно в подразделении по вопросам миграции, либо в форме электронных документов с использованием Единого портала, либо через многофункциональный центр.

82.4. Возможность получения заявителем сведений о ходе рассмотрения заявления о выдаче паспорта с помощью Единого портала.

82.5. Возможность получения заявителем уведомлений о предоставлении государственной услуги с помощью Единого портала.

82.6. Возможность получения информации о ходе предоставления государственной услуги, в том числе с использованием информационно-коммуникационных технологий.

83. Основными показателями качества предоставления государственной услуги являются:

83.1. Своевременность предоставления государственной услуги в соответствии со стандартом ее предоставления, установленным Административным регламентом.

83.2. Минимально возможное количество взаимодействий гражданина с должностными лицами, участвующими в предоставлении государственной услуги.

83.3. Отсутствие обоснованных жалоб на действия (бездействие) сотрудников и их некорректное (невнимательное) отношение к заявителям.

83.4. Отсутствие нарушений установленных сроков в процессе предоставления государственной услуги.

83.5. Отсутствие заявлений об оспаривании решений, действий (бездействия) подразделений по вопросам миграции, их должностных лиц, принимаемых (совершенных) при предоставлении государственной услуги, по итогам рассмотрения которых вынесены решения об удовлетворении (частичном удовлетворении) требований заявителей.

Иные требования, в том числе учитывающие особенности предоставления государственной услуги в многофункциональных центрах предоставления государственных и муниципальных услуг и особенности предоставления государственной услуги в электронной форме

84. Заявление о выдаче паспорта может быть подано через многофункциональный центр, за исключением случаев срочного рассмотрения заявления о выдаче паспорта (в течение 3 рабочих дней).

Заявление о выдаче паспорта несовершеннолетнему гражданину может быть подано через многофункциональный центр в отношении несовершеннолетних граждан со дня рождения и до достижения ими 14-го возраста законным представителем при наличии у гражданина, не достигшего 14-го возраста, одного из документов, подтверждающих наличие у него гражданства Российской Федерации, определенных подпунктами "а", "б" или "в" пункта 1 Указа Президента Российской Федерации N 444.

85. При подаче заявления через многофункциональный центр электронное уведомление о приеме заявления о выдаче паспорта, предусмотренное подпунктом 112.3 пункта 112 Административного регламента, направляется подразделением по вопросам миграции территориального органа МВД России с использованием Государственной системы миграционного и регистрационного учета, а также изготовления, оформления и контроля обращения документов, удостоверяющих личность <64>, посредством единой системы межведомственного электронного взаимодействия <65> в автоматизированную информационную систему многофункционального центра, обеспечивающую взаимодействие с единой системой межведомственного электронного взаимодействия, региональной системой межведомственного электронного взаимодействия, федеральной государственной информационной системой "Единая система идентификации и аутентификации в инфраструктуре, обеспечивающей информационно-технологическое взаимодействие информационных систем, используемых для предоставления государственных и муниципальных услуг в электронной форме", Государственной информационной системой о государственных и муниципальных платежах, автоматизированной информационной системой "Информационно-аналитическая система мониторинга качества государственных услуг", а также при необходимости с информационными системами, используемыми в целях формирования начислений и квитирования начислений с платежами <66>.

<64> Постановление Правительства Российской Федерации от 6 августа 2015 г. N 813 "Об утверждении Положения о государственной системе миграционного и регистрационного учета, а также изготовления, оформления и контроля обращения документов, удостоверяющих личность" Далее - "система "Мир".

<65> Далее - "СМЭВ".

<66> Далее - "АИС МФЦ".

При поступлении в АИС МФЦ из системы "Мир" посредством СМЭВ уведомления об отказе в приеме заявления о выдаче паспорта, либо при поступлении в многофункциональный центр оформленного паспорта, работник многофункционального центра в срок не позднее рабочего дня, следующего за днем получения уведомления либо паспорта, сообщает об этом заявителю, подавшему заявление о выдаче паспорта через многофункциональный центр.

86. Паспорт, оформленный на основании заявления о выдаче паспорта, поданного через многофункциональный центр, выдается заявителю работником многофункционального центра.

87. Перевозка паспортов для выдачи в многофункциональном центре осуществляется работниками многофункционального центра в порядке, обеспечивающем их сохранность.

88. Взаимодействие многофункциональных центров с подразделениями по вопросам миграции производится с использованием системы "Мир" и АИС МФЦ посредством СМЭВ.

Сведения, передаваемые из АИС МФЦ в ведомственный сегмент МВД России системы "Мир", подписываются усиленной квалифицированной электронной подписью.

89. Выдача паспортов гражданам, проживавшим за пределами Российской Федерации и прибывшим к месту жительства на территории Российской Федерации, осуществляется подразделениями по вопросам миграции по избранному ими месту жительства (пребывания), обращения.

Выдача паспортов гражданам, проживающим за пределами Российской Федерации, осуществляется подразделениями по вопросам миграции по месту обращения таких граждан.

90. В отношении несовершеннолетних граждан со дня рождения и до достижения ими 18-летнего возраста или граждан, признанных судом недееспособными (ограниченно дееспособными), заявление о выдаче паспорта подается законным представителем лично, за исключением случая подачи заявления о выдаче паспорта в форме электронного документа с использованием Единого портала.

91. Для возможности подачи заявления о выдаче паспорта через Единый портал заявитель должен быть зарегистрирован в федеральной государственной информационной системе "Единая система идентификации и аутентификации в инфраструктуре, обеспечивающей информационно-технологическое взаимодействие информационных систем, используемых для предоставления государственных и муниципальных услуг в электронной форме" <67>.

<67> Далее - "ЕСИА".

При подаче заявления о выдаче паспорта в электронной форме с использованием Единого портала, используется простая электронная подпись в соответствии с постановлением Правительства Российской Федерации от 25 июня 2012 г. N 634 "О видах электронной подписи, использование которых допускается при обращении за получением государственных и муниципальных услуг". Заявитель, создающий и (или) использующий ключ простой электронной подписи, обязан соблюдать его конфиденциальность.

III. Состав, последовательность и сроки выполнения административных процедур (действий), требования к порядку их выполнения, в том числе особенности выполнения административных процедур (действий) в электронной форме

Исчерпывающий перечень административных процедур

92. Предоставление государственной услуги включает в себя следующие административные процедуры:

прием и регистрация заявления о выдаче паспорта и документов, необходимых для предоставления государственной услуги;

формирование и направление межведомственных запросов;

рассмотрение заявления о выдаче паспорта и принятие решения;

оформление паспорта;

выдача паспорта;

оформление и выдача (направление) заявителю уведомления об отказе.

Прием и регистрация заявления о выдаче паспорта и документов, необходимых для предоставления государственной услуги

93. Основанием для начала административной процедуры является подача лично заявителем заявления о выдаче паспорта:

на бумажном носителе непосредственно в подразделение по вопросам миграции с представлением предусмотренных подпунктами 37.1.2 - 37.1.9, 37.2.2 - 37.2.9, 37.3.2 - 37.3.9 пункта 37 Административного регламента надлежащим образом оформленных документов либо через многофункциональный центр с предоставлением документов, предусмотренных подпунктами 37.1.2 - 37.1.8, 37.2.2 - 37.2.8, 37.3.2 - 37.3.8 пункта 37 Административного регламента;

в форме электронного документа с использованием Единого портала и приложением фотографии гражданина, которому оформляется паспорт, в виде электронного файла.

94. В целях предоставления государственной услуги осуществляется прием заявителей по предварительной записи посредством Единого портала в соответствии с подпунктом "е" пункта 1 Положения о федеральной государственной информационной системе "Единый портал государственных и муниципальных услуг (функций)", утвержденного постановлением Правительства Российской Федерации от 24 октября 2011 г. N 861, телефонной связи, либо при личном обращении гражданина в подразделение по вопросам миграции.

95. Заявителю предоставляется возможность записи в любые свободные для приема дату и время в пределах установленного в подразделении по вопросам миграции графика приема заявителей.

96. Подразделение по вопросам миграции не вправе требовать от заявителя совершения иных действий, кроме прохождения идентификации и аутентификации в соответствии е нормативными правовыми актами Российской Федерации, указания цели приема, а также предоставления сведений, необходимых для расчета длительности временного интервала, который необходимо забронировать для приема.

97. Запись на прием в ГУВМ МВД России для подачи заявления о выдаче паспорта с использованием Единого портала не осуществляется.

98. При определении времени приема по телефону сотрудник назначает время на основе графика приема граждан с учетом времени, удобного заявителю. Заявителю сообщается время посещения и номер кабинета, а который следует обратиться.

99. При личном обращении гражданину выдается талон-подтверждение.

100. Заявление о выдаче паспорта подается в подразделение по вопросам миграции либо через многофункциональный центр по месту жительства, месту пребывания, месту фактического проживания.

101. В отношении несовершеннолетних граждан со дня рождения и до достижения ими 18-летнего возраста или граждан, признанных судом недееспособными (ограниченно дееспособными), один из законных представителей вправе подать, заявление о выдаче паспорта в подразделение по вопросам миграции либо через многофункциональный центр как по своему месту жительства (месту пребывания, месту фактического проживания), так и по месту жительства (месту пребывания, фактического проживания) несовершеннолетнего гражданина (гражданина, признанного судом недееспособным (ограниченно дееспособным).

102. Для приема документов от заявителей, не имеющих возможности по состоянию здоровья обратиться в подразделение по вопросам миграции, по их просьбе, просьбе родственников, оформленным в письменном виде, осуществляется выход (выезд) сотрудника, ответственного за прием и регистрацию заявлений о выдаче паспорта, по месту жительства, месту пребывания или фактического проживания гражданина.

103. При подаче заявления о выдаче паспорта сотрудник, ответственный за прием и регистрацию заявлений о выдаче паспорта, либо работник многофункционального центра устанавливает либо проверяет:

103.1. Правильность заполнения заявления о выдаче паспорта,

103.2. Действительность основного документа, удостоверяющего личность заявителя.

103.3. Правильность уплаты государственной пошлины <68>.

<68> В случае предоставления заявителем квитанции об уплате государственной пошлины по собственной инициативе.

103.4. Тождественность личности гражданина, которому оформляется паспорт, с лицом, изображенным в представленных заявителем фотографиях, основных документах, удостоверяющих личность, предусмотренных подпунктами 37.1.2, 37.2.2, 37.2.3, 37.3.3 пункта 37 Административного регламента, и (или) паспорте (паспорте, содержащем электронный, носитель информации).

103.5. Соответствие фотографий требованиям, установленным пунктом 40 Административного регламента.

103.6. Информацию о наличии либо отсутствии у заявителя ранее выданного паспорта (паспорта, содержащего электронный носитель информации), указанную в заявлении о выдаче паспорта.

103.7. Соответствие указанных заявителем сведений в заявлении о выдаче паспорта сведениям, содержащимся в основных документах, удостоверяющих личность, предусмотренных подпунктами 37.1.2, 37.2.2, 31.2.3, 37.3.3 пункта 37 Административного регламента, и других представленных документах.

103.8. Наличие надлежащим образом оформленных документов, предусмотренных подпунктами 37.1.2 - 37.3.9 пункта 37 Административного регламента.

104. Максимальный срок выполнения административных действий, предусмотренных пунктом 103 Административного регламента, составляет 10 минут.

105. Если заявителем представлены не все документы, необходимые для оформления паспорта, а также документы оформлены ненадлежащим образом и не соответствуют предъявляемым к ним требованиям сотрудник, ответственный за прием и регистрацию заявлений о выдаче паспорта, либо работник многофункционального центра не принимает представленное заявление о выдаче паспорта, а заявителю предлагается устранить выявленные недостатки и повторно подать заявление о выдаче паспорта лично или с использованием Единого портала. Заявителю разъясняются положения пункта 47 Административного регламента.

106. По согласованию с заявителем назначается дата его повторного личного обращения и производится предварительная запись на прием.

107. При принятии заявления о выдаче паспорта сотрудник, ответственный за прием и регистрацию заявлений о выдаче паспорта, либо работник многофункционального центра приобщает к заявлению о выдаче паспорта:

оригиналы документов, перечисленных в подпункте 37.1.4 пункта 37 и подпунктах 44.1, 44.2 пункта 44 Административного регламента (в случае их представления заявителем по собственной инициативе), заявление (произвольной формы), предусмотренное подпунктами 37.1.6, 37.1.7, 37.2.6, 37.2.7, 37.3.6 и 37.3.7 пункта 37 Административного регламента;

копии документов, указанных в подпунктах 37.1.5, 37.2.4, 37.3.2, 37.3.3 и 37.3.4 пункта 37 Административного регламента.

При обращении заявителя в подразделение по вопросам миграции в случае срочного оформления паспорта к заявлению о выдаче паспорта дополнительно приобщаются копии документов, предусмотренных подпунктами 37.1.9, 37.2.9, 37.3.9 пункта 37 Административного регламента.

108. Дату подачи заявления о выдаче паспорта в установленном для этого месте оборотной стороны заявления заявитель проставляет в день подачи документов в подразделение по вопросам миграции территориального органа МВД России либо в многофункциональный центр.

Подпись заявителя на заявлении о выдаче паспорта свидетельствует о достоверности сведений, указанных им в заявлении о выдаче паспорта, и получении согласия заявителя на обработку его персональных данных (лица, в отношении которого заявление о выдаче паспорта подано).

109. Сотрудник, ответственный за прием и регистрацию заявлений о выдаче паспорта, при приеме заявления о выдаче паспорта:

109.1. Предоставляет заявителю возможность ознакомиться с транслитерацией в оформляемом ему паспорте либо оформляемом паспорте гражданина, в отношении которого подано заявление о выдаче паспорта.

109.2. Заверяет подпись заявителя, дату подачи заявления о выдаче паспорта, а также удостоверяет факт надлежащего заполнения бланка заявления о выдаче паспорта и представления необходимых документов путем проставления на заявлении о выдаче паспорта своей подписи с указанием фамилии и даты приема документов.

109.3. Информирует заявителя о сроках рассмотрения заявления о выдаче паспорта и об основаниях отказа в оформлении и (или) выдаче паспорта, предусмотренных статьями 10 и 15 Федерального закона от 15 августа 1996 г. N 114-ФЗ.

109.4. Выдает заявителю справку (приложение N 4 к Административному регламенту) о приеме заявления о выдаче паспорта к рассмотрению.

110. Работник многофункционального центра, в случае приема заявления о выдаче паспорта осуществляет действия, предусмотренные подпунктами 109.1 - 109.3 пункта 109 Административного регламента.

После принятия заявления о выдаче паспорта работником многофункционального центра заявителю по желанию выдается справка (произвольной формы) о приеме заявления о выдаче паспорта к рассмотрению.

111. При обращении гражданина в многофункциональный центр работник многофункционального центра не позднее рабочего дня, следующего за днем обращения гражданина, направляет в ведомственный сегмент МВД России системы "Мир" с использованием АИС МФЦ посредством СМЭВ электронное заявление о выдаче паспорта и приложенные к нему электронные копии документов, перечисленных в подпунктах 37.1.2 - 37.1.8, 37.2.2 - 37.2.8, 37.3.2 - 37.3.8 пункта 37 Административного регламента, полученных путем сканирования, а также направляет в виде электронного файла перечень (оформленный как отдельный документ) передаваемых многофункциональным центром документов.

112. Сотрудник, ответственный за прием и регистрацию заявлений о выдаче паспорта, при поступлении из многофункциональных центров в электронной форме заявления о выдаче паспорта и копий документов, указанных в пункте 111 Административного регламента, рассматривает их в срок не позднее рабочего дня, следующего за днем поступления копий документов в электронной форме и:

112.1. Обеспечивает посредством ведомственного сегмента МВД России системы "Мир" обработку копий документов^ поступивших в электронной форме, на предмет контроля целостности.

112.2. При наличии оснований для отказа в приеме документов, установленных пунктом 47 Административного регламента, с использованием системы "Мир" посредством СМЭВ направляет в АИС МФЦ уведомление, в котором информирует об отказе в приеме заявления о выдаче паспорта с указанием причин.

112.3. При приеме заявления о выдаче паспорта направляет с использованием системы "Мир" посредством СМЭВ в АИС МФЦ уведомление о приеме заявления о выдаче паспорта, поступившего в электронной форме.

113. Работник многофункционального центра не позднее 3 календарных дней со дня приема заявления о выдаче паспорта передает по реестру передачи документов оригинал заявления о выдаче паспорта, представленного заявителем в многофункциональный центр, со всеми необходимыми документами в подразделение по вопросам миграции территориального органа МВД России для оформления паспорта.

Реестр передачи документов составляется в двух экземплярах. Один экземпляр передается в подразделение по вопросам миграции территориального органа МВД России, второй экземпляр с подписью и указанием фамилии и даты приема документов возвращается в многофункциональный центр.

114. При поступлении из многофункционального центра оригинала заявления о выдаче паспорта с прилагаемыми к нему документами в бумажном виде в качестве даты приема указывается дата подачи заявления о выдаче паспорта заявителем в многофункциональный центр.

115. Сведения, содержащиеся в заявлении о выдаче паспорта, поступившем в форме электронного документа из многофункционального центра, сверяются с поступившими документами (оригиналами или их копиями, представленными заявителями в многофункциональный центр), и при наличии несоответствия данных заявителя в ведомственном сегменте МВД России системы "Мир" сотрудником, ответственным за прием и регистрацию заявлений о выдаче паспорта, производится корректировка сведений (в случае расхождения данных предпочтение отдается оригиналам или их копиям, представленным заявителем в многофункциональный центр на бумажном носителе).

116. Формирование заявителем заявления о выдаче паспорта а форме электронного документа осуществляется посредством заполнения электронной формы заявления о выдаче паспорта на Едином портале.

117. Форматно-логическая проверка сформированного заявления о выдаче паспорта в форме электронного документа осуществляется автоматически после заполнения заявителем каждого из полей электронной формы заявления о выдаче паспорта. При выявлении некорректно заполненного поля электронной формы заявления о выдаче паспорта заявитель уведомляется о характере выявленной ошибки и порядке ее устранения посредством информационного сообщения непосредственно в электронной форме заявления о выдаче паспорта.

118. При формировании заявления о выдаче паспорта в форме электронного документа заявителю обеспечивается:

118.1. Возможность копирования и сохранения заявления о выдаче паспорта в форме электронного документа.

118.2. Возможность печати на бумажном носителе электронной формы заявления о выдаче паспорта.

118.3. Сохранение ранее введенных в электронную форму заявления о выдаче паспорта значений а любой момент по желанию пользователя, в том числе при возникновении ошибок ввода и возврате для повторного ввода значений в электронную форму заявления о выдаче паспорта.

118.4. Заполнение полей электронной формы заявления о выдаче паспорта до начала ввода сведений заявителем с использованием сведений, размещенных в ЕСИА, и сведений, опубликованных на Едином портале в части, касающейся сведений, отсутствующих в ЕСИА.

118.5. Возможность вернуться на любой из этапов заполнения электронной формы заявления о выдаче паспорта без потери ранее введенной информации.

118.6. Возможность доступа заявителя на Едином портале к ранее поданным им заявлениям о выдаче паспорта в форме электронного документа в течение не менее одного года, а также частично сформированных заявлений о выдаче паспорта в форме электронного документа - в течение не менее трех месяцев.

119. Сформированное и подписанное заявление о выдаче паспорта в форме электронного документа с приложением личной фотографии в виде электронного файла направляются в подразделение по вопросам миграции территориального органа МВД России по месту жительства, месту пребывания или по месту обращения гражданина посредством Единого портала с использованием СМЭВ. Заявлению о выдаче паспорта, поданному в форме электронного документа, в личном кабинете заявителя на Едином портале присваивается статус "Подано".

120. При получении заявления о выдаче паспорта в форме электронного документа подразделение по вопросам миграции территориального органа МВД России проверяет наличие оснований для отказа в приеме заявления о выдаче паспорта, указанных в пункте 47 Административного регламента, обеспечивает прием заявления о выдаче паспорта и его регистрацию в форме электронного документа.

121. При наличии хотя бы одного из указанных в пункте 47 Административного регламента оснований для отказа в приеме заявления должностное лицо, ответственное за предоставление государственной услуги, не позднее рабочего дня, следующего за днем подачи указанного заявления, подготавливает письмо об отказе в приеме заявления о выдаче паспорта. Заявителю направляется электронное уведомление с использованием Единого портала с указанием причины отказа в приеме заявления о выдаче паспорта в форме электронного документа, а заявлению о выдаче паспорта в личном кабинете заявителя на Едином портале присваивается статус "Возврат".

122. При отсутствии указанных в пункте 47 Административного регламента оснований для отказа в приеме заявления о выдаче паспорта заявителю сообщается присвоенный заявлению о выдаче паспорта в электронной форме уникальный номер, по которому в соответствующем разделе Единого портала заявителю будет обеспечена возможность осуществлять мониторинг хода предоставления государственной услуги в электронном виде.

123. После принятия и рассмотрения заявления о выдаче паспорта, поданного в форме электронного документа, заявителю направляется через Единый портал подписанное усиленной квалифицированной электронной подписью электронное уведомление о приеме заявления о выдаче паспорта к рассмотрению. Электронное уведомление должно содержать информацию о дате регистрации заявления о выдаче паспорта в подразделении по вопросам миграции территориального органа МВД России, сроках рассмотрения заявления о выдаче паспорта и об основаниях отказа в оформлении и (или) выдаче паспорта, предусмотренных статьями 10 и 15 Федерального закона от 15 августа 1996 г. N 114-ФЗ. Статус заявления о выдаче паспорта в форме электронного документа в личном кабинете заявителя на Едином портале обновляется должностным лицом, уполномоченным на предоставление государственной услуги, до статуса "Принято".

Срок рассмотрения заявления о выдаче паспорта исчисляется со дня его регистрации в подразделении по вопросам миграции территориального органа МВД России.

124. Принятое к рассмотрению заявление о выдаче паспорта" поданное в форме электронного документа с использованием Единого портала, распечатывается в 2-х экземплярах с прикрепленной фотографией, заверяется подписью принявшего его сотрудника, ответственного за прием и регистрацию заявлений о выдаче паспорта, и регистрируется. На каждом экземпляре заявления о выдаче паспорта в поле, предназначенном для подписи заявителя, производится запись "Заявление принято в форме электронного документа".

На заявлении о выдаче паспорта проставляется регистрационный номер и дата его приема.

Максимальный срок выполнения действия составляет 5 минут.

125. Зарегистрированные в течение рабочего дня заявления о выдаче паспорта, в том числе поступившие в форме электронного документа с использованием Единого портала либо из многофункционального центра с использованием АИС МВЦ и прилагаемые документы передаются сотруднику, уполномоченному на направление межведомственных запросов, а не подлежащие проверке в соответствии с пунктом 134 Административного регламента заявления о выдаче паспорта и прилагаемые к ним документы - сотруднику, ответственному за рассмотрение заявлений о выдаче паспорта.

Максимальный срок выполнения административного действия - не позднее рабочего дня, следующего за днем регистрации заявления о выдаче паспорта.

126. В случае представления предусмотренного подпунктами 37.1.7, 37.2.7 и 37.3.7 пункта 37 Административного регламента заявления об объявлении недействительным ранее выданного паспорта в связи с его утратой сотрудник, ответственный за прием и регистрацию заявлений о выдаче паспорта, вносит информацию об утраченном паспорте а ведомственный сегмент МВД России системы "Мир" путем присвоения паспорту статуса "недействительный".

В случае, если заявление об объявлении ранее выданного паспорта (паспорта, содержащего электронный носитель информации) недействительным в связи с его утратой подано в отношении паспорта (паспорта, содержащего электронный носитель информации), выданного дипломатическим представительством или консульским учреждением Российской Федерации, либо Консульским департаментом МИД России, либо территориальным органом - представительством МИД России, сотрудник, ответственный за прием и регистрацию заявлений, направляет копию заявления об объявлении недействительным ранее выданного паспорта (паспорта, содержащего электронный носитель информации), в МИД России.

При наличии технической возможности сведения, указанные в заявлении об объявлении недействительным ранее выданного паспорта (паспорта, содержащего электронный носитель информации), направляются в МИД России в электронной форме с использованием системы "Мир", включая единую информационно-технологическую инфраструктуру системы "Мир".

127. Результатом административной процедуры является прием, регистрация заявления о выдаче паспорта, выдача справки о приеме документов либо отказ в приеме к рассмотрению заявления о выдаче паспорта и документов с указанием причин отказа в случаях, предусмотренных пунктом 47 Административного регламента.

Результатом административной процедуры по приему заявления о выдаче паспорта с использованием Единого портала является прием, регистрация заявления о выдаче паспорта, направление уведомления с использованием Единого портала о его приеме к рассмотрению либо направление уведомления об отказе в приеме заявления о выдаче паспорта с указанием причин отказа, в случаях, предусмотренных пунктом 47 Административного регламента.

Формирование и направление межведомственных запросов

128. Основанием для начала административной процедуры является поступление зарегистрированного заявления о выдаче паспорта, в том числе поступившего в форме электронного документа с использованием Единого портала либо из многофункционального центра с использованием АИС МВД и прилагаемых к нему документов сотруднику, ответственному за формирование и направление межведомственных запросов.

В случае подачи заявления о выдаче паспорта в форме электронного документа с использованием Единого портала направление межведомственных запросов осуществляется независимо от личной явки заявителя.

129. В рамках предоставления государственной услуги подразделение по вопросам миграции осуществляет межведомственное информационное взаимодействие с целью выявления оснований, которые могут повлечь временное ограничение права гражданина, которому оформляется паспорт, на выезд из Российской Федерации и отказ в оформлении (выдаче) ему паспорта, а также при непредставлении заявителем документа, предусмотренного подпунктом 44.1 пункта 44 Административного регламента.

Межведомственные запросы направляются сотрудником, ответственным за формирование и направление межведомственных запросов, в течение 2 рабочих дней с даты принятия к рассмотрению заявления о выдаче паспорта, в том числе поступившего в форме электронного документа с использованием Единого портала, либо в течение 1 рабочего дня с даты поступления из АИС "МФЦ" посредством СМЭВ в ведомственный сегмент МВД России системы "Мир" заявления о выдаче паспорта, поданного через многофункциональный центр.

130. Межведомственное информационное взаимодействие в целях получения сведений в электронной форме осуществляется с использованием СМЭВ в соответствии с Положением о единой системе межведомственного электронного взаимодействия, утвержденным постановлением Правительства Российской Федерации от 8 сентября 2010 г. N 697 <69>, и (или) с использованием системы "Мир", включая единую информационно-технологическую инфраструктуру в соответствии с Положением о государственной системе миграционного и регистрационного учета, а также изготовления, оформления и контроля обращения документов, удостоверяющих личность, утвержденным постановлением Правительства Российской Федерации от 6 августа 2015 г. N 813.

<69> Собрание законодательства Российской Федерации, 2010, N 38, ст. 4823; 2011, N 24, ст. 3503; N 49, ст. 7284; 2013, N 45, ст. 5827; 2014, N 12, ст. 1303; N 42, ст. 5746; N 48, ст. 6862, 6876; N 50, ст. 7113; 2016, N 34, ст. 5243; 2017, N 29, ст. 4380; N 30, ст. 4672.

Обмен информацией между участниками системы "Мир" при предоставлении государственной услуги осуществляется с использованием единой информационно-технологической инфраструктуры системы "Мир", а между участниками и государственными органами, органами местного самоуправления, организациями и иными лицами, не являющимися участниками системы "Мир" и уполномоченными в соответствии с законодательством Российской Федерации на взаимодействие с участниками системы "Мир", в том числе с использованием СМЭВ .

Межведомственные запросы в форме электронного документа подписываются усиленной квалифицированной электронной подписью.

Перечень классов средств электронной подписи, которые допускаются к использованию при обращении за получением государственной услуги, оказываемой с применением усиленной квалифицированной электронной подписи, определяется на основании согласованной с Федеральной службой безопасности Российской Федерации модели нарушителя безопасности информации в информационной системе, используемой в целях приема обращений за получением государственной услуги и (или) предоставления такой услуги.

131. В случае, если техническая возможность направления запросов и получения информации с использованием СМЭВ и (или) системы "Мир", включая единую информационно-технологическую инфраструктуру системы "Мир" отсутствуют, запросы направляются в бумажном виде и подписываются начальником (заместителем начальника) подразделения по вопросам миграции.

Межведомственный запрос в бумажном виде заполняется в соответствии с требованиями статьи 7.2 Федерального закона от 27 июля 2010 г. N 210-ФЗ.

132. Межведомственные запросы о предоставлении информации (сведений) направляются в:

132.1. Управление регистрации и архивных фондов Федеральной службы безопасности Российской Федерации <70> или соответствующее подразделение территориального органа безопасности <71>.

<70> Далее - "УРАФ ФСБ России".

<71> Далее - "соответствующее подразделение органов безопасности".

Направление межведомственного запроса в форме электронного документа в УРАФ ФСБ России или соответствующее подразделение органа безопасности осуществляется посредством направления электронной формы заявления о выдаче паспорта в рамках системы "Мир".

Направление межведомственного запроса в форме документа на бумажном носителе в УРАФ ФСБ России или соответствующее подразделение территориального органа безопасности производится путем направления одного экземпляра заявления о выдаче паспорта без сопроводительного письма (по реестру передачи документов) с прикрепленной фотографией, с указанием регистрационного номера, грифа срочности и даты приема документов.

Срок подготовки и направления ответа на межведомственный запрос с даты получения запроса УРАФ ФСБ России или соответствующим подразделением органа безопасности не должен превышать:

15 календарных дней в случае подачи заявителем заявления о выдаче паспорта по месту жительства (в том числе в форме электронного документам использованием Единого портала);

70 календарных дней в случае подачи заявления о выдаче паспорта (в том числе в форме электронного документа с использованием Единого портала) заявителем, имеющим (имевшим) допуск к сведениям особой важности или совершенно секретным сведениям, отнесенным к государственной тайне;

70 календарных дней в случае подачи заявителем заявления о выдаче паспорта (в том числе, в форме электронного документа с использованием Единого портала) не по месту жительства.

В случае необходимости проведения дополнительной проверки в связи с тем, что заявитель имел (имеет) допуск к сведениям особой важности или совершенно секретным сведениям, отнесенным к государственной тайне, УРАФ ФСБ России или соответствующее подразделение органа безопасности в 15-дневный срок направляет при наличии технической возможности в электронной форме - в рамках системы "Мир" в подразделение по вопросам миграции сообщение о проведении указанной проверки.

132.2. Федеральную службу судебных приставов или ее соответствующий территориальный орган <72>:

<72> Далее - "соответствующий орган ФССП России".

по месту жительства и (или) по месту пребывания - при подаче заявления о выдаче паспорта (в том числе в форме электронного документа с использованием Единого портала) по месту жительства и (или) по месту пребывания (при наличии регистрации по месту жительства (пребывания);

по месту подачи заявления о выдаче паспорта (в том числе в форме электронного документа с использованием Единого портала) - при отсутствии регистрации по месту жительства и по месту пребывания.

При направлении межведомственного запроса в соответствующий орган ФССП используется СМЭВ.

132.3. Военный комиссариат в случае непредставления заявителем документа, предусмотренного подпунктом 44.1 пункта 44 Административного регламента:

по месту жительства - при подаче заявления о выдаче паспорта (в том числе в форме электронного документа с использованием Единого портала) по месту жительства;

по месту жительства и по месту пребывания - в случае подачи заявления о выдаче паспорта (в том числе в форме электронного документа с использованием Единого портала) по месту пребывания и при наличии регистрации по месту жительства;

по месту пребывания - в случае подачи заявления о выдаче паспорта (в том числе в форме электронного документа с использованием Единого портала) по месту пребывания и при отсутствии регистрации по месту жительства;

по месту подачи заявления о выдаче паспорта (в том числе в форме электронного документа с использованием Единого портала) - при отсутствии регистрации по месту жительства и по месту пребывания.

При наличии технической возможности межведомственный запрос в военный комиссариат направляется с использованием СМЭВ.

Направление межведомственного запроса в форме документа на бумажном носителе в военные комиссариаты производится посредством направления межведомственного запроса (приложение N 5 к Административному регламенту).

В случае непоступления ответа из военного комиссариата, в течение 3 рабочих дней с даты принятия решения об оформлении и выдаче паспорта сотрудником, ответственным за рассмотрение заявлений о выдаче паспорта, направляется в отдел военного комиссариата уведомление в форме документа на бумажном носителе о принятом решении.

132.4. Министерство иностранных дел Российской Федерации в случае необходимости установления наличия гражданства Российской Федерации у гражданина, проживающего за пределами территории Российской Федерации.

При наличии технической возможности при направлении межведомственного запроса в МИД России используется СМЭВ, при необходимости получения более подробной информации об установлении наличия гражданства Российской Федерации у гражданина, проживающего за пределами территории Российской Федерации - межведомственный запрос направляется в форме документа на бумажном носителе.

133. В отношении граждан, которым оформляется паспорт, изменивших свои персональные данные (фамилию (при наличии), имя (при наличии), отчество (при наличии), дату рождения), проверка наличия оснований, которые могут повлечь временное ограничение права заявителя (лица, в отношении которого подано заявление о выдаче паспорта) на выезд из Российской Федерации, осуществляется в том числе по всем указанным в заявлении о выдаче паспорта персональным данным гражданина, которому оформляется паспорт (приложение N 1 к заявлению).

134. Межведомственные запросы не направляются:

134.1. В УРАФ ФСБ России или соответствующее подразделение органов безопасности - в отношении:

военнослужащих Вооруженных Сил Российской Федерации, а также федеральных органов исполнительной власти, в которых предусмотрена военная служба, дополнительно представивших для получения паспорта разрешение командования (подпункт 37.1.4 пункта 37 Административного регламента);

несовершеннолетних граждан, не достигших на момент подачи заявления о выдаче паспорта 14-летнего возраста.

134.2. В соответствующий орган ФССП России - в отношении несовершеннолетних граждан, не достигших 14-летнего возраста.

134.3. В военный комиссариат - в отношении:

граждан в возрасте от 18 до 27 лет, проживающих на территории Российской Федерации и представивших документы, предусмотренные подпунктом 37.1.5 пункта 37 Административного регламента либо справку военного комиссариата по месту жительства либо пребывания (подпункт 44.1 пункта 44 Административного регламента);

граждан, не достигших на момент подачи заявления о выдаче паспорта 18-летнего возраста;

граждан, достигших на момент подачи заявления о выдаче паспорта возраста 27 лет.

135. При непредставлении заявителем документа, предусмотренного подпунктом 44.2 пункта 44 Административного регламента а также отсутствия возможности подтвердить факт уплаты государственной пошлины с использованием информации об уплате государственной пошлины, содержащейся в ГИС ГМП, подразделение по вопросам миграции направляют межведомственный запрос в Федеральное казначейство.

136. Сотрудник, ответственный за формирование и направление межведомственных запросов, приобщает к заявлению о выдаче паспорта информацию либо ответы на межведомственные запросы и передает его сотруднику, ответственному за рассмотрение заявлений о выдаче паспорта.

Максимальный срок выполнения административного действия составляет 1 рабочий день с момента поступления последней информации (ответа) на межведомственные запросы, направленные в соответствии с пунктом 132 Административного регламента, с соблюдением сроков предоставления государственной услуги (пункт 27 Административного регламента).

137. Результатом административной процедуры является получение в рамках межведомственного взаимодействия информации (ответов на межведомственные запросы), необходимой для предоставления государственной услуги заявителю.

Рассмотрение заявления о выдаче паспорта и принятие решения

138. Основанием для начала административной процедуры является поступление заявления о выдаче паспорта и прилагаемых к нему документов сотруднику, ответственному за рассмотрение заявлений о выдаче паспорта.

139. В целях проверки наличия оснований, которые могут повлечь временное ограничение права гражданина, которому оформляется паспорт, на выезд из Российской Федерации и отказ в оформлении (выдаче) ему паспорта <73> сотрудник, ответственный за рассмотрение заявлений о выдаче паспорта, в течение 2 рабочих дней с даты принятия заявления о выдаче паспорта к рассмотрению, в том числе поступившего в форме электронного документа с использованием Единого портала, либо в течение 1 рабочего дня с даты поступления из АИС МФЦ в подразделение по вопросам миграции территориального органа МВД России заявления о выдаче паспорта, поданного через многофункциональный центр, проводит проверки:

<73> Далее - "проверка".

139.1. По оперативно-справочным и розыскным учетам федерального казенного учреждения "Главный информационно-аналитический центр Министерства внутренних дел Российской Федерации" <74> и информационных центров территориальных органов МВД России на региональном уровне <75>:

<74> Далее - "ФКУ "ГИАЦ МВД России".

<75> Далее - "ИЦ территориальных органов МВД России на региональном уровне".

на предмет наличия сведений о привлечении в качестве подозреваемого либо обвиняемого;

на предмет наличия сведений об отбытии (исполнении) наказания либо об освобождении от наказания;

на предмет нахождения заявителя (лица, в отношении которого подано заявление о выдаче паспорта) в федеральном и межгосударственном розыске.

139.1.1. По оперативно-справочным и розыскным учетам ФКУ "ГИАЦ МВД России" проверки производятся в отношении граждан:

проживающих на территории соответствующего субъекта Российской Федерации менее пяти лет;

обратившихся с заявлением о выдаче паспорта не по месту жительства.

139.1.2. По учетам ИЦ территориальных органов МВД России на региональном уровне в соответствующих субъектах Российской Федерации проверки производятся по месту подачи заявления о выдаче паспорта в отношении всех категорий заявителей (лиц, в отношении которых подано заявление о выдаче паспорта).

139.1.3. По учетам ИЦ территориальных органов МВД России на региональном уровне проверки производятся по последнему месту жительства в отношении граждан, которым оформляется паспорт, обратившихся с заявлением о выдаче паспорта (в отношении которых подано заявление о выдаче паспорта) не по месту жительства.

139.2. Проверки не производятся по учетам, предусмотренным подпунктом 139.1 пункта 139 Административного регламента, в отношении несовершеннолетних граждан, не достигших 14-летнего возраста.

139.3. По базам данных ведомственного сегмента МВД России системы "Мир":

139.3.1. На действительность заявленных сведений о серии и номере основного документа, удостоверяющего личность заявителя (лица, достигшего 14-летнего возраста, в отношении которого подано заявление о выдаче паспорта).

139.3.2. На наличие сведений об изменении персональных данных (фамилии, имени, отчества, даты рождения).

139.3.3. На наличие действующего паспорта (паспорта, содержащего электронный носитель информации).

139.3.4. На наличие заявления законного представителя о несогласии на выезд из Российской Федерации несовершеннолетнего гражданина, в отношении граждан, не достигших 18-летнего возраста, которым оформляется паспорт, за исключением лиц, достигших дееспособности в полном объеме до достижения ими совершеннолетия по основаниям, предусмотренным законодательством Российской Федерации (вступление в брак, эмансипация).

139.3.5. На действительность заявленных сведений о регистрации по месту жительства (по месту пребывания) в отношении всех категорий граждан, которым оформляется паспорт.

139.4. По учетам подразделений по вопросам миграции территориального органа МВД России на региональном уровне, осуществляющих адресно-справочную работу по месту регистрации заявителя (лица, в отношении которого подано заявление о выдаче паспорта) - о действительности регистрации по месту жительства (по месту пребывания), при отсутствии сведений в ведомственном сегменте МВД России системы "Мир".

140. Если информация, содержащаяся в ведомственном сегменте МВД России системы "Мир", не соответствует представленным заявителем документам либо отсутствует, сотрудник, ответственный за рассмотрение заявлений о выдаче паспорта, в течение 2 рабочих дней после регистрации заявления о выдаче паспорта формирует и направляет запросы посредством сервиса единой системы информационно-аналитического обеспечения деятельности МВД России в подразделения по вопросам миграции, ранее выдавшие паспорт (паспорт, содержащий электронный носитель информации) либо по месту предыдущей регистрации по месту жительства (месту пребывания) для проверки сведений, указанных в подпунктах 139.3.1 - 139.3.5 пункта 139 Административного регламента.

141. Подразделение по вопросам миграции, получившее запрос, направленный в соответствии с пунктом 140 Административного регламента, в течение 3 рабочих дней сообщает запрашиваемую информацию посредством сервиса единой системы информационно-аналитического обеспечения деятельности МВД России инициатору запроса и вносит отсутствующие сведения в базу данных ведомственного сегмента МВД России системы "Мир".

142. Сотрудник, ответственный за рассмотрение заявлений о выдаче паспорта, оформляет результаты межведомственных запросов и проверок в виде отдельного документа, составленного в произвольной форме, в котором должны содержаться фамилия (при наличии), имя (при наличии), отчество (при наличии), дата рождения заявителя (лица, в отношении которого подано заявление о выдаче паспорта), регистрационный номер заявления о выдаче паспорта, дата его приема, дата направления межведомственного запроса и дата получения ответа на межведомственный запрос, результаты проверок, фамилия, инициалы сотрудника, направлявшего межведомственные запросы, а также проводившего проверки по заявлению о выдаче паспорта.

Результаты, полученные в рамках межведомственного взаимодействия и проведенных проверок, вводятся сотрудником, ответственным за рассмотрение заявлений о выдаче паспорта, подразделения по вопросам миграции, направившим запрос, в ведомственный сегмент МВД России системы "Мир" в срок не позднее рабочего дня, следующего за днем поступления сведений по проверкам.

143. Сотрудник, ответственный за рассмотрение заявлений о выдаче паспорта, приобщает к заявлению о выдаче паспорта результаты межведомственных запросов и проверок, и передает их начальнику (заместителю начальника) подразделения по вопросам миграции для принятия решения об оформлении и (или) выдаче либо отказе в оформлении и (или) выдаче заявителю (лицу, в отношении которого подано заявление о выдаче паспорта) паспорта.

144. По результатам проведенных мероприятий и на основании представленных документов начальник (заместитель начальника) подразделения по вопросам миграции не позднее рабочего дня, следующего за днем поступления к нему заявления о выдаче паспорта с приложением всех необходимых документов и с соблюдением сроков, установленных пунктом 27 Административного регламента принимает решение об оформлении и (или) выдаче либо отказе в оформлении и (или) выдаче заявителю (лицу, в отношении которого подано заявление о выдаче паспорта) паспорта, при этом:

144.1. Решение оформляется путем проставления штампа (приложение N 6 к Административному регламенту) на документе, содержащем результаты проверок.

144.2. В ведомственный сегмент МВД России системы "Мир" сведения о принятом решении вносятся не позднее рабочего дня, следующего за днем принятия решения об оформлении и (или) выдаче либо отказе в оформлении и (или) выдаче заявителю (лицу, в отношении которого подано заявление о выдаче паспорта) паспорта.

144.3. Срок, прошедший с момента получения информации из УРАФ ФСБ России или соответствующего подразделения органов безопасности, на дату принятия решения об оформлении паспорта не должен превышать три месяца.

144.4. Срок, прошедший с момента проведенной проверки по учетам ФКУ "ГИАЦ МВД России" и ИЦ территориальных органов МВД России на региональном уровне, на дату принятия решения об оформлении паспорта, а также его выдачи не должен превышать три месяца.

145. Непоступление ответа на межведомственный запрос не является основанием для принятия решения об отказе в оформлении и (или выдаче) паспорта, в том числе по заявлениям о выдаче паспорта, поданным в форме электронного документа с использованием Единого портала, за исключением случаев, предусмотренных подпунктом 132.1 пункта 132 Административного регламента (в отношении заявителей, имеющих (имевших) допуск к сведениям особой важности или совершенно секретным сведениям, отнесенным к государственной тайне в соответствии с Законом Российской Федерации от 21 июля 1993 г. N 5485-1).

Непоступление ответа на межведомственный запрос, предусмотренный подпунктом 132.1 пункта 132 Административного регламента, в течение 3 рабочих дней в отношении граждан в возрасте от 14 до 18 лет, не является основанием для принятия решения об отказе в оформлении и (или выдаче) паспорта.

146. После принятия решения начальником (заместителем начальника) подразделения по вопросам миграции заявление о выдаче паспорта и прилагаемые к нему документы в соответствии с принятым решением в течение 1 рабочего дня передаются сотруднику, уполномоченному на подготовку материалов для оформления паспорта, либо сотруднику, ответственному за оформление и направление уведомления об отказе.

147. Сотрудник, ответственный за рассмотрение заявлений о выдаче паспорта, после принятия начальником (заместителем начальника) подразделения по вопросам миграции территориального органа МВД России решения об оформлении паспорта по заявлению о выдаче паспорта, поданному через Единый портал, осуществляет следующие действия:

147.1. В течение 1 рабочего дня, следующего за днем принятия решения, информирует заявителя с использованием Единого портала о принятии решения об оформлении и выдаче паспорта, а также о подразделении по вопросам миграции территориального органа МВД России, куда необходимо лично обратиться заявителю в течение 15 дней со дня получения данного электронного сообщения для представления документов, необходимых для оформления паспорта, предусмотренных подпунктом 37.1.2 - 37.1.8, 37.2.2 - 37.2.8, 37.3.2 - 37.3.8 пункта 37 Административного регламента, и подпунктами 44.1 и 44.2 пункта 44 Административного регламента (представляются заявителем по желанию). При этом заявителю должна быть обеспечена возможность обращения в подразделение по вопросам миграции территориального органа МВД России в этот период времени.

147.2. В течение рабочего дня присваивает заявлению о выдаче паспорта в личном кабинете заявителя на Едином портале статус "Приглашение".

Период нахождения заявления о выдаче паспорта, поданного в форме электронного документа, в статусе "Принято" до статуса "Приглашение" соответствует срокам, установленным пунктом 27 Административного регламента.

147.3. Не позднее 1 рабочего дня, следующего за днем принятия решения, производит в ведомственном сегменте МВД России системы "Мир" отметку о принятом решении.

148. Если заявителем пропущен установленный для предоставления документов срок, указанный в электронном сообщении (подпункт 147.1 пункта 147 Административного регламента), оформление паспорта приостанавливается.

В случае приостановления оформления паспорта в течение 1 рабочего дня со дня приостановления заявителю с использованием Единого портала направляется электронное уведомление о приостановлении оформления паспорта до его личного обращения, а заявлению о выдаче паспорта в личном кабинете заявителя на Едином портале присваивается статус "Приостановлено".

149. По истечении срока, предусмотренного пунктом 51 Административного регламента, начальником (заместителем начальника) подразделения по вопросам миграции территориального органа МВД России принимается решение о прекращении оформления паспорта.

В случае прекращения оформления паспорта заявителю в течение 1 рабочего дня со дня принятия такого решения с использованием Единого портала направляется соответствующее электронное уведомление, а заявлению о выдаче паспорта в личном кабинете заявителя на Едином портале присваивается статус "Прекращено".

150. Результатом административной процедуры является передача рассмотренных заявлений о выдаче паспорта и прилагаемых к ним документов сотруднику, уполномоченному на подготовку материалов для оформления паспорта, либо сотруднику, ответственному за оформление и выдачу уведомления об отказе.

Оформление паспорта

151. Основанием для начала административной процедуры является поступление заявления о выдаче паспорта с приложением необходимых документов и фотографий сотруднику, ответственному за оформление паспорта.

152. В случае подачи заявления о выдаче паспорта в форме электронного документа с использованием Единого портала основанием для оформления паспорта является личное обращение заявителя и представление документов, необходимых для оформления паспорта, предусмотренных подпунктом 37.1.2 - 37.1.8, 37.2.2 - 37.2.8, 37.3.2 - 37.3.8 пункта 37 Административного регламента.

При личном обращении в подразделение по вопросам миграции заявителю предлагается проверить правильность заполнения заявления о выдаче паспорта, поступившего в форме электронного документа, и проставить подпись в специально отведенном поле.

Проведение сверки и заверение подписи заявителя удостоверяется путем проставления на заявлении о выдаче паспорта фамилии и подписи сотрудника, осуществляющего сверку.

Если сведения, указанные заявителем в заявлении о выдаче паспорта, поступившем в форме электронного документа с использованием Единого портала, не соответствуют сведениям, содержащимся в представленных документах, то начальником (заместителем начальника) подразделения по вопросам миграции территориального органа МВД России принимается решение об отказе в оформлении (выдаче) паспорта <76>.

<76> Подпункт 6 статьи 15 Федерального закона от 15 августа 1996 г. N 114-ФЗ.

153. Сотрудник, ответственный за оформление паспорта, получает бланк паспорта у должностного лица, ответственного за получение, учет и хранение бланков паспортов.

Сотрудник, ответственный за оформление паспорта, не позднее 1 рабочего дня, следующего за днем получения необходимых для оформления паспорта документов, оформляет паспорт и производит в течение рабочего дня в базе данных ведомственного сегмента МВД России системы "Мир" отметку о его оформлении.

154. Паспорта должны заполняться с использованием специального принтера для печати на плотной бумаге и (или) многостраничных документах <77> аккуратно, без исправлений, помарок и неофициальных сокращений.

<77> Далее - "специальный принтер".

155. Отметки и записи в паспорте могут производиться путем проставления оттисков штампов черного цвета.

156. Оформление паспорта производится сотрудником, ответственным за оформление, в следующем порядке:

156.1. Сведения о владельце паспорта вносятся в бланк паспорта с применением специальных принтеров и соответствующих программно-технических средств в верхнем регистре. Высота букв и цифр 2,5 мм.

156.2. На внутренней странице задней части обложки (задний форзац) в реквизите "Фамилия" указывается фамилия (при наличии) гражданина, которому оформляется паспорт: в первой строке - на русском языке и через знак "/" во второй строке - способом транслитерации (простого замещения русских букв на латинские) в соответствии с рекомендованным ИКАО международным стандартом (Doc 9303, часть 1).

При отсутствии сведений реквизит "Фамилия" не заполняется. В данном случае реквизит "Имя" будет обязательным.

156.3. В реквизите "Имя" указывается имя (имена (при наличии), отчество (при наличии) гражданина, которому оформляется паспорт, в первой строке - на русском языке и через знак "/" во второй строке - дублируется способом транслитерации (только имя (имена).

При отсутствии сведений реквизит "Имя" не заполняется. В данном случае реквизит "Фамилия" будет обязательным.

156.4. В реквизите "Дата рождения" указываются день, месяц и год рождения гражданина, которому оформляется паспорт, в формате ДД.ММ.ГГГГ.

В случае отсутствия в основном документе, удостоверяющем личность гражданина, в отношении которого подано заявление о выдаче паспорта, сведений о дне и (или) месяце рождения они замещаются цифрами "XX".

156.5. В реквизите "Место рождения" указывается на русском языке наименование государства, республики, края, области, города (в соответствии с записью в основном документе, удостоверяющем личность гражданина, в отношении которого подано заявление о выдаче паспорта), где родился гражданин, которому оформляется паспорт. В дублирующей части реквизита через знак "/" указывается государство, в котором родился гражданин, которому оформляется паспорт, или его аббревиатура буквами латинского алфавита.

В отношении граждан, которым оформляется паспорт, родившихся на территории Российской Федерации (после 6 февраля 1992 г.), в реквизите "Место рождения" указывается наименование субъекта Российской Федерации (республики, края, области, города) либо его административный центр, а в дублирующей части производится запись "RUSSIA".

Например, ТАТАРСТАН/RUSSIA, КРАСНОДАРСКИЙ КРАЙ/RUSSIA, СМОЛЕНСКАЯ ОБЛАСТЬ/RUSSIA, МОСКВА/RUSSIA.

В отношении граждан, которым оформляется паспорт, родившихся на территории бывшего СССР (до 6 февраля 1992 г.), указывается наименование бывшей союзной республики, автономной республики, края, области, где родился гражданин, которому оформляется паспорт, либо наименование республиканского, краевого или областного центра, а в дублирующей части указывается аббревиатура СССР буквами латинского алфавита "USSR".

Например, МОЛДАВСКАЯ ССР/USSR, ТАТАРСКАЯ АССР/USSR, КРАСНОДАРСКИЙ КРАЙ/USSR, СМОЛЕНСКАЯ ОБЛАСТЬ/USSR, МОСКВА/USSR.

В отношении граждан, которым оформляется паспорт, родившихся до образования бывшего СССР (до 30 декабря 1922 года) либо за пределами бывшего СССР или Российской Федерации, указывается наименование государства, в котором родился гражданин, которому оформляется паспорт, либо его аббревиатура на русском языке, а в дублирующей части - наименование государства, в котором он родился, или его аббревиатура буквами латинского алфавита.

Например, США/USA.

156.6. В реквизите "Пол" указывается пол владельца паспорта. Для женщин проставляется "Ж/F", для мужчин - "М/M".

156.7. В реквизите "Дата выдачи" указывается дата выдачи паспорта в формате ДД.ММ.ГГГГ.

156.8. В реквизите "Дата окончания срока действия" указываются день, месяц и год окончания срока действия паспорта в формате ДД.ММ.ГГГГ.

156.9. В реквизите "Орган, выдавший документ" на русском языке указывается "МВД" и номер печати "Для паспортно-визовых документов", например: "МВД 6789".

156.10. Фотография гражданина, которому оформляется паспорт, вклеивается в расположенную в левой части форзаца паспорта рамку, предназначенную для фотоизображения.

156.11. Белое поле предназначено для машинного считывания и заполняется в соответствии с правилами формирования машиночитаемой зоны паспорта (приложение N 7 к Административному регламенту), при этом в качестве первых двух символов, идентифицирующих в машиночитаемой строке паспорт, принимаются символы "Р<".

156.12. Реквизит "Личный код" не заполняется.

156.13. В специально отведенных графах сведения о детях, вносимые в паспорт по заявлению родителей, заполняются аналогично правилам заполнения сведений о заявителе (например: Кудрякова/Kudriakova Валерия/Valeriia Ж/F 07.07.2014).

На свободной части страницы делается прочерк в виде буквы "Z". Данная запись скрепляется печатью "Для паспортно-визовых документов" и заверяется подписью сотрудника, ее оформившего. Компоновка страницы позволяет вписать персональные данные не более трех детей гражданина, которому оформляется паспорт. В специально пронумерованных рамках размером 35 х 45 мм вклеиваются и скрепляются печатью "Для паспортно-визовых документов" фотографии детей.

При необходимости дополнительного внесения сведений о детях такая запись производится на другой свободной странице, где также вклеивается фотография ребенка. Запись заверяется подписью сотрудника, ответственного за оформление паспорта, а фотография скрепляется печатью "Для паспортно-визовых документов". В графе "см. стр. ____" указывается номер страницы, на которой дополнительно вписаны сведения о детях.

156.14. После заполнения реквизитов вшитая в бланк паспорта пленка "горячего" ламинирования с голографической гербовой печатью наносится на полностью оформленную внутреннюю страницу задней части обложки (задний форзац) с помощью специального нагревательного устройства (ламинатор).

157. Внесение сведений о владельце паспорта буквами латинского алфавита в соответствии с заявлением об изменении написания в паспорте фамилии (при наличии) и (или) имени (при наличии) гражданина производится на основании решения начальника (заместителя начальника) подразделения по вопросам миграции.

158. Информация об оформленных паспортах, а также о детях, вписанных в паспорта, вносится в течение рабочего дня в ведомственный сегмент МВД России системы "Мир".

159. Оформленные паспорта в течение рабочего дня передаются:

159.1. Сотруднику, ответственному за выдачу паспорта, вместе с заявлениями о выдаче паспорта и прилагаемыми документами.

159.2. В многофункциональный центр по реестру передачи документов (при обращении заявителя через многофункциональный центр) с первым экземпляром заявления о выдаче паспорта. Второй экземпляр заявления о выдаче паспорта с прилагаемыми документами ставится на контроль до получения от многофункционального центра первого экземпляра заявления о выдаче паспорта с отметкой о выдаче паспорта.

Реестр передачи документов составляется в двух экземплярах. Один экземпляр передается в многофункциональный центр, а второй экземпляр с отметкой многофункционального центра о приеме документов с подписью и указанием фамилии работника многофункционального центра, получившего документы, и датой получения остается в подразделении по вопросам миграции территориального органа МВД России.

При этом информация о готовых к выдаче паспортах направляется в АИС МФЦ в электронном виде из ведомственного сегмента МВД России системы "Мир" посредством СМЭВ.

160. Результатом административной процедуры является оформление паспорта в виде документа на бумажном носителе и передача его с заявлением о выдаче паспорта и прилагаемыми документами сотруднику, ответственному за выдачу паспорта, либо работнику многофункционального центра (при обращении заявителя через многофункциональный центр).

Выдача паспорта

161. Основанием для начала административной процедуры является поступление оформленного паспорта вместе с заявлением о выдаче паспорта и прилагаемыми документами сотруднику, уполномоченному на выдачу паспорта, либо работнику многофункционального центра.

162. Перед выдачей паспорта сотрудник, ответственный за выдачу паспорта, в течение рабочего дня с даты поступления оформленного паспорта производит следующие административные действия:

162.1. Принимает поступившие паспорта с приложением необходимых документов и обеспечивает их надлежащее хранение до выдачи заявителю.

162.2. Направляет заявителю уведомление (приложение N 8 к Административному регламенту) о необходимости получения паспорта с указанием места и времени получения документа.

Уведомление направляется на бумажном носителе по почте либо в форме электронного документа на адрес электронной почты или абонентский номер устройства подвижной радиотелефонной связи заявителя (при наличии сведений о нем).

В случае подачи заявления о выдаче паспорта в форме электронного документа с использованием Единого портала уведомление о необходимости получения паспорта с указанием места и времени получения документа направляется заявителю в течение одного рабочего дня с использованием Единого портала.

162.3. Размещает информацию о готовности паспорта на интернет-сайте территориального органа МВД России в сети Интернет.

163. Паспорт выдается (вручается) лично заявителю. До вручения паспорта сотрудник, уполномоченный на выдачу паспорта, либо работник многофункционального центра осуществляют следующие административные действия:

163.1. Предлагает представить основные документы, удостоверяющие личность заявителя, документ, подтверждающий полномочия гражданина как законного представителя несовершеннолетнего гражданина или гражданина, признанного судом недееспособным (ограниченно дееспособным), и гражданина, которому оформляется паспорт (для граждан в возрасте до 14 лет - свидетельство о рождении), для установления их личности.

163.2. Проверяет внешнее сходство гражданина, которому оформляется паспорт, с фотографиями в заявлении о выдаче паспорта, в выдаваемом паспорте, а также в основном документе, удостоверяющем его личность.

163.3. Проверяет полноту и соответствие данных, указанных в выдаваемом паспорте, сведениям, указанным в заявлении о выдаче паспорта.

163.4. Если все данные в паспорте соответствуют данным, указанным в заявлении о выдаче паспорта, и паспорт не имеет технического брака, принимает решение о выдаче паспорта.

164. Максимальный срок выполнения административных действий, предусмотренных пункта 163 Административного регламента, составляет 5 минут.

165. В случае выявления технического брака, несоответствия персональных данных заявителя (лица, в отношении которого подано заявление о выдаче паспорта), внесенных в паспорт, данным, указанным им в заявлении о выдаче паспорта, наличия неустановленных либо внесенных ненадлежащим образом отметок и записей паспорт подлежит аннулированию путем проставления оттиска штампа аннулировано (приложение N 9 к Административному регламенту).

Заявителю (лицу, в отношении которого подано заявление) оформляется новый паспорт без повторного представления заявителем документов, предусмотренных Административным регламентом. В этом случае государственная пошлина за оформление паспорта не взимается.

Для оформления нового паспорта заявителем дополнительно предоставляется одна личная фотография с соблюдением требований, указанных в пункте 40 Административного регламента.

Максимальный срок изготовления нового паспорта в подразделении по вопросам миграции составляет два часа с момента предоставления заявителем фотографии, а по заявлениям о выдаче паспорта, поданным через многофункциональный центр, - два часа с момента предоставления многофункциональным центром фотографии заявителя (лица, в отношении которого подано заявление о выдаче паспорта). При этом работник многофункционального центра возвращает аннулированный паспорт в подразделение по вопросам миграции территориального органа МВД России, его оформившее, в течение 2 рабочих дней после его аннулирования вместе с заявлением о выдаче паспорта, на основании которого он был оформлен, и фотографии заявителя (лица, в отношении которого подано заявление о выдаче паспорта) для оформления нового паспорта.

Сотрудник, уполномоченный на выдачу паспорта, передает аннулированный паспорт сотруднику, ответственному за уничтожение паспортов, и вносит в ведомственный сегмент МВД России системы "Мир" соответствующую информацию, в том числе поступившую из многофункционального центра с использованием АИС МФЦ посредством СМЭВ.

166. При выдаче паспорта сотрудник, ответственный за выдачу паспорта, осуществляет следующие административные действия:

166.1. Предлагает заявителю проверить правильность всех внесенных в паспорт сведений, отметок и записей.

166.2. По просьбе заявителя ранее выданный паспорт (паспорт, содержащий электронный носитель информации) не изымается, а аннулируется и возвращается заявителю. Аннулирование паспорта (паспорта, содержащего электронный носитель информации) производится путем проставления оттиска штампа "Аннулировано" на странице, где проставляется подпись владельца паспорта (паспорта, содержащего электронный носитель информации), при этом со страницы ранее выданного паспорта вырезается его номер. Вырезанный номер наклеивается на свободном месте оборотной стороны заявления о выдаче паспорта.

166.3. Производит изменение статуса аннулированного паспорта в базе данных ведомственного сегмента МВД России системы "Мир".

В случае если аннулированный паспорт (паспорт, содержащий электронный носитель информации) выдан дипломатическим представительством или консульским учреждением Российской Федерации, либо Консульским департаментом МИД России, либо территориальным органом - представительством МИД России на территории Российской Федерации, направляет в МИД России сообщение, содержащее сведения о серии, номере, фамилии, имени и отчестве (при наличии) владельца, дате и причине аннулирования паспорта (паспорта, содержащего электронный носитель информации).

При наличии технической возможности сведения о серии, номере, фамилии, имени и отчестве (при наличии) владельца, дате и причине аннулирования паспорта (паспорта, содержащего электронный носитель информации), указанные в заявлении об объявлении недействительным ранее выданного паспорта (паспорта, содержащего электронный носитель информации), направляются в МИД России в электронной форме с использованием системы "Мир", включая единую информационно-технологическую инфраструктуру системы "Мир".

166.4. Производит на странице 19 паспорта гражданина Российской Федерации (на оборотной стороне свидетельства о рождении) заявителя (лица, в отношении которого подано заявление о выдаче паспорта) отметку о выдаче ему паспорта путем проставления оттиска штампа (приложение N 10 к Административному регламенту) с указанием серии, номера, даты выдачи и наименования органа, выдавшего документ.

Отметка заверяется подписью сотрудника.

166.5. Проставляет в графе "Выдан паспорт" заявления о выдаче паспорта, на основании которого оформлялся паспорт, серию и номер оформленного паспорта.

166.6. Предлагает гражданину, которому оформляется паспорт, достигшему возраста 14 лет, проставить подпись в реквизите паспорта "Подпись владельца".

166.7. Предлагает заявителю расписаться за получение паспорта на первом экземпляре заявления о выдаче паспорта в графе "Подпись заявителя при получении паспорта" ("Подпись законного представителя при получении паспорта"). Удостоверяет подпись заявителя (законного представителя) и дату получения паспорта путем проставления на заявлении о выдаче паспорта своей подписи с указанием фамилии.

166.8. Проставляет прочерк в реквизите "подпись владельца" в паспорте гражданина, не достигшего возраста 14 лет, либо признанного недееспособным (ограниченно дееспособным) или не имеющего возможности в силу физического недостатка самостоятельно проставить свою подпись.

166.9. Вручает паспорт заявителю и информирует о необходимости бережного использования и хранения паспорта, а также своевременной замены паспорта в случае невозможного его дальнейшего использования (окончание срока действия, порча, отсутствие места для проставления отметок о пересечении границы, виз иностранных государств, изменения персональных данных (фамилии (при наличии), имени (при наличии), отчества (при наличии), пола) или при значительном изменении внешности владельца паспорта).

167. Максимальный срок выполнения административных действий по выдаче паспорта составляет пять минут.

168. Работник многофункционального центра при выдаче паспорта производит действия, предусмотренные подпунктами 166.1, 166.2, 166.4 - 166.9 пункта 166 Административного регламента.

169. Работник многофункционального центра возвращает в подразделение по вопросам миграции территориального органа МВД России, оформившее паспорт:

169.1. В течение 2 рабочих дней после выдачи паспорта заявителю - заявление о выдаче паспорта с отметкой о получении паспорта заявителем.

169.2. По истечении трехмесячного срока с даты принятия решения об оформлении паспорта - паспорт, не востребованный заявителем, с направлением ему уведомления об этом.

170. Многофункциональный центр, выдавший паспорт, с использованием АИС МФЦ посредством СМЭВ направляет в систему "Мир" уведомление о выдаче паспорта.

171. Для вручения паспорта гражданам, не имеющим возможности по состоянию здоровья обратиться в подразделение по вопросам миграции, по их просьбе, просьбе родственников, оформленной в письменном виде, осуществляется выход (выезд) сотрудника, уполномоченного на выдачу паспорта, к месту жительства, месту пребывания или фактического проживания гражданина.

172. После выдачи заявителю, подавшему заявление о выдаче паспорта в форме электронного документа с использованием Единого портала, паспорта, заявлению о выдаче паспорта в личном кабинете заявителя на Едином портале присваивается статус "Закрыто".

173. После выдачи паспорта сотрудник, уполномоченный на выдачу паспорта, в течение рабочего дня вносит сведения о его выдаче в ведомственный сегмент МВД России системы "Мир", а по заявлению о выдаче паспорта, поданному через многофункциональный центр, - в течение рабочего дня после его поступления с информацией о выдаче паспорта.

174. В случае убытия заявителя до получения паспорта к новому месту жительства в другой субъект Российской Федерации, по его заявлению, составленному в произвольной форме и поданному в подразделение по вопросам миграции территориального органа МВД России по новому месту жительства, направляется соответствующий запрос в подразделение по вопросам миграции территориального органа МВД России, оформившее паспорт. По запросу подразделения по вопросам миграции по новому месту жительства заявителя паспорт направляется в указанное подразделение фельдсвязью или спецсвязью.

Оформленный паспорт направляется в подразделение по вопросам миграции по новому месту жительства вместе с одним экземпляром заявления о выдаче паспорта. Второй экземпляр заявления о выдаче паспорта до получения информации о выдаче паспорта заявителю ставится на контроль подразделением по вопросам миграции, оформившим паспорт.

Сотрудник подразделения по вопросам миграции по новому месту жительства заявителя при выдаче паспорта обеспечивает проставление заявителем подписи в паспорте в реквизите "Подпись владельца" и в заявлении о выдаче паспорта в графе "Паспорт получил", а затем возвращает указанное заявление в подразделение по вопросам миграции, оформившее паспорт, фельдсвязью или спецсвязью.

175. Сотрудник, уполномоченный на выдачу паспорта, работник многофункционального центра после предоставления государственной услуги в обязательном порядке информирует заявителя о сборе мнений о качестве предоставления государственной услуги и возможности оценки качества предоставления государственной услуги.

176. Сотрудник, уполномоченный на выдачу паспорта, передает в течение рабочего дня заявления о выдаче паспорта, по которым выданы паспорта, и прилагаемые к ним документы сотруднику, ответственному за учет и хранение архивной документации. Указанные документы хранятся в течение срока действия паспорта, после чего подлежат уничтожению.

177. Паспорта, не востребованные (не выданные) в течение трех лет с даты, указанной в графе паспорта "Дата выдачи", уничтожаются. После уничтожения паспорта не позднее 1 рабочего дня, следующего за днем его уничтожения, в ведомственный сегмент МВД России системы "Мир" вносятся сведения об его уничтожении.

Паспорта (паспорта, содержащие электронный носитель информации), изъятые в соответствии со статьей 18 Федерального закона от 15 августа 1996 г. N 114-ФЗ, хранятся в подразделениях по вопросам миграции до истечения срока временного ограничения права на выезд из Российской Федерации или в течение трех лет с даты, указанной в графе паспорта "Дата выдачи".

178. Результатом данной административной процедуры является выдача оформленного паспорта заявителю.

179. После выдачи паспорта у гражданина появляется возможность в получении сведений о действительности/недействительности его паспорта с использованием сети Интернет через Единый портал.

Ответ о действительности/недействительности паспорта должен содержать информацию из ведомственного сегмента МВД России системы "Мир" о:

действительности паспорта;

недействительности паспорта (вследствие истечения срока действия, выдачи с нарушением, замены на новый, объявления в розыск, изъятия, уничтожения, технического брака, невыполнения гражданином требований о передаче паспорта на хранение в установленных законодательством Российской Федерации случаях).

Оформление и выдача (направление) заявителю уведомления об отказе

180. Основанием для начала административной процедуры является поступление заявления о выдаче паспорта с резолюцией об отказе в оформлении (выдаче) паспорта, а также прилагаемых к нему документов сотруднику, ответственному за оформление и выдачу (направление) уведомления об отказе.

181. Сотрудник, ответственный за оформление и выдачу (направление) уведомления об отказе, не позднее 1 рабочего дня с момента поступления заявления о выдаче паспорта с резолюцией об отказе в оформлении (выдаче) паспорта:

181.1. Оформляет уведомление об отказе (приложение N 11 к Административному регламенту), в котором указывает статью Федерального закона от 15 августа 1996 г. N 114-ФЗ, на основании которой ограничено право гражданина на выезд из Российской Федерации, основание и срок ограничения, дату и регистрационный номер решения об ограничении, полное наименование и адрес местонахождения организации, принявшей на себя ответственность за ограничение права данного гражданина на выезд из Российской Федерации, и производит в ведомственном сегменте МВД России системы "Мир" отметку о принятом решении об отказе в оформлении паспорта.

181.2. Сообщает заявителю об отказе в выдаче паспорта, и готовности уведомления об отказе на абонентский номер устройства подвижной радиотелефонной связи заявителя (при наличии сведений о нем) или адрес электронной почты либо направляет электронное сообщение с использованием Единого портала в случае подачи заявления о выдаче паспорта в форме электронного документа с использованием Единого портала.

Заявлению о выдаче паспорта, поданному в форме электронного документа, в личном кабинете заявителя на Едином портале присваивается статус "Отказ".

182. Уведомление об отказе выдается заявителю при личном обращении в подразделение по вопросам миграции. В заявлении о выдаче паспорта проставляются отметка о выдаче уведомления об отказе и подпись заявителя рядом с проставленной отметкой.

При выдаче уведомления об отказе заявителю разъясняется, что после истечения срока временного ограничения права гражданина, которому оформляется паспорт, на выезд из Российской Федерации он вправе обратиться с заявлением о предоставлении государственной услуги в орган, ее предоставляющий, а в случае, если уведомление об отказе выдается в связи с несогласием одного из законных представителей несовершеннолетнего на выезд из Российской Федерации несовершеннолетнего гражданина - вопрос о возможности его выезда из Российской Федерации разрешается в соответствии с законодательством Российской Федерации.

Сотрудник, ответственный за оформление и выдачу (направление) уведомления об отказе, после выдачи уведомления об отказе в обязательном порядке информирует заявителя о сборе мнений о качестве предоставления государственной услуги и возможности оценки качества предоставления государственной услуги.

183 Если заявитель не явился за получением уведомления об отказе в течение 15 дней со дня направления ему сообщения об отказе в выдаче паспорта и готовности уведомления об отказе, данное уведомление об отказе направляется заявителю на бумажном носителе почтовой связью.

184. Информация о принятом решении об отказе в оформлении заявителю паспорта не позднее 3 дней с даты принятия начальником (заместителем начальника) подразделения по вопросам миграции территориального органа МВД России такого решения (при подаче заявления о выдаче паспорта через многофункциональный центр) передается посредством СМЭВ с использованием ведомственного сегмента МВД России системы "Мир" в электронной форме в АИС МФЦ.

185. Результатом административной процедуры является выдача (направление) заявителю уведомления об отказе почтовой связью.

IV. Формы контроля за предоставлением государственной услуги

Порядок осуществления текущего контроля за соблюдением и исполнением ответственными должностными лицами положении Административного регламента и иных нормативных правовых актов, устанавливающих требования к предоставлению государственной услуги, а также принятием ими решений

186. Текущий контроль за соблюдением порядка предоставления государственной услуги, принятием решений должностными лицами подразделений по вопросам миграции осуществляется постоянно в процессе исполнения предусмотренных Административным регламентом административных процедур с учетом сроков их осуществления, а также путем проведения проверок исполнения положений Административного регламента, иных нормативных правовых актов Российской Федерации, регулирующих вопросы, связанные с предоставлением государственной услуги.

187. О случаях и причинах нарушения сроков и содержания административных процедур должностные лица немедленно информируют своих непосредственных руководителей (начальников), а также принимают срочные меры по устранению нарушений.

Порядок и периодичность осуществления плановых и внеплановых проверок полноты и качества предоставления государственной услуги, в том числе порядок и формы контроля за полнотой и качеством предоставления государственной услуги

188. Контроль качества предоставления государственной услуги осуществляется в форме плановых и внеплановых проверок.

189. Проведение плановых проверок осуществляется с периодичностью не реже одного раза в год. Внеплановая проверка может проводиться по конкретному обращению заявителя.

Плановые и внеплановые проверки проводятся по решению руководства МВД России, территориальных органов МВД России на региональном или районном уровнях.

190. В случае выявления нарушений прав заявителей по результатам проведенных проверок в отношении виновных лиц принимаются меры в соответствии с законодательством Российской Федерации.

Ответственность должностных лиц федерального органа исполнительной власти за решения и действия (бездействие), принимаемые (осуществляемые) ими в ходе предоставления государственной услуги

191. Должностные лица, предоставляющие государственную услугу, несут персональную ответственность за исполнение административных процедур и соблюдение сроков, установленных Административным регламентом.

Положения, характеризующие требования к порядку и формам контроля за предоставлением государственной услуги, в том числе со стороны граждан, их объединений и организаций

192. Контроль за предоставлением государственной услуги, в том числе со стороны заявителей, их объединений и организаций осуществляется посредством получения полной, актуальной и достоверной информации о деятельности подразделений по вопросам миграции при предоставлении государственной услуги, рассмотрении обращений (жалоб) и при обжаловании решений действий (бездействия) должностных лиц в процессе получения государственной услуги.

193. При предоставлении заявителю результата государственной услуги сотрудник обязательно информирует его о сборе мнений граждан о качестве предоставленной государственной услуги, описывает процедуру оценки <78>, обращает внимание заявителя, что участие в оценке является для него бесплатным.

<78> Пункты 8 - 10 Правил оценки.

194. После короткого описания процедуры оценки сотрудник предлагает заявителю предоставить абонентский номер устройства подвижной радиотелефонной связи для участия в оценке качества предоставления государственной услуги.

195. Заявителям обеспечивается возможность оценить доступность и качество государственной услуги на Едином портале.

196. В случае отказа заявителя от оценки качества предоставления государственной услуги с использованием средств подвижной радиотелефонной связи сотрудник предлагает использовать для участия в указанной оценке терминальное или иное устройство, расположенное непосредственно в месте предоставления государственной услуги (при наличии технических возможностей), либо оценить предоставленную ему государственную услугу с сети Интернет.

197. В случае согласия заявителя на участие в оценке качества предоставления государственной услуги с помощью устройства подвижной радиотелефонной связи сотрудник и (или) работник многофункционального центра обеспечивает передачу абонентского номера устройства подвижной радиотелефонной связи, предоставленного гражданином, совместно с контактными данными, необходимыми для выявления его мнения о качестве предоставления государственных услуг посредством системы "Мир" либо АИС МФЦ в автоматизированную информационную систему "Информационно-аналитическая система мониторинга качества государственных услуг".

V. Досудебный (внесудебный) порядок обжалования решений и действий (бездействия) федерального органа исполнительной власти, предоставляющего государственную услугу, а также их должностных лиц

Информация для заявителя о его праве подать жалобу на решение и (или) действие (бездействие) федерального органа исполнительной власти и (или) его должностных лиц, федеральных государственных служащих, при предоставлении государственной услуги

198. Заявитель имеет право подать жалобу на решение и (или) действие (бездействие) должностных лиц подразделений по вопросам миграции при предоставлении государственной услуги <79>, в том числе в следующих случаях:

<79> Далее - "жалоба".

198.1. Нарушение срока регистрации запроса заявителя о предоставлении государственной услуги.

198.2. Нарушение срока предоставления государственной услуги.

198.3. Требование представления заявителем документов, не предусмотренных нормативными правовыми актами Российской Федерации для предоставления государственной услуги.

198.4. Отказ в приеме документов, представление которых предусмотрено нормативными правовыми актами Российской Федерации для предоставления государственной услуги.

198.5. Отказ в предоставлении государственной услуги, если основания отказа не предусмотрены федеральными законами и принятыми в соответствии с ними иными нормативными правовыми актами Российской Федерации.

198.6. Требование внесения заявителем при предоставлении государственной услуги платы, не предусмотренной нормативными правовыми актами Российской Федерации.

198.7. Отказ подразделения по вопросам миграции предоставляющего государственную услугу, его должностного лица в исправлении допущенных опечаток и ошибок в выданных в результате предоставления государственной услуги документах либо нарушение установленного срока таких исправлений.

Предмет жалобы

199. Жалоба должна содержать:

199.1. Наименование территориального органа МВД России на региональном или районном уровне (в том числе отдела (отделения, пункта) полиции территориального органа МВД России на районном уровне), предоставляющего государственную услугу, либо фамилию, инициалы, специальное звание (классный чин) должностного лица, решения и действия (бездействие) которых обжалуются.

199.2. Фамилию (при наличии), имя (при наличии), отчество (при наличии), сведения о месте жительства заявителя - физического лица либо наименование, сведения о месте нахождения заявителя - юридического лица, а также номер (номера) контактного телефона, адрес (адреса) электронной почты (при наличии) и почтовый адрес, по которым должен быть направлен ответ заявителю (за исключением случая, когда жалоба направляется посредством Единого портала, с использованием сети Интернет).

199.3. Сведения об обжалуемых решениях и действиях (бездействии) должностных лиц подразделений по вопросам миграции предоставляющих государственную услугу.

199.4. Доводы, на основании которых заявитель не согласен с решением и действием (бездействием) должностных лиц подразделений по вопросам миграции предоставляющих государственную услугу.

Органы государственной власти и уполномоченные на рассмотрение жалобы должностные лица, которым может быть направлена жалоба

200. Жалоба рассматривается подразделением по вопросам миграции, предоставляющим государственную услугу, порядок предоставления которой был нарушен вследствие решений, действий (бездействия) указанных подразделений по вопросам миграции либо их должностными лицами.

В случае, если обжалуются решения начальника или заместителя начальника подразделения по вопросам миграции, предоставляющего государственную услугу, жалоба рассматривается вышестоящим должностным лицом соответствующего территориального органа МВД России на региональном или районном уровне.

201. Жалоба может быть направлена:

201.1. На решения, принятые подразделениями по вопросам миграции на районном уровне (в том числе подразделениями по вопросам миграции отдела (отделения, пункта) полиции территориального органа МВД России на районном уровне), - руководителю территориального органа МВД России на районном уровне либо в соответствующий территориальный орган МВД России на региональном уровне.

201.2. На решения, принятые подразделениями по вопросам миграции на региональном уровне, - руководителю территориального органа МВД России на региональном уровне либо в ГУВМ МВД России.

201.3. На решения, принятые руководителями территориальных органов МВД России на региональном уровне, руководством ГУВМ МВД России - Министру внутренних дел Российской Федерации либо заместителю Министра внутренних дел Российской Федерации, который является ответственным за деятельность ГУВМ МВД России.

Порядок подачи и рассмотрения жалобы

202. Жалоба подается заявителем в письменной форме, в том числе при личном приеме заявителя, или в электронном виде в подразделение по вопросам миграции либо в территориальный орган МВД России на региональном или районном уровне.

203. В территориальных органах МВД России и подразделениях по вопросам миграции определяются уполномоченные на рассмотрение жалоб должностные лица, которые обеспечивают:

203.1. Прием и рассмотрение жалоб.

203.2. Направление жалоб в уполномоченный на их рассмотрение орган.

204. В случае подачи жалобы при личном приеме заявитель представляет документ, удостоверяющий его личность в соответствии с законодательством Российской Федерации.

205. В случае, если жалоба подается через представителя заявителя, также представляется документ, подтверждающий полномочия на осуществление действий от имени заявителя.

206. При подаче жалобы в электронном виде она должна быть подписана электронной подписью, в соответствии с постановлением Правительства Российской Федерации от 25 июня 2012 г. N 634 "О видах электронной подписи, использование которых допускается при обращении за получением государственных и муниципальных услуг". При этом документ, удостоверяющий личность заявителя, не требуется.

207. Жалоба может быть подана через многофункциональный центр. При поступлении жалобы многофункциональный центр обеспечивает ее передачу в территориальный орган МВД России на региональном или районном уровне или подразделение по вопросам миграции в порядке и сроки, которые установлены соглашением о взаимодействии.

В случае, если жалоба подана заявителем в территориальный орган МВД России на региональном или районном уровне, подразделение по вопросам миграции, в компетенцию которого не входит принятие решения по жалобе, в течение 3 рабочих дней со дня ее регистрации, территориальный орган МВД России на региональном или районном уровне, подразделение по вопросам миграции направляет жалобу в уполномоченный на ее рассмотрение орган и в письменной форме информирует заявителя о перенаправлении жалобы. При этом срок рассмотрения жалобы исчисляется со дня регистрации жалобы в уполномоченном на ее рассмотрение органе.

208. В случае установления в ходе или по результатам рассмотрения жалобы признаков состава административного правонарушения, предусмотренного статьей 5.63 Кодекса Российской Федерации об административных правонарушениях <80>, или признаков состава преступления должностное лицо, уполномоченное на рассмотрение жалоб, незамедлительно направляет соответствующие материалы в органы прокуратуры.

<80> Собрание законодательства Российской Федерации, 2002, N 1, ст. 1; 2011, N 49, ст. 7061; 2012, N 31, ст. 4322; 2013, N 52, ст. 6995; 2015, N 29, ст. 4376.

Сроки рассмотрения жалобы

209. Жалоба, поступившая в территориальный орган МВД России на региональном или районном уровне или в соответствующее подразделение по вопросам миграции подлежит рассмотрению должностным лицом, наделенным полномочиями по рассмотрению жалоб, в течение 15 рабочих дней со дня ее регистрации, а в случае обжалования отказа подразделения по вопросам миграции либо должностного лица в приеме документов у заявителя либо в исправлении допущенных опечаток и ошибок или в случае обжалования нарушения установленного срока таких исправлений - в течение 5 рабочих дней со дня ее регистрации.

Перечень оснований для приостановления рассмотрения жалобы в случае, если возможность приостановления предусмотрена законодательством Российской Федерации

210. Основания для приостановления рассмотрения жалобы заявителя на решения и (или) действия (бездействие) должностных лиц отсутствуют.

Результат рассмотрения жалобы

211. По результатам рассмотрения жалобы выносится одно из следующих решений:

211.1. Об удовлетворении жалобы полностью или частично.

211.2. Об отказе в удовлетворении жалобы.

212. Основанием для отказа в удовлетворении жалобы являются.

212.1. Наличие вступившего в законную силу решения суда, арбитражного суда по жалобе о том же предмете и по тем же основаниям.

212.2. Подача жалобы лицом, полномочия которого не подтверждены в порядке, установленном законодательством Российской Федерации.

212.2. Подача жалобы лицом, полномочия которого не подтверждены в порядке, установленном законодательством Российской Федерации

212.3. Наличие решения по жалобе, принятого ранее в отношении того же заявителя и по тому же предмету жалобы.

213. Уполномоченный на рассмотрение жалобы орган вправе оставить жалобу без ответа в следующих случаях:

213.1. Наличие в жалобе нецензурных либо оскорбительных выражений, угроз жизни, здоровью и имуществу должностного лица, а также членов его семьи.

213.2. Отсутствие возможности прочитать какую-либо часть текста жалобы, фамилию, имя, отчество (при наличии) и (или) почтовый адрес гражданина, указанные в жалобе.

Порядок информирования заявителя о результатах рассмотрения жалобы

214. Не позднее дня, следующего за днем принятия решения, указанного в пункте 211 Административного регламента, заявителю в письменной форме и, по желанию заявителя, в электронной форме направляется мотивированный ответ о результатах рассмотрения жалобы.

215. В ответе по результатам рассмотрения жалобы указываются:

215.1. Наименование государственного органа, предоставляющего государственную услугу, рассмотревшего жалобу, должность, фамилия, имя, отчество (при наличии) должностного лица, принявшего решение по жалобе.

215.2. Номер, дата, место принятия решения, включая сведения о должностном лице, решение или действие (бездействие) которого обжалуется.

215.3. Фамилия (при наличии), имя (при наличии), отчество (при наличии) или наименование заявителя.

215.4. Основания для принятия решения по жалобе.

215.5. Принятое по жалобе решение.

215.6. В случае, если жалоба признана обоснованной - сроки устранения выявленных нарушений, в том числе срок предоставления результата государственной услуги.

215.7. Сведения о порядке обжалования принятого по жалобе решения.

216. Ответ по результатам рассмотрения жалобы подписывается уполномоченным на рассмотрение жалоб должностным лицом.

Порядок обжалования решения по жалобе

217. Заявитель вправе обжаловать решение по жалобе, принятое должностным лицом, вышестоящему должностному лицу либо

Право заявителя на получение информации и документов, необходимых для обоснования и рассмотрения жалобы

218. Заявитель имеет право на получение информации и документов, необходимых для обоснования и рассмотрения жалобы.

219. Заявителем могут быть представлены документы (при наличии), подтверждающие доводы заявителя, либо их копии.

Способы информирования заявителей о порядке подачи и рассмотрения жалобы

220. Информирование заявителей о порядке подачи и рассмотрения жалобы на решения и действия (бездействие) должностных лиц осуществляется посредством размещения информации на сайте МВД России, на Едином портале, в многофункциональном центре, а также на информационных стендах подразделений по вопросам миграции.

Приложение N 1
к Административному регламенту
Министерства внутренних дел Российской
Федерации по предоставлению государственной
услуги по оформлению и выдаче паспортов
гражданина Российской Федерации, удостоверяющих
личность гражданина Российской Федерации
за пределами территории Российской Федерации

(Форма)

                            Дело N         Получено в электронном виде с Единого портала государственных и муниципальных услуг и функций место для фотографии
(полномочный орган, принявший заявление)                                      
                                                                 
                                                                                           
ЗАЯВЛЕНИЕ О ВЫДАЧЕ ПАСПОРТА,                
                содержащего / несодержащего электронный носитель информации                              
              (выберите нужный пункт)                            
                                                                                           
1. Фамилия                                                                                  
Имя                                                                                  
Отчество                                                                                  
2. Пол   Мужской   Женский   3. Дата рождения             4. Место рождения (страна, республика, край, область, населенный пункт)
                                                                                           
                                                                                           
5. Если ранее имели другие фамилию, имя, отчество, то укажите их ниже. Дополнительный сведения представлены в Приложении N 1 к заявлению на     л.  
Фамилия                                                                                  
Имя                                                                                  
Отчество                                                             Дата изменения            
Место изменения                                                                                  
6. Адрес места жительства Страна                                                                    
Субъект                                                                                  
Район                                                                                  
Населенный пункт                                                                              
Улица                                                                                  
Дом       Корпус       Строение       Квартира       Дата регистрации                        
7. Адрес   места пребывания   фактического проживания Страна                                          
Субъект                                                                                  
Район                                                                                  
Населенный пункт                                                                              
Улица                                                                                  
Дом       Корпус       Строение       Квартира       Срок регистрации с           по          
8. Телефон (по желанию)                           9. Адрес электронной почты (по желанию)                          
10. Основной документ, удостоверяющий личность гражданина Российской Федерации на территории Российской Федерации:
Серия         Номер             Дата выдачи                                              
Орган, выдавший документ                                                                                  
11. Получение паспорта: первичное в дополнение к действующему взамен действующего(-их) взамен утраченного              
  взамен использованного/испорченного                                              
12. Имеются ли обстоятельства, при которых может быть ограничено Ваше право на выезд из Российской Федерации? (если да, то укажите какие)   Да Нет
Был ли у Вас за период работы (учебы, службы) оформлен допуск к сведениям особой важности или совершенно секретным сведениям, отнесенным к государственной тайне?(если да, то укажите организацию и год)   Да Нет
Имеете ли Вы договорные, контрактные обязательства препятствующие выезду за границу? (если да, то укажите организацию и год)   Да Нет
Организация                                                                   Год            
                                                                                           
  призваны на военную службу или направлены на альтернативную гражданскую службу (для мужчин в возрасте от 18 до 27 лет)   являетесь подозреваемым или обвиняемым              
  осуждены за совершения преступления (не указывать после отбытия (исполнения наказания) или освобождения от наказания)   уклоняетесь от исполнения обязательств, наложенных судом    
                                                  признаны несостоятельным/банкротом    
                                                                                           
13. Имеются ли у Вас основные документы, удостоверяющие личность гражданина Российской Федерации за пределами территории Российской Федерации, в том числе содержащие электронный носитель информации (паспорта)? Укажите сведения о них:   Да Нет
Серия   Номер   Дата выдачи   Будет представлен для аннулирования   Да Нет
Орган, выдавший документ                                               Укажите, если утрачен     Утрачен
Серия   Номер   Дата выдачи   Будет представлен для аннулирования   Да Нет
Орган, выдавший документ                                               Укажите, если утрачен     Утрачен
Других действующих паспортов не имею.                                                            

Оборотная сторона

14. Сведения о трудовой деятельности за последние 10 лет (включая учебу в учебных заведениях и военную службу)  
Месяц и год Должность и место работы (учебы, службы, номер войсковой части) Место нахождения организации, учебного заведения (полный почтовый адрес), войсковой части
поступления увольнения
                                                                               
                                                                               
                                                                               
                                                                               
                                                                               
                                                                               
                                                                               
                                                                               
                                                                               
                                                                               
                                                                               
                                                                               
                                                                               
                                                                               
                                                                               
                                                                               
Дополнительные сведения о трудовой деятельности за последние 10 лет представлены в Приложении N 2 к заявлению на     л.              
15. Прошу внести в мой паспорт сведения о моих детях - гражданах Российской Федерации в возрасте до 14 лет, представленные в Приложении N 3 к заявлению на
    л. (только для заявления о выдаче паспорта, не содержащего электронный носитель информации)                  
Подаю заявление в отношении гражданина, признанного судом недееспособным (ограниченно дееспособным), о себе сообщаю сведения, представленные в
приложении N 4 к заявлению на     л.                                                          

Я ПРЕДУПРЕЖДЕН(А). ЧТО СООБЩЕНИЕ ЛОЖНЫХ СВЕДЕНИЙ В ЗАЯВЛЕНИИ ИЛИ ПРЕДСТАВЛЕНИЕ ПОДДЕЛЬНЫХ ДОКУМЕНТОВ ВЛЕЧЕТ ОТВЕТСТВЕННОСТЬ. УСТАНОВЛЕННУЮ ЗАКОНОДАТЕЛЬСТВОМ РОССИЙСКОЙ ФЕДЕРАЦИИ. Я СОГЛАСЕН(НА) С АВТОМАТИЗИРОВАННОЙ ОБРАБОТКОЙ, ПЕРЕДАЧЕЙ И ХРАНЕНИЕМ ДАННЫХ, УКАЗАННЫХ В ЗАЯВЛЕНИИ, В ЦЕЛЯХ ИЗГОТОВЛЕНИЯ, ОФОРМЛЕНИЯ И КОНТРОЛЯ ПАСПОРТА В ТЕЧЕНИЕ СРОКА ЕГО ДЕЙСТВИЯ. С ТРАНСЛИТЕРАЦИЕЙ В ОФОРМЛЯЕМОМ ПАСПОРТЕ ОЗНАКОМЛЕН(А).

Дата подачи заявления (заполняется заявителем)                 Дата получения паспорта (заполняется заявителем)            
Подпись заявителя при подаче заявления / гражданина, в отношении которого подано заявление     Подпись заявителя при получении паспорта / гражданина, в отношении которого подано заявление
                                             
                                                                                 
                                                                                 
                                                                                 
                                                                                 
 
Дата приема документов                           Утраченный паспорт объявлен недействительным дата          
Регистрационный номер                           Выдан паспорт серия     номер       дата выдачи      
Должность, фамилия, инициалы и подпись должностного лица, принявшего заявление                           Должность, фамилия, инициалы и подпись должностного лица, выдавшего оформленный паспорт                          

Приложение N 1
к заявлению

Дело N     Получено в электронном виде с Единого портала
государственных и муниципальных услуг и функций
                       
                                         
                                                                                           
СВЕДЕНИЯ ОБ ИЗМЕНЕНИИ ПЕРСОНАЛЬНЫХ ДАННЫХ
                                                                                           
1. Фамилия                                                                                  
Имя                                                                                  
Отчество                                                                                  
2. Пол   Мужской   Женский   3. Дата рождения              
4. Предыдущие персональные данные:
4.1. Фамилия                                                                                  
Имя                                                                                  
Отчество                                                           Дата изменения              
Место изменения                                                                                  
4.2. Фамилия                                                                                  
Имя                                                                                  
Отчество                                                           Дата изменения              
Место изменения                                                                                  
4.3. Фамилия                                                                                  
Имя                                                                                  
Отчество                                                           Дата изменения              
Место изменения                                                                                  
4.4. Фамилия                                                                                  
Имя                                                                                  
Отчество                                                           Дата изменения              
Место изменения                                                                                  
4.5. Фамилия                                                                                  
Имя                                                                                  
Отчество                                                           Дата изменения              
Место изменения                                                                                  
4.6. Фамилия                                                                                  
Имя                                                                                  
Отчество                                                           Дата изменения              
Место изменения                                                                                  
4.7. Фамилия                                                                                  
Имя                                                                                  
Отчество                                                           Дата изменения              
Место изменения                                                                                  
                                                                                           
Заполняется уполномоченным должностным лицом, принявшим заявление     Подпись заявителя/законного представителя
Дата приема документов                                                                          
Регистрационный номер                                                                          
Должность, фамилия инициалы и подпись должностного лица, принявшего заявление                                                                          

Приложение N 2
к заявлению

Дело N     Получено в электронном виде с Единого портала
государственных и муниципальных услуг и функций
                     
                                       
                                                                               
СВЕДЕНИЯ О ТРУДОВОЙ ДЕЯТЕЛЬНОСТИ ЗА ПОСЛЕДНИЕ 10 ЛЕТ
                                                                               
1. Фамилия                                                                      
Имя                                                                      
Отчество                                                                      
2. Пол   Мужской   Женский   3. Дата рождения            
4. Сведения о трудовой деятельности за последние 10 лет (включая учебу в учебных заведениях и военную службу)
Месяц и год Должность и место работы (учебы, службы, номер войсковой части) Место нахождения организации, учебного заведения (полный почтовый адрес), войсковой части
поступления увольнения
                                                                               
                                                                               
                                                                               
                                                                               
                                                                               
                                                                               
                                                                               
                                                                               
                                                                               
                                                                               
                                                                               
                                                                               
                                                                               
                                                                               
                                                                               
                                                                               
                                                                               
                                                                               
                                                                               
                                                                               
                                                                               
                                                                               
                                                                               
Заполняется уполномоченным должностным лицом, принявшим заявление     Подпись заявителя/законного представителя
Дата приема документов                                                                  
Регистрационный номер                                                                  
Должность, фамилия инициалы и подпись должностного лица, принявшего заявление                                                                  

Приложение N 3
к заявлению

Дело N     Получено в электронном виде с Единого портала
государственных и муниципальных услуг и функций
                       
                                         
                                                                                           
СВЕДЕНИЯ О ДЕТЯХ - ГРАЖДАНАХ РОССИЙСКОЙ ФЕДЕРАЦИИ, В ВОЗРАСТЕ ДО 14 ЛЕТ, ДЛЯ ВНЕСЕНИЯ В ПАСПОРТ
                                                                                           
1. Фамилия                                                                                  
Имя                                                                                  
Отчество                                                                                  
2. Пол   Мужской   Женский   3. Дата рождения         4. Сведения о детях:
4.1. Фамилия                                                                                  
Имя                                                                                  
Отчество                                                                                  
Пол   Мужской   Женский   Дата рождения           Место рождения (страна, республика, край, область, населенный пункт):
                                                                                           
                                                                                           
4.2. Фамилия                                                                                  
Имя                                                                                  
Отчество                                                                                  
Пол   Мужской   Женский   Дата рождения           Место рождения (страна, республика, край, область, населенный пункт):
                                                                                           
                                                                                           
4.3. Фамилия                                                                                  
Имя                                                                                  
Отчество                                                                                  
Пол   Мужской   Женский   Дата рождения           Место рождения (страна, республика, край, область, населенный пункт):
                                                                                           
                                                                                           
4.4. Фамилия                                                                                  
Имя                                                                                  
Отчество                                                                                  
Пол   Мужской   Женский   Дата рождения           Место рождения (страна, республика, край, область, населенный пункт):
                                                                                           
                                                                                           
4.5. Фамилия                                                                                  
Имя                                                                                  
Отчество                                                                                  
Пол   Мужской   Женский   Дата рождения           Место рождения (страна, республика, край, область, населенный пункт):
                                                                                           
                                                                                           
4.6. Фамилия                                                                                  
Имя                                                                                  
Отчество                                                                                  
Пол   Мужской   Женский   Дата рождения           Место рождения (страна, республика, край, область, населенный пункт):
                                                                                           
                                                                                           
                                                                                           
Заполняется уполномоченным должностным лицом, принявшим заявление     Подпись заявителя
Дата приема документов                                                                          
Регистрационный номер                                                                          
Должность, фамилия инициалы и подпись должностного лица, принявшего заявление                                                                          

Приложение N 4
к заявлению

Дело N     Получено в электронном виде с Единого портала
государственных и муниципальных услуг и функций
                       
                                         
                                                                                           
ДАННЫЕ ЗАКОННОГО ПРЕДСТАВИТЕЛЯ
                                                                                           
Сведения о гражданине, признанном судом недееспособным (ограниченно дееспособным):
1. Фамилия                                                                                  
Имя                                                                                  
Отчество                                                                                  
2. Пол   Мужской   Женский   3. Дата рождения          
Сведения о законном представителе гражданина, признанного судом недееспособным (ограниченно дееспособным)
4. Фамилия                                                                                  
Имя                                                                                  
Отчество                                                                                  
5. Пол   Мужской   Женский   6. Дата рождения         7. Место рождения (страна, республика, край, область, населенный пункт):
                                                                                           
                                                                                           
8. Адрес места жительства Страна                                                                    
Субъект                                                                                  
Район                                                                                  
Населенный пункт                                                                              
Улица                                                                                  
Дом       Корпус       Строение       Квартира       Дата регистрации                        
9. Адрес   места пребывания   фактического проживания Страна                                          
Субъект                                                                                  
Район                                                                                  
Населенный пункт                                                                              
Улица                                                                                  
Дом       Корпус       Строение       Квартира       Срок регистрации с           по          
10. Телефон (по желанию)                           11. Адрес электронной почты (по желанию)                          
12. Документ, удостоверяющий личность законного представителя:
Серия         Номер             Дата выдачи                                              
Орган, выдавший документ                                                                                  
13. Документ, подтверждающий права законного представителя:
Серия         Номер             Дата выдачи                                              
Орган, выдавший документ                                                                                  
                                                                                           
                                                                                           
                                                                                           
Я ПРЕДУПРЕЖДЕН(А), ЧТО СООБЩЕНИЕ ЛОЖНЫХ СВЕДЕНИЙ В ЗАЯВЛЕНИИ ИЛИ ПРЕДСТАВЛЕНИЕ ПОДДЕЛЬНЫХ ДОКУМЕНТОВ ВЛЕЧЕТ ОТВЕТСТВЕННОСТЬ, УСТАНОВЛЕННУЮ ЗАКОНОДАТЕЛЬСТВОМ РОССИЙСКОЙ ФЕДЕРАЦИИ. Я СОГЛАСЕН(НА) С АВТОМАТИЗИРОВАННОЙ ОБРАБОТКОЙ, ПЕРЕДАЧЕЙ И ХРАНЕНИЕМ ДАННЫХ, УКАЗАННЫХ В ЗАЯВЛЕНИИ, В ЦЕЛЯХ ИЗГОТОВЛЕНИЯ, ОФОРМЛЕНИЯ И КОНТРОЛЯ ПАСПОРТА В ТЕЧЕНИЕ СРОКА ЕГО ДЕЙСТВИЯ. С ТРАНСЛИТЕРАЦИЕЙ В ОФОРМЛЯЕМОМ ПАСПОРТЕ ОЗНАКОМЛЕН(А).
 
Заполняется уполномоченным должностным лицом, принявшим заявление     Подпись законного представителя
Дата приема документов                                                                          
Регистрационный номер                                                                          
Должность, фамилия инициалы и подпись должностного лица, принявшего заявление                                                                          

Приложение N 2
к Административному регламенту
Министерства внутренних дел Российской
Федерации по предоставлению государственной
услуги по оформлению и выдаче паспортов
гражданина Российской Федерации, удостоверяющих
личность гражданина Российской Федерации
за пределами территории Российской Федерации

(Форма)

                            Дело N         Получено в электронном виде с Единого портала государственных и муниципальных услуг и функций место для фотографии
(полномочный орган, принявший заявление)                                      
                                                                 
                                                                                           
ЗАЯВЛЕНИЕ О ВЫДАЧЕ ПАСПОРТА,                
                содержащего / несодержащего электронный носитель информации                              
              (выберите нужный пункт)                            
              НЕСОВЕРШЕННОЛЕТНЕМУ ГРАЖДАНИНУ                            
                                                                                           
1. Фамилия                                                                                  
Имя                                                                                  
Отчество                                                                                  
2. Пол   Мужской   Женский   3. Дата рождения             4. Место рождения (страна, республика, край, область, населенный пункт)
                                                                                           
                                                                                           
5. Если ранее имели другие фамилию, имя, отчество, то укажите их ниже. Дополнительный сведения представлены в Приложении N 1 к заявлению на     л.  
Фамилия                                                                                  
Имя                                                                                  
Отчество                                                             Дата изменения            
Место изменения                                                                                  
6. Адрес места жительства Страна                                                                    
Субъект                                                                                  
Район                                                                                  
Населенный пункт                                                                              
Улица                                                                                  
Дом       Корпус       Строение       Квартира       Дата регистрации                        
7. Адрес   места пребывания   фактического проживания Страна                                          
Субъект                                                                                  
Район                                                                                  
Населенный пункт                                                                              
Улица                                                                                  
Дом       Корпус       Строение       Квартира       Срок регистрации с           по          
8. Основной документ, удостоверяющий личность гражданина Российской Федерации на территории Российской Федерации или свидетельство о рождении (для граждан в возрасте до 14 лет)
Серия         Номер             Дата выдачи                                              
Орган, выдавший документ                                                                                  
9. Получение паспорта: первичное в дополнение к действующему взамен действующего(-их) взамен утраченного              
  взамен использованного/испорченного                                              
10. Имеются ли у несовершеннолетнего гражданина основные документы, удостоверяющие личность гражданина Российской Федерации за пределами территории Российской Федерации, в том числе содержащие электронный носитель информации (паспорта)? Укажите сведения о них:   Да Нет
Серия   Номер   Дата выдачи   Будет представлен для аннулирования   Да Нет
Орган, выдавший документ                                               Укажите, если утрачен     Утрачен
Серия   Номер   Дата выдачи   Будет представлен для аннулирования   Да Нет
Орган, выдавший документ                                               Укажите, если утрачен     Утрачен
Других действующих паспортов не имеет.                                                            

Подпись несовершеннолетнего гражданина от 14 до 18 лет
   
   
   
   

Оборотная сторона

Данные законного представителя

11. Фамилия                                                                    
Имя                                                                    
Отчество                                                                    
12. Пол   Мужской   Женский   13. Дата рождения             14. Место рождения (страна, республика, край, область, населенный пункт)
                                                                                           
                                                                                           
15. Адрес места жительства Страна                                                                    
Субъект                                                                                  
Район                                                                                  
Населенный пункт                                                                              
Улица                                                                                  
Дом       Корпус       Строение       Квартира       Дата регистрации                        
16. Адрес   места пребывания   фактического проживания Страна                                          
Субъект                                                                                  
Район                                                                                  
Населенный пункт                                                                              
Улица                                                                                  
Дом       Корпус       Строение       Квартира       Срок регистрации с           по          
17. Телефон (по желанию)                           18. Адрес электронной почты (по желанию)                          
19. Документ, удостоверяющий личность законного представителя:
Серия         Номер             Дата выдачи                                              
Орган, выдавший документ                                                                                  
20. Документ, подтверждающий права законного представителя: Орган, выдавший документ:  
Серия         Номер             Дата выдачи                                              
НЕ ВОЗРАЖАЮ ПРОТИВ ПОЛУЧЕНИЯ ПАСПОРТА ДРУГИМ ЗАКОННЫМ ПРЕДСТАВИТЕЛЕМ НЕСОВЕРШЕННОЛЕТНЕГО ГРАЖДАНИНА (заполняется по желанию):
21. Фамилия                                                                    
Имя                                                                    
Отчество                                                                    
22. Пол   Мужской   Женский   23. Дата рождения             24. Место рождения (страна, республика, край, область, населенный пункт)
                                                                                           
                                                                                           
                                                                                           
Я ПРЕДУПРЕЖДЕН(А), ЧТО СООБЩЕНИЕ ЛОЖНЫХ СВЕДЕНИЙ В ЗАЯВЛЕНИИ ИЛИ ПРЕДСТАВЛЕНИЕ ПОДДЕЛЬНЫХ ДОКУМЕНТОВ ВЛЕЧЕТ ОТВЕТСТВЕННОСТЬ, УСТАНОВЛЕННУЮ ЗАКОНОДАТЕЛЬСТВОМ РОССИЙСКОЙ ФЕДЕРАЦИИ. Я СОГЛАСЕН(НА) С АВТОМАТИЗИРОВАННОЙ ОБРАБОТКОЙ, ПЕРЕДАЧЕЙ И ХРАНЕНИЕМ ДАННЫХ, УКАЗАННЫХ В ЗАЯВЛЕНИИ, В ЦЕЛЯХ ИЗГОТОВЛЕНИЯ, ОФОРМЛЕНИЯ И КОНТРОЛЯ ПАСПОРТА В ТЕЧЕНИЕ СРОКА ЕГО ДЕЙСТВИЯ. С ТРАНСЛИТЕРАЦИЕЙ В ОФОРМЛЯЕМОМ ПАСПОРТЕ ОЗНАКОМЛЕН(А).
                                                                                           
Дата подачи заявления                     Дата получения паспорта                
(заполняется законным представителем)                     (заполняется законным представителем)                
Подпись законного представителя при подаче заявления     Подпись законного представителя при получении паспорта
                                                                                           
                                                                                           
                                                                                           
                                                                                           
                                                                                           
Заполняется уполномоченным должностным лицом
Дата приема документов                             Утраченный паспорт объявлен недействительным дата            
Регистрационный номер                             Выдан паспорт серия     номер       дата выдачи      
Должность, фамилия инициалы и подпись должностного лица, принявшего заявление                             Должность, фамилия инициалы и подпись должностного лица, выдавшего оформленный паспорт                              

Приложение N 3
к Административному регламенту
Министерства внутренних дел Российской
Федерации по предоставлению государственной
услуги по оформлению и выдаче паспортов
гражданина Российской Федерации, удостоверяющих
личность гражданина Российской Федерации
за пределами территории Российской Федерации

УСЛОВНЫЕ ОБОЗНАЧЕНИЯ БЛОК-СХЕМЫ ПРЕДОСТАВЛЕНИЯ ГОСУДАРСТВЕННОЙ УСЛУГИ

Начало и завершение исполнения государственной услуги
Административная процедура
Операция, действие
Ситуация выбора, принятие решения
Вариант выбора
Переход к следующей операции, действию, административной процедуре

БЛОК-СХЕМА
предоставления государственной услуги

БЛОК-СХЕМА
предоставления государственной услуги в электронном виде

Приложение N 4
к Административному регламенту
Министерства внутренних дел Российской
Федерации по предоставлению государственной
услуги по оформлению и выдаче паспортов
гражданина Российской Федерации, удостоверяющих
личность гражданина Российской Федерации
за пределами территории Российской Федерации

                                           (РЕКОМЕНДУЕМЫЙ ОБРАЗЕЦ)
 
Штамп подразделения
 
"___" _____________ 20__ г.
 
                         Справка N ______
 
                                       "___" _____________ 20__ г.
 
Дана в том, что от заявителя _____________________________________
__________________________________________________________________
            (Ф.И.О. заявителя, дата приема заявления)
принято  к  рассмотрению  заявление  о  выдаче ему либо гражданину
Российской Федерации _____________________________________________
                          (Ф.И.О. лица, в отношении которого
                                   заявление подано)
паспорта гражданина Российской Федерации, удостоверяющего личность
гражданина Российской Федерации за пределами территории Российской
Федерации.
___________________________________________________ ______________
      (Ф.И.О. должностного лица подразделения         (подпись)
               по вопросам миграции)

Приложение N 5
к Административному регламенту
Министерства внутренних дел Российской
Федерации по предоставлению государственной
услуги по оформлению и выдаче паспортов
гражданина Российской Федерации, удостоверяющих
личность гражданина Российской Федерации
за пределами территории Российской Федерации

                                           (РЕКОМЕНДУЕМЫЙ ОБРАЗЕЦ)
 
Штамп подразделения
 
"___" _____________ 20__ г.
 
                         Кому ____________________________________
                              (наименование военного комиссариата)
                         _________________________________________
 
                             ЗАПРОС
 
В  соответствии с подпунктом 2 статьи 15 Федерального закона от 15
августа 1996 г. N 114-ФЗ "О порядке выезда из Российской Федерации
и  въезда  в  Российскую  Федерацию" в связи с предоставлением МВД
России  государственной  услуги  по  оформлению и выдаче гражданам
Российской  Федерации  паспортов  гражданина Российской Федерации,
удостоверяющих   личность   гражданина   Российской   Федерации за
пределами   территории   Российской   Федерации, прошу представить
сведения   о   призыве   на   военную   службу либо направлении на
альтернативную гражданскую службу  гражданина Российской Федерации
Фамилия __________________________________________________________
Имя ______________________________________________________________
Отчество (при наличии) ___________________________________________
Дата рождения: день _____ месяц ______ год ________
Место рождения ___________________________________________________
адрес:
Место жительства:
Субъект _______________________ Район ____________________________
Населенный пункт ______________ Улица ____________________________
Дом ________ Корпус ___________ Строение ______ Квартира _________
Место пребывания/место фактического проживания
           (ненужное зачеркнуть)
Субъект _______________________ Район ____________________________
Населенный пункт ______________ Улица ____________________________
Дом ________ Корпус ___________ Строение ______ Квартира _________
Дата приема заявления: ______________
 
Начальник ________________________________________________________
             (наименование подразделения по вопросам миграции)
 
________________________________________             _____________
    (специальное звание классный чин                   (подпись)
         (при наличии), Ф.И.О.)
                  М.П.
 
ФИО исполнителя
Телефон, адрес электронной почты
 

Приложение N 6
к Административному регламенту
Министерства внутренних дел Российской
Федерации по предоставлению государственной
услуги по оформлению и выдаче паспортов
гражданина Российской Федерации, удостоверяющих
личность гражданина Российской Федерации
за пределами территории Российской Федерации

РЕКОМЕНДУЕМЫЙ ОБРАЗЕЦ
ШТАМПА ОБ ОФОРМЛЕНИИ И (ИЛИ) ВЫДАЧЕ ПАСПОРТА ГРАЖДАНИНА РОССИЙСКОЙ ФЕДЕРАЦИИ, УДОСТОВЕРЯЮЩЕГО ЛИЧНОСТЬ ГРАЖДАНИНА РОССИЙСКОЙ ФЕДЕРАЦИИ ЗА ПРЕДЕЛАМИ ТЕРРИТОРИИ РОССИЙСКОЙ ФЕДЕРАЦИИ

       
    Разрешить оформление и (или) выдачу паспорта    
         
         
    (наименование подразделения по вопросам миграции территориального органа МВД России)    
         
         
  (подпись руководителя)  
         
    "____" ____________ 20__ г.    
         

(размер 60 x 50 мм)

РЕКОМЕНДУЕМЫЙ ОБРАЗЕЦ
ШТАМПА ОБ ОТКАЗЕ В ОФОРМЛЕНИИ И (ИЛИ) ВЫДАЧЕ ПАСПОРТА ГРАЖДАНИНА РОССИЙСКОЙ ФЕДЕРАЦИИ, УДОСТОВЕРЯЮЩЕГО ЛИЧНОСТЬ ГРАЖДАНИНА РОССИЙСКОЙ ФЕДЕРАЦИИ ЗА ПРЕДЕЛАМИ ТЕРРИТОРИИ РОССИЙСКОЙ ФЕДЕРАЦИИ

       
  Отказать в оформлении и (или)  
    выдаче паспорта    
  на основании подпункта ______________  
  статьи __________ Федерального закона  
  от 15 августа 1996 г. N 114-ФЗ  
  "О порядке выезда из Российской Федерации и  
  въезда в Российскую Федерацию"  
         
    (наименование подразделения по вопросам миграции)    
         
    (подпись начальника)    
         
    "____" ____________ 20__ г.    
         

(размер 60 x 50 мм)

Приложение N 7
к Административному регламенту
Министерства внутренних дел Российской
Федерации по предоставлению государственной
услуги по оформлению и выдаче паспортов
гражданина Российской Федерации, удостоверяющих
личность гражданина Российской Федерации
за пределами территории Российской Федерации

ПРАВИЛА ФОРМИРОВАНИЯ МАШИНОЧИТАЕМОЙ ЗОНЫ ПАСПОРТА

Машиночитаемая зона (далее - МЧЗ) включает в себя две строки. Данные в машиночитаемой зоне располагаются слева направо и представляют собой поля фиксированной длины, скомпонованные в соответствии со следующей структурой:

Структура данных первой машиночитаемой строки

Позиция знаков МЧЗ Номер поля Элемент данных Требования Количество знаков
1 - 2 03 Тип документов Символы, идентифицирующие тип документа | 2
3 - 5 04 Государство выдачи Вносится "RUS" 3
6 - 44 06
07
Фамилия
Имя
Заполняется с использованием модернизированного клера. Двойные или сложные фамилии разделяются символом "<", апострофы исключаются. Разделителем фамилии и имени (имен) является два символа "<<". Если фамилия, имя (имена) владельца менее 44 символов, то незанятые позиции заполняются знаками- заполнителями. Если количество знаков, предусмотренных для фамилии и имени, является недостаточным, должны впечатываться предпочтительные имена, могут использоваться инициалы или соответствующие сокращения  

Структура данных второй машиночитаемой строки

Позиция знаков МЧЗ Номер поля Элемент данных Требования Количество
1 - 9 05 Номер документа Записывается серия и номер единым 9-значным числом. Например: 62 N 1234567 записывается в МЧЗ как: 621234567 9
10   Контрольная цифра При подсчете используются позиции номера документа в соответствии с правилами формирования контрольных цифр. 1
11 - 13 08 Гражданство Заполняется "RUS" 3
14 - 19 10 Дата рождения Формат YYMMDD,
YY - год (2 позиции),
ММ - месяц (2 позиции),
DD - день (2 позиции).
В случаях, когда дата известна не полностью, отсутствующие данные заполняются символом "<"
6
20   Контрольная цифра При подсчете используются позиции даты рождения в соответствии с правилами формирования контрольных цифр 1
21 12 Пол М - мужской; F - женский 1
22 - 27 14 Дата окончания срока действия Формат YYMMDD, YY - год (2 позиции), ММ - месяц (2 позиции), DD - день (2 позиции) 6
28   Контрольная цифра При подсчете используются позиции даты окончания срока действия в соответствии с правилами формирования контрольных цифр 1
29 - 42 09 Личный код Если нет, заполняется символ "<" 14
43   Контрольная цифра При подсчете используются позиции личного кода в соответствии с правилами формирования контрольных цифр 1
44   Заключительная контрольная цифра В соответствии с правилами формирования контрольных цифр 1

ПРАВИЛА ФОРМИРОВАНИЯ КОНТРОЛЬНЫХ ЦИФР

Структура данных второй машиночитаемой строки предусматривает включение пяти контрольных цифр, по одной для каждой из следующих серий знаков и цифровых элементов данных на позициях 10, 20, 28, 43 и 44.

Позиции знаков Элемент данных
1 - 9 Номер документа
10 Контрольная цифра
14 - 19 Дата рождения
20 Контрольная цифра
22 - 27 Дата окончания срока действия
28 Контрольная цифра
29 - 42 Личный код
43 Контрольная цифра
44 Заключительная контрольная цифра

Контрольные цифры рассчитываются по модулю 10 с постоянно повторяющейся весовой функцией 731 731 следующим образом:

Этап 1. Слева направо умножить каждую цифру соответствующего цифрового элемента данных на весовой показатель, стоящий в соответствующей последовательной позиции.

Этап 2. Сложить результаты каждого умножения.

Этап 3. Разделить полученную сумму на 10 (модуль).

Этап 4. Остаток деления является контрольной цифрой.

Для элементов данных, когда номер не занимает все имеющиеся позиции знаков, используется символ "<" для заполнения пустых позиций и ему придается нулевое значение.

Контрольной цифрой для личного номера (29 - 42) в случае его отсутствия является символ "<" или "0".

При расчете заключительной контрольной цифры второй строки машиночитаемой зоны применяется весовой показатель 731... в последовательности без разрывов позиций знаков 1 - 10, 14 - 20 и 22 - 43, включая знаки, содержащие символ "<" и контрольные цифры.

Пример расчета контрольной цифры

Используя в качестве примера дату 9 мая 1951 года, представленную в цифровой форме, расчет производится следующим образом:

Дата: 5 1 0 5 0 9
  Весовой показатель: 7 3 1 7 3 1
Этап 1 (умножение) Результат: 35 3 0 35 0 9
Этап 2 (сумма результатов) Сумма результатов: 35+ 3 + 0 +35+ 0 + 9 = 82
Этап 3 (деление на модуль) Получение остатка: 82 : 10 = 80 остаток 2
Этап 4 (контрольная цифра - остаток) Контрольная цифра: 2
Запись в МЧЗ 5105092

Пример расчета заключительной контрольной цифры

Номер документа Контрольная цифра Дата рождения Контрольная цифра Дата окончания срока действия Контрольная цифра Личный код Контрольная цифра
Исходный текст 510092517 2 510609 2 060509 2 <<<<<<<<<<<<<< <
Запись для расчета 5 1 0 0 9 2 5 1 7 2 5 1 0 5 0 9 2 0 6 0 5 0 9 2 0 0
Весовой
Коэффициент
7 3 1 7 3 1 7 3 1 7 3 1 7 3 1 7 3 1 7 3 1 7 3 1 0 0
Результат
умножения
35 3 0 0 27 2 35 3 7 14 15 1 0 15 0 63 6 0 42 0 5 0 27 2 0 0
Суммирование 35+ 3 + 0 + 0 +27+ 2 +35+ 3 + 7 +14+ 15+ 1+ 0 +15+ 0 + 63+ 6 + 0 +42+ 0 + 5 + 0 +27+ 2 = 302
Деление на модуль 302 : 10 = 30 остаток 2
Заключительная контрольная цифра 2

Данные, переносимые в МЧЗ

При заполнении МЧЗ используется машиночитаемый шрифт OCR-B, размера 1, с постоянной шириной штриха и пробелом между знаками 2.54 мм, то есть с горизонтальной плотностью печати 10 CPI (10 знаков на 25.4 мм).

Расположение данных в МЧЗ

Машиночитаемые данные располагаются слева направо на полях фиксированной длины в две строки (первую и вторую) и вносятся в зоны печати документа. Данные вносятся в каждое поле, начиная с левой позиции знаков. Правая позиция знаков в полях 05, 09, 15 и 10 содержит контрольную цифру или символ "<", в зависимости от обстоятельств, которая рассчитывается в соответствии с правилами формирования контрольных цифр.

Если вводимые данные не занимают все позиции знаков, выделенных для конкретного поля, используется символ "<" для заполнения лишних позиций. Первые знаки каждой строки должны находиться на расстоянии 5 мм от левой кромки документа. Длина машиночитаемой полосы - не более 114 мм. Верхняя кромка первой строки должна находиться на расстоянии 17.9 мм от нижнего края документа, верхняя кромка второй - на расстоянии 11.55 мм.

Приложение N 8
к Административному регламенту
Министерства внутренних дел Российской
Федерации по предоставлению государственной
услуги по оформлению и выдаче паспортов
гражданина Российской Федерации, удостоверяющих
личность гражданина Российской Федерации
за пределами территории Российской Федерации

                                           (РЕКОМЕНДУЕМЫЙ ОБРАЗЕЦ)
 
                               ___________________________________
                                       (Ф.И.О. заявителя,
                               ___________________________________
                               адрес места жительства (пребывания)

                         УВЕДОМЛЕНИЕ
 
Для    получения    паспорта    гражданина   Российской Федерации,
удостоверяющего   личность   гражданина   Российской  Федерации за
пределами   территории   Российской   Федерации   Вам   необходимо
обратиться в _____________________________________________________
__________________________________________________________________
     (наименование, адрес подразделения по вопросам миграции)
__________________________________________________________________
       приемные дни и часы приема, Ф.И.О. должностного лица
               подразделения по вопросам миграции
 
Начальник _____________________________________________________
            (наименование подразделения по вопросам миграции)
 
___________________________________            ___________________
 (специальное звание (классный чин                  (подпись)
       (при наличии) Ф И.О.)
 
"__" _____________ 20__ г.             М.П. <1>
 
Ф.И.О. исполнителя
телефон
 

<1> Проставляется печать ГУВМ МВД России или подразделения по вопросам миграции территориального органа МВД России на региональном или районном уровне.  

Приложение N 9
к Административному регламенту
Министерства внутренних дел Российской
Федерации по предоставлению государственной
услуги по оформлению и выдаче паспортов
гражданина Российской Федерации, удостоверяющих
личность гражданина Российской Федерации
за пределами территории Российской Федерации

РЕКОМЕНДУЕМЫЙ ОБРАЗЕЦ
ШТАМПА ОБ АННУЛИРОВАНИИ ПАСПОРТА ГРАЖДАНИНА РОССИЙСКОЙ ФЕДЕРАЦИИ, УДОСТОВЕРЯЮЩЕГО ЛИЧНОСТЬ ГРАЖДАНИНА РОССИЙСКОЙ ФЕДЕРАЦИИ ЗА ПРЕДЕЛАМИ ТЕРРИТОРИИ РОССИЙСКОЙ ФЕДЕРАЦИИ

АННУЛИРОВАНО  

размер штампа 70 х 10 мм

Приложение N 10
к Административному регламенту
Министерства внутренних дел Российской
Федерации по предоставлению государственной
услуги по оформлению и выдаче паспортов
гражданина Российской Федерации, удостоверяющих
личность гражданина Российской Федерации
за пределами территории Российской Федерации

ОБРАЗЕЦ
ШТАМПА О ВЫДАЧЕ ПАСПОРТА ГРАЖДАНИНА РОССИЙСКОЙ ФЕДЕРАЦИИ, УДОСТОВЕРЯЮЩЕГО ЛИЧНОСТЬ ГРАЖДАНИНА РОССИЙСКОЙ ФЕДЕРАЦИИ ЗА ПРЕДЕЛАМИ ТЕРРИТОРИИ РОССИЙСКОЙ ФЕДЕРАЦИИ

       
    Выдан паспорт    
    серия ____________ N ___________    
    от "____" ___________ 20__ г.    
         
         
  (орган, выдавший паспорт)  
         
    подпись _____________    
         

(размер 50 x 30 мм)

Приложение N 11
к Административному регламенту
Министерства внутренних дел Российской
Федерации по предоставлению государственной
услуги по оформлению и выдаче паспортов
гражданина Российской Федерации, удостоверяющих
личность гражданина Российской Федерации
за пределами территории Российской Федерации

                                              (РЕКОМЕНДУЕМЫЙ ОБРАЗЕЦ)

                               ___________________________________
                                       (Ф.И.О. заявителя,
                               ___________________________________
                               адрес места жительства (пребывания)
 
                         УВЕДОМЛЕНИЕ
 
На  основании подпункта _______ статьи _______ Федерального закона
от 15 августа 1996 г. N 114-ФЗ  "О  порядке  выезда  из Российской
Федерации   и   въезда   в   Российскую  Федерацию" Вам отказано в
оформлении  и/или выдаче паспорта гражданина Российской Федерации,
удостоверяющего   личность   гражданина   Российской  Федерации за
пределами территории Российской Федерации (ненужное зачеркнуть).
__________________________________________________________________
__________________________________________________________________
__________________________________________________________________
__________________________________________________________________
__________________________________________________________________
__________________________________________________________________
__________________________________________________________________
     (срок ограничения, дата и регистрационный номер решения
        об ограничении, полное наименование и юридический
      адрес организации, принявшей на себя ответственность
            за ограничение права данного гражданина
               на выезд из Российской Федерации)
 
Начальник _____________________________________________________
            (наименование подразделения по вопросам миграции)
 
___________________________________            ___________________
 (специальное звание (классный чин                  (подпись)
       (при наличии) Ф И.О.)
 
"__" _____________ 20__ г.             М.П. <1>
 

<1> Проставляется печать ГУВМ МВД России или подразделения по вопросам миграции территориального органа МВД России на региональном или районном уровне.