Приказ МВД РФ от 27.11.2017 N 891

"Об утверждении Административного регламента Министерства внутренних дел Российской Федерации по предоставлению государственной услуги по выдаче иностранным гражданам и лицам без гражданства разрешения на временное проживание в Российской Федерации, а также форм отметки и бланка документа о разрешении на временное проживание в Российской Федерации"
Редакция от 27.11.2017 — Документ утратил силу, см. «Приказ МВД РФ от 08.06.2020 N 407»

Зарегистрировано в Минюсте России 21 декабря 2017 г. N 49338


МИНИСТЕРСТВО ВНУТРЕННИХ ДЕЛ РОССИЙСКОЙ ФЕДЕРАЦИИ

ПРИКАЗ
от 27 ноября 2017 г. N 891

ОБ УТВЕРЖДЕНИИ АДМИНИСТРАТИВНОГО РЕГЛАМЕНТА МИНИСТЕРСТВА ВНУТРЕННИХ ДЕЛ РОССИЙСКОЙ ФЕДЕРАЦИИ ПО ПРЕДОСТАВЛЕНИЮ ГОСУДАРСТВЕННОЙ УСЛУГИ ПО ВЫДАЧЕ ИНОСТРАННЫМ ГРАЖДАНАМ И ЛИЦАМ БЕЗ ГРАЖДАНСТВА РАЗРЕШЕНИЯ НА ВРЕМЕННОЕ ПРОЖИВАНИЕ В РОССИЙСКОЙ ФЕДЕРАЦИИ, А ТАКЖЕ ФОРМ ОТМЕТКИ И БЛАНКА ДОКУМЕНТА О РАЗРЕШЕНИИ НА ВРЕМЕННОЕ ПРОЖИВАНИЕ В РОССИЙСКОЙ ФЕДЕРАЦИИ

В соответствии с федеральными законами от 25 июля 2002 г. N 115-ФЗ "О правовом положении иностранных граждан в Российской Федерации" <1>, от 27 июля 2010 г. N 210-ФЗ "Об организации предоставления государственных и муниципальных услуг" <2>, постановлением Правительства Российской Федерации от 16 мая 2011 г. N 373 "О разработке и утверждении административных регламентов исполнения государственных функций и административных регламентов предоставления государственных услуг" <3> - приказываю:

<1> Собрание законодательства Российской Федерации, 2002, N 30, ст. 3032; 2003, N 27, ст. 2700; N 46, ст. 4437; 2004, N 35, ст. 3607; N 45, ст. 4377; 2006, N 30, ст. 3286; N 31, ст. 3420; 2007, N 1, ст. 21; N 49, ст. 6071; N 50, ст. 6241; 2008, N 19, ст. 2094; N 30, ст. 3616; 2009, N 19, ст. 2283; N 23, ст. 2760; N 26, ст. 3125; N 52, ст. 6450; 2010, N 21, ст. 2524; N 30, ст. 4011; N 31, ст. 4196; N 40, ст. 4969; N 52, ст. 7000; 2011, N 1, ст. 29, 50; N 13, ст. 1689; N 17, ст. 2318, 2321; N 27, ст. 3880; N 30, ст. 4590; N 47, ст. 6608; N 49, ст. 7043, 7061; N 50, ст. 7432, 7352; 2012, N 31, ст. 4322; N 47, ст. 6396, 6397; N 50, ст. 6967; N 53, ст. 7640, 7645; 2013, N 19, ст. 2309, 2310; N 23, ст. 2866; N 27, ст. 3461, 3470, 3477; N 30, ст. 4036, 4037, 4040, 4057, 4081; N 52, ст. 6949, 6951, 6954, 6955, 7007; 2014, N 16, ст. 1828, 1830, 1831; N 19, ст. 2311, 2332; N 26, ст. 3370; N 30, ст. 4231, 4233; N 48, ст. 6638, 6659; N 49, ст. 6918; N 52, ст. 7557; 2015, N 1, ст. 61, 72; N 10, ст. 1426; N 14, ст. 2016; N 21, ст. 2984; N 27, ст. 3951, 3990, 3993; N 29, ст. 4339, 4356; N 48, ст. 6709; 2016, N 1, ст. 58, 85, 86; N 18, ст. 2505; N 27, ст. 4238; 2017, N 11, ст. 1537; N 17, ст. 2459; N 31, ст. 4765, 4792.

<2> Собрание законодательства Российской Федерации, 2010, N 31, ст. 4179; 2011, N 15, ст. 2038; N 27, ст. 3873, 3880; N 29, ст. 4291; N 30, ст. 4587; N 49, ст. 7061; 2012, N 31, ст. 4322; 2013, N 14, ст. 1651; N 27, ст. 3477, 3480; N 30, ст. 4084; N 51, ст. 6679; N 52, ст. 6952, 6961, 7009; 2014, N 26, ст. 3366; N 30, ст. 4264; N 49, ст. 6928; 2015, N 1, ст. 67, 72; N 10, ст. 1393; N 29, ст. 4342, 4376; 2016, N 7, ст. 916; N 27, ст. 4293, 4294; 2017, N 1, ст. 12.

<3> Собрание законодательства Российской Федерации, 2011, N 22, ст. 3169; N 35, ст. 5092; 2012, N 28, ст. 3908; N 36, ст. 4903; N 50, ст. 7070; N 52, ст. 7507; 2014, N 5, ст. 506.

1. Утвердить:

1.1. Административный регламент Министерства внутренних дел Российской Федерации по предоставлению государственной услуги по выдаче иностранным гражданам и лицам без гражданства разрешения на временное проживание в Российской Федерации (приложение N 1).

1.2. Форму отметки о разрешении на временное проживание в Российской Федерации, проставляемой в документе, удостоверяющем личность иностранного гражданина или лица без гражданства (приложение N 2).

1.3. Форму бланка документа о разрешении на временное проживание в Российской Федерации, выдаваемого лицу без гражданства, не имеющему документа, удостоверяющего его личность (приложение N 3).

2. Установить, что бланк документа о разрешении на временное проживание в Российской Федерации, выдаваемого лицу без гражданства, не имеющему документа, удостоверяющего его личность, является защищенной полиграфической продукцией с уровнем защиты от подделки "A".

3. Руководителям (начальникам) подразделений центрального аппарата Министерства внутренних дел Российской Федерации, территориальных органов Министерства внутренних дел Российской Федерации на региональном и районном уровнях организовать изучение настоящего приказа и обеспечить выполнение его требований уполномоченными должностными лицами, участвующими в оказании государственной услуги по выдаче иностранным гражданам и лицам без гражданства разрешения на временное проживание в Российской Федерации.

4. Признать не подлежащим применению приказ ФМС России от 22 апреля 2013 г. N 214 "Об утверждении Административного регламента предоставления Федеральной миграционной службой государственной услуги по выдаче иностранным гражданам и лицам без гражданства разрешения на временное проживание в Российской Федерации" <1>.

<1> Зарегистрирован в Минюсте России 22 января 2014 года, регистрационный N 31076.

5. Контроль за выполнением настоящего приказа возложить на первого заместителя Министра генерал-полковника полиции А.В. Горового.

Министр
генерал полиции
Российской Федерации
В. КОЛОКОЛЬЦЕВ

Приложение N 1
к приказу МВД России
от 27.11.2017 N 891

АДМИНИСТРАТИВНЫЙ РЕГЛАМЕНТ МИНИСТЕРСТВА ВНУТРЕННИХ ДЕЛ РОССИЙСКОЙ ФЕДЕРАЦИИ ПО ПРЕДОСТАВЛЕНИЮ ГОСУДАРСТВЕННОЙ УСЛУГИ ПО ВЫДАЧЕ ИНОСТРАННЫМ ГРАЖДАНАМ И ЛИЦАМ БЕЗ ГРАЖДАНСТВА РАЗРЕШЕНИЯ НА ВРЕМЕННОЕ ПРОЖИВАНИЕ В РОССИЙСКОЙ ФЕДЕРАЦИИ

I. Общие положения

Предмет регулирования Административного регламента

1. Административный регламент Министерства внутренних дел Российской Федерации <1> по предоставлению государственной услуги по выдаче иностранным гражданам и лицам без гражданства разрешения на временное проживание в Российской Федерации <2> определяет сроки и последовательность административных процедур (действий) подразделений по вопросам миграции территориальных органов МВД России на региональном и районном уровне (в том числе подразделений по вопросам миграции отделов (отделений, пунктов) полиции территориальных органов МВД России на районном уровне) <3>, а также порядок взаимодействия подразделений по вопросам миграции с федеральными органами исполнительной власти, территориальными органами федеральных органов исполнительной власти, органами исполнительной власти субъектов Российской Федерации, органами местного самоуправления при предоставлении государственной услуги по выдаче иностранным гражданам и лицам без гражданства разрешения на временное проживание в Российской Федерации <4>.

<1> Далее - "МВД России".

<2> Далее - "Административный регламент", "государственная услуга" соответственно.

<3> Далее - "подразделения по вопросам миграции", если не указано иное.

<4> Далее - "разрешение".

Круг заявителей

2. Заявителями являются:

2.1. Иностранный гражданин или лицо без гражданства <5>, достигший восемнадцатилетнего возраста, законно находящийся на территории Российской Федерации, в том числе в отношении получающего разрешение совместно с ним иностранного гражданина, не достигшего восемнадцатилетнего возраста, или признанного недееспособным, или ограниченного в дееспособности, законным представителем <6> которого он является.

<5> Далее - "иностранный гражданин", если для лица без гражданства не установлены правила, отличные от правил, установленных для иностранного гражданина.

<6> В соответствии со статьями 20 и 26 Гражданского кодекса Российской Федерации (Собрание законодательства Российской Федерации, 1994, N 32, ст. 3301; 2012, N 53, ст. 7627).

2.2. Иностранный гражданин, проживающий за пределами Российской Федерации, достигший восемнадцатилетнего возраста, в том числе в отношении получающего разрешение совместно с ним иностранного гражданина, не достигшего восемнадцатилетнего возраста, или признанного недееспособным, или ограниченного в дееспособности, законным представителем которого он является.

2.3. Гражданин Российской Федерации или иностранный гражданин, достигший восемнадцатилетнего возраста, проживающий на территории Российской Федерации на основании разрешения или вида на жительство, в отношении иностранного гражданина, не достигшего восемнадцатилетнего возраста, или признанного недееспособным, или ограниченного в дееспособности, законным представителем которого он является.

Требования к порядку информирования о предоставлении государственной услуги

3. Место нахождения МВД России: г. Москва, ул. Житная, 16.

Почтовый адрес МВД России: ул. Житная, 16, г. Москва, 119991.

Места нахождения подразделений по вопросам миграции, их почтовые адреса, номера телефонов справочных служб, факсов и иная контактная информация указывается на официальном сайте МВД России (www.мвд.рф) и на официальных сайтах территориальных органов МВД России на региональном уровне в информационно-телекоммуникационной сети "Интернет" <7> в разделе "Структура".

<7> Далее - "сайты МВД России", "сеть Интернет" соответственно.

Телефон справочной службы МВД России: (495) 667-02-99.

Справочный телефон - автоинформатор: (495) 667-04-02.

График работы МВД России:

понедельник, вторник, среда, четверг - с 9 часов 00 минут до 18 часов 00 минут;

пятница и предпраздничные дни - с 9 часов 00 минут до 16 часов 45 минут;

суббота и воскресение - выходные дни.

4. Сведения (разъяснения) по вопросам предоставления государственной услуги, о порядке досудебного (внесудебного) обжалования решений и действий (бездействия) должностных лиц, обеспечивающих предоставление государственной услуги, размещаются в федеральной государственной информационной системе "Единый портал государственных и муниципальных услуг (функций)" <8> (www.gosuslugi.ru), на сайтах МВД России, на располагаемых в доступных для ознакомления местах информационных стендах подразделений по вопросам миграции.

<8> Далее - "Единый портал".

5. На Едином портале размещается следующая информация:

5.1. Исчерпывающий перечень документов, необходимых для предоставления государственной услуги, требования к оформлению указанных документов, а также перечень документов, которые заявитель вправе представить по собственной инициативе.

5.2. Круг заявителей.

5.3. Срок предоставления государственной услуги.

5.4. Результаты предоставления государственной услуги, порядок предоставления документа, являющегося результатом предоставления государственной услуги.

5.5. Размер государственной пошлины, взимаемой за предоставление государственной услуги.

5.6. Исчерпывающий перечень оснований для приостановления или отказа в предоставлении государственной услуги.

5.7. О праве заявителя на досудебное (внесудебное) обжалование действий (бездействия) и решений, принятых (осуществляемых) в ходе предоставления государственной услуги.

5.8. Формы заявлений (уведомлений, сообщений), используемые при предоставлении государственной услуги.

6. Информация на Едином портале о порядке и сроках предоставления государственной услуги на основании сведений, содержащихся в федеральной государственной информационной системе "Федеральный реестр государственных и муниципальных услуг (функций)", предоставляется заявителю бесплатно.

7. Доступ к информации о сроках и порядке предоставления государственной услуги осуществляется без выполнения заявителем каких-либо требований, в том числе без использования программного обеспечения, установка которого на технические средства заявителя требует заключения лицензионного или иного соглашения с правообладателем программного обеспечения, предусматривающего взимание платы, регистрацию или авторизацию заявителя или предоставление им персональных данных.

8. На сайтах МВД России наряду со сведениями, указанными в пункте 5 Административного регламента, размещаются:

8.1. Текст Административного регламента с приложениями.

8.2. Тексты нормативных правовых актов, регулирующих порядок предоставления государственной услуги.

8.3. Образцы заполнения форм заявлений о выдаче разрешения <9> (приложения N 2 и N 3 к Административному регламенту).

<9> Далее - "заявление" или "заявление о предоставлении государственной услуги".

8.4. Порядок и способы подачи заявления о предоставлении государственной услуги, в том числе через Единый портал.

8.5. Порядок и способы получения разъяснений по вопросам предоставления государственной услуги.

8.6. Порядок досудебного (внесудебного) обжалования решений, действий (бездействия) должностных лиц, ответственных за предоставление государственной услуги.

8.7. Порядок и способы предварительной записи на подачу заявления о предоставлении государственной услуги.

8.8. Порядок информирования о ходе рассмотрения заявления о предоставлении государственной услуги и о результатах предоставления государственной услуги.

8.9. Информация о местонахождении и контактных телефонах территориальных органов МВД России на региональном и районном уровне и подразделений по вопросам миграции.

9. На информационных стендах подразделений по вопросам миграции подлежит размещению следующая информация:

9.1. Номера контактных телефонов, график (режим) работы, график приема заявителей подразделениями по вопросам миграции.

9.2. Адреса официальных сайтов в сети Интернет.

9.3. Время ожидания в очереди на прием документов и получение результата предоставления государственной услуги в соответствии с требованиями Административного регламента.

9.4. Сроки предоставления государственной услуги.

9.5. Формы заявлений.

9.6. Исчерпывающий перечень документов, необходимых для предоставления государственной услуги.

9.7. Исчерпывающий перечень оснований для отказа в предоставлении государственной услуги.

9.8. Порядок и способы подачи заявления о предоставлении государственной услуги, в том числе через Единый портал.

9.9. Размеры государственной пошлины за предоставление государственной услуги.

9.10. Банковские реквизиты для уплаты государственной пошлины.

9.11. Порядок и способы получения разъяснений по порядку предоставления государственной услуги.

9.12. Порядок информирования о ходе рассмотрения заявления о предоставлении государственной услуги и о результатах предоставления государственной услуги.

9.13. Порядок записи на личный прием к должностным лицам.

9.14. Порядок досудебного (внесудебного) обжалования решений, действий (бездействия) должностных лиц, ответственных за предоставление государственной услуги.

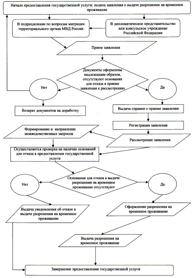
9.15. Блок-схема предоставления государственной услуги (приложение N 1 к Административному регламенту).

10. С момента приема документов на оформление разрешения заявитель имеет право на получение сведений о ходе предоставления государственной услуги по телефону, с использованием Единого портала или на личном приеме.

11. В помещениях приема и выдачи документов должны находиться нормативные правовые акты, регулирующие порядок предоставления государственной услуги, в том числе Административный регламент, которые по требованию гражданина должны быть предоставлены ему для ознакомления.

12. По телефону, при личном либо письменном обращении сотрудники органов внутренних дел Российской Федерации, федеральные государственные гражданские служащие и работники территориальных органов МВД России на региональном и районном уровнях <10> обязаны сообщить исчерпывающую информацию по вопросам предоставления государственной услуги.

<10> Далее - "сотрудники", "специалисты", "должностные лица".

13. Информирование осуществляется по вопросам, касающимся:

способов подачи заявления о предоставлении государственной услуги;

адресов подразделений по вопросам миграции, в которые можно обратиться с заявлением о предоставлении государственной услуги;

графиков работы подразделений по вопросам миграции, предоставляющих государственную услугу;

документов, необходимых для предоставления государственной услуги;

порядка и сроков предоставления государственной услуги;

порядка досудебного (внесудебного) обжалования действий (бездействия) должностных лиц, и принимаемых ими решений при предоставлении государственной услуги.

14. При обращении заявителя посредством телефонной связи ответ на телефонный звонок должен начинаться с информации о наименовании подразделения по вопросам миграции, в которое позвонил гражданин, фамилии и должности должностного лица, принявшего телефонный звонок.

При ответах на телефонные звонки должностное лицо, ответственное за информирование о предоставлении государственной услуги, подробно и в вежливой форме сообщает гражданину сведения по вопросам, указанным в пункте 13 Административного регламента. При невозможности должностного лица, принявшего телефонный звонок, самостоятельно ответить на поставленные вопросы, запрос переадресовывается (переводится) другому должностному лицу или же гражданину сообщается телефонный номер, по которому можно получить необходимую информацию.

Продолжительность информирования по телефону не должна превышать 10 минут.

Информирование о порядке предоставления государственной услуги проводится в часы приема.

15. По письменному обращению должностное лицо, ответственное за информирование о предоставлении государственной услуги, подробно в письменной форме разъясняет гражданину порядок предоставления услуги и в течение 30 дней со дня регистрации письменного обращения направляет ответ гражданину <11>.

<11> Статья 12 Федерального закона от 2 мая 2006 г. N 59-ФЗ "О порядке рассмотрения обращений граждан Российской Федерации" (Собрание законодательства Российской Федерации, 2006, N 19, ст. 2060; 2010, N 27, ст. 3410; N 31, ст. 4196; 2012, N 31, ст. 4470; 2013, N 19, ст. 2307; N 27, ст. 3474; 2014, N 48, ст. 6638; 2015; N 45, ст. 6206).

16. Прием граждан должностными лицами, участвующими в предоставлении государственной услуги, осуществляется в соответствии с графиком приема граждан (за исключением праздничных дней).

17. График приема граждан должностными лицами подразделений по вопросам миграции, участвующими в предоставлении государственной услуги:

Дни недели Часы приема
Понедельник 09.00 - 15.00
Вторник 11.00 - 20.00
Среда 09.00 - 13.00
Четверг 11.00 - 20.00
Пятница 09.00 - 16.45
Суббота 09.00 - 14.00
Воскресенье Выходной день

Перерыв в приеме заявителей устанавливается с 13.00 до 13.45.

18. С учетом интересов граждан, временных и климатических условий региона, особенностей административно-территориального деления субъекта Российской Федерации часы приема граждан могут изменяться руководителями (начальниками) территориальных органов МВД России на региональном и районном уровне, но при этом прием граждан должен быть организован таким образом, чтобы исключить образование очередей.

II. Стандарт предоставления государственной услуги

Наименование государственной услуги

19. Выдача иностранному гражданину и лицу без гражданства разрешения на временное проживание в Российской Федерации.

Наименование федерального органа исполнительной власти, предоставляющего государственную услугу

20. Государственная услуга предоставляется Министерством внутренних дел Российской Федерации.

Непосредственное предоставление государственной услуги осуществляется подразделениями по вопросам миграции территориальных органов МВД России на региональном и районном уровне.

21. При предоставлении государственной услуги подразделениям по вопросам миграции запрещается требовать от заявителя осуществления действий, в том числе согласований, необходимых для получения государственной услуги и связанных с обращением в иные государственные органы и организации, за исключением получения услуг, включенных в перечень услуг <12>, которые являются необходимыми и обязательными для предоставления государственных услуг, утвержденный Правительством Российской Федерации.

<12> перечень услуг, которые являются необходимыми и обязательными для предоставления федеральными органами исполнительной власти, Государственной корпорацией по атомной энергии "Росатом" государственных услуг и предоставляются организациями, участвующими в предоставлении государственных услуг, утвержден постановлением Правительства Российской Федерации от 6 мая 2011 г. N 352 (Собрание законодательства Российской Федерации, 2011, N 20, ст. 2829; 2012, N 14, ст. 1655; N 36, ст. 4922; 2014, N 52, ст. 7207; 2014, N 21, ст. 2712; 2015, N 50, ст. 7165, 7189; 2016, N 31, ст. 5031; N 37, ст. 5495; 2017, N 8, ст. 1257; N 42, ст. 6154).

Описание результата предоставления государственной услуги

22. Результатом предоставления государственной услуги являются:

22.1. Выдача иностранному гражданину разрешения. В форме электронного документа разрешение не выдается.

22.2. Отказ в выдаче иностранному гражданину разрешения.

Срок предоставления государственной услуги, в том числе с учетом необходимости обращения в организации, участвующие в предоставлении государственной услуги, срок приостановления предоставления государственной услуги в случае, если возможность приостановления предусмотрена законодательством Российской Федерации, срок выдачи (направления) документов, являющихся результатом предоставления государственной услуги

23. Срок предоставления государственной услуги составляет шесть месяцев со дня принятия заявления, если иное не установлено нормативными правовыми актами или Административным регламентом.

24. Срок предоставления государственной услуги по заявлению, поданному в дипломатическое представительство или консульское учреждение Российской Федерации иностранным гражданином, являющимся участником Государственной программы по оказанию содействия добровольному переселению в Российскую Федерацию соотечественников, проживающих за рубежом, утвержденной Указом Президента Российской Федерации от 22 июня 2006 г. N 637 <13>, и переселяющимися совместно с ним членами его семьи <14>, составляет шестьдесят суток со дня поступления заявления в подразделение по вопросам миграции.

<13> Собрание законодательства Российской Федерации, 2006, N 26, ст. 2820; 2009, N 11, ст. 1278; N 27, ст. 3341; 2010, N 3, ст. 275; 2012, N 38, ст. 5074; 2013, N 28, ст. 3816; 2014, N 14, ст. 1615; N 27, ст. 3754; N 30, ст. 4288; N 51, ст. 7417; 2016, N 9, ст. 1249; N 40, ст. 5723; N 50, ст. 7077. Далее - "Государственная программа".

<14> Далее - "члены семьи".

25. Срок предоставления государственной услуги по заявлению иностранного гражданина, прибывшего в Российскую Федерацию в порядке, не требующем получения визы <15>, составляет шестьдесят суток со дня принятия заявления.

<15> Абзац девятнадцатый пункта 1 статьи 2 Федерального закона от 25 июля 2002 г. N 115-ФЗ "О правовом правовом положении иностранных граждан в Российской Федерации" (Собрание законодательства Российской Федерации, 2002, N 30, ст. 3032; 2003, N 27, ст. 2700; N 46, ст. 4437; 2004, N 35, ст. 3607; N 45, ст. 4377; 2006, N 30, ст. 3286; N 31, ст. 3420; 2007, N 1, ст. 21; N 49, ст. 6071; N 50, ст. 6241; 2008, N 19, ст. 2094; N 30, ст. 3616; 2009, N 19, ст. 2283; N 23, ст. 2760; N 26, ст. 3125; N 52, ст. 6450; N 21, ст. 2542; 2010, N 30, ст. 4011; N 31, ст. 4196; N 40, ст. 4969; N 52, ст. 7000; 2011, N 1, ст. 29, 50; N 13, ст. 1689; N 17, ст. 2318, 2321; N 27, ст. 3880; N 30, ст. 4590; N 47, ст. 6608; N 49, ст. 7043, 7061; N 50, ст. 7432, 7352; 2012, N 31, ст. 4322; N 47, ст. 6369, 6397; N 50, ст. 6967; N 53, ст. 7640, 7645; 2013, N 19, ст. 2309, 2310; N 23, ст. 2866; N 27, ст. 3461, 3470, 3477; N 30, ст. 4036, 4037, 4057, 4081; N 52, ст. 6949, 6951, 6954, 6955, 7007; 2014, N 16, ст. 1828, 1830, 1831; N 19, ст. 2311, 2332; N 26, ст. 3370; N 30, ст. 4231, 4233; N 48, ст. 6638, 6659; N 49, ст. 6918; N 52, ст. 7557; 2015, N 1, ст. 61, 72; N 10, ст. 1426; N 14, ст. 2016; N 21, ст. 2984; N 27, ст. 3951, 3990, 3993; N 29, ст. 4339, 4356; N 48, ст. 6709; 2016, N 1, ст. 58, 85, 86; N 18, ст. 2505; N 27, ст. 4238; 2017, N 11, ст. 1537; N 17, ст. 2459; N 31, ст. 4765, 4792). Далее - "Федеральный закон "О правовом положении иностранных граждан в Российской Федерации".

26. При условии принятия руководителем (начальником) (заместителем руководителя (начальника) подразделения по вопросам миграции территориального органа МВД России на региональном уровне решения о продлении срока предоставления документов, указанных в подпункте 30.3 пункта 30 и подпункте 31.5 пункта 31 Административного регламента, срок предоставления государственной услуги по заявлению иностранного гражданина, прибывшего в Российскую Федерацию в порядке, не требующем получения визы, продлевается, на срок, установленный при принятии этого решения.

Перечень нормативных правовых актов, регулирующих отношения, возникающие в связи с предоставлением государственной услуги, с указанием их реквизитов и источников официального опубликования

27. Предоставление государственной услуги осуществляется в соответствии с:

27.1. Налоговым кодексом Российской Федерации <16>.

<16> Собрание законодательства Российской Федерации, 2004, N 45, ст. 4377; 2005, N 1, ст. 29, 30; N 30, ст. 3117; N 52, ст. 5581; 2006, N 1, ст. 12; N 31, ст. 3436; 2007, N 31, ст. 4013; N 46, ст. 5554; N 49, ст. 6045, 6071; 2008, N 52, ст. 6218, 6219, 6236; 2009, N 1, ст. 19; N 29, ст. 3582, 3642; N 48, ст. 5733; N 52, ст. 6450; 2010, N 15, ст. 1737; N 18, ст. 2145; N 31, ст. 4198; N 32, ст. 4298; N 40, ст. 4969; N 46, ст. 5918; N 48, ст. 6247; 2011, N 1, ст. 7; N 17, ст. 2318; N 27, ст. 3881; N 30, ст. 4583, 4587; N 48, ст. 6731; N 49, ст. 7061; N 50, ст. 7347; 2012, N 18, ст. 2128; N 24, ст. 3066; N 29, ст. 3980; N 31, ст. 4319, 4322; N 49, ст. 6750; N 50, ст. 6958; N 53, ст. 7607; 2013, N 14, ст. 1647; N 23, ст. 2866; N 30, ст. 4084; N 44, ст. 5645; N 48, ст. 6165; 2014, N 16, ст. 1835; N 26, ст. 3404; N 30, ст. 4220; N 43, ст. 5796; N 45, ст. 6159; N 48, ст. 6647, 6662; 2015, N 10, ст. 1393; N 27, ст. 3968; 2016, N 7, ст. 907; N 10, ст. 1322; N 15, ст. 2061; N 49, ст. 6844, 6850; 2017, N 11, ст. 1534; N 15, ст. 2132; N 27, ст. 3942 (глава 25.3).

27.2. Федеральным законом от 30 марта 1995 г. N 38-ФЗ "О предупреждении распространения в Российской Федерации заболевания, вызываемого вирусом иммунодефицита человека (ВИЧ-инфекции)" <17>.

<17> Собрание законодательства Российской Федерации, 1995, N 14, ст. 1212; 1996, N 34, ст. 4027; 2000, N 33, ст. 3348; 2004, N 35, ст. 3607; 2007, N 43, ст. 5084; 2008, N 30, ст. 3616; 2010, N 31, ст. 4172; 2011, N 30, ст. 4590; 2013, N 27, ст. 3477; N 48, ст. 6165; N 52, ст. 6986; 2014, N 23, ст. 2930; 2015, N 1, ст. 48; 2016, N 1, ст. 58; N 22, ст. 3097.

27.3. Федеральным законом от 24 ноября 1995 г. N 181-ФЗ "О социальной защите инвалидов в Российской Федерации" <18>.

<18> Собрание законодательства Российской Федерации, 1995, N 48, ст. 4563; 2003, N 43, ст. 4108; 2004, N 35, ст. 3607; 2005, N 1, ст. 25; 2007, N 45, ст. 5421; 2008, N 9, ст. 817; N 29, ст. 3410; N 30, ст. 3616; N 52, ст. 6224; 2009, N 18, ст. 2152; N 30, ст. 3739; 2010, N 50, ст. 6609; 2011, N 49, ст. 7033; 2014, N 49, ст. 6928; 2015, N 14, ст. 2008; N 27, ст. 3967; N 48, ст. 6724; 2016, N 1, ст. 19; N 52, ст. 7510; 2017, N 11, ст. 1539; N 23, ст. 3227.

27.4. Федеральным законом от 15 августа 1996 г. N 114-ФЗ "О порядке выезда из Российской Федерации и въезда в Российскую Федерацию" <19>.

<19> Собрание законодательства Российской Федерации, 1996, N 34, ст. 4092; 1998, N 30, ст. 3606; 1999, N 26, ст. 3175; 2003, N 2, ст. 159; N 27, ст. 2700; 2004, N 27, ст. 2711; 2006, N 27, ст. 2877; N 31, ст. 3420; 2007, N 1, ст. 29; N 3, ст. 410; N 49, ст. 6071; N 50, ст. 6240; 2008, N 19, ст. 2094, N 20, ст. 2250; N 30, ст. 3583, 3616; N 49, ст. 5735, 5748; 2009, N 7, ст. 772; N 26, ст. 3123; N 52, ст. 6407, 6413, 6450; 2010, N 11, ст. 1173; N 15, ст. 1740, 1756; N 21, ст. 2542; N 30, ст. 401; N 31, ст. 4169; N 52, ст. 7000; 2011, N 1, ст. 16, 28, 29; N 13, ст. 1689; N 15, ст. 2021; N 17, ст. 2321; N 50, ст. 7339, 7340, 7342; 2012, N 31, ст. 4322; N 47, ст. 6398; N 53, ст. 7597, 7628, 7646; 2013, N 23, ст. 2866, 2868; N 27, ст. 3470, 3477; N 30, ст. 4040, 4057; N 48, ст. 6165; N 51, ст. 6694; N 52, ст. 6954, 6955; 2014, N 16, ст. 1828; N 19, ст. 2311; N 49, ст. 6921; N 52, ст. 7557; 2015, N 1, ст. 36, 57, 75, 77; N 21, ст. 2981, 2984; N 27, ст. 3945, 3946; N 29, ст. 4339; N 48, ст. 6709; N 51, ст. 7246; 2016, N 1, ст. 58; N 28, ст. 4558; 2017, N 11, ст. 1537; N 17, ст. 2460; N 24, ст. 3480; N 27, ст. 3928; N 31, ст. 4819.

27.5. Федеральным законом от 25 июля 2002 г. N 115-ФЗ "О правовом положении иностранных граждан в Российской Федерации".

27.6. Федеральным законом от 18 июля 2006 г. N 109-ФЗ "О миграционном учете иностранных граждан и лиц без гражданства в Российской Федерации" <20>.

<20> Собрание законодательства Российской Федерации, 2006, N 30, ст. 3285; 2007, N 49, ст. 6071; 2008, N 30, ст. 3589, 3616; 2009, N 29, ст. 3636; 2010, N 21, ст. 2524; N 31, ст. 4198; N 52, ст. 7000; 2011, N 13, ст. 1689; N 27, ст. 3880; N 29, ст. 4291; N 49, ст. 7061; N 50, ст. 7342; 2012, N 31, ст. 4322; 2013, N 23, ст. 2866; N 48, ст. 6165; N 51, ст. 6696; N 52, ст. 6950; 2014, N 52, ст. 7557; 2015, N 48, ст. 6724; 2017, N 31, ст. 4984.

27.7. Федеральным законом от 27 июля 2006 г. N 152-ФЗ "О персональных данных" <21>.

<21> Собрание законодательства Российской Федерации, 2006, N 31, ст. 3451; 2009, N 48, ст. 5761; N 52, ст. 6439; 2010, N 27, ст. 3407; N 31, ст. 4173, 4196; N 49, ст. 6409; 2011, N 23, ст. 3263; N 31, ст. 4701; 2013, N 14, ст. 1651; N 30, ст. 4038; N 51, ст. 6683; 2014, N 23, ст. 2927; N 30, ст. 4217, 4243; 2016, N 27, ст. 4164; 2017, N 9, ст. 1276; N 27, ст. 3945; N 31, ст. 4772.

27.8. Федеральным законом от 9 февраля 2009 г. N 8-ФЗ "Об обеспечении доступа к информации о деятельности государственных органов и органов местного самоуправления" <22>.

<22> Собрание законодательства Российской Федерации, 2009, N 7, ст. 776; 2011, N 29, ст. 4291; 2013, N 23, ст. 2870; N 51, ст. 6686; N 52, ст. 6961; 2014, N 45, ст. 6141; N 49, ст. 6928; 2015, N 48, ст. 6723; 2016, N 11, ст. 1493.

27.9. Федеральным законом от 27 июля 2010 г. N 210-ФЗ "Об организации предоставления государственных и муниципальных услуг" <23>.

<23> Собрание законодательства Российской Федерации, 2010, N 31, ст. 4179; 2011, N 15, ст. 2038; N 27, ст. 3873, 3880; N 29, ст. 4291; N 30, ст. 4587; N 49, ст. 7061; 2012, N 31, ст. 4322; 2013, N 14, ст. 1651; N 27, ст. 3477, 3480; N 30, ст. 4084; N 51, ст. 6679; N 52, ст. 6952, 6961, 7009; 2014, N 26, ст. 3366; N 30, ст. 4264; N 49, ст. 6928; 2015, N 1, ст. 67, 72; N 10, ст. 1393; N 29, ст. 4342, 4376; 2016, N 7, ст. 916; N 27, ст. 4293, 4294; N 52, ст. 7482; 2017, N 1, ст. 12. Далее - "Федеральный закон "Об организации предоставления государственных и муниципальных услуг".

27.10. Федеральным законом от 6 апреля 2011 г. N 63-ФЗ "Об электронной подписи" <24>.

<24> Собрание законодательства Российской Федерации, 2011, N 15, ст. 2036; N 27, ст. 3880; 2012, N 29, ст. 3988; 2013, N 14, ст. 1668; N 27, ст. 3463, 3477; 2014, N 11, ст. 1048; N 26, ст. 3390; 2016, N 1, ст. 65.

27.11. Указом Президента Российской Федерации от 22 июня 2006 г. N 637 "О мерах по оказанию содействия добровольному переселению в Российскую Федерацию соотечественников, проживающих за рубежом".

27.12. Указом Президента Российской Федерации от 21 декабря 2016 г. N 699 "Об утверждении Положения о Министерстве внутренних дел Российской Федерации и типового положения о территориальном органе Министерства внутренних дел Российской Федерации по субъекту Российской Федерации" <25>.

<25> Собрание законодательства Российской Федерации, 2016, N 52, ст. 7614.

27.13. Постановлением Правительства Российской Федерации от 6 апреля 2005 г. N 186 "Об утверждении Положения о создании, ведении и использовании центрального банка данных по учету иностранных граждан, временно пребывающих и временно или постоянно проживающих в Российской Федерации, в том числе участников Государственной программы по оказанию содействия добровольному переселению в Российскую Федерацию соотечественников, проживающих за рубежом" <26>.

<26> Собрание законодательства Российской Федерации, 2005, N 15, ст. 1348; 2007, N 3, ст. 448; 2008, N 14, ст. 1412; N 48, ст. 5604; 2009, N 12, ст. 1429; 2011, N 51, ст. 7526.

27.14. Постановлением Правительства Российской Федерации от 17 января 2007 г. N 21 "Об утверждении Правил подачи иностранным гражданином или лицом без гражданства уведомления о подтверждении своего проживания в Российской Федерации" <27>.

<27> Собрание законодательства Российской Федерации, 2007, N 4, ст. 526.

27.15. Постановлением Правительства Российской Федерации от 9 февраля 2007 г. N 91 "О порядке определения среднемесячного дохода иностранного гражданина или лица без гражданства и среднемесячного среднедушевого дохода члена семьи иностранного гражданина или лица без гражданства" <28>.

<28> Собрание законодательства Российской Федерации, 2013, N 13, ст. 1559; 2014, N 43, ст. 5892.

27.16. Постановлением Правительства Российской Федерации от 16 мая 2011 г. N 373 "О разработке и утверждении административных регламентов исполнения государственных функций и административных регламентов предоставления государственных услуг" <29>.

<29> Собрание законодательства Российской Федерации, 2011, N 22, ст. 3169; N 35, ст. 5092; 2012, N 28, ст. 3908; N 36, ст. 4903; N 50, ст. 7070; N 52, ст. 7507; 2014, N 5, ст. 506.

27.17. Постановлением Правительства Российской Федерации от 7 июля 2011 г. N 553 "О порядке оформления и предоставления заявлений и иных документов, необходимых для предоставления государственных и (или) муниципальных услуг, в форме электронных документов" <30>.

<30> Собрание законодательства Российской Федерации, 2011, N 29, ст. 4479.

27.18. Постановлением Правительства Российской Федерации от 24 октября 2011 г. N 861 "О федеральных государственных информационных системах, обеспечивающих предоставление в электронной форме государственных и (или) муниципальных услуг (осуществление функций)" <31>.

<31> Собрание законодательства Российской Федерации, 2011, N 44, ст. 6274; N 49, ст. 7284; 2013, N 45, ст. 580; 2014, N 50, ст. 7113; 2015, N 1, ст. 283; N 8, ст. 1175; 2017, N 20, ст. 2913; N 23, ст. 3352.

27.19. Постановлением Правительства Российской Федерации от 25 июня 2012 г. N 634 "О видах электронной подписи, использование которых допускается при обращении за получением государственных и муниципальных услуг" <32>.

<32> Собрание законодательства Российской Федерации, 2012, N 27, ст. 3744; 2013, N 45, ст. 5807. Далее - "постановление Правительства Российской Федерации от 25 июня 2012 г. N 634".

27.20. Постановлением Правительства Российской Федерации от 16 августа 2012 г. N 840 "О порядке подачи и рассмотрения жалоб на решения и действия (бездействие) федеральных органов исполнительной власти и их должностных лиц, федеральных государственных служащих, должностных лиц государственных внебюджетных фондов Российской Федерации, а также Государственной корпорации по атомной энергии "Росатом" и ее должностных лиц" <33>.

<33> Собрание законодательства Российской Федерации, 2012, N 35, ст. 4829; 2014, N 50, ст. 7113; 2015, N 47, ст. 6596; 2016, N 51, ст. 7370.

27.21. Постановлением Правительства Российской Федерации от 25 января 2013 г. N 33 "Об использовании простой электронной подписи при оказании государственных и муниципальных услуг" <34>.

<34> Собрание законодательства Российской Федерации, 2013, N 5, ст. 377; N 45, ст. 5807; 50, ст. 6601; 2014, N 50, ст. 7113; 2016, N 34, ст. 5247.

27.22. Постановлением Правительства Российской Федерации от 6 августа 2015 г. N 813 "Об утверждении Положения о государственной системе миграционного и регистрационного учета, а также изготовления, оформления и контроля обращения документов, удостоверяющих личность" <35>.

<35> Собрание законодательства Российской Федерации, 2015, N 33, ст. 4843; 2016, N 19, ст. 2691; 2017, N 24, ст. 3525.

27.23. Постановлением Правительства Российской Федерации от 26 марта 2016 г. N 236 "О требованиях к предоставлению в электронной форме государственных и муниципальных услуг" <36>.

<36> Собрание законодательства Российской Федерации, 2016, N 15, ст. 2084.

27.24. Приказом Минздрава России от 29 июня 2015 г. N 384н "Об утверждении перечня инфекционных заболеваний, представляющих опасность для окружающих и являющихся основанием для отказа в выдаче либо аннулирования разрешения на временное проживание иностранных граждан и лиц без гражданства, или вида на жительство, или патента, или разрешения на работу в Российской Федерации, а также порядка подтверждения их наличия или отсутствия, а также формы медицинского заключения о наличии (об отсутствии) указанных заболеваний" <37>.

<37> Зарегистрирован в Минюсте России 5 августа 2015 года, регистрационный N 38341.

Исчерпывающий перечень документов, необходимых в соответствии с нормативными правовыми актами для предоставления государственной услуги и услуг, которые являются необходимыми и обязательными для предоставления государственной услуги, подлежащих представлению заявителем, способы их получения заявителем, в том числе в электронной форме, порядок их представления

28. Для получения разрешения иностранный гражданин подает в подразделение по вопросам миграции по месту предполагаемого проживания либо в дипломатическое представительство или консульское учреждение Российской Федерации в государстве своего проживания:

28.1. Заявление (приложение N 2 к Административному регламенту) в двух экземплярах.

28.2. Две личные фотографии, которые размещаются на заявлении по одной на каждом экземпляре, размером 35 x 45 мм в черно-белом или цветном исполнении с четким изображением лица анфас без головного убора. Лица без гражданства представляют 5 фотографий, две из которых размещаются на заявлении по одной на каждом экземпляре.

Допускается представление фотографий в головных уборах, не скрывающих овал лица, гражданами, религиозные убеждения которых не позволяют показываться перед посторонними лицами без головных уборов.

Для граждан, постоянно носящих очки, обязательно фотографирование в очках без тонированных стекол.

При наличии технической возможности фотографирование может быть произведено непосредственно в подразделении по вопросам миграции.

28.3. Документ, удостоверяющий личность <38>.

<38> В соответствии со статьей 10 Федерального закона "О правовом положении иностранных граждан в Российской Федерации" документами, удостоверяющими личность иностранного гражданина, являются паспорт иностранного гражданина либо иной документ, установленный федеральным законом или признаваемый в соответствии с международным договором Российской Федерации в качестве документа, удостоверяющего личность иностранного гражданина.

28.4. Документ, выданный не ранее 3 месяцев на день подачи заявления о выдаче разрешения полномочным органом государства постоянного проживания, подтверждающий отсутствие судимости у заявителя.

28.5. Вид на жительство или иной документ, выданный полномочным органом иностранного государства, который подтверждает проживание иностранного гражданина вне государства его гражданской принадлежности.

28.6. Документы, подтверждающие отсутствие у иностранного гражданина, подающего заявление, заболевания наркоманией и инфекционных заболеваний, которые представляют опасность для окружающих, предусмотренных перечнем, утверждаемым уполномоченным Правительством Российской Федерации федеральным органом исполнительной власти <39>, а также сертификат об отсутствии у заявителя заболевания, вызываемого вирусом иммунодефицита человека (ВИЧ-инфекции).

<39> Перечень инфекционных заболеваний, представляющих опасность для окружающих и являющихся основанием для отказа в выдаче либо аннулирования разрешения на временное проживание иностранных граждан и лиц без гражданства, или вида на жительство, или патента, или разрешения на работу в Российской Федерации, утвержден приказом Минздрава России от 29 июня 2015 г. N 384н. Далее - "Перечень".

28.7. Документ, подтверждающий владение иностранным гражданином русским языком, знание истории России и основ законодательства Российской Федерации <40>. К таким документам относятся: сертификат о владении русским языком, знании истории России и основ законодательства Российской Федерации; документ государственного образца об образовании (на уровне не ниже основного общего образования), выданный образовательным учреждением на территории государства, входившего в состав СССР, до 1 сентября 1991 года; документ об образовании и (или) о квалификации, выданный лицам, успешно прошедшим государственную итоговую аттестацию на территории Российской Федерации с 1 сентября 1991 года.

<40> В соответствии со статьей 15.1 Федерального закона "О правовом положении иностранных граждан в Российской Федерации".

29. Для получения разрешения иностранному гражданину, не достигшему восемнадцатилетнего возраста, или иностранному гражданину, достигшему восемнадцатилетнего возраста и признанному недееспособным либо ограниченному в дееспособности, законный представитель в отношении указанных лиц подает в подразделение по вопросам миграции по месту предполагаемого проживания либо в дипломатическое представительство или консульское учреждение Российской Федерации в государстве своего проживания:

29.1. Заявление (приложение N 3 к Административному регламенту) в двух экземплярах с фотографиями, соответствующими требованиям, установленным подпунктом 28.2 пункта 28 Административного регламента.

29.2. Документ, удостоверяющий личность лица, в отношении которого подается заявление.

29.3. Свидетельство о рождении, если заявление подается одним из родителей (усыновителей), либо документ, подтверждающий полномочия опекуна или попечителя.

29.4. Документ, в соответствии с которым иностранный гражданин признан недееспособным или ограничен в дееспособности, выданный полномочным органом иностранного государства или Российской Федерации, если заявление подается в отношении иностранного гражданина, признанного недееспособным либо ограниченного в дееспособности.

29.5. Документ, выданный полномочным органом государства постоянного проживания, подтверждающий отсутствие судимости у иностранного гражданина, достигшего четырнадцатилетнего возраста.

29.6. Вид на жительство или иной документ, выданный полномочным органом иностранного государства, который подтверждает проживание иностранного гражданина вне государства его гражданской принадлежности.

29.7. Документы, подтверждающие отсутствие у иностранного гражданина заболевания наркоманией и инфекционных заболеваний, которые представляют опасность для окружающих, предусмотренных Перечнем, а также сертификат об отсутствии у заявителя заболевания, вызываемого вирусом иммунодефицита человека (ВИЧ-инфекции).

30. Для получения разрешения иностранный гражданин, прибывший в Российскую Федерацию в порядке, не требующем получения визы, подает в подразделение по вопросам миграции по месту предполагаемого проживания, в том числе с использованием Единого портала:

30.1 Заявление (приложение N 2 к Административному регламенту) в двух экземплярах с фотографиями, соответствующими требованиям, установленным подпунктом 28.2 пункта 28 Административного регламента.

30.2. Документ, удостоверяющий личность.

30.3. Документы, подтверждающие отсутствие заболевания наркоманией и инфекционных заболеваний, которые представляют опасность для окружающих, предусмотренных перечнем, а также сертификат об отсутствии у него заболевания, вызываемого вирусом иммунодефицита человека (ВИЧ-инфекции) - в течение тридцати суток со дня подачи заявления. В случае подачи заявления через Единый портал указанные документы могут быть направлены в электронном виде.

30.4. Документ, подтверждающий владение данным иностранным гражданином русским языком, знание истории России и основ законодательства Российской Федерации.

31. Для получения разрешения иностранному гражданину, прибывшему в Российскую Федерацию в порядке, не требующем получения визы, не достигшему восемнадцатилетнего возраста или достигшему восемнадцатилетнего возраста и признанному недееспособным либо ограниченным в дееспособности, законный представитель подает в подразделение по вопросам миграции по месту предполагаемого проживания в отношении указанного лица:

31.1. Заявление (приложение N 3 к Административному регламенту) в двух экземплярах с фотографиями, соответствующими требованиям, установленным подпунктом 28.2 пункта 28 Административного регламента.

31.2. Документ, удостоверяющий личность.

31.3. Свидетельство о рождении, если заявление подается одним из родителей (усыновителей), либо документ, подтверждающий полномочия опекуна или попечителя.

31.4. Документ, в соответствии с которым иностранный гражданин признан недееспособным или ограничен в дееспособности, выданный полномочным органом иностранного государства или Российской Федерации, если заявление подается в отношении иностранного гражданина, признанного недееспособным либо ограниченного в дееспособности.

31.5. В течение тридцати суток со дня подачи заявления - документы, подтверждающие отсутствие заболевания наркоманией и инфекционных заболеваний, которые представляют опасность для окружающих, предусмотренных перечнем, а также сертификат об отсутствии у иностранного гражданина заболевания, вызываемого вирусом иммунодефицита человека (ВИЧ-инфекции). В случае подачи заявления через Единый портал указанные документы могут быть направлены законным представителем в электронном виде.

32. Иностранный гражданин, которому разрешение может быть выдано без учета квоты <41>, одновременно с документами, указанными в подпунктах 28.1 - 28.7 пункта 28, подпунктах 29.1 - 29.8 пункта 29, подпунктах 30.1 - 30.6 пункта 30 и подпунктах 31.1 - 31.5 пункта 31 Административного регламента, представляет:

<41> Пункт 3 статьи 6 Федерального закона "О правовом положении иностранных граждан в Российской Федерации".

32.1. Родившийся на территории РСФСР и состоявший в прошлом в гражданстве СССР или родившийся на территории Российской Федерации - свидетельство о рождении, выданное на территории РСФСР или Российской Федерации органом записи актов гражданского состояния. В случае отсутствия указанного свидетельства, документом, подтверждающим рождение на территории РСФСР и состояние в прошлом в гражданстве СССР, является паспорт гражданина СССР образца 1974 года, в который внесены соответствующие записи.

32.2. Признанный нетрудоспособным, имеющий дееспособных сына или дочь, состоящих в гражданстве Российской Федерации, - свидетельство о рождении и паспорт гражданина Российской Федерации, удостоверяющий личность гражданина Российской Федерации на территории Российской Федерации <42>, сына или дочери, а также документы, подтверждающие нетрудоспособность заявителя (например: справку об инвалидности, выданную учреждением государственной службы медико-социальной экспертизы либо компетентным органом иностранного государства, пенсионное удостоверение, справку территориального органа Пенсионного фонда Российской Федерации, подтверждающую факт установления пенсии).

<42> Далее - "паспорт гражданина Российской Федерации".

32.3. Имеющий хотя бы одного нетрудоспособного родителя, состоящего в гражданстве Российской Федерации, - свидетельство о рождении заявителя и паспорт гражданина Российской Федерации нетрудоспособного родителя, а также документы, подтверждающие нетрудоспособность родителя (например: справку об инвалидности, выданную учреждением государственной службы медико-социальной экспертизы, пенсионное удостоверение, справку территориального органа Пенсионного фонда Российской Федерации, подтверждающую факт установления пенсии).

32.4. Состоящий в браке с гражданином Российской Федерации, имеющим место жительства на территории Российской Федерации, - свидетельство о заключении брака и паспорт супруга (супруги) - гражданина Российской Федерации.

32.5. Осуществивший инвестиции в Российской Федерации - письмо руководителя организации, привлекшей инвестиции, об осуществлении данным иностранным гражданином инвестиций в размере, установленном Правительством Российской Федерации <43>.

<43> Подпункт 5 пункта 3 статьи 6 Федерального закона "О правовом положении иностранных граждан в Российской Федерации".

32.6. Поступивший на военную службу - контракт о прохождении военной службы.

32.7. Имеющий ребенка, состоящего в гражданстве Российской Федерации, - свидетельство о рождении ребенка. Наличие гражданства Российской Федерации у ребенка удостоверяется документами, предусмотренными законодательством Российской Федерации <44>.

<44> Раздел VI Положения о порядке рассмотрения вопросов гражданства Российской Федерации, утвержденного Указом Президента Российской Федерации от 14 ноября 2002 г. N 1325 (Собрание законодательства Российской Федерации, 2002, N 46, ст. 4571; 2004, N 1, ст. 16; 2006, N 45, ст. 4670; 2007, N 31, ст. 4020; 2008, N 29, ст. 3476; 2009, N 34, ст. 4170; N 43, ст. 5049; 2011, N 43, ст. 6025; 2012, N 23, ст. 2991; N 38, ст. 5074; N 50, ст. 7016; N 53, ст. 7869; 2013, N 52, ст. 7146; 2014, N 32, ст. 4469; 2016, N 32, ст. 5098; 2017. N 37, ст. 5501).

32.8. Имеющий сына или дочь, достигших возраста восемнадцати лет, состоящих в гражданстве Российской Федерации и решением суда, вступившим в законную силу, признанных недееспособными либо ограниченных в дееспособности, - свидетельство о рождении и паспорт гражданина Российской Федерации сына или дочери, а также копию решения суда о признании лица недееспособным или об ограничении лица в дееспособности.

33. Оригиналы документов, указанных в подпунктах 28.3, 28.5, 28.7 пункта 28, подпунктах 29.2 - 29.4, 29.6 пункта 29, подпунктах 30.2, 30.4 пункта 30, подпунктах 31.2 - 31.4 пункта 31, подпунктах 32.1 - 32.8 пункта 32 Административного регламента, подлежат возврату заявителю, а их копии с переводом на русский язык либо подписью переводчика, предоставленные заявителем, приобщаются к заявлению. Верность перевода либо подлинность подписи переводчика должны быть нотариально засвидетельствованы в порядке, установленном законодательством Российской Федерации о нотариате <45>.

<45> В соответствии со статьей 81 Основ законодательства Российской Федерации о нотариате от 11 февраля 1993 г. N 4462-1 (Ведомости Съезда народных депутатов Российской Федерации и Верховного Совета Российской Федерации, 1993, N 10, ст. 357).

33.1. Копии документов заверяются сотрудником, осуществляющим прием заявителей.

33.2. Сертификат об отсутствии у заявителя или лица, в отношении которого подано заявление, заболевания, вызываемого вирусом иммунодефицита человека (ВИЧ-инфекции), не представляется иностранным гражданином, страдающим заболеванием, вызываемым вирусом иммунодефицита человека (ВИЧ-инфекцией), в случае, если указанный иностранный гражданин имеет членов семьи (супруга (супругу), детей (в том числе усыновленных), родителей (в том числе приемных) - граждан Российской Федерации либо иностранных граждан, постоянно проживающих на территории Российской Федерации, и при этом отсутствуют нарушения им законодательства Российской Федерации о предупреждении распространения ВИЧ-инфекции.

В этом случае наличие вышеуказанного члена семьи иностранного гражданина и факт его постоянного проживания на территории Российской Федерации подтверждается соответствующими документами (например: документ о заключении брака, свидетельство о рождении, документы, подтверждающие факт усыновления (удочерения), паспорт гражданина Российской Федерации, удостоверяющий личность гражданина Российской Федерации на территории Российской Федерации, с отметкой о регистрации по месту жительства в Российской Федерации, вид на жительство иностранного гражданина в Российской Федерации, копии которых приобщаются к заявлению).

Наличие гражданства Российской Федерации у ребенка удостоверяется документами, предусмотренными законодательством Российской Федерации.

33.3. В случае подачи заявления в дипломатическое представительство или консульское учреждение Российской Федерации в государстве проживания иностранного гражданина документы, указанные в подпункте 28.6 пункта 28 и подпункте 29.7 пункта 29 Административного регламента, могут быть выданы полномочным органом (организацией) иностранного государства.

33.4. Срок подачи документов, указанных в подпункте 30.3 пункта 30 и подпункте 31.5 пункта 31 Административного регламента, продлевается на основании письменного обращения заявителя при предъявлении документов, подтверждающих уважительные причины пропуска установленного срока. Начальник (заместитель начальника) подразделения по вопросам миграции на региональном уровне принимает решение о продлении этого срока путем резолюции на заявлении. Обращение подается не позднее окончания срока предоставления государственной услуги.

Указанное обращение, поданное в электронной форме с использованием Единого портала, и документы, подтверждающие уважительную причину нарушения срока, в подразделение по вопросам миграции подаются лично иностранным гражданином или законным представителем.

33.5. Документ, указанный в подпункте 28.7 пункта 28 и подпункте 30.4 пункта 30 Административного регламента, не представляется заявителями - мужчинами, достигшими возраста шестидесяти пяти лет, и женщинами, достигшими возраста шестидесяти лет, иностранными гражданами, являющимися гражданами Союзного государства, образованного Российской Федерацией и Республикой Беларусь, а также участниками Государственной программы и членами их семей.

34. При наличии у заявителя и его родственников разных фамилий родственные отношения, сведения о которых необходимы для предоставления государственной услуги, подтверждаются соответствующими дополнительно представляемыми документами (например: свидетельство о рождении, документ о заключении брака).

35. Официальные документы и акты, выданные организациями и учреждениями иностранных государств, не являющихся участниками Конвенции, отменяющей требование легализации иностранных официальных документов, подписанной в Гааге 5 октября 1961 года <46>, если иное не установлено действующими международными договорами Российской Федерации с иностранными государствами, принимаются к рассмотрению при наличии консульской легализации, которую совершают консульские учреждения Российской Федерации за границей и Консульский департамент МИД России.

<46> Бюллетень международных договоров, 1993, N 6.

36. Официальные документы и акты, выданные организациями и учреждениями иностранных государств - участников Гаагской конвенции от 5 октября 1961 года, отменяющей требование легализации иностранных официальных документов, если иное не установлено действующими международными договорами Российской Федерации с иностранными государствами, принимаются к рассмотрению при наличии на них апостиля, удостоверяющего подлинность подписи, должность лица, подписавшего документ, и подлинность оттиска печати или штампа, которым заверен этот документ.

37. Документы, составленные на иностранном языке, подлежат переводу на русский язык. Если документ составлен на нескольких языках и среди них нет русского языка, то представляется перевод с одного языка по выбору заявителя. Верность перевода либо подлинность подписи переводчика должны быть нотариально засвидетельствованы в порядке, установленном законодательством Российской Федерации о нотариате.

Исчерпывающий перечень документов, необходимых в соответствии с нормативными правовыми актами для предоставления государственной услуги, которые находятся в распоряжении государственных органов, органов местного самоуправления и иных органов, участвующих в предоставлении государственных или муниципальных услуг, и которые заявитель вправе представить, а также способы их получения заявителями, в том числе в электронной форме, порядок их представления

38. Заявитель по собственной инициативе вправе предоставить квитанцию об уплате государственной пошлины за выдачу разрешения.

Сведения, подтверждающие уплату государственной пошлины, находятся в распоряжении Федерального казначейства.

39. Для предоставления государственной услуги иностранный гражданин, прибывший в Российскую Федерацию в порядке, не требующем получения визы, вправе представить по собственной инициативе миграционную карту с отметкой органа пограничного контроля о въезде данного иностранного гражданина в Российскую Федерацию или подразделения по вопросам миграции о выдаче данному иностранному гражданину миграционной карты.

Сведения, содержащиеся в миграционной карте, находятся в распоряжении МВД России.

40. Иностранный гражданин, которому разрешение может быть выдано без учета квоты, вправе представить по собственной инициативе свидетельство участника Государственной программы либо копию свидетельства участника Государственной программы, если заявитель является членом семьи участника Государственной программы.

Сведения о выданном иностранному гражданину свидетельстве участника Государственной программы и указанных в нем членах семьи либо о принятом территориальным органом МВД России на региональном уровне решении о выдаче иностранному гражданину свидетельства участника Государственной программы находятся в распоряжении МВД России.

41. В течение одного года со дня въезда в Российскую Федерацию иностранный гражданин, прибывший в Российскую Федерацию в порядке, не требующем получения визы, вправе представить по собственной инициативе в подразделение по вопросам миграции по месту подачи заявления свидетельство (уведомление) о постановке на учет в налоговом органе.

42. Непредставление заявителем указанных в пунктах 38 - 41 Административного регламента документов не является основанием для отказа в приеме заявления к рассмотрению.

43. Запрещается требовать от заявителя:

43.1. Представления документов и информации или осуществления действий, представление или осуществление которых не предусмотрено нормативными правовыми актами, регулирующими отношения, возникающие в связи с предоставлением государственной услуги;

43.2. Представления документов и информации, в том числе подтверждающих внесение заявителем платы за предоставление государственной услуги, которые находятся в распоряжении органов, предоставляющих государственные услуги, органов, предоставляющих муниципальные услуги, иных государственных органов, органов местного самоуправления либо подведомственных государственным органам или органам местного самоуправления организаций, участвующих в предоставлении предусмотренных частью 1 статьи 1 Федерального закона "Об организации предоставления государственных и муниципальных услуг" государственных и муниципальных услуг, в соответствии с нормативными правовыми актами Российской Федерации, нормативными правовыми актами субъектов Российской Федерации, муниципальными правовыми актами, за исключением документов, указанных в части 6 статьи 7 Федерального закона "Об организации предоставления государственных и муниципальных услуг".

43.3. Предоставления на бумажном носителе заявления, поданного в подразделение по вопросам миграции в электронной форме с использованием Единого портала;

43.4. Предоставления на бумажном носителе документов, необходимых для предоставления государственной услуги, в случае их направления в электронной форме и подписанных усиленной квалифицированной электронной подписью лица, наделенного полномочиями на создание и подписание таких документов в соответствии с законодательством Российской Федерации.

43.5. При осуществлении записи на прием с Единого портала совершения иных действий, кроме прохождения идентификации и аутентификации в соответствии с нормативными правовыми актами Российской Федерации, указания цели приема, а также расчета предоставления сведений, необходимых для расчета длительности временного интервала, который необходимо забронировать для приема.

Исчерпывающий перечень оснований для отказа в приеме документов, необходимых для предоставления государственной услуги

44. Заявление и документы к рассмотрению не принимаются:

44.1. Если нарушены требования к форме и содержанию заявления.

44.2. При наличии фактических ошибок в указанных заявителем персональных данных.

44.3. Если отсутствуют документы, представление которых предусмотрено Административным регламентом, за исключением подачи заявления в электронной форме с использованием Единого портала.

44.4. Если представленные документы не соответствуют установленным законодательством Российской Федерации требованиям.

44.5. Если иностранный гражданин удостоверяет свою личность документом, выданным в связи с его служебной или профессиональной деятельностью, в том числе паспортом моряка, или документом, срок действия которого менее шести месяцев, или недействительным документом.

44.6. Если исчерпана квота на выдачу разрешений на временное проживание.

44.7. Если заявитель находится на территории Российской Федерации с нарушением установленного порядка пребывания (проживания).

45. Заявление, поданное в форме электронного документа с использованием Единого портала, к рассмотрению не принимается:

45.1. Если не заполнены все пункты заявления, подлежащие заполнению.

45.2. Если иностранный гражданин в качестве документа, удостоверяющего личность, представил документ, выданный в связи с его служебной или профессиональной деятельностью, в том числе паспорт моряка, или документ, срок действия которого составляет менее шести месяцев, или недействительный документ.

45.3. Если не представлена фотография в электронной форме.

45.4. Если не соблюдены требования к фотографии.

45.5. При несоответствии данных владельца сертификату ключа проверки электронной подписи данным заявителя, указанным в заявлении, поданным в электронной форме с использованием Единого портала.

Исчерпывающий перечень оснований для приостановления или отказа в предоставлении государственной услуги

46. Приостановление предоставления государственной услуги законодательством Российской Федерации не предусмотрено.

47. Разрешение иностранному гражданину не выдается в случае, если данный иностранный гражданин <47>:

<47> Статья 7 Федерального закона "О правовом положении иностранных граждан в Российской Федерации".

47.1. Выступает за насильственное изменение основ конституционного строя Российской Федерации, иными действиями создает угрозу безопасности Российской Федерации или граждан Российской Федерации.

47.2. Финансирует, планирует террористические (экстремистские) акты, оказывает содействие в совершении таких актов или совершает их, а равно иными действиями поддерживает террористическую (экстремистскую) деятельность.

47.3. В течение пяти лет, предшествовавших дню подачи заявления о выдаче разрешения, подвергался административному выдворению за пределы Российской Федерации, депортации или передавался Российской Федерацией иностранному государству в соответствии с международным договором Российской Федерации о реадмиссии либо в течение десяти лет, предшествовавших дню подачи заявления о выдаче разрешения, неоднократно (два и более раза) подвергался административному выдворению за пределы Российской Федерации, депортации или передавался Российской Федерацией иностранному государству в соответствии с международным договором Российской Федерации о реадмиссии.

47.4. Представил поддельные или подложные документы либо сообщил о себе заведомо ложные сведения.

47.5. Осужден вступившим в законную силу приговором суда за совершение тяжкого или особо тяжкого преступления либо преступления, рецидив которого признан опасным, или за совершение преступления, связанного с незаконным оборотом наркотических средств, психотропных веществ и их аналогов или прекурсоров, растений, содержащих наркотические средства или психотропные вещества либо их прекурсоры, а также их частей, содержащих наркотические средства или психотропные вещества либо их прекурсоры.

47.6. Имеет непогашенную или неснятую судимость за совершение тяжкого или особо тяжкого преступления на территории Российской Федерации либо за ее пределами, признаваемого таковым в соответствии с федеральным законом.

47.7. Неоднократно (два и более раза) в течение одного года привлекался к административной ответственности за совершение административного правонарушения, связанного с посягательством на общественный порядок и общественную безопасность либо нарушением режима пребывания (проживания) иностранных граждан в Российской Федерации или порядка осуществления ими трудовой деятельности на территории Российской Федерации, либо совершил административное правонарушение, связанное с незаконным оборотом наркотических средств, психотропных веществ и их аналогов или прекурсоров, растений, содержащих наркотические средства или психотропные вещества либо их прекурсоры, а также их частей, содержащих наркотические средства или психотропные вещества либо их прекурсоры.

47.8. По истечении трех лет со дня въезда не имеет в Российской Федерации жилого помещения на основаниях, предусмотренных законодательством Российской Федерации <48>.

<48> Подпункт 9 пункта 1 статьи 7 Федерального закона "О правовом положении иностранных граждан в Российской Федерации".

47.9. Выехал из Российской Федерации в иностранное государство для постоянного проживания.

47.10. Находится за пределами Российской Федерации более шести месяцев.

47.11. Заключил брак с гражданином Российской Федерации, послуживший основанием для получения разрешения, и этот брак признан судом недействительным.

47.12. Является больным наркоманией либо не имеет сертификата об отсутствии у него заболевания, вызываемого вирусом иммунодефицита человека (ВИЧ-инфекции), либо страдает одним из инфекционных заболеваний, которые представляют опасность для окружающих, предусмотренных перечнем, за исключением случаев, предусмотренных абзацем третьим пункта 3 статьи 11 Федерального закона от 30 марта 1995 г. N 38-ФЗ "О предупреждении распространения в Российской Федерации заболевания, вызываемого вирусом иммунодефицита человека (ВИЧ-инфекции)".

47.13. Прибыл в Российскую Федерацию в порядке, не требующем получения визы, и не представил в установленный срок документы, указанные в подпункте 30.3 пункта 30 и подпункте 31.5 пункта 31 Административного регламента, если срок не был продлен в соответствии с пунктом 26 Административного регламента.

48. Помимо случаев, предусмотренных пунктом 47 Административного регламента, разрешение иностранному гражданину не выдается в случае принятия в установленном порядке решения о нежелательности пребывания (проживания) в Российской Федерации <49> или решения о неразрешении въезда в Российскую Федерацию <50> данного иностранного гражданина.

<49> Постановление Правительства Российской Федерации от 7 апреля 2003 г. N 199 "Об утверждении Положения о принятии решения о нежелательности пребывания (проживания) иностранного гражданина или лица без гражданства в Российской Федерации и перечня федеральных органов исполнительной власти, уполномоченных принимать решение о нежелательности пребывания (проживания) иностранного гражданина или лица без гражданства в Российской Федерации" (Собрание законодательства Российской Федерации, 2003, N 15, ст. 1369; 2005, N 44, ст. 4562; 2008, N 14, ст. 1412; N 46, ст. 5361; 2009, N 51, ст. 6307; 2017; N 23, ст. 3330).

<50> Постановление Правительства РФ от 14 января 2015 N 12 "О порядке принятия решения о неразрешении въезда в Российскую Федерацию в отношении иностранного гражданина или лица без гражданства" (Собрание законодательства Российской Федерации, 2015, N 4, ст. 654; 2017, N 7, ст. 1083; N 47, ст. 6326).

49. Государственная услуга не предоставляется:

49.1. Если в отношении заявителя было принято решение об отказе в выдаче разрешения либо принято решение об аннулировании разрешения, и не истек один год со дня принятия указанного решения.

49.2. Если в Государственной информационной системе о государственных и муниципальных платежах <51> отсутствуют сведения об уплате заявителем государственной пошлины (в случае если квитанция об уплате государственной пошлины не представлена им по собственной инициативе).

<51> Далее - "ГИС ГМП".

Перечень услуг, которые являются необходимыми и обязательными для предоставления государственной услуги, в том числе сведения о документе (документах), выдаваемом (выдаваемых) организациями, участвующими в предоставлении государственной услуги

50. Услуги, которые являются необходимыми и обязательными для предоставления государственной услуги, и документы, выдаваемые организациями, участвующими в предоставлении государственной услуги, нормативными правовыми актами не предусмотрены.

Порядок, размер и основания взимания государственной пошлины или иной платы, взимаемой за предоставление государственной услуги

51. За предоставление государственной услуги взимается государственная пошлина.

52. В соответствии с подпунктом 22 пункта 1 статьи 333.28 Налогового кодекса Российской Федерации за выдачу иностранному гражданину разрешения уплачивается государственная пошлина в размере 1600 рублей.

53. Согласно подпункту 4 пункта 1 статьи 333.18 Налогового кодекса Российской Федерации при обращении за выдачей разрешения плательщик (физическое лицо) уплачивает государственную пошлину до выдачи разрешения.

54. Уплатить государственную пошлину за предоставление государственной услуги возможно с использованием Единого портала по предварительно заполненным реквизитам.

55. При уплате государственной пошлины за предоставление государственной услуги заявителю обеспечивается возможность сохранения платежного документа, заполненного или частично заполненного, а также печати на бумажном носителе копии заполненного платежного документа.

В платежном документе указывается уникальный идентификатор начисления и идентификатор плательщика.

Заявитель информируется о совершении факта уплаты государственной пошлины за предоставление государственной услуги посредством Единого портала.

Порядок, размер и основания взимания платы за предоставление услуг, которые являются необходимыми и обязательными для предоставления государственной услуги, включая информацию о методике расчета размера такой платы

56. Плата за предоставление услуг, которые являются необходимыми и обязательными для предоставления государственной услуги, не взимается в связи с отсутствием таких услуг.

Максимальный срок ожидания в очереди при подаче запроса о предоставлении государственной услуги и при получении результата предоставления услуги

57. Прием граждан при наличии технической возможности ведется с помощью электронной системы управления очередью, при этом учитываются иностранные граждане, осуществившие предварительную запись по телефону либо через Единый портал.

Время ожидания заявителя в очереди при подаче заявления о предоставлении государственной услуги и при получении результата предоставления услуги не должно превышать 15 минут.

Срок и порядок регистрации запроса заявителя о предоставлении государственной услуги, в том числе в электронной форме

58. Заявление и документы, необходимые для предоставления государственной услуги, предоставленные заявителем лично в подразделение по вопросам миграции, регистрируются сотрудником данного подразделения в день их поступления в журнале учета заявлений о выдаче разрешений (приложение N 4 к Административному регламенту) и вводятся в базу данных ведомственного сегмента МВД России в единой информационно-технологической инфраструктуре Государственной системы миграционного и регистрационного учета, а также изготовления, оформления и контроля обращения документов, удостоверяющих личность <52>.

<52> Далее - "система "МИР".

59. Заявление и документы, необходимые для предоставления государственной услуги, направленные заявителем в электронной форме с использованием Единого портала, регистрируются не позднее рабочего дня, следующего за днем их поступления в подразделение по вопросам миграции в журнале учета заявлений о выдаче разрешений и вводятся в базу данных ведомственного сегмента МВД России системы "МИР". В случае поступления вышеуказанных документов после окончания рабочего дня, а также в выходные или праздничные дни регистрация осуществляется в первый рабочий день, следующий за выходным или праздничным днем.

60. Заявление и документы, поступившие из дипломатического представительства или консульского учреждения Российской Федерации, регистрируются в течение рабочего дня, следующего за днем поступления заявления в подразделение по вопросам миграции на региональном уровне в журнале учета заявлений о выдаче разрешений и вводятся в базу данных ведомственного сегмента МВД России системы "МИР".

61. Заявление, зарегистрированное в подразделении по вопросам миграции, считается принятым к рассмотрению, и возврат его заявителю без рассмотрения в соответствии с Административным регламентом не допускается.

Требования к помещениям, в которых предоставляются государственная услуга, к месту ожидания и приема заявителей, размещению и оформлению визуальной, текстовой и мультимедийной информации о порядке предоставления таких услуг

62. Предоставление государственной услуги осуществляется в специально выделенных для этой цели помещениях, которые располагаются, по возможности, на нижних этажах зданий и имеют отдельный вход.

63. Помещения, в которых осуществляется предоставление государственной услуги, оборудуются:

63.1. Электронной системой управления очередью (при наличии).

63.2. Информационными стендами, содержащими визуальную и текстовую информацию.

63.3. Стульями и столами для возможности оформления документов.

64. Количество мест ожидания определяется исходя из фактической нагрузки и возможностей для их размещения в здании.

Места ожидания должны соответствовать комфортным условиям для граждан и оптимальным условиям работы должностных лиц.

65. В помещениях, в которых осуществляется предоставление государственной услуги, должны быть созданы условия для обслуживания инвалидов (включая инвалидов, использующих кресла-коляски и собак-проводников) <53>:

<53> Статья 15 Федерального закона от 24 ноября 1995 г. N 181-ФЗ "О социальной защите инвалидов в Российской Федерации".

65.1. Беспрепятственный доступ к помещениям и предоставляемой в них государственной услуге.

65.2. Возможность самостоятельного или с помощью специалистов, предоставляющих государственную услугу, передвижения по территории, на которой расположены помещения, входа в такие помещения и выхода из них.

65.3. Возможность посадки в транспортное средство и высадки из него перед входом в помещения, в том числе с использованием кресла-коляски и при необходимости с помощью специалистов, предоставляющих государственную услугу.

65.4. Оснащение специальным оборудованием для удобства и комфорта инвалидов помещения для возможного кратковременного отдыха в сидячем положении при нахождении в помещении.

65.5. Сопровождение инвалидов, имеющих стойкие расстройства функции зрения и самостоятельного передвижения, и оказание им помощи в помещениях.

65.6. Надлежащее размещение оборудования и носителей информации, необходимых для беспрепятственного доступа инвалидов в помещения и к государственной услуге с учетом ограничений их жизнедеятельности.

65.7. Дублирование необходимой для инвалидов звуковой и зрительной информации, а также надписей, знаков и иной текстовой и графической информации знаками, выполненными рельефно-точечным шрифтом Брайля, допуск сурдопереводчика и тифлосурдопереводчика.

65.8. Допуск собаки-проводника при наличии документа, подтверждающего ее специальное обучение <54>.

<54> Приказ Минтруда России от 22 июня 2015 г. N 386н "Об утверждении формы документа, подтверждающего специальное обучение собаки-проводника, и порядка его выдачи" (зарегистрирован в Минюсте России 21 июля 2015 года, регистрационный N 38115).

65.9. Оказание должностными лицами, предоставляющими государственную услугу, иной необходимой инвалидам помощи в преодолении барьеров, мешающих получению услуги и использованию помещений наравне с другими лицами.

65.10. Оборудование на прилегающей к помещениям парковке (последнее - при наличии) не менее 10 процентов мест (но не менее одного места) для стоянки специальных автотранспортных средств инвалидов.

66. Места ожидания в очереди на подачу или получение документов оборудуются стульями, кресельными секциями, скамьями (банкетками).

67. Помещение для непосредственного взаимодействия должностных лиц с гражданами организовывается в виде отдельных рабочих мест для каждого ведущего прием должностного лица.

68. Помещения должны соответствовать требованиям пожарной, санитарно-эпидемиологической безопасности и быть оборудованы средствами пожаротушения и оповещения о возникновении чрезвычайной ситуации, системой кондиционирования воздуха, иными средствами, обеспечивающими безопасность и комфортное пребывание граждан.

68.1. Каждое рабочее место должно быть оборудовано персональным компьютером с возможностью доступа к необходимым информационным ресурсам, а также печатающим, копирующим и сканирующим устройствами.

68.2. При организации рабочих мест предусматривается возможность беспрепятственного входа (выхода) должностного лица в (из) помещение.

68.3. Помещения для приема граждан должны иметь информационные таблички (вывески) с указанием номера кабинета, фамилии, имени, отчества (последнее - при наличии) и должности лица, предоставляющего государственную услугу.

Показатели доступности и качества государственной услуги, в том числе количество взаимодействий заявителя с должностными лицами при предоставлении государственной услуги и их продолжительность, возможность получения государственной услуги в многофункциональном центре предоставления государственных и муниципальных услуг, возможность получения информации о ходе предоставления государственной услуги, в том числе с использованием информационно-коммуникационных технологий

69. Основными показателями доступности предоставления государственной услуги являются:

69.1. Расположение помещений, предназначенных для предоставления государственной услуги, в зоне доступности к основным транспортным магистралям, в пределах пешеходной доступности для граждан.

69.2. Наличие полной и достоверной информации о порядке и сроках предоставления государственной услуги в информационно-телекоммуникационных сетях общего пользования (в том числе в сети Интернет), средствах массовой информации.

69.3. Возможность подачи заявления в электронном виде с помощью Единого портала.

69.4. Возможность получения заявителем сведений о ходе предоставления государственной услуги, в том числе с использованием информационно-коммуникационных технологий.

69.5. Возможность получения заявителем уведомлений о предоставлении государственной услуги с помощью Единого портала.

70. Основными показателями качества предоставления государственной услуги является:

70.1. Своевременность предоставления государственной услуги в соответствии со стандартом ее предоставления, установленным Административным регламентом.

70.2. Минимально возможное количество взаимодействий гражданина с должностными лицами, участвующими в предоставлении государственной услуги. Продолжительность одного взаимодействия заявителя с должностными лицами не превышает 30 минут.

70.3. Отсутствие обоснованных жалоб на действия (бездействие) сотрудников и их некорректное (невнимательное) отношение к заявителям.

70.4. Доступность предоставляемой заявителям информации о сроках, порядке предоставления государственной услуги, документах, необходимых для ее предоставления.

70.5. Отсутствие нарушений установленных сроков в процессе предоставления государственной услуги.

70.6. Отсутствие заявлений об оспаривании решений, действий (бездействия) территориальных органов МВД России на региональном и районном уровнях, их должностных лиц, принимаемых (совершенных) при предоставлении государственной услуги, по итогам рассмотрения которых вынесены решения об удовлетворении (частичном удовлетворении) требований заявителей.

Иные требования, в том числе учитывающие особенности предоставления государственной услуги в многофункциональных центрах предоставления государственных и муниципальных услуг и особенности предоставления государственной услуги в электронной форме

71. В многофункциональных центрах предоставления государственных и муниципальных услуг предоставление государственной услуги не осуществляется.

72. Заявитель может обратиться в подразделение по вопросам миграции с заявлением, поданным при личном посещении или в форме электронного документа с использованием Единого портала.

В случае подачи заявления в форме электронного документа дополнительная подача заявления в какой-либо иной форме не требуется.

73. Заявитель, указанный в подпункте 2.1 пункта 2 Административного регламента, обращается с заявлением в подразделение по вопросам миграции по месту предполагаемого проживания.

74. Заявитель, указанный в подпункте 2.2 пункта 2 Административного регламента, обращается с заявлением в дипломатическое представительство или консульское учреждение Российской Федерации в государстве своего проживания.

75. Заявитель, указанный в подпункте 2.3 пункта 2 Административного регламента, обращается в подразделение по вопросам миграции по месту своего жительства (пребывания) с заявлением о выдаче разрешения.

76. Заявление и личная фотография, направляемые в виде электронного файла с использованием Единого портала, должны соответствовать следующим требованиям:

76.1. Формат файла: JPEG, TIFF, PDF, максимальный размер: 2 МБ.

76.2. Заявление должно быть подписано простой электронной подписью <55>. Заявитель, использующий ключ простой электронной подписи, обязан соблюдать его конфиденциальность.

<55> Электронная подпись используется в соответствии с постановлением Правительства Российской Федерации от 25 июня 2012 г. N 634.

76.3. Сведения, содержащиеся в заявлении, образцы которого размещены на Единой портале, должны соответствовать составу сведений, содержащихся в форме заявления. Вся информация должна четко читаться.

76.4. Фотография, прикрепленная к заявлению, должна быть выполнена с соблюдением требований, предусмотренных абзацами первым - третьим подпункта 28.2 пункта 28 Административного регламента.

76.5. На фотографии должны помещаться лицо и верхняя часть плеч заявителя, при этом размер лица должен составлять 70 - 80% площади фотографии. Фон должен быть белым, без полос, пятен и изображения посторонних предметов и теней. Глаза должны быть открытыми, а волосы не должны заслонять их.

77. Форматно-логическая проверка сформированного заявления осуществляется автоматически после заполнения заявителем каждого из полей электронной формы заявления. При выявлении некорректно заполненного поля электронной формы заявления заявитель уведомляется о характере выявленной ошибки и порядке ее устранения посредством информационного сообщения непосредственно в электронной форме заявления.

78. При формировании заявления заявителю обеспечивается:

78.1. Возможность копирования и сохранения заявления.

78.2. Возможность печати на бумажном носителе копии электронной формы заявления.

78.3. Сохранение ранее введенных в электронную форму заявления значений в любой момент по желанию заявителя, в том числе при возникновении ошибок ввода и возврате для повторного ввода значений в электронную форму заявления.

78.4. Заполнение полей электронной формы заявления, до начала ввода сведений заявителем с использованием сведений, размещенных в федеральной государственной системе "Единая система идентификации и аутентификации в инфраструктуре, обеспечивающей информационно-технологическое взаимодействие информационных систем, используемых для предоставления государственных и муниципальных услуг в электронной форме", и сведений, опубликованных на Едином портале, в части, касающейся сведений, отсутствующих в указанной единой системе идентификации и аутентификации.

78.5. Возможность вернуться на любой из этапов заполнения электронной формы заявления без потери ранее введенной информации.

78.6. Возможность доступа заявителя на Едином портале к ранее поданным заявлениям в течение не менее одного года, а также частично сформированным заявлениям - в течение не менее трех месяцев.

79. Сформированное и подписанное заявление направляется в подразделение по вопросам миграции на региональном уровне.

80. Уведомление о приеме заявления направляется заявителю через Единый портал.

Заявителю обеспечивается возможность осуществления мониторинга хода предоставления государственной услуги в электронном виде с использованием Единого портала при наличии технической возможности.

III. Состав, последовательность и сроки выполнения административных процедур по предоставлению государственной услуги, требования к порядку их выполнения, в том числе особенности выполнения административных процедур в электронной форме

Исчерпывающий перечень административных процедур

81. Предоставление государственной услуги включает в себя следующие административные процедуры:

81.1. Прием и регистрация заявления.

81.2. Рассмотрение заявления.

81.3. Формирование и направление межведомственных запросов в органы (организации), участвующие в предоставлении государственной услуги.

81.4. Принятие решения по результатам рассмотрения заявления.

81.5. Направление уведомления о принятом решении.

81.6. Оформление и выдача разрешения.

81.7. Оформление разрешения при утрате или обмене документа, удостоверяющего личность, при изменении персональных данных владельца разрешения.

82. Блок-схема предоставления государственной услуги приведена в приложении N 1 к Административному регламенту.

Прием и регистрация заявления

83. Основанием для начала предоставления государственной услуги является личная подача заявления на бумажном носителе в подразделение по вопросам миграции либо в дипломатическое представительство или консульское учреждение Российской Федерации с приложением всех необходимых документов, либо в форме электронного документа с использованием Единого портала с приложением личной фотографии в виде электронного файла.

84. В целях предоставления государственной услуги прием заявителей осуществляется по предварительной записи.

Предварительная запись ведется на бумажном носителе, в электронном виде либо посредством Единого портала.

85. При определении времени приема по телефону сотрудник, ответственный за прием и регистрацию заявлений, назначает время, удобное иностранному гражданину. Иностранному гражданину сообщается время посещения и номер кабинета, в который следует обратиться. При личном обращении заявителю выдается талон-подтверждение.

86. Посредством Единого портала заявителю предоставляется возможность записи в свободные для приема дату и время в пределах установленного в подразделении по вопросам миграции графика приема заявителей.

87. Сотрудник, осуществляющий прием заявителей, проверяет заполнение реквизитов заявления, наличие всех необходимых документов, правильность их оформления и соответствие основаниям получения разрешения, а также наличие оснований отказа в приеме заявления к рассмотрению (пункт 44 Административного регламента).

Максимальный срок выполнения действия составляет 10 минут.

88. При наличии оснований отказа в приеме заявления к рассмотрению заявление и документы возвращаются заявителю. По согласованию с заявителем определяется срок его повторного обращения с пакетом документов, и, по желанию заявителя, может быть произведена предварительная запись на прием.

89. При приеме заявления к рассмотрению факт проверки, а также подлинность подписи заявителя на бланке заявления удостоверяются подписью сотрудника, принявшего заявление.

90. На фотографии заявителя проставляется печать, используемая подразделениями системы МВД России для засвидетельствования справок и других документов <56> либо печать дипломатического представительства или консульского учреждения Российской Федерации, принявшего заявление.

<56> Далее - "печать подразделения".

91. Заявителю выдается справка (приложение N 5 к Административному регламенту), подтверждающая прием заявления к рассмотрению.

92. Иностранному гражданину, прибывшему в Российскую Федерацию в порядке, не требующем получения визы, в миграционной карте, в случае ее представления, проставляется отметка в виде записи "Принято заявление о выдаче разрешения на временное проживание N ____ "__" ________ 20__ г.", где указывается регистрационный номер заявления и дата его приема. Запись заверяется подписью уполномоченного сотрудника и печатью подразделения. Если миграционная карта заявителем не представлена, то выдается справка (приложение N 5 к Административному регламенту).

93. Заявитель информируется о сроке рассмотрения заявления, об основаниях отказа в выдаче разрешения, установленных статьей 7 Федерального закона "О правовом положении иностранных граждан в Российской Федерации", о порядке получения разрешения.

94. Заявлению, поданному в форме электронного документа, прошедшему форматно-логический контроль и контроль целостности на портале подразделения по вопросам миграции на региональном уровне, присваивается статус "Подано".

95. Уполномоченный сотрудник при поступлении заявления, поданного в электронной форме, осуществляет проверку на наличие оснований для отказа в приеме заявления к рассмотрению (пункт 45 Административного регламента) и по результатам проверки направляет заявителю уведомление о мотивированном отказе в приеме заявления либо о приеме заявления и присвоении ему уникального номера, по которому в соответствующем разделе Единого портала будет предоставлена информация о ходе предоставления государственной услуги с использованием Единого портала не позднее рабочего дня, следующего за днем подачи заявления.

96. Уведомление об отказе в приеме к рассмотрению заявления, поданного в электронной форме, должно содержать информацию о причинах отказа со ссылкой на пункт Административного регламента. В случае отказа в приеме заявления заявлению присваивается статус "Возвращено".

97. Уведомление о приеме к рассмотрению заявления, поданного в электронной форме, должно содержать информацию о дате регистрации заявления в подразделении по вопросам миграции, сроке рассмотрения заявления и перечне документов, которые должны быть представлены заявителем лично.

98. Заявление, поданное в электронной форме, считается принятым к рассмотрению и зарегистрированным после направления заявителю уведомления о приеме заявления к рассмотрению, указанного в пункте 95 Административного регламента. После принятия заявления статус запроса гражданина в личном кабинете на Едином портале обновляется до статуса "Принято".

99. Срок рассмотрения заявления исчисляется со дня регистрации заявления в подразделении по вопросам миграции.

100. Принятое в электронной форме заявление распечатывается в 2-х экземплярах с прикрепленной фотографией, заверяется подписью принявшего его сотрудника и печатью подразделения и регистрируется в порядке, предусмотренном пунктом 58 Административного регламента. На каждом экземпляре заявления в поле, предназначенном для подписи заявителя, производится запись "Заявление принято в форме электронного документа".

На заявлении проставляется регистрационный номер и дата приема заявления.

Максимальный срок выполнения действия составляет 5 минут.

101. Зарегистрированные заявления, в том числе поступившие в форме электронного документа, и прилагаемые документы передаются сотруднику, уполномоченному на рассмотрение заявления.

Максимальный срок выполнения действия - не позднее рабочего дня, следующего за днем регистрации заявления.

102. Результатом административной процедуры является прием, регистрация заявления, а также выдача справки, подтверждающей прием заявления, или проставление соответствующей отметки в миграционной карте, либо возврат заявителю документов с объяснением причин отказа в приеме документов.

Результатом административной процедуры при приеме заявления с использованием Единого портала является прием, регистрация заявления, направление уведомления с использованием Единого портала о приеме заявления к рассмотрению либо направление уведомления об отказе в приеме заявления.

Рассмотрение заявления

103. Основанием для начала административной процедуры является поступление заявления и необходимых документов сотруднику, уполномоченному на рассмотрение заявления.

104. Сотрудник, получивший заявление для рассмотрения, формирует отдельное учетное дело, которое регистрируется в журнале учета дел временно проживающих иностранных граждан и лиц без гражданства (приложение N 6 к Административному регламенту). В отношении заявителя, получающего разрешение совместно с несовершеннолетними детьми или иностранными гражданами, признанными недееспособными или ограниченными в дееспособности, формируется общее учетное дело.

105. Нумерация учетных дел начинается ежегодно с единицы с указанием через "/" года регистрации учетного дела, через "/" кода региона.

106. Сотрудник, уполномоченный на рассмотрение заявления, проводит проверку заявителя и сообщенных им сведений по учетам органов федеральной службы безопасности, службы судебных приставов, и других заинтересованных органов для выявления оснований отказа в выдаче разрешения (пункт 47 Административного регламента).

При рассмотрении заявлений в закрытых административно-территориальных образованиях направляются запросы в уполномоченные органы <57>.

<57> Положение об обеспечении особого режима в закрытом административно-территориальном образовании, на территории которого расположены объекты Министерства обороны Российской Федерации, утвержденное постановлением Правительства Российской Федерации от 26 июня 1998 г. N 655 (Собрание законодательства Российской Федерации, 1998, N 27, ст. 3180; N 38, ст. 4812; 2003, N 33, ст. 3269; 2005, N 29, ст. 3058; 2009, N 50, ст. 6098; N 52, ст. 6601), Положение о порядке обеспечения особого режима в закрытом административно-территориальном образовании, на территории которого расположены объекты Государственной корпорации по атомной энергии "Росатом", утвержденное постановлением Правительства Российской Федерации от 11 июня 1996 г. N 693 (Собрание законодательства Российской Федерации, 1996, N 40, ст. 4645; 1997, N 14, ст. 1637; 2003, N 33, ст. 3269; 2009, N 18, ст. 2244; 2013, N 2, ст. 98; 2014, N 12, ст. 1301; 2016, N 19, ст. 2696; N 38, ст. 5553); Положение об обеспечении особого режима в закрытом административно-территориальном образовании, на территории которого расположены объекты космической инфраструктуры, утвержденное постановлением Правительства Российской Федерации от 29 июня 2011 г. N 519 (Собрание законодательства Российской Федерации, 2011, N 28, ст. 4213; 2013, N 2, ст. 96, N 12, ст. 1301).

В отношении иностранных граждан, изменивших свои персональные данные (фамилию, имя, отчество (при наличии), дату рождения) проверки проводятся также по прежним персональным данным заявителя, изменившимся за последние 10 лет.

107. Проверка заявителя, являющегося иностранным гражданином, а также иностранного гражданина, в отношении которого подано заявление, проводится по учетам базы данных ведомственного сегмента МВД России системы "МИР":

107.1. Об имеющихся сведениях об отказе в выдаче данному иностранному гражданину разрешения, о ранее выданном разрешении или о его аннулировании.

107.2. О сведениях, содержащихся в миграционной карте.

107.3. О принятых решениях о депортации, административном выдворении, нежелательности пребывания (проживания) данного иностранного гражданина в Российской Федерации или о реадмиссии.

107.4. О неразрешении въезда в Российскую Федерацию.

107.5. Об участии в Государственной программе.

Внутриведомственный запрос направляется в базу данных ведомственного сегмента МВД России системы "МИР" сотрудником, уполномоченным на рассмотрение заявления, в течение 3 рабочих дней со дня поступления заявления к сотруднику.

108. Проверка заявителя, являющегося иностранным гражданином, а также иностранного гражданина, в отношении которого подано заявление, достигшего четырнадцатилетнего возраста, проводится в электронном виде по учетам федерального казенного учреждения "Главный информационно-аналитический центр Министерства внутренних дел Российской Федерации" и информационных центров территориальных органов МВД России на региональном уровне для выявления оснований, указанных в подпунктах 47.5 - 47.7 пункта 47 Административного регламента, а также на предмет их нахождения в федеральном и межгосударственном розыске.

О выявлении лиц, находящихся в розыске, незамедлительно с использованием средств связи сообщается инициатору розыска.

109. В отношении иностранных граждан, прибывших в Российскую Федерацию в порядке, не требующем получения визы, проводятся проверки, предусмотренные пунктами 107, 108, 119, 122 и 123 Административного регламента, в отношении участников Государственной программы - пунктами 107, 108, 119 и 122 Административного регламента.

110. При выявлении признаков подделки в представленных для получения государственной услуги документах или наличии оснований полагать, что представленные документы являются подложными, должностное лицо, уполномоченное на рассмотрение заявления о предоставлении государственной услуги, в течение одного рабочего дня со дня выявления таких признаков или оснований письменно докладывает мотивированные предложения о необходимости проведения проверочных мероприятий в отношении представленных заявителем документов непосредственному руководителю (начальнику) для принятия решения о направлении документа в уполномоченные органы внутренних дел Российской Федерации с целью проведения криминалистического исследования и/или направления запроса в соответствующий орган или организацию, где был выдан данный документ.

111. В период рассмотрения заявления о предоставлении государственной услуги иностранный гражданин вправе отказаться от ее получения на основании заявления, оформленного в произвольной форме, поданного в подразделение по вопросам миграции лично или в форме электронного документа через Единый портал.

112. Заявление об отказе от получения государственной услуги является основанием для принятия начальником (заместителем начальника) подразделения по вопросам миграции территориального органа МВД России на региональном уровне, руководителем (начальником) территориального органа МВД России на районном уровне или его заместителем решения о прекращении предоставления государственной услуги, которое оформляется в виде резолюции на указанном заявлении. Оригиналы документов, представленные с заявлением, возвращаются заявителю, а к учетному делу приобщаются их копии.

113. Результатом административной процедуры является рассмотрение заявления.

Формирование и направление межведомственных запросов в органы (организации), участвующие в предоставлении государственной услуги

114. Основанием для начала административной процедуры является поступление заявления и необходимых документов сотруднику, уполномоченному на формирование и направление запросов.

115. Направление межведомственных запросов допускается только с целью предоставления государственной услуги.

116. При наличии технической возможности межведомственные запросы направляются в форме электронного документа путем заполнения в базе данных ведомственного сегмента МВД России системы "МИР" электронной формы межведомственного запроса и его последующего направления на соответствующий адрес электронного сервиса, в том числе с использованием системы "МИР" либо единой системы межведомственного электронного взаимодействия <58> и подключаемых к ней региональных систем межведомственного электронного взаимодействия.

<58> Далее - "СМЭВ".

117. Обмен информацией между участниками системы "МИР" осуществляется по электронным каналам связи с использованием совместимых средств криптографической защиты информации, а между участниками и неучастниками системы "МИР", в том числе посредством электронных сервисов, внесенных в единый реестр СМЭВ.

Межведомственные запросы в форме электронного документа подписываются усиленной квалифицированной электронной подписью.

118. В течение трех рабочих дней со дня поступления заявления для рассмотрения уполномоченный сотрудник направляет межведомственные запросы <59> в целях выявления оснований для отказа в выдаче разрешения.

<59> Органы федеральной службы безопасности осуществляют межведомственное взаимодействие с использованием системы "МИР".

119. В органах федеральной службы безопасности проверяются иностранные граждане, достигшие четырнадцатилетнего возраста, для выявления оснований, предусмотренных подпунктами 47.1 и 47.2 пункта 47 Административного регламента.

В орган федеральной службы безопасности направляется второй экземпляр заявления. При отсутствии оснований, препятствующих выдаче разрешения, в подразделение по вопросам миграции возвращается второй экземпляр заявления, на котором проставляется штамп согласования, заверенный уполномоченным должностным лицом соответствующего подразделения органа федеральной службы безопасности.

При выявлении оснований, препятствующих выдаче разрешения, подразделение по вопросам миграции получает об этом сообщение из органов федеральной службы безопасности. В этом случае второй экземпляр заявления не возвращается.

120. В структурное подразделение территориального органа ФССП России направляется запрос о предоставлении информации о возможном уклонении иностранного гражданина от исполнения обязательств, наложенных на него судом.

121. В органы исполнительной власти субъектов Российской Федерации в сфере социальной защиты населения направляется запрос для проверки сведений, сообщенных иностранным гражданином, относящихся к компетенции указанных органов.

122. Факт уплаты государственной пошлины проверяется с использованием ГИС ГМП или путем направления межведомственного запроса в территориальные органы Федерального казначейства.

Запрос направляется до выдачи разрешения иностранному гражданину в случае, если квитанция об уплате государственной пошлины не представлена заявителем по собственной инициативе и отсутствует доступ к ГИС ГМП.

123. В случае если в течение пяти рабочих дней <60> ответ на запрос, переданный с использованием системы "МИР" или СМЭВ, не поступил в подразделение по вопросам миграции, запрос повторно направляется на бумажном носителе.

<60> Если иные сроки подготовки и направления ответа на межведомственный запрос не установлены федеральными законами, правовыми актами Правительства Российской Федерации и принятыми в соответствии с федеральными законами нормативными правовыми актами субъекта Российской Федерации.

124. В случае отсутствия технической возможности межведомственные запросы направляются на бумажном носителе (приложение N 7 к Административному регламенту) и подписываются начальником (заместителем начальника) подразделения по вопросам миграции территориального органа МВД России на региональном уровне, руководителем (начальником) территориального органа МВД России на районном уровне или его заместителем.

125. На запросы, направленные в письменной форме, территориальные органы федеральных органов исполнительной власти, указанные в пунктах 120 и 121 Административного регламента, направляют в пределах своей компетенции в подразделение по вопросам миграции информацию о наличии либо об отсутствии обстоятельств, препятствующих выдаче разрешения, в течение одного месяца со дня получения соответствующего запроса.

126. Ответы на запросы, направленные в орган федеральной службы безопасности в отношении иностранных граждан, прибывших в Российскую Федерацию в порядке, требующем получения визы, направляются в подразделение по вопросам миграции в течение двух месяцев со дня получения соответствующего запроса.

127. Непредставление (несвоевременное представление) органом (организацией), в которые направлены межведомственные запросы в целях предоставления государственной услуги, документов и информации не может являться основанием для отказа в предоставлении государственной услуги.

128. Результатом административной процедуры является получение в рамках межведомственного взаимодействия информации (ответов на межведомственные запросы), необходимой для предоставления государственной услуги заявителю.

Принятие решения по результатам рассмотрения заявления

129. Основанием для начала административной процедуры является поступление результатов проверок к сотруднику, уполномоченному на подготовку решения по результатам рассмотрения заявления.

130. В отношении иностранного гражданина, прибывшего в Российскую Федерацию в порядке, не требующем получения визы, не представившего в течение тридцати дней со дня приема заявления к рассмотрению документы, предусмотренные подпунктом 30.3 пункта 30 и подпункта 31.5 пункта 31 Административного регламента, и не обратившегося с заявлением о продлении указанного срока, принимается решение об отказе в выдаче разрешения.

131. Если в результате проверки не были установлены обстоятельства, являющиеся основаниями отказа в выдаче разрешения, принимается решение о выдаче разрешения.

132. Решение о выдаче либо об отказе в выдаче разрешения, оформляемое в виде заключения (приложение N 8 к Административному регламенту), принимается и утверждается руководителем (начальником) территориального органа МВД России на региональном уровне.

133. Ответы на запросы, результаты проверок, заключение о принятом решении приобщаются к материалам учетного дела.

134. Решение по заявлению, поданному в электронной форме, принимается в порядке, установленном пунктами 130 - 133 Административного регламента.

135. Результатом административной процедуры является утверждение руководителем (начальником) территориального органа МВД России на региональном уровне решения о выдаче разрешения либо об отказе в его выдаче.

Направление уведомления о принятом решении

136. Основанием для начала административной процедуры является поступление утвержденного руководителем (начальником) территориального органа МВД России на региональном уровне решения о выдаче либо об отказе в выдаче разрешения, к сотруднику, уполномоченному на направление уведомления о принятом решении по результатам рассмотрения заявления.

137. В течение рабочего дня, следующего за днем принятия решения, сотрудник, рассматривавший заявление, направляет почтовым отправлением заявителю уведомление о результате рассмотрения заявления с указанием места и времени получения разрешения или уведомления об отказе в его выдаче (приложение N 9 к Административному регламенту).

138. По заявлению, поданному через Единый портал, после принятия решения о выдаче разрешения сотрудник, ответственный за рассмотрение заявления, осуществляет следующие действия:

138.1. В течение рабочего дня информирует заявителя с использованием Единого портала о результате рассмотрения заявления. Сообщение должно содержать информацию о подразделении по вопросам миграции, куда необходимо обратиться заявителю для представления документов, адресе его местонахождения, часах приема.

138.2. В течение рабочего дня присваивает заявлению статус "Готово".

139. Заявитель, подавший заявление в электронной форме и получивший уведомление о положительном решении по его заявлению, представляет все документы, необходимые для предоставления государственной услуги в соответствии с Административным регламентом.

140. Оформление разрешения до представления всех необходимых документов, предусмотренных Административным регламентом, не допускается.

141. По заявлению иностранного гражданина, поданному в дипломатическое представительство или консульское учреждение Российской Федерации, уведомление направляется в Консульский департамент МИД России, а в отношении участника Государственной программы и в соответствующее представительство МВД России за рубежом с указанием номера и даты принятия решения (приложение N 10 к Административному регламенту).

142. Уведомление о принятом по заявлению положительном решении является основанием для оформления дипломатическим представительством или консульским учреждением Российской Федерации иностранному гражданину обыкновенной визы на въезд в Российскую Федерацию в целях получения разрешения на временное проживание в Российской Федерации, если иной порядок въезда в Российскую Федерацию не установлен международным договором Российской Федерации.

143. Иностранному гражданину, обратившемуся за получением уведомления об отказе в выдаче разрешения (приложение N 11 к Административному регламенту), разъясняется порядок обжалования принятого решения об отказе и повторной подачи заявления. Уведомление вручается иностранному гражданину под подпись. Корешок уведомления приобщается к учетному делу.

144. В подразделение по вопросам миграции территориального органа МВД России на районном уровне по месту предполагаемого жительства, указанному в заявлении, в течение трех рабочих дней со дня принятия решения о принятом решении направляется сообщение (приложение N 12 к Административному регламенту).

145. При наличии технической возможности сообщение может быть направлено с использованием электронных средств информационно-телекоммуникационных технологий, находящихся в распоряжении территориального органа МВД России на региональном уровне. В учетном деле делается отметка о направлении сообщения.

146. Результатом административной процедуры является направление заявителю уведомления о принятом решении.

Оформление и выдача разрешения

147. Основанием для начала административной процедуры является принятие решения о выдаче разрешения.

Оформление и выдачу разрешения осуществляют подразделения по вопросам миграции.

148. Иностранному гражданину разрешение оформляется в виде отметки в документе, удостоверяющем личность, по форме согласно приложению N 2 к настоящему приказу.

Отметка и записи в ней производятся с использованием специального принтера, а при отсутствии возможности - с использованием штемпельной краски или черных паст (чернил).

149. Оформление отметки производится уполномоченным сотрудником в следующем порядке:

149.1. Записи в реквизитах "Фамилия", "Имя" располагаются по центру соответствующих строк и заполняются на основании документа, удостоверяющего личность иностранного гражданина, либо документа, удостоверяющего личность иностранного гражданина, с переводом на русский язык либо подписью переводчика. Верность перевода либо подлинность подписи переводчика должны быть нотариально засвидетельствованы в порядке, установленном законодательством Российской Федерации о нотариате.

В случае если в документе, удостоверяющем личность, отсутствует написание указанных реквизитов латинскими буквами, дублирование производится путем простого замещения букв русского алфавита на соответствующие знаки латинского алфавита. Реквизит "Отчество" заполняется в соответствии с документом, удостоверяющим личность иностранного гражданина.

149.2. В реквизите "дата" проставляются арабскими цифрами число, месяц и год рождения, например: "07.09.1960".

В случае отсутствия дня и (или) месяца рождения эти реквизиты заменяются символами "00".

149.3. В реквизите "место рождения" указывается наименование страны рождения в соответствии с указанной записью в документе, удостоверяющем личность иностранного гражданина.

149.4. В реквизите "пол" для женщин проставляется "жен.", для мужчин "муж.".

149.5. В реквизите "гражданство" на русском языке указывается официальное наименование государства гражданской принадлежности иностранного гражданина.

149.6. В реквизите "номер" проставляется арабскими цифрами номер принятого по заявлению решения, который соответствует регистрационному номеру учетного дела.

149.7. В реквизите "дата принятия решения" проставляются арабскими цифрами число, месяц и год утверждения заключения о принятии решения по заявлению, например: "10.05.2016".

149.8. В реквизите "срок действия" арабскими цифрами указывается число, месяц и год окончания срока действия разрешения (три года с даты принятия решения).

149.9. В реквизите "наименование органа" указывается сокращенное наименование территориального органа МВД России, оформившего разрешение.

149.10. Отметка заверяется печатью "Для паспортно-визовых документов", которая проставляется в нижнем правом углу штампа.

150. Лицу без гражданства, не имеющему документа, удостоверяющего личность, выдается разрешение в виде документа по форме согласно приложению N 3 к настоящему приказу.

Записи в документе производятся с использованием специального принтера, а при отсутствии возможности - с использованием штемпельной краски или черных паст (чернил).

151. Оформление документа производится уполномоченным сотрудником в следующем порядке:

151.1. Запись в реквизите "фамилия, имя (имена) русск." располагается по центру строки и заполняется на основании сведений, указанных лицом без гражданства в заявлении, и иных подтверждающих документов.

В случае представления лицом без гражданства документов, содержащих сведения о его отчестве, в данной строке указывается также отчество.

151.2. Запись в реквизите "фамилия, имя (имена) лат." располагается по центру строки и производится путем простого замещения букв русского алфавита в фамилии и имени заявителя на соответствующие знаки латинского алфавита.

151.3. Реквизиты "номер решения", "дата принятия решения о выдаче разрешения", "наименование органа, выдавшего разрешение", "Разрешение на временное проживание действительно до" заполняются в соответствии с подпунктами 149.6 - 149.9 пункта 149 Административного регламента.

151.4. В реквизите "подпись, фамилия должностного лица" проставляется подпись и фамилия должностного лица, уполномоченного выдавать документ.

151.5. Реквизит "адрес временного проживания" заполняется после подачи лицом без гражданства заявления о регистрации по месту жительства в соответствии с Федеральным законом от 8 июля 2006 г. N 109-ФЗ "О миграционном учете иностранных граждан и лиц без гражданства в Российской Федерации".

151.6. Реквизиты "Перерегистрирован" не заполняются.

Официальный источник электронного документа содержит неточность: Федеральный закон N 109-ФЗ принят 18.07.2006.

151.7. Фотография владельца документа скрепляется печатью "Для паспортно-визовых документов".

152. Разрешение в виде отметки в документе, удостоверяющем личность иностранного гражданина, оформляется в срок, не превышающий десяти календарных дней со дня предоставления иностранным гражданином указанного документа.

Разрешение в виде отметки в документе, удостоверяющем личность иностранного гражданина, являющегося участником Государственной программы или членом его семьи, оформляется в срок, не превышающий пяти календарных дней со дня обращения иностранного гражданина, предъявившего свидетельство участника Государственной программы.

На время, необходимое для оформления разрешения, иностранному гражданину выдается справка установленной формы (приложение N 13 к Административному регламенту).

153. Разрешение на временное проживание лица без гражданства в Российской Федерации оформляется в течение трех рабочих дней после принятия решения о выдаче разрешения.

154. Разрешение оформляется иностранному гражданину независимо от возраста.

155. Не достигшему восемнадцатилетнего возраста иностранному гражданину разрешение оформляется в виде отметки на свободной странице документов, удостоверяющих личность каждого из родителей (одного из них), получивших разрешение.

156. При наличии у ребенка документа, удостоверяющего личность, разрешение в виде отметки оформляется также на свободной странице этого документа.

157. Лицу без гражданства разрешение в виде отметки оформляется только в документе, удостоверяющем его личность. По истечении срока действия этого документа лицу без гражданства на оставшийся срок действия разрешения выдается разрешение на временное проживание лица без гражданства в Российской Федерации.

158. В случае если в соответствии с международными договорами Российской Федерации документом, удостоверяющим личность иностранного гражданина, является удостоверение личности (пластиковая карточка) или свидетельство о рождении, разрешение в виде отметки оформляется на листе белой бумаги формата A4, с указанием на нем реквизитов документа, удостоверяющего личность, к которому выдано разрешение, и заверяется печатью "Для паспортно-визовых документов".

159. Ребенку, родившемуся на территории Российской Федерации после получения одним из родителей разрешения, может быть оформлено разрешение по заявлению этого родителя, поданному в произвольной форме в подразделение по вопросам миграции по месту его жительства. Вместе с заявлением представляется свидетельство о рождении ребенка и документ, удостоверяющий его личность и гражданство, если родитель является иностранным гражданином (сведения о ребенке могут быть внесены полномочным органом иностранного государства в паспорт иностранного гражданина, являющегося родителем). В случае если государство, гражданином которого является родитель, не представляет ребенку свое гражданство (данное обстоятельство подтверждается справкой полномочного органа иностранного государства), или родитель является лицом без гражданства, ребенок может быть признан лицом без гражданства, и ему выдается разрешение на временное проживание лица без гражданства в Российской Федерации.

В данном случае разрешение ребенку оформляется на срок действия разрешения, выданного родителю.

160. Разрешение выдается сроком на три года.

161. В случае выявления в оформленном документе технического брака, несоответствия персональных данных заявителя его данным, указанным в заявлении, наличия неустановленных либо внесенных ненадлежащим образом отметок и записей на момент выдачи разрешения, оформляется новое разрешение без повторного представления заявителем документов, предусмотренных Административным регламентом. В этом случае государственная пошлина за выдачу разрешения повторно не уплачивается.

Если оформление нового разрешения невозможно по техническим причинам в день обращения, максимальный срок оформления нового разрешения не должен превышать десяти дней.

162. Иностранные граждане, имеющие документы, удостоверяющие личность, срок действия которых заканчивается в пределах срока действия разрешения, предупреждаются о необходимости своевременного продления (оформления нового) документа, удостоверяющего личность, в полномочных органах государства своей гражданской принадлежности (прежнего места жительства - для лиц без гражданства).

Если срок действия документа, удостоверяющего личность лица без гражданства, в который проставлено разрешение в виде отметки, не продлен (не получен новый документ), то лицу без гражданства оформляется разрешение на временное проживание лица без гражданства в Российской Федерации на бланке.

163. При выдаче разрешения иностранному гражданину разъясняются под расписку основные требования федерального законодательства о правовом положении иностранных граждан в Российской Федерации, правовой статус лица, получившего разрешение, основания аннулирования разрешения, а также обязанность ежегодной подачи уведомления о подтверждении своего проживания в Российской Федерации (приложение N 14 к Административному регламенту).

164. Расписка приобщается к учетному делу.

165. Одновременно с выдачей разрешения иностранному гражданину, прибывшему в Российскую Федерацию в порядке, требующем получения визы, на срок действия разрешения выдается многократная виза временно проживающего лица для выезда из Российской Федерации и въезда в Российскую Федерацию, за исключением случаев, предусмотренных международными договорами Российской Федерации.

166. Сведения о выданных, восстановленных, утраченных разрешениях и о результатах рассмотрения заявлений о событиях, связанных с выдачей, отказом в выдаче разрешений, передаются в центр обработки данных Единой системы информационно-аналитического обеспечения деятельности МВД России.

167. Подразделения по вопросам миграции территориальных органов МВД России на региональном уровне ведут учет иностранных граждан, получивших разрешение, в виде электронных баз данных, а при их отсутствии - в виде картотек, которые регистрируются по журналу учета журналов и картотек и учетных карточек (приложение N 15 к Административному регламенту).

168. При изменении места временного проживания, персональных данных владельца (фамилии и/или имени, отчества, даты и места рождения, гражданства), выдаче нового документа, удостоверяющего личность, получении вида на жительство заводится новая учетная карточка, а ранее оформленная приобщается к учетному делу.

Учетные дела иностранных граждан, изменивших место временного проживания вне пределов субъекта Российской Федерации, где выдано разрешение, направляются в подразделения по вопросам миграции по новому месту жительства на основании запроса данного подразделения.

169. Результатом административной процедуры является выдача разрешения.

Оформление разрешения при утрате или замене документа, удостоверяющего личность, при изменении персональных данных владельца разрешения

170. Основанием для начала административной процедуры является обращение иностранного гражданина с заявлением.

171. При утрате иностранным гражданином (хищении у него) <61> документа, удостоверяющего личность, с проставленной ранее отметкой о разрешении или разрешения на временное проживание лица без гражданства в Российской Федерации он в трехдневный срок обращается в подразделение по вопросам миграции по разрешенному месту временного проживания с заявлением о выдаче разрешения взамен утраченного.

<61> Далее - "утрата".

В случае утраты документа, удостоверяющего личность, вне пределов субъекта Российской Федерации, где иностранному гражданину разрешено проживание, он в трехдневный срок обращается в подразделение по вопросам миграции по месту своего пребывания.

172. Уполномоченный сотрудник рассматривает заявление об утрате документа, удостоверяющего личность, составленное в произвольной форме. Вместе с заявлением иностранный гражданин представляет 2 фотографии в соответствии с требованиями, предусмотренными подпунктом 28.2 пункта 28 Административного регламента.

При получении иностранным гражданином взамен утраченного нового документа, удостоверяющего личность, представляется данный документ.

173. На период рассмотрения заявления об утрате иностранному гражданину выдается справка (приложение N 5 к Административному регламенту). Лицу без гражданства указанная справка выдается с фотографией, на которой проставляется печать подразделения, принявшего заявление к рассмотрению.

174. После проверки обстоятельств утраты, при подтверждении сообщенных иностранным гражданином сведений, в течение семи рабочих дней со дня подачи заявления сотрудник, рассматривавший заявление, проставляет отметку в новый документ, удостоверяющий личность иностранного гражданина, или выдает лицу без гражданства дубликат разрешения взамен утраченного.

При выдаче лицу без гражданства дубликата разрешения в правом верхнем углу выдаваемого документа производится запись "Дубликат".

175. Если сведения, сообщенные иностранным гражданином, в результате проверки не нашли подтверждения, а документ, удостоверяющий личность, у иностранного гражданина отсутствует, по его заявлению проводится установление личности в соответствии со статьей 10.1 Федерального закона "О правовом положении иностранных граждан в Российской Федерации".

Срок проведения процедуры установления личности не должен превышать тридцати дней со дня подачи иностранным гражданином заявления об утрате разрешения.

176. В подразделение по вопросам миграции территориального органа МВД России по месту выдачи утраченного документа, удостоверяющего личность, или по месту жительства иностранного гражданина в течение суток направляется запрос с приложением фотографии заявителя для подтверждения личности и факта получения разрешения.

Уполномоченный сотрудник, получивший запрос, сверяет указанные в заявлении данные и приложенную к нему фотографию с учетами подразделения по вопросам миграции и направляет ответ инициатору проверки. Максимальный срок проверки - три рабочих дня.

177. В случае если иностранный гражданин находится вне пределов субъекта Российской Федерации, где ему было разрешено временное проживание, ему выдается справка для следования к месту выдачи документа взамен утраченного.

При необходимости выезда иностранного гражданина в другой город с целью посещения посольства государства своей гражданской принадлежности либо прежнего постоянного проживания (для лиц без гражданства) для оформления (получения) нового документа, удостоверяющего личность, иностранному гражданину выдается справка (приложение N 13 к Административному регламенту).

Срок действия справки не может превышать одного месяца и может быть продлен на основании подтверждающих документов, но не более чем на шесть месяцев.

178. Одновременно осуществляется проверка сведений, представленных иностранным гражданином, обратившимся с заявлением об утрате разрешения, в электронном виде по учетам федерального казенного учреждения "Главный информационно-аналитический центр Министерства внутренних дел Российской Федерации" и информационных центров территориальных органов МВД России на региональном уровне.

О выявлении лиц, находящихся в розыске, незамедлительно с использованием средств связи сообщается инициатору розыска.

179. В случаях, когда при сличении фотографий проверяемого лица не будет установлена тождественность изображенного на них лица или обнаружено несоответствие сведений, указанных в запросе, данным учетного дела лица, получившего разрешение, об этом сообщается инициатору запроса для принятия дополнительных мер к установлению личности заявителя и выявлению причин имеющихся расхождений.

180. На основании заключения об установлении личности иностранного гражданина ему выдается копия данного заключения и справка для следования к месту получения документа, удостоверяющего личность, взамен утраченного.

Лицу без гражданства по месту выдачи разрешения или по месту жительства заявителя оформляется и выдается дубликат разрешения взамен утраченного в порядке, предусмотренном пунктами 152 - 160 Административного регламента, с учетом положений абзацев четвертого и пятого пункта 187 Административного регламента.

При выдаче лицу без гражданства дубликата разрешения в правом верхнем углу выдаваемого документа производится запись "Дубликат".

181. Если иностранный гражданин, заявивший об утрате документа, удостоверяющего личность, в ходе проведения проверки обнаружит его, то на основании письменного заявления иностранного гражданина проверка прекращается.

182. При замене документа, удостоверяющего личность, в том числе при изменении фамилии и/или имени, отчества, даты и (или) места рождения, гражданства, иностранный гражданин обращается в подразделение по вопросам миграции по разрешенному месту временного проживания в течение десяти дней после получения нового документа, удостоверяющего личность, выданного полномочным органом иностранного государства его гражданской принадлежности или прежнего постоянного проживания (для лиц без гражданства), с заявлением, составленным в произвольной форме.

183. Одновременно с заявлением, в котором должны быть указаны причины замены документа, удостоверяющего личность, заявителем представляется новый документ, удостоверяющий личность, его копия с переводом на русский язык либо подписью переводчика, если документ составлен на иностранном языке. Верность перевода либо подлинность подписи переводчика должны быть нотариально засвидетельствованы в порядке, установленном законодательством Российской Федерации о нотариате.

184. Лица без гражданства, имеющие разрешение в виде документа установленной формы и изменившие фамилию и/или имя, отчество, дату и (или) место рождения, гражданство, вместе с заявлением и подтверждающим документом представляют одну фотографию в соответствии с требованиями, предусмотренными подпунктом 28.2 пункта 28 Административного регламента.

185. Оформление разрешения в случаях утраты документов, изменения фамилии и/или имени, отчества, даты и (или) места рождения, гражданства, либо при ином замене документа, удостоверяющего личность, производится уполномоченным сотрудником в порядке, предусмотренном пунктами 159 - 165 Административного регламента.

Ранее выданное разрешение в виде документа изымается и приобщается к учетному делу.

При этом в разрешении, оформляемом в виде отметки в новом документе, удостоверяющем личность иностранного гражданина, в реквизитах "номер", "дата принятия решения", "срок действия" и "наименование органа" указываются реквизиты ранее выданного разрешения.

В разрешении, оформляемом в виде документа лицу без гражданства, в графы "номер решения", "дата принятия решения о выдаче разрешения" и "наименование органа, выдавшего разрешение" вносятся сведения о ранее выданном разрешении.

Срок действия вновь оформленного разрешения должен соответствовать сроку действия ранее выданного разрешения.

186. Заявление и представляемые вместе с ним документы или их копии приобщаются к учетному делу.

187. Результатом административной процедуры является оформление разрешения на временное проживание.

IV. Формы контроля за предоставлением государственной услуги

Порядок осуществления текущего контроля за соблюдением и исполнением ответственными должностными лицами положений Административного регламента и иных нормативных правовых актов, устанавливающих требования к предоставлению государственной услуги, а также принятием ими решений

188. Текущий контроль за соблюдением порядка предоставления государственной услуги, принятием решений должностными лицами подразделений по вопросам миграции осуществляется постоянно в процессе исполнения предусмотренных Административным регламентом административных процедур с учетом сроков их осуществления, а также путем проведения проверок исполнения положений Административного регламента, иных нормативных правовых актов Российской Федерации, регулирующих вопросы, связанные с предоставлением государственной услуги.

189. О случаях и причинах нарушения административных процедур должностные лица немедленно информируют своих непосредственных руководителей или их заместителей, а также принимают меры по устранению нарушений.

Порядок и периодичность осуществления плановых и внеплановых проверок полноты и качества предоставления государственной услуги, в том числе порядок и формы контроля за полнотой и качеством предоставления государственной услуги

190. Контроль качества предоставления государственной услуги осуществляется в форме плановых и внеплановых проверок.

191. Проведение плановых проверок осуществляется с периодичностью не реже одного раза в год. Внеплановая проверка может проводиться по конкретному обращению заявителя.

192. Плановые и внеплановые проверки проводятся по решению руководства МВД России или территориальных органов МВД России на региональном и районном уровнях.

193. В случае выявления нарушений прав заявителей по результатам проведенных проверок в отношении виновных лиц принимаются меры в соответствии с законодательством Российской Федерации.

Ответственность должностных лиц федерального органа исполнительной власти за решения и действия (бездействие), принимаемые (осуществляемые) ими в ходе предоставления государственной услуги

194. Должностные лица, предоставляющие государственную услугу, несут персональную ответственность за исполнение административных процедур в соответствии с законодательством Российской Федерации и соблюдение сроков, установленных Административным регламентом.

Положения, характеризующие требования к порядку и формам общественного контроля за предоставлением государственной услуги, в том числе со стороны граждан, их объединений и организаций

195. Контроль за предоставлением государственной услуги, в том числе со стороны заявителей, их объединений и организаций осуществляется посредством получения полной, актуальной и достоверной информации о деятельности подразделений по вопросам миграции при предоставлении государственной услуги, рассмотрении обращений (жалоб) и при обжаловании решений действий (бездействия) должностных лиц в процессе получения государственной услуги.

V. Досудебный (внесудебный) порядок обжалования решений и действий (бездействия) федерального органа исполнительной власти, предоставляющего государственную услугу, а также их должностных лиц

Информация для заявителя о его праве подать жалобу на решение и (или) действие (бездействие) федерального органа исполнительной власти и (или) его должностных лиц, федеральных государственных служащих, при предоставлении государственной услуги

196. Заявитель имеет право подать жалобу на решение и (или) действие (бездействие) подразделения по вопросам миграции и (или) его должностных лиц при предоставлении государственной услуги <62>, в том числе в следующих случаях:

<62> Далее - "жалоба".

196.1. Нарушение срока регистрации заявления о предоставлении государственной услуги.

196.2. Нарушение срока предоставления государственной услуги.

196.3. Требование у заявителя документов, не предусмотренных нормативными правовыми актами Российской Федерации для предоставления государственной услуги.

196.4. Отказ в приеме документов, представление которых предусмотрено нормативными правовыми актами Российской Федерации для предоставления государственной услуги.

196.5. Отказ в предоставлении государственной услуги, если основания отказа не предусмотрены федеральными законами и принятыми в соответствии с ними иными нормативными правовыми актами Российской Федерации.

196.6. Требование о внесении заявителем платы, не предусмотренной нормативными правовыми актами Российской Федерации, при предоставлении государственной услуги.

196.7. Отказ подразделения по вопросам миграции, предоставляющего государственную услугу, их должностных лиц в исправлении допущенных опечаток и ошибок в выданных в результате предоставления государственной услуги документов либо нарушение установленного срока таких исправлений.

Предмет жалобы

197. Жалоба должна содержать:

197.1. Наименование подразделения по вопросам миграции, предоставляющего государственную услугу, либо фамилия, инициалы, специальное звание (классный чин) должностного лица, решения и действия (бездействие) которых обжалуются.

197.2. Фамилию, имя, отчество (при наличии), сведения о месте жительства заявителя - физического лица либо наименование, сведения о месте нахождения заявителя - юридического лица, а также номер (номера) контактного телефона, адрес (адреса) электронной почты (при наличии) и почтовый адрес, по которым должен быть направлен ответ заявителю (за исключением случая, когда жалоба направляется посредством портала федеральной государственной информационной системы, с использованием сети Интернет).

197.3. Сведения об обжалуемых решениях и действиях (бездействии) должностных лиц подразделений по вопросам миграции, предоставляющих государственную услугу.

197.4. Доводы, на основании которых заявитель не согласен с решением и действием (бездействием) должностных лиц подразделений по вопросам миграции, предоставляющих государственную услугу.

Органы государственной власти и уполномоченные на рассмотрение жалобы должностные лица, которым может быть направлена жалоба

198. Жалоба рассматривается подразделением по вопросам миграции, предоставляющим государственную услугу, порядок предоставления которой был нарушен вследствие решений и действий (бездействия) указанных подразделений либо их должностных лиц.

199. В случае если обжалуются решения начальника (заместителя начальника) подразделения по вопросам миграции, предоставляющего государственную услугу, жалоба рассматривается вышестоящим должностным лицом соответствующего территориального органа МВД России на региональном либо районном уровне.

200. Жалоба может быть направлена:

200.1. На решения, принятые подразделениями по вопросам миграции на районном уровне - руководителю (начальнику) территориального органа МВД России на районном уровне либо в соответствующий территориальный орган МВД России на региональном уровне.

200.2. На решения, принятые подразделениями по вопросам миграции на региональном уровне - руководителю территориального органа МВД России на региональном уровне, либо в Главное управление по вопросам миграции МВД России <63>.

<63> Далее - "ГУВМ МВД России".

200.3. На решения, принятые руководителями территориальных органов МВД России на региональном уровне, руководством ГУВМ МВД России - Министру внутренних дел Российской Федерации либо заместителю Министра внутренних дел Российской Федерации, который является ответственным за деятельность ГУВМ МВД России.

Порядок подачи и рассмотрения жалобы

201. Жалоба подается заявителем в письменной форме, в том числе при личном приеме заявителя, или в электронном виде в подразделение по вопросам миграции либо в территориальный орган МВД России на региональном или районном уровне.

202. В территориальных органах МВД России определяются уполномоченные на рассмотрение жалоб должностные лица, которые обеспечивают:

202.1. Прием и рассмотрение жалоб.

202.2. Направление жалоб в уполномоченный на их рассмотрение орган.

203. В случае подачи жалобы при личном приеме заявитель представляет документ, удостоверяющий его личность в соответствии с законодательством Российской Федерации.

204. В случае, если жалоба подается через представителя заявителя, представляется документ, подтверждающий полномочия на осуществление действий от имени заявителя.

205. При подаче жалобы в электронном виде она должна быть подписана электронной подписью, в соответствии с постановлением Правительства Российской Федерации от 25 июня 2012 г. N 634. При этом документ, удостоверяющий личность заявителя, не требуется.

206. В случае, если жалоба подана заявителем в территориальный орган МВД России на региональном или районном уровне или подразделение по вопросам миграции, в компетенцию которого не входит принятие решения по жалобе, в течение трех рабочих дней со дня ее регистрации, территориальный орган МВД России на региональном или районном уровне или подразделение по вопросам миграции направляет жалобу в уполномоченный на ее рассмотрение орган и в письменной форме информирует заявителя о перенаправлении жалобы. При этом срок рассмотрения жалобы исчисляется со дня регистрации жалобы в уполномоченном на ее рассмотрение органе.

207. В случае установления в ходе или по результатам рассмотрения жалобы признаков состава административного правонарушения, предусмотренного статьей 5.63 Кодекса Российской Федерации об административных правонарушениях <64>, или признаков состава преступления должностное лицо, уполномоченное на рассмотрение жалоб, незамедлительно направляет соответствующие материалы в органы прокуратуры.

<64> Собрание законодательства Российской Федерации, 2002, N 1, ст. 1; 2011, N 49, ст. 7061; 2012, N 31, ст. 4322; 2013, N 52, ст. 6995; 2015, N 29, ст. 4376.

Сроки рассмотрения жалобы

208. Жалоба, поступившая в территориальный орган МВД России на региональном или районном уровне или в соответствующее подразделение по вопросам миграции, подлежит рассмотрению должностным лицом, наделенным полномочиями по рассмотрению жалоб, в течение 15 рабочих дней со дня ее регистрации, а в случае обжалования отказа подразделения по вопросам миграции либо должностного лица в приеме документов у заявителя либо в исправлении допущенных опечаток и ошибок или в случае обжалования нарушения установленного срока таких исправлений - в течение 5 рабочих дней со дня ее регистрации.

Перечень оснований для приостановления рассмотрения жалобы в случае, если возможность приостановления предусмотрена законодательством Российской Федерации

209. Основания для приостановления рассмотрения жалобы заявителя на решения и (или) действия (бездействие) должностных лиц отсутствуют.

Результат рассмотрения жалобы

210. По результатам рассмотрения жалобы выносится одно из следующих решений:

210.1. Об удовлетворении жалобы полностью или частично.

210.2. Об отказе в удовлетворении жалобы.

211. Основанием для отказа в удовлетворении жалобы являются.

211.1. Наличие вступившего в законную силу решения суда, арбитражного суда по жалобе о том же предмете и по тем же основаниям.

211.2. Подача жалобы лицом, полномочия которого не подтверждены в порядке, установленном законодательством Российской Федерации.

211.3. Наличие решения по жалобе, принятого ранее в отношении того же заявителя и по тому же предмету жалобы.

212. Уполномоченный на рассмотрение жалобы орган вправе оставить жалобу без ответа в следующих случаях:

212.1. Наличие в жалобе нецензурных либо оскорбительных выражений, угроз жизни, здоровью и имуществу должностного лица, а также членов его семьи.

212.2. Отсутствие возможности прочитать какую-либо часть текста жалобы, фамилию, имя, отчество (при наличии) и (или) почтовый адрес гражданина, указанные в жалобе.

Порядок информирования заявителя о результатах рассмотрения жалобы

213. Не позднее дня, следующего за днем принятия решения, указанного в пунктах 210 - 211 Административного регламента, заявителю в письменной форме и по желанию заявителя в форме электронного документа, подписанного электронной подписью уполномоченного на рассмотрение должностного лица, вид которой установлен законодательством Российской Федерации, направляется мотивированный ответ о результатах рассмотрения жалобы.

214. В ответе по результатам рассмотрения жалобы указываются:

214.1. Наименование государственного органа, предоставляющего государственную услугу, рассмотревшего жалобу, должность, фамилия, имя, отчество (последнее - при наличии) должностного лица, принявшего решение по жалобе.

214.2. Номер, дата, место принятия решения, включая сведения о должностном лице, решение или действие (бездействие) которого обжалуется.

214.3. Фамилия, имя, отчество (при наличии) или наименование заявителя.

214.4. Основания для принятия решения по жалобе.

214.5. Принятое по жалобе решение.

214.6. В случае, если жалоба признана обоснованной - сроки устранения выявленных нарушений, в том числе срок предоставления результата государственной услуги.

214.7. Сведения о порядке обжалования принятого по жалобе решения.

215. Ответ по результатам рассмотрения жалобы подписывается уполномоченным на рассмотрение жалоб должностным лицом.

Порядок обжалования решения по жалобе

216. Заявитель вправе обжаловать решение по жалобе, принятое должностным лицом, вышестоящему должностному лицу либо в соответствии с законодательством Российской Федерации.

Право заявителя на получение информации и документов, необходимых для обоснования и рассмотрения жалобы

217. Заявитель имеет право на получение информации и документов, необходимых для обоснования и рассмотрения жалобы.

218. Заявителем могут быть представлены документы (при наличии), подтверждающие доводы заявителя, либо их копии.

Способы информирования заявителей о порядке подачи и рассмотрения жалобы

219. Информирование заявителей о порядке подачи и рассмотрения жалобы на решения и действия (бездействие) должностных лиц осуществляется посредством размещения информации на сайтах МВД России, на Едином портале, а также на информационных стендах подразделений по вопросам миграции.

Приложение N 1
к Административному регламенту
Министерства внутренних дел
Российской Федерации по предоставлению
государственной услуги по выдаче
иностранным гражданам и лицам
без гражданства разрешения на временное
проживание в Российской Федерации

БЛОК-СХЕМА ПРЕДОСТАВЛЕНИЯ ГОСУДАРСТВЕННОЙ УСЛУГИ

УСЛОВНЫЕ ОБОЗНАЧЕНИЯ БЛОК-СХЕМЫ ПРЕДОСТАВЛЕНИЯ ГОСУДАРСТВЕННОЙ УСЛУГИ

Начало и завершение предоставления государственной услуги
Административная процедура
Операция, действие
Ситуация выбора, принятие решения
Вариант выбора
Переход к следующей операции, действию, административной процедуре

Приложение N 2
к Административному регламенту
Министерства внутренних дел
Российской Федерации по предоставлению
государственной услуги по выдаче
иностранным гражданам и лицам
без гражданства разрешения на временное
проживание в Российской Федерации

                                                             ФОРМА
 
                           ЗАЯВЛЕНИЕ
         О ВЫДАЧЕ РАЗРЕШЕНИЯ НА ВРЕМЕННОЕ ПРОЖИВАНИЕ <1>
 
Регистрационный номер ____________________________________________
                   (заполняется уполномоченным должностным лицом)
 
 Разрешение на временное проживание выдано
 
 
"___ "______________" 20__ г 
 
   Место 
Начальник _________________________________
 
    для 
___________________________________________
 
 фотографии
  (наименование подразделения по вопросам
 
 
миграции территориального органа МВД России
 
 
    на региональном или районном уровне)
м.п. <2>
 
_______ _____________ ____________________
 
(35 х 45 мм)
          (подпись)   (фамилия, инициалы)
"___"________________ " 20__ г. 
 
Прошу  выдать  мне  разрешение  на временное проживание в пределах
квоты,  установленной  на  20__  год/без  учета квоты на основании
пункта 3 статьи 6  Федерального закона от 25 июля 2002 г. N 115-ФЗ
"О  правовом положении иностранных граждан в Российской Федерации"
(ненужное зачеркнуть).
 
Мотивы, побудившие обратиться с данным заявлением ________________
__________________________________________________________________
 
                      Сведения о заявителе
 
1. Фамилия, имя (имена), отчество (если имеется) _________________
                                                  (фамилия и имя
__________________________________________________________________
    указываются буквами русского (кириллического) и латинского
__________________________________________________________________
 алфавитов (в соответствии с документом, удостоверяющим личность)
__________________________________________________________________
   в случае изменения фамилии, имени, отчества, указать прежние
        фамилии, имена, отчества, причину и дату изменений)
2. Число, месяц, год и место рождения ____________________________
__________________________________________________________________
3. Гражданство (подданство) какого иностранного государства имеете
в настоящее время (имели прежде) _________________________________
__________________________________________________________________
     (где, когда и на каком основании приобретено, утрачено)
4. Пол ___________________________________________________________
                          (мужской, женский)
5. Документ, удостоверяющий личность, ____________________________
                                        (номер и серия документа,
                                            кем и когда выдан)
6. Национальность ________________________________________________
                              (указывается по желанию)
7. Вероисповедание _______________________________________________
                              (указывается по желанию)
8. Адрес места пребывания, номер телефона ________________________
__________________________________________________________________
9.  Родились  ли  на  территории  РСФСР  и  состояли в гражданстве
СССР/родились   на   территории   Российской   Федерации (ненужное
зачеркнуть) ______________________________________________________
__________________________________________________________________
 (если да, то указать документ, подтверждающий указанные сведения)
10. Имеете ли нетрудоспособного родителя, состоящего в гражданстве
Российской Федерации _____________________________________________
                      (если да, то указать фамилию, имя, отчество
__________________________________________________________________
           (если имеется), дату рождения и документ,
               подтверждающий нетрудоспособность)
11.  Являетесь  ли  Вы  участником  Государственной  программы  по
оказанию   содействия   добровольному   переселению   в Российскую
Федерацию  соотечественников, проживающих за рубежом (членом семьи
участника Государственной программы) _____________________________
                                    (если да, то указывается номер
__________________________________________________________________
        свидетельства участника Государственной программы,
                       кем и когда выдано)
12. Информация  о документе  о соответствующем уровне образования,
специальность, название профессии, направление подготовки ________
__________________________________________________________________
(какую образовательную организацию, осуществляющую образовательную
__________________________________________________________________
       деятельность, где и когда окончил(а), номер диплома,
                      дата и место выдачи)
13. Ученая степень, ученое звание (если имеется) _________________
                                                  (номер диплома,
                                              дата и место выдачи)
14. Семейное положение ___________________________________________
                          (женат (замужем), холост (незамужняя),
__________________________________________________________________
        вдовец (вдова), разведен(а), номер свидетельства
            о браке (разводе), дата и место выдачи)
15. Члены семьи (муж (жена), родители, дети, братья, сестры):
 
Степень 
родства
   Фамилия, 
имя,
отчество
 Дата и 
место
рождения
Гражданство 
(подданство)
  Страна 
проживания
и адрес
 Место 
работы,
учебы
 
 
 
 
 
 
 
 
 
 
 
 
 
 
 
 
 
 
 
 
 
 
 
 
 
 
 
 
 
 
 
 
 
 
 
 
 
 
 
 
 
 
 
 
 
 
 
 
 
 
 
 
 
 
 
 
 
 
 

16.  Сведения  о  трудовой  деятельности  за  последние  пять лет,
предшествовавших   дню   подачи   заявления   (включая   учебу   в
организациях,   осуществляющих   образовательную   деятельность по
общеобразовательным    программам,    образовательным   программам
среднего    профессионального    образования    и  образовательным
программам высшего образования, военную службу) <4>:
 
Дата (месяц и год)
 Должность с указанием 
организации
 Адрес места работы 
<5> (страна, город,
область,
населенный пункт)
 приема
увольнения
 
 
 
 
 
 
 
 
 
 
 
 
 
 
 
 
 
 
 
 
 
 
 
 
 
 
 
 
 
 
 
 
 
 
 
 
 
17. Идентификационный  номер   налогоплательщика  (если   имеется)
__________________________________________________________________
18.  Предполагаемая трудовая деятельность на территории Российской
Федерации ________________________________________________________
19.  Предполагаемый  источник  средств существования на территории
Российской Федерации _____________________________________________
20.  Имеете  ли  непогашенную или неснятую судимость за совершение
тяжкого  или  особо  тяжкого  преступления за пределами Российской
Федерации ________________________________________________________
         (если да, то указать когда и где осужден, срок наказания,
                          дату отбытия наказания)
21. Адрес (сведения) предполагаемого места жительства ____________
__________________________________________________________________
Вместе с заявлением представляю следующие документы:
__________________________________________________________________
__________________________________________________________________
__________________________________________________________________
__________________________________________________________________
 
Я предупрежден(а), что в выдаче разрешения на временное проживание
мне  может  быть  отказано  либо  выданное  разрешение  может быть
аннулировано  в  случаях,  предусмотренных  статьей 7 Федерального
закона  от  25  июля  2002  г.  N  115-ФЗ  "О  правовом  положении
иностранных граждан в Российской Федерации".
 
         Заполняется иностранным гражданином,прибывшим 
  в Российскую Федерацию в порядке, не требующем получения визы
 
Обязуюсь в течение 30 дней со дня подачи заявления представить в
_________________________________________________________________
        (наименование подразделения по вопросам миграции 
территориального органа МВД России
на региональном или районном уровне)
сертификат об отсутствии у меня заболевания, вызываемого вирусом 
иммунодефицита человека (ВИЧ-инфекции), а также наркомании и
инфекционных заболеваний, представляющих опасность для
окружающих, перечень которых определен приказом Минздрава России
от 29 июня 2015 г. N 384н "Об утверждении перечня инфекционных
заболеваний, представляющих опасность для окружающих и
являющихся основанием для отказа в выдаче либо аннулирования
разрешения на временное проживание иностранных граждан и лиц без
гражданства, или вида на жительство, или патента, или разрешения
на работу в Российской Федерации, а также порядка подтверждения
их наличия или отсутствия, а также формы медицинского заключения
о наличии (об отсутствии) указанных заболеваний".
                        ____________________________________
                             (подпись заявителя, Ф. И. О.) 
 
Подлинность  представленных  документов и достоверность изложенных
сведений подтверждаю.
С  обработкой,  передачей  и  хранением моих персональных данных в
целях  и объеме, необходимых для получения разрешения на временное
проживание, согласен.
 
"___" __________ 20__ г.   _______________________________________
(дата подачи заявления)       (подпись заявителя проставляется
                             в присутствии должностного лица)
 
Заявление принято к рассмотрению "__" ____________ 20__ г.
 
Правильность заполнения заявления и наличие необходимых документов
проверил, подлинность подписи заявителя подтверждаю.
 
______________________________ ___________ _______________________
  (должность уполномоченного    (подпись)    (фамилия, инициалы)
      должностного лица,
    принявшего документы)
 

<1> Заявление заполняется от руки или с использованием технических средств (пишущих машинок, компьютеров), без сокращений, исправлений и прочерков. Ответы на вопросы должны быть исчерпывающими. Текст, выполненный от руки, должен быть разборчивым. <2> Проставляется печать подразделения по вопросам миграции территориального органа МВД России на региональном или районом уровне или печать дипломатического представительства или консульского учреждения Российской Федерации, принявшего заявление. <3> В случае недостаточного количества в пунктах бланка заявления строк для заполнения дополнительные сведения могут быть размещены на отдельном листе, прилагаемом к заявлению, аналогично реквизитам соответствующего пункта заявления с обязательным указанием на приложении имени, фамилии и отчества (при наличии) заявителя. <4> При заполнении данного пункта организации необходимо именовать так, как они назывались в период работы в них заявителя. Если заявитель зарегистрирован в Российской Федерации в качестве индивидуального предпринимателя, осуществляющего деятельность без образования юридического лица, то указываются номер свидетельства о регистрации, наименование регистрирующего органа и место выдачи. В случае прохождения военной службы следует указать должность, номер воинской части (учреждения), ее (его) место нахождения. <5> Если заявитель не работает, указывается адрес места жительства (пребывания).  

Приложение N 3
к Административному регламенту
Министерства внутренних дел
Российской Федерации по предоставлению
государственной услуги по выдаче
иностранным гражданам и лицам
без гражданства разрешения на временное
проживание в Российской Федерации

                                                             ФОРМА
 
                            ЗАЯВЛЕНИЕ
           О ВЫДАЧЕ РАЗРЕШЕНИЯ НА ВРЕМЕННОЕ ПРОЖИВАНИЕ
      ИНОСТРАННОМУ ГРАЖДАНИНУ <1>, НЕ ДОСТИГШЕМУ 18-ЛЕТНЕГО
       ВОЗРАСТА, ЛИБО ИНОСТРАННОМУ ГРАЖДАНИНУ, ПРИЗНАННОМУ
      НЕДЕЕСПОСОБНЫМ ИЛИ ОГРАНИЧЕННОМУ В ДЕЕСПОСОБНОСТИ <2>
 
Регистрационный номер ____________________________________________
                    (заполняется уполномоченным должностным лицом)
 
 Разрешение на временное проживание выдано
 
 
"___ "______________" 20__ г 
 
   Место 
Начальник _________________________________
 
    для 
___________________________________________
 
 фотографии
  (наименование подразделения по вопросам
 
 
миграции территориального органа МВД России
 
 
    на региональном или районном уровне)
М.П. <3>
 
_______ _____________ ____________________
 
(35 х 45 мм)
          (подпись)   (фамилия, инициалы)
"___"________________ " 20__ г. 
 
Прошу    выдать    разрешение    на    временное  проживание моему
сыну/дочери/усыновленному  ребенку/лицу,  над  которым установлена
моя опека или  попечительство  в пределах квоты,  установленной на
20__   год/без   учета   квоты   на   основании  пункта 3 статьи 6
Федерального  закона  от  25  июля  2002  г.  N 115-ФЗ "О правовом
положении  иностранных  граждан  в Российской Федерации" (ненужное
зачеркнуть).
Разрешение на временное проживание получает совместно с родителями
(одним  из родителей), усыновителем, опекуном, попечителем/без них
(ненужное зачеркнуть).
 
    Сведения о лице, в отношении которого заявление подается:
 
1. Фамилия, имя (имена), отчество (если имеется) _________________
__________________________________________________________________
    (фамилия и имя указываются буквами русского и латинского
__________________________________________________________________
  алфавитов, в случае изменения указать прежние фамилии, имена,
              отчества, причину и дату изменений)
2. Число, месяц, год и место рождения ______________ 3. Пол ______
4. Место рождения ________________________________________________
__________________________________________________________________
5.  Гражданство (подданство) какого иностранного государства имеет
в настоящее время (имел прежде) __________________________________
6. Документ, удостоверяющий личность, ____________________________
                                       (номер и серия документа,
__________________________________________________________________
  кем и когда выдан, если сведения о ребенке внесены в документ,
__________________________________________________________________
     удостоверяющий личность родителя, указываются реквизиты
                        этого документа)
7. Национальность _______________ 8. Вероисповедание _____________
                   (указывается                      (указывается
                    по желанию)                       по желанию)
9.  Имеет  ли  непогашенную  или  неснятую судимость за совершение
тяжкого  или  особо  тяжкого  преступления за пределами Российской
Федерации ________________________________________________________
__________________________________________________________________
    (если да, то указать когда и где осужден, срок наказания,
                     дату отбытия наказания)
10. Адрес предполагаемого места жительства  в Российской Федерации
__________________________________________________________________
 
"___" ___________ 20__ г.                         ________________
                                                   (подпись) <4>
 
  Сведения о законном представителе, обратившемся с заявлением:
 
11. Фамилия, имя, отчество (если имеется) ________________________
                                       (в случае изменения указать
__________________________________________________________________
  прежние фамилии, имена, отчества, причину и дату их изменения)
12. Число, месяц, год рождения _________________ 13. Пол _________
14. Место рождения _______________________________________________
15. Место жительства (пребывания) ________________________________
                                     (индекс, республика, край,
__________________________________________________________________
    область, населенный пункт, улица, дом, корпус, квартира,
__________________________________________________________________
 номер телефона (домашний и мобильный), адрес электронной почты)
16. Документ, удостоверяющий личность, ___________________________
                                        (номер и серия документа,
__________________________________________________________________
                      кем и когда выдан)
17.  Разрешение  на  временное  проживание  в Российской Федерации
(если есть) ______________________________________________________
                        (серия, номер, и дата выдачи)
18. Вид на жительство в Российской Федерации (если есть) _________
__________________________________________________________________
 
Вместе с заявлением представляю следующие документы:
 
__________________________________________________________________
__________________________________________________________________
__________________________________________________________________
 
С  основаниями  отказа в выдаче разрешения на временное проживание
ознакомлен.
С  обработкой,  передачей  и  хранением моих персональных данных и
персональных данных лица, в отношении которого подано заявление, в
целях  и объеме, необходимом для получения разрешения на временное
проживание, согласен.
Подлинность     представленных     документов     и  достоверность
представленных сведений подтверждаю.
 
_________________________________
(подпись законного представителя)
 
         Заполняется иностранным гражданином,прибывшим 
  в Российскую Федерацию в порядке, не требующем получения визы
 
Обязуюсь в течение 30 дней со дня подачи заявления представить в
_________________________________________________________________
        (наименование подразделения по вопросам миграции 
территориального органа МВД России
на региональном или районном уровне)
сертификат об отсутствии у меня заболевания, вызываемого вирусом 
иммунодефицита человека (ВИЧ-инфекции), а также наркомании и
инфекционных заболеваний, представляющих опасность для
окружающих, перечень которых определен приказом Минздрава России
от 29 июня 2015 г. N 384н "Об утверждении перечня инфекционных
заболеваний, представляющих опасность для окружающих и
являющихся основанием для отказа в выдаче либо аннулирования
разрешения на временное проживание иностранных граждан и лиц без
гражданства, или вида на жительство, или патента, или разрешения
на работу в Российской Федерации, а также порядка подтверждения
их наличия или отсутствия, а также формы медицинского заключения
о наличии (об отсутствии) указанных заболеваний".
                        ____________________________________
                             (подпись заявителя, Ф. И. О.) 

Заявление принято к рассмотрению       "___"___________ 20__ г.
 
Правильность заполнения заявления и наличие необходимых документов
проверил, подлинность подписи заявителя подтверждаю.
 
______________________________ ___________ _______________________
  (должность уполномоченного    (подпись)  (фамилия, инициалы) <1>
      должностного лица,
    принявшего документы)
 

<1> Понятие "иностранный гражданин" включает в себя понятие "лицо без гражданства". <2> Заявление заполняется иностранным гражданином или лицом без гражданства от руки или с использованием технических средств (пишущих машинок, компьютеров), без сокращений, исправлений и прочерков. Ответы на вопросы должны быть исчерпывающими. Текст, выполненный от руки, должен быть разборчивым. <3> Проставляется печать подразделения по вопросам миграции территориального органа МВД России на региональном или районном уровне или печать дипломатического представительства или консульского учреждения Российской Федерации, принявшего заявление. <4> Несовершеннолетний иностранный гражданин подписывает заявление при достижении четырнадцатилетнего возраста.  

Приложение N 4
к Административному регламенту
Министерства внутренних дел
Российской Федерации по предоставлению
государственной услуги по выдаче
иностранным гражданам и лицам
без гражданства разрешения на временное
проживание в Российской Федерации

РЕКОМЕНДУЕМЫЙ ОБРАЗЕЦ

ЖУРНАЛ УЧЕТА ЗАЯВЛЕНИЙ О ВЫДАЧЕ РАЗРЕШЕНИЙ НА ВРЕМЕННОЕ ПРОЖИВАНИЕ В РОССИЙСКОЙ ФЕДЕРАЦИИ <1>

N п/п Дата приема документов Фамилия, имя и отчество лица, обратившегося с заявлением.
Гражданство заявителя (лица, в отношении которого подано заявление)
Количество документов, представленных вместе с заявлением Фамилия и инициалы сотрудника, принявшего документы Дата принятия решения по заявлению Номер учетного дела, сформированного по заявлению
1 2 3 4 5 6 7

<1> Журнал должен быть прошнурован, пронумерован и скреплен печатью и подписью должностного лица подразделения делопроизводства и режима территориального органа МВД России.

Приложение N 5
к Административному регламенту
Министерства внутренних дел
Российской Федерации по предоставлению
государственной услуги по выдаче
иностранным гражданам и лицам
без гражданства разрешения на временное
проживание в Российской Федерации

                                             РЕКОМЕНДУЕМЫЙ ОБРАЗЕЦ
 
                                                       Место
                                                        для
                                                     фотографии
                                                  (35 x 45 мм) <1>
                                      М.П. <2>
 
          Справка N __________________________________
                    (регистрационный номер заявления)
 
Дана _____________________________________________________________
                           (Ф.И.О. заявителя)
в том, что _______________________________________________________
                        (дата приема заявления)
от него (нее) принято к рассмотрению заявление о выдаче разрешения
на временное проживание в Российской Федерации.
 
__________________________________________________________________
   (Ф.И.О. должностного лица, должность, печать подразделения
    по вопросам миграции территориального органа МВД России
             на региональном или районном уровне)
 
_______________
   (подпись)
 

<1> Справка с фотографией выдается лицу без гражданства. <2> Проставляется печать подразделения по вопросам миграции территориального органа МВД России на региональном или районном уровне.  

Приложение N 6
к Административному регламенту
Министерства внутренних дел
Российской Федерации по предоставлению
государственной услуги по выдаче
иностранным гражданам и лицам
без гражданства разрешения на временное
проживание в Российской Федерации

РЕКОМЕНДУЕМЫЙ ОБРАЗЕЦ

ЖУРНАЛ УЧЕТА ДЕЛ ВРЕМЕННО ПРОЖИВАЮЩИХ ИНОСТРАННЫХ ГРАЖДАН И ЛИЦ БЕЗ ГРАЖДАНСТВА <1>

N п/п Фамилия, имя, отчество лица, на которое заведено учетное дело Дата заведения учетного дела Основание к заведению учетного дела Отметка о пересылке или уничтожении учетного дела Примечание

<1> В журнал учета должны записываться все дела, заведенные на иностранных граждан и лиц без гражданства. Порядковый номер по журналу является номером учетного дела. Номер учетного дела обязательно отмечается на учетной карточке. Журнал должен быть прошнурован, пронумерован и скреплен печатью и подписью должностного лица подразделения делопроизводства и режима территориального органа МВД России.

Приложение N 7
к Административному регламенту
Министерства внутренних дел
Российской Федерации по предоставлению
государственной услуги по выдаче
иностранным гражданам и лицам
без гражданства разрешения на временное
проживание в Российской Федерации

                                             РЕКОМЕНДУЕМЫЙ ОБРАЗЕЦ
 
       Наименование
      
                               
 территориального органа
      
 
МВД России на региональном
 
 
   или районном уровне
 
    (наименование адресата)
 
                             Запрос
 
В   связи   с   предоставлением   государственной услуги по выдаче
разрешения   на   временное   проживание   в  Российской Федерации
гражданину _______________________________________________________
__________________________________________________________________
  (указываются гражданство, фамилия, имя, отчество (при наличии),
                 дата рождения, место рождения)
документ, удостоверяющий личность, _______________________________
__________________________________________________________________
     (указывается тип документа, серия, номер, дата выдачи)
пребывающему по адресу ___________________________________________
__________________________________________________________________
 (указывается район, город, населенный пункт, улица, дом, корпус,
                       строение, квартира)
прошу предоставить информацию в соответствии с пунктом _______ <1>
Административного    регламента    Министерства    внутренних  дел
Российской  Федерации  по предоставлению государственной услуги по
выдаче иностранным гражданам и лицам без гражданства разрешения на
временное   проживание   в   Российской   Федерации, утвержденного
приказом МВД России от __.__.____ N ___.
Ответ на запрос прошу направить __________________________________
                               (указывается контактная информация)
__________________________________________________________________
 
Начальник
__________________________________________________________________
    (Ф.И.О. начальника (заместителя начальника) подразделения
     по вопросам миграции территориального органа МВД России
на региональном уровне, руководителя (начальника) территориального
    органа МВД России на районном уровне или его заместителя)
 
                                                   _______________
                                                      (подпись)
                                     М.П. <2>
Ф.И.О. исполнителя
телефон
 

<1> Указывается пункт Административного регламента, в соответствии с которым направляется запрос. <2> Проставляется печать подразделения по вопросам миграции территориального органа МВД России на региональном уровне, территориального органа МВД России на районном уровне.  

Приложение N 8
к Административному регламенту
Министерства внутренних дел
Российской Федерации по предоставлению
государственной услуги по выдаче
иностранным гражданам и лицам
без гражданства разрешения на временное
проживание в Российской Федерации

                                             РЕКОМЕНДУЕМЫЙ ОБРАЗЕЦ
 
                                            Утверждаю
                                     руководитель (начальник)
                               ___________________________________
                                 (наименование территориального
                                органа МВД России на региональном
                                             уровне)
                               ___________________________________
                                      (специальное звание)
                                ___________ ______________________
                                 (подпись)   (фамилия, инициалы)
 
                                  М.П. <1> "__" _________ 20__ г
 
                    Заключение N ____________
 
__________________________________________________________________
        (должность, фамилия, инициалы должностного лица)
__________________________________________________________________
__________________________________________________________________
рассмотрев _______________________________________________________
__________________________________________________________________
        (основание для принятия соответствующего решения)
__________________________________________________________________
 
                           Установил:
 
Указываются:
полные   анкетные   данные,   место  пребывания заявителя, мотивы,
побудившие обратиться с заявлением;
образование, профессия, род занятий;
если  одновременно  с  заявителем получают разрешение на временное
проживание  дети, не достигшие восемнадцатилетнего возраста, то об
этом указывается как в установочной, так и в постановляющей части.
Сведения о детях содержат их полные анкетные данные. В случае если
ребенок имеет другую фамилию, также указывается его фамилия;
документ, подтверждающий основания получения  разрешения без учета
квоты, семейное положение;
результаты   проверок   лица   по   учетам  органов внутренних дел
Российской  Федерации и других государственных органов, сведения о
привлечении к уголовной и административной ответственности;
установленные  обстоятельства,  являющиеся  основаниями  отказа  в
выдаче  (аннулирования)  разрешения,  предусмотренные  Федеральным
законом   от 25 июля 2002 г. N 115-ФЗ    "О   правовом   положении
иностранных граждан в Российской Федерации".
Указывается  ссылка на подпункт, пункт, статью Федерального закона
от 25 июля 2002 г. N 115-ФЗ  "О  правовом  положении   иностранных
граждан   в   Российской   Федерации",   в  соответствии с которым
принимается решение.
 
                           Постановил:
 
1.  Указываются:  принятое решение (выдать разрешение на временное
проживание/отказать    в    выдаче    разрешения    на   временное
проживание/аннулировать  ранее  выданное  разрешение  на временное
проживание,   гражданская   принадлежность,   Ф.И.О., год рождения
иностранного гражданина и лица без гражданства).
2.   Если   одновременно   с   заявителем  разрешение на временное
проживание  получают  иностранные граждане и лица без гражданства,
не  достигшие  восемнадцатилетнего  возраста, указывается решение,
принятое в отношении этих лиц.
3. Указывается подразделение по вопросам миграции территориального
органа  МВД  России  на  региональном или районном уровне, которое
обеспечивает внесение изменений в учеты.
 
________________________________________________   _______________
(должность, фамилия, инициалы должностного лица)      (подпись)
 
Согласен
Начальник подразделения по вопросам миграции
территориального органа МВД России на региональном уровне <2>
________________________________________________   _______________
       (фамилия, инициалы)        (подпись)
 
"__" ______________ 20__ г.
 

<1> Проставляется гербовая печать территориального органа МВД России на региональном уровне. <2> Если заключение подписывается заместителем, которому предоставлено право подписи, указываются его должность, фамилия, имя, отчество.  

Приложение N 9
к Административному регламенту
Министерства внутренних дел
Российской Федерации по предоставлению
государственной услуги по выдаче
иностранным гражданам и лицам
без гражданства разрешения на временное
проживание в Российской Федерации

                                             РЕКОМЕНДУЕМЫЙ ОБРАЗЕЦ
 
                           УВЕДОМЛЕНИЕ
 
       Наименование
 территориального органа
МВД России на региональном
          уровне
 
                                               Ф.И.О. заявителя,
                                            адрес места пребывания
 
Сообщаю, что решением ____________________________________________
__________________________________________________________________
 (указать орган, принявший решение, дату и номер принятия решения)
Вам  разрешено  временное  проживание  в  Российской  Федерации  в
пределах  квоты/без  учета  квоты/отказано  в выдаче разрешения на
временное   проживание   в   Российской   Федерации/разрешение  на
временное  проживание  аннулировано  (указывается одно из принятых
решений) на основании
__________________________________________________________________
               (указать подпункт, пункт и статью)
Федерального  закона   от 25 июля 2002 г. N 115-ФЗ   "О   правовом
положении иностранных граждан в Российской Федерации".
Для   оформления   разрешения   на  временное проживание/получения
уведомления    об    отказе    в   выдаче/аннулировании разрешения
(указывается  в  соответствии  с принятым решением) Вам необходимо
обратиться _______________________________________________________
                        (указывается день и время
__________________________________________________________________
      посещения заявителем, Ф.И.О. должностного лица, адрес
__________________________________________________________________
   подразделения по вопросам миграции территориального органа
   МВД России на региональном или районном уровне, N кабинета)
 
Начальник (заместитель начальника)
подразделения по вопросам миграции
территориального органа МВД России
на региональном уровне
________________________________________________   _______________
     (фамилия, инициалы)                              (подпись)
 
"__" ______________ 20__ г.
 

Приложение N 10
к Административному регламенту
Министерства внутренних дел
Российской Федерации по предоставлению
государственной услуги по выдаче
иностранным гражданам и лицам
без гражданства разрешения на временное
проживание в Российской Федерации

                                             РЕКОМЕНДУЕМЫЙ ОБРАЗЕЦ
 
                           УВЕДОМЛЕНИЕ
 
       Наименование
 территориального органа
МВД России на региональном
          уровне
 
                                      Министерство иностранных дел
                                          Российской Федерации
                                         Консульский департамент
 
                                            Представительство
                                          ФМС России за рубежом
 
Сообщаю, что по заявлению ________________________________________
                          (указать гражданство, Ф.И.О. заявителя,
__________________________________________________________________
 дату рождения, учреждение либо дипломатическое представительство
__________________________________________________________________
       Российской Федерации, исх. номер и дату направления
    в территориальный орган МВД России, решение по заявлению,
                     дату принятия и номер)
разрешено  временное  проживание/отказано  в выдаче  разрешения на
временное  проживание в Российской Федерации (ненужное зачеркнуть)
на основании _________________________________ Федерального закона
             (указать подпункт, пункт, статью)
от 25 июля 2002 г. N 115-ФЗ   "О  правовом  положении  иностранных
граждан в Российской Федерации".
Просим  проинформировать  заявителя  о принятом решении и оформить
визу  для  въезда  в  Российскую  Федерацию  (при необходимости, в
случае принятия положительного решения).
Для  оформления  разрешения  на  временное проживание заявителю по
прибытии  на территорию Российской Федерации необходимо обратиться
в ________________________________________________________________
 (адрес подразделения по вопросам миграции территориального органа
__________________________________________________________________
         МВД России на региональном или районном уровне,
                      приемные дни и часы)
 
Начальник (заместитель начальника) _______________________________
                                     (наименование подразделения
__________________________________________________________________
     по вопросам миграции территориального органа МВД России
                     на региональном уровне)
_________________
    (подпись)
 
"___" ____________ 20__ г.     М.П. <1>
 

<1> Проставляется печать подразделения по вопросам миграции территориального органа МВД России на региональном уровне.  

Приложение N 11
к Административному регламенту
Министерства внутренних дел
Российской Федерации по предоставлению
государственной услуги по выдаче
иностранным гражданам и лицам
без гражданства разрешения на временное
проживание в Российской Федерации

                                             РЕКОМЕНДУЕМЫЙ ОБРАЗЕЦ
 
       Наименование
 территориального органа
МВД России на региональном
          уровне
 
                         Уведомление <1>
 
Решением _________________________________________________________
             (указать орган, принявший решение, дату и номер
                            принятого решения)
Вам отказано в выдаче разрешения на временное проживание/временное
проживание  в   Российской  Федерации  аннулировано  на  основании
_____________________________________ статьи 7 Федерального закона
  (указать подпункт и (или) пункт)
от  25  июля  2002  г.  N 115-ФЗ "О правовом иностранных граждан в
Российской Федерации" (далее - Федеральный закон).
В соответствии с  пунктом 4 статьи 7 Федерального закона Вы можете
обжаловать  решение  об отказе в выдаче  разрешения  на  временное
проживание/аннулировании   выданного   разрешения   на   временное
проживание  в  суд  или  в  Министерство внутренних дел Российской
Федерации (119049, г. Москва, ул. Житная, д. 16).
В соответствии  с пунктом 6 статьи 6 Федерального закона Вы вправе
повторно  в том же порядке подать заявление о выдаче разрешения на
временное  проживание  в  Российской Федерации не ранее, чем через
один  год  со  дня отклонения Вашего заявления/аннулирования ранее
выданного Вам разрешения на временное проживание.
В  связи  с  тем,  что  Ваше  разрешение  на  временное проживание
аннулировано,  в  соответствии  с пунктом 2 статьи 31 Федерального
закона  Вы  обязаны  выехать  из Российской Федерации в течение 15
дней.  В  случае  невыезда  из  Российской  Федерации Вы подлежите
депортации  в  соответствии  с  пунктом 3  статьи 31  Федерального
закона.
 
Начальник (заместитель начальника) _______________________________
                                     (наименование подразделения
__________________________________________________________________
     по вопросам миграции территориального органа МВД России
                     на региональном уровне)
 
_______________________________________________   ________________
     (специальное звание (классный чин),             (подпись)
            фамилия, инициалы)
 
"___"___________ 20__ г.          М.П. <2>
 
-------------------------- линия отрыва --------------------------
 
Уведомление получил "___"____________ 20__ г.
 
________________
   (подпись)
_______________________________________           ________________
 (должность, Ф.И.О. должностного лица)               (подпись)
 
"___"___________ 20__ г.
 

<1> Текст уведомления должен соответствовать одному из принятых решений. <2> Проставляется печать подразделения по вопросам миграции территориального органа МВД России на региональном уровне.  

Приложение N 12
к Административному регламенту
Министерства внутренних дел
Российской Федерации по предоставлению
государственной услуги по выдаче
иностранным гражданам и лицам
без гражданства разрешения на временное
проживание в Российской Федерации

                                             РЕКОМЕНДУЕМЫЙ ОБРАЗЕЦ
 
                            СООБЩЕНИЕ
 
                                     Руководителю (начальнику)
                                 _________________________________
                                  (наименование территориального
                                   органа МВД России на районном
                                              уровне)
 
Сообщаю, что решением
__________________________________________________________________
(указать орган, принявший решение, дату и номер принятия решения)
__________________________________________________________________
по заявлению
__________________________________________________________________
     (указать гражданство, Ф.И.О. заявителя, дату рождения,
__________________________________________________________________
                     адрес места пребывания)
__________________________________________________________________
разрешено  временное  проживание в пределах квоты/без учета квоты/
отказано  в выдаче разрешения на временное проживание в Российской
Федерации/ранее   выданное   разрешение   на  временное проживание
аннулировано (указывается одно из принятых решений) на основании
__________________________________________________________________
     (указать подпункт, пункт, статью Федерального закона)
Федерального   закона   от 25 июля 2002 г. N 115-ФЗ  "О   правовом
положении иностранных граждан в Российской Федерации".
Временно проживающий в Российской Федерации  иностранный гражданин
подлежит   регистрации   по   месту   жительства   (учету по месту
пребывания)/прошу  осуществить  контроль  за своевременным выездом
заявителя из Российской Федерации (ненужное зачеркнуть).
 
Начальник (заместитель начальника)
подразделения по вопросам миграции
территориального органа МВД России
на региональном уровне
___________________________                  _____________________
    (фамилия, инициалы)                            (подпись)
 
"___"____________ 20__ г.
 

Приложение N 13
к Административному регламенту
Министерства внутренних дел
Российской Федерации по предоставлению
государственной услуги по выдаче
иностранным гражданам и лицам
без гражданства разрешения на временное
проживание в Российской Федерации

                                             РЕКОМЕНДУЕМЫЙ ОБРАЗЕЦ
 
                                                       Место
                                                        для
                                                     фотографии
                                                  (35 x 45 мм) <1>
                                      М.П. <2>
 
                             Справка
 
Дана _____________________________________________________________
         (гражданство, Ф.И.О., год рождения, место пребывания)
__________________________________________________________________
документ, удостоверяющий личность, серия ________ N ______________
выдан ____________________________________________________________
        (кем и когда, срок действия, указывается дополнительно,
__________________________________________________________________
       если документ утрачен или истек срок его действия)
в том, что <3>:
его документ, удостоверяющий личность, находится в _______________
__________________________________________________________________
(наименование подразделения по вопросам миграции территориального
__________________________________________________________________
     органа МВД России на региональном или районном уровне)
для  проставления  отметки  о разрешении на временное проживание в
Российской Федерации;
он следует в Посольство __________________________________________
для   продления   (оформления   нового) документа, удостоверяющего
личность (ненужное зачеркнуть);
его  документ,  удостоверяющий  личность, утрачен  и он  следует в
__________________________________________________________________
(наименование подразделения по вопросам миграции территориального
     органа МВД России на региональном или районном уровне)
для оформления документов;
по решению _______________________________________________________
              (наименование территориального органа МВД России
__________________________________________________________________
                   на региональном уровне)
его разрешение на временное проживание серия ________ N __________
аннулировано.
 
Справка действительна до "___"___________ 20__ г.
 
Начальник   (заместитель   начальника)   подразделения по вопросам
миграции   территориального   органа   МВД  России на региональном
уровне,   руководитель   (начальник)   территориального органа МВД
России на районном уровне или его заместитель
 
___________________________                  _____________________
    (фамилия, инициалы)                            (подпись)
 
"___"___________ 20__ г.       М.П. <4>
 

<1> Если справка выдается взамен документа, удостоверяющего личность, сданного для проставления отметки о разрешении на временное проживание, фотография не наклеивается. <2> Проставляется печать подразделения по вопросам миграции территориального органа МВД России на региональном или районном уровнях. <3> При выдаче справки указывается одно из обстоятельств, в подтверждение которого она выдается. <4> Проставляется печать подразделения по вопросам миграции территориального органа МВД России на региональном уровне, печать территориального органа МВД России на районном уровне.  

Приложение N 14
к Административному регламенту
Министерства внутренних дел
Российской Федерации по предоставлению
государственной услуги по выдаче
иностранным гражданам и лицам
без гражданства разрешения на временное
проживание в Российской Федерации

                                             РЕКОМЕНДУЕМЫЙ ОБРАЗЕЦ
 
                          Расписка <1>
 
Я, _______________________________________________________________
                     (гражданство, Ф.И.О.)
__________________________________________________________________
"___"__________ 20__ г. получил разрешение на временное проживание
в  Российской  Федерации  и  мне  разъяснены  права  и обязанности
иностранного      гражданина,      предусмотренные     действующим
законодательством.
Я  ознакомлен  с основаниями аннулирования разрешения на временное
проживание,  предусмотренными  статьей 7 Федерального закона от 25
июля  2002 г. N 115-ФЗ "О правовом положении иностранных граждан в
Российской Федерации".
Я  предупрежден,  что  в  соответствии  со  статьей  8  указанного
Федерального  закона  до  получения  вида  на  жительство я обязан
прожить  в  Российской Федерации не менее одного года на основании
разрешения  на временное проживание. С заявлением о выдаче вида на
жительство  я  могу обратиться не позднее, чем за шесть месяцев до
истечения срока действия разрешения на временное проживание.
Я предупрежден, что в соответствии с пунктом 9 статьи 6 указанного
Федерального  закона  я  обязан  в  течение  двух  месяцев  со дня
истечения очередного года со дня получения разрешения на временное
проживание  лично  подавать  в территориальный орган МВД России по
месту  получения  разрешения на временное проживание уведомление о
подтверждении  своего  проживания  в  Российской  Федерации  <2> с
приложением  справки  о  доходах,  копии  налоговой декларации (по
желанию)  или  иного  документа, подтверждающего размер и источник
дохода за  очередной год.  Указанное уведомление  и прилагаемые  к
нему   документы   могут   быть   представлены в форме электронных
документов (при наличии технической возможности).
При  наличии  уважительных  причин,  подтвержденных документально,
указанное  уведомление  может быть подано в более поздний срок, но
не  позднее  чем  через  шесть месяцев со дня истечения очередного
года со дня получения разрешения на временное проживание. Неподача
указанного  уведомления  в  установленный срок является основанием
для  привлечения  к  административной ответственности за нарушение
режима проживания.
Я   предупрежден,   что   в   соответствии   с пунктом 5 статьи 13
указанного  Федерального  закона я не вправе осуществлять трудовую
деятельность   вне   пределов   субъекта  Российской Федерации, на
территории которого мне разрешено временное проживание.
Я  предупрежден  о  том,  что в соответствии с пунктом 2 статьи 11
указанного Федерального закона я не вправе по собственному желанию
избирать   место   проживания   вне   пределов субъекта Российской
Федерации, где мне разрешено временное проживание.
Я  предупрежден,  что  в  соответствии  со статьей 16 Федерального
закона  от  18  июля  2006  г.  N  109-ФЗ  "О  миграционном  учете
иностранных  граждан и лиц без гражданства в Российской Федерации"
в  течение  семи  рабочих  дней  со  дня  получения  разрешения на
временное  проживание  либо  с  даты  прибытия  в место нахождения
жилого помещения, избранного  мной в качестве места  жительства, я
должен обратиться с заявлением о регистрации по месту жительства в
территориальный  орган  МВД  России  по  месту  нахождения данного
жилого помещения.
Я  проинформирован,  что  основанием  для регистрации иностранного
гражданина   по   месту   жительства   является  наличие у данного
иностранного   гражданина   права   пользования  жилым помещением,
находящимся на территории Российской Федерации.
Я  предупрежден,  что  в  соответствии  со статьей 24 Федерального
закона  от  15  августа  1996  г.  N  114-ФЗ  "О порядке выезда из
Российской  Федерации и въезда в Российскую Федерацию" иностранные
граждане  могут  въезжать  в  Российскую  Федерацию  и выезжать из
Российской   Федерации   при   наличии   визы   по  действительным
документам,  удостоверяющим  их личность и признаваемым Российской
Федерацией   в   этом   качестве,   если   иное   не предусмотрено
международными   договорами   Российской   Федерации,  Федеральным
законом или указами Президента Российской Федерации.
 
                                             _____________________
                                                   (подпись)
 
              Заполняется иностранным гражданином,
    в случае оформления ему визы временно проживающего лица
 
 Виза временно проживающего лица (серия ____ N _______) получена.
 
"__" __________ 20__ г.                          _______________ 
(подпись)

________________________________________       ___________________
 (должность и Ф.И.О. должностного лица,             (подпись)
         принявшего расписку)
"__" __________ 20__ г.
 

<1> Расписка заполняется в двух экземплярах. Первый экземпляр выдается заявителю, второй экземпляр приобщается к учетному делу. В текст расписки могут вноситься изменения в связи с изменениями действующего законодательства в части прав и обязанностей иностранного гражданина. <2> Форма уведомления утверждена постановлением Правительства Российской Федерации от 17 января 2007 г. N 21 "Об утверждении Правил подачи иностранным гражданином или лицом без гражданства уведомления о подтверждении своего проживания в Российской Федерации".  

Приложение N 15
к Административному регламенту
Министерства внутренних дел
Российской Федерации по предоставлению
государственной услуги по выдаче
иностранным гражданам и лицам
без гражданства разрешения на временное
проживание в Российской Федерации

                                                             ФОРМА
 
                        УЧЕТНАЯ КАРТОЧКА
 
 Учетная карточка иностранного гражданина/лица
РВП 
     без гражданства(ненужное зачеркнуть)
 
 
 Регистрационный номер учетного дела
1. Фамилия, имя, отчество
2. Пол             
3.Дата рождения    
4.Место рождения
5. Гражданство 
6. Государство прежнего проживания 
7. Дата приема заявления 
8. Основание приема заявления 
_____________________________________________________
     без учета квоты (подпункт пункта 3 статьи 6 
Федерального закона от 25 июля 2002 г. N 115-ФЗ
"О правовом положении иностранных граждан
в Российской Федерации"), с учетом квоты
9. Документ, удостоверяющий личность
_____________________________________________________
     серия и номер документа, когда и кем выдан
10. Решение, принятое по заявлению
_____________________________________________________
        номер решения, дата принятия решения
11. Дата получения разрешения
12. Адрес места жительства
13. Прием уведомления 
о подтверждении
проживания (дата)
Должностное лицо, принявшее 
уведомление (должность,
Ф.И.О., подпись)



14. Прочие отметки 



15. Основание заведения учетной карточки 
16. Дата заведения учетной карточки 
17. Должность, Ф.И.О. должностного лица, подпись
 

Приложение N 2
к приказу МВД России
от 27.11.2017 N 891

                              ФОРМА
           отметки о разрешении на временное проживание,
        проставляемой в документе, удостоверяющем личность
         иностранного гражданина или лица без гражданства
 
           
     РАЗРЕШЕНО ВРЕМЕННОЕ ПРОЖИВАНИЕ  
 
 
 
  Фамилия ______________/_______________  
 
               русск.         лат.   
 
  Имя     _____________/________________  
 
               русск.         лат.   
 
  Отчество (при наличии) ________/_______
 
                          русск.   лат.
 
 ____________ __________________________
 
     дата           место рождения  
 
 ____________ __________________________
 
      пол            гражданство  
 
 N _______ _____________________________
 
    номер      дата принятия решения 
 
 _______________ _______________________
 
  срок действия    наименование органа
 
 _______________________________________

                       (Размер 100 x 75 мм)
 

Приложение N 3
к приказу МВД России
от 27.11.2017 N 891

ФОРМА БЛАНКА ДОКУМЕНТА О РАЗРЕШЕНИИ НА ВРЕМЕННОЕ ПРОЖИВАНИЕ В РОССИЙСКОЙ ФЕДЕРАЦИИ, ВЫДАВАЕМОГО ЛИЦУ БЕЗ ГРАЖДАНСТВА, НЕ ИМЕЮЩЕМУ ДОКУМЕНТА, УДОСТОВЕРЯЮЩЕГО ЕГО ЛИЧНОСТЬ

(Обложка)

РАЗРЕШЕНИЕ
на временное проживание
лица без гражданства
в Российской Федерации

(Разворот бланка)

                                                                                         
  фамилия, имя (имена) русск.  
                                                                                           
  фамилия, имя (имена) лат.  
                                                                                           
  дата и место рождения   пол  
                                                                                           
          номер решения   дата принятия решения о выдаче разрешения  
                                                                                           
          наименование органа, выдавшего разрешение  
                                                                                           
          Разрешение на временное проживание действительно
до "__" _____________ 20__ г.
 
Место
для
фотографии
                                                                                 
  подпись, фамилия должностного лица  
М.П.                                                                              
                                                                                           
                                                                      дата выдачи  
0                                                                                          
0                                                                     подпись владельца  
                                                                                           
N                                                                                          
                                                                                           
0   Адрес временного проживания                                                                      
0                                                                                          
0   Перерегистрирован "____"________________ 20__ г.                                  
0                                                                                          
0   наименование органа, принявшего решение  
0                                                                                          
    подпись, фамилия должностного лица  
                                                     
                                                                М.П.                      
                                                                                           
    Перерегистрирован "____"________________ 20__ г.                                  
                                                                                           
    наименование органа, принявшего решение  
                                                                                           
    подпись, фамилия должностного лица  
                                                     
                                                                М.П.