ФЕДЕРАЛЬНАЯ НАЛОГОВАЯ СЛУЖБА
ПРИКАЗ
от 15 февраля 2018 г. N ММВ-7-6/98@
ОБ УТВЕРЖДЕНИИ РЕКОМЕНДУЕМЫХ ФОРМАТОВ ПРЕДСТАВЛЕНИЯ БУХГАЛТЕРСКОЙ (ФИНАНСОВОЙ) ОТЧЕТНОСТИ НЕКРЕДИТНЫХ ФИНАНСОВЫХ ОРГАНИЗАЦИЙ В ЭЛЕКТРОННОЙ ФОРМЕ
В соответствии с подпунктом 5 пункта 1 статьи 23 Налогового кодекса Российской Федерации и Положением Банка России от 03.02.2016 N 532-П "Отраслевой стандарт бухгалтерского учета "Порядок составления бухгалтерской (финансовой) отчетности профессиональных участников рынка ценных бумаг, акционерных инвестиционных фондов, организаторов торговли, центральных контрагентов, клиринговых организаций, специализированных депозитариев инвестиционного фонда, паевого инвестиционного фонда и негосударственного пенсионного фонда, управляющих компаний инвестиционного фонда, паевого инвестиционного фонда и негосударственного пенсионного фонда, бюро кредитных историй, кредитных рейтинговых агентств, страховых брокеров" (зарегистрировано Министерством юстиции Российской Федерации 02.03.2016, регистрационный номер 41299) приказываю:
1. Утвердить:
- рекомендуемый формат представления бухгалтерского баланса некредитной финансовой организации, не применяющей международные стандарты финансовой отчетности, в электронной форме согласно приложению N 1 к настоящему приказу;
- рекомендуемый формат представления бухгалтерского баланса некредитной финансовой организации, применяющей международные стандарты финансовой отчетности, в электронной форме согласно приложению N 2 к настоящему приказу;
- рекомендуемый формат представления отчета о финансовых результатах некредитной финансовой организации, не применяющей международные стандарты финансовой отчетности, в электронной форме согласно приложению N 3 к настоящему приказу;
- рекомендуемый формат представления отчета о финансовых результатах некредитной финансовой организации, применяющей международные стандарты финансовой отчетности, в электронной форме согласно приложению N 4 к настоящему приказу.
2. Установить, что настоящий приказ вступает в силу для бухгалтерской (финансовой) отчетности некредитных финансовых организаций в электронной форме за отчетный период 2017 года.
3. Контроль за исполнением настоящего приказа возложить на заместителя руководителя Федеральной налоговой службы, координирующего работу по созданию, развитию, сопровождению и эксплуатации автоматизированной информационной системы Федеральной налоговой службы.
Руководитель Федеральной
налоговой службы
М.В. МИШУСТИН
Приложение N 1
УТВЕРЖДЕН
приказом ФНС России
от "___"_________2018 г.
N____________________
РЕКОМЕНДУЕМЫЙ ФОРМАТ ПРЕДСТАВЛЕНИЯ БУХГАЛТЕРСКОГО БАЛАНСА НЕКРЕДИТНОЙ ФИНАНСОВОЙ ОРГАНИЗАЦИИ, НЕ ПРИМЕНЯЮЩЕЙ МЕЖДУНАРОДНЫЕ СТАНДАРТЫ ФИНАНСОВОЙ ОТЧЕТНОСТИ, В ЭЛЕКТРОННОЙ ФОРМЕ
I. ОБЩИЕ СВЕДЕНИЯ
1. Настоящий формат описывает требования к XML файлам (далее - файл обмена) передачи в электронной форме бухгалтерского баланса некредитной финансовой организации, не применяющей международные стандарты финансовой отчетности, в налоговые органы.
2. Настоящий формат (часть CLXXXIX, версия 5.01) разработан в соответствии с Приложением 1 к Положению Банка России от 03.02.2016 N 532-П "Отраслевой стандарт бухгалтерского учета "Порядок составления бухгалтерской (финансовой) отчетности профессиональных участников рынка ценных бумаг, акционерных инвестиционных фондов, организаторов торговли, центральных контрагентов, клиринговых организаций, специализированных депозитариев инвестиционного фонда, паевого инвестиционного фонда и негосударственного пенсионного фонда, управляющих компаний инвестиционного фонда, паевого инвестиционного фонда и негосударственного пенсионного фонда, бюро кредитных историй, кредитных рейтинговых агентств, страховых брокеров" (в редакции Указания Банка России от 07.09.2017 N 4520-У).
II. ОПИСАНИЕ ФАЙЛА ОБМЕНА
3. Имя файла обмена должно иметь следующий вид:
R_T_A_K_O_GGGGMMDD_N, где:
R_T - префикс, принимающий значение NO_BONKFO1;
A_K - идентификатор получателя информации, где: A - идентификатор получателя, которому направляется файл обмена, K - идентификатор конечного получателя, для которого предназначена информация из данного файла обмена <1>. Каждый из идентификаторов (A и K) имеет вид для налоговых органов - четырехразрядный код (код налогового органа в соответствии с классификатором "Система обозначения налоговых органов" (СОНО);
<1> Передача файла от отправителя к конечному получателю (K) может осуществляться в несколько этапов через другие налоговые органы, осуществляющие передачу файла на промежуточных этапах, которые обозначаются идентификатором A. В случае передачи файла от отправителя к конечному получателю при отсутствии налоговых органов, осуществляющих передачу на промежуточных этапах, значения идентификаторов A и K совпадают.
O - идентификатор отправителя информации, имеет вид:
для организаций - девятнадцатиразрядный код (идентификационный номер налогоплательщика (далее - ИНН) и код причины постановки на учет (далее - КПП) организации (обособленного подразделения);
для физических лиц - двенадцатиразрядный код (ИНН физического лица, при наличии. При отсутствии ИНН - последовательность из двенадцати нулей).
GGGG - год формирования передаваемого файла, MM - месяц, DD - день;
N - идентификационный номер файла. (Длина - от 1 до 36 знаков. Идентификационный номер файла должен обеспечивать уникальность файла).
Расширение имени файла - xml. Расширение имени файла может указываться как строчными, так и прописными буквами.
Параметры первой строки файла обмена
Первая строка XML файла должна иметь следующий вид:
<?xml version ="1.0" encoding ="windows-1251"?>
Имя файла, содержащего XML схему файла обмена, должно иметь следующий вид:
NO_BONKFO1_1_189_00_05_01_xx, где xx - номер версии схемы.
Расширение имени файла - xsd.
XML схема файла обмена приводится отдельным файлом и размещается на официальном сайте Федеральной налоговой службы.
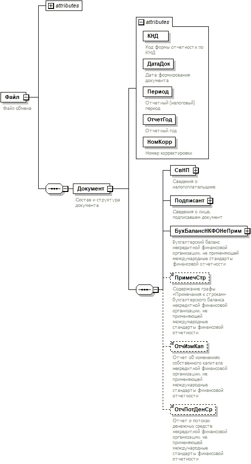
4. Логическая модель файла обмена представлена в виде диаграммы структуры файла обмена на рисунке 1 настоящего формата. Элементами логической модели файла обмена являются элементы и атрибуты XML файла. Перечень структурных элементов логической модели файла обмена и сведения о них приведены в таблицах 4.1 - 4.14 настоящего формата.
Для каждого структурного элемента логической модели файла обмена приводятся следующие сведения:
наименование элемента. Приводится полное наименование элемента <1>;
<1> В строке таблицы могут быть описаны несколько элементов, наименования которых разделены символом "|". Такая форма записи применяется при наличии в файле обмена только одного элемента из описанных в этой строке.
сокращенное наименование (код) элемента. Приводится сокращенное наименование элемента. Синтаксис сокращенного наименования должен удовлетворять спецификации XML;
признак типа элемента. Может принимать следующие значения: "С" - сложный элемент логической модели (содержит вложенные элементы), "П" - простой элемент логической модели, реализованный в виде элемента XML файла, "А" - простой элемент логической модели, реализованный в виде атрибута элемента XML файла. Простой элемент логической модели не содержит вложенные элементы;
формат элемента. Формат элемента представляется следующими условными обозначениями: T - символьная строка; N - числовое значение (целое или дробное).
Формат символьной строки указывается в виде T(n-k) или T(=k), где: n - минимальное количество знаков, k - максимальное количество знаков, символ "-" - разделитель, символ "=" означает фиксированное количество знаков в строке. В случае, если минимальное количество знаков равно 0, формат имеет вид T(0-k). В случае, если максимальное количество знаков неограничено, формат имеет вид T(n-).
Формат числового значения указывается в виде N(m.k), где: m - максимальное количество знаков в числе, включая знак (для отрицательного числа), целую и дробную часть числа без разделяющей десятичной точки, k - максимальное число знаков дробной части числа. Если число знаков дробной части числа равно 0 (то есть число целое), то формат числового значения имеет вид N(m).
Для простых элементов, являющихся базовыми в XML (определенными в сети "Интернет" по электронному адресу: http://www.w3.org/TR/xmlschema-0), например, элемент с типом "date", поле "Формат элемента" не заполняется. Для таких элементов в поле "Дополнительная информация" указывается тип базового элемента;
признак обязательности элемента определяет обязательность наличия элемента (совокупности наименования элемента и его значения) в файле обмена. Признак обязательности элемента может принимать следующие значения: "О" - наличие элемента в файле обмена обязательно; "Н" - наличие элемента в файле обмена необязательно, то есть элемент может отсутствовать. Если элемент принимает ограниченный перечень значений (по классификатору, кодовому словарю и тому подобному), то признак обязательности элемента дополняется символом "К". Например, "ОК". В случае, если количество реализаций элемента может быть более одной, то признак обязательности элемента дополняется символом "М". Например, "НМ" или "ОКМ".
К вышеперечисленным признакам обязательности элемента может добавляться значение "У" в случае описания в XML схеме условий, предъявляемых к элементу в файле обмена, описанных в графе "Дополнительная информация". Например, "НУ" или "ОКУ";
дополнительная информация содержит, при необходимости, требования к элементу файла обмена, не указанные ранее. Для сложных элементов указывается ссылка на таблицу, в которой описывается состав данного элемента. Для элементов, принимающих ограниченный перечень значений из классификатора (кодового словаря и тому подобного), указывается соответствующее наименование классификатора (кодового словаря и тому подобного) или приводится перечень возможных значений. Для классификатора (кодового словаря и тому подобного) может указываться ссылка на его местонахождение. Для элементов, использующих пользовательский тип данных, указывается наименование типового элемента.

Рисунок 1. Диаграмма структуры файла обмена
Таблица 4.1
Файл обмена (Файл)
| Наименование элемента | Сокращенное наименование (код) элемента | Признак типа элемента | Формат элемента | Признак обязательности элемента | Дополнительная информация |
| Идентификатор файла | ИдФайл | A | T(1-255) | ОУ | Содержит (повторяет) имя сформированного файла (без расширения) |
| Версия программы, с помощью которой сформирован файл | ВерсПрог | A | T(1-40) | О | |
| Версия формата | ВерсФорм | A | T(1-5) | О | Принимает значение: 5.01 |
| Состав и структура документа | Документ | С | | О | Состав элемента представлен в таблице 4.2 |
Таблица 4.2
Состав и структура документа (Документ)
| Наименование элемента | Сокращенное наименование (код) элемента | Признак типа элемента | Формат элемента | Признак обязательности элемента | Дополнительная информация |
| Код формы отчетности по КНД | КНД | A | T(=7) | ОК | Типовой элемент <КНДТип>. Принимает значение: 0420012 |
| Дата формирования документа | ДатаДок | A | T(=10) | О | Типовой элемент <ДатаТип> Дата в формате ДД.ММ.ГГГГ |
| Отчетный (налоговый) период | Период | A | T(=2) | ОК | Принимает значение: 34 – год | 90 – год при реорганизации (ликвидации) организации |
| Отчетный год | ОтчетГод | A | | О | Типовой элемент <xs:gYear>. Год в формате ГГГГ |
| Номер корректировки | НомКорр | A | N(3) | О | Принимает значение: 0 – первичный документ, 1 – 999 – номер корректировки для корректирующего документа |
| Сведения о налогоплательщике | СвНП | С | | О | Состав элемента представлен в таблице 4.3 |
| Сведения о лице, подписавшем документ | Подписант | С | | О | Состав элемента представлен в таблице 4.5 |
| Бухгалтерский баланс некредитной финансовой организации, не применяющей международные стандарты финансовой отчетности | БухБалансНКФОНеПрим | С | | О | Состав элемента представлен в таблице 4.6 |
| Содержание графы "Примечания к строкам" бухгалтерского баланса некредитной финансовой организации, не применяющей международные стандарты финансовой отчетности | ПримечСтр | П | T(1-255) | Н | Имя файла имеет вид R_Т_A_K_О_N 1_GGGGMMDD_N 2, где: R_Т – префикс, принимающий значение NO_PBONKFO1; A_K – идентификатор получателя информации, где: A – идентификатор получателя, которому направляется файл обмена, K – идентификатор конечного получателя, для которого предназначена информация из данного файла обмена; идентификаторы A и К имеют вид для налоговых органов – четырехразрядный код (код по СОНО); О – идентификатор отправителя информации, имеет вид: для организаций - девятнадцатиразрядный код (ИНН и КПП налогоплательщика организации (обособленного подразделения); для физических лиц – двенадцатиразрядный код (ИНН физического лица, при наличии. При отсутствии ИНН – последовательность из двенадцати нулей); GGGG – год, MM – месяц, DD – день формирования файла; N 1, N 2 – идентификационные номера файла: N 1 – должен совпадать с идентификационным номером файла бухгалтерской отчетности N 2 - уникален для каждого файла независимо от принадлежности к документу (длина – от 1 до 36 знаков). Расширение имени файла – xls | doc | rtf | tif | pdf | jpg. |
| Отчет об изменениях собственного капитала некредитной финансовой организации, не применяющей международные стандарты финансовой отчетности | ОтчИзмКап | П | T(1-255 | Н | Имя файла имеет вид R_Т_A_K_О_N 1_GGGGMMDD_N 2, где: R_Т – префикс, принимающий значение NO_OISKNKFO1; A_K – идентификатор получателя информации, где: A – идентификатор получателя, которому направляется файл обмена, K – идентификатор конечного получателя, для которого предназначена информация из данного файла обмена; идентификаторы A и К имеют вид для налоговых органов – четырехразрядный код (код по СОНО); О – идентификатор отправителя информации, имеет вид: для организаций - девятнадцатиразрядный код (ИНН и КПП налогоплательщика организации (обособленного подразделения); для физических лиц – двенадцатиразрядный код (ИНН физического лица, при наличии. При отсутствии ИНН – последовательность из двенадцати нулей); GGGG – год, MM – месяц, DD – день формирования файла; N 1, N 2 – идентификационные номера файла: N 1 – должен совпадать с идентификационным номером файла бухгалтерской отчетности N 2 - уникален для каждого файла независимо от принадлежности к документу (длина – от 1 до 36 знаков). Расширение имени файла – xls | doc | rtf | tif | pdf | jpg. |
| Отчет о потоках денежных средств некредитной финансовой организации, не применяющей международные стандарты финансовой отчетности | ОтчПотДенСр | П | T(1-255) | Н | Имя файла имеет вид R_Т_A_K_О_N 1_GGGGMMDD_N 2, где: R_Т – префикс, принимающий значение NO_OPDSNKFO1; A_K – идентификатор получателя информации, где: A – идентификатор получателя, которому направляется файл обмена, K – идентификатор конечного получателя, для которого предназначена информация из данного файла обмена; идентификаторы A и К имеют вид для налоговых органов – четырехразрядный код (код по СОНО); О – идентификатор отправителя информации, имеет вид: для организаций - девятнадцатиразрядный код (ИНН и КПП налогоплательщика организации (обособленного подразделения); для физических лиц – двенадцатиразрядный код (ИНН физического лица, при наличии. При отсутствии ИНН – последовательность из двенадцати нулей); GGGG – год, MM – месяц, DD – день формирования файла; N 1, N 2 – идентификационные номера файла: N 1 – должен совпадать с идентификационным номером файла бухгалтерской отчетности N 2 - уникален для каждого файла независимо от принадлежности к документу (длина – от 1 до 36 знаков). Расширение имени файла – xls | doc | rtf | tif | pdf | jpg. |
Таблица 4.3
Сведения о налогоплательщике (СвНП)
| Наименование элемента | Сокращенное наименование (код) элемента | Признак типа элемента | Формат элемента | Признак обязательности элемента | Дополнительная информация |
| Код территории по ОКАТО | ОКАТО | A | T(=11) | ОК | Типовой элемент <ОКАТОТип>. Принимает значение в соответствии с Общероссийским классификатором объектов административно-территориального деления |
| Код некредитной финансовой организации по ОКПО | ОКПО | A | T(8-10) | НК | Типовой элемент <ОКПОТип>. Значение выбирается в соответствии с общероссийским классификатором предприятий и организаций |
| Основной государственный регистрационный номер некредитной финансовой организации | ОГРН | A | T(=13) | Н | Типовой элемент <ОГРНТип> |
| Регистрационный номер (/порядковый номер) некредитной финансовой организации | РегНомНеКО | A | T(1-9) | Н | |
| Налогоплательщик - юридическое лицо | НПЮЛ | С | | О | Состав элемента представлен в таблице 4.4 |
Таблица 4.4
Налогоплательщик - юридическое лицо (НПЮЛ)
| Наименование элемента | Сокращенное наименование (код) элемента | Признак типа элемента | Формат элемента | Признак обязательности элемента | Дополнительная информация |
| Полное наименование организации | НаимОрг | A | T(1-1000) | О | |
| Сокращенное наименование организации | НаимОргКр | A | T(1-255) | Н | |
| ИНН организации | ИННЮЛ | A | T(=10) | О | Типовой элемент <ИННЮЛТип> |
| КПП | КПП | A | T(=9) | О | Типовой элемент <КППТип> |
| Почтовый адрес | АдрРФ | С | | О | Типовой элемент <АдрРФТип>. Состав элемента представлен в таблице 4.13 |
Таблица 4.5
Сведения о лице, подписавшем документ (Подписант)
| Наименование элемента | Сокращенное наименование (код) элемента | Признак типа элемента | Формат элемента | Признак обязательности элемента | Дополнительная информация |
| Должность руководителя | Должность | A | T(1-120) | Н | |
| Фамилия, имя, отчество руководителя | ФИО | С | | О | Типовой элемент <ФИОТип>. Состав элемента представлен в таблице 4.14 |
Таблица 4.6
Бухгалтерский баланс некредитной финансовой организации, не применяющей международные стандарты финансовой отчетности (БухБалансНКФОНеПрим)
| Наименование элемента | Сокращенное наименование (код) элемента | Признак типа элемента | Формат элемента | Признак обязательности элемента | Дополнительная информация |
| Код по ОКЕИ | ОКЕИ | A | T(=3) | ОК | Типовой элемент <ОКЕИТип>. Принимает значение: 384 |
| Активы | Актив | С | | О | Состав элемента представлен в таблице 4.7 |
| Обязательства | Обязат | С | | О | Состав элемента представлен в таблице 4.8 |
| Капитал | Капитал | С | | О | Состав элемента представлен в таблице 4.9 |
Таблица 4.7
Активы (Актив)
| Наименование элемента | Сокращенное наименование (код) элемента | Признак типа элемента | Формат элемента | Признак обязательности элемента | Дополнительная информация |
| Денежные средства и их эквиваленты | ДенСред | С | | О | Типовой элемент <ДанПоказатТип>. Состав элемента представлен в таблице 4.11 |
| Средства в кредитных организациях и банках-нерезидентах | СрКОБанкНер | С | | О | Типовой элемент <ДанПоказатТип>. Состав элемента представлен в таблице 4.11 |
| Займы выданные и прочие размещенные средства | ЗаймВыдПрРазмСр | С | | О | Типовой элемент <ДанПоказатТип>. Состав элемента представлен в таблице 4.11 |
| Финансовые активы, оцениваемые по справедливой стоимости, изменение которой отражается в составе прибыли или убытка | ФинАктСпр | С | | О | Типовой элемент <ФинАктТип>. Состав элемента представлен в таблице 4.10 |
| Финансовые активы, имеющиеся в наличии для продажи | ФинАктПрод | С | | О | Типовой элемент <ФинАктТип>. Состав элемента представлен в таблице 4.10 |
| Финансовые активы, удерживаемые до погашения | ФинАктУдПог | С | | О | Типовой элемент <ФинАктТип>. Состав элемента представлен в таблице 4.10 |
| Инвестиции в ассоциированные предприятия | ИнвАссПред | С | | О | Типовой элемент <ДанПоказатТип>. Состав элемента представлен в таблице 4.11 |
| Инвестиции в совместно контролируемые предприятия | ИнвСКПред | С | | О | Типовой элемент <ДанПоказатТип>. Состав элемента представлен в таблице 4.11 |
| Инвестиции в дочерние предприятия | ИнвДочПред | С | | О | Типовой элемент <ДанПоказатТип>. Состав элемента представлен в таблице 4.11 |
| Дебиторская задолженность | ДебДолг | С | | О | Типовой элемент <ДанПоказатТип>. Состав элемента представлен в таблице 4.11 |
| Активы, включенные в выбывающие группы, классифицируемые как предназначенные для продажи | АктивПрод | С | | О | Типовой элемент <ДанПоказатТип>. Состав элемента представлен в таблице 4.11 |
| Инвестиционное имущество | ИнвестИмущ | С | | О | Типовой элемент <ДанПоказатТип>. Состав элемента представлен в таблице 4.11 |
| Нематериальные активы | НематАктив | С | | О | Типовой элемент <ДанПоказатТип>. Состав элемента представлен в таблице 4.11 |
| Основные средства | ОснСред | С | | О | Типовой элемент <ДанПоказатТип>. Состав элемента представлен в таблице 4.11 |
| Требования по текущему налогу на прибыль | ТребНалПриб | С | | О | Типовой элемент <ДанПоказатТип>. Состав элемента представлен в таблице 4.11 |
| Отложенные налоговые активы | ОтложНалАктив | С | | О | Типовой элемент <ДанПоказатТип>. Состав элемента представлен в таблице 4.11 |
| Прочие активы | ПрочАктив | С | | О | Типовой элемент <ДанПоказатТип>. Состав элемента представлен в таблице 4.11 |
| Вписываемый показатель | ВписПоказат | С | | НМ | Типовой элемент <ВписПоказатТип>. Состав элемента представлен в таблице 4.12 |
| Итого активов | ИтогАктив | С | | О | Типовой элемент <ДанПоказатТип>. Состав элемента представлен в таблице 4.11 |
Таблица 4.8
Обязательства (Обязат)
| Наименование элемента | Сокращенное наименование (код) элемента | Признак типа элемента | Формат элемента | Признак обязательности элемента | Дополнительная информация |
| Финансовые обязательства, оцениваемые по справедливой стоимости, изменение которой отражается в составе прибыли или убытка | ФинОбСпр | С | | О | Типовой элемент <ДанПоказатТип>. Состав элемента представлен в таблице 4.11 |
| Средства клиентов | СрКлиент | С | | О | Типовой элемент <ДанПоказатТип>. Состав элемента представлен в таблице 4.11 |
| Займы и прочие привлеченные средства | ЗаймПрПрив | С | | О | Типовой элемент <ДанПоказатТип>. Состав элемента представлен в таблице 4.11 |
| Выпущенные долговые ценные бумаги | ДолгЦенБум | С | | О | Типовой элемент <ДанПоказатТип>. Состав элемента представлен в таблице 4.11 |
| Кредиторская задолженность | КредДолг | С | | О | Типовой элемент <ДанПоказатТип>. Состав элемента представлен в таблице 4.11 |
| Обязательства, включенные в выбывающие группы, классифицируемые как предназначенные для продажи | ОбязВыбГрПр | С | | О | Типовой элемент <ДанПоказатТип>. Состав элемента представлен в таблице 4.11 |
| Обязательства по вознаграждениям работникам по окончании трудовой деятельности, не ограниченным фиксируемыми платежами | ОбязВознРаб | С | | О | Типовой элемент <ДанПоказатТип>. Состав элемента представлен в таблице 4.11 |
| Обязательство по текущему налогу на прибыль | ОбязНалПриб | С | | О | Типовой элемент <ДанПоказатТип>. Состав элемента представлен в таблице 4.11 |
| Отложенные налоговые обязательства | ОтлНалОбяз | С | | О | Типовой элемент <ДанПоказатТип>. Состав элемента представлен в таблице 4.11 |
| Резервы – оценочные обязательства | РезОценОбяз | С | | О | Типовой элемент <ДанПоказатТип>. Состав элемента представлен в таблице 4.11 |
| Прочие обязательства | ПрочОбяз | С | | О | Типовой элемент <ДанПоказатТип>. Состав элемента представлен в таблице 4.11 |
| Вписываемый показатель | ВписПоказат | С | | НМ | Типовой элемент <ВписПоказатТип>. Состав элемента представлен в таблице 4.12 |
| Итого обязательств | ИтогОбяз | С | | О | Типовой элемент <ДанПоказатТип>. Состав элемента представлен в таблице 4.11 |
Таблица 4.9
Капитал (Капитал)
| Наименование элемента | Сокращенное наименование (код) элемента | Признак типа элемента | Формат элемента | Признак обязательности элемента | Дополнительная информация |
| Уставный капитал | УстКап | С | | О | Типовой элемент <ДанПоказатТип>. Состав элемента представлен в таблице 4.11 |
| Добавочный капитал | ДобКап | С | | О | Типовой элемент <ДанПоказатТип>. Состав элемента представлен в таблице 4.11 |
| Собственные акции (доли участия), выкупленные у акционеров (участников) | СобАкцВыкуп | С | | О | Типовой элемент <ДанПоказатТип>. Состав элемента представлен в таблице 4.11 |
| Резервный капитал | РезКап | С | | О | Типовой элемент <ДанПоказатТип>. Состав элемента представлен в таблице 4.11 |
| Резерв переоценки по справедливой стоимости финансовых активов, имеющихся в наличии для продажи | РезПерСпрФАПрод | С | | О | Типовой элемент <ДанПоказатТип>. Состав элемента представлен в таблице 4.11 |
| Резерв переоценки основных средств и нематериальных активов | РезПерОснСр | С | | О | Типовой элемент <ДанПоказатТип>. Состав элемента представлен в таблице 4.11 |
| Резерв переоценки обязательств (активов) по вознаграждениям работникам по окончании трудовой деятельности, не ограниченным фиксируемыми платежами | РезПерОбязВознРаб | С | | О | Типовой элемент <ДанПоказатТип>. Состав элемента представлен в таблице 4.11 |
| Резерв хеджирования денежных потоков | РезХеджДенПот | С | | О | Типовой элемент <ДанПоказатТип>. Состав элемента представлен в таблице 4.11 |
| Прочие резервы | ПрРез | С | | О | Типовой элемент <ДанПоказатТип>. Состав элемента представлен в таблице 4.11 |
| Нераспределенная прибыль (непокрытый убыток) | НераспрПриб | С | | О | Типовой элемент <ДанПоказатТип>. Состав элемента представлен в таблице 4.11 |
| Вписываемый показатель | ВписПоказат | С | | НМ | Типовой элемент <ВписПоказатТип>. Состав элемента представлен в таблице 4.12 |
| Итого капитала | ИтогКап | С | | О | Типовой элемент <ДанПоказатТип>. Состав элемента представлен в таблице 4.11 |
| Итого капитала и обязательств | ИтогКапОбяз | С | | О | Типовой элемент <ДанПоказатТип>. Состав элемента представлен в таблице 4.11 |
Таблица 4.10
Финансовые активы, всего, переданные без прекращения признания (ФинАктТип)
| Наименование элемента | Сокращенное наименование (код) элемента | Признак типа элемента | Формат элемента | Признак обязательности элемента | Дополнительная информация |
| Всего | Всего | С | | О | Типовой элемент <ДанПоказатТип>. Состав элемента представлен в таблице 4.11 |
| Финансовые активы, переданные без прекращения признания | АктБезПрекр | С | | О | Типовой элемент <ДанПоказатТип>. Состав элемента представлен в таблице 4.11 |
Таблица 4.11
Данные по показателю (ДанПоказатТип)
| Наименование элемента | Сокращенное наименование (код) элемента | Признак типа элемента | Формат элемента | Признак обязательности элемента | Дополнительная информация |
| Данные за отчетный период | СумОтч | A | N(12) | О | |
| Данные за предыдущий отчетный период | СумОтчПр | A | N(12) | О | |
| Примечания к строкам | ПримСтр | П | T(1-4) | НМ | |
Таблица 4.12
Данные по вписываемому показателю (ВписПоказатТип)
| Наименование элемента | Сокращенное наименование (код) элемента | Признак типа элемента | Формат элемента | Признак обязательности элемента | Дополнительная информация |
| Наименование показателя | НаимПоказат | A | T(1-255) | О | |
| Данные за отчетный период | СумНач | A | N(12) | О | |
| Данные за предыдущий отчетный период | СумКонПр | A | N(12) | О | |
| Примечания к строкам | ПримСтр | П | T(1-4) | НМ | |
Таблица 4.13
Адрес в Российской Федерации (АдрРФТип)
| Наименование элемента | Сокращенное наименование (код) элемента | Признак типа элемента | Формат элемента | Признак обязательности элемента | Дополнительная информация |
| Индекс | Индекс | A | T(=6) | Н | |
| Код региона | КодРегион | A | T(=2) | ОК | Типовой элемент <ССРФТип>. Принимает значения в соответствии со справочником "Коды субъектов Российской Федерации" |
| Район | Район | A | T(1-50) | Н | |
| Город | Город | A | T(1-50) | Н | |
| Населенный пункт | НаселПункт | A | T(1-50) | Н | |
| Улица | Улица | A | T(1-50) | Н | |
| Дом | Дом | A | T(1-20) | Н | |
| Корпус | Корпус | A | T(1-20) | Н | |
| Квартира | Кварт | A | T(1-20) | Н | |
Таблица 4.14
Фамилия, имя, отчество (ФИОТип)
| Наименование элемента | Сокращенное наименование (код) элемента | Признак типа элемента | Формат элемента | Признак обязательности элемента | Дополнительная информация |
| Фамилия | Фамилия | A | T(1-60) | О | |
| Имя | Имя | A | T(1-60) | О | |
| Отчество | Отчество | A | T(1-60) | Н | |
Приложение N 2
УТВЕРЖДЕН
приказом ФНС России
от "___"_________2018 г.
N____________________
РЕКОМЕНДУЕМЫЙ ФОРМАТ ПРЕДСТАВЛЕНИЯ БУХГАЛТЕРСКОГО БАЛАНСА НЕКРЕДИТНОЙ ФИНАНСОВОЙ ОРГАНИЗАЦИИ, ПРИМЕНЯЮЩЕЙ МЕЖДУНАРОДНЫЕ СТАНДАРТЫ ФИНАНСОВОЙ ОТЧЕТНОСТИ, В ЭЛЕКТРОННОЙ ФОРМЕ
I. ОБЩИЕ СВЕДЕНИЯ
1. Настоящий формат описывает требования к XML файлам (далее - файл обмена) передачи в электронной форме бухгалтерского баланса некредитной финансовой организации, применяющей международные стандарты финансовой отчетности, в налоговые органы.
2. Настоящий формат (часть CXC, версия 5.01) разработан в соответствии с Приложением 1.1 к Положению Банка России от 03.02.2016 N 532-П "Отраслевой стандарт бухгалтерского учета "Порядок составления бухгалтерской (финансовой) отчетности профессиональных участников рынка ценных бумаг, акционерных инвестиционных фондов, организаторов торговли, центральных контрагентов, клиринговых организаций, специализированных депозитариев инвестиционного фонда, паевого инвестиционного фонда и негосударственного пенсионного фонда, управляющих компаний инвестиционного фонда, паевого инвестиционного фонда и негосударственного пенсионного фонда, бюро кредитных историй, кредитных рейтинговых агентств, страховых брокеров" (в редакции Указания Банка России от 07.09.2017 N 4520-У).
II. ОПИСАНИЕ ФАЙЛА ОБМЕНА
3. Имя файла обмена должно иметь следующий вид:
R_T_A_K_O_GGGGMMDD_N, где:
R_T - префикс, принимающий значение NO_BONKFO2;
A_K - идентификатор получателя информации, где: A - идентификатор получателя, которому направляется файл обмена, K - идентификатор конечного получателя, для которого предназначена информация из данного файла обмена <1>. Каждый из идентификаторов (A и K) имеет вид для налоговых органов - четырехразрядный код (код налогового органа в соответствии с классификатором "Система обозначения налоговых органов" (СОНО);
<1> Передача файла от отправителя к конечному получателю (K) может осуществляться в несколько этапов через другие налоговые органы, осуществляющие передачу файла на промежуточных этапах, которые обозначаются идентификатором A. В случае передачи файла от отправителя к конечному получателю при отсутствии налоговых органов, осуществляющих передачу на промежуточных этапах, значения идентификаторов A и K совпадают.
O - идентификатор отправителя информации, имеет вид:
для организаций - девятнадцатиразрядный код (идентификационный номер налогоплательщика (далее - ИНН) и код причины постановки на учет (далее - КПП) организации (обособленного подразделения);
для физических лиц - двенадцатиразрядный код (ИНН физического лица, при наличии. При отсутствии ИНН - последовательность из двенадцати нулей).
GGGG - год формирования передаваемого файла, MM - месяц, DD - день;
N - идентификационный номер файла. (Длина - от 1 до 36 знаков. Идентификационный номер файла должен обеспечивать уникальность файла).
Расширение имени файла - xml. Расширение имени файла может указываться как строчными, так и прописными буквами.
Параметры первой строки файла обмена
Первая строка XML файла должна иметь следующий вид:
<?xml version ="1.0" encoding ="windows-1251"?>
Имя файла, содержащего XML схему файла обмена, должно иметь следующий вид:
NO_BONKFO2_1_190_00_05_01_xx, где xx - номер версии схемы.
Расширение имени файла - xsd.
XML схема файла обмена приводится отдельным файлом и размещается на официальном сайте Федеральной налоговой службы.
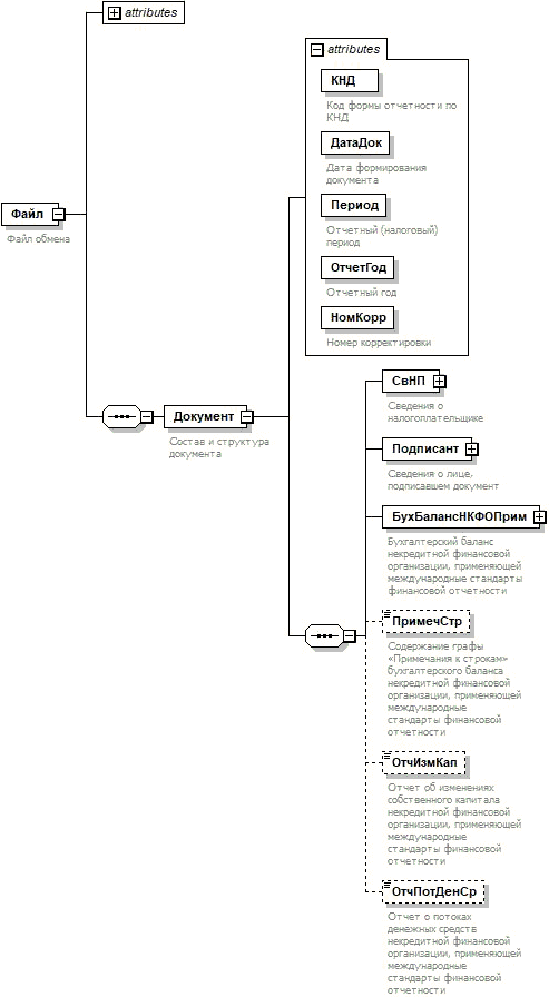
4. Логическая модель файла обмена представлена в виде диаграммы структуры файла обмена на рисунке 1 настоящего формата. Элементами логической модели файла обмена являются элементы и атрибуты XML файла. Перечень структурных элементов логической модели файла обмена и сведения о них приведены в таблицах 4.1 - 4.19 настоящего формата.
Для каждого структурного элемента логической модели файла обмена приводятся следующие сведения:
наименование элемента. Приводится полное наименование элемента <1>;
<1> В строке таблицы могут быть описаны несколько элементов, наименования которых разделены символом "|". Такая форма записи применяется при наличии в файле обмена только одного элемента из описанных в этой строке.
сокращенное наименование (код) элемента. Приводится сокращенное наименование элемента. Синтаксис сокращенного наименования должен удовлетворять спецификации XML;
признак типа элемента. Может принимать следующие значения: "С" - сложный элемент логической модели (содержит вложенные элементы), "П" - простой элемент логической модели, реализованный в виде элемента XML файла, "А" - простой элемент логической модели, реализованный в виде атрибута элемента XML файла. Простой элемент логической модели не содержит вложенные элементы;
формат элемента. Формат элемента представляется следующими условными обозначениями: T - символьная строка; N - числовое значение (целое или дробное).
Формат символьной строки указывается в виде T(n-k) или T(=k), где: n - минимальное количество знаков, k - максимальное количество знаков, символ "-" - разделитель, символ "=" означает фиксированное количество знаков в строке. В случае, если минимальное количество знаков равно 0, формат имеет вид T(0-k). В случае, если максимальное количество знаков неограничено, формат имеет вид T(n-).
Формат числового значения указывается в виде N(m.k), где: m - максимальное количество знаков в числе, включая знак (для отрицательного числа), целую и дробную часть числа без разделяющей десятичной точки, k - максимальное число знаков дробной части числа. Если число знаков дробной части числа равно 0 (то есть число целое), то формат числового значения имеет вид N(m).
Для простых элементов, являющихся базовыми в XML (определенными в сети "Интернет" по электронному адресу: http://www.w3.org/TR/xmlschema-0), например, элемент с типом "date", поле "Формат элемента" не заполняется. Для таких элементов в поле "Дополнительная информация" указывается тип базового элемента;
признак обязательности элемента определяет обязательность наличия элемента (совокупности наименования элемента и его значения) в файле обмена. Признак обязательности элемента может принимать следующие значения: "О" - наличие элемента в файле обмена обязательно; "Н" - наличие элемента в файле обмена необязательно, то есть элемент может отсутствовать. Если элемент принимает ограниченный перечень значений (по классификатору, кодовому словарю и тому подобному), то признак обязательности элемента дополняется символом "К". Например, "ОК". В случае, если количество реализаций элемента может быть более одной, то признак обязательности элемента дополняется символом "М". Например, "НМ" или "ОКМ".
К вышеперечисленным признакам обязательности элемента может добавляться значение "У" в случае описания в XML схеме условий, предъявляемых к элементу в файле обмена, описанных в графе "Дополнительная информация". Например, "НУ" или "ОКУ";
дополнительная информация содержит, при необходимости, требования к элементу файла обмена, не указанные ранее. Для сложных элементов указывается ссылка на таблицу, в которой описывается состав данного элемента. Для элементов, принимающих ограниченный перечень значений из классификатора (кодового словаря и тому подобного), указывается соответствующее наименование классификатора (кодового словаря и тому подобного) или приводится перечень возможных значений. Для классификатора (кодового словаря и тому подобного) может указываться ссылка на его местонахождение. Для элементов, использующих пользовательский тип данных, указывается наименование типового элемента.

Рисунок 1. Диаграмма структуры файла обмена
Таблица 4.1
Файл обмена (Файл)
| Наименование элемента | Сокращенное наименование (код) элемента | Признак типа элемента | Формат элемента | Признак обязательности элемента | Дополнительная информация |
| Идентификатор файла | ИдФайл | A | T(1-255) | ОУ | Содержит (повторяет) имя сформированного файла (без расширения) |
| Версия программы, с помощью которой сформирован файл | ВерсПрог | A | T(1-40) | О | |
| Версия формата | ВерсФорм | A | T(1-5) | О | Принимает значение: 5.01 |
| Состав и структура документа | Документ | С | | О | Состав элемента представлен в таблице 4.2 |
Таблица 4.2
Состав и структура документа (Документ)
| Наименование элемента | Сокращенное наименование (код) элемента | Признак типа элемента | Формат элемента | Признак обязательности элемента | Дополнительная информация |
| Код формы отчетности по КНД | КНД | A | T(=7) | ОК | Типовой элемент <КНДТип>. Принимает значение: 0420002 |
| Дата формирования документа | ДатаДок | A | T(=10) | О | Типовой элемент <ДатаТип>. Дата в формате ДД.ММ.ГГГГ |
| Отчетный (налоговый) период | Период | A | T(=2) | ОК | Принимает значение: 34 – год | 90 – год при реорганизации (ликвидации) организации |
| Отчетный год | ОтчетГод | A | | О | Типовой элемент <xs:gYear>. Год в формате ГГГГ |
| Номер корректировки | НомКорр | A | N(3) | О | Принимает значение: 0 – первичный документ, 1 – 999 – номер корректировки для корректирующего документа |
| Сведения о налогоплательщике | СвНП | С | | О | Состав элемента представлен в таблице 4.3 |
| Сведения о лице, подписавшем документ | Подписант | С | | О | Состав элемента представлен в таблице 4.5 |
| Бухгалтерский баланс некредитной финансовой организации, применяющей международные стандарты финансовой отчетности | БухБалансНКФОПрим | С | | О | Состав элемента представлен в таблице 4.6 |
| Содержание графы "Примечания к строкам" бухгалтерского баланса некредитной финансовой организации, применяющей международные стандарты финансовой отчетности | ПримечСтр | П | T(1-255) | Н | Имя файла имеет вид R_Т_A_K_О_N 1_GGGGMMDD_N 2, где: R_Т – префикс, принимающий значение NO_PBONKFO2; A_K – идентификатор получателя информации, где: A – идентификатор получателя, которому направляется файл обмена, K – идентификатор конечного получателя, для которого предназначена информация из данного файла обмена; идентификаторы A и К имеют вид для налоговых органов – четырехразрядный код (код по СОНО); О – идентификатор отправителя информации, имеет вид: для организаций - девятнадцатиразрядный код (ИНН и КПП налогоплательщика организации (обособленного подразделения); для физических лиц – двенадцатиразрядный код (ИНН физического лица, при наличии. При отсутствии ИНН – последовательность из двенадцати нулей); GGGG – год, MM – месяц, DD – день формирования файла; N 1, N 2 – идентификационные номера файла: N 1 – должен совпадать с идентификационным номером файла бухгалтерской отчетности N 2 - уникален для каждого файла независимо от принадлежности к документу (длина – от 1 до 36 знаков). Расширение имени файла – xls | doc | rtf | tif | pdf | jpg. |
| Отчет об изменениях собственного капитала некредитной финансовой организации, применяющей международные стандарты финансовой отчетности | ОтчИзмКап | П | T(1-255 | Н | Имя файла имеет вид R_Т_A_K_О_N 1_GGGGMMDD_N 2, где: R_Т – префикс, принимающий значение NO_OISKNKFO2; A_K – идентификатор получателя информации, где: A – идентификатор получателя, которому направляется файл обмена, K – идентификатор конечного получателя, для которого предназначена информация из данного файла обмена; идентификаторы A и К имеют вид для налоговых органов – четырехразрядный код (код по СОНО); О – идентификатор отправителя информации, имеет вид: для организаций - девятнадцатиразрядный код (ИНН и КПП налогоплательщика организации (обособленного подразделения); для физических лиц – двенадцатиразрядный код (ИНН физического лица, при наличии. При отсутствии ИНН – последовательность из двенадцати нулей); GGGG – год, MM – месяц, DD – день формирования файла; N 1, N 2 – идентификационные номера файла: N 1 – должен совпадать с идентификационным номером файла бухгалтерской отчетности N 2 - уникален для каждого файла независимо от принадлежности к документу (длина – от 1 до 36 знаков). Расширение имени файла – xls | doc | rtf | tif | pdf | jpg. |
| Отчет о потоках денежных средств некредитной финансовой организации, применяющей международные стандарты финансовой отчетности | ОтчПотДенСр | П | T(1-255) | Н | Имя файла имеет вид R_Т_A_K_О_N 1_GGGGMMDD_N 2, где: R_Т – префикс, принимающий значение NO_OPDSNKFO2; A_K – идентификатор получателя информации, где: A – идентификатор получателя, которому направляется файл обмена, K – идентификатор конечного получателя, для которого предназначена информация из данного файла обмена; идентификаторы A и К имеют вид для налоговых органов – четырехразрядный код (код по СОНО); О – идентификатор отправителя информации, имеет вид: для организаций - девятнадцатиразрядный код (ИНН и КПП налогоплательщика организации (обособленного подразделения); для физических лиц – двенадцатиразрядный код (ИНН физического лица, при наличии. При отсутствии ИНН – последовательность из двенадцати нулей); GGGG – год, MM – месяц, DD – день формирования файла; N 1, N 2 – идентификационные номера файла: N 1 – должен совпадать с идентификационным номером файла бухгалтерской отчетности N 2 - уникален для каждого файла независимо от принадлежности к документу (длина – от 1 до 36 знаков). Расширение имени файла – xls | doc | rtf | tif | pdf | jpg. |
Таблица 4.3
Сведения о налогоплательщике (СвНП)
| Наименование элемента | Сокращенное наименование (код) элемента | Признак типа элемента | Формат элемента | Признак обязательности элемента | Дополнительная информация |
| Код территории по ОКАТО | ОКАТО | A | T(=11) | ОК | Типовой элемент <ОКАТОТип>. Принимает значение в соответствии с Общероссийским классификатором объектов административно-территориального деления |
| Код некредитной финансовой организации по ОКПО | ОКПО | A | T(8-10) | НК | Типовой элемент <ОКПОТип>. Значение выбирается в соответствии с общероссийским классификатором предприятий и организаций |
| Основной государственный регистрационный номер некредитной финансовой организации | ОГРН | A | T(=13) | Н | Типовой элемент <ОГРНТип> |
| Регистрационный номер (/порядковый номер) некредитной финансовой организации | РегНомНеКО | A | T(1-9) | Н | |
| Налогоплательщик - юридическое лицо | НПЮЛ | С | | О | Состав элемента представлен в таблице 4.4 |
Таблица 4.4
Налогоплательщик - юридическое лицо (НПЮЛ)
| Наименование элемента | Сокращенное наименование (код) элемента | Признак типа элемента | Формат элемента | Признак обязательности элемента | Дополнительная информация |
| Полное наименование организации | НаимОрг | A | T(1-1000) | О | |
| Сокращенное наименование организации | НаимОргКр | A | T(1-255) | Н | |
| ИНН организации | ИННЮЛ | A | T(=10) | О | Типовой элемент <ИННЮЛТип> |
| КПП | КПП | A | T(=9) | О | Типовой элемент <КППТип> |
| Почтовый адрес | АдрРФ | С | | О | Типовой элемент <АдрРФТип>. Состав элемента представлен в таблице 4.17 |
Таблица 4.5
Сведения о лице, подписавшем документ (Подписант)
| Наименование элемента | Сокращенное наименование (код) элемента | Признак типа элемента | Формат элемента | Признак обязательности элемента | Дополнительная информация |
| Должность руководителя | Должность | A | T(1-120) | Н | |
| Фамилия, имя, отчество руководителя | ФИО | С | | О | Типовой элемент <ФИОТип>. Состав элемента представлен в таблице 4.18 |
Таблица 4.6
Бухгалтерский баланс некредитной финансовой организации, применяющей международные стандарты финансовой отчетности (БухБалансНКФОПрим)
| Наименование элемента | Сокращенное наименование (код) элемента | Признак типа элемента | Формат элемента | Признак обязательности элемента | Дополнительная информация |
| Код по ОКЕИ | ОКЕИ | A | T(=3) | ОК | Типовой элемент <ОКЕИТип>. Принимает значение: 384 |
| Активы | Актив | С | | О | Состав элемента представлен в таблице 4.7 |
| Обязательства | Обязат | С | | О | Состав элемента представлен в таблице 4.11 |
| Капитал | Капитал | С | | О | Состав элемента представлен в таблице 4.14 |
Таблица 4.7
Активы (Актив)
| Наименование элемента | Сокращенное наименование (код) элемента | Признак типа элемента | Формат элемента | Признак обязательности элемента | Дополнительная информация |
| Денежные средства | ДенСред | С | | О | Типовой элемент <ДанПоказатТип>. Состав элемента представлен в таблице 4.15 |
| Финансовые активы, оцениваемые по справедливой стоимости через прибыль или убыток | ФинАктСпр | С | | О | Состав элемента представлен в таблице 4.8 |
| Финансовые активы, оцениваемые по справедливой стоимости через прочий совокупный доход | ФинАктСпрПр | С | | О | Состав элемента представлен в таблице 4.9 |
| Финансовые активы, оцениваемые по амортизированной стоимости | ФинАктАморт | С | | О | Состав элемента представлен в таблице 4.10 |
| Инвестиции в ассоциированные предприятия | ИнвАссПред | С | | О | Типовой элемент <ДанПоказатТип>. Состав элемента представлен в таблице 4.15 |
| Инвестиции в совместно контролируемые предприятия | ИнвСКПред | С | | О | Типовой элемент <ДанПоказатТип>. Состав элемента представлен в таблице 4.15 |
| Инвестиции в дочерние предприятия | ИнвДочПред | С | | О | Типовой элемент <ДанПоказатТип>. Состав элемента представлен в таблице 4.15 |
| Активы (активы выбывающих групп), классифицированные как предназначенные для продажи | АктивПрод | С | | О | Типовой элемент <ДанПоказатТип>. Состав элемента представлен в таблице 4.15 |
| Инвестиционное имущество | ИнвестИмущ | С | | О | Типовой элемент <ДанПоказатТип>. Состав элемента представлен в таблице 4.15 |
| Нематериальные активы | НематАктив | С | | О | Типовой элемент <ДанПоказатТип>. Состав элемента представлен в таблице 4.15 |
| Основные средства | ОснСред | С | | О | Типовой элемент <ДанПоказатТип>. Состав элемента представлен в таблице 4.15 |
| Требования по текущему налогу на прибыль | ТребНалПриб | С | | О | Типовой элемент <ДанПоказатТип>. Состав элемента представлен в таблице 4.15 |
| Отложенные налоговые активы | ОтложНалАктив | С | | О | Типовой элемент <ДанПоказатТип>. Состав элемента представлен в таблице 4.15 |
| Прочие активы | ПрочАктив | С | | О | Типовой элемент <ДанПоказатТип>. Состав элемента представлен в таблице 4.15 |
| Вписываемый показатель | ВписПоказат | С | | НМ | Типовой элемент <ВписПоказатТип>. Состав элемента представлен в таблице 4.16 |
| Итого активов | ИтогАктив | С | | О | Типовой элемент <ДанПоказатТип>. Состав элемента представлен в таблице 4.15 |
Таблица 4.8
Финансовые активы, оцениваемые по справедливой стоимости через прибыль или убыток (ФинАктСпр)
| Наименование элемента | Сокращенное наименование (код) элемента | Признак типа элемента | Формат элемента | Признак обязательности элемента | Дополнительная информация |
| Всего | Всего | С | | О | Типовой элемент <ДанПоказатТип>. Состав элемента представлен в таблице 4.15 |
| Финансовые активы, в обязательном порядке классифицируемые как оцениваемые по справедливой стоимости через прибыль или убыток | ФинАктСпрОбяз | С | | О | Типовой элемент <ДанПоказатТип>. Состав элемента представлен в таблице 4.15 |
| Финансовые активы, классифицируемые как оцениваемые по справедливой стоимости через прибыль или убыток по усмотрению некредитной финансовой организации | ФинАктСпрУсм | С | | О | Типовой элемент <ДанПоказатТип>. Состав элемента представлен в таблице 4.15 |
Таблица 4.9
Финансовые активы, оцениваемые по справедливой стоимости через прочий совокупный доход (ФинАктСпрПр)
| Наименование элемента | Сокращенное наименование (код) элемента | Признак типа элемента | Формат элемента | Признак обязательности элемента | Дополнительная информация |
| Всего | Всего | С | | О | Типовой элемент <ДанПоказатТип>. Состав элемента представлен в таблице 4.15 |
| Долговые инструменты | ДолгИнстр | С | | О | Типовой элемент <ДанПоказатТип>. Состав элемента представлен в таблице 4.15 |
| Долевые инструменты | ДолИнстр | С | | О | Типовой элемент <ДанПоказатТип>. Состав элемента представлен в таблице 4.15 |
Таблица 4.10
Финансовые активы, оцениваемые по амортизированной стоимости (ФинАктАморт)
| Наименование элемента | Сокращенное наименование (код) элемента | Признак типа элемента | Формат элемента | Признак обязательности элемента | Дополнительная информация |
| Всего | Всего | С | | О | Типовой элемент <ДанПоказатТип>. Состав элемента представлен в таблице 4.15 |
| Средства в кредитных организациях и банках-нерезидентах | СрКОБанкНер | С | | О | Типовой элемент <ДанПоказатТип>. Состав элемента представлен в таблице 4.15 |
| Займы выданные и прочие размещенные средства | ЗаймВыдПрРазмСр | С | | О | Типовой элемент <ДанПоказатТип>. Состав элемента представлен в таблице 4.15 |
| Дебиторская задолженность | ДебДолг | С | | О | Типовой элемент <ДанПоказатТип>. Состав элемента представлен в таблице 4.15 |
Таблица 4.11
Обязательства (Обязат)
| Наименование элемента | Сокращенное наименование (код) элемента | Признак типа элемента | Формат элемента | Признак обязательности элемента | Дополнительная информация |
| Финансовые обязательства, оцениваемые по справедливой стоимости через прибыль или убыток | ФинОбСпр | С | | О | Состав элемента представлен в таблице 4.12 |
| Финансовые обязательства, оцениваемые по амортизированной стоимости | ФинОбАморт | С | | О | Состав элемента представлен в таблице 4.13 |
| Обязательства выбывающих групп, классифицированных как предназначенные для продажи | ОбязВыбГрПр | С | | О | Типовой элемент <ДанПоказатТип>. Состав элемента представлен в таблице 4.15 |
| Обязательства по вознаграждениям работникам по окончании трудовой деятельности, не ограниченным фиксируемыми платежами | ОбязВознРаб | С | | О | Типовой элемент <ДанПоказатТип>. Состав элемента представлен в таблице 4.15 |
| Обязательство по текущему налогу на прибыль | ОбязНалПриб | С | | О | Типовой элемент <ДанПоказатТип>. Состав элемента представлен в таблице 4.15 |
| Отложенные налоговые обязательства | ОтлНалОбяз | С | | О | Типовой элемент <ДанПоказатТип>. Состав элемента представлен в таблице 4.15 |
| Резервы – оценочные обязательства | РезОценОбяз | С | | О | Типовой элемент <ДанПоказатТип>. Состав элемента представлен в таблице 4.15 |
| Прочие обязательства | ПрочОбяз | С | | О | Типовой элемент <ДанПоказатТип>. Состав элемента представлен в таблице 4.15 |
| Вписываемый показатель | ВписПоказат | С | | НМ | Типовой элемент <ВписПоказатТип>. Состав элемента представлен в таблице 4.16 |
| Итого обязательств | ИтогОбяз | С | | О | Типовой элемент <ДанПоказатТип>. Состав элемента представлен в таблице 4.15 |
Таблица 4.12
Финансовые обязательства, оцениваемые по справедливой стоимости через прибыль или убыток (ФинОбСпр)
| Наименование элемента | Сокращенное наименование (код) элемента | Признак типа элемента | Формат элемента | Признак обязательности элемента | Дополнительная информация |
| Всего | Всего | С | | О | Типовой элемент <ДанПоказатТип>. Состав элемента представлен в таблице 4.15 |
| Финансовые обязательства, в обязательном порядке классифицируемые как оцениваемые по справедливой стоимости через прибыль или убыток | ФинОбСпрОбяз | С | | О | Типовой элемент <ДанПоказатТип>. Состав элемента представлен в таблице 4.15 |
| Финансовые обязательства, классифицируемые как оцениваемые по справедливой стоимости через прибыль или убыток по усмотрению некредитной финансовой организации | ФинОбСпрУсм | С | | О | Типовой элемент <ДанПоказатТип>. Состав элемента представлен в таблице 4.15 |
Таблица 4.13
Финансовые обязательства, оцениваемые по амортизированной стоимости (ФинОбАморт)
| Наименование элемента | Сокращенное наименование (код) элемента | Признак типа элемента | Формат элемента | Признак обязательности элемента | Дополнительная информация |
| Всего | Всего | С | | О | Типовой элемент <ДанПоказатТип>. Состав элемента представлен в таблице 4.15 |
| Средства клиентов | СрКлиент | С | | О | Типовой элемент <ДанПоказатТип>. Состав элемента представлен в таблице 4.15 |
| Кредиты, займы и прочие привлеченные средства | КрЗаймПр | С | | О | Типовой элемент <ДанПоказатТип>. Состав элемента представлен в таблице 4.15 |
| Выпущенные долговые ценные бумаги | ДолгЦенБум | С | | О | Типовой элемент <ДанПоказатТип>. Состав элемента представлен в таблице 4.15 |
| Кредиторская задолженность | КредДолг | С | | О | Типовой элемент <ДанПоказатТип>. Состав элемента представлен в таблице 4.15 |
Таблица 4.14
Капитал (Капитал)
| Наименование элемента | Сокращенное наименование (код) элемента | Признак типа элемента | Формат элемента | Признак обязательности элемента | Дополнительная информация |
| Уставный капитал | УстКап | С | | О | Типовой элемент <ДанПоказатТип>. Состав элемента представлен в таблице 4.15 |
| Добавочный капитал | ДобКап | С | | О | Типовой элемент <ДанПоказатТип>. Состав элемента представлен в таблице 4.15 |
| Резервный капитал | РезКап | С | | О | Типовой элемент <ДанПоказатТип>. Состав элемента представлен в таблице 4.15 |
| Собственные акции (доли участия), выкупленные у акционеров (участников) | СобАкцВыкуп | С | | О | Типовой элемент <ДанПоказатТип>. Состав элемента представлен в таблице 4.15 |
| Резерв переоценки долевых инструментов, оцениваемых по справедливой стоимости через прочий совокупный доход | РезДолевИнстр | С | | О | Типовой элемент <ДанПоказатТип>. Состав элемента представлен в таблице 4.15 |
| Резерв переоценки долговых инструментов, оцениваемых по справедливой стоимости через прочий совокупный доход | РезДолгИнстр | С | | О | Типовой элемент <ДанПоказатТип>. Состав элемента представлен в таблице 4.15 |
| Резерв под обесценение долговых инструментов, оцениваемых по справедливой стоимости через прочий совокупный доход | РезОбДолгИнстр | С | | О | Типовой элемент <ДанПоказатТип>. Состав элемента представлен в таблице 4.15 |
| Резерв переоценки основных средств и нематериальных активов | РезПерОснСр | С | | О | Типовой элемент <ДанПоказатТип>. Состав элемента представлен в таблице 4.15 |
| Резерв переоценки финансовых обязательств, учитываемых по справедливой стоимости через прибыль или убыток, связанной с изменением кредитного риска | РезПерФинОбяз | С | | О | Типовой элемент <ДанПоказатТип>. Состав элемента представлен в таблице 4.15 |
| Резерв переоценки обязательств (активов) по вознаграждениям работникам по окончании трудовой деятельности, не ограниченным фиксируемыми платежами | РезПерОбязВознРаб | С | | О | Типовой элемент <ДанПоказатТип>. Состав элемента представлен в таблице 4.15 |
| Резерв хеджирования долевых инструментов, оцениваемых по справедливой стоимости через прочий совокупный доход | РезХеджДолИнстр | С | | О | Типовой элемент <ДанПоказатТип>. Состав элемента представлен в таблице 4.15 |
| Резерв хеджирования денежных потоков | РезХеджДенПот | С | | О | Типовой элемент <ДанПоказатТип>. Состав элемента представлен в таблице 4.15 |
| Прочие резервы | ПрРез | С | | О | Типовой элемент <ДанПоказатТип>. Состав элемента представлен в таблице 4.15 |
| Нераспределенная прибыль (непокрытый убыток) | НераспрПриб | С | | О | Типовой элемент <ДанПоказатТип>. Состав элемента представлен в таблице 4.15 |
| Вписываемый показатель | ВписПоказат | С | | НМ | Типовой элемент <ВписПоказатТип>. Состав элемента представлен в таблице 4.16 |
| Итого капитала | ИтогКап | С | | О | Типовой элемент <ДанПоказатТип>. Состав элемента представлен в таблице 4.15 |
| Итого капитала и обязательств | ИтогКапОбяз | С | | О | Типовой элемент <ДанПоказатТип>. Состав элемента представлен в таблице 4.15 |
Таблица 4.15
Данные по показателю (ДанПоказатТип)
| Наименование элемента | Сокращенное наименование (код) элемента | Признак типа элемента | Формат элемента | Признак обязательности элемента | Дополнительная информация |
| Данные за отчетный период | СумОтч | A | N(12) | О | |
| Данные за предыдущий отчетный период | СумОтчПр | A | N(12) | О | |
| Примечания к строкам | ПримСтр | П | T(1-4) | НМ | |
Таблица 4.16
Данные по вписываемому показателю (ВписПоказатТип)
| Наименование элемента | Сокращенное наименование (код) элемента | Признак типа элемента | Формат элемента | Признак обязательности элемента | Дополнительная информация |
| Наименование показателя | НаимПоказат | A | T(1-255) | О | |
| Данные за отчетный период | СумНач | A | N(12) | О | |
| Данные за предыдущий отчетный период | СумКонПр | A | N(12) | О | |
| Примечания к строкам | ПримСтр | П | T(1-4) | НМ | |
Таблица 4.17
Адрес в Российской Федерации (АдрРФТип)
| Наименование элемента | Сокращенное наименование (код) элемента | Признак типа элемента | Формат элемента | Признак обязательности элемента | Дополнительная информация |
| Индекс | Индекс | A | T(=6) | Н | |
| Код региона | КодРегион | A | T(=2) | ОК | Типовой элемент <ССРФТип>. Принимает значения в соответствии со справочником "Коды субъектов Российской Федерации" |
| Район | Район | A | T(1-50) | Н | |
| Город | Город | A | T(1-50) | Н | |
| Населенный пункт | НаселПункт | A | T(1-50) | Н | |
| Улица | Улица | A | T(1-50) | Н | |
| Дом | Дом | A | T(1-20) | Н | |
| Корпус | Корпус | A | T(1-20) | Н | |
| Квартира | Кварт | A | T(1-20) | Н | |
Таблица 4.18
Фамилия, имя, отчество (ФИОТип)
| Наименование элемента | Сокращенное наименование (код) элемента | Признак типа элемента | Формат элемента | Признак обязательности элемента | Дополнительная информация |
| Фамилия | Фамилия | A | T(1-60) | О | |
| Имя | Имя | A | T(1-60) | О | |
| Отчество | Отчество | A | T(1-60) | Н | |
Приложение N 3
УТВЕРЖДЕН
приказом ФНС России
от "___"_________2018 г.
N____________________
РЕКОМЕНДУЕМЫЙ ФОРМАТ ПРЕДСТАВЛЕНИЯ ОТЧЕТА О ФИНАНСОВЫХ РЕЗУЛЬТАТАХ НЕКРЕДИТНОЙ ФИНАНСОВОЙ ОРГАНИЗАЦИИ, НЕ ПРИМЕНЯЮЩЕЙ МЕЖДУНАРОДНЫЕ СТАНДАРТЫ ФИНАНСОВОЙ ОТЧЕТНОСТИ, В ЭЛЕКТРОННОЙ ФОРМЕ
I. ОБЩИЕ СВЕДЕНИЯ
1. Настоящий формат описывает требования к XML файлам (далее - файл обмена) передачи в электронной форме отчета о финансовых результатах некредитной финансовой организации, не применяющей международные стандарты финансовой отчетности, в налоговые органы.
2. Настоящий формат (часть CXCI, версия 5.01) разработан в соответствии с Приложением 2 к Положению Банка России от 03.02.2016 N 532-П "Отраслевой стандарт бухгалтерского учета "Порядок составления бухгалтерской (финансовой) отчетности профессиональных участников рынка ценных бумаг, акционерных инвестиционных фондов, организаторов торговли, центральных контрагентов, клиринговых организаций, специализированных депозитариев инвестиционного фонда, паевого инвестиционного фонда и негосударственного пенсионного фонда, управляющих компаний инвестиционного фонда, паевого инвестиционного фонда и негосударственного пенсионного фонда, бюро кредитных историй, кредитных рейтинговых агентств, страховых брокеров" (в редакции Указания Банка России от 07.09.2017 N 4520-У).
II. ОПИСАНИЕ ФАЙЛА ОБМЕНА
3. Имя файла обмена должно иметь следующий вид:
R_T_A_K_O_GGGGMMDD_N, где:
R_T - префикс, принимающий значение NO_BONKFO3;
A_K - идентификатор получателя информации, где: A - идентификатор получателя, которому направляется файл обмена, K - идентификатор конечного получателя, для которого предназначена информация из данного файла обмена <1>. Каждый из идентификаторов (A и K) имеет вид для налоговых органов - четырехразрядный код (код налогового органа в соответствии с классификатором "Система обозначения налоговых органов" (СОНО);
<1> Передача файла от отправителя к конечному получателю (K) может осуществляться в несколько этапов через другие налоговые органы, осуществляющие передачу файла на промежуточных этапах, которые обозначаются идентификатором A. В случае передачи файла от отправителя к конечному получателю при отсутствии налоговых органов, осуществляющих передачу на промежуточных этапах, значения идентификаторов A и K совпадают.
O - идентификатор отправителя информации, имеет вид:
для организаций - девятнадцатиразрядный код (идентификационный номер налогоплательщика (далее - ИНН) и код причины постановки на учет (далее - КПП) организации (обособленного подразделения);
для физических лиц - двенадцатиразрядный код (ИНН физического лица, при наличии. При отсутствии ИНН - последовательность из двенадцати нулей).
GGGG - год формирования передаваемого файла, MM - месяц, DD - день;
N - идентификационный номер файла. (Длина - от 1 до 36 знаков. Идентификационный номер файла должен обеспечивать уникальность файла).
Расширение имени файла - xml. Расширение имени файла может указываться как строчными, так и прописными буквами.
Параметры первой строки файла обмена
Первая строка XML файла должна иметь следующий вид:
<?xml version ="1.0" encoding ="windows-1251"?>
Имя файла, содержащего XML схему файла обмена, должно иметь следующий вид:
NO_BONKFO3_1_191_00_05_01_xx, где xx - номер версии схемы.
Расширение имени файла - xsd.
XML схема файла обмена приводится отдельным файлом и размещается на официальном сайте Федеральной налоговой службы.
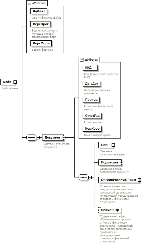
4. Логическая модель файла обмена представлена в виде диаграммы структуры файла обмена на рисунке 1 настоящего формата. Элементами логической модели файла обмена являются элементы и атрибуты XML файла. Перечень структурных элементов логической модели файла обмена и сведения о них приведены в таблицах 4.1 - 4.18 настоящего формата.
Для каждого структурного элемента логической модели файла обмена приводятся следующие сведения:
наименование элемента. Приводится полное наименование элемента <1>;
<1> В строке таблицы могут быть описаны несколько элементов, наименования которых разделены символом "|". Такая форма записи применяется при наличии в файле обмена только одного элемента из описанных в этой строке.
сокращенное наименование (код) элемента. Приводится сокращенное наименование элемента. Синтаксис сокращенного наименования должен удовлетворять спецификации XML;
признак типа элемента. Может принимать следующие значения: "С" - сложный элемент логической модели (содержит вложенные элементы), "П" - простой элемент логической модели, реализованный в виде элемента XML файла, "А" - простой элемент логической модели, реализованный в виде атрибута элемента XML файла. Простой элемент логической модели не содержит вложенные элементы;
формат элемента. Формат элемента представляется следующими условными обозначениями: T - символьная строка; N - числовое значение (целое или дробное).
Формат символьной строки указывается в виде T(n-k) или T(=k), где: n - минимальное количество знаков, k - максимальное количество знаков, символ "-" - разделитель, символ "=" означает фиксированное количество знаков в строке. В случае, если минимальное количество знаков равно 0, формат имеет вид T(0-k). В случае, если максимальное количество знаков неограничено, формат имеет вид T(n-).
Формат числового значения указывается в виде N(m.k), где: m - максимальное количество знаков в числе, включая знак (для отрицательного числа), целую и дробную часть числа без разделяющей десятичной точки, k - максимальное число знаков дробной части числа. Если число знаков дробной части числа равно 0 (то есть число целое), то формат числового значения имеет вид N(m).
Для простых элементов, являющихся базовыми в XML (определенными в сети "Интернет" по электронному адресу: http://www.w3.org/TR/xmlschema-0), например, элемент с типом "date", поле "Формат элемента" не заполняется. Для таких элементов в поле "Дополнительная информация" указывается тип базового элемента;
признак обязательности элемента определяет обязательность наличия элемента (совокупности наименования элемента и его значения) в файле обмена. Признак обязательности элемента может принимать следующие значения: "О" - наличие элемента в файле обмена обязательно; "Н" - наличие элемента в файле обмена необязательно, то есть элемент может отсутствовать. Если элемент принимает ограниченный перечень значений (по классификатору, кодовому словарю и тому подобному), то признак обязательности элемента дополняется символом "К". Например, "ОК". В случае, если количество реализаций элемента может быть более одной, то признак обязательности элемента дополняется символом "М". Например, "НМ" или "ОКМ".
К вышеперечисленным признакам обязательности элемента может добавляться значение "У" в случае описания в XML схеме условий, предъявляемых к элементу в файле обмена, описанных в графе "Дополнительная информация". Например, "НУ" или "ОКУ";
дополнительная информация содержит, при необходимости, требования к элементу файла обмена, не указанные ранее. Для сложных элементов указывается ссылка на таблицу, в которой описывается состав данного элемента. Для элементов, принимающих ограниченный перечень значений из классификатора (кодового словаря и тому подобного), указывается соответствующее наименование классификатора (кодового словаря и тому подобного) или приводится перечень возможных значений. Для классификатора (кодового словаря и тому подобного) может указываться ссылка на его местонахождение. Для элементов, использующих пользовательский тип данных, указывается наименование типового элемента.

Рисунок 1. Диаграмма структуры файла обмена
Таблица 4.1
Файл обмена (Файл)
| Наименование элемента | Сокращенное наименование (код) элемента | Признак типа элемента | Формат элемента | Признак обязательности элемента | Дополнительная информация |
| Идентификатор файла | ИдФайл | A | T(1-255) | ОУ | Содержит (повторяет) имя сформированного файла (без расширения) |
| Версия программы, с помощью которой сформирован файл | ВерсПрог | A | T(1-40) | О | |
| Версия формата | ВерсФорм | A | T(1-5) | О | Принимает значение: 5.01 |
| Состав и структура документа | Документ | С | | О | Состав элемента представлен в таблице 4.2 |
Таблица 4.2
Состав и структура документа (Документ)
| Наименование элемента | Сокращенное наименование (код) элемента | Признак типа элемента | Формат элемента | Признак обязательности элемента | Дополнительная информация |
| Код формы отчетности по КНД | КНД | A | T(=7) | ОК | Типовой элемент <КНДТип>. Принимает значение: 0420013 |
| Дата формирования документа | ДатаДок | A | T(=10) | О | Типовой элемент <ДатаТип>. Дата в формате ДД.ММ.ГГГГ |
| Отчетный (налоговый) период | Период | A | T(=2) | ОК | Принимает значение: 34 – год | 90 – год при реорганизации (ликвидации) организации |
| Отчетный год | ОтчетГод | A | | О | Типовой элемент <xs:gYear>. Год в формате ГГГГ |
| Номер корректировки | НомКорр | A | N(3) | О | Принимает значение: 0 – первичный документ, 1 – 999 – номер корректировки для корректирующего документа |
| Сведения о налогоплательщике | СвНП | С | | О | Состав элемента представлен в таблице 4.3 |
| Сведения о лице, подписавшем документ | Подписант | С | | О | Состав элемента представлен в таблице 4.5 |
| Отчет о финансовых результатах некредитной финансовой организации, не применяющей международные стандарты финансовой отчетности | ОтчФинРезНКФОНеПрим | С | | О | Состав элемента представлен в таблице 4.6 |
| Содержание графы "Примечания к строкам" отчета о финансовых результатах некредитной финансовой организации, не применяющей международные стандарты финансовой отчетности | ПримечСтр | П | T(1-255) | Н | Имя файла имеет вид R_Т_A_K_О_N 1_GGGGMMDD_N 2, где: R_Т – префикс, принимающий значение NO_PBONKFO3; A_K – идентификатор получателя информации, где: A – идентификатор получателя, которому направляется файл обмена, K – идентификатор конечного получателя, для которого предназначена информация из данного файла обмена; идентификаторы A и К имеют вид для налоговых органов – четырехразрядный код (код по СОНО); О – идентификатор отправителя информации, имеет вид: для организаций - девятнадцатиразрядный код (ИНН и КПП налогоплательщика организации (обособленного подразделения); для физических лиц – двенадцатиразрядный код (ИНН физического лица, при наличии. При отсутствии ИНН – последовательность из двенадцати нулей); GGGG – год, MM – месяц, DD – день формирования файла; N 1, N 2 – идентификационные номера файла: N 1 – должен совпадать с идентификационным номером файла бухгалтерской отчетности N 2 - уникален для каждого файла независимо от принадлежности к документу (длина – от 1 до 36 знаков). Расширение имени файла – xls | doc | rtf | tif | pdf | jpg. |
Таблица 4.3
Сведения о налогоплательщике (СвНП)
| Наименование элемента | Сокращенное наименование (код) элемента | Признак типа элемента | Формат элемента | Признак обязательности элемента | Дополнительная информация |
| Код территории по ОКАТО | ОКАТО | A | T(=11) | ОК | Типовой элемент <ОКАТОТип>. Принимает значение в соответствии с Общероссийским классификатором объектов административно-территориального деления |
| Код некредитной финансовой организации по ОКПО | ОКПО | A | T(8-10) | НК | Типовой элемент <ОКПОТип>. Значение выбирается в соответствии с общероссийским классификатором предприятий и организаций |
| Основной государственный регистрационный номер некредитной финансовой организации | ОГРН | A | T(=13) | Н | Типовой элемент <ОГРНТип> |
| Регистрационный номер некредитной финансовой организации | РегНомНеКО | A | T(1-9) | Н | |
| Налогоплательщик - юридическое лицо | НПЮЛ | С | | О | Состав элемента представлен в таблице 4.4 |
Таблица 4.4
Налогоплательщик - юридическое лицо (НПЮЛ)
| Наименование элемента | Сокращенное наименование (код) элемента | Признак типа элемента | Формат элемента | Признак обязательности элемента | Дополнительная информация |
| Полное наименование организации | НаимОрг | A | T(1-1000) | О | |
| Сокращенное наименование организации | НаимОргКр | A | T(1-255) | Н | |
| ИНН организации | ИННЮЛ | A | T(=10) | О | Типовой элемент <ИННЮЛТип> |
| КПП | КПП | A | T(=9) | О | Типовой элемент <КППТип> |
| Почтовый адрес | АдрРФ | С | | О | Типовой элемент <АдрРФТип>. Состав элемента представлен в таблице 4.17 |
Таблица 4.5
Сведения о лице, подписавшем документ (Подписант)
| Наименование элемента | Сокращенное наименование (код) элемента | Признак типа элемента | Формат элемента | Признак обязательности элемента | Дополнительная информация |
| Должность руководителя | Должность | A | T(1-120) | Н | |
| Фамилия, имя, отчество руководителя | ФИО | С | | О | Типовой элемент <ФИОТип>. Состав элемента представлен в таблице 4.18 |
Таблица 4.6
Отчет о финансовых результатах некредитной финансовой организации, не применяющей международные стандарты финансовой отчетности (ОтчФинРезНКФОНеПрим)
| Наименование элемента | Сокращенное наименование (код) элемента | Признак типа элемента | Формат элемента | Признак обязательности элемента | Дополнительная информация |
| Код по ОКЕИ | ОКЕИ | A | T(=3) | ОК | Типовой элемент <ОКЕИТип>. Принимает значение: 384 |
| Операционные доходы и расходы | ОпДохРасх | С | | О | Состав элемента представлен в таблице 4.7 |
| Прочий совокупный доход | ПрСовДох | С | | О | Состав элемента представлен в таблице 4.10 |
| Итого совокупный доход (расход) за отчетный период | ИтогСовДохРасх | С | | О | Типовой элемент <ДанПоказатТип>. Состав элемента представлен в таблице 4.15 |
Таблица 4.7
Операционные доходы и расходы (ОпДохРасх)
| Наименование элемента | Сокращенное наименование (код) элемента | Признак типа элемента | Формат элемента | Признак обязательности элемента | Дополнительная информация |
| Торговые и инвестиционные доходы | ТоргИнвДох | С | | О | Состав элемента представлен в таблице 4.8 |
| Выручка от оказания услуг и комиссионные доходы | ВырОказУсл | С | | О | Типовой элемент <ДанПоказатТип>. Состав элемента представлен в таблице 4.15 |
| Прочие операционные доходы | ПрОпДох | С | | О | Типовой элемент <ДанПоказатТип>. Состав элемента представлен в таблице 4.15 |
| Расходы на персонал | РасхПерс | С | | О | Типовой элемент <ДанПоказатТип>. Состав элемента представлен в таблице 4.15 |
| Прямые операционные расходы | ПрямОпРасх | С | | О | Типовой элемент <ДанПоказатТип>. Состав элемента представлен в таблице 4.15 |
| Процентные расходы | ПроцРасх | С | | О | Типовой элемент <ДанПоказатТип>. Состав элемента представлен в таблице 4.15 |
| Доходы за вычетом расходов (расходы за вычетом доходов) от операций с финансовыми обязательствами, классифицированными как оцениваемые по справедливой стоимости, изменения которой отражаются в составе прибыли или убытка, при первоначальном признании | РезОпФОСпр | С | | О | Типовой элемент <ДанПоказатТип>. Состав элемента представлен в таблице 4.15 |
| Общие и административные расходы | ОбщАдмРасх | С | | О | Типовой элемент <ДанПоказатТип>. Состав элемента представлен в таблице 4.15 |
| Прочие операционные расходы | ПрОпРасх | С | | О | Типовой элемент <ДанПоказатТип>. Состав элемента представлен в таблице 4.15 |
| Прибыль (убыток) до налогообложения | ПрУбДоНалог | С | | О | Типовой элемент <ДанПоказатТип>. Состав элемента представлен в таблице 4.15 |
| Доход (расход) по налогу на прибыль | ДохРасхНалПр | С | | О | Состав элемента представлен в таблице 4.9 |
| Прибыль (убыток) от прекращенной деятельности, переоценки и выбытия активов (выбывающих групп), классифицированных как предназначенные для продажи, составляющих прекращенную деятельность, после налогообложения | ПрУбПрекрДеят | С | | О | Типовой элемент <ДанПоказатТип>. Состав элемента представлен в таблице 4.15 |
| Прибыль (убыток) после налогообложения | ПрУбПослНал | С | | О | Типовой элемент <ДанПоказатТип>. Состав элемента представлен в таблице 4.15 |
| Вписываемый показатель | ВписПоказат | С | | НМ | Типовой элемент <ВписПоказатТип>. Состав элемента представлен в таблице 4.16 |
Таблица 4.8
Торговые и инвестиционные доходы (ТоргИнвДох)
| Наименование элемента | Сокращенное наименование (код) элемента | Признак типа элемента | Формат элемента | Признак обязательности элемента | Дополнительная информация |
| Всего | Всего | С | | О | Типовой элемент <ДанПоказатТип>. Состав элемента представлен в таблице 4.15 |
| Чистая реализованная прибыль (чистый реализованный убыток) от операций с финансовыми инструментами, оцениваемыми по справедливой стоимости, изменения которой отражаются в составе прибыли или убытка, кроме финансовых обязательств, классифицируемых как оцениваемые по справедливой стоимости, изменения которой отражаются в составе прибыли или убытка, при первоначальном признании | ЧистРезОпФИ | С | | О | Типовой элемент <ДанПоказатТип>. Состав элемента представлен в таблице 4.15 |
| Чистое изменение в нереализованных прибылях (убытках) от операций с финансовыми инструментами, оцениваемыми по справедливой стоимости, изменения которой отражаются в составе прибыли или убытка, кроме финансовых обязательств, классифицируемых как оцениваемые по справедливой стоимости, изменения которой отражаются в составе прибыли или убытка, при первоначальном признании | ЧистИзмНРеалРезОпФИ | С | | О | Типовой элемент <ДанПоказатТип>. Состав элемента представлен в таблице 4.15 |
| Процентные доходы | ПроцДох | С | | О | Типовой элемент <ДанПоказатТип>. Состав элемента представлен в таблице 4.15 |
| Дивиденды и доходы за вычетом расходов (расходы за вычетом доходов) от участия | ДивРезУч | С | | О | Типовой элемент <ДанПоказатТип>. Состав элемента представлен в таблице 4.15 |
| Доходы за вычетом расходов (расходы за вычетом доходов) от операций с финансовыми активами, имеющимися в наличии для продажи | РезОпФАПрод | С | | О | Типовой элемент <ДанПоказатТип>. Состав элемента представлен в таблице 4.15 |
| Доходы за вычетом расходов (расходы за вычетом доходов) от операций с инвестиционным имуществом | РезОпИнвИмущ | С | | О | Типовой элемент <ДанПоказатТип>. Состав элемента представлен в таблице 4.15 |
| Доходы за вычетом расходов (расходы за вычетом доходов) от операций с иностранной валютой | РезОпВалют | С | | О | Типовой элемент <ДанПоказатТип>. Состав элемента представлен в таблице 4.15 |
| Прочие инвестиционные доходы за вычетом расходов (расходы за вычетом доходов) | ПрИнвРез | С | | О | Типовой элемент <ДанПоказатТип>. Состав элемента представлен в таблице 4.15 |
Таблица 4.9
Доход (расход) по налогу на прибыль (ДохРасхНалПр)
| Наименование элемента | Сокращенное наименование (код) элемента | Признак типа элемента | Формат элемента | Признак обязательности элемента | Дополнительная информация |
| Всего | Всего | С | | О | Типовой элемент <ДанПоказатТип>. Состав элемента представлен в таблице 4.15 |
| Доход (расход) по текущему налогу на прибыль | ДРТекНалПр | С | | О | Типовой элемент <ДанПоказатТип>. Состав элемента представлен в таблице 4.15 |
| Доход (расход) по отложенному налогу на прибыль | ДРОтлНалПр | С | | О | Типовой элемент <ДанПоказатТип>. Состав элемента представлен в таблице 4.15 |
Таблица 4.10
Прочий совокупный доход (ПрСовДох)
| Наименование элемента | Сокращенное наименование (код) элемента | Признак типа элемента | Формат элемента | Признак обязательности элемента | Дополнительная информация |
| Прочий совокупный доход (расход), не подлежащий переклассификации в состав прибыли или убытка в последующих периодах | ПрСовДохНеПКлас | С | | О | Состав элемента представлен в таблице 4.11 |
| Прочий совокупный доход (расход), подлежащий переклассификации в состав прибыли или убытка в последующих периодах | ПрСовДохПКлас | С | | О | Состав элемента представлен в таблице 4.12 |
| Вписываемый показатель | ВписПоказат | С | | НМ | Типовой элемент <ВписПоказатТип>. Состав элемента представлен в таблице 4.16 |
| Итого прочий совокупный доход (расход) за отчетный период | ИтогПрСовДохРасх | С | | О | Типовой элемент <ДанПоказатТип>. Состав элемента представлен в таблице 4.15 |
Таблица 4.11
Прочий совокупный доход (расход), не подлежащий переклассификации в состав прибыли или убытка в последующих периодах (ПрСовДохНеПКлас)
| Наименование элемента | Сокращенное наименование (код) элемента | Признак типа элемента | Формат элемента | Признак обязательности элемента | Дополнительная информация |
| Всего | Всего | С | | О | Типовой элемент <ДанПоказатТип>. Состав элемента представлен в таблице 4.15 |
| Доходы за вычетом расходов (расходы за вычетом доходов) от переоценки основных средств и нематериальных активов | РезПерОснСр | С | | О | Типовой элемент <ДанПоказатТип>. Состав элемента представлен в таблице 4.15 |
| В результате выбытия | РезВыб | С | | О | Типовой элемент <ДанПоказатТип>. Состав элемента представлен в таблице 4.15 |
| В результате переоценки | РезПер | С | | О | Типовой элемент <ДанПоказатТип>. Состав элемента представлен в таблице 4.15 |
| Налог на прибыль по доходам за вычетом расходов (расходам за вычетом доходов) от переоценки основных средств и нематериальных активов | НалПрибРезПер | С | | О | Типовой элемент <ДанПоказатТип>. Состав элемента представлен в таблице 4.15 |
| Чистое изменение переоценки обязательств (активов) по вознаграждениям работникам по окончании трудовой деятельности, не ограниченным фиксируемыми платежами | ИзмПерВознРаб | С | | О | Типовой элемент <ДанПоказатТип>. Состав элемента представлен в таблице 4.15 |
| Влияние налога на прибыль, связанного с изменением переоценки обязательств (активов) по вознаграждениям работникам по окончании трудовой деятельности, не ограниченным фиксируемыми платежами | ВлНПИзмПерВозн | С | | О | Типовой элемент <ДанПоказатТип>. Состав элемента представлен в таблице 4.15 |
| Прочий совокупный доход (расход) от прочих операций | ПрСовДРПрОп | С | | О | Типовой элемент <ДанПоказатТип>. Состав элемента представлен в таблице 4.15 |
| Налог на прибыль, относящийся к прочему совокупному доходу (расходу) от прочих операций | НПДохПрОп | С | | О | Типовой элемент <ДанПоказатТип>. Состав элемента представлен в таблице 4.15 |
Таблица 4.12
Прочий совокупный доход (расход), подлежащий переклассификации в состав прибыли или убытка в последующих периодах (ПрСовДохПКлас)
| Наименование элемента | Сокращенное наименование (код) элемента | Признак типа элемента | Формат элемента | Признак обязательности элемента | Дополнительная информация |
| Всего | Всего | С | | О | Типовой элемент <ДанПоказатТип>. Состав элемента представлен в таблице 4.15 |
| Чистое изменение справедливой стоимости финансовых активов, имеющихся в наличии для продажи | ЧистИзмСтФАПр | С | | О | Состав элемента представлен в таблице 4.13 |
| Переклассификация в состав прибыли или убытка | ПерСостПрУб | С | | О | Состав элемента представлен в таблице 4.14 |
| Прочий совокупный доход (расход) от прочих операций | ПрСовДРПрОп | С | | О | Типовой элемент <ДанПоказатТип>. Состав элемента представлен в таблице 4.15 |
| Налог на прибыль, относящийся к прочему совокупному доходу (расходу) от прочих операций | НПДохПрОп | С | | О | Типовой элемент <ДанПоказатТип>. Состав элемента представлен в таблице 4.15 |
Таблица 4.13
Чистое изменение справедливой стоимости финансовых активов, имеющихся в наличии для продажи (ЧистИзмСтФАПр)
| Наименование элемента | Сокращенное наименование (код) элемента | Признак типа элемента | Формат элемента | Признак обязательности элемента | Дополнительная информация |
| Всего | Всего | С | | О | Типовой элемент <ДанПоказатТип>. Состав элемента представлен в таблице 4.15 |
| Изменение справедливой стоимости финансовых активов, имеющихся в наличии для продажи | ИзмСтФАПр | С | | О | Типовой элемент <ДанПоказатТип>. Состав элемента представлен в таблице 4.15 |
| Налог на прибыль, связанный с изменением справедливой стоимости финансовых активов, имеющихся в наличии для продажи | НПИзмСтФАПр | С | | О | Типовой элемент <ДанПоказатТип>. Состав элемента представлен в таблице 4.15 |
Таблица 4.14
Переклассификация в состав прибыли или убытка (ПерСостПрУб)
| Наименование элемента | Сокращенное наименование (код) элемента | Признак типа элемента | Формат элемента | Признак обязательности элемента | Дополнительная информация |
| Всего | Всего | С | | О | Типовой элемент <ДанПоказатТип>. Состав элемента представлен в таблице 4.15 |
| Обесценение | Обесцен | С | | О | Типовой элемент <ДанПоказатТип>. Состав элемента представлен в таблице 4.15 |
| Выбытие | Выбытие | С | | О | Типовой элемент <ДанПоказатТип>. Состав элемента представлен в таблице 4.15 |
| Налог на прибыль, связанный с переклассификацией | НППКлас | С | | О | Типовой элемент <ДанПоказатТип>. Состав элемента представлен в таблице 4.15 |
Таблица 4.15
Данные по показателю (ДанПоказатТип)
| Наименование элемента | Сокращенное наименование (код) элемента | Признак типа элемента | Формат элемента | Признак обязательности элемента | Дополнительная информация |
| Данные за отчетный период | СумОтч | A | N(12) | О | |
| Данные за предыдущий отчетный период | СумОтчПр | A | N(12) | О | |
| Примечания к строкам | ПримСтр | П | T(1-4) | НМ | |
Таблица 4.16
Данные по вписываемому показателю (ВписПоказатТип)
| Наименование элемента | Сокращенное наименование (код) элемента | Признак типа элемента | Формат элемента | Признак обязательности элемента | Дополнительная информация |
| Наименование показателя | НаимПоказат | A | T(1-255) | О | |
| Данные на отчетную дату | СумОтч | A | N(12) | О | |
| Данные за предыдущий отчетный период | СумОтчПр | A | N(12) | О | |
| Примечания к строкам | ПримСтр | П | T(1-4) | НМ | |
Таблица 4.17
Адрес в Российской Федерации (АдрРФТип)
| Наименование элемента | Сокращенное наименование (код) элемента | Признак типа элемента | Формат элемента | Признак обязательности элемента | Дополнительная информация |
| Индекс | Индекс | A | T(=6) | Н | |
| Код региона | КодРегион | A | T(=2) | ОК | Типовой элемент <ССРФТип>. Принимает значения в соответствии со справочником "Коды субъектов Российской Федерации" |
| Район | Район | A | T(1-50) | Н | |
| Город | Город | A | T(1-50) | Н | |
| Населенный пункт | НаселПункт | A | T(1-50) | Н | |
| Улица | Улица | A | T(1-50) | Н | |
| Дом | Дом | A | T(1-20) | Н | |
| Корпус | Корпус | A | T(1-20) | Н | |
| Квартира | Кварт | A | T(1-20) | Н | |
Таблица 4.18
Фамилия, имя, отчество (ФИОТип)
| Наименование элемента | Сокращенное наименование (код) элемента | Признак типа элемента | Формат элемента | Признак обязательности элемента | Дополнительная информация |
| Фамилия | Фамилия | A | T(1-60) | О | |
| Имя | Имя | A | T(1-60) | О | |
| Отчество | Отчество | A | T(1-60) | Н | |
Приложение N 4
УТВЕРЖДЕН
приказом ФНС России
от "___"_________2018 г.
N____________________
РЕКОМЕНДУЕМЫЙ ФОРМАТ ПРЕДСТАВЛЕНИЯ ОТЧЕТА О ФИНАНСОВЫХ РЕЗУЛЬТАТАХ НЕКРЕДИТНОЙ ФИНАНСОВОЙ ОРГАНИЗАЦИИ, ПРИМЕНЯЮЩЕЙ МЕЖДУНАРОДНЫЕ СТАНДАРТЫ ФИНАНСОВОЙ ОТЧЕТНОСТИ, В ЭЛЕКТРОННОЙ ФОРМЕ
I. ОБЩИЕ СВЕДЕНИЯ
1. Настоящий формат описывает требования к XML файлам (далее - файл обмена) передачи в электронной форме отчета о финансовых результатах некредитной финансовой организации, применяющей международные стандарты финансовой отчетности, в налоговые органы.
2. Настоящий формат (часть CXCII, версия 5.01) разработан в соответствии с Приложением 2.1 к Положению Банка России от 03.02.2016 N 532-П "Отраслевой стандарт бухгалтерского учета "Порядок составления бухгалтерской (финансовой) отчетности профессиональных участников рынка ценных бумаг, акционерных инвестиционных фондов, организаторов торговли, центральных контрагентов, клиринговых организаций, специализированных депозитариев инвестиционного фонда, паевого инвестиционного фонда и негосударственного пенсионного фонда, управляющих компаний инвестиционного фонда, паевого инвестиционного фонда и негосударственного пенсионного фонда, бюро кредитных историй, кредитных рейтинговых агентств, страховых брокеров" (в редакции Указания Банка России от 07.09.2017 N 4520-У).
II. ОПИСАНИЕ ФАЙЛА ОБМЕНА
3. Имя файла обмена должно иметь следующий вид:
R_T_A_K_O_GGGGMMDD_N, где:
R_T - префикс, принимающий значение NO_BONKFO4;
A_K - идентификатор получателя информации, где: A - идентификатор получателя, которому направляется файл обмена, K - идентификатор конечного получателя, для которого предназначена информация из данного файла обмена <1>. Каждый из идентификаторов (A и K) имеет вид для налоговых органов - четырехразрядный код (код налогового органа в соответствии с классификатором "Система обозначения налоговых органов" (СОНО);
<1> Передача файла от отправителя к конечному получателю (K) может осуществляться в несколько этапов через другие налоговые органы, осуществляющие передачу файла на промежуточных этапах, которые обозначаются идентификатором A. В случае передачи файла от отправителя к конечному получателю при отсутствии налоговых органов, осуществляющих передачу на промежуточных этапах, значения идентификаторов A и K совпадают.
O - идентификатор отправителя информации, имеет вид:
для организаций - девятнадцатиразрядный код (идентификационный номер налогоплательщика (далее - ИНН) и код причины постановки на учет (далее - КПП) организации (обособленного подразделения);
для физических лиц - двенадцатиразрядный код (ИНН физического лица, при наличии. При отсутствии ИНН - последовательность из двенадцати нулей).
GGGG - год формирования передаваемого файла, MM - месяц, DD - день;
N - идентификационный номер файла. (Длина - от 1 до 36 знаков. Идентификационный номер файла должен обеспечивать уникальность файла).
Расширение имени файла - xml. Расширение имени файла может указываться как строчными, так и прописными буквами.
Параметры первой строки файла обмена
Первая строка XML файла должна иметь следующий вид:
<?xml version ="1.0" encoding ="windows-1251"?>
Имя файла, содержащего XML схему файла обмена, должно иметь следующий вид:
NO_BONKFO4_1_192_00_05_01_xx, где xx - номер версии схемы.
Расширение имени файла - xsd.
XML схема файла обмена приводится отдельным файлом и размещается на официальном сайте Федеральной налоговой службы.
4. Логическая модель файла обмена представлена в виде диаграммы структуры файла обмена на рисунке 1 настоящего формата. Элементами логической модели файла обмена являются элементы и атрибуты XML файла. Перечень структурных элементов логической модели файла обмена и сведения о них приведены в таблицах 4.1 - 4.24 настоящего формата.
Для каждого структурного элемента логической модели файла обмена приводятся следующие сведения:
наименование элемента. Приводится полное наименование элемента <1>;
<1> В строке таблицы могут быть описаны несколько элементов, наименования которых разделены символом "|". Такая форма записи применяется при наличии в файле обмена только одного элемента из описанных в этой строке.
сокращенное наименование (код) элемента. Приводится сокращенное наименование элемента. Синтаксис сокращенного наименования должен удовлетворять спецификации XML;
признак типа элемента. Может принимать следующие значения: "С" - сложный элемент логической модели (содержит вложенные элементы), "П" - простой элемент логической модели, реализованный в виде элемента XML файла, "А" - простой элемент логической модели, реализованный в виде атрибута элемента XML файла. Простой элемент логической модели не содержит вложенные элементы;
формат элемента. Формат элемента представляется следующими условными обозначениями: T - символьная строка; N - числовое значение (целое или дробное).
Формат символьной строки указывается в виде T(n-k) или T(=k), где: n - минимальное количество знаков, k - максимальное количество знаков, символ "-" - разделитель, символ "=" означает фиксированное количество знаков в строке. В случае, если минимальное количество знаков равно 0, формат имеет вид T(0-k). В случае, если максимальное количество знаков неограничено, формат имеет вид T(n-).
Формат числового значения указывается в виде N(m.k), где: m - максимальное количество знаков в числе, включая знак (для отрицательного числа), целую и дробную часть числа без разделяющей десятичной точки, k - максимальное число знаков дробной части числа. Если число знаков дробной части числа равно 0 (то есть число целое), то формат числового значения имеет вид N(m).
Для простых элементов, являющихся базовыми в XML (определенными в сети "Интернет" по электронному адресу: http://www.w3.org/TR/xmlschema-0), например, элемент с типом "date", поле "Формат элемента" не заполняется. Для таких элементов в поле "Дополнительная информация" указывается тип базового элемента;
признак обязательности элемента определяет обязательность наличия элемента (совокупности наименования элемента и его значения) в файле обмена. Признак обязательности элемента может принимать следующие значения: "О" - наличие элемента в файле обмена обязательно; "Н" - наличие элемента в файле обмена необязательно, то есть элемент может отсутствовать. Если элемент принимает ограниченный перечень значений (по классификатору, кодовому словарю и тому подобному), то признак обязательности элемента дополняется символом "К". Например, "ОК". В случае, если количество реализаций элемента может быть более одной, то признак обязательности элемента дополняется символом "М". Например, "НМ" или "ОКМ".
К вышеперечисленным признакам обязательности элемента может добавляться значение "У" в случае описания в XML схеме условий, предъявляемых к элементу в файле обмена, описанных в графе "Дополнительная информация". Например, "НУ" или "ОКУ";
дополнительная информация содержит, при необходимости, требования к элементу файла обмена, не указанные ранее. Для сложных элементов указывается ссылка на таблицу, в которой описывается состав данного элемента. Для элементов, принимающих ограниченный перечень значений из классификатора (кодового словаря и тому подобного), указывается соответствующее наименование классификатора (кодового словаря и тому подобного) или приводится перечень возможных значений. Для классификатора (кодового словаря и тому подобного) может указываться ссылка на его местонахождение. Для элементов, использующих пользовательский тип данных, указывается наименование типового элемента.

Рисунок 1. Диаграмма структуры файла обмена
Таблица 4.1
Файл обмена (Файл)
| Наименование элемента | Сокращенное наименование (код) элемента | Признак типа элемента | Формат элемента | Признак обязательности элемента | Дополнительная информация |
| Идентификатор файла | ИдФайл | A | T(1-255) | ОУ | Содержит (повторяет) имя сформированного файла (без расширения) |
| Версия программы, с помощью которой сформирован файл | ВерсПрог | A | T(1-40) | О | |
| Версия формата | ВерсФорм | A | T(1-5) | О | Принимает значение: 5.01 |
| Состав и структура документа | Документ | С | | О | Состав элемента представлен в таблице 4.2 |
Таблица 4.2
Состав и структура документа (Документ)
| Наименование элемента | Сокращенное наименование (код) элемента | Признак типа элемента | Формат элемента | Признак обязательности элемента | Дополнительная информация |
| Код формы отчетности по КНД | КНД | A | T(=7) | ОК | Типовой элемент <КНДТип>. Принимает значение: 0420003 |
| Дата формирования документа | ДатаДок | A | T(=10) | О | Типовой элемент <ДатаТип>. Дата в формате ДД.ММ.ГГГГ |
| Отчетный (налоговый) период | Период | A | T(=2) | ОК | Принимает значение: 34 – год | 90 – год при реорганизации (ликвидации) организации |
| Отчетный год | ОтчетГод | A | | О | Типовой элемент <xs:gYear>. Год в формате ГГГГ |
| Номер корректировки | НомКорр | A | N(3) | О | Принимает значение: 0 – первичный документ, 1 – 999 – номер корректировки для корректирующего документа |
| Сведения о налогоплательщике | СвНП | С | | О | Состав элемента представлен в таблице 4.3 |
| Сведения о лице, подписавшем документ | Подписант | С | | О | Состав элемента представлен в таблице 4.5 |
| Отчет о финансовых результатах некредитной финансовой организации, применяющей международные стандарты финансовой отчетности | ОтчФинРезНКФОПрим | С | | О | Состав элемента представлен в таблице 4.6 |
| Содержание графы "Примечания к строкам" отчета о финансовых результатах некредитной финансовой организации, применяющей международные стандарты финансовой отчетности | ПримечСтр | П | T(1-255) | Н | Имя файла имеет вид R_Т_A_K_О_N 1_GGGGMMDD_N 2, где: R_Т – префикс, принимающий значение NO_PBONKFO4; A_K – идентификатор получателя информации, где: A – идентификатор получателя, которому направляется файл обмена, K – идентификатор конечного получателя, для которого предназначена информация из данного файла обмена; идентификаторы A и К имеют вид для налоговых органов – четырехразрядный код (код по СОНО); О – идентификатор отправителя информации, имеет вид: для организаций - девятнадцатиразрядный код (ИНН и КПП налогоплательщика организации (обособленного подразделения); для физических лиц – двенадцатиразрядный код (ИНН физического лица, при наличии. При отсутствии ИНН – последовательность из двенадцати нулей); GGGG – год, MM – месяц, DD – день формирования файла; N 1, N 2 – идентификационные номера файла: N 1 – должен совпадать с идентификационным номером файла бухгалтерской отчетности N 2 - уникален для каждого файла независимо от принадлежности к документу (длина – от 1 до 36 знаков). Расширение имени файла – xls | doc | rtf | tif | pdf | jpg. |
Таблица 4.3
Сведения о налогоплательщике (СвНП)
| Наименование элемента | Сокращенное наименование (код) элемента | Признак типа элемента | Формат элемента | Признак обязательности элемента | Дополнительная информация |
| Код территории по ОКАТО | ОКАТО | A | T(=11) | ОК | Типовой элемент <ОКАТОТип>. Принимает значение в соответствии с Общероссийским классификатором объектов административно-территориального деления |
| Код некредитной финансовой организации по ОКПО | ОКПО | A | T(8-10) | НК | Типовой элемент <ОКПОТип>. Значение выбирается в соответствии с общероссийским классификатором предприятий и организаций |
| Основной государственный регистрационный номер некредитной финансовой организации | ОГРН | A | T(=13) | Н | Типовой элемент <ОГРНТип> |
| Регистрационный номер некредитной финансовой организации | РегНомНеКО | A | T(1-9) | Н | |
| Налогоплательщик - юридическое лицо | НПЮЛ | С | | О | Состав элемента представлен в таблице 4.4 |
Таблица 4.4
Налогоплательщик - юридическое лицо (НПЮЛ)
| Наименование элемента | Сокращенное наименование (код) элемента | Признак типа элемента | Формат элемента | Признак обязательности элемента | Дополнительная информация |
| Полное наименование организации | НаимОрг | A | T(1-1000) | О | |
| Сокращенное наименование организации | НаимОргКр | A | T(1-255) | Н | |
| ИНН организации | ИННЮЛ | A | T(=10) | О | Типовой элемент <ИННЮЛТип> |
| КПП | КПП | A | T(=9) | О | Типовой элемент <КППТип> |
| Почтовый адрес | АдрРФ | С | | О | Типовой элемент <АдрРФТип>. Состав элемента представлен в таблице 4.23 |
Таблица 4.5
Сведения о лице, подписавшем документ (Подписант)
| Наименование элемента | Сокращенное наименование (код) элемента | Признак типа элемента | Формат элемента | Признак обязательности элемента | Дополнительная информация |
| Должность руководителя | Должность | A | T(1-120) | Н | |
| Фамилия, имя, отчество руководителя | ФИО | С | | О | Типовой элемент <ФИОТип>. Состав элемента представлен в таблице 4.24 |
Таблица 4.6
Отчет о финансовых результатах некредитной финансовой организации, применяющей международные стандарты финансовой отчетности (ОтчФинРезНКФОПрим)
| Наименование элемента | Сокращенное наименование (код) элемента | Признак типа элемента | Формат элемента | Признак обязательности элемента | Дополнительная информация |
| Код по ОКЕИ | ОКЕИ | A | T(=3) | ОК | Типовой элемент <ОКЕИТип>. Принимает значение: 384 |
| Прибыли и убытки | ПрибУб | С | | О | Состав элемента представлен в таблице 4.7 |
| Прочий совокупный доход | ПрСовДох | С | | О | Состав элемента представлен в таблице 4.10 |
| Итого совокупный доход (расход) за отчетный период | ИтогСовДохРасх | С | | О | Типовой элемент <ДанПоказатТип>. Состав элемента представлен в таблице 4.21 |
Таблица 4.7
Прибыли и убытки (ПрибУб)
| Наименование элемента | Сокращенное наименование (код) элемента | Признак типа элемента | Формат элемента | Признак обязательности элемента | Дополнительная информация |
| Торговые и инвестиционные доходы | ТоргИнвДох | С | | О | Состав элемента представлен в таблице 4.8 |
| Выручка от оказания услуг и комиссионные доходы | ВырОказУсл | С | | О | Типовой элемент <ДанПоказатТип>. Состав элемента представлен в таблице 4.21 |
| Расходы на персонал | РасхПерс | С | | О | Типовой элемент <ДанПоказатТип>. Состав элемента представлен в таблице 4.21 |
| Прямые операционные расходы | ПрямОпРасх | С | | О | Типовой элемент <ДанПоказатТип>. Состав элемента представлен в таблице 4.21 |
| Процентные расходы | ПроцРасх | С | | О | Типовой элемент <ДанПоказатТип>. Состав элемента представлен в таблице 4.21 |
| Доходы за вычетом расходов (расходы за вычетом доходов) от операций с финансовыми обязательствами, классифицируемыми как оцениваемые по справедливой стоимости через прибыль или убыток по усмотрению некредитной финансовой организации | РезОпФОСпрУсм | С | | О | Типовой элемент <ДанПоказатТип>. Состав элемента представлен в таблице 4.21 |
| Общие и административные расходы | ОбщАдмРасх | С | | О | Типовой элемент <ДанПоказатТип>. Состав элемента представлен в таблице 4.21 |
| Доходы за вычетом расходов (расходы за вычетом доходов) от переоценки и выбытия активов (выбывающих групп), классифицированных как предназначенные для продажи | РезПерАктПрод | С | | О | Типовой элемент <ДанПоказатТип>. Состав элемента представлен в таблице 4.21 |
| Прочие доходы | ПрДоход | С | | О | Типовой элемент <ДанПоказатТип>. Состав элемента представлен в таблице 4.21 |
| Прочие расходы | ПрРасход | С | | О | Типовой элемент <ДанПоказатТип>. Состав элемента представлен в таблице 4.21 |
| Прибыль (убыток) до налогообложения | ПрУбДоНалог | С | | О | Типовой элемент <ДанПоказатТип>. Состав элемента представлен в таблице 4.21 |
| Доход (расход) по налогу на прибыль | ДохРасхНалПр | С | | О | Состав элемента представлен в таблице 4.9 |
| Прибыль (убыток) от прекращенной деятельности, переоценки и выбытия активов (выбывающих групп), классифицированных как предназначенные для продажи, составляющих прекращенную деятельность, после налогообложения | ПрУбПрекрДеят | С | | О | Типовой элемент <ДанПоказатТип>. Состав элемента представлен в таблице 4.21 |
| Прибыль (убыток) после налогообложения | ПрУбПослНал | С | | О | Типовой элемент <ДанПоказатТип>. Состав элемента представлен в таблице 4.21 |
| Вписываемый показатель | ВписПоказат | С | | НМ | Типовой элемент <ВписПоказатТип>. Состав элемента представлен в таблице 4.22 |
Таблица 4.8
Торговые и инвестиционные доходы (ТоргИнвДох)
| Наименование элемента | Сокращенное наименование (код) элемента | Признак типа элемента | Формат элемента | Признак обязательности элемента | Дополнительная информация |
| Всего | Всего | С | | О | Типовой элемент <ДанПоказатТип>. Состав элемента представлен в таблице 4.21 |
| Доходы за вычетом расходов (расходы за вычетом доходов) от операций с финансовыми инструментами, в обязательном порядке классифицируемыми как оцениваемые по справедливой стоимости через прибыль или убыток | РезОпФИСпрОбяз | С | | О | Типовой элемент <ДанПоказатТип>. Состав элемента представлен в таблице 4.21 |
| Доходы за вычетом расходов (расходы за вычетом доходов) от операций с финансовыми активами, классифицируемыми как оцениваемые по справедливой стоимости через прибыль или убыток по усмотрению некредитной финансовой организации | РезОпФАСпрУсм | С | | О | Типовой элемент <ДанПоказатТип>. Состав элемента представлен в таблице 4.21 |
| Процентные доходы | ПроцДох | С | | О | Типовой элемент <ДанПоказатТип>. Состав элемента представлен в таблице 4.21 |
| Дивиденды и доходы за вычетом расходов (расходы за вычетом доходов) от участия | ДивРезУч | С | | О | Типовой элемент <ДанПоказатТип>. Состав элемента представлен в таблице 4.21 |
| Доходы за вычетом расходов (расходы за вычетом доходов) от операций с долговыми инструментами, оцениваемыми по справедливой стоимости через прочий совокупный доход | РезОпДолгИнсСпр | С | | О | Типовой элемент <ДанПоказатТип>. Состав элемента представлен в таблице 4.21 |
| Доходы за вычетом расходов (расходы за вычетом доходов) от операций с долевыми инструментами, оцениваемыми по справедливой стоимости через прочий совокупный доход | РезОпДолевИнсСпр | С | | О | Типовой элемент <ДанПоказатТип>. Состав элемента представлен в таблице 4.21 |
| Доходы за вычетом расходов (расходы за вычетом доходов), возникающие в результате прекращения признания финансовых активов, оцениваемых по амортизированной стоимости | РезПрФААморт | С | | О | Типовой элемент <ДанПоказатТип>. Состав элемента представлен в таблице 4.21 |
| Доходы за вычетом расходов (расходы за вычетом доходов), связанные с реклассификацией финансовых активов, оцениваемых по амортизированной стоимости, в категорию финансовых активов, оцениваемых по справедливой стоимости через прибыль или убыток | РезРеклассФА | С | | О | Типовой элемент <ДанПоказатТип>. Состав элемента представлен в таблице 4.21 |
| Доходы за вычетом расходов (расходы за вычетом доходов) по восстановлению (созданию) резервов под обесценение финансовых активов, оцениваемых по амортизированной стоимости | РезРезерФА | С | | О | Типовой элемент <ДанПоказатТип>. Состав элемента представлен в таблице 4.21 |
| Доходы за вычетом расходов (расходы за вычетом доходов) по восстановлению (созданию) резервов под обесценение долговых инструментов, оцениваемых по справедливой стоимости через прочий совокупный доход | РезРезерОбДИ | С | | О | Типовой элемент <ДанПоказатТип>. Состав элемента представлен в таблице 4.21 |
| Доходы за вычетом расходов (расходы за вычетом доходов) от операций с инвестиционным имуществом | РезОпИнвИмущ | С | | О | Типовой элемент <ДанПоказатТип>. Состав элемента представлен в таблице 4.21 |
| Доходы за вычетом расходов (расходы за вычетом доходов) от операций с иностранной валютой | РезОпВалют | С | | О | Типовой элемент <ДанПоказатТип>. Состав элемента представлен в таблице 4.21 |
| Прочие инвестиционные доходы за вычетом расходов (расходы за вычетом доходов) | ПрИнвРез | С | | О | Типовой элемент <ДанПоказатТип>. Состав элемента представлен в таблице 4.21 |
Таблица 4.9
Доход (расход) по налогу на прибыль (ДохРасхНалПр)
| Наименование элемента | Сокращенное наименование (код) элемента | Признак типа элемента | Формат элемента | Признак обязательности элемента | Дополнительная информация |
| Всего | Всего | С | | О | Типовой элемент <ДанПоказатТип>. Состав элемента представлен в таблице 4.21 |
| Доход (расход) по текущему налогу на прибыль | ДРТекНалПр | С | | О | Типовой элемент <ДанПоказатТип>. Состав элемента представлен в таблице 4.21 |
| Доход (расход) по отложенному налогу на прибыль | ДРОтлНалПр | С | | О | Типовой элемент <ДанПоказатТип>. Состав элемента представлен в таблице 4.21 |
Таблица 4.10
Прочий совокупный доход (ПрСовДох)
| Наименование элемента | Сокращенное наименование (код) элемента | Признак типа элемента | Формат элемента | Признак обязательности элемента | Дополнительная информация |
| Прочий совокупный доход (расход), не подлежащий переклассификации в состав прибыли или убытка в последующих периодах | ПрСовДохНеПКлас | С | | О | Состав элемента представлен в таблице 4.11 |
| Прочий совокупный доход (расход), подлежащий переклассификации в состав прибыли или убытка в последующих периодах | ПрСовДохПКлас | С | | О | Состав элемента представлен в таблице 4.17 |
| Вписываемый показатель | ВписПоказат | С | | НМ | Типовой элемент <ВписПоказатТип>. Состав элемента представлен в таблице 4.22 |
| Итого прочий совокупный доход (расход) за отчетный период | ИтогПрСовДохРасх | С | | О | Типовой элемент <ДанПоказатТип>. Состав элемента представлен в таблице 4.21 |
Таблица 4.11
Прочий совокупный доход (расход), не подлежащий переклассификации в состав прибыли или убытка в последующих периодах (ПрСовДохНеПКлас)
| Наименование элемента | Сокращенное наименование (код) элемента | Признак типа элемента | Формат элемента | Признак обязательности элемента | Дополнительная информация |
| Всего | Всего | С | | О | Типовой элемент <ДанПоказатТип>. Состав элемента представлен в таблице 4.21 |
| Чистое изменение резерва переоценки основных средств и нематериальных активов | ЧИРезПОц | С | | О | Состав элемента представлен в таблице 4.12 |
| Чистое изменение справедливой стоимости долевых инструментов, оцениваемых по справедливой стоимости через прочий совокупный доход | ЧИСтДолИнстр | С | | О | Состав элемента представлен в таблице 4.13 |
| Чистое изменение переоценки обязательств (активов) по вознаграждениям работникам по окончании трудовой деятельности, не ограниченным фиксируемыми платежами | ЧИВознРаб | С | | О | Состав элемента представлен в таблице 4.14 |
| Чистое изменение справедливой стоимости финансовых обязательств, учитываемых по справедливой стоимости через прибыль или убыток, связанное с изменением кредитного риска | ЧИСтФОКрРиск | С | | О | Состав элемента представлен в таблице 4.15 |
| Чистое изменение стоимости инструментов хеджирования, с помощью которых хеджируются долевые инструменты, оцениваемые по справедливой стоимости через прочий совокупный доход | ЧИСтХедж | С | | О | Состав элемента представлен в таблице 4.16 |
| Прочий совокупный доход (расход) от прочих операций | ПрСовДРПрОп | С | | О | Типовой элемент <ДанПоказатТип>. Состав элемента представлен в таблице 4.21 |
| Налог на прибыль, относящийся к прочему совокупному доходу (расходу) от прочих операций | НПДохПрОп | С | | О | Типовой элемент <ДанПоказатТип>. Состав элемента представлен в таблице 4.21 |
Таблица 4.12
Чистое изменение резерва переоценки основных средств и нематериальных активов (ЧИРезПОц)
| Наименование элемента | Сокращенное наименование (код) элемента | Признак типа элемента | Формат элемента | Признак обязательности элемента | Дополнительная информация |
| Всего | Всего | С | | О | Типовой элемент <ДанПоказатТип>. Состав элемента представлен в таблице 4.21 |
| Изменение резерва переоценки в результате выбытия основных средств и нематериальных активов | ИзмРезВыб | С | | О | Типовой элемент <ДанПоказатТип>. Состав элемента представлен в таблице 4.21 |
| Изменение резерва переоценки в результате переоценки основных средств и нематериальных активов | ИзмРезПОц | С | | О | Типовой элемент <ДанПоказатТип>. Состав элемента представлен в таблице 4.21 |
| Налог на прибыль, связанный с изменением резерва переоценки основных средств и нематериальных активов | НПИзмРезПОц | С | | О | Типовой элемент <ДанПоказатТип>. Состав элемента представлен в таблице 4.21 |
Таблица 4.13
Чистое изменение справедливой стоимости долевых инструментов, оцениваемых по справедливой стоимости через прочий совокупный доход (ЧИСтДолИнстр)
| Наименование элемента | Сокращенное наименование (код) элемента | Признак типа элемента | Формат элемента | Признак обязательности элемента | Дополнительная информация |
| Всего | Всего | С | | О | Типовой элемент <ДанПоказатТип>. Состав элемента представлен в таблице 4.21 |
| Изменение справедливой стоимости долевых инструментов, оцениваемых по справедливой стоимости через прочий совокупный доход | ИзмСтДолИнстр | С | | О | Типовой элемент <ДанПоказатТип>. Состав элемента представлен в таблице 4.21 |
| Влияние налога на прибыль, связанного с изменением справедливой стоимости долевых инструментов, оцениваемых по справедливой стоимости через прочий совокупный доход | НПИзмСтДолИнстр | С | | О | Типовой элемент <ДанПоказатТип>. Состав элемента представлен в таблице 4.21 |
Таблица 4.14
Чистое изменение переоценки обязательств (активов) по вознаграждениям работникам по окончании трудовой деятельности, не ограниченным фиксируемыми платежами (ЧИВознРаб)
| Наименование элемента | Сокращенное наименование (код) элемента | Признак типа элемента | Формат элемента | Признак обязательности элемента | Дополнительная информация |
| Всего | Всего | С | | О | Типовой элемент <ДанПоказатТип>. Состав элемента представлен в таблице 4.21 |
| Изменение переоценки обязательств (активов) по вознаграждениям работникам по окончании трудовой деятельности, не ограниченным фиксируемыми платежами | ИзмПОцВознРаб | С | | О | Типовой элемент <ДанПоказатТип>. Состав элемента представлен в таблице 4.21 |
| Влияние налога на прибыль, связанного с изменением переоценки обязательств (активов) по вознаграждениям работникам по окончании трудовой деятельности, не ограниченным фиксируемыми платежами | НПИзмПОцВознРаб | С | | О | Типовой элемент <ДанПоказатТип>. Состав элемента представлен в таблице 4.21 |
Таблица 4.15
Чистое изменение справедливой стоимости финансовых обязательств, учитываемых по справедливой стоимости через прибыль или убыток, связанное с изменением кредитного риска (ЧИСтФОКрРиск)
| Наименование элемента | Сокращенное наименование (код) элемента | Признак типа элемента | Формат элемента | Признак обязательности элемента | Дополнительная информация |
| Всего | Всего | С | | О | Типовой элемент <ДанПоказатТип>. Состав элемента представлен в таблице 4.21 |
| Изменение справедливой стоимости финансовых обязательств, учитываемых по справедливой стоимости через прибыль или убыток, связанное с изменением кредитного риска | ИзмСтФОКрРиск | С | | О | Типовой элемент <ДанПоказатТип>. Состав элемента представлен в таблице 4.21 |
| Влияние налога на прибыль, связанного с изменением справедливой стоимости финансовых обязательств, учитываемых по справедливой стоимости через прибыль или убыток, связанным с изменением кредитного риска | НПИзмСтФОКрРиск | С | | О | Типовой элемент <ДанПоказатТип>. Состав элемента представлен в таблице 4.21 |
Таблица 4.16
Чистое изменение стоимости инструментов хеджирования, с помощью которых хеджируются долевые инструменты, оцениваемые по справедливой стоимости через прочий совокупный доход (ЧИСтХедж)
| Наименование элемента | Сокращенное наименование (код) элемента | Признак типа элемента | Формат элемента | Признак обязательности элемента | Дополнительная информация |
| Всего | Всего | С | | О | Типовой элемент <ДанПоказатТип>. Состав элемента представлен в таблице 4.21 |
| Изменение стоимости инструментов хеджирования, с помощью которых хеджируются долевые инструменты, оцениваемые по справедливой стоимости через прочий совокупный доход | ИзмСтХедж | С | | О | Типовой элемент <ДанПоказатТип>. Состав элемента представлен в таблице 4.21 |
| Влияние налога на прибыль, обусловленного изменением стоимости инструментов хеджирования, с помощью которых хеджируются долевые инструменты, оцениваемые по справедливой стоимости через прочий совокупный доход | НПИзмСтХедж | С | | О | Типовой элемент <ДанПоказатТип>. Состав элемента представлен в таблице 4.21 |
Таблица 4.17
Прочий совокупный доход (расход), подлежащий переклассификации в состав прибыли или убытка в последующих периодах (ПрСовДохПКлас)
| Наименование элемента | Сокращенное наименование (код) элемента | Признак типа элемента | Формат элемента | Признак обязательности элемента | Дополнительная информация |
| Всего | Всего | С | | О | Типовой элемент <ДанПоказатТип>. Состав элемента представлен в таблице 4.21 |
| Чистое изменение резерва под обесценение долговых инструментов, оцениваемых по справедливой стоимости через прочий совокупный доход | ЧИРезОбДолгИ | С | | О | Состав элемента представлен в таблице 4.18 |
| Чистое изменение справедливой стоимости долговых инструментов, оцениваемых по справедливой стоимости через прочий совокупный доход | ЧИСпрДолгИ | С | | О | Состав элемента представлен в таблице 4.19 |
| Чистые доходы (расходы) от хеджирования денежных потоков | ЧистДохРасхХедж | С | | О | Состав элемента представлен в таблице 4.20 |
| Прочий совокупный доход (расход) от прочих операций | ПрСовДРПрОп | С | | О | Типовой элемент <ДанПоказатТип>. Состав элемента представлен в таблице 4.21 |
| Налог на прибыль, относящийся к прочему совокупному доходу (расходу) от прочих операций | НПДохПрОп | С | | О | Типовой элемент <ДанПоказатТип>. Состав элемента представлен в таблице 4.21 |
Таблица 4.18
Чистое изменение резерва под обесценение долговых инструментов, оцениваемых по справедливой стоимости через прочий совокупный доход (ЧИРезОбДолгИ)
| Наименование элемента | Сокращенное наименование (код) элемента | Признак типа элемента | Формат элемента | Признак обязательности элемента | Дополнительная информация |
| Всего | Всего | С | | О | Типовой элемент <ДанПоказатТип>. Состав элемента представлен в таблице 4.21 |
| Восстановление (создание) резерва под обесценение долговых инструментов, оцениваемых по справедливой стоимости через прочий совокупный доход | ВосРезОбДолгИ | С | | О | Типовой элемент <ДанПоказатТип>. Состав элемента представлен в таблице 4.21 |
| Влияние налога на прибыль, связанного с восстановлением (созданием) резерва под обесценение долговых инструментов, оцениваемых по справедливой стоимости через прочий совокупный доход | ВлНПВосРезОбДолгИ | С | | О | Типовой элемент <ДанПоказатТип>. Состав элемента представлен в таблице 4.21 |
| Переклассификация резерва под обесценение долговых инструментов, оцениваемых по справедливой стоимости через прочий совокупный доход | ПерРезОбДолгИ | С | | О | Типовой элемент <ДанПоказатТип>. Состав элемента представлен в таблице 4.21 |
| Налог на прибыль, связанный с переклассификацией резерва под обесценение долговых инструментов, оцениваемых по справедливой стоимости через прочий совокупный доход | НППерРезОбДолгИ | С | | О | Типовой элемент <ДанПоказатТип>. Состав элемента представлен в таблице 4.21 |
Таблица 4.19
Чистое изменение справедливой стоимости долговых инструментов, оцениваемых по справедливой стоимости через прочий совокупный доход (ЧИСпрДолгИ)
| Наименование элемента | Сокращенное наименование (код) элемента | Признак типа элемента | Формат элемента | Признак обязательности элемента | Дополнительная информация |
| Всего | Всего | С | | О | Типовой элемент <ДанПоказатТип>. Состав элемента представлен в таблице 4.21 |
| Изменение справедливой стоимости долговых инструментов, оцениваемых по справедливой стоимости через прочий совокупный доход | ИзмСпрДолгИ | С | | О | Типовой элемент <ДанПоказатТип>. Состав элемента представлен в таблице 4.21 |
| Влияние налога на прибыль, связанного с изменением справедливой стоимости долговых инструментов, оцениваемых по справедливой стоимости через прочий совокупный доход | ВлНПИзмСпрДолгИ | С | | О | Типовой элемент <ДанПоказатТип>. Состав элемента представлен в таблице 4.21 |
| Переклассификация в состав прибыли или убытка | ПерПрУб | С | | О | Типовой элемент <ДанПоказатТип>. Состав элемента представлен в таблице 4.21 |
| Налог на прибыль, связанный с переклассификацией доходов (расходов) от переоценки долговых инструментов, оцениваемых по справедливой стоимости через прочий совокупный доход, в состав прибыли или убытка | НППерРезПОцДолгИ | С | | О | Типовой элемент <ДанПоказатТип>. Состав элемента представлен в таблице 4.21 |
Таблица 4.20
Чистые доходы (расходы) от хеджирования денежных потоков (ЧистДохРасхХедж)
| Наименование элемента | Сокращенное наименование (код) элемента | Признак типа элемента | Формат элемента | Признак обязательности элемента | Дополнительная информация |
| Всего | Всего | С | | О | Типовой элемент <ДанПоказатТип>. Состав элемента представлен в таблице 4.21 |
| Доходы (расходы) от хеджирования денежных потоков | ДохРасхХедж | С | | О | Типовой элемент <ДанПоказатТип>. Состав элемента представлен в таблице 4.21 |
| Налог на прибыль, связанный с доходами (расходами) от хеджирования денежных потоков | НПДохРасхХедж | С | | О | Типовой элемент <ДанПоказатТип>. Состав элемента представлен в таблице 4.21 |
| Переклассификация в состав прибыли или убытка | ПерПрУб | С | | О | Типовой элемент <ДанПоказатТип>. Состав элемента представлен в таблице 4.21 |
| Налог на прибыль, связанный с переклассификацией доходов (расходов) от хеджирования денежных потоков в состав прибыли или убытка | НППерХеджПрУб | С | | О | Типовой элемент <ДанПоказатТип>. Состав элемента представлен в таблице 4.21 |
Таблица 4.21
Данные по показателю (ДанПоказатТип)
| Наименование элемента | Сокращенное наименование (код) элемента | Признак типа элемента | Формат элемента | Признак обязательности элемента | Дополнительная информация |
| Данные за отчетный период | СумОтч | A | N(12) | О | |
| Данные за предыдущий отчетный период | СумОтчПр | A | N(12) | О | |
| Примечания к строкам | ПримСтр | П | T(1-4) | НМ | |
Таблица 4.22
Данные по вписываемому показателю (ВписПоказатТип)
| Наименование элемента | Сокращенное наименование (код) элемента | Признак типа элемента | Формат элемента | Признак обязательности элемента | Дополнительная информация |
| Наименование показателя | НаимПоказат | A | T(1-255) | О | |
| Данные на отчетную дату | СумОтч | A | N(12) | О | |
| Данные за предыдущий отчетный период | СумОтчПр | A | N(12) | О | |
| Примечания к строкам | ПримСтр | П | T(1-4) | НМ | |
Таблица 4.23
Адрес в Российской Федерации (АдрРФТип)
| Наименование элемента | Сокращенное наименование (код) элемента | Признак типа элемента | Формат элемента | Признак обязательности элемента | Дополнительная информация |
| Индекс | Индекс | A | T(=6) | Н | |
| Код региона | КодРегион | A | T(=2) | ОК | Типовой элемент <ССРФТип>. Принимает значения в соответствии со справочником "Коды субъектов Российской Федерации" |
| Район | Район | A | T(1-50) | Н | |
| Город | Город | A | T(1-50) | Н | |
| Населенный пункт | НаселПункт | A | T(1-50) | Н | |
| Улица | Улица | A | T(1-50) | Н | |
| Дом | Дом | A | T(1-20) | Н | |
| Корпус | Корпус | A | T(1-20) | Н | |
| Квартира | Кварт | A | T(1-20) | Н | |
Таблица 4.24
Фамилия, имя, отчество (ФИОТип)
| Наименование элемента | Сокращенное наименование (код) элемента | Признак типа элемента | Формат элемента | Признак обязательности элемента | Дополнительная информация |
| Фамилия | Фамилия | A | T(1-60) | О | |
| Имя | Имя | A | T(1-60) | О | |
| Отчество | Отчество | A | T(1-60) | Н | |