ФЕДЕРАЛЬНАЯ НАЛОГОВАЯ СЛУЖБА
ПРИКАЗ
от 27 февраля 2018 г. N ММВ-7-6/114@
ОБ УТВЕРЖДЕНИИ РЕКОМЕНДУЕМЫХ ФОРМАТОВ ПРЕДСТАВЛЕНИЯ БУХГАЛТЕРСКОЙ (ФИНАНСОВОЙ) ОТЧЕТНОСТИ НЕГОСУДАРСТВЕННЫХ ПЕНСИОННЫХ ФОНДОВ В ЭЛЕКТРОННОЙ ФОРМЕ
В соответствии с подпунктом 5 пункта 1 статьи 23 Налогового кодекса Российской Федерации, приказом Минфина России от 17.10.2016 N 188н "О признании утратившим силу приказа Министерства финансов Российской Федерации от 10 января 2007 г. N 3н "Об особенностях бухгалтерской отчетности негосударственных пенсионных фондов" (зарегистрирован Министерством юстиции Российской Федерации 29.11.2016, регистрационный номер 44476) и с Положением Банка России от 28.12.2015 N 527-П "Отраслевой стандарт бухгалтерского учета "Порядок составления бухгалтерской (финансовой) отчетности негосударственных пенсионных фондов" (зарегистрирован Министерством юстиции Российской Федерации 27.01.2016, регистрационный номер 40832) приказываю:
1. Утвердить:
рекомендуемый формат представления бухгалтерского баланса негосударственного пенсионного фонда в форме акционерного общества, не применяющего международные стандарты финансовой отчетности, в электронной форме согласно приложению N 1 к настоящему приказу;
рекомендуемый формат представления бухгалтерского баланса негосударственного пенсионного фонда в форме акционерного общества, применяющего международные стандарты финансовой отчетности, в электронной форме согласно приложению N 2 к настоящему приказу;
рекомендуемый формат представления отчета о финансовых результатах негосударственного пенсионного фонда в форме акционерного общества, не применяющего международные стандарты финансовой отчетности, в электронной форме согласно приложению N 3 к настоящему приказу;
рекомендуемый формат представления отчета о финансовых результатах негосударственного пенсионного фонда в форме акционерного общества, применяющего международные стандарты финансовой отчетности, в электронной форме согласно приложению N 4 к настоящему приказу;
рекомендуемый формат представления бухгалтерского баланса негосударственного пенсионного фонда в форме некоммерческой организации, не применяющего международные стандарты финансовой отчетности, в электронной форме согласно приложению N 5 к настоящему приказу;
рекомендуемый формат представления бухгалтерского баланса негосударственного пенсионного фонда в форме некоммерческой организации, применяющего международные стандарты финансовой отчетности, в электронной форме согласно приложению N 6 к настоящему приказу;
рекомендуемый формат представления отчета о финансовых результатах негосударственного пенсионного фонда в форме некоммерческой организации, не применяющего международные стандарты финансовой отчетности, в электронной форме согласно приложению N 7 к настоящему приказу;
рекомендуемый формат представления отчета о финансовых результатах негосударственного пенсионного фонда в форме некоммерческой организации, применяющего международные стандарты финансовой отчетности, в электронной форме согласно приложению N 8 к настоящему приказу;
рекомендуемый формат представления отчета о целевом использовании средств негосударственного пенсионного фонда в форме некоммерческой организации в электронной форме согласно приложению N 9 к настоящему приказу.
2. Установить, что настоящий приказ вступает в силу для бухгалтерской (финансовой) отчетности негосударственных пенсионных фондов в электронной форме за отчетный период 2017 года.
3. Признать утратившим силу приказ ФНС России от 25.01.2013 N ММВ-7-6/33@ "Об утверждении форматов представления бухгалтерской отчетности негосударственных пенсионных фондов в электронной форме".
4. Контроль за исполнением настоящего приказа возложить на заместителя руководителя Федеральной налоговой службы, координирующего работу по созданию, развитию, сопровождению и эксплуатации автоматизированной информационной системы Федеральной налоговой службы.
Руководитель Федеральной
налоговой службы
М.В. МИШУСТИН
Приложение N 1
УТВЕРЖДЕН
приказом ФНС России
от "___"_________2018 г.
N____________________
РЕКОМЕНДУЕМЫЙ ФОРМАТ ПРЕДСТАВЛЕНИЯ БУХГАЛТЕРСКОГО БАЛАНСА НЕГОСУДАРСТВЕННОГО ПЕНСИОННОГО ФОНДА В ФОРМЕ АКЦИОНЕРНОГО ОБЩЕСТВА, НЕ ПРИМЕНЯЮЩЕГО МЕЖДУНАРОДНЫЕ СТАНДАРТЫ ФИНАНСОВОЙ ОТЧЕТНОСТИ, В ЭЛЕКТРОННОЙ ФОРМЕ
I. ОБЩИЕ СВЕДЕНИЯ
1. Настоящий формат описывает требования к XML файлам (далее - файл обмена) передачи в электронной форме бухгалтерского баланса негосударственного пенсионного фонда в форме акционерного общества, не применяющего международные стандарты финансовой отчетности, в налоговые органы.
2. Настоящий формат (часть CXCVII, версия 5.01) разработан в соответствии с Приложением 1 к Положению Банка России от 28.12.2015 N 527-П "Отраслевой стандарт бухгалтерского учета "Порядок составления бухгалтерской (финансовой) отчетности негосударственных пенсионных фондов".
II. ОПИСАНИЕ ФАЙЛА ОБМЕНА
3. Имя файла обмена должно иметь следующий вид:
R_Т_A_K_О_GGGGMMDD_N, где:
R_Т - префикс, принимающий значение NO_BONPFAO1;
A_K - идентификатор получателя информации, где: A - идентификатор получателя, которому направляется файл обмена, K - идентификатор конечного получателя, для которого предназначена информация из данного файла обмена <1>. Каждый из идентификаторов (A и K) имеет вид для налоговых органов - четырехразрядный код (код налогового органа в соответствии с классификатором "Система обозначения налоговых органов" (СОНО);
<1> Передача файла от отправителя к конечному получателю (К) может осуществляться в несколько этапов через другие налоговые органы, осуществляющие передачу файла на промежуточных этапах, которые обозначаются идентификатором А. В случае передачи файла от отправителя к конечному получателю при отсутствии налоговых органов, осуществляющих передачу на промежуточных этапах, значения идентификаторов А и К совпадают.
О - идентификатор отправителя информации, имеет вид:
для организаций - девятнадцатиразрядный код (идентификационный номер налогоплательщика (далее - ИНН) и код причины постановки на учет (далее - КПП) организации (обособленного подразделения);
для физических лиц - двенадцатиразрядный код (ИНН физического лица, при наличии. При отсутствии ИНН - последовательность из двенадцати нулей).
GGGG - год формирования передаваемого файла, MM - месяц, DD - день;
N - идентификационный номер файла. (Длина - от 1 до 36 знаков. Идентификационный номер файла должен обеспечивать уникальность файла).
Расширение имени файла - xml. Расширение имени файла может указываться как строчными, так и прописными буквами.
Параметры первой строки файла обмена
Первая строка XML файла должна иметь следующий вид:
<?xml version="1.0"encoding ="windows-1251"?>
Имя файла, содержащего XML схему файла обмена, должно иметь следующий вид:
NO_BONPFAO1_1_197_00_05_01_xx, где хх - номер версии схемы.
Расширение имени файла - xsd.
XML схема файла обмена приводится отдельным файлом и размещается на официальном сайте Федеральной налоговой службы.
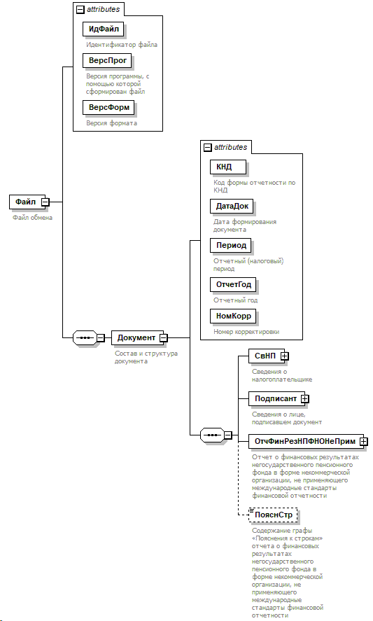
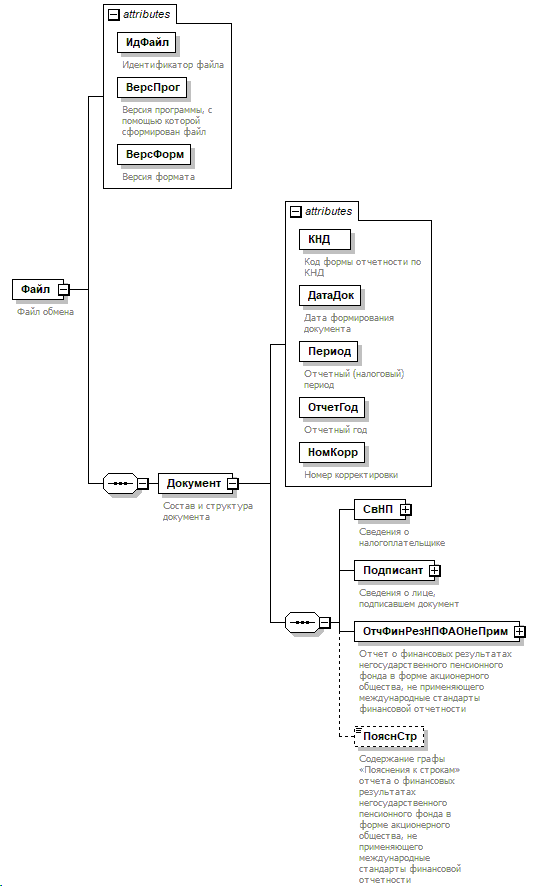
4. Логическая модель файла обмена представлена в виде диаграммы структуры файла обмена на рисунке 1 настоящего формата. Элементами логической модели файла обмена являются элементы и атрибуты XML файла. Перечень структурных элементов логической модели файла обмена и сведения о них приведены в таблицах 4.1 - 4.14 настоящего формата.
Для каждого структурного элемента логической модели файла обмена приводятся следующие сведения:
наименование элемента. Приводится полное наименование элемента <2>;
<2> В строке таблицы могут быть описаны несколько элементов, наименования которых разделены символом "|". Такая форма записи применяется при наличии в файле обмена только одного элемента из описанных в этой строке.
сокращенное наименование (код) элемента. Приводится сокращенное наименование элемента. Синтаксис сокращенного наименования должен удовлетворять спецификации XML;
признак типа элемента. Может принимать следующие значения: "С" - сложный элемент логической модели (содержит вложенные элементы), "П" - простой элемент логической модели, реализованный в виде элемента XML файла, "А" - простой элемент логической модели, реализованный в виде атрибута элемента XML файла. Простой элемент логической модели не содержит вложенные элементы;
формат элемента. Формат элемента представляется следующими условными обозначениями: Т - символьная строка; N - числовое значение (целое или дробное).
Формат символьной строки указывается в виде Т(n-к) или T(=к), где: n - минимальное количество знаков, к - максимальное количество знаков, символ "-" - разделитель, символ "=" означает фиксированное количество знаков в строке. В случае, если минимальное количество знаков равно 0, формат имеет вид Т(0-к). В случае, если максимальное количество знаков неограниченно, формат имеет вид Т(n-).
Формат числового значения указывается в виде N(m.к), где: m - максимальное количество знаков в числе, включая знак (для отрицательного числа), целую и дробную часть числа без разделяющей десятичной точки, k - максимальное число знаков дробной части числа. Если число знаков дробной части числа равно 0 (то есть число целое), то формат числового значения имеет вид N(m).
Для простых элементов, являющихся базовыми в XML (определенными в сети "Интернет" по электронному адресу: http://www.w3.org/TR/xmlschema-0), например, элемент с типом "date", поле "Формат элемента" не заполняется. Для таких элементов в поле "Дополнительная информация" указывается тип базового элемента;
признак обязательности элемента определяет обязательность наличия элемента (совокупности наименования элемента и его значения) в файле обмена. Признак обязательности элемента может принимать следующие значения: "О" - наличие элемента в файле обмена обязательно; "Н" - наличие элемента в файле обмена необязательно, то есть элемент может отсутствовать. Если элемент принимает ограниченный перечень значений (по классификатору, кодовому словарю и тому подобному), то признак обязательности элемента дополняется символом "К". Например, "ОК". В случае, если количество реализаций элемента может быть более одной, то признак обязательности элемента дополняется символом "М". Например, "НМ" или "ОКМ".
К вышеперечисленным признакам обязательности элемента может добавляться значение "У" в случае описания в XML схеме условий, предъявляемых к элементу в файле обмена, описанных в графе "Дополнительная информация". Например, "НУ" или "ОКУ";
дополнительная информация содержит, при необходимости, требования к элементу файла обмена, не указанные ранее. Для сложных элементов указывается ссылка на таблицу, в которой описывается состав данного элемента. Для элементов, принимающих ограниченный перечень значений из классификатора (кодового словаря и тому подобного), указывается соответствующее наименование классификатора (кодового словаря и тому подобного) или приводится перечень возможных значений. Для классификатора (кодового словаря и тому подобного) может указываться ссылка на его местонахождение. Для элементов, использующих пользовательский тип данных, указывается наименование типового элемента.

Рисунок 1. Диаграмма структуры файла обмена
Таблица 4.1
Файл обмена (Файл)
| Наименование элемента | Сокращенное наименование (код) элемента | Признак типа элемента | Формат элемента | Признак обязательности элемента | Дополнительная информация |
| Идентификатор файла | ИдФайл | A | T(1-255) | ОУ | Содержит (повторяет) имя сформированного файла (без расширения) |
| Версия программы, с помощью которой сформирован файл | ВерсПрог | A | T(1-40) | О | |
| Версия формата | ВерсФорм | A | T(1-5) | О | Принимает значение: 5.01 |
| Состав и структура документа | Документ | С | | О | Состав элемента представлен в таблице 4.2 |
Таблица 4.2
Состав и структура документа (Документ)
| Наименование элемента | Сокращенное наименование (код) элемента | Признак типа элемента | Формат элемента | Признак обязательности элемента | Дополнительная информация |
| Код формы отчетности по КНД | КНД | A | T(=7) | ОК | Типовой элемент <КНДТип>. Принимает значение: 0420211 |
| Дата формирования документа | ДатаДок | A | T(=10) | О | Типовой элемент <ДатаТип>. Дата в формате ДД.ММ.ГГГГ |
| Отчетный (налоговый) период | Период | A | T(=2) | ОК | Принимает значение: 34 - год | 90 - год при реорганизации (ликвидации) организации |
| Отчетный год | ОтчетГод | A | | О | Типовой элемент <xs:gYear>. Год в формате ГГГГ |
| Номер корректировки | НомКорр | A | N(3) | О | Принимает значение: 0 - первичный документ, 1 - 999 - номер корректировки для корректирующего документа |
| Сведения о налогоплательщике | СвНП | С | | О | Состав элемента представлен в таблице 4.3 |
| Сведения о лице, подписавшем документ | Подписант | С | | О | Состав элемента представлен в таблице 4.5 |
| Бухгалтерский баланс негосударственного пенсионного фонда в форме акционерного общества, не применяющего международные стандарты финансовой отчетности | БалансНПФАОНеПрим | С | | О | Состав элемента представлен в таблице 4.6 |
| Содержание графы "Пояснения к строкам" бухгалтерского баланса негосударственного пенсионного фонда в форме акционерного общества, не применяющего международные стандарты финансовой отчетности | ПояснСтр | П | T(1-255) | Н | Имя файла имеет вид R_Т_A_K_О_N1_GGGGMMDD_N2, где: R_Т - префикс, принимающий значение NO_PBONPFAO1; A_K - идентификатор получателя информации, где: A - идентификатор получателя, которому направляется файл обмена, K - идентификатор конечного получателя, для которого предназначена информация из данного файла обмена; идентификаторы A и К имеют вид для налоговых органов - четырехразрядный код (код по СОНО); О - идентификатор отправителя информации, имеет вид: для организаций - девятнадцатиразрядный код (ИНН и КПП налогоплательщика организации (обособленного подразделения); для физических лиц - двенадцатиразрядный код (ИНН физического лица, при наличии. При отсутствии ИНН - последовательность из двенадцати нулей); GGGG - год, MM - месяц, DD - день формирования файла; N1, N2 - идентификационные номера файла: N1 - должен совпадать с идентификационным номером файла бухгалтерской отчетности N2 - уникален для каждого файла независимо от принадлежности к документу (длина - от 1 до 36 знаков). Расширение имени файла - xls | doc | rtf | tif | pdf | jpg. |
| Отчет об изменениях собственного капитала негосударственного пенсионного фонда в форме акционерного общества, не применяющего международные стандарты финансовой отчетности | ОтчИзмКап | П | T(1-255) | Н | Имя файла имеет вид R_Т_A_K_О_N1_GGGGMMDD_N2, где: R_Т - префикс, принимающий значение NO_OISKNPFAO1; A_K - идентификатор получателя информации, где: A - идентификатор получателя, которому направляется файл обмена, K - идентификатор конечного получателя, для которого предназначена информация из данного файла обмена; идентификаторы A и К имеют вид для налоговых органов - четырехразрядный код (код по СОНО); О - идентификатор отправителя информации, имеет вид: для организаций - девятнадцатиразрядный код (ИНН и КПП налогоплательщика организации (обособленного подразделения); для физических лиц - двенадцатиразрядный код (ИНН физического лица, при наличии. При отсутствии ИНН - последовательность из двенадцати нулей); GGGG - год, MM - месяц, DD - день формирования файла; N1, N2 - идентификационные номера файла: N1 - должен совпадать с идентификационным номером файла бухгалтерской отчетности N2 - уникален для каждого файла независимо от принадлежности к документу (длина - от 1 до 36 знаков). Расширение имени файла - xls | doc | rtf | tif | pdf | jpg. |
| Отчет о потоках денежных средств негосударственного пенсионного фонда в форме акционерного общества, не применяющего международные стандарты финансовой отчетности | ОтчПотДенСр | П | T(1-255) | Н | Имя файла имеет вид R_Т_A_K_О_N1_GGGGMMDD_N2, где: R_Т - префикс, принимающий значение NO_OPDSNPFAO1; A_K - идентификатор получателя информации, где: A - идентификатор получателя, которому направляется файл обмена, K - идентификатор конечного получателя, для которого предназначена информация из данного файла обмена; идентификаторы A и К имеют вид для налоговых органов - четырехразрядный код (код по СОНО); О - идентификатор отправителя информации, имеет вид: для организаций - девятнадцатиразрядный код (ИНН и КПП налогоплательщика организации (обособленного подразделения); для физических лиц - двенадцатиразрядный код (ИНН физического лица, при наличии. При отсутствии ИНН - последовательность из двенадцати нулей); GGGG - год, MM - месяц, DD - день формирования файла; N1, N2 - идентификационные номера файла: N1 - должен совпадать с идентификационным номером файла бухгалтерской отчетности N2 - уникален для каждого файла независимо от принадлежности к документу (длина - от 1 до 36 знаков). Расширение имени файла - xls | doc | rtf | tif | pdf | jpg. |
Таблица 4.3
Сведения о налогоплательщике (СвНП)
| Наименование элемента | Сокращенное наименование (код) элемента | Признак типа элемента | Формат элемента | Признак обязательности элемента | Дополнительная информация |
| Код территории по ОКАТО | ОКАТО | A | T(=11) | ОК | Типовой элемент <ОКАТОТип>. Принимает значение в соответствии с Общероссийским классификатором объектов административно-территориального деления |
| Код некредитной финансовой организации по ОКПО | ОКПО | A | T(8-10) | НК | Типовой элемент <ОКПОТип>. Значение выбирается в соответствии с общероссийским классификатором предприятий и организаций |
| Регистрационный номер (порядковый номер) некредитной финансовой организации | РегНомНеКО | A | T(1-9) | Н | |
| Налогоплательщик - юридическое лицо | НПЮЛ | С | | О | Состав элемента представлен в таблице 4.4 |
Таблица 4.4
Налогоплательщик - юридическое лицо (НПЮЛ)
| Наименование элемента | Сокращенное наименование (код) элемента | Признак типа элемента | Формат элемента | Признак обязательности элемента | Дополнительная информация |
| Полное наименование организации | НаимОрг | A | T(1-1000) | О | |
| Сокращенное наименование организации | НаимОргКр | A | T(1-255) | Н | |
| ИНН организации | ИННЮЛ | A | T(=10) | О | Типовой элемент <ИННЮЛТип> |
| КПП | КПП | A | T(=9) | О | Типовой элемент <КППТип> |
| Почтовый адрес | АдрРФ | С | | О | Типовой элемент <АдрРФТип>. Состав элемента представлен в таблице 4.13 |
Таблица 4.5
Сведения о лице, подписавшем документ (Подписант)
| Наименование элемента | Сокращенное наименование (код) элемента | Признак типа элемента | Формат элемента | Признак обязательности элемента | Дополнительная информация |
| Должность руководителя | Должность | A | T(1-120) | Н | |
| Фамилия, имя, отчество руководителя | ФИО | С | | О | Типовой элемент <ФИОТип>. Состав элемента представлен в таблице 4.14 |
Таблица 4.6
Бухгалтерский баланс негосударственного пенсионного фонда в форме акционерного общества, не применяющего международные стандарты финансовой отчетности (БалансНПФАОНеПрим)
| Наименование элемента | Сокращенное наименование (код) элемента | Признак типа элемента | Формат элемента | Признак обязательности элемента | Дополнительная информация |
| Код по ОКЕИ | ОКЕИ | A | T(=3) | ОК | Типовой элемент <ОКЕИТип>. Принимает значение: 384 |
| Активы | Актив | С | | О | Состав элемента представлен в таблице 4.7 |
| Обязательства | Обязат | С | | О | Состав элемента представлен в таблице 4.8 |
| Капитал | Капитал | С | | О | Состав элемента представлен в таблице 4.9 |
Таблица 4.7
Активы (Актив)
| Наименование элемента | Сокращенное наименование (код) элемента | Признак типа элемента | Формат элемента | Признак обязательности элемента | Дополнительная информация |
| Денежные средства и их эквиваленты | ДенСред | С | | О | Типовой элемент <ДанПоказатТип>. Состав элемента представлен в таблице 4.10 |
| Депозиты и прочие размещенные средства в кредитных организациях и банках-нерезидентах | ДепКОБанкНер | С | | О | Типовой элемент <ДанПоказатТип>. Состав элемента представлен в таблице 4.10 |
| Финансовые активы, оцениваемые по справедливой стоимости, изменение которой отражается в составе прибыли или убытка | ФинАктСпр | С | | О | Типовой элемент <ФинАктТип>. Состав элемента представлен в таблице 4.12 |
| Финансовые активы, имеющиеся в наличии для продажи | ФинАктПрод | С | | О | Типовой элемент <ФинАктТип>. Состав элемента представлен в таблице 4.12 |
| Финансовые активы, удерживаемые до погашения | ФинАктУдПог | С | | О | Типовой элемент <ФинАктТип>. Состав элемента представлен в таблице 4.12 |
| Прочие размещенные средства и прочая дебиторская задолженность | ПрРазмСрДолг | С | | О | Типовой элемент <ДанПоказатТип>. Состав элемента представлен в таблице 4.10 |
| Дебиторская задолженность по деятельности в качестве страховщика по обязательному пенсионному страхованию, деятельности по негосударственному пенсионному обеспечению | ДолгДеятСтрОПС | С | | О | Типовой элемент <ДанПоказатТип>. Состав элемента представлен в таблице 4.10 |
| Инвестиции в ассоциированные предприятия | ИнвАссПред | С | | О | Типовой элемент <ДанПоказатТип>. Состав элемента представлен в таблице 4.10 |
| Инвестиции в совместно контролируемые предприятия | ИнвСКПред | С | | О | Типовой элемент <ДанПоказатТип>. Состав элемента представлен в таблице 4.10 |
| Инвестиции в дочерние предприятия | ИнвДочПред | С | | О | Типовой элемент <ДанПоказатТип>. Состав элемента представлен в таблице 4.10 |
| Активы, включенные в выбывающие группы, классифицируемые как предназначенные для продажи | АктивПрод | С | | О | Типовой элемент <ДанПоказатТип>. Состав элемента представлен в таблице 4.10 |
| Инвестиционное имущество | ИнвестИмущ | С | | О | Типовой элемент <ДанПоказатТип>. Состав элемента представлен в таблице 4.10 |
| Нематериальные активы | НематАктив | С | | О | Типовой элемент <ДанПоказатТип>. Состав элемента представлен в таблице 4.10 |
| Основные средства | ОснСред | С | | О | Типовой элемент <ДанПоказатТип>. Состав элемента представлен в таблице 4.10 |
| Отложенные аквизиционные расходы | ОтлАквРасх | С | | О | Типовой элемент <ДанПоказатТип>. Состав элемента представлен в таблице 4.10 |
| Требования по текущему налогу на прибыль | ТребНалПриб | С | | О | Типовой элемент <ДанПоказатТип>. Состав элемента представлен в таблице 4.10 |
| Отложенные налоговые активы | ОтложНалАктив | С | | О | Типовой элемент <ДанПоказатТип>. Состав элемента представлен в таблице 4.10 |
| Прочие активы | ПрочАктив | С | | О | Типовой элемент <ДанПоказатТип>. Состав элемента представлен в таблице 4.10 |
| Вписываемый показатель | ВписПоказат | С | | НМ | Типовой элемент <ВписПоказатТип>. Состав элемента представлен в таблице 4.11 |
| Итого активов | ИтогАктив | С | | О | Типовой элемент <ДанПоказатТип>. Состав элемента представлен в таблице 4.10 |
Таблица 4.8
Обязательства (Обязат)
| Наименование элемента | Сокращенное наименование (код) элемента | Признак типа элемента | Формат элемента | Признак обязательности элемента | Дополнительная информация |
| Финансовые обязательства, оцениваемые по справедливой стоимости, изменение которой отражается в составе прибыли или убытка | ФинОбСпр | С | | О | Типовой элемент <ДанПоказатТип>. Состав элемента представлен в таблице 4.10 |
| Займы и прочие привлеченные средства | ЗаймПрПрив | С | | О | Типовой элемент <ДанПоказатТип>. Состав элемента представлен в таблице 4.10 |
| Выпущенные долговые ценные бумаги | ДолгЦенБум | С | | О | Типовой элемент <ДанПоказатТип>. Состав элемента представлен в таблице 4.10 |
| Кредиторская задолженность по деятельности в качестве страховщика по обязательному пенсионному страхованию, деятельности по негосударственному пенсионному обеспечению | КЗСтрОПС | С | | О | Типовой элемент <ДанПоказатТип>. Состав элемента представлен в таблице 4.10 |
| Обязательства, включенные в выбывающие группы, классифицируемые как предназначенные для продажи | ОбязВыбГрПр | С | | О | Типовой элемент <ДанПоказатТип>. Состав элемента представлен в таблице 4.10 |
| Обязательства по договорам об обязательном пенсионном страховании | ОбязДогОПС | С | | О | Типовой элемент <ДанПоказатТип>. Состав элемента представлен в таблице 4.10 |
| Обязательства по договорам негосударственного пенсионного обеспечения, классифицированным как страховые | ОбязДогНГосПОСтр | С | | О | Типовой элемент <ДанПоказатТип>. Состав элемента представлен в таблице 4.10 |
| Обязательства по договорам негосударственного пенсионного обеспечения, классифицированным как инвестиционные с негарантированной возможностью получения дополнительных выгод | ОбязДогНГосПОИнв | С | | О | Типовой элемент <ДанПоказатТип>. Состав элемента представлен в таблице 4.10 |
| Обязательства по вознаграждениям работникам по окончании трудовой деятельности, не ограниченным фиксируемыми платежами | ОбязВознРаб | С | | О | Типовой элемент <ДанПоказатТип>. Состав элемента представлен в таблице 4.10 |
| Обязательство по текущему налогу на прибыль | ОбязНалПриб | С | | О | Типовой элемент <ДанПоказатТип>. Состав элемента представлен в таблице 4.10 |
| Отложенные налоговые обязательства | ОтлНалОбяз | С | | О | Типовой элемент <ДанПоказатТип>. Состав элемента представлен в таблице 4.10 |
| Резервы - оценочные обязательства | РезОценОбяз | С | | О | Типовой элемент <ДанПоказатТип>. Состав элемента представлен в таблице 4.10 |
| Прочие обязательства | ПрочОбяз | С | | О | Типовой элемент <ДанПоказатТип>. Состав элемента представлен в таблице 4.10 |
| Вписываемый показатель | ВписПоказат | С | | НМ | Типовой элемент <ВписПоказатТип>. Состав элемента представлен в таблице 4.11 |
| Итого обязательств | ИтогОбяз | С | | О | Типовой элемент <ДанПоказатТип>. Состав элемента представлен в таблице 4.10 |
Таблица 4.9
Капитал (Капитал)
| Наименование элемента | Сокращенное наименование (код) элемента | Признак типа элемента | Формат элемента | Признак обязательности элемента | Дополнительная информация |
| Уставный капитал | УстКап | С | | О | Типовой элемент <ДанПоказатТип>. Состав элемента представлен в таблице 4.10 |
| Добавочный капитал | ДобКап | С | | О | Типовой элемент <ДанПоказатТип>. Состав элемента представлен в таблице 4.10 |
| Резервный капитал | РезКап | С | | О | Типовой элемент <ДанПоказатТип>. Состав элемента представлен в таблице 4.10 |
| Собственные акции, выкупленные у акционеров | СобАкцВыкуп | С | | О | Типовой элемент <ДанПоказатТип>. Состав элемента представлен в таблице 4.10 |
| Резерв переоценки по справедливой стоимости финансовых активов, имеющихся в наличии для продажи | РезСпрФинАкт | С | | О | Типовой элемент <ДанПоказатТип>. Состав элемента представлен в таблице 4.10 |
| Резерв переоценки основных средств и нематериальных активов | РезПерОснСр | С | | О | Типовой элемент <ДанПоказатТип>. Состав элемента представлен в таблице 4.10 |
| Резерв переоценки обязательств (активов) по вознаграждениям работникам по окончании трудовой деятельности, не ограниченным фиксируемыми платежами | РезПерОбязВознРаб | С | | О | Типовой элемент <ДанПоказатТип>. Состав элемента представлен в таблице 4.10 |
| Резерв хеджирования денежных потоков | РезХеджДенПот | С | | О | Типовой элемент <ДанПоказатТип>. Состав элемента представлен в таблице 4.10 |
| Прочие резервы | ПрРез | С | | О | Типовой элемент <ДанПоказатТип>. Состав элемента представлен в таблице 4.10 |
| Нераспределенная прибыль (непокрытый убыток) | НераспрПриб | С | | О | Типовой элемент <ДанПоказатТип>. Состав элемента представлен в таблице 4.10 |
| Вписываемый показатель | ВписПоказат | С | | НМ | Типовой элемент <ВписПоказатТип>. Состав элемента представлен в таблице 4.11 |
| Итого капитала | ИтогКап | С | | О | Типовой элемент <ДанПоказатТип>. Состав элемента представлен в таблице 4.10 |
| Итого капитала и обязательств | ИтогКапОбяз | С | | О | Типовой элемент <ДанПоказатТип>. Состав элемента представлен в таблице 4.10 |
Таблица 4.10
Данные по показателю (ДанПоказатТип)
| Наименование элемента | Сокращенное наименование (код) элемента | Признак типа элемента | Формат элемента | Признак обязательности элемента | Дополнительная информация |
| Данные за отчетный период | СумОтч | A | N(12) | О | |
| Данные за предыдущий отчетный период | СумОтчПр | A | N(12) | О | |
| Пояснения к строкам | ПояснСтр | П | T(1-4) | НМ | |
Таблица 4.11
Данные по вписываемому показателю (ВписПоказатТип)
| Наименование элемента | Сокращенное наименование (код) элемента | Признак типа элемента | Формат элемента | Признак обязательности элемента | Дополнительная информация |
| Наименование показателя | НаимПоказат | A | T(1-255) | О | |
| Данные на отчетную дату | СумОтч | A | N(12) | О | |
| Данные за предыдущий отчетный период | СумОтчПр | A | N(12) | О | |
| Пояснения к строкам | ПояснСтр | П | T(1-4) | НМ | |
Таблица 4.12
Финансовые активы, всего, переданные без прекращения признания (ФинАктТип)
| Наименование элемента | Сокращенное наименование (код) элемента | Признак типа элемента | Формат элемента | Признак обязательности элемента | Дополнительная информация |
| Всего | Всего | С | | О | Типовой элемент <ДанПоказатТип>. Состав элемента представлен в таблице 4.10 |
| Финансовые активы, переданные без прекращения признания | АктБезПрекр | С | | О | Типовой элемент <ДанПоказатТип>. Состав элемента представлен в таблице 4.10 |
Таблица 4.13
Адрес в Российской Федерации (АдрРФТип)
| Наименование элемента | Сокращенное наименование (код) элемента | Признак типа элемента | Формат элемента | Признак обязательности элемента | Дополнительная информация |
| Индекс | Индекс | A | T(=6) | Н | |
| Код региона | КодРегион | A | T(=2) | ОК | Типовой элемент <ССРФТип>. Принимает значения в соответствии со справочником "Коды субъектов Российской Федерации" |
| Район | Район | A | T(1-50) | Н | |
| Город | Город | A | T(1-50) | Н | |
| Населенный пункт | НаселПункт | A | T(1-50) | Н | |
| Улица | Улица | A | T(1-50) | Н | |
| Дом | Дом | A | T(1-20) | Н | |
| Корпус | Корпус | A | T(1-20) | Н | |
| Квартира | Кварт | A | T(1-20) | Н | |
Таблица 4.14
Фамилия, имя, отчество (ФИОТип)
| Наименование элемента | Сокращенное наименование (код) элемента | Признак типа элемента | Формат элемента | Признак обязательности элемента | Дополнительная информация |
| Фамилия | Фамилия | A | T(1-60) | О | |
| Имя | Имя | A | T(1-60) | О | |
| Отчество | Отчество | A | T(1-60) | Н | |
Приложение N 2
УТВЕРЖДЕН
приказом ФНС России
от "___"_________2018 г.
N____________________
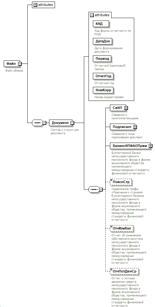
РЕКОМЕНДУЕМЫЙ ФОРМАТ ПРЕДСТАВЛЕНИЯ БУХГАЛТЕРСКОГО БАЛАНСА НЕГОСУДАРСТВЕННОГО ПЕНСИОННОГО ФОНДА В ФОРМЕ АКЦИОНЕРНОГО ОБЩЕСТВА, ПРИМЕНЯЮЩЕГО МЕЖДУНАРОДНЫЕ СТАНДАРТЫ ФИНАНСОВОЙ ОТЧЕТНОСТИ, В ЭЛЕКТРОННОЙ ФОРМЕ
I. ОБЩИЕ СВЕДЕНИЯ
1. Настоящий формат описывает требования к XML файлам (далее - файлам обмена) передачи в электронной форме бухгалтерского баланса негосударственного пенсионного фонда в форме акционерного общества, применяющего международные стандарты финансовой отчетности, в налоговые органы.
2. Настоящий формат (часть CXCVIII, версия 5.01) разработан в соответствии с Приложением 1.1 к Положению Банка России от 28.12.2015 N 527-П "Отраслевой стандарт бухгалтерского учета "Порядок составления бухгалтерской (финансовой) отчетности негосударственных пенсионных фондов" (в редакции Указания Банка России от 31.10.2016 N 4173-У).
II. ОПИСАНИЕ ФАЙЛА ОБМЕНА
3. Имя файла обмена должно иметь следующий вид:
R_Т_A_K_О_GGGGMMDD_N, где:
R_Т - префикс, принимающий значение NO_BONPFAO2;
A_K - идентификатор получателя информации, где: A - идентификатор получателя, которому направляется файл обмена, K - идентификатор конечного получателя, для которого предназначена информация из данного файла обмена <1>. Каждый из идентификаторов (A и K) имеет вид для налоговых органов - четырехразрядный код (код налогового органа в соответствии с классификатором "Система обозначения налоговых органов" (СОНО);
<1> Передача файла от отправителя к конечному получателю (К) может осуществляться в несколько этапов через другие налоговые органы, осуществляющие передачу файла на промежуточных этапах, которые обозначаются идентификатором А. В случае передачи файла от отправителя к конечному получателю при отсутствии налоговых органов, осуществляющих передачу на промежуточных этапах, значения идентификаторов А и К совпадают.
О - идентификатор отправителя информации, имеет вид:
для организаций - девятнадцатиразрядный код (идентификационный номер налогоплательщика (далее - ИНН) и код причины постановки на учет (далее - КПП) организации (обособленного подразделения);
для физических лиц - двенадцатиразрядный код (ИНН физического лица, при наличии. При отсутствии ИНН - последовательность из двенадцати нулей).
GGGG - год формирования передаваемого файла, MM - месяц, DD - день;
N - идентификационный номер файла. (Длина - от 1 до 36 знаков. Идентификационный номер файла должен обеспечивать уникальность файла).
Расширение имени файла - xml. Расширение имени файла может указываться как строчными, так и прописными буквами.
Параметры первой строки файла обмена
Первая строка XML файла должна иметь следующий вид:
<?xml version="1.0" encoding="windows-1251"?>
Имя файла, содержащего XML схему файла обмена, должно иметь следующий вид:
NO_BONPFAO2_1_198_00_05_01_xx, где хх - номер версии схемы.
Расширение имени файла - xsd.
XML схема файла обмена приводится отдельным файлом и размещается на официальном сайте Федеральной налоговой службы.
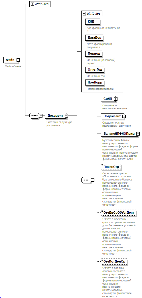
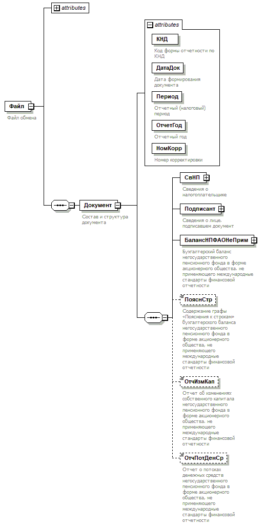
4. Логическая модель файла обмена представлена в виде диаграммы структуры файла обмена на рисунке 1 настоящего формата. Элементами логической модели файла обмена являются элементы и атрибуты XML файла. Перечень структурных элементов логической модели файла обмена и сведения о них приведены в таблицах 4.1 - 4.18 настоящего формата.
Для каждого структурного элемента логической модели файла обмена приводятся следующие сведения:
наименование элемента. Приводится полное наименование элемента <2>;
<2> В строке таблицы могут быть описаны несколько элементов, наименования которых разделены символом "|". Такая форма записи применяется при наличии в файле обмена только одного элемента из описанных в этой строке.
сокращенное наименование (код) элемента. Приводится сокращенное наименование элемента. Синтаксис сокращенного наименования должен удовлетворять спецификации XML;
признак типа элемента. Может принимать следующие значения: "С" - сложный элемент логической модели (содержит вложенные элементы), "П" - простой элемент логической модели, реализованный в виде элемента XML файла, "А" - простой элемент логической модели, реализованный в виде атрибута элемента XML файла. Простой элемент логической модели не содержит вложенные элементы;
формат элемента. Формат элемента представляется следующими условными обозначениями: Т - символьная строка; N - числовое значение (целое или дробное).
Формат символьной строки указывается в виде Т(n-к) или T(=к), где: n - минимальное количество знаков, к - максимальное количество знаков, символ "-" - разделитель, символ "=" означает фиксированное количество знаков в строке. В случае, если минимальное количество знаков равно 0, формат имеет вид Т(0-к). В случае, если максимальное количество знаков неограниченно, формат имеет вид Т(n-).
Формат числового значения указывается в виде N(m.к), где: m - максимальное количество знаков в числе, включая знак (для отрицательного числа), целую и дробную часть числа без разделяющей десятичной точки, k - максимальное число знаков дробной части числа. Если число знаков дробной части числа равно 0 (то есть число целое), то формат числового значения имеет вид N(m).
Для простых элементов, являющихся базовыми в XML (определенными в сети "Интернет" по электронному адресу: http://www.w3.org/TR/xmlschema-0), например, элемент с типом "date", поле "Формат элемента" не заполняется. Для таких элементов в поле "Дополнительная информация" указывается тип базового элемента;
признак обязательности элемента определяет обязательность наличия элемента (совокупности наименования элемента и его значения) в файле обмена. Признак обязательности элемента может принимать следующие значения: "О" - наличие элемента в файле обмена обязательно; "Н" - наличие элемента в файле обмена необязательно, то есть элемент может отсутствовать. Если элемент принимает ограниченный перечень значений (по классификатору, кодовому словарю и тому подобному), то признак обязательности элемента дополняется символом "К". Например, "ОК". В случае, если количество реализаций элемента может быть более одной, то признак обязательности элемента дополняется символом "М". Например, "НМ" или "ОКМ".
К вышеперечисленным признакам обязательности элемента может добавляться значение "У" в случае описания в XML схеме условий, предъявляемых к элементу в файле обмена, описанных в графе "Дополнительная информация". Например, "НУ" или "ОКУ";
дополнительная информация содержит, при необходимости, требования к элементу файла обмена, не указанные ранее. Для сложных элементов указывается ссылка на таблицу, в которой описывается состав данного элемента. Для элементов, принимающих ограниченный перечень значений из классификатора (кодового словаря и тому подобного), указывается соответствующее наименование классификатора (кодового словаря и тому подобного) или приводится перечень возможных значений. Для классификатора (кодового словаря и тому подобного) может указываться ссылка на его местонахождение. Для элементов, использующих пользовательский тип данных, указывается наименование типового элемента.

Рисунок 1. Диаграмма структуры файла обмена
Таблица 4.1
Файл обмена (Файл)
| Наименование элемента | Сокращенное наименование (код) элемента | Признак типа элемента | Формат элемента | Признак обязательности элемента | Дополнительная информация |
| Идентификатор файла | ИдФайл | A | T(1-255) | ОУ | Содержит (повторяет) имя сформированного файла (без расширения) |
| Версия программы, с помощью которой сформирован файл | ВерсПрог | A | T(1-40) | О | |
| Версия формата | ВерсФорм | A | T(1-5) | О | Принимает значение: 5.01 |
| Состав и структура документа | Документ | С | | О | Состав элемента представлен в таблице 4.2 |
Таблица 4.2
Состав и структура документа (Документ)
| Наименование элемента | Сокращенное наименование (код) элемента | Признак типа элемента | Формат элемента | Признак обязательности элемента | Дополнительная информация |
| Код формы отчетности по КНД | КНД | A | T(=7) | ОК | Типовой элемент <КНДТип>. Принимает значение: 0420201 |
| Дата формирования документа | ДатаДок | A | T(=10) | О | Типовой элемент <ДатаТип>. Дата в формате ДД.ММ.ГГГГ |
| Отчетный (налоговый) период | Период | A | T(=2) | ОК | Принимает значение: 34 - год | 90 - год при реорганизации (ликвидации) организации |
| Отчетный год | ОтчетГод | A | | О | Типовой элемент <xs:gYear>. Год в формате ГГГГ |
| Номер корректировки | НомКорр | A | N(3) | О | Принимает значение: 0 - первичный документ, 1 - 999 - номер корректировки для корректирующего документа |
| Сведения о налогоплательщике | СвНП | С | | О | Состав элемента представлен в таблице 4.3 |
| Сведения о лице, подписавшем документ | Подписант | С | | О | Состав элемента представлен в таблице 4.5 |
| Бухгалтерский баланс негосударственного пенсионного фонда в форме акционерного общества, применяющего международные стандарты финансовой отчетности | БалансНПФАОПрим | С | | О | Состав элемента представлен в таблице 4.6 |
| Содержание графы "Пояснения к строкам" бухгалтерского баланса негосударственного пенсионного фонда в форме акционерного общества, применяющего международные стандарты финансовой отчетности | ПояснСтр | П | T(1-255) | Н | Имя файла имеет вид R_Т_A_K_О_N1_GGGGMMDD_N2, где: R_Т - префикс, принимающий значение NO_PBONPFAO2; A_K - идентификатор получателя информации, где: A - идентификатор получателя, которому направляется файл обмена, K - идентификатор конечного получателя, для которого предназначена информация из данного файла обмена; идентификаторы A и К имеют вид для налоговых органов - четырехразрядный код (код по СОНО); О - идентификатор отправителя информации, имеет вид: для организаций - девятнадцатиразрядный код (ИНН и КПП налогоплательщика организации (обособленного подразделения); для физических лиц - двенадцатиразрядный код (ИНН физического лица, при наличии. При отсутствии ИНН - последовательность из двенадцати нулей); GGGG - год, MM - месяц, DD - день формирования файла; N1, N2 - идентификационные номера файла: N1 - должен совпадать с идентификационным номером файла бухгалтерской отчетности N2 - уникален для каждого файла независимо от принадлежности к документу (длина - от 1 до 36 знаков). Расширение имени файла - xls | doc | rtf | tif | pdf | jpg. |
| Отчет об изменениях собственного капитала негосударственного пенсионного фонда в форме акционерного общества, применяющего международные стандарты финансовой отчетности | ОтчИзмКап | П | T(1-255) | Н | Имя файла имеет вид R_Т_A_K_О_N1_GGGGMMDD_N2, где: R_Т - префикс, принимающий значение NO_OISKNPFAO2; A_K - идентификатор получателя информации, где: A - идентификатор получателя, которому направляется файл обмена, K - идентификатор конечного получателя, для которого предназначена информация из данного файла обмена; идентификаторы A и К имеют вид для налоговых органов - четырехразрядный код (код по СОНО); О - идентификатор отправителя информации, имеет вид: для организаций - девятнадцатиразрядный код (ИНН и КПП налогоплательщика организации (обособленного подразделения); для физических лиц - двенадцатиразрядный код (ИНН физического лица, при наличии. При отсутствии ИНН - последовательность из двенадцати нулей); GGGG - год, MM - месяц, DD - день формирования файла; N1, N2 - идентификационные номера файла: N1 - должен совпадать с идентификационным номером файла бухгалтерской отчетности N2 - уникален для каждого файла независимо от принадлежности к документу (длина - от 1 до 36 знаков). Расширение имени файла - xls | doc | rtf | tif | pdf | jpg. |
| Отчет о потоках денежных средств негосударственного пенсионного фонда в форме акционерного общества, применяющего международные стандарты финансовой отчетности | ОтчПотДенСр | П | T(1-255) | Н | Имя файла имеет вид R_Т_A_K_О_N1_GGGGMMDD_N2, где: R_Т - префикс, принимающий значение NO_OPDSNPFAO2; A_K - идентификатор получателя информации, где: A - идентификатор получателя, которому направляется файл обмена, K - идентификатор конечного получателя, для которого предназначена информация из данного файла обмена; идентификаторы A и К имеют вид для налоговых органов - четырехразрядный код (код по СОНО); О - идентификатор отправителя информации, имеет вид: для организаций - девятнадцатиразрядный код (ИНН и КПП налогоплательщика организации (обособленного подразделения); для физических лиц - двенадцатиразрядный код (ИНН физического лица, при наличии. При отсутствии ИНН - последовательность из двенадцати нулей); GGGG - год, MM - месяц, DD - день формирования файла; N1, N2 - идентификационные номера файла: N1 - должен совпадать с идентификационным номером файла бухгалтерской отчетности N2 - уникален для каждого файла независимо от принадлежности к документу (длина - от 1 до 36 знаков). Расширение имени файла - xls | doc | rtf | tif | pdf | jpg. |
Таблица 4.3
Сведения о налогоплательщике (СвНП)
| Наименование элемента | Сокращенное наименование (код) элемента | Признак типа элемента | Формат элемента | Признак обязательности элемента | Дополнительная информация |
| Код территории по ОКАТО | ОКАТО | A | T(=11) | ОК | Типовой элемент <ОКАТОТип> |
| Код некредитной финансовой организации по ОКПО | ОКПО | A | T(8-10) | НК | Типовой элемент <ОКПОТип>. |
| Регистрационный номер (порядковый номер) некредитной финансовой организации | РегНомНеКО | А | T(1-9) | Н | |
| Налогоплательщик - юридическое лицо | НПЮЛ | С | | О | Состав элемента представлен в таблице 4.4 |
Таблица 4.4
Налогоплательщик - юридическое лицо (НПЮЛ)
| Наименование элемента | Сокращенное наименование (код) элемента | Признак типа элемента | Формат элемента | Признак обязательности элемента | Дополнительная информация |
| Полное наименование организации | НаимОрг | A | T(1-1000) | О | |
| Сокращенное наименование организации | НаимОргКр | A | T(1-255) | Н | |
| ИНН организации | ИННЮЛ | A | T(=10) | О | Типовой элемент <ИННЮЛТип> |
| КПП | КПП | A | T(=9) | О | Типовой элемент <КППТип> |
| Почтовый адрес | АдрРФ | С | | О | Типовой элемент <АдрРФТип>. Состав элемента представлен в таблице 4.17 |
Таблица 4.5
Сведения о лице, подписавшем документ (Подписант)
| Наименование элемента | Сокращенное наименование (код) элемента | Признак типа элемента | Формат элемента | Признак обязательности элемента | Дополнительная информация |
| Должность руководителя | Должность | A | T(1-120) | Н | |
| Фамилия, имя, отчество руководителя | ФИО | С | | О | Типовой элемент <ФИОТип>. Состав элемента представлен в таблице 4.18 |
Таблица 4.6
Бухгалтерский баланс негосударственного пенсионного фонда в форме акционерного общества, применяющего международные стандарты финансовой отчетности (БалансНПФАОПрим)
| Наименование элемента | Сокращенное наименование (код) элемента | Признак типа элемента | Формат элемента | Признак обязательности элемента | Дополнительная информация |
| Код по ОКЕИ | ОКЕИ | A | T(=3) | ОК | Типовой элемент <ОКЕИТип>. Принимает значение: 384 |
| Активы | Актив | С | | О | Состав элемента представлен в таблице 4.7 |
| Обязательства | Обязат | С | | О | Состав элемента представлен в таблице 4.11 |
| Капитал | Капитал | С | | О | Состав элемента представлен в таблице 4.14 |
Таблица 4.7
Активы (Актив)
| Наименование элемента | Сокращенное наименование (код) элемента | Признак типа элемента | Формат элемента | Признак обязательности элемента | Дополнительная информация |
| Денежные средства | ДенСред | С | | О | Типовой элемент <ДанПоказатТип>. Состав элемента представлен в таблице 4.15 |
| Финансовые активы, оцениваемые по справедливой стоимости через прибыль или убыток | ФинАктСпр | С | | О | Состав элемента представлен в таблице 4.8 |
| Финансовые активы, оцениваемые по справедливой стоимости через прочий совокупный доход | ФинАктСпрПр | С | | О | Состав элемента представлен в таблице 4.9 |
| Финансовые активы, оцениваемые по амортизированной стоимости | ФинАктАморт | С | | О | Состав элемента представлен в таблице 4.10 |
| Дебиторская задолженность по деятельности в качестве страховщика по обязательному пенсионному страхованию, деятельности по негосударственному пенсионному обеспечению | ДебЗадСтрОПС | С | | О | Типовой элемент <ДанПоказатТип>. Состав элемента представлен в таблице 4.15 |
| Инвестиции в ассоциированные предприятия | ИнвАссПред | С | | О | Типовой элемент <ДанПоказатТип>. Состав элемента представлен в таблице 4.15 |
| Инвестиции в совместно контролируемые предприятия | ИнвСКПред | С | | О | Типовой элемент <ДанПоказатТип>. Состав элемента представлен в таблице 4.15 |
| Инвестиции в дочерние предприятия | ИнвДочПред | С | | О | Типовой элемент <ДанПоказатТип>. Состав элемента представлен в таблице 4.15 |
| Активы (активы выбывающих групп), классифицированные как предназначенные для продажи | АктивПрод | С | | О | Типовой элемент <ДанПоказатТип>. Состав элемента представлен в таблице 4.15 |
| Инвестиционное имущество | ИнвестИмущ | С | | О | Типовой элемент <ДанПоказатТип>. Состав элемента представлен в таблице 4.15 |
| Нематериальные активы | НематАктив | С | | О | Типовой элемент <ДанПоказатТип>. Состав элемента представлен в таблице 4.15 |
| Основные средства | ОснСред | С | | О | Типовой элемент <ДанПоказатТип> Состав элемента представлен в таблице 4.15 |
| Отложенные аквизиционные расходы | ОтлАквРасх | С | | О | Типовой элемент <ДанПоказатТип>. Состав элемента представлен в таблице 4.15 |
| Требования по текущему налогу на прибыль | ТребНалПриб | С | | О | Типовой элемент <ДанПоказатТип>. Состав элемента представлен в таблице 4.15 |
| Отложенные налоговые активы | ОтложНалАктив | С | | О | Типовой элемент <ДанПоказатТип>. Состав элемента представлен в таблице 4.15 |
| Прочие активы | ПрочАктив | С | | О | Типовой элемент <ДанПоказатТип>. Состав элемента представлен в таблице 4.15 |
| Вписываемый показатель | ВписПоказат | С | | НМ | Типовой элемент <ВписПоказатТип>. Состав элемента представлен в таблице 4.16 |
| Итого активов | ИтогАктив | С | | О | Типовой элемент <ДанПоказатТип>. Состав элемента представлен в таблице 4.15 |
Таблица 4.8
Финансовые активы, оцениваемые по справедливой стоимости через прибыль или убыток (ФинАктСпр)
| Наименование элемента | Сокращенное наименование (код) элемента | Признак типа элемента | Формат элемента | Признак обязательности элемента | Дополнительная информация |
| Всего | Всего | С | | О | Типовой элемент <ДанПоказатТип>. Состав элемента представлен в таблице 4.15 |
| Финансовые активы, в обязательном порядке классифицируемые как оцениваемые по справедливой стоимости через прибыль или убыток | ФинАктСпрОбяз | С | | О | Типовой элемент <ДанПоказатТип>. Состав элемента представлен в таблице 4.15 |
| Финансовые активы, классифицируемые как оцениваемые по справедливой стоимости через прибыль или убыток по усмотрению негосударственного пенсионного фонда | ФинАктСтУсм | С | | О | Типовой элемент <ДанПоказатТип>. Состав элемента представлен в таблице 4.15 |
Таблица 4.9
Финансовые активы, оцениваемые по справедливой стоимости через прочий совокупный доход (ФинАктСпрПр)
| Наименование элемента | Сокращенное наименование (код) элемента | Признак типа элемента | Формат элемента | Признак обязательности элемента | Дополнительная информация |
| Всего | Всего | С | | О | Типовой элемент <ДанПоказатТип>. Состав элемента представлен в таблице 4.15 |
| Долговые инструменты | ДолгИнстр | С | | О | Типовой элемент <ДанПоказатТип>. Состав элемента представлен в таблице 4.15 |
| Долевые инструменты | ДолевИнстр | С | | О | Типовой элемент <ДанПоказатТип>. Состав элемента представлен в таблице 4.15 |
Таблица 4.10
Финансовые активы, оцениваемые по амортизированной стоимости (ФинАктАморт)
| Наименование элемента | Сокращенное наименование (код) элемента | Признак типа элемента | Формат элемента | Признак обязательности элемента | Дополнительная информация |
| Всего | Всего | С | | О | Типовой элемент <ДанПоказатТип>. Состав элемента представлен в таблице 4.15 |
| Депозиты и прочие размещенные средства в кредитных организациях и банках-нерезидентах | ДепПрКОБанкНер | С | | О | Типовой элемент <ДанПоказатТип>. Состав элемента представлен в таблице 4.15 |
| Прочие размещенные средства и прочая дебиторская задолженность | ПрРазмСрДебЗад | С | | О | Типовой элемент <ДанПоказатТип>. Состав элемента представлен в таблице 4.15 |
Таблица 4.11
Обязательства (Обязат)
| Наименование элемента | Сокращенное наименование (код) элемента | Признак типа элемента | Формат элемента | Признак обязательности элемента | Дополнительная информация |
| Финансовые обязательства, оцениваемые по справедливой стоимости через прибыль или убыток | ФинОбСпр | С | | О | Состав элемента представлен в таблице 4.12 |
| Финансовые обязательства, оцениваемые по амортизированной стоимости | ФинОбАморт | С | | О | Состав элемента представлен в таблице 4.13 |
| Кредиторская задолженность по деятельности в качестве страховщика по обязательному пенсионному страхованию, деятельности по негосударственному пенсионному обеспечению | КЗСтрОПС | С | | О | Типовой элемент <ДанПоказатТип>. Состав элемента представлен в таблице 4.15 |
| Обязательства выбывающих групп, классифицированных как предназначенные для продажи | ОбязВыбГрПр | С | | О | Типовой элемент <ДанПоказатТип>. Состав элемента представлен в таблице 4.15 |
| Обязательства по договорам об обязательном пенсионном страховании | ОбязДогОПС | С | | О | Типовой элемент <ДанПоказатТип>. Состав элемента представлен в таблице 4.15 |
| Обязательства по договорам негосударственного пенсионного обеспечения, классифицированным как страховые | ОбязДогНГосПОСтр | С | | О | Типовой элемент <ДанПоказатТип>. Состав элемента представлен в таблице 4.15 |
| Обязательства по договорам негосударственного пенсионного обеспечения, классифицированным как инвестиционные с негарантированной возможностью получения дополнительных выгод | ОбязДогНГосПОИнв | С | | О | Типовой элемент <ДанПоказатТип>. Состав элемента представлен в таблице 4.15 |
| Обязательства по вознаграждениям работникам по окончании трудовой деятельности, не ограниченным фиксируемыми платежами | ОбязВознРаб | С | | О | Типовой элемент <ДанПоказатТип>. Состав элемента представлен в таблице 4.15 |
| Обязательство по текущему налогу на прибыль | ОбязНалПриб | С | | О | Типовой элемент <ДанПоказатТип>. Состав элемента представлен в таблице 4.15 |
| Отложенные налоговые обязательства | ОтлНалОбяз | С | | О | Типовой элемент <ДанПоказатТип>. Состав элемента представлен в таблице 4.15 |
| Резервы - оценочные обязательства | РезОценОбяз | С | | О | Типовой элемент <ДанПоказатТип>. Состав элемента представлен в таблице 4.15 |
| Прочие обязательства | ПрочОбяз | С | | О | Типовой элемент <ДанПоказатТип>. Состав элемента представлен в таблице 4.15 |
| Вписываемый показатель | ВписПоказат | С | | НМ | Типовой элемент <ВписПоказатТип>. Состав элемента представлен в таблице 4.16 |
| Итого обязательств | ИтогОбяз | С | | О | Типовой элемент <ДанПоказатТип>. Состав элемента представлен в таблице 4.15 |
Таблица 4.12
Финансовые обязательства, оцениваемые по справедливой стоимости через прибыль или убыток (ФинОбСпр)
| Наименование элемента | Сокращенное наименование (код) элемента | Признак типа элемента | Формат элемента | Признак обязательности элемента | Дополнительная информация |
| Всего | Всего | С | | О | Типовой элемент <ДанПоказатТип>. Состав элемента представлен в таблице 4.15 |
| Финансовые обязательства, в обязательном порядке классифицируемые как оцениваемые по справедливой стоимости через прибыль или убыток | ФинОбСпрОбяз | С | | О | Типовой элемент <ДанПоказатТип>. Состав элемента представлен в таблице 4.15 |
| Финансовые обязательства, классифицируемые как оцениваемые по справедливой стоимости через прибыль или убыток по усмотрению негосударственного пенсионного фонда | ФинОбСтУсм | С | | О | Типовой элемент <ДанПоказатТип>. Состав элемента представлен в таблице 4.15 |
Таблица 4.13
Финансовые обязательства, оцениваемые по амортизированной стоимости (ФинОбАморт)
| Наименование элемента | Сокращенное наименование (код) элемента | Признак типа элемента | Формат элемента | Признак обязательности элемента | Дополнительная информация |
| Всего | Всего | С | | О | Типовой элемент <ДанПоказатТип>. Состав элемента представлен в таблице 4.15 |
| Кредиты, займы и прочие привлеченные средства | КрЗаймПр | С | | О | Типовой элемент <ДанПоказатТип>. Состав элемента представлен в таблице 4.15 |
| Выпущенные долговые ценные бумаги | ДолгЦенБум | С | | О | Типовой элемент <ДанПоказатТип>. Состав элемента представлен в таблице 4.15 |
| Прочая кредиторская задолженность | ПрКредДолг | С | | О | Типовой элемент <ДанПоказатТип>. Состав элемента представлен в таблице 4.15 |
Таблица 4.14
Капитал (Капитал)
| Наименование элемента | Сокращенное наименование (код) элемента | Признак типа элемента | Формат элемента | Признак обязательности элемента | Дополнительная информация |
| Уставный капитал | УстКап | С | | О | Типовой элемент <ДанПоказатТип>. Состав элемента представлен в таблице 4.15 |
| Добавочный капитал | ДобКап | С | | О | Типовой элемент <ДанПоказатТип>. Состав элемента представлен в таблице 4.15 |
| Резервный капитал | РезКап | С | | О | Типовой элемент <ДанПоказатТип>. Состав элемента представлен в таблице 4.15 |
| Собственные акции, выкупленные у акционеров | СобАкцВыкуп | С | | О | Типовой элемент <ДанПоказатТип>. Состав элемента представлен в таблице 4.15 |
| Резерв переоценки долевых инструментов, оцениваемых по справедливой стоимости через прочий совокупный доход | РезДолевИнстр | С | | О | Типовой элемент <ДанПоказатТип>. Состав элемента представлен в таблице 4.15 |
| Резерв переоценки долговых инструментов, оцениваемых по справедливой стоимости через прочий совокупный доход | РезДолгИнстр | С | | О | Типовой элемент <ДанПоказатТип>. Состав элемента представлен в таблице 4.15 |
| Резерв под обесценение долговых инструментов, оцениваемых по справедливой стоимости через прочий совокупный доход | РезОбДолгИнстр | С | | О | Типовой элемент <ДанПоказатТип>. Состав элемента представлен в таблице 4.15 |
| Резерв переоценки основных средств и нематериальных активов | РезПерОснСр | С | | О | Типовой элемент <ДанПоказатТип>. Состав элемента представлен в таблице 4.15 |
| Резерв переоценки финансовых обязательств, учитываемых по справедливой стоимости через прибыль или убыток, связанной с изменением кредитного риска | РезПерФинОбяз | С | | О | Типовой элемент <ДанПоказатТип>. Состав элемента представлен в таблице 4.15 |
| Резерв переоценки обязательств (активов) по вознаграждениям работникам по окончании трудовой деятельности, не ограниченным фиксируемыми платежами | РезПерОбязВознРаб | С | | О | Типовой элемент <ДанПоказатТип>. Состав элемента представлен в таблице 4.15 |
| Резерв хеджирования долевых инструментов, оцениваемых по справедливой стоимости через прочий совокупный доход | РезХеджДолИнстр | С | | О | Типовой элемент <ДанПоказатТип>. Состав элемента представлен в таблице 4.15 |
| Резерв хеджирования денежных потоков | РезХеджДенПот | С | | О | Типовой элемент <ДанПоказатТип>. Состав элемента представлен в таблице 4.15 |
| Прочие резервы | ПрРез | С | | О | Типовой элемент <ДанПоказатТип>. Состав элемента представлен в таблице 4.15 |
| Нераспределенная прибыль (непокрытый убыток) | НераспрПриб | С | | О | Типовой элемент <ДанПоказатТип>. Состав элемента представлен в таблице 4.15 |
| Вписываемый показатель | ВписПоказат | С | | НМ | Типовой элемент <ВписПоказатТип>. Состав элемента представлен в таблице 4.16 |
| Итого капитала | ИтогКап | С | | О | Типовой элемент <ДанПоказатТип>. Состав элемента представлен в таблице 4.15 |
| Итого капитала и обязательств | ИтогКапОбяз | С | | О | Типовой элемент <ДанПоказатТип>. Состав элемента представлен в таблице 4.15 |
Таблица 4.15
Данные по показателю (ДанПоказатТип)
| Наименование элемента | Сокращенное наименование (код) элемента | Признак типа элемента | Формат элемента | Признак обязательности элемента | Дополнительная информация |
| Данные за отчетный период | СумОтч | A | N(12) | О | |
| Данные за предыдущий отчетный период | СумОтчПр | A | N(12) | О | |
| Пояснения к строкам | ПояснСтр | П | T(1-4) | НМ | |
Таблица 4.16
Данные по вписываемому показателю (ВписПоказатТип)
| Наименование элемента | Сокращенное наименование (код) элемента | Признак типа элемента | Формат элемента | Признак обязательности элемента | Дополнительная информация |
| Наименование показателя | НаимПоказат | A | T(1-255) | О | |
| Данные за отчетный период | СумОтч | A | N(12) | О | |
| Данные за предыдущий отчетный период | СумОтчПр | A | N(12) | О | |
| Пояснения к строкам | ПояснСтр | П | T(1-4) | НМ | |
Таблица 4.17
Адрес в Российской Федерации (АдрРФТип)
| Наименование элемента | Сокращенное наименование (код) элемента | Признак типа элемента | Формат элемента | Признак обязательности элемента | Дополнительная информация |
| Индекс | Индекс | A | T(=6) | Н | |
| Код региона | КодРегион | A | T(=2) | ОК | Типовой элемент <ССРФТип>. Принимает значения в соответствии со справочником "Коды субъектов Российской Федерации" |
| Район | Район | A | T(1-50) | Н | |
| Город | Город | A | T(1-50) | Н | |
| Населенный пункт | НаселПункт | A | T(1-50) | Н | |
| Улица | Улица | A | T(1-50) | Н | |
| Дом | Дом | A | T(1-20) | Н | |
| Корпус | Корпус | A | T(1-20) | Н | |
| Квартира | Кварт | A | T(1-20) | Н | |
Таблица 4.18
Фамилия, имя, отчество (ФИОТип)
| Наименование элемента | Сокращенное наименование (код) элемента | Признак типа элемента | Формат элемента | Признак обязательности элемента | Дополнительная информация |
| Фамилия | Фамилия | A | T(1-60) | О | |
| Имя | Имя | A | T(1-60) | О | |
| Отчество | Отчество | A | T(1-60) | Н | |
Приложение N 3
УТВЕРЖДЕН
приказом ФНС России
от "___"_________2018 г.
N____________________
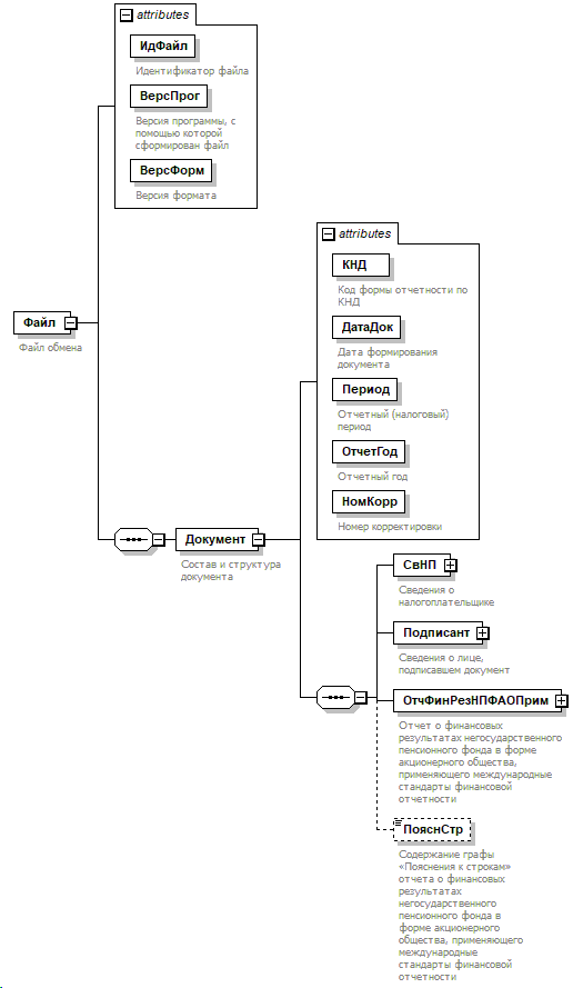
РЕКОМЕНДУЕМЫЙ ФОРМАТ ПРЕДСТАВЛЕНИЯ ОТЧЕТА О ФИНАНСОВЫХ РЕЗУЛЬТАТАХ НЕГОСУДАРСТВЕННОГО ПЕНСИОННОГО ФОНДА В ФОРМЕ АКЦИОНЕРНОГО ОБЩЕСТВА, НЕ ПРИМЕНЯЮЩЕГО МЕЖДУНАРОДНЫЕ СТАНДАРТЫ ФИНАНСОВОЙ ОТЧЕТНОСТИ, В ЭЛЕКТРОННОЙ ФОРМЕ
I. ОБЩИЕ СВЕДЕНИЯ
1. Настоящий формат описывает требования к XML файлам (далее - файл обмена) передачи в электронной форме отчета о финансовых результатах негосударственного пенсионного фонда в форме акционерного общества, не применяющего международные стандарты финансовой отчетности, в налоговые органы.
2. Настоящий формат (часть CXCIX, версия 5.01) разработан в соответствии с Приложением 3 к Положению Банка России от 28.12.2015 N 527-П "Отраслевой стандарт бухгалтерского учета "Порядок составления бухгалтерской (финансовой) отчетности негосударственных пенсионных фондов" (в редакции Указания Банка России от 22.05.2017 N 4381-У).
II. ОПИСАНИЕ ФАЙЛА ОБМЕНА
3. Имя файла обмена должно иметь следующий вид:
R_Т_A_K_О_GGGGMMDD_N, где:
R_Т - префикс, принимающий значение NO_BONPFAO3;
A_K - идентификатор получателя информации, где: A - идентификатор получателя, которому направляется файл обмена, K - идентификатор конечного получателя, для которого предназначена информация из данного файла обмена <1>. Каждый из идентификаторов (A и K) имеет вид для налоговых органов - четырехразрядный код (код налогового органа в соответствии с классификатором "Система обозначения налоговых органов" (СОНО);
<1> Передача файла от отправителя к конечному получателю (К) может осуществляться в несколько этапов через другие налоговые органы, осуществляющие передачу файла на промежуточных этапах, которые обозначаются идентификатором А. В случае передачи файла от отправителя к конечному получателю при отсутствии налоговых органов, осуществляющих передачу на промежуточных этапах, значения идентификаторов А и К совпадают.
О - идентификатор отправителя информации, имеет вид:
для организаций - девятнадцатиразрядный код (идентификационный номер налогоплательщика (далее - ИНН) и код причины постановки на учет (далее - КПП) организации (обособленного подразделения);
для физических лиц - двенадцатиразрядный код (ИНН физического лица, при наличии. При отсутствии ИНН - последовательность из двенадцати нулей).
GGGG - год формирования передаваемого файла, MM - месяц, DD - день;
N - идентификационный номер файла. (Длина - от 1 до 36 знаков. Идентификационный номер файла должен обеспечивать уникальность файла).
Расширение имени файла - xml. Расширение имени файла может указываться как строчными, так и прописными буквами.
Параметры первой строки файла обмена
Первая строка XML файла должна иметь следующий вид:
<?xml version="1.0" encoding="windows-1251"?>
Имя файла, содержащего XML схему файла обмена, должно иметь следующий вид:
NO_BONPFAO3_1_199_00_05_01_xx, где хх - номер версии схемы.
Расширение имени файла - xsd.
XML схема файла обмена приводится отдельным файлом и размещается на официальном сайте Федеральной налоговой службы.
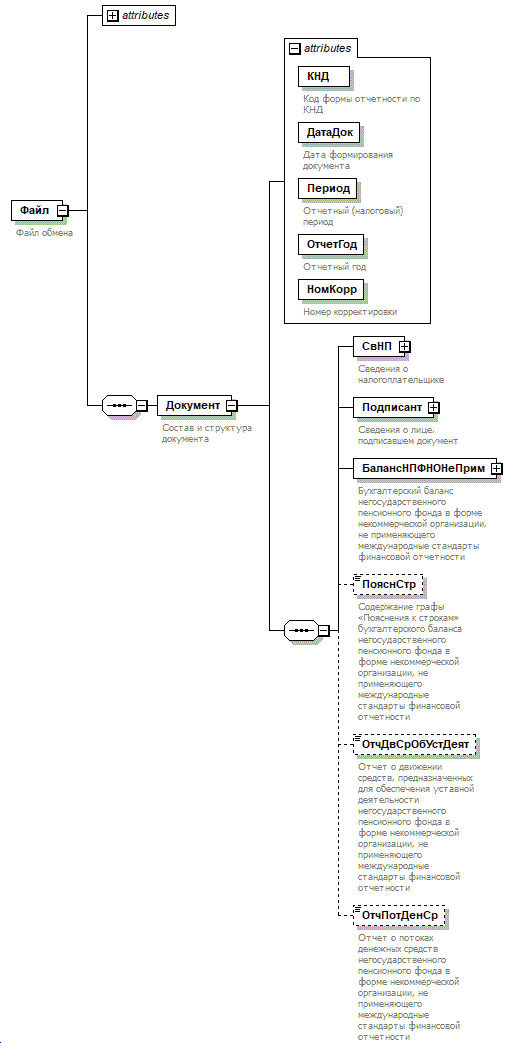
4. Логическая модель файла обмена представлена в виде диаграммы структуры файла обмена на рисунке 1 настоящего формата. Элементами логической модели файла обмена являются элементы и атрибуты XML файла. Перечень структурных элементов логической модели файла обмена и сведения о них приведены в таблицах 4.1 - 4.23 настоящего формата.
Для каждого структурного элемента логической модели файла обмена приводятся следующие сведения:
наименование элемента. Приводится полное наименование элемента <2>;
<2> В строке таблицы могут быть описаны несколько элементов, наименования которых разделены символом "|". Такая форма записи применяется при наличии в файле обмена только одного элемента из описанных в этой строке.
сокращенное наименование (код) элемента. Приводится сокращенное наименование элемента. Синтаксис сокращенного наименования должен удовлетворять спецификации XML;
признак типа элемента. Может принимать следующие значения: "С" - сложный элемент логической модели (содержит вложенные элементы), "П" - простой элемент логической модели, реализованный в виде элемента XML файла, "А" - простой элемент логической модели, реализованный в виде атрибута элемента XML файла. Простой элемент логической модели не содержит вложенные элементы;
формат элемента. Формат элемента представляется следующими условными обозначениями: Т - символьная строка; N - числовое значение (целое или дробное).
Формат символьной строки указывается в виде Т(n-к) или T(=к), где: n - минимальное количество знаков, к - максимальное количество знаков, символ "-" - разделитель, символ "=" означает фиксированное количество знаков в строке. В случае, если минимальное количество знаков равно 0, формат имеет вид Т(0-к). В случае, если максимальное количество знаков неограниченно, формат имеет вид Т(n-).
Формат числового значения указывается в виде N(m.к), где: m - максимальное количество знаков в числе, включая знак (для отрицательного числа), целую и дробную часть числа без разделяющей десятичной точки, k - максимальное число знаков дробной части числа. Если число знаков дробной части числа равно 0 (то есть число целое), то формат числового значения имеет вид N(m).
Для простых элементов, являющихся базовыми в XML (определенными в сети "Интернет" по электронному адресу: http://www.w3.org/TR/xmlschema-0), например, элемент с типом "date", поле "Формат элемента" не заполняется. Для таких элементов в поле "Дополнительная информация" указывается тип базового элемента;
признак обязательности элемента определяет обязательность наличия элемента (совокупности наименования элемента и его значения) в файле обмена. Признак обязательности элемента может принимать следующие значения: "О" - наличие элемента в файле обмена обязательно; "Н" - наличие элемента в файле обмена необязательно, то есть элемент может отсутствовать. Если элемент принимает ограниченный перечень значений (по классификатору, кодовому словарю и тому подобному), то признак обязательности элемента дополняется символом "К". Например, "ОК". В случае, если количество реализаций элемента может быть более одной, то признак обязательности элемента дополняется символом "М". Например, "НМ" или "ОКМ".
К вышеперечисленным признакам обязательности элемента может добавляться значение "У" в случае описания в XML схеме условий, предъявляемых к элементу в файле обмена, описанных в графе "Дополнительная информация". Например, "НУ" или "ОКУ";
дополнительная информация содержит, при необходимости, требования к элементу файла обмена, не указанные ранее. Для сложных элементов указывается ссылка на таблицу, в которой описывается состав данного элемента. Для элементов, принимающих ограниченный перечень значений из классификатора (кодового словаря и тому подобного), указывается соответствующее наименование классификатора (кодового словаря и тому подобного) или приводится перечень возможных значений. Для классификатора (кодового словаря и тому подобного) может указываться ссылка на его местонахождение. Для элементов, использующих пользовательский тип данных, указывается наименование типового элемента.

Рисунок 1. Диаграмма структуры файла обмена
Таблица 4.1
Файл обмена (Файл)
| Наименование элемента | Сокращенное наименование (код) элемента | Признак типа элемента | Формат элемента | Признак обязательности элемента | Дополнительная информация |
| Идентификатор файла | ИдФайл | A | T(1-255) | ОУ | Содержит (повторяет) имя сформированного файла (без расширения) |
| Версия программы, с помощью которой сформирован файл | ВерсПрог | A | T(1-40) | О | |
| Версия формата | ВерсФорм | A | T(1-5) | О | Принимает значение: 5.01 |
| Состав и структура документа | Документ | С | | О | Состав элемента представлен в таблице 4.2 |
Таблица 4.2
Состав и структура документа (Документ)
| Наименование элемента | Сокращенное наименование (код) элемента | Признак типа элемента | Формат элемента | Признак обязательности элемента | Дополнительная информация |
| Код формы отчетности по КНД | КНД | A | T(=7) | ОК | Типовой элемент <КНДТип>. Принимает значение: 0420212 |
| Дата формирования документа | ДатаДок | A | T(=10) | О | Типовой элемент <ДатаТип>. Дата в формате ДД.ММ.ГГГГ |
| Отчетный (налоговый) период | Период | A | T(=2) | ОК | Принимает значение: 34 - год | 90 - год при реорганизации (ликвидации) организации |
| Отчетный год | ОтчетГод | A | | О | Типовой элемент <xs:gYear>. Год в формате ГГГГ |
| Номер корректировки | НомКорр | A | N(3) | О | Принимает значение: 0 - первичный документ, 1 - 999 - номер корректировки для корректирующего документа |
| Сведения о налогоплательщике | СвНП | С | | О | Состав элемента представлен в таблице 4.3 |
| Сведения о лице, подписавшем документ | Подписант | С | | О | Состав элемента представлен в таблице 4.5 |
| Отчет о финансовых результатах негосударственного пенсионного фонда в форме акционерного общества, не применяющего международные стандарты финансовой отчетности | ОтчФинРезНПФАОНеПрим | С | | О | Состав элемента представлен в таблице 4.6 |
| Содержание графы "Пояснения к строкам" отчета о финансовых результатах негосударственного пенсионного фонда в форме акционерного общества, не применяющего международные стандарты финансовой отчетности | ПояснСтр | П | T(1-255) | Н | Имя файла имеет вид R_Т_A_K_О_N1_GGGGMMDD_N2, где: R_Т - префикс, принимающий значение NO_PBONPFAO3; A_K - идентификатор получателя информации, где: A - идентификатор получателя, которому направляется файл обмена, K - идентификатор конечного получателя, для которого предназначена информация из данного файла обмена; идентификаторы A и К имеют вид для налоговых органов - четырехразрядный код (код по СОНО); О - идентификатор отправителя информации, имеет вид: для организаций - девятнадцатиразрядный код (ИНН и КПП налогоплательщика организации (обособленного подразделения); для физических лиц - двенадцатиразрядный код (ИНН физического лица, при наличии. При отсутствии ИНН - последовательность из двенадцати нулей); GGGG - год, MM - месяц, DD - день формирования файла; N1, N2 - идентификационные номера файла: N1 - должен совпадать с идентификационным номером файла бухгалтерской отчетности N2 - уникален для каждого файла независимо от принадлежности к документу (длина - от 1 до 36 знаков). Расширение имени файла - xls | doc | rtf | tif | pdf | jpg. |
Таблица 4.3
Сведения о налогоплательщике (СвНП)
| Наименование элемента | Сокращенное наименование (код) элемента | Признак типа элемента | Формат элемента | Признак обязательности элемента | Дополнительная информация |
| Код территории по ОКАТО | ОКАТО | A | T(=11) | ОК | Типовой элемент <ОКАТОТип>. Принимает значение в соответствии с Общероссийским классификатором объектов административно-территориального деления |
| Код некредитной финансовой организации по ОКПО | ОКПО | A | T(8-10) | НК | Типовой элемент <ОКПОТип>. Значение выбирается в соответствии с общероссийским классификатором предприятий и организаций |
| Регистрационный номер (порядковый номер) некредитной финансовой организации | РегНомНеКО | A | T(1-9) | Н | |
| Налогоплательщик - юридическое лицо | НПЮЛ | С | | О | Состав элемента представлен в таблице 4.4 |
Таблица 4.4
Налогоплательщик - юридическое лицо (НПЮЛ)
| Наименование элемента | Сокращенное наименование (код) элемента | Признак типа элемента | Формат элемента | Признак обязательности элемента | Дополнительная информация |
| Полное наименование организации | НаимОрг | A | T(1-1000) | О | |
| Сокращенное наименование организации | НаимОргКр | A | T(1-255) | Н | |
| ИНН организации | ИННЮЛ | A | T(=10) | О | Типовой элемент <ИННЮЛТип> |
| КПП | КПП | A | T(=9) | О | Типовой элемент <КППТип> |
| Почтовый адрес | АдрРФ | С | | О | Типовой элемент <АдрРФТип>. Состав элемента представлен в таблице 4.22 |
Таблица 4.5
Сведения о лице, подписавшем документ (Подписант)
| Наименование элемента | Сокращенное наименование (код) элемента | Признак типа элемента | Формат элемента | Признак обязательности элемента | Дополнительная информация |
| Должность руководителя | Должность | A | T(1-120) | Н | |
| Фамилия, имя, отчество руководителя | ФИО | С | | О | Типовой элемент <ФИОТип>. Состав элемента представлен в таблице 4.23 |
Таблица 4.6
Отчет о финансовых результатах негосударственного пенсионного фонда в форме акционерного общества, не применяющего международные стандарты финансовой отчетности (ОтчФинРезНПФАОНеПрим)
| Наименование элемента | Сокращенное наименование (код) элемента | Признак типа элемента | Формат элемента | Признак обязательности элемента | Дополнительная информация |
| Код по ОКЕИ | ОКЕИ | A | T(=3) | ОК | Типовой элемент <ОКЕИТип>. Принимает значение: 384 |
| Деятельность в качестве страховщика по обязательному пенсионному страхованию, деятельность по негосударственному пенсионному обеспечению | ДеятОПССтрахНПС | С | | О | Состав элемента представлен в таблице 4.7 |
| Инвестиционная деятельность | ИнвДеят | С | | О | Состав элемента представлен в таблице 4.12 |
| Прочие операционные доходы и расходы | ПрОпДохРасх | С | | О | Состав элемента представлен в таблице 4.13 |
| Прочий совокупный доход | ПрСовДох | С | | О | Состав элемента представлен в таблице 4.15 |
| Итого совокупного дохода (убытка) за отчетный период | ИтогСовРез | С | | О | Типовой элемент <ДанПоказатТип>. Состав элемента представлен в таблице 4.20 |
Таблица 4.7
Деятельность в качестве страховщика по обязательному пенсионному страхованию, деятельность по негосударственному пенсионному обеспечению (ДеятОПССтрахНПС)
| Наименование элемента | Сокращенное наименование (код) элемента | Признак типа элемента | Формат элемента | Признак обязательности элемента | Дополнительная информация |
| Взносы по деятельности в качестве страховщика по обязательному пенсионному страхованию, деятельности по негосударственному пенсионному обеспечению | ВзнДеятОПССтрахНПС | С | | О | Состав элемента представлен в таблице 4.8 |
| Выплаты по деятельности в качестве страховщика по договорам об обязательном пенсионном страховании, деятельности по негосударственному пенсионному обеспечению | ВыплДеятОПССтрахНПС | С | | О | Состав элемента представлен в таблице 4.9 |
| Изменение обязательств по деятельности в качестве страховщика по обязательному пенсионному страхованию, деятельности по негосударственному пенсионному обеспечению | ИзмОбязДеятСтрах | С | | О | Состав элемента представлен в таблице 4.10 |
| Доходы (расходы) от деятельности в качестве страховщика по обязательному пенсионному страхованию, деятельности по негосударственному пенсионному обеспечению | РезДеятОПССтрахНПС | С | | О | Состав элемента представлен в таблице 4.11 |
| Вписываемый показатель | ВписПоказат | С | | НМ | Типовой элемент <ВписПоказатТип>. Состав элемента представлен в таблице 4.21 |
Таблица 4.8
Взносы по деятельности в качестве страховщика по обязательному пенсионному страхованию, деятельности по негосударственному пенсионному обеспечению (ВзнДеятОПССтрахНПС)
| Наименование элемента | Сокращенное наименование (код) элемента | Признак типа элемента | Формат элемента | Признак обязательности элемента | Дополнительная информация |
| Взносы по договорам об обязательном пенсионном страховании | ВзнДогОПС | С | | О | Типовой элемент <ДанПоказатТип>. Состав элемента представлен в таблице 4.20 |
| Взносы по договорам негосударственного пенсионного обеспечения, классифицированным как страховые и инвестиционные с негарантированной возможностью получения дополнительных выгод | ВзнДогНПССтрИнв | С | | О | Типовой элемент <ДанПоказатТип>. Состав элемента представлен в таблице 4.20 |
| Итого взносов по деятельности в качестве страховщика по обязательному пенсионному страхованию, деятельности по негосударственному пенсионному обеспечению | ИтогВзн | С | | О | Типовой элемент <ДанПоказатТип>. Состав элемента представлен в таблице 4.20 |
Таблица 4.9
Выплаты по деятельности в качестве страховщика по договорам об обязательном пенсионном страховании, деятельности по негосударственному пенсионному обеспечению (ВыплДеятОПССтрахНПС)
| Наименование элемента | Сокращенное наименование (код) элемента | Признак типа элемента | Формат элемента | Признак обязательности элемента | Дополнительная информация |
| Выплаты по договорам об обязательном пенсионном страховании | ВыплДогОПС | С | | О | Типовой элемент <ДанПоказатТип>. Состав элемента представлен в таблице 4.20 |
| Выплаты по договорам негосударственного пенсионного обеспечения, классифицированным как страховые и инвестиционные, с негарантированной возможностью получения дополнительных выгод | ВыплДогНПССтрИнв | С | | О | Типовой элемент <ДанПоказатТип>. Состав элемента представлен в таблице 4.20 |
| Итого выплат по деятельности в качестве страховщика по обязательному пенсионному страхованию, деятельности по негосударственному пенсионному обеспечению | ИтогВыплДеятСтрах | С | | О | Типовой элемент <ДанПоказатТип>. Состав элемента представлен в таблице 4.20 |
Таблица 4.10
Изменение обязательств по деятельности в качестве страховщика по обязательному пенсионному страхованию, деятельности по негосударственному пенсионному обеспечению (ИзмОбязДеятСтрах)
| Наименование элемента | Сокращенное наименование (код) элемента | Признак типа элемента | Формат элемента | Признак обязательности элемента | Дополнительная информация |
| Уменьшение (увеличение) обязательств по договорам об обязательном пенсионном страховании | ИзмОбязОПС | С | | О | Типовой элемент <ДанПоказатТип>. Состав элемента представлен в таблице 4.20 |
| Уменьшение (увеличение) обязательств по договорам негосударственного пенсионного обеспечения, классифицированным как страховые и инвестиционные, с негарантированной возможностью получения дополнительных выгод | ИзмОбязНПССтрИнв | С | | О | Типовой элемент <ДанПоказатТип>. Состав элемента представлен в таблице 4.20 |
Таблица 4.11
Доходы (расходы) от деятельности в качестве страховщика по обязательному пенсионному страхованию, деятельности по негосударственному пенсионному обеспечению (РезДеятОПССтрахНПС)
| Наименование элемента | Сокращенное наименование (код) элемента | Признак типа элемента | Формат элемента | Признак обязательности элемента | Дополнительная информация |
| Аквизиционные расходы | АквизРасх | С | | О | Типовой элемент <ДанПоказатТип>. Состав элемента представлен в таблице 4.20 |
| Изменение отложенных аквизиционных расходов | ИзмОтлАквизРасх | С | | О | Типовой элемент <ДанПоказатТип>. Состав элемента представлен в таблице 4.20 |
| Прочие доходы за вычетом расходов (прочие расходы за вычетом доходов) от деятельности в качестве страховщика по обязательному пенсионному страхованию, деятельности по негосударственному пенсионному обеспечению | ПрРезДеятСтрах | С | | О | Типовой элемент <ДанПоказатТип>. Состав элемента представлен в таблице 4.20 |
| Итого доходов (расходов) от деятельности в качестве страховщика по обязательному пенсионному страхованию, деятельности по негосударственному пенсионному обеспечению | ИтогРезДеятСтрах | С | | О | Типовой элемент <ДанПоказатТип>. Состав элемента представлен в таблице 4.20 |
Таблица 4.12
Инвестиционная деятельность (ИнвДеят)
| Наименование элемента | Сокращенное наименование (код) элемента | Признак типа элемента | Формат элемента | Признак обязательности элемента | Дополнительная информация |
| Процентные доходы | ПроцДох | С | | О | Типовой элемент <ДанПоказатТип>. Состав элемента представлен в таблице 4.20 |
| Доходы за вычетом расходов (расходы за вычетом доходов) по операциям с финансовыми инструментами, оцениваемыми по справедливой стоимости, изменение которой отражается в составе прибыли или убытка, кроме финансовых обязательств, классифицируемых как оцениваемые по справедливой стоимости, изменения которой отражаются в составе прибыли или убытка, при первоначальном признании | РезОпФинИнстр | С | | О | Типовой элемент <ДанПоказатТип>. Состав элемента представлен в таблице 4.20 |
| Доходы за вычетом расходов (расходы за вычетом доходов) по операциям с финансовыми активами, имеющимися в наличии для продажи | РезОпФинАкт | С | | О | Типовой элемент <ДанПоказатТип>. Состав элемента представлен в таблице 4.20 |
| Доходы за вычетом расходов (расходы за вычетом доходов) от операций с инвестиционным имуществом | РезОпИнвИмущ | С | | О | Типовой элемент <ДанПоказатТип>. Состав элемента представлен в таблице 4.20 |
| Доходы за вычетом расходов (расходы за вычетом доходов) по операциям с иностранной валютой | РезОпИнВал | С | | О | Типовой элемент <ДанПоказатТип>. Состав элемента представлен в таблице 4.20 |
| Прочие инвестиционные доходы за вычетом расходов (расходы за вычетом доходов) | ПрИнвРез | С | | О | Типовой элемент <ДанПоказатТип>. Состав элемента представлен в таблице 4.20 |
| Вписываемый показатель | ВписПоказат | С | | НМ | Типовой элемент <ВписПоказатТип>. Состав элемента представлен в таблице 4.21 |
| Итого доходов за вычетом расходов (расходов за вычетом доходов) от инвестиционной деятельности | ИтогИнвДеят | С | | О | Типовой элемент <ДанПоказатТип>. Состав элемента представлен в таблице 4.20 |
| Итого доходов (расходов) от деятельности в качестве страховщика по обязательному пенсионному страхованию, деятельности по негосударственному пенсионному обеспечению и инвестиционной деятельности | ИтогРезДеятСтрахИнв | П | | О | Типовой элемент <ДанПоказатТип>. Состав элемента представлен в таблице 4.20 |
Таблица 4.13
Прочие операционные доходы и расходы (ПрОпДохРасх)
| Наименование элемента | Сокращенное наименование (код) элемента | Признак типа элемента | Формат элемента | Признак обязательности элемента | Дополнительная информация |
| Общие и административные расходы | ОщАдмРасх | С | | О | Типовой элемент <ДанПоказатТип>. Состав элемента представлен в таблице 4.20 |
| Процентные расходы | ПроцРасх | С | | О | Типовой элемент <ДанПоказатТип>. Состав элемента представлен в таблице 4.20 |
| Доходы за вычетом расходов (расходы за вычетом доходов) от операций с финансовыми обязательствами, классифицированными как оцениваемые по справедливой стоимости, изменения которой отражаются в составе прибыли или убытка, при первоначальном признании | РезОпФОСпр | С | | О | Типовой элемент <ДанПоказатТип>. Состав элемента представлен в таблице 4.20 |
| Прочие доходы | ПрДох | С | | О | Типовой элемент <ДанПоказатТип>. Состав элемента представлен в таблице 4.20 |
| Прочие расходы | ПрРасх | С | | О | Типовой элемент <ДанПоказатТип>. Состав элемента представлен в таблице 4.20 |
| Итого доходов (расходов) от прочей операционной деятельности | ИтогРезПрОпДеят | С | | О | Типовой элемент <ДанПоказатТип>. Состав элемента представлен в таблице 4.20 |
| Прибыль (убыток) до налогообложения | ПрУбДоНал | С | | О | Типовой элемент <ДанПоказатТип>. Состав элемента представлен в таблице 4.20 |
| Доход (расход) по налогу на прибыль | ДохРасхНалПр | С | | О | Состав элемента представлен в таблице 4.14 |
| Прибыль (убыток) от прекращенной деятельности, переоценки и выбытия активов (выбывающих групп), классифицированных как предназначенные для продажи, составляющих прекращенную деятельность, после налогообложения | ПрУбПрекрДеят | С | | О | Типовой элемент <ДанПоказатТип>. Состав элемента представлен в таблице 4.20 |
| Прибыль (убыток) после налогообложения | ПрУбПослНал | С | | О | Типовой элемент <ДанПоказатТип>. Состав элемента представлен в таблице 4.20 |
| Вписываемый показатель | ВписПоказат | С | | НМ | Типовой элемент <ВписПоказатТип>. Состав элемента представлен в таблице 4.21 |
Таблица 4.14
Доход (расход) по налогу на прибыль (ДохРасхНалПр)
| Наименование элемента | Сокращенное наименование (код) элемента | Признак типа элемента | Формат элемента | Признак обязательности элемента | Дополнительная информация |
| Всего | Всего | С | | О | Типовой элемент <ДанПоказатТип>. Состав элемента представлен в таблице 4.20 |
| Доход (расход) по текущему налогу на прибыль | РезТекНалПр | С | | О | Типовой элемент <ДанПоказатТип>. Состав элемента представлен в таблице 4.20 |
| Доход (расход) по отложенному налогу на прибыль | РезОтлНалПр | С | | О | Типовой элемент <ДанПоказатТип>. Состав элемента представлен в таблице 4.20 |
Таблица 4.15
Прочий совокупный доход (ПрСовДох)
| Наименование элемента | Сокращенное наименование (код) элемента | Признак типа элемента | Формат элемента | Признак обязательности элемента | Дополнительная информация |
| Прочий совокупный доход (расход), не подлежащий переклассификации в состав прибыли или убытка в последующих периодах | ПрСовДохНеПКлас | С | | О | Состав элемента представлен в таблице 4.16 |
| Прочий совокупный доход (расход), подлежащий переклассификации в состав прибыли или убытка в последующих периодах | ПрСовДохПКлас | С | | О | Состав элемента представлен в таблице 4.17 |
| Вписываемый показатель | ВписПоказат | С | | НМ | Типовой элемент <ВписПоказатТип>. Состав элемента представлен в таблице 4.21 |
| Итого прочего совокупного дохода (убытка) за отчетный период | ИтогПрСовРез | С | | О | Типовой элемент <ДанПоказатТип>. Состав элемента представлен в таблице 4.20 |
Таблица 4.16
Прочий совокупный доход (расход), не подлежащий переклассификации в состав прибыли или убытка в последующих периодах (ПрСовДохНеПКлас)
| Наименование элемента | Сокращенное наименование (код) элемента | Признак типа элемента | Формат элемента | Признак обязательности элемента | Дополнительная информация |
| Всего | Всего | С | | О | Типовой элемент <ДанПоказатТип>. Состав элемента представлен в таблице 4.20 |
| Доходы за вычетом расходов (расходы за вычетом доходов) от переоценки основных средств и нематериальных активов, всего | РезПерОснСр | С | | О | Типовой элемент <ДанПоказатТип>. Состав элемента представлен в таблице 4.20 |
| Доходы за вычетом расходов (расходы за вычетом доходов) от переоценки основных средств и нематериальных активов в результате выбытия | РезПерВыб | С | | О | Типовой элемент <ДанПоказатТип>. Состав элемента представлен в таблице 4.20 |
| Доходы за вычетом расходов (расходы за вычетом доходов) от переоценки основных средств и нематериальных активов в результате переоценки | РезПерПер | С | | О | Типовой элемент <ДанПоказатТип>. Состав элемента представлен в таблице 4.20 |
| Налог на прибыль по доходам за вычетом расходов (расходам за вычетом доходов) от переоценки основных средств и нематериальных активов | НалПрибРезПер | С | | О | Типовой элемент <ДанПоказатТип>. Состав элемента представлен в таблице 4.20 |
| Чистое изменение переоценки обязательств (активов) по вознаграждениям работникам по окончании трудовой деятельности, не ограниченным фиксируемыми платежами | ИзмПерВознРаб | С | | О | Типовой элемент <ДанПоказатТип>. Состав элемента представлен в таблице 4.20 |
| Влияние налога на прибыль, связанного с изменением переоценки обязательств (активов) по вознаграждениям работникам по окончании трудовой деятельности, не ограниченным фиксируемыми платежами | ВлНПИзмПерВозн | С | | О | Типовой элемент <ДанПоказатТип>. Состав элемента представлен в таблице 4.20 |
| Прочий совокупный доход (расход) от прочих операций | ПрСовДРПрОп | С | | О | Типовой элемент <ДанПоказатТип>. Состав элемента представлен в таблице 4.20 |
| Налог на прибыль, относящийся к прочему совокупному доходу (расходу) от прочих операций | НПДохПрОп | С | | О | Типовой элемент <ДанПоказатТип>. Состав элемента представлен в таблице 4.20 |
Таблица 4.17
Прочий совокупный доход (расход), подлежащий переклассификации в состав прибыли или убытка в последующих периодах (ПрСовДохПКлас)
| Наименование элемента | Сокращенное наименование (код) элемента | Признак типа элемента | Формат элемента | Признак обязательности элемента | Дополнительная информация |
| Всего | Всего | С | | О | Типовой элемент <ДанПоказатТип>. Состав элемента представлен в таблице 4.20 |
| Чистое изменение справедливой стоимости финансовых активов, имеющихся в наличии для продажи | ЧистИзмСтФАПр | С | | О | Состав элемента представлен в таблице 4.18 |
| Переклассификация в состав прибыли или убытка | ПерСостПрУб | С | | О | Состав элемента представлен в таблице 4.19 |
Таблица 4.18
Чистое изменение справедливой стоимости финансовых активов, имеющихся в наличии для продажи (ЧистИзмСтФАПр)
| Наименование элемента | Сокращенное наименование (код) элемента | Признак типа элемента | Формат элемента | Признак обязательности элемента | Дополнительная информация |
| Всего | Всего | С | | О | Типовой элемент <ДанПоказатТип>. Состав элемента представлен в таблице 4.20 |
| Изменение справедливой стоимости финансовых активов, имеющихся в наличии для продажи | ИзмСтФАПр | С | | О | Типовой элемент <ДанПоказатТип>. Состав элемента представлен в таблице 4.20 |
| Налог на прибыль, связанный с изменением справедливой стоимости финансовых активов, имеющихся в наличии для продажи | НПИзмСтФАПр | С | | О | Типовой элемент <ДанПоказатТип>. Состав элемента представлен в таблице 4.20 |
Таблица 4.19
Переклассификация в состав прибыли или убытка (ПерСостПрУб)
| Наименование элемента | Сокращенное наименование (код) элемента | Признак типа элемента | Формат элемента | Признак обязательности элемента | Дополнительная информация |
| Всего | Всего | С | | О | Типовой элемент <ДанПоказатТип>. Состав элемента представлен в таблице 4.20 |
| Обесценение | Обесцен | С | | О | Типовой элемент <ДанПоказатТип>. Состав элемента представлен в таблице 4.20 |
| Выбытие | Выбытие | С | | О | Типовой элемент <ДанПоказатТип>. Состав элемента представлен в таблице 4.20 |
| Налог на прибыль, связанный с переклассификацией | НППКлас | С | | О | Типовой элемент <ДанПоказатТип>. Состав элемента представлен в таблице 4.20 |
| Прочий совокупный доход (убыток) от прочих операций | ПрСовДРПрОп | С | | О | Типовой элемент <ДанПоказатТип>. Состав элемента представлен в таблице 4.20 |
| Налог на прибыль, относящийся к прочему совокупному доходу (убытку) от прочих операций | НПДохПрОп | С | | О | Типовой элемент <ДанПоказатТип>. Состав элемента представлен в таблице 4.20 |
Таблица 4.20
Данные по показателю (ДанПоказатТип)
| Наименование элемента | Сокращенное наименование (код) элемента | Признак типа элемента | Формат элемента | Признак обязательности элемента | Дополнительная информация |
| Данные за отчетный период | СумОтч | A | N(12) | О | |
| Данные за аналогичный период предыдущего года | СумАналогПр | A | N(12) | О | |
| Пояснения к строкам | ПояснСтр | П | T(1-4) | НМ | |
Таблица 4.21
Данные по вписываемому показателю (ВписПоказатТип)
| Наименование элемента | Сокращенное наименование (код) элемента | Признак типа элемента | Формат элемента | Признак обязательности элемента | Дополнительная информация |
| Наименование показателя | НаимПоказат | A | T(1-255) | О | |
| Данные на отчетную дату | СумОтч | A | N(12) | О | |
| Данные за аналогичный период предыдущего года | СумАналогПр | A | N(12) | О | |
| Пояснения к строкам | ПояснСтр | П | T(1-4) | НМ | |
Таблица 4.22
Адрес в Российской Федерации (АдрРФТип)
| Наименование элемента | Сокращенное наименование (код) элемента | Признак типа элемента | Формат элемента | Признак обязательности элемента | Дополнительная информация |
| Индекс | Индекс | A | T(=6) | Н | |
| Код региона | КодРегион | A | T(=2) | ОК | Типовой элемент <ССРФТип>. Принимает значения в соответствии со справочником "Коды субъектов Российской Федерации" |
| Район | Район | A | T(1-50) | Н | |
| Город | Город | A | T(1-50) | Н | |
| Населенный пункт | НаселПункт | A | T(1-50) | Н | |
| Улица | Улица | A | T(1-50) | Н | |
| Дом | Дом | A | T(1-20) | Н | |
| Корпус | Корпус | A | T(1-20) | Н | |
| Квартира | Кварт | A | T(1-20) | Н | |
Таблица 4.23
Фамилия, имя, отчество (ФИОТип)
| Наименование элемента | Сокращенное наименование (код) элемента | Признак типа элемента | Формат элемента | Признак обязательности элемента | Дополнительная информация |
| Фамилия | Фамилия | A | T(1-60) | О | |
| Имя | Имя | A | T(1-60) | О | |
| Отчество | Отчество | A | T(1-60) | Н | |
Приложение N 4
УТВЕРЖДЕН
приказом ФНС России
от "___"_________2018 г.
N____________________
РЕКОМЕНДУЕМЫЙ ФОРМАТ ПРЕДСТАВЛЕНИЯ ОТЧЕТА О ФИНАНСОВЫХ РЕЗУЛЬТАТАХ НЕГОСУДАРСТВЕННОГО ПЕНСИОННОГО ФОНДА В ФОРМЕ АКЦИОНЕРНОГО ОБЩЕСТВА, ПРИМЕНЯЮЩЕГО МЕЖДУНАРОДНЫЕ СТАНДАРТЫ ФИНАНСОВОЙ ОТЧЕТНОСТИ, В ЭЛЕКТРОННОЙ ФОРМЕ
I. ОБЩИЕ СВЕДЕНИЯ
1. Настоящий формат описывает требования к XML файлам (далее - файл обмена) передачи в электронной форме отчета о финансовых результатах негосударственного пенсионного фонда в форме акционерного общества, применяющего международные стандарты финансовой отчетности, в налоговые органы.
2. Настоящий формат (часть CC, версия 5.01) разработан в соответствии с Приложением 3.1 к Положению Банка России от 28.12.2015 N 527-П "Отраслевой стандарт бухгалтерского учета "Порядок составления бухгалтерской (финансовой) отчетности негосударственных пенсионных фондов" (в редакции Указания Банка России от 31.10.2016 N 4173-У).
II. ОПИСАНИЕ ФАЙЛА ОБМЕНА
3. Имя файла обмена должно иметь следующий вид:
R_Т_A_K_О_GGGGMMDD_N, где:
R_Т - префикс, принимающий значение NO_BONPFAO4;
A_K - идентификатор получателя информации, где: A - идентификатор получателя, которому направляется файл обмена, K - идентификатор конечного получателя, для которого предназначена информация из данного файла обмена <1>. Каждый из идентификаторов (A и K) имеет вид для налоговых органов - четырехразрядный код (код налогового органа в соответствии с классификатором "Система обозначения налоговых органов" (СОНО);
<1> Передача файла от отправителя к конечному получателю (К) может осуществляться в несколько этапов через другие налоговые органы, осуществляющие передачу файла на промежуточных этапах, которые обозначаются идентификатором А. В случае передачи файла от отправителя к конечному получателю при отсутствии налоговых органов, осуществляющих передачу на промежуточных этапах, значения идентификаторов А и К совпадают.
О - идентификатор отправителя информации, имеет вид:
для организаций - девятнадцатиразрядный код (идентификационный номер налогоплательщика (далее - ИНН) и код причины постановки на учет (далее - КПП) организации (обособленного подразделения);
для физических лиц - двенадцатиразрядный код (ИНН физического лица, при наличии. При отсутствии ИНН - последовательность из двенадцати нулей).
GGGG - год формирования передаваемого файла, MM - месяц, DD - день;
N - идентификационный номер файла. (Длина - от 1 до 36 знаков. Идентификационный номер файла должен обеспечивать уникальность файла).
Расширение имени файла - xml. Расширение имени файла может указываться как строчными, так и прописными буквами.
Параметры первой строки файла обмена
Первая строка XML файла должна иметь следующий вид:
<?xml version="1.0" encoding="windows-1251"?>
Имя файла, содержащего XML схему файла обмена, должно иметь следующий вид:
NO_BONPFAO4_1_200_00_05_01_xx, где хх - номер версии схемы.
Расширение имени файла - xsd.
XML схема файла обмена приводится отдельным файлом и размещается на официальном сайте Федеральной налоговой службы.
4. Логическая модель файла обмена представлена в виде диаграммы структуры файла обмена на рисунке 1 настоящего формата. Элементами логической модели файла обмена являются элементы и атрибуты XML файла. Перечень структурных элементов логической модели файла обмена и сведения о них приведены в таблицах 4.1 - 4.32 настоящего формата.
Для каждого структурного элемента логической модели файла обмена приводятся следующие сведения:
наименование элемента. Приводится полное наименование элемента <2>;
<2> В строке таблицы могут быть описаны несколько элементов, наименования которых разделены символом "|". Такая форма записи применяется при наличии в файле обмена только одного элемента из описанных в этой строке.
сокращенное наименование (код) элемента. Приводится сокращенное наименование элемента. Синтаксис сокращенного наименования должен удовлетворять спецификации XML;
признак типа элемента. Может принимать следующие значения: "С" - сложный элемент логической модели (содержит вложенные элементы), "П" - простой элемент логической модели, реализованный в виде элемента XML файла, "А" - простой элемент логической модели, реализованный в виде атрибута элемента XML файла. Простой элемент логической модели не содержит вложенные элементы;
формат элемента. Формат элемента представляется следующими условными обозначениями: Т - символьная строка; N - числовое значение (целое или дробное).
Формат символьной строки указывается в виде Т(n-к) или T(=к), где: n - минимальное количество знаков, к - максимальное количество знаков, символ "-" - разделитель, символ "=" означает фиксированное количество знаков в строке. В случае, если минимальное количество знаков равно 0, формат имеет вид Т(0-к). В случае, если максимальное количество знаков неограниченно, формат имеет вид Т(n-).
Формат числового значения указывается в виде N(m.к), где: m - максимальное количество знаков в числе, включая знак (для отрицательного числа), целую и дробную часть числа без разделяющей десятичной точки, k - максимальное число знаков дробной части числа. Если число знаков дробной части числа равно 0 (то есть число целое), то формат числового значения имеет вид N(m).
Для простых элементов, являющихся базовыми в XML (определенными в сети "Интернет" по электронному адресу: http://www.w3.org/TR/xmlschema-0), например, элемент с типом "date", поле "Формат элемента" не заполняется. Для таких элементов в поле "Дополнительная информация" указывается тип базового элемента;
признак обязательности элемента определяет обязательность наличия элемента (совокупности наименования элемента и его значения) в файле обмена. Признак обязательности элемента может принимать следующие значения: "О" - наличие элемента в файле обмена обязательно; "Н" - наличие элемента в файле обмена необязательно, то есть элемент может отсутствовать. Если элемент принимает ограниченный перечень значений (по классификатору, кодовому словарю и тому подобному), то признак обязательности элемента дополняется символом "К". Например, "ОК". В случае, если количество реализаций элемента может быть более одной, то признак обязательности элемента дополняется символом "М". Например, "НМ" или "ОКМ".
К вышеперечисленным признакам обязательности элемента может добавляться значение "У" в случае описания в XML схеме условий, предъявляемых к элементу в файле обмена, описанных в графе "Дополнительная информация". Например, "НУ" или "ОКУ";
дополнительная информация содержит, при необходимости, требования к элементу файла обмена, не указанные ранее. Для сложных элементов указывается ссылка на таблицу, в которой описывается состав данного элемента. Для элементов, принимающих ограниченный перечень значений из классификатора (кодового словаря и тому подобного), указывается соответствующее наименование классификатора (кодового словаря и тому подобного) или приводится перечень возможных значений. Для классификатора (кодового словаря и тому подобного) может указываться ссылка на его местонахождение. Для элементов, использующих пользовательский тип данных, указывается наименование типового элемента.

Рисунок 1. Диаграмма структуры файла обмена
Таблица 4.1
Файл обмена (Файл)
| Наименование элемента | Сокращенное наименование (код) элемента | Признак типа элемента | Формат элемента | Признак обязательности элемента | Дополнительная информация |
| Идентификатор файла | ИдФайл | A | T(1-255) | ОУ | Содержит (повторяет) имя сформированного файла (без расширения) |
| Версия программы, с помощью которой сформирован файл | ВерсПрог | A | T(1-40) | О | |
| Версия формата | ВерсФорм | A | T(1-5) | О | Принимает значение: 5.01 |
| Состав и структура документа | Документ | С | | О | Состав элемента представлен в таблице 4.2 |
Таблица 4.2
| Наименование элемента | Сокращенное наименование (код) элемента | Признак типа элемента | Формат элемента | Признак обязательности элемента | Дополнительная информация |
| Код формы отчетности по КНД | КНД | A | T(=7) | ОК | Типовой элемент <КНДТип>. Принимает значение: 0420202 |
| Дата формирования документа | ДатаДок | A | T(=10) | О | Типовой элемент <ДатаТип>. Дата в формате ДД.ММ.ГГГГ |
| Отчетный (налоговый) период | Период | A | T(=2) | ОК | Принимает значение: 34 - год | 90 - год при реорганизации (ликвидации) организации |
| Отчетный год | ОтчетГод | A | | О | Типовой элемент <xs:gYear>. Год в формате ГГГГ |
| Номер корректировки | НомКорр | A | N(3) | О | Принимает значение: 0 - первичный документ, 1 - 999 - номер корректировки для корректирующего документа |
| Сведения о налогоплательщике | СвНП | С | | О | Состав элемента представлен в таблице 4.3 |
| Сведения о лице, подписавшем документ | Подписант | С | | О | Состав элемента представлен в таблице 4.5 |
| Отчет о финансовых результатах негосударственного пенсионного фонда в форме акционерного общества, применяющего международные стандарты финансовой отчетности | ОтчФинРезНПФАОПрим | С | | О | Состав элемента представлен в таблице 4.6 |
| Содержание графы "Пояснения к строкам" отчета о финансовых результатах негосударственного пенсионного фонда в форме акционерного общества, применяющего международные стандарты финансовой отчетности | ПояснСтр | П | T(1-255) | Н | Имя файла имеет вид R_Т_A_K_О_N1_GGGGMMDD_N2, где: R_Т - префикс, принимающий значение NO_PBONPFAO4; A_K - идентификатор получателя информации, где: A - идентификатор получателя, которому направляется файл обмена, K - идентификатор конечного получателя, для которого предназначена информация из данного файла обмена; идентификаторы A и К имеют вид для налоговых органов - четырехразрядный код (код по СОНО); О - идентификатор отправителя информации, имеет вид: для организаций - девятнадцатиразрядный код (ИНН и КПП налогоплательщика организации (обособленного подразделения); для физических лиц - двенадцатиразрядный код (ИНН физического лица, при наличии. При отсутствии ИНН - последовательность из двенадцати нулей); GGGG - год, MM - месяц, DD - день формирования файла; N1, N2 - идентификационные номера файла: N1 - должен совпадать с идентификационным номером файла бухгалтерской отчетности N2 - уникален для каждого файла независимо от принадлежности к документу (длина - от 1 до 36 знаков). Расширение имени файла - xls | doc | rtf | tif | pdf | jpg. |
Таблица 4.3
Сведения о налогоплательщике (СвНП)
| Наименование элемента | Сокращенное наименование (код) элемента | Признак типа элемента | Формат элемента | Признак обязательности элемента | Дополнительная информация |
| Код территории по ОКАТО | ОКАТО | A | T(=11) | ОК | Типовой элемент <ОКАТОТип>. Принимает значение в соответствии с Общероссийским классификатором объектов административно-территориального деления |
| Код некредитной финансовой организации по ОКПО | ОКПО | A | T(8-10) | НК | Типовой элемент <ОКПОТип>. Значение выбирается в соответствии с общероссийским классификатором предприятий и организаций |
| Регистрационный номер (порядковый номер) некредитной финансовой организации | РегНомНеКО | A | T(1-9) | Н | |
| Налогоплательщик - юридическое лицо | НПЮЛ | С | | О | Состав элемента представлен в таблице 4.4 |
Таблица 4.4
Налогоплательщик - юридическое лицо (НПЮЛ)
| Наименование элемента | Сокращенное наименование (код) элемента | Признак типа элемента | Формат элемента | Признак обязательности элемента | Дополнительная информация |
| Полное наименование организации | НаимОрг | A | T(1-1000) | О | |
| Сокращенное наименование организации | НаимОргКр | A | T(1-255) | Н | |
| ИНН организации | ИННЮЛ | A | T(=10) | О | Типовой элемент <ИННЮЛТип> |
| КПП | КПП | A | T(=9) | О | Типовой элемент <КППТип> |
| Почтовый адрес | АдрРФ | С | | О | Типовой элемент <АдрРФТип>. Состав элемента представлен в таблице 4.31 |
Таблица 4.5
Сведения о лице, подписавшем документ (Подписант)
| Наименование элемента | Сокращенное наименование (код) элемента | Признак типа элемента | Формат элемента | Признак обязательности элемента | Дополнительная информация |
| Должность руководителя | Должность | A | T(1-120) | Н | |
| Фамилия, имя, отчество руководителя | ФИО | С | | О | Типовой элемент <ФИОТип>. Состав элемента представлен в таблице 4.32 |
Таблица 4.6
Отчет о финансовых результатах негосударственного пенсионного фонда в форме акционерного общества, применяющего международные стандарты финансовой отчетности (ОтчФинРезНПФАОПрим)
| Наименование элемента | Сокращенное наименование (код) элемента | Признак типа элемента | Формат элемента | Признак обязательности элемента | Дополнительная информация |
| Код по ОКЕИ | ОКЕИ | A | T(=3) | ОК | Типовой элемент <ОКЕИТип>. Принимает значение: 384 |
| Деятельность в качестве страховщика по обязательному пенсионному страхованию, деятельность по негосударственному пенсионному обеспечению | ДеятОПССтрахНПС | С | | О | Состав элемента представлен в таблице 4.7 |
| Инвестиционная деятельность | ИнвДеят | С | | О | Состав элемента представлен в таблице 4.12 |
| Прочие операционные доходы и расходы | ПрОпДохРасх | С | | О | Состав элемента представлен в таблице 4.16 |
| Прочий совокупный доход | ПрСовДох | С | | О | Состав элемента представлен в таблице 4.18 |
| Итого совокупного дохода (убытка) за отчетный период | ИтогСовРез | С | | О | Типовой элемент <ДанПоказатТип>. Состав элемента представлен в таблице 4.29 |
Таблица 4.7
Деятельность в качестве страховщика по обязательному пенсионному страхованию, деятельность по негосударственному пенсионному обеспечению (ДеятОПССтрахНПС)
| Наименование элемента | Сокращенное наименование (код) элемента | Признак типа элемента | Формат элемента | Признак обязательности элемента | Дополнительная информация |
| Взносы по деятельности в качестве страховщика по обязательному пенсионному страхованию, деятельности по негосударственному пенсионному обеспечению | ВзнДеятОПССтрахНПС | С | | О | Состав элемента представлен в таблице 4.8 |
| Выплаты по деятельности в качестве страховщика по обязательному пенсионному страхованию, деятельности по негосударственному пенсионному обеспечению | ВыплДеятОПССтрахНПС | С | | О | Состав элемента представлен в таблице 4.9 |
| Изменение обязательств по деятельности в качестве страховщика по обязательному пенсионному страхованию, деятельности по негосударственному пенсионному обеспечению | ИзмОбязДеятСтрах | С | | О | Состав элемента представлен в таблице 4.10 |
| Доходы (расходы) от деятельности в качестве страховщика по обязательному пенсионному страхованию, деятельности по негосударственному пенсионному обеспечению | РезДеятОПССтрахНПС | С | | О | Состав элемента представлен в таблице 4.11 |
| Вписываемый показатель | ВписПоказат | С | | НМ | Типовой элемент <ВписПоказатТип>. Состав элемента представлен в таблице 4.30 |
Таблица 4.8
Взносы по деятельности в качестве страховщика по обязательному пенсионному страхованию, деятельности по негосударственному пенсионному обеспечению (ВзнДеятОПССтрахНПС)
| Наименование элемента | Сокращенное наименование (код) элемента | Признак типа элемента | Формат элемента | Признак обязательности элемента | Дополнительная информация |
| Взносы по договорам об обязательном пенсионном страховании | ВзнДогОПС | С | | О | Типовой элемент <ДанПоказатТип>. Состав элемента представлен в таблице 4.29 |
| Взносы по договорам негосударственного пенсионного обеспечения, классифицированным как страховые и инвестиционные с негарантированной возможностью получения дополнительных выгод | ВзнДогНПССтрИнв | С | | О | Типовой элемент <ДанПоказатТип>. Состав элемента представлен в таблице 4.29 |
| Итого взносов по деятельности в качестве страховщика по обязательному пенсионному страхованию, деятельности по негосударственному пенсионному обеспечению | ИтогВзн | С | | О | Типовой элемент <ДанПоказатТип>. Состав элемента представлен в таблице 4.29 |
Таблица 4.9
Выплаты по деятельности в качестве страховщика по обязательному пенсионному страхованию, деятельности по негосударственному пенсионному обеспечению (ВыплДеятОПССтрахНПС)
| Наименование элемента | Сокращенное наименование (код) элемента | Признак типа элемента | Формат элемента | Признак обязательности элемента | Дополнительная информация |
| Выплаты по договорам об обязательном пенсионном страховании | ВыплДогОПС | С | | О | Типовой элемент <ДанПоказатТип>. Состав элемента представлен в таблице 4.29 |
| Выплаты по договорам негосударственного пенсионного обеспечения, классифицированным как страховые и инвестиционные, с негарантированной возможностью получения дополнительных выгод | ВыплДогНПССтрИнв | С | | О | Типовой элемент <ДанПоказатТип>. Состав элемента представлен в таблице 4.29 |
| Итого выплат по деятельности в качестве страховщика по обязательному пенсионному страхованию, деятельности по негосударственному пенсионному обеспечению | ИтогВыплДеятСтрах | С | | О | Типовой элемент <ДанПоказатТип>. Состав элемента представлен в таблице 4.29 |
Таблица 4.10
Изменение обязательств по деятельности в качестве страховщика по обязательному пенсионному страхованию, деятельности по негосударственному пенсионному обеспечению (ИзмОбязДеятСтрах)
| Наименование элемента | Сокращенное наименование (код) элемента | Признак типа элемента | Формат элемента | Признак обязательности элемента | Дополнительная информация |
| Уменьшение (увеличение) обязательств по договорам об обязательном пенсионном страховании | ИзмОбязОПС | С | | О | Типовой элемент <ДанПоказатТип>. Состав элемента представлен в таблице 4.29 |
| Уменьшение (увеличение) обязательств по договорам негосударственного пенсионного обеспечения, классифицированным как страховые и инвестиционные, с негарантированной возможностью получения дополнительных выгод | ИзмОбязНПССтрИнв | С | | О | Типовой элемент <ДанПоказатТип>. Состав элемента представлен в таблице 4.29 |
Таблица 4.11
Доходы (расходы) от деятельности в качестве страховщика по обязательному пенсионному страхованию, деятельности по негосударственному пенсионному обеспечению (РезДеятОПССтрахНПС)
| Наименование элемента | Сокращенное наименование (код) элемента | Признак типа элемента | Формат элемента | Признак обязательности элемента | Дополнительная информация |
| Аквизиционные расходы | АквизРасх | С | | О | Типовой элемент <ДанПоказатТип>. Состав элемента представлен в таблице 4.29 |
| Изменение отложенных аквизиционных расходов | ИзмОтлАквизРасх | С | | О | Типовой элемент <ДанПоказатТип>. Состав элемента представлен в таблице 4.29 |
| Прочие доходы за вычетом расходов (прочие расходы за вычетом доходов) по деятельности в качестве страховщика по обязательному пенсионному страхованию, деятельности по негосударственному пенсионному обеспечению | ПрРезДеятСтрах | С | | О | Типовой элемент <ДанПоказатТип>. Состав элемента представлен в таблице 4.29 |
| Итого доходов (расходов) по деятельности в качестве страховщика по обязательному пенсионному страхованию, деятельности по негосударственному пенсионному обеспечению | ИтогРезДеятСтрах | С | | О | Типовой элемент <ДанПоказатТип>. Состав элемента представлен в таблице 4.29 |
Таблица 4.12
Инвестиционная деятельность (ИнвДеят)
| Наименование элемента | Сокращенное наименование (код) элемента | Признак типа элемента | Формат элемента | Признак обязательности элемента | Дополнительная информация |
| Процентные доходы | ПроцДох | С | | О | Типовой элемент <ДанПоказатТип>. Состав элемента представлен в таблице 4.29 |
| Доходы за вычетом расходов (расходы за вычетом доходов) от операций с финансовыми инструментами, оцениваемыми по справедливой стоимости через прибыль или убыток | РезОпФинИнстр | С | | О | Состав элемента представлен в таблице 4.13 |
| Доходы за вычетом расходов (расходы за вычетом доходов) от операций с финансовыми активами, оцениваемыми по справедливой стоимости через прочий совокупный доход | РезОпФинАкт | С | | О | Состав элемента представлен в таблице 4.14 |
| Доходы за вычетом расходов (расходы за вычетом доходов), возникающие в результате прекращения признания финансовых активов, оцениваемых по амортизированной стоимости | РезПрПризнФА | С | | О | Типовой элемент <ДанПоказатТип>. Состав элемента представлен в таблице 4.29 |
| Доходы за вычетом расходов (расходы за вычетом доходов), связанные с реклассификацией финансовых активов, оцениваемых по амортизированной стоимости, в категорию финансовых активов, оцениваемых по справедливой стоимости через прибыль или убыток | РезРеклФА | С | | О | Типовой элемент <ДанПоказатТип>. Состав элемента представлен в таблице 4.29 |
| Доходы за вычетом расходов (расходы за вычетом доходов) по восстановлению (созданию) резервов под обесценение долговых инструментов | РезВостРезОбДИ | С | | О | Состав элемента представлен в таблице 4.15 |
| Доходы за вычетом расходов (расходы за вычетом доходов) от операций с инвестиционным имуществом | РезОпИнвИмущ | С | | О | Типовой элемент <ДанПоказатТип>. Состав элемента представлен в таблице 4.29 |
| Доходы за вычетом расходов (расходы за вычетом доходов) по операциям с иностранной валютой | РезОпИнВал | С | | О | Типовой элемент <ДанПоказатТип>. Состав элемента представлен в таблице 4.29 |
| Прочие инвестиционные доходы за вычетом расходов (расходы за вычетом доходов) | ПрИнвРез | С | | О | Типовой элемент <ДанПоказатТип>. Состав элемента представлен в таблице 4.29 |
| Вписываемый показатель | ВписПоказат | С | | НМ | Типовой элемент <ВписПоказатТип>. Состав элемента представлен в таблице 4.30 |
| Итого доходов (расходов) от инвестиционной деятельности | ИтогИнвестДеят | С | | О | Типовой элемент <ДанПоказатТип>. Состав элемента представлен в таблице 4.29 |
| Итого доходов (расходов) по деятельности в качестве страховщика по обязательному пенсионному страхованию, деятельности по негосударственному пенсионному обеспечению и инвестиционной деятельности | ИтогСтрахИнвестДеят | С | | О | Типовой элемент <ДанПоказатТип>. Состав элемента представлен в таблице 4.29 |
Таблица 4.13
Доходы за вычетом расходов (расходы за вычетом доходов) от операций с финансовыми инструментами, оцениваемыми по справедливой стоимости через прибыль или убыток (РезОпФинИнстр)
| Наименование элемента | Сокращенное наименование (код) элемента | Признак типа элемента | Формат элемента | Признак обязательности элемента | Дополнительная информация |
| Всего | Всего | С | | О | Типовой элемент <ДанПоказатТип>. Состав элемента представлен в таблице 4.29 |
| Доходы за вычетом расходов (расходы за вычетом доходов) от операций с финансовыми инструментами, в обязательном порядке классифицируемыми как оцениваемые по справедливой стоимости через прибыль или убыток | РезОпФинИнстрОбяз | С | | О | Типовой элемент <ДанПоказатТип>. Состав элемента представлен в таблице 4.29 |
| Доходы за вычетом расходов (расходы за вычетом доходов) от операций с финансовыми активами, классифицируемыми как оцениваемые по справедливой стоимости через прибыль или убыток по усмотрению негосударственного пенсионного фонда | РезОпФинАктУсм | С | | О | Типовой элемент <ДанПоказатТип>. Состав элемента представлен в таблице 4.29 |
Таблица 4.14
Доходы за вычетом расходов (расходы за вычетом доходов) от операций с финансовыми активами, оцениваемыми по справедливой стоимости через прочий совокупный доход (РезОпФинАкт)
| Наименование элемента | Сокращенное наименование (код) элемента | Признак типа элемента | Формат элемента | Признак обязательности элемента | Дополнительная информация |
| Всего | Всего | С | | О | Типовой элемент <ДанПоказатТип>. Состав элемента представлен в таблице 4.29 |
| Доходы за вычетом расходов (расходы за вычетом доходов) от операций с долговыми инструментами, оцениваемыми по справедливой стоимости через прочий совокупный доход | РезОпДолгИнстр | С | | О | Типовой элемент <ДанПоказатТип>. Состав элемента представлен в таблице 4.29 |
| Доходы за вычетом расходов (расходы за вычетом доходов) от операций с долевыми инструментами, оцениваемыми по справедливой стоимости через прочий совокупный доход | РезОпДолевИнстр | С | | О | Типовой элемент <ДанПоказатТип>. Состав элемента представлен в таблице 4.29 |
Таблица 4.15
Доходы за вычетом расходов (расходы за вычетом доходов) по восстановлению (созданию) резервов под обесценение долговых инструментов (РезВостРезОбДИ)
| Наименование элемента | Сокращенное наименование (код) элемента | Признак типа элемента | Формат элемента | Признак обязательности элемента | Дополнительная информация |
| Всего | Всего | С | | О | Типовой элемент <ДанПоказатТип>. Состав элемента представлен в таблице 4.29 |
| Доходы за вычетом расходов (расходы за вычетом доходов) по восстановлению (созданию) резервов под обесценение финансовых активов, оцениваемых по амортизированной стоимости | РезВостРезФА | С | | О | Типовой элемент <ДанПоказатТип>. Состав элемента представлен в таблице 4.29 |
| Доходы за вычетом расходов (расходы за вычетом доходов) по восстановлению (созданию) резервов под обесценение долговых инструментов, оцениваемых по справедливой стоимости через прочий совокупный доход | РезВостРезДИ | С | | О | Типовой элемент <ДанПоказатТип>. Состав элемента представлен в таблице 4.29 |
Таблица 4.16
Прочие операционные доходы и расходы (ПрОпДохРасх)
| Наименование элемента | Сокращенное наименование (код) элемента | Признак типа элемента | Формат элемента | Признак обязательности элемента | Дополнительная информация |
| Общие и административные расходы | ОщАдмРасх | С | | О | Типовой элемент <ДанПоказатТип>. Состав элемента представлен в таблице 4.29 |
| Процентные расходы | ПроцРасх | С | | О | Типовой элемент <ДанПоказатТип>. Состав элемента представлен в таблице 4.29 |
| Доходы за вычетом расходов (расходы за вычетом доходов) от операций с финансовыми обязательствами, классифицируемыми как оцениваемые по справедливой стоимости через прибыль или убыток по усмотрению негосударственного пенсионного фонда | РезОпФОСпрУсм | С | | О | Типовой элемент <ДанПоказатТип>. Состав элемента представлен в таблице 4.29 |
| Доходы за вычетом расходов (расходы за вычетом доходов) от переоценки и выбытия активов (выбывающих групп), классифицированных как предназначенные для продажи | РезПОценПрод | С | | О | Типовой элемент <ДанПоказатТип>. Состав элемента представлен в таблице 4.29 |
| Прочие доходы | ПрДох | С | | О | Типовой элемент <ДанПоказатТип>. Состав элемента представлен в таблице 4.29 |
| Прочие расходы | ПрРасх | С | | О | Типовой элемент <ДанПоказатТип>. Состав элемента представлен в таблице 4.29 |
| Итого доходов (расходов) от прочей операционной деятельности | ИтогРезПрОпДеят | С | | О | Типовой элемент <ДанПоказатТип>. Состав элемента представлен в таблице 4.29 |
| Прибыль (убыток) до налогообложения | ПрУбДоНал | С | | О | Типовой элемент <ДанПоказатТип>. Состав элемента представлен в таблице 4.29 |
| Доход (расход) по налогу на прибыль | ДохРасхНалПр | С | | О | Состав элемента представлен в таблице 4.17 |
| Прибыль (убыток) от прекращенной деятельности, переоценки и выбытия активов (выбывающих групп), классифицированных как предназначенные для продажи, составляющих прекращенную деятельность, после налогообложения | ПрУбПрекрДеят | С | | О | Типовой элемент <ДанПоказатТип>. Состав элемента представлен в таблице 4.29 |
| Прибыль (убыток) после налогообложения | ПрУбПослНал | С | | О | Типовой элемент <ДанПоказатТип>. Состав элемента представлен в таблице 4.29 |
| Вписываемый показатель | ВписПоказат | С | | НМ | Типовой элемент <ВписПоказатТип>. Состав элемента представлен в таблице 4.30 |
Таблица 4.17
Доход (расход) по налогу на прибыль (ДохРасхНалПр)
| Наименование элемента | Сокращенное наименование (код) элемента | Признак типа элемента | Формат элемента | Признак обязательности элемента | Дополнительная информация |
| Всего | Всего | С | | О | Типовой элемент <ДанПоказатТип>. Состав элемента представлен в таблице 4.29 |
| Доход (расход) по текущему налогу на прибыль | РезТекНалПр | С | | О | Типовой элемент <ДанПоказатТип>. Состав элемента представлен в таблице 4.29 |
| Доход (расход) по отложенному налогу на прибыль | РезОтлНалПр | С | | О | Типовой элемент <ДанПоказатТип>. Состав элемента представлен в таблице 4.29 |
Таблица 4.18
Прочий совокупный доход (ПрСовДох)
| Наименование элемента | Сокращенное наименование (код) элемента | Признак типа элемента | Формат элемента | Признак обязательности элемента | Дополнительная информация |
| Прочий совокупный доход (расход), не подлежащий переклассификации в состав прибыли или убытка в последующих периодах | ПрСовДохНеПКлас | С | | О | Состав элемента представлен в таблице 4.19 |
| Прочий совокупный доход (расход), подлежащий переклассификации в состав прибыли или убытка в последующих периодах | ПрСовДохПКлас | С | | О | Состав элемента представлен в таблице 4.25 |
| Вписываемый показатель | ВписПоказат | С | | НМ | Типовой элемент <ВписПоказатТип>. Состав элемента представлен в таблице 4.30 |
| Итого прочего совокупного дохода (убытка) за отчетный период | ИтогПрСовРез | С | | О | Типовой элемент <ДанПоказатТип>. Состав элемента представлен в таблице 4.29 |
Таблица 4.19
Прочий совокупный доход (расход), не подлежащий переклассификации в состав прибыли или убытка в последующих периодах (ПрСовДохНеПКлас)
| Наименование элемента | Сокращенное наименование (код) элемента | Признак типа элемента | Формат элемента | Признак обязательности элемента | Дополнительная информация |
| Всего | Всего | С | | О | Типовой элемент <ДанПоказатТип>. Состав элемента представлен в таблице 4.29 |
| Чистое изменение резерва переоценки основных средств и нематериальных активов | ЧИРезПОц | С | | О | Состав элемента представлен в таблице 4.20 |
| Чистое изменение справедливой стоимости долевых инструментов, оцениваемых по справедливой стоимости через прочий совокупный доход | ЧИСтДолИнстр | С | | О | Состав элемента представлен в таблице 4.21 |
| Чистое изменение переоценки обязательств (активов) по вознаграждениям работникам по окончании трудовой деятельности, не ограниченным фиксируемыми платежами | ЧИВознРаб | С | | О | Состав элемента представлен в таблице 4.22 |
| Чистое изменение справедливой стоимости финансовых обязательств, учитываемых по справедливой стоимости через прибыль или убыток, связанное с изменением кредитного риска | ЧИСтФОКрРиск | С | | О | Состав элемента представлен в таблице 4.23 |
| Чистое изменение стоимости инструментов хеджирования, с помощью которых хеджируются долевые инструменты, оцениваемые по справедливой стоимости через прочий совокупный доход | ЧИСтИНстрХедж | С | | О | Состав элемента представлен в таблице 4.24 |
| прочий совокупный доход (убыток) от прочих операций | ПрСовРезПрОп | С | | О | Типовой элемент <ДанПоказатТип>. Состав элемента представлен в таблице 4.29 |
| налог на прибыль, относящийся к прочему совокупному доходу (убытку) от прочих операций | НПРезПрОп | С | | О | Типовой элемент <ДанПоказатТип>. Состав элемента представлен в таблице 4.29 |
Таблица 4.20
Чистое изменение резерва переоценки основных средств и нематериальных активов (ЧИРезПОц)
| Наименование элемента | Сокращенное наименование (код) элемента | Признак типа элемента | Формат элемента | Признак обязательности элемента | Дополнительная информация |
| Всего | Всего | С | | О | Типовой элемент <ДанПоказатТип>. Состав элемента представлен в таблице 4.29 |
| Изменение резерва переоценки в результате выбытия основных средств и нематериальных активов | ИзмРезВыб | С | | О | Типовой элемент <ДанПоказатТип>. Состав элемента представлен в таблице 4.29 |
| Изменение резерва переоценки в результате переоценки основных средств и нематериальных активов | ИзмРезПОц | С | | О | Типовой элемент <ДанПоказатТип>. Состав элемента представлен в таблице 4.29 |
| Налог на прибыль, связанный с изменением резерва переоценки основных средств и нематериальных активов | НПИзмРезПОц | С | | О | Типовой элемент <ДанПоказатТип>. Состав элемента представлен в таблице 4.29 |
Таблица 4.21
Чистое изменение справедливой стоимости долевых инструментов, оцениваемых по справедливой стоимости через прочий совокупный доход (ЧИСтДолИнстр)
| Наименование элемента | Сокращенное наименование (код) элемента | Признак типа элемента | Формат элемента | Признак обязательности элемента | Дополнительная информация |
| Всего | Всего | С | | О | Типовой элемент <ДанПоказатТип>. Состав элемента представлен в таблице 4.29 |
| Изменение справедливой стоимости долевых инструментов, оцениваемых по справедливой стоимости через прочий совокупный доход | ИзмСтДолИнстр | С | | О | Типовой элемент <ДанПоказатТип>. Состав элемента представлен в таблице 4.29 |
| Влияние налога на прибыль, связанного с изменением справедливой стоимости долевых инструментов, оцениваемых по справедливой стоимости через прочий совокупный доход | НПИзмСтДолИнстр | С | | О | Типовой элемент <ДанПоказатТип>. Состав элемента представлен в таблице 4.29 |
Таблица 4.22
Чистое изменение переоценки обязательств (активов) по вознаграждениям работникам по окончании трудовой деятельности, не ограниченным фиксируемыми платежами (ЧИВознРаб)
| Наименование элемента | Сокращенное наименование (код) элемента | Признак типа элемента | Формат элемента | Признак обязательности элемента | Дополнительная информация |
| Всего | Всего | С | | О | Типовой элемент <ДанПоказатТип>. Состав элемента представлен в таблице 4.29 |
| Изменение переоценки обязательств (активов) по вознаграждениям работникам по окончании трудовой деятельности, не ограниченным фиксируемыми платежами | ИзмПОцВознРаб | С | | О | Типовой элемент <ДанПоказатТип>. Состав элемента представлен в таблице 4.29 |
| Влияние налога на прибыль, связанного с изменением переоценки обязательств (активов) по вознаграждениям работникам по окончании трудовой деятельности, не ограниченным фиксируемыми платежами | НПИзмПОцВознРаб | С | | О | Типовой элемент <ДанПоказатТип>. Состав элемента представлен в таблице 4.29 |
Таблица 4.23
Чистое изменение справедливой стоимости финансовых обязательств, учитываемых по справедливой стоимости через прибыль или убыток, связанное с изменением кредитного риска (ЧИСтФОКрРиск)
| Наименование элемента | Сокращенное наименование (код) элемента | Признак типа элемента | Формат элемента | Признак обязательности элемента | Дополнительная информация |
| Всего | Всего | С | | О | Типовой элемент <ДанПоказатТип>. Состав элемента представлен в таблице 4.29 |
| Изменение справедливой стоимости финансовых обязательств, учитываемых по справедливой стоимости через прибыль или убыток, связанное с изменением кредитного риска | ИзмСтФОКрРиск | С | | О | Типовой элемент <ДанПоказатТип>. Состав элемента представлен в таблице 4.29 |
| Влияние налога на прибыль, обусловленного изменением справедливой стоимости финансовых обязательств, учитываемых по справедливой стоимости через прибыль или убыток, связанным с изменением кредитного риска | НПИзмСтФОКрРиск | С | | О | Типовой элемент <ДанПоказатТип>. Состав элемента представлен в таблице 4.29 |
Таблица 4.24
Чистое изменение стоимости инструментов хеджирования, с помощью которых хеджируются долевые инструменты, оцениваемые по справедливой стоимости через прочий совокупный доход (ЧИСтИНстрХедж)
| Наименование элемента | Сокращенное наименование (код) элемента | Признак типа элемента | Формат элемента | Признак обязательности элемента | Дополнительная информация |
| Всего | Всего | С | | О | Типовой элемент <ДанПоказатТип>. Состав элемента представлен в таблице 4.29 |
| Изменение стоимости инструментов хеджирования, с помощью которых хеджируются долевые инструменты, оцениваемые по справедливой стоимости через прочий совокупный доход | ИзмСтИнстрХедж | С | | О | Типовой элемент <ДанПоказатТип>. Состав элемента представлен в таблице 4.29 |
| Влияние налога на прибыль, обусловленного изменением стоимости инструментов хеджирования, с помощью которых хеджируются долевые инструменты, оцениваемые по справедливой стоимости через прочий совокупный доход | НПИзмСтИнстрХедж | С | | О | Типовой элемент <ДанПоказатТип>. Состав элемента представлен в таблице 4.29 |
Таблица 4.25
Прочий совокупный доход (расход), подлежащий переклассификации в состав прибыли или убытка в последующих периодах (ПрСовДохПКлас)
| Наименование элемента | Сокращенное наименование (код) элемента | Признак типа элемента | Формат элемента | Признак обязательности элемента | Дополнительная информация |
| Всего | Всего | С | | О | Типовой элемент <ДанПоказатТип>. Состав элемента представлен в таблице 4.29 |
| Чистое изменение резерва под обесценение долговых инструментов, оцениваемых по справедливой стоимости через прочий совокупный доход | ЧистИзмРезДИ | С | | О | Состав элемента представлен в таблице 4.26 |
| Чистое изменение справедливой стоимости долговых инструментов, оцениваемых по справедливой стоимости через прочий совокупный доход | ЧистИзмСпрДИ | С | | О | Состав элемента представлен в таблице 4.27 |
| Чистые доходы (расходы) от хеджирования денежных потоков | ЧистДохРасхХедж | С | | О | Состав элемента представлен в таблице 4.28 |
| Прочий совокупный доход (убыток) от прочих операций | ПрСовРезПрОп | С | | О | Типовой элемент <ДанПоказатТип>. Состав элемента представлен в таблице 4.29 |
| Налог на прибыль, относящийся к прочему совокупному доходу (убыток) от прочих операций | НПРезПрОп | С | | О | Типовой элемент <ДанПоказатТип>. Состав элемента представлен в таблице 4.29 |
Таблица 4.26
Чистое изменение резерва под обесценение долговых инструментов, оцениваемых по справедливой стоимости через прочий совокупный доход (ЧистИзмРезДИ)
| Наименование элемента | Сокращенное наименование (код) элемента | Признак типа элемента | Формат элемента | Признак обязательности элемента | Дополнительная информация |
| Всего | Всего | С | | О | Типовой элемент <ДанПоказатТип>. Состав элемента представлен в таблице 4.29 |
| Восстановление (создание) резерва под обесценение долговых инструментов, оцениваемых по справедливой стоимости через прочий совокупный доход | ВостРезДИ | С | | О | Типовой элемент <ДанПоказатТип>. Состав элемента представлен в таблице 4.29 |
| Влияние налога на прибыль, связанного с восстановлением (созданием) резерва под обесценение долговых инструментов, оцениваемых по справедливой стоимости через прочий совокупный доход | ВлНПВостРезДИ | С | | О | Типовой элемент <ДанПоказатТип>. Состав элемента представлен в таблице 4.29 |
| Переклассификация резерва под обесценение долговых инструментов, оцениваемых по справедливой стоимости через прочий совокупный доход | ПКлассРезДИ | С | | О | Типовой элемент <ДанПоказатТип>. Состав элемента представлен в таблице 4.29 |
| Налог на прибыль, связанный с переклассификацией резерва под обесценение долговых инструментов, оцениваемых по справедливой стоимости через прочий совокупный доход | НППКлассРезДИ | С | | О | Типовой элемент <ДанПоказатТип>. Состав элемента представлен в таблице 4.29 |
Таблица 4.27
Чистое изменение справедливой стоимости долговых инструментов, оцениваемых по справедливой стоимости через прочий совокупный доход (ЧистИзмСпрДИ)
| Наименование элемента | Сокращенное наименование (код) элемента | Признак типа элемента | Формат элемента | Признак обязательности элемента | Дополнительная информация |
| Всего | Всего | С | | О | Типовой элемент <ДанПоказатТип>. Состав элемента представлен в таблице 4.29 |
| Изменение справедливой стоимости долговых инструментов, оцениваемых по справедливой стоимости через прочий совокупный доход | ИзмСпрДИ | С | | О | Типовой элемент <ДанПоказатТип>. Состав элемента представлен в таблице 4.29 |
| Влияние налога на прибыль, связанного с изменением справедливой стоимости долговых инструментов, оцениваемых по справедливой стоимости через прочий совокупный доход | ВлНПИзмСпрДИ | С | | О | Типовой элемент <ДанПоказатТип>. Состав элемента представлен в таблице 4.29 |
| Переклассификация в состав прибыли или убытка | ПКлассПрУб | С | | О | Типовой элемент <ДанПоказатТип>. Состав элемента представлен в таблице 4.29 |
| Налог на прибыль, связанный с переклассификацией доходов (расходов) от переоценки долговых инструментов, оцениваемых по справедливой стоимости через прочий совокупный доход, в состав прибыли или убытка | НППКлассДИ | С | | О | Типовой элемент <ДанПоказатТип>. Состав элемента представлен в таблице 4.29 |
Таблица 4.28
Чистые доходы (расходы) от хеджирования денежных потоков (ЧистДохРасхХедж)
| Наименование элемента | Сокращенное наименование (код) элемента | Признак типа элемента | Формат элемента | Признак обязательности элемента | Дополнительная информация |
| Всего | Всего | С | | О | Типовой элемент <ДанПоказатТип>. Состав элемента представлен в таблице 4.29 |
| Доходы (расходы) от хеджирования денежных потоков | ДохРасхХедж | С | | О | Типовой элемент <ДанПоказатТип>. Состав элемента представлен в таблице 4.29 |
| Налог на прибыль, связанный с доходами (расходами) от хеджирования денежных потоков | НПДохРасхХедж | С | | О | Типовой элемент <ДанПоказатТип>. Состав элемента представлен в таблице 4.29 |
| Переклассификация в состав прибыли или убытка | ПКлассПрУб | С | | О | Типовой элемент <ДанПоказатТип>. Состав элемента представлен в таблице 4.29 |
| Налог на прибыль, связанный с переклассификацией доходов (расходов) от хеджирования денежных потоков в состав прибыли или убытка | НППКлассХедж | С | | О | Типовой элемент <ДанПоказатТип>. Состав элемента представлен в таблице 4.29 |
Таблица 4.29
Данные по показателю (ДанПоказатТип)
| Наименование элемента | Сокращенное наименование (код) элемента | Признак типа элемента | Формат элемента | Признак обязательности элемента | Дополнительная информация |
| Данные за отчетный период | СумОтч | A | N(12) | О | |
| Данные за аналогичный период предыдущего года | СумАналогПр | A | N(12) | О | |
| Пояснения к строкам | ПояснСтр | П | T(1-4) | НМ | |
Таблица 4.30
Данные по вписываемому показателю (ВписПоказатТип)
| Наименование элемента | Сокращенное наименование (код) элемента | Признак типа элемента | Формат элемента | Признак обязательности элемента | Дополнительная информация |
| Наименование показателя | НаимПоказат | A | T(1-255) | О | |
| Данные на отчетную дату | СумОтч | A | N(12) | О | |
| Данные за аналогичный период предыдущего года | СумАналогПр | A | N(12) | О | |
| Пояснения к строкам | ПояснСтр | П | T(1-4) | НМ | |
Таблица 4.31
Адрес в Российской Федерации (АдрРФТип)
| Наименование элемента | Сокращенное наименование (код) элемента | Признак типа элемента | Формат элемента | Признак обязательности элемента | Дополнительная информация |
| Индекс | Индекс | A | T(=6) | Н | |
| Код региона | КодРегион | A | T(=2) | ОК | Типовой элемент <ССРФТип>. Принимает значения в соответствии со справочником "Коды субъектов Российской Федерации" |
| Район | Район | A | T(1-50) | Н | |
| Город | Город | A | T(1-50) | Н | |
| Населенный пункт | НаселПункт | A | T(1-50) | Н | |
| Улица | Улица | A | T(1-50) | Н | |
| Дом | Дом | A | T(1-20) | Н | |
| Корпус | Корпус | A | T(1-20) | Н | |
| Квартира | Кварт | A | T(1-20) | Н | |
Таблица 4.32
Фамилия, имя, отчество (ФИОТип)
| Наименование элемента | Сокращенное наименование (код) элемента | Признак типа элемента | Формат элемента | Признак обязательности элемента | Дополнительная информация |
| Фамилия | Фамилия | A | T(1-60) | О | |
| Имя | Имя | A | T(1-60) | О | |
| Отчество | Отчество | A | T(1-60) | Н | |
Приложение N 5
УТВЕРЖДЕН
приказом ФНС России
от "___"_________2018 г.
N____________________
РЕКОМЕНДУЕМЫЙ ФОРМАТ ПРЕДСТАВЛЕНИЯ БУХГАЛТЕРСКОГО БАЛАНСА НЕГОСУДАРСТВЕННОГО ПЕНСИОННОГО ФОНДА В ФОРМЕ НЕКОММЕРЧЕСКОЙ ОРГАНИЗАЦИИ, НЕ ПРИМЕНЯЮЩЕГО МЕЖДУНАРОДНЫЕ СТАНДАРТЫ ФИНАНСОВОЙ ОТЧЕТНОСТИ, В ЭЛЕКТРОННОЙ ФОРМЕ
I. ОБЩИЕ СВЕДЕНИЯ
1. Настоящий формат описывает требования к XML файлам (далее - файл обмена) передачи в электронной форме бухгалтерского баланса негосударственного пенсионного фонда в форме некоммерческой организации, не применяющего международные стандарты финансовой отчетности, в налоговые органы.
2. Настоящий формат (часть CCV, версия 5.01) разработан в соответствии с Приложением 2 к Положению Банка России от 28.12.2015 N 527-П "Отраслевой стандарт бухгалтерского учета "Порядок составления бухгалтерской (финансовой) отчетности негосударственных пенсионных фондов".
II. ОПИСАНИЕ ФАЙЛА ОБМЕНА
3. Имя файла обмена должно иметь следующий вид:
R_Т_A_K_О_GGGGMMDD_N, где:
R_Т - префикс, принимающий значение NO_BONPFNO1;
A_K - идентификатор получателя информации, где: A - идентификатор получателя, которому направляется файл обмена, K - идентификатор конечного получателя, для которого предназначена информация из данного файла обмена <1>. Каждый из идентификаторов (A и K) имеет вид для налоговых органов - четырехразрядный код (код налогового органа в соответствии с классификатором "Система обозначения налоговых органов" (СОНО);
<1> Передача файла от отправителя к конечному получателю (К) может осуществляться в несколько этапов через другие налоговые органы, осуществляющие передачу файла на промежуточных этапах, которые обозначаются идентификатором А. В случае передачи файла от отправителя к конечному получателю при отсутствии налоговых органов, осуществляющих передачу на промежуточных этапах, значения идентификаторов А и К совпадают.
О - идентификатор отправителя информации, имеет вид:
для организаций - девятнадцатиразрядный код (идентификационный номер налогоплательщика (далее - ИНН) и код причины постановки на учет (далее - КПП) организации (обособленного подразделения);
для физических лиц - двенадцатиразрядный код (ИНН физического лица, при наличии. При отсутствии ИНН - последовательность из двенадцати нулей).
GGGG - год формирования передаваемого файла, MM - месяц, DD - день;
N - идентификационный номер файла. (Длина - от 1 до 36 знаков. Идентификационный номер файла должен обеспечивать уникальность файла).
Расширение имени файла - xml. Расширение имени файла может указываться как строчными, так и прописными буквами.
Параметры первой строки файла обмена
Первая строка XML файла должна иметь следующий вид:
<?xml version="1.0" encoding="windows-1251"?>
Имя файла, содержащего XML схему файла обмена, должно иметь следующий вид:
NO_BONPFNO1_1_205_00_05_01_xx, где хх - номер версии схемы.
Расширение имени файла - xsd.
XML схема файла обмена приводится отдельным файлом и размещается на официальном сайте Федеральной налоговой службы.
4. Логическая модель файла обмена представлена в виде диаграммы структуры файла обмена на рисунке 1 настоящего формата. Элементами логической модели файла обмена являются элементы и атрибуты XML файла. Перечень структурных элементов логической модели файла обмена и сведения о них приведены в таблицах 4.1 - 4.14 настоящего формата.
Для каждого структурного элемента логической модели файла обмена приводятся следующие сведения:
наименование элемента. Приводится полное наименование элемента <2>;
<2> В строке таблицы могут быть описаны несколько элементов, наименования которых разделены символом "|". Такая форма записи применяется при наличии в файле обмена только одного элемента из описанных в этой строке.
сокращенное наименование (код) элемента. Приводится сокращенное наименование элемента. Синтаксис сокращенного наименования должен удовлетворять спецификации XML;
признак типа элемента. Может принимать следующие значения: "С" - сложный элемент логической модели (содержит вложенные элементы), "П" - простой элемент логической модели, реализованный в виде элемента XML файла, "А" - простой элемент логической модели, реализованный в виде атрибута элемента XML файла. Простой элемент логической модели не содержит вложенные элементы;
формат элемента. Формат элемента представляется следующими условными обозначениями: Т - символьная строка; N - числовое значение (целое или дробное).
Формат символьной строки указывается в виде Т(n-к) или T(=к), где: n - минимальное количество знаков, к - максимальное количество знаков, символ "-" - разделитель, символ "=" означает фиксированное количество знаков в строке. В случае, если минимальное количество знаков равно 0, формат имеет вид Т(0-к). В случае, если максимальное количество знаков неограниченно, формат имеет вид Т(n-).
Формат числового значения указывается в виде N(m.к), где: m - максимальное количество знаков в числе, включая знак (для отрицательного числа), целую и дробную часть числа без разделяющей десятичной точки, k - максимальное число знаков дробной части числа. Если число знаков дробной части числа равно 0 (то есть число целое), то формат числового значения имеет вид N(m).
Для простых элементов, являющихся базовыми в XML (определенными в сети "Интернет" по электронному адресу: http://www.w3.org/TR/xmlschema-0), например, элемент с типом "date", поле "Формат элемента" не заполняется. Для таких элементов в поле "Дополнительная информация" указывается тип базового элемента;
признак обязательности элемента определяет обязательность наличия элемента (совокупности наименования элемента и его значения) в файле обмена. Признак обязательности элемента может принимать следующие значения: "О" - наличие элемента в файле обмена обязательно; "Н" - наличие элемента в файле обмена необязательно, то есть элемент может отсутствовать. Если элемент принимает ограниченный перечень значений (по классификатору, кодовому словарю и тому подобному), то признак обязательности элемента дополняется символом "К". Например, "ОК". В случае, если количество реализаций элемента может быть более одной, то признак обязательности элемента дополняется символом "М". Например, "НМ" или "ОКМ".
К вышеперечисленным признакам обязательности элемента может добавляться значение "У" в случае описания в XML схеме условий, предъявляемых к элементу в файле обмена, описанных в графе "Дополнительная информация". Например, "НУ" или "ОКУ";
дополнительная информация содержит, при необходимости, требования к элементу файла обмена, не указанные ранее. Для сложных элементов указывается ссылка на таблицу, в которой описывается состав данного элемента. Для элементов, принимающих ограниченный перечень значений из классификатора (кодового словаря и тому подобного), указывается соответствующее наименование классификатора (кодового словаря и тому подобного) или приводится перечень возможных значений. Для классификатора (кодового словаря и тому подобного) может указываться ссылка на его местонахождение. Для элементов, использующих пользовательский тип данных, указывается наименование типового элемента.

Рисунок 1. Диаграмма структуры файла обмена
Таблица 4.1
Файл обмена (Файл)
| Наименование элемента | Сокращенное наименование (код) элемента | Признак типа элемента | Формат элемента | Признак обязательности элемента | Дополнительная информация |
| Идентификатор файла | ИдФайл | A | T(1-255) | ОУ | Содержит (повторяет) имя сформированного файла (без расширения) |
| Версия программы, с помощью которой сформирован файл | ВерсПрог | A | T(1-40) | О | |
| Версия формата | ВерсФорм | A | T(1-5) | О | Принимает значение: 5.01 |
| Состав и структура документа | Документ | С | | О | Состав элемента представлен в таблице 4.2 |
Таблица 4.2
Состав и структура документа (Документ)
| Наименование элемента | Сокращенное наименование (код) элемента | Признак типа элемента | Формат элемента | Признак обязательности элемента | Дополнительная информация |
| Код формы отчетности по КНД | КНД | A | T(=7) | ОК | Типовой элемент <КНДТип>. Принимает значение: 0420215 |
| Дата формирования документа | ДатаДок | A | T(=10) | О | Типовой элемент <ДатаТип>. Дата в формате ДД.ММ.ГГГГ |
| Отчетный (налоговый) период | Период | A | T(=2) | ОК | Принимает значение: 34 - год | 90 - год при реорганизации (ликвидации) организации |
| Отчетный год | ОтчетГод | A | | О | Типовой элемент <xs:gYear>. Год в формате ГГГГ |
| Номер корректировки | НомКорр | A | N(3) | О | Принимает значение: 0 - первичный документ, 1 - 999 - номер корректировки для корректирующего документа |
| Сведения о налогоплательщике | СвНП | С | | О | Состав элемента представлен в таблице 4.3 |
| Сведения о лице, подписавшем документ | Подписант | С | | О | Состав элемента представлен в таблице 4.5 |
| Бухгалтерский баланс негосударственного пенсионного фонда в форме некоммерческой организации, не применяющего международные стандарты финансовой отчетности | БалансНПФНОНеПрим | С | | О | Состав элемента представлен в таблице 4.6 |
| Содержание графы "Пояснения к строкам" бухгалтерского баланса негосударственного пенсионного фонда в форме некоммерческой организации, не применяющего международные стандарты финансовой отчетности | ПояснСтр | П | T(1-255) | Н | Имя файла имеет вид R_Т_A_K_О_N1_GGGGMMDD_N2, где: R_Т - префикс, принимающий значение NO_PBONPFNO1; A_K - идентификатор получателя информации, где: A - идентификатор получателя, которому направляется файл обмена, K - идентификатор конечного получателя, для которого предназначена информация из данного файла обмена; идентификаторы A и К имеют вид для налоговых органов - четырехразрядный код (код по СОНО); О - идентификатор отправителя информации, имеет вид: для организаций - девятнадцатиразрядный код (ИНН и КПП налогоплательщика организации (обособленного подразделения); для физических лиц - двенадцатиразрядный код (ИНН физического лица, при наличии. При отсутствии ИНН - последовательность из двенадцати нулей); GGGG - год, MM - месяц, DD - день формирования файла; N1, N2 - идентификационные номера файла: N1 - должен совпадать с идентификационным номером файла бухгалтерской отчетности N2 - уникален для каждого файла независимо от принадлежности к документу (длина - от 1 до 36 знаков). Расширение имени файла - xls | doc | rtf | tif | pdf | jpg. |
| Отчет о движении средств, предназначенных для обеспечения уставной деятельности негосударственного пенсионного фонда в форме некоммерческой организации, не применяющего международные стандарты финансовой отчетности | ОтчДвСрОбУстДеят | П | T(1-255) | Н | Имя файла имеет вид R_Т_A_K_О_N1_GGGGMMDD_N2, где: R_Т - префикс, принимающий значение NO_ODSNPFNO1; A_K - идентификатор получателя информации, где: A - идентификатор получателя, которому направляется файл обмена, K - идентификатор конечного получателя, для которого предназначена информация из данного файла обмена; идентификаторы A и К имеют вид для налоговых органов - четырехразрядный код (код по СОНО); О - идентификатор отправителя информации, имеет вид: для организаций - девятнадцатиразрядный код (ИНН и КПП налогоплательщика организации (обособленного подразделения); для физических лиц - двенадцатиразрядный код (ИНН физического лица, при наличии. При отсутствии ИНН - последовательность из двенадцати нулей); GGGG - год, MM - месяц, DD - день формирования файла; N1, N2 - идентификационные номера файла: N1 - должен совпадать с идентификационным номером файла бухгалтерской отчетности N2 - уникален для каждого файла независимо от принадлежности к документу (длина - от 1 до 36 знаков). Расширение имени файла - xls | doc | rtf | tif | pdf | jpg. |
| Отчет о потоках денежных средств негосударственного пенсионного фонда в форме некоммерческой организации, не применяющего международные стандарты финансовой отчетности | ОтчПотДенСр | П | T(1-255) | Н | Имя файла имеет вид R_Т_A_K_О_N1_GGGGMMDD_N2, где: R_Т - префикс, принимающий значение NO_OPDSNPFNO1; A_K - идентификатор получателя информации, где: A - идентификатор получателя, которому направляется файл обмена, K - идентификатор конечного получателя, для которого предназначена информация из данного файла обмена; идентификаторы A и К имеют вид для налоговых органов - четырехразрядный код (код по СОНО); О - идентификатор отправителя информации, имеет вид: для организаций - девятнадцатиразрядный код (ИНН и КПП налогоплательщика организации (обособленного подразделения); для физических лиц - двенадцатиразрядный код (ИНН физического лица, при наличии. При отсутствии ИНН - последовательность из двенадцати нулей); GGGG - год, MM - месяц, DD - день формирования файла; N1, N2 - идентификационные номера файла: N1 - должен совпадать с идентификационным номером файла бухгалтерской отчетности N2 - уникален для каждого файла независимо от принадлежности к документу (длина - от 1 до 36 знаков). Расширение имени файла - xls | doc | rtf | tif | pdf | jpg. |
Таблица 4.3
Сведения о налогоплательщике (СвНП)
| Наименование элемента | Сокращенное наименование (код) элемента | Признак типа элемента | Формат элемента | Признак обязательности элемента | Дополнительная информация |
| Код территории по ОКАТО | ОКАТО | A | T(=11) | ОК | Типовой элемент <ОКАТОТип>. Принимает значение в соответствии с Общероссийским классификатором объектов административно-территориального деления |
| Код некредитной финансовой организации по ОКПО | ОКПО | A | T(8-10) | НК | Типовой элемент <ОКПОТип>. Значение выбирается в соответствии с общероссийским классификатором предприятий и организаций |
| Регистрационный номер (порядковый номер) некредитной финансовой организации | РегНомНеКО | A | T(1-9) | Н | |
| Налогоплательщик - юридическое лицо | НПЮЛ | С | | О | Состав элемента представлен в таблице 4.4 |
Таблица 4.4
Налогоплательщик - юридическое лицо (НПЮЛ)
| Наименование элемента | Сокращенное наименование (код) элемента | Признак типа элемента | Формат элемента | Признак обязательности элемента | Дополнительная информация |
| Полное наименование организации | НаимОрг | A | T(1-1000) | О | |
| Сокращенное наименование организации | НаимОргКр | A | T(1-255) | Н | |
| ИНН организации | ИННЮЛ | A | T(=10) | О | Типовой элемент <ИННЮЛТип> |
| КПП | КПП | A | T(=9) | О | Типовой элемент <КППТип> |
| Почтовый адрес | АдрРФ | С | | О | Типовой элемент <АдрРФТип>. Состав элемента представлен в таблице 4.13 |
Таблица 4.5
Сведения о лице, подписавшем документ (Подписант)
| Наименование элемента | Сокращенное наименование (код) элемента | Признак типа элемента | Формат элемента | Признак обязательности элемента | Дополнительная информация |
| Должность руководителя | Должность | A | T(1-120) | Н | |
| Фамилия, имя, отчество руководителя | ФИО | С | | О | Типовой элемент <ФИОТип>. Состав элемента представлен в таблице 4.14 |
Таблица 4.6
Бухгалтерский баланс негосударственного пенсионного фонда в форме некоммерческой организации, не применяющего международные стандарты финансовой отчетности (БалансНПФНОНеПрим)
| Наименование элемента | Сокращенное наименование (код) элемента | Признак типа элемента | Формат элемента | Признак обязательности элемента | Дополнительная информация |
| Код по ОКЕИ | ОКЕИ | A | T(=3) | ОК | Типовой элемент <ОКЕИТип>. Принимает значение: 384 |
| Активы | Актив | С | | О | Состав элемента представлен в таблице 4.7 |
| Обязательства | Обязат | С | | О | Состав элемента представлен в таблице 4.8 |
| Средства, предназначенные для обеспечения уставной деятельности | СрОбУстДеят | С | | О | Состав элемента представлен в таблице 4.9 |
Таблица 4.7
Активы (Актив)
| Наименование элемента | Сокращенное наименование (код) элемента | Признак типа элемента | Формат элемента | Признак обязательности элемента | Дополнительная информация |
| Денежные средства и их эквиваленты | ДенСред | С | | О | Типовой элемент <ДанПоказатТип>. Состав элемента представлен в таблице 4.10 |
| Депозиты и прочие размещенные средства в кредитных организациях и банках-нерезидентах | ДепКОБанкНер | С | | О | Типовой элемент <ДанПоказатТип>. Состав элемента представлен в таблице 4.10 |
| Финансовые активы, оцениваемые по справедливой стоимости, изменение которой отражается в составе прибыли или убытка | ФинАктСпр | С | | О | Типовой элемент <ФинАктТип>. Состав элемента представлен в таблице 4.12 |
| Финансовые активы, имеющиеся в наличии для продажи | ФинАктПрод | С | | О | Типовой элемент <ФинАктТип>. Состав элемента представлен в таблице 4.12 |
| Финансовые активы, удерживаемые до погашения | ФинАктУдПог | С | | О | Типовой элемент <ФинАктТип>. Состав элемента представлен в таблице 4.12 |
| Прочие размещенные средства и прочая дебиторская задолженность | ПрРазмСрДолг | С | | О | Типовой элемент <ДанПоказатТип>. Состав элемента представлен в таблице 4.10 |
| Дебиторская задолженность по деятельности в качестве страховщика по обязательному пенсионному страхованию, деятельности по негосударственному пенсионному обеспечению | ДолгДеятСтрОПС | С | | О | Типовой элемент <ДанПоказатТип>. Состав элемента представлен в таблице 4.10 |
| Инвестиции в ассоциированные предприятия | ИнвАссПред | С | | О | Типовой элемент <ДанПоказатТип>. Состав элемента представлен в таблице 4.10 |
| Инвестиции в совместно контролируемые предприятия | ИнвСКПред | С | | О | Типовой элемент <ДанПоказатТип>. Состав элемента представлен в таблице 4.10 |
| Инвестиции в дочерние предприятия | ИнвДочПред | С | | О | Типовой элемент <ДанПоказатТип>. Состав элемента представлен в таблице 4.10 |
| Активы, включенные в выбывающие группы, классифицируемые как предназначенные для продажи | АктивПрод | С | | О | Типовой элемент <ДанПоказатТип>. Состав элемента представлен в таблице 4.10 |
| Инвестиционное имущество | ИнвестИмущ | С | | О | Типовой элемент <ДанПоказатТип>. Состав элемента представлен в таблице 4.10 |
| Нематериальные активы | НематАктив | С | | О | Типовой элемент <ДанПоказатТип>. Состав элемента представлен в таблице 4.10 |
| Основные средства | ОснСред | С | | О | Типовой элемент <ДанПоказатТип>. Состав элемента представлен в таблице 4.10 |
| Отложенные аквизиционные расходы | ОтлАквРасх | С | | О | Типовой элемент <ДанПоказатТип>. Состав элемента представлен в таблице 4.10 |
| Требования по текущему налогу на прибыль | ТребНалПриб | С | | О | Типовой элемент <ДанПоказатТип>. Состав элемента представлен в таблице 4.10 |
| Отложенные налоговые активы | ОтложНалАктив | С | | О | Типовой элемент <ДанПоказатТип>. Состав элемента представлен в таблице 4.10 |
| Прочие активы | ПрочАктив | С | | О | Типовой элемент <ДанПоказатТип>. Состав элемента представлен в таблице 4.10 |
| Вписываемый показатель | ВписПоказат | С | | НМ | Типовой элемент <ВписПоказатТип>. Состав элемента представлен в таблице 4.11 |
| Итого активов | ИтогАктив | С | | О | Типовой элемент <ДанПоказатТип>. Состав элемента представлен в таблице 4.10 |
Таблица 4.8
Обязательства (Обязат)
| Наименование элемента | Сокращенное наименование (код) элемента | Признак типа элемента | Формат элемента | Признак обязательности элемента | Дополнительная информация |
| Финансовые обязательства, оцениваемые по справедливой стоимости, изменение которой отражается в составе прибыли или убытка | ФинОбСпр | С | | О | Типовой элемент <ДанПоказатТип>. Состав элемента представлен в таблице 4.10 |
| Займы и прочие привлеченные средства | ЗаймПрПрив | С | | О | Типовой элемент <ДанПоказатТип>. Состав элемента представлен в таблице 4.10 |
| Кредиторская задолженность по деятельности в качестве страховщика по обязательному пенсионному страхованию, деятельности по негосударственному пенсионному обеспечению | КЗСтрОПС | С | | О | Типовой элемент <ДанПоказатТип>. Состав элемента представлен в таблице 4.10 |
| Обязательства, включенные в выбывающие группы, классифицируемые как предназначенные для продажи | ОбязВыбГрПр | С | | О | Типовой элемент <ДанПоказатТип>. Состав элемента представлен в таблице 4.10 |
| Обязательства по договорам об обязательном пенсионном страховании | ОбязДогОПС | С | | О | Типовой элемент <ДанПоказатТип>. Состав элемента представлен в таблице 4.10 |
| Обязательства по договорам негосударственного пенсионного обеспечения, классифицированным как страховые | ОбязДогНГосПОСтр | С | | О | Типовой элемент <ДанПоказатТип>. Состав элемента представлен в таблице 4.10 |
| Обязательства по договорам негосударственного пенсионного обеспечения, классифицированным как инвестиционные с негарантированной возможностью получения дополнительных выгод | ОбязДогНГосПОИнв | С | | О | Типовой элемент <ДанПоказатТип>. Состав элемента представлен в таблице 4.10 |
| Обязательства по вознаграждениям работникам по окончании трудовой деятельности, не ограниченным фиксируемыми платежами | ОбязВознРаб | С | | О | Типовой элемент <ДанПоказатТип>. Состав элемента представлен в таблице 4.10 |
| Обязательство по текущему налогу на прибыль | ОбязНалПриб | С | | О | Типовой элемент <ДанПоказатТип>. Состав элемента представлен в таблице 4.10 |
| Отложенные налоговые обязательства | ОтлНалОбяз | С | | О | Типовой элемент <ДанПоказатТип>. Состав элемента представлен в таблице 4.10 |
| Резервы - оценочные обязательства | РезОценОбяз | С | | О | Типовой элемент <ДанПоказатТип>. Состав элемента представлен в таблице 4.10 |
| Прочие обязательства | ПрочОбяз | С | | О | Типовой элемент <ДанПоказатТип>. Состав элемента представлен в таблице 4.10 |
| Вписываемый показатель | ВписПоказат | С | | НМ | Типовой элемент <ВписПоказатТип>. Состав элемента представлен в таблице 4.11 |
| Итого обязательств | ИтогОбяз | С | | О | Типовой элемент <ДанПоказатТип>. Состав элемента представлен в таблице 4.10 |
Таблица 4.9
Средства, предназначенные для обеспечения уставной деятельности (СрОбУстДеят)
| Наименование элемента | Сокращенное наименование (код) элемента | Признак типа элемента | Формат элемента | Признак обязательности элемента | Дополнительная информация |
| Совокупный вклад учредителей | СовВклУчр | С | | О | Типовой элемент <ДанПоказатТип>. Состав элемента представлен в таблице 4.10 |
| Добавочные вклады учредителей | ДобВклУчр | С | | О | Типовой элемент <ДанПоказатТип>. Состав элемента представлен в таблице 4.10 |
| Резерв переоценки по справедливой стоимости финансовых активов, имеющихся в наличии для продажи | РезСпрФинАкт | С | | О | Типовой элемент <ДанПоказатТип>. Состав элемента представлен в таблице 4.10 |
| Резерв переоценки основных средств и нематериальных активов | РезПерОснСр | С | | О | Типовой элемент <ДанПоказатТип>. Состав элемента представлен в таблице 4.10 |
| Резерв переоценки обязательств (активов) по вознаграждениям работникам по окончании трудовой деятельности, не ограниченным фиксируемыми платежами | РезПерОбязВознРаб | С | | О | Типовой элемент <ДанПоказатТип>. Состав элемента представлен в таблице 4.10 |
| Резерв хеджирования денежных потоков | РезХеджДенПот | С | | О | Типовой элемент <ДанПоказатТип>. Состав элемента представлен в таблице 4.10 |
| Прочие резервы | ПрРез | С | | О | Типовой элемент <ДанПоказатТип>. Состав элемента представлен в таблице 4.10 |
| Нераспределенная прибыль (непокрытый убыток) | НераспрПриб | С | | О | Типовой элемент <ДанПоказатТип>. Состав элемента представлен в таблице 4.10 |
| Вписываемый показатель | ВписПоказат | С | | НМ | Типовой элемент <ВписПоказатТип>. Состав элемента представлен в таблице 4.11 |
| Итого средств, предназначенных для обеспечения уставной деятельности | ИтогСрОбУстДеят | С | | О | Типовой элемент <ДанПоказатТип>. Состав элемента представлен в таблице 4.10 |
| Итого средства, предназначенные для обеспечения уставной деятельности, и обязательства | ИтогСрОбУстДеятОбяз | С | | О | Типовой элемент <ДанПоказатТип>. Состав элемента представлен в таблице 4.10 |
Таблица 4.10
Данные по показателю (ДанПоказатТип)
| Наименование элемента | Сокращенное наименование (код) элемента | Признак типа элемента | Формат элемента | Признак обязательности элемента | Дополнительная информация |
| Данные за отчетный период | СумОтч | A | N(12) | О | |
| Данные за предыдущий отчетный период | СумОтчПр | A | N(12) | О | |
| Пояснения к строкам | ПояснСтр | П | T(1-4) | НМ | |
Таблица 4.11
Данные по вписываемому показателю (ВписПоказатТип)
| Наименование элемента | Сокращенное наименование (код) элемента | Признак типа элемента | Формат элемента | Признак обязательности элемента | Дополнительная информация |
| Наименование показателя | НаимПоказат | A | T(1-255) | О | |
| Данные на отчетную дату | СумОтч | A | N(12) | О | |
| Данные за предыдущий отчетный период | СумОтчПр | A | N(12) | О | |
| Пояснения к строкам | ПояснСтр | П | T(1-4) | НМ | |
Таблица 4.12
Финансовые активы, всего, переданные без прекращения признания (ФинАктТип)
| Наименование элемента | Сокращенное наименование (код) элемента | Признак типа элемента | Формат элемента | Признак обязательности элемента | Дополнительная информация |
| Всего | Всего | С | | О | Типовой элемент <ДанПоказатТип>. Состав элемента представлен в таблице 4.10 |
| Финансовые активы, переданные без прекращения признания | АктБезПрекр | С | | О | Типовой элемент <ДанПоказатТип>. Состав элемента представлен в таблице 4.10 |
Таблица 4.13
Адрес в Российской Федерации (АдрРФТип)
| Наименование элемента | Сокращенное наименование (код) элемента | Признак типа элемента | Формат элемента | Признак обязательности элемента | Дополнительная информация |
| Индекс | Индекс | A | T(=6) | Н | |
| Код региона | КодРегион | A | T(=2) | ОК | Типовой элемент <ССРФТип>. Принимает значения в соответствии со справочником "Коды субъектов Российской Федерации" |
| Район | Район | A | T(1-50) | Н | |
| Город | Город | A | T(1-50) | Н | |
| Населенный пункт | НаселПункт | A | T(1-50) | Н | |
| Улица | Улица | A | T(1-50) | Н | |
| Дом | Дом | A | T(1-20) | Н | |
| Корпус | Корпус | A | T(1-20) | Н | |
| Квартира | Кварт | A | T(1-20) | Н | |
Таблица 4.14
Фамилия, имя, отчество (ФИОТип)
| Наименование элемента | Сокращенное наименование (код) элемента | Признак типа элемента | Формат элемента | Признак обязательности элемента | Дополнительная информация |
| Фамилия | Фамилия | A | T(1-60) | О | |
| Имя | Имя | A | T(1-60) | О | |
| Отчество | Отчество | A | T(1-60) | Н | |
Приложение N 6
УТВЕРЖДЕН
приказом ФНС России
от "___"_________2018 г.
N____________________
РЕКОМЕНДУЕМЫЙ ФОРМАТ ПРЕДСТАВЛЕНИЯ БУХГАЛТЕРСКОГО БАЛАНСА НЕГОСУДАРСТВЕННОГО ПЕНСИОННОГО ФОНДА В ФОРМЕ НЕКОММЕРЧЕСКОЙ ОРГАНИЗАЦИИ, ПРИМЕНЯЮЩЕГО МЕЖДУНАРОДНЫЕ СТАНДАРТЫ ФИНАНСОВОЙ ОТЧЕТНОСТИ, В ЭЛЕКТРОННОЙ ФОРМЕ
I. ОБЩИЕ СВЕДЕНИЯ
1. Настоящий формат описывает требования к XML файлам (далее - файлам обмена) передачи в электронной форме бухгалтерского баланса негосударственного пенсионного фонда в форме некоммерческой организации, применяющего международные стандарты финансовой отчетности, в налоговые органы.
2. Настоящий формат (часть CCVI, версия 5.01) разработан в соответствии с Приложением 2.1 к Положению Банка России от 28.12.2015 N 527-П "Отраслевой стандарт бухгалтерского учета "Порядок составления бухгалтерской (финансовой) отчетности негосударственных пенсионных фондов" (в редакции Указания Банка России от 31.10.2016 N 4173-У).
II. ОПИСАНИЕ ФАЙЛА ОБМЕНА
3. Имя файла обмена должно иметь следующий вид:
R_Т_A_K_О_GGGGMMDD_N, где:
R_Т - префикс, принимающий значение NO_BONPFNO2;
A_K - идентификатор получателя информации, где: A - идентификатор получателя, которому направляется файл обмена, K - идентификатор конечного получателя, для которого предназначена информация из данного файла обмена <1>. Каждый из идентификаторов (A и K) имеет вид для налоговых органов - четырехразрядный код (код налогового органа в соответствии с классификатором "Система обозначения налоговых органов" (СОНО);
<1> Передача файла от отправителя к конечному получателю (К) может осуществляться в несколько этапов через другие налоговые органы, осуществляющие передачу файла на промежуточных этапах, которые обозначаются идентификатором А. В случае передачи файла от отправителя к конечному получателю при отсутствии налоговых органов, осуществляющих передачу на промежуточных этапах, значения идентификаторов А и К совпадают.
О - идентификатор отправителя информации, имеет вид:
для организаций - девятнадцатиразрядный код (идентификационный номер налогоплательщика (далее - ИНН) и код причины постановки на учет (далее - КПП) организации (обособленного подразделения);
для физических лиц - двенадцатиразрядный код (ИНН физического лица, при наличии. При отсутствии ИНН - последовательность из двенадцати нулей).
GGGG - год формирования передаваемого файла, MM - месяц, DD - день;
N - идентификационный номер файла. (Длина - от 1 до 36 знаков. Идентификационный номер файла должен обеспечивать уникальность файла).
Расширение имени файла - xml. Расширение имени файла может указываться как строчными, так и прописными буквами.
Параметры первой строки файла обмена
Первая строка XML файла должна иметь следующий вид:
<?xml version="1.0" encoding="windows-1251"?>
Имя файла, содержащего XML схему файла обмена, должно иметь следующий вид:
NO_BONPFNO2_1_206_00_05_01_xx, где хх - номер версии схемы.
Расширение имени файла - xsd.
XML схема файла обмена приводится отдельным файлом и размещается на официальном сайте Федеральной налоговой службы.
4. Логическая модель файла обмена представлена в виде диаграммы структуры файла обмена на рисунке 1 настоящего формата. Элементами логической модели файла обмена являются элементы и атрибуты XML файла. Перечень структурных элементов логической модели файла обмена и сведения о них приведены в таблицах 4.1-4.18 настоящего формата.
Для каждого структурного элемента логической модели файла обмена приводятся следующие сведения:
наименование элемента. Приводится полное наименование элемента <2>;
<2> В строке таблицы могут быть описаны несколько элементов, наименования которых разделены символом "|". Такая форма записи применяется при наличии в файле обмена только одного элемента из описанных в этой строке.
сокращенное наименование (код) элемента. Приводится сокращенное наименование элемента. Синтаксис сокращенного наименования должен удовлетворять спецификации XML;
признак типа элемента. Может принимать следующие значения: "С" - сложный элемент логической модели (содержит вложенные элементы), "П" - простой элемент логической модели, реализованный в виде элемента XML файла, "А" - простой элемент логической модели, реализованный в виде атрибута элемента XML файла. Простой элемент логической модели не содержит вложенные элементы;
формат элемента. Формат элемента представляется следующими условными обозначениями: Т - символьная строка; N - числовое значение (целое или дробное).
Формат символьной строки указывается в виде Т(n-к) или T(=к), где: n - минимальное количество знаков, к - максимальное количество знаков, символ "-" - разделитель, символ "=" означает фиксированное количество знаков в строке. В случае, если минимальное количество знаков равно 0, формат имеет вид Т(0-к). В случае, если максимальное количество знаков неограниченно, формат имеет вид Т(n-).
Формат числового значения указывается в виде N(m.к), где: m - максимальное количество знаков в числе, включая знак (для отрицательного числа), целую и дробную часть числа без разделяющей десятичной точки, k - максимальное число знаков дробной части числа. Если число знаков дробной части числа равно 0 (то есть число целое), то формат числового значения имеет вид N(m).
Для простых элементов, являющихся базовыми в XML (определенными в сети "Интернет" по электронному адресу: http://www.w3.org/TR/xmlschema-0), например, элемент с типом "date", поле "Формат элемента" не заполняется. Для таких элементов в поле "Дополнительная информация" указывается тип базового элемента;
признак обязательности элемента определяет обязательность наличия элемента (совокупности наименования элемента и его значения) в файле обмена. Признак обязательности элемента может принимать следующие значения: "О" - наличие элемента в файле обмена обязательно; "Н" - наличие элемента в файле обмена необязательно, то есть элемент может отсутствовать. Если элемент принимает ограниченный перечень значений (по классификатору, кодовому словарю и тому подобному), то признак обязательности элемента дополняется символом "К". Например, "ОК". В случае, если количество реализаций элемента может быть более одной, то признак обязательности элемента дополняется символом "М". Например, "НМ" или "ОКМ".
К вышеперечисленным признакам обязательности элемента может добавляться значение "У" в случае описания в XML схеме условий, предъявляемых к элементу в файле обмена, описанных в графе "Дополнительная информация". Например, "НУ" или "ОКУ";
дополнительная информация содержит, при необходимости, требования к элементу файла обмена, не указанные ранее. Для сложных элементов указывается ссылка на таблицу, в которой описывается состав данного элемента. Для элементов, принимающих ограниченный перечень значений из классификатора (кодового словаря и тому подобного), указывается соответствующее наименование классификатора (кодового словаря и тому подобного) или приводится перечень возможных значений. Для классификатора (кодового словаря и тому подобного) может указываться ссылка на его местонахождение. Для элементов, использующих пользовательский тип данных, указывается наименование типового элемента.

Рисунок 1. Диаграмма структуры файла обмена
Таблица 4.1
Файл обмена (Файл)
| Наименование элемента | Сокращенное наименование (код) элемента | Признак типа элемента | Формат элемента | Признак обязательности элемента | Дополнительная информация |
| Идентификатор файла | ИдФайл | A | T(1-255) | ОУ | Содержит (повторяет) имя сформированного файла (без расширения) |
| Версия программы, с помощью которой сформирован файл | ВерсПрог | A | T(1-40) | О | |
| Версия формата | ВерсФорм | A | T(1-5) | О | Принимает значение: 5.01 |
| Состав и структура документа | Документ | С | | О | Состав элемента представлен в таблице 4.2 |
Таблица 4.2
Состав и структура документа (Документ)
| Наименование элемента | Сокращенное наименование (код) элемента | Признак типа элемента | Формат элемента | Признак обязательности элемента | Дополнительная информация |
| Код формы отчетности по КНД | КНД | A | T(=7) | ОК | Типовой элемент <КНДТип>. Принимает значение: 0420205 |
| Дата формирования документа | ДатаДок | A | T(=10) | О | Типовой элемент <ДатаТип>. Дата в формате ДД.ММ.ГГГГ |
| Отчетный (налоговый) период | Период | A | T(=2) | ОК | Принимает значение: 34 - год | 90 - год при реорганизации (ликвидации) организации |
| Отчетный год | ОтчетГод | A | | О | Типовой элемент <xs:gYear>. Год в формате ГГГГ |
| Номер корректировки | НомКорр | A | N(3) | О | Принимает значение: 0 - первичный документ, 1 - 999 - номер корректировки для корректирующего документа |
| Сведения о налогоплательщике | СвНП | С | | О | Состав элемента представлен в таблице 4.3 |
| Сведения о лице, подписавшем документ | Подписант | С | | О | Состав элемента представлен в таблице 4.5 |
| Бухгалтерский баланс негосударственного пенсионного фонда в форме некоммерческой организации, применяющего международные стандарты финансовой отчетности | БалансНПФНОПрим | С | | О | Состав элемента представлен в таблице 4.6 |
| Содержание графы "Пояснения к строкам" бухгалтерского баланса негосударственного пенсионного фонда в форме некоммерческой организации, применяющего международные стандарты финансовой отчетности | ПояснСтр | П | T(1-255) | Н | Имя файла имеет вид R_Т_A_K_О_N1_GGGGMMDD_N2, где: R_Т - префикс, принимающий значение NO_PBONPFNO2; A_K - идентификатор получателя информации, где: A - идентификатор получателя, которому направляется файл обмена, K - идентификатор конечного получателя, для которого предназначена информация из данного файла обмена; идентификаторы A и К имеют вид для налоговых органов - четырехразрядный код (код по СОНО); О - идентификатор отправителя информации, имеет вид: для организаций - девятнадцатиразрядный код (ИНН и КПП налогоплательщика организации (обособленного подразделения); для физических лиц - двенадцатиразрядный код (ИНН физического лица, при наличии. При отсутствии ИНН - последовательность из двенадцати нулей); GGGG - год, MM - месяц, DD - день формирования файла; N1, N2 - идентификационные номера файла: N1 - должен совпадать с идентификационным номером файла бухгалтерской отчетности N2 - уникален для каждого файла независимо от принадлежности к документу (длина - от 1 до 36 знаков). Расширение имени файла - xls | doc | rtf | tif | pdf | jpg. |
| Отчет о движении средств, предназначенных для обеспечения уставной деятельности негосударственного пенсионного фонда в форме некоммерческой организации, применяющего международные стандарты финансовой отчетности | ОтчДвСрОбУстДеят | П | T(1-255) | Н | Имя файла имеет вид R_Т_A_K_О_N1_GGGGMMDD_N2, где: R_Т - префикс, принимающий значение NO_ODSNPFNO2; A_K - идентификатор получателя информации, где: A - идентификатор получателя, которому направляется файл обмена, K - идентификатор конечного получателя, для которого предназначена информация из данного файла обмена; идентификаторы A и К имеют вид для налоговых органов - четырехразрядный код (код по СОНО); О - идентификатор отправителя информации, имеет вид: для организаций - девятнадцатиразрядный код (ИНН и КПП налогоплательщика организации (обособленного подразделения); для физических лиц - двенадцатиразрядный код (ИНН физического лица, при наличии. При отсутствии ИНН - последовательность из двенадцати нулей); GGGG - год, MM - месяц, DD - день формирования файла; N1, N2 - идентификационные номера файла: N1 - должен совпадать с идентификационным номером файла бухгалтерской отчетности N2 - уникален для каждого файла независимо от принадлежности к документу (длина - от 1 до 36 знаков). Расширение имени файла - xls | doc | rtf | tif | pdf | jpg. |
| Отчет о потоках денежных средств негосударственного пенсионного фонда в форме некоммерческой организации, применяющего международные стандарты финансовой отчетности | ОтчПотДенСр | П | T(1-255) | Н | Имя файла имеет вид R_Т_A_K_О_N1_GGGGMMDD_N2, где: R_Т - префикс, принимающий значение NO_OPDSNPFNO2; A_K - идентификатор получателя информации, где: A - идентификатор получателя, которому направляется файл обмена, K - идентификатор конечного получателя, для которого предназначена информация из данного файла обмена; идентификаторы A и К имеют вид для налоговых органов - четырехразрядный код (код по СОНО); О - идентификатор отправителя информации, имеет вид: для организаций - девятнадцатиразрядный код (ИНН и КПП налогоплательщика организации (обособленного подразделения); для физических лиц - двенадцатиразрядный код (ИНН физического лица, при наличии. При отсутствии ИНН - последовательность из двенадцати нулей); GGGG - год, MM - месяц, DD - день формирования файла; N1, N2 - идентификационные номера файла: N1 - должен совпадать с идентификационным номером файла бухгалтерской отчетности N2 - уникален для каждого файла независимо от принадлежности к документу (длина - от 1 до 36 знаков). Расширение имени файла - xls | doc | rtf | tif | pdf | jpg. |
Таблица 4.3
Сведения о налогоплательщике (СвНП)
| Наименование элемента | Сокращенное наименование (код) элемента | Признак типа элемента | Формат элемента | Признак обязательности элемента | Дополнительная информация |
| Код территории по ОКАТО | ОКАТО | A | T(=11) | ОК | Типовой элемент <ОКАТОТип>. Принимает значение в соответствии с Общероссийским классификатором объектов административно-территориального деления |
| Код некредитной финансовой организации по ОКПО | ОКПО | A | T(8-10) | НК | Типовой элемент <ОКПОТип>. Значение выбирается в соответствии с общероссийским классификатором предприятий и организаций |
| Регистрационный номер (порядковый номер) некредитной финансовой организации | РегНомНеКО | A | T(1-9) | Н | |
| Налогоплательщик - юридическое лицо | НПЮЛ | С | | О | Состав элемента представлен в таблице 4.4 |
Таблица 4.4
Налогоплательщик - юридическое лицо (НПЮЛ)
| Наименование элемента | Сокращенное наименование (код) элемента | Признак типа элемента | Формат элемента | Признак обязательности элемента | Дополнительная информация |
| Полное наименование организации | НаимОрг | A | T(1-1000) | О | |
| Сокращенное наименование организации | НаимОргКр | A | T(1-255) | Н | |
| ИНН организации | ИННЮЛ | A | T(=10) | О | Типовой элемент <ИННЮЛТип> |
| КПП | КПП | A | T(=9) | О | Типовой элемент <КППТип> |
| Почтовый адрес | АдрРФ | С | | О | Типовой элемент <АдрРФТип>. Состав элемента представлен в таблице 4.17 |
Таблица 4.5
Сведения о лице, подписавшем документ (Подписант)
| Наименование элемента | Сокращенное наименование (код) элемента | Признак типа элемента | Формат элемента | Признак обязательности элемента | Дополнительная информация |
| Должность руководителя | Должность | A | T(1-120) | Н | |
| Фамилия, имя, отчество руководителя | ФИО | С | | О | Типовой элемент <ФИОТип>. Состав элемента представлен в таблице 4.18 |
Таблица 4.6
Бухгалтерский баланс негосударственного пенсионного фонда в форме некоммерческой организации, применяющего международные стандарты финансовой отчетности (БалансНПФНОПрим)
| Наименование элемента | Сокращенное наименование (код) элемента | Признак типа элемента | Формат элемента | Признак обязательности элемента | Дополнительная информация |
| Код по ОКЕИ | ОКЕИ | A | T(=3) | ОК | Типовой элемент <ОКЕИТип>. Принимает значение: 384 |
| Активы | Актив | С | | О | Состав элемента представлен в таблице 4.7 |
| Обязательства | Обязат | С | | О | Состав элемента представлен в таблице 4.11 |
| Средства, предназначенные для обеспечения уставной деятельности | СрОбУстДеят | С | | О | Состав элемента представлен в таблице 4.14 |
Таблица 4.7
Активы (Актив)
| Наименование элемента | Сокращенное наименование (код) элемента | Признак типа элемента | Формат элемента | Признак обязательности элемента | Дополнительная информация |
| Денежные средства | ДенСред | С | | О | Типовой элемент <ДанПоказатТип>. Состав элемента представлен в таблице 4.15 |
| Финансовые активы, оцениваемые по справедливой стоимости через прибыль или убыток | ФинАктСпр | С | | О | Состав элемента представлен в таблице 4.8 |
| Финансовые активы, оцениваемые по справедливой стоимости через прочий совокупный доход | ФинАктСпрПр | С | | О | Состав элемента представлен в таблице 4.9 |
| Финансовые активы, оцениваемые по амортизированной стоимости | ФинАктАморт | С | | О | Состав элемента представлен в таблице 4.10 |
| Дебиторская задолженность по деятельности в качестве страховщика по обязательному пенсионному страхованию, деятельности по негосударственному пенсионному обеспечению | ДолгСтрОПС | С | | О | Типовой элемент <ДанПоказатТип>. Состав элемента представлен в таблице 4.15 |
| Инвестиции в ассоциированные предприятия | ИнвАссПред | С | | О | Типовой элемент <ДанПоказатТип>. Состав элемента представлен в таблице 4.15 |
| Инвестиции в совместно контролируемые предприятия | ИнвСКПред | С | | О | Типовой элемент <ДанПоказатТип>. Состав элемента представлен в таблице 4.15 |
| Инвестиции в дочерние предприятия | ИнвДочПред | С | | О | Типовой элемент <ДанПоказатТип>. Состав элемента представлен в таблице 4.15 |
| Активы (активы выбывающих групп), классифицированные как предназначенные для продажи | АктивПрод | С | | О | Типовой элемент <ДанПоказатТип>. Состав элемента представлен в таблице 4.15 |
| Инвестиционное имущество | ИнвестИмущ | С | | О | Типовой элемент <ДанПоказатТип>. Состав элемента представлен в таблице 4.15 |
| Нематериальные активы | НематАктив | С | | О | Типовой элемент <ДанПоказатТип>. Состав элемента представлен в таблице 4.15 |
| Основные средства | ОснСред | С | | О | Типовой элемент <ДанПоказатТип>. Состав элемента представлен в таблице 4.15 |
| Отложенные аквизиционные расходы | ОтлАквРасх | С | | О | Типовой элемент <ДанПоказатТип>. Состав элемента представлен в таблице 4.15 |
| Требования по текущему налогу на прибыль | ТребНалПриб | С | | О | Типовой элемент <ДанПоказатТип>. Состав элемента представлен в таблице 4.15 |
| Отложенные налоговые активы | ОтложНалАктив | С | | О | Типовой элемент <ДанПоказатТип>. Состав элемента представлен в таблице 4.15 |
| Прочие активы | ПрочАктив | С | | О | Типовой элемент <ДанПоказатТип>. Состав элемента представлен в таблице 4.15 |
| Вписываемый показатель | ВписПоказат | С | | НМ | Типовой элемент <ВписПоказатТип>. Состав элемента представлен в таблице 4.16 |
| Итого активов | ИтогАктив | С | | О | Типовой элемент <ДанПоказатТип>. Состав элемента представлен в таблице 4.15 |
Таблица 4.8
Финансовые активы, оцениваемые по справедливой стоимости через прибыль или убыток (ФинАктСпр)
| Наименование элемента | Сокращенное наименование (код) элемента | Признак типа элемента | Формат элемента | Признак обязательности элемента | Дополнительная информация |
| Всего | Всего | С | | О | Типовой элемент <ДанПоказатТип>. Состав элемента представлен в таблице 4.15 |
| Финансовые активы, в обязательном порядке классифицируемые как оцениваемые по справедливой стоимости через прибыль или убыток | ФинАктСпрОбяз | С | | О | Типовой элемент <ДанПоказатТип>. Состав элемента представлен в таблице 4.15 |
| Финансовые активы, классифицируемые как оцениваемые по справедливой стоимости через прибыль или убыток по усмотрению негосударственного пенсионного фонда | ФинАктСтУсм | С | | О | Типовой элемент <ДанПоказатТип>. Состав элемента представлен в таблице 4.15 |
Таблица 4.9
Финансовые активы, оцениваемые по справедливой стоимости через прочий совокупный доход (ФинАктСпрПр)
| Наименование элемента | Сокращенное наименование (код) элемента | Признак типа элемента | Формат элемента | Признак обязательности элемента | Дополнительная информация |
| Всего | Всего | С | | О | Типовой элемент <ДанПоказатТип>. Состав элемента представлен в таблице 4.15 |
| Долговые инструменты | ДолгИнстр | С | | О | Типовой элемент <ДанПоказатТип>. Состав элемента представлен в таблице 4.15 |
| Долевые инструменты | ДолевИнстр | С | | О | Типовой элемент <ДанПоказатТип>. Состав элемента представлен в таблице 4.15 |
Таблица 4.10
Финансовые активы, оцениваемые по амортизированной стоимости (ФинАктАморт)
| Наименование элемента | Сокращенное наименование (код) элемента | Признак типа элемента | Формат элемента | Признак обязательности элемента | Дополнительная информация |
| Всего | Всего | С | | О | Типовой элемент <ДанПоказатТип>. Состав элемента представлен в таблице 4.15 |
| Депозиты и прочие размещенные средства в кредитных организациях и банках-нерезидентах | ДепПрКОБанкНер | С | | О | Типовой элемент <ДанПоказатТип>. Состав элемента представлен в таблице 4.15 |
| Прочие размещенные средства и прочая дебиторская задолженность | ПрРазмСрДебЗад | С | | О | Типовой элемент <ДанПоказатТип>. Состав элемента представлен в таблице 4.15 |
Таблица 4.11
Обязательства (Обязат)
| Наименование элемента | Сокращенное наименование (код) элемента | Признак типа элемента | Формат элемента | Признак обязательности элемента | Дополнительная информация |
| Финансовые обязательства, оцениваемые по справедливой стоимости через прибыль или убыток | ФинОбСпр | С | | О | Состав элемента представлен в таблице 4.12 |
| Финансовые обязательства, оцениваемые по амортизированной стоимости | ФинОбАморт | С | | О | Состав элемента представлен в таблице 4.13 |
| Кредиторская задолженность по деятельности в качестве страховщика по обязательному пенсионному страхованию, деятельности по негосударственному пенсионному обеспечению | КЗСтрОПС | С | | О | Типовой элемент <ДанПоказатТип>. Состав элемента представлен в таблице 4.15 |
| Обязательства выбывающих групп, классифицированных как предназначенные для продажи | ОбязВыбГрПр | С | | О | Типовой элемент <ДанПоказатТип>. Состав элемента представлен в таблице 4.15 |
| Обязательства по договорам об обязательном пенсионном страховании | ОбязДогОПС | С | | О | Типовой элемент <ДанПоказатТип>. Состав элемента представлен в таблице 4.15 |
| Обязательства по договорам негосударственного пенсионного обеспечения, классифицированным как страховые | ОбязДогНГосПОСтр | С | | О | Типовой элемент <ДанПоказатТип>. Состав элемента представлен в таблице 4.15 |
| Обязательства по договорам негосударственного пенсионного обеспечения, классифицированным как инвестиционные с негарантированной возможностью получения дополнительных выгод | ОбязДогНГосПОИнв | С | | О | Типовой элемент <ДанПоказатТип>. Состав элемента представлен в таблице 4.15 |
| Обязательства по вознаграждениям работникам по окончании трудовой деятельности, не ограниченным фиксируемыми платежами | ОбязВознРаб | С | | О | Типовой элемент <ДанПоказатТип>. Состав элемента представлен в таблице 4.15 |
| Обязательство по текущему налогу на прибыль | ОбязНалПриб | С | | О | Типовой элемент <ДанПоказатТип>. Состав элемента представлен в таблице 4.15 |
| Отложенные налоговые обязательства | ОтлНалОбяз | С | | О | Типовой элемент <ДанПоказатТип>. Состав элемента представлен в таблице 4.15 |
| Резервы - оценочные обязательства | РезОценОбяз | С | | О | Типовой элемент <ДанПоказатТип>. Состав элемента представлен в таблице 4.15 |
| Прочие обязательства | ПрочОбяз | С | | О | Типовой элемент <ДанПоказатТип>. Состав элемента представлен в таблице 4.15 |
| Вписываемый показатель | ВписПоказат | С | | НМ | Типовой элемент <ВписПоказатТип>. Состав элемента представлен в таблице 4.16 |
| Итого обязательств | ИтогОбяз | С | | О | Типовой элемент <ДанПоказатТип>. Состав элемента представлен в таблице 4.15 |
Таблица 4.12
Финансовые обязательства, оцениваемые по справедливой стоимости через прибыль или убыток (ФинОбСпр)
| Наименование элемента | Сокращенное наименование (код) элемента | Признак типа элемента | Формат элемента | Признак обязательности элемента | Дополнительная информация |
| Всего | Всего | С | | О | Типовой элемент <ДанПоказатТип>. Состав элемента представлен в таблице 4.15 |
| Финансовые обязательства, в обязательном порядке классифицируемые как оцениваемые по справедливой стоимости через прибыль или убыток | ФинОбСпрОбяз | С | | О | Типовой элемент <ДанПоказатТип>. Состав элемента представлен в таблице 4.15 |
| Финансовые обязательства, классифицируемые как оцениваемые по справедливой стоимости через прибыль или убыток по усмотрению негосударственного пенсионного фонда | ФинОбСтУсм | С | | О | Типовой элемент <ДанПоказатТип>. Состав элемента представлен в таблице 4.15 |
Таблица 4.13
Финансовые обязательства, оцениваемые по амортизированной стоимости (ФинОбАморт)
| Наименование элемента | Сокращенное наименование (код) элемента | Признак типа элемента | Формат элемента | Признак обязательности элемента | Дополнительная информация |
| Всего | Всего | С | | О | Типовой элемент <ДанПоказатТип>. Состав элемента представлен в таблице 4.15 |
| Кредиты, займы и прочие привлеченные средства | КрЗаймПр | С | | О | Типовой элемент <ДанПоказатТип>. Состав элемента представлен в таблице 4.15 |
| Прочая кредиторская задолженность | ПрКредДолг | С | | О | Типовой элемент <ДанПоказатТип>. Состав элемента представлен в таблице 4.15 |
Таблица 4.14
Средства, предназначенные для обеспечения уставной деятельности (СрОбУстДеят)
| Наименование элемента | Сокращенное наименование (код) элемента | Признак типа элемента | Формат элемента | Признак обязательности элемента | Дополнительная информация |
| Совокупный вклад учредителей | СовВклУчр | С | | О | Типовой элемент <ДанПоказатТип>. Состав элемента представлен в таблице 4.15 |
| Добавочные вклады учредителей | ДобВклУчр | С | | О | Типовой элемент <ДанПоказатТип>. Состав элемента представлен в таблице 4.15 |
| Резерв переоценки долевых инструментов, оцениваемых по справедливой стоимости через прочий совокупный доход | РезПерДолевИ | С | | О | Типовой элемент <ДанПоказатТип>. Состав элемента представлен в таблице 4.15 |
| Резерв переоценки долговых инструментов, оцениваемых по справедливой стоимости через прочий совокупный доход | РезПерДолгИ | С | | О | Типовой элемент <ДанПоказатТип>. Состав элемента представлен в таблице 4.15 |
| Резерв под обесценение долговых инструментов, оцениваемых по справедливой стоимости через прочий совокупный доход | РезОбДолгИнстр | С | | О | Типовой элемент <ДанПоказатТип>. Состав элемента представлен в таблице 4.15 |
| Резерв переоценки основных средств и нематериальных активов | РезПерОснСр | С | | О | Типовой элемент <ДанПоказатТип>. Состав элемента представлен в таблице 4.15 |
| Резерв переоценки финансовых обязательств, учитываемых по справедливой стоимости через прибыль или убыток, связанной с изменением кредитного риска | РезПерФинОбяз | С | | О | Типовой элемент <ДанПоказатТип>. Состав элемента представлен в таблице 4.15 |
| Резерв переоценки обязательств (активов) по вознаграждениям работникам по окончании трудовой деятельности, не ограниченным фиксируемыми платежами | РезПерОбязВознРаб | С | | О | Типовой элемент <ДанПоказатТип>. Состав элемента представлен в таблице 4.15 |
| Резерв хеджирования долевых инструментов, оцениваемых по справедливой стоимости через прочий совокупный доход | РезХеджДолИнстр | С | | О | Типовой элемент <ДанПоказатТип>. Состав элемента представлен в таблице 4.15 |
| Резерв хеджирования денежных потоков | РезХеджДенПот | С | | О | Типовой элемент <ДанПоказатТип>. Состав элемента представлен в таблице 4.15 |
| Прочие резервы | ПрРез | С | | О | Типовой элемент <ДанПоказатТип>. Состав элемента представлен в таблице 4.15 |
| Нераспределенная прибыль (непокрытый убыток) | НераспрПриб | С | | О | Типовой элемент <ДанПоказатТип>. Состав элемента представлен в таблице 4.15 |
| Вписываемый показатель | ВписПоказат | С | | НМ | Типовой элемент <ВписПоказатТип>. Состав элемента представлен в таблице 4.16 |
| Итого средств, предназначенных для обеспечения уставной деятельности | ИтогСрОбУстДеят | С | | О | Типовой элемент <ДанПоказатТип>. Состав элемента представлен в таблице 4.15 |
| Итого средства, предназначенные для обеспечения уставной деятельности, и обязательства | ИтогСрОбУстДеятОбяз | С | | О | Типовой элемент <ДанПоказатТип>. Состав элемента представлен в таблице 4.15 |
Таблица 4.15
Данные по показателю (ДанПоказатТип)
| Наименование элемента | Сокращенное наименование (код) элемента | Признак типа элемента | Формат элемента | Признак обязательности элемента | Дополнительная информация |
| Данные за отчетный период | СумОтч | A | N(12) | О | |
| Данные за предыдущий отчетный период | СумОтчПр | A | N(12) | О | |
| Пояснения к строкам | ПояснСтр | П | T(1-4) | НМ | |
Таблица 4.16
Данные по вписываемому показателю (ВписПоказатТип)
| Наименование элемента | Сокращенное наименование (код) элемента | Признак типа элемента | Формат элемента | Признак обязательности элемента | Дополнительная информация |
| Наименование показателя | НаимПоказат | A | T(1-255) | О | |
| Данные за отчетный период | СумОтч | A | N(12) | О | |
| Данные за предыдущий отчетный период | СумОтчПр | A | N(12) | О | |
| Пояснения к строкам | ПояснСтр | П | T(1-4) | НМ | |
Таблица 4.17
Адрес в Российской Федерации (АдрРФТип)
| Наименование элемента | Сокращенное наименование (код) элемента | Признак типа элемента | Формат элемента | Признак обязательности элемента | Дополнительная информация |
| Индекс | Индекс | A | T(=6) | Н | |
| Код региона | КодРегион | A | T(=2) | ОК | Типовой элемент <ССРФТип>. Принимает значения в соответствии со справочником "Коды субъектов Российской Федерации" |
| Район | Район | A | T(1-50) | Н | |
| Город | Город | A | T(1-50) | Н | |
| Населенный пункт | НаселПункт | A | T(1-50) | Н | |
| Улица | Улица | A | T(1-50) | Н | |
| Дом | Дом | A | T(1-20) | Н | |
| Корпус | Корпус | A | T(1-20) | Н | |
| Квартира | Кварт | A | T(1-20) | Н | |
Таблица 4.18
Фамилия, имя, отчество (ФИОТип)
| Наименование элемента | Сокращенное наименование (код) элемента | Признак типа элемента | Формат элемента | Признак обязательности элемента | Дополнительная информация |
| Фамилия | Фамилия | A | T(1-60) | О | |
| Имя | Имя | A | T(1-60) | О | |
| Отчество | Отчество | A | T(1-60) | Н | |
Приложение N 7
УТВЕРЖДЕН
приказом ФНС России
от "___"_________2018 г.
N____________________
РЕКОМЕНДУЕМЫЙ ФОРМАТ ПРЕДСТАВЛЕНИЯ ОТЧЕТА О ФИНАНСОВЫХ РЕЗУЛЬТАТАХ НЕГОСУДАРСТВЕННОГО ПЕНСИОННОГО ФОНДА В ФОРМЕ НЕКОММЕРЧЕСКОЙ ОРГАНИЗАЦИИ, НЕ ПРИМЕНЯЮЩЕГО МЕЖДУНАРОДНЫЕ СТАНДАРТЫ ФИНАНСОВОЙ ОТЧЕТНОСТИ, В ЭЛЕКТРОННОЙ ФОРМЕ
I. ОБЩИЕ СВЕДЕНИЯ
1. Настоящий формат описывает требования к XML файлам (далее - файл обмена) передачи в электронной форме отчета о финансовых результатах негосударственного пенсионного фонда в форме некоммерческой организации, не применяющего международные стандарты финансовой отчетности, в налоговые органы.
2. Настоящий формат (часть CCVIII, версия 5.01) разработан в соответствии с Приложением 4 к Положению Банка России от 28.12.2015 N 527-П "Отраслевой стандарт бухгалтерского учета "Порядок составления бухгалтерской (финансовой) отчетности негосударственных пенсионных фондов" (в редакции Указания Банка России от 22.05.2017 N 4381-У).
II. ОПИСАНИЕ ФАЙЛА ОБМЕНА
3. Имя файла обмена должно иметь следующий вид:
R_Т_A_K_О_GGGGMMDD_N, где:
R_Т - префикс, принимающий значение NO_BONPFNO4;
A_K - идентификатор получателя информации, где: A - идентификатор получателя, которому направляется файл обмена, K - идентификатор конечного получателя, для которого предназначена информация из данного файла обмена <1>. Каждый из идентификаторов (A и K) имеет вид для налоговых органов - четырехразрядный код (код налогового органа в соответствии с классификатором "Система обозначения налоговых органов" (СОНО);
<1> Передача файла от отправителя к конечному получателю (К) может осуществляться в несколько этапов через другие налоговые органы, осуществляющие передачу файла на промежуточных этапах, которые обозначаются идентификатором А. В случае передачи файла от отправителя к конечному получателю при отсутствии налоговых органов, осуществляющих передачу на промежуточных этапах, значения идентификаторов А и К совпадают.
О - идентификатор отправителя информации, имеет вид:
для организаций - девятнадцатиразрядный код (идентификационный номер налогоплательщика (далее - ИНН) и код причины постановки на учет (далее - КПП) организации (обособленного подразделения);
для физических лиц - двенадцатиразрядный код (ИНН физического лица, при наличии. При отсутствии ИНН - последовательность из двенадцати нулей).
GGGG - год формирования передаваемого файла, MM - месяц, DD - день;
N - идентификационный номер файла. (Длина - от 1 до 36 знаков. Идентификационный номер файла должен обеспечивать уникальность файла).
Расширение имени файла - xml. Расширение имени файла может указываться как строчными, так и прописными буквами.
Параметры первой строки файла обмена
Первая строка XML файла должна иметь следующий вид:
<?xml version="1.0" encoding="windows-1251"?>
Имя файла, содержащего XML схему файла обмена, должно иметь следующий вид:
NO_BONPFNO4_1_208_00_05_01_xx, где хх - номер версии схемы.
Расширение имени файла - xsd.
XML схема файла обмена приводится отдельным файлом и размещается на официальном сайте Федеральной налоговой службы.
4. Логическая модель файла обмена представлена в виде диаграммы структуры файла обмена на рисунке 1 настоящего формата. Элементами логической модели файла обмена являются элементы и атрибуты XML файла. Перечень структурных элементов логической модели файла обмена и сведения о них приведены в таблицах 4.1 - 4.23 настоящего формата.
Для каждого структурного элемента логической модели файла обмена приводятся следующие сведения:
наименование элемента. Приводится полное наименование элемента <2>;
<2> В строке таблицы могут быть описаны несколько элементов, наименования которых разделены символом "|". Такая форма записи применяется при наличии в файле обмена только одного элемента из описанных в этой строке.
сокращенное наименование (код) элемента. Приводится сокращенное наименование элемента. Синтаксис сокращенного наименования должен удовлетворять спецификации XML;
признак типа элемента. Может принимать следующие значения: "С" - сложный элемент логической модели (содержит вложенные элементы), "П" - простой элемент логической модели, реализованный в виде элемента XML файла, "А" - простой элемент логической модели, реализованный в виде атрибута элемента XML файла. Простой элемент логической модели не содержит вложенные элементы;
формат элемента. Формат элемента представляется следующими условными обозначениями: Т - символьная строка; N - числовое значение (целое или дробное).
Формат символьной строки указывается в виде Т(n-к) или T(=к), где: n - минимальное количество знаков, к - максимальное количество знаков, символ "-" - разделитель, символ "=" означает фиксированное количество знаков в строке. В случае, если минимальное количество знаков равно 0, формат имеет вид Т(0-к). В случае, если максимальное количество знаков неограниченно, формат имеет вид Т(n-).
Формат числового значения указывается в виде N(m.к), где: m - максимальное количество знаков в числе, включая знак (для отрицательного числа), целую и дробную часть числа без разделяющей десятичной точки, k - максимальное число знаков дробной части числа. Если число знаков дробной части числа равно 0 (то есть число целое), то формат числового значения имеет вид N(m).
Для простых элементов, являющихся базовыми в XML (определенными в сети "Интернет" по электронному адресу: http://www.w3.org/TR/xmlschema-0), например, элемент с типом "date", поле "Формат элемента" не заполняется. Для таких элементов в поле "Дополнительная информация" указывается тип базового элемента;
признак обязательности элемента определяет обязательность наличия элемента (совокупности наименования элемента и его значения) в файле обмена. Признак обязательности элемента может принимать следующие значения: "О" - наличие элемента в файле обмена обязательно; "Н" - наличие элемента в файле обмена необязательно, то есть элемент может отсутствовать. Если элемент принимает ограниченный перечень значений (по классификатору, кодовому словарю и тому подобному), то признак обязательности элемента дополняется символом "К". Например, "ОК". В случае, если количество реализаций элемента может быть более одной, то признак обязательности элемента дополняется символом "М". Например, "НМ" или "ОКМ".
К вышеперечисленным признакам обязательности элемента может добавляться значение "У" в случае описания в XML схеме условий, предъявляемых к элементу в файле обмена, описанных в графе "Дополнительная информация". Например, "НУ" или "ОКУ";
дополнительная информация содержит, при необходимости, требования к элементу файла обмена, не указанные ранее. Для сложных элементов указывается ссылка на таблицу, в которой описывается состав данного элемента. Для элементов, принимающих ограниченный перечень значений из классификатора (кодового словаря и тому подобного), указывается соответствующее наименование классификатора (кодового словаря и тому подобного) или приводится перечень возможных значений. Для классификатора (кодового словаря и тому подобного) может указываться ссылка на его местонахождение. Для элементов, использующих пользовательский тип данных, указывается наименование типового элемента.

Рисунок 1. Диаграмма структуры файла обмена
Таблица 4.1
Файл обмена (Файл)
| Наименование элемента | Сокращенное наименование (код) элемента | Признак типа элемента | Формат элемента | Признак обязательности элемента | Дополнительная информация |
| Идентификатор файла | ИдФайл | A | T(1-255) | ОУ | Содержит (повторяет) имя сформированного файла (без расширения) |
| Версия программы, с помощью которой сформирован файл | ВерсПрог | A | T(1-40) | О | |
| Версия формата | ВерсФорм | A | T(1-5) | О | Принимает значение: 5.01 |
| Состав и структура документа | Документ | С | | О | Состав элемента представлен в таблице 4.2 |
Таблица 4.2
Состав и структура документа (Документ)
| Наименование элемента | Сокращенное наименование (код) элемента | Признак типа элемента | Формат элемента | Признак обязательности элемента | Дополнительная информация |
| Код формы отчетности по КНД | КНД | A | T(=7) | ОК | Типовой элемент <КНДТип>. Принимает значение: 0420217 |
| Дата формирования документа | | | T(=10) | О | Типовой элемент <ДатаТип>. Дата в формате ДД.ММ.ГГГГ |
| Отчетный (налоговый) период | Период | ДатаДок | A | ОК | Принимает значение: 34 - год | 90 - год при реорганизации (ликвидации) организации |
| Отчетный год | ОтчетГод | A | | О | Типовой элемент <xs:gYear>. Год в формате ГГГГ |
| Номер корректировки | НомКорр | A | N(3) | О | Принимает значение: 0 - первичный документ, 1 - 999 - номер корректировки для корректирующего документа |
| Сведения о налогоплательщике | СвНП | С | | О | Состав элемента представлен в таблице 4.3 |
| Сведения о лице, подписавшем документ | Подписант | С | | О | Состав элемента представлен в таблице 4.5 |
| Отчет о финансовых результатах негосударственного пенсионного фонда в форме некоммерческой организации, не применяющего международные стандарты финансовой отчетности | ОтчФинРезНПФНОНеПрим | С | | О | Состав элемента представлен в таблице 4.6 |
| Содержание графы "Пояснения к строкам" отчета о финансовых результатах негосударственного пенсионного фонда в форме некоммерческой организации, не применяющего международные стандарты финансовой отчетности | ПояснСтр | П | T(1-255) | Н | Имя файла имеет вид R_Т_A_K_О_N1_GGGGMMDD_N2, где: R_Т - префикс, принимающий значение NO_PBONPFNO4; A_K - идентификатор получателя информации, где: A - идентификатор получателя, которому направляется файл обмена, K - идентификатор конечного получателя, для которого предназначена информация из данного файла обмена; идентификаторы A и К имеют вид для налоговых органов - четырехразрядный код (код по СОНО); О - идентификатор отправителя информации, имеет вид: для организаций - девятнадцатиразрядный код (ИНН и КПП налогоплательщика организации (обособленного подразделения); для физических лиц - двенадцатиразрядный код (ИНН физического лица, при наличии. При отсутствии ИНН - последовательность из двенадцати нулей); GGGG - год, MM - месяц, DD - день формирования файла; N1, N2 - идентификационные номера файла: N1 - должен совпадать с идентификационным номером файла бухгалтерской отчетности N2 - уникален для каждого файла независимо от принадлежности к документу (длина - от 1 до 36 знаков). Расширение имени файла - xls | doc | rtf | tif | pdf | jpg. |
Таблица 4.3
Сведения о налогоплательщике (СвНП)
| Наименование элемента | Сокращенное наименование (код) элемента | Признак типа элемента | Формат элемента | Признак обязательности элемента | Дополнительная информация |
| Код территории по ОКАТО | ОКАТО | A | T(=11) | ОК | Типовой элемент <ОКАТОТип>. Принимает значение в соответствии с Общероссийским классификатором объектов административно-территориального деления |
| Код некредитной финансовой организации по ОКПО | ОКПО | A | T(8-10) | НК | Типовой элемент <ОКПОТип>. Значение выбирается в соответствии с общероссийским классификатором предприятий и организаций |
| Регистрационный номер (порядковый номер) некредитной финансовой организации | РегНомНеКО | A | T(1-9) | Н | |
| Налогоплательщик - юридическое лицо | НПЮЛ | С | | О | Состав элемента представлен в таблице 4.4 |
Таблица 4.4
Налогоплательщик - юридическое лицо (НПЮЛ)
| Наименование элемента | Сокращенное наименование (код) элемента | Признак типа элемента | Формат элемента | Признак обязательности элемента | Дополнительная информация |
| Полное наименование организации | НаимОрг | A | T(1-1000) | О | |
| Сокращенное наименование организации | НаимОргКр | A | T(1-255) | Н | |
| ИНН организации | ИННЮЛ | A | T(=10) | О | Типовой элемент <ИННЮЛТип> |
| КПП | КПП | A | T(=9) | О | Типовой элемент <КППТип> |
| Почтовый адрес | АдрРФ | С | | О | Типовой элемент <АдрРФТип>. Состав элемента представлен в таблице 4.22 |
Таблица 4.5
Сведения о лице, подписавшем документ (Подписант)
| Наименование элемента | Сокращенное наименование (код) элемента | Признак типа элемента | Формат элемента | Признак обязательности элемента | Дополнительная информация |
| Должность руководителя | Должность | A | T(1-120) | Н | |
| Фамилия, имя, отчество руководителя | ФИО | С | | О | Типовой элемент <ФИОТип>. Состав элемента представлен в таблице 4.23 |
Таблица 4.6
Отчет о финансовых результатах негосударственного пенсионного фонда в форме некоммерческой организации, не применяющего международные стандарты финансовой отчетности (ОтчФинРезНПФНОНеПрим)
| Наименование элемента | Сокращенное наименование (код) элемента | Признак типа элемента | Формат элемента | Признак обязательности элемента | Дополнительная информация |
| Код по ОКЕИ | ОКЕИ | A | T(=3) | ОК | Типовой элемент <ОКЕИТип>. Принимает значение: 384 |
| Деятельность в качестве страховщика по обязательному пенсионному страхованию, деятельность по негосударственному пенсионному обеспечению | ДеятОПССтрахНПС | С | | О | Состав элемента представлен в таблице 4.7 |
| Инвестиционная деятельность | ИнвДеят | С | | О | Состав элемента представлен в таблице 4.12 |
| Прочие операционные доходы и расходы | ПрОпДохРасх | С | | О | Состав элемента представлен в таблице 4.13 |
| Прочий совокупный доход | ПрСовДох | С | | О | Состав элемента представлен в таблице 4.15 |
| Итого совокупного дохода (убытка) за отчетный период | ИтогСовРез | С | | О | Типовой элемент <ДанПоказатТип>. Состав элемента представлен в таблице 4.20 |
Таблица 4.7
Деятельность в качестве страховщика по обязательному пенсионному страхованию, деятельность по негосударственному пенсионному обеспечению (ДеятОПССтрахНПС)
| Наименование элемента | Сокращенное наименование (код) элемента | Признак типа элемента | Формат элемента | Признак обязательности элемента | Дополнительная информация |
| Взносы по деятельности в качестве страховщика по обязательному пенсионному страхованию, деятельности по негосударственному пенсионному обеспечению | ВзнДеятОПССтрахНПС | С | | О | Состав элемента представлен в таблице 4.8 |
| Выплаты по деятельности в качестве страховщика по договорам об обязательном пенсионном страховании, деятельности по негосударственному пенсионному обеспечению | ВыплДеятОПССтрахНПС | С | | О | Состав элемента представлен в таблице 4.9 |
| Изменение обязательств по деятельности в качестве страховщика по обязательному пенсионному страхованию, деятельности по негосударственному пенсионному обеспечению | ИзмОбязДеятСтрах | С | | О | Состав элемента представлен в таблице 4.10 |
| Доходы (расходы) от деятельности в качестве страховщика по обязательному пенсионному страхованию, деятельности по негосударственному пенсионному обеспечению | РезДеятОПССтрахНПС | С | | О | Состав элемента представлен в таблице 4.11 |
| Вписываемый показатель | ВписПоказат | С | | НМ | Типовой элемент <ВписПоказатТип>. Состав элемента представлен в таблице 4.21 |
Таблица 4.8
Взносы по деятельности в качестве страховщика по обязательному пенсионному страхованию, деятельности по негосударственному пенсионному обеспечению (ВзнДеятОПССтрахНПС)
| Наименование элемента | Сокращенное наименование (код) элемента | Признак типа элемента | Формат элемента | Признак обязательности элемента | Дополнительная информация |
| Взносы по договорам об обязательном пенсионном страховании | ВзнДогОПС | С | | О | Типовой элемент <ДанПоказатТип>. Состав элемента представлен в таблице 4.20 |
| Взносы по договорам негосударственного пенсионного обеспечения, классифицированным как страховые и инвестиционные с негарантированной возможностью получения дополнительных выгод | ВзнДогНПССтрИнв | С | | О | Типовой элемент <ДанПоказатТип>. Состав элемента представлен в таблице 4.20 |
| Итого взносов по деятельности в качестве страховщика по обязательному пенсионному страхованию, деятельности по негосударственному пенсионному обеспечению | ИтогВзн | С | | О | Типовой элемент <ДанПоказатТип>. Состав элемента представлен в таблице 4.20 |
Таблица 4.9
Выплаты по деятельности в качестве страховщика по договорам об обязательном пенсионном страховании, деятельности по негосударственному пенсионному обеспечению (ВыплДеятОПССтрахНПС)
| Наименование элемента | Сокращенное наименование (код) элемента | Признак типа элемента | Формат элемента | Признак обязательности элемента | Дополнительная информация |
| Выплаты по договорам об обязательном пенсионном страховании | ВыплДогОПС | С | | О | Типовой элемент <ДанПоказатТип>. Состав элемента представлен в таблице 4.20 |
| Выплаты по договорам негосударственного пенсионного обеспечения, классифицированным как страховые и инвестиционные, с негарантированной возможностью получения дополнительных выгод | ВыплДогНПССтрИнв | С | | О | Типовой элемент <ДанПоказатТип>. Состав элемента представлен в таблице 4.20 |
| Итого выплат по деятельности в качестве страховщика по обязательному пенсионному страхованию, деятельности по негосударственному пенсионному обеспечению | ИтогВыплДеятСтрах | С | | О | Типовой элемент <ДанПоказатТип>. Состав элемента представлен в таблице 4.20 |
Таблица 4.10
Изменение обязательств по деятельности в качестве страховщика по обязательному пенсионному страхованию, деятельности по негосударственному пенсионному обеспечению (ИзмОбязДеятСтрах)
| Наименование элемента | Сокращенное наименование (код) элемента | Признак типа элемента | Формат элемента | Признак обязательности элемента | Дополнительная информация |
| Уменьшение (увеличение) обязательств по договорам об обязательном пенсионном страховании | ИзмОбязОПС | С | | О | Типовой элемент <ДанПоказатТип>. Состав элемента представлен в таблице 4.20 |
| Уменьшение (увеличение) обязательств по договорам негосударственного пенсионного обеспечения, классифицированным как страховые и инвестиционные, с негарантированной возможностью получения дополнительных выгод | ИзмОбязНПССтрИнв | С | | О | Типовой элемент <ДанПоказатТип>. Состав элемента представлен в таблице 4.20 |
Таблица 4.11
Доходы (расходы) от деятельности в качестве страховщика по обязательному пенсионному страхованию, деятельности по негосударственному пенсионному обеспечению (РезДеятОПССтрахНПС)
| Наименование элемента | Сокращенное наименование (код) элемента | Признак типа элемента | Формат элемента | Признак обязательности элемента | Дополнительная информация |
| Аквизиционные расходы | АквизРасх | С | | О | Типовой элемент <ДанПоказатТип>. Состав элемента представлен в таблице 4.20 |
| Изменение отложенных аквизиционных расходов | ИзмОтлАквизРасх | С | | О | Типовой элемент <ДанПоказатТип>. Состав элемента представлен в таблице 4.20 |
| Прочие доходы за вычетом расходов (прочие расходы за вычетом доходов) от деятельности в качестве страховщика по обязательному пенсионному страхованию, деятельности по негосударственному пенсионному обеспечению | ПрРезДеятСтрах | С | | О | Типовой элемент <ДанПоказатТип>. Состав элемента представлен в таблице 4.20 |
| Итого доходов (расходов) от деятельности в качестве страховщика по обязательному пенсионному страхованию, деятельности по негосударственному пенсионному обеспечению | ИтогРезДеятСтрах | С | | О | Типовой элемент <ДанПоказатТип>. Состав элемента представлен в таблице 4.20 |
Таблица 4.12
Инвестиционная деятельность (ИнвДеят)
| Наименование элемента | Сокращенное наименование (код) элемента | Признак типа элемента | Формат элемента | Признак обязательности элемента | Дополнительная информация |
| Процентные доходы | ПроцДох | С | | О | Типовой элемент <ДанПоказатТип>. Состав элемента представлен в таблице 4.20 |
| Доходы за вычетом расходов (расходы за вычетом доходов) по операциям с финансовыми инструментами, оцениваемыми по справедливой стоимости, изменение которой отражается в составе прибыли или убытка, кроме финансовых обязательств, классифицируемых как оцениваемые по справедливой стоимости, изменения которой отражаются в составе прибыли или убытка, при первоначальном признании | РезОпФинИнстр | С | | О | Типовой элемент <ДанПоказатТип>. Состав элемента представлен в таблице 4.20 |
| Доходы за вычетом расходов (расходы за вычетом доходов) по операциям с финансовыми активами, имеющимися в наличии для продажи | РезОпФинАкт | С | | О | Типовой элемент <ДанПоказатТип>. Состав элемента представлен в таблице 4.20 |
| Доходы за вычетом расходов (расходы за вычетом доходов) от операций с инвестиционным имуществом | РезОпИнвИмущ | С | | О | Типовой элемент <ДанПоказатТип>. Состав элемента представлен в таблице 4.20 |
| Доходы за вычетом расходов (расходы за вычетом доходов) по операциям с иностранной валютой | РезОпИнВал | С | | О | Типовой элемент <ДанПоказатТип>. Состав элемента представлен в таблице 4.20 |
| Прочие инвестиционные доходы за вычетом расходов (расходы за вычетом доходов) | ПрИнвРез | С | | О | Типовой элемент <ДанПоказатТип>. Состав элемента представлен в таблице 4.20 |
| Вписываемый показатель | ВписПоказат | С | | НМ | Типовой элемент <ВписПоказатТип>. Состав элемента представлен в таблице 4.21 |
| Итого доходов (расходов) от инвестиционной деятельности | ИтогИнвДеят | С | | О | Типовой элемент <ДанПоказатТип>. Состав элемента представлен в таблице 4.20 |
| Итого доходов (расходов) от деятельности в качестве страховщика по обязательному пенсионному страхованию, деятельности по негосударственному пенсионному обеспечению | ИтогРезДеятСтрах | С | | О | Типовой элемент <ДанПоказатТип>. Состав элемента представлен в таблице 4.20 |
Таблица 4.13
Прочие операционные доходы и расходы (ПрОпДохРасх)
| Наименование элемента | Сокращенное наименование (код) элемента | Признак типа элемента | Формат элемента | Признак обязательности элемента | Дополнительная информация |
| Общие и административные расходы | ОщАдмРасх | С | | О | Типовой элемент <ДанПоказатТип>. Состав элемента представлен в таблице 4.20 |
| Процентные расходы | ПроцРасх | С | | О | Типовой элемент <ДанПоказатТип>. Состав элемента представлен в таблице 4.20 |
| Доходы за вычетом расходов (расходы за вычетом доходов) от операций с финансовыми обязательствами, классифицированными как оцениваемые по справедливой стоимости, изменения которой отражаются в составе прибыли или убытка, при первоначальном признании | РезОпФОСпр | С | | О | Типовой элемент <ДанПоказатТип>. Состав элемента представлен в таблице 4.20 |
| Прочие доходы | ПрДох | С | | О | Типовой элемент <ДанПоказатТип>. Состав элемента представлен в таблице 4.20 |
| Прочие расходы | ПрРасх | С | | О | Типовой элемент <ДанПоказатТип>. Состав элемента представлен в таблице 4.20 |
| Итого доходов (расходов) от прочей операционной деятельности | ИтогРезПрОпДеят | С | | О | Типовой элемент <ДанПоказатТип>. Состав элемента представлен в таблице 4.20 |
| Прибыль (убыток) до налогообложения | ПрУбДоНал | С | | О | Типовой элемент <ДанПоказатТип>. Состав элемента представлен в таблице 4.20 |
| Расход (доход) по налогу на прибыль | ДохРасхНалПр | С | | О | Состав элемента представлен в таблице 4.14 |
| Прибыль (убыток) от прекращенной деятельности, переоценки и выбытия активов (выбывающих групп), классифицированных как предназначенные для продажи, составляющих прекращенную деятельность, после налогообложения | ПрУбПрекрДеят | С | | О | Типовой элемент <ДанПоказатТип>. Состав элемента представлен в таблице 4.20 |
| Прибыль (убыток) после налогообложения | ПрУбПослНал | С | | О | Типовой элемент <ДанПоказатТип>. Состав элемента представлен в таблице 4.20 |
| Вписываемый показатель | ВписПоказат | С | | НМ | Типовой элемент <ВписПоказатТип>. Состав элемента представлен в таблице 4.21 |
Таблица 4.14
Расход (доход) по налогу на прибыль (ДохРасхНалПр)
| Наименование элемента | Сокращенное наименование (код) элемента | Признак типа элемента | Формат элемента | Признак обязательности элемента | Дополнительная информация |
| Всего | Всего | С | | О | Типовой элемент <ДанПоказатТип>. Состав элемента представлен в таблице 4.20 |
| Расход (доход) по текущему налогу на прибыль | РезТекНалПр | С | | О | Типовой элемент <ДанПоказатТип>. Состав элемента представлен в таблице 4.20 |
| Расход (доход) по отложенному налогу на прибыль | РезОтлНалПр | С | | О | Типовой элемент <ДанПоказатТип>. Состав элемента представлен в таблице 4.20 |
Таблица 4.15
Прочий совокупный доход (ПрСовДох)
| Наименование элемента | Сокращенное наименование (код) элемента | Признак типа элемента | Формат элемента | Признак обязательности элемента | Дополнительная информация |
| Прочий совокупный доход (расход), не подлежащий переклассификации в состав прибыли или убытка в последующих периодах | ПрСовДохНеПКлас | С | | О | Состав элемента представлен в таблице 4.16 |
| Прочий совокупный доход (расход), подлежащий переклассификации в состав прибыли или убытка в последующих периодах | ПрСовДохПКлас | С | | О | Состав элемента представлен в таблице 4.17 |
| Вписываемый показатель | ВписПоказат | С | | НМ | Типовой элемент <ВписПоказатТип>. Состав элемента представлен в таблице 4.21 |
| Итого прочего совокупного дохода (убытка) за отчетный период | ИтогПрСовРез | С | | О | Типовой элемент <ДанПоказатТип>. Состав элемента представлен в таблице 4.20 |
Таблица 4.16
Прочий совокупный доход (расход), не подлежащий переклассификации в состав прибыли или убытка в последующих периодах (ПрСовДохНеПКлас)
| Наименование элемента | Сокращенное наименование (код) элемента | Признак типа элемента | Формат элемента | Признак обязательности элемента | Дополнительная информация |
| Всего | Всего | С | | О | Типовой элемент <ДанПоказатТип>. Состав элемента представлен в таблице 4.20 |
| Доходы за вычетом расходов (расходы за вычетом доходов) от переоценки основных средств и нематериальных активов, всего | РезПерОснСр | С | | О | Типовой элемент <ДанПоказатТип>. Состав элемента представлен в таблице 4.20 |
| Доходы за вычетом расходов (расходы за вычетом доходов) от переоценки основных средств и нематериальных активов в результате выбытия | РезПерВыб | С | | О | Типовой элемент <ДанПоказатТип>. Состав элемента представлен в таблице 4.20 |
| Доходы за вычетом расходов (расходы за вычетом доходов) от переоценки основных средств и нематериальных активов в результате переоценки | РезПерПер | С | | О | Типовой элемент <ДанПоказатТип>. Состав элемента представлен в таблице 4.20 |
| Налог на прибыль по доходам за вычетом расходов (расходам за вычетом доходов) от переоценки основных средств и нематериальных активов | НалПрибРезПер | С | | О | Типовой элемент <ДанПоказатТип>. Состав элемента представлен в таблице 4.20 |
| Чистое изменение переоценки обязательств (активов) по вознаграждениям работникам по окончании трудовой деятельности, не ограниченным фиксируемыми платежами | ИзмПерВознРаб | С | | О | Типовой элемент <ДанПоказатТип>. Состав элемента представлен в таблице 4.20 |
| Влияние налога на прибыль, связанного с изменением переоценки обязательств (активов) по вознаграждениям работникам по окончании трудовой деятельности, не ограниченным фиксируемыми платежами | ВлНПИзмПерВозн | С | | О | Типовой элемент <ДанПоказатТип>. Состав элемента представлен в таблице 4.20 |
| Прочий совокупный доход (расход) от прочих операций | ПрСовДРПрОп | С | | О | Типовой элемент <ДанПоказатТип>. Состав элемента представлен в таблице 4.20 |
| Налог на прибыль, относящийся к прочему совокупному доходу (расходу) от прочих операций | НПДохПрОп | С | | О | Типовой элемент <ДанПоказатТип>. Состав элемента представлен в таблице 4.20 |
Таблица 4.17
Прочий совокупный доход (расход), подлежащий переклассификации в состав прибыли или убытка в последующих периодах (ПрСовДохПКлас)
| Наименование элемента | Сокращенное наименование (код) элемента | Признак типа элемента | Формат элемента | Признак обязательности элемента | Дополнительная информация |
| Всего | Всего | С | | О | Типовой элемент <ДанПоказатТип>. Состав элемента представлен в таблице 4.20 |
| Чистое изменение справедливой стоимости финансовых активов, имеющихся в наличии для продажи | ЧистИзмСтФАПр | С | | О | Состав элемента представлен в таблице 4.18 |
| Переклассификация в состав прибыли или убытка | ПерСостПрУб | С | | О | Состав элемента представлен в таблице 4.19 |
Таблица 4.18
Чистое изменение справедливой стоимости финансовых активов, имеющихся в наличии для продажи (ЧистИзмСтФАПр)
| Наименование элемента | Сокращенное наименование (код) элемента | Признак типа элемента | Формат элемента | Признак обязательности элемента | Дополнительная информация |
| Всего | Всего | С | | О | Типовой элемент <ДанПоказатТип>. Состав элемента представлен в таблице 4.20 |
| Изменение справедливой стоимости финансовых активов, имеющихся для продажи | ИзмСтФАПр | С | | О | Типовой элемент <ДанПоказатТип>. Состав элемента представлен в таблице 4.20 |
| Налог на прибыль, связанный с изменением справедливой стоимости финансовых активов, имеющихся в наличии для продажи | НПИзмСтФАПр | С | | О | Типовой элемент <ДанПоказатТип>. Состав элемента представлен в таблице 4.20 |
Таблица 4.19
Переклассификация в состав прибыли или убытка (ПерСостПрУб)
| Наименование элемента | Сокращенное наименование (код) элемента | Признак типа элемента | Формат элемента | Признак обязательности элемента | Дополнительная информация |
| Всего | Всего | С | | О | Типовой элемент <ДанПоказатТип>. Состав элемента представлен в таблице 4.20 |
| Обесценение | Обесцен | С | | О | Типовой элемент <ДанПоказатТип>. Состав элемента представлен в таблице 4.20 |
| Выбытие | Выбытие | С | | О | Типовой элемент <ДанПоказатТип>. Состав элемента представлен в таблице 4.20 |
| Налог на прибыль, связанный с переклассификацией | НППКлас | С | | О | Типовой элемент <ДанПоказатТип>. Состав элемента представлен в таблице 4.20 |
| Прочий совокупный доход (убыток) от прочих операций | ПрСовДРПрОп | С | | О | Типовой элемент <ДанПоказатТип>. Состав элемента представлен в таблице 4.20 |
| Налог на прибыль, относящийся к прочему совокупному доходу (убытку) от прочих операций | НПДохПрОп | С | | О | Типовой элемент <ДанПоказатТип>. Состав элемента представлен в таблице 4.20 |
Таблица 4.20
Данные по показателю (ДанПоказатТип)
| Наименование элемента | Сокращенное наименование (код) элемента | Признак типа элемента | Формат элемента | Признак обязательности элемента | Дополнительная информация |
| Данные за отчетный период | СумОтч | A | N(12) | О | |
| Данные за аналогичный период предыдущего года | СумАналогПр | A | N(12) | О | |
| Пояснения к строкам | ПояснСтр | П | T(1-4) | НМ | |
Таблица 4.21
Данные по вписываемому показателю (ВписПоказатТип)
| Наименование элемента | Сокращенное наименование (код) элемента | Признак типа элемента | Формат элемента | Признак обязательности элемента | Дополнительная информация |
| Наименование показателя | НаимПоказат | A | T(1-255) | О | |
| Данные на отчетную дату | СумОтч | A | N(12) | О | |
| Данные за аналогичный период предыдущего года | СумАналогПр | A | N(12) | О | |
| Пояснения к строкам | ПояснСтр | П | T(1-4) | НМ | |
Таблица 4.22
Адрес в Российской Федерации (АдрРФТип)
| Наименование элемента | Сокращенное наименование (код) элемента | Признак типа элемента | Формат элемента | Признак обязательности элемента | Дополнительная информация |
| Индекс | Индекс | A | T(=6) | Н | |
| Код региона | КодРегион | A | T(=2) | ОК | Типовой элемент <ССРФТип>. Принимает значения в соответствии со справочником "Коды субъектов Российской Федерации" |
| Район | Район | A | T(1-50) | Н | |
| Город | Город | A | T(1-50) | Н | |
| Населенный пункт | НаселПункт | A | T(1-50) | Н | |
| Улица | Улица | A | T(1-50) | Н | |
| Дом | Дом | A | T(1-20) | Н | |
| Корпус | Корпус | A | T(1-20) | Н | |
| Квартира | Кварт | A | T(1-20) | Н | |
Таблица 4.23
Фамилия, имя, отчество (ФИОТип)
| Наименование элемента | Сокращенное наименование (код) элемента | Признак типа элемента | Формат элемента | Признак обязательности элемента | Дополнительная информация |
| Фамилия | Фамилия | A | T(1-60) | О | |
| Имя | Имя | A | T(1-60) | О | |
| Отчество | Отчество | A | T(1-60) | Н | |
Приложение N 8
УТВЕРЖДЕН
приказом ФНС России
от "___"_________2018 г.
N____________________
РЕКОМЕНДУЕМЫЙ ФОРМАТ ПРЕДСТАВЛЕНИЯ ОТЧЕТА О ФИНАНСОВЫХ РЕЗУЛЬТАТАХ НЕГОСУДАРСТВЕННОГО ПЕНСИОННОГО ФОНДА В ФОРМЕ НЕКОММЕРЧЕСКОЙ ОРГАНИЗАЦИИ, ПРИМЕНЯЮЩЕГО МЕЖДУНАРОДНЫЕ СТАНДАРТЫ ФИНАНСОВОЙ ОТЧЕТНОСТИ, В ЭЛЕКТРОННОЙ ФОРМЕ
I. ОБЩИЕ СВЕДЕНИЯ
1. Настоящий формат описывает требования к XML файлам (далее - файл обмена) передачи в электронной форме отчета о финансовых результатах негосударственного пенсионного фонда в форме некоммерческой организации, применяющего международные стандарты финансовой отчетности, в налоговые органы.
2. Настоящий формат (часть CCIX, версия 5.01) разработан в соответствии с Приложением 4.1 к Положению Банка России от 28.12.2015 N 527-П "Отраслевой стандарт бухгалтерского учета "Порядок составления бухгалтерской (финансовой) отчетности негосударственных пенсионных фондов" (в редакции Указания Банка России от 31.10.2016 N 4173-У).
II. ОПИСАНИЕ ФАЙЛА ОБМЕНА
3. Имя файла обмена должно иметь следующий вид:
R_Т_A_K_О_GGGGMMDD_N, где:
R_Т - префикс, принимающий значение NO_BONPFNO5;
A_K - идентификатор получателя информации, где: A - идентификатор получателя, которому направляется файл обмена, K - идентификатор конечного получателя, для которого предназначена информация из данного файла обмена <1>. Каждый из идентификаторов (A и K) имеет вид для налоговых органов - четырехразрядный код (код налогового органа в соответствии с классификатором "Система обозначения налоговых органов" (СОНО);
<1> Передача файла от отправителя к конечному получателю (К) может осуществляться в несколько этапов через другие налоговые органы, осуществляющие передачу файла на промежуточных этапах, которые обозначаются идентификатором А. В случае передачи файла от отправителя к конечному получателю при отсутствии налоговых органов, осуществляющих передачу на промежуточных этапах, значения идентификаторов А и К совпадают.
О - идентификатор отправителя информации, имеет вид:
для организаций - девятнадцатиразрядный код (идентификационный номер налогоплательщика (далее - ИНН) и код причины постановки на учет (далее - КПП) организации (обособленного подразделения);
для физических лиц - двенадцатиразрядный код (ИНН физического лица, при наличии. При отсутствии ИНН - последовательность из двенадцати нулей).
GGGG - год формирования передаваемого файла, MM - месяц, DD - день;
N - идентификационный номер файла. (Длина - от 1 до 36 знаков. Идентификационный номер файла должен обеспечивать уникальность файла).
Расширение имени файла - xml. Расширение имени файла может указываться как строчными, так и прописными буквами.
Параметры первой строки файла обмена
Первая строка XML файла должна иметь следующий вид:
<?xml version="1.0" encoding="windows-1251"?>
Имя файла, содержащего XML схему файла обмена, должно иметь следующий вид:
NO_BONPFNO5_1_209_00_05_01_xx , где хх - номер версии схемы.
Расширение имени файла - xsd.
XML схема файла обмена приводится отдельным файлом и размещается на официальном сайте Федеральной налоговой службы.
4. Логическая модель файла обмена представлена в виде диаграммы структуры файла обмена на рисунке 1 настоящего формата. Элементами логической модели файла обмена являются элементы и атрибуты XML файла. Перечень структурных элементов логической модели файла обмена и сведения о них приведены в таблицах 4.1 - 4.32 настоящего формата.
Для каждого структурного элемента логической модели файла обмена приводятся следующие сведения:
наименование элемента. Приводится полное наименование элемента <2>;
<2> В строке таблицы могут быть описаны несколько элементов, наименования которых разделены символом "|". Такая форма записи применяется при наличии в файле обмена только одного элемента из описанных в этой строке.
сокращенное наименование (код) элемента. Приводится сокращенное наименование элемента. Синтаксис сокращенного наименования должен удовлетворять спецификации XML;
признак типа элемента. Может принимать следующие значения: "С" - сложный элемент логической модели (содержит вложенные элементы), "П" - простой элемент логической модели, реализованный в виде элемента XML файла, "А" - простой элемент логической модели, реализованный в виде атрибута элемента XML файла. Простой элемент логической модели не содержит вложенные элементы;
формат элемента. Формат элемента представляется следующими условными обозначениями: Т - символьная строка; N - числовое значение (целое или дробное).
Формат символьной строки указывается в виде Т(n-к) или T(=к), где: n - минимальное количество знаков, к - максимальное количество знаков, символ "-" - разделитель, символ "=" означает фиксированное количество знаков в строке. В случае, если минимальное количество знаков равно 0, формат имеет вид Т(0-к). В случае, если максимальное количество знаков неограниченно, формат имеет вид Т(n-).
Формат числового значения указывается в виде N(m.к), где: m - максимальное количество знаков в числе, включая знак (для отрицательного числа), целую и дробную часть числа без разделяющей десятичной точки, k - максимальное число знаков дробной части числа. Если число знаков дробной части числа равно 0 (то есть число целое), то формат числового значения имеет вид N(m).
Для простых элементов, являющихся базовыми в XML (определенными в сети "Интернет" по электронному адресу: http://www.w3.org/TR/xmlschema-0), например, элемент с типом "date", поле "Формат элемента" не заполняется. Для таких элементов в поле "Дополнительная информация" указывается тип базового элемента;
признак обязательности элемента определяет обязательность наличия элемента (совокупности наименования элемента и его значения) в файле обмена. Признак обязательности элемента может принимать следующие значения: "О" - наличие элемента в файле обмена обязательно; "Н" - наличие элемента в файле обмена необязательно, то есть элемент может отсутствовать. Если элемент принимает ограниченный перечень значений (по классификатору, кодовому словарю и тому подобному), то признак обязательности элемента дополняется символом "К". Например, "ОК". В случае, если количество реализаций элемента может быть более одной, то признак обязательности элемента дополняется символом "М". Например, "НМ" или "ОКМ".
К вышеперечисленным признакам обязательности элемента может добавляться значение "У" в случае описания в XML схеме условий, предъявляемых к элементу в файле обмена, описанных в графе "Дополнительная информация". Например, "НУ" или "ОКУ";
дополнительная информация содержит, при необходимости, требования к элементу файла обмена, не указанные ранее. Для сложных элементов указывается ссылка на таблицу, в которой описывается состав данного элемента. Для элементов, принимающих ограниченный перечень значений из классификатора (кодового словаря и тому подобного), указывается соответствующее наименование классификатора (кодового словаря и тому подобного) или приводится перечень возможных значений. Для классификатора (кодового словаря и тому подобного) может указываться ссылка на его местонахождение. Для элементов, использующих пользовательский тип данных, указывается наименование типового элемента.

Рисунок 1. Диаграмма структуры файла обмена
Таблица 4.1
Файл обмена (Файл)
| Наименование элемента | Сокращенное наименование (код) элемента | Признак типа элемента | Формат элемента | Признак обязательности элемента | Дополнительная информация |
| Идентификатор файла | ИдФайл | A | T(1-255) | ОУ | Содержит (повторяет) имя сформированного файла (без расширения) |
| Версия программы, с помощью которой сформирован файл | ВерсПрог | A | T(1-40) | О | |
| Версия формата | ВерсФорм | A | T(1-5) | О | Принимает значение: 5.01 |
| Состав и структура документа | Документ | С | | О | Состав элемента представлен в таблице 4.2 |
Таблица 4.2
Состав и структура документа (Документ)
| Наименование элемента | Сокращенное наименование (код) элемента | Признак типа элемента | Формат элемента | Признак обязательности элемента | Дополнительная информация |
| Код формы отчетности по КНД | КНД | A | T(=7) | ОК | Типовой элемент <КНДТип>. Принимает значение: 0420207 |
| Дата формирования документа | ДатаДок | A | T(=10) | О | Типовой элемент <ДатаТип>. Дата в формате ДД.ММ.ГГГГ |
| Отчетный (налоговый) период | Период | A | T(=2) | ОК | Принимает значение: 34 - год | 90 - год при реорганизации (ликвидации) организации |
| Отчетный год | ОтчетГод | A | | О | Типовой элемент <xs:gYear>. Год в формате ГГГГ |
| Номер корректировки | НомКорр | A | N(3) | О | Принимает значение: 0 - первичный документ, 1 - 999 - номер корректировки для корректирующего документа |
| Сведения о налогоплательщике | СвНП | С | | О | Состав элемента представлен в таблице 4.3 |
| Сведения о лице, подписавшем документ | Подписант | С | | О | Состав элемента представлен в таблице 4.5 |
| Отчет о финансовых результатах негосударственного пенсионного фонда в форме некоммерческой организации, применяющего международные стандарты финансовой отчетности | ОтчФинРезНПФНОПрим | С | | О | Состав элемента представлен в таблице 4.6 |
| Содержание графы "Пояснения к строкам" отчета о финансовых результатах негосударственного пенсионного фонда в форме некоммерческой организации, применяющего международные стандарты финансовой отчетности | ПояснСтр | П | T(1-255) | Н | Имя файла имеет вид R_Т_A_K_О_N1_GGGGMMDD_N2, где: R_Т - префикс, принимающий значение NO_PBONPFNO5; A_K - идентификатор получателя информации, где: A - идентификатор получателя, которому направляется файл обмена, K - идентификатор конечного получателя, для которого предназначена информация из данного файла обмена; идентификаторы A и К имеют вид для налоговых органов - четырехразрядный код (код по СОНО); О - идентификатор отправителя информации, имеет вид: для организаций - девятнадцатиразрядный код (ИНН и КПП налогоплательщика организации (обособленного подразделения); для физических лиц - двенадцатиразрядный код (ИНН физического лица, при наличии. При отсутствии ИНН - последовательность из двенадцати нулей); GGGG - год, MM - месяц, DD - день формирования файла; N1, N2 - идентификационные номера файла: N1 - должен совпадать с идентификационным номером файла бухгалтерской отчетности N2 - уникален для каждого файла независимо от принадлежности к документу (длина - от 1 до 36 знаков). Расширение имени файла - xls | doc | rtf | tif | pdf | jpg. |
Таблица 4.3
Сведения о налогоплательщике (СвНП)
| Наименование элемента | Сокращенное наименование (код) элемента | Признак типа элемента | Формат элемента | Признак обязательности элемента | Дополнительная информация |
| Код территории по ОКАТО | ОКАТО | A | T(=11) | ОК | Типовой элемент <ОКАТОТип>. Принимает значение в соответствии с Общероссийским классификатором объектов административно-территориального деления |
| Код некредитной финансовой организации по ОКПО | ОКПО | A | T(8-10) | НК | Типовой элемент <ОКПОТип>. Значение выбирается в соответствии с общероссийским классификатором предприятий и организаций |
| Регистрационный номер (порядковый номер) некредитной финансовой организации | РегНомНеКО | A | T(1-9) | Н | |
| Налогоплательщик - юридическое лицо | НПЮЛ | С | | О | Состав элемента представлен в таблице 4.4 |
Таблица 4.4
Налогоплательщик - юридическое лицо (НПЮЛ)
| Наименование элемента | Сокращенное наименование (код) элемента | Признак типа элемента | Формат элемента | Признак обязательности элемента | Дополнительная информация |
| Полное наименование организации | НаимОрг | A | T(1-1000) | О | |
| Сокращенное наименование организации | НаимОргКр | A | T(1-255) | Н | |
| ИНН организации | ИННЮЛ | A | T(=10) | О | Типовой элемент <ИННЮЛТип> |
| КПП | КПП | A | T(=9) | О | Типовой элемент <КППТип> |
| Почтовый адрес | АдрРФ | С | | О | Типовой элемент <АдрРФТип>. Состав элемента представлен в таблице 4.31 |
Таблица 4.5
Сведения о лице, подписавшем документ (Подписант)
| Наименование элемента | Сокращенное наименование (код) элемента | Признак типа элемента | Формат элемента | Признак обязательности элемента | Дополнительная информация |
| Должность руководителя | Должность | A | T(1-120) | Н | |
| Фамилия, имя, отчество руководителя | ФИО | С | | О | Типовой элемент <ФИОТип>. Состав элемента представлен в таблице 4.32 |
Таблица 4.6
Отчет о финансовых результатах негосударственного пенсионного фонда в форме некоммерческой организации, применяющего международные стандарты финансовой отчетности (ОтчФинРезНПФНОПрим)
| Наименование элемента | Сокращенное наименование (код) элемента | Признак типа элемента | Формат элемента | Признак обязательности элемента | Дополнительная информация |
| Код по ОКЕИ | ОКЕИ | A | T(=3) | ОК | Типовой элемент <ОКЕИТип>. Принимает значение: 384 |
| Деятельность в качестве страховщика по обязательному пенсионному страхованию, деятельность по негосударственному пенсионному обеспечению | ДеятОПССтрахНПС | С | | О | Состав элемента представлен в таблице 4.7 |
| Инвестиционная деятельность | ИнвДеят | С | | О | Состав элемента представлен в таблице 4.12 |
| Прочие операционные доходы и расходы | ПрОпДохРасх | С | | О | Состав элемента представлен в таблице 4.16 |
| Прочий совокупный доход | ПрСовДох | С | | О | Состав элемента представлен в таблице 4.18 |
| Итого совокупного дохода (убытка) за отчетный период | ИтогСовРез | С | | О | Типовой элемент <ДанПоказатТип>. Состав элемента представлен в таблице 4.29 |
Таблица 4.7
Деятельность в качестве страховщика по обязательному пенсионному страхованию, деятельность по негосударственному пенсионному обеспечению (ДеятОПССтрахНПС)
| Наименование элемента | Сокращенное наименование (код) элемента | Признак типа элемента | Формат элемента | Признак обязательности элемента | Дополнительная информация |
| Взносы по деятельности в качестве страховщика по обязательному пенсионному страхованию, деятельности по негосударственному пенсионному обеспечению | ВзнДеятОПССтрахНПС | С | | О | Состав элемента представлен в таблице 4.8 |
| Выплаты по деятельности в качестве страховщика по обязательному пенсионному страхованию, деятельности по негосударственному пенсионному обеспечению | ВыплДеятОПССтрахНПС | С | | О | Состав элемента представлен в таблице 4.9 |
| Изменение обязательств по деятельности в качестве страховщика по обязательному пенсионному страхованию, деятельности по негосударственному пенсионному обеспечению | ИзмОбязДеятСтрах | С | | О | Состав элемента представлен в таблице 4.10 |
| Доходы (расходы) по деятельности в качестве страховщика по обязательному пенсионному страхованию, деятельности по негосударственному пенсионному обеспечению | РезДеятОПССтрахНПС | С | | О | Состав элемента представлен в таблице 4.11 |
| Вписываемый показатель | ВписПоказат | С | | НМ | Типовой элемент <ВписПоказатТип>. Состав элемента представлен в таблице 4.30 |
Таблица 4.8
Взносы по деятельности в качестве страховщика по обязательному пенсионному страхованию, деятельности по негосударственному пенсионному обеспечению (ВзнДеятОПССтрахНПС)
| Наименование элемента | Сокращенное наименование (код) элемента | Признак типа элемента | Формат элемента | Признак обязательности элемента | Дополнительная информация |
| Взносы по договорам об обязательном пенсионном страховании | ВзнДогОПС | С | | О | Типовой элемент <ДанПоказатТип>. Состав элемента представлен в таблице 4.29 |
| Взносы по договорам негосударственного пенсионного обеспечения, классифицированным как страховые и инвестиционные с негарантированной возможностью получения дополнительных выгод | ВзнДогНПССтрИнв | С | | О | Типовой элемент <ДанПоказатТип>. Состав элемента представлен в таблице 4.29 |
| Итого взносов по деятельности в качестве страховщика по обязательному пенсионному страхованию, деятельности по негосударственному пенсионному обеспечению | ИтогВзн | С | | О | Типовой элемент <ДанПоказатТип>. Состав элемента представлен в таблице 4.29 |
Таблица 4.9
Выплаты по деятельности в качестве страховщика по обязательному пенсионному страхованию, деятельности по негосударственному пенсионному обеспечению (ВыплДеятОПССтрахНПС)
| Наименование элемента | Сокращенное наименование (код) элемента | Признак типа элемента | Формат элемента | Признак обязательности элемента | Дополнительная информация |
| Выплаты по договорам об обязательном пенсионном страховании | ВыплДогОПС | С | | О | Типовой элемент <ДанПоказатТип>. Состав элемента представлен в таблице 4.29 |
| Выплаты по договорам негосударственного пенсионного обеспечения, классифицированным как страховые и инвестиционные, с негарантированной возможностью получения дополнительных выгод | ВыплДогНПССтрИнв | С | | О | Типовой элемент <ДанПоказатТип>. Состав элемента представлен в таблице 4.29 |
| Итого выплат по деятельности в качестве страховщика по обязательному пенсионному страхованию, деятельности по негосударственному пенсионному обеспечению | ИтогВыплДеятСтрах | С | | О | Типовой элемент <ДанПоказатТип>. Состав элемента представлен в таблице 4.29 |
Таблица 4.10
Изменение обязательств по деятельности в качестве страховщика по обязательному пенсионному страхованию, деятельности по негосударственному пенсионному обеспечению (ИзмОбязДеятСтрах)
| Наименование элемента | Сокращенное наименование (код) элемента | Признак типа элемента | Формат элемента | Признак обязательности элемента | Дополнительная информация |
| Уменьшение (увеличение) обязательств по договорам об обязательном пенсионном страховании | ИзмОбязОПС | С | | О | Типовой элемент <ДанПоказатТип>. Состав элемента представлен в таблице 4.29 |
| Уменьшение (увеличение) обязательств по договорам негосударственного пенсионного обеспечения, классифицированным как страховые и инвестиционные, с негарантированной возможностью получения дополнительных выгод | ИзмОбязНПССтрИнв | С | | О | Типовой элемент <ДанПоказатТип>. Состав элемента представлен в таблице 4.29 |
Таблица 4.11
Доходы (расходы) по деятельности в качестве страховщика по обязательному пенсионному страхованию, деятельности по негосударственному пенсионному обеспечению (РезДеятОПССтрахНПС)
| Наименование элемента | Сокращенное наименование (код) элемента | Признак типа элемента | Формат элемента | Признак обязательности элемента | Дополнительная информация |
| Аквизиционные расходы | АквизРасх | С | | О | Типовой элемент <ДанПоказатТип>. Состав элемента представлен в таблице 4.29 |
| Изменение отложенных аквизиционных расходов | ИзмОтлАквизРасх | С | | О | Типовой элемент <ДанПоказатТип>. Состав элемента представлен в таблице 4.29 |
| Прочие доходы за вычетом расходов (прочие расходы за вычетом доходов) по деятельности в качестве страховщика по обязательному пенсионному страхованию, деятельности по негосударственному пенсионному обеспечению | ПрРезДеятСтрах | С | | О | Типовой элемент <ДанПоказатТип>. Состав элемента представлен в таблице 4.29 |
| Итого доходов (расходов) по деятельности в качестве страховщика по обязательному пенсионному страхованию, деятельности по негосударственному пенсионному обеспечению | ИтогРезДеятСтрах | С | | О | Типовой элемент <ДанПоказатТип>. Состав элемента представлен в таблице 4.29 |
Таблица 4.12
Инвестиционная деятельность (ИнвДеят)
| Наименование элемента | Сокращенное наименование (код) элемента | Признак типа элемента | Формат элемента | Признак обязательности элемента | Дополнительная информация |
| Процентные доходы | ПроцДох | С | | О | Типовой элемент <ДанПоказатТип>. Состав элемента представлен в таблице 4.29 |
| Доходы за вычетом расходов (расходы за вычетом доходов) от операций с финансовыми инструментами, оцениваемыми по справедливой стоимости через прибыль или убыток | РезОпФинИнстр | С | | О | Состав элемента представлен в таблице 4.13 |
| Доходы за вычетом расходов (расходы за вычетом доходов) от операций с финансовыми активами, оцениваемыми по справедливой стоимости через прочий совокупный доход | РезОпФинАкт | С | | О | Состав элемента представлен в таблице 4.14 |
| Доходы за вычетом расходов (расходы за вычетом доходов), возникающие в результате прекращения признания финансовых активов, оцениваемых по амортизированной стоимости | РезПрПризнФА | С | | О | Типовой элемент <ДанПоказатТип>. Состав элемента представлен в таблице 4.29 |
| Доходы за вычетом расходов (расходы за вычетом доходов), связанные с реклассификацией финансовых активов, оцениваемых по амортизированной стоимости, в категорию финансовых активов, оцениваемых по справедливой стоимости через прибыль или убыток | РезРеклФА | С | | О | Типовой элемент <ДанПоказатТип>. Состав элемента представлен в таблице 4.29 |
| Доходы за вычетом расходов (расходы за вычетом доходов) по восстановлению (созданию) резервов под обесценение долговых инструментов | РезВостРезОбДИ | С | | О | Состав элемента представлен в таблице 4.15 |
| Доходы за вычетом расходов (расходы за вычетом доходов) от операций с инвестиционным имуществом | РезОпИнвИмущ | С | | О | Типовой элемент <ДанПоказатТип>. Состав элемента представлен в таблице 4.29 |
| Доходы за вычетом расходов (расходы за вычетом доходов) по операциям с иностранной валютой | РезОпИнВал | С | | О | Типовой элемент <ДанПоказатТип>. Состав элемента представлен в таблице 4.29 |
| Прочие инвестиционные доходы за вычетом расходов (расходы за вычетом доходов) | ПрИнвРез | С | | О | Типовой элемент <ДанПоказатТип>. Состав элемента представлен в таблице 4.29 |
| Вписываемый показатель | ВписПоказат | С | | НМ | Типовой элемент <ВписПоказатТип>. Состав элемента представлен в таблице 4.30 |
| Итого доходов (расходов) по инвестиционной деятельности | ИтогИнвестДеят | С | | О | Типовой элемент <ДанПоказатТип>. Состав элемента представлен в таблице 4.29 |
| Итого доходов (расходов) по деятельности в качестве страховщика по обязательному пенсионному страхованию, деятельности по негосударственному пенсионному обеспечению и инвестиционной деятельности | ИтогСтрахИнвестДеят | С | | О | Типовой элемент <ДанПоказатТип>. Состав элемента представлен в таблице 4.29 |
Таблица 4.13
Доходы за вычетом расходов (расходы за вычетом доходов) от операций с финансовыми инструментами, оцениваемыми по справедливой стоимости через прибыль или убыток (РезОпФинИнстр)
| Наименование элемента | Сокращенное наименование (код) элемента | Признак типа элемента | Формат элемента | Признак обязательности элемента | Дополнительная информация |
| Всего | Всего | С | | О | Типовой элемент <ДанПоказатТип>. Состав элемента представлен в таблице 4.29 |
| Доходы за вычетом расходов (расходы за вычетом доходов) от операций с финансовыми инструментами, в обязательном порядке классифицируемыми как оцениваемые по справедливой стоимости через прибыль или убыток | РезОпФинИнстрОбяз | С | | О | Типовой элемент <ДанПоказатТип>. Состав элемента представлен в таблице 4.29 |
| Доходы за вычетом расходов (расходы за вычетом доходов) от операций с финансовыми активами, классифицируемыми как оцениваемые по справедливой стоимости через прибыль или убыток по усмотрению негосударственного пенсионного фонда | РезОпФинАктУсм | С | | О | Типовой элемент <ДанПоказатТип>. Состав элемента представлен в таблице 4.29 |
Таблица 4.14
Доходы за вычетом расходов (расходы за вычетом доходов) от операций с финансовыми активами, оцениваемыми по справедливой стоимости через прочий совокупный доход (РезОпФинАкт)
| Наименование элемента | Сокращенное наименование (код) элемента | Признак типа элемента | Формат элемента | Признак обязательности элемента | Дополнительная информация |
| Всего | Всего | С | | О | Типовой элемент <ДанПоказатТип>. Состав элемента представлен в таблице 4.29 |
| Доходы за вычетом расходов (расходы за вычетом доходов) от операций с долговыми инструментами, оцениваемыми по справедливой стоимости через прочий совокупный доход | РезОпДолгИнстр | С | | О | Типовой элемент <ДанПоказатТип>. Состав элемента представлен в таблице 4.29 |
| Доходы за вычетом расходов (расходы за вычетом доходов) от операций с долевыми инструментами, оцениваемыми по справедливой стоимости через прочий совокупный доход | РезОпДолевИнстр | С | | О | Типовой элемент <ДанПоказатТип>. Состав элемента представлен в таблице 4.29 |
Таблица 4.15
Доходы за вычетом расходов (расходы за вычетом доходов) по восстановлению (созданию) резервов под обесценение долговых инструментов (РезВостРезОбДИ)
| Наименование элемента | Сокращенное наименование (код) элемента | Признак типа элемента | Формат элемента | Признак обязательности элемента | Дополнительная информация |
| Всего | Всего | С | | О | Типовой элемент <ДанПоказатТип>. Состав элемента представлен в таблице 4.29 |
| Доходы за вычетом расходов (расходы за вычетом доходов) по восстановлению (созданию) резервов под обесценение финансовых активов, оцениваемых по амортизированной стоимости | РезВостРезФА | С | | О | Типовой элемент <ДанПоказатТип>. Состав элемента представлен в таблице 4.29 |
| Доходы за вычетом расходов (расходы за вычетом доходов) по восстановлению (созданию) резервов под обесценение долговых инструментов, оцениваемых по справедливой стоимости через прочий совокупный доход | РезВостРезДИ | С | | О | Типовой элемент <ДанПоказатТип>. Состав элемента представлен в таблице 4.29 |
Таблица 4.16
Прочие операционные доходы и расходы (ПрОпДохРасх)
| Наименование элемента | Сокращенное наименование (код) элемента | Признак типа элемента | Формат элемента | Признак обязательности элемента | Дополнительная информация |
| Общие и административные расходы | ОщАдмРасх | С | | О | Типовой элемент <ДанПоказатТип>. Состав элемента представлен в таблице 4.29 |
| Процентные расходы | ПроцРасх | С | | О | Типовой элемент <ДанПоказатТип>. Состав элемента представлен в таблице 4.29 |
| Доходы за вычетом расходов (расходы за вычетом доходов) от операций с финансовыми обязательствами, классифицируемыми как оцениваемые по справедливой стоимости через прибыль или убыток по усмотрению негосударственного пенсионного фонда | РезОпФОСпрУсм | С | | О | Типовой элемент <ДанПоказатТип>. Состав элемента представлен в таблице 4.29 |
| Доходы за вычетом расходов (расходы за вычетом доходов) от переоценки и выбытия активов (выбывающих групп), классифицированных как предназначенные для продажи | РезПОценПрод | С | | О | Типовой элемент <ДанПоказатТип>. Состав элемента представлен в таблице 4.29 |
| Прочие доходы | ПрДох | С | | О | Типовой элемент <ДанПоказатТип>. Состав элемента представлен в таблице 4.29 |
| Прочие расходы | ПрРасх | С | | О | Типовой элемент <ДанПоказатТип>. Состав элемента представлен в таблице 4.29 |
| Итого доходов (расходов) от прочей операционной деятельности | ИтогРезПрОпДеят | С | | О | Типовой элемент <ДанПоказатТип>. Состав элемента представлен в таблице 4.29 |
| Прибыль (убыток) до налогообложения | ПрУбДоНал | С | | О | Типовой элемент <ДанПоказатТип>. Состав элемента представлен в таблице 4.29 |
| Доход (расход) по налогу на прибыль | ДохРасхНалПр | С | | О | Состав элемента представлен в таблице 4.17 |
| Прибыль (убыток) от прекращенной деятельности, переоценки и выбытия активов (выбывающих групп), классифицированных как предназначенные для продажи, составляющих прекращенную деятельность, после налогообложения | ПрУбПрекрДеят | С | | О | Типовой элемент <ДанПоказатТип>. Состав элемента представлен в таблице 4.29 |
| Прибыль (убыток) после налогообложения | ПрУбПослНал | С | | О | Типовой элемент <ДанПоказатТип>. Состав элемента представлен в таблице 4.29 |
| Вписываемый показатель | ВписПоказат | С | | НМ | Типовой элемент <ВписПоказатТип>. Состав элемента представлен в таблице 4.30 |
Таблица 4.17
Доход (расход) по налогу на прибыль (ДохРасхНалПр)
| Наименование элемента | Сокращенное наименование (код) элемента | Признак типа элемента | Формат элемента | Признак обязательности элемента | Дополнительная информация |
| Всего | Всего | С | | О | Типовой элемент <ДанПоказатТип>. Состав элемента представлен в таблице 4.29 |
| Доход (расход) по текущему налогу на прибыль | РезТекНалПр | С | | О | Типовой элемент <ДанПоказатТип>. Состав элемента представлен в таблице 4.29 |
| Доход (расход) по отложенному налогу на прибыль | РезОтлНалПр | С | | О | Типовой элемент <ДанПоказатТип>. Состав элемента представлен в таблице 4.29 |
Таблица 4.18
Прочий совокупный доход (ПрСовДох)
| Наименование элемента | Сокращенное наименование (код) элемента | Признак типа элемента | Формат элемента | Признак обязательности элемента | Дополнительная информация |
| Прочий совокупный доход (расход), не подлежащий переклассификации в состав прибыли или убытка в последующих периодах | ПрСовДохНеПКлас | С | | О | Состав элемента представлен в таблице 4.19 |
| Прочий совокупный доход (расход), подлежащий переклассификации в состав прибыли или убытка в последующих периодах | ПрСовДохПКлас | С | | О | Состав элемента представлен в таблице 4.25 |
| Вписываемый показатель | ВписПоказат | С | | НМ | Типовой элемент <ВписПоказатТип>. Состав элемента представлен в таблице 4.30 |
| Итого прочего совокупного дохода (убытка) за отчетный период | ИтогПрСовРез | С | | О | Типовой элемент <ДанПоказатТип>. Состав элемента представлен в таблице 4.29 |
Таблица 4.19
Прочий совокупный доход (расход), не подлежащий переклассификации в состав прибыли или убытка в последующих периодах (ПрСовДохНеПКлас)
| Наименование элемента | Сокращенное наименование (код) элемента | Признак типа элемента | Формат элемента | Признак обязательности элемента | Дополнительная информация |
| Всего | Всего | С | | О | Типовой элемент <ДанПоказатТип>. Состав элемента представлен в таблице 4.29 |
| Чистое изменение резерва переоценки основных средств и нематериальных активов | ЧИРезПОц | С | | О | Состав элемента представлен в таблице 4.20 |
| Чистое изменение справедливой стоимости долевых инструментов, оцениваемых по справедливой стоимости через прочий совокупный доход | ЧИСтДолИнстр | С | | О | Состав элемента представлен в таблице 4.21 |
| Чистое изменение переоценки обязательств (активов) по вознаграждениям работникам по окончании трудовой деятельности, не ограниченным фиксируемыми платежами | ЧИВознРаб | С | | О | Состав элемента представлен в таблице 4.22 |
| Чистое изменение справедливой стоимости финансовых обязательств, учитываемых по справедливой стоимости через прибыль или убыток, связанное с изменением кредитного риска | ЧИСтФОКрРиск | С | | О | Состав элемента представлен в таблице 4.23 |
| Чистое изменение стоимости инструментов хеджирования, с помощью которых хеджируются долевые инструменты, оцениваемые по справедливой стоимости через прочий совокупный доход | ЧИСтИНстрХедж | С | | О | Состав элемента представлен в таблице 4.24 |
| прочий совокупный доход (убыток) от прочих операций | ПрСовРезПрОп | С | | О | Типовой элемент <ДанПоказатТип>. Состав элемента представлен в таблице 4.29 |
| налог на прибыль, относящийся к прочему совокупному доходу (убытку) от прочих операций | НПРезПрОп | С | | О | Типовой элемент <ДанПоказатТип>. Состав элемента представлен в таблице 4.29 |
Таблица 4.20
Чистое изменение резерва переоценки основных средств и нематериальных активов (ЧИРезПОц)
| Наименование элемента | Сокращенное наименование (код) элемента | Признак типа элемента | Формат элемента | Признак обязательности элемента | Дополнительная информация |
| Всего | Всего | С | | О | Типовой элемент <ДанПоказатТип>. Состав элемента представлен в таблице 4.29 |
| Изменение резерва переоценки в результате выбытия основных средств и нематериальных активов | ИзмРезВыб | С | | О | Типовой элемент <ДанПоказатТип>. Состав элемента представлен в таблице 4.29 |
| Изменение резерва переоценки в результате переоценки основных средств и нематериальных активов | ИзмРезПОц | С | | О | Типовой элемент <ДанПоказатТип>. Состав элемента представлен в таблице 4.29 |
| Налог на прибыль, связанный с изменением резерва переоценки основных средств и нематериальных активов | НПИзмРезПОц | С | | О | Типовой элемент <ДанПоказатТип>. Состав элемента представлен в таблице 4.29 |
Таблица 4.21
Чистое изменение справедливой стоимости долевых инструментов, оцениваемых по справедливой стоимости через прочий совокупный доход (ЧИСтДолИнстр)
| Наименование элемента | Сокращенное наименование (код) элемента | Признак типа элемента | Формат элемента | Признак обязательности элемента | Дополнительная информация |
| Всего | Всего | С | | О | Типовой элемент <ДанПоказатТип>. Состав элемента представлен в таблице 4.29 |
| Изменение справедливой стоимости долевых инструментов, оцениваемых по справедливой стоимости через прочий совокупный доход | ИзмСтДолИнстр | С | | О | Типовой элемент <ДанПоказатТип>. Состав элемента представлен в таблице 4.29 |
| Влияние налога на прибыль, связанного с изменением справедливой стоимости долевых инструментов, оцениваемых по справедливой стоимости через прочий совокупный доход | НПИзмСтДолИнстр | С | | О | Типовой элемент <ДанПоказатТип>. Состав элемента представлен в таблице 4.29 |
Таблица 4.22
Чистое изменение переоценки обязательств (активов) по вознаграждениям работникам по окончании трудовой деятельности, не ограниченным фиксируемыми платежами (ЧИВознРаб)
| Наименование элемента | Сокращенное наименование (код) элемента | Признак типа элемента | Формат элемента | Признак обязательности элемента | Дополнительная информация |
| Всего | Всего | С | | О | Типовой элемент <ДанПоказатТип>. Состав элемента представлен в таблице 4.29 |
| Изменение переоценки обязательств (активов) по вознаграждениям работникам по окончании трудовой деятельности, не ограниченным фиксируемыми платежами | ИзмПОцВознРаб | С | | О | Типовой элемент <ДанПоказатТип>. Состав элемента представлен в таблице 4.29 |
| Влияние налога на прибыль, связанного с изменением переоценки обязательств (активов) по вознаграждениям работникам по окончании трудовой деятельности, не ограниченным фиксируемыми платежами | НПИзмПОцВознРаб | С | | О | Типовой элемент <ДанПоказатТип>. Состав элемента представлен в таблице 4.29 |
Таблица 4.23
Чистое изменение справедливой стоимости финансовых обязательств, учитываемых по справедливой стоимости через прибыль или убыток, связанное с изменением кредитного риска (ЧИСтФОКрРиск)
| Наименование элемента | Сокращенное наименование (код) элемента | Признак типа элемента | Формат элемента | Признак обязательности элемента | Дополнительная информация |
| Всего | Всего | С | | О | Типовой элемент <ДанПоказатТип>. Состав элемента представлен в таблице 4.29 |
| Изменение справедливой стоимости финансовых обязательств, учитываемых по справедливой стоимости через прибыль или убыток, связанное с изменением кредитного риска | ИзмСтФОКрРиск | С | | О | Типовой элемент <ДанПоказатТип>. Состав элемента представлен в таблице 4.29 |
| Влияние налога на прибыль, обусловленного изменением справедливой стоимости финансовых обязательств, учитываемых по справедливой стоимости через прибыль или убыток, связанным с изменением кредитного риска | НПИзмСтФОКрРиск | С | | О | Типовой элемент <ДанПоказатТип>. Состав элемента представлен в таблице 4.29 |
Таблица 4.24
Чистое изменение стоимости инструментов хеджирования, с помощью которых хеджируются долевые инструменты, оцениваемые по справедливой стоимости через прочий совокупный доход (ЧИСтИНстрХедж)
| Наименование элемента | Сокращенное наименование (код) элемента | Признак типа элемента | Формат элемента | Признак обязательности элемента | Дополнительная информация |
| Всего | Всего | С | | О | Типовой элемент <ДанПоказатТип>. Состав элемента представлен в таблице 4.29 |
| Изменение стоимости инструментов хеджирования, с помощью которых хеджируются долевые инструменты, оцениваемые по справедливой стоимости через прочий совокупный доход | ИзмСтИнстрХедж | С | | О | Типовой элемент <ДанПоказатТип>. Состав элемента представлен в таблице 4.29 |
| Влияние налога на прибыль, обусловленного изменением стоимости инструментов хеджирования, с помощью которых хеджируются долевые инструменты, оцениваемые по справедливой стоимости через прочий совокупный доход | НПИзмСтИнстрХедж | С | | О | Типовой элемент <ДанПоказатТип>. Состав элемента представлен в таблице 4.29 |
Таблица 4.25
Прочий совокупный доход (расход), подлежащий переклассификации в состав прибыли или убытка в последующих периодах (ПрСовДохПКлас)
| Наименование элемента | Сокращенное наименование (код) элемента | Признак типа элемента | Формат элемента | Признак обязательности элемента | Дополнительная информация |
| Всего | Всего | С | | О | Типовой элемент <ДанПоказатТип>. Состав элемента представлен в таблице 4.29 |
| Чистое изменение резерва под обесценение долговых инструментов, оцениваемых по справедливой стоимости через прочий совокупный доход | ЧистИзмРезДИ | С | | О | Состав элемента представлен в таблице 4.26 |
| Чистое изменение справедливой стоимости долговых инструментов, оцениваемых по справедливой стоимости через прочий совокупный доход | ЧистИзмСпрДИ | С | | О | Состав элемента представлен в таблице 4.27 |
| Чистые доходы (расходы) от хеджирования денежных потоков | ЧистДохРасхХедж | С | | О | Состав элемента представлен в таблице 4.28 |
| Прочий совокупный доход (убыток) от прочих операций | ПрСовРезПрОп | С | | О | Типовой элемент <ДанПоказатТип>. Состав элемента представлен в таблице 4.29 |
| Налог на прибыль, относящийся к прочему совокупному доходу (убыток) от прочих операций | НПРезПрОп | С | | О | Типовой элемент <ДанПоказатТип>. Состав элемента представлен в таблице 4.29 |
Таблица 4.26
Чистое изменение резерва под обесценение долговых инструментов, оцениваемых по справедливой стоимости через прочий совокупный доход (ЧистИзмРезДИ)
| Наименование элемента | Сокращенное наименование (код) элемента | Признак типа элемента | Формат элемента | Признак обязательности элемента | Дополнительная информация |
| Всего | Всего | С | | О | Типовой элемент <ДанПоказатТип>. Состав элемента представлен в таблице 4.29 |
| Восстановление (создание) резерва под обесценение долговых инструментов, оцениваемых по справедливой стоимости через прочий совокупный доход | ВостРезДИ | С | | О | Типовой элемент <ДанПоказатТип>. Состав элемента представлен в таблице 4.29 |
| Влияние налога на прибыль, связанного с восстановлением (созданием) резерва под обесценение долговых инструментов, оцениваемых по справедливой стоимости через прочий совокупный доход | ВлНПВостРезДИ | С | | О | Типовой элемент <ДанПоказатТип>. Состав элемента представлен в таблице 4.29 |
| Переклассификация резерва под обесценение долговых инструментов, оцениваемых по справедливой стоимости через прочий совокупный доход | ПКлассРезДИ | С | | О | Типовой элемент <ДанПоказатТип>. Состав элемента представлен в таблице 4.29 |
| Налог на прибыль, связанный с переклассификацией резерва под обесценение долговых инструментов, оцениваемых по справедливой стоимости через прочий совокупный доход | НППКлассРезДИ | С | | О | Типовой элемент <ДанПоказатТип>. Состав элемента представлен в таблице 4.29 |
Таблица 4.27
Чистое изменение справедливой стоимости долговых инструментов, оцениваемых по справедливой стоимости через прочий совокупный доход (ЧистИзмСпрДИ)
| Наименование элемента | Сокращенное наименование (код) элемента | Признак типа элемента | Формат элемента | Признак обязательности элемента | Дополнительная информация |
| Всего | Всего | С | | О | Типовой элемент <ДанПоказатТип>. Состав элемента представлен в таблице 4.29 |
| Изменение справедливой стоимости долговых инструментов, оцениваемых по справедливой стоимости через прочий совокупный доход | ИзмСпрДИ | С | | О | Типовой элемент <ДанПоказатТип>. Состав элемента представлен в таблице 4.29 |
| Влияние налога на прибыль, связанного с изменением справедливой стоимости долговых инструментов, оцениваемых по справедливой стоимости через прочий совокупный доход | ВлНПИзмСпрДИ | С | | О | Типовой элемент <ДанПоказатТип>. Состав элемента представлен в таблице 4.29 |
| Переклассификация в состав прибыли или убытка | ПКлассПрУб | С | | О | Типовой элемент <ДанПоказатТип>. Состав элемента представлен в таблице 4.29 |
| Налог на прибыль, связанный с переклассификацией доходов (расходов) от переоценки долговых инструментов, оцениваемых по справедливой стоимости через прочий совокупный доход, в состав прибыли или убытка | НППКлассДИ | С | | О | Типовой элемент <ДанПоказатТип>. Состав элемента представлен в таблице 4.29 |
Таблица 4.28
Чистые доходы (расходы) от хеджирования денежных потоков (ЧистДохРасхХедж)
| Наименование элемента | Сокращенное наименование (код) элемента | Признак типа элемента | Формат элемента | Признак обязательности элемента | Дополнительная информация |
| Всего | Всего | С | | О | Типовой элемент <ДанПоказатТип>. Состав элемента представлен в таблице 4.29 |
| Доходы (расходы) от хеджирования денежных потоков | ДохРасхХедж | С | | О | Типовой элемент <ДанПоказатТип>. Состав элемента представлен в таблице 4.29 |
| Налог на прибыль, связанный с доходами (расходами) от хеджирования денежных потоков | НПДохРасхХедж | С | | О | Типовой элемент <ДанПоказатТип>. Состав элемента представлен в таблице 4.29 |
| Переклассификация в состав прибыли или убытка | ПКлассПрУб | С | | О | Типовой элемент <ДанПоказатТип>. Состав элемента представлен в таблице 4.29 |
| Налог на прибыль, связанный с переклассификацией доходов (расходов) от хеджирования денежных потоков в состав прибыли или убытка | НППКлассХедж | С | | О | Типовой элемент <ДанПоказатТип>. Состав элемента представлен в таблице 4.29 |
Таблица 4.29
Данные по показателю (ДанПоказатТип)
| Наименование элемента | Сокращенное наименование (код) элемента | Признак типа элемента | Формат элемента | Признак обязательности элемента | Дополнительная информация |
| Данные за отчетный период | СумОтч | A | N(12) | О | |
| Данные за аналогичный период предыдущего года | СумАналогПр | A | N(12) | О | |
| Пояснения к строкам | ПояснСтр | П | T(1-4) | НМ | |
Таблица 4.30
Данные по вписываемому показателю (ВписПоказатТип)
| Наименование элемента | Сокращенное наименование (код) элемента | Признак типа элемента | Формат элемента | Признак обязательности элемента | Дополнительная информация |
| Наименование показателя | НаимПоказат | A | T(1-255) | О | |
| Данные на отчетную дату | СумОтч | A | N(12) | О | |
| Данные за аналогичный период предыдущего года | СумАналогПр | A | N(12) | О | |
| Пояснения к строкам | ПояснСтр | П | T(1-4) | НМ | |
Таблица 4.31
Адрес в Российской Федерации (АдрРФТип)
| Наименование элемента | Сокращенное наименование (код) элемента | Признак типа элемента | Формат элемента | Признак обязательности элемента | Дополнительная информация |
| Индекс | Индекс | A | T(=6) | Н | |
| Код региона | КодРегион | A | T(=2) | ОК | Типовой элемент <ССРФТип>. Принимает значения в соответствии со справочником "Коды субъектов Российской Федерации" |
| Район | Район | A | T(1-50) | Н | |
| Город | Город | A | T(1-50) | Н | |
| Населенный пункт | НаселПункт | A | T(1-50) | Н | |
| Улица | Улица | A | T(1-50) | Н | |
| Дом | Дом | A | T(1-20) | Н | |
| Корпус | Корпус | A | T(1-20) | Н | |
| Квартира | Кварт | A | T(1-20) | Н | |
Таблица 4.32
Фамилия, имя, отчество (ФИОТип)
| Наименование элемента | Сокращенное наименование (код) элемента | Признак типа элемента | Формат элемента | Признак обязательности элемента | Дополнительная информация |
| Фамилия | Фамилия | A | T(1-60) | О | |
| Имя | Имя | A | T(1-60) | О | |
| Отчество | Отчество | A | T(1-60) | Н | |
Приложение N 9
УТВЕРЖДЕН
приказом ФНС России
от "___"_________2018 г.
N____________________
РЕКОМЕНДУЕМЫЙ ФОРМАТ ПРЕДСТАВЛЕНИЯ ОТЧЕТА О ЦЕЛЕВОМ ИСПОЛЬЗОВАНИИ СРЕДСТВ НЕГОСУДАРСТВЕННОГО ПЕНСИОННОГО ФОНДА В ФОРМЕ НЕКОММЕРЧЕСКОЙ ОРГАНИЗАЦИИ В ЭЛЕКТРОННОЙ ФОРМЕ
I. ОБЩИЕ СВЕДЕНИЯ
1. Настоящий формат описывает требования к XML файлам (далее - файл обмена) передачи в электронной форме отчета о целевом использовании средств негосударственного пенсионного фонда в форме некоммерческой организации в налоговые органы.
2. Настоящий формат (часть CCVII, версия 5.01) разработан в соответствии с Приложением 15 к Положению Банка России от 28.12.2015 N 527-П "Отраслевой стандарт бухгалтерского учета "Порядок составления бухгалтерской (финансовой) отчетности негосударственных пенсионных фондов" (в редакции Указаний Банка России: от 31.10.2016 N 4173-У и от 22.05.2017 N 4381-У).
II. ОПИСАНИЕ ФАЙЛА ОБМЕНА
3. Имя файла обмена должно иметь следующий вид:
R_Т_A_K_О_GGGGMMDD_N, где:
R_Т - префикс, принимающий значение NO_BONPFNO3;
A_K - идентификатор получателя информации, где: A - идентификатор получателя, которому направляется файл обмена, K - идентификатор конечного получателя, для которого предназначена информация из данного файла обмена <1>. Каждый из идентификаторов (A и K) имеет вид для налоговых органов - четырехразрядный код (код налогового органа в соответствии с классификатором "Система обозначения налоговых органов" (СОНО);
<1> Передача файла от отправителя к конечному получателю (К) может осуществляться в несколько этапов через другие налоговые органы, осуществляющие передачу файла на промежуточных этапах, которые обозначаются идентификатором А. В случае передачи файла от отправителя к конечному получателю при отсутствии налоговых органов, осуществляющих передачу на промежуточных этапах, значения идентификаторов А и К совпадают.
О - идентификатор отправителя информации, имеет вид:
для организаций - девятнадцатиразрядный код (идентификационный номер налогоплательщика (далее - ИНН) и код причины постановки на учет (далее - КПП) организации (обособленного подразделения);
для физических лиц - двенадцатиразрядный код (ИНН физического лица, при наличии. При отсутствии ИНН - последовательность из двенадцати нулей).
GGGG - год формирования передаваемого файла, MM - месяц, DD - день;
N - идентификационный номер файла. (Длина - от 1 до 36 знаков. Идентификационный номер файла должен обеспечивать уникальность файла).
Расширение имени файла - xml. Расширение имени файла может указываться как строчными, так и прописными буквами.
Параметры первой строки файла обмена
Первая строка XML файла должна иметь следующий вид:
<?xml version="1.0" encoding="windows-1251"?>
Имя файла, содержащего XML схему файла обмена, должно иметь следующий вид:
NO_BONPFNO3_1_207_00_05_01_xx, где хх - номер версии схемы.
Расширение имени файла - xsd.
XML схема файла обмена приводится отдельным файлом и размещается на официальном сайте Федеральной налоговой службы.
4. Логическая модель файла обмена представлена в виде диаграммы структуры файла обмена на рисунке 1 настоящего формата. Элементами логической модели файла обмена являются элементы и атрибуты XML файла. Перечень структурных элементов логической модели файла обмена и сведения о них приведены в таблицах 4.1 - 4.13 настоящего формата.
Для каждого структурного элемента логической модели файла обмена приводятся следующие сведения:
наименование элемента. Приводится полное наименование элемента <2>;
<2> В строке таблицы могут быть описаны несколько элементов, наименования которых разделены символом "|". Такая форма записи применяется при наличии в файле обмена только одного элемента из описанных в этой строке.
сокращенное наименование (код) элемента. Приводится сокращенное наименование элемента. Синтаксис сокращенного наименования должен удовлетворять спецификации XML;
признак типа элемента. Может принимать следующие значения: "С" - сложный элемент логической модели (содержит вложенные элементы), "П" - простой элемент логической модели, реализованный в виде элемента XML файла, "А" - простой элемент логической модели, реализованный в виде атрибута элемента XML файла. Простой элемент логической модели не содержит вложенные элементы;
формат элемента. Формат элемента представляется следующими условными обозначениями: Т - символьная строка; N - числовое значение (целое или дробное).
Формат символьной строки указывается в виде Т(n-к) или T(=к), где: n - минимальное количество знаков, к - максимальное количество знаков, символ "-" - разделитель, символ "=" означает фиксированное количество знаков в строке. В случае, если минимальное количество знаков равно 0, формат имеет вид Т(0-к). В случае, если максимальное количество знаков неограниченно, формат имеет вид Т(n-).
Формат числового значения указывается в виде N(m.к), где: m - максимальное количество знаков в числе, включая знак (для отрицательного числа), целую и дробную часть числа без разделяющей десятичной точки, k - максимальное число знаков дробной части числа. Если число знаков дробной части числа равно 0 (то есть число целое), то формат числового значения имеет вид N(m).
Для простых элементов, являющихся базовыми в XML (определенными в сети "Интернет" по электронному адресу: http://www.w3.org/TR/xmlschema-0), например, элемент с типом "date", поле "Формат элемента" не заполняется. Для таких элементов в поле "Дополнительная информация" указывается тип базового элемента;
признак обязательности элемента определяет обязательность наличия элемента (совокупности наименования элемента и его значения) в файле обмена. Признак обязательности элемента может принимать следующие значения: "О" - наличие элемента в файле обмена обязательно; "Н" - наличие элемента в файле обмена необязательно, то есть элемент может отсутствовать. Если элемент принимает ограниченный перечень значений (по классификатору, кодовому словарю и тому подобному), то признак обязательности элемента дополняется символом "К". Например, "ОК". В случае, если количество реализаций элемента может быть более одной, то признак обязательности элемента дополняется символом "М". Например, "НМ" или "ОКМ".
К вышеперечисленным признакам обязательности элемента может добавляться значение "У" в случае описания в XML схеме условий, предъявляемых к элементу в файле обмена, описанных в графе "Дополнительная информация". Например, "НУ" или "ОКУ";
дополнительная информация содержит, при необходимости, требования к элементу файла обмена, не указанные ранее. Для сложных элементов указывается ссылка на таблицу, в которой описывается состав данного элемента. Для элементов, принимающих ограниченный перечень значений из классификатора (кодового словаря и тому подобного), указывается соответствующее наименование классификатора (кодового словаря и тому подобного) или приводится перечень возможных значений. Для классификатора (кодового словаря и тому подобного) может указываться ссылка на его местонахождение. Для элементов, использующих пользовательский тип данных, указывается наименование типового элемента.

Рисунок 1. Диаграмма структуры файла обмена
Таблица 4.1
Файл обмена (Файл)
| Наименование элемента | Сокращенное наименование (код) элемента | Признак типа элемента | Формат элемента | Признак обязательности элемента | Дополнительная информация |
| Идентификатор файла | ИдФайл | A | T(1-255) | ОУ | Содержит (повторяет) имя сформированного файла (без расширения) |
| Версия программы, с помощью которой сформирован файл | ВерсПрог | A | T(1-40) | О | |
| Версия формата | ВерсФорм | A | T(1-5) | О | Принимает значение: 5.01 |
| Состав и структура документа | Документ | С | | О | Состав элемента представлен в таблице 4.2 |
Таблица 4.2
Состав и структура документа (Документ)
| Наименование элемента | Сокращенное наименование (код) элемента | Признак типа элемента | Формат элемента | Признак обязательности элемента | Дополнительная информация |
| Код формы отчетности по КНД | КНД | A | T(=7) | ОК | Типовой элемент <КНДТип>. Принимает значение: 0420206 |
| Дата формирования документа | ДатаДок | A | T(=10) | О | Типовой элемент <ДатаТип>. Дата в формате ДД.ММ.ГГГГ |
| Отчетный (налоговый) период | Период | A | T(=2) | ОК | Принимает значение: 34 - год | 90 - год при реорганизации (ликвидации) организации |
| Отчетный год | ОтчетГод | A | | О | Типовой элемент <xs:gYear>. Год в формате ГГГГ |
| Номер корректировки | НомКорр | A | N(3) | О | Принимает значение: 0 - первичный документ, 1 - 999 - номер корректировки для корректирующего документа |
| Сведения о налогоплательщике | СвНП | С | | О | Состав элемента представлен в таблице 4.3 |
| Сведения о лице, подписавшем документ | Подписант | С | | О | Состав элемента представлен в таблице 4.5 |
| Отчет о целевом использовании средств негосударственного пенсионного фонда в форме некоммерческой организации | ОтчЦелИспСрОВС | С | | О | Состав элемента представлен в таблице 4.6 |
Таблица 4.3
Сведения о налогоплательщике (СвНП)
| Наименование элемента | Сокращенное наименование (код) элемента | Признак типа элемента | Формат элемента | Признак обязательности элемента | Дополнительная информация |
| Код территории по ОКАТО | ОКАТО | A | T(=11) | ОК | Типовой элемент <ОКАТОТип>. Принимает значение в соответствии с Общероссийским классификатором объектов административно-территориального деления |
| Код некредитной финансовой организации по ОКПО | ОКПО | A | T(8-10) | НК | Типовой элемент <ОКПОТип>. Значение выбирается в соответствии с общероссийским классификатором предприятий и организаций |
| Регистрационный номер (порядковый номер) некредитной финансовой организации | РегНомНеКО | A | T(1-9) | Н | |
| Налогоплательщик - юридическое лицо | НПЮЛ | С | | О | Состав элемента представлен в таблице 4.4 |
Таблица 4.4
Налогоплательщик - юридическое лицо (НПЮЛ)
| Наименование элемента | Сокращенное наименование (код) элемента | Признак типа элемента | Формат элемента | Признак обязательности элемента | Дополнительная информация |
| Полное наименование организации | НаимОрг | A | T(1-1000) | О | |
| Сокращенное наименование организации | НаимОргКр | A | T(1-255) | Н | |
| ИНН организации | ИННЮЛ | A | T(=10) | О | Типовой элемент <ИННЮЛТип> |
| КПП | КПП | A | T(=9) | О | Типовой элемент <КППТип> |
| Почтовый адрес | АдрРФ | С | | О | Типовой элемент <АдрРФТип>. Состав элемента представлен в таблице 4.12 |
Таблица 4.5
Сведения о лице, подписавшем документ (Подписант)
| Наименование элемента | Сокращенное наименование (код) элемента | Признак типа элемента | Формат элемента | Признак обязательности элемента | Дополнительная информация |
| Должность руководителя | Должность | A | T(1-120) | Н | |
| Фамилия, имя, отчество руководителя | ФИО | С | | О | Типовой элемент <ФИОТип>. Состав элемента представлен в таблице 4.13 |
Таблица 4.6
Отчет о целевом использовании средств негосударственного пенсионного фонда в форме некоммерческой организации (ОтчЦелИспСрОВС)
| Наименование элемента | Сокращенное наименование (код) элемента | Признак типа элемента | Формат элемента | Признак обязательности элемента | Дополнительная информация |
| Код по ОКЕИ | ОКЕИ | A | T(=3) | ОК | Типовой элемент <ОКЕИТип>. Принимает значение: 384 |
| Остаток средств на начало отчетного года | ОстСрНач | С | | О | Типовой элемент <ДанПоказатТип>. Состав элемента представлен в таблице 4.10 |
| Поступило средств | ПоступилоСр | С | | О | Типовой элемент <ДанПоказатТип>. Состав элемента представлен в таблице 4.10 |
| Целевые поступления | ЦелПост | С | | О | Состав элемента представлен в таблице 4.7 |
| Отчисления от дохода от размещения средств пенсионных резервов (до 15%) | ОтчДохРазмПенсРез | С | | О | Типовой элемент <ДанПоказатТип>. Состав элемента представлен в таблице 4.10 |
| Отчисления от дохода от инвестирования средств пенсионных накоплений (до 15%) | ОтчДохИнвПенсНак | С | | О | Типовой элемент <ДанПоказатТип>. Состав элемента представлен в таблице 4.10 |
| Доходы от размещения и использования имущества, предназначенного для обеспечения уставной деятельности | ДохРазмИмущУстав | С | | О | Типовой элемент <ДанПоказатТип>. Состав элемента представлен в таблице 4.10 |
| Прочие поступления | ПрПост | С | | О | Типовой элемент <ДанПоказатТип>. Состав элемента представлен в таблице 4.10 |
| Использовано средств | ИспользСр | С | | О | Типовой элемент <ДанПоказатТип>. Состав элемента представлен в таблице 4.10 |
| Расходы на содержание аппарата управления | РасхАппУпр | С | | О | Состав элемента представлен в таблице 4.8 |
| Расходы на рекламу | РасхРекл | С | | О | Типовой элемент <ДанПоказатТип>. Состав элемента представлен в таблице 4.10 |
| Расходы на представительские цели | РасхПредЦели | С | | О | Типовой элемент <ДанПоказатТип>. Состав элемента представлен в таблице 4.10 |
| Расходы на приобретение основных средств и иного имущества | РасхПриобОснСр | С | | О | Типовой элемент <ДанПоказатТип>. Состав элемента представлен в таблице 4.10 |
| Расходы, связанные с предоставлением услуг сторонних организаций по организационному, информационному и техническому обеспечению деятельности по негосударственному пенсионному обеспечению | РасхСтОргНПС | С | | О | Типовой элемент <ДанПоказатТип>. Состав элемента представлен в таблице 4.10 |
| Расходы, связанные с предоставлением услуг сторонних организаций по организационному, информационному и техническому обеспечению деятельности по обязательному пенсионному страхованию | РасхСтОргОПС | С | | О | Типовой элемент <ДанПоказатТип>. Состав элемента представлен в таблице 4.10 |
| Прочие расходы | ПрРасх | С | | О | Типовой элемент <ДанПоказатТип>. Состав элемента представлен в таблице 4.10 |
| Вписываемый показатель | ВписПоказат | С | | НМ | Типовой элемент <ВписПоказатТип>. Состав элемента представлен в таблице 4.11 |
| Остаток средств на конец отчетного периода | ОстСрКонец | С | | О | Типовой элемент <ДанПоказатТип>. Состав элемента представлен в таблице 4.10 |
Таблица 4.7
Целевые поступления (ЦелПост)
| Наименование элемента | Сокращенное наименование (код) элемента | Признак типа элемента | Формат элемента | Признак обязательности элемента | Дополнительная информация |
| Всего | Всего | С | | О | Типовой элемент <ДанПоказатТип>. Состав элемента представлен в таблице 4.10 |
| Целевые взносы вкладчиков | ЦелВзнВкл | С | | О | Типовой элемент <ДанПоказатТип>. Состав элемента представлен в таблице 4.10 |
| Целевые отчисления от суммы пенсионных взносов (до 3%) | ЦелОтчПенсВзн | С | | О | Типовой элемент <ДанПоказатТип>. Состав элемента представлен в таблице 4.10 |
Таблица 4.8
Расходы на содержание аппарата управления (РасхАппУпр)
| Наименование элемента | Сокращенное наименование (код) элемента | Признак типа элемента | Формат элемента | Признак обязательности элемента | Дополнительная информация |
| Всего | Всего | С | | О | Типовой элемент <ДанПоказатТип>. Состав элемента представлен в таблице 4.10 |
| Расходы, связанные с оплатой труда (включая налоги и обязательные платежи) | РасхОплТруд | С | | О | Типовой элемент <ДанПоказатТип>. Состав элемента представлен в таблице 4.10 |
| Расходы, не связанные с оплатой труда | РасхНеОплТруд | С | | О | Состав элемента представлен в таблице 4.9 |
| Прочие расходы | ПрРасх | С | | О | Типовой элемент <ДанПоказатТип>. Состав элемента представлен в таблице 4.10 |
Таблица 4.9
Расходы, не связанные с оплатой труда (РасхНеОплТруд)
| Наименование элемента | Сокращенное наименование (код) элемента | Признак типа элемента | Формат элемента | Признак обязательности элемента | Дополнительная информация |
| Всего | Всего | С | | О | Типовой элемент <ДанПоказатТип>. Состав элемента представлен в таблице 4.10 |
| Содержание помещений, зданий, транспортных средств и иного имущества (кроме ремонта) | СодПомещТранс | С | | О | Типовой элемент <ДанПоказатТип>. Состав элемента представлен в таблице 4.10 |
| Ремонт основных средств и иного имущества | РемОснСр | С | | О | Типовой элемент <ДанПоказатТип>. Состав элемента представлен в таблице 4.10 |
Таблица 4.10
Данные по показателю (ДанПоказатТип)
| Наименование элемента | Сокращенное наименование (код) элемента | Признак типа элемента | Формат элемента | Признак обязательности элемента | Дополнительная информация |
| Данные за отчетный период | СумОтч | A | N(12) | О | |
| Данные за предыдущий отчетный период | СумОтчПр | A | N(12) | О | |
Таблица 4.11
Данные по вписываемому показателю (ВписПоказатТип)
| Наименование элемента | Сокращенное наименование (код) элемента | Признак типа элемента | Формат элемента | Признак обязательности элемента | Дополнительная информация |
| Наименование показателя | НаимПоказат | A | T(1-255) | О | |
| Данные за отчетный период | СумОтч | A | N(12) | О | |
| Данные за предыдущий отчетный период | СумОтчПр | A | N(12) | О | |
Таблица 4.12
Адрес в Российской Федерации (АдрРФТип)
| Наименование элемента | Сокращенное наименование (код) элемента | Признак типа элемента | Формат элемента | Признак обязательности элемента | Дополнительная информация |
| Индекс | Индекс | A | T(=6) | Н | |
| Код региона | КодРегион | A | T(=2) | ОК | Типовой элемент <ССРФТип>. Принимает значения в соответствии со справочником "Коды субъектов Российской Федерации" |
| Район | Район | A | T(1-50) | Н | |
| Город | Город | A | T(1-50) | Н | |
| Населенный пункт | НаселПункт | A | T(1-50) | Н | |
| Улица | Улица | A | T(1-50) | Н | |
| Дом | Дом | A | T(1-20) | Н | |
| Корпус | Корпус | A | T(1-20) | Н | |
| Квартира | Кварт | A | T(1-20) | Н | |
Таблица 4.13
Фамилия, имя, отчество (ФИОТип)
| Наименование элемента | Сокращенное наименование (код) элемента | Признак типа элемента | Формат элемента | Признак обязательности элемента | Дополнительная информация |
| Фамилия | Фамилия | A | T(1-60) | О | |
| Имя | Имя | A | T(1-60) | О | |
| Отчество | Отчество | A | T(1-60) | Н | |