Приказ Минкультуры РФ от 06.05.2013 N 460

"Об утверждении Административного регламента по предоставлению Министерством культуры Российской Федерации государственной услуги "Лицензирование деятельности по сохранению объектов культурного наследия (памятников истории и культуры) народов Российской Федерации"
Редакция от 02.03.2018 — Документ утратил силу, см. «Приказ Минкультуры РФ от 25.11.2020 N 1517»
Показать изменения

Зарегистрировано в Минюсте России 4 июля 2013 г. N 28976


МИНИСТЕРСТВО КУЛЬТУРЫ РОССИЙСКОЙ ФЕДЕРАЦИИ

ПРИКАЗ
от 6 мая 2013 г. N 460

ОБ УТВЕРЖДЕНИИ АДМИНИСТРАТИВНОГО РЕГЛАМЕНТА ПО ПРЕДОСТАВЛЕНИЮ МИНИСТЕРСТВОМ КУЛЬТУРЫ РОССИЙСКОЙ ФЕДЕРАЦИИ ГОСУДАРСТВЕННОЙ УСЛУГИ "ЛИЦЕНЗИРОВАНИЕ ДЕЯТЕЛЬНОСТИ ПО СОХРАНЕНИЮ ОБЪЕКТОВ КУЛЬТУРНОГО НАСЛЕДИЯ (ПАМЯТНИКОВ ИСТОРИИ И КУЛЬТУРЫ) НАРОДОВ РОССИЙСКОЙ ФЕДЕРАЦИИ"

(в ред. Приказов Минкультуры РФ от 22.12.2014 N 2267, от 13.08.2015 N 2191, от 06.05.2016 N 1002, от 23.10.2017 N 1787, от 02.03.2018 N 217)

В соответствии с Федеральным законом от 27 июля 2010 года N 210-ФЗ "Об организации предоставления государственных и муниципальных услуг" (Собрание законодательства Российской Федерации, 2010, N 31, ст. 4179; 2011, N 15, ст. 2038; N 27, ст. 3873, ст. 3880; N 29, ст. 4291; N 30 (ч. I), ст. 4587; N 49 (ч. V), ст. 7061; 2012, N 31, ст. 4322; 2013, N 14, ст. 1651), Федеральным законом от 25 июня 2002 г. N 73-ФЗ "Об объектах культурного наследия (памятниках истории и культуры) народов Российской Федерации" (Собрание законодательства Российской Федерации, 2002, N 26, ст. 2519; 2003, N 9, ст. 805; 2004, N 35, ст. 3607; 2005, N 23, ст. 2203; 2006, N 1, ст. 10; N 52 (ч. I), ст. 5498; 2007, N 1 (ч. I), ст. 21; N 27, ст. 3213; N 43, ст. 5084; N 46, ст. 5554; 2008, N 20, ст. 2251; N 29 (ч. I), ст. 3418; N 30 (ч. II), ст. 3616; 2009, N 51, ст. 6150; 2010, N 43, ст. 5450, N 49, ст. 6424; N 51 (ч. III), ст. 6810; 2011, N 30 (ч. I), ст. 4563; N 45, ст. 6331; N 47, ст. 6606; N 49 (ч. I), ст. 7015, ст. 7026; 2012, N 31, ст. 4322; N 47, ст. 6390; N 50 (ч. V), ст. 6960), постановлением Правительства Российской Федерации от 16 мая 2011 года N 373 "О разработке и утверждении административных регламентов исполнения государственных функций и административных регламентов предоставления государственных услуг" (Собрание законодательства Российской Федерации, 2011, N 22, ст. 3169; N 35, ст. 5092; 2012, N 28, ст. 3908, N 36, ст. 4903; N 50 (ч. VI), ст. 7070; N 52, ст. 7507) и пунктом 5.4.4 Положения о Министерстве культуры Российской Федерации, утвержденного постановлением Правительства Российской Федерации от 20 июля 2011 г. N 590 (Собрание законодательства Российской Федерации, 2011, N 31, ст. 4758; 2012, N 6, ст. 688; N 17, ст. 2018; N 26, ст. 3524; N 37, ст. 5001; N 39, ст. 5270; 2013, N 3, ст. 204; N 8, ст. 841) приказываю:

1. Утвердить прилагаемый Административный регламент по предоставлению Министерством культуры Российской Федерации государственной услуги "Лицензирование деятельности по сохранению объектов культурного наследия (памятников истории и культуры) народов Российской Федерации".

2. Признать утратившим силу приказ Министерства культуры Российской Федерации от 7 ноября 2011 года N 1047 "Об утверждении форм заявлений о предоставлении Министерством культуры Российской Федерации лицензии на деятельность по сохранению объектов культурного наследия (памятников истории и культуры) народов Российской Федерации, о переоформлении Министерством культуры Российской Федерации лицензии на деятельность по сохранению объектов культурного наследия (памятников истории и культуры) народов Российской Федерации, о предоставлении Министерством культуры Российской Федерации дубликата (копии) лицензии на деятельность по сохранению объектов культурного наследия (памятников истории и культуры) народов Российской Федерации" (зарегистрирован Министерством юстиции Российской Федерации 13 декабря 2011 г., регистрационный N 22596; Бюллетень нормативных актов федеральных органов исполнительной власти, 2012, N 2).

3. Направить настоящий приказ на государственную регистрацию в Министерство юстиции Российской Федерации.

4. Контроль за исполнением приказа возложить на заместителя Министра Г.У. Пирумова.

Министр
В.Р. МЕДИНСКИЙ

УТВЕРЖДЕН
приказом Министерства культуры
Российской Федерации
от 6 мая 2013 г. N 460

АДМИНИСТРАТИВНЫЙ РЕГЛАМЕНТ ПО ПРЕДОСТАВЛЕНИЮ МИНИСТЕРСТВОМ КУЛЬТУРЫ РОССИЙСКОЙ ФЕДЕРАЦИИ ГОСУДАРСТВЕННОЙ УСЛУГИ "ЛИЦЕНЗИРОВАНИЕ ДЕЯТЕЛЬНОСТИ ПО СОХРАНЕНИЮ ОБЪЕКТОВ КУЛЬТУРНОГО НАСЛЕДИЯ (ПАМЯТНИКОВ ИСТОРИИ И КУЛЬТУРЫ) НАРОДОВ РОССИЙСКОЙ ФЕДЕРАЦИИ"

(в ред. Приказов Минкультуры РФ от 22.12.2014 N 2267, от 13.08.2015 N 2191, от 06.05.2016 N 1002, от 23.10.2017 N 1787, от 02.03.2018 N 217)

ОБЩИЕ ПОЛОЖЕНИЯ

Предмет регулирования регламента

1. Административный регламент предоставления Министерством культуры Российской Федерации (далее - Минкультуры России) государственной услуги "Лицензирование деятельности по сохранению объектов культурного наследия (памятников истории и культуры) народов Российской Федерации" (далее - Регламент).

Круг заявителей

2. Заявителями предоставления Минкультуры России государственной услуги "Лицензирование деятельности по сохранению объектов культурного наследия (памятников истории и культуры) народов Российской Федерации" (далее - государственная услуга) являются юридические лица и индивидуальные предприниматели, имеющие намерение осуществлять или осуществляющие деятельность по сохранению объектов культурного наследия (памятников истории и культуры) народов Российской Федерации (далее - заявитель).

Требования к порядку информирования о предоставлении государственной услуги

3. Информация о порядке предоставления государственной услуги осуществляется Минкультуры России посредством размещения информации, в том числе о графике приема заявителей, о месте нахождения (адресе), контактных телефонах (телефонах для справок, консультаций), адресе электронной почты Минкультуры России:

1) на официальном сайте Минкультуры России в информационно-телекоммуникационной сети Интернет Минкультуры России по адресу: www.mkrf.ru (далее - официальный Интернет-сайт Минкультуры России);

2) в федеральной государственной информационной системе "Единый портал государственных и муниципальных услуг (функций)" по адресу: www.gosuslugi.ru (далее - Единый портал);

3) по номерам телефонов для справок;

4) на информационных стендах в местах предоставления государственной услуги.

4. Место нахождения Минкультуры России: 125009, г. Москва, Малый Гнездниковский пер., 7/6, стр. 1, 2. (в ред. Приказа Минкультуры РФ от 23.10.2017 N 1787)

4.1. Почтовый адрес Минкультуры России для направления документов: 125993, ГСП-3, г. Москва, Малый Гнездниковский пер., 7/6, стр. 1,2; (в ред. Приказа Минкультуры РФ от 23.10.2017 N 1787)

Адрес места осуществления деятельности Департамента, ответственного за предоставление государственной услуги: 125009, г. Москва, Леонтьевский пер., дом 7, строение 1В. (в ред. Приказа Минкультуры РФ от 23.10.2017 N 1787)

4.2. Адрес электронной почты: mail@mkrf.ru. (в ред. Приказа Минкультуры РФ от 23.10.2017 N 1787)

4.3. Справочные телефоны: (в ред. Приказа Минкультуры РФ от 23.10.2017 N 1787)

1) справочный телефон Минкультуры России: (495) 629-10-10 (1431, 1426); (в ред. Приказа Минкультуры РФ от 23.10.2017 N 1787)

2) телефон доверия по вопросам работы комиссии Минкультуры России по соблюдению требований к служебному поведению государственных гражданских служащих и урегулированию конфликта интересов: (495) 629-10-10; (в ред. Приказа Минкультуры РФ от 23.10.2017 N 1787)

3) факс: (495) 629-72-69; (в ред. Приказа Минкультуры РФ от 23.10.2017 N 1787)

4) справки по письменным обращениям граждан: (495) 629-10-10 (1425, 1428); (в ред. Приказа Минкультуры РФ от 23.10.2017 N 1787)

5) телефоны Департамента, ответственного за предоставление государственной услуги: (495) 629-10-10 (1606, 1607, 1776); (в ред. Приказа Минкультуры РФ от 23.10.2017 N 1787)

6) телефон-автоинформатор: (495) 629-10-10. (в ред. Приказа Минкультуры РФ от 23.10.2017 N 1787)

4.5. Сведения о территориальных органах Минкультуры России приведены в Приложении N 1 к Регламенту. (в ред. Приказа Минкультуры РФ от 23.10.2017 N 1787)

5. Минкультуры России осуществляет:

1) прием заявления с прилагаемыми документами, необходимыми для получения государственной услуги по адресу: 125009, г. Москва, Леонтьевский пер., дом 7, строение 1В, в соответствии со следующим графиком: (в ред. Приказа Минкультуры РФ от 23.10.2017 N 1787)

вторник, среда, четверг 10.00 - 11.30
15.30 - 17.00
(в ред. Приказа Минкультуры РФ от 23.10.2017 N 1787)
понедельник, пятница работа с документами
(в ред. Приказа Минкультуры РФ от 23.10.2017 N 1787)
Суббота - воскресенье выходные дни
(в ред. Приказа Минкультуры РФ от 23.10.2017 N 1787)

2) предоставление информации для справок (консультации):

вторник, среда, четверг 10.00 - 12.00
12.45 - 17.00
понедельник, пятница работа с документами
суббота - воскресенье выходные дни

6. На официальном Интернет-сайте Минкультуры России и Едином портале размещается следующая информация: (в ред. Приказа Минкультуры РФ от 23.10.2017 N 1787)

1) сведения о почтовом адресе, телефонах, адресе официального Интернет-сайта, адресе электронной почты; (в ред. Приказа Минкультуры РФ от 23.10.2017 N 1787)

2) перечень нормативных правовых актов, регламентирующих предоставление государственной услуги; (в ред. Приказа Минкультуры РФ от 23.10.2017 N 1787)

3) исчерпывающий перечень документов, необходимых для предоставления государственной услуги, требования к оформлению указанных документов, а также перечень документов, которые заявитель вправе представить по собственной инициативе; (в ред. Приказа Минкультуры РФ от 23.10.2017 N 1787)

4) круг заявителей; (в ред. Приказа Минкультуры РФ от 23.10.2017 N 1787)

5) срок предоставления государственной услуги; (в ред. Приказа Минкультуры РФ от 23.10.2017 N 1787)

6) результаты предоставления государственной услуги, порядок представления документа, являющегося результатом предоставления государственной услуги; (в ред. Приказа Минкультуры РФ от 23.10.2017 N 1787)

7) размер государственной пошлины, взимаемой за предоставление государственной услуги; (в ред. Приказа Минкультуры РФ от 23.10.2017 N 1787)

8) исчерпывающий перечень оснований для приостановления или отказа в предоставлении государственной услуги; (в ред. Приказа Минкультуры РФ от 23.10.2017 N 1787)

9) о праве заявителя на досудебное (внесудебное) обжалование действий (бездействия) и решений, принятых (осуществляемых) в ходе предоставления государственной услуги; (в ред. Приказа Минкультуры РФ от 23.10.2017 N 1787)

10) формы заявлений (уведомлений, сообщений), используемые при предоставлении государственной услуги. (в ред. Приказа Минкультуры РФ от 23.10.2017 N 1787)

Информация на Едином портале, официальном Интернет-сайте Минкультуры России о порядке и сроках предоставления государственной услуги на основании сведений, содержащихся в федеральной государственной информационной системе "Федеральный реестр государственных и муниципальных услуг (функций)", предоставляется заявителю бесплатно. (в ред. Приказа Минкультуры РФ от 23.10.2017 N 1787)

Доступ к информации о сроках и порядке предоставления государственной услуги осуществляется без выполнения заявителем каких- либо требований, в том числе без использования программного обеспечения, установка которого на технические средства заявителя требует заключения лицензионного или иного соглашения с правообладателем программного обеспечения, предусматривающего взимание платы, регистрацию или авторизацию заявителя или предоставление им персональных данных. (в ред. Приказа Минкультуры РФ от 23.10.2017 N 1787)

7. Заявление с приложением необходимых документов в электронной форме может быть направлено через официальный Интернет-сайт Минкультуры России или через Единый портал.

Формы заявления и образцы необходимых документов, оформляемых непосредственно заявителями, представляемых в Минкультуры России для получения государственной услуги в электронном виде, доступны для копирования и заполнения в электронном виде на официальном Интернет-сайте Минкультуры России или на Едином портале.

8. Для получения сведений о ходе предоставления государственной услуги посредством телефона заявителем указываются полное наименование юридического лица, для индивидуального предпринимателя - фамилия, имя, отчество (последнее - при наличии) и дата представления документов в Минкультуры России.

При ответах на телефонные звонки и устные заявления должностные лица Минкультуры России в вежливой форме информируют о порядке предоставления государственной услуги и представляют сведения по следующим вопросам:

1) информацию о входящих номерах, под которыми зарегистрированы в системе делопроизводства заявление и прилагаемые к нему документы, представленные для получения государственной услуги;

2) информацию о принятом решении по конкретному обращению;

3) сведения о нормативных правовых актах, регулирующих вопросы предоставления государственной услуги (наименование, номер, дата принятия нормативного правового акта);

4) перечень документов и информацию, представление которых необходимо для предоставления государственной услуги;

5) требования к предоставляемым документам, прилагаемым к заявлению;

6) место размещения на официальном Интернет-сайте Минкультуры России или на Едином портале справочных материалов для предоставления государственной услуги;

7) о сроках предоставления государственной услуги;

8) об ответственном исполнителе (фамилия, имя, отчество (последнее - при наличии), предоставляющего государственную услугу, и его контактном телефоне.

Время разговора не должно превышать 5 минут.

Иные вопросы рассматриваются только на основании соответствующего письменного обращения.

9. Ответ на обращение, поступившее по почте, электронной почте или через Единый портал, направляется почтой (электронной почтой, через Единый портал) в адрес заявителя в срок, не превышающий 30 календарных дней со дня регистрации обращения в Минкультуры России. (в ред. Приказа Минкультуры РФ от 23.10.2017 N 1787)

II. СТАНДАРТ ПРЕДОСТАВЛЕНИЯ ГОСУДАРСТВЕННОЙ УСЛУГИ

Наименование государственной услуги

10. Наименование государственной услуги - лицензирование деятельности по сохранению объектов культурного наследия (памятников истории и культуры) народов Российской Федерации.

Наименование федерального органа исполнительной власти, предоставляющего государственную услугу

11. Предоставление государственной услуги осуществляет Минкультуры России.

12. При предоставлении государственной услуги Минкультуры России не вправе требовать от заявителя осуществления действий, в том числе согласований, необходимых для получения государственной услуги и связанных с обращением в иные государственные органы и организации, за исключением получения услуг, включенных в перечень услуг, которые являются необходимыми и обязательными для предоставления государственных услуг, утвержденный Правительством Российской Федерации.

Описание результата предоставления государственной услуги

13. Результатами предоставления государственной услуги являются:

1) предоставление лицензии на осуществление деятельности по сохранению объектов культурного наследия (памятников истории и культуры) народов Российской Федерации (далее - лицензия);

2) отказ в предоставлении лицензии;

3) переоформление лицензии;

4) отказ в переоформлении лицензии;

5) прекращение действия лицензии;

6) предоставление дубликата лицензии;

7) предоставление копии лицензии.

Сроки предоставления государственной услуги и выдачи (направления документов), являющихся результатом предоставления государственной услуги

14. Сроки предоставления государственной услуги составляют:

1) предоставление лицензии или отказ в предоставлении лицензии - не более 45 рабочих дней со дня приема заявления о предоставлении лицензии и прилагаемых к нему документов;

2) переоформление или отказ в переоформлении лицензии в случаях:

- реорганизации юридического лица в форме преобразования, изменения его наименования, адреса места нахождения, а также в случаях изменения места жительства, имени, фамилии и отчества (последнее - при наличии) индивидуального предпринимателя, реквизитов документа, удостоверяющего его личность, - не более 10 рабочих дней со дня поступления надлежащим образом оформленного заявления о переоформлении лицензии и прилагаемых к нему документов в Минкультуры России;

- изменения перечня выполняемых работ, составляющих лицензируемый вид деятельности, - не более 30 рабочих дней со дня поступления надлежащим образом оформленного заявления о переоформлении лицензии и прилагаемых к нему документов в Минкультуры России.

3) прекращение действия лицензии - не более 10 рабочих дней со дня поступления от юридического лица или индивидуального предпринимателя, имеющего лицензию, надлежащим образом оформленного заявления о прекращении лицензируемого вида деятельности;

4) предоставление дубликата лицензии либо копии лицензии - не более 3 рабочих дней со дня поступления соответствующего заявления о предоставлении дубликата лицензии либо копии лицензии.

Перечень нормативных правовых актов, регулирующих отношения, возникающие в связи с предоставлением государственной услуги

15. Предоставление государственной услуги осуществляется в соответствии со следующими нормативными правовыми актами Российской Федерации:

15.1. Гражданским кодексом Российской Федерации (часть первая) от 30 ноября 1994 г. N 51-ФЗ (далее - Гражданский кодекс) (Собрание законодательства Российской Федерации, 1994, N 32, ст. 3301; 1996, N 9, ст. 773; N 34, ст. 4026; 1999, N 28, ст. 3471; 2001, N 17, ст. 1644; N 21, ст. 2063; 2002, N 12, ст. 1093; N 48, ст. 4746, ст. 4737; 2003, N 2, ст. 167; N 52 (ч. I), ст. 5034; 2004, N 27, ст. 2711; N 31, ст. 3233; 2005, N 1 (ч. I), ст. 18, ст. 39, ст. 43; N 27, ст. 2722; N 30 (ч. II), ст. 3120; 2006, N 2, ст. 171; N 3, ст. 282; N 23, ст. 2380; N 27, ст. 2881; N 31 (ч. I), ст. 3437; N 45, ст. 4627; N 50, ст. 5279; N 52 (ч. I), ст. 5497, ст. 5498; 2007, N 1 (ч. I), ст. 21; N 7, ст. 834; N 27, ст. 3213; N 31, ст. 3993; N 41, ст. 4845; N 49, ст. 6079; N 50, ст. 6246; 2008, N 17, ст. 1756; N 20, ст. 2253; N 29 (ч. I), ст. 3418; N 30 (ч. I), ст. 3597, (ч. II), ст. 3616, ст. 3617; 2009, N 1, ст. 14, ст. 19, ст. 20, ст. 23; N 7, ст. 775; N 26, ст. 3130; N 29, ст. 3582, ст. 3618; N 52 (ч. I), ст. 6428; 2010, N 19, ст. 2291; N 31, ст. 4163; 2011, N 7, ст. 901; N 15, ст. 2038; N 49 (ч. I) ст. 7041, ст. 7015; N 50, ст. 7335, ст. 7347; 2012, N 29, ст. 4167; N 50 (ч. IV), ст. 6954, (ч. V), ст. 6963; N 53 (ч. I), ст. 7607, ст. 7627; 2013, N 7, ст. 609);

15.2. Налоговым кодексом Российской Федерации (часть вторая) от 5 августа 2000 г. N 117-ФЗ (далее - Налоговый кодекс) (Собрание законодательства Российской Федерации, 2000, N 32, ст. 3340, ст. 3341; 2001, N 1 (ч. II), ст. 18; N 23, ст. 2289; N 33 (ч. I), ст. 3413; N 33 (ч. I), ст. 3421, ст. 3429; N 49, ст. 4554, ст. 4564; N 53 (ч. I), ст. 5015, ст. 5023; 2002, N 1 (ч. I), ст. 4; N 22, ст. 2026; N 30, ст. 3021, ст. 3027, ст. 3033; N 52 (ч. I), ст. 5138, ст. 5132; 2003, N 1, ст. 2, ст. 5, ст. 6, ст. 8; N 1, ст. 1; N 19, ст. 1749; N 21, ст. 1958; N 22, ст. 2066; N 23, ст. 2174; N 26, ст. 2567; N 27 (ч. I), ст. 2700; N 28, ст. 2874, ст. 2879, ст. 2886; N 46 (ч. I), ст. 4435, ст. 4443, ст. 4444; N 50, ст. 4849; N 52 (ч. I), ст. 5030; N 24, ст. 2432; N 52 (ч. I), ст. 5038; 2004, N 15, ст. 1342; N 27, ст. 2711, ст. 2713, ст. 2715; N 30, ст. 3083, ст. 3084, ст. 3088; N 31, ст. 3219, ст. 3220, ст. 3222, ст. 3231; N 34, ст. 3517, ст. 3518, ст. 3520, ст. 3522, ст. 3523, ст. 3524, ст. 3525, ст. 3527; N 35, ст. 3607; N 41, ст. 3994; N 45, ст. 4377; N 49, ст. 4840; 2005, N 1 (ч. I), ст. 9, ст. 29, ст. 30, ст. 34, ст. 38; N 21, ст. 1918; N 23, ст. 2201; N 24, ст. 2312; N 25, ст. 2427, ст. 2428, ст. 2429; N 27, ст. 2707, ст. 2710, ст. 2713, ст. 2717; N 30 (ч. I), ст. 3101, ст. 3104, ст. 3112, ст. 3117, ст. 3118; N 30 (ч. II), ст. 3128, ст. 3129, ст. 3130; N 43, ст. 4350; N 50, ст. 5246, ст. 5249; N 52 (ч. I), ст. 5581; N 1 (ч. I), ст. 31; 2006, N 1, ст. 12, ст. 16; N 3, ст. 280; N 10, ст. 1065; N 12, ст. 1233; N 23, ст. 2380, ст. 2382; N 27, ст. 2881; N 30, ст. 3295; N 31 (ч. I), ст. 3433, ст. 3436, ст. 3443, ст. 3450, ст. 3452; N 43, ст. 4412; N 45, ст. 4627, ст. 4628, ст. 4629, ст. 4630; N 45, ст. 4738; N 47, ст. 4819; N 50, ст. 5279, ст. 5286; N 52 (ч. I), ст. 5498; N 45, ст. 4738; 2007, N 1 (ч. I), ст. 7, ст. 20, ст. 31, ст. 39; N 13, ст. 1465; N 21, ст. 2461, ст. 2462, ст. 2463; N 22, ст. 2563, ст. 2564; N 23, ст. 2691; N 31, ст. 3991, ст. 4013; N 45, ст. 5416, ст. 5417, ст. 5432; N 46, ст. 5553, ст. 5554, ст. 5557; N 49, ст. 6045, ст. 6046, ст. 6071; N 50, ст. 6237, ст. 6245, ст. 6246; N 31, ст. 3995; 2008, N 18, ст. 1942; N 26, ст. 3022; N 27, ст. 3126; N 30 (ч. I), ст. 3577, ст. 3591, ст. 3598, ст. 3611, ст. 3614, N 30 (ч. II), ст. 3616; N 42, ст. 4697; N 48, ст. 5500, ст. 5503, ст. 5504, ст. 5519; N 49, ст. 5723, ст. 5749; N 52 (ч. I), ст. 6218, ст. 6219, ст. 6227, ст. 6236, ст. 6237; 2009, N 1, ст. 13, ст. 19, ст. 21, ст. 22, ст. 31; N 11, ст. 1265; N 18 (ч. I), ст. 2147; N 23, ст. 2772, ст. 2775; N 26, ст. 3123; N 29, ст. 3582, ст. 3598, ст. 3602, ст. 3625, ст. 3638, ст. 3639, ст. 3641, ст. 3642; N 30, ст. 3735, ст. 3739; N 39, ст. 4534; N 44, ст. 5171; N 45, ст. 5271; N 48, ст. 5711, ст. 5725, ст. 5726, ст. 5731, ст. 5732, ст. 5733, ст. 5734, ст. 5737; N 51, ст. 6153, ст. 6155; N 52 (ч. I), ст. 6444, ст. 6450, ст. 6455; N 27, ст. 3383; 2010, N 15, ст. 1737, ст. 1746; N 18, ст. 2145; N 19, ст. 2291; N 21, ст. 2524; N 23, ст. 2797; N 25, ст. 3070; N 28, ст. 3553; N 31, ст. 4176, ст. 4186, ст. 4198; N 32, ст. 4298; N 40, ст. 4969; N 45, ст. 5750, ст. 5756; N 46, ст. 5918; N 47, ст. 6034; N 48, ст. 6247, ст. 6248, ст. 6249, ст. 6250, ст. 6251; N 49, ст. 6409; N 1, ст. 128; 2011, N 1, ст. 7, ст. 9, ст. 21, ст. 37; N 11, ст. 1492, ст. 1494; N 17, ст. 2311, ст. 2318; N 23, ст. 3262, ст. 3265; N 24, ст. 3357; N 26, ст. 3652; N 27, ст. 3881; N 29, ст. 4291; N 30 (ч. I), ст. 4563, ст. 4566, ст. 4575, ст. 4583, ст. 4587, ст. 4593, ст. 4596, ст. 4597, ст. 4606; N 45, ст. 6335; N 47, ст. 6608, ст. 6609, ст. 6610, ст. 6611; N 48, ст. 6729, ст. 6731; N 49 (ч. I), ст. 7014, ст. 7015, ст. 7016, ст. 7017, ст. 7037, ст. 7043; N 49 (ч. V), ст. 7061, ст. 7063; N 50, ст. 7347, ст. 7359; N 27, ст. 3873; 2012, N 14, ст. 1545; N 18, ст. 2128; N 19, ст. 2281; N 24, ст. 3066; N 25, ст. 3268, ст. 3447; N 27, ст. 3587, ст. 3588; N 29, ст. 3980; N 31, ст. 4319, ст. 4322, ст. 4334; N 41, ст. 5526, ст. 5527; N 49, ст. 6747, ст. 6748, ст. 6749, ст. 6750, ст. 6751; N 50 (ч. V), ст. 6958, ст. 6968; N 53 (ч. I), ст. 7584, ст. 7596, ст. 7603, ст. 7604, ст. 7607, ст. 7619; 2013, N 1, ст. 77; Вестник Конституционного Суда Российской Федерации, 2006, N 6);

15.3. Федеральным законом от 4 мая 2011 г. N 99-ФЗ "О лицензировании отдельных видов деятельности" (далее - Закон N 99-ФЗ) (Собрание законодательства Российской Федерации, 2011, N 19, ст. 2716; N 30 (ч. I), ст. 4590; N 43, ст. 5971; N 48, ст. 6728; 2012, N 26, ст. 3446; N 31, ст. 4322; 2013, N 9, ст. 874);

15.4. Федеральным законом от 26 декабря 2008 г. N 294-ФЗ "О защите прав юридических лиц и индивидуальных предпринимателей при осуществлении государственного контроля (надзора) и муниципального контроля" (далее - Закон N 294-ФЗ) (Собрание законодательства Российской Федерации, 2008, N 52 (ч. I), ст. 6249; 2009, N 18 (ч. I), ст. 2140; N 29, ст. 3601; N 48, ст. 5711; N 52 (ч. I), ст. 6441; 2010, N 17, ст. 1988; N 18, ст. 2142; N 31, ст. 4160, ст. 4193, ст. 4196; N 32, ст. 4298; 2011, N 1, ст. 20; N 7, ст. 905; N 17, ст. 2310; N 23, ст. 3263; N 27, ст. 3880; N 30 (ч. I), ст. 4590; N 48, ст. 6724, ст. 6728; 2012, N 19, ст. 2281; N 26, ст. 3446; N 31, ст. 4320, ст. 4322; N 47, ст. 6402; 2013, N 9, ст. 87);

15.5. Федеральным законом от 27 июля 2010 г. N 210-ФЗ "Об организации предоставления государственных и муниципальных услуг" (далее - Закон N 210-ФЗ) (Собрание законодательства Российской Федерации, 2010, N 31, ст. 4179; 2011, N 15, ст. 2038; N 27, ст. 3873, ст. 3880; N 29, ст. 4291; N 30 (ч. I), ст. 4587; N 49 (ч. V), ст. 7061; 2012, N 31, ст. 4322; 2013, N 14, ст. 1651);

15.6. Федеральным законом от 25 июня 2002 г. N 73-ФЗ "Об объектах культурного наследия (памятниках истории и культуры) народов Российской Федерации" (далее - Закон N 73-ФЗ) (Собрание законодательства Российской Федерации, 2002, N 26, ст. 2519; 2003, N 9, ст. 805; 2004, N 35, ст. 3607; 2005, N 23, ст. 2203; 2006, N 1, ст. 10; N 52 (ч. I), ст. 5498; 2007, N 1 (ч. I), ст. 21; N 27, ст. 3213; N 43, ст. 5084; N 46, ст. 5554; 2008, N 20, ст. 2251; N 29 (ч. I), ст. 3418; N 30 (ч. II), ст. 3616; 2009, N 51, ст. 6150; 2010, N 43, ст. 5450; N 49, ст. 6424; N 51 (ч. III), ст. 6810; 2011, N 30 (ч. I), ст. 4563; N 45, ст. 6331; N 47, ст. 6606; N 49 (ч. I), ст. 7015, ст. 7026; 2012, N 31, ст. 4322; N 47, ст. 6390; N 50 (ч. V), ст. 6960);

15.7. Федеральным законом от 6 апреля 2011 г. N 63-ФЗ "Об электронной подписи" (далее - Закон N 63-ФЗ) (Собрание законодательства Российской Федерации, 2011, N 15, ст. 2036, N 27, ст. 3880; 2012, N 29, ст. 3988);

15.8. постановлением Правительства Российской Федерации от 6 октября 2011 г. N 826 "Об утверждении типовой формы лицензии" (далее - Постановление N 826) (Собрание законодательства Российской Федерации, 2011, N 42, ст. 5924);

15.9. постановлением Правительства Российской Федерации от 21 ноября 2011 г. N 957 "Об организации лицензирования отдельных видов деятельности" (далее - Постановление N 957) (Собрание законодательства Российской Федерации, 2011, N 48, ст. 6931; 2012, N 17, ст. 1965; N 36, ст. 4916; N 37, ст. 5002; N 39, ст. 5267);

15.10. постановлением Правительства Российской Федерации от 7 июля 2011 г. N 553 "О порядке оформления и представления заявлений и иных документов, необходимых для предоставления государственных и (или) муниципальных услуг, в форме электронных документов" (далее - Постановление N 553) (Собрание законодательства Российской Федерации, 2011, N 29, ст. 4479; N 49 (ч. V), ст. 7284);

15.11. постановлением Правительства Российской Федерации от 20 июля 2011 г. N 590 "О Министерстве культуры Российской Федерации" (далее - Постановление N 590) (Собрание законодательства Российской Федерации, 2011, N 31, ст. 4758; N 44, ст. 6272; 2012, N 6, ст. 688; N 17, ст. 2018; N 26, ст. 3524; N 37, ст. 5001; N 39, ст. 5270; 2013, N 3, ст. 204; N 8, ст. 841);

15.12. постановлением Правительства Российской Федерации от 16 мая 2011 г. N 373 "О разработке и утверждении административных регламентов исполнения государственных функций и административных регламентов предоставления государственных услуг" (далее - Постановление N 373) (Собрание законодательства Российской Федерации, 2011, N 22, ст. 3169; N 35, ст. 5092; 2012, N 28, ст. 3908; N 36, ст. 4903; N 50 (ч. VI), ст. 7070; N 52, ст. 7507);

15.13. постановлением Правительства Российской Федерации от 19 января 2005 г. N 30 "О Типовом регламенте взаимодействия федеральных органов исполнительной власти" (далее - Постановление N 30) (Собрание законодательства Российской Федерации, 2005, N 4, ст. 305; N 47, ст. 4933; 2007, N 43, ст. 5202; 2008, N 9, ст. 852; N 14, ст. 1413; 2009, N 12, ст. 1429; N 25, ст. 3060; N 41, ст. 4790; N 49 (ч. II), ст. 5970; 2010, N 22, ст. 2776; N 40, ст. 5072; 2011, N 34, ст. 4986; N 35, ст. 5092; 2012, N 37, ст. 4996; N 38, ст. 5102);

15.14. постановлением Правительства Российской Федерации от 19 апреля 2012 г. N 349 "О лицензировании деятельности по сохранению объектов культурного наследия (памятников истории и культуры) народов Российской Федерации" (далее - Постановление N 349) (Собрание законодательства Российской Федерации, 2012, N 17, ст. 2018);

15.15. постановлением Правительства Российской Федерации от 16 июля 2012 г. N 722 "Об утверждении Правил предоставления документов по вопросам лицензирования в форме электронных документов" (далее - Постановление N 722) (Собрание законодательства Российской Федерации, 2012, N 30, ст. 4285);

15.16. постановлением Правительства Российской Федерации от 25 июня 2012 г. N 634 "О видах электронной подписи, использование которых допускается при обращении за получением государственных и муниципальных услуг" (далее - Постановление N 634) ("Российская газета", 2012, N 148);

15.17. постановлением Правительства Российской Федерации от 16 августа 2012 г. N 840 "О порядке подачи и рассмотрения жалоб на решения и действия (бездействие) федеральных органов исполнительной власти и их должностных лиц, федеральных государственных служащих, должностных лиц государственных внебюджетных фондов Российской Федерации" (далее - Постановление N 840) (Собрание законодательства Российской Федерации, 2012, N 35, ст. 4829);

15.18. постановлением Правительства Российской Федерации от 25 августа 2012 г. N 852 "Об утверждении Правил использования усиленной квалифицированной электронной подписи при обращении за получением государственных и муниципальных услуг и о внесении изменения в Правила разработки и утверждения административных регламентов предоставления государственных услуг" (далее - Постановление N 852) (Собрание законодательства Российской Федерации, 2012, N 36, ст. 4903);

15.19. постановлением Правительства Российской Федерации от 25 января 2013 г. N 33 "Об использовании простой электронной подписи при оказании государственных и муниципальных услуг" (далее - Постановление N 33) (Собрание законодательства Российской Федерации, 2013, N 5, ст. 377);

15.20. постановлением Правительства Российской Федерации от 26 марта 2016 г. N 236 "О требованиях к предоставлению в электронной форме государственных и муниципальных услуг" (Собрание законодательства Российской Федерации, 2016, N 15, ст. 2084); (в ред. Приказа Минкультуры РФ от 23.10.2017 N 1787)

15.21. постановлением Правительства Российской Федерации от 20 ноября 2012 г. N 1198 "О Федеральной государственной информационной системе, обеспечивающий процесс досудебного, (внесудебного) обжалования решений и действий (бездействия) совершенных при предоставлении государственных и муниципальных услуг" (Собрание законодательства Российской Федерации, 2012, N 48, ст. 6706; 2013, N 52, ст. 7218; 2015, N 2, ст. 518); (в ред. Приказа Минкультуры РФ от 23.10.2017 N 1787)

15.22. приказом Министерства экономического развития Российской Федерации от 30 апреля 2009 г. N 141 "О реализации положений Федерального закона "О защите прав юридических лиц и индивидуальных предпринимателей при осуществлении государственного контроля (надзора) и муниципального контроля" (зарегистрирован Министерством юстиции Российской Федерации 13 мая 2009 г., регистрационный N 13915; "Российская газета", 2009, N 85), в редакции с изменениями, внесенными приказом Министерства экономического развития Российской Федерации от 24 мая 2010 г. N 199 "О внесении изменений в Приказ Минэкономразвития России от 30 апреля 2009 г. N 141 "О реализации положений Федерального закона "О защите прав юридических лиц и индивидуальных предпринимателей при осуществлении государственного контроля (надзора) и муниципального контроля" (зарегистрирован Министерством юстиции Российской Федерации 6 июля 2010 г., регистрационный N 17702; "Российская газета", 2010, N 156) и приказом Министерства экономического развития Российской Федерации от 30 сентября 2011 г. N 532 "О внесении изменений в Приказ Минэкономразвития России от 30 апреля 2009 г. N 141 "О реализации положений Федерального закона "О защите прав юридических лиц и индивидуальных предпринимателей при осуществлении государственного контроля (надзора) и муниципального контроля" (зарегистрирован Министерством юстиции Российской Федерации 10 ноября 2011 г., регистрационный N 22264; "Российская газета", 2011, N 260); (в ред. Приказа Минкультуры РФ от 23.10.2017 N 1787)

15.23. приказом Министерства культуры Российской Федерации от 28 ноября 2011 г. N 1094 "Об утверждении форм предписания об устранении выявленных нарушений лицензионных требований в области сохранения объектов культурного наследия (памятников истории и культуры) народов Российской Федерации, уведомления об отказе в предоставлении (переоформлении) лицензии на осуществление деятельности по сохранению объектов культурного наследия (памятников истории и культуры) народов Российской Федерации, уведомления о необходимости устранения выявленных нарушений и (или) представления документов, которые отсутствуют" (далее - приказ N 1094) (зарегистрирован Министерством юстиции Российской Федерации 17 января 2012 г., регистрационный N 22922; Бюллетень нормативных актов федеральных органов исполнительной власти, 2012, N 11). (в ред. Приказа Минкультуры РФ от 23.10.2017 N 1787)

Исчерпывающий перечень документов, необходимый в соответствии с нормативными правовыми актами для предоставления государственной услуги, подлежащих представлению заявителем, способы их получения, порядок их представления

16. Для получения лицензии заявителем представляются в Минкультуры России:

16.1. заявление о предоставлении лицензии согласно Приложению N 3 к настоящему Регламенту, подписанное уполномоченным лицом <1>, подлинник, в 1 экземпляре.

<1> Если уполномоченное лицо действует на основании доверенности, к заявлению прикладывается доверенность.

16.2. Пункт утратил силу. (в ред. Приказа Минкультуры РФ от 22.12.2014 N 2267)

16.3. копии документов, подтверждающих наличие у заявителя:

16.3.1. для выполнения работ, указанных в пунктах 1, 3 - 10 перечня работ, составляющих деятельность по сохранению объектов культурного наследия (памятников истории и культуры) народов Российской Федерации, приведенного в приложении к Положению о лицензировании деятельности по сохранению объектов культурного наследия (памятников истории и культуры) народов Российской Федерации, утвержденному постановлением Правительства Российской Федерации от 19 апреля 2012 г. N 349 (далее - Перечень): (в ред. Приказа Минкультуры РФ от 02.03.2018 N 217)

а) для юридического лица - копии документов или заверенные выписки из документов, подтверждающих наличие в штате у заявителя не менее 3 работников, занимающих должности руководителей (генеральный директор (директор), его заместители, главный инженер, главный архитектор, производитель работ, начальник отдела), ответственных за осуществление лицензируемой деятельности, и имеющих стаж работы в области сохранения объектов культурного наследия, необходимый для выполнения заявленных работ, не менее 3 лет за последние 10 лет. (в ред. Приказа Минкультуры РФ от 02.03.2018 N 217)

На каждого работника заявитель представляет следующий комплект документов: (в ред. Приказа Минкультуры РФ от 02.03.2018 N 217)

1) заверенную копию приказа о приеме на работу работника в 1 экземпляре; (в ред. Приказа Минкультуры РФ от 02.03.2018 N 217)

2) заверенную копию приказа о назначении работника из числа лиц, занимающих должности, указанные в подпункте "а" пункта 16.3.1. настоящего Регламента, ответственного за осуществление лицензируемой деятельности, в 1 экземпляре; (в ред. Приказа Минкультуры РФ от 02.03.2018 N 217)

3) заверенную копию трудового договора с работником, оформленного в соответствии с требованиями, установленными статьей 57 Трудового Кодекса Российской Федерации от 30 декабря 2001 г. N 197-ФЗ (Собрание законодательства Российской Федерации 2002, N 1 (ч. 1), ст. 3; 2006, N 27, ст. 2878; 2008, N 9, ст. 812; 2012, N 50, ст. 6959, 2013, N 52, ст. 6986; 2017, N 49, ст. 7331) (далее - Трудовой Кодекс), в 1 экземпляре; (в ред. Приказа Минкультуры РФ от 02.03.2018 N 217)

4) заверенную копию трудовой книжки работника в 1 экземпляре; (в ред. Приказа Минкультуры РФ от 02.03.2018 N 217)

б) для индивидуального предпринимателя - копии документов, подтверждающих наличие у индивидуального предпринимателя стажа работы в области сохранения объектов культурного наследия, необходимого для выполнения заявленных работ, не менее 3 лет за последние 10 лет или копии документов, подтверждающих наличие работников, заключивших с индивидуальным предпринимателем трудовые договоры, имеющих стаж работы в области сохранения объектов культурного наследия, необходимый для выполнения заявленных работ, не менее 3 лет за последние 10 лет. (в ред. Приказа Минкультуры РФ от 02.03.2018 N 217)

В случае выполнения индивидуальным предпринимателем работ, указанных в пунктах 1, 3 - 10 Перечня, самостоятельно, заявитель представляет: (в ред. Приказа Минкультуры РФ от 02.03.2018 N 217)

- заверенную копию трудовой книжки в 1 экземпляре. (в ред. Приказа Минкультуры РФ от 02.03.2018 N 217)

В случае привлечения индивидуальным предпринимателем работников заявитель представляет на каждого работника следующий комплект документов: (в ред. Приказа Минкультуры РФ от 02.03.2018 N 217)

1) заверенную копию приказа о приеме на работу работника в 1 экземпляре; (в ред. Приказа Минкультуры РФ от 02.03.2018 N 217)

2) заверенную копию трудового договора с работником, оформленного в соответствии с требованиями, установленными статьей 57 Трудового Кодекса, в 1 экземпляре; (в ред. Приказа Минкультуры РФ от 02.03.2018 N 217)

3) заверенную копию трудовой книжки работника в 1 экземпляре. (в ред. Приказа Минкультуры РФ от 02.03.2018 N 217)

16.3.2. для выполнения работ, указанных в пунктах 2 и 11 Перечня: (в ред. Приказа Минкультуры РФ от 02.03.2018 N 217)

а) для юридического лица - копии документов или заверенные выписки из документов, подтверждающих наличие в штате у заявителя не менее 3 работников, занимающих должности руководителей (генеральный директор (директор), его заместители, главный инженер, главный архитектор, производитель работ), ответственных за осуществление лицензируемой деятельности, имеющих профессиональное образование, обладающих соответствующей квалификацией и имеющих стаж работы в области сохранения объектов культурного наследия, необходимый для выполнения заявленных работ, не менее 3 лет за последние 10 лет. (в ред. Приказа Минкультуры РФ от 02.03.2018 N 217)

На каждого работника заявитель представляет следующий комплект документов: (в ред. Приказа Минкультуры РФ от 02.03.2018 N 217)

1) заверенную копию приказа о приеме на работу работника в 1 экземпляре; (в ред. Приказа Минкультуры РФ от 02.03.2018 N 217)

2) заверенную копию приказа о назначении работника из числа лиц, занимающих должности, указанные в подпункте "а" пункта 16.3.2. настоящего Регламента, ответственного за осуществление лицензируемой деятельности, в 1 экземпляре; (в ред. Приказа Минкультуры РФ от 02.03.2018 N 217)

3) заверенную копию трудового договора с работником, оформленного в соответствии с требованиями, установленными статьей 57 Трудового Кодекса, в 1 экземпляре; (в ред. Приказа Минкультуры РФ от 02.03.2018 N 217)

4) заверенную копию трудовой книжки работника в 1 экземпляре; (в ред. Приказа Минкультуры РФ от 02.03.2018 N 217)

5) заверенную копию документа о среднем или высшем профессиональном образовании по соответствующей специальности работника в 1 экземпляре; (в ред. Приказа Минкультуры РФ от 02.03.2018 N 217)

б) заверенную копию документа о дополнительном профессиональном образовании в области сохранения (реставрации) объектов культурного наследия работника в 1 экземпляре; (в ред. Приказа Минкультуры РФ от 02.03.2018 N 217)

б) для индивидуального предпринимателя - копии документов, подтверждающих наличие у индивидуального предпринимателя профессионального образования, соответствующей квалификации и стажа работы в области сохранения объектов культурного, необходимого для выполнения заявленных работ, не менее 3 лет за последние 10 лет или копии документов, подтверждающих наличие работников, заключивших с индивидуальным предпринимателем трудовые договоры, имеющих профессиональное образование, обладающих соответствующей квалификацией и имеющих стаж работы в области сохранения объектов культурного наследия, необходимый для выполнения заявленных работ, не менее 3 лет за последние 10 лет. (в ред. Приказа Минкультуры РФ от 02.03.2018 N 217)

В случае выполнения индивидуальным предпринимателем работ, указанных в пунктах 2 и 11 Перечня, самостоятельно, заявитель представляет следующий комплект документов: (в ред. Приказа Минкультуры РФ от 02.03.2018 N 217)

1) заверенную копию трудовой книжки в 1 экземпляре; (в ред. Приказа Минкультуры РФ от 02.03.2018 N 217)

2) заверенную копию документа о среднем или высшем профессиональном образовании по соответствующей специальности в 1 экземпляре; (в ред. Приказа Минкультуры РФ от 02.03.2018 N 217)

3) заверенную копию документа о дополнительном профессиональном образовании в области сохранения (реставрации) объектов культурного наследия в 1 экземпляре. (в ред. Приказа Минкультуры РФ от 02.03.2018 N 217)

В случае привлечения индивидуальным предпринимателем работников заявитель представляет на каждого работника следующий комплект документов: (в ред. Приказа Минкультуры РФ от 02.03.2018 N 217)

1) заверенную копию приказа о приеме на работу работника в 1 экземпляре; (в ред. Приказа Минкультуры РФ от 02.03.2018 N 217)

2) заверенную копию трудового договора с работником, оформленного в соответствии с требованиями, установленными статьей 57 Трудового Кодекса, в 1 экземпляре; (в ред. Приказа Минкультуры РФ от 02.03.2018 N 217)

3) заверенную копию трудовой книжки работника в 1 экземпляре; (в ред. Приказа Минкультуры РФ от 02.03.2018 N 217)

4) заверенную копию документа о среднем или высшем профессиональном образовании по соответствующей специальности работника в 1 экземпляре; (в ред. Приказа Минкультуры РФ от 02.03.2018 N 217)

5) заверенную копию документа о дополнительном профессиональном образовании в области сохранения (реставрации) объектов культурного наследия работника в 1 экземпляре (в ред. Приказа Минкультуры РФ от 02.03.2018 N 217)

16.4. опись прилагаемых документов согласно Приложению N 4 к настоящему Регламенту, прошитая, пронумерованная, заверенная в установленном порядке, в 1 экземпляре.

17. Для переоформления лицензии заявителем представляются в Минкультуры России следующие документы:

17.1. в случае реорганизации юридического лица в форме преобразования, изменения его наименования, адреса места нахождения, а также в случаях изменения места жительства, имени, фамилии и отчества (последнее - при наличии) индивидуального предпринимателя, реквизитов документа, удостоверяющего его личность: (в ред. Приказа Минкультуры РФ от 22.12.2014 N 2267)

1) заявление о переоформлении лицензии согласно Приложению N 5 к настоящему Регламенту, подписанное уполномоченным лицом <1>, подлинник, в 1 экземпляре; (в ред. Приказа Минкультуры РФ от 22.12.2014 N 2267)

<1> Если уполномоченное лицо действует на основании доверенности, к заявлению прикладывается доверенность. (в ред. Приказа Минкультуры РФ от 22.12.2014 N 2267)

В заявлении указываются новые сведения о заявителе либо его правопреемнике и данные документа, подтверждающего факт внесения соответствующих изменений в Единый государственный реестр юридических лиц или Единый государственный реестр индивидуальных предпринимателей. (в ред. Приказа Минкультуры РФ от 22.12.2014 N 2267)

2) оригинал действующей лицензии на бумажном носителе; (в ред. Приказа Минкультуры РФ от 22.12.2014 N 2267)

3) опись прилагаемых документов согласно Приложению N 4 к настоящему Регламенту, прошитая, пронумерованная, заверенная в установленном порядке, в 1 экземпляре. (в ред. Приказа Минкультуры РФ от 22.12.2014 N 2267)

17.2. в случае выполнения новых видов работ, подлежащих лицензированию: (в ред. Приказа Минкультуры РФ от 22.12.2014 N 2267)

1) заявление о переоформлении лицензии согласно Приложению N 5 к настоящему Регламенту, подписанное уполномоченным лицом <1>, подлинник, в 1 экземпляре; (в ред. Приказа Минкультуры РФ от 22.12.2014 N 2267)

<1> Если уполномоченное лицо действует на основании доверенности, к заявлению прикладывается доверенность. (в ред. Приказа Минкультуры РФ от 22.12.2014 N 2267)

2) копии документов, указанных в пункте 16.3. настоящего Регламента, необходимых для выполнения новых видов работ; (в ред. Приказа Минкультуры РФ от 22.12.2014 N 2267)

3) оригинал действующей лицензии на бумажном носителе; (в ред. Приказа Минкультуры РФ от 22.12.2014 N 2267)

4) опись с прилагаемыми документами согласно Приложению N 4 к настоящему Регламенту, прошитая, пронумерованная, заверенная в установленном порядке, в 1 экземпляре. (в ред. Приказа Минкультуры РФ от 22.12.2014 N 2267)

18. Для прекращения действия лицензии заявителем предоставляется в Минкультуры России заявление о прекращении заявителем лицензируемого вида деятельности согласно Приложению N 6 к настоящему Регламенту, подписанное уполномоченным лицом <1>, подлинник, в 1 экземпляре.

<1> Если уполномоченное лицо действует на основании доверенности, к заявлению прикладывается доверенность.

19. Для получения дубликата лицензии заявителем представляются в Минкультуры России следующие документы:

1) заявление о предоставлении дубликата лицензии согласно Приложению N 7 к настоящему Регламенту, подписанное уполномоченным лицом <1>, подлинник, в 1 экземпляре;

<1> Если уполномоченное лицо действует на основании доверенности, к заявлению прикладывается копия такой доверенности.

2) испорченный бланк оригинала лицензии <1>.

<1> В случае порчи лицензии.

20. Для получения заверенной копии лицензии заявителем предоставляется в Минкультуры России заявление о предоставлении копии лицензии согласно Приложению N 8 к настоящему Регламенту, подписанное уполномоченным лицом <1>, подлинник, в 1 экземпляре.

<1> Если уполномоченное лицо действует на основании доверенности, к заявлению прикладывается доверенность.

Исчерпывающий перечень документов, необходимых в соответствии с нормативными правовыми актами для предоставления государственной услуги, которые находятся в распоряжении государственных органов и которые заявитель вправе представить

21. К заявлению о предоставлении (переоформлении) лицензии заявитель вправе приложить следующие документы:

1) документ, подтверждающий заявителем уплату государственной пошлины за предоставление государственной услуги;

2) выписку из Единого государственного реестра юридических лиц (далее - ЕГРЮЛ) или Единого государственного реестра индивидуальных предпринимателей (далее - ЕГРИП).

22. В случае непредставления заявителем документов, указанных в пункте 21 настоящего Регламента, Минкультуры России запрашивает данные документы (сведения) посредством системы межведомственного электронного взаимодействия с соответствующими федеральными органами государственной власти.

23. Непредставление заявителем указанных в пункте 21 настоящего Регламента документов не является основанием для отказа заявителю в предоставлении государственной услуги.

24. При предоставлении государственной услуги запрещается: (в ред. Приказа Минкультуры РФ от 23.10.2017 N 1787)

1) требовать от заявителя представления документов и информации или осуществления действий, представление или осуществление которых не предусмотрено нормативными правовыми актами, регулирующими отношения, возникающие в связи с предоставлением государственной услуги; (в ред. Приказа Минкультуры РФ от 23.10.2017 N 1787)

2) требовать от заявителя представления документов и информации, которые в соответствии с нормативными правовыми актами Российской Федерации и муниципальными правовыми актами находятся в распоряжении государственных органов, предоставляющих государственную услугу, иных государственных органов, органов местного самоуправления и (или) подведомственных государственным органам и органам местного самоуправления организаций, участвующих в предоставлении государственных и муниципальных услуг, за исключением документов, указанных в части 6 статьи 7 Закона N 210-ФЗ; (в ред. Приказа Минкультуры РФ от 23.10.2017 N 1787)

3) отказывать в приеме заявления и иных документов, необходимых для предоставления государственной услуги, в случае, если запрос и документы, необходимые для предоставления государственной услуги, поданы в соответствии с информацией о сроках и порядке предоставления государственной услуги, опубликованной на Едином портале и официальном Интернет-сайте Минкультуры России; (в ред. Приказа Минкультуры РФ от 23.10.2017 N 1787)

4) отказывать в предоставлении государственной услуги в случае, если заявление и документы, необходимые для предоставления государственной услуги, поданы в соответствии с информацией о сроках и порядке предоставления государственной услуги, опубликованной на Едином портале и официальном Интернет-сайте Минкультуры России. (в ред. Приказа Минкультуры РФ от 23.10.2017 N 1787)

25. Заявитель вправе представить указанные документы и информацию по собственной инициативе.

Исчерпывающий перечень оснований для отказа в приеме документов, необходимых для предоставления государственной услуги

26. Оснований для отказа в приеме документов, необходимых для предоставления государственной услуги, не предусмотрено.

Исчерпывающий перечень оснований для приостановления или отказа в предоставлении государственной услуги

27. Основанием для приостановления государственной услуги является предоставление заявителем заявления с нарушением требований, установленных частью 1 статьи 13 Закона N 99-ФЗ, и (или) документов, прилагаемых к нему в неполном объеме.

28. Основанием для отказа в предоставлении (переоформлении) лицензии являются:

1) наличие в представленных заявителем в заявлении о предоставлении (переоформлении) лицензии и (или) прилагаемых к нему документах недостоверной или искаженной информации;

2) установленное в ходе проверки несоответствие заявителя лицензионным требованиям.

Перечень услуг, которые являются необходимыми и обязательными для предоставления государственной услуги, в том числе сведения о документе (документах), выдаваемом (выдаваемых) организациями, участвующими в предоставлении государственной услуги

29. Других услуг, которые являются необходимыми и обязательными для предоставления данной государственной услуги, законодательством Российской Федерации не предусмотрено.

30. Другие организации в предоставлении государственной услуги не участвуют.

Порядок, размер и основания взимания государственной пошлины или иной платы, взимаемой за предоставление государственной услуги

31. За предоставление государственной услуги взимается государственная пошлина в соответствии с подпунктом 92 пункта 1 статьи 333.33 Налогового кодекса в следующих размерах: (в ред. Приказа Минкультуры РФ от 13.08.2015 N 2191)

- предоставление лицензии - 7 500 рублей; (в ред. Приказа Минкультуры РФ от 13.08.2015 N 2191)

- переоформление документа, подтверждающего наличие лицензии, и (или) приложения к такому документу в связи с внесением дополнений в сведения об адресах мест осуществления лицензируемого вида деятельности и о выполняемых работах в составе лицензируемого вида деятельности - 3 500 рублей; (в ред. Приказа Минкультуры РФ от 13.08.2015 N 2191)

- переоформление документа, подтверждающего наличие лицензии, и (или) приложения к такому документу в других случаях - 750 рублей; (в ред. Приказа Минкультуры РФ от 13.08.2015 N 2191)

- предоставление (выдача) дубликата лицензии - 750 рублей. (в ред. Приказа Минкультуры РФ от 13.08.2015 N 2191)

32. Не допускается взимание Минкультуры России с заявителя иной платы за предоставление государственной услуги.

Максимальный срок ожидания в очереди при подаче запроса о предоставлении государственной услуги и при получении результатов предоставления государственной услуги

33. Максимальный срок ожидания в очереди при подаче заявления о предоставлении государственной услуги или при получении результатов предоставления государственной услуги не должен превышать более 15 минут.

Срок и порядок регистрации запроса заявителя о предоставлении государственной услуги, в том числе в электронной форме

34. Поступившее заявление с прилагаемыми документами, в том числе в электронной форме, регистрируется в день его поступления в Минкультуры России.

35. Регистрация заявлений осуществляется должностными лицами Минкультуры России, уполномоченными на ведение делопроизводства, в соответствии с установленными правилами делопроизводства, с учетом следующих сведений:

1) полное и сокращенное наименование (последнее - при наличии), в том числе фирменное наименование <1>, организационно-правовая форма, адрес места нахождения заявителя - для юридического лица;

<1> Для юридического лица, являющегося коммерческой организацией.

фамилия, имя, отчество (последнее - при наличии) и реквизиты документа, удостоверяющего личность индивидуального предпринимателя, адрес его места жительства - для индивидуального предпринимателя;

2) государственный регистрационный номер записи о создании юридического лица или о государственной регистрации индивидуального предпринимателя;

3) идентификационный номер налогоплательщика;

4) входящий номер и дата регистрации заявления в системе делопроизводства Минкультуры России.

Требования к помещениям, в которых предоставляется государственная услуга, к месту ожидания и приема заявителей, размещению и оформлению визуальной, текстовой и мультимедийной информации о порядке предоставления такой услуги

36. Для подачи заявления о предоставлении государственной услуги не требуются залы ожиданий и места для заполнения заявлений.

37. Вход в помещение Минкультуры России оборудуется пандусами, расширенными проходами, позволяющими обеспечить беспрепятственный доступ инвалидов, включая инвалидов, использующих кресла-коляски.

Кабинеты для приема граждан должны быть оборудованы информационными табличками (вывесками) с указанием: номера кабинета; фамилии, имени, отчества (последнее - при наличии) и должности специалиста, осуществляющего предоставление государственной услуги.

Инвалидам в целях обеспечения доступности государственной услуги оказывается помощь в преодолении различных барьеров, мешающих в получении ими государственной услуги наравне с другими Улицами. Помещения оборудуются расширенными проходами, позволяющими обеспечить беспрепятственный доступ инвалидов. Глухонемым, инвалидам по зрению и другим лицам с ограниченными физическими возможностями при необходимости оказывается помощь в передвижении в помещениях. (в ред. Приказа Минкультуры РФ от 06.05.2016 N 1002)

38. Информационные щиты, визуальная и текстовая информация о порядке предоставления государственной услуги размещаются на стенах в непосредственной близости от входной двери (дверей) кабинетов Департамента Минкультуры России, ответственного за предоставление государственной услуги.

Оформление визуальной, текстовой и мультимедийной информации о порядке предоставления государственной услуги должно соответствовать оптимальному зрительному и слуховому восприятию этой информации заявителями, в том числе из числа инвалидов. (в ред. Приказа Минкультуры РФ от 06.05.2016 N 1002)

39. Для должностных лиц Департамента Минкультуры России, ответственных за предоставление государственной услуги, создаются надлежащие организационно-технические условия, необходимые для исполнения должностных обязанностей. К таким условиям относится:

1) обеспечение рабочего места, оборудованного персональным компьютером с возможностью доступа к необходимым информационным базам данных, печатающим и сканирующим устройствам и телефонной связью;

2) обеспечение безопасности труда и условий, отвечающих требованиям охраны и гигиены труда;

3) возможность получения информации, необходимой для выполнения должностных обязанностей.

Показатели доступности и качества государственной услуги

40. Основными показателями доступности и качества государственной услуги является оказание государственной услуги в соответствии с требованиями, установленными законодательством Российской Федерации.

41. Доступность государственной услуги оценивается по следующим показателям:

1) получение исчерпывающей информации о способах, порядке и сроках предоставления государственной услуги, информационных ресурсах Минкультуры России в сети Интернет и на Едином портале;

2) возможность подачи заявления о предоставлении государственной услуги в электронном виде с помощью информационных ресурсов Минкультуры России в сети Интернет или Единого портала;

3) возможность получения заявителем информации о ходе предоставления государственной услуги с использованием средств телефонной связи, электронного информирования, вычислительной и электронной техники;

4) возможность получения заявителем результатов предоставления государственной услуги с помощью информационных ресурсов Минкультуры России в сети Интернет и Единого портала.

5) количество взаимодействий заявителя с должностными лицами при предоставлении государственной услуги и их продолжительность. (в ред. Приказа Минкультуры РФ от 23.10.2017 N 1787)

42. Качество государственной услуги оценивается отсутствием:

1) нарушений сроков предоставления государственной услуги;

2) жалоб на действия (бездействие) должностных лиц, предоставляющих государственную услугу;

3) жалоб на некорректное, невнимательное отношение сотрудников, оказывающих государственную услугу, к заявителям (их представителям).

42.1. В процессе предоставления государственной услуги заявитель вправе обращаться в Минкультуры России по мере необходимости, в том числе за получением информации о ходе предоставления государственной услуги.

42.2. Количество взаимодействий заявителя с должностными лицами при предоставлении государственной услуги и их продолжительность ограничивается режимом работы структурного подразделения Минкультуры России.

42.3. Предоставление информации заявителю о возможности получения государственной услуги и о ходе предоставления государственной услуги осуществляется должностными лицами по телефону, в ходе личного приема, а также через Единый портал.

Иные требования, в том числе учитывающие особенности предоставления государственной услуги в многофункциональных центрах предоставления государственных и муниципальных услуг и особенности предоставления государственной услуги в электронной форме

43. Возможность получения государственной услуги в многофункциональном центре предоставления государственных и муниципальных услуг не предусмотрена.

44. Формирование заявления осуществляется посредством заполнения электронной формы на Едином портале без необходимости дополнительной подачи запроса в какой-либо иной форме. (в ред. Приказа Минкультуры РФ от 23.10.2017 N 1787)

На Едином портале размещаются образцы заполнения электронной формы заявления. (в ред. Приказа Минкультуры РФ от 23.10.2017 N 1787)

Форматно-логическая проверка сформированного заявления осуществляется после заполнения заявителем каждого из полей электронной формы заявления. При выявлении некорректно заполненного поля электронной формы заявления заявитель уведомляется о характере выявленной ошибки и порядке ее устранения посредством информационного сообщения непосредственно в электронной форме заявления. (в ред. Приказа Минкультуры РФ от 23.10.2017 N 1787)

При формировании заявления обеспечивается: (в ред. Приказа Минкультуры РФ от 23.10.2017 N 1787)

1) возможность копирования и сохранения заявления и прилагаемых к нему документов, необходимых для предоставления государственной услуги; (в ред. Приказа Минкультуры РФ от 23.10.2017 N 1787)

2) возможность печати на бумажном носителе копии электронной формы заявления; (в ред. Приказа Минкультуры РФ от 23.10.2017 N 1787)

3) сохранение ранее введенных в электронную форму заявления значений в любой момент по желанию пользователя, в том числе при возникновении ошибок ввода и возврате для повторного ввода значений в электронную форму заявления; (в ред. Приказа Минкультуры РФ от 23.10.2017 N 1787)

4) заполнение полей электронной формы заявления до начала ввода сведений заявителем с использованием сведений, размещенных в федеральной государственной информационной системе "Единая система идентификации и аутентификации в инфраструктуре, обеспечивающей информационно-технологическое взаимодействие информационных систем, используемых для предоставления государственных и муниципальных услуг в электронной форме", и сведений, опубликованных на Едином портале, в части, касающейся сведений, отсутствующих в единой системе идентификации и аутентификации; (в ред. Приказа Минкультуры РФ от 23.10.2017 N 1787)

5) возможность вернуться на любой из этапов заполнения электронной формы заявления без потери ранее введенной информации; (в ред. Приказа Минкультуры РФ от 23.10.2017 N 1787)

6) возможность доступа заявителя на Едином портале к ранее поданным им заявлениям в течение не менее одного года, а также частично сформированных заявлений - в течение не менее 3 месяцев. (в ред. Приказа Минкультуры РФ от 23.10.2017 N 1787)

44.1. Заявление в электронном виде, в том числе с использованием Единого портала:

- предоставляется в соответствии с требованиями к форматам заявлений и иных документов, установленными Приказом N 1128;

- подписывается в соответствии с требованиями Закона N 63-ФЗ, статей 21.1 и 21.2 Закона N 210-ФЗ и Постановления N 722.

Абзац четвертый. - Исключен. (в ред. Приказа Минкультуры РФ от 23.10.2017 N 1787)

44.2. Порядок осуществления административных процедур в электронной форме, в том числе с использованием Единого портала:

1) предоставление информации заявителям и обеспечение доступа заявителей к сведениям о государственной услуге осуществляются путем размещения информации о порядке предоставления государственной услуги на сайте Единого портала;

2) подача заявителем заявления и иных документов, необходимых для предоставления государственной услуги и прием таких запросов на предоставление государственной услуги могут осуществляться с использованием Единого портала;

3) получение заявителем сведений о ходе рассмотрения его заявления может осуществляться путем направления электронных писем на адрес электронной почты: mail@mkrf.ru. (в ред. Приказа Минкультуры РФ от 23.10.2017 N 1787)

44.3. При направлении заявителем документов на получение государственной услуги в форме электронных документов используется простая электронная подпись и усиленная квалифицированная электронная подпись.

44.3.1. Простая электронная подпись используется в случае обращения заявителя за информацией (сведениями) о лицензируемом виде деятельности.

44.3.2. Усиленная квалифицированная электронная подпись используется в случае обращения заявителя с заявлением о предоставлении лицензии, переоформлении лицензии, дубликата и (или) копии лицензии, прекращении действия лицензии.

Использование заявителем простой электронной подписи и усиленной квалифицированной электронной подписи осуществляется в порядке, установленном Постановлением N 634, Постановлением N 852 и Постановлением N 33.

44.4. Заявление и прилагаемые к нему документы, направленные в электронной форме через Единый портал, поступают в течение 1 рабочего дня в Департамент Минкультуры России, ответственный за предоставление государственной услуги, далее направляются в отдел, ответственный за предоставление государственной услуги, и передаются на рассмотрение ответственному должностному лицу (далее - ответственный исполнитель).

44.5. По результатам рассмотрения заявления и прилагаемых к нему документов в форме электронных документов и принятия соответствующего решения ответственный исполнитель направляет заявителю:

1) копию описи с отметкой о дате их приема;

2) уведомление о необходимости устранения выявленных в заявлении и прилагаемых к нему документах нарушений и (или) предоставлении недостающих документов, прилагаемых к заявлению согласно Приложению N 9 к настоящему Регламенту;

3) лицензию или уведомление об отказе в предоставлении или переоформлении лицензии согласно Приложению N 10 к настоящему Регламенту;

4) уведомление о прекращении действия лицензии;

5) дубликат и (или) копию лицензии;

6) иные документы, связанные с предоставлением государственной услуги.

44.6. При оформлении документов в электронной форме, связанных с предоставлением государственной услуги Минкультуры России, используется усиленная квалифицированная электронная подпись.

45. В случае если заявление и прилагаемые к нему документы не могут быть представлены в электронной форме, они представляются в Минкультуры России на бумажном носителе.

Способ предоставления заявления и прилагаемых к нему документов (через Единый портал, почтой или непосредственно) определяется заявителем.

На Едином портале заявителю обеспечивается возможность получения информации о ходе предоставления государственной услуги. По запросу заявителя ему предоставляется информация о следующих этапах предоставления государственной услуги:

- поступление заявления и документов на получение государственной услуги в Минкультуры России;

- передача заявления и документов на рассмотрение уполномоченному должностному лицу;

- ход рассмотрения заявления и документов;

- направление результата предоставления государственной услуги заявителю.

III. СОСТАВ, ПОСЛЕДОВАТЕЛЬНОСТЬ И СРОКИ ВЫПОЛНЕНИЯ АДМИНИСТРАТИВНЫХ ПРОЦЕДУР (ДЕЙСТВИЙ), ТРЕБОВАНИЯ К ПОРЯДКУ ИХ ВЫПОЛНЕНИЯ, В ТОМ ЧИСЛЕ ОСОБЕННОСТИ ВЫПОЛНЕНИЯ АДМИНИСТРАТИВНЫХ ПРОЦЕДУР (ДЕЙСТВИЙ) В ЭЛЕКТРОННОЙ ФОРМЕ

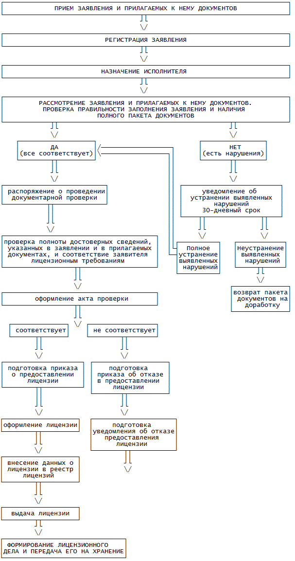
46. Предоставление государственной услуги включает следующий перечень административных процедур:

1) прием и регистрация заявления и прилагаемых к нему документов;

2) проверка правильности оформления заявления и полноты прилагаемых к нему документов;

3) предоставление лицензии или отказ в предоставлении лицензии;

4) переоформление лицензии или отказ в переоформлении лицензии;

5) прекращение действия лицензии;

6) предоставление дубликата лицензии;

7) предоставление заверенной копии лицензии.

47. Блок-схема последовательности действий Минкультуры России при предоставлении государственной услуги представлена в Приложении N 2 к Регламенту.

Прием и регистрация заявления и прилагаемых к нему документов

48. Основанием для начала административной процедуры является предоставление заявителем в Минкультуры России заявления и прилагаемых к нему документов (далее - заявление), перечисленных в пунктах 16 - 20 настоящего Регламента.

49. Заявление предоставляется заявителем в Минкультуры России непосредственно, направляется заказным почтовым отправлением с уведомлением о вручении или в форме электронного документа, подписанного усиленной квалифицированной электронной подписью (в случае переоформления лицензии подписанного усиленной квалифицированной электронной подписью заявителя, правопреемника заявителя или уполномоченного лица). (в ред. Приказа Минкультуры РФ от 06.05.2016 N 1002)

Минкультуры России обеспечивает прием документов, необходимых для предоставления государственной услуги в электронном виде и регистрацию заявления без необходимости повторного представления заявителем таких документов на бумажном носителе. (в ред. Приказа Минкультуры РФ от 23.10.2017 N 1787)

Запись на прием в Минкультуры России для подачи заявления с использованием Единого портала, официального Интернет-сайта Минкультуры России не осуществляется. (в ред. Приказа Минкультуры РФ от 23.10.2017 N 1787)

Предоставление государственной услуги начинается с момента приема и регистрации Минкультуры России электронных документов, необходимых для предоставления услуги, а также получения в установленном порядке информации об оплате услуги заявителем. (в ред. Приказа Минкультуры РФ от 23.10.2017 N 1787)

Оплата государственной пошлины за предоставление государственной услуги с использованием Единого портала, официального Интернет-сайта Минкультуры России не осуществляется. (в ред. Приказа Минкультуры РФ от 23.10.2017 N 1787)

50. Заявление принимается Минкультуры России по описи, копия которой с отметкой о дате приема указанного заявления в день приема вручается заявителю или направляется ему заказным почтовым отправлением с уведомлением о вручении либо по выбору заявителя в форме электронного документа, подписанного усиленной квалифицированной электронной подписью Минкультуры России, способом, обеспечивающим подтверждение получения заявителем такой копии и подтверждение доставки указанного заявления. (в ред. Приказа Минкультуры РФ от 06.05.2016 N 1002)

В случае поступления документов заявителя в электронном виде, в том числе через Единый портал, не позднее 1 рабочего дня со дня поступления заявления заявителю направляется уведомление, подтверждающее прием заявления. (в ред. Приказа Минкультуры РФ от 23.10.2017 N 1787)

После принятия заявления его статус в личном кабинете заявителя на Едином портале обновляется до статуса "принято". (в ред. Приказа Минкультуры РФ от 23.10.2017 N 1787)

51. Поступившее в Минкультуры России заявление в течение одного рабочего дня подлежит регистрации должностным лицом, ответственным за делопроизводство (далее - делопроизводитель).

52. Делопроизводитель вводит в электронную систему учета входящих документов запись о регистрации заявления. Заявлению присваивается входящий номер.

Регистрация заявления в электронной форме осуществляется автоматически путем присвоения регистрационного номера в день поступления заявления. (в ред. Приказа Минкультуры РФ от 23.10.2017 N 1787)

Заявителю сообщается присвоенный заявлению в электронной форме регистрационный номер, по которому в соответствующем разделе Единого портала, официального Интернет-сайта Минкультуры России заявителю будет представлена информация о ходе выполнения указанного заявления". (в ред. Приказа Минкультуры РФ от 23.10.2017 N 1787)

53. После регистрации заявления в Минкультуры России директор Департамента, ответственного за предоставление государственной услуги (далее - Департамент), или его заместитель принимает решение о его передаче на исполнение в соответствующий отдел Департамента, ответственного за предоставление государственной услуги (далее - отдел лицензирования).

Начальник отдела лицензирования или его заместитель назначает ответственного исполнителя за предоставление государственной услуги (далее - ответственный исполнитель).

Максимальный срок исполнения процедуры - в течение 1 рабочего дня с даты поступления заявления в Департамент.

Проверка правильности оформления заявления и полноты прилагаемых к нему документов

54. Основанием для начала административной процедуры является получение ответственным исполнителем заявления и прилагаемых к нему документов.

55. Ответственный исполнитель проверяет правильность заполнения заявления и наличие документов, указанных в пунктах 16 - 20 настоящего Регламента.

В случае если в предоставленных заявителем документах отсутствуют документы, указанные в пункте 21 настоящего Регламента, ответственный исполнитель в течение 3 рабочих дней со дня регистрации заявления формирует запрос с использованием системы межведомственного электронного взаимодействия в соответствующие федеральные государственные органы исполнительной власти, в распоряжении которых находятся данные документы (сведения).

Максимальный срок получения ответа на запрос с использованием единой системы межведомственного электронного документооборота составляет 5 рабочих дней.

Порядок направления межведомственных запросов, а также состав информации, которая необходима для предоставления государственной услуги, определяются технологической картой межведомственного взаимодействия государственной услуги, согласованной Минкультуры России с соответствующими федеральными органами исполнительной власти.

56. В случае, если заявление оформлено с нарушением требований, (в ред. Приказа Минкультуры РФ от 06.05.2016 N 1002)

установленных частью 1 статьи 13 или статьей 18 Закона N 99-ФЗ, и (или) документы, указанные в пунктах 16 - 20 настоящего Регламента, представлены не в полном объеме, в течение трех рабочих дней со дня приема заявления Минкультуры России вручает заявителю уведомление о необходимости устранения в тридцатидневный срок выявленных нарушений и (или) представления документов, которые отсутствуют, согласно Приложению N 9 к настоящему Регламенту, или направляет такое уведомление заказным почтовым отправлением с уведомлением о вручении либо по выбору заявителя в форме электронного документа, подписанного усиленной квалифицированной электронной подписью Минкультуры России, способом, обеспечивающим подтверждение доставки) такого уведомления и его получения заявителем. (в ред. Приказа Минкультуры РФ от 06.05.2016 N 1002)

57. В случае непоступления заявителем в 30-дневный срок надлежащим образом оформленного заявления и (или) в полном объеме прилагаемых к нему документов ранее предоставленное заявление и прилагаемые к нему документы подлежат возврату заявителю с мотивированным обоснованием причин возврата.

Предоставление лицензии или отказ в предоставлении лицензии

58. Основанием начала административной процедуры является предоставление надлежащим образом оформленного заявления согласно Приложению N 3 к настоящему Регламенту и в полном объеме прилагаемых к нему документов, указанных в пункте 16 настоящего Регламента.

59. Срок исполнения административной процедуры не может превышать 45 рабочих дней со дня приема заявления о предоставлении лицензии и прилагаемых к нему документов.

60. В отношении заявителя, предоставившего заявление, в случаях, предусмотренных статьей 13 Закона N 99-ФЗ, Минкультуры России проводятся внеплановые проверки без согласования в установленном порядке с органом прокуратуры Российской Федерации. Внеплановые проверки проводятся в форме документарной проверки и (или) выездной проверки (в ред. Приказа Минкультуры РФ от 22.12.2014 N 2267)

61. Внеплановые проверки заявителя проводятся ответственным исполнителем на основании приказа (распоряжения) Минкультуры России и в порядке, предусмотренном Законом N 294-ФЗ, с учетом особенностей, установленных Законом N 99-ФЗ. (в ред. Приказа Минкультуры РФ от 22.12.2014 N 2267)

61.1. Для проведения документарной проверки ответственный исполнитель готовит проект приказа (распоряжения) о проведении такой проверки, согласовывает его с директором Департамента и передает на подпись Министру культуры Российской Федерации либо уполномоченному заместителю Министра.

61.1.1. В приказе (распоряжении) о проведении документарной проверки указываются:

1) наименование лицензирующего органа;

2) уполномоченное(ые) должностное(ые) лицо(а), ответственное(ые) за проведение документарной проверки;

3) сведения о заявителе:

- полное наименование организации <1> либо фамилия, имя и отчество (последнее - при наличии) <2>;

<1> Юридического лица.

<2> Индивидуального предпринимателя.

- адрес места нахождения <1> либо адрес места жительства <2>;

<1> Юридического лица.

<2> Индивидуального предпринимателя.

4) цели, задачи, предмет проверки;

5) правовые основания проведения проверки;

6) перечень документов, предоставление которых заявителем необходимо для достижения целей и задач проведения проверки;

7) перечень мероприятий по контролю;

8) перечень административных регламентов по предоставлению государственной услуги;

9) даты начала и окончания проведения проверки, срок которой не может превышать 20 рабочих дней.

61.1.2. Пункт исключен. (в ред. Приказа Минкультуры РФ от 06.05.2016 N 1002)

61.1.3. Документарная проверка проводится по месту нахождения Минкультуры России.

61.1.4. В ходе проведения документарной проверки ответственный исполнитель проверяет:

1) соответствие сведений, указанных в заявлении, сведениям, представленным в комплекте документов;

2) достоверность сведений о заявителе, содержащихся в представленных заявлении и прилагаемых к нему документах;

3) предоставленные документы на предмет соответствия заявителя лицензионным требованиям;

4) предоставленные сведения путем сопоставления таких сведений со сведениями из ЕГРЮЛ или ЕГРИП.

61.1.5. По результатам документарной проверки составляется акт проверки в 2 экземплярах, один из которых вручается руководителю юридического лица либо его заместителю, индивидуальному предпринимателю или их уполномоченным представителям <1> под расписку об ознакомлении или об отказе в ознакомлении с актом проверки, либо направляется заказным почтовым отправлением с уведомлением о вручении, которое приобщается к экземпляру акта проверки, хранящемуся в деле Минкультуры России.

<1> Предоставляется доверенность.

61.1.6. В случае если при документарной проверке не предоставляется возможным удостовериться в полноте и достоверности сведений, содержащихся в заявлении и прилагаемых документах заявителя, а также оценить соответствие заявителя лицензионным требованиям, установленным Постановлением N 349, проводится внеплановая выездная проверка.

61.2. Внеплановая выездная проверка проводится по месту нахождения заявителя.

61.2.1. Предметом внеплановой выездной проверки является наличие необходимых для осуществления лицензируемого вида деятельности работников в целях оценки соответствия таких работников лицензионным требованиям.

61.2.2. Для осуществления проведения внеплановой выездной проверки ответственный исполнитель готовит проект поручения о проведении территориальным органом Минкультуры России внеплановой выездной проверки.

61.2.3. Поручение о проведении территориальным органом Минкультуры России подписывается директором Департамента.

61.2.4. Руководитель территориального органа Минкультуры России либо его заместитель издает приказ (распоряжение) о проведении внеплановой выездной проверки в соответствии с требованиями, предусмотренными в пункте 61.1.1 настоящего Регламента.

61.2.5. Срок проведения внеплановой выездной проверки не может превышать 20 рабочих дней.

61.2.6. Заверенная печатью копия приказа (распоряжения) руководителя территориального органа Минкультуры России либо его заместителя направляется заявителю любым доступным способом.

61.2.7. По результатам проверки уполномоченными должностными лицами территориального органа Минкультуры России, участвующими в проведении проверки, составляется акт проверки в 2 экземплярах. К акту проверки прилагаются копии документов, составленных во время проверки.

61.2.8. Не позднее срока окончания проверки, установленного в приказе (распоряжении), один экземпляр акта проверки с копиями приложений вручается руководителю юридического лица (или его заместителю), индивидуальному предпринимателю или их уполномоченным представителям под расписку об ознакомлении или об отказе в ознакомлении с актом проверки, либо направляется почтовым отправлением с уведомлением о вручении, которое приобщается к экземпляру акта проверки, хранящемуся в лицензионном деле в Минкультуры России.

61.2.9. Ответственным должностным лицом территориального органа Минкультуры России не позднее дня, следующего за днем окончания проверки, копия акта проверки с копиями приложений направляется в Департамент.

62. В случае соответствия заявителя лицензионным требованиям, а также отсутствия в представленных заявителем заявлении и (или) прилагаемых к нему документах недостоверной или искаженной информации Министром культуры Российской Федерации либо уполномоченным заместителем Министра принимается решение о предоставлении лицензии:

62.1. Ответственный исполнитель одновременно готовит проект приказа (распоряжения) Минкультуры России о предоставлении лицензии и лицензию.

62.1.1. В приказ (распоряжение) Минкультуры России о предоставлении лицензии и в лицензию включаются следующие сведения:

1) наименование лицензирующего органа;

2) полное и (в случае, если имеется) сокращенное наименование, в том числе фирменное наименование, и организационно-правовая форма юридического лица, адрес его места нахождения, адреса мест осуществления лицензируемого вида деятельности, государственный регистрационный номер записи о создании юридического лица;

3) фамилия, имя и отчество (последнее - при наличии) индивидуального предпринимателя, наименование и реквизиты документа, удостоверяющего его личность, адрес его места жительства, адреса мест осуществления лицензируемого вида деятельности, государственный регистрационный номер записи о государственной регистрации индивидуального предпринимателя;

4) идентификационный номер налогоплательщика;

5) лицензируемый вид деятельности с указанием выполняемых работ, составляющих лицензируемый вид деятельности;

6) номер и дата регистрации лицензии;

7) номер и дата приказа (распоряжения) Минкультуры России о предоставлении лицензии;

62.1.2. Лицензия оформляются на бланках, являющихся документами строгой отчетности и защищенной от подделок полиграфической продукцией, по форме, утвержденной Постановлением N 826.

62.1.3. В случае предоставления заявления в электронной форме через Единый портал не позднее 1 рабочего дня со дня принятия решения о предоставлении государственной услуги заявителю направляется уведомление о принятом решении и возможности получить результат предоставления государственной услуги. (в ред. Приказа Минкультуры РФ от 23.10.2017 N 1787)

62.2. Приказ (распоряжение) о предоставлении лицензии и лицензия одновременно подписываются Министром культуры Российской Федерации либо уполномоченным заместителем Министра, регистрируются ответственным исполнителем в реестре лицензий и заверяется гербовой печатью Минкультуры России в течение 2 рабочих дней.

62.3. В качестве результата предоставления государственной услуги заявитель по его выбору вправе получить: (в ред. Приказа Минкультуры РФ от 23.10.2017 N 1787)

1) лицензию в форме электронного документа, подписанного уполномоченным должностным лицом с использованием усиленной квалифицированной электронной подписи; (в ред. Приказа Минкультуры РФ от 23.10.2017 N 1787)

2) лицензию на бумажном носителе. (в ред. Приказа Минкультуры РФ от 23.10.2017 N 1787)

В течение 3 рабочих дней после дня подписания, регистрации приказа (распоряжения) и лицензии и внесения ответственным исполнителем соответствующей записи в реестр лицензий заявителю вручается или направляется лицензия заказным почтовым отправлением с уведомлением о вручении или в форме электронного документа, подписанного электронной подписью. (в ред. Приказа Минкультуры РФ от 23.10.2017 N 1787)

62.4. Лицензия может быть выдана руководителю юридического лица или индивидуальному предпринимателю - заявителю при предъявлении паспорта или иного документа, удостоверяющего личность (или их доверенному лицу при наличии доверенности и предъявлении паспорта или иного документа, удостоверяющего личность).

62.5. Факт получения заявителем лицензии на руки фиксируется ответственным исполнителем в журнале выдачи лицензий и подтверждается подписью заявителя или его доверенного лица.

63. В случае наличия в акте проверки вывода о несоответствии заявителя лицензионным требованиям и (или) наличия в представленных заявителем и (или) прилагаемых к нему документах недостоверной или искаженной информации Министром культуры Российской Федерации либо уполномоченным заместителем Министра принимается решение об отказе в предоставлении лицензии.

63.1. Принятое решение об отказе в предоставлении лицензии подготавливается ответственным исполнителем и оформляется в виде приказа (распоряжения) Минкультуры России, подписывается Министром культуры Российской Федерации либо уполномоченным заместителем Министра. (в ред. Приказа Минкультуры РФ от 06.05.2016 N 1002)

В случае предоставления заявления в электронной форме через Единый портал не позднее 1 рабочего дня со дня принятия решения об отказе в предоставлении государственной услуги заявителю направляется уведомление о принятом решении. (в ред. Приказа Минкультуры РФ от 23.10.2017 N 1787)

63.2. В приказе (распоряжении) Минкультуры России об отказе в предоставлении лицензии указываются сведения, предусмотренные подпунктами 1 - 5 пункта 61.1.1 настоящего Регламента, и мотивированное обоснование причин отказа в предоставлении лицензии.

63.3. В течение 3 рабочих дней после дня подписания приказа (распоряжения) об отказе в предоставлении лицензии заявителю вручается или направляется заказным почтовым отправлением с уведомлением о вручении или в форме электронного документа, подписанного электронной подписью, уведомление об отказе в предоставлении лицензии с мотивированным обоснованием причин отказа и со ссылкой на конкретные положения нормативных правовых актов Российской Федерации и иных документов, являющихся основанием такого отказа, а также на реквизиты акта проверки заявителя согласно Приложению N 10 к настоящему Регламенту. (в ред. Приказа Минкультуры РФ от 06.05.2016 N 1002)

64. Документы, связанные с предоставлением или отказом в предоставлении лицензии, приобщаются ответственным исполнителем к лицензионному делу, которое формируется и ведется в соответствии со статьей 16 Закона N 99-ФЗ. При этом каждый лист лицензионного дела пронумеровывается в верхнем правом углу, включая листы приказа (распоряжения), подписанного Министром культуры Российской Федерации либо уполномоченным заместителем Министра. К лицензионному делу также составляется опись.

65. На следующий день лицензионное дело переносится на хранение в помещение архива Минкультуры России.

Переоформление лицензии или отказ в переоформлении лицензии

66. Основанием начала административной процедуры является предоставление надлежащим образом оформленного заявления согласно Приложению N 5 к настоящему Регламенту и в полном объеме прилагаемых к нему документов, указанных в пункте 17 настоящего Регламента.

67. Срок исполнения административной процедуры в случаях:

1) реорганизации юридического лица в форме преобразования, изменения его наименования, адреса места нахождения, а также в случаях изменения места жительства, имени, фамилии и отчества (последнее - при наличии) индивидуального предпринимателя, реквизитов документа, удостоверяющего его личность, - не более 10 рабочих дней со дня поступления надлежащим образом оформленного заявления о переоформлении лицензии и прилагаемых к нему документов в Минкультуры России;

2) изменения перечня выполняемых работ, составляющих лицензируемый вид деятельности, - не более 30 рабочих дней со дня поступления надлежащим образом оформленного заявления о переоформлении лицензии и прилагаемых к нему документов в Минкультуры России.

68. Внеплановые проверки заявителя проводятся ответственным исполнителем на основании приказа (распоряжения) Минкультуры России в соответствии со статьей 18 Закона N 99-ФЗ, пунктом 61 настоящего Регламента и в порядке, определенном статьей 19 Закона N 99-ФЗ. (в ред. Приказа Минкультуры РФ от 22.12.2014 N 2267)

69. Переоформление лицензии, а также вручение лицензии заявителю осуществляются в порядке, определенном пунктами 55 - 57 и 60 - 65 настоящего Регламента.

Прекращение действия лицензии

70. Основанием для начала административной процедуры является поступление ответственному исполнителю надлежащим образом оформленного заявления согласно Приложению N 6 к настоящему Регламенту.

71. Срок исполнения административной процедуры не может превышать 10 рабочих дней со дня приема заявления о прекращении лицензируемой деятельности.

72. Ответственный исполнитель готовит проект приказа (распоряжения) о прекращении действия лицензии и передает его на подпись.

73. Приказ (распоряжение) о прекращении действия лицензии подписывается Министром культуры Российской Федерации либо уполномоченным заместителем Министра и регистрируется в соответствии с установленными правилами делопроизводства.

74. Сведения о прекращении действия лицензии вносятся ответственным исполнителем в реестр лицензий.

75. Ответственный исполнитель готовит уведомление о прекращении действия лицензии, которое подписывается директором Департамента.

76. В течение 3 рабочих дней после дня подписания и регистрации приказа (распоряжения) Минкультуры России о прекращении действия лицензии вручается заявителю или направляется ему заказным почтовым отправлением с уведомлением о вручении или в форме электронного документа, подписанного электронной подписью.

Предоставление дубликата лицензии

77. Основанием для начала административной процедуры является поступление ответственному исполнителю надлежащим образом оформленного заявления согласно Приложению N 7 к настоящему Регламенту.

78. Срок исполнения административной процедуры не может превышать более 3 рабочих дней со дня приема заявления о предоставлении дубликата лицензии.

79. Ответственный исполнитель в течение 3 рабочих дней со дня поступления заявления:

1) проверяет правильность заполнения заявления и комплектность документов, указанных в пункте 19 настоящего Регламента.

2) оформляет одновременно приказ о предоставлении дубликата лицензии и сам дубликат лицензии на бланке лицензии с пометками "дубликат" и "оригинал лицензии признается недействующим", передает его на подпись.

80. Приказ (распоряжение) о предоставлении дубликата лицензии подписывается Министром культуры Российской Федерации либо уполномоченным заместителем Министра.

81. В день принятия решения о предоставлении дубликата лицензии ответственный исполнитель вносит в реестр лицензий номер и дату выдачи дубликата лицензии.

82. Дубликат лицензии может быть выдан заявителю при предъявлении паспорта или иного документа, удостоверяющего личность, либо уполномоченному лицу при наличии доверенности или направляется заказным почтовым отправлением с уведомлением о вручении или в форме электронного документа, подписанного электронной подписью. (в ред. Приказа Минкультуры РФ от 23.10.2017 N 1787)

83. Копия экземпляра дубликата включается в состав лицензионного дела (пронумеровывается и включается в опись дела).

Предоставление заверенной копии лицензии

84. Основанием для начала административной процедуры является поступление ответственному исполнителю надлежащим образом оформленного заявления согласно Приложению N 8 к настоящему Регламенту.

85. Срок исполнения административной процедуры не может превышать более 3 рабочих дней со дня приема заявления о предоставлении копии лицензии.

86. Ответственный исполнитель заверяет копию лицензии по установленной форме и вручает заявителю в течение 3 рабочих дней со дня получения заявления о предоставлении копии лицензии или направляет ему заказным почтовым отправлением с уведомлением о вручении или в форме электронного документа, подписанного электронной подписью.

Копия лицензии может быть выдана заявителю при предъявлении паспорта или иного документа, удостоверяющего личность, либо уполномоченному лицу при наличии доверенности.

IV. ФОРМЫ КОНТРОЛЯ ЗА ПРЕДСТАВЛЕНИЕМ ГОСУДАРСТВЕННОЙ УСЛУГИ

Порядок осуществления текущего контроля за соблюдением и исполнением ответственными должностными лицами положений Регламента и иных нормативных правовых актов, устанавливающих требования к предоставлению государственной услуги, а также принятием ими решений

87. Текущий контроль за соблюдением и исполнением должностными лицами Минкультуры России (территориального органа) положений Регламента и иных нормативных правовых актов Российской Федерации, устанавливающих требования к предоставлению государственной услуги, а также за принятием ими решений осуществляется руководителем (заместителем руководителя) структурного подразделения Минкультуры России (территориального органа).

88. Текущий контроль включает в себя проведение проверок соблюдения и исполнения должностными лицами Минкультуры России (территориального органа), участвующими в предоставлении государственной услуги, положений настоящего Регламента и иных нормативных правовых актов Российской Федерации.

89. При организации проверок учитываются жалобы заявителей, а также иные сведения о деятельности должностных лиц, участвующих в предоставлении государственной услуги.

90. При выявлении в ходе текущего контроля нарушений Регламента или требований законодательства Российской Федерации директор Департамента Минкультуры России (руководитель территориального органа), ответственный за организацию работы по предоставлению государственной услуги, принимает меры по устранению таких нарушений и направляет уполномоченному должностному лицу предложения о применении или неприменении мер дисциплинарной ответственности лиц, допустивших соответствующие нарушения.

Порядок и периодичность осуществления плановых и внеплановых проверок полноты и качества предоставления государственной услуги, в том числе порядок и формы контроля за полнотой и качеством предоставления государственной услуги

91. Контроль за полнотой и качеством предоставления государственной услуги включает в себя проведение плановых и внеплановых проверок, выявление и устранение нарушений прав заявителей, рассмотрение, принятие решений и подготовку ответов на обращения заявителей, содержащих жалобы на действия (бездействие) должностных лиц Минкультуры (территориального органа).

92. Проверки предоставления государственной услуги осуществляются на основании приказов Минкультуры России.

Периодичность проведения плановых проверок устанавливается Министром культуры Российской Федерации.

Внеплановая проверка может проводиться по конкретному обращению заявителя.

93. По результатам проведенных проверок в случае выявления нарушений прав заявителей к виновным лицам применяются меры ответственности, установленные законодательством Российской Федерации.

Для проведения проверки предоставления государственной услуги формируется комиссия, в состав которой включаются государственные служащие Минкультуры России.

Результаты проверки оформляются в виде акта, в котором отмечаются выявленные недостатки и предложения по их устранению.

Акт подписывают председатель и члены комиссии.

Проверяемые под роспись знакомятся с актом, после чего акт помещается в соответствующее номенклатурное дело.

Ответственность должностных лиц Минкультуры России и его территориальных органов за решения и действия (бездействие), принимаемые (осуществляемые) ими в ходе предоставления государственной услуги

94. По результатам проведенных плановых и внеплановых проверок в случае выявления нарушений прав заявителей виновные должностные лица привлекаются к ответственности в порядке, установленном законодательством Российской Федерации.

95. Персональная ответственность должностных лиц Минкультуры России (территориального органа) закрепляется в их должностных Регламентах в соответствии с требованиями законодательства Российской Федерации.

Положения, характеризующие требования к порядку и формам контроля за предоставлением государственной услуги, в том числе со стороны граждан, их объединений и организаций

96. Контроль за предоставлением государственной услуги осуществляется в форме контроля за соблюдением последовательности действий, определенных административными процедурами по предоставлению государственной услуги и принятию решений должностными лицами, путем проведения проверок соблюдения и исполнения должностными лицами нормативных правовых актов Российской Федерации, а также положений настоящего Регламента.

Проверки также могут проводиться по конкретной жалобе гражданина или организации.

V. ДОСУДЕБНЫЙ (ВНЕСУДЕБНЫЙ) ПОРЯДОК ОБЖАЛОВАНИЯ РЕШЕНИЙ И ДЕЙСТВИЙ (БЕЗДЕЙСТВИЯ) МИНКУЛЬТУРЫ РОССИИ, ПРЕДОСТАВЛЯЮЩЕГО ГОСУДАРСТВЕННУЮ УСЛУГУ, А ТАКЖЕ ДОЛЖНОСТНЫХ ЛИЦ МИНКУЛЬТУРЫ РОССИИ

Информация для заявителя о его праве подать жалобу на решение и (или) действие (бездействие) Минкультуры России и (или) его должностных лиц, федеральных государственных служащих при предоставлении государственной услуги

97. Заявитель имеет право на обжалование решения и (или) действий (бездействия) должностных лиц, федеральных государственных служащих Минкультуры России в досудебном (внесудебном) порядке.

Предмет жалобы

98. Заявитель может обратиться с жалобой по основаниям и в порядке, установленным статьями 11.1 и 11.2 Закона N 210-ФЗ, в том числе в следующих случаях:

1) нарушение срока регистрации обращения заявителя о предоставлении государственной услуги;

2) нарушение срока предоставления государственной услуги;

3) требование у заявителя документов, не предусмотренных Регламентом и нормативными правовыми актами Российской Федерации для предоставления государственной услуги;

4) отказ в приеме у заявителя документов, предоставление которых предусмотрено нормативными правовыми актами Российской Федерации для предоставления государственной услуги;

5) отказ в предоставлении государственной услуги, если основания отказа не предусмотрены федеральными законами и принятыми в соответствии с ними иными нормативными правовыми актами Российской Федерации;

6) требование внесения заявителем при предоставлении государственной услуги платы, не предусмотренной нормативными правовыми актами Российской Федерации;

7) отказ Минкультуры России (территориального органа) и их должностных лиц в исправлении допущенных опечаток и ошибок в выданных в результате предоставления государственной услуги документах, либо нарушение установленного срока таких исправлений.

99. Жалоба должна содержать:

1) наименование органа, предоставляющего государственную услугу, должностного лица Минкультуры России либо федерального государственного служащего, решения и действия (бездействие) которых обжалуются;

2) Фамилию, имя и отчество (последнее - при наличии), сведения о месте жительства заявителя - физического лица либо наименование и сведения о месте нахождения заявителя - юридического лица, а также номер (номера) контактного телефона, адрес (адреса) электронной почты (при наличии) и почтовый адрес, по которым должен быть направлен ответ заявителю (за исключением случая, когда жалоба направляется посредством портала федеральной государственной информационной системы, обеспечивающей процесс досудебного (внесудебного) обжалования решений и действий (бездействия), совершенных при предоставлении государственных и муниципальных услуг органами, предоставляющими государственные и муниципальные услуги, их должностными лицами, государственными и муниципальными служащими (далее - система досудебного обжалования) с использованием информационно-телекоммуникационной сети "Интернет"); (в ред. Приказа Минкультуры РФ от 23.10.2017 N 1787)

3) сведения об обжалуемых решениях и действиях (бездействии) Минкультуры России, должностного лица Минкультуры России либо федерального государственного служащего Минкультуры России;

4) доводы, на основании которых заявитель не согласен с решением и действием (бездействием) Минкультуры России, должностного лица Минкультуры России либо федерального государственного служащего Минкультуры России.

Органы государственной власти и уполномоченные на рассмотрение жалобы должностные лица, которым может быть направлена жалоба

100. Жалоба на решения и (или) действия (бездействие) должностных лиц, федеральных государственных служащих подается в Минкультуры России.

101. Жалоба на решения, принятые заместителем Министра культуры Российской Федерации, рассматривается непосредственно Министром культуры Российской Федерации.

Жалоба на решения, принятые руководителями территориальных органов Минкультуры России, рассматривается непосредственно Министром культуры Российской Федерации.

Порядок подачи и рассмотрения жалобы

102. Жалоба подается заявителем в письменной форме на бумажном носителе, в электронной форме с использованием официального Интернет-сайта Минкультуры России, Единого портала, системы досудебного обжалования с использованием информационно-телекоммуникационной сети "Интернет". (в ред. Приказа Минкультуры РФ от 23.10.2017 N 1787)

Жалоба может быть направлена по почте, а также принята при личном приеме заявителя. (в ред. Приказа Минкультуры РФ от 23.10.2017 N 1787)

103. В Минкультуры России определяются уполномоченные на рассмотрение жалоб должностных лица, которые обеспечивают:

а) прием и рассмотрение жалоб;

б) направление жалоб в уполномоченный на их рассмотрение орган в порядке, предусмотренном пунктом 108 настоящего Регламента.

104. Прием жалоб в письменной форме осуществляется Минкультуры России по адресу: 125993, ГСП-3, г. Москва, Малый Гнездниковский переулок, д. 7/6, стр. 1, 2, в соответствии с установленным графиком работы Минкультуры России.

Жалоба в письменной форме может быть направлена по почте.

105. В случае подачи жалобы при личном приеме заявитель представляет документ, удостоверяющий его личность в соответствии с законодательством Российской Федерации.

106. В случае если жалоба подается через представителя заявителя, также предоставляется документ, подтверждающий полномочия на осуществление действий от имени заявителя. В качестве документа, подтверждающего полномочия на осуществление действий от имени заявителя, может быть представлена:

а) оформленная в соответствии с законодательством Российской Федерации доверенность (для физических лиц);

б) оформленная в соответствии с законодательством Российской Федерации доверенность, заверенная печатью заявителя и подписанная руководителем заявителя или уполномоченным этим руководителем лицом (для юридических лиц);

в) копия решения о назначении или об избрании либо приказа о назначении физического лица на должность, в соответствии с которым такое физическое лицо обладает правом действовать от имени заявителя без доверенности.

107. При подаче жалобы в электронном виде документы, указанные в пункте 106 настоящего Регламента, могут быть представлены в форме электронных документов, подписанных электронной подписью, вид которой предусмотрен Законом N 63-ФЗ. При этом документ, удостоверяющий личность заявителя, не требуется.

108. В случае если жалоба подана заявителем в Минкультуры России, в компетенцию которого не входит принятие решения по жалобе, в течение 3 рабочих дней со дня ее регистрации Минкультуры России направляет жалобу в уполномоченный на ее рассмотрение орган и в письменной форме информирует заявителя о перенаправлении жалобы. При этом срок рассмотрения жалобы исчисляется со дня регистрации жалобы в уполномоченном на ее рассмотрении органе.

109. Минкультуры России обеспечивает:

а) оснащение мест приема жалоб;

б) информирование заявителей о порядке обжалования решений и действий (бездействия) должностных лиц, федеральных государственных служащих Минкультуры России;

в) консультирование заявителей о порядке обжалований решений и действий (бездействия) должностных лиц, федеральных государственных служащих Минкультуры России, в том числе по телефону, электронной почте, при личном приеме;

г) формирование и представление ежеквартально в вышестоящий орган отчетности о полученных и рассмотренных жалобах (в том числе о количестве удовлетворенных и неудовлетворенных жалоб).

Сроки рассмотрения жалобы

110. Жалоба, поступившая в Минкультуры России, подлежит регистрации не позднее следующего рабочего дня со дня ее поступления. Жалоба рассматривается должностным лицом, наделенным полномочиями по рассмотрению жалоб, в течение 15 рабочих дней со дня ее регистрации, если более короткие сроки рассмотрения жалобы не установлены Минкультуры России.

111. В случае обжалования отказа Минкультуры России, должностного лица Минкультуры России в приеме документов у заявителя либо в исправлении допущенных опечаток и ошибок или в случае обжалования нарушения установленного срока таких исправлений - в течение 5 рабочих дней со дня ее регистрации.

Перечень оснований для приостановления рассмотрения жалобы

112. Основания для приостановления рассмотрения жалобы заявителя на решения и (или) действия (бездействие) должностных лиц, федеральных государственных служащих Минкультуры России отсутствуют.

Результат рассмотрения жалобы

113. По результатам рассмотрения жалобы Минкультуры России принимает одно из следующих решений:

1) удовлетворяет жалобу;

2) отказывает в удовлетворении жалобы.

Указанное решение принимается в форме акта Минкультуры России.

114. При удовлетворении жалобы Минкультуры России принимает исчерпывающие меры по устранению выявленных нарушений, в том числе по выдаче заявителю результата государственной услуги, не позднее 5 рабочих дней со дня принятия решений, если иное не установлено законодательством Российской Федерации.

115. Минкультуры России отказывает в удовлетворении жалобы в следующих случаях:

а) наличие вступившего в законную силу решения суда, арбитражного суда по жалобе о том же предмете и по тем же основаниям;

б) подача жалобы лицом, полномочия которого не подтверждены в порядке, установленном законодательством Российской Федерации;

в) наличие решения по жалобе, принятого ранее в соответствии с требованиями, установленными разделом V настоящего Регламента, в отношении того же заявителя и по тому же предмету жалобы.

116. В случае установления в ходе или по результатам рассмотрения жалобы признаков состава административного правонарушения или преступления должностное лицо, наделенное полномочиями по рассмотрению жалоб в соответствии с пунктом 101 настоящего Регламента, незамедлительно направляет имеющиеся материалы в органы прокуратуры.

117. Минкультуры России вправе оставить жалобу без ответа в следующих случаях:

а) наличие в жалобе нецензурных либо оскорбительных выражений, угроз жизни, здоровью и имуществу должностного лица Минкультуры России, а также членов его семьи;

б) отсутствие возможности прочитать какую-либо часть текста жалобы, фамилию, имя и отчество (последнее - при наличии) и (или) почтовый адрес заявителя, указанные в жалобе.

Порядок информирования заявителя о результатах рассмотрения жалобы

118. Не позднее дня, следующего за днем принятия решения, указанного в пункте 113 настоящего Регламента, заявителю в письменной форме и по желанию заявителя в форме электронного документа, подписанного электронной подписью уполномоченного на рассмотрение жалобы должностного лица Минкультуры России, направляется мотивированный ответ о результатах рассмотрения жалобы.

В случае если жалоба была направлена посредством системы досудебного обжалования с использованием информационно-телекоммуникационной сети "Интернет", ответ заявителю направляется через систему досудебного обжалования. (в ред. Приказа Минкультуры РФ от 23.10.2017 N 1787)

119. В ответе по результатам рассмотрения жалобы указываются:

а) наименование органа, предоставляющего государственную услугу, рассмотревшего жалобу, должность, фамилия, имя и отчество (последнее - при наличии) его должностного лица, принявшего решение по жалобе;

б) номер, дата, место принятия решения, включая сведения о должностном лице, решение или действие (бездействие) которого обжалуется;

в) фамилия, имя и отчество (последнее - при наличии) или наименование заявителя;

г) основания для принятия решения по жалобе;

д) принятое по жалобе решение;

е) в случае, если жалоба признана обоснованной, - сроки устранения выявленных нарушений, в том числе срок предоставления результата государственной услуги;

ж) сведения о порядке обжалования принятого по жалобе решения.

120. Ответ по результатам рассмотрения жалобы подписывается уполномоченным на рассмотрение жалобы должностным лицом Минкультуры России.

Право заявителя на получение информации и документов, необходимых для обоснования и рассмотрения жалобы

121. Заявитель имеет право на получение информации и документов, необходимых для обоснования и рассмотрения жалобы.

122. Заявителем могут быть представлены документы (при наличии), подтверждающие доводы заявителя, либо их копии.

Способы информирования заявителей о порядке подачи и рассмотрения жалобы

123. Информирование заявителей о порядке подачи и рассмотрения жалобы на решения и действия (бездействие) должностных лиц, федеральных государственных служащих Минкультуры России осуществляется посредством размещения информации на стендах Минкультуры России, на официальном Интернет-сайте Минкультуры России и на Едином портале.

Приложение N 1
к Административному регламенту
по предоставлению Минкультуры
России государственной услуги
"Лицензирование деятельности по
сохранению объектов культурного
наследия (памятников истории
и культуры) народов
Российской Федерации

ПЕРЕЧЕНЬ ТЕРРИТОРИАЛЬНЫХ ОРГАНОВ МИНКУЛЬТУРЫ РОССИИ

(в ред. Приказа Минкультуры РФ от 22.12.2014 N 2267)

N п/п Наименование территориального органа(краткое наименование) Наименование субъекта (субъектов) Российской Федерации, на территории которого осуществляет свою деятельность территориальный орган Адрес
1. Управление Министерства культуры Российской Федерации по Центральному федеральному округу (Управление Минкультуры России по ЦФО) Белгородская область,
Брянская область,
Владимирская область,
Воронежская область,
Ивановская область,
Калужская область,
Костромская область,
Курская область,
Липецкая область,
г. Москва,
Московская область,
Орловская область,
Рязанская область,
Смоленская область,
Тамбовская область,
Тверская область,
Тульская область,
Ярославская область.
г. Москва, Лаврушинский переулок, д. 17, стр. 1.
2. Управление Министерства культуры Российской Федерации по Северо-Западному федеральному округу (Управление Минкультуры России по СЗФО) Республика Карелия,
Республика Коми,
Архангельская область,
Вологодская область,
Калининградская область,
Ленинградская область,
Мурманская область,
Новгородская область,
Псковская область,
г. Санкт-Петербург,
Ненецкий автономный округ.
190000, г. Санкт- Петербург, ул. Малая Морская, 17, лит. А.
3. Управление Министерства культуры Российской Федерации по Приволжскому федеральному округу (Управление Минкультуры России по ПФО) Республика Башкортостан,
Республика Марий Эл,
Республика Мордовия,
Республика Татарстан,
Удмуртская Республика,
Чувашская Республика,
Пермский край,
Кировская область,
Нижегородская область,
Оренбургская область,
Пензенская область,
Самарская область,
Саратовская область,
Ульяновская область.
ГСП-91,603006, г. Нижний Новгород, ул. Варварская, д. 32.
4. Управление Министерства культуры Российской Федерации по Уральскому федеральному округу (Управление Минкультуры России по УФО) Курганская область,
Свердловская область,
Тюменская область,
Челябинская область,
Ханты-Мансийский автономный округ,
Ямало-Ненецкий автономный округ
620075, г. Екатеринбург, ул. Карла Либкнехта, д. 44, лит. А1.
5. Управление Министерства культуры Российской Федерации по Южному, Северо-Кавказскому и Крымскому федеральным округам (Управление Минкультуры России по ЮФО, СКФО и КФО) Кабардино-Балкарская Республика,
Карачаево-Черкесская Республика,
Республика Адыгея,
Республика Дагестан,
Республика Ингушетия,
Республика Калмыкия,
Республика Крым,
Республика Северная Осетия - Алания,
Чеченская Республика,
Краснодарский край,
Ставропольский край,
Астраханская область,
Волгоградская область,
Ростовская область,
город федерального значения Севастополь
344002, г. Ростов-на-Дону, ул. Большая Садовая, 68/40/55.
6. Управление Министерства культуры Российской Федерации по Сибирскому федеральному округу (Управление Минкультуры России по СФО) Республика Алтай,
Республика Бурятия,
Республика Тыва,
Республика Хакасия,
Алтайский край,
Забайкальский край,
Красноярский край,
Иркутская область,
Кемеровская область,
Новосибирская область,
Омская область,
Томская область.
660017, г. Красноярск, проспект Мира, д. 98.
7. Управление Министерства культуры Российской Федерации по Дальневосточному федеральному округу (Управление Минкультуры России по ДФО) Республика Саха (Якутия),
Камчатский край,
Приморский край,
Хабаровский край,
Амурская область,
Магаданская область,
Сахалинская область,
Еврейская автономная область,
Чукотский автономный округ.
680000, г. Хабаровск, ул. Ленина, 4.

Приложение N 2
к Административному регламенту
по предоставлению Минкультуры России
государственной услуги "Лицензирование
деятельности по сохранению объектов
культурного наследия (памятников
истории и культуры) народов
Российской Федерации"

БЛОК-СХЕМА ПРЕДОСТАВЛЕНИЯ ГОСУДАРСТВЕННОЙ УСЛУГИ

Приложение N 3
к Административному регламенту
по предоставлению Минкультуры России
государственной услуги "Лицензирование
деятельности по сохранению объектов
культурного наследия (памятников
истории и культуры) народов
Российской Федерации"

ФОРМА

Директору Департамента,
ответственного за предоставление
государственной услуги Министерства
культуры Российской Федерации <1>
(Ф.И.О. руководителя)
 
Малый Гнездниковский пер.,
7/6, стр. 1, 2,
Москва, 125993

ЗАЯВЛЕНИЕ О ПРЕДОСТАВЛЕНИИ ЛИЦЕНЗИИ НА ОСУЩЕСТВЛЕНИИ ДЕЯТЕЛЬНОСТИ ПО СОХРАНЕНИЮ ОБЪЕКТОВ КУЛЬТУРНОГО НАСЛЕДИЯ (ПАМЯТНИКОВ ИСТОРИИ И КУЛЬТУРЫ) НАРОДОВ РОССИЙСКОЙ ФЕДЕРАЦИИ

(в ред. Приказов Минкультуры РФ от 22.12.2014 N 2267, от 02.03.2018 N 217)

1. Заявитель:  
  (полное наименование юридического лица с указанием его организационно-правовой формы или Ф.И.О. (последнее - при наличии) - для индивидуального предпринимателя)
                                       
 
  (сокращенное наименование - юридического лица) <2>
                                       
 
  (фирменное наименование - юридического лица) <3>
                                       
2. Данные документа, удостоверяющего личность заявителя <4>:
(вид документа)
                                     
         
  (серия)   (номер)   (дата выдачи)
                                     
     
  (кем выдан)   (код подразделения)
                                       
3. ИНН заявителя:                                      
                                     
Данные документа о присвоении ИНН заявителю: Серия     N                          
                                   
   
  (дата выдачи)   (каким органом выдано)
                                       
4. ОГРН/ОГРНИП заявителя:                                      
                                     
Данные документа, подтверждающего факт внесения сведений о заявителе в ЕГРЮЛ/ЕГРИП: Серия     N                          
                                   
   
(дата выдачи)   (каким органом выдано)
Адрес (место нахождения) ИФНС по месту регистрации заявителя:
                                       
             
(Индекс)   (Республика, область, район)
                                     
(город)
                                     
улица   , д.   корп.   ,офис
                                     
5. Адрес (место нахождения <5> или место жительства <6>) заявителя:
           
(Индекс)   (Республика, область, район)                        
                                       
(город)
6. Адреса мест осуществления лицензируемого вида деятельности заявителя:                        
улица   , д.   корп.   ,офис
                                     
           
(Индекс)   (Республика, область, район)                        
                                       
(город)
улица   , д.   корп.   ,офис
                                       
7. Контактный телефон заявителя <7>:   факс  
                                     
8. Эл. почта заявителя <8>:  
                                     
9. Перечень видов работ лицензионной деятельности <9>:  
           
           
           
           
           
                                     
10. Реквизиты документа, подтверждающего факт уплаты государственной пошлины:  
(номер) (дата)
                         
           
            (сумма уплаты госпошлины)

Прошу предоставить лицензию на осуществление деятельности по сохранению объектов культурного наследия (памятников истории и культуры) народов Российской Федерации.

О принятом решении прошу уведомить <10>:
             
  направить по почте
             
  направить на электронный адрес
             
Приложение:
             
  опись с точным перечнем документов в ___ экз. на ___ л.
Достоверность и полноту сведений, указанных в заявлении и прилагаемых к нему документах, подтверждаю "__" _________ 201_ г.
       
(должность руководителя)   (подпись) М.П. (Ф.И.О. полностью)

<1> Указать наименование структурного подразделения Минкультуры России.

<2> При наличии.

<3> Для юридического лица, являющегося коммерческой организацией.

<4> Для индивидуального предпринимателя.

<5> Для юридического лица.

<6> Для индивидуального предпринимателя.

<7> При наличии (включая код города).

<8> При наличии.

<9> Указывается наименование конкретного вида работ из перечня, утвержденного Постановлением N 349, который намерен осуществлять заявитель.

<10> Нужное отметить.

Приложение N 4
к Административному регламенту
по предоставлению Минкультуры
России государственной услуги
"Лицензирование деятельности по
сохранению объектов культурного
наследия (памятников истории
и культуры) народов
Российской Федерации"

РЕКОМЕНДУЕМЫЙ ОБРАЗЕЦ

Директору Департамента,
  ответственного за предоставление
  государственной услуги Министерства
  культуры Российской Федерации <1>
 
  (Ф.И.О. руководителя)
   
от  
  (наименование юридического лица или
ФИО индивидуального предпринимателя)
 
  (адрес местонахождения юридического лица
или адрес места жительства
индивидуального предпринимателя)

ОПИСЬ ДОКУМЕНТОВ ДЛЯ ПРЕДОСТАВЛЕНИЯ (ПЕРЕОФОРМЛЕНИЯ) ЛИЦЕНЗИИ НА ОСУЩЕСТВЛЕНИЕ ДЕЯТЕЛЬНОСТИ ПО СОХРАНЕНИЮ ОБЪЕКТОВ КУЛЬТУРНОГО НАСЛЕДИЯ (ПАМЯТНИКОВ ИСТОРИИ И КУЛЬТУРЫ) НАРОДОВ РОССИЙСКОЙ ФЕДЕРАЦИИ

(в ред. Приказа Минкультуры РФ от 22.12.2014 N 2267)

копии приказов о приеме на работу работников; на ____________ л.
копии трудовых договоров с работниками; на ____________ л.
копии документов, подтверждающих у заявленных специалистов профессионального образования и (или) дополнительного профессионального образования в области сохранения объектов культурного наследия; на ____________ л.
оригинал действующей лицензии <3>; на ____________ л.
копия Выписки из ЕГРЮЛ или ЕГРИП <2>; на ____________ л.
документ, подтверждающий уплату государственной пошлины за предоставление (переоформление) лицензии <2>; на ____________ л.
иные документы <2>. на ____________ л.
Достоверность и полноту сведений, указанных в заявлении и прилагаемых к нему документах, подтверждаю "__" _________ 201_ г.
       
(должность руководителя)   (подпись) М.П. (Ф.И.О. полностью)

<1> Указать наименование структурного подразделения Минкультуры России

<2> документ, предоставляемый по усмотрению заявителя

<3> документ, предоставляемый в случае переоформления лицензии

Приложение N 5
к Административному регламенту
по предоставлению Минкультуры России
государственной услуги "Лицензирование
деятельности по сохранению объектов
культурного наследия (памятников
истории и культуры) народов
Российской Федерации"

ФОРМА

Директору Департамента,
ответственного за предоставление
государственной услуги Министерства
культуры Российской Федерации <1>
(Ф.И.О. руководителя)
 
Малый Гнездниковский пер., 7/6, стр. 1, 2,
Москва, 125993

ЗАЯВЛЕНИЕ О ПЕРЕОФОРМЛЕНИИ ЛИЦЕНЗИИ НА ОСУЩЕСТВЛЕНИЕ ДЕЯТЕЛЬНОСТИ ПО СОХРАНЕНИЮ ОБЪЕКТОВ КУЛЬТУРНОГО НАСЛЕДИЯ (ПАМЯТНИКОВ ИСТОРИИ И КУЛЬТУРЫ) НАРОДОВ РОССИЙСКОЙ ФЕДЕРАЦИИ

(в ред. Приказов Минкультуры РФ от 22.12.2014 N 2267, от 02.03.2018 N 217)

1. Заявитель:  
  (полное наименование юридического лица с указанием его организационно-правовой формы или Ф.И.О. - для индивидуального предпринимателя)
                                       
 
  (сокращенное наименование - юридического лица) <2>
                                       
 
  (фирменное наименование - юридического лица) <3>
                                       
2. Данные документа, удостоверяющего личность заявителя <4>:
(вид документа)
                                     
         
  (серия)   (номер)   (дата выдачи)
                                     
     
  (кем выдан)   (код подразделения)
                                       
3. ИНН заявителя:                                      
                                     
Данные документа о присвоении ИНН заявителю: Серия     N                          
                                   
   
  (дата выдачи)   (каким органом выдано)
                                       
4. ОГРН/ОГРНИП заявителя:                                      
                                     
Данные документа, подтверждающего факт внесения сведений о заявителе в ЕГРЮЛ/ЕГРИП: Серия     N                          
                                   
   
(дата выдачи)   (каким органом выдано)
Адрес (место нахождения) ИФНС по месту регистрации заявителя:
                                       
             
(Индекс)   (Республика, область, район)
                                     
(город)
                                     
улица   , д.   корп.   ,офис
                                     
5. Адрес (место нахождения <5> или место жительства <6>) заявителя:
           
(Индекс)   (Республика, область, район)                        
                                       
(город)
                                       
улица   , д.   корп.   ,офис
                                     
6. Адреса мест осуществления лицензируемого вида деятельности заявителя:
           
(Индекс)   (Республика, область, район)                        
                                       
(город)
                                       
улица   , д.   корп.   ,офис
                                     
                                       
7. Контактный телефон заявителя <7>:   факс  
                                     
8. Эл. почта заявителя <8>:  
                                     
9. Причина переоформления лицензии:  
                                       
10. Перечень видов работ лицензионной деятельности <9>:  
           
           
           
                                     
11. Реквизиты документа, подтверждающего факт уплаты государственной пошлины:  
(номер) (дата)
                         
           
            (сумма уплаты госпошлины)

Прошу переоформить лицензию на осуществление деятельности по сохранению объектов культурного наследия (памятников истории и культуры) народов Российской Федерации регистрационный N ____________________________________ от "__" _____________ 201_ г.

О принятом решении прошу уведомить <10>:
             
  направить по почте
             
  направить на электронный адрес
Достоверность и полноту сведений, указанных в заявлении и прилагаемых к нему документах, подтверждаю "__" _________ 201_ г.
       
(должность руководителя)   (подпись) М.П. (Ф.И.О. полностью)

<1> Указать наименование структурного подразделения Минкультуры России.

<2> При наличии.

<3> Для юридического лица, являющегося коммерческой организацией.

<4> Для индивидуального предпринимателя.

<5> Для юридического лица.

<6> Для индивидуального предпринимателя.

<7> При наличии (включая код города).

<8> При наличии.

<9> Указывается наименование конкретного вида работ из перечня, утвержденного постановлением N 349, который намерен осуществлять заявитель.

<10> Нужное отметить.

Приложение N 6
к Административному регламенту
по предоставлению Минкультуры России
государственной услуги "Лицензирование
деятельности по сохранению объектов
культурного наследия (памятников
истории и культуры) народов
Российской Федерации"

ФОРМА

Директору Департамента,
ответственного за предоставление
государственной услуги Министерства
культуры Российской Федерации <1>
(Ф.И.О. руководителя)
 
Малый Гнездниковский пер., 7/6, стр. 1, 2,
Москва, 125993

ЗАЯВЛЕНИЕ О ПРЕКРАЩЕНИИ ДЕЙСТВИЯ ЛИЦЕНЗИРУЕМОЙ ДЕЯТЕЛЬНОСТИ ПО СОХРАНЕНИЮ ОБЪЕКТОВ КУЛЬТУРНОГО НАСЛЕДИЯ (ПАМЯТНИКОВ ИСТОРИИ И КУЛЬТУРЫ) НАРОДОВ РОССИЙСКОЙ ФЕДЕРАЦИИ

(в ред. Приказов Минкультуры РФ от 22.12.2014 N 2267, от 02.03.2018 N 217)

1. Заявитель:  
  (полное наименование юридического лица с указанием его организационно-правовой формы или Ф.И.О. - для индивидуального предпринимателя)
                                       
 
  (сокращенное наименование - юридического лица) <2>
                                       
 
  (фирменное наименование - юридического лица) <3>
                                       
2. Данные документа, удостоверяющего личность заявителя <4>:
(вид документа)
                                     
         
  (серия)   (номер)   (дата выдачи)
                                     
     
  (кем выдан)   (код подразделения)
                                       
3. ИНН заявителя:                                      
                                     
Данные документа о присвоении ИНН заявителю: Серия     N                          
                                   
   
  (дата выдачи)   (каким органом выдано)
                                       
4. ОГРН/ОГРНИП заявителя:                                      
                                     
Данные документа, подтверждающего факт внесения сведений о заявителе в ЕГРЮЛ/ЕГРИП: Серия     N                          
                                   
   
(дата выдачи)   (каким органом выдано)
Адрес (место нахождения) ИФНС по месту регистрации заявителя:
                                       
             
(Индекс)   (Республика, область, район)
                                     
(город)
                                     
улица   , д.   корп.   ,офис
                                     
5. Адрес (место нахождения <5> или место жительства <6>) заявителя:
           
(Индекс)   (Республика, область, район)                        
                                       
(город)
                                       
улица   , д.   корп.   ,офис
                                     
Почтовый адрес заявителя:
                                       
             
(Индекс)   (Республика, область, район)
                                     
(город)
                                     
улица   , д.   корп.   ,офис
                                     
6. Контактный телефон заявителя <7>:   факс  
                                     
7. Эл. почта заявителя <8>:  

Прошу прекратить действие лицензии на осуществление деятельности по сохранению объектов культурного наследия (памятников истории и культуры) народов Российской Федерации N ______________ от "__" _____________ 201_ г.

О принятом решении прошу уведомить <9>:
             
  направить по почте
             
  направить на электронный адрес
       
(должность)   (подпись) М.П. (Ф.И.О. полностью)
"__" _____________ 201_ г.        

<1> Указать наименование структурного подразделения Минкультуры России.

<2> При наличии.

<3> Для юридического лица, являющегося коммерческой организацией.

<4> Для индивидуального предпринимателя.

<5> Для юридического лица.

<6> Для индивидуального предпринимателя.

<7> При наличии (включая код города).

<8> При наличии.

<9> Нужное отметить.

Приложение N 7
к Административному регламенту
по предоставлению Минкультуры России
государственной услуги "Лицензирование
деятельности по сохранению объектов
культурного наследия (памятников
истории и культуры) народов
Российской Федерации"

ФОРМА

Директору Департамента,
ответственного за предоставление
государственной услуги Министерства
культуры Российской Федерации <1>
(Ф.И.О. руководителя)
 
Малый Гнездниковский пер., 7/6, стр. 1, 2,
Москва, 125993

ЗАЯВЛЕНИЕ О ПРЕДОСТАВЛЕНИИ ДУБЛИКАТА ЛИЦЕНЗИИ НА ОСУЩЕСТВЛЕНИЕ ДЕЯТЕЛЬНОСТИ ПО СОХРАНЕНИЮ ОБЪЕКТОВ КУЛЬТУРНОГО НАСЛЕДИЯ (ПАМЯТНИКОВ ИСТОРИИ И КУЛЬТУРЫ) НАРОДОВ РОССИЙСКОЙ ФЕДЕРАЦИИ

(в ред. Приказов Минкультуры РФ от 22.12.2014 N 2267, от 02.03.2018 N 217)

1. Заявитель:  
  (полное наименование юридического лица с указанием его организационно-правовой формы или Ф.И.О. - для индивидуального предпринимателя)
                                       
 
  (сокращенное наименование - юридического лица) <2>
                                       
 
  (фирменное наименование - юридического лица) <3>
                                       
2. Данные документа, удостоверяющего личность заявителя <4>:
(вид документа)
                                     
         
  (серия)   (номер)   (дата выдачи)
                                     
     
  (кем выдан)   (код подразделения)
                                       
3. ИНН заявителя:                                      
                                     
Данные документа о присвоении ИНН заявителю: Серия     N                          
                                   
   
  (дата выдачи)   (каким органом выдано)
                                       
4. ОГРН/ОГРНИП заявителя:                                      
                                     
Данные документа, подтверждающего факт внесения сведений о заявителе в ЕГРЮЛ/ЕГРИП: Серия     N                          
                                   
   
(дата выдачи)   (каким органом выдано)
5. Адрес (место нахождения <5> или место жительства <6>) заявителя:
           
(Индекс)   (Республика, область, район)                        
                                       
(город)
                                       
улица   , д.   корп.   ,офис
                                       
Почтовый адрес заявителя:
                                       
             
(Индекс)   (Республика, область, район)
                                     
(город)
                                     
улица   , д.   корп.   ,офис
                                     
6. Контактный телефон заявителя <7>:   факс  
                                     
7. Эл. почта заявителя <8>:  
                                     
8. Причина предоставления дубликата лицензии:  
                                       
9. Реквизиты документа, подтверждающего факт уплаты государственной пошлины:  
(номер) (дата)
                         
           
            (сумма уплаты госпошлины)

Прошу предоставить дубликат лицензии на осуществление деятельности по сохранению объектов культурного наследия (памятников истории и культуры) народов Российской Федерации N ______________ от "__" _____________ 201_ г.

О принятом решении прошу уведомить <9>:
             
  направить по почте
             
  направить на электронный адрес
             
Приложение:
             
  оригинал испорченного бланка лицензии <10>. в __ экз. на __ л.
       
(должность)   (подпись) М.П. (Ф.И.О. полностью)
"__" _____________ 201_ г.  

<1> Указать наименование структурного подразделения Минкультуры России.

<2> При наличии.

<3> Для юридического лица, являющегося коммерческой организацией.

<4> Для индивидуального предпринимателя.

<5> Для юридического лица.

<6> Для индивидуального предпринимателя.

<7> При наличии (включая код города).

<8> При наличии.

<9> Нужное отметить.

<10> В случае порчи лицензии.

Приложение N 8
к Административному регламенту
по предоставлению Минкультуры России
государственной услуги "Лицензирование
деятельности по сохранению объектов
культурного наследия (памятников
истории и культуры) народов
Российской Федерации"

ФОРМА

Директору Департамента,
ответственного за предоставление
государственной услуги Министерства
культуры Российской Федерации <1>
(Ф.И.О. руководителя)
 
Малый Гнездниковский пер., 7/6, стр. 1, 2,
Москва, 125993

ЗАЯВЛЕНИЕ О ПРЕДОСТАВЛЕНИИ КОПИИ ЛИЦЕНЗИИ НА ОСУЩЕСТВЛЕНИЕ ДЕЯТЕЛЬНОСТИ ПО СОХРАНЕНИЮ ОБЪЕКТОВ КУЛЬТУРНОГО НАСЛЕДИЯ (ПАМЯТНИКОВ ИСТОРИИ И КУЛЬТУРЫ) НАРОДОВ РОССИЙСКОЙ ФЕДЕРАЦИИ

(в ред. Приказов Минкультуры РФ от 22.12.2014 N 2267, от 02.03.2018 N 217)

1. Заявитель:  
  (полное наименование юридического лица с указанием его организационно-правовой формы или Ф.И.О. - для индивидуального предпринимателя)
                                       
 
  (сокращенное наименование - юридического лица) <2>
                                       
 
  (фирменное наименование - юридического лица) <3>
                                       
2. Данные документа, удостоверяющего личность заявителя <4>:
(вид документа)
                                     
         
  (серия)   (номер)   (дата выдачи)
                                     
     
  (кем выдан)   (код подразделения)
                                       
3. ИНН заявителя:                                      
                                     
Данные документа о присвоении ИНН заявителю: Серия     N                          
                                   
   
  (дата выдачи)   (каким органом выдано)
                                       
4. ОГРН/ОГРНИП заявителя:                                      
                                     
Данные документа, подтверждающего факт внесения сведений о заявителе в ЕГРЮЛ/ЕГРИП: Серия     N                          
                                   
   
(дата выдачи)   (каким органом выдано)
Адрес (место нахождения) ИФНС по месту регистрации заявителя:
                                       
             
(Индекс)   (Республика, область, район)
                                     
(город)
                                     
улица   , д.   корп.   ,офис
                                     
5. Адрес (место нахождения <3> или место жительства <4>) заявителя:
           
(Индекс)   (Республика, область, район)                        
                                       
(город)
                                       
улица   , д.   корп.   ,офис
                                     
6. Контактный телефон заявителя <5>:   факс  
                                     
7. Сайт/Эл. почта заявителя <6>:  

Прошу предоставить копию лицензии на осуществление деятельности по сохранению объектов культурного наследия (памятников истории и культуры) народов Российской Федерации N ______________ от "__" _____________ 201_ г.

О принятом решении прошу уведомить <7>:
             
  направить по почте
             
  направить на электронный адрес
       
(должность)   (подпись) М.П. (Ф.И.О. полностью)
"__" _____________ 201_ г.  

<1> Указать наименование структурного подразделения Минкультуры России.

<2> При наличии.

<3> Для юридического лица, являющегося коммерческой организацией.

<4> Для индивидуального предпринимателя.

<5> При наличии (включая код города).

<6> При наличии.

<7> Нужное отметить.

Приложение N 9
к Административному регламенту
по предоставлению Минкультуры России
государственной услуги "Лицензирование
деятельности по сохранению объектов
культурного наследия (памятников
истории и культуры) народов
Российской Федерации"

ФОРМА

УВЕДОМЛЕНИЕ О НЕОБХОДИМОСТИ УСТРАНЕНИЯ ВЫЯВЛЕННЫХ НАРУШЕНИЙ И (ИЛИ) ПРЕДСТАВЛЕНИЯ ДОКУМЕНТОВ, КОТОРЫЕ ОТСУТСТВУЮТ

(наименование отдела, ответственного за предоставление государственной услуги)
(наименование Департамента, ответственного за предоставление государственной услуги)

Минкультуры России рассмотрены представленные Вами заявление и пакет документов, направленные в целях получения (переоформления) лицензии на деятельность по сохранению объектов культурного наследия (памятников истории и культуры) народов Российской Федерации.

В соответствии с частями 1, 3, 8 статьи 13 Федерального закона от 4 мая 2011 года N 99-ФЗ "О лицензировании отдельных видов деятельности" сообщаем о необходимости устранения выявленных нарушений и (или) представления документов, которые отсутствуют:

(перечень выявленных нарушений и (или) перечень необходимых документов)
 
Директор Департамента, ответственного за предоставление государственной услуги <1>      
  (подпись)   (расшифровка подписи)

<1> Указать наименование структурного подразделения Минкультуры России.

Приложение N 10
к Административному регламенту
по предоставлению Минкультуры России
государственной услуги "Лицензирование
деятельности по сохранению объектов
культурного наследия (памятников
истории и культуры) народов
Российской Федерации"

ФОРМА

УВЕДОМЛЕНИЕ ОБ ОТКАЗЕ В ПРЕДОСТАВЛЕНИИ (ПЕРЕОФОРМЛЕНИИ) ЛИЦЕНЗИИ НА ОСУЩЕСТВЛЕНИЕ ДЕЯТЕЛЬНОСТИ ПО СОХРАНЕНИЮ ОБЪЕКТОВ КУЛЬТУРНОГО НАСЛЕДИЯ (ПАМЯТНИКОВ ИСТОРИИ И КУЛЬТУРЫ) НАРОДОВ РОССИЙСКОЙ ФЕДЕРАЦИИ

По результатам рассмотрения заявления и документов, зарегистрированных

(наименование отдела, ответственного за предоставление государственной услуги)
(наименование Департамента, ответственного за предоставление государственной услуги)

Минкультуры России от "__" _______________ 201_ г. N ____ и представленных для получения (переоформления) лицензии на осуществление деятельности по сохранению объектов культурного наследия (памятников истории и культуры) народов Российской Федерации по следующим видам работ:

(указать состав работ)

Минкультуры России принято решение об отказе в предоставлении (переоформлении) Вам лицензии (приказ Минкультуры России от "__" __ 201_ г. N ____) в связи с:

(причины отказа)

Вы имеете право обжаловать принятое решение в порядке, установленном законодательством Российской Федерации.

Директор Департамента <2> , ответственного за предоставление государственной услуги      
  (подпись)   (расшифровка подписи)

<1> Указываются с мотивированным обоснованием причин отказа и со ссылкой на конкретные положения нормативных правовых актов и иных документов, являющихся основанием такого отказа, или, если причиной отказа является установленное в ходе проверки несоответствие заявителя лицензионным требованиям, реквизиты акта проверки заявителя.

<2> Указать наименование структурного подразделения.