Приказ МВД РФ от 13.11.2017 N 851

"Об утверждении Административного регламента Министерства внутренних дел Российской Федерации по предоставлению государственной услуги по выдаче, замене паспортов гражданина Российской Федерации, удостоверяющих личность гражданина Российской Федерации на территории Российской Федерации"
Редакция от 13.11.2017 — Документ утратил силу, см. «Приказ МВД РФ от 16.11.2020 N 773»

Зарегистрировано в Минюсте России 7 декабря 2017 г. N 49154


МИНИСТЕРСТВО ВНУТРЕННИХ ДЕЛ РОССИЙСКОЙ ФЕДЕРАЦИИ

ПРИКАЗ
от 13 ноября 2017 г. N 851

ОБ УТВЕРЖДЕНИИ АДМИНИСТРАТИВНОГО РЕГЛАМЕНТА МИНИСТЕРСТВА ВНУТРЕННИХ ДЕЛ РОССИЙСКОЙ ФЕДЕРАЦИИ ПО ПРЕДОСТАВЛЕНИЮ ГОСУДАРСТВЕННОЙ УСЛУГИ ПО ВЫДАЧЕ, ЗАМЕНЕ ПАСПОРТОВ ГРАЖДАНИНА РОССИЙСКОЙ ФЕДЕРАЦИИ, УДОСТОВЕРЯЮЩИХ ЛИЧНОСТЬ ГРАЖДАНИНА РОССИЙСКОЙ ФЕДЕРАЦИИ НА ТЕРРИТОРИИ РОССИЙСКОЙ ФЕДЕРАЦИИ

В соответствии с пунктом 10 Положения о паспорте гражданина Российской Федерации, утвержденного постановлением Правительства Российской Федерации от 8 июля 1997 г. N 828 <1>, и Правилами разработки и утверждения административных регламентов предоставления государственных услуг, утвержденными постановлением Правительства Российской Федерации от 16 мая 2011 г. N 373 <2>, - приказываю:

<1> Собрание законодательства Российской Федерации, 1997, N 28, ст. 3444; 2001, N 3, ст. 242; 2002, N 4, ст. 330; 2003, N 27, ст. 2813; 2004, N 5, ст. 374; 2006, N 52, ст. 5596; 2008, N 14, ст. 1412; 2010, N 33, ст. 4433; 2011, N 22, ст. 3190; 2012, N 10, ст. 1229; 2013, N 41, ст. 5197; 2014, N 8, ст. 818; N 26, ст. 3577; 2016, N 7, ст. 982; N 10, ст. 1424; N 29, ст. 4821; N 48, ст. 6774.

<2> Собрание законодательства Российской Федерации, 2011, N 22, ст. 3169; N 35, ст. 5092; 2012, N 28, ст. 3908; N 36, ст. 4903; N 50, ст. 7070; N 52, ст. 7507; 2014, N 5, ст. 506.

1. Утвердить прилагаемый Административный регламент Министерства внутренних дел Российской Федерации по предоставлению государственной услуги по выдаче, замене паспортов гражданина Российской Федерации, удостоверяющих личность гражданина Российской Федерации на территории Российской Федерации.

2. Руководителям (начальникам) подразделений центрального аппарата Министерства внутренних дел Российской Федерации, территориальных органов Министерства внутренних дел Российской Федерации на региональном и районном уровнях организовать изучение настоящего приказа и обеспечить выполнение его требований уполномоченными должностными лицами, участвующими в оказании государственной услуги по выдаче, замене паспортов гражданина Российской Федерации, удостоверяющих личность гражданина Российской Федерации на территории Российской Федерации.

3. Признать не подлежащими применению:

3.1. Приказ ФМС России от 30 июня 2011 г. N 279 "Об утверждении Правил и способа формирования машиночитаемой записи в паспорте гражданина Российской Федерации, удостоверяющем личность гражданина Российской Федерации на территории Российской Федерации" <3>.

<3> Зарегистрирован в Минюсте России 13 сентября 2011 года, регистрационный N 21785.

3.2. Приказ ФМС России от 30 ноября 2012 г. N 391 "Об утверждении Административного регламента Федеральной миграционной службы по предоставлению государственной услуги по выдаче и замене паспорта гражданина Российской Федерации, удостоверяющего личность гражданина Российской Федерации на территории Российской Федерации" <4>.

<4> Зарегистрирован в Минюсте России 27 мая 2013 года, регистрационный N 28532.

3.3. Пункт 2 приложения к приказу ФМС России от 21 января 2014 г. N 23 "О внесении изменений в нормативные правовые акты ФМС России" <5>.

<5> Зарегистрирован в Минюсте России 27 марта 2014 года, регистрационный N 31743.

3.4. Пункт 2 приложения к приказу ФМС России от 2 февраля 2015 г. N 21 "О внесении изменений в нормативные правовые акты ФМС России" <6>.

<6> Зарегистрирован в Минюсте России 27 февраля 2015 года, регистрационный N 36290.

4. Контроль за выполнением настоящего приказа возложить на первого заместителя Министра генерал-полковника полиции А.В. Горового.

Министр
генерал полиции Российской Федерации
В. КОЛОКОЛЬЦЕВ

Приложение
к приказу МВД России
от 13.11.2017 N 851

АДМИНИСТРАТИВНЫЙ РЕГЛАМЕНТ МИНИСТЕРСТВА ВНУТРЕННИХ ДЕЛ РОССИЙСКОЙ ФЕДЕРАЦИИ ПО ПРЕДОСТАВЛЕНИЮ ГОСУДАРСТВЕННОЙ УСЛУГИ ПО ВЫДАЧЕ, ЗАМЕНЕ ПАСПОРТОВ ГРАЖДАНИНА РОССИЙСКОЙ ФЕДЕРАЦИИ, УДОСТОВЕРЯЮЩИХ ЛИЧНОСТЬ ГРАЖДАНИНА РОССИЙСКОЙ ФЕДЕРАЦИИ НА ТЕРРИТОРИИ РОССИЙСКОЙ ФЕДЕРАЦИИ

I. Общие положения

Предмет регулирования регламента

1. Административный регламент Министерства внутренних дел Российской Федерации по предоставлению государственной услуги по выдаче, замене паспортов гражданина Российской Федерации, удостоверяющих личность гражданина Российской Федерации на территории Российской Федерации <1>, определяет сроки и последовательность административных процедур (действий) Главного управления по вопросам миграции Министерства внутренних дел Российской Федерации <2>, подразделений по вопросам миграции территориальных органов МВД России на региональном и районном уровнях (в том числе подразделений по вопросам миграции отделов (отделений, пунктов) полиции территориальных органов МВД России на районном уровне) <3>, а также порядок взаимодействия ГУВМ МВД России и подразделений по вопросам миграции с федеральными органами исполнительной власти, территориальными органами федеральных органов исполнительной власти, органами исполнительной власти субъектов Российской Федерации, органами местного самоуправления при предоставлении государственной услуги по выдаче, замене паспортов гражданина Российской Федерации, удостоверяющих личность гражданина Российской Федерации на территории Российской Федерации <4>.

<1> Далее - "Административный регламент", "государственная услуга" соответственно.

<2> Далее - "ГУВМ МВД России", "МВД России" соответственно.

<3> Далее - "подразделения по вопросам миграции".

<4> Далее - "паспорт".

Круг заявителей

2. Заявителями являются граждане Российской Федерации, достигшие 14-летнего возраста, или законные представители признанных в установленном порядке недееспособными граждан Российской Федерации <5>, обратившиеся с заявлением о выдаче (замене) паспорта по форме N 1П (приложение N 1 к Административному регламенту) <6>.

<5> Далее - "граждане", "заявители".

<6> Далее - "заявление о выдаче (замене) паспорта".

Требования к порядку информирования о предоставлении государственной услуги

3. Место нахождения МВД России: г. Москва, ул. Житная, 16.

Почтовый адрес МВД России: ул. Житная, 16, г. Москва, 119991.

Сведения о местонахождении (адресе), контактных телефонах и адресах электронной почты, электронных адресах официальных сайтов территориальных органов МВД России на региональном уровне размещаются на официальном интернет-сайте МВД России (www.мвд.рф) и интернет-сайтах территориальных органов МВД России в информационно-телекоммуникационной сети "Интернет" <7> в разделе "Структура".

<7> Далее - "сеть Интернет".

Телефон справочной службы МВД России: (495) 667-02-99.

Справочный телефон - автоинформатор: (495) 667-04-02.

График работы МВД России:

понедельник, вторник, среда, четверг - с 9 часов 00 минут до 18 часов 00 минут;

пятница и предпраздничные дни - с 9 часов 00 минут до 16 часов 45 минут;

суббота и воскресенье - выходные дни.

4. Информация о предоставлении государственной услуги, о порядке досудебного (внесудебного) обжалования решений и действий (бездействия) должностных лиц, обеспечивающих предоставление государственной услуги, размещаются в федеральной государственной информационной системе "Единый портал государственных и муниципальных услуг (функций)" <8> (www.gosuslugi.ru), на официальном интернет-сайте МВД России (www.мвд.рф) и интернет-сайтах территориальных органов МВД России <9> в сети Интернет, на располагаемых в доступных для ознакомления местах информационных стендах подразделений по вопросам миграции, а также в многофункциональных центрах предоставления государственных и муниципальных услуг <10>.

<8> Далее - "Единый портал".

<9> Далее - "сайты МВД России".

<10> Далее - "многофункциональный центр".

5. На Едином портале размещаются:

5.1. Исчерпывающий перечень документов, необходимых для предоставления государственной услуги, требования к оформлению указанных документов, а также перечень документов, которые заявитель вправе представить по собственной инициативе.

5.2. Круг заявителей.

5.3. Срок предоставления государственной услуги.

5.4. Результаты предоставления государственной услуги, порядок и способы предоставления документа, являющегося результатом предоставления государственной услуги.

5.5. Размер государственной пошлины, взимаемой за предоставление государственной услуги.

5.6. Исчерпывающий перечень оснований для приостановления или отказа в предоставлении государственной услуги.

5.7. Информация о праве заявителя на досудебное (внесудебное) обжалование действий (бездействия) и решений, принятых (осуществляемых) в ходе предоставления государственной услуги.

5.8. Формы заявлений (уведомлений, сообщений), используемые при предоставлении государственной услуги.

5.9. Образцы заполнения электронной формы заявления о выдаче (замене) паспорта.

6. Информация на Едином портале о порядке и сроках предоставления государственной услуги на основании сведений, содержащихся в федеральной государственной информационной системе "Федеральный реестр государственных и муниципальных услуг (функций)", предоставляется заявителю бесплатно.

6.1. Заявитель имеет возможность получения информации о ходе предоставления государственной услуги.

6.2. Информация о ходе предоставления государственной услуги направляется заявителю в срок, не превышающий одного рабочего дня после завершения выполнения соответствующего действия, на адрес электронной почты или с использованием средств Единого портала по выбору заявителя.

6.3. При предоставлении государственной услуги в электронной форме заявителю направляется:

6.3.1. Уведомление о записи на прием в подразделение по вопросам миграции.

6.3.2. Уведомление о приеме и регистрации заявления о выдаче (замене) паспорта в форме электронного документа и иных документов, необходимых для предоставления государственной услуги.

6.3.3. Уведомление о начале процедуры предоставления государственной услуги.

6.3.4. Уведомление об окончании предоставления государственной услуги либо мотивированном отказе в приеме заявления о выдаче (замене) паспорта в форме электронного документа и иных документов, необходимых для предоставления государственной услуги.

6.3.5. Уведомление о мотивированном отказе в предоставлении государственной услуги.

7. Доступ к информации о сроках и порядке предоставления услуги осуществляется без выполнения заявителем каких-либо требований, в том числе без использования программного обеспечения, установка которого на технические средства заявителя требует заключения лицензионного или иного соглашения с правообладателем программного обеспечения, предусматривающего взимание платы, регистрацию или авторизацию заявителя или предоставление им персональных данных.

8. На сайтах МВД России наряду со сведениями, указанными в пункте 5 Административного регламента, размещаются:

8.1. Текст Административного регламента с приложениями.

8.2. Тексты нормативных правовых актов, регулирующих предоставление государственной услуги.

8.3. Порядок и способы получения разъяснений по вопросам предоставления государственной услуги.

8.4. Порядок и способы подачи заявления о предоставлении государственной услуги.

8.5. Порядок и способы предварительной записи на подачу заявления о предоставлении государственной услуги.

8.6. Порядок информирования о ходе рассмотрения заявления о предоставлении государственной услуги и о результатах предоставления государственной услуги.

8.7. Порядок досудебного (внесудебного) обжалования решений, действий (бездействия) должностных лиц, ответственных за предоставление государственной услуги.

8.8. Информация о местонахождении и контактных телефонах территориальных органов МВД России на региональном и районном уровнях и подразделений по вопросам миграции.

8.9. Информация о возможности оценки качества предоставления государственной услуги на официальном интернет-сайте МВД России, на специализированном Интернет-сайте "Ваш контроль" (vashkontrol.ru), в личном кабинете Единого портала и (или) с помощью коротких текстовых сообщений (SMS) в соответствии с Правилами оценки гражданами эффективности деятельности руководителей территориальных органов федеральных органов исполнительной власти (их структурных подразделений) и территориальных органов государственных внебюджетных фондов (их региональных отделений) с учетом качества предоставления ими государственных услуг, а также применения результатов указанной оценки как основания для принятия решений о досрочном прекращении исполнения соответствующими руководителями своих должностных обязанностей, утвержденными постановлением Правительства Российской Федерации от 12 декабря 2012 г. N 1284 <11>.

<11> Собрание законодательства Российской Федерации, 2012, N 51, ст. 7219; 2015, N 11, ст. 1603; N 40, ст. 5555; 2016, N 48, ст. 6765; 2017, N 15, ст. 2235. Далее - "Правила оценки".

8.10. Информация о многофункциональных центрах, через которые гражданин вправе подать заявление о предоставлении государственной услуги, банковские реквизиты для уплаты государственной пошлины.

9. На информационных стендах подразделений по вопросам миграции подлежит размещению следующая информация:

9.1. Номера контактных телефонов, график (режим) работы; график приема заявителей подразделения по вопросам миграции; адреса местонахождения многофункциональных центров, через которые гражданин вправе подать заявление о предоставлении государственной услуги.

9.2. Адреса сайтов МВД России.

9.3. Время ожидания в очереди на прием документов и получение результата предоставления государственной услуги в соответствии с требованиями Административного регламента.

9.4. Сроки предоставления государственной услуги.

9.5. Образцы заполнения заявления о выдаче (замене) паспорта.

9.6. Исчерпывающий перечень документов, необходимых для предоставления государственной услуги.

9.7. Исчерпывающий перечень оснований для отказа в приеме документов, необходимых для предоставления государственной услуги.

9.8. Исчерпывающий перечень оснований для отказа в предоставлении государственной услуги.

9.9. Порядок и способы подачи заявления о предоставлении государственной услуги.

9.10. Размеры государственной пошлины за предоставление государственной услуги.

9.11. Банковские реквизиты для уплаты государственной пошлины.

9.12. Порядок и способы получения разъяснений по порядку предоставления государственной услуги.

9.13. Порядок информирования о ходе рассмотрения заявления о предоставлении государственной услуги и о результатах предоставления государственной услуги.

9.14. Порядок записи на личный прием к должностным лицам.

9.15. Порядок досудебного (внесудебного) обжалования решений, действий (бездействия) должностных лиц, ответственных за предоставление государственной услуги.

9.16. Информация о возможности оценки качества предоставления государственной услуги на интернет-сайте МВД России, на специализированном сайте в сети Интернет "Ваш контроль" (vashkontrol.ru), в личном кабинете Единого портала и (или) с помощью коротких текстовых сообщений (SMS) в соответствии с Правилами оценки.

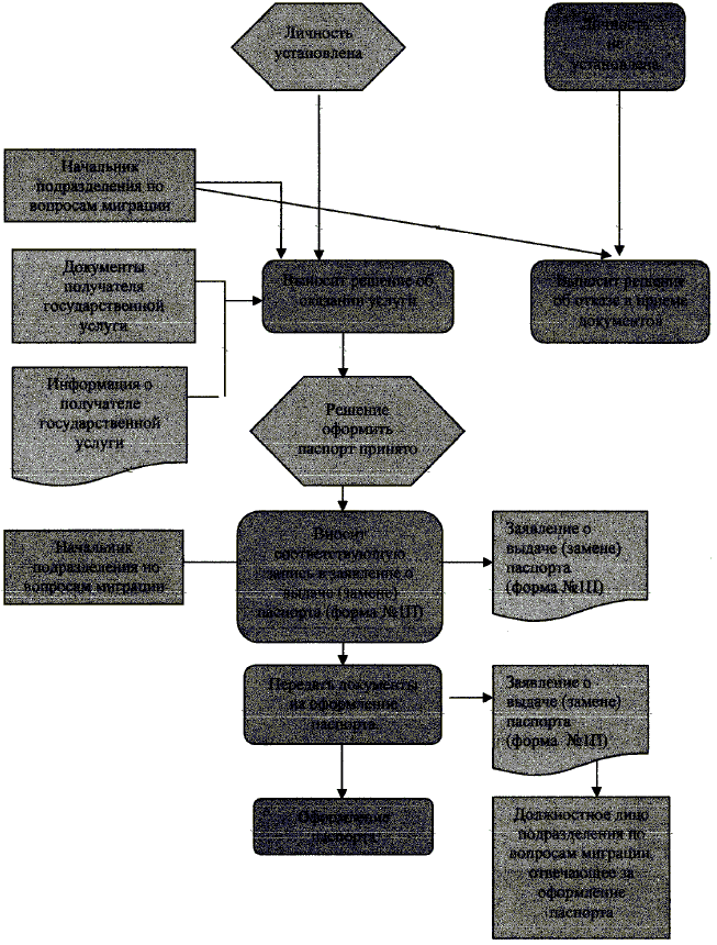
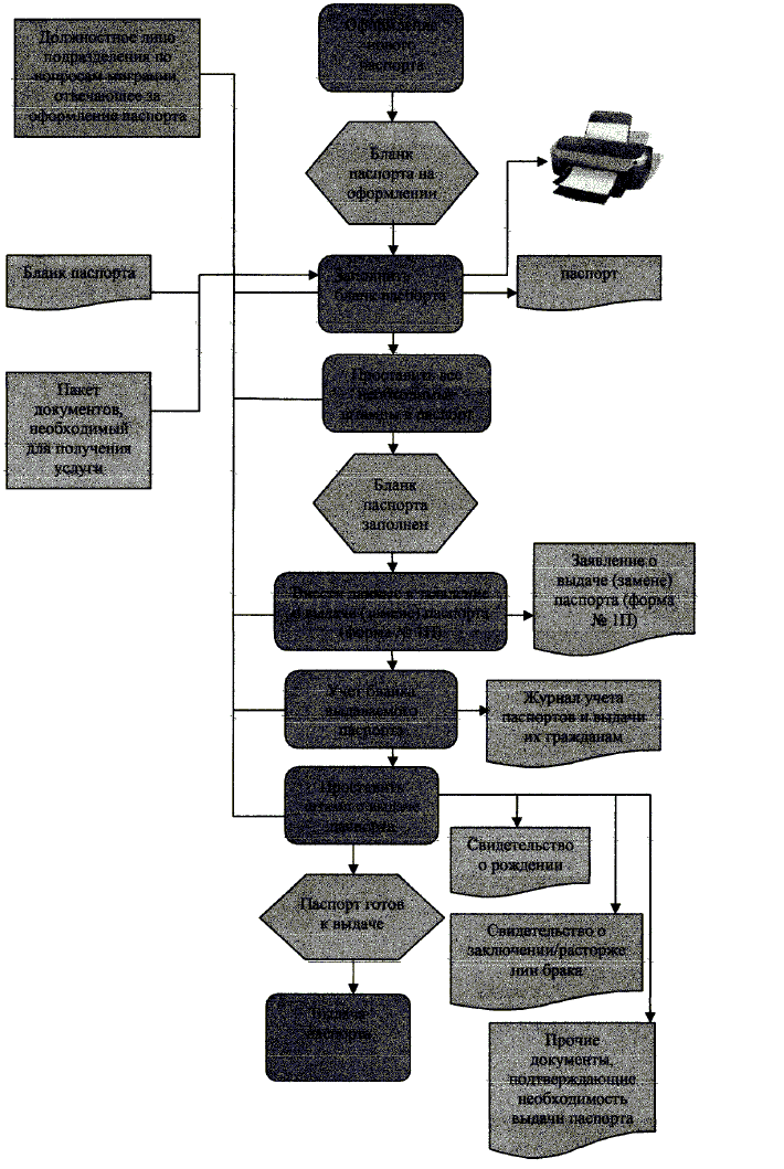
9.17. Блок-схема предоставления государственной услуги (приложение N 28 к Административному регламенту).

10. В помещениях приема и выдачи документов должны находиться нормативные правовые акты, регулирующие порядок предоставления государственной услуги, в том числе настоящий Административный регламент, которые по требованию гражданина должны быть предоставлены ему для ознакомления.

11. Размещение информации о порядке предоставления государственной услуги в помещении многофункционального центра осуществляется в соответствии с соглашением, заключенным между многофункциональным центром и территориальным органом МВД России на региональном уровне с учетом требований к информированию, установленных настоящим Административным регламентом.

12. По телефону, при личном либо письменном обращении сотрудники органов внутренних дел Российской Федерации, федеральные государственные гражданские служащие и работники территориальных органов МВД России на региональном и районном уровнях <12> обязаны сообщить исчерпывающую информацию по вопросам предоставления государственной услуги.

<12> Далее - "сотрудники", "должностные лица".

13. Информирование по вопросам предоставления государственной услуги также может осуществляться в многофункциональном центре, если это предусмотрено соглашением о взаимодействии, заключенным между многофункциональными центрами и территориальными органами МВД России на региональном уровне.

14. Информирование осуществляется по вопросам, касающимся:

способов подачи заявления о предоставлении государственной услуги;

адресов подразделений по вопросам миграции и многофункциональных центров, в которые можно обратиться с заявлением о предоставлении государственной услуги;

графиков работы подразделений по вопросам миграции, предоставляющих государственную услугу;

документов, необходимых для предоставления государственной услуги;

порядка и сроков предоставления государственной услуги;

порядка досудебного (внесудебного) обжалования действий (бездействия) должностных лиц, и принимаемых ими решений при предоставлении государственной услуги.

15. Ответ на телефонный звонок должен начинаться с информации о наименовании подразделения по вопросам миграции, в которое позвонил гражданин, фамилии и должности должностного лица, придавшего телефонный звонок.

При ответах на телефонные звонки должностное лицо, ответственное за информирование по предоставлению государственной услуги, подробно и в вежливой форме сообщает гражданину сведения по вопросам, указанным в пункте 14 Административного регламента. Во время разговора должностное лицо, ответственное за информирование по предоставлению государственной услуги, произносит слова четко, избегает "параллельных разговоров" с окружающими людьми и не прерывает разговор по причине поступления звонка на другой аппарат.

При невозможности должностного лица, принявшего телефонный звонок, самостоятельно ответить на поставленные вопросы, запрос переадресовывается (переводится) другому должностному лицу или же гражданину сообщается телефонный номер, по которому можно получить необходимую информацию.

Продолжительность информирования по телефону не должна превышать 10 минут.

Информирование о порядке предоставления государственной услуги проводится в часы приема.

16. По письменному обращению должностное лицо, ответственное за предоставление государственной услуги, подробно в письменной форме разъясняет гражданину порядок предоставления услуги и в течение 30 дней со дня регистрации письменного обращения направляет ответ гражданину <13>.

<13> Статья 12 Федерального закона от 2 мая 2006 г. N 59-ФЗ "О порядке рассмотрения обращений граждан Российской Федерации" (Собрание законодательства Российской Федерации, 2006, N 19, ст. 2060; 2010, N 27, ст. 3410; N 31, ст. 4196; 2012, N 31, ст. 4470; 2013, N 19, ст. 2307; N 27, ст. 3474; 2014, N 48, ст. 6638; 2015, N 45, ст. 6206).

17. Прием граждан должностными лицами, участвующими в предоставлении государственной услуги, производится в будние дни в дневное и вечернее время, а также 1-ю и 3-ю субботы месяца (за исключением праздничных дней). Понедельник после рабочей субботы - не приемный день.

18. График приема граждан должностными лицами подразделений по вопросам миграции, участвующими в предоставлении государственной услуги:

Дни недели Часы приема
Понедельник 09.00-15.00
Вторник 15.00 -20.00
Среда 09.00-13.00
Четверг 15.00 - 20.00
Пятница 09.00-15.00
Суббота 08.00-13.00
Воскресенье Выходной день

Перерыв в приеме граждан устанавливается с 13.00 до 13.45.

19. С учетом интересов граждан, временных и климатических условий региона, особенностей муниципального деления субъекта Российской Федерации часы приема граждан могут изменяться руководителем (начальником) территориального органа МВД России, но при этом прием граждан должен быть организован таким образом, чтобы исключить образование очередей.

II. Стандарт предоставления государственной услуги

Наименование государственной услуги

20. Государственная услуга по выдаче, замене паспортов гражданина Российской Федерации, удостоверяющих личность гражданина Российской Федерации на территории Российской Федерации.

Наименование федерального органа исполнительной власти, предоставляющего государственную услугу

21. Государственная услуга предоставляется Министерством внутренних дел Российской Федерации.

22. Непосредственное предоставление государственной услуги осуществляется ГУВМ МВД России и подразделениями по вопросам миграции.

23. В предоставлении государственной услуги принимают участие многофункциональные центры при наличии соответствующего соглашения о взаимодействии <14>.

<14> Постановление Правительства Российской Федерации от 27 сентября 2011 г. N 797 "О взаимодействии между многофункциональными центрами предоставления государственных и муниципальных услуг и федеральными органами исполнительной власти, органами государственных внебюджетных фондов, органами государственной власти субъектов Российской Федерации, органами местного самоуправления" (Собрание законодательства Российской Федерации, 2011, N 40, ст. 5559; 2012, N 53, ст. 7933; 2014, N 23, ст. 2986; N 44, ст. 6059; 2015, N 22, ст. 3227; 2016, N 33, ст. 5183; N 48, ст. 6777; 2017, N 2, ст. 342; N 6, ст. 949; N 7, ст. 1089).

24. При предоставлении государственной услуги подразделениям по вопросам миграции запрещается требовать от заявителя осуществления действий, в том числе согласований, необходимых для получения государственной услуги и связанных с обращением в иные государственные органы и организации, за исключением получения услуг, включенных в перечень услуг <15>, которые являются необходимыми и обязательными для предоставления государственных услуг, утвержденный Правительством Российской Федерации.

<15> перечень услуг, которые являются необходимыми и обязательными для предоставления федеральными органами исполнительной власти, Государственной корпорацией по атомной энергии "Росатом" государственных услуг и предоставляются организациями, участвующими в предоставлении государственных услуг, утвержден постановлением Правительства Российской Федерации от 6 мая 2011 г. N 352 (Собрание законодательства Российской Федерации, 2011, N 20, ст. 2829; 2012, N 14, ст. 1655; N 36, ст. 4922; 2014, N 52, ст. 7207; 2014, N 21, ст. 2712; 2015, N 50, ст. 7165, ст. 7189; 2016, N 31, ст. 5031, N 37, ст. 5495; 2017, N 8, ст. 1257, N 42, ст. 6154).

Описание результата предоставления государственной услуги

25. Результатом предоставления государственной услуги является выдача либо замена паспорта гражданина Российской Федерации, удостоверяющего личность гражданина Российской Федерации на территории Российской Федерации, или принятие решения об отказе в выдаче либо замене паспорта.

26. Результат предоставления государственной услуги в форме электронного документа не предоставляется.

Срок предоставления государственной услуги, в том числе с учетом необходимости обращения в организации, участвующие в предоставлении государственной услуги, срок приостановления предоставления государственной услуги в случае, если возможность приостановления предусмотрена законодательством Российской Федерации, срок выдачи (направления) документов, являющихся результатом предоставления государственной услуги

27. Срок предоставления государственной услуги не должен превышать:

27.1. 10 дней со дня приема всех необходимых документов (в том числе заявления о выдаче (замене) паспорта и личной фотографии в форме электронных документов, представленных с использованием Единого портала) <16>:

<16> Абзац первый пункта 16 Положения о паспорте гражданина Российской Федерации, утвержденного постановлением Правительства Российской Федерации от 8 июля 1997 г. N 828 (Собрание законодательства Российской Федерации 1997, N 28, ст. 3444; 2001, N 3, ст. 242; 2002, N 4, ст. 330; 2003, N 27, ст. 2813; 2004, N 5, ст. 374; 2006, N 52, ст. 5596; 2008, N 14, ст. 1412; 2010, N 33, ст. 4433; 2011, N 22, ст. 3190; 2012, N 10, ст. 1229; 2013, N 41, ст. 5197; 2014, N 8, ст. 818; N 26, ст. 3577; 2016, N 7, ст. 982; N 10, ст. 1424; N 29, ст. 4821; N 48, ст. 6774). Далее - "Положение".

27.1.1. В случае обращения гражданина по вопросу выдачи или замены паспорта по месту жительства.

27.1.2. В случае обращения гражданина по вопросу выдачи паспорта по месту жительства в связи с утратой (похищением) паспорта, если утраченный или похищенный паспорт выдавался этим же подразделением по вопросам миграции.

27.1.3. В целях оформления паспорта в связи с приобретением гражданства Российской Федерации на территории Российской Федерации.

27.2. 30 дней со дня приема всех необходимых документов (в том числе заявления о выдаче (замене) паспорта и личной фотографии в форме электронных документов, представленных с использованием Единого портала) <17>:

<17> Абзац второй пункта 16 Положения.

27.2.1. В случае обращения гражданина по вопросу выдачи или замены паспорта не по месту жительства.

27.2.2. В случае обращения гражданина по вопросу выдачи паспорта в связи с утратой или похищением паспорта, если утраченный (похищенный) паспорт выдавался иным подразделением по вопросам миграции, независимо от места регистрационного учета по месту пребывания или по месту жительства гражданина.

27.2.3. В случае обращения гражданина по вопросу выдачи паспорта не по месту жительства в связи с утратой или похищением паспорта, если утраченный (похищенный) паспорт выдавался этим же подразделением по вопросам миграции.

27.2.4. В целях оформления паспорта в связи с приобретением гражданства Российской Федерации за пределами территории Российской Федерации.

27.3. Одного часа с момента предоставления оригиналов документов, предусмотренных пунктом 33 Административного регламента, в случае предварительной подачи заявления и личных фотографий в форме электронного документа посредством Единого портала.

28. Датой приема заявления при личном обращении гражданина в ГУВМ МВД России или подразделение по вопросам миграции считается день приема заявления с приложением предусмотренных пунктами 30 - 34 Административного регламента (в зависимости от оснований выдачи или замены паспорта) и надлежащим образом оформленных документов.

Датой приема заявления о выдаче (замене) паспорта в форме электронного документа с использованием Единого портала считается день, когда статус заявления о выдаче (замене) паспорта в форме электронного документа в личном кабинете заявителя на Едином портале обновляется до статуса "принято".

Датой приема заявления о выдаче (замене) паспорта при обращении гражданина в многофункциональный центр считается день приема подразделением по вопросам миграции заявления с приложением предусмотренных пунктами 30 - 34 Административного регламента (в зависимости от оснований выдачи или замены паспорта) надлежащим образом оформленных документов.

Перечень нормативных правовых актов, регулирующих отношения, возникающие в связи с предоставлением государственной услуги, с указанием их реквизитов и источников официального опубликования

29. Предоставление государственной услуги осуществляется в соответствии с:

29.1. Федеральным законом от 24 ноября 1995 г. N 181-ФЗ "О социальной защите инвалидов в Российской Федерации" <18>.

<18> Собрание законодательства Российской Федерации, 1995, N 48, ст. 4563; 1998, N 31, ст. 3803; 1999, N 2, ст. 232; N 29, ст. 3693; 2001, N 24, ст. 2410; N 33, ст. 3426; N 53, ст. 5024; 2002, N 1, ст. 2; N 22, ст. 2026; 2003, N 2, ст. 167; N 43, ст. 4108; 2004, N 35, ст. 3607; 2005, N 1, ст. 25; 2006, N 1, ст. 10; 2007, N 45, ст. 5421; N 49, ст. 6070; 2008, N 9, ст. 817; N 29, ст. 3410; N 30, ст. 3616; N 52, ст. 6224; 2009, N 18, ст. 2152; N 30, ст. 3739; 2010, N 50, ст. 6609; 2011, N 27, ст. 3880; N 30, ст. 4596; N 45, ст. 6329; N 47, ст. 6608; N 49, ст. 7033; 2012, N 29, ст. 3990; N 30, ст. 4175; N 53, ст. 7621; 2013, N 8, ст. 717; N 19, ст. 2331; N 27, ст. 3460, 3475, 3477; N 48, ст. 6160; N 52, ст. 6986; 2014, N 26, ст. 3406; N 30, ст. 4268; N 49, ст. 6928; 2015, N 14, ст. 2008; N 27, ст. 3967; N 48, ст. 6724; 2016, N 1, ст. 19; N 52, ст. 7493, 7510; 2017, N 11, ст. 1539; N 23, ст. 3227.

29.2. Федеральным законом от 15 ноября 1997 г. N 143-ФЗ "Об актах гражданского состояния" <19>.

<19> Собрание законодательства Российской Федерации, 1997, N 47, ст. 5340; 2001, N 44, ст. 4149; 2002, N 18, ст. 1724; 2003, N 17, ст. 1553; N 28, ст. 2889; N 50, ст. 4855; 2004, N 35, ст. 3607; 2005, N 1, ст. 25; 2006, N 1, ст. 10; N 31, ст. 3420; 2008, N 30, ст. 3616; 2009, N 29, ст. 3606; N 51, ст. 6154; N 52, ст. 6441; 2010, N 15, ст. 1748; N 31, ст. 4210; 2011, N 27, ст. 3880; N 49, ст. 7056; N 50, ст. 7342; 2012, N 24, ст. 3068; N 31, ст. 4322; N 47, ст. 6394; 2013, N 19, ст. 2326, 2331; N 30, ст. 4075; N 48, ст. 6165; 2014, N 14, ст. 1544; N 19, ст. 2322; N 26, ст. 3371; 2015, N 1, ст. 70; N 48, ст. 6724; 2016, N 14, ст. 1909; N 26, ст. 3888; N 27, ст. 4294; 2017, N 18, ст. 2671; N 25, ст. 3596.

29.3. Федеральным законом от 31 мая 2002 г. N 62-ФЗ "О гражданстве Российской Федерации" <20>.

<20> Собрание законодательства Российской Федерации, 2002, N 22, ст. 2031; 2003, N 46, ст. 4447; 2004, N 45, ст. 4377; 2006, N 2, ст. 170; N 31, ст. 3420; 2007, N 49, ст. 6057; N 50, ст. 6241; 2008, N 40, ст. 4498; 2009, N 1, ст. 9; N 26, ст. 3125; 2012, N 47, ст. 6393; 2013, N 27, ст. 3461, 3477; N 44, ст. 5638; 2014, N 16, ст. 1828, 1829; N 23, ст. 2927; N 26, ст. 3363; N 42, ст. 5615; 2015, N 1, ст. 60; 2016, N 18, ст. 2500; N 27, ст. 4294; 2017, N 18, ст. 2671; N 25, ст. 3596.

29.4. Федеральным законом от 9 февраля 2009 г. N 8-ФЗ "Об обеспечении доступа к информации о деятельности государственных органов и органов местного самоуправления" <21>.

<21> Собрание законодательства Российской Федерации, 2009, N 7, ст. 776; 2011, N 29, ст. 4291; 2013, N 23, ст. 2870; N 51, ст. 6686; N 52, ст. 6961; 2014, N 45, ст. 6141; N 49, ст. 6928; 2015, N 48, ст. 6723; 2016, N 11, ст. 1493.

29.5. Федеральным законом от 27 июля 2010 г. N 210-ФЗ "Об организации предоставления государственных и муниципальных услуг" <22>.

<22> Собрание законодательства Российской Федерации, 2010, N 31, ст. 4179; 2011, N 15, ст. 2038; N 27, ст. 3873, 3880; N 29, ст. 4291; N 30, ст. 4587; N 49, ст. 7061; 2012, N 31, ст. 4322; 2013, N 14, ст. 1651; N 27, ст. 3477, 3480; N 30, ст. 4084; N 51, ст. 6679; N 52, ст. 6952, 6961, 7009; 2014, N 26, ст. 3366; N 30, ст. 4264; N 49, ст. 6928; 2015, N 1, ст. 67, 72; N 10, ст. 1393; N 29, ст. 4342, 4376; 2016, N 7, ст. 916; N 27, ст. 4293, 4294; 2017, N 1, ст. 12.

29.6. Налоговым кодексом Российской Федерации (часть вторая) <23>.

<23> Собрание законодательства Российской Федерации, 2000, N 32, ст. 3340; 2004, N 45, ст. 4377; 2005, N 1, ст. 29; 2005, N 30, ст. 3117; N 50, ст. 5246; N 52, ст. 5581; 2006, N 1, ст. 12; N 27, ст. 2881; N 31, ст. 3436; N 43, ст. 4412; 2007, N 31, ст. 4013; N 46, ст. 5553, 5554; N 49, ст. 6045; 2008, N 52, ст. 6218, 6219, 6227; 2009, N 1, ст. 19; N 29, ст. 3582; 2009, N 29, ст. 3625, 3642; N 48, ст. 5733; N 52, ст. 6450; 2010, N 15, ст. 1737; N 18, ст. 2145; N 19, ст. 2291; N 28, ст. 3553; N 40, ст. 4969; N 46, ст. 5918; N 48, ст. 6247; 2011, N 1, ст. 7; N 17, ст. 2318; N 27, ст. 3881; N 30, ст. 4566, 4575, 4583, 4587, 4593; N 47, ст. 6608; N 49, ст. 7063; 2012, N 18, ст. 2128; N 24, ст. 3066; N 29, ст. 3980; N 31, ст. 4319, 4322; N 49, ст. 6750; N 50, ст. 6958; N 53, ст. 7578, 7607; 2013, N 9, ст. 874; N 14, ст. 1647; N 23, ст. 2866; N 30, ст. 4084; N 44, ст. 5645; N 48, ст. 6165; N 52, ст. 6981; 2014, N 16, ст. 1835; N 26, ст. 3404; N 30, ст. 4222; N 43, ст. 5796; N 45, ст. 6159; N 48, ст. 6647, 6662; 2015, N 1, ст. 33; N 10, ст. 1393; N 18, ст. 2615; N 27, ст. 3948, 3968; N 48, ст. 6689; 2016, N 6, ст. 763; N 7, ст. 907; N 10, ст. 1322; N 11, ст. 1480, 1489; N 15, ст. 2061; N 49, ст. 6844, 6845, 6850; 2017, N 11, ст. 1534; N 15, ст. 2132 (глава 25.3).

29.7. Указом Президента Российской Федерации от 13 марта 1997 г. N 232 "Об основном документе, удостоверяющем личность гражданина Российской Федерации на территории Российской Федерации" <24>

<24> Собрание законодательства Российской Федерации, 1997, N 11, ст. 1301.

29.8. Указом Президента Российской Федерации от 14 ноября 2002 г. N 1325 "Об утверждении Положения о порядке рассмотрения вопросов гражданства Российской Федерации" <25>.

<25> Собрание законодательства Российской Федерации, 2002, N 46, ст. 4571; 2004, N 1, ст. 16; 2006, N 45, ст. 4670; 2007, N 31, ст. 4020; 2008, N 29, ст. 3476; 2009, N 34, ст. 4170; N 43, ст. 5049; 2011, N 43, ст. 6025; 2012, N 23, ст. 2991; N 38, ст. 5074; N 50, ст. 7016; N 53, ст. 7869; 2013, N 52, ст. 7146; 2014, N 32, ст. 4469; 2016, N 32, ст. 5098.

29.9. Указом Президента Российской Федерации от 13 апреля 2011 г. N 444 "О дополнительных мерах по обеспечению прав и защиты интересов несовершеннолетних граждан Российской Федерации" <26>.

<26> Собрание законодательства Российской Федерации, 2011, N 16, ст. 2268; 2013, N 26, ст. 3314.

29.10. Указом Президента Российской Федерации от 7 мая 2012 г. N 601 "Об основных направлениях совершенствования системы государственного управления" <27>.

<27> Собрание законодательства Российской Федерации, 2012, N 19, ст. 2338.

29.11. Указом Президента Российской Федерации от 21 декабря 2016 г. N 699 "Об утверждении Положения о Министерстве внутренних дел Российской Федерации и Типового положения о территориальном органе Министерства внутренних дел Российской Федерации по субъекту Российской Федерации" <28>.

<28> Собрание законодательства Российской Федерации, 2016, N 52, ст. 7614.

29.12. Постановлением Правительства Российской Федерации от 8 июля 1997 г. N 828 "Об утверждении Положения о паспорте гражданина Российской Федерации, образца бланка и описания паспорта гражданина Российской Федерации".

29.13. Постановлением Правительства Российской Федерации от 8 сентября 2010 г. N 697 "О единой системе межведомственного электронного взаимодействия" <29>.

<29> Собрание законодательства Российской Федерации, 2010, N 38, ст. 4823; 2011, N 24, ст. 3503; N 49, ст. 7284; 2013, N 45, ст. 5827; 2014, N 12, ст. 1303; N 42, ст. 5746; N 48, ст. 6862, 6876; N 50, ст. 7113; 2016, N 34, ст. 5243; 2017, N 29, ст. 4380; N 30, ст. 4672; N 41, ст. 5981.

29.14. Постановлением Правительства Российской Федерации от 16 мая 2011 г. N 373 "О разработке и утверждении административных регламентов исполнения государственных функций и административных регламентов предоставления государственных услуг" <30>.

<30> Собрание законодательства Российской Федерации, 2011, N 22, ст. 3169; N 35, ст. 5092; 2012, N 28, ст. 3908; N 36, ст. 4903; N 50, ст. 7070; N 52, ст. 7507; 2014, N 5, ст. 506.

29.15. Постановлением Правительства Российской Федерации от 8 июня 2011 г. N 451 "Об инфраструктуре, обеспечивающей информационно-технологическое взаимодействие информационных систем, используемых для предоставления государственных и муниципальных услуг и исполнения государственных и муниципальных функций в электронной форме" <31>.

<31> Собрание законодательства Российской Федерации, 2011, N 24, ст. 3503; N 44, ст. 6274; N 49, ст. 7284; 2012, N 39, ст. 5269; N 53, ст. 7938; 2013, N 27, ст. 3612; N 41, ст. 5188; N 45, ст. 5827; N 52, ст. 7218; 2014, N 30, ст. 4318; N 48, ст. 6876; N 50, ст. 7113; 2016, N 34, ст. 5247.

29.16. Постановлением Правительства Российской Федерации от 7 июля 2011 г. N 553 "О порядке оформления и представления заявлений и иных документов, необходимых для предоставления государственных и (или) муниципальных услуг, в форме электронных документов" <32>.

<32> Собрание законодательства Российской Федерации, 2011, N 29, ст. 4479.

29.17. Постановлением Правительства Российской Федерации от 27 сентября 2011 г. N 797 "О взаимодействии между многофункциональными центрами предоставления государственных и муниципальных услуг и федеральными органами исполнительной власти, органами государственных внебюджетных фондов, органами государственной власти субъектов Российской Федерации, органами местного самоуправления".

29.18. Постановлением Правительства Российской Федерации от 24 октября 2011 г. N 861 "О федеральных государственных информационных системах, обеспечивающих предоставление в электронной форме государственных и муниципальных услуг (осуществление функций)" <33>.

<33> Собрание законодательства Российской Федерации, 2011, N 44, ст. 6274; N 49, ст. 7284; 2013, N 45, ст. 5807; 2014, N 50, ст. 7113; 2015, N 1, ст. 283; N 8, ст. 1175; 2017, N 20, ст. 2913; N 23, ст. 3352.

29.19. Постановлением Правительства Российской Федерации от 16 августа 2012 г. N 840 "О порядке подачи и рассмотрения жалоб на решения и действия (бездействие) федеральных органов исполнительной власти и их должностных лиц, федеральных государственных служащих, должностных лиц государственных внебюджетных фондов Российской Федерации, а также государственных корпораций, которые в соответствии с федеральным законом наделены полномочиями по предоставлению государственных услуг в установленной сфере деятельности, и их должностных лиц" <34>.

<34> Собрание законодательства Российской Федерации, 2012, N 35, ст. 4829; 2014, N 50, ст. 7113; 2015, N 47, ст. 6596; 2016, N 51, ст. 7370.

29.20. Постановлением Правительства Российской Федерации от 25 июня 2012 г. N 634 "О видах электронной подписи, использование которых допускается при обращении за получением государственных и муниципальных услуг" <35>.

<35> Собрание законодательства Российской Федерации, 2012, N 27, ст. 3744; 2013, N 45, ст. 5807.

29.21. Постановлением Правительства Российской Федерации от 25 января 2013 г. N 33 "Об использовании простой электронной подписи при оказании государственных и муниципальных услуг" <36>.

<36> Собрание законодательства Российской Федерации, 2013, N 5, ст. 377; N 45, ст. 5807; N 50, ст. 6601; 2014, N 50, ст. 7113; 2016, N 34, ст. 5247.

29.22. Постановлением Правительства Российской Федерации от 6 августа 2015 г. N 813 "Об утверждении Положения о государственной системе миграционного и регистрационного учета, а также изготовления, оформления и контроля обращения документов, удостоверяющих личность" <37>.

<37> Собрание законодательства Российской Федерации, 2015, N 33, ст. 4843; 2016, N 19, ст. 2691; 2017, N 24, ст. 3525.

29.23. Постановлением Правительства Российской Федерации от 26 марта 2016 г. N 236 "О требованиях к предоставлению в электронной форме государственных и муниципальных услуг" <38>.

<38> Собрание законодательства Российской Федерации, 2016, N 15, ст. 2084.

29.24. Приказом Минфина России от 5 ноября 2015 г. N 171н "Об утверждении Перечня элементов планировочной структуры, элементов улично-дорожной сети, элементов объектов адресации, типов зданий (сооружений), помещений, используемых в качестве реквизитов адреса, и Правил сокращенного наименования адресообразующих элементов" <39>.

<39> Зарегистрирован в Минюсте России 10 декабря 2015 года, регистрационный N 40069.

29.25. Приказом Казначейства России от 12 мая 2017 г. N 11н "Об утверждении Порядка ведения Государственной информационной системы о государственных и муниципальных платежах" <40>.

<40> Зарегистрирован в Минюсте России 21 июля 2017 года, регистрационный N 47500.

Исчерпывающий перечень документов, необходимых в соответствии с нормативными правовыми актами для предоставления государственной услуги и услуг, которые являются необходимыми и обязательными для предоставления государственной услуги, подлежащих представлению заявителем, способы их получения заявителем, в том числе в электронной форме, порядок их представления

30. Для получения паспорта по достижении 14-летнего возраста или в иных случаях получения паспорта впервые представляются:

30.1. Заявление о выдаче (замене) паспорта.

30.2. Свидетельство о рождении.

30.3. Две личные фотографии, соответствующие требованиям, установленным пунктом 38 Административного регламента.

30.4. Документы, необходимые для проставления отметок в паспорте:

30.4.1. Документы воинского учета (при наличии соответствующего основания).

30.4.2. Свидетельство о заключении брака, свидетельство о расторжении брака (при наличии указанного факта).

30.4.3. Свидетельства о рождении детей - граждан Российской Федерации, не достигших 14-летнего возраста (при наличии).

30.5. Документ, удостоверяющий наличие гражданства Российской Федерации несовершеннолетнего гражданина, предусмотренный Указом Президента Российской Федерации от 13 апреля 2011 г. N 444 "О дополнительных мерах по обеспечению прав и защиты интересов несовершеннолетних граждан Российской Федерации"<41> (в случае необходимости).

<41> Далее - "Указ Президента Российской Федерации N 444".

Наличие гражданства Российской Федерации гражданина в возрасте до 14 лет по выбору законного представителя удостоверяется:

свидетельством о рождении с имеющимися в нем сведениями, удостоверяющими наличие у ребенка гражданства Российской Федерации, предусмотренными подпунктами "в" или "д" пункта 1 Указа Президента Российской Федерации N 444;

одним из документов, удостоверяющих наличие у ребенка гражданства Российской Федерации, предусмотренных подпунктами "а", "б" или "е" либо упомянутого в подпункте "г" пункта 1 Указа Президента Российской Федерации N 444.

31. Для получения паспорта на основании приобретения гражданства Российской Федерации, в том числе и для получения паспорта гражданами, проживающими или проживавшими за пределами территории Российской Федерации, прибывшими на территорию Российской Федерации представляются:

31.1. Заявление о выдаче (замене) паспорта.

31.2. Свидетельство о рождении.

31.3. Паспорт гражданина Российской Федерации, удостоверяющий личность гражданина Российской Федерации за пределами территории Российской Федерации, в том числе и содержащий электронный носитель информации <42>, или временный документ, удостоверяющий личность гражданина Российской Федерации и дающий ему право на въезд (возвращение) в Российскую Федерацию, - гражданами, проживающими или проживавшими за пределами Российской Федерации и не имеющими паспорта, или оформившими гражданство Российской Федерации за ее пределами.

<42> Далее - "заграничный паспорт".

31.4. Национальные документы, удостоверяющие личность гражданина, приобретшего гражданство Российской Федерации непосредственно на территории Российской Федерации.

31.5. Две личные фотографии, соответствующие требованиям, установленным пунктом 38 Административного регламента.

31.6. Документы, необходимые для проставления отметок в паспорте, указанные в подпункте 30.4 пункта 30 Административного регламента.

32. Для получения паспорта на основании утраты (похищения) ранее выданного паспорта, в том числе паспорта гражданина СССР, представляются:

32.1. Письменное заявление, в котором указывается, где, когда и при каких обстоятельствах был утрачен (похищен) паспорт.

В случае похищения паспорта, если гражданин не представил талон-уведомление о приеме сообщения о преступлении <43>, то в заявлении, указанном в абзаце первом подпункта 32.1 пункта 32 Административного регламента, сообщаются дата и наименование органа, куда гражданин обращался по факту похищения паспорта.

<43> Приложение N 5 к Инструкции о порядке приема, регистрации и разрешения в территориальных органах Министерства внутренних дел Российской Федерации заявлений и сообщений о преступлениях, об административных правонарушениях, о происшествиях, утвержденной приказом МВД России от 29 августа 2014 г. N 736 (зарегистрирован в Минюсте России 6 ноября 2014 года, регистрационный N 34570), с изменениями, внесенными приказом МВД России от 7 ноября 2016 г. N 708 (зарегистрирован в Минюсте России 1 декабря 2016 года, регистрационный N 44510).

32.2. Заявление о выдаче (замене) паспорта.

32.3. Две личные фотографии, соответствующие требованиям, установленным пунктом 38 Административного регламента.

32.4. Документы, необходимые для проставления отметок в паспорте, указанные в подпункте 30.4 пункта 30 Административного регламента.

33. Для замены паспорта представляются:

33.1. Заявление о выдаче (замене) паспорта.

33.2. Паспорт, подлежащий замене.

33.3. Две личные фотографии, соответствующие требованиям, установленным пунктом 38 Административного регламента.

33.4. Документы, необходимые для проставления отметок в паспорте, указанные в подпункте 30.4 пункта 30 Административного регламента.

33.5. Документы, подтверждающие указанные в пункте 12 Положения основания для замены паспорта:

33.5.1. При изменении гражданином фамилии, имени, отчества, изменении сведений о дате (числе, месяце, годе) и (или) месте рождения - свидетельство о заключении брака, выданное органом, осуществляющим государственную регистрацию актов гражданского состояния на территории Российской Федерации <44>, свидетельство о заключении брака и (или) документ компетентного органа иностранного государства, подтверждающий принятие фамилии супруга, свидетельство о расторжении брака, выданное органом ЗАГС, свидетельство о расторжении брака и (или) документ компетентного органа иностранного государства, подтверждающий изменение фамилии после расторжения брака, свидетельство о перемене имени, свидетельство о рождении.

<44> Далее - "орган ЗАГС".

33.5.2. При изменении пола - заключение органа ЗАГС о внесении исправления или изменения в запись акта гражданского состояния.

33.5.3. При обнаружении неточности или ошибочности произведенных в паспорте записей - документ, содержащий верные сведения.

34. Для замены паспорта гражданина СССР представляются:

34.1. Заявление о выдаче (замене) паспорта.

34.2. Паспорт гражданина СССР.

34.3. Две личные фотографии, соответствующие требованиям, установленным пунктом 38 Административного регламента.

34.4. Документы, необходимые для проставления отметок в паспорте, указанные в подпункте 30.4 пункта 30 Административного регламента.

35. Если на дату подачи заявления о выдаче (замене) паспорта гражданин является совершеннолетним, и ранее ему паспорт не выдавался, то для установления личности представляются:

35.1. Заявление (произвольной формы), в котором должна отражаться подробная информация, которая в дальнейшем может быть использована для установления его личности (о месте рождения, местах проживания, учебы, работы, службы и иные сведения о родителях, братьях, сестрах и других родственниках).

35.2. Две личные фотографии, соответствующие требованиям, установленным пунктом 38 Административного регламента.

35.3. Дополнительно представляются имеющиеся документы (свидетельство о рождении, профсоюзный, охотничий билеты, справка об освобождении осужденных и лиц, содержащихся под стражей, заграничный паспорт, трудовая книжка, пенсионное удостоверение, водительское удостоверение и иные документы).

36. Заявление о выдаче (замене) паспорта заполняется рукописным, или машинописным способом, или с помощью электронных средств лично гражданином, обратившимся за получением паспорта, без исправлений, помарок и неофициальных сокращений (если заполняется рукописным способом, то аккуратно, разборчивым почерком) с использованием черной пасты (чернил). В соответствующих пунктах указывается:

36.1. В пункте 5 (при наличии факта) -

"состою в браке" - фамилия (при наличии), имя (при наличии), отчество (при наличии), дата рождения супруга (супруги), персональные данные, которые у супруга (супруги) были до вступления в брак, наименование органа, осуществившего государственную регистрацию заключения брака, и дата заключения брака;

"в браке не состою";

"разведен", "разведена" - персональные данные бывшего(ей) супруга (супруги), которые у него (нее) были до расторжения брака, наименование органа, осуществившего государственную регистрацию расторжения брака, и дата прекращения брака;

"вдовец", "вдова".

36.2. В пункте 6 - фамилия (при наличии), имя (при наличии) и отчество (при наличии) отца и матери (единственного родителя).

36.3. В пункте 7 - адрес места жительства (при наличии регистрации по месту жительства) и (или) адрес места регистрации по месту пребывания (при наличии).

36.4. В подпункте 7.1 пункта 7 "Место обращения" - адрес фактического проживания, если гражданин проживает не по месту жительства и (или) не по месту пребывания.

36.5. В подпункте 7.2 пункта 7 - контактные данные гражданина (телефон, адрес электронной почты - при наличии) <45>.

<45> Пункт 8 Правил оценки.

36.6. В пункте 8 - гражданство (подданство) также иного государства (с указанием государства, в гражданстве (подданстве) которого состоял или состоит).

36.7. В пункте 9 - основание выдачи или замены паспорта <46>, а также дата подачи заявления и подпись гражданина.

<46> Основания для выдачи (замены) паспорта предусмотрены в пункте 72 Административного регламента.

36.8. В пункте 11 - данные предъявленного документа, являющегося основанием для выдачи или замены паспорта (при получении паспорта впервые - реквизиты свидетельства о рождении, при утрате (похищении) паспорта - реквизиты утраченного (похищенного) паспорта, а при замене паспорта - реквизиты паспорта, подлежащего замене).

36.9. В пункте 12 - прежние фамилия (при наличии), имя (при наличии), отчество (при наличии) при подаче заявления о выдаче (замене) паспорта в связи с переменой фамилии (при наличии), имени (при наличии), отчества (при наличии) и реквизиты документа, подтверждающего наличие основания для замены паспорта.

36.10. При отсутствии фамилии обязательно указывается имя. При отсутствии имени обязательно указывается фамилия. Отсутствие фамилии и имени одновременно не допускается.

37. В случае отсутствия у гражданина свидетельства о рождении работник многофункционального центра либо сотрудник информирует его о необходимости обратиться в орган ЗАГС по месту регистрации рождения или по месту жительства для получения повторного свидетельства о рождении либо справки органа ЗАГС по месту регистрации рождения.

При невозможности представления свидетельства о рождении (справки органа ЗАГС по месту регистрации рождения) в случае регистрации рождения компетентными органами иностранного государства, а также при подтверждении органом ЗАГС невозможности выдачи свидетельства о рождении, паспорт может быть выдан на основании других документов, подтверждающих сведения, необходимые для его получения <47>.

<47> Абзац пятый пункта 11 Положения.

38. Личные фотографии должны быть идентичные и соответствующие возрасту гражданина на момент подачи заявления о выдаче (замене) паспорта, в черно-белом или цветном исполнении, размером 35 х 45 мм с четким изображением лица без головного убора. Размер изображения овала лица на фотографии должен занимать не менее 70 - 80 процентов вертикального размера снимка. Размер изображения головы на фотографии должен составлять в высоту от 30 до 32 мм, в ширину от 18 до 22 мм. Изображение на фотографии размещается таким образом, чтобы свободное верхнее поле над головой составляло 5 (± 1) мм.

38.1. Допускается представление фотографий в головных уборах, не скрывающих овал лица, гражданами, религиозные убеждения которых не позволяют показываться перед посторонними лицами без головных уборов. Изображение лица на фотографии должно быть в фокусе от кончика подбородка до линии волос и от носа до ушей.

38.2. Для граждан, постоянно носящих очки, обязательно фотографирование в очках. При этом на фотографии должны быть отчетливо видны глаза.

38.3. На фотографии человек изображается строго анфас и смотрящим прямо с нейтральным выражением и закрытым ртом. Фон должен быть белым, ровным, без полос, пятен и изображения посторонних предметов и теней. Глаза гражданина должны быть открытыми, а волосы не должны заслонять их.

38.4. Фотографии в форменной одежде не принимаются.

38.5. Толщина полученного фотоотпечатка устанавливается равной (0.235 ± 0.075) мм, плотность материала не менее 110г/м.

38.6. При наличии технической возможности фотографирование и получение фотографий может быть произведено непосредственно в подразделении по вопросам миграции либо в многофункциональном центре.

38.7. В случае подачи заявления о выдаче (замене) паспорта в форме электронного документа с использованием Единого портала фотография представляется также в электронной форме.

38.8. В случае необходимости оформления временного удостоверения личности гражданина Российской Федерации по форме N 2П (приложение N 2 к Административному регламенту) <48> представляется дополнительная фотография.

39. Предъявленные гражданами документы, выполненные на иностранном языке, без дублирования в них записей на государственном языке Российской Федерации (русском языке), подлежат переводу на русский язык. Верность перевода либо подлинность подписи переводчика должна быть нотариально засвидетельствована в порядке, предусмотренном законодательством Российской Федерации.

<48> Далее - "временное удостоверение личности".

40. Документы, выданные компетентными органами иностранных государств, должны быть легализованы либо на них должен быть проставлен апостиль, если иное не предусмотрено международными договорами Российской Федерации, и переведены на государственный язык Российской Федерации (русский язык). Верность перевода либо подлинность подписи переводчика должна быть нотариально засвидетельствована в порядке, предусмотренном законодательством Российской Федерации.

Исчерпывающий перечень документов, необходимых в соответствии с нормативными правовыми актами для предоставления государственной услуги, которые находятся в распоряжении государственных органов, органов местного самоуправления и иных органов, участвующих в предоставлении государственной услуги, и которые заявитель вправе представить, а также способы их получения заявителями, в том числе в электронной форме, порядок их представления

41. Гражданин для предоставления государственной услуги вправе представить:

41.1. Талон-уведомление о приеме и регистрации заявления (при похищении паспорта).

41.2. Документы, удостоверяющие наличие гражданства Российской Федерации (вкладыш, выданный к свидетельству о рождении или паспорту гражданина СССР, свидетельство о рождении с проставленным штампом о наличии гражданства Российской Федерации и другие документы, удостоверяющие наличие гражданства Российской Федерации, которые определены указами Президента Российской Федерации от 14 ноября 2002 г. N 1325 "Об утверждении Положения о порядке рассмотрения вопросов гражданства Российской Федерации" и N 444).

41.3. Квитанцию об уплате государственной пошлины.

42. Непредставление гражданином указанных в пункте 41 Административного регламента документов не является основанием для отказа гражданину в предоставлении государственной услуги.

43. При предоставлении государственной услуги запрещается требовать от гражданина:

43.1. Представления документов и информации или осуществления действий, представление или осуществление которых не предусмотрено нормативными правовыми актами, регулирующими отношения, возникающие в связи с предоставлением государственной услуги.

43.2. Представления документов и информации, которые в соответствии с нормативными правовыми актами Российской Федерации, нормативными правовыми актами субъектов Российской Федерации и муниципальными правовыми актами находятся в распоряжении государственных органов, предоставляющих государственную услугу, иных государственных органов, органов местного самоуправления и (или) подведомственных государственным органам и органам местного самоуправления организаций, участвующих в предоставлении государственных или муниципальных услуг, за исключением документов, указанных в части 6 статьи 7 Федерального закона от 27 июля 2010 г. N 210-ФЗ "Об организации предоставления государственных и муниципальных услуг".

Исчерпывающий перечень оснований для отказа в приеме документов, необходимых для предоставления государственной услуги

44. Основаниями для отказа в приеме документов являются:

44.1. При личном обращении гражданина:

44.1.1. Недостижение гражданином 14-летнего возраста.

44.1.2. Отсутствие или неполнота обязательных для указания в заявлении о выдаче (замене) паспорта сведений, а также, если сведения в заявлении о выдаче (замене) паспорта не поддаются прочтению.

44.1.3. Непредставление одного или нескольких документов, указанных в пунктах 30 - 34 Административного регламента, либо представление документов, не соответствующих предъявляемым к ним требованиям.

44.1.4. Несоответствие представленных личных фотографий требованиям, предусмотренным пунктом 38 Административного регламента.

44.1.5. Несоблюдение требования пункта 87 Административного регламента о личном обращении гражданина.

44.1.6. Если личность гражданина, обратившегося за предоставлением государственной услуги, не установлена.

44.2. При подаче заявления о выдаче (замене) паспорта в форме электронного документа, заявление о выдаче (замене) паспорта к рассмотрению не принимается при:

44.2.1. Непредставлении фотографии в электронной форме.

44.2.2. Представлении гражданином фотографии в электронной форме, не соответствующей требованиям, установленным пунктом 38 Административного регламента.

44.2.3. Отсутствии или неполноте в заявление о выдаче (замене) паспорта в форме электронного документа обязательных сведений.

45. В случае подачи заявления о выдаче (замене) паспорта через многофункциональный центр, заявление работниками многофункционального центра к рассмотрению не принимается при отсутствии у гражданина, достигшего 14-летнего возраста, одного из документов, подтверждающих наличие у него гражданства Российской Федерации, определенных подпунктами "а", "б" или "в" пункта 1 Указа Президента Российской Федерации N 444.

Исчерпывающий перечень оснований для приостановления или отказа в предоставлении государственной услуги

46. Основаниями для отказа в выдаче или замене паспорта являются:

46.1. Отсутствие у лица гражданства Российской Федерации.

46.2. Недостоверные сведения, указанные в заявлении о выдаче (замене) паспорта.

46.3. Наличие у гражданина ранее выданного действительного паспорта.

46.4. Отсутствие в Государственной информационной системе о государственных и муниципальных платежах сведений об уплате государственной пошлины, в случае непредставления гражданином квитанции об уплате государственной пошлины.

47. Основанием для приостановления предоставления государственной услуги является неявка гражданина в течение 3 календарных дней после его приглашения на прием с оригиналами документов, если заявление о выдаче (замене) паспорта подавалось через Единый портал. По истечении 30 календарных дней со дня приглашения гражданина на прием рассмотрение заявления о выдаче (замене) паспорта, поданное в форме электронного документа, прекращается и оно списывается в архив, о чем гражданин информируется посредством электронного сообщения с использованием Единого портала.

Для получения паспорта гражданин вправе подать новое заявление о выдаче (замене) паспорта в форме электронного документа через Единый портал, обратиться в многофункциональный центр или непосредственно в подразделение по вопросам миграции.

Перечень услуг, которые являются необходимыми и обязательными для предоставления государственной услуги, в том числе сведения о документе (документах), выдаваемом (выдаваемых) организациями, участвующими в предоставлении государственной услуги

48. Услуги, которые являются необходимыми и обязательными для предоставления государственной услуги, и документы, выдаваемые организациями, участвующими в предоставлении государственной услуги, нормативными правовыми актами не предусмотрены.

Порядок, размер и основания взимания государственной пошлины или иной платы, взимаемой за предоставление государственной услуги

49. За выдачу паспорта взимается государственная пошлина в размере и порядке, установленном статьей 333.33 Налогового кодекса Российской Федерации, а именно:

за выдачу паспорта - 300 рублей;

за выдачу паспорта взамен утраченного или пришедшего в негодность - 1500 рублей.

Государственная пошлина оплачивается до подачи заявления о предоставлении государственной услуги.

50. В соответствии со статьей 333.35 Налогового кодекса Российской Федерации:

от уплаты государственной пошлины освобождаются физические лица, пострадавшие в результате чрезвычайной ситуации и обратившиеся за получением паспорта взамен утраченного или пришедшего в негодность вследствие такой чрезвычайной ситуации;

размеры государственной пошлины применяются с учетом коэффициента 0,7 в случае подачи заявления о выдаче (замене) паспорта и уплаты соответствующей государственной пошлины с использованием Единого портала.

51. Оплатить государственную пошлину за предоставление государственной услуги возможно с использованием Единого портала.

При оплате государственной пошлины за предоставление государственной услуги заявителю обеспечивается возможность сохранения платежного документа, заполненного или частично заполненного, а также печати на бумажном носителе копии заполненного платежного документа.

В платежном документе указывается уникальный идентификатор начисления и идентификатор плательщика.

Заявитель информируется о совершении факта государственной пошлины за предоставление государственной услуги посредством Единого портала.

52. За выдачу паспорта детям-сиротам и детям, оставшимся без попечения родителей, государственная пошлина в соответствии со статьей 333.35 Налогового кодекса Российской Федерации, не уплачивается.

53. В случае отказа в выдаче паспорта, уплаченная государственная пошлина подлежит возврату частично или полностью в порядке, установленном главой 25.3 Налогового кодекса Российской Федерации.

Порядок, размер и основания взимания платы за предоставление услуг, которые являются необходимыми и обязательными для предоставления государственной услуги, включая информацию о методике расчета размера такой платы

54. Плата за предоставление услуг, которые являются необходимыми и обязательными для предоставления государственной услуги, не взимается в связи с отсутствием таких услуг.

Максимальный срок ожидания в очереди при подаче запроса о предоставлении государственной услуги и при получении результата предоставления государственной услуги

55. Максимальный срок ожидания в очереди:

при первичной подаче документов на получение паспорта - не более 15 минут;

при подаче документов на получение паспорта по предварительной записи - не более 5 минут со времени, на которое была осуществлена запись;

при подаче дополнительных (недостающих) документов на получение паспорта, запроса на получение информации - не более 10 минут;

при получении паспорта - не более 5 минут.

Срок и порядок регистрации запроса заявителя о предоставлении государственной услуги, в том числе в электронной форме

56. Все заявления, в том числе поступившие в электронной форме с использованием Единого портала либо поданные через многофункциональный центр, принятые к рассмотрению, подлежат регистрации в течение рабочего дня путем занесения сведений, указанных в заявлении, в базу данных ведомственного сегмента МВД России единой информационно-технологической инфраструктуры Государственной системы миграционного и регистрационного учета, а также изготовления, оформления и контроля обращения документов, удостоверяющих личность <49>, а также путем проставления на лицевой стороне заявления о выдаче (замене) паспорта даты, подписи и фамилии сотрудника, принявшего документы, в день принятия сотрудником всех надлежащим образом оформленных документов и фотографий.

<49> Далее - "система "Мир".

57. При поступлении посредством единой системы межведомственного электронного взаимодействия <50> в ведомственный сегмент МВД России системы "Мир" из многофункционального центра с использованием автоматизированной информационной системы многофункционального центра, обеспечивающей взаимодействие с единой системой межведомственного электронного взаимодействия, региональной системой межведомственного электронного взаимодействия, федеральной государственной информационной системой "Единая система идентификации и аутентификации в инфраструктуре, обеспечивающей информационно-технологическое взаимодействие информационных систем, используемых для предоставления государственных и муниципальных услуг в электронной форме" <51>, Государственной информационной системой о государственных и муниципальных платежах, автоматизированной информационной системой "Информационно-аналитическая система мониторинга качества государственных услуг", а также при необходимости с информационными системами, используемыми в целях формирования начислений и квитирования начислений с платежами <52>, заявления о выдаче (замене) паспорта, его регистрация осуществляется подразделением по вопросам миграции в день принятия подразделением по вопросам миграции заявления о выдаче (замене) паспорта к рассмотрению.

<50> Далее - "СМЭВ".

<51> Далее - "ЕСИА".

<52> Далее - "АИС МФЦ".

Требования к помещениям, в которых предоставляется государственная услуга, к месту ожидания и приема заявителей, размещению и оформлению визуальной, текстовой и мультимедийной информации о порядке предоставления государственной услуги

58. Предоставление государственной услуги осуществляется в специально выделенных для этой цели помещениях, которые располагаются, по возможности, на нижних этажах зданий и имеют отдельный вход.

59. Помещения, в которых осуществляется предоставление государственной услуги, оборудуются:

59.1. Электронной системой управления очередью (при наличии).

59.2. Информационными стендами, содержащими визуальную и текстовую информацию.

59.3. Стульями и столами для возможности оформления документов.

60. Количество мест ожидания определяется исходя из фактической нагрузки и возможностей для их размещения в здании.

61. Места ожидания должны соответствовать комфортным условиям для граждан и оптимальным условиям работы должностных лиц.

Места ожидания в очереди на подачу или получение документов оборудуются стульями, кресельными секциями, скамьями (банкетками).

62. В помещениях, в которых осуществляется предоставление государственной услуги, должны быть созданы условия для обслуживания инвалидов (включая инвалидов, использующих кресла-коляски и собак- проводников) <53>:

<53> Статья 15 Федерального закона от 24 ноября 1995 г. N 181-ФЗ "О социальной защите инвалидов в Российской Федерации".

62.1. Беспрепятственный доступ к помещениям и предоставляемой в них государственной услуге.

62.2. Возможность самостоятельного или с помощью специалистов, предоставляющих государственную услугу, передвижения по территории, на которой расположены помещения, входа в такие помещения и выхода из них.

62.3. Возможность посадки в транспортное средство и высадки из него перед входом в помещения, в том числе с использованием кресла- коляски и при необходимости с помощью специалистов, предоставляющих государственную услугу.

62.4. Оснащение помещения специальным оборудованием для удобства и комфорта инвалидов для возможного кратковременного отдыха в сидячем положении.

62.5. Сопровождение инвалидов, имеющих стойкие расстройства функции зрения и самостоятельного передвижения, и оказание им помощи в помещениях.

62.6. Надлежащее размещение оборудования и носителей информации, необходимых для беспрепятственного доступа инвалидов в помещения и к государственной услуге с учетом ограничений их жизнедеятельности.

62.7. Дублирование необходимой для инвалидов звуковой и зрительной информации, а также надписей, знаков и иной текстовой и графической информации знаками, выполненными рельефно-точечным шрифтом Брайля, допуск сурдопереводчика и тифлосурдопереводчика.

62.8. Допуск собаки-проводника при наличии документа, подтверждающего ее специальное обучение <54>.

<54> Приказ Минтруда России от 22 июня 2015 г. N 386н "Об утверждении формы документа, подтверждающего специальное обучение собаки-проводника, и порядка его выдаче" (зарегистрирован в Минюсте России 21 июля 2015 года, регистрационный N 38115).

62.9. Оказание должностными лицами, предоставляющими государственную услугу, иной необходимой инвалидам помощи в преодолении барьеров, мешающих получению услуги и использованию помещений наравне с другими лицами.

62.10. Оборудование на прилегающей к помещениям парковке (последнее - при наличии) не менее 10 процентов мест (но не менее одного места) для стоянки специальных автотранспортных средств инвалидов.

63. Помещения должны соответствовать требованиям пожарной, санитарно-эпидемиологической безопасности и быть оборудованы средствами пожаротушения и оповещения о возникновении чрезвычайной ситуации, системой кондиционирования воздуха, иными средствами, обеспечивающими безопасность и комфортное пребывание граждан.

64. Помещения для приема граждан должны иметь информационные таблички (вывески) с указанием номера кабинета, фамилии, имени, отчества (последнее - при наличии) и должности лица, предоставляющего государственную услугу.

65. Помещение для непосредственного взаимодействия должностных лиц с гражданами организовывается в виде отдельных рабочих мест для каждого ведущего прием должностного лица.

65.1. Каждое рабочее место должно быть оборудовано персональным компьютером с возможностью доступа к необходимым информационным ресурсам, а также печатающим, копирующим и сканирующим устройствами.

65.2. При организации рабочих мест предусматривается возможность беспрепятственного входа (выхода) должностного лица в (из) помещение(я).

66. Выдача паспортов в подразделениях по вопросам миграции осуществляется в специально оборудованных помещениях, имеющих Государственный герб Российской Федерации, флаги Российской Федерации и соответствующего субъекта Российской Федерации.

67. Хранение паспортов должно осуществляться во взломостойких и сертифицированных сейфах.

68. Помещения, в которых осуществляется хранение паспортов, должно быть оборудовано пожарно-охранной сигнализацией, выведенной на пульт дежурной части органа внутренних дел Российской Федерации или подразделения вневедомственной охраны Федеральной службы войск национальной гвардии Российской Федерации, либо обеспечено круглосуточной охраной, а также должны иметь средства защиты оконных и дверных проемов, замки и (или) запирающие устройства, удовлетворяющие следующим требованиям:

68.1. Обладать прочностью и долговечностью.

68.2. Затруднять нарушителю несанкционированный проход.

68.3. Обеспечивать достаточную пропускную способность при санкционированном или аварийном доступе.

68.4. Не оказывать влияние на работу технических средств охраны.

Показатели доступности и качества государственной услуги, в том числе количество взаимодействий заявителя с должностными лицами при предоставлении государственной услуги и их продолжительность, возможность получения государственной услуги в многофункциональном центре предоставления государственных и муниципальных услуг, возможность получения информации о ходе предоставления государственной услуги, в том числе с использованием информационно-коммуникационных технологий

69. Основными показателями доступности предоставления государственной услуги являются:

69.1. Расположение помещений, предназначенных для предоставления государственной услуги, в зоне доступности к основным транспортным магистралям, в пределах пешеходной доступности для граждан.

69.2. Наличие полной и понятной информации о порядке и сроках предоставления государственной услуги в информационно-телекоммуникационных сетях общего пользования (в том числе в сети Интернет), средствах массовой информации.

69.3. Возможность подачи гражданином заявления о выдаче (замене) паспорта и личной фотографии непосредственно в подразделение по вопросам миграции либо в форме электронных документов с использованием Единого портала, либо через многофункциональный центр.

69.4. Возможность получения заявителем сведений о ходе рассмотрения заявления о предоставлении государственной услуги (уведомления о выявленных противоречиях) с помощью Единого портала.

69.5. Возможность получения заявителем уведомлений о предоставлении государственной услуги с помощью Единого портала.

69.6. Возможность получения информации о ходе предоставления государственной услуги, в том числе с использованием информационно-коммуникационных технологий.

70. Основными показателями качества предоставления государственной услуги являются:

70.1. Своевременность предоставления государственной услуги в соответствии со стандартом ее предоставления, установленным настоящим Административным регламентом.

70.2. Минимально возможное количество взаимодействий гражданина с должностными лицами, участвующими в предоставлении государственной услуги.

70.3. Отсутствие обоснованных жалоб на действия (бездействие) должностных лиц и их некорректное (невнимательное) отношение к гражданам.

70.4. Доступность предоставляемой гражданам информации о сроках, порядке предоставления государственной услуги, документах, необходимых для ее предоставления.

70.5. Отсутствие нарушений установленных сроков в процессе предоставления государственной услуги.

70.6. Отсутствие заявлений об оспаривании решений, действий (бездействия) подразделений по вопросам миграции, принимаемых (совершенных) при предоставлении государственной услуги, по итогам рассмотрения которых вынесены решения об удовлетворении (частичном удовлетворении) требований заявлений.

Иные требования, в том числе учитывающие особенности предоставления государственной услуги в многофункциональных центрах предоставления государственных и муниципальных услуг и особенности предоставления государственной услуги в электронной форме

71. Выдача или замена паспорта производится по месту жительства, месту пребывания или по месту обращения гражданина.

72. Заявление о выдаче (замене) паспорта может быть подано непосредственно в ГУВМ МВД России или в подразделение по вопросам миграции при наличии следующих оснований <55>:

<55> Пункты 10, 12 Положения.

72.1. Достижение 14-летнего возраста.

72.2. Получение паспорта впервые.

72.3. Получение паспорта в связи с приобретением гражданства Российской Федерации.

72.4. Утрата (похищение) ранее выданного паспорта, в том числе паспорта гражданина СССР.

72.5. Достижение 20-летнего возраста.

72.6. Достижение 45-летнего возраста.

72.7. Изменение гражданином фамилии, имени, отчества, сведений о дате (число, месяц, год) и (или) месте рождения.

72.8. Изменение пола.

72.9. Непригодность паспорта для дальнейшего использования вследствие износа, повреждения или других причин (в том числе при отсутствии возможности проставления на страницах паспорта обязательных штампов или отметок; изменения сведений о детях, не достигших 14-летнего возраста, отметки о которых внесены в паспорта родителей).

72.10. Обнаружение неточности или ошибочности произведенных в паспорте записей.

72.11. Существенное изменении внешности.

72.12. Замена паспорта гражданина СССР.

73. Заявление о выдаче (замене) паспорта может быть подано через Единый портал при наличии оснований, указанных в подпунктах 72.5 - 72.11 пункта 72 Административного регламента.

При подаче заявления о выдаче (замене) паспорта, поданного в электронной форме с использованием Единого портала, используется простая электронная подпись.

74. Заявление о выдаче (замене) паспорта может быть подано через многофункциональный центр при наличии оснований, указанных в подпунктах 72.5 - 72.11 пункта 72 Административного регламента.

Заявление о выдаче (замене) паспорта может быть подано через многофункциональный центр по основанию, указанному в подпункте 72.1 пункта 72 Административного регламента, при наличии у гражданина, достигшего 14-летнего возраста, одного из документов, подтверждающих наличие у него гражданства Российской Федерации, определенных подпунктами "а", "б" или "в" пункта 1 Указа Президента Российской Федерации N 444.

75. Документы для выдачи или замены паспорта от граждан могут быть приняты работниками многофункциональных центров не позднее 30 дней после наступления обстоятельств, предусматривающих получение или замену паспорта <56>.

<56> Пункт 15 Положения.

76. Работник многофункционального центра при поступлении от подразделения по вопросам миграции уведомления о приеме заявления, либо уведомления об отказе в приеме заявления о выдаче (замене) паспорта, либо оформленного паспорта в срок не позднее рабочего дня, следующего за днем получения уведомления либо паспорта, сообщает об этом гражданину, подавшему заявление о выдаче (замене) паспорта через многофункциональный центр.

77. Паспорт, оформленный на основании заявления о выдаче (замене) паспорта, поданного через многофункциональный центр, выдается гражданину работником данного многофункционального центра.

Перевозка паспортов для выдачи в многофункциональном центре осуществляется работниками многофункционального центра в порядке, обеспечивающем их сохранность.

78. Взаимодействие многофункциональных центров с подразделениями по вопросам миграции производится с использованием системы "Мир" и АИС МФЦ посредством СМЭВ.

79. Выдача и замена паспортов гражданам, находящимся в организациях социального обслуживания, осуществляется подразделениями по вопросам миграции, на территории которых расположены организации социального обслуживания.

80. Выдача и замена паспортов гражданам, проживавшим за пределами Российской Федерации и прибывшим к месту жительства на территории Российской Федерации, осуществляется подразделениями по вопросам миграции по избранному ими месту жительства (пребывания), обращения.

Выдача и замена паспортов гражданам, проживающим за пределами Российской Федерации, осуществляется подразделениями по вопросам миграции по месту обращения таких граждан.

81. Документы, необходимые для выдачи или замены паспорта гражданам, которые в установленном порядке признаны недееспособными, представляют их законные представители.

82. Выдача и замена паспортов военнослужащим, проходящим военную службу по контракту, гражданам из числа гражданского персонала Вооруженных Сил Российской Федерации, других войск, воинских формирований и органов, в том числе проходящим службу (работающим) за пределами Российской Федерации, и членам их семей <57> осуществляется ближайшими к месту расположения воинских частей подразделениями по вопросам миграции.

<57> Далее - "военнослужащие, гражданский персонал и члены их семей".

83. Гражданам, проходящим военную службу по призыву, паспорта выдаются или заменяются по окончании установленного срока военной службы по призыву.

84. Осужденным к принудительным работам, аресту или лишению свободы <58> паспорта оформляются и выдаются подразделениями по вопросам миграции, на территории обслуживания которых находятся соответствующие учреждения, исполняющие наказание <59>, на основании представленных администрациями указанных учреждений запросов (приложение N 3 к Административному регламенту) с приложением заполненных заявлений о выдаче (замене) паспорта, двух личных фотографий, а также имеющихся в личном деле подлежащих замене паспортов и иных личных документов.

<58> Далее - "осужденные".

<59> Далее - "исправительные учреждения".

84.1. В случае обращения осужденных по вопросу первичной выдачи паспорта оформление документов осуществляется в соответствии с положениями Административного регламента, регулирующими порядок первичной выдачи паспорта по месту обращения, с проведением подразделениями по вопросам миграции проверок, предусмотренных пунктом 130 Административного регламента.

84.2. При обращении осужденных по вопросу замены паспорта оформление документов осуществляется в соответствии с положениями Административного регламента, регулирующими порядок замены паспорта по месту обращения, с проведением подразделениями по вопросам миграции проверок, предусмотренных пунктом 130 Административного регламента.

84.3. При обращении осужденных по вопросу выдачи паспорта в связи с его утратой оформление документов осуществляется в соответствии с положениями Административного регламента, регулирующими порядок получения паспорта по месту обращения в связи с его утратой (похищением), с проведением подразделениями по вопросам миграции проверок, предусмотренных пунктом 130 Административного регламента.

84.4. При отсутствии у осужденного документов, удостоверяющих гражданство Российской Федерации, возникновении сомнений в подлинности или обоснованности выдачи таких документов, а также при обстоятельствах, позволяющих предполагать наличие либо отсутствие у него гражданства Российской Федерации, по инициативе соответствующего исправительного учреждения, без требования об уплате государственной пошлины, осуществляется проверка законности выдачи указанного документа и (или) наличия соответствующих обстоятельств с вынесением подразделением по вопросам миграции мотивированного заключения по результатам проверки. Указанная проверка проводится до принятия у осужденного заявления о выдаче (замене) паспорта.

85. Замена паспортов лицам, в отношении которых применяются меры государственной защиты, осуществляется в соответствии с федеральными законами и иными нормативными правовыми актами Российской Федерации.

III. Состав, последовательность и сроки выполнения административных процедур (действий), требования к порядку их выполнения, в том числе особенности выполнения административных процедур (действий) в электронной форме

Исчерпывающий перечень административных процедур

86. Предоставление государственной услуги включает в себя следующие административные процедуры:

86.1. Прием документов.

86.2. Формирование и направление межведомственных запросов.

86.3. Рассмотрение документов и принятие решения.

86.4. Оформление паспорта.

86.5. Выдача паспорта.

Прием документов

87. Основанием для начала административной процедуры является подача лично гражданином заявления о выдаче (замене) паспорта:

на бумажном носителе непосредственно в ГУВМ МВД России или подразделение по вопросам миграции во всех случаях, предусмотренных пунктом 72 Административного регламента, либо через многофункциональный центр с представлением всех необходимых документов в случаях, предусмотренных пунктом 74 Административного регламента;

в электронной форме с использованием Единого портала и приложением личной фотографии в виде электронного файла в случаях, предусмотренных абзацем первым пункта 73 Административного регламента.

88. Заявление о выдаче (замене) паспорта, документы и личные фотографии, необходимые для выдачи или замены паспорта, должны быть поданы гражданином не позднее 30 дней после наступления обстоятельств, указанных в пунктах 1, 7 или 12 Положения.

89. В целях предоставления государственной услуги осуществляется прием заявителей по предварительной записи посредством Единого портала в соответствии с подпунктом "е" пункта 1 Положения о федеральной государственной информационной системе "Единый портал государственных и муниципальных услуг (функций)", утвержденного постановлением Правительства Российской Федерации от 24 октября 2011 г. N 861, телефонной связи либо при личном обращении гражданина в подразделение по вопросам миграции.

89.1. Заявителю предоставляется возможность записи в любые свободные для приема дату и время в пределах установленного в подразделении по вопросам миграции графика приема заявителей.

89.2. Подразделение по вопросам миграции не вправе требовать от заявителя совершения иных действий, кроме прохождения идентификации и аутентификации в соответствии с нормативными правовыми актами Российской Федерации, указания цели приема, а также предоставления сведений, необходимых для расчета длительности временного интервала, который необходимо забронировать для приема.

89.3. Запись на прием в ГУВМ МВД России для подачи заявления о выдаче (замене) паспорта с использованием Единого портала не осуществляется.

89.4. При определении времени приема по телефону сотрудник назначает время на основе графика запланированного времени приема граждан с учетом времени, удобного гражданину. Гражданину сообщается время посещения и номер кабинета, в который следует обратиться.

89.5. При личном обращении гражданину выдается талон-подтверждение.

90. Граждане, находящиеся в организациях социального обслуживания, представляют необходимые для выдачи и замены паспорта документы через должностных лиц указанных организаций либо непосредственно в подразделение по вопросам миграции.

91. Прием всех необходимых для оформления паспорта военнослужащим, гражданскому персоналу и членам их семей документов и личных фотографий производится от уполномоченных должностных лиц воинских частей, назначаемыми соответствующими приказами командиров воинских частей <60>.

<60> Далее - "уполномоченные должностные лица воинских частей".

Уполномоченными должностными лицами воинских частей документы для оформления паспорта в течение 3 календарных дней представляются в подразделение по вопросам миграции.

92. Прием всех необходимых для оформления паспорта осужденным документов и личных фотографий производится через администрацию исправительного учреждения.

93. Прием всех необходимых документов для оформления паспорта гражданину, признанному в установленном порядке недееспособным, производится от его законного представителя, который проставляет свою подпись в заявлении о выдаче (замене) паспорта. В этом случае сотрудником, ответственным за прием документов, в пункте 18 заявления о выдаче (замене) паспорта производится соответствующая запись о фамилии (при наличии), имени (при наличии), отчестве (при наличии) законного представителя и реквизиты его паспорта либо временного удостоверения личности.

94. В необходимых случаях для приема документов от граждан, не имеющих возможности по состоянию здоровья обратиться в подразделение по вопросам миграции, по их просьбе, просьбе родственников, оформленной в письменном виде, осуществляется выход (выезд) сотрудника, ответственного за прием документов, по месту жительства, месту пребывания или фактического проживания гражданина.

95. Если гражданин не имеет возможности самостоятельно заполнить заявление о выдаче (замене) паспорта, оно заполняется сотрудником, ответственным за прием документов, либо работником многофункционального центра, либо должностным лицом организации социального обслуживания.

96. Гражданин, подающий документы для получения паспорта в связи с достижением 14-летнего возраста, впервые или в связи с заменой паспорта гражданина СССР и не представивший документы, свидетельствующие о принадлежности его к гражданству Российской Федерации, указанные в подпункте 41.2 пункта 41 Административного регламента, сообщает сотруднику, ответственному за прием документов, сведения об органе, который принял решение о приобретении гражданства Российской Федерации, и дату приобретения гражданства Российской Федерации, для внесения сотрудником этих данных в пункт 18 заявления о выдаче (замене) паспорта.

97. Гражданин, подающий документы для получения паспорта в связи с приобретением гражданства Российской Федерации и не представивший документы, удостоверяющие наличие гражданства Российской Федерации, выданные в связи с приобретением гражданства на территории Российской Федерации, сообщает сотруднику, ответственному за прием документов, сведения о территориальном органе МВД России, принявшем решение о приобретении гражданства Российской Федерации, и дату приобретения гражданства Российской Федерации либо дату подписания указа Президента Российской Федерации о приобретении гражданства Российской Федерации для внесения сотрудником этих данных в пункт 18 заявления о выдаче (замене) паспорта.

98. Дату подачи заявления в пункте 9 лицевой стороны заявления о выдаче (замене) паспорта гражданин проставляет в день подачи документов в подразделение по вопросам миграции либо в многофункциональный центр.

99. Подпись гражданина на заявлении о выдаче (замене) паспорта свидетельствует о достоверности сведений, указанных им в заявлении о выдаче (замене) паспорта, и получении согласия гражданина на обработку его персональных данных.

100. Формирование заявления о выдаче (замене) паспорта в форме электронного документа заявителем осуществляется посредством заполнения электронной формы заявления о выдаче (замене) паспорта на Едином портале.

100.1. Форматно-логическая проверка сформированного заявления о выдаче (замене) паспорта в форме электронного документа осуществляется автоматически после заполнения заявителем каждого из полей электронной формы заявления о выдаче (замене) паспорта. При выявлении некорректно заполненного поля электронной формы заявления о выдаче (замене) паспорта заявитель уведомляется о характере выявленной ошибки и порядке ее устранения посредством информационного сообщения непосредственно в электронной форме заявления о выдаче (замене) паспорта.

100.2. При формировании заявления о выдаче (замене) паспорта в форме электронного документа заявителю обеспечивается:

100.2.1. Возможность копирования и сохранения заявления о выдаче (замене) паспорта в форме электронного документа.

100.2.2. Возможность печати на бумажном носителе электронной формы заявления о выдаче (замене) паспорта.

100.2.3. Сохранение ранее введенных в электронную форму заявления о выдаче (замене) паспорта значений в любой момент по желанию пользователя, в том числе при возникновении ошибок ввода и возврате для повторного ввода значений в электронную форму заявления о выдаче (замене) паспорта.

100.2.4. Заполнение полей электронной формы заявления о выдаче (замене) паспорта до начала ввода сведений гражданином с использованием сведений, размещенных в ЕСИА, и сведений, опубликованных на Едином портале в части, касающейся сведений, отсутствующих в единой системе идентификации и аутентификации.

100.2.5. Возможность вернуться на любой из этапов заполнения электронной формы заявления о выдаче (замене) паспорта без потери ранее введенной информации.

100.2.6. Возможность доступа заявителя на Едином портале к ранее поданным им заявлениям о выдаче (замене) паспорта в форме электронного документа в течение не менее одного года, а также частично сформированных заявлений о выдаче (замене) паспорта в форме электронного документа - в течение не менее 3 месяцев.

100.3. Сформированное и подписанное заявление о выдаче (замене) паспорта в форме электронного документа и иные документы, указанные пункте 33 Административного регламента, необходимые для предоставления государственной услуги, направляются в подразделение по вопросам миграции по месту жительства, месту пребывания или по месту обращения гражданина посредством Единого портала.

100.4. Подразделение по вопросам миграции обеспечивает прием документов, необходимых для предоставления государственной услуги, и регистрацию заявления о выдаче (замене) паспорта в форме электронного документа.

100.5. При получении заявления о выдаче (замене) паспорта в форме электронного документа в автоматическом режиме осуществляется форматно-логический контроль заявления о выдаче (замене) паспорта в форме электронного документа, проверяется наличие оснований для отказа в приеме заявления о выдаче (замене) паспорта, указанных в пункте 44 Административного регламента, а также осуществляются следующие действия:

100.5.1. При наличии хотя бы одного из указанных оснований должностное лицо, ответственное за предоставление государственной услуги, в срок, не превышающий срок предоставления государственной услуги, подготавливает письмо о невозможности предоставления государственной услуги, а заявлению о выдаче (замене) паспорта присваивается статус "Возвращено". Гражданину направляется электронное сообщение с использованием Единого портала с указанием причины возврата заявления о выдаче (замене) паспорта в форме электронного документа.

100.5.2. При отсутствии указанных оснований заявителю сообщается присвоенный заявлению о выдаче (замене) паспорта в электронной форме уникальный номер, по которому в соответствующем разделе Единого портала заявителю будет представлена информация о ходе рассмотрения указанного заявления о выдаче (замене) паспорта в форме электронного документа.

100.6. После принятия заявления о выдаче (замене) паспорта в форме электронного документа должностным лицом, уполномоченным на предоставление государственной услуги, статус заявления о выдаче (замене) паспорта в форме электронного документа в личном кабинете заявителя на Едином портале обновляется до статуса "принято" и заявление о выдаче (замене) паспорта распечатывается на перфокарточной бумаге.

101. Все необходимые для оформления паспорта документы и личные фотографии принимаются сотрудником, ответственным за прием документов от должностных лиц организаций социального обслуживания, не позднее 3 календарных дней после представления гражданином должностному лицу заявления о выдаче (замене) паспорта.

102. При подаче гражданином заявления о выдаче (замене) паспорта сотрудник либо работник многофункционального центра:

102.1. Проверяет правильность заполнения заявления о выдаче (замене) паспорта.

102.2. Подтверждает тождественность личности гражданина с лицом, изображенным на фотографиях в паспорте (при замене паспорта) и представленных гражданином.

102.3. Оценивает качество и соответствие фотографий установленным требованиям, на оборотной стороне фотографий простым карандашом указывает фамилию и инициалы гражданина.

102.4. Осуществляет сверку сведений, указанных гражданином в заявлении о выдаче (замене) паспорта, со сведениями, указанными в паспорте и других представленных документах.

102.5. Проверяет наличие надлежащим образом оформленных документов, предусмотренных пунктами 30 - 34 Административного регламента.

102.6. Удостоверяет личную подпись гражданина путем проставления своей фамилии, подписи на лицевой стороне заявления о выдаче (замене) паспорта.

103. Особое внимание в ходе приема заявления о выдаче (замене) паспорта обращается на полноту сведений, указанных в самом заявлении о выдаче (замене) паспорта, при этом визуально определяется подлинность документов, являющихся основанием для выдачи или замены паспорта.

104. Сотрудником, ответственным за прием документов, либо работником многофункционального центра в пункт 8 заявления о выдаче (замене) паспорта вносится запись о наличии гражданства Российской Федерации с указанием сведений об основаниях его приобретения (в том числе по рождению).

105. При наличии у гражданина нескольких оснований для замены паспорта, указанных в пункте 12 Положения, одним из которых является утрата или похищение паспорта, в пункте 9 заявления о выдаче (замене) паспорта сотрудником, ответственным за прием документов, вносится запись "в связи с утратой или похищением". Другие основания для замены паспорта вносятся сотрудником, ответственным за прием документов, в пункт 18 заявления о выдаче (замене) паспорта.

При наличии у гражданина нескольких оснований для выдачи или замены паспорта, не связанных с утратой или похищением паспорта, в пункте 9 заявления о выдаче (замене) паспорта сотрудником, ответственным за прием документов, указывается одно из оснований. Другие основания для замены паспорта вносятся в пункт 18 заявления о выдаче (замене) паспорта.

106. Если гражданином представлены не все документы, необходимые для выдачи или замены паспорта, и (или) личные фотографии не соответствуют установленным требованиям (пункт 38 Административного регламента), сотрудник, ответственный за прием документов или работник многофункционального центра не принимает представленное заявление о выдаче (замене) паспорта, а гражданину предлагается представить недостающие документы и (или) новые фотографии. Гражданину разъясняются положения пункта 44 Административного регламента.

107. При приеме документов в заявлении о выдаче (замене) паспорта работник многофункционального центра и (либо) сотрудник, осуществляющий прием документов, проставляет свою подпись с расшифровкой фамилии и дату приема документов на лицевой стороне заявления о выдаче (замене) паспорта.

108. После принятия заявления о выдаче (замене) паспорта, сотрудником, ответственным за прием документов, или работником многофункционального центра гражданину сообщается о дате получения оформленного паспорта и возвращения поданных личных документов, а также по желанию гражданина выдается справка о приеме документов для оформления паспорта в произвольной форме.

109. Максимальный срок приема документов для оформления паспорта - 15 минут.

110. При обращении гражданина в многофункциональный центр и при наличии технической возможности заявление о выдаче (замене) паспорта работником многофункционального центра заполняется с применением программных средств, использующих технологию автоматизированного формирования и распознавания машиночитаемой информации. Заявление о выдаче (замене) паспорта с приложенными копиями документов, перечисленных в подпункте 30.4 пункта 30, подпунктах 33.2, 33.5 пункта 33 Административного регламента, подписывается усиленной квалифицированной электронной подписью работника многофункционального центра и не позднее рабочего дня, следующего за днем обращения гражданина, направляется с использованием АИС МФЦ посредством СМЭВ в ведомственный сегмент МВД России системы "Мир".

111. Сотрудник, ответственный за прием документов при поступлении из многофункциональных центров в электронной форме копий документов, указанных в пункте 110 Административного регламента, рассматривает их в срок не позднее рабочего дня, следующего за днем поступления копий документов в электронной форме и:

111.1. Обеспечивает посредством ведомственного сегмента МВД России системы "Мир" обработку копий документов, поступивших в электронной форме, на предмет контроля целостности.

111.2. При наличии оснований для отказа в приеме документов, установленных пунктом 44 Административного регламента, с использованием системы "Мир" посредством СМЭВ направляет в АИС МФЦ уведомление, в котором информирует об отказе в приеме заявления

о выдаче (замене) паспорта с указанием причин.

111.3. При приеме заявления о выдаче (замене) паспорта с использованием системы "Мир" посредством СМЭВ направляет в АИС МФЦ уведомление о приеме заявления о выдаче (замене) паспорта, поступившего в электронной форме.

111.4. Вносит сведения, указанные в заявлении о выдаче (замене) паспорта, в базу данных ведомственного сегмента МВД России системы "Мир" в день поступления заявления о выдаче (замене) паспорта в подразделение по вопросам миграции.

112. Работник многофункционального центра не позднее 3 календарных дней со дня приема заявления о выдаче (замене) паспорта передает по описи в подразделение по вопросам миграции оригинал заявления о выдаче (замене) паспорта со всеми необходимыми документами.

Опись составляется в двух экземплярах. Один экземпляр передается в подразделение по вопросам миграции, второй экземпляр с подписью (с расшифровкой фамилии) и датой приема заявления и документов, возвращается в многофункциональный центр.

113. При поступлении из многофункционального центра оригинала заявления о выдаче (замене) паспорта с прилагаемыми к нему документами в бумажном виде в качестве даты приема указывается дата приема этого заявления в электронной форме.

114. Сведения, указанные в заявлении о выдаче (замене) паспорта, поступившем в форме электронного документа из многофункционального центра, сверяются с поступившими документами (оригиналами или их копиями), и при наличии несоответствия данных в базе данных ведомственного сегмента МВД России системы "Мир" производится корректировка сведений.

115. При обращении гражданина в подразделение по вопросам миграции в связи с утратой (похищением) паспорта, сотрудником, ответственным за прием, осуществляются следующие действия:

115.1. Заявление об утрате (похищении) паспорта регистрируется в журнале регистрации заявлений граждан об утрате (похищении) паспорта (приложение N 4 к Административному регламенту).

115.1. На основании заявления об утрате (похищении) паспорта сотрудником составляется справка (приложение N 5 к Административному регламенту) и в день приема заявления заводится дело об утрате (похищении) паспорта, в котором содержатся все материалы проверки, в том числе копии устанавливающих личность документов.

115.2. Делу об утрате (похищении) паспорта присваивается порядковый номер, который указан в заявлении об утрате (похищении) паспорта.

115.3.Информация об утраченном (похищенном) паспорте не позднее следующего рабочего дня со дня приема заявления об утрате (похищении) паспорта вносится в базу данных ведомственного сегмента МВД России системы "Мир".

115.4. В заявлении о выдаче (замене) паспорта проставляются следующие сведения:

115.4.1. В графе 9 "Прошу выдать (заменить) паспорт" вместе с основанием выдачи паспорта - порядковый номер дела об утрате (похищении) паспорта, под которым заявление об утрате (похищении) паспорта зарегистрировано в журнале регистрации заявлений граждан об утрате (похищении) паспорта.

115.4.2. В графе 11 "Предъявленный документ" - сведения об утраченном (похищенном) паспорте с указанием данных о наименовании подразделения по вопросам миграции, выдавшего паспорт, и дате его выдачи.

116. В случае утраты или похищения паспорта гражданина СССР заявление о выдаче (замене) паспорта принимается после установления личности гражданина и проведения проверки обстоятельств, свидетельствующих о наличии либо отсутствии гражданства Российской Федерации, в соответствии пунктом 51 Положения о порядке рассмотрения вопросов гражданства Российской Федерации, утвержденного Указом Президента Российской Федерации от 14 ноября 2002 г. N 1325.

117. В случаях, требующих проведения дополнительной проверки по установлению личности и направления запросов на основании подпункта 44.1.6 пункта 44 Административного регламента, гражданину отказывают в приеме заявления о выдаче (замене) паспорта, о чем производится запись в заключении по результатам проверки заявления об утрате или похищении паспорта (приложение N 6 к Административному регламенту), и сообщается гражданину. Срок проведения процедуры по установлению личности не должен превышать 5 рабочих дней со дня поступления последней необходимой для проведения процедуры информации (представления копий документов, надлежащим образом оформленных свидетельских показаний).

118. Документы, в том числе поданные в электронной форме с использованием Единого портала либо через многофункциональный центр, рассматриваются и проверяются руководителем (начальником) подразделения по вопросам миграции, а в случае его отсутствия - заместителем руководителя (начальника) подразделения по вопросам миграции или лицом, исполняющим обязанности начальника подразделения по вопросам миграции <61>, или сотрудником подразделения по вопросам миграции, ответственным за прием документов.

<61> Далее - "начальник".

119. После получения сообщения о том, что заявление о выдаче (замене) паспорта, поданное в форме электронного документа или через многофункциональный центр, принято к рассмотрению, либо если заявление о выдаче (замене) паспорта было подано непосредственно в подразделение по вопросам миграции и принято сотрудником, гражданин вправе на срок оформления паспорта получить временное удостоверение личности.

119.1. Временное удостоверение личности выдается гражданину при его личном посещении подразделения по вопросам миграции.

119.2. Временное удостоверение личности выдается после установления личности гражданина и подтверждения наличия у него гражданства Российской Федерации, а при обращении гражданина с заявлением об утрате или похищении паспорта - после подтверждения факта выдачи утраченного или похищенного паспорта.

119.3. Выдаваемые гражданам временные удостоверения личности регистрируются в журнале учета временных удостоверений личности гражданина Российской Федерации (приложение N 7 к Административному регламенту).

119.4. Временное удостоверение личности в случае, предусмотренном пунктом 141 Административного регламента, выдается гражданину без заявления о выдаче (замене) паспорта.

119.5. Максимальный срок оформления временного удостоверения личности - 10 минут.

120. В случае необходимости проведения процедуры установления личности, заявление о выдаче (замене) паспорта принимается после установления личности гражданина и проведения проверки наличия гражданства Российской Федерации.

121. Результатом административной процедуры является прием и регистрация заявления о выдаче (замене) паспорта и передача его сотруднику, ответственному за направление межведомственных запросов и рассмотрение заявления.

Формирование и направление межведомственных запросов

122. Основанием для начала административной процедуры является непредставление гражданином документов, предусмотренных пунктом 41 Административного регламента, при личном обращении гражданина непосредственно в ГУВМ МВД России или в подразделение по вопросам миграции, или через многофункциональный центр, а также в случае подачи заявления о выдаче (замене) паспорта в форме электронного документа с использованием Единого портала.

123. Взаимодействие подразделений по вопросам миграции с федеральными органами исполнительной власти и иными заинтересованными органами осуществляется с использованием СМЭВ и подключаемых к ней региональных систем межведомственного электронного взаимодействия либо единой информационно-технологической инфраструктуры системы "Мир".

123.1. Межведомственные запросы направляются в течение 1 рабочего дня со дня регистрации заявления о выдаче (замене) паспорта.

123.2. Срок подготовки и направления ответа на межведомственный запрос не может превышать 5 рабочих дней со дня поступления межведомственного запроса в орган или организацию, предоставляющую информацию.

124. В Министерстве иностранных дел Российской Федерации, при отсутствии данных в базе данных ведомственного сегмента МВД России системы "Мир", ГУВМ МВД России или подразделение по вопросам миграции запрашивает необходимую информацию путем направления межведомственного запроса в случаях:

124.1. Непредставления гражданином документов о приобретении гражданства Российской Федерации за пределами Российской Федерации.

124.2. Утраты заграничного паспорта, выданного Министерством иностранных дел Российской Федерации либо дипломатическим представительством или консульским учреждением Российской Федерации, для граждан, проживающих или проживавших за пределами Российской Федерации, прибывших на территорию Российской Федерации и желающих получить паспорт.

125. В межведомственном запросе указываются фамилия, имя, отчество, дата и место рождения гражданина, дата приобретения гражданства Российской Федерации (если имеются сведения о дате приобретения гражданства Российской Федерации), орган, принявший решение о приобретении гражданства Российской Федерации или дата выдачи паспорта (если имеются сведения о дате его выдаче), орган, выдавший заграничный паспорт.

126. В Государственной информационной системе о государственных и муниципальных платежах ГУВМ МВД России или подразделение по вопросам миграции подтверждает факт уплаты государственной пошлины.

При отсутствии информации об уплате государственной пошлины в Государственной информационной системе о государственных и муниципальных платежах межведомственный запрос направляется в Федеральное казначейство.

127. Результатом административной процедуры является получение в рамках межведомственного взаимодействия информации (ответов), необходимой для предоставления государственной услуги.

Рассмотрение документов и принятие решения

128. Основанием для начала административной процедуры является поступление заявления о выдаче (замене) паспорта и прилагаемых к нему документов сотруднику, ответственному за рассмотрение заявлений.

129. Сведения, представленные гражданином, обратившимся за выдачей или заменой паспорта, подлежат проверке по оперативносправочным и розыскным учетам информационных центров территориальных органов МВД России на региональном уровне на предмет выявления лиц, находящихся в розыске либо пропавших без вести.

130. Проверке подлежат следующие сведения, представленные гражданином, обратившимся за выдачей или заменой паспорта:

130.1. По базе данных ведомственного сегмента МВД России системы "Мир":

130.1.1. О подтверждении тождественности лица, изображенного на фотографии, представленной гражданином, и фотографии, содержащейся в графическом отображении заявления о выдаче (замене) паспорта, если ранее выданный паспорт выдавался иным подразделением по вопросам миграции (при замене паспорта).

130.1.2. О действительности регистрации по месту жительства (по месту пребывания).

130.1.3. О действительности представленных сведений, а также о наличии незавершенных административных процедур по выдаче паспорта в других подразделениях по вопросам миграции или наличии действующего паспорта или паспорта, выданного в нарушение порядка, установленного настоящим Административным регламентом.

130.1.4. О наличии действующего заграничного паспорта.

130.2. По учетам подразделений по вопросам миграции территориального органа МВД России на региональном уровне, осуществляющих адресно-справочную работу <62> по месту его регистрации - о действительности регистрации по месту жительства (по месту пребывания), при отсутствии сведений в базе данных ведомственного сегмента МВД России системы "Мир".

<62> Далее - "подразделение АСР".

130.3. По картотеке заявлений о выдаче (замене) паспорта, если ранее выданный паспорт выдавался этим же подразделением по вопросам миграции (при замене паспорта) - о подтверждении тождественности лица, изображенного на фотографии, представленной гражданином, и фотографии, размещенной на заявлении о выдаче (замене) паспорта.

131. При наличии в базе данных ведомственного сегмента МВД России системы "Мир" графического отображения заявления о выдаче (замене) паспорта на паспорт, подлежащий замене, устанавливается тождественность фотографии, личности гражданина, подавшего заявление о выдаче (замене) паспорта, если ранее выданный паспорт выдавался иным подразделением по вопросам миграции.

132. При отсутствии в базе данных ведомственного сегмента МВД России системы "Мир" графического отображения заявления о выдаче (замене) паспорта, а также если информация, содержащаяся в указанной базе данных, не соответствует представленным гражданином документам, сотрудник формирует и направляет запрос посредством сервиса единой системы информационно-аналитического обеспечения деятельности МВД России в подразделение по вопросам миграции, оформившее паспорт, подлежащий замене, в течение рабочего дня после регистрации заявления о выдаче (замене) паспорта.

133. Подразделение по вопросам миграции, получившее запрос, направленный в соответствии с пунктом 132 Административного регламента:

133.1. Проверяет сведения, представленные гражданином по картотеке заявлений о выдаче (замене) паспорта и адресно-справочным учетам подразделения АСР.

133.2. В течение одного рабочего дня, следующего за днем получения запроса, сведения, находящиеся в распоряжении подразделения по вопросам миграции, вносит в базу данных ведомственного сегмента МВД России системы "Мир", в том числе сканирует имеющееся в подразделении по вопросам миграции заявление о выдаче (замене) паспорта и вводит его графическое отображение в ведомственный сегмент МВД России системы "Мир".

133.3. Направляет инициатору запроса в течение 2 рабочих дней, следующих за днем получения запроса, посредством сервиса единой системы информационно-аналитического обеспечения деятельности МВД России сообщение о внесении (корректировке) сведений в ведомственный сегмент МВД России системы "Мир".

134. При обращении гражданина в случае приобретения гражданства Российской Федерации, на основании указанных гражданином сведений о территориальном органе МВД России, принявшем решение о приобретении гражданства Российской Федерации, и дате приобретения гражданства Российской Федерации, ГУВМ МВД России либо подразделение по вопросам миграции в течении рабочего дня проверяет соответствующие сведения в базе данных ведомственного сегмента МВД России системы "Мир", а при их отсутствии, запрашивает в подразделении по вопросам миграции, оформившем гражданство Российской Федерации, соответствующие сведения посредством сервиса единой системы информационно-аналитического обеспечения деятельности МВД России.

134.1. Территориальный орган либо подразделение по вопросам миграции, принявшее решение о приобретении гражданства Российской Федерации, в течение 3 рабочих дней сообщает запрашиваемую информацию посредством сервиса единой системы информационноаналитического обеспечения деятельности МВД России инициатору запроса и вносит отсутствующие сведения в базу данных ведомственного сегмента МВД России системы "Мир".

134.2. В случае отсутствия информации о приобретении гражданства Российской Федерации подразделение по вопросам миграции проводит проверку обстоятельств, свидетельствующих о наличии либо отсутствии гражданства Российской Федерации.

135. При невозможности представления заграничного паспорта, при обращении гражданина в случае приобретения гражданства Российской Федерации за пределами территории Российской Федерации, паспорт может быть выдан на основании других документов, подтверждающих сведения, необходимые для его получения, а также тождественность личности гражданина заявленным сведениям (национальный документ, удостоверяющий личность, свидетельство о рождении, свидетельство о заключении (расторжении) брака, военный, профсоюзный билеты, справка об освобождении из мест лишения свободы, пенсионное, водительское удостоверения и иные документы). При этом проводится процедура установления личности, предусмотренная пунктом 137 Административного регламента.

136. После завершения всех проверок в пункте 13 заявления о выдаче (замене) паспорта указываются дата направления запросов, дата получения результатов проверок и результаты проверок, фамилия и инициалы сотрудника, проводившего проверки, и его подпись.

137. Если на дату подачи заявления о выдаче (замене) паспорта гражданин является совершеннолетним и ранее ему паспорт не выдавался, устанавливается его личность.

137.1. Принятые материалы в течение рабочего дня подлежат регистрации и докладу начальнику, который организует проведение проверочных мероприятий, назначает сотрудника, уполномоченного проводить установление личности.

137.2. Личность гражданина устанавливается по совокупности имеющихся у него документов (свидетельству о рождении, свидетельству о заключении (расторжении) брака, военному, профсоюзному, охотничьему билетам, справке об освобождении осужденных и лиц, содержащихся под стражей, заграничному паспорту, трудовой книжке, пенсионному, водительскому удостоверениям и иным документам), а также путем запроса необходимых сведений и документов об устанавливаемом лице предприятий, учреждений, организаций, органов государственной власти и местного самоуправления, где он работал, проходил службу, обучался, отбывал наказание, находился на лечении, пребывал по иным обстоятельствам.

137.3. В исключительных случаях, при невозможности получения необходимых документов, личность гражданина может быть подтверждена оформленными в установленном порядке свидетельскими показаниями, а также путем проведения криминалистических и других идентификационных исследований.

137.4. В процессе проверки учитываются все сведения, сообщенные гражданином.

137.5. Одновременно осуществляется проверка указанных сведений:

137.5.1. По оперативно-справочным и розыскным учетам информационных центров территориальных органов МВД России на региональном уровне о возможном нахождении гражданина в розыске.

137.5.2. По базе данных ведомственного сегмента МВД России системы "Мир", в том числе по учетам подразделений АСР по месту регистрации и (или) обращения.

137.6. Срок рассмотрения заявления об установлении личности не должен превышать 30 календарных дней с даты его регистрации, в случае если первоначально были приложены все необходимые для проведения проверки материалы.

137.7. В случаях, требующих проведения дополнительной проверки и направления соответствующих запросов, гражданину направляется промежуточный ответ, а окончательный срок рассмотрения заявления об установлении личности не должен превышать 5 рабочих дней со дня поступления последней необходимой для проведения проверки информации (представления копий документов, надлежащим образом оформленных свидетельских показаний).

137.8. При подтверждении сообщенной гражданином информации о факте выдачи ему свидетельства о рождении, а также установлении его личности, выносится заключение по результатам проверки заявления об установлении личности гражданина, которое утверждается начальником.

137.9. По результатам проверки по установлению личности гражданину направляется мотивированный ответ.

137.10. Материалы проверок формируются в отдельное учетное дело.

137.11. При отсутствии у гражданина документов, подтверждающих наличие у него гражданства Российской Федерации, после установления личности проводится проверка обстоятельств, свидетельствующих о наличии у него гражданства Российской Федерации в соответствии с пунктами 51 - 52 Положения о порядке рассмотрения вопросов гражданства Российской Федерации, утвержденного Указом Президента Российской Федерации от 14 ноября 2002 г. N 1325.

138. В случае если гражданин не представил талон-уведомление о приеме и регистрации заявления (при похищении паспорта), проводится проверка по оперативно-справочным учетам территориального органа МВД России на региональном уровне по месту обращения гражданина с заявлением о похищении паспорта.

139. Сведения, представленные гражданином, обратившимся за получением паспорта в связи с утратой или похищением паспорта, подлежат проверке по учетам, указанным в пунктах 129 и 130 Административного регламента, а также по учетам подразделения по вопросам миграции по месту жительства гражданина (при наличии регистрации) в части подтверждения действительности паспорта, наличия гражданства Российской Федерации и наличия (отсутствия) аналогичных запросов из других подразделений по вопросам миграции.

139.1. В случае отсутствия информации в базе данных ведомственного сегмента МВД России системы "Мир" в подразделение по вопросам миграции по месту выдачи утраченного или похищенного паспорта не позднее следующего рабочего дня с момента заведения дела об утрате (похищении) паспорта направляется запрос произвольной формы для получения сведений в части подтверждения действительности паспорта, наличия гражданства Российской Федерации и наличия (отсутствия) аналогичных запросов из других подразделений по вопросам миграции.

139.2. Подразделение по вопросам миграции, получившее запрос, в течение 10 дней представляет инициатору запроса запрашиваемую информацию и одновременно осуществляет следующие мероприятия:

139.2.1. Проводит проверку по оперативно-справочным и розыскным учетам информационного центра территориального органа МВД России на региональном уровне.

О выявлении лиц, находящихся в розыске, подразделение по вопросам миграции незамедлительно сообщает в письменном виде в дежурную часть территориального органа МВД России на обслуживаемой территории для последующего информирования инициатора розыска.

139.2.2. В пункте 18 заявления о выдаче (замене) паспорта указывает подразделение по вопросам миграции, которое оформляет новый паспорт. Заявление о выдаче (замене) паспорта ставится на контроль.

139.2.3. Отсутствующие сведения, находящиеся в распоряжении подразделения по вопросам миграции, вносит в базу данных ведомственного сегмента МВД России системы "Мир".

139.3. В случаях, когда в картотеке подразделения по вопросам миграции заявление о выдаче (замене) паспорта на гражданина не сохранилось, а также отсутствует информация в отношении него в учетах подразделений АСР, проводится процедура установления личности, предусмотренная пунктом 137 Административного регламента.

139.4. При подтверждении факта выдачи утраченного или похищенного паспорта гражданину, а также при установлении его личности и наличия у него гражданства Российской Федерации, начальник утверждает заключение по результатам проверки заявления об утрате (похищении) паспорта и принимает решение об оформлении паспорта взамен утраченного или похищенного.

139.5. Если гражданин, заявивший об утрате или похищении паспорта, в ходе производства по делу об утрате (похищении) обнаружит его, то найденный паспорт подлежит сдаче, а гражданину выдается новый паспорт. Производство по делу об утрате (похищении) паспорта прекращается, о чем производится запись в заключении по результатам проверки заявления об утрате (похищении) паспорта.

140. Поступившие в подразделения по вопросам миграции по месту обнаружения утраченные или похищенные паспорта уничтожаются с внесением соответствующих сведений в базу данных ведомственного сегмента МВД России системы "Мир", информация об уничтожении паспорта автоматически формируется и направляется посредством ведомственного сегмента МВД России системы "Мир" в подразделение по вопросам миграции, выдавшее уничтоженный паспорт, для внесения сведений в соответствующее заявление о выдаче (замене) паспорта.

141. С целью оперативного оформления временного удостоверения личности в случае утраты или похищении паспорта, выданного иным подразделением по вопросам миграции, и отсутствия документов, подтверждающих личность гражданина, без заведения дела об утрате (похищении) паспорта, на основании заявления, поданного гражданином в произвольной форме, проводится проверка по установлению его личности и подтверждения выдачи утраченного паспорта.

Временное удостоверение личности без заведения дела об утрате (похищении) паспорта выдается гражданину для проезда его к месту жительства на срок до 10 дней.

При этом в графе "В связи с" временного удостоверения личности указывается: "Для проезда к месту жительства, без заведения дела об утрате (похищении) паспорта".

142. По результатам проведенных мероприятий, в том числе в рамках дела по утрате (похищении) паспорта, и на основании представленных документов начальник в течение одного рабочего дня принимает решение об оформлении паспорта или об отказе в выдаче паспорта. Решение оформляется путем проставления в пункте 14 заявления о выдаче (замене) паспорта подписи и своей фамилии, а при отказе в выдаче паспорта указывается основание, предусмотренное пунктом 46 Административного регламента. В базу данных ведомственного сегмента МВД России системы "Мир" сведения о принятом решении вносятся не позднее рабочего дня, следующего за днем принятия решения об оформлении паспорта или об отказе в выдаче паспорта.

143. После проверки заявления о выдаче (замене) паспорта в форме электронного документа и принятия начальником решения об оформлении паспорта, уполномоченный сотрудник в течение рабочего дня информирует гражданина с использованием Единого портала о дате и времени получения паспорта и присваивает заявлению статус "Готово".

В этом случае, свою подпись гражданин проставляет в заявлении о выдаче (замене) паспорта непосредственно при личном посещении подразделения по вопросам миграции и представления оригиналов документов, предусмотренных пунктом 33 Административного регламента, являющихся основанием для замены паспорта.

Период нахождения заявления о выдаче (замене) паспорта в форме электронного документа, в статусе "Принято" до статуса "Готово" соответствует срокам, установленным пунктом 27 Административного регламента.

144. Результатом административной процедуры является вынесения начальником решения об оформлении паспорта либо об отказе в выдаче паспорта.

Оформление паспорта

145. Основанием для начала административной процедуры является поступление заявления о выдаче (замене) паспорта с решением об оформлении паспорта и прилагаемых к нему документов сотруднику, ответственному за оформление паспорта.

146. Оформление паспорта производится в течение одного рабочего дня в ведомственном сегменте МВД России системы "Мир" в соответствии с настоящим Административным регламентом.

147. Заполнение бланка паспорта производится сотрудником, ответственным за оформление паспорта с использованием специального принтера для печати на плотной бумаге и (или) многостраничных документах <63>, аккуратно, без исправлений, помарок и неофициальных сокращений.

<63> Далее - "специальный принтер".

148. При заполнении реквизитов паспорта используются заглавные буквы и арабские цифры. Написание дат производится по следующим правилам: число месяца - две цифры, далее точка, без пробела номер месяца - две цифры, далее точка и без пробела четыре цифры года.

149. При написании места рождения допустимо использование сокращений наименования видов населенных пунктов и типов адресообразующих элементов в соответствии с Перечнем сокращенных наименований видов субъектов Российской Федерации, муниципальных образований, населенных пунктов, элементов планировочной структуры, элементов улично-дорожной сети, идентификационных элементов объекта адресации к Правилам сокращенного наименования адресообразующих элементов, утвержденных приказом Минфина России от 5 ноября 2015 г. N 171н <64>.

<64> Зарегистрирован в Минюсте России 10 декабря 2015 года, регистрационный N 40069.

150. При отсутствии сведений реквизит "Фамилия" не заполняется. В данном случае реквизит "Имя" будет обязательным.

При отсутствии сведений реквизит "Имя" не заполняется. В данном случае реквизит "Фамилия" будет обязательным.

В случае предоставления гражданином в качестве основания для выдачи или замены паспорта документов, в которых отсутствуют сведения об отчестве, реквизит "Отчество" может быть заполнен на основании документов, содержащих сведения об имени отца гражданина. При отсутствии последних реквизит "Отчество" не заполняется.

В случае предоставления гражданином, приобретшим гражданство Российской Федерации, свидетельства о рождении, содержащего сведения об имени отца заявителя, а в решении по вопросам гражданства Российской Федерации <65> и (или) в документе, удостоверяющем его личность, отсутствует отчество, то в паспорте, по желанию гражданина, указывается отчество.

<65> Пункт 38 Положения о порядке рассмотрения вопросов гражданства Российской Федерации, утвержденного Указом Президента Российской Федерации от 14 ноября 2002 г. N 1325.

151. В случае разночтений записей, произведенных в свидетельстве о рождении, и паспорте, подлежащем замене, в оформляемом паспорте записи в реквизитах "Фамилия", "Имя", "Отчество", "Место рождения" производятся в соответствии с записями, произведенными в свидетельстве о рождении.

152. В случае расхождения персональных данных гражданина, приобретшего гражданство Российской Федерации, в национальном документе, удостоверяющем личность гражданина, и свидетельстве о рождении, оформление паспорта производится на основании данных, указанных в решении по вопросам гражданства Российской Федерации, сверенных с данными документа, на основании которого производилось оформление гражданства Российской Федерации.

При обращении гражданина, оформившего гражданство Российской Федерации, с заявлением о выдаче (замене) паспорта на персональные данные, отличные от данных, на основании которых было оформлено приобретение гражданства Российской Федерации, паспорт выдается на основании новых персональных данных, если изменение их произошло в установленном законодательством Российской Федерации порядке после принятия полномочным органом, ведающим делами о гражданстве Российской Федерации, заявления о приеме в гражданство Российской Федерации и всех необходимых документов, оформленных надлежащим образом.

153. Оформление паспорта производится в следующем порядке.

153.1. На странице 2 производятся следующие записи:

153.1.1. В реквизите "Паспорт выдан" печатается наименование территориального органа МВД России на региональном уровне.

153.1.2. В реквизите "Код подразделения" указывается цифровой код, закрепленный за конкретным подразделением по вопросам миграции, которое осуществляет оформление паспорта. Например, паспорт оформлен отделением по вопросам миграции межмуниципального отдела МВД России "Барышский" УМВД России по Ульяновской области, который имеет код "730-006" и находится в подчинении УМВД России по Ульяновской области. В реквизите "Паспорт выдан" указывается "УМВД России по Ульяновской области", в реквизите "Код подразделения" - "730-006".

153.1.3. В паспортах, оформляемых в Главном управление по вопросам миграции Министерства внутренних дел Российской Федерации в реквизите "Паспорт выдан" указывается "МВД России".

153.1.4. В реквизите "Дата выдачи" указываются арабскими цифрами число, месяц и год оформления паспорта, например: "05.05.2007".

153.2. На странице 3 производятся следующие записи:

153.2.1. Записи в реквизитах "Фамилия", "Имя", "Отчество" располагаются по центру соответствующих строк и печатаются в именительном падеже.

153.2.2. В реквизите "Дата рождения" проставляются арабскими цифрами число, месяц и год рождения, например: "04.03.1952".

В случае отсутствия сведений о дне и (или) месяце рождения, эти реквизиты заменяются символами "00".

153.2.3. В реквизите "Место рождения" записи производятся в именительном падеже и с использованием разрешенных сокращений в соответствии с записями, произведенными в свидетельстве о рождении или паспорте, подлежащем замене.

В реквизите "Место рождения" в отношении граждан, родившихся на территории Российской Федерации, указываются следующие сведения:

наименование государства (Российская Федерация либо Россия);

город федерального значения - наименование города;

другой город - наименование города и субъекта Российской Федерации;

остальные населенные пункты - наименование населенного пункта, района, субъекта Российской Федерации.

153.2.4. В предусмотренном для этого месте размещается фотография гражданина.

153.2.5. В нижней четверти страницы, противоположной сгибу, заполняется зона для машиночитаемых записей в соответствии с Правилами и способом формирования машиночитаемой записи в паспорте (приложение N 8 к Административному регламенту).

154. В бланк паспорта вносятся с помощью специального принтера (при наличии технической возможности) следующие отметки и записи:

154.1. О регистрации гражданина и снятии его с регистрационного учета по месту жительства путем проставления оттиска штампа:

154.1.1. О регистрации по месту жительства по форме N 4П (приложение N 9 к Административному регламенту) или путем впечатывания штампа по форме N 5П (приложение N 10 к Административному регламенту).

154.1.2. О регистрации по месту жительства многофункциональным центром (приложение N 11 к Административному регламенту).

154.1.3.0 снятии с регистрационного учета по форме N 8П (приложение N 12 к Административному регламенту) или путем впечатывания штампа по форме N 9П (приложение N 13 к Административному регламенту).

154.1.4. О снятии с регистрационного учета многофункциональным центром (приложение N 14 к Административному регламенту).

154.2. Об отношении к воинской обязанности путем проставления оттиска штампа об отношении к воинской обязанности по форме N 10П (приложение N 15 к Административному регламенту) или путем впечатывания штампа по форме N 11П (приложение N 16 к Административному регламенту).

154.3. О государственной регистрации заключения брака или о государственной регистрации расторжении брака путем проставления оттиска штампа:

154.3.1. О государственной регистрации заключения брака по форме N 12П (приложение N 17 к Административному регламенту) или путем впечатывания штампа по форме N 13П (приложение N 18 к Административному регламенту).

154.3.2.0 государственной регистрации расторжения брака по форме N 14П (приложение N 19 к Административному регламенту) или путем впечатывания штампа по форме N 15П (приложение N 20 к Административному регламенту).

154.4. О детях (гражданах Российской Федерации, не достигших 14-летного возраста). Отметки о детях заверяются подписью сотрудника, их внесшего, с проставлением его фамилии и печати подразделения по вопросам миграции, используемой для оформления паспорта.

154.5. О ранее выданных паспортах и о выданных действительных заграничных паспортах путем проставления оттиска штампа(ов) по форме N 16П (приложение N 21 к Административному регламенту) или путем впечатывания штампа по форме N 17П (приложение N 22 к Административному регламенту).

154.6. По желанию гражданина в паспорте производятся отметки:

154.6.1.0 группе крови и резус-факторе соответствующими медицинскими организациями путем проставления оттиска штампа по форме N 18П (приложение N 23 к Административному регламенту).

154.6.2. Об идентификационном номере налогоплательщика налоговыми органами путем проставления оттиска штампа по форме N 19П (приложение N 24 к Административному регламенту).

155. После заполнения реквизитов вшитая в бланк паспорта ламинационная пленка горячего прикатывания наносится на полностью оформленную 3 страницу после поэтапного снятия с клеевого слоя бумажной подложки и скрепляется со страницей паспорта при его пропускании в закрытом и обернутом бумагой виде (вложенном в конверт) через специальное нагревательное устройство (ламинатор).

156. Отметка о государственной регистрации заключения брака не производится в паспорте, выдаваемом гражданину, имевшему ранее такую отметку в паспорте, но не состоящему к моменту выдачи паспорта в брачных отношениях вследствие смерти супруга (супруги), признания брака недействительным или расторгнутым.

157. Отметка о государственной регистрации заключения брака (государственной регистрации расторжения брака) производится также в ранее выданном паспорте подразделениями по вопросам миграции по месту жительства, по месту пребывания или по месту обращения на основании свидетельства о заключении брака (расторжении брака), выданного органом ЗАГС либо дипломатическим представительством или консульским учреждением Российской Федерации, или при предъявлении гражданином выданных уполномоченным органом иностранного государства и легализованных, если иное не предусмотрено международным договором Российской Федерации, документов о заключении (расторжении) брака за пределами Российской Федерации.

При этом в штампе указываются персональные данные супруга (супруги), которые у него (нее) были до вступления в брак или до расторжения брака.

158. В штампах о государственной регистрации заключения брака и государственной регистрации расторжении брака допустимы сокращения наименования видов населенных пунктов и типов адресообразующих элементов, даты заключения (прекращения) брака и даты рождения супругов аналогично сокращениям, применяемым на странице 3 бланка паспорта.

159. В паспортах, выдаваемых гражданам в связи с заменой или утратой, сотрудником проставляется оттиск штампа о регистрации по месту жительства с указанием в нем даты и адреса регистрации по данному месту жительства.

Гражданам, получающим паспорта впервые или по достижении 14-летнего возраста (если место жительства лица не изменилось), в оттиске штампа о регистрации по месту жительства, проставляемом сотрудником, указывается первоначальная дата регистрации по данному месту жительства.

При оформлении паспорта не по месту жительства в оттиске штампа о регистрации по месту жительства сотрудником проставляются реквизиты подразделения по вопросам миграции, осуществившего регистрацию, и дата регистрации по указанному месту жительства.

При впечатывании сотрудником штампа с использованием специального принтера в штампе указываются дата регистрации по месту жительства, адрес или дата снятия с регистрационного учета, название подразделения по вопросам миграции, осуществившего регистрацию или снятие с регистрационного учета, код подразделения по вопросам миграции, осуществившего внесение штампа, подпись и фамилия с инициалами сотрудника в графе "Заверил". Указывается наименование подразделения по вопросам миграции, существующее на день оформления паспорта. В случаях, когда впечатывание сотрудником штампа производится с использованием специального щ>интера при выдаче паспорта не по месту жительства, код не указывается.

Оттиск штампа о регистрации по месту жительства сотрудником проставляется в паспорте только в отношении действующей регистрации по месту жительства.

160. В штампах о регистрации по месту жительства допустимы сокращения наименований территориальных органов МВД России, подразделений по вопросам миграции и сокращения наименования видов населенных пунктов и типов адресообразующих элементов аналогично сокращениям, применяемым на страницах 2-3 бланка паспорта.

161. При отсутствии специального принтера отметки в паспорте производятся путем проставления оттисков штампов черного цвета.

162. Максимальный срок оформления паспорта - 10 минут.

163. После оформления паспорта сотрудник, ответственный за оформление, вносит в заявление о выдаче (замене) паспорта следующую информацию:

163.1. В случае замены паспорта в связи с изменением фамилии, имени, отчества, пола, сведений о дате и (или) месте рождения в пункте 12 указывает прежнюю фамилию, имя, отчество, пол, сведения о дате и (или) месте рождения гражданина, а также реквизиты документа, послужившего основанием для замены паспорта.

163.2. В графах: "Код подразделения ТО МВД", "Паспорт серия", "номер", "дата", "месяц", "год" лицевой стороны указывает соответствующие сведения об оформленном паспорте.

163.3. В графе "Паспорт оформил" лицевой стороны проставляет свою подпись и фамилию с инициалами.

163.4. В пункт 18 вносит запись о приобретении гражданства Российской Федерации с указанием реквизитов заключения (дата, номер заключения и место оформления или приобретения гражданства Российской Федерации).

164. Сотрудник, ответственный за оформление:

164.1. Полностью оформленные паспорта учитывает в журнале учета поступления бланков паспорта и выдачи паспортов гражданам (приложение N 25 к Административному регламенту).

164.2. В левом верхнем углу оборотной стороны свидетельства о рождении и других выдаваемых органами ЗАГС на территории Российской Федерации документов, подтверждающих сведения, необходимые для получения паспорта, проставляет штамп о выдаче паспорта по форме N 24П (приложение N 26 к Административному регламенту).

164.3. Подготовленные к выдаче паспорта представляет начальнику, который проверяет полноту и правильность их оформления, после чего проставляет свою подпись ручкой черного цвета и печать подразделения по вопросам миграции.

165. В многофункциональный центр, принявший заявление о выдаче (замене) паспорта сотрудник, ответственный за оформлением, с использованием системы "Мир" посредством СМЭВ направляет уведомление о готовности и передаче паспорта в многофункциональный центр для выдачи паспорта гражданину.

166. Оформленный паспорт вместе с заявлением о выдаче (замене) паспорта не позднее чем в 3-дневный срок передается для выдачи паспорта гражданину:

166.1. В многофункциональный центр, принявший заявление о выдаче (замене) паспорта по описи.

Опись составляется в двух экземплярах. Один экземпляр передается в многофункциональный центр, а второй экземпляр с отметкой многофункционального центра о приеме документов с подписью (с расшифровкой фамилии работника многофункционального центра, получившего документы) и датой получения остается в подразделении по вопросам миграции.

166.2. Должностному лицу организации социального обслуживания под расписку - при обращении гражданина к должностному лицу организации социального обслуживания.

166.3. Уполномоченному должностному лицу воинской части под расписку - при обращении гражданина к уполномоченному должностному лицу воинской части.

166.4. Администрации исправительного учреждения под расписку - при обращении осужденного.

167. Результатом административной процедуры является оформление паспорта в виде документа на бумажном носителе.

Выдача паспорта

168. Основанием для начала административной процедуры является поступление оформленного паспорта уполномоченному сотруднику ГУВМ МВД России, начальнику подразделения по вопросам миграции или иному сотруднику, уполномоченному начальником подразделения по вопросам миграции на выдачу паспорта, либо работнику многофункционального центра, которые должны:

168.1. Удостовериться, что получатель паспорта является именно тем лицом, на чье имя оформлен паспорт.

168.2. Предложить гражданину проверить правильность внесенных в паспорт сведений, отметок и записей.

168.3. Предложить гражданину, получающему паспорт, возвратить временное удостоверение личности, если оно выдавалось.

168.4. Предложить гражданину расписаться ручкой черного цвета на установленных местах на второй странице паспорта и в заявлении о выдаче (замене) паспорта, с указанием фамилии, имени, отчества и даты получения паспорта.

168.5. Вручить гражданину паспорт и разъяснить его обязанности по бережному хранению, проинформировать о сроке действия паспорта и необходимости своевременной его замены.

168.6. Возвратить гражданину ранее принятые документы, подтверждающие сведения, необходимые для получения паспорта (кроме паспорта, подлежащего замене, и квитанции об уплате государственной пошлины, при ее наличии).

168.7. В обязательном порядке проинформировать гражданина о сборе мнений о качестве предоставления государственной услуги и возможности оценки качества предоставления государственной услуги, в том числе и при приостановлении предоставления государственной услуги или отказа в предоставлении государственной услуги.

169. Максимальный срок выдачи паспорта - 10 минут.

170. Работник многофункционального центра возвращает в подразделение по вопросам миграции, оформившее паспорт:

170.1. В течение 2 рабочих дней после выдачи паспорта гражданину - заявление о выдаче (замене) паспорта.

170.2. По истечении трехмесячного срока после оформления паспорта - паспорт, не востребованный гражданином, с направлением ему об этом уведомления.

171. Выдача оформленных паспортов гражданам, находящимся в организациях социального обслуживания, осуществляется через должностных лиц организаций социального обслуживания в течение 3 календарных дней после поступления паспорта из подразделения по вопросам миграции. При этом должностное лицо должно удостовериться, что получателем является именно то лицо, на чье имя оформлен паспорт, предложить гражданину проверить правильность внесенных в паспорт сведений, отметок и записей, обеспечить проставление подписи гражданина в реквизите "Личная подпись" паспорта и графе "паспорт получил(а)" заявления о выдаче (замене) паспорта, а затем в течение 2 рабочих дней после выдачи паспорта гражданину вернуть указанное заявление в подразделение по вопросам миграции, оформившее паспорт.

172. Выдача оформленных паспортов военнослужащим, гражданскому персоналу и членам их семей осуществляется непосредственно гражданам при их личном обращении, а в случае невозможности личного обращения - уполномоченными должностными лицами воинских частей.

Уполномоченные должностные лица воинских частей в течение 3 рабочих дней обеспечивают проставление подписи гражданина в реквизите "Личная подпись" паспорта и графе "паспорт получил(а)" заявления о выдаче (замене) паспорта, а затем в течение 2 рабочих дней после выдачи паспорта гражданину возвращают указанное заявление в подразделение по вопросам миграции, оформившее паспорт.

173. Выдача оформленных паспортов осужденным осуществляется администрацией исправительного учреждения.

173.1. Администрация исправительного учреждения в течение 3 рабочих дней обеспечивает проставление подписи гражданина в реквизите "Личная подпись" паспорта и графе "паспорт получил(а)" заявления о выдаче (замене) паспорта, а затем в течение 2 рабочих дней возвращает указанное заявление в подразделение по вопросам миграции, оформившее паспорт.

173.2. Оформленный паспорт приобщается к личному делу осужденного и вручается гражданину при его освобождении.

173.3. В верхней части оборотной стороны справки об освобождении производится запись о серии и номере паспорта, когда и каким подразделением по вопросам миграции он был выдан.

174. Для вручения паспорта гражданам, не имеющим возможности по состоянию здоровья обратиться в подразделение по вопросам миграции, по их просьбе, просьбе родственников, оформленной в письменном виде, осуществляется выход (выезд) начальника или сотрудника, уполномоченного начальником, к месту жительства, месту пребывания или фактического проживания гражданина.

175. При получении паспорта законный представитель недееспособного гражданина, подавший документы для выдачи или замены паспорта, проставляет свою подпись в заявлении о выдаче (замене) паспорта. Над подстрочной чертой реквизита "Личная подпись" паспорта делается прочерк.

176. В случае если граждане не имеют возможности самостоятельно проставлять свою подпись, в заявлении о выдаче (замене) паспорта и над подстрочной чертой реквизита "Личная подпись" паспорта делается прочерк. В пункте 18 оборотной стороны заявления о выдаче (замене) паспорта в этом случае сотрудником производится соответствующая запись.

177. Вручение паспортов гражданам, достигшим 14-летнего возраста, а также в связи с приобретением гражданства Российской Федерации, в подразделениях по вопросам миграции, как правило, производится в торжественной обстановке с исполнением Государственного гимна Российской Федерации.

178. Гражданину, подавшему заявление о выдаче (замене) паспорта в форме электронного документа, при его посещении подразделения по вопросам миграции предлагается получить паспорт в течение одного часа либо с его согласия перенести время получения паспорта.

После выдачи гражданину оформленного паспорта заявлению о выдаче (замене) паспорта в форме электронного документа присваивается статус "Закрыто".

Если при подаче заявления о выдаче (замене) паспорта в форме электронного документа к моменту получения паспорта оригинал паспорта, подлежащего замене, представлен не был по причине его утраты или похищения, начальником принимается решение о производстве по делу об утрате (похищения) паспорта в порядке, установленном настоящим Административным регламентом, при этом гражданин представляет документы, предусмотренные пунктом 32 Административного регламента.

179. При обнаружении в паспорте неправильных сведений, отметок и записей гражданину оформляется другой паспорт. За испорченный при оформлении бланк паспорта государственная пошлина с гражданина не взимается.

180. После выдачи паспорта сотрудник ГУВМ МВД России либо подразделения по вопросам миграции, ответственный за оформление:

180.1. Производит в течение рабочего дня сканирование заявления о выдаче (замене) паспорта и введения его графического отображения в базу данных ведомственного сегмента МВД России системы "Мир".

180.2. В течение рабочего дня в базе данных ведомственного сегмента МВД России системы "Мир" производит закрытие дела о выдаче или замене паспорта.

180.3. Передает заявление о выдаче (замене) паспорта соответствующему сотруднику для помещения его в картотеку.

180.4. Направляет в течение 3 рабочих дней посредством сервиса единой системы информационно-аналитического обеспечения деятельности МВД России сообщение произвольной формы в подразделение по вопросам миграции, выдавшее подлежащий замене паспорт, для внесения сведений в соответствующее заявление о выдаче (замене) паспорта.

181. При выдаче паспорта гражданину в многофункциональном центре, а также через должностных лиц, указанных в пунктах 171 - 173 Административного регламента, сканирование заявления о выдаче (замене) паспорта и закрытие дела о выдаче или замене паспорта в базе данных ведомственного сегмента МВД России системы "Мир", производится сотрудником после поступления в подразделение по вопросам миграции заявления о выдаче (замене) паспорта с отметкой гражданина о получении паспорта.

Многофункциональный центр, выдавший паспорт с использованием АИС МФЦ посредством СМЭВ направляет в систему "Мир" уведомление о выдаче паспорта.

182. Неистребованные паспорта по истечении 3 лет со дня их оформления уничтожаются.

182.1. В заявлении о выдаче (замене) паспорта производится запись о номере и дате акта об уничтожении и причине уничтожения, после чего указанное заявление помещается в архивную картотеку.

182.2. Выдача паспорта гражданину, обратившемуся после уничтожения неистребованного паспорта, производится в соответствии с порядком, установленным настоящим Административным регламентом.

182.3. В повторном заявлении о выдаче (замене) паспорта в пункте 9 указывается основание выдачи или замены паспорта, которое являлось основанием оформления неистребованного паспорта. В пункте 11 заявления о выдаче (замене) паспорта указываются сведения о документе, послужившем основанием выдачи неистребованного паспорта.

182.4. Одновременно осуществляется проверка сведений, представленных гражданами, обратившимися за получением паспорта, в соответствии с пунктами 129 и 130 Административного регламента.

183. В случае убытия гражданина до получения паспорта к новому месту жительства (пребывания) в другой субъект Российской Федерации, по его заявлению, составленному в произвольной форме и поданному в подразделение по вопросам миграции по новому месту жительства (пребывания), в течение 3 рабочих дней направляется соответствующий запрос в подразделение по вопросам миграции, оформившее новый паспорт. Оформленный паспорт в течение 3 рабочих дней подразделением по вопросам миграции, оформившим данный паспорт, направляется в подразделение по вопросам миграции территориального органа МВД России на региональном уровне по новому месту жительства (пребывания) специальной почтой или фельдъегерской связью для вручения его владельцу.

183.1. Паспорт в подразделение по вопросам миграции по новому месту жительства (пребывания) направляется вместе с заявлением о выдаче (замене) паспорта. Копия заявления до получения оригинала заявления о выдаче (замене) паспорта подразделением по вопросам миграции, оформившим паспорт, ставится на контроль.

183.2. Подписанное гражданином заявление о выдаче (замене) паспорта в течение 3 рабочих дней подразделением по вопросам миграции по новому месту жительства (пребывания) возвращается специальной почтой или фельдъегерской связью в подразделение по вопросам миграции территориального органа МВД России на региональном уровне для направления в подразделение по вопросам миграции, оформившее паспорт.

184. Информация о выданном паспорте в ведомственном сегменте МВД России системы "Мир" формируется автоматически и направляется в подразделение АСР по месту выдачи или замены паспорта не позднее рабочего дня, следующего за днем выдачи паспорта гражданину.

185. Результатом данной административной процедуры является выдача оформленного паспорта гражданину.

186. После выдачи паспорта гражданин вправе получить сведения о действительности/недействительности его паспорта посредством Единого портала в соответствии с правилами, установленными на данном портале.

Ответ о действительности/недействительности паспорта содержит информацию из базы данных ведомственного сегмента МВД России системы "Мир" о:

действительности паспорта;

недействительности паспорта (вследствие истечения срока действия, выдачи с нарушением, замены на новый, объявления в розыск, изъятия, уничтожения, уничтожения в связи со смертью владельца, технического брака).

IV. Формы контроля за предоставлением государственной услуг

Порядок осуществления текущего контроля за соблюдением и исполнением ответственными должностными лицами положений Административного регламента и иных нормативных правовых актов, устанавливающих требования к предоставлению государственной услуги, а также принятием ими решений

187. Текущий контроль за соблюдением порядка предоставления государственной услуги, принятием решений должностными лицами подразделений по вопросам миграции осуществляется постоянно в процессе исполнения предусмотренных настоящим Административным регламентом административных процедур с учетом сроков их осуществления, а также путем проведения проверок исполнения положений Административного регламента, иных нормативных правовых актов Российской Федерации, регулирующих вопросы, связанные с предоставлением государственной услуги.

188. О случаях и причинах нарушения сроков и содержания административных процедур должностные лица немедленно информируют своих непосредственных руководителей (начальников), а также принимают срочные меры по устранению нарушений.

Порядок и периодичность осуществления плановых и внеплановых проверок полноты и качества предоставления государственной услуги, в том числе порядок и формы контроля за полнотой и качеством предоставления государственной услуги

189. Контроль качества предоставления государственной услуги осуществляется в форме плановых и внеплановых проверок.

190. Проведение плановых проверок осуществляется с периодичностью не реже одного раза в год. Внеплановая проверка может проводиться по конкретному обращению заявителя.

Плановые и внеплановые проверки проводятся по решению руководства МВД России, начальников (руководителей) территориальных органов МВД России на региональном и районном уровнях.

191. В случае выявления нарушений прав граждан по результатам проведенных проверок в отношении виновных лиц принимаются меры в соответствии с законодательством Российской Федерации.

Ответственность должностных лиц федерального органа исполнительной власти за решения и действия (бездействие), принимаемые (осуществляемые) ими в ходе предоставления государственной услуги

192. Должностные лица, предоставляющие государственную услугу, несут персональную ответственность за исполнение административных процедур и соблюдение сроков, установленных Административным регламентом.

Положения, характеризующие требования к порядку и формам контроля за предоставлением государственной услуги, в том числе со стороны граждан, их объединений и организаций

193. Контроль за предоставлением государственной услуги, в том числе со стороны граждан, их объединений и организаций осуществляется посредством получения полной, актуальной и достоверной информации о деятельности подразделений по вопросам миграции при предоставлении государственной услуги, рассмотрении обращений (жалоб) и при обжаловании решений действий (бездействия) должностных лиц в процессе получения государственной услуги.

194. При предоставлении гражданину результата государственной услуги сотрудник обязательно информирует его о сборе мнений граждан о качестве предоставленной государственной услуги, в том числе и о приостановлении предоставления государственной услуги или отказа в предоставлении государственной услуги, описывает процедуру оценки <66>, обращает внимание гражданина, что участие в оценке является для него бесплатным.

<66> Пункты 8 - 10 Правил оценки.

195. После короткого описания процедуры оценки сотрудник предлагает гражданину предоставить абонентский номер устройства подвижной радиотелефонной связи для участия в оценке качества предоставления государственной услуги.

195.1. Заявителям обеспечивается возможность оценить доступность и качество государственной услуги на Едином портале.

195.2. В случае отказа гражданина от оценки качества предоставления государственной услуги с использованием средств подвижной радиотелефонной связи сотрудник предлагает использовать для участия в указанной оценке терминальное или иное устройство, расположенное непосредственно в месте предоставления государственной услуги (при наличии технических возможностей), либо оценить предоставленную ему государственную услугу с использованием сети Интернет.

195.3. В случае согласия гражданина на участие в оценке качества предоставления государственной услуги с помощью устройства подвижной радиотелефонной связи сотрудник обеспечивает передачу абонентского номера устройства подвижной радиотелефонной связи, предоставленного гражданином, совместно с контактными данными, необходимыми для выявления его мнения о качестве предоставления государственных услуг, посредством ведомственного сегмента МВД России системы "Мир" либо АИС МФЦ в автоматизированную информационную систему "Информационно-аналитическая система мониторинг качества государственных услуг".

V. Досудебный (внесудебный) порядок обжалования решений и действий (бездействия) федерального органа исполнительной власти, предоставляющего государственную услугу, а также их должностных лиц

Информация для заявителя о его праве подать жалобу на решение и (или) действие (бездействие) федерального органа исполнительной власти и (или) его должностных лиц, федеральных государственных служащих, при предоставлении государственной услуги

196. Заявитель имеет право подать жалобу на решение и (или) действие (бездействие) должностных лиц подразделений по вопросам миграции при предоставлении государственной услуги <67>, в том числе в следующих случаях:

<67> Далее - "жалоба".

196.1. Нарушение срока регистрации заявления о выдаче (замене) паспорта в форме электронного документа предоставлении государственной услуги.

196.2. Нарушение срока предоставления государственной услуги.

196.3. Требование представления заявления о выдаче (замене) паспорта в форме электронного документа документов, не предусмотренных нормативными правовыми актами Российской Федерации для предоставления государственной услуги.

196.4. Отказ в приеме документов, представление которых предусмотрено нормативными правовыми актами Российской Федерации для предоставления государственной услуги.

196.5. Отказ в предоставлении государственной услуги, если основания отказа не предусмотрены федеральными законами и принятыми в соответствии с ними иными нормативными правовыми актами Российской Федерации.

196.6. Требование внесения заявителем при предоставлении государственной услуги платы, не предусмотренной нормативными правовыми актами Российской Федерации.

196.7. Отказ подразделения по вопросам миграции, предоставляющего государственную услугу, его должностного лица в исправлении допущенных опечаток и ошибок в выданных в результате предоставления государственной услуги документах либо нарушение установленного срока таких исправлений.

Предмет жалобы

197. Жалоба должна содержать:

197.1. Наименование территориального органа МВД России на региональном или районном уровне (в том числе отдела (отделения, пункта) полиции в составе территориального органа МВД России на районном уровне), предоставляющего государственную услугу, либо фамилия, инициалы, специальное звание (классный чин) должностного лица, решения и действия (бездействие) которых обжалуются.

197.2. Фамилию (при наличии), имя (при наличии), отчество (при наличии), сведения о месте жительства заявителя - физического лица либо наименование, сведения о месте нахождения заявителя - юридического лица, а также номер (номера) контактного телефона, адрес (адреса) электронной почты (при наличии) и почтовый адрес, по которым должен быть направлен ответ заявителю (за исключением случая, когда жалоба направляется посредством Единого портала).

197.3. Сведения об обжалуемых решениях и действиях (бездействии) должностных лиц подразделений по вопросам миграции, предоставляющих государственную услугу.

197.4. Доводы, на основании которых заявитель не согласен с решением и действием (бездействием) должностных лиц подразделений по вопросам миграции, предоставляющих государственную услугу.

Органы государственной власти и уполномоченные на рассмотрение жалобы должностные лица, которым может быть направлена жалоба

198. Жалоба рассматривается подразделением по вопросам миграции, предоставляющим государственную услугу, порядок предоставления которой был нарушен вследствие решений, действий (бездействия) указанных подразделений либо их должностными лицами.

199. В случае, если обжалуются решения начальника или заместителя начальника подразделения по вопросам миграции, предоставляющего государственную услугу, жалоба рассматривается вышестоящим должностным лицом соответствующего территориального органа МВД России на региональном или районном уровне.

200. Жалоба может быть направлена:

200.1. На решения, принятые подразделениями по вопросам миграции на районном уровне (в том числе подразделениями по вопросам миграции отдела (отделения, пункта) полиции в составе территориального органа МВД России на районном уровне), - руководителю территориального органа МВД России на районном уровне либо в соответствующий территориальный орган МВД России на региональном уровне.

200.2. На решения, принятые подразделениями по вопросам миграции на региональном уровне, - руководителю территориального органа МВД России на региональном уровне либо в Главное управление по вопросам миграции МВД России <68>.

<68> Далее - "ГУВМ МВД России".

200.3. На решения, принятые руководителями территориальных органов МВД России на региональном уровне, руководством ГУВМ МВД России - Министру внутренних дел Российской Федерации либо заместителю Министра внутренних дел Российской Федерации, который является ответственным за деятельность ГУВМ МВД России.

Порядок подачи и рассмотрения жалобы

201. Жалоба подается заявителем в письменной форме, в том числе при личном приеме заявителя, или в электронном виде в подразделение по вопросам миграции либо в территориальный орган МВД России на региональном или районном уровне.

202. В территориальных органах МВД России и подразделениях по вопросам миграции определяются уполномоченные на рассмотрение жалоб должностные лица, которые обеспечивают:

202.1. Прием и рассмотрение жалоб.

202.2. Направление жалоб в уполномоченный на их рассмотрение орган.

203. В случае подачи жалобы при личном приеме заявитель представляет документ, удостоверяющий его личность в соответствии с законодательством Российской Федерации.

204. В случае, если жалоба подается через представителя заявителя, также представляется документ, подтверждающий полномочия на осуществление действий от имени заявителя.

205. При подаче жалобы в электронном виде она должна быть подписана электронной подписью в соответствии с постановлением Правительства Российской Федерации от 25 июня 2012 г. N 634 "О видах электронной подписи, использование которых допускается при обращении за получением государственных и муниципальных услуг". При этом документ, удостоверяющий личность заявителя, не требуется.

206. Жалоба может быть подана через многофункциональный центр. При поступлении жалобы многофункциональный центр обеспечивает ее передачу в территориальный орган МВД России на региональном или районном уровне или подразделение по вопросам миграции в порядке и сроки, которые установлены соглашением о взаимодействии между многофункциональным центром и территориальным органом МВД России.

В случае, если жалоба подана заявителем в территориальный орган МВД России на региональном или районном уровне или подразделение по вопросам миграции, в компетенцию которого не входит принятие решения по жалобе, в течение 3 рабочих дней со дня ее регистрации, территориальный орган МВД России на региональном или районном уровне или подразделение по вопросам миграции направляет жалобу в уполномоченный на ее рассмотрение орган и в письменной форме информирует заявителя о перенаправлении жалобы. При этом срок рассмотрения жалобы исчисляется со дня регистрации жалобы в уполномоченном на ее рассмотрение органе.

207. В случае установления в ходе или по результатам рассмотрения жалобы признаков состава административного правонарушения, предусмотренного статьей 5.63 Кодекса Российской Федерации об административных правонарушениях <69>, или признаков состава преступления должностное лицо, уполномоченное на рассмотрение жалоб, незамедлительно направляет соответствующие материалы в органы прокуратуры.

<69> Собрание законодательства Российской Федерации, 2002, N 1, ст. 1; 2011, N 49, ст. 7061; 2012, N 31, ст. 4322; 2013, N 52, ст. 6995; 2015, N 29, ст. 4376.

Сроки рассмотрения жалобы

208. Жалоба, поступившая в территориальный орган МВД России на региональном или районном уровне или в соответствующее подразделение по вопросам миграции, подлежит рассмотрению должностным лицом, наделенным полномочиями по рассмотрению жалоб, в течение 15 рабочих дней со дня ее регистрации, а в случае обжалования отказа подразделения по вопросам миграции либо должностного лица в приеме документов у заявителя либо в исправлении допущенных опечаток и ошибок или в случае обжалования нарушения установленного срока таких исправлений - в течение 5 рабочих дней со дня ее регистрации.

Перечень оснований для приостановления рассмотрения жалобы в случае, если возможность приостановления предусмотрена законодательством Российской Федерации

209. Основания для приостановления рассмотрения жалобы заявителя на решения и (или) действия (бездействие) должностных лиц отсутствуют.

Результат рассмотрения жалобы

210. По результатам рассмотрения жалобы выносится одно из следующих решений:

210.1. Об удовлетворении жалобы полностью или частично.

210.2. Об отказе в удовлетворении жалобы.

211. Основанием для отказа в удовлетворении жалобы являются.

211.1. Наличие вступившего в законную силу решения суда, арбитражного суда по жалобе о том же предмете и по тем же основаниям.

211.2. Подача жалобы лицом, полномочия которого не подтверждены в порядке, установленном законодательством Российской Федерации.

211.3. Наличие решения по жалобе, принятого ранее в отношении того же заявителя и по тому же предмету жалобы.

212. Уполномоченный на рассмотрение жалобы орган вправе оставить жалобу без ответа в следующих случаях:

212.1. Наличие в жалобе нецензурных либо оскорбительных выражений, угроз жизни, здоровью и имуществу должностного лица, а также членов его семьи.

212.2. Отсутствие возможности прочитать какую-либо часть текста жалобы, фамилию (при наличии), имя (при наличии), отчество (при наличии) и (или) почтовый адрес гражданина, указанные в жалобе.

Порядок информирования заявителя о результатах рассмотрения жалобы

213. Не позднее дня, следующего за днем принятия решения, указанного в подпунктах 210.1 - 210.2 пункта 210 Административного регламента, заявителю в письменной форме и по желанию заявителя в электронной форме направляется мотивированный ответ о результатах рассмотрения жалобы.

214. В ответе по результатам рассмотрения жалобы указываются:

214.1. Наименование государственного органа, предоставляющего государственную услугу, рассмотревшего жалобу, должность, фамилия, имя, отчество (последнее - при наличии) должностного лица, принявшего решение по жалобе.

214.2. Номер, дата, место принятия решения, включая сведения о должностном лице, решение или действие (бездействие) которого обжалуется.

214.3. Фамилия (при наличии), имя (при наличии), отчество (при наличии) или наименование заявителя.

214.4. Основания для принятия решения по жалобе.

214.5. Принятое по жалобе решение.

214.6. В случае, если жалоба признана обоснованной - сроки устранения выявленных нарушений, в том числе срок предоставления результата государственной услуги.

214.7. Сведения о порядке обжалования принятого по жалобе решения.

215. Ответ по результатам рассмотрения жалобы подписывается уполномоченным на рассмотрение жалоб должностным лицом.

Порядок обжалования решения по жалобе

216. Заявитель вправе обжаловать решение по жалобе, принятое должностным лицом, вышестоящему должностному лицу либо в соответствии с законодательством Российской Федерации.

Право заявителя на получение информации и документов, необходимых для обоснования и рассмотрения жалобы

217. Заявитель имеет право на получение информации и документов, необходимых для обоснования и рассмотрения жалобы.

218. Заявителем могут быть представлены документы (при наличии), подтверждающие доводы заявителя, либо их копии.

Способы информирования заявителей о порядке подачи и рассмотрения жалобы

219. Информирование заявителей о порядке подачи и рассмотрения жалобы на решения и действия (бездействие) должностных лиц осуществляется посредством размещения информации на официальном интернет-сайте МВД России, официальном интернет-сайте территориального органа МВД России на региональном или районном уровне, на Едином портале, в многофункциональном центре, а также на информационных стендах подразделений по вопросам миграции.

Приложение N 1
к Административному регламенту
Министерства внутренних дел
Российской Федерации по предоставлению
государственной услуги по выдаче,
замене паспортов гражданина Российской Федерации,
удостоверяющих личность гражданина
Российской Федерации на территории
Российской Федерации

ЗАЯВЛЕНИЕ О ВЫДАЧЕ (ЗАМЕНЕ) ПАСПОРТА ПО ФОРМЕ N 1П

Приложение N 1 к Административному регламенту Министерства внутренних дел Российской Федерации по предоставлению государственной услуги по выдаче, замене паспортов гражданина Российской Федерации, удостоверяющих личность гражданина Российской Федерации на территории Российской Федерации Форма N 1П
  место
для
фотографии
 
  Код подразделения ТО МВД России Паспорт серия номер дата месяц год  
   
   
  Заявление о выдаче (замене) паспорта 1. Фамилия 2. Пол Муж. Жен.  
  Имя  
  Отчество 3. Число, месяц год рождения 35 x 45 мм  
  4. Место рождения (по существовавшему административно-территориальному делению)    
   
  5. Семейное положение: Дата заключения брака  
  ФИО супруги(-а) Дата рождения  
  Наименование органа (которым была произведена государственная регистрация заключения брака)    
  6. ФИО отца  
  ФИО матери  
  7. Место жительства (наименование области, города, поселка, села, улицы, дом, корпус, строение, квартира)    
   
  7.1. Место пребывания обращения (наименование области, города, поселка, села, улицы, дом, корпус, строение, квартира)  
   
  7.2. Контактные данные Телефон Адрес электронной почты (при наличии)  
  8. Состояли ли ранее в ином гражданстве? Да Нет. Если да, то в каком:  
  Основание приобретения гражданства Российской Федерации  
  9. Прошу выдать паспорт заменить паспорт Дата заполнения: Подпись заявителя:  
  Основание выдачи (замены) паспорта: 10. Подпись удостоверяю:  
  11. Предъявленный документ (в том числе сведения об утраченном (похищенном) паспорте) Серия Номер Дата выдачи  
  Тип документа Кем выдан  
  Дата принятия всех документов ФИО должностного лица Подпись  
  Должностное лицо подразделения по вопросам миграции Дата Подпись  
  Паспорт оформил (ФИО) Дата Подпись  
  Паспорт получил (Фамилия, имя, отчество) Дата Подпись  
                                                                         

Приложение N 1 к административному регламенту Министерства внутренних дел Российской Федерации по предоставлению государственной услуги по выдаче, замене паспортов гражданина Российской Федерации, удостоверяющих личность гражданина Российской Федерации на территории Российской Федерации Форма N 1П
12. Переменил(а) ФИО и другие анкетные данные с
Фамилия Пол Муж. Жен.
Имя
Отчество Дата рождения
Место рождения (по существовавшему административно-территориальному делению)
Реквизиты документа, послужившего основанием для замены паспорта  
13. Результаты проверок
14. Принятое решение Дата Подпись
ФИО начальника подразделения по вопросам миграции  
15. Поступил запрос из (наименование подразделения)  
в связи с (указать причину)
16. Поступило сообщение из (наименование подразделения по вопросам миграции)  
об уничтожении в связи с (указать причину)  
17. Паспорт уничтожен по акту (наименование подразделения по вопросам миграции, уничтожившего паспорт)  
Код подразделения Акт номер дата месяц год
18. Другие сведения

Приложение N 2
к Административному регламенту
Министерства внутренних дел
Российской Федерации
по предоставлению государственной
услуги по выдаче, замене
паспортов гражданина Российской
Федерации, удостоверяющих личность
гражданина Российской Федерации
на территории Российской Федерации

ВРЕМЕННОЕ УДОСТОВЕРЕНИЕ ЛИЧНОСТИ ГРАЖДАНИНА РОССИЙСКОЙ ФЕДЕРАЦИИ ПО ФОРМЕ N 2П

 
  ВРЕМЕННОЕ
УДОСТОВЕРЕНИЕ
ЛИЧНОСТИ
 
  ГРАЖДАНИНА
РОССИЙСКОЙ ФЕДЕРАЦИИ
 
   
  Является документом ограниченного срока действия  
   
N _____________      
    Фамилия (при наличии)
   
  Место для фотографии        
    Имя (при наличии)    
    Отчество (при наличии)    
    Дата рождения    
    Место рождения    
       
      Личная подпись _________________  
      М.П.    
  Адрес места жительства (места пребывания)    
   
   
   
           
  Удостоверение выдано      
      (дата выдачи и наименование подразделения по вопросам миграции)
 
           
  В связи с      
      (основание выдачи)  
  Действительно до "__" ______________ 20__ года    
  М.П.      
  Подпись начальника подразделения по вопросам
миграции ________________________________
   
           

Примечания: 1. Временное удостоверение личности гражданина Российской Федерации имеет размер 176 x 125 мм и изготовляется на перфокарточной бумаге.

2. Номер временного удостоверения личности гражданина Российской Федерации состоит из 12 цифр (например: 770041160025). Первые 6 цифр - код подразделения по вопросам миграции территориального органа МВД России (например: 770041), следующие 2 цифры - текущий год выдачи (например: 16), последние 4 цифры - порядковый номер временного удостоверения личности гражданина Российской Федерации по журналу учета временных удостоверений личности гражданина Российской Федерации (например: 0025).

Приложение N 3
к Административному регламенту
Министерства внутренних дел
Российской Федерации
по предоставлению государственной
услуги по выдаче, замене
паспортов гражданина Российской
Федерации, удостоверяющих личность
гражданина Российской Федерации
на территории Российской Федерации

(РЕКОМЕНДУЕМЫЙ ОБРАЗЕЦ)

ЗАПРОС

Штамп учреждения
"__" _________ 20__ г.
N _________________
     
    Начальнику  
      (наименование подразделения по
     
    вопросам миграции)
Прошу оформить паспорт на отбывающего(ую) наказание в учреждении  
    (условное наименование)
гр.    
  (полностью - фамилия (при наличии), имя (при наличии), отчество (при наличии),
   
  число, месяц, год и место рождения)
в связи с    
  (указать причину: утратой, выдачей, заменой, вступлением в брак и другое)

В личном деле гр.   паспорт отсутствует.
  (фамилия, инициалы)  

Приложение: заявление по форме N 1П, две личные фотографии.

Начальник учреждения        
  (должность, специальное звание (при наличии)
Личность        
  (полностью - фамилия (при наличии), имя (при наличии), отчество (при наличии)
установлена.        
    (   )
      (подпись)  
М.П.        

Приложение N 4
к Административному регламенту
Министерства внутренних дел
Российской Федерации
по предоставлению государственной
услуги по выдаче, замене
паспортов гражданина Российской
Федерации, удостоверяющих личность
гражданина Российской Федерации
на территории Российской Федерации

(РЕКОМЕНДУЕМЫЙ ОБРАЗЕЦ)

ЖУРНАЛ РЕГИСТРАЦИИ ЗАЯВЛЕНИЙ ГРАЖДАН ОБ УТРАТЕ (ПОХИЩЕНИИ) ПАСПОРТА
_____________________________________________________________
(НАИМЕНОВАНИЕ ПОДРАЗДЕЛЕНИЯ ПО ВОПРОСАМ МИГРАЦИИ)

N п/п Дата поступления заявления Серия и номер вновь оформленного паспорта Дата выдачи вновь оформленного паспорта Фамилия (при наличии), имя (при наличии) и отчество (при наличии) владельца паспорта Данные утраченного (похищенного) паспорта Примечание
1 2 3 4 5 6 7

Примечание: в графе 6 журнала указываются данные утраченного (похищенного) паспорта гражданина Российской Федерации, удостоверяющего личность гражданина Российской Федерации на территории Российской Федерации <1>: серия, номер, кем и когда был выдан паспорт, а в графе 7 - обстоятельства, с которыми связана выдача паспорта (обстоятельства утраты, а именно: утрата, похищение, пожар и другое).

<1> Далее - "паспорт".

Приложение N 5
к Административному регламенту
Министерства внутренних дел
Российской Федерации
по предоставлению государственной
услуги по выдаче, замене
паспортов гражданина Российской
Федерации, удостоверяющих личность
гражданина Российской Федерации
на территории Российской Федерации

(РЕКОМЕНДУЕМЫЙ ОБРАЗЕЦ)

СПРАВКА

Гр. _______________________ обратился(лась) с заявлением об утрате паспорта и сообщил(а) следующие данные:

Фамилия (при наличии)  
Имя (при наличии)   Отчество (при наличии)  
Дата рождения   Место рождения  
Гражданство  
Семейное положение  
Место жительства (пребывания)  
Где и при каких обстоятельствах утрачен паспорт  

Сведения об утраченном паспорте: серия __________ N _______________________

выдан  
  (наименование подразделения по вопросам миграции)

Выдано временное удостоверение личности N _________________________________ сроком до "__" ___________ 20__ г., продлено до "__" __________ 20__ г.

Подпись должностного лица,
составившего справку
 
 

"__" ____________ 20__ г.

Приложение N 6
к Административному регламенту
Министерства внутренних дел
Российской Федерации
по предоставлению государственной
услуги по выдаче, замене
паспортов гражданина Российской
Федерации, удостоверяющих личность
гражданина Российской Федерации
на территории Российской Федерации

(РЕКОМЕНДУЕМЫЙ ОБРАЗЕЦ)

УТВЕРЖДАЮ
 
  (должность, специальное звание,
классный чин (при наличии)
начальника подразделения
по вопросам миграции,
 
  утвердившего заключение)
 
  (фамилия, инициалы)
 
  (подпись)
  "__" ____________ 20__ г.

ЗАКЛЮЧЕНИЕ ПО РЕЗУЛЬТАТАМ ПРОВЕРКИ ЗАЯВЛЕНИЯ ОБ УТРАТЕ (ПОХИЩЕНИИ) ПАСПОРТА

Я,      
  (должность, специальное звание, классный чин (при наличии), фамилия,
      ,
инициалы сотрудника, проводившего проверку)  
рассмотрев материалы проверки заявления гр.   ,
    (Ф.И.О.)  
Проживающего(ей) по месту жительства (пребывания) по адресу:    
  ,
об утрате (похищении) паспорта -  
       
  установил:  
Гр.      
  (Ф.И.О., число, месяц, год, место рождения)  
"__" ________ 20__ г.      
  (наименование подразделения по вопросам миграции)  
документирован(а) паспортом серии _____________ N _________________________  

по месту жительства (по месту пребывания), который им (ею) был утрачен при следующих обстоятельствах  
(кратко излагаются обстоятельства утраты паспорта)

Проведенной проверкой тождественность лица, изображенного на фотографии заявителя, и фотографии, наклеенной на заявлении по форме N 1П на утраченный (похищенный) паспорт, а также принадлежность его к гражданству Российской Федерации подтверждены.

В паспорте были произведены отметки и записи  
   
 
Личность гр   подтверждается также следующими документами или свидетельскими
  (Ф.И.О.)  
показаниями (в случае отсутствия заявления о выдаче (замене) паспорта по форме N 1П)
     
(перечислить наименование этих документов с указанием серий, номеров,
     
когда и каким учреждением (органом) выданы, вх. NN ответов на запросы,
     
когда и откуда поступили, свидетельских показаний лиц, подтверждающих
     
личность гражданина (с указанием персональных данных свидетелей),
     
криминалистических и других исследований)
    , копии которых к материалу приобщены.

(ОБОРОТНАЯ СТОРОНА)

Учитывая изложенное,

полагал бы:

Выдать гр.   паспорт взамен утраченного (похищенного).
  (Ф.И.О.)  
(должность, специальное звание, классный чин (при наличии), фамилия, инициалы
   
должностного лица, проводившего проверку, подпись)

"__" ____________ 20__ г.

Выдан паспорт: серия ____ N ____ от "__" ______________ 20__ г.

Приложение N 7
к Административному регламенту
Министерства внутренних дел
Российской Федерации
по предоставлению государственной
услуги по выдаче, замене
паспортов гражданина Российской
Федерации, удостоверяющих личность
гражданина Российской Федерации
на территории Российской Федерации

(РЕКОМЕНДУЕМЫЙ ОБРАЗЕЦ)

ЖУРНАЛ УЧЕТА ВРЕМЕННЫХ УДОСТОВЕРЕНИЙ ЛИЧНОСТИ ГРАЖДАНИНА РОССИЙСКОЙ ФЕДЕРАЦИИ
_______________________________________________________________________
(НАИМЕНОВАНИЕ ПОДРАЗДЕЛЕНИЯ ПО ВОПРОСАМ МИГРАЦИИ)

N п/п Дата выдачи Фамилия (при наличии), имя (при наличии), отчество (при наличии), кому выдано удостоверение личности и личная подпись заявителя Срок действия удостоверения личности Срок продления Отметка об уничтожении (дата)
1 2 3 4 5 6

Приложение N 8
к Административному регламенту
Министерства внутренних дел
Российской Федерации
по предоставлению государственной
услуги по выдаче, замене
паспортов гражданина Российской
Федерации, удостоверяющих личность
гражданина Российской Федерации
на территории Российской Федерации

ПРАВИЛА И СПОСОБ ФОРМИРОВАНИЯ МАШИНОЧИТАЕМОЙ ЗАПИСИ В ПАСПОРТЕ

Машиночитаемая запись содержит фамилию, имя, отчество, дату рождения (год, месяц, число) владельца паспорта, пол владельца паспорта, серию и номер паспорта, код подразделения по вопросам миграции, выдавшего паспорт, дату выдачи паспорта, а также обозначения типа документа, государства, выдавшего паспорт, гражданства владельца паспорта.

Машиночитаемая запись состоит из двух строк по 44 символа. Зона для внесения машиночитаемой записи расположена в противоположной сгибу нижней четверти третьей страницы паспорта

Машиночитаемая запись вносится в паспорт специальным принтером с использованием шрифта OCR-B type 1 (Стандарт ИСО 1073/II).

Для заполнения позиций знаков 6 - 44 верхней строки машиночитаемой записи используется способ кодирования информации "модернизированный клер", при котором буквам русского алфавита соответствуют определенные буквы латинского алфавита и арабские цифры:

буквы русского алфавита

А Б В Г Д Е Е Ж З И Й К Л М Н О П Р С Т У Ф Х Ц Ч Ш Щ Ъ Ы Ь Э Ю Я

символы соответствия

A B V G D E 2 J Z I Q К L M N O P R S T U F H C 3 4 W X Y 9 6 7 8

Для заполнения позиций знаков нижней строки машиночитаемой записи используется цифровой способ кодирования информации, кроме позиций знаков 11 - 13 и 21.

Машиночитаемые данные располагаются слева направо в две строки (верхняя и нижняя) фиксированной длины. Машиночитаемые данные вносятся начиная с левой позиции знаков. Позиции знаков 10, 20, 28, 43, 44 нижней строки машиночитаемой записи содержат контрольные цифры.

Если вводимые машиночитаемые данные не занимают все позиции знаков, для заполнения оставшихся позиций используется знак-заполнитель.

Начальные знаки каждой строки должны находиться на расстоянии 6 ± 1 мм от левой кромки паспорта. Длина машиночитаемой строки не более 114 мм. Верхняя кромка верхней строки машиночитаемой записи должна находиться на расстоянии 17,9 мм от нижнего края паспорта, верхняя кромка нижней строки машиночитаемой записи - на расстоянии 11,55 мм от нижнего края паспорта.

Структура данных верхней машиночитаемой строки

Позиция значков МЧЗ Элемент данных Требования Количество знаков
1 - 2 Тип документа Вносятся заглавные буквы "PN" (двухбуквенный код Passport National) 2
3 - 5 Государство выдачи паспорта (код ИКАО) Вносятся заглавные буквы "RUS" (трехбуквенный код Российской Федерации) 3
6 - 44 Фамилия Имя Отчество Вносятся фамилия, имя, отчество в именительном падеже. Фамилия и имя разделяются двумя символами "<" <1>. Имя и отчество, а также составные части двойных или сложных фамилий (имен, отчеств) разделяются одним знаком-заполнителем.
Если фамилия, имя и отчество с учетом символов-разделителей составляют менее 39 символов, то свободные позиции после последней буквы отчества заполняются знаками-заполнителями.
Если фамилия и имя с учетом знаков-заполнителей составляют 37 символов или менее, то в строку вносятся полностью фамилия и имя, отчество сокращается на букве, которая является 44 знаком строки. Если фамилия и имя с учетом знаков-заполнителей составляют 38 символов и более, то в строку вносится полностью фамилия, имя сокращается на букве, которая является 42 знаком строки, после одного знака-заполнителя вносится первая буква отчества. Если фамилия составляет более 34 символов, то фамилия сокращается на букве, которая является 39 знаком строки, после двух знаков-заполнителей последовательно вносятся первая буква имени, знак-заполнитель, первая буква отчества.
Внесение в элемент данных "Фамилия Имя Отчество" знаков пунктуации запрещено. Дефис "-" в фамилии, имени, отчестве заменяется знаком-заполнителем
39

<1> Далее - "знак-заполнитель".

Структура данных нижней машиночитаемой строки

Позиция знаков МЧЗ Элемент данных Требования Количество знаков
1 - 9 Серия и номер паспорта Вносятся три первые цифры серии и шесть цифр номера паспорта (единым 9-значным числом). Например:
паспорт серии 4601 N 123456 записывается в машиночитаемой записи как: 460123456
9
10 Контрольная цифра При подсчете используются цифры из элемента данных "Серия и номер паспорта" 1
11 - 13 Гражданство (код ИКАО) Вносятся заглавные буквы "RUS" (трехбуквенный код Российской Федерации) 3
14 - 19 Дата рождения Вносятся данные о дате рождения владельца паспорта (единым 6-значным числом), в формате
YYMMDD, где
YY - год (2 позиции),
MM - месяц (2 позиции),
DD - день (2 позиции). Если не известны день и (или) месяц рождения, в соответствующих позициях указывается цифра "0"
6
20 Контрольная цифра При подсчете используются цифры из элемента данных "Дата рождения" 1
21 Пол Вносятся данные о принадлежности к полу владельца паспорта: "F" - женский пол, "M" - мужской пол 1
22 - 27 Дата истечения срока действия Вносятся знаки-заполнители в связи с тем, что срок действия паспорта рассчитывается в соответствии с нормативными правовыми актами Российской Федерации на основе даты выдачи паспорта (дополнительные элементы данных) и даты рождения владельца паспорта 6
28 Контрольная цифра Вносится знак-заполнитель 1
29 - 42 Дополнительные элементы данных Вносится дополнительная информация:
1. Последняя цифра в серии паспорта.
2. Дата выдачи паспорта, в формате:
YYMMDD, где
YY - год (2 позиции),
MM - месяц (2 позиции),
DD - день (2 позиции).
3. Код подразделения по вопросам миграции, выдавшего паспорт (вносится единым 6-значным числом без дефиса).
В позицию 42 машиночитаемой записи вносится знак-заполнитель. Например, информация о паспорте серии 4601 N 123456, выданном 20 июня 2010 г. подразделением по вопросам миграции с кодом 770-120, должна быть записана в машиночитаемой записи следующим образом: 1100620770120
14
43 Контрольная цифра При расчете используются цифры из элемента данных: "Дополнительные элементы данных" 1
44 Заключительная контрольная цифра Заключительная контрольная цифра (при расчете используются цифры из позиций машиночитаемой записи 1 - 10, 14 - 20, 22 - 28, 29 - 43) 1

Правила формирования контрольных цифр

Структура данных нижней строки машиночитаемой записи предусматривает включение пяти контрольных цифр, по одной для каждой серии знаков соответствующих элементов данных на позициях 10, 20, 28, 43 и 44.

Позиции знаков Элемент данных
1 - 9 Серия и номер паспорта
10 Контрольная цифра
11 - 13 Гражданство (код ИКАО)
14 - 19 Дата рождения
20 Контрольная цифра
21 Пол
22 - 27 Дата истечения срока действия
28 Контрольная цифра
29 - 42 Дополнительные элементы данных
43 Контрольная цифра
44 Заключительная контрольная цифра

Контрольные цифры рассчитываются по модулю 10 с постоянно повторяющейся весовой функцией 731 731 731... следующим образом:

Этап 1. Слева направо умножить каждую цифру соответствующего цифрового элемента данных на весовой показатель, стоящий в соответствующей последовательной позиции.

Этап 2. Сложить результаты каждого умножения.

Этап 3. Разделить полученную сумму на 10 (модуль).

Этап 4. Остаток деления является контрольной цифрой.

При расчете заключительной контрольной цифры нижней строки машиночитаемой записи применяется весовой показатель 731... в последовательности без разрывов позиций знаков машиночитаемой записи 1 - 10, 14 - 20, 22 - 28, 29 - 43, включая позиции знаков, содержащие контрольные цифры.

Пример расчета контрольной цифры:

Используя в качестве примера дату 9 мая 1951 года, представленную в цифровой форме, расчет производится следующим образом:

Дата: 5 1 0 5 0 9
Весовой показатель: 7 3 1 7 3 1
Этап 1 (умножение) Результат: 35 3 0 35 0 9
Этап 2 (сложение) Сумма результатов: 35 + 3 + 0 + 35 + 0 + 9 = 82
Этап 3 (деление на модуль) Получение остатка: 82 : 10 = 8, остаток 2
Этап 4 (контрольная цифра - остаток) Контрольная цифра: 2
Запись в МЧЗ 5105092

Пример расчета заключительной контрольной цифры

Серия и номер паспорта Контрольная цифра Дата рождения Контрольная цифра Дата истечения срока действия паспорта <1> Контрольная цифра Дополнительные элементы данных (последняя цифра серии паспорта, дата выдачи паспорта, код подразделения по вопросам миграции) Контрольная цифра
Исходный текст 460123456 1 510509 2 <<<<<< < 1100620770120< 3
Запись для расчета 4 6 0 1 2 3 4 5 6 1 5 1 0 5 0 9 2 0 0 0 0 0 0 0 1 1 0 0 6 2 0 7 7 0 1 2 0 0 3
Весовой коэффициент 7 3 1 7 3 1 7 3 1 7 3 1 7 3 1 7 3 1 7 3 1 7 3 1 7 3 1 7 3 1 7 3 1 7 3 1 7 3 1
Результат умножения 28 18 0 7 6 3 28 15 6 7 15 1 0 15 0 63 6 0 0 0 0 0 0 0 7 3 0 0 18 2 0 21 7 0 3 2 0 0 3
Суммирование 28 + 18 + 0 + 7 + 6 + 3 + 28 + 15 + 6 + 7 + 15 + 1 + 0 + 15 + 0 + 63 + 6 + 0 + 0 + 0 + 0 + 0 + 0 + 0 + 7 + 3 + 0 + 0 + 18 + 2 + 0 + 21 + 7 + 0 + 3 + 2 + 0 + 0 + 3 = 284
Деление на модуль 284 : 10 = 28, остаток 4
Заключительная контрольная цифра 4

<1> При расчете контрольной и заключительной контрольной цифры машиночитаемой записи знак-заполнитель равен цифровому значению ноль.

Приложение N 9
к Административному регламенту
Министерства внутренних дел
Российской Федерации
по предоставлению государственной
услуги по выдаче, замене
паспортов гражданина Российской
Федерации, удостоверяющих личность
гражданина Российской Федерации
на территории Российской Федерации

Форма N 4П

ОБРАЗЕЦ ШТАМПА О РЕГИСТРАЦИИ ПО МЕСТУ ЖИТЕЛЬСТВА

ЗАРЕГИСТРИРОВАН  
  "__" ________________________ г.  
  Рег-н _____________________________________________________________  
  Р-н _______________________________________________________________  
  Пункт _____________________________________________________________  
  ул. _______________________________________________________________  
  дом N __________ корп. __________ стр. __________ кв. __________  
  __________________________________________________________________
__________________________________________________________________
(наименование подразделения по вопросам миграции)
 
  подпись ____________________ фамилия ______________________________  
     

Размер штампа 70 x 45 мм

Приложение N 10
к Административному регламенту
Министерства внутренних дел
Российской Федерации
по предоставлению государственной
услуги по выдаче, замене
паспортов гражданина Российской
Федерации, удостоверяющих личность
гражданина Российской Федерации
на территории Российской Федерации

Форма N 5П

ОБРАЗЕЦ ШТАМПА О РЕГИСТРАЦИИ ПО МЕСТУ ЖИТЕЛЬСТВА, ВНОСИМОГО СПЕЦИАЛЬНЫМ ПРИНТЕРОМ

ЗАРЕГИСТРИРОВАН  
  __________________________________________________________________
___________ ______________________________________________________
__________________________________________________________________
__________________________________________________________________
(наименование подразделения по вопросам миграции)
 
  000-000 Заверил: _________________________  
     

Ширина штампа 70 мм

Примечания: 1. Внесение оттиска штампа производится специальным принтером.

2. В оттиске штампа указываются дата регистрации по месту жительства, адрес, наименование органа, осуществившего регистрацию, код подразделения по вопросам миграции территориального органа МВД России, осуществившего внесение оттиска штампа, и подпись должностного лица в графе"Заверил".

3. В случаях, когда внесение оттиска штампа специальным принтером производится при выдаче паспорта не по месту жительства, код не указывается.

Приложение N 11
к Административному регламенту
Министерства внутренних дел
Российской Федерации
по предоставлению государственной
услуги по выдаче, замене
паспортов гражданина Российской
Федерации, удостоверяющих личность
гражданина Российской Федерации
на территории Российской Федерации

ОБРАЗЕЦ ШТАМПА О РЕГИСТРАЦИИ ПО МЕСТУ ЖИТЕЛЬСТВА, ПРОСТАВЛЯЕМОГО МНОГОФУНКЦИОНАЛЬНЫМ ЦЕНТРОМ

ЗАРЕГИСТРИРОВАН "__" ________________________ г.  
     
  Рег-н _________________________________________________________________  
  Р-н ___________________________________________________________________  
  Пункт _________________________________________________________________  
  ул. ____________________________________________________________________  
  дом N _____________ корп. _____________ стр. _____________ кв. _____________  
  ______________________________________________________________________
______________________________________________________________________
(наименование подразделения по вопросам миграции)
______________________________________________________________________
______________________________________________________________________
(наименование МФЦ)
 
  подпись ______________________ фамилия ________________________________  
     

Размер штампа 70 x 55 мм

Приложение N 12
к Административному регламенту
Министерства внутренних дел
Российской Федерации
по предоставлению государственной
услуги по выдаче, замене
паспортов гражданина Российской
Федерации, удостоверяющих личность
гражданина Российской Федерации
на территории Российской Федерации

Форма N 8П

ОБРАЗЕЦ ШТАМПА О СНЯТИИ С РЕГИСТРАЦИОННОГО УЧЕТА ПО МЕСТУ ЖИТЕЛЬСТВА

СНЯТ С
РЕГИСТРАЦИОННОГО УЧЕТА
 
  "__" _________________________ г.  
  ______________________________________________________________________
______________________________________________________________________
______________________________________________________________________
(наименование подразделения по вопросам миграции)
 
  подпись ______________________ фамилия _______________________________  
     

Размер 70 x 30 мм

Приложение N 13
к Административному регламенту
Министерства внутренних дел
Российской Федерации
по предоставлению государственной
услуги по выдаче, замене
паспортов гражданина Российской
Федерации, удостоверяющих личность
гражданина Российской Федерации
на территории Российской Федерации

Форма N 9П

ОБРАЗЕЦ ШТАМПА О СНЯТИИ С РЕГИСТРАЦИОННОГО УЧЕТА ПО МЕСТУ ЖИТЕЛЬСТВА, ВНОСИМОГО СПЕЦИАЛЬНЫМ ПРИНТЕРОМ

СНЯТ С
РЕГИСТРАЦИОННОГО УЧЕТА
 
  __________________________________________________________________
__________________________________________________________________
__________________________________________________________________
(наименование подразделения по вопросам миграции)
 
  000-000 Заверил: _________________________  
     

Ширина штампа 70 мм

Примечания: 1. Внесение оттиска штампа производится специальным принтером.

2. В оттиске штампа указываются дата снятия с регистрационного учета по месту жительства, наименование подразделения по вопросам миграции территориального органа МВД России, осуществившего снятие, код подразделения по вопросам миграции территориального органа МВД России, осуществившего внесение оттиска штампа, и подпись должностного лица в графе"Заверил".

3. В случаях, когда внесение оттиска штампа специальным принтером производится при выдаче паспорта не по месту жительства, код не указывается.

Приложение N 14
к Административному регламенту
Министерства внутренних дел
Российской Федерации
по предоставлению государственной
услуги по выдаче, замене
паспортов гражданина Российской
Федерации, удостоверяющих личность
гражданина Российской Федерации
на территории Российской Федерации

ОБРАЗЕЦ ШТАМПА О СНЯТИИ С РЕГИСТРАЦИОННОГО УЧЕТА ПО МЕСТУ ЖИТЕЛЬСТВА, ПРОСТАВЛЯЕМОГО МНОГОФУНКЦИОНАЛЬНЫМ ЦЕНТРОМ

СНЯТ С
РЕГИСТРАЦИОННОГО УЧЕТА
 
  "__" _________________________ г.  
  _____________________________________________________________________
_____________________________________________________________________
(наименование подразделения по вопросам миграции)
_____________________________________________________________________
_____________________________________________________________________
(наименование МФЦ)
 
  подпись ______________________ фамилия _______________________________  
     

Размер 70 x 40 мм

Приложение N 15
к Административному регламенту
Министерства внутренних дел
Российской Федерации
по предоставлению государственной
услуги по выдаче, замене
паспортов гражданина Российской
Федерации, удостоверяющих личность
гражданина Российской Федерации
на территории Российской Федерации

Форма N 10П

ОБРАЗЕЦ ШТАМПА ОБ ОТНОШЕНИИ К ВОИНСКОЙ ОБЯЗАННОСТИ

Военнообязанный(ая)  
  Подпись ____________________________  
  "__" __________________________ 20__ г.  
     

Размер штампа 70 x 20 мм

Приложение N 16
к Административному регламенту
Министерства внутренних дел
Российской Федерации
по предоставлению государственной
услуги по выдаче, замене
паспортов гражданина Российской
Федерации, удостоверяющих личность
гражданина Российской Федерации
на территории Российской Федерации

Форма N 11П

ОБРАЗЕЦ ШТАМПА ОБ ОТНОШЕНИИ К ВОИНСКОЙ ОБЯЗАННОСТИ, ВНОСИМОГО СПЕЦИАЛЬНЫМ ПРИНТЕРОМ

Образец штампа для лиц мужского пола

Военнообязанный  
  ______________________________________
(дата)
 
  000-000 Заверил: _________________________  
     

Образец штампа для лиц женского пола

Военнообязанная  
  ______________________________________
(дата)
 
  000-000 Заверил: _________________________  
     

Размер штампов 70 x 20 мм

Примечания: 1. Внесение оттиска штампа производится специальным принтером.

2. В оттиске штампа указываются отношение к воинской обязанности в зависимости от пола военнообязанного, дата внесения оттиска штампа, код подразделения по вопросам миграции территориального органа МВД России и подпись должностного лица, осуществившего внесение оттиска штампа, в графе "Заверил".

3. В случаях, когда внесение оттиска штампа специальным принтером производится при выдаче паспорта не по месту жительства, код не указывается.

Приложение N 17
к Административному регламенту
Министерства внутренних дел
Российской Федерации
по предоставлению государственной
услуги по выдаче, замене
паспортов гражданина Российской
Федерации, удостоверяющих личность
гражданина Российской Федерации
на территории Российской Федерации

Форма N 12П

ОБРАЗЕЦ ШТАМПА О ГОСУДАРСТВЕННОЙ РЕГИСТРАЦИИ ЗАКЛЮЧЕНИЯ БРАКА

________________________________________________________________________
(наименование органа, которым была произведена
 
  _________________________________________________________________________
государственная регистрация заключения брака)
"__" ____________________ _______ 20__ г.
 
  ПРОИЗВЕДЕНА ГОСУДАРСТВЕННАЯ
РЕГИСТРАЦИЯ ЗАКЛЮЧЕНИЯ БРАКА
 
  с гр. ____________________________________________________________________
(фамилия, имя, отчество, дата рождения)
________________________________________________________________________
 
  N записи акта _____________________ подпись _______________________________  
     

Размер штампа 75 x 40 мм

Приложение N 18
к Административному регламенту
Министерства внутренних дел
Российской Федерации
по предоставлению государственной
услуги по выдаче, замене
паспортов гражданина Российской
Федерации, удостоверяющих личность
гражданина Российской Федерации
на территории Российской Федерации

Форма N 13П

ОБРАЗЕЦ ШТАМПА О ГОСУДАРСТВЕННОЙ РЕГИСТРАЦИИ ЗАКЛЮЧЕНИЯ БРАКА, ВНОСИМОГО СПЕЦИАЛЬНЫМ ПРИНТЕРОМ

ПРОИЗВЕДЕНА ГОСУДАРСТВЕННАЯ
РЕГИСТРАЦИЯ ЗАКЛЮЧЕНИЯ БРАКА
 
  __________________________________________________________________________
(дата)
 
  __________________________________________________________________________
(Ф.И.О. и дата рождения супруга(и))
__________________________________________________________________________
(наименование органа, которым была произведена государственная
регистрация заключения брака)
 
  N записи акта ______________________________________________________________  
     
  000-000 Заверил: ____________________________  

Размер штампа 70 x 40 мм

Примечания: 1. Внесение оттиска штампа производится специальным принтером.

2. В оттиске штампа указываются дата заключения брака, фамилия (до заключения брака), имя, отчество и дата рождения супруга(и), наименование органа, которым была произведена государственная регистрация заключения брака, код подразделения по вопросам миграции территориального органа МВД России, осуществившего внесение оттиска штампа, N записи акта и подпись должностного лица в графе "Заверил". В случаях, когда точную дату рождения супруга(и) установить не представляется возможным, вносится только год рождения.

3. В случаях, когда внесение оттиска штампа специальным принтером производится при выдаче паспорта не по месту жительства код не указывается.

Приложение N 19
к Административному регламенту
Министерства внутренних дел
Российской Федерации
по предоставлению государственной
услуги по выдаче, замене
паспортов гражданина Российской
Федерации, удостоверяющих личность
гражданина Российской Федерации
на территории Российской Федерации

Форма N 14П

ОБРАЗЕЦ ШТАМПА О ГОСУДАРСТВЕННОЙ РЕГИСТРАЦИИ РАСТОРЖЕНИЯ БРАКА

_________________________________________________________________________
(наименование органа, которым была произведена
_________________________________________________________________________
государственная регистрация расторжения брака)
 
  _"__" ____________________ _______ 20__ г.  
  ПРОИЗВЕДЕНА ГОСУДАРСТВЕННАЯ
РЕГИСТРАЦИЯ РАСТОРЖЕНИЯ БРАКА
 
  с гр. ______________________________________________________________________
(фамилия, имя, отчество, дата рождения)
__________________________________________________________________________
 
  БРАК ПРЕКРАЩЕН "____" ___________________ 20__ г.  
  Запись акта N ___________________ подпись ___________________________________  
     

Размер штампа 75 x 40 мм

Примечание: при внесении оттиска штампа о государственной регистрации расторжения брака, расторгнутого компетентными органами иностранных государств, отдельные реквизиты могут не заполняться.

Приложение N 20
к Административному регламенту
Министерства внутренних дел
Российской Федерации
по предоставлению государственной
услуги по выдаче, замене
паспортов гражданина Российской
Федерации, удостоверяющих личность
гражданина Российской Федерации
на территории Российской Федерации

Форма N 15П

ОБРАЗЕЦ ШТАМПА О ГОСУДАРСТВЕННОЙ РЕГИСТРАЦИИ РАСТОРЖЕНИЯ БРАКА, ВНОСИМОГО СПЕЦИАЛЬНЫМ ПРИНТЕРОМ

ПРОИЗВЕДЕНА ГОСУДАРСТВЕННАЯ
РЕГИСТРАЦИЯ ЗАКЛЮЧЕНИЯ БРАКА
 
  __________________________________________________________________________
(дата)
 
  __________________________________________________________________________
(Ф.И.О. и дата рождения супруга(и))
__________________________________________________________________________
(наименование органа, которым была произведена государственная
регистрация заключения брака)
 
  Брак прекращен "__" _________________________ 20__ г.  
  Запись акта N ______________________________________________________  
     
  000-000 Заверил: ____________________________  

Размер штампа 70 x 40 мм

Примечания: 1. В оттиске штампа указываются дата прекращения брака, фамилия (до расторжения брака), имя, отчество и дата рождения супруга(и), наименование органа, которым была произведена государственная регистрация расторжения брака, код подразделения по вопросам миграции территориального органа МВД России, осуществившего внесение оттиска штампа, N записи акта и подпись должностного лица в графе "Заверил". В случаях, когда точную дату рождения супруга(и) установить не представляется возможным, вносится только год рождения.

2. В случаях, когда внесение оттиска штампа специальным принтером производится при выдаче паспорта не по месту жительства, код не указывается.

3. При внесении оттиска штампа о государственной регистрации расторжения брака, расторгнутого компетентными органами иностранных государств, отдельные реквизиты могут не заполняться.

Приложение N 21
к Административному регламенту
Министерства внутренних дел
Российской Федерации
по предоставлению государственной
услуги по выдаче, замене
паспортов гражданина Российской
Федерации, удостоверяющих личность
гражданина Российской Федерации
на территории Российской Федерации

Форма N 16П

ОБРАЗЕЦ ШТАМПА О РАНЕЕ ВЫДАННЫХ ПАСПОРТАХ ГРАЖДАНИНА РОССИЙСКОЙ ФЕДЕРАЦИИ, УДОСТОВЕРЯЮЩИХ ЛИЧНОСТЬ ГРАЖДАНИНА РОССИЙСКОЙ ФЕДЕРАЦИИ НА ТЕРРИТОРИИ РОССИЙСКОЙ ФЕДЕРАЦИИ

Сведения о ранее выданных паспортах  
  Серия ______ N ____________ "__" _________________________ г.
дата выдачи
 
  000-000 Заверил: _________________________  
  Серия ______ N ____________ "__" _________________________ г.
дата выдачи
 
  000-000 Заверил: _________________________  
  Код подразделения по вопросам миграции, выдавшего паспорт _________________________  
       

Размер штампа 70 x 30 мм

ОБРАЗЕЦ ШТАМПА О ВЫДАННОМ ДЕЙСТВИТЕЛЬНОМ ПАСПОРТЕ ГРАЖДАНИНА РОССИЙСКОЙ ФЕДЕРАЦИИ, УДОСТОВЕРЯЮЩЕГО ЛИЧНОСТЬ ГРАЖДАНИНА РОССИЙСКОЙ ФЕДЕРАЦИИ ЗА ПРЕДЕЛАМИ ТЕРРИТОРИИ РОССИЙСКОЙ ФЕДЕРАЦИИ, В ТОМ ЧИСЛЕ И СОДЕРЖАЩИЙ ЭЛЕКТРОННЫЙ НОСИТЕЛЬ ИНФОРМАЦИИ

Выдан паспорт  
  серия ________ N ________________  
  от "__" _____________________ 20__ г.  
  ____________________________________
(подразделение по вопросам миграции,
выдавшее паспорт)
 
     

(размер 50 x 30 мм)

Приложение N 22
к Административному регламенту
Министерства внутренних дел
Российской Федерации
по предоставлению государственной
услуги по выдаче, замене
паспортов гражданина Российской
Федерации, удостоверяющих личность
гражданина Российской Федерации
на территории Российской Федерации

Форма N 17П

ОБРАЗЕЦ ШТАМПА О РАНЕЕ ВЫДАННЫХ ПАСПОРТАХ ГРАЖДАНИНА РОССИЙСКОЙ ФЕДЕРАЦИИ, УДОСТОВЕРЯЮЩИХ ЛИЧНОСТЬ ГРАЖДАНИНА РОССИЙСКОЙ ФЕДЕРАЦИИ НА ТЕРРИТОРИИ РОССИЙСКОЙ ФЕДЕРАЦИИ И О ВЫДАННЫХ ДЕЙСТВИТЕЛЬНЫХ ПАСПОРТАХ ГРАЖДАНИНА РОССИЙСКОЙ ФЕДЕРАЦИИ, УДОСТОВЕРЯЮЩИХ ЛИЧНОСТЬ ГРАЖДАНИНА РОССИЙСКОЙ ФЕДЕРАЦИИ ЗА ПРЕДЕЛАМИ ТЕРРИТОРИИ РОССИЙСКОЙ ФЕДЕРАЦИИ, В ТОМ ЧИСЛЕ И СОДЕРЖАЩИЙ ЭЛЕКТРОННЫЙ НОСИТЕЛЬ ИНФОРМАЦИИ

Сведения о ранее выданных паспортах  
  Серия Номер Код Выдан  
  ____________ ____________ ____________ ____________  
  ____________ ____________ ____________ ____________  
  000-000 Заверил: ______________________  
     

Ширина штампа 70 мм

Примечания: 1. Внесение оттиска штампа производится специальным принтером.

2. В оттиске штампа указываются серии и номера ранее выданных паспортов и даты их выдачи, а также серии и номера действительных паспортов гражданина Российской Федерации, удостоверяющих личность гражданина Российской Федерации за пределами территории Российской Федерации, в том числе и содержащий электронный носитель информации, код подразделения по вопросам миграции территориального органа МВД России и подпись должностного лица, осуществившего внесение оттиска штампа, в графе "Заверил". В графе "код" дополнительно указываются коды подразделений по вопросам миграции территориального органа МВД России, выдавших эти паспорта.

Приложение N 23
к Административному регламенту
Министерства внутренних дел
Российской Федерации
по предоставлению государственной
услуги по выдаче, замене
паспортов гражданина Российской
Федерации, удостоверяющих личность
гражданина Российской Федерации
на территории Российской Федерации

Форма N 18П

ОБРАЗЕЦ ШТАМПА О ГРУППЕ КРОВИ И РЕЗУС-ФАКТОРЕ

A (___) Rh - _____________________  
  "__" ____________ 20__ г. Подпись  
  Наименование медицинской
организации
 
     

Размер штампа 70 x 45 мм

Приложение N 24
к Административному регламенту
Министерства внутренних дел
Российской Федерации
по предоставлению государственной
услуги по выдаче, замене
паспортов гражданина Российской
Федерации, удостоверяющих личность
гражданина Российской Федерации
на территории Российской Федерации

Форма N 19П

ОБРАЗЕЦ ШТАМПА ОТМЕТКИ ОБ ИДЕНТИФИКАЦИОННОМ НОМЕРЕ НАЛОГОПЛАТЕЛЬЩИКА (ИНН) В ПАСПОРТ

__________________________________________________________________
__________________________________________________________________
__________________________________________________________________
Наименование налогового органа
 
  _____________
код
 
  ИНН  
     
                                 
  "__" ________________ 20__ г. _____________
подпись
 
                                 

Размер штампа 75 x 50 мм

Приложение N 25
к Административному регламенту
Министерства внутренних дел
Российской Федерации
по предоставлению государственной
услуги по выдаче, замене
паспортов гражданина Российской
Федерации, удостоверяющих личность
гражданина Российской Федерации
на территории Российской Федерации

(РЕКОМЕНДУЕМЫЙ ОБРАЗЕЦ)

ЖУРНАЛ УЧЕТА ПОСТУПЛЕНИЯ БЛАНКОВ ПАСПОРТА И ВЫДАЧИ ПАСПОРТОВ ГРАЖДАНАМ
_________________________________________________________________
(НАИМЕНОВАНИЕ ПОДРАЗДЕЛЕНИЯ ПО ВОПРОСАМ МИГРАЦИИ)

Серия и номера бланка паспорта Дата выдачи Фамилия (при наличии), имя (при наличии) и отчество (при наличии) владельца паспорта Предъявленный документ Основание выдачи
Поступление выдача
1 2 3 4 5

Примечание: в графе 4 журнала указываются вид, серия и номер документа, а в графе 5 - обстоятельства, с которыми связана выдача паспорта.

Приложение N 26
к Административному регламенту
Министерства внутренних дел
Российской Федерации
по предоставлению государственной
услуги по выдаче, замене
паспортов гражданина Российской
Федерации, удостоверяющих личность
гражданина Российской Федерации
на территории Российской Федерации

Форма N 24П

ОБРАЗЕЦ ШТАМПА О ВЫДАЧЕ ПАСПОРТА

__________________________________________________________________
__________________________________________________________________
(наименование подразделения по вопросам миграции)
 
  ВЫДАН ПАСПОРТ  
  серии ______________ N _________________________________________  
  "__" _________________________________________ 20__ г.  
     

Размер штампа 70 x 20 мм

Приложение N 27
к Административному регламенту
Министерства внутренних дел
Российской Федерации
по предоставлению государственной
услуги по выдаче, замене
паспортов гражданина Российской
Федерации, удостоверяющих личность
гражданина Российской Федерации
на территории Российской Федерации

ПЕРЕЧЕНЬ ДОКУМЕНТОВ С УКАЗАНИЕМ СРОКОВ ИХ ХРАНЕНИЯ

N формы Наименование Срок хранения
1. Заявление о выдаче (замене) паспорта по форме N 1П (действующая картотека) 85 лет
2. Заявление о выдаче (замене) паспорта по форме N 1П (архивная картотека) 85 лет
3. Журналы учета временных удостоверений личности гражданина Российской Федерации 10 лет
4. Журналы учета поступления бланков паспорта и выдачи паспортов гражданам постоянно
5. Запросы об оформлении паспортов лицам, отбывающим наказание 3 года
6. Журналы регистрации заявлений граждан об утрате (похищении) паспорта 10 лет
7. Материалы об утрате паспорта 3 года
8. Материалы об установлении личности 10 лет
9. Справки о нахождении на полном государственном обеспечении, принятии в российское гражданство, описи о передачи (получении) документов в(из) многофункциональные(ых) центры(ов) и другие документы полученные в ходе предоставления государственной услуги. 3 года
10. Журнал учета жалоб на решения и действия (бездействие) органа регистрационного учета, а также его должностных лиц 5 лет

Приложение N 28
к Административному регламенту
Министерства внутренних дел
Российской Федерации
по предоставлению государственной
услуги по выдаче, замене
паспортов гражданина Российской
Федерации, удостоверяющих личность
гражданина Российской Федерации
на территории Российской Федерации

БЛОК-СХЕМЫ ПРЕДОСТАВЛЕНИЯ ГОСУДАРСТВЕННОЙ УСЛУГИ

Прием документов для получения государственной услуги

Формирование и направление межведомственных запросов

Рассмотрение заявления и принятие решения

Продолжение рассмотрения заявления и принятия решения

Оформление паспорта

Выдача паспорта

Предоставление государственной услуги в электронной форме