Приказ ФНС РФ от 25.01.2018 N ММВ-7-20/44@

"Об утверждении перечня информации и (или) документов, Порядка, формы и формата их предоставления оператором фискальных данных налоговым органам при проведении ими контроля и надзора"
Редакция от 25.01.2018 — Документ утратил силу, см. «Приказ ФНС РФ от 17.09.2021 N ЕД-7-20/815@»

Зарегистрировано в Минюсте России 15 мая 2018 г. N 51092


ФЕДЕРАЛЬНАЯ НАЛОГОВАЯ СЛУЖБА

ПРИКАЗ
от 25 января 2018 г. N ММВ-7-20/44@

ОБ УТВЕРЖДЕНИИ ПЕРЕЧНЯ ИНФОРМАЦИИ И (ИЛИ) ДОКУМЕНТОВ, ПОРЯДКА, ФОРМЫ И ФОРМАТА ИХ ПРЕДОСТАВЛЕНИЯ ОПЕРАТОРОМ ФИСКАЛЬНЫХ ДАННЫХ НАЛОГОВЫМ ОРГАНАМ ПРИ ПРОВЕДЕНИИ ИМИ КОНТРОЛЯ И НАДЗОРА

В соответствии с абзацем вторым пункта 8 статьи 4.5 Федерального закона от 22.05.2003 N 54-ФЗ "О применении контрольно-кассовой техники при осуществлении наличных денежных расчетов и (или) расчетов с использованием электронных средств платежа" (Собрание законодательства Российской Федерации, 2003, N 21, ст. 1957; 2016, N 27 (ч. 1), ст. 4223) и подпунктом 5.9.60 Положения о Федеральной налоговой службе, утвержденного постановлением Правительства Российской Федерации от 30.09.2004 N 506 (Собрание законодательства Российской Федерации, 2004, N 40, ст. 3961; 2017, N 40, ст. 5847), приказываю:

1. Утвердить:

перечень информации и (или) документов, предоставляемых оператором фискальных данных налоговым органам при проведении ими контроля и надзора, согласно приложению N 1 к настоящему приказу;

порядок предоставления информации и (или) документов оператором фискальных данных налоговым органам при проведении ими контроля и надзора согласно приложению N 2 к настоящему приказу;

форму предоставления информации и (или) документов оператором фискальных данных налоговым органам при проведении ими контроля и надзора согласно приложению N 3 к настоящему приказу;

формат предоставления информации и (или) документов оператором фискальных данных налоговым органам при проведении ими контроля и надзора согласно приложению N 4 к настоящему приказу.

2. Руководителям (исполняющим обязанности руководителя) управлений Федеральной налоговой службы по субъектам Российской Федерации довести настоящий приказ до нижестоящих налоговых органов и обеспечить его применение.

3. Контроль за исполнением настоящего приказа возложить на заместителя руководителя Федеральной налоговой службы, координирующего вопросы методологического обеспечения и координации работы налоговых органов по осуществлению контроля и надзора за соблюдением требований к контрольно-кассовой технике, порядком и условиями ее регистрации и применения.

Руководитель
Федеральной налоговой службы
М.В. МИШУСТИН

Приложение N 1
к приказу ФНС России
от 25 января 2018 г. N ММВ-7-20/44@

ПЕРЕЧЕНЬ ИНФОРМАЦИИ И (ИЛИ) ДОКУМЕНТОВ, ПРЕДОСТАВЛЯЕМЫХ ОПЕРАТОРОМ ФИСКАЛЬНЫХ ДАННЫХ НАЛОГОВЫМ ОРГАНАМ ПРИ ПРОВЕДЕНИИ ИМИ КОНТРОЛЯ И НАДЗОРА

1. При проведении налоговыми органами контроля и надзора операторы фискальных данных предоставляют в налоговые органы:

фискальные документы, в том числе в электронной форме;

информацию из базы фискальных данных оператора фискальных данных;

информацию об обезличенных фискальных данных, которые оператор фискальных данных обработал в статистических или исследовательских целях;

информацию о регистрации (перерегистрации) контрольно-кассовой техники и (или) о снятии контрольно-кассовой техники с регистрационного учета, в случае если указанные действия осуществлялись пользователем контрольно-кассовой техники через оператора фискальных данных;

информацию о расторжении или изменении договора на обработку фискальных данных, заключенном между оператором фискальных данных и пользователем контрольно-кассовой техники.

2. Оператор фискальных данных обязан предоставить иные сведения, сформированные контрольно-кассовой техникой или техническими средствами оператора фискальных данных <*>.

<*> Статья 1.1 Федерального закона от 22.05.2003 N 54-ФЗ "О применении контрольно-кассовой техники при осуществлении наличных денежных расчетов и (или) расчетов с использованием электронных средств платежа".

Приложение N 2
к приказу ФНС России
от 25 января 2018 г. N ММВ-7-20/44@

ПОРЯДОК ПРЕДОСТАВЛЕНИЯ ИНФОРМАЦИИ И (ИЛИ) ДОКУМЕНТОВ ОПЕРАТОРОМ ФИСКАЛЬНЫХ ДАННЫХ НАЛОГОВЫМ ОРГАНАМ ПРИ ПРОВЕДЕНИИ ИМИ КОНТРОЛЯ И НАДЗОРА

1. Информация и (или) документы предоставляются законным представителем оператора фискальных данных или его уполномоченным представителем (далее - оператор фискальных данных) в налоговые органы в случае поступления соответствующего запроса.

2. Операторы фискальных данных предоставляют по запросу налогового органа информацию и (или) документы, указанные в Перечне информации и (или) документов, предоставляемых оператором фискальных данных налоговым органам при проведении ими контроля и надзора, согласно приложению N 1 к настоящему приказу, необходимые для проведения проверки соблюдения требований законодательства Российской Федерации о применении контрольно-кассовой техники.

Оператор фискальных данных, получивший мотивированный запрос налогового органа о предоставлении информации и (или) документов на бумажном носителе или через кабинет контрольно-кассовой техники, исполняет его в течение трех рабочих дней со дня получения.

Оператор фискальных данных, получивший мотивированный запрос налогового органа о предоставлении информации и (или) документов в рамках информационного взаимодействия в соответствии с протоколом информационного обмена между техническими средствами оператора фискальных данных и автоматизированной информационной системой налоговых органов, указанным в пункте 6 статьи 4.3 Федерального закона от 22.05.2003 N 54-ФЗ "О применении контрольно-кассовой техники при осуществлении наличных денежных расчетов и (или) расчетов с использованием электронных средств платежа" (Собрание законодательства Российской Федерации, 2003, N 21, ст. 1957; 2016, N 27 (ч. 1), ст. 4223) и размещенным ФНС России (далее - уполномоченный орган) на его официальном сайте в информационно-телекоммуникационной сети "Интернет" (далее - Протокол информационного обмена), исполняет его в течение трех рабочих дней со дня получения.

3. Информация и (или) документы, предоставляемые оператором фискальных данных по запросу налогового органа на бумажном носителе, заверяются подписью уполномоченного лица оператора фискальных данных и печатью организации (при наличии) и вручаются должностному лицу налогового органа либо направляются в адрес налогового органа, запросившего такую информацию и (или) документы, заказным почтовым отправлением с уведомлением о вручении.

Информация и (или) документы, предоставляемые оператором фискальных данных по запросу налогового органа в электронной форме через кабинет контрольно-кассовой техники, подписываются усиленной квалифицированной подписью уполномоченного лица оператора фискальных данных, в формате согласно приложению N 4 к настоящему приказу.

Информация и (или) документы, предоставляемые оператором фискальных данных по запросу налогового органа в рамках информационного взаимодействия в соответствии с Протоколом информационного обмена, должны соответствовать требованиям, установленным Протоколом информационного обмена, который размещен уполномоченным органом на его официальном сайте в информационно-телекоммуникационной сети "Интернет".

4. Информация и (или) документы, предоставляемые оператором фискальных данных по запросу налогового органа в электронной форме, предоставляются в формате файла указанном в запросе налогового органа.

5. В случае невозможности предоставления оператором фискальных данных запрашиваемых налоговым органом документов, оператор фискальных данных обязан предоставить их заверенные копии.

Приложение N 3
к приказу ФНС России
от 25 января 2018 г. N ММВ-7-20/44@

Форма по КНД 1117001

 
  наименование налогового органа

ФОРМА ПРЕДОСТАВЛЕНИЯ ИНФОРМАЦИИ И (ИЛИ) ДОКУМЕНТОВ ОПЕРАТОРОМ ФИСКАЛЬНЫХ ДАННЫХ НАЛОГОВЫМ ОРГАНАМ ПРИ ПРОВЕДЕНИИ ИМИ КОНТРОЛЯ И НАДЗОРА <1>

(полное или сокращенное наименование организации)
 
 
ИНН                                                                                  
                                                                                       
КПП                                                                                  
                                                                                       
ОГРН                                                                                  
                                                                                       
В соответствии с запросом налогового органа от _______________ N _______ направляет следующие документы и (или) информацию:      
1) документы:                                                                
                                                                                      ;
  наименования, реквизиты, иные индивидуализирующие признаки документов, указанных в запросе налогового органа о предоставлении документов и (или) информации  
                                                                                      ,
                                                                                       
2) информацию:                                                                  
                                                                                      ;
  сведения, позволяющие идентифицировать информацию, указанную в запросе налогового органа о предоставлении документов и (или) информации  
                                                                                       
Приложения:                                                                             .
                                                                                       
Достоверность сведений, указанных в настоящей форме, подтверждаю                          
                                                                                       
                                                                                       
должность   Ф.И.О. <2>   подпись  

<1> Настоящая Форма заполняется только в случаях предоставления информации и (или) документов оператором фискальных данных налоговым органам на бумажном носителе или через кабинет контрольно-кассовой техники.

<2> Отчество указывается при наличии.

Приложение N 4
к приказу ФНС России
от 25 января 2018 г. N ММВ-7-20/44@

ФОРМАТ ПРЕДОСТАВЛЕНИЯ ИНФОРМАЦИИ И (ИЛИ) ДОКУМЕНТОВ ОПЕРАТОРОМ ФИСКАЛЬНЫХ ДАННЫХ НАЛОГОВЫМ ОРГАНАМ ПРИ ПРОВЕДЕНИИ ИМИ КОНТРОЛЯ И НАДЗОРА

I. Общие сведения

1. Настоящий формат описывает требования к XML файлам (далее - файл обмена) предоставления информации и (или) документов в электронной форме оператором фискальных данных налоговым органам при проведении ими контроля и надзора.

2. Номер версии настоящего формата 5.01, часть 000.00.

II. Описание файла обмена

3. Имя файла обмена должно иметь следующий вид: R_T_A_K_0_GGGGMMDD_N, где:

R_T - префикс, принимающий значение ХХ_ХХХХХХХХ;

А_К - идентификатор получателя информации, где: А - идентификатор получателя, которому направляется файл обмена, К - идентификатор конечного получателя, для которого предназначена информация из данного файла обмена <1>. Каждый из идентификаторов (А и К) имеет вид для налоговых органов - четырехразрядный код налогового органа;

<1> Передача файла от отправителя к конечному получателю (К) может осуществляться в несколько этапов через другие налоговые органы, осуществляющие передачу файла на промежуточных этапах, которые обозначаются идентификатором А. В случае передачи файла от отправителя к конечному получателю при отсутствии налоговых органов, осуществляющих передачу на промежуточных этапах, значения идентификаторов А и К совпадают.

О - идентификатор отправителя информации, имеет девятнадцатиразрядный код (идентификационный номер налогоплательщика (далее - ИНН) и код причины постановки на учет (далее - КПП) организации (обособленного подразделения).

GGGG - год формирования передаваемого файла, ММ - месяц, DD - день;

N - идентификационный номер файла. (Длина - от 1 до 36 знаков. Идентификационный номер файла должен обеспечивать уникальность файла).

Расширение имени файла - xml. Расширение имени файла может указываться как строчными, так и прописными буквами.

Параметры первой строки файла обмена

Первая строка XML файла должна иметь следующий вид:

<?xml version ="1.0" encoding ="windows-1251"?>

Имя файла, содержащего XML схему файла обмена, должно иметь следующий вид:

ХХ_ХХХХХХХХ_1_000_00_05_01_хх, где хх - номер версии схемы.

Расширение имени файла - xsd.

XML схема файла обмена приводится отдельным файлом и размещается на официальном сайте Федеральной налоговой службы.

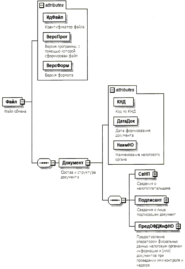
4. Логическая модель файла обмена представлена в виде диаграммы структуры файла обмена на рисунке 1 настоящего формата. Элементами логической модели файла обмена являются элементы и атрибуты XML файла. Перечень структурных элементов логической модели файла обмена и сведения о них приведены в таблицах 4.1 - 4.11 настоящего формата.

Для каждого структурного элемента логической модели файла обмена приводятся следующие сведения:

наименование элемента. Приводится полное наименование элемента <2>;

<2> В строке таблицы могут быть описаны несколько элементов, наименования которых разделены символом "|". Такая форма записи применяется при наличии в файле обмена только одного элемента из описанных в этой строке.

сокращенное наименование (код) элемента. Приводится сокращенное наименование элемента. Синтаксис сокращенного наименования должен удовлетворять спецификации XML;

признак типа элемента. Может принимать следующие значения: "С" - сложный элемент логической модели (содержит вложенные элементы), "П" - простой элемент логической модели, реализованный в виде элемента XML файла, "А" - простой элемент логической модели, реализованный в виде атрибута элемента XML файла. Простой элемент логической модели не содержит вложенные элементы;

формат элемента. Формат элемента представляется следующими условными обозначениями: Т - символьная строка; N - числовое значение (целое или дробное).

Формат символьной строки указывается в виде Т(n-k) или Т(=k), где: n - минимальное количество знаков, k - максимальное количество знаков, символ "- " - разделитель, символ "=" означает фиксированное количество знаков в строке. В случае, если минимальное количество знаков равно 0, формат имеет вид Т(0-k). В случае, если максимальное количество знаков неограничено, формат имеет вид Т(n-).

Формат числового значения указывается в виде N(m.k), где: m - максимальное количество знаков в числе, включая знак (для отрицательного числа), целую и дробную часть числа без разделяющей десятичной точки, k - максимальное число знаков дробной части числа. Если число знаков дробной части числа равно 0 (то есть число целое), то формат числового значения имеет вид N(m).

Для простых элементов, являющихся базовыми в XML (определенными в сети "Интернет" по электронному адресу: http://www.w3.org/TR/xmlschema-0), например, элемент с типом "date", поле "Формат элемента" не заполняется. Для таких элементов в поле "Дополнительная информация" указывается тип базового элемента;

признак обязательности элемента определяет обязательность наличия элемента (совокупности наименования элемента и его значения) в файле обмена. Признак обязательности элемента может принимать следующие значения: "О" - наличие элемента в файле обмена обязательно; "Н" - наличие элемента в файле обмена необязательно, то есть элемент может отсутствовать. Если элемент принимает ограниченный перечень значений (по классификатору, кодовому словарю и тому подобному), то признак обязательности элемента дополняется символом "К". Например, "ОК". В случае, если количество реализаций элемента может быть более одной, то признак обязательности элемента дополняется символом "М". Например, "НМ" или "ОКМ".

К вышеперечисленным признакам обязательности элемента может добавляться значение "У" в случае описания в XML схеме условий, предъявляемых к элементу в файле обмена, описанных в графе "Дополнительная информация". Например, "НУ" или "ОКУ";

дополнительная информация содержит, при необходимости, требования к элементу файла обмена, не указанные ранее. Для сложных элементов указывается ссылка на таблицу, в которой описывается состав данного элемента. Для элементов, принимающих ограниченный перечень значений из классификатора (кодового словаря и тому подобного), указывается соответствующее наименование классификатора (кодового словаря и тому подобного) или приводится перечень возможных значений. Для классификатора (кодового словаря и тому подобного) может указываться ссылка на его местонахождение. Для элементов, использующих пользовательский тип данных, указывается наименование типового элемента.

Рисунок 1. Диаграмма структуры файла обмена

Таблица 4.1

Файл обмена (Файл)

Наименование элемента Сокращенное наименование (код) элемента Признак типа элемента Формат элемента Признак обязательности элемента Дополнительная информация
Идентификатор файла ИдФайл А Т(1-255) ОУ Содержит (повторяет) имя сформированного файла (без расширения)
Версия программы, с помощью которой сформирован файл ВерсПрог А Т(1-40) О
Версия формата ВерсФорм А Т(1-5) О Принимает значение: 5.01
Состав и структура документа Документ С О Состав элемента представлен в таблице 4.2

Таблица 4.2

Состав и структура документа (Документ)

Наименование элемента Сокращенное наименование(код) элемента Признак типа элемента Формат элемента Признак обязательности элемента Дополнительная информация
Код по КНД КНД А Т(=7) О Принимает значение: ххххххх
Дата формирования документа ДатаДок А Т(=10) О Типовой элемент <ДатаТип>. Дата в формате ДД.ММ.ГГГГ
Наименование налогового органа НаимНО А Т(1-255) О
Сведения об операторе фискальных данных СвОФД С О Состав элемента представлен в таблице 4.3
Сведения о лице, подписавшем документ Подписант С О Состав элемента представлен в таблице 4.5
Предоставление оператором фискальных данных налоговым органам информации и (или) документов при проведении ими контроля и надзора ПредОФДИнфНО С О Состав элемента представлен в таблице 4.7

Таблица 4.3

Сведения об операторе фискальных данных (СвОФД)

Наименование элемента Сокращенное наименование(код) элемента Признак типа элемента Формат элемента Признак обязательности элемента Дополнительная информация
Оператор фискальных данных - организация ОФДЮЛ С О Состав элемента представлен в таблице 4.4

Таблица 4.4

Оператор фискальных данных - организация (ОФДЮЛ)

Наименование элемента Сокращенное наименование(код) элемента Признак типа элемента Формат элемента Признак обязательности элемента Дополнительная информация
Наименование организации НаимОрг А Т(1-1000) О
ИНН организации ИННЮЛ А Т(=10) О Типовой элемент <ИННЮЛТип>
КПП КПП А Т(=9) О Типовой элемент <КППТип>

Таблица 4.5

Сведения о лице, подписавшем документ (Подписант)

Наименование элемента Сокращенное наименование (код) элемента Признак типа элемента Формат элемента Признак обязательности элемента Дополнительная информация
Признак лица, подписавшего документ ПрПодп А Т(=1) ОК Принимает значение:
1 - законный представитель оператора фискальных данных
2 - уполномоченный представитель оператора фискальных данных
Должность лица, подписавшего документ Должность А Т(1-120) Н
Фамилия, имя, отчество ФИО С О Типовой элемент <ФИОТип>.
Состав элемента представлен в таблице 4.11
Сведения о представителе оператора фискальных данных СвПред С НУ Состав элемента представлен в таблице 4.6
Элемент обязателен при <ПрПодп>=2

Таблица 4.6

Сведения о представителе оператора фискальных данных (СвПред)

Наименование элемента Сокращенное наименование(код) элемента Признак элемента Формат элемента Признак обязательности элемента Дополнительная информация
Наименование документа, подтверждающего полномочия представителя НаимДок А Т(1-120) О

Таблица 4.7

Предоставление оператором фискальных данных налоговым органам информации и (или) документов при проведении ими контроля и надзора (ПредОФДИнфНО)

Наименование элемента Сокращенное наименование(код) элемента Признак элемента Формат элемента Признак обязательности элемента Дополнительная информация
Дата представления документов и (или) информации ДатаПред А Т(=10) О Типовой элемент <ДатаТип> Дата в формате ДД.ММ.ГГГГ
Запрашиваемые документы ЗапрДок С НМУ Состав элемента представлен в таблице 4.8
Элемент обязателен при отсутствии элемента <ЗапрИнф>
Запрашиваемая информация ЗапрИнф С НМУ Состав элемента представлен в таблице 4.9
Элемент обязателен при отсутствии элемента <ЗапрДок>
Приложение Приложение С НМ Состав элемента представлен в таблице 4.10

Таблица 4.8

Запрашиваемые документы (ЗапрДок)

Наименование элемента Сокращенное наименование(код) элемента Признак типа элемента Формат элемента Признак обязательности элемента Дополнительная информация
Наименования, реквизиты, иные индивидуализирующие признаки документов, указанных в запросе налогового органа о представлении документов и (или) информации НаимРеквДок А Т(1-255) О

Таблица 4.9

Запрашиваемая информация (ЗапрИнф)

Наименование элемента Сокращенное наименование(код) элемента Признак типа элемента Формат элемента Признак обязательности элемента Дополнительная информация
Сведения, позволяющие идентифицировать информацию, указанную в запросе налогового органа о представлении документов и (или) информации СвИДИнф А Т(1-255) О

Таблица 4.10

Приложение (Приложение)

Наименование элемента Сокращенное наименование (код) элемента Признак типа элемента Формат элемента Признак обязательности элемента Дополнительная информация
Наименования, реквизиты, иные индивидуализирующие признаки информации и (или) документов, прилагаемых к настоящей форме НаимРеквДок А Т(1-255) О

Таблица 4.11

Фамилия, имя, отчество (ФИОТип)

Наименование элемента Сокращенное наименование (код) элемента Признак типа элемента Формат элемента Признак обязательности элемента Дополнительная информация
Фамилия Фамилия А Т(1-60) О
Имя Имя А Т(1-60) О
Отчество Отчество А Т(1-60) Н