Приказ Росстата от 04.05.2018 N 281

"О внесении изменений в приложение к приказу Росстата от 7 июля 2011 г. N 313 "Об утверждении унифицированного формата транспортного сообщения при обмене электронными документами между территориальными органами Росстата и респондентами"
Редакция от 04.05.2018 — Действует с 04.05.2018

ФЕДЕРАЛЬНАЯ СЛУЖБА ГОСУДАРСТВЕННОЙ СТАТИСТИКИ

ПРИКАЗ
от 4 мая 2018 г. N 281

О ВНЕСЕНИИ ИЗМЕНЕНИЙ В ПРИЛОЖЕНИЕ К ПРИКАЗУ РОССТАТА ОТ 7 ИЮЛЯ 2011 Г. N 313 "ОБ УТВЕРЖДЕНИИ УНИФИЦИРОВАННОГО ФОРМАТА ТРАНСПОРТНОГО СООБЩЕНИЯ ПРИ ОБМЕНЕ ЭЛЕКТРОННЫМИ ДОКУМЕНТАМИ МЕЖДУ ТЕРРИТОРИАЛЬНЫМИ ОРГАНАМИ РОССТАТА И РЕСПОНДЕНТАМИ"

Приложение к приказу Росстата от 7 июля 2011 г. N 313 "Об утверждении Унифицированного формата транспортного сообщения при обмене электронными документами между территориальными органами Росстата и респондентами" изложить в редакции, согласно приложению к настоящему приказу.

Временно исполняющий обязанности
руководителя Федеральной службы
государственной статистики
С.Н.ЕГОРЕНКО

Приложение
к приказу Росстата
от 04.05.2018 N 281

"УТВЕРЖДЕН
приказом Росстата
от 7 июля 2011 г. N 313

УНИФИЦИРОВАННЫЙ ФОРМАТ ТРАНСПОРТНОГО СООБЩЕНИЯ ПРИ ОБМЕНЕ ЭЛЕКТРОННЫМИ ДОКУМЕНТАМИ МЕЖДУ ТЕРРИТОРИАЛЬНЫМИ ОРГАНАМИ РОССТАТА И РЕСПОНДЕНТАМИ

I. Общие положения

Информационное взаимодействие по телекоммуникационным каналам связи по обмену электронными документами с применением электронной подписи, идущее по определенным правилам между территориальными органами Федеральной службы государственной статистики либо Федеральной службой государственной статистики, с одной стороны, и Респондентами либо Специализированным оператором связи, с другой стороны, называется документооборотом.

Данный документ описывает унифицированный формат транспортного сообщения, формируемого программными средствами, используемыми для организации электронного документооборота между территориальным органом Федеральной службы государственной статистики (далее - ТОГС), Федеральной службой государственной статистики, Респондентами и Специализированными операторами связи (далее - Операторами) в процессе сбора первичных статистических данных по формам федерального статистического наблюдения.

Осуществление документооборота происходит через проведение транзакций, т.е. передачи от одного участника документооборота другому фиксированного набора документов в согласованном с органами государственной статистики формате вместе с подписями под этими документами, сделанными от имени определенных участников документооборота.

1.1 Осуществление документооборота

Документооборот состоит из нескольких основных неделимых этапов передачи информации между субъектами (транзакций). В рамках каждой транзакции передается всегда только один файл - транспортный контейнер - пакет документов, представляющий из себя один архивный файл. Документы в рамках транзакции, в том числе и служебные документы, передаются подписанными электронными подписями и зашифрованными, а файл-описатель - в открытом виде с электронной подписью, если в описании конкретного типа документооборота не оговорен иной вариант.

Документооборот при обработке может содержать несколько транзакций. Типовому содержанию транзакций соответствуют:

отправитель передает по телекоммуникационным каналам связи пакет документов Получателю;

получатель по результатам проверки документов, их электронных подписей и сертификатов направляет Отправителю электронный документ фиксированного формата, содержащий положительный или отрицательный ответ на пакет документов Отправителя.

1.2 Типы участников документооборота

В ходе документооборота осуществляется взаимодействие между следующими типами участников документооборота:

Респондент. В качестве респондента может выступать либо юридическое лицо, либо обособленное подразделение (при условии наделения его соответствующим юридическим лицом полномочиями по предоставлению статистической отчетности от имени юридического лица) либо индивидуальный предприниматель, осуществляющий деятельность без образования юридического лица, предоставляющие первичные статистические данные по формам федерального статистического наблюдения.

ТОГС. В качестве ТОГС может выступать либо территориальный орган Федеральной службы государственной статистики (включая межрайонные Управления), так и его структурные подразделения в районах и городах, осуществляющие в установленном Росстатом порядке сбор первичных статистических данных по формам федерального статистического наблюдения от респондентов, осуществляющих деятельность на территории субъекта Российской Федерации.

Оператор. (Организация, предоставляющая услуги по обмену открытой и конфиденциальной информацией между органами государственной статистики и респондентами, в том числе гарантирующая доставку электронных документов в границах своей зоны ответственности, установленной соглашениями с территориальными органами государственной статистики и договорами с респондентами.)

Росстат. (Федеральная служба государственной статистики.)

Участники информационного обмена (при работе через Оператора данный тип не используется). Респонденты, ТОГСы, организации, выбранные Росстатом на конкурсной основе для осуществления сбора и обработки первичных статистических данных по формам федерального статистического наблюдения на федеральном уровне (далее - организация), Операторы.

1.3 Типы подписантов

Осуществление документооборота происходит через проведение транзакций - передачи от одного участника документооборота другому фиксированного набора документов вместе с подписями под этими документами, сделанными от имени представителей участников документооборота.

Подписи под документами от имени участников документооборота ставят должностные лица или уполномоченные от их имени лица, обладающие правом подписи соответствующих документов:

- Представитель ТОГС;

- Представитель Респондента.

При работе через Оператора в пакете вместо представителей указываются типы субъектов в соответствии с описанием конкретного типа документооборота.

1.4 Типы содержимого

В ходе документооборота происходит обмен различными типами документов.

Список типов документов, допустимых к использованию при работе через Оператора, представлен в Приложении 3.

II. Структура унифицированного формата транспортного сообщения, передаваемого по телекоммуникационным каналам связи

В рамках сдачи первичных статистических данных в электронном виде между ТОГС и Респондентами может осуществляться два типа электронного документооборота:

электронный документооборот в рамках сдачи первичных статистических данных через систему сбора статистической отчетности (ССО);

электронный документооборот в рамках первичных статистических данных через Оператора.

Ниже представлено описание структуры и транспортного контейнера, формируемого в рамках перечисленных выше типов электронного документооборота между Респондентами и ТОГС.

2. Описание структуры транспортного сообщения при работе через ССО

2.1 Структура формата транспортного сообщения

Транспортное сообщение состоит из набора служебных полей транспортного сообщения и прикрепленного к нему транспортного контейнера.

Структура формата транспортного сообщения представлена на рисунке ниже (см. Рисунок 1).

Рисунок 1. Структура формата транспортного сообщения

Для обеспечения обработки транспортного сообщения приемным комплексом ТОГС в структуре транспортного сообщения предусмотрены следующие обязательные поля (реквизиты транспортного сообщения):

"From:" - поле содержит имя отправителя в кодировке "Quoted Printable/Windows 1251" или "Base64/Windows 1251" и электронный адрес отправителя, заключенный в угловые скобки <>;

"Reply-To:" - поле содержит имя отправителя в кодировке "Quoted Printable/Windows 1251" или "Base64/Windows 1251" и электронный адрес отправителя, заключенный в угловые скобки <>;

"To:" - поле содержит имя получателя в кодировке "Quoted Printable/Windows 1251" или "Base64/Windows 1251" и электронный адрес получателя, заключенный в угловые скобки <>;

"Message-ID:" - поле содержит уникальный, в пределах организации отправителя, идентификатор сообщения, произвольного формата, с длиной, не превышающей 40 символов;

"Content-Transfer-Encoding:" - поле содержит механизм кодировки тела сообщения. Допустимые значения: "Quoted Printable/Windows 1251", "Base64".

Присоединенному файлу вложения должны соответствовать поля:

"Content-Type:" - содержит ключевое слово "application/octet-stream" и параметр "name=". Параметр "name" должен содержать имя файла вложения. Имя файла, содержащего русские буквы, должно кодироваться в Quoted Printable/Windows 1251 или Base64/Windows 1251.

"Content-Disposition:" - содержит ключевое слово "attachment" и параметр "filename". Имя файла, содержащего русские буквы, должно кодироваться в Quoted Printable/Windows 1251 или Base64/Windows 1251. Служит для передачи браузеру рекомендации не открывать файл в браузере, а вывести стандартное окошко сохранения файла.

"Content-Length:" - содержит длину вложения.

"Subject:" - содержит тему сообщения и представляется в кодировке "Quoted Printable/Windows 1251" или "Base64/Windows 1251", определяется типом документа и именем присоединенного транспортного контейнера.

Транспортный контейнер прикрепляется (ключевое слово "attachment") к транспортному сообщению, передаваемому по телекоммуникационным каналам связи, как файл-вложение, имя которого указано в поле "Content-Disposition:" (параметр "filename"). Размер файла транспортного контейнера не может быть нулевым и сам транспортный контейнер не может содержать файлы нулевой длины. К транспортному сообщению может быть присоединен только один файл транспортного контейнера.

Размер транспортного сообщения, передаваемого по телекоммуникационным каналам связи, не должен превышать 512 МБайт. В случае принятия к обработке приемным комплексом транспортного сообщения организации контейнер с одним и тем же именем не может быть передан одним и тем же отправителем вторично.

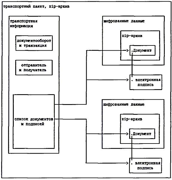
2.2 Содержание и структура транспортного контейнера (пакета)

В рамках каждой транзакции документооборота файлы всех логически связанных документов и относящихся к ним электронных подписей, сопровождаемые сопутствующей транспортной информацией, пересылаются объединенными в один файл. Такой файл называется транспортным контейнером (или пакетом).

На рисунке ниже приведена схема внутренней структуры пакета.

Рисунок 2. Структура формата транспортного контейнера

Транспортный контейнер представляет собой zip-архив, содержащий:

необязательный файл "packageDescription.xml" с описанием содержимого пакета в формате xml. В документообороте "сбор отчетности ЕССО" может не использоваться;

необязательный файл "packageDescription.sign" с электронной подписью под описанием содержимого пакета (должен присутствовать, если есть файл "packageDescription.xml");

необязательный файл "packageDescription.cer" с сертификатом для проверки электронной подписи под описанием содержимого пакета (должен присутствовать, если есть файл "packageDescription.sign" и он не содержит внутри себя сертификат);

файлы с содержимым передаваемых документов (могут быть зашифрованы и заархивированы);

файлы с содержимым передаваемых электронных подписей под каждым документом;

файлы с содержимым сертификата для проверки электронной подписи под каждым документом (если электронная подпись документа не содержит внутри себя сертификат).

2.3 Формат описания содержимого транспортного контейнера (пакета)

Файл с описанием содержимого пакета представляет собой xml-документ, соответствующий схеме из Приложения 1. Пример описания содержимого пакета дан в Приложении 2.

Корневой узел документа "пакет" содержит следующие обязательные атрибуты:

версияФормата - версия формата описания пакета, в настоящем документе описана версия 1.0 формата;

типДокументооборота - тип осуществляемого документооборота; в настоящий момент определен один тип документооборота "сбор отчетности ЕССО";

идентификаторДокументооборота - уникальный идентификатор документооборота;

типТранзакции - тип осуществляемой транзакции в рамках документооборота (для документооборота "сбор отчетности ЕССО" три транзакции "отчет ЕССО", "уведомление ЕССО", "квитанция ЕССО").

Внутри узла пакет содержатся немножественные узлы "отправитель", получатель и системаОтправителя (или системаПолучателя) со следующими обязательными атрибутами:

типСубъекта - тип участника документооборота в соответствии с определенным в п. 1.1 раздела I списком типов участников;

идентификаторСубъекта - идентификатор участника документооборота.

В элементе "отправитель" описывается отправитель пакета. В элементе получатель описывается получатель пакета. В элементе системаОтправителя описывается система электронного документооборота, от которой получателю поступает пакет. В необязательном элементе системаПолучателя описывается система электронного документооборота, которой отправитель передает пакет для доставки получателю.

Дополнительно внутри узла "пакет" в одном или нескольких дочерних узлах документ перечисляются документы, передаваемые в этом пакете.

Узел документ имеет следующие обязательные атрибуты:

идентификаторДокумента - уникальный идентификатор документа (может быть использован в некоторых типах документооборота);

типДокумента - тип документа, передаваемого в составе Пакета и определенный для данной транзакции;

типСодержимого - тип содержимого документа в соответствии с определенными (по умолчанию "xml");

сжат - значение true или false, в зависимости от того, сжато или нет содержимое документа в пакете (сжатие документа выполняется перед шифрованием). Для документооборота "сбор отчетности ЕССО" в транзакциях "отчет ЕССО", "уведомление ЕССО", "квитанция ЕССО" документы не сжимаются;

зашифрован - значение true или false, в зависимости от того, зашифровано или нет содержимое документа в пакете. Для документооборота "сбор отчетности ЕССО" в транзакциях "отчет ЕССО", "уведомление ЕССО", "квитанция ЕССО" документы не шифруются.

Узел документ имеет необязательный атрибут исходноеИмяФайла, в котором указывается исходное имя файла документа.

Содержимое всех документов в документообороте зашифровывается, если явно не оговорен другой вариант.

Содержимое всех подписей под документами в документообороте не шифруется.

Кроме того, узел документ содержит необязательный дочерний немножественный узел содержимое с атрибутом имяФайла, значением которого является имя файла (из набора файлов пакета) с содержимым описываемого документа. Узел содержимое может отсутствовать, если в транзакции передается лишь подпись под документом без содержимого документа.

Также внутри узла документ в дочерних узлах "подпись" перечисляются подписи, стоящие под документом.

Узел подпись имеет следующие обязательные атрибуты:

имяФайла - имя файла (из набора файлов пакета) с содержимым описываемой подписи;

роль - условное обозначение подписанта в соответствии с определенным в п. 1.2 раздела I списком типов подписантов.

Файл с описанием содержимого пакета не шифруется и не архивируется.

2.4 Объединение и сжатие файлов

Для объединения нескольких файлов в один пакет и для сжатия файлов используется формат zip-архива.

Формат zip-архива описывается в открытой спецификации, доступной по адресу http://www.pkware.com/documents/casestudies/APPNOTE.TXT.

Архивирование должно проводиться без использования шифрования.

2.5 Криптография

Требования к используемым средствам криптографической защиты информации и сертификатам электронных подписей приведены в документе "Регламент использования электронной подписи".

Зашифрованные данные должны передаваться в виде структуры ContentInfo со структурой EnvelopedData в качестве содержимого, для сохранения в файл используется DER-кодировка.

Электронные подписи передаются в виде структуры ContentInfo со структурой SignedData в качестве содержимого. Для сохранения в файл используется DER-кодировка.

Электронная подпись может включать в себя сертификат и может не включать подписанное содержимое.

Нешифрованные данные (сертификаты, электронные подписи) передаются в виде своего содержимого, сериализованного с использованием base64-кодирования.

2.6 Документооборот "сбор отчетности ЕССО"

Транзакция "отчет ЕССО", передаваемая от Респондента в ТОГС, позволяет передавать в zip-архиве несколько файлов отчетов-ЭВФ в формате XML, опуская файл описания. При этом подразумевается, что отчеты передаются не зашифрованными и не сжатыми, а электронная подпись интегрирована в отчет.

Транзакция "квитанция ЕССО", передаваемая от ТОГС к Респонденту, позволяет передавать в zip-архиве восемь файлов в формате XML, опуская файл описания. При этом подразумевается, что все файлы передаются не зашифрованными и не сжатыми. Состав пакета:

<report>.xml - файл отчета

<report>.resp.sign - файл подписи Респондента

<report>.togs.sign - файл подписи Росстата

<report>.receipt.xml - файл квитанции

<report>.receipt.sign - файл подписи Росстата под квитанцией

<report>.protocol.xml - протокол СТАТЭК

<report>.protocol.sign - подпись Росстата под протоколом

<report>.receipt.cer - файл сертификата Росстата

Транзакция "уведомление ЕССО", передаваемая от ТОГС к Респонденту, позволяет передавать в zip-архиве 5 файлов в формате XML, опуская файл описания. При этом подразумевается, что все файлы передаются не зашифрованными и не сжатыми. Состав пакета:

<report>.declineNotice.xml - файл Уведомления

<report>.declineNotice.sign - файл подписи Росстата под Уведомлением

<report>.protocol.xml - протокол СТАТЭК

<report>.protocol.sign - подпись Росстата под протоколом

<report>.declineNotice.cer - файл сертификата Росстата

Под <report> подразумевается уникальное имя файла отчета, формируемое по следующему шаблону:

OKUD_IDF_IDP_OKPO_PERIOD_EXTINFO_DATE_SYSINFO.xml, где

OKUD - 7-значный код формы (экономической задачи)

IDF - 3-значный тип формы

IDP - 3-значный тип периодичности формы

OKPO - ОКПО предприятия

PERIOD - определяется по дате начала отчетного периода (для отчетов с типом периодичности "по запросу" отсутствует) и имеет вид ГОД_НОМЕР, где

ГОД - 4-значный год отчетного периода

НОМЕР - порядковый номер периода (зависит от периодичности)

EXTINFO - идентификационные признаки

DATE - дата попадания отчета в ЕССО в формате ГГГГММДДччмм, где Г - год, М - месяц, Д - день, ч - часы (0 - 23), м - минуты (0 - 59)

SYSINFO - служебная информация.

3. Описание структуры транспортного сообщения при работе через Оператора

3.1 Структура транспортного сообщения <1>

<1> Пункт применяется только при работе через централизованный единый модуль приема отчетности от специализированных операторов связи (далее - ЦЕМПОС).

При обмене через Операторов используется транспортное сообщение, структура которого аналогична структуре, описанной в п. 2.1 раздела II.

Принцип формирования транспортного сообщения изложен в документе RFC 2822 (http://www.ietf.org/rfc/rfc2822.txt).

Транспортный контейнер прикрепляется к транспортному сообщению, передаваемому по телекоммуникационным каналам связи, как файл-вложение. Размер файла транспортного контейнера не может быть нулевым и сам транспортный контейнер не может содержать файлы нулевой длины. К транспортному сообщению может быть присоединен только один файл транспортного контейнера.

Размер транспортного сообщения, передаваемого по телекоммуникационным каналам связи, не должен превышать 100 МБайт.

3.2 Содержимое транспортного контейнера

Транспортный контейнер представляет собой zip-архив, содержащий файл "packageDescription.xml" с транспортной информацией в формате XML, файлы с содержимым передаваемых документов и файлы с содержимым передаваемых электронных подписей. Схема транспортного контейнера приведена на рисунке ниже (см. Рисунок 3).

Рисунок 3. Схема транспортного контейнера Оператора

Файлы с содержимым документов и электронных подписей именуются с использованием универсальных уникальных идентификаторов по формату "<UUID>.bin".

Транспортная информация и файлы с содержимым документов и электронных подписей объединяются в zip-архив в режиме STORE.

В одном транспортном контейнере передаются документы и электронные подписи, относящиеся к одной транзакции.

3.3 Формат описания транспортного контейнера

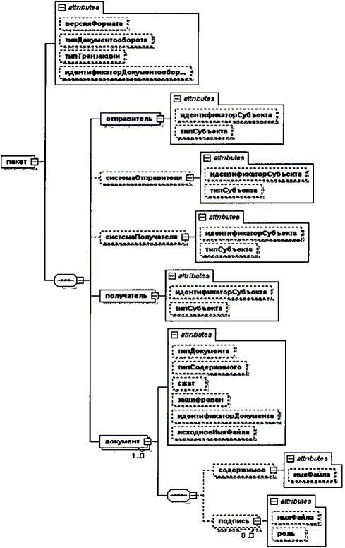
Файл с транспортной информацией представляет собой XML-документ, соответствующий схеме из Приложения 4.

Корневой узел пакет документа содержит следующие обязательные атрибуты:

версияФормата - версия формата описания транспортного контейнера, в настоящем документе описана версия формата "Стат:1.0";

типДокументооборота - тип осуществляемого документооборота в соответствии с определенным списком типов документооборотов;

идентификаторДокументооборота - универсальный уникальный идентификатор документооборота, который сохраняется в рамках каждого цикла обмена документами;

типТранзакции - тип осуществляемой транзакции, определенной для данного типа документооборота.

Внутри узла пакет содержатся немножественные узлы отправитель, получатель и системаОтправителя (или системаПолучателя) со следующими атрибутами:

типСубъекта - тип участника документооборота в соответствии с определенным списком типов участников;

идентификаторСубъекта - идентификатор участника документооборота;

идентификаторПодразделения <2> - идентификатор подразделения участника документооборота.

<2> Атрибут идентификаторПодразделения применяется только при работе через ЦЕМПОС.

В элементе отправитель описывается отправитель контейнера. В элементе получатель описывается получатель контейнера. В элементе системаОтправителя описывается система электронного документооборота, от которой получателю поступает контейнер. В элементе системаПолучателя описывается система электронного документооборота, которой отправитель передает контейнер для доставки получателю. В элементе идентификаторПодразделения описывается подразделение ТОГС, в которое направлен контейнер / из которого направлен контейнер.

Дополнительно внутри узла пакет в одном или нескольких дочерних узлах документ перечисляются документы, передаваемые в этом транспортном контейнере. Узел документ имеет следующие обязательные атрибуты:

идентификаторДокумента - универсальный уникальный идентификатор документа;

типДокумента - тип документа, передаваемого в составе контейнера, определенный для осуществляемой транзакции;

типСодержимого - тип содержимого документа в соответствии с определенным в Приложении 3 списком типов содержимого;

сжат - значение true или false, в зависимости от того, сжато или нет содержимое документа в контейнере (сжатие документа выполняется перед шифрованием).

зашифрован - значение true или false, в зависимости от того, зашифровано или нет содержимое документа в контейнере.

Также узел документ имеет атрибут исходноеИмяФайла, в котором указывается исходное имя файла документа с расширением. Данный атрибут является обязательным для документов отчет и приложениеПисьма. Для прочих документов данный атрибут является необязательным.

Максимальное количество символов атрибута исходноеИмяФайла не может превышать 210 символов <3>.

<3> Ограничение применяется только при работе через ЦЕМПОС.

Узел документ содержит необязательный дочерний немножественный узел содержимое с атрибутом имяФайла, значением которого является имя файла (из набора файлов транспортного контейнера) с содержимым описываемого документа. Узел содержимое может отсутствовать, если в транзакции передается лишь электронная подпись под документом и не передается содержимое документа.

Внутри узла документ в дочерних узлах подпись перечисляются электронные подписи, стоящие под документом. Узел подпись имеет следующие обязательные атрибуты:

имяФайла - имя файла (из набора файлов транспортного контейнера) с содержимым описываемой электронной подписи;

роль - тип участника документооборота, от имени уполномоченного лица которого сделана данная электронная подпись.

Узел пакет содержит необязательный узел расширение, который может содержать любые атрибуты и дочерние узлы. Данный узел используется для указания дополнительных данных в транспортной информации контейнера с сохранением обратной совместимости. Формат использования узла расширение определяется по согласованию с заинтересованными разработчиками систем электронного документооборота.

Файл с транспортной информацией при передаче в транспортном контейнере не сжимается и не шифруется.

3.4 Имя файла транспортного контейнера

Транспортный контейнер передается в виде файла с уникальным именем по формату

STAT_<идентификатор отправителя>_< идентификатор получателя >_<UUID>_<код типа документооборота>_<код типа транзакции>.zip

Идентификаторы отправителя и получателя в имени файла должны совпадать с соответствующей информацией в транспортной информации контейнера.

UUID в имени файла контейнера представляет собой глобальный уникальный идентификатор, обеспечивающий уникальность имени файла контейнера.

Код типа документооборота представляет собой число, присвоенное типу документооборота, в рамках которого отправляются документы в данном транспортном контейнере. Код типа транзакции представляет собой число, присвоенное типу транзакции, которая осуществляется посредством передачи данного транспортного контейнера. Информация о кодах типов документооборота и транзакции может быть использована для определения приоритетных для обработки контейнеров.

Информация в имени файла носит исключительно справочный характер. Обработка транспортного контейнера должна осуществляться на основе транспортной информации, находящейся внутри контейнера.

При поступлении в ТОГС/Росстат от Респондента через Оператора транспортного контейнера в узле системаОтправителя транспортной информации контейнера указывается соответствующий Оператор. При отправке из ТОГС/Росстата Респонденту через Оператора транспортного контейнера в узле системаПолучателя транспортной информации контейнера указывается соответствующий Оператор.

Идентификаторы участников документооборота состоят из символов a - z, A - Z, 0 - 9, "@", "." и "-". Для сравнения на равенство необходимо всегда использовать регистронезависимое сравнение. В то же время для единообразия рекомендуется использовать только символы из верхнего регистра.

В качестве идентификатора ТОГС/Росстата используется код органа в формате rr-xx, где rr - код региона, xx - код органа в соответствующем регионе, или в формате rr <4>, где rr - код региона/Росстата.

<4> Идентификатор в формате "rr" применяется только при работе через ЦЕМПОС.

Для указания идентификатора структурного подразделения ТОГС (районного, городского и т.д.) следует использовать атрибут идентификаторПодразделения в узле получатель/отправитель. Идентификатор структурного подразделения ТОГС должен состоять из символов a - z, A - Z, 0 - 9, "@", "." и "-", быть уникальным в рамках ТОГС и определяться ТОГС по согласованию с Операторами.

В качестве идентификатора Оператора используется уникальная строка, выбираемая по согласованию с заинтересованными разработчиками систем электронного документооборота.

Идентификатор Респондента имеет формат

<префикс системы>.<код респондента"

где <префикс системы> - это идентификатор Оператора, а <код респондента> - это уникальный код Респондента, используемый во внутренней системе Оператора.

3.5 Спецификация используемых технологий

3.5.1 Универсальные уникальные идентификаторы

Для идентификации типов документооборота, документов и для генерации имен файлов в транспортном контейнере используются универсальные уникальные идентификаторы.

Используемые универсальные уникальные идентификаторы должны генерироваться согласно общим принципам формирования UUID, изложенным в документе RFC 4122 (http://www.ietf.org/rfc/rfc4122.txt).

Везде в настоящем документе используется представление универсальных уникальных идентификаторов в виде шестнадцатеричного числа из 32 разрядов, записанного в нижнем регистре.

3.5.2 Объединение и сжатие файлов

Для объединения нескольких документов в один транспортный контейнер и для сжатия документов используется формат zip-архива.

Формат zip-архива описывается в открытой спецификации, доступной по адресу http://www.pkware.com/documents/casestudies/APPNOTE.TXT.

Архивирование должно производится в соответствии с базовыми возможностями версии 2.0, без использования шифрования.

При сжатии документа этот документ помещается в архив, внутри которого имеет имя "file".

3.5.3 Криптография

Для шифрования используются алгоритмы ГОСТ 28147-89. Для формирования электронной подписи используются алгоритмы ГОСТ Р 34.10-2001 и ГОСТ Р 34.10.2012. <5>

<5> Алгоритмы ГОСТ Р 34.10.2012 применяются только при работе через ЦЕМПОС.

Зашифрованные данные и электронные подписи передаются при помощи контейнера PKCS #7 (RFC 2315, http://www.ietf.org/rfc/rfc2315.txt). Для сохранения в файл используется DER-кодировка.

Зашифрованные данные передаются в виде структуры ContentInfo со структурой EnvelopedData в качестве содержимого.

Электронные подписи передаются в виде структуры ContentInfo со структурой SignedData в качестве содержимого. Электронная подпись должна включать в себя сертификат и не должна включать подписанное содержимое.

Шифрование документов производится на открытых ключах получателя и отправителя документа.

3.5.4 Дата и время

В описании пакета и документах, участвующих в документообороте, дата и время указывается в формате xsrdateTime с указанием часового пояса либо маркера того, что дата и время указаны в UTC.

Если часовой пояс не указан и маркер отсутствует, то дата и время считаются относительно часового пояса ТОГС, с которым осуществляется взаимодействие, или относительно часового пояса, который установлен для ЦЕМПОС <6>.

<6> Применяется только при работе через ЦЕМПОС

3.5.5 Удаленная проверка работоспособности

Для удаленной проверки работоспособности приемного комплекса ТОГС Оператор может отправить технологический документ запрос специального вида. Приемный комплекс ТОГС после обработки этого документа сформирует ответный технологический документ ответ, который будет отправлен Оператору.

Удаленная проверка работоспособности позволяет определить версию приемного комплекса, а также работоспособность криптографической подсистемы приемного комплекса.

Технологические документы запрос и ответ представляют собой XML-файл. Формат документов описан в приложении 7.5. Отправка данных документов производится не в составе транспортного контейнера, а в виде самостоятельных файлов.

Имя файла, содержащего документ запрос, должно иметь префикс "ping_". Пример имени файла документа запрос: ping_BEA6F7B6-9451-3F59-8233-D4D7DA55BF36.xml

Имя файла, содержащего документ ответ, должно иметь префикс "pong_". При этом имя файла документа ответ не должно отличаться от файла соответствующего ему документа запрос более чем значением префикса. Пример имени файла документа ответ: pong_BEA6F7B6-9451-3F59-8233-D4D7DA55BF36.xml

Для определения версии приемного комплекса в документ запрос помещается дочерний узел version без атрибутов. В таком случае в документ ответ приемный комплекс поместит дочерний узел version с атрибутом value и номером версии в качестве значения этого атрибута.

Для определения работоспособности криптографической составляющей приемного комплекса в документ запрос помещается узел cryptographySelfCheck без атрибутов. В таком случае в документ ответ приемный комплекс поместит узел cryptographySelfCheck со следующими дочерними узлами:

encrypt - в данном узле содержится результат проверки работоспособности операции зашифрования и время проведения данной операции на данных объемом 1 МБ.

sign - в данном узле содержится результат проверки работоспособности операции подписывания и время проведения данной операции на данных объемом 1 МБ.

decrypt - в данном узле содержится результат проверки работоспособности операции расшифрования и время проведения данной операции на данных объемом 1 МБ.

verify - в данном узле содержится результат проверки работоспособности операции, проверки подписи и время проведения данной операции на данных объемом 1 МБ.

Узлы encrypt, sign, decrypt, verify имеют следующие атрибуты:

result - результат выполнения соответствующей операции. Принимает значение success или error;

time - время выполнения соответствующей операции. Значение указывается в миллисекундах. Атрибут присутствует только в том случае, если атрибут result принимает значение success.

В случае, если атрибут result узла какой-либо криптографической операции принимает значение error, в качестве дочернего узла для него добавляется узел message, в который помещается сообщение о произошедшей при выполнении операции ошибке.

Приложение N 1
к Унифицированному формату
транспортного сообщения
при обмене электронными
документами между
территориальными органами
Росстата и респондентами,
утвержденного приказом Росстата
от 7 июля 2011 г. N 313

ГРАФИЧЕСКАЯ СХЕМА ФАЙЛА ОПИСАНИЯ ПАКЕТА ПРИ РАБОТЕ ЧЕРЕЗ ССО

Рисунок 4. Схема файла описания пакета

Приложение N 2
к Унифицированному формату
транспортного сообщения
при обмене электронными
документами между
территориальными органами
Росстата и респондентами,
утвержденного приказом Росстата
от 7 июля 2011 г. N 313

ПРИМЕР ОПИСАНИЯ КОНТЕЙНЕРА ПРИ РАБОТЕ ЧЕРЕЗ ССО

<пакет версияФормата="1.0"

типДокументооборота="сбор отчетности ЕССО" типТранзакции="квитанция ЕССО"

идентификаторДокументооборота="608003_001_004_11767685_2009_9_2_1_200909021532">

<отправитель идентификаторСубъекта="50-00" типСубъекта="ТОГС"/>

<получатель идентификаторСубъекта="11767685" типСубъекта="Респондент"/>

<документ типДокумента="отчет" типСодержимого="xml" сжат="false" зашифрован="false"

идентификаторДокумента="608003_001_004_11767685_2009_9_2_1_200909021532.xml">

<содержимое имяФайла="608003_001_004_11767685_2009_9_2_1_200909021532.xml"/>

<подпись имяФайла="608003_001_004_11767685_2009_9_2_1_200909021532.togs.sign"

роль="Представитель ТОГС"/>

<подпись имяФайла="608003_001_004_11767685_2009_9_2_1_200909021532.resp.sign"

роль="Представитель Респондента"/>

</документ>

<документ типДокумента="квитанция" типСодержимого="xml" сжат="false" зашифрован="false"

идентификаторДокумента="608003_001_004_11767685_2009_9_2_1_200909021532.receipt.xml">

<содержимое имяФайла="608003_001_004_11767685_2009_9_2_1_200909021532.receipt.xml"/>

<подпись имяФайла="608003_001_004_11767685_2009_9_2_1_200909021532.receipt.sign"

роль="Представитель ТОГС"/>

</документ>

<документ типДокумента="протокол" типСодержимого="xml" сжат="false" зашифрован="false"

идентификаторДокумента="608003_001_004_11767685_2009_9_2_1_200909021532.protocol.xml">

<содержимое имяФайла="608003_001_004_11767685_2009_9_2_1_200909021532.protocol.xml"/>

<подпись имяФайла="608003_001_004_11767685_2009_9_2_1_200909021532.protocol.sign"

роль="Представитель ТОГС"/>

</документ>

<документ типДокумента="сертификат" типСодержимого="xml" сжат="falce" зашифрован="false"

идентификаторДокумента="608003_001_004_11767685_2009_9_2_1_200909021532.receipt.cer">

<содержимое имяФайла="608003_001_004_11767685_2009_9_2_1_200909021532.receipt.cer"/>

</документ>

</пакет>

Приложение N 3
к Унифицированному формату
транспортного сообщения
при обмене электронными
документами между
территориальными органами
Росстата и респондентами,
утвержденного приказом Росстата
от 7 июля 2011 г. N 313

ТИПЫ СОДЕРЖИМОГО ПРИ РАБОТЕ ЧЕРЕЗ ОПЕРАТОРА

Условное обозначение Описание
plain866 простой текст в кодировке DOS-866
plain1251 простой текст в кодировке windows-1251
xml данные в формате XML
html документ в формате HTML
pdf документ в формате PDF
rtf документ в формате RTF
tiff документ в формате TIFF
jpeg документ в формате JPEG
ms-word документ в формате Microsoft Word
ms-excel документ в формате Microsoft Excel
odf-text документ в формате Open Document Text
odf-spreadsheet документ в формате Open Document Spreadsheet
oxml-word документ в формате Open XML Word
oxml-spreadsheet документ в формате Open XML Spreadsheet
unknown <*> произвольные (бинарные) данные

<*> По мере необходимости список возможных типов содержимого может расширяться. Если программное обеспечение встречается с неизвестным для себя типом содержимого, то его следует трактовать как unknown.

Приложение N 4
к Унифицированному формату
транспортного сообщения
при обмене электронными
документами между
территориальными органами
Росстата и респондентами,
утвержденного приказом Росстата
от 7 июля 2011 г. N 313

XSD-СХЕМА И ПРИМЕР ОПИСАНИЯ ТРАНСПОРТНОГО КОНТЕЙНЕРА ПРИ РАБОТЕ ЧЕРЕЗ ОПЕРАТОРА

Описание транспортного контейнера при работе без использования ЦЕМПОС должно удовлетворять следующей xsd-схеме:

<xs:schema xmlns="" xmlns:xs="http://www.w3.org/2001/XMLSchema">

<xs:simpleType name"UUID">

<xs:restriction base="xs:string"> <xs:pattern value="[a-fA-F0-9]{32}"/> </xs: restriction>

</xs:simpleType>

<xs:simpleType name="ТипВерсииФормата">

<xs:restriction base="xs:string"> <xs:pattern value="Стат:1.0" /> </xs:restriction>

</xs:simpleType>

<xs:element name="пакет">

<xs:complexType>

<xs:sequence>

<xs:element name="отправитель" minOccurs="1" maxOccurs="1">

<xs:complexType>

<xs:attribute name=""идентификаторСубъекта" type="xs: string" use="required" />

<xs:attribute name="типСубъекта" type="xs:string" use="required" />

</xs:complexType>

</xs:element>

<xs:element name="системаОтправителя" minOccurs="0" maxOccurs="1">

<xs:complexType>

<xs:attribute name="идентификаторСубъекта" type="xs:string" use="required" />

<xs:attribute name="типСубъекта" type="xs:string" use="required" />

</xs:coroplexType>

</xs:element>

<xs:element name="системаПолучателя" minOccurs="0" maxOccurs="1">

<xs:complexType>

<xs:attribute name="идентификаторСубъекта" type="xs:string" use="required" />

<xs:attribute name="типСубъекта" type="xs:string" use="required" />

</xs:complexType>

</xs:element>

<xs:element name="получатель" minOccurs="1" maxOccurs="1">

<xs:complexType>

<xs:attribute name="идентификаторСубъекта" type="xs:string" use="required" />

<xs:attribute name="ТипСубъекта" type="xs:string" use="required" />

</xs:complexType>

</xs:element>

<xs:element name="расширения" type="xs:anyType" minOccurs="0" maxOccurs="1"/>

<xs:element name="документ" minOccurs="1" maxOccurs="unbounded">

<xs:complexType>

<xs:sequence>

<xs:element name="содержимое" minOccurs="0" maxOccursec"1">

<xs:complexType>

<xs:attribute name="имяФайла" type="xs:string" use="required" />

</xs:complexType>

</xs:element>

<xs:element name="подпись" minOccurs="0" maxOccurs="unbounded">

<xs:complexType>

<xs:attribute name="имяФайла" type="xs:string" use="required" />

<xs:attribute name="роль" type="xs:string" use="required" />

</xs:complexType>

</xs:element>

</xs:sequence>

<xs:attribute name="типДокумента" type="xs:string" use="required" />

<xs:attribute name="типСодержимого" type="xs:string" use"="required" />

<xs:attribute name="сжат" type="xs:boolean" use="required" />

<xs:attribute name="зашифрован" type="xs:boolean" use="required" />

<xs:attribute name="идентификаторДокумента" type="UUID" use="required" />

<xs:attribute name="исходноеИмяФайла" type="xs:string" use="optional" />

</xs:complexType>

</xs:element>

</xs:sequence>

<xs:attribute name="версияФормата" type="ТипВерсииФормата" use="required" />

<xs:attribute name="типДокументооборота" type="xs:string" use="required" />

<xs:attribute name="типТранзакции" type="xs:string" use="required" />

<xs:attribute name="идентификаторДокументооборота" type="UUID" use="required" />

</xs:complexType>

</xs:element>

</xs:schema>

Описание транспортного контейнера при работе через ЦЕМПОС должно удовлетворять следующей xsd-схеме:

<xs:schema xmlns=" xmlns:xs="http://www.w3.org/2001/XMLSchema">

<xs:simpleType name="UUID">

<ks:restriction base="xs:string"> <xs:pattern value="(a-fA-F0-9]{32}"/> </xs:restriction>

</xs:simpleType>

<xs:simpleType name="ТипВерсииФормата">

<xs:restriction base="xs:string"> <xs:pattern value="Стат:1.0"/> </xs:restriction>

</xs:simpleType>

<xs:element name="пакет">

<xs:complexType>

<xs:sequence>

<xs:element name="отправитель" minOccurs="1" maxOccurs="1">

<xs:complexType>

<xs:attribute name="идентификаторСубъекта" type="xs: string" use="required" />

<xs:attribute name="типСубъекта" type="xs:string" use="required" />

<xs:attribute name="идентификаторПодразделения" type="xs:string" use"optional" />

</xs:complexType>

</xs:element>

<xs:element name="системаОтправителя" minOccurs="0" maxOccurs="1">

<xs:complexType>

<xs:attribute name="идентификаторСубъекта" type="xs:string" use="required" />

<xs:attribute name="типСубъекта" type="xs:string" use="required" />

<xs:attribute name="идентификаторПодразделения" type="xs:string" use="optional" />

</xs:complexType>

</xs:element>

<xs:element name"системаПолучателя" minOccurs="0" maxOccurs="1">

<xs:complexType>

<xs:attribute name="идентификаторСубъекта" type="xs:string" use"required" />

<xs:attribute name="типСубъекта" type="xs:string" use="required" />

<xs:attribute name="идентификаторПодразделения" type="xs:string" use="optional" />

</xs:complexType>

</xs:element>

<xs:element name="получатель" minOccurs="1" maxOccurs="1">

<xs:complexType>

<xs:attribute name="идентификаторСубъекта" type="xs:string" use="required" />

<xs:attribute name="типСубъекта" type="xs:string" use="required" />

<xs:attribute name="идентификаторПодразделения" type="xs:string" use="optional" />

</xs:complexType>

</xs:element>

<xs:element name="расширения" type="xs:anyType" minOccurs="0" maxOccurs="1"/>

<xs:element name="документ" minOccurs="1" maxOccurse="unbounded">

<xs:complexType>

<xs:sequence>

<xs:element name="содержимое" minOccurs="0" maxOccurs="1">

<xs:complexType>

<xs:attribute name="имяФайла" type="xs:string" use="required" />

</xs:complexType>

</xs:element>

<xs:element name="подпись" minOccurs="0" maxOccurs="unbounded">

<xs:complexType>

<xs:attribute name="имяФайла" type="xs:string" use="required" />

<xs:attribute name="роль" type="xs:string" use="required" />

</xs:complexType>

</xs:element>

</xs:sequence>

<xs:attribute name="типДокумента" type="xs:string" use="required" />

<xs:attribute name="типСодержимого" type="xs:string" use="required" />

<xs:attribute name="сжат" type="xs:boolean" use="required" />

<xs:attribute name="зашифрован" type="xs:boolean" use="required" />

<xs:attribute name="идентификаторДокумента" type="UUID" use="requiredn />

<xs:attribute name="исходноеИмяФайла" type="xs:string" use="optional" />

</xs:complexType>

</xs:element>

</xs:sequence>

<xs:attribute name="версияФормата" type="ТипВерсииФрмата" use="required" />

<xs:attribute name="типДокументооборота" type="xs:string" use="required" />

<xs:attribute name="типТранзакции" type="xs:string" use="required" />

<xs:attribute name"идентификаторДокументооборота" type="UUID" use="required" />

</xs:complexType>

</xs:element>

</xs:schema>

Приложение N 5
к Унифицированному формату
транспортного сообщения
при обмене электронными
документами между
территориальными органами
Росстата и респондентами,
утвержденного приказом Росстата
от 7 июля 2011 г. N 313

ПРИМЕР ОПИСАНИЯ ТРАНСПОРТНОГО КОНТЕЙНЕРА ПРИ РАБОТЕ ЧЕРЕЗ ОПЕРАТОРА

Пример описания транспортного контейнера при работе без использования ЦЕМПОС:

<пакет версияФормата="Стат:1.0" типДокументооборота="письмоРеспондент" типТранзакции="письмо"

идентификаторДокументооборота="b8e89adf6f4140caa285aa7572da69a5">

<оправитель идентификаторСубъекта="SKBKontur.12345678" типСубъекта="респондент"/>

<системаОтправителя идентификаторСубъекта="SKBKontur" типСубъекта="оператор"/>

<получатель идентификаторСубъекта"66-00" типСубъекта="органФСГС"/>

<документ типДокумента="письмо" типСодержимого="plain1251" сжат="true"

зашифрован="true" идентификаторДокумента="fe3cbf2bcb1c47989a665934b70d4829" >

<содержимое имяФайла="0f1ffa7543d64fba848707ca4a986b42.bin"/>

<подпись имяФайла="dcf891acae3a4244b358b486821f8c17.bin" роль="респондент"/>

</документ>

<документ типДокумента="описаниеПисьма" типСодержимого="xml" сжат="true"

зашифрован="false" идентификаторДокумента"5b26d51e3c364bdd9ae84c18a46fb60c" >

<содержимое имяФайла="8cd9ff41f26643369921231dcdbced3e.bin"/>

</документ>

<документ типДокумента="приложениеПисьма" типСодержимого="xml" сжат="true"

зашифрован="true" идентификаторДокумента"d39549a0b49945d99d3eclc2ad268a4d"

исходноеИмяФайла="приложение.doc" >

<содержимое имяФайла="6d82cc885fe7465f8e029af10635f8e6.bin"/>

<подпись имяФайла="17966c08283d48b68ee87ef58ba44de6.bin" роль="респондент"/>

</документ>

</пакет>

Пример описания транспортного контейнера при работе через ЦЕМПОС:

<пакет версияФормата="Стат:1.0" типДокументооборота="письмоРеспондент" типТранзакции="письмо"

идентификаторДокументооборота="b8e89adf6f4140caa285aa7572da69a5">

<отправитель идентификаторСубъекта="SKBKontur.12345678" типСубъекта="респондент"/>

<системаОтправителя идентификаторСубъекта="SKBKontur" типСубъекта="оператор"/>

<получатель идентификаторСубъекта="66" типСубъекта="органФСГС" идентификаторПодразделения="66-01"/>

<документ типДокумента="письмо" типСодержимого="plain1251" сжатие="true"

зашифрован="true" идентификаторДокумента="fe3cbf2bcb1c47989a665934b70d4829" >

<содержимое имяФайла="0f1ffa7543d64fba848707ca4a986b42.bin"/>

<подпись имяФайла="dcfc891acae3a4244b358b486821f8c17.bin" роль="респондент"/>

</документ>

<документ типДокумента="описаниеПисьма" типСодержимого="xml" сжат="true"

зашифрован="false" идентификаторДокумента="5b26d51e3c364bdd9ae84c18a46fb60c" >

<содержимое имяФайла="8cd9ff41f26643369921231dcdbced3e.bin"/>

</документ>

<документ типДокумента="приложениеПисьма" типСодержимого="xml" сжат="true"

зашифрован="true" идентификаторДокумента="d39549a0b49945d99d3eclc2ad268a4d"

исходноеИмяФайла="приложение.doc" >

<содержимое имяФайла="6d82cc885fe7465f8e029af10635f8e6.bin"/>

<подпись имяФайла="17966c08283d48b68ee87ef58ba44de6.bin" роль="респондент"/>

</документ>

</пакет>

Приложение N 6
к Унифицированному формату
транспортного сообщения
при обмене электронными
документами между
территориальными органами
Росстата и респондентами,
утвержденного приказом Росстата
от 7 июля 2011 г. N 313

ТИПЫ ДОКУМЕНТООБОРОТА

6.1 Документооборот по осуществлению письменных обращений респондентов

Таблица 6.1.1. Тип документооборота.

Код Тип документооборота Описание
1 письмоРеспондент документооборот по осуществлению письменных обращений респондентов в орган ФСГС

Таблица 6.1.2. Типы документов.

Тип документа Возможные типы содержимого Описание
письмо plain1251 неформализованный текст письма
описаниеПисьма xml служебный документ, в котором передается описание письма (формат приведен в приложении 7.1)
приложениеПисьма (любой) неформализованное приложение к письму (произвольный формат)
подтверждениеОператора xml подтверждение даты отправки письма (формат приведен в приложении 7.4)
извещениеОПолучении xml извещение о получении письма его получателем (формат приведен в приложении 7.3)

Таблица 6.1.3. Типы транзакций.

Код Тип транзакции Отправитель Получатель Документы Количество Шифрование Подписанты
1 письмо респондент органФСГС письмо 1 есть респондент
описаниеПисьма 1 нет (отсутствуют)
приложениеПисьма 0 или более есть респондент
подтверждениеОператора 1 нет оператор
2 извещение органФСГС респондент извещениеОПолучении 1 нет органФСГС

6.2 Документооборот по осуществлению индивидуального информирования респондентов

Таблица 6.2.1. Тип документооборота.

Код Тип документооборота Описание
2 письмоОрганФСГС документооборот по осуществлению индивидуального информирования респондентов со стороны органов ФСГС

Таблица 6.2.2. Типы документов.

Тип документа Возможные типы содержимого Описание
письмо plain1251 неформализованный текст письма
описаниеПисьма xml служебный документ, в котором передается описание письма (формат приведен в приложении 7.1)
приложениеПисьма (любой) неформализованное приложение к письму (произвольный формат)
подтверждениеОператора xml подтверждение даты отправки письма (формат приведен в приложении 7.4)
извещениеОПолучении xml извещение о получении документа его получателем (формат приведен в приложении 7.3)

Таблица 6.2.3. Типы транзакций.

Код Тип транзакции Отправитель Получатель Документы Количество Шифрование Подписанты
1 письмо органФСГС респондент письмо 1 есть органФСГС
описаниеПисьма 1 нет (отсутствуют)
приложениеПисьма 0 или более есть органФСГС
2 подтверждение оператор органФСГС подтверждениеОператора 1 нет оператор
3 извещение респондент органФСГС извещениеОПолучении 1 нет респондент

6.3 Документооборот по осуществлению информационной рассылки со стороны ТОГС

Таблица 6.3.1. Тип документооборота.

Код Тип документооборота Описание
3 рассылка документооборот по осуществлению информационной рассылки со стороны органов ФСГС

Таблица 6.3.2. Типы документов.

Тип документа Возможные типы содержимого Описание
рассылка plain1251 неформализованный текст информационной рассылки органа ФСГС
описаниеПисьма xml служебный документ, в котором передается описание рассылки (формат приведен в приложении 7.1)
приложениеПисьма (любой) неформализованное приложение к рассылке (произвольный формат)
подтверждениеОператора xml подтверждение даты отправки рассылки (формат приведен в приложении 7.4)

Таблица 6.3.3. Типы транзакций.

Кол Тип транзакции Отправитель Получатель Документы Количество Шифрование Подписанты
1 рассылка органФСГС оператор рассылка 1 нет органФСГС
описаниеПисьма 1 нет (отсутствуют)
приложениеПисьма 0 или более нет органФСГС
2 подтверждение оператор органФСГС подтверждениеОператора 1 нет оператор

6.4 Документооборот по предоставлению отчетности в ТОГС

Таблица 6.4.1. Тип документооборота.

Код Тип документооборота Описание
4 отчетСтат документооборот по предоставлению отчетности в органы ФСГС

Таблица 6.4.2. Типы документов.

Тип документа Возможные типы содержимого Описание
отчет xml документ установленного формата, передаваемый предприятием в орган ФСГС
описаниеОтчета xml служебный документ, в котором передается описание отчета (формат приведен в приложении 7.2)
извещениеОПолучении xml извещение о получении документа его получателем (формат приведен в приложении 7.3)
подтверждениеОператора xml подтверждение даты отправки документа (формат приведен в приложении 7.4)
уведомлениеОПриемеВОбработку plain1251 или xml электронный документ, формируемый ТОГС, подписанный электронной подписью Росстата и подтверждающий, что первичные статистические данные или бухгалтерская отчетность приняты в обработку органом ФСГС в соответствии с требованиями Росстата
уведомлениеОНесоответствииФормату plain1251 или xml электронный документ, формируемый ТОГС, подписанный электронной подписью Росстата, содержащий информацию о несоответствии представленных форм статистической или бухгалтерской отчетности установленному формату
уведомлениеОбУточнении plain1251 или xml электронный документ, формируемый ТОГС, подписанный электронной подписью Росстата, содержащий информацию о недостаточном количестве форм в составе пакета бухгалтерской отчетности и (или) о выявленных ошибках в формах отчетности и противоречиях и информирующий респондента о необходимости повторно представить данные в органы Росстата
уведомлениеОбОтклонении <7> xml электронный документ, формируемый ТОГС, подписанный электронной подписью Росстата и содержащий информацию о невозможности принять в обработку предоставленные респондентом через оператора первичные статистические данные, ввиду того, что первичные статистические данные этого же респондента за указанный отчетный период по указанной форме предоставлены посредством другого способа сдачи отчетности
приложениеПисьма <8> (любой) неформализованное приложение к рассылке (произвольный формат)

<7> Документ используется только при работе через ЦЕМПОС.

<8> Документ используется только при работе через ЦЕМПОС.

Таблица 6.4.3. Типы транзакций.

Код Тип транзакции Отправитель Получатель Документы Количество Шифрование Подписанты
1 отчет респондент органФСГС отчет 1 да респондент
описаниеОтчета 1 нет (отсутствуют)
подтверждениеОператора 1 нет оператор
приложениеПисьма 0 или более да респондент
2 отчетИзвещение органФСГС респондент извещениеОПолучении 1 нет органФСГС
3 протокол органФСГС респондент уведомлениеОбУточнении, уведомлениеОПриемеВОбработку, уведомлениеОНесоответствииФормату или уведомлениеОбОтклонении 1 да органФСГС
4 протоколИзвещение респондент органФСГС извещениеОПолучении 1 нет респондент

6.5 Документооборот по уведомлению об ошибке со стороны ТОГС

Таблица 6.5.1. Тип документооборота.

Код Тип документооборота Описание
5 ошибкаОбработкиПакета документооборот по уведомлению со стороны органа ФСГС системы электронного документооборота о возникновении ошибок и невозможности обработки входящего пакета

Таблица 6.5.2. Типы документов.

Тип документа Возможные типы содержимого Описание
описаниеОшибки xml Документ, содержащий текстовое описание ошибки, возникшей на стороне органа ФСГС при приеме пакета.
Степень детализации и информативности описания ошибки определяется разработчиком ПО органа ФСГС <9>. Степень детализации должна быть достаточной для диагностики ошибки техническими службами системы электронного документооборота (формат приведен в приложении 7.6)
описаниеОшибочногоПакета xml описание пакета (файл packageDescription.xml), при обработке которого произошла ошибка

<9> При работе через ЦЕМПОС описание ошибки определяется разработчиком ЦЕМПОС.

Таблица 6.5.3. Типы транзакций

Код Тип транзакции Отравитель Получатель Документы Количество Шифрование Подписанты
1 уведомлениеОбОшибке органФСГС оператор описаниеОшибки 1 нет (отсутствуют)
описаниеОшибочногоПакета 1 нет (отсутствуют)

6.6 Документооборот по регистрации сертификатов участников взаимодействия

Таблица 6.6.1. Тип документооборота.

Код Тип документооборота Описание
6 регистрацияСертификатов документооборот по автоматической регистрации сертификатов участника взаимодействия в программном обеспечении других участников

Таблица 6.6.2. Типы документов.

Тип документа Возможные типы содержимого Описание
регистрационнаяИнформация xml документ, содержащий информацию о сертификатах участника информационного взаимодействия (формат приведен в приложении 7.7)
извещениеОПолучении xml извещение о получении документа его получателем (формат приведен в приложении 7.3)

Таблица 6.6.3. Типы транзакций.

Код Тип транзакции Отправитель Получатель Документы Количество Шифрование Подписанты
1 регистрация оператор или органФСГС органФСГС или оператор регистрационнаяИнформация 1 нет оператор или органФСГС
2 извещение органФСГС или оператор оператор или органФСГС извещениеОПолучении 1 нет органФСГС или оператор

6.7 Документооборот по осуществлению рассылки XML-шаблонов со стороны ТОГС/Росстата <10>

<10> Пункт применяется только при работе через ЦЕМПОС.

Таблица 6.7.1. Тип документооборота.

Код Тип документооборота Описание
7 рассылкаШаблонов документооборот по осуществлению рассылки XML-шаблонов со стороны ТОГС/Росстата

Таблица 6.7.2. Типы документов.

Тип документа Возможные типы содержимого Описание
шаблон xml XML-шаблон в формате УФ ЭВФ
описаниеРассылкиШаблонов xml служебный документ, в котором передается описание рассылки шаблонов (формат приведен в приложении 7.8)
приложениеПисьма (любой) неформализованное приложение к рассылке (произвольный формат)
подтверждениеОператора xml подтверждение даты отправки рассылки (формат приведен в приложении 7.4)

Таблица 6.7.3. Типы транзакций.

Код Тип транзакции Отправитель Получатель Документы Количество Шифрование Подписанты
1 рассылкаШаблонов ОрганФСГС оператор шаблон 1 или более нет органФСГС
описаниеРассылкиШаблонов 1 нет органФСГС
приложениеПисьма 0 или более нет органФСГС
2 подтверждение оператор органФСГС подтверждениеОператора 1 нет оператор

Приложение N 7
к Унифицированному формату
транспортного сообщения
при обмене электронными
документами между
территориальными органами
Росстата и респондентами,
утвержденного приказом Росстата
от 7 июля 2011 г. N 313

ФОРМАТЫ СЛУЖЕБНЫХ ДОКУМЕНТОВ

Схема ОбщиеТипы.xsd, определяющая общие типы, используемые в других xsd-схемах:

<xs:schema xmlns="" xmlns:xs="http://www.w3.org/2001/XMLSchema">

<xs:simpleType name="UUID">

<xs:restriction base"xs:string">

<xs:pattern value="[a-f0-9]{32}"/>

</xs:restriction>

</xs:simpleType>

<xs:simpleType name="ТипСубъекта">

<xs:restriction base="xs:string">

<xs:enumeration value="респондент"/>

<xs:enumeration value="органФСГС"/>

<xs:enumeration value="оператор"/>

</xs:restriction>

</xs:simpleType>

<xs:complexType name="ТипПосылка">

<xs:sequence>

<xs:element name="отправитель">

<xs:complexType>

<xs:sequence>

<xs:element name="идентификатор" type="xs:string" minOccurs="1" maxOccurs="1"/>

<xs:element name="тип" type="ТипСyбъекта" minOccurs="1" maxOccurs="1"/>

<xs:element name="название" type-"xs:strmg" minOccurs="1" maxOccurs="1"/>

<xs:element name="натуральныйИдентификатор" type="xs:string" minOccurs="1"

maxOccurs="1"/>

</xs:sequence>

</xs:complexType>

</xs:element>

<xs:element name="документы">

<xs:complexType>

<xs:sequence>

<xs:element name="идентификаторДокументооборота" type="UUID" minOccurs="1"

maxOccurs="1"/>

<xs:element name="документ" minOccurs="1" maxOccurs="unbounded">

<xs:complexType>

<xs:sequence>

<xs:element name="подпись" minOccurs="1" maxOccurs="unbounded">

<xs:complexType>

<xs:simpleContent>

<xs:extension base="xs:string">

<xs:attribute name="роль" type"="ТипСубъекта" use="required" />

</xs:extension>

</xs:simpleContent>

</xs:complexType>

</xs:element>

</xs:sequence>

<xs:attribute name="идентификаторДокумента" type="UUID" use="required" />

<xs:attribute name="типДокумента" type="xs:string" use="required" />

</xs:complexType>

</xs:element>

</xs:sequence>

</xs:complexType>

</xs:element>

<xs:element name="получатель">

<xs:complexType>

<xs:sequence>

<xs:element name="идентификатор" type="xs:string" minOccurs="1" maxOccurs="1"/>

<xs:element name="тип" type="Типсубъекта" minOccurs="1" maxOccurs="1"/>

<xs:element name="название" type="xs:string" minOccurs="1" maxOccurs="1"/>

<xs:element name="натуральныйИдентификатор" type="xs:string" minOccurs="1"

maxOccurs="1"/>

</xs:sequence>

</xs:complexType>

</xs:element>

<xs:any processContents="skip" minOccurs="0" maxOccurs="unbounded" />

</xs:sequence>

</xs:complexType>

</xs:schema>

Описание узлов типа посылка.

Имя узла Количество Описание
документы 1 информация о документах, факт передачи или получения которых подтверждается документом, содержащим элемент данного типа.
идентификатор Документооборота 1 уникальный идентификатор документооборота, в рамках которого была осуществлена передача данной посылки
документ 1 или более информация о переданных или полученных документах. Указывается только информация о тех документах, которые были подписаны
подпись 1 или более значение подписи, содержащееся в полученном пакете под данным документом, указанное в формате BASE64
отправитель 1 информация об отправителе полученного пакета
получатель 1 информация о получателе полученного пакета
идентификатор 1 идентификатор субъекта
тип 1 тип субъекта. Возможные значения указаны в схеме "Общие типы.xsd" в приложении 7
название 1 название субъекта
натуральныйИдентификатор 1 для респондента - ОКПО, для органа ФСГС - идентификатор субъекта

Дочерний узел документ узла документы имеет обязательные атрибуты идентификаторДокумента и типДокумента. Значения этих атрибутов должны совпадать со значениями соответствующих атрибутов из узла документ в описании транспортного контейнера, в котором был получен документ. Дочерний узел подпись узла документ имеет обязательный атрибут:

- роль - тип участника документооборота, от имени уполномоченного лица которого сделана данная электронная подпись.

7.1 Схема и пример описания письма и рассылки

Документ описаниеПисьма должен соответствовать следующей схеме:

<xs:schema xmlns:xs="http://www.w3.org/2001/XMLSchema>

<xs:element name="описание>

<xs:complexType>

<xs:sequence>

<xs:element name="ответНа" minOccurs-"0" maxOccurs="1"/>

<xs:element name="категория" minOccurs="0" maxOccurs="1"/>

<xs:element name="тема" minOccurs="1" maxOccurs="1"/>

<xs:any processContents="skip" minOccurs="0" maxOccurs="unbounded"/>

</xs:sequence>

</xs:complexType>

</xs:element>

</xs:schema>

Таблица 7.1.1. Описание узлов документа описаниеПисьма.

Имя узла Количество Описание
тема 1 тема письма или рассылки
категория 0 или 1 условное обозначение категории, к которой относится данное письмо или рассылка (справочник категорий формируется по мере необходимости по согласованию с заинтересованными разработчиками систем электронного документооборота)
ответНа 0 или 1 если письмо является ответом на другое письмо, то идентификатор документооборота (в формате UUID) исходного письма; если письмо не является ответом или является информационной рассылкой, то узел отсутствует

Пример документа описаниеПисьма:

<описание>"

<ответНа>7ab823cd85024158a597b2ald690eeb6</ответНа>

<тема>Важная информация</тема>

</описание>

7.2 Схема и пример описания отчета

Документ описаниеОтчета должен соответствовать следующей схеме:

<xs:schema xmlns:xs="http://www.w3.org/2001/XMLSchema">

<xs:element name="описаниеОтчета">

<xs:complexType>

<xs:sequence>

<xs:element name="форма" minOccurs="1" maxOccurs="1">

<xs:complexType>

<xs:sequence>

<xs:element name="название" type="xs:string" minOccurs="1" maxOccurs="1" />

<xs:element name="идентификатор" type="xs:string" minOccurs="1" maxOccurs="1" />

</xs:sequence>

</xs:complexType>

</xs:element>

<xs:element name="год" type="xs:string" minOccurs="1" maxOccurs="1" />

<xs:element name="типПериода" type="xs:string" minOccurs="1" maxOccurs"1" />

<xs:element name="номерПериода" type="xs:unsignedInt" minOccurs="1" maxOccurs="1" />

<xs:element name="номерОтчета" type="xs:unsignedInt" minOccurs="1" maxOccurs="1" />

<xs:element name="видОтчета" type="xs:string" minOccurs="1" maxOccurs="1" />

<xs:any processContents="skip" minOccurs="0" maxOccurs="unbounded" />

</xs:sequence>

</xs:complexType>

</xs:element>

</xs:schema>

Таблица 7.2.1. Описание узлов документа описаниеОтчета.

Имя узла Количество Описание
форма 1 описание формы
название 1 название формы
идентификатор 1 идентификатор формы
год 1 год периода, за который предоставляется отчет
типПериода 1 тип периода. Принимает значения "месяц", "квартал", "год".
номерПериода 1 порядковый номер периода в году
номерОтчета 1 порядковый номер отчета в указанном периоде
вид Отчета 1 вид отчета. Принимает значения "статистический", "бухгалтерский"

Пример документа описаниеОтчета:

<описаниеОтчета>

<форма>

<название>Форма П1</название>

<идентификатор>610013001004</идентификатор>

</форма>

<год>2008</год>

<типПериода>месяц</типПериода>

<номерПериода>5</номерПериода>

<номерОтчета>1</номерОтчета>

<видОтчета>статистический</видОтчета>

</ОписаниеОтчета>

7.3 Схема и пример извещения о получении файла

Документ извещениеОПолучении должен соответствовать следующей схеме:

<xs:schema xmlns:xs="http://www.w3.org/2001/XMLSchema">

<xs:include schemaLocation="./ОбщиеТипы.xsd"/>

<xs:element name="извещение">

<xs:complexType>

<xs:sequence>

<xs:element name="посылка" type="ТипПосылка"/>

</xs:sequence>

</xs:complexType>

</xs:element>

</xs:schema>

Таблица 7.3.1. Описание узлов документа извещениеОПолучении.

Имя узла Количество Описание
посылка 1 описание посылки, получение которой подтверждается извещением

Пример документа извещениеОПолучении <11>:

<11> При работе через ЦЕМПОС дочерние узлы идентификатор и натуральныйИдентификатор узла получатель имеют формат "rr"

<извещение>

<посылка>

<отправитель>

<идентификатор>SKBKontur.00000000</идентификатор>

<тип>респондент</тип>

<название>Тестовая организация<название>

<натуральныйИдентификатор>12345678</натуральныйИдентификатор>

</отправитель>

<документы>

<идентификаторДокументооборота>5b7875ba8cbc4158a597b2a690eeb7</идентификаторДокументооборота>

<документ идентификаторДокумента="81d9aa1b1e5b485e92e41b2862280332" типДокумента="отчет">

<подпись роль="респондент">MIICwzCCAnCgA[...]</подпись"

</документ>

</документы>

<получатель>

<идентификатор>77-00</идентификатор>

<тип>органФСГС</тип>

<название>Территориальный орган Росстата по г. Москве</название>

<натуральныйИдентификатор>77-00</натуральныйИдентификатор>

</получатель>

</посылка>

</извещение>

7.4 Схема и пример подтверждения даты отправки

Документ подтверждениеОператора должен соответствовать следующей схеме:

<xs:schema xmlns:xs="http://www.w3.org/2001/XMLSchema">

<xs:include schemaLocation="./ОбщиеТипы.xsd"/>

<xs:element name="подтверждениеОператора>

<xs:complexType>

<xs:sequence>

<xs:element name="датаВремяОтправки" type="xs:dateTime" minOccurs="1" maxOccurs="1"/>

<xs:element name="посылка" type="ТипПосылка"/>

</xs:sequence>

</xs:complexType>

</xs:element>

</xs:schema>

Таблица 7.4.1. Описание узлов документа подтверждениеОператора.

Имя узла Количество Описание
датаВремяОтправки 1 дата и время отправки пакета
посылка 1 описание посылки, факт передачи которой подтверждается оператором

Пример документа подтверждениеОператора <12>:

<12> При работе через ЦЕМПОС дочерние узлы идентификатор и натуральныйИдентификатор узла получатель имеют формат "rr".

<?xml version="1.0" encoding"windows-1251"?>

<подтверждениеОператора"

<датаВремяОтправки>2008-09-15Т13:14:00"/датаВремяОтправки>

<посылка>

<отправитель>

<идентификатор>SKBKontur.00000000</идентификатор>

<тип>респондент</тип>

<название>Тестовая организация</название>

<натуральныйИдентификатор>12345678</натуральныйИдентификатор>

</отправитель>

<документы>

<идентификаторДокументооборота>5b7875ba8cbc4158a597b2a690eeb7</идентификаторДокументооборота>

<документ идентификаторДокумента="81d9aa1b1e5b485e92e41b2862280332" типДокумента="отчет"

<подпись роль="респондент"MIICwzCCAnCgA[...]</подпись>

</документ>

</документы>

<получатель>

<идентификатор>77-00</идентификатор>

<тип>органФСГС</тип>

<название>Территориальный орган росстата по г. Москве</название>

<натуральныйИдентификатор>77-00</натуральныйИдентификатор>

</получатель>

</посылка>

</подтверждениеОператора>

7.5 Схемы и примеры документов для удаленной проверки работоспособности приемного комплекса

Документ запрос должен соответствовать следующей схеме:

<xs:schema xmlns:xs="http://www.w3.org/2001/XMLSchema">

<xs:element name="ping">

<xs:complexType>

<xs:all>

<xs:element name="version" minOccurS="0" maxOccurs="1"/>

<xs:element name="cryptographySelfCheck" minOccurs="0" maxOccurs="1"/>

</xs:all>

<xs:attribute name="pingSendDateTime" type="xs:dateTime" use="required" />

</xs:complexType>

</xs:element>

</xs:schema>

Значением атрибута pingSendDateTime является время формирования документа на сервере оператора.

Пример документа запрос:

<ping pingSendDateTime="2008-04-28T15:39:38">

<version />

<cryptographySelfCheck />

</ping>

Документ ответ должен соответствовать следующей схеме:

<xs:schema xmlns:xs="http://www.w3.org/2001/XMLSchema">

<xs:complexType name="operationType">

<xs:sequence>

<xs:element name="message" type="xs:string" minOccurs="0" maxOccurs="1"/>

</xs:sequence>

<xs:attribute name="result" type="xs:string" use="required" />

<xs:attribute name="time" type="xs:unsignedInt" use="optional" />

</xs:complexType>

<xs:element name="pong">

<xs:complexType>

<xs:all>

<xs:element name="version">

<xs:complexType>

<xs:attribute name="value" type="xs:string" use="required" />

</xs:complexType>

</xs:element>

<xs:element name="cryptographySelfCheck"

<xs:complexType>

<xs:sequence>

<xs:element name="encrypt" type="operationType" minOccurs="l" maxOccurs="1"/>

<xs:element name="sign" type="operationType" minOccurs="l" maxOccurs="1"/>

<xs:element name="decrypt" type"operationType" minOccurs="l" maxOccurs="1"/>

<xs:element name="verify" type="operationType" minOccurs="l" maxOccurs="1"/>

</xs:sequence>

</xs:complexType>

</xs:element>

</xs:all>

<xs:attribute name="pingSendDateTime" type="xs:dateTime" use="required" />

<xs:attribute name="pongSendDateTime" type="xs:dateTime" use="required" />

</xs:complexType>

</xs:element>

</xs:schema>

Значением атрибута pingSendDateTime является время формирования документа на сервере оператора, взятое из документа запрос. Значением атрибута pongSendDateTime является время формирования документа приемным комплексом в органе ФСГС.

Пример документа ответ:

<pong pingSendDateTime="2008-04-28T15:39:38" pongSendDateTime="2008-04-28T15:39:38.1237113+06:00">

<version value="2.6.0.0" />

<cryptographySelfCheck>

<encrypt result="success" time="4" />

<sign result="success" time="1" />

<decrypt result="error">

<message>описание ошибки</message>

</decrypt>

<verify result="success" time="20" />

</cryptographySelfCheck>

</pong>

7.6 Схема и пример описания ошибки

Документ описаниеОшибки должен соответствовать следующей схеме:

<xs:schema xmlns="" xmlns:xs="http://www.w3.org/2001/XMLSchema">

<xs:element name="ошибка">

<xs:complexType>

<xs:sequence>

<xs:element name="описание" type="xs:string" minOccurs="1" maxOccurs="1"/>

<xs:element name="расширения" type="xs:anyType" minOccurs="0" maxOccurs="1"/>

</xs:sequence>

</xs:complexType>

</xs:element>

</xs:schema>

Таблица 7.6.1. Описание узлов документа описаниеОшибки.

Имя узла Количество Описание
описание 1 текстовое описание ошибки, возникшей на стороне органа ФСГС при приеме пакета. Степень детализации и информативности описания ошибки определяется разработчиком ПО органа ФСГС <13>. Степень детализации должна быть достаточной для диагностики ошибки техническими службами системы электронного документооборота.

<13> При работе через ЦЕМПОС описание ошибки определяется разработчиком ЦЕМПОС.

Пример документа описаниеОшибки:

<ошибка>

<описание>Описание ошибки</описание>

</ошибка>

7.7 Схема и пример документа "регистрационнаяИнформация"

Документ регистрационнаяИнформация должен соответствовать следующей схеме:

<?xml version="1.0" encoding="utf-8"?>

<xs:schema xmlns="" xmlns:xs="http://www.w3.org/2001/XMLSchema">

<xs:include schemaLocation="./ОбщиеТипы.xsd"/>

<xs:element name="регистрационнаяИнформация"

<xs:complexType>

<xs:sequence>

<xs:element name="датаВремяФормирования" type="xs:dateTime" minOccurs="1" maxOccurs="1"/>

<xs:element name="списокСубъектов" minOccurs="1" maxOccurs="1">

<xs:complexType>

<xs:sequence>

<xs:element name="субъект" minOccurs="1" maxOccurs="unbounded"

<xs:complexType"

<xs:sequence"

<xs:element name="сертификат" minOccurs="0" maxOccurs="unbounded">

<xs:simpleType"

<xs:restriction base="xs:string">

</xs:restriction>

</xs:simpleType>

</xs:element>

<xs:element name="расширения" type="xs:anyType" minOccurs="0" maxOccurs="1"/>

</xs:sequence>

<xs:attribute name="идентификаторСубъекта" type="xs:string" use="required"/>

<xs:attribute name="типСубъекта" type="ТипСyбъекта" usе="required"/>

<xs:attribute name="имя" type="xs:string" use="required"/"

<xs:attribute name="активный" type="xs:boolean" use="required"/>

</xs:complexType>

</xs:element>

</xs:sequence>

</xs:complexType>

</xs:element>

<xs:element name="расширения" type="xs:anyType" minOccurs="0" maxOccurs="1"/>

</xs:sequence>

</xs:complexType>

</xs:element>

</xs:schema>

Таблица 7.6.1. Описание узлов документа регистрационнаяИнформация.

Имя узла Количество Описание
датаВремяФормирования 1 дата и время формирования документа с регистрационной информацией
списокСубъектов 1 список субъектов, информация о сертификатах которых передается в ходе данного документооборота
субъект 1 или более описание сертификатов каждого субъекта из списка. Для каждого субъекта в документе описываются все известные отправителю действующие сертификаты.
сертификат 1 или более представление каждого сертификата субъекта в формате BASE64

Узел субъект имеет следующие обязательные атрибуты:

- идентификаторСубъекта - идентификатор субъекта, сертификаты которого указаны в данном документе;

- типСубъекта - тип субъекта (Возможные значения указаны в схеме "Общие Типы.xsd" в приложении 7);

- имя - название субъекта;

- активный - признак того, является ли данный субъект участником взаимодействия.

Пример документа регистрационнаяИнформация:

<?xml version="1.0" encoding="utf-8"?>

<регистрационнаяИнформация>

<датаВремяФормирования>2005-09-15Т13:14:00</датаВремяФормирования>

<списокСубъектов>

<субъект идентификаторСубъекта="SKBKontur.12345678" типСубъекта="респондент" имя="Консультант"

активный="true">

<сертификат>MIICwzCCAnCgA[...] </сертификат>

<сертификат>MIICwzCCAnCgA[...] </сертификат>

</субъект>

<субъект идентификаторСубъекта="SKBKontur"типСубъекта="оператор" имя="СКБ Контур"

активный="true">

<сертификат>MIICwzCCAnCgA[...] </сертификат>

<сертификат>MIICwzCCAnCgA[...] </сертификат>

<сертификат>MIICwzCCAnCgA[...] </сертификат>

</субъект>

</списокСубъектов>

</регистрационнаяИнформация>

7.8 Схема и пример документа "описаниеРассылкиШаблонов" <14>

<14> Пункт применяется только при работе через ЦЕМПОС."

Документ описаниеРассылкиШаблонов должен соответствовать следующей схеме:

<?xml version="1.0" encoding="UTF-8"?>

<xs:schema xmlns:xs="http://www.w3.org/2001/XMLSchema" elementFormDefault="qualified"

attributeFormDefault="unqualified">

<xs:element name="рассылкаШаблонов">

<xs:complexType>

<xs:sequence>

<xs:element name="шаблон" minOccurs="1" maxOccurs="unbounded">

<xs:complexType>

<xs:attribute name="файл" type="xs:string" use="required" />

<xs:attribute name="код" type="xs:string" use="required" />

<xs:attribute name="версия" type="xs:string" use="required" />

<xs:attribute name="имя" type="xs:string" use="required" />

<xs:attribute name="ТОГС" type="xs:string" use="optional" />

<xs:attribute name="датаНачалаДействия" type="xs:date"

use="optional" />

<xs:attribute name="датаОкончанияДействия" type="xs:date"

use"optional" />

<xs:attribute name="датаВремяЗагрузки" type="xs:dateTime"

use="required" />

</xs:complexType>

</xs:element>

</xs:sequence>

</xs:complexType>

</xs:element>

</xs:schema>

Таблица 7.8.1. Описание узлов документа описаниеРассылкиШаблонов.

Имя узла Количество Описание
шаблон 1 или более Описание шаблонов в рассылке
Атрибуты:
- файл - имя файла в пакете;
- код - код шаблона;
- версия - версия шаблона в формате ДД-ММ-ГГГГ, где ДД - день, ММ - месяц, ГГГГ - год выпуска версии;
- имя - имя отчетной формы;
- ТОГС - идентификатор ТОГС, для респондентов которого предназначен шаблон (если атрибут отсутствует, это означает, что шаблон предназначен для респондентов всех ТОГС);
- датаНачалаДействия - первая дата отчетного периода, с которого начинает действовать шаблон, в формате ГГГГ-ММ-ДД, где ДД - день, ММ - месяц, ГГГГ - год начала действия;
- датаОкончанияДействия - последняя дата отчетного периода, до которого действует шаблон, в формате ГГГГ-ММ-ДД, где ДД - день, ММ - месяц, ГГГГ - год окончания действия;
- датаВремяЗагрузки - дата и время загрузки шаблона в единую систему сбора и обработки статистической информации информационного-вычислительной системы Росстата в части электронного сбора данных по централизованной технологии

Пример документа описаниеРассылкиШаблонов:

<рассылкаШаблонов xmlns:xsi="http://www.w3.org/2001/XMLSchema-instance"

xsi:noNamespaceSchemaLocation="D:\рассылкаШаблонов.xsd">

<шаблон имя="Форма П-1 - отчет от крупных и средних организаций" файл="stk_un_p1_1.xml"

код="610013001012" версия "30-03-2015" датаНачалаДействия="2015-04-01" датаОкончанияДействия="2018-

04-01" датаВремяЗагрузки="2015-03-30Т13:14:00" />

</рассылкаШаблонов>