Приказ Минприроды РФ от 28.06.2012 N 174

"Об утверждении Административного регламента предоставления Федеральной службой по гидрометеорологии и мониторингу окружающей среды государственной услуги по лицензированию деятельности в области гидрометеорологии и в смежных с ней областях (за исключением указанной деятельности, осуществляемой в ходе инженерных изысканий, выполняемых для подготовки проектной документации, строительства, реконструкции объектов капитального строительства)"
Редакция от 28.02.2018 — Документ утратил силу, см. «Приказ Минприроды РФ от 21.09.2021 N 666»
Показать изменения

Зарегистрировано в Минюсте России 8 октября 2012 г. N 25629


МИНИСТЕРСТВО ПРИРОДНЫХ РЕСУРСОВ И ЭКОЛОГИИ РОССИЙСКОЙ ФЕДЕРАЦИИ

ПРИКАЗ
от 28 июня 2012 г. N 174

ОБ УТВЕРЖДЕНИИ АДМИНИСТРАТИВНОГО РЕГЛАМЕНТА ПРЕДОСТАВЛЕНИЯ ФЕДЕРАЛЬНОЙ СЛУЖБОЙ ПО ГИДРОМЕТЕОРОЛОГИИ И МОНИТОРИНГУ ОКРУЖАЮЩЕЙ СРЕДЫ ГОСУДАРСТВЕННОЙ УСЛУГИ ПО ЛИЦЕНЗИРОВАНИЮ ДЕЯТЕЛЬНОСТИ В ОБЛАСТИ ГИДРОМЕТЕОРОЛОГИИ И В СМЕЖНЫХ С НЕЙ ОБЛАСТЯХ (ЗА ИСКЛЮЧЕНИЕМ УКАЗАННОЙ ДЕЯТЕЛЬНОСТИ, ОСУЩЕСТВЛЯЕМОЙ В ХОДЕ ИНЖЕНЕРНЫХ ИЗЫСКАНИЙ, ВЫПОЛНЯЕМЫХ ДЛЯ ПОДГОТОВКИ ПРОЕКТНОЙ ДОКУМЕНТАЦИИ, СТРОИТЕЛЬСТВА, РЕКОНСТРУКЦИИ ОБЪЕКТОВ КАПИТАЛЬНОГО СТРОИТЕЛЬСТВА)

(в ред. Приказа Минприроды РФ от 28.02.2018 N 72)

В соответствии с пунктом 4 Правил разработки и утверждения административных регламентов предоставления государственных услуг, утвержденных постановлением Правительства Российской Федерации от 16 мая 2011 г. N 373 (Собрание законодательства Российской Федерации, 2011, N 22, ст. 3169; N 35, ст. 5092), приказываю:

Утвердить прилагаемый Административный регламент предоставления Федеральной службой по гидрометеорологии и мониторингу окружающей среды государственной услуги по лицензированию деятельности в области гидрометеорологии и в смежных с ней областях (за исключением указанной деятельности, осуществляемой в ходе инженерных изысканий, выполняемых для подготовки проектной документации, строительства, реконструкции объектов капитального строительства).

Министр
С.Е.ДОНСКОЙ

УТВЕРЖДЕН
приказом Минприроды России
от 28.06.2012 N 174

АДМИНИСТРАТИВНЫЙ РЕГЛАМЕНТ
ПРЕДОСТАВЛЕНИЯ ФЕДЕРАЛЬНОЙ СЛУЖБОЙ ПО ГИДРОМЕТЕОРОЛОГИИ И МОНИТОРИНГУ ОКРУЖАЮЩЕЙ СРЕДЫ ГОСУДАРСТВЕННОЙ УСЛУГИ ПО ЛИЦЕНЗИРОВАНИЮ ДЕЯТЕЛЬНОСТИ В ОБЛАСТИ ГИДРОМЕТЕОРОЛОГИИ И В СМЕЖНЫХ С НЕЙ ОБЛАСТЯХ (ЗА ИСКЛЮЧЕНИЕМ УКАЗАННОЙ ДЕЯТЕЛЬНОСТИ, ОСУЩЕСТВЛЯЕМОЙ В ХОДЕ ИНЖЕНЕРНЫХ ИЗЫСКАНИЙ, ВЫПОЛНЯЕМЫХ ДЛЯ ПОДГОТОВКИ ПРОЕКТНОЙ ДОКУМЕНТАЦИИ, СТРОИТЕЛЬСТВА, РЕКОНСТРУКЦИИ ОБЪЕКТОВ КАПИТАЛЬНОГО СТРОИТЕЛЬСТВА)

(в ред. Приказа Минприроды РФ от 28.02.2018 N 72)

I. Общие положения

Предмет регулирования Административного регламента

1. Настоящий административный регламент (далее - Регламент) устанавливает порядок и стандарт предоставления государственной услуги по лицензированию деятельности в области гидрометеорологии и в смежных с ней областях (за исключением указанной деятельности, осуществляемой в ходе инженерных изысканий, выполняемых для подготовки проектной документации, строительства, реконструкции объектов капитального строительства) (далее - государственная услуга), а также порядок взаимодействия между структурными подразделениями Федеральной службы по гидрометеорологии и мониторингу окружающей среды и ее должностными лицами.

2. Деятельность в области гидрометеорологии и в смежных с ней областях (за исключением указанной деятельности, осуществляемой в ходе инженерных изысканий, выполняемых для подготовки проектной документации, строительства, реконструкции объектов капитального строительства) (далее - деятельность в области гидрометеорологии и в смежных с ней областях) <1> включает следующие работы (услуги):

<1> Положение о лицензировании деятельности в области гидрометеорологии и в смежных с ней областях (за исключением указанной деятельности, осуществляемой в ходе инженерных изысканий, выполняемых для подготовки проектной документации, строительства, реконструкции объектов капитального строительства), утвержденное постановлением Правительства Российской Федерации от 30 декабря 2011 г. N 1216 (Собрание законодательства Российской Федерации, 2012, N 6, ст. 663) (далее - Положение о лицензировании).

определение метеорологических, авиаметеорологических, климатологических, гидрологических, океанологических, гелиогеофизических и агрометеорологических характеристик окружающей среды;

определение уровня загрязнения (включая радиоактивное) атмосферного воздуха, почв, водных объектов и околоземного космического пространства;

подготовка и предоставление потребителям прогностической, аналитической и расчетной информации о состоянии окружающей среды, ее загрязнении (включая радиоактивное);

формирование и ведение банков данных в области гидрометеорологии и смежных с ней областях.

Круг заявителей

3. Заявителем может быть любое юридическое лицо либо индивидуальный предприниматель, обратившиеся в лицензирующий орган с заявлением о предоставлении лицензии (далее - соискатель лицензии), а также юридическое лицо либо индивидуальный предприниматель, имеющие лицензию на осуществление деятельности в области гидрометеорологии и в смежных с ней областях (далее - лицензиат).

Полномочия представителей, выступающих от имени юридических лиц и индивидуальных предпринимателей, подтверждаются доверенностью, оформленной в соответствии с требованиями законодательства Российской Федерации.

Требования к порядку информирования о предоставлении государственной услуги

4. Место нахождения центрального аппарата Федеральной службы по гидрометеорологии и мониторингу окружающей среды (далее - Росгидромет), экспедиции, канцелярии: Москва, Нововаганьковский пер., д. 12.

Почтовый адрес для направления документов и обращений: 123995, Москва, Д-242, ГСП-5, Нововаганьковский пер., д. 12.

Часы работы экспедиции, канцелярии центрального аппарата Росгидромета:

понедельник - четверг - 10.00 - 18.00,
пятница - 10.00 - 16.45
суббота - воскресенье - выходные дни.

График приема Росгидрометом документов для оформления лицензий на деятельность в области гидрометеорологии и в смежных с ней областях и выдачи документов, подтверждающих наличие указанных лицензий:

понедельник 10.00 - 16.00
вторник 10.00 - 16.00
среда 10.00 - 16.00
четверг 10.00 - 16.00
пятница 10.00 - 16.00

Продолжительность обеденного перерыва с 13.00 до 14.00.

Телефон для справок и предварительной записи: 8 (499) 255-1810.

Адрес электронной почты: licenz@mcc.mecom.ru; licence@mcc.mecom.ru.

Телефон общей справочной службы Росгидромета, включая автоответчик: 8 (499) 252-1486.

Официальный сайт Росгидромета в сети Интернет: www.meteorf.ru.

5. Информация, указанная в пункте 4, а также сведения из реестра лицензий и нормативных правовых актов Российской Федерации, устанавливающих обязательные требования к лицензированию деятельности в области гидрометеорологии и в смежных с ней областях, размещается:

на стендах, расположенных непосредственно в помещении центрального аппарата Росгидромета;

с использованием средств телефонной и электронной связи, а также в федеральной государственной информационной системе "Единый портал государственных и муниципальных услуг (функций)" www.gosuslugi.ru;

в информационно-телекоммуникационных сетях общего пользования, в том числе на официальном сайте Росгидромета в сети Интернет.

5.1. При предоставлении консультаций по письменным обращениям ответ на обращение направляется почтой в адрес заявителя в срок, не превышающий 30 дней с момента регистрации письменного обращения.

5.2. При предоставлении информации по телефону уполномоченные должностные лица Росгидромета обязаны в пределах своей компетенции предоставлять информацию по следующим вопросам:

о входящих номерах, под которыми зарегистрировано заявление о представлении государственной услуги;

о принятии решения по заявлению о представлении государственной услуги;

о нормативных правовых актах по вопросам выдачи лицензии (наименование, номер, дата принятия нормативного правового акта);

о перечне документов, предоставление которых необходимо для выдачи лицензии;

о требованиях к заверению документов, прилагаемых к заявлению;

о размещении информации на официальном сайте Росгидромета.

Иные вопросы рассматриваются только на основании соответствующего письменного обращения.

5.3. Консультации в устной форме предоставляются при личном обращении, а также посредством телефонной связи.

5.4. Время консультирования при личном обращении устанавливается руководителем Росгидромета и размещается на доске объявлений в доступном месте.

5.5. Личный прием граждан проводится руководителем Росгидромета и уполномоченными должностными лицами Росгидромета. При личном приеме гражданин предъявляет документ, удостоверяющий его личность.

5.6. Содержание личного обращения заносится в карточку личного приема гражданина. В случае, если изложенные в личном обращении факты и обстоятельства являются очевидными и не требуют дополнительной проверки, ответ на обращение с согласия гражданина может быть дан устно в ходе личного приема, о чем делается запись в карточке личного приема гражданина. В остальных случаях дается письменный ответ по существу поставленных в обращении вопросов.

В ходе личного приема гражданину может быть отказано в дальнейшем рассмотрении обращения, если ему ранее был дан ответ по существу поставленных в обращении вопросов.

5.7. Должностное лицо Росгидромета, осуществляющее консультирование, дает с согласия обратившегося лица устный ответ по существу каждого из поставленных вопросов или устное разъяснение, куда и в каком порядке им следует обратиться.

При невозможности решить поставленные вопросы во время консультации, а также при несогласии обратившегося лица на устный ответ дается письменный ответ по существу поставленных на консультации вопросов.

5.8. Информация о предоставлении государственной услуги на Едином портале государственных и муниципальных услуг (функций). (в ред. Приказа Минприроды РФ от 28.02.2018 N 72)

На Едином портале государственных и муниципальных услуг (функций) размещается следующая информация: (в ред. Приказа Минприроды РФ от 28.02.2018 N 72)

1) исчерпывающий перечень документов, необходимых для предоставления государственной услуги, требования к оформлению указанных документов, а также перечень документов, которые заявитель вправе представить по собственной инициативе; (в ред. Приказа Минприроды РФ от 28.02.2018 N 72)

2) круг заявителей; (в ред. Приказа Минприроды РФ от 28.02.2018 N 72)

3) срок предоставления государственной услуги; (в ред. Приказа Минприроды РФ от 28.02.2018 N 72)

4) результаты предоставления государственной услуги, порядок представления документа, являющегося результатом предоставления государственной услуги; (в ред. Приказа Минприроды РФ от 28.02.2018 N 72)

5) размер государственной пошлины, взимаемой за предоставление государственной услуги; (в ред. Приказа Минприроды РФ от 28.02.2018 N 72)

6) исчерпывающий перечень оснований для приостановления или отказа в предоставлении государственной услуги; (в ред. Приказа Минприроды РФ от 28.02.2018 N 72)

7) о праве заявителя на досудебное (внесудебное) обжалование действий (бездействия) и решений, принятых (осуществляемых) в ходе предоставления государственной услуги; (в ред. Приказа Минприроды РФ от 28.02.2018 N 72)

8) формы заявлений (уведомлений, сообщений), используемые при предоставлении государственной услуги. (в ред. Приказа Минприроды РФ от 28.02.2018 N 72)

Информация на Едином портале государственных и муниципальных услуг (функций) о порядке и сроках предоставления государственной услуги на основании сведений, содержащихся в федеральной государственной информационной системе "Федеральный реестр государственных и муниципальных услуг (функций)", предоставляется заявителю бесплатно. (в ред. Приказа Минприроды РФ от 28.02.2018 N 72)

Доступ к информации о сроках и порядке предоставления услуги осуществляется без выполнения заявителем каких-либо требований, в том числе без использования программного обеспечения, установка которого на технические средства заявителя требует заключения лицензионного или иного соглашения с правообладателем программного обеспечения, предусматривающего взимание платы, регистрацию или авторизацию заявителя или предоставление им персональных данных. (в ред. Приказа Минприроды РФ от 28.02.2018 N 72)

II. Стандарт предоставления государственной услуги

Наименование государственной услуги

6. Государственная услуга по лицензированию деятельности в области гидрометеорологии и в смежных с ней областях (за исключением указанной деятельности, осуществляемой в ходе инженерных изысканий, выполняемых для подготовки проектной документации, строительства, реконструкции объектов капитального строительства).

Наименование федерального органа исполнительной власти, предоставляющего государственную услугу

7. Предоставление государственной услуги осуществляется центральным аппаратом Росгидромета.

Росгидромет не вправе требовать от заявителя осуществления действий, в том числе согласований, необходимых для получения государственной услуги и связанных с обращением в иные государственные органы и организации, за исключением получения услуг, включенных в перечень услуг, которые являются необходимыми и обязательными для предоставления государственных услуг, утвержденный Правительством Российской Федерации.

Описание результата предоставления государственной услуги

8. Результатом предоставления государственной услуги являются:

предоставление (отказ в предоставлении) лицензий;

переоформление лицензий;

приостановление действия лицензий;

прекращение действия лицензий;

направление в суд заявления об аннулировании лицензии;

внесение сведений в реестр лицензий, предоставление информации по вопросам лицензирования;

выдача дубликата и копий лицензии;

возобновление действия лицензии;

внесение сведений в государственный информационный ресурс.

Результат предоставления государственной услуги по выбору заявителя может быть представлен в форме документа на бумажном носителе, а также в форме электронного документа, подписанного уполномоченным должностным лицом с использованием усиленной квалифицированной электронной подписи, в соответствии с пунктом 19.1 настоящего Регламента. (в ред. Приказа Минприроды РФ от 28.02.2018 N 72)

Сроки предоставления государственной услуги

9. Принятие решения о предоставлении или об отказе в предоставлении лицензии осуществляется в срок, не превышающий 45 рабочих дней со дня поступления заявления и прилагаемых к нему документов.

9.1. Переоформление лицензии осуществляется в срок, не превышающий 10 рабочих дней со дня поступления заявления и прилагаемых к нему документов.

9.2. Решение о приостановлении действия лицензий принимается в течение суток со дня вступления в силу решения суда об административном приостановлении деятельности лицензиата.

9.3. Решение о прекращении действия лицензии принимается в течение 10 рабочих дней со дня получения соответствующих материалов.

9.4. Выдача лицензиату дубликата лицензии, а также копии лицензии осуществляется в течение 3 рабочих дней со дня получения соответствующего письменного заявления.

9.5. Действие лицензии возобновляется со дня, следующего за днем истечения срока административного приостановления деятельности лицензиата, или со дня, следующего за днем досрочного прекращения исполнения административного наказания в виде административного приостановления деятельности лицензиата.

9.6. Предоставление заинтересованным лицам сведений из реестров лицензий и иной информации о лицензировании осуществляется в срок не более 5 рабочих дней со дня поступления соответствующего заявления.

9.7. Обновление информационного ресурса Росгидромета осуществляется в течение 1 рабочего дня после поступления информации о внесении сведений о проведении плановых мероприятий по контролю за соблюдением лицензиатами лицензионных требований при осуществлении деятельности в области гидрометеорологии и в смежных с ней областях и другой информации, относящейся к вопросам лицензирования.

Перечень нормативных правовых актов, регулирующих отношения, возникающие в связи с предоставлением государственной услуги

10. Государственная услуга осуществляется в соответствии с: (в ред. Приказа Минприроды РФ от 28.02.2018 N 72)

Кодексом Российской Федерации об административных правонарушениях (Собрание законодательства Российской Федерации, 2002, N 1, ст. 1, N 18, ст. 1721, N 30, ст. 3029, N 44, ст. 4295, ст. 4298; 2003, N 1, ст. 2, N 27, ст. 2700, ст. 2708, ст. 2717, N 46, ст. 4434, ст. 4440, N 50, ст. 4847, ст. 4855, N 52, ст. 5037; 2004, N 19, ст. 1838, N 30, ст. 3095, N 31, ст. 3229, N 34, ст. 3529, ст. 3533, N 44, ст. 4266; 2005, N 1, ст. 9, ст. 13, ст. 37, ст. 40, ст. 45, N 10, ст. 762, ст. 763, N 13, ст. 1077, ст. 1079, N 17, ст. 1484, N 19, ст. 1752, N 25, ст. 2431, N 27, ст. 2719, ст. 2721, N 30, ст. 3104, ст. 3124, ст. 3131, N 40, ст. 3986, N 50, ст. 5247, N 52, ст. 5574, ст. 5596; 2006, N 1, ст. 4, ст. 10, N 2, ст. 172, ст. 175, N 6, ст. 636, N 10, ст. 1067, N 12, ст. 1234, N 17, ст. 1776, N 18, ст. 1907, N 19, ст. 2066, N 23, ст. 2380, ст. 2385, N 28, ст. 2975, N 30, ст. 3287, N 31, ст. 3420, ст. 3432, ст. 3433, ст. 3438, ст. 3452, N 43, ст. 4412, N 45, ст. 4633, ст. 4634, ст. 4641, N 50, ст. 5279, ст. 5281, N 52, ст. 5498; 2007, N 1, ст. 21, ст. 25, ст. 29, ст. 33, N 7, ст. 840, N 15, ст. 1743, N 16, ст. 1824, ст. 1825, N 17, ст. 1930, N 20, ст. 2367, N 21, ст. 2456, N 26, ст. 3089, N 30, ст. 3755, N 31, ст. 4001, ст. 4007, ст. 4008, ст. 4009, ст. 4015, N 41, ст. 4845, N 43, ст. 5084, N 46, ст. 5553, N 49, ст. 6034, ст. 6065, N 50, ст. 6246; 2008, N 10, ст. 896, N 18, ст. 1941, N 20, ст. 2251, ст. 2259, N 29, ст. 3418, N 30, ст. 3582, ст. 3601, ст. 3604, N 45, ст. 5143, N 49, ст. 5738, ст. 5745, ст. 5748, N 52, ст. 6227, ст. 6235, ст. 6236, ст. 6248; 2009, N 1, ст. 17, N 7, ст. 771, ст. 777, N 19, ст. 2276, N 23, ст. 2759, ст. 2767, ст. 2776, N 26, ст. 3120, ст. 3122, ст. 3131, ст. 3132, N 29, ст. 3597, ст. 3599, ст. 3635, ст. 3642, N 30, ст. 3735, ст. 3739, N 45, ст. 5265, ст. 5267, N 48, ст. 5711, ст. 5724, ст. 5755, N 52, ст. 6406, ст. 6412; 2010, N 1, ст. 1, N 11, ст. 1169, ст. 1176, N 15, ст. 1743, ст. 1751, N 18, ст. 2145, N 19, ст. 2291, N 21, ст. 2524, ст. 2525, ст. 2526, ст. 2530, N 23, ст. 2790, N 25, ст. 3070, N 27, ст. 3416, ст. 3429, N 28, ст. 3553, N 29, ст. 3983, N 30, ст. 4000, ст. 4002, ст. 4005, ст. 4006, ст. 4007, N 31, ст. 4155, ст. 4158, ст. 4164, ст. 4191, ст. 4192, ст. 4193, ст. 4195, ст. 4198, ст. 4206, ст. 4207, ст. 4208, N 32, ст. 4298, N 41, ст. 5192, ст. 5193, N 46, ст. 5918, N 49, ст. 6409, N 50, ст. 6605, N 52, ст. 6984, ст. 6995, ст. 6996; 2011, N 1, ст. 10, ст. 23, ст. 29, ст. 33, ст. 47, ст. 54, N 7, ст. 901, ст. 905, N 15, ст. 2039, ст. 2041, N 17, ст. 2310, ст. 2312, N 19, ст. 2714, ст. 2715, ст. 2769, N 23, ст. 3260, ст. 3267, N 27, ст. 3873, ст. 3881, N 29, ст. 4284, ст. 4289, ст. 4290, ст. 4291, ст. 4298, N 30, ст. 4573, ст. 4574, ст. 4584, ст. 4585, ст. 4590, ст. 4591, ст. 4598, ст. 4600, ст. 4601, ст. 4605, N 45, ст. 6325, ст. 6326, ст. 6334, N 46, ст. 6406, N 47, ст. 6601, ст. 6602, N 48, ст. 6728, ст. 6730, ст. 6732, N 49, ст. 7025, ст. 7042, ст. 7056, ст. 7061, N 50, ст. 7342, ст. 7345, ст. 7346, ст. 7351, ст. 7352, ст. 7355, ст. 7362, ст. 7366; 2012, N 6, ст. 621, N 10, ст. 1166, N 15, ст. 1723, ст. 1724, N 18, ст. 2126, ст. 2128, N 19, ст. 2278, ст. 2281, N 24, ст. 3068, ст. 3069, ст. 3082, N 25, ст. 3268, N 29, ст. 3996, N 31, ст. 4320, ст. 4322, ст. 4329, ст. 4330, N 41, ст. 5523, N 47, ст. 6402, ст. 6403, ст. 6404, ст. 6405, N 49, ст. 6752, ст. 6757, N 50, ст. 6967, N 53, ст. 7577, ст. 7580, ст. 7602, ст. 7639, ст. 7640, ст. 7641, ст. 7643; 2013, N 4, ст. 304, N 8, ст. 717, ст. 718, ст. 719, ст. 720, N 14, ст. 1641, ст. 1642, ст. 1651, ст. 1657, ст. 1658, ст. 1666, N 17, ст. 2029, N 19, ст. 2307, ст. 2318, ст. 2319, ст. 2323, ст. 2325, N 23, ст. 2871, ст. 2875, N 26, ст. 3207, ст. 3208, ст. 3209, N 27, ст. 3442, ст. 3454, ст. 3458, ст. 3465, ст. 3469, ст. 3470, ст. 3477, ст. 3478, N 30, ст. 4025, ст. 4026, ст. 4027, ст. 4028, ст. 4029, ст. 4030, ст. 4031, ст. 4032, ст. 4033, ст. 4034, ст. 4035, ст. 4036, ст. 4040, ст. 4044, ст. 4059, ст. 4078, ст. 4081, ст. 4082, N 31, ст. 4191, N 40, ст. 5032, N 43, ст. 5443, ст. 5444, ст. 5445, ст. 5446, ст. 5452, N 44, ст. 5624, ст. 5633, ст. 5643, ст. 5644, N 48, ст. 6158, ст. 6159, ст. 6161, ст. 6163, ст. 6164, ст. 6165, N 49, ст. 6327, ст. 6341, ст. 6342, ст. 6343, ст. 6344, ст. 6345, N 51, ст. 6683, ст. 6685, ст. 6695, ст. 6696, N 52, ст. 6948, ст. 6953, ст. 6961, ст. 6980, ст. 6981, ст. 6986, ст. 6994, ст. 6995, ст. 6999, ст. 7002, ст. 7010; 2014, N 6, ст. 557, ст. 558, ст. 559, ст. 566, N 10, ст. 1087, N 11, ст. 1092, ст. 1096, ст. 1097, ст. 1098, N 14, ст. 1553, ст. 1561, ст. 1562, N 16, ст. 1834, ст. 1921, N 19, ст. 2302, ст. 2306, ст. 2310, ст. 2317, ст. 2324, ст. 2325, ст. 2326, ст. 2327, ст. 2330, ст. 2333, ст. 2335, ст. 2927, ст. 2928, N 26, ст. 3366, ст. 3368, ст. 3377, ст. 3379, ст. 3395, N 30, ст. 4211, ст. 4214, ст. 4218, ст. 4220, ст. 4224, ст. 4228, ст. 4256, ст. 4233, ст. 4244, ст. 4248, ст. 4259, ст. 4264, ст. 4278, N 42, ст. 5615, N 43, ст. 5799, ст. 5801, N 45, ст. 6142, N 48, ст. 6636, ст. 6638, ст. 6642, ст. 6643, ст. 6651, ст. 6653, ст. 6654, N 49, ст. 6928, N 52, ст. 7541, ст. 7545, ст. 7547, ст. 7548, ст. 7549, ст. 7550, ст. 7557; 2015, N 1, ст. 35, ст. 37, ст. 47, ст. 67, ст. 68, ст. 74, ст. 81, ст. 83, ст. 84, ст. 85, N 6, ст. 885, N 7, ст. 1023, N 10, ст. 1405, ст. 1411, ст. 1416, ст. 1427, N 13, ст. 1804, ст. 1805, ст. 1811, N 14, ст. 2011, ст. 2021, N 18, ст. 2614, ст. 2619, ст. 2620, ст. 2623, N 21, ст. 2981, N 24, ст. 3367, ст. 3370, N 27, ст. 3945, ст. 3950, ст. 3966, ст. 3972, ст. 3983, ст. 3990, ст. 3995, N 29, ст. 4346, ст. 4354, ст. 4356, ст. 4359, ст. 4362, ст. 4374, ст. 4376, ст. 4391, N 30, ст. 4657, N 41, ст. 5629, ст. 5637, ст. 5642, N 44, ст. 6046, N 45, ст. 6205, ст. 6208, N 48, ст. 6706, ст. 6710, ст. 6711, ст. 6716, N 51, ст. 7249, ст. 7250; 2016, N 1, ст. 11, ст. 28, ст. 59, ст. 62, ст. 63, ст. 76, ст. 79, ст. 84, N 7, ст. 918, N 9, ст. 1308, N 10, ст. 1323, N 11, ст. 1481, ст. 1490, ст. 1491, ст. 1493, N 14, ст. 1907, ст. 1911, N 15, ст. 2051, ст. 2066, N 18, ст. 2490, ст. 2509, ст. 2511, ст. 2514, ст. 2515, N 23, ст. 3284, ст. 3285, N 26, ст. 3864, ст. 3869, ст. 3871, ст. 3874, ст. 3876, ст. 3877, ст. 3881, ст. 3882, ст. 3884, ст. 3887, ст. 3891, N 27, ст. 4160, ст. 4164, ст. 4183, ст. 4194, ст. 4197, ст. 4205, ст. 4206, ст. 4217, ст. 4223, ст. 4226, ст. 4238, ст. 4249, ст. 4250, ст. 4251, ст. 4252, ст. 4259, ст. 4282, ст. 4286, ст. 4287, ст. 4291, ст. 4305, N 28, ст. 4558, N 48, ст. 6733, ст. 6840, N 50, ст. 6975, N 52, ст. 7489, ст. 7508; 2017, N 1, ст. 12, ст. 31, ст. 47, ст. 51, N 7, ст. 1030, ст. 1032, N 9, ст. 1278, N 11, ст. 1535, N 15, ст. 2140, N 17, ст. 2450, ст. 2456, ст. 2457, ст. 2460, N 18, ст. 2664, N 22, ст. 3069, N 23, ст. 3227, N 24, ст. 3487, N 27, ст. 3943, ст. 3947, N 30, ст. 4455, N 31, ст. 4738, ст. 4755, ст. 4758, ст. 4772, ст. 4812, ст. 4814, ст. 4816, ст. 4827, ст. 4828, N 45, ст. 6575, ст. 6583, ст. 6584, N 49, ст. 7308, N 50, ст. 7548, ст. 7556, ст. 7562, N 52, ст. 7919, ст. 7925, ст. 7937; 2018; N 1, ст. 21, ст. 30, ст. 36, ст. 40, ст. 48, ст. 83); (в ред. Приказа Минприроды РФ от 28.02.2018 N 72)

Налоговым кодексом Российской Федерации (часть вторая) (Собрание законодательства Российской Федерации, 2000, N 32, ст. 3340, ст. 3341; 2001, N 1, ст. 18, N 23, ст. 2289, N 33, ст. 3413, ст. 3421, ст. 3429, N 49, ст. 4554, ст. 4564, N 53, ст. 5015, ст. 5023; 2002, N 1, ст. 4, N 22, ст. 2026, N 30, ст. 3021, ст. 3027, ст. 3033, N 52, ст. 5132, ст. 5138; 2003, N 1, ст. 2, ст. 5, ст. 6, ст. 8, N 19, ст. 1749, N 21, ст. 1958, N 22, ст. 2066, N 23, ст. 2174, N 26, ст. 2567, N 27, ст. 2700, N 28, ст. 2874, ст. 2879, ст. 2886, N 46, ст. 4435, ст. 4443, ст. 4444, N 50, ст. 4849, N 52, ст. 5030, ст. 5038; 2004, N 15, ст. 1342, N 27, ст. 2711, ст. 2713, ст. 2715, N 30, ст. 3083, ст. 3084, ст. 3088, N 31, ст. 3219, ст. 3220, ст. 3222, ст. 3231, N 34, ст. 3517, ст. 3518, ст. 3520, ст. 3522, ст. 3523, ст. 3524, ст. 3525, ст. 3527, N 35, ст. 3607, N 41, ст. 3994, N 45, ст. 4377, N 49, ст. 4840; 2005, N 1, ст. 9, ст. 29, ст. 30, ст. 34, ст. 38, N 21, ст. 1918, N 23, ст. 2201, N 24, ст. 2312, N 25, ст. 2427, ст. 2428, ст. 2429, N 27, ст. 2707, ст. 2710, ст. 2713, ст. 2717, N 30, ст. 3101, ст. 3104, ст. 3112, ст. 3117, ст. 3118, ст. 3128, ст. 3129, ст. 3130, N 43, ст. 4350, N 50, ст. 5246, ст. 5249, N 52, ст. 5581; 2006, N 1, ст. 12, ст. 16, N 3, ст. 280, N 10, ст. 1065, N 12, ст. 1233, N 23, ст. 2380, ст. 2382, N 27, ст. 2881, N 30, ст. 3295, N 31, ст. 3433, ст. 3436, ст. 3443, ст. 3450, ст. 3452, N 43, ст. 4412, N 45, ст. 4627, ст. 4628, ст. 4629, ст. 4630, N 47, ст. 4819, N 50, ст. 5279, ст. 5286, ст. 5498; 2007, N 1, ст. 7, ст. 20, ст. 31, ст. 39, N 13, ст. 1465, N 21, ст. 2461, ст. 2462, ст. 2463, N 22, ст. 2563, ст. 2564, N 23, ст. 2691, N 31, ст. 3991, ст. 3995, ст. 4013, N 45, ст. 5416, ст. 5417, ст. 5432, N 46, ст. 5553, ст. 5554, ст. 5557, N 49, ст. 6045, ст. 6046, ст. 6071, N 50, ст. 6237, ст. 6245, ст. 6246; 2008, N 18, ст. 1942, N 26, ст. 3022, N 27, ст. 3126, N 30, ст. 3577, ст. 3591, ст. 3598, ст. 3611, ст. 3614, ст. 3616, N 42, ст. 4697, N 48, ст. 5500, ст. 5503, ст. 5504, ст. 5519, N 49, ст. 5723, ст. 5749, N 52, ст. 6218, ст. 6219, ст. 6227, ст. 6236, ст. 6237; 2009, N 1, ст. 13, ст. 19, ст. 21, ст. 22, ст. 31, N 11, ст. 1265, N 18, ст. 2147, N 23, ст. 2772, ст. 2775, N 26, ст. 3123, N 29, ст. 3582, ст. 3598, ст. 3602, ст. 3625, ст. 3638, ст. 3639, ст. 3641, ст. 3642, N 30, ст. 3735, ст. 3739, N 39, ст. 4534, N 44, ст. 5171, N 45, ст. 5271, N 48, ст. 5711, ст. 5725, ст. 5726, ст. 5731, ст. 5732, ст. 5733, ст. 5734, ст. 5737, N 51, ст. 6153, ст. 6155, N 52, ст. 6444, ст. 6450, ст. 6455; 2010, N 15, ст. 1737, ст. 1746, N 18, ст. 2145, N 19, ст. 2291, N 21, ст. 2524, N 23, ст. 2797, N 25, ст. 3070, N 28, ст. 3553, N 31, ст. 4176, ст. 4186, ст. 4198, N 32, ст. 4298, N 40, ст. 4969, N 45, ст. 5750, ст. 5756, N 46, ст. 5918, N 47, ст. 6034, N 48, ст. 6247, ст. 6248, ст. 6249, ст. 6250, ст. 6251; 2011, N 1, ст. 7, ст. 9, ст. 21, ст. 37, N 11, ст. 1492, ст. 1494, N 17, ст. 2311, ст. 2318, N 23, ст. 3262, ст. 3265; N 24, ст. 3357, N 26, ст. 3652, N 27, ст. 3881, N 29, ст. 4291, N 30, ст. 4563, ст. 4566, ст. 4575, ст. 4583, ст. 4587, ст. 4593, ст. 4596, ст. 4597, ст. 4606, N 45, ст. 6335, N 47, ст. 6608, ст. 6609, ст. 6610, ст. 6611, N 48, ст. 6729, ст. 6731, N 49, ст. 7014, ст. 7015, ст. 7016, ст. 7017, ст. 7037, ст. 7043, ст. 7061, ст. 7063, ст. 7070; N 50, ст. 7347, ст. 7347, ст. 7359; 2012, N 10, ст. 1164, N 14, ст. 1545, N 18, ст. 2128, N 19, ст. 2281, N 24, ст. 3066, N 25, ст. 3268, N 26, ст. 3447, N 27, ст. 3587, ст. 3588, N 29, ст. 3980, N 31, ст. 4319, ст. 4322, ст. 4334, N 41, ст. 5526, ст. 5527, N 49, ст. 6747, ст. 6748, ст. 6749, ст. 6750, ст. 6751, N 50, ст. 6958, ст. 6968; N 53, ст. 7578, ст. 7584, ст. 7596, ст. 7603, ст. 7604, ст. 7607, ст. 7619; 2013, N 9, ст. 874, N 14, ст. 1647, N 19, ст. 2321, N 23, ст. 2866, ст. 2888, ст. 2889, N 26, ст. 3207, N 27, ст. 3444, N 30, ст. 4031, ст. 4045, ст. 4046, ст. 4047, ст. 4048, ст. 4049, ст. 4081, ст. 4084, N 40, ст. 5033, ст. 5037, ст. 5038, ст. 5039, N 44, ст. 5640, ст. 5645, ст. 5646, N 48, ст. 6165, ст. 6335, N 51, ст. 6699, N 52, ст. 6981, ст. 6985; 2014, N 8, ст. 737, N 14, ст. 1544, N 16, ст. 1835, ст. 1838, N 19, ст. 2313, ст. 2314, N 23, ст. 2936, ст. 2938, N 26, ст. 3372, ст. 3373, ст. 3393, ст. 3404, N 30, ст. 4222, ст. 4240, ст. 4245, N 40, ст. 5315, ст. 5316, N 43, ст. 5796, ст. 5799, N 45, ст. 6157, ст. 6159, N 48, ст. 6647, ст. 6648, ст. 6649, ст. 6650, ст. 6657, ст. 6660, ст. 6661, ст. 6662, ст. 6663; 2015, N 1, ст. 5, ст. 15, ст. 16, ст. 17, ст. 18, ст. 30, ст. 32, N 10, ст. 1402, N 14, ст. 2023, N 18, ст. 2615, N 24, ст. 3373, ст. 3377, N 27, ст. 3948, ст. 3968, ст. 3969, N 29, ст. 4358, N 41, ст. 5632, N 48, ст. 6683, ст. 6684, ст. 6685, ст. 6686, ст. 6687, ст. 6688, ст. 6689, ст. 6691, ст. 6692, ст. 6693, ст. 6694; 2016, N 1, ст. 6, ст. 16, ст. 17, ст. 18, N 6, ст. 763, N 7, ст. 907, ст. 920, N 9, ст. 1169, N 10, ст. 1322, N 11, ст. 1480, ст. 1489, N 14, ст. 1902, N 15, ст. 2059, ст. 2061, ст. 2063, ст. 2064, N 17, ст. 2479, N 22, ст. 3092, ст. 3098, N 27, ст. 4161, ст. 4180, ст. 4182, ст. 4184, N 49, ст. 6841, ст. 6842, N 49, ст. 6843, ст. 6844, ст. 6845, ст. 6846, ст. 6847, ст. 6848, ст. 6849, ст. 6850, ст. 6851, N 52, ст. 7497; 2017, N 1, ст. 4, ст. 5, ст. 16, N 11, ст. 1534, N 15, ст. 2131, ст. 2132, ст. 2133, N 25, ст. 3590, N 27, ст. 3942, N 30, ст. 4441, ст. 4446, ст. 4448, ст. 4449, N 31, ст. 4802, ст. 4803, N 40, ст. 5753, N 45, ст. 6577, ст. 6578, ст. 6579, N 47, ст. 6842, N 49, ст. 7305, ст. 7306, ст. 7307, ст. 7311, ст. 7313, ст. 7314, ст. 7316, ст. 7318, ст. 7320, ст. 7321, ст. 7322, ст. 7323, ст. 7324, ст. 7325, ст. 7326, ст. 7333; 2018, N 1, ст. 14, ст. 20, ст. 50); (в ред. Приказа Минприроды РФ от 28.02.2018 N 72)

Федеральным законом от 4 мая 2011 г. N 99-ФЗ "О лицензировании отдельных видов деятельности" (Собрание законодательства Российской Федерации, 2011, N 19, ст. 2716, N 30, ст. 4590, N 43, ст. 5971, N 48, ст. 6728; 2012, N 26, ст. 3446, N 31, ст. 4322; 2013, N 9, ст. 874, N 27, ст. 3477; 2014, N 42, ст. 5615; 2015, N 29, ст. 4389; 2017, N 31, ст. 4765; 2018, N 1, ст. 35, ст. 87); (в ред. Приказа Минприроды РФ от 28.02.2018 N 72)

Федеральным законом от 27 июля 2010 г. N 210-ФЗ "Об организации предоставления государственных и муниципальных услуг" (Собрание законодательства Российской Федерации, 2010, N 31, ст. 4179; 2011, N 15, ст. 2038, N 27, ст. 3873, 3880, N 29, ст. 4291, N 30, ст. 4587, N 49, ст. 7061; 2012, N 31, ст. 4322; 2013, N 14, ст. 1651, N 27, ст. 3477, ст. 3480, N 30, ст. 4084, N 51, ст. 6679, N 52, ст. 6952, ст. 6961, ст. 7009; 2014, N 26, ст. 3366, N 30, ст. 4264; 2015, N 1, ст. 67, ст. 72, N 10, ст. 1393, N 29, ст. 4342, ст. 4376; 2016, N 7, ст. 916; N 27, ст. 4293, ст. 4294; 2017, N 1, ст. 12, N 50, ст. 7555); (в ред. Приказа Минприроды РФ от 28.02.2018 N 72)

Федеральным законом от 26 декабря 2008 г. N 294-ФЗ "О защите прав юридических лиц и индивидуальных предпринимателей при осуществлении государственного контроля (надзора) и муниципального контроля" (Собрание законодательства Российской Федерации, 2008, N 52, ст. 6249; 2009, N 18, ст. 2140, N 29, ст. 3601, N 48, ст. 5711, N 52, ст. 6441; 2010, N 17, ст. 1988, N 18, ст. 2142, N 31, ст. 4160, ст. 4193, ст. 4196, N 32, ст. 4298; 2011, N 1, ст. 20, N 17, ст. 2310, N 23, ст. 3263, N 27, ст. 3880, N 30, ст. 4590, N 48, ст. 6728; 2012, N 19, ст. 2281, N 26, ст. 3446, N 31, ст. 4320, ст. 4322, N 47, ст. 6402; 2013, N 9, ст. 874, N 27, ст. 3477, N 30, ст. 4041, N 44, ст. 5633, N 48, ст. 6165, N 49, ст. 6338, N 52, ст. 6961, ст. 6979, ст. 6981; 2014, N 11, ст. 1092, 1098, N 26, ст. 3366, N 30, ст. 4220, ст. 4235, ст. 4243, ст. 4256, N 42, ст. 5615, N 48, ст. 6659; 2015, N 1, ст. 53, ст. 64, ст. 72, ст. 85, N 14, ст. 2022, N 27, ст. 3950, N 29, ст. 4339, ст. 4362, ст. 4372, ст. 4389, N 45, ст. 6207, N 48, ст. 6707; 2016, N 11, ст. 1495, N 18, ст. 2503, N 27, ст. 4160, ст. 4164, ст. 4187, ст. 4210, ст. 4287, N 50, ст. 6975; 2017, N 9, ст. 1276, N 18, ст. 2673, N 31, ст. 4742, N 45, ст. 6582, N 49, ст. 7304); (в ред. Приказа Минприроды РФ от 28.02.2018 N 72)

Федеральным законом от 2 мая 2006 г. N 59-ФЗ "О порядке рассмотрения обращений граждан Российской Федерации" (Собрание законодательства Российской Федерации, 2006, N 19, ст. 2060; 2010, N 27, ст. 3410, N 31, ст. 4196; 2012, N 31, ст. 4470; 2013, N 19, ст. 2307, N 27, ст. 3474; 2014, N 48, ст. 6638; 2015, N 45, ст. 6206; 2017, N 49, ст. 7327); (в ред. Приказа Минприроды РФ от 28.02.2018 N 72)

Федеральным законом от 19 июля 1998 г. N 113-ФЗ "О гидрометеорологической службе" (Собрание законодательства Российской Федерации, 1998, N 30, ст. 3609; 2002, N 26, ст. 2561; 2004, N 35, ст. 3607; 2005, N 23, ст. 2203; 2006, N 6, ст. 638; 2008, N 30, ст. 3616; 2011, N 29, ст. 4291, N 30, ст. 4596, N 45, ст. 6333, N 48, ст. 6732; 2016, N 15, ст. 2066); (в ред. Приказа Минприроды РФ от 28.02.2018 N 72)

Федеральным законом от 24 ноября 1995 г. N 181-ФЗ "О социальной защите инвалидов в Российской Федерации" (Собрание законодательства Российской Федерации, 1995, N 48, ст. 4563; 1998, N 31, ст. 3803; 1999, N 2, ст. 232; N 29, ст. 3693; 2000, N 22, ст. 2267; 2001, N 24, ст. 2410; N 33, ст. 3426; N 53, ст. 5024; 2002, N 1, ст. 2; N 22, ст. 2026; 2003, N 2, ст. 167; N 43, ст. 4108; 2004, N 35, ст. 3607; 2005, N 1, ст. 25; 2006, N 1, ст. 10; 2007, N 43, ст. 5084; N 45, ст. 5421; N 49, ст. 6070; 2008, N 9, ст. 817; N 29, ст. 3410; N 30, ст. 3616; N 52, ст. 6224; 2009, N 18, ст. 2152; N 30, ст. 3739; 2010, N 50, ст. 6609; 2011, N 27, ст. 3880; N 30, ст. 4596; N 45, ст. 6329; N 47, ст. 6608; N 49, ст. 7033; 2012, N 29, ст. 3990; N 30, ст. 4175; N 53, ст. 7621; 2013, N 8, ст. 717; N 19, ст. 2331; N 27, ст. 3460, 3475, 3477; N 48, ст. 6160; N 52, ст. 6986; 2014, N 26, ст. 3406; N 30, ст. 4268; N 49, ст. 6928; 2015, N 27, ст. 3967; N 48, ст. 6724; 2016, N 1, ст. 14, ст. 19; N 52, ст. 7510; 2017, N 11, ст. 1539; N 23, ст. 3227, N 24, ст. 3485, N 45, ст. 6581; 2018, N 1, ст. 61); (в ред. Приказа Минприроды РФ от 28.02.2018 N 72)

постановлением Правительства Российской Федерации от 16 мая 2011 г. N 373 "О разработке и утверждении административных регламентов исполнения государственных функций и административных регламентов предоставления государственных услуг" (Собрание законодательства Российской Федерации, 2011, N 22, ст. 3169; N 35, ст. 5092; 2012, N 28, ст. 3908, N 36, ст. 4903; N 50, ст. 7070; N 52, ст. 7507; 2014, N 5, ст. 506; 2017, N 44, ст. 6523); (в ред. Приказа Минприроды РФ от 28.02.2018 N 72)

постановлением Правительства Российской Федерации от 21 ноября 2011 г. N 957 "Об организации лицензирования отдельных видов деятельности" (Собрание законодательства Российской Федерации, 2011, N 48, ст. 6931; 2012, N 17, ст. 1965; N 36, ст. 4916; N 37, ст. 5002; N 39, ст. 5267; 2013, N 24, ст. 3014; N 44, ст. 5764; 2015, N 1, ст. 279; N 19, ст. 2820; N 41, ст. 5670; 2016, N 40, ст. 5738; N 45, ст. 6264; N 48, ст. 6783; 2017, N 20, ст. 2920; N 28, ст. 4165; 2018, N 4, ст. 634, ст. 637); (в ред. Приказа Минприроды РФ от 28.02.2018 N 72)

постановлением Правительства Российской Федерации от 6 октября 2011 г. N 826 "Об утверждении типовой формы лицензии" (Собрание законодательства Российской Федерации, 2011, N 42, ст. 5924); (в ред. Приказа Минприроды РФ от 28.02.2018 N 72)

постановлением Правительства Российской Федерации от 30 декабря 2011 г. N 1216 "О лицензировании деятельности в области гидрометеорологии и в смежных с ней областях (за исключением указанной деятельности, осуществляемой в ходе инженерных изысканий, выполняемых для подготовки проектной документации, строительства, реконструкции объектов капитального строительства), а также работ по активному воздействию на гидрометеорологические и геофизические процессы и явления" (Собрание законодательства Российской Федерации, 2012, N 6, ст. 663); (в ред. Приказа Минприроды РФ от 28.02.2018 N 72)

постановлением Правительства Российской Федерации от 7 июля 2011 г. N 553 "О порядке оформления и представления заявлений и иных документов, необходимых для предоставления государственных и (или) муниципальных услуг, в форме электронных документов" (Собрание законодательства Российской Федерации, 2011, N 29, ст. 4479); (в ред. Приказа Минприроды РФ от 28.02.2018 N 72)

постановлением Правительства Российской Федерации от 18 апреля 2016 г. N 323 "О направлении запроса и получении на безвозмездной основе, в том числе в электронной форме, документов и (или) информации органами государственного контроля (надзора), органами муниципального контроля при организации и проведении проверок от иных государственных органов, органов местного самоуправления либо подведомственных государственным органам или органам местного самоуправления организаций, в распоряжении которых находятся эти документы и (или) информация, в рамках межведомственного информационного взаимодействия" (Собрание законодательства Российской Федерации, 2016, N 17, ст. 2418); (в ред. Приказа Минприроды РФ от 28.02.2018 N 72)

постановлением Правительства Российской Федерации от 16 августа 2012 г. N 840 "О порядке подачи и рассмотрения жалоб на решения и действия (бездействие) федеральных органов исполнительной власти и их должностных лиц, федеральных государственных служащих, должностных лиц государственных внебюджетных фондов Российской Федерации, а также государственных корпораций, которые в соответствии с федеральным законом наделены полномочиями по предоставлению государственных услуг в установленной сфере деятельности, и их должностных лиц" (Собрание законодательства Российской Федерации, 2012, N 35, ст. 4829; 2014, N 50, ст. 7113; 2015, N 47, ст. 6596; 2016, N 51, ст. 7370; 2017, N 44, ст. 6523); (в ред. Приказа Минприроды РФ от 28.02.2018 N 72)

постановлением Правительства Российской Федерации от 26 марта 2016 г. N 236 "О требованиях к предоставлению в электронной форме государственных и муниципальных услуг" (Собрание законодательства Российской Федерации, 2016, N 15, ст. 2084); (в ред. Приказа Минприроды РФ от 28.02.2018 N 72)

постановлением Правительства Российской Федерации от 30 июня 2010 г. N 489 "Об утверждении Правил подготовки органами государственного контроля (надзора) и органами муниципального контроля ежегодных планов проведения плановых проверок юридических лиц и индивидуальных предпринимателей" (Собрание законодательства Российской Федерации, 2010, N 28, ст. 3706; 2012, N 2, ст. 301; N 53, ст. 7958; 2015, N 49, ст. 6964; 2016, N 1, ст. 234; N 30, ст. 4928; N 35, ст. 5326; N 38, ст. 5542); (в ред. Приказа Минприроды РФ от 28.02.2018 N 72)

постановлением Правительства Российской Федерации от 5 апреля 2010 г. N 215 "Об утверждении правил подготовки докладов об осуществлении государственного контроля (надзора), муниципального контроля в соответствующих сферах деятельности и об эффективности такого контроля (надзора)" (Собрание законодательства Российской Федерации, 2010, N 15, ст. 1807; 2011, N 13, ст. 1773; 2012, N 13, ст. 1533; 2014, N 10, ст. 1036; 2015, N 45, ст. 6247); (в ред. Приказа Минприроды РФ от 28.02.2018 N 72)

постановлением Правительства Российской Федерации от 11 ноября 2015 г. N 1219 "Об утверждении Положения о Министерстве природных ресурсов и экологии Российской Федерации и об изменении и признании утратившими силу некоторых актов Правительства Российской Федерации" (Собрание законодательства Российской Федерации, 2015, N 47, ст. 6586; 2016, N 39, ст. 5658; N 49, ст. 6904; 2017, N 42, ст. 6163); (в ред. Приказа Минприроды РФ от 28.02.2018 N 72)

постановлением Правительства Российской Федерации от 23 июля 2004 г. N 372 "О Федеральной службе по гидрометеорологии и мониторингу окружающей среды" (Собрание законодательства Российской Федерации, 2004, N 31, ст. 3262; 2005, N 50, ст. 5321; 2006, N 52, ст. 5587; 2008, N 22, ст. 2581; N 46, ст. 5337; 2009, N 6, ст. 738, N 33, ст. 4081, N 38, ст. 4490; 2010, N 26, ст. 3350; 2011, N 6, ст. 888; N 14, ст. 1935; 2013, N 24, ст. 3000; N 45, ст. 5822; 2015, N 2, ст. 491; N 4, ст. 661; N 47, ст. 6586; 2016, N 2, ст. 325; N 28, ст. 4741; N 29, ст. 4816); (в ред. Приказа Минприроды РФ от 28.02.2018 N 72)

постановлением Правительства Российской Федерации от 15 ноября 1997 г. N 1425 "Об информационных услугах в области гидрометеорологии и мониторинга загрязнения окружающей природной среды" (Собрание законодательства Российской Федерации, 1997, N 47, ст. 5410; 2008, N 13, ст. 1314); (в ред. Приказа Минприроды РФ от 28.02.2018 N 72)

постановлением Правительства Российской Федерации от 21 декабря 1999 г. N 1410 "О создании и ведении Единого государственного фонда данных о состоянии окружающей природной среды, ее загрязнении" (Собрание законодательства Российской Федерации, 1999, N 52, ст. 6406; 2013, N 24, ст. 3000); (в ред. Приказа Минприроды РФ от 28.02.2018 N 72)

постановлением Правительства Российской Федерации от 10 апреля 2006 г. N 201 "О порядке формирования и ведения единого реестра сертификатов соответствия, предоставления, содержащихся в указанном реестре сведений и оплаты за предоставление таких сведений" (Собрание законодательства Российской Федерации, 2006, N 16, ст. 1740; 2008, N 5, ст. 410; N 24, ст. 2869; 2011, N 43, ст. 6079; 2014, N 10, ст. 1037; 2016, N 52, ст. 7632); (в ред. Приказа Минприроды РФ от 28.02.2018 N 72)

приказом Министерства экономического развития Российской Федерации от 30 апреля 2009 г. N 141 "О реализации положений Федерального закона "О защите прав юридических лиц и индивидуальных предпринимателей при осуществлении государственного контроля (надзора) и муниципального контроля" (зарегистрирован Министерством юстиции Российской Федерации 13 мая 2009 г., регистрационный N 13915), с изменениями, внесенными приказами Министерства экономического развития Российской Федерации от 24 мая 2010 г. N 199 (зарегистрирован Министерством юстиции Российской Федерации 6 июля 2010 г., регистрационный N 17702), от 30 сентября 2011 г. N 532 (зарегистрирован Министерством юстиции Российской Федерации 10 ноября 2011 г., регистрационный N 22264) и от 30 сентября 2016 г. (зарегистрирован Министерством юстиции Российской Федерации 24 октября 2016 г., регистрационный N 44118); (в ред. Приказа Минприроды РФ от 28.02.2018 N 72)

приказом Министерства природных ресурсов и экологии Российской Федерации от 28 декабря 2012 г. N 461 "Об утверждении Типового положения о территориальном органе Федеральной службы по гидрометеорологии и мониторингу окружающей среды" (зарегистрирован Министерством юстиции Российской Федерации 13 февраля 2013 г., регистрационный N 27030) с изменениями, внесенными приказами Министерства природных ресурсов и экологии Российской Федерации от 1 июля 2014 г. N 296 (зарегистрирован Министерством юстиции Российской Федерации 31 июля 2014 г., регистрационный N 33385), от 14 декабря 2015 г. N 533 (зарегистрирован Министерством юстиции Российской Федерации 19 января 2016 г., регистрационный N 40643) и от 25 ноября 2016 г. N 629 (зарегистрирован Министерством юстиции Российской Федерации 9 февраля 2017 г., регистрационный N 45577); (в ред. Приказа Минприроды РФ от 28.02.2018 N 72)

приказом Министерства финансов Российской Федерации от 15 января 2015 г. N 5н "Об утверждении Административного регламента предоставления Федеральной налоговой службой государственной услуги по предоставлению сведений и документов, содержащихся в Едином государственном реестре юридических лиц и Едином государственном реестре индивидуальных предпринимателей" (зарегистрирован Министерством юстиции Российской Федерации 12 мая 2015 г., регистрационный N 37242); (в ред. Приказа Минприроды РФ от 28.02.2018 N 72)

приказом Федеральной службы по гидрометеорологии и мониторингу окружающей среды от 25 марта 2009 г. N 59 "Об утверждении Регламента Федеральной службы по гидрометеорологии и мониторингу окружающей среды" (зарегистрирован Министерством юстиции Российской Федерации 28 апреля 2009 г., регистрационный N 13865) с изменениями, внесенными приказом Федеральной службы по гидрометеорологии и мониторингу окружающей среды от 24 февраля 2010 г. N 54 (зарегистрирован Министерством юстиции Российской Федерации 13 апреля 2010 г., регистрационный N 16879); (в ред. Приказа Минприроды РФ от 28.02.2018 N 72)

приказом Федеральной службы по гидрометеорологии и мониторингу окружающей среды от 3 мая 2017 г. N 202 "Об утверждении Перечня должностных лиц Федеральной службы по гидрометеорологии и мониторингу окружающей среды и ее территориальных органов, уполномоченных составлять протоколы об административных правонарушениях" (зарегистрирован Министерством юстиции Российской Федерации 4 июля 2017 г., регистрационный N 47291); (в ред. Приказа Минприроды РФ от 28.02.2018 N 72)

приказом Федеральной службы по гидрометеорологии и мониторингу окружающей среды от 9 июня 2015 г. N 355 "Об утверждении форм документов, используемых Федеральной службой по гидрометеорологии и мониторингу окружающей среды в процессе лицензирования в соответствии с Федеральным законом "О лицензировании отдельных видов деятельности" (зарегистрирован Министерством юстиции Российской Федерации 13 июля 2015 г., регистрационный N 37989). (в ред. Приказа Минприроды РФ от 28.02.2018 N 72)

Исчерпывающий перечень документов, необходимых в соответствии с нормативными правовыми актами для предоставления государственной услуги, которые являются необходимыми и обязательными для предоставления государственной услуги, подлежащих представлению заявителем, способы их получения заявителем, в том числе в электронной форме, порядок их представления (в ред. Приказа Минприроды РФ от 28.02.2018 N 72)

11. Для получения лицензии соискатель лицензии направляет почтовым отправлением или в форме электронного документа или представляет в Росгидромет заявление <1>, в котором указываются:

<1> Форма заявления утверждена приказом Федеральной службы по гидрометеорологии и мониторингу окружающей среды от 9 июня 2015 г. N 355 "Об утверждении форм документов, используемых Федеральной службой по гидрометеорологии и мониторингу окружающей среды в процессе лицензирования в соответствии с Федеральным законом "О лицензировании отдельных видов деятельности". (в ред. Приказа Минприроды РФ от 28.02.2018 N 72)

полное и (в случае, если имеется) сокращенное наименование, в том числе фирменное наименование, и организационно-правовая форма юридического лица, место его нахождения, адреса мест осуществления деятельности в области гидрометеорологии и смежных с ней областях, государственный регистрационный номер записи о создании юридического лица и данные документа, подтверждающего факт внесения сведений о юридическом лице в Единый государственный реестр юридических лиц, с указанием адреса места нахождения органа, осуществившего государственную регистрацию, а также номера телефона и (в случае, если имеется) адреса электронной почты юридического лица;

фамилия, имя и (в случае, если имеется) отчество индивидуального предпринимателя, место его жительства, адреса мест осуществления деятельности в области гидрометеорологии и в смежных с ней областях и данные документа, удостоверяющего его личность, основной государственный регистрационный номер записи о государственной регистрации индивидуального предпринимателя и данные документа, подтверждающего факт внесения сведений об индивидуальном предпринимателе в Единый государственный реестр индивидуальных предпринимателей, с указанием адреса места нахождения органа, осуществившего государственную регистрацию, а также номера телефона и (в случае, если имеется) адреса электронной почты индивидуального предпринимателя;

идентификационный номер налогоплательщика;

лицензируемый вид деятельности - деятельность в области гидрометеорологии и в смежных с ней областях (за исключением указанной деятельности, осуществляемой в ходе инженерных изысканий, выполняемых для подготовки проектной документации, строительства, реконструкции объектов капитального строительства) (с указанием конкретных видов работ (услуг), указанных в пункте 2 настоящего Регламента).

К заявлению о предоставлении лицензии прилагаются:

1) копии учредительных документов юридического лица, засвидетельствованные в нотариальном порядке;

2) копии документов, подтверждающих наличие у соискателя лицензии принадлежащих ему на праве собственности или ином законном основании зданий и (или) помещений для осуществления заявленных работ, права на которые не зарегистрированы в Едином государственном реестре прав на недвижимое имущество и сделок с ним (в случае, если такие права зарегистрированы в указанном реестре, - сведения об этих зданиях и (или) помещениях);

3) копии документов, подтверждающих наличие у работников, заключивших с юридическим лицом трудовые договоры для осуществления деятельности в области гидрометеорологии и смежных с ней областях, либо у индивидуального предпринимателя высшего профессионального или среднего профессионального образования по соответствующим специальностям, а также копии документов, подтверждающих наличие работников в штате организации и их стаж работы по соответствующей специальности;

4) копии документов, подтверждающих наличие у соискателя лицензии принадлежащих ему на праве собственности или ином законном основании технических средств и оборудования, необходимых для проведения заявленных работ, с приложением копий свидетельств (сертификатов) об их поверке (калибровке), а также копии документов на используемые в этих приборах и оборудовании программные средства;

5) подпункт утратил силу. (в ред. Приказа Минприроды РФ от 28.02.2018 N 72)

6) опись прилагаемых документов.

11.1. При переоформлении лицензии лицензиат, его правопреемник или иное предусмотренное федеральным законом лицо представляет в Росгидромет либо направляет заказным почтовым отправлением с уведомлением о вручении заявление о переоформлении лицензии <1>, оригинал действующей лицензии. (в ред. Приказа Минприроды РФ от 28.02.2018 N 72)

<1> Форма заявления утверждена приказом Федеральной службы по гидрометеорологии и мониторингу окружающей среды от 9 июня 2015 г. N 355 "Об утверждении форм документов, используемых Федеральной службой по гидрометеорологии и мониторингу окружающей среды в процессе лицензирования в соответствии с Федеральным законом "О лицензировании отдельных видов деятельности". (в ред. Приказа Минприроды РФ от 28.02.2018 N 72)

11.1.1. В случае реорганизации юридического лица в форме преобразования в заявлении о переоформлении лицензии указываются новые сведения о лицензиате или его правопреемнике и данные документа, подтверждающего факт внесения соответствующих изменений в единый государственный реестр юридических лиц. Заявление о переоформлении лицензии и прилагаемые к нему документы представляются в лицензирующий орган не позднее чем через 15 рабочих дней со дня внесения соответствующих изменений в единый государственный реестр юридических лиц.

11.1.2. В случае реорганизации юридических лиц в форме слияния переоформление лицензии допускается в порядке, установленном пунктом 11.1 настоящего Регламента, только при условии наличия у каждого участвующего в слиянии юридического лица на дату государственной регистрации правопреемника реорганизованных юридических лиц лицензии на один и тот же вид деятельности.

11.1.3. При намерении лицензиата осуществлять лицензируемый вид деятельности по адресу места его осуществления, не указанному в лицензии, в заявлении о переоформлении лицензии указываются этот адрес и сведения, подтверждающие соответствие лицензиата лицензионным требованиям.

11.1.4. В случае прекращения деятельности по одному адресу или нескольким адресам мест ее осуществления, указанным в лицензии, в заявлении о переоформлении лицензии указываются адреса, по которым прекращена деятельность, и дата, с которой фактически она прекращена.

11.1.5. При намерении лицензиата внести изменения в указанный в лицензии перечень выполняемых работ, оказываемых услуг, составляющих лицензируемый вид деятельности, в заявлении о переоформлении лицензии указываются сведения о работах, об услугах, которые лицензиат намерен выполнять, оказывать, или о работах, об услугах, выполнение, оказание которых лицензиатом прекращаются.

При намерении лицензиата выполнять новые работы, оказывать новые услуги, составляющие лицензируемый вид деятельности, в заявлении о переоформлении лицензии также указываются сведения, подтверждающие соответствие лицензиата лицензионным требованиям при выполнении данных работ, оказании данных услуг, указанным в пункте 11.1.3.

11.1.6. В случае изменения наименования юридического лица или места его нахождения, а также в случае изменения места жительства, фамилии, имени и (в случае, если имеется) отчества индивидуального предпринимателя, реквизитов документа, удостоверяющего его личность, в заявлении о переоформлении лицензии указываются новые сведения о лицензиате и данные документа, подтверждающего факт внесения соответствующих изменений в единый государственный реестр юридических лиц (для лицензиата - юридического лица), в единый государственный реестр индивидуальных предпринимателей (для лицензиата - индивидуального предпринимателя).

11.2. В случае утраты лицензии или ее порчи лицензиат вправе обратиться в Росгидромет с заявлением о предоставлении дубликата лицензии <1>. (в ред. Приказа Минприроды РФ от 28.02.2018 N 72)

<1> Форма заявления утверждена приказом Федеральной службы по гидрометеорологии и мониторингу окружающей среды от 9 июня 2015 г. N 355 "Об утверждении форм документов, используемых Федеральной службой по гидрометеорологии и мониторингу окружающей среды в процессе лицензирования в соответствии с Федеральным законом "О лицензировании отдельных видов деятельности". (в ред. Приказа Минприроды РФ от 28.02.2018 N 72)

11.3. Пункт утратил силу. (в ред. Приказа Минприроды РФ от 28.02.2018 N 72)

Исчерпывающий перечень документов, необходимых в соответствии с нормативными правовыми актами для предоставления государственной услуги, которые находятся в распоряжении государственных органов и иных органов, участвующих в предоставлении государственной услуги, и которые заявитель вправе представить, а также способы их получения заявителями, в том числе в электронной форме, порядок их представления (в ред. Приказа Минприроды РФ от 28.02.2018 N 72)

11.4. Для предоставления государственной услуги необходимы следующие документы (сведения), которые находятся в распоряжении:

Федеральной налоговой службы (ФНС России) - сведения о соискателе лицензии (лицензиате), содержащиеся в Едином государственном реестре юридических лиц и Едином государственном реестре индивидуальных предпринимателей;

Федеральной службы государственной регистрации, кадастра и картографии (Росреестр) - сведения о документах, подтверждающих наличие у соискателя лицензии (лицензиата) на праве собственности или ином законном основании помещений, предназначенных для осуществления лицензируемого вида деятельности, права на которые зарегистрированы в Едином государственном реестре прав на недвижимое имущество и сделок с ним;

Федерального казначейства (Казначейство России) - сведения, подтверждающие уплату государственной пошлины за предоставление государственной услуги;

Федеральной службы по аккредитации (Росаккредитация) - сведения о соискателе лицензии (лицензиате), содержащиеся в Едином реестре выданных сертификатов соответствия.

11.5. Соискатель лицензии (лицензиат) вправе представить предусмотренные в пункте 11.4 настоящего Регламента документы по собственной инициативе.

Запрет требовать от заявителя представления документов, информации или осуществления действий (в ред. Приказа Минприроды РФ от 28.02.2018 N 72)

11.6. Требовать от соискателя лицензии представления документов, не предусмотренных пунктом 11 настоящего Регламента, не допускается.

11.6.1. Запрещается требовать от заявителя:

1) представления документов и информации или осуществления действий, представление или осуществление которых не предусмотрено нормативными правовыми актами, регулирующими отношения, возникающие в связи с предоставлением государственной услуги;

2) представления документов и информации, которые в соответствии с нормативными правовыми актами Российской Федерации, нормативными правовыми актами субъектов Российской Федерации и муниципальными правовыми актами находятся в распоряжении государственных органов, предоставляющих государственную услугу, иных государственных органов, органов местного самоуправления и (или) подведомственных государственным органам и органам местного самоуправления организаций, участвующих в предоставлении государственных или муниципальных услуг, за исключением документов, указанных в части 6 статьи 7 Федерального закона от 27 июля 2010 г. N 210-ФЗ "Об организации предоставления государственных и муниципальных услуг";

3) представления документов, подтверждающих внесение заявителем платы за предоставление государственной услуги.

11.6.2. Запрещается отказывать заявителю в приеме запроса и иных документов, необходимых для предоставления государственной услуги, в случае, если запрос и документы, необходимые для предоставления государственной услуги, поданы в соответствии с информацией о сроках и порядке предоставления государственной услуги, опубликованной на Едином портале государственных и муниципальных услуг (функций).

Исчерпывающий перечень оснований для отказа в приеме документов, необходимых для предоставления государственной услуги (в ред. Приказа Минприроды РФ от 28.02.2018 N 72)

12. Основания для отказа в приеме документов, необходимых для предоставления государственной услуги, отсутствуют.

Исчерпывающий перечень оснований для приостановления или отказа в предоставлении государственной услуги (в ред. Приказа Минприроды РФ от 28.02.2018 N 72)

13. Основанием для приостановления предоставления государственной услуги является предоставление соискателем лицензии неполного комплекта документов, предусмотренных пунктом 11 настоящего Регламента.

13.1. Основанием для отказа в предоставлении лицензии, переоформлении лицензии является:

наличие в представленных соискателем лицензии заявлении о предоставлении лицензии либо лицензиатом заявлении о переоформлении и (или) прилагаемых к нему документах недостоверной или искаженной информации;

установленное в ходе проверки несоответствие соискателя лицензии либо лицензиата лицензионным требованиям.

Перечень услуг, которые являются необходимыми и обязательными для предоставления государственной услуги, в том числе сведения о документе (документах), выдаваемом (выдаваемых) организациями, участвующими в предоставлении государственной услуги (в ред. Приказа Минприроды РФ от 28.02.2018 N 72)

13.2. Услуги, которые являются необходимыми и обязательными для предоставления государственной услуги, законодательством Российской Федерации не предусмотрены.

Размер государственной пошлины и иной платы, взимаемой с заявителя при предоставлении государственной услуги

14. За предоставление государственной услуги взимается государственная пошлина в соответствии с подпунктом 92 пункта 1 статьи 333.33 Налогового кодекса Российской Федерации в следующих размерах: (в ред. Приказа Минприроды РФ от 28.02.2018 N 72)

- предоставление лицензии - 7 500 рублей; (в ред. Приказа Минприроды РФ от 28.02.2018 N 72)

- переоформление документа, подтверждающего наличие лицензии, и (или) приложения к такому документу в связи с внесением дополнений в сведения об адресах мест осуществления лицензируемого вида деятельности и о выполняемых работах в составе лицензируемого вида деятельности - 3 500 рублей; (в ред. Приказа Минприроды РФ от 28.02.2018 N 72)

- переоформление документа, подтверждающего наличие лицензии, и (или) приложения к такому документу в других случаях - 750 рублей; (в ред. Приказа Минприроды РФ от 28.02.2018 N 72)

- предоставление (выдача) дубликата лицензии - 750 рублей. (в ред. Приказа Минприроды РФ от 28.02.2018 N 72)

Максимальный срок ожидания в очереди при подаче запроса о предоставлении государственной услуги

15. При личном приеме в помещении центрального аппарата Росгидромета заявлений и прилагаемых к ним документов на предоставление лицензии, продление срока действия лицензии, переоформление лицензии, выдачу дубликата, а также при получении результатов предоставления государственной услуги время ожидания в очереди не должно превышать 15 минут.

Срок и порядок регистрации запроса заявителя о предоставлении государственной услуги

16. Заявления и прилагаемые к нему документы на предоставление лицензии, продление срока действия лицензии, переоформление лицензии, выдачу дубликата регистрируются в центральном аппарате Росгидромета в день поступления.

16.1. Запрос и иные документы, необходимые для предоставления государственной услуги, при предоставлении государственной услуги в электронной форме посредством Единого портала государственных и муниципальных услуг (функций) регистрируются в центральном аппарате Росгидромета в день поступления. (в ред. Приказа Минприроды РФ от 28.02.2018 N 72)

Требования к помещениям, в которых предоставляются государственные услуги

17. Место приема заявлений и документов для получения лицензии на деятельность в области гидрометеорологии и в смежных с ней областях, переоформления лицензии, а также выдачи лицензии должно быть оснащено шкафами для хранения документов, стульями, столами, системой кондиционирования воздуха, телефоном.

Место работы с документами должно быть оснащено шкафами для хранения документов, стульями, столами, системой кондиционирования воздуха, телефоном, компьютером с возможностью печати документов и выхода в Интернет, а также стендами с размещенными на них печатными материалами, содержащими:

выписки из законодательных и иных нормативных правовых актов, содержащих нормы, регулирующие деятельность по предоставлению государственной услуги и устанавливающие права и обязанности соискателей лицензий, лицензиатов и Росгидромета;

текст Регламента с приложениями;

перечень документов, представляемых соискателем лицензии для получения лицензии, лицензиатом для продления срока действия лицензии, переоформления документа, подтверждающего наличие лицензии, получения информации об устраненных нарушениях, а также лицами, заинтересованными в получении выписки из реестра;

образцы оформления заявлений, документов, необходимых для предоставления государственной услуги, и требования к ним;

график (режим) работы;

порядок рассмотрения обращений и получения консультаций;

порядок обжалования решений, действий или бездействия должностных лиц Росгидромета;

банковские реквизиты для уплаты государственной пошлины;

план проведения проверок за соблюдением лицензионных требований и условий на текущий год.

17.1. В целях организации беспрепятственного доступа инвалидов (включая инвалидов, использующих кресла коляски и собак-проводников) к месту предоставления государственной услуги им должны быть обеспечены: (в ред. Приказа Минприроды РФ от 28.02.2018 N 72)

1) условия для беспрепятственного доступа к зданию, помещению, в котором предоставляется государственная услуга, а также для беспрепятственного пользования транспортом, средствами связи и информацией; (в ред. Приказа Минприроды РФ от 28.02.2018 N 72)

2) возможность самостоятельного передвижения по территории, на которой расположены здания, помещения, в которых предоставляется государственная услуга, беспрепятственного входа в такие объекты и выхода из них, в том числе с использованием кресла-коляски; (в ред. Приказа Минприроды РФ от 28.02.2018 N 72)

3) сопровождение инвалидов, имеющих стойкие расстройства функции зрения и самостоятельного передвижения, и оказание им помощи в зданиях, помещениях, в которых предоставляется государственная услуга; (в ред. Приказа Минприроды РФ от 28.02.2018 N 72)

4) надлежащее размещение оборудования и носителей информации, необходимых для обеспечения беспрепятственного доступа инвалидов к зданиям, помещениям, в которых предоставляется государственная услуга, с учетом ограничений их жизнедеятельности; (в ред. Приказа Минприроды РФ от 28.02.2018 N 72)

5) дублирование необходимой для инвалидов звуковой и зрительной информации, а также надписей, знаков и иной текстовой и графической информации знаками, выполненными рельефно-точечным шрифтом Брайля; (в ред. Приказа Минприроды РФ от 28.02.2018 N 72)

6) допуск сурдопереводчика и тифлосурдопереводчика; (в ред. Приказа Минприроды РФ от 28.02.2018 N 72)

7) допуск собаки-проводника в здания, помещения, в которых предоставляется государственная услуга; (в ред. Приказа Минприроды РФ от 28.02.2018 N 72)

8) оказание иной необходимой инвалидам помощи в преодолении барьеров, мешающих получению ими государственной услуги наравне с другими лицами. (в ред. Приказа Минприроды РФ от 28.02.2018 N 72)

В случае невозможности полностью приспособить здания, помещения, в которых предоставляется государственная услуга с учетом потребности инвалида, ему обеспечивается доступ к месту предоставления государственной услуги либо, когда это возможно, она предоставляется по месту жительства инвалида или в дистанционном режиме. (в ред. Приказа Минприроды РФ от 28.02.2018 N 72)

Показатели доступности и качества государственной услуги, в том числе количество взаимодействий заявителя с должностными лицами при предоставлении государственной услуги и их продолжительность, возможность получения государственной услуги в многофункциональном центре предоставления государственных и муниципальных услуг, возможность получения информации о ходе предоставления государственной услуги, в том числе с использованием информационно-коммуникационных технологий (в ред. Приказа Минприроды РФ от 28.02.2018 N 72)

18. Основными показателями доступности и качества государственной услуги являются количество жалоб от заявителей о нарушениях предусмотренных настоящим Регламентом сроков предоставления государственной услуги, а также количество судебных исков по обжалованию решений Росгидромета, принимаемых при предоставлении государственной услуги.

18.1. Взаимодействие заявителя с должностными лицами центрального аппарата Росгидромета осуществляется:

1) при обращении заявителя за информацией по вопросам предоставления государственной услуги;

2) при личном обращении заявителя с жалобой в центральный аппарат Росгидромета.

Продолжительность одного взаимодействия составляет не более 15 минут.

Количество взаимодействий заявителя с должностными лицами центрального аппарата Росгидромета при предоставлении государственной услуги и их продолжительность ограничивается режимом работы центрального аппарата Росгидромета.

При направлении и получении документов, необходимых в рамках предоставления государственной услуги, по почте или с использованием информационно-коммуникационных технологий заявитель с должностными лицами центрального аппарата Росгидромета не взаимодействует.

18.2. Исчерпывающий состав действий, которые заявитель вправе совершить в электронной форме при получении государственной услуги с использованием Единого портала государственных и муниципальных услуг (функций), предусмотрен подразделом "Порядок осуществления в электронной форме, в том числе с использованием федеральной государственной информационной системы "Единый портал государственных и муниципальных услуг (функций), административных процедур" раздела III настоящего Регламента.

18.3. Государственная услуга через многофункциональный центр предоставления государственных и муниципальных услуг не оказывается.

Предоставление государственной услуги в электронной форме

19. Все предусмотренные настоящим Регламентом документы, необходимые для предоставления лицензии, переоформления лицензии, выдачи дубликата лицензии могут быть поданы соискателем лицензии, лицензиатом в форме электронных документов в порядке, установленном Правительством Российской Федерации <1>.

<1> Пункт 3 части 1 статьи 5 Федерального закона от 4 мая 2011 г. N 99-ФЗ "О лицензировании отдельных видов деятельности".

Иные требования, в том числе учитывающие особенности предоставления государственной услуги в многофункциональных центрах предоставления государственных и муниципальных услуг и особенности предоставления государственной услуги в электронной форме (в ред. Приказа Минприроды РФ от 28.02.2018 N 72)

19.1. Перечень классов средств электронной подписи, которые допускаются к использованию при обращении за получением государственной услуги, оказываемой с применением усиленной квалифицированной электронной подписи, определяются в соответствии с подпунктом "с" пункта 14 Правил разработки и утверждения административных регламентов предоставления государственных услуг, утвержденными постановлением Правительства Российской Федерации от 16 мая 2011 г. N 373 "О разработке и утверждении административных регламентов исполнения государственных функций и административных регламентов предоставления государственных услуг", на основании утверждаемой Росгидрометом по согласованию с Федеральной службой безопасности Российской Федерации модели угроз безопасности информации в информационной системе, используемой в целях приема обращений за получением государственной услуги и (или) предоставления такой государственной услуги.

III. Состав, последовательность и сроки выполнения административных процедур (действий), требования к порядку их выполнения, в том числе особенности выполнения административных процедур (действий) в электронной форме (в ред. Приказа Минприроды РФ от 28.02.2018 N 72)

Состав и последовательность административных процедур

20. При предоставлении государственной услуги осуществляются следующие административные процедуры:

предоставление лицензий;

переоформление лицензий;

лицензионный контроль;

приостановление действия лицензии, возобновление действия лицензии и аннулирование лицензии;

прекращение действия лицензий;

выдача дубликата лицензии и копий лицензии;

формирование государственного информационного ресурса, формирование и ведение реестра лицензий, предоставления информации по вопросам лицензирования.

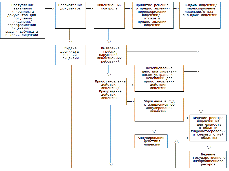
21. Блок-схема предоставления государственной услуги приведена в приложении N 1 к настоящему Регламенту.

22. Обеспечение деятельности Росгидромета при рассмотрении вопросов, связанных с лицензированием деятельности в области гидрометеорологии и смежных с ней областях, осуществляет Лицензионная комиссия.

Административная процедура по предоставлению лицензий

23. Основанием для начала осуществления административной процедуры является обращение соискателя лицензии в Росгидромет с заявлением и прилагаемыми к нему документами, перечень которых приведен в пункте 11 настоящего Регламента.

24. Комплект документов может быть представлен соискателем лицензии непосредственно в Росгидромет либо направлен по почте заказным письмом (бандеролью) с уведомлением о вручении.

25. Заявление о предоставлении лицензии и прилагаемые к нему документы принимаются Росгидрометом по описи, копия которой с отметкой о дате приема указанных заявления и документов в день приема вручается соискателю лицензии или направляется ему заказным почтовым отправлением с уведомлением о вручении.

26. Заявление и прилагаемые к нему документы в день поступления регистрируются в Росгидромете и в срок не более суток передаются в секретариат Лицензионной комиссии (далее - Секретариат).

Ведение учета поступивших документов осуществляется Секретариатом.

27. Секретариат в день поступления заявления и прилагаемых к нему документов осуществляет проверку соответствия описи документов фактически представленным документам, проверяет правильность оформления заявления и наличие всех необходимых документов. В случае, если заявление оформлено с нарушением установленных законодательством Российской Федерации требований и (или) документы, указанные в пункте 11 настоящего Регламента, представлены не в полном объеме, в течение 3 рабочих дней со дня приема заявления о предоставлении лицензии Росгидромет вручает соискателю лицензии уведомление о необходимости устранения в тридцатидневный срок выявленных нарушений и (или) представления документов, которые отсутствуют, или направляет такое уведомление заказным почтовым отправлением с уведомлением о вручении.

28. В течение 3 рабочих дней со дня представления надлежащим образом оформленного заявления о предоставлении лицензии и в полном объеме прилагаемых к нему документов, которые представлены соискателем лицензии в соответствии с пунктом 25 настоящего Регламента, Росгидромет принимает решение о рассмотрении заявления и прилагаемых к нему документов или в случае их несоответствия установленным требованиям о возврате этого заявления и прилагаемых к нему документов с мотивированным обоснованием причин возврата.

29. В случаях, предусмотренных пунктами 27 и 28 настоящего Регламента, срок принятия Росгидрометом решения о предоставлении лицензии или об отказе в ее предоставлении исчисляется со дня поступления в Росгидромет надлежащим образом оформленного заявления о предоставлении лицензии и в полном объеме прилагаемых к нему документов, соответствующих требованиям пункта 11 настоящего Регламента. В случае непредставления соискателем лицензии в тридцатидневный срок надлежащим образом оформленного заявления о предоставлении лицензии и (или) в полном объеме прилагаемых к нему документов ранее представленное заявление о предоставлении лицензии и прилагаемые к нему документы подлежат возврату соискателю лицензии.

30. В случае, если в заявлении о предоставлении лицензии указывается на необходимость предоставления лицензии в форме электронного документа, Росгидромет направляет соискателю лицензии в форме электронного документа, подписанного электронной подписью, копию описи с отметкой о дате приема указанного заявления и прилагаемых к нему документов или уведомление о необходимости устранения выявленных нарушений и (или) представления документов, которые отсутствуют.

31. В случае, если заявление и прилагаемые к нему документы соответствуют установленным требованиям либо после представления надлежащим образом оформленного заявления о предоставлении лицензии и в полном объеме прилагаемых к нему документов, которые представлены соискателем лицензии в соответствии с пунктом 27 настоящего Регламента, секретариат в течение 5 рабочих дней проводит проверку полноты и достоверности сведений о соискателе лицензии, содержащихся в представленных соискателем лицензии заявлении и прилагаемых к нему документах.

32. Проверка полноты и достоверности указанных сведений проводится путем сопоставления сведений, содержащихся в этих документах, со сведениями, содержащимися в Едином государственном реестре юридических лиц, Едином государственном реестре индивидуальных предпринимателей, а также в Едином реестре выданных сертификатов соответствия.

33. Росгидромет получает сведения, содержащиеся: (в ред. Приказа Минприроды РФ от 28.02.2018 N 72)

в Едином государственном реестре юридических лиц и Едином государственном реестре индивидуальных предпринимателей в соответствии с Административным регламентом предоставления Федеральной налоговой службой государственной услуги по предоставлению сведений и документов, содержащихся в Едином государственном реестре юридических лиц и Едином государственном реестре индивидуальных предпринимателей, утвержденным приказом Министерства финансов Российской Федерации от 15 января 2015 г. N 5н; (в ред. Приказа Минприроды РФ от 28.02.2018 N 72)

в Едином реестре выданных сертификатов соответствия в соответствии с Положением о формировании и ведении единого реестра сертификатов соответствия, предоставлении содержащихся в указанном реестре сведений и об оплате за предоставление таких сведений, утвержденным постановлением Правительства Российской Федерации от 10 апреля 2006 г. N 201. (в ред. Приказа Минприроды РФ от 28.02.2018 N 72)

34. После окончания проверки полноты и достоверности сведений о соискателе лицензии, содержащихся в представленных соискателем лицензии заявлении и прилагаемых к нему документах, Секретариат в срок не более 2 рабочих дней вносит сведения о соискателе лицензии в электронную базу данных и направляет заявление и прилагаемые к нему документы в структурное подразделение, на которое в установленном Росгидрометом порядке возложены соответствующие функции (далее - Ответственный исполнитель).

В случае необходимости рассмотрения заявления и прилагаемых к нему документов несколькими структурными подразделениями - ответственными исполнителями, их деятельность по рассмотрению заявлений и прилагаемых к нему документов координируется Секретариатом.

Ответственный исполнитель проводит проверку соответствия соискателя лицензии лицензионным требованиям в соответствии с положениями Федерального закона от 26 декабря 2008 года N 294-ФЗ "О защите прав юридических лиц и индивидуальных предпринимателей при осуществлении государственного контроля (надзора) и муниципального контроля" с учетом особенностей организации и проведения проверок, установленных Федеральным законом от 4 мая 2011 г. N 99-ФЗ "О лицензировании отдельных видов деятельности".

35. Лицензионными требованиями, предъявляемыми к соискателю лицензии на осуществление деятельности в области гидрометеорологии и в смежных с ней областях, являются <1>:

<1> Пункт 4 Положения о лицензировании.

1) наличие у соискателя лицензии зданий и (или) помещений, сооружений по месту осуществления лицензируемого вида деятельности, а также технических средств и оборудования, принадлежащих ему на праве собственности или ином законном основании, соответствующих установленным требованиям и необходимых для выполнения работ (оказания услуг), составляющих деятельность в области гидрометеорологии и смежных с ней областях;

2) наличие у соискателя лицензии:

юридического лица - работников, заключивших с ним трудовые договоры для осуществления деятельности в области гидрометеорологии и в смежных с ней областях по должности в соответствии со штатным расписанием, имеющих профессиональное образование в соответствии с требованиями, установленными квалификационными характеристиками по должностям работников гидрометеорологической службы, и стаж работы в области гидрометеорологии и смежных с ней областях не менее 3 лет;

индивидуального предпринимателя - профессионального образования в соответствии с требованиями, установленными квалификационными характеристиками по должностям работников гидрометеорологической службы, и стаж работы в области гидрометеорологии и смежных с ней областях не менее 3 лет.

36. Лицензионными требованиями, предъявляемыми к лицензиату при осуществлении деятельности в области гидрометеорологии и в смежных с ней областях, являются <1>:

<1> Пункт 5 Положения о лицензировании.

1) наличие у лицензиата зданий и (или) помещений по месту осуществления лицензируемого вида деятельности, а также технических средств и оборудования, принадлежащих ему на праве собственности или ином законном основании, соответствующих установленным требованиям и необходимых для выполнения работ (оказания услуг), составляющих деятельность в области гидрометеорологии и смежных с ней областях;

2) наличие у лицензиата:

юридического лица - работников, заключивших с ним трудовые договоры для осуществления деятельности в области гидрометеорологии и в смежных с ней областях по должности в соответствии со штатным расписанием, имеющих профессиональное образование в соответствии с требованиями, установленными квалификационными характеристиками по должностям работников гидрометеорологической службы, и стаж работы в области гидрометеорологии и смежных с ней областях не менее 3 лет;

индивидуального предпринимателя - профессионального образования в соответствии с требованиями, установленными квалификационными характеристиками по должностям работников гидрометеорологической службы, и стаж работы в области гидрометеорологии и смежных с ней областях не менее 3 лет;

3) передача лицензиатом информации в области гидрометеорологии и в смежных с ней областях в единый государственный фонд данных о состоянии окружающей природной среды, ее загрязнении в соответствии со статьей 16 Федерального закона "О гидрометеорологической службе" (для работ по определению метеорологических, авиаметеорологических, климатологических, гидрологических, океанологических, гелиогеофизических и агрометеорологических характеристик окружающей среды; определению уровня загрязнения (включая радиоактивное) атмосферного воздуха, почв, водных объектов и околоземного космического пространства; формирования и ведения банков данных в области гидрометеорологии и смежных с ней областях);

4) соблюдение лицензиатом условий деятельности, установленных для стационарных и подвижных пунктов наблюдения (для работ по определению метеорологических, авиаметеорологических, климатологических, гидрологических, океанологических, гелиогеофизических и агрометеорологических характеристик окружающей среды; определению уровня загрязнения (включая радиоактивное) атмосферного воздуха, почв, водных объектов и околоземного космического пространства).

37. Ответственный исполнитель по результатам рассмотрения лицензионных материалов и проверки соответствия соискателя лицензии лицензионным требованиям готовит и направляет в Секретариат заключение о предоставлении лицензии или об отказе в предоставлении лицензии (далее - заключение) в срок, не превышающий 40 рабочих дней со дня поступления заявления о предоставлении лицензии и прилагаемых к нему документов.

В случае выявления оснований для отказа в предоставлении лицензии Ответственный исполнитель в заключении указывает причины отказа в предоставлении лицензии в соответствии с пунктом 13.1 настоящего Регламента.

38. Секретариат на основании заключения Ответственного исполнителя (исполнителей) о предоставлении лицензии готовит проект приказа Росгидромета о выдаче лицензии и лицензию (с присвоением регистрационного номера) либо проект приказа Росгидромета об отказе в предоставлении лицензии с указанием причин отказа.

39. Лицензионная комиссия не позднее 42 рабочих дней с даты регистрации заявления и документов, поступивших от соискателя лицензии, на заседании рассматривает документы и предложения, представляемые Секретариатом, и дает рекомендации (заключение) о возможности предоставления соискателю лицензии на деятельность в области гидрометеорологии и в смежных с ней областях или об отказе в предоставлении лицензии. Рекомендации Лицензионной комиссии вносятся в протокол заседания. Соискатель лицензии вправе присутствовать на заседании Лицензионной комиссии, на котором рассматривается вопрос о предоставлении ему лицензии.

40. Решение о предоставлении лицензии или об отказе в ее предоставлении оформляется приказом Росгидромета.

В приказ Росгидромета о предоставлении лицензии и в лицензию включаются следующие сведения:

1) наименование лицензирующего органа;

2) полное и (в случае, если имеется) сокращенное наименование, в том числе фирменное наименование, и организационно-правовая форма юридического лица, адрес его места нахождения, адреса мест осуществления лицензируемого вида деятельности, государственный регистрационный номер записи о создании юридического лица;

3) фамилия, имя и (в случае, если имеется) отчество индивидуального предпринимателя, наименование и реквизиты документа, удостоверяющего его личность, адрес его места жительства, адреса мест осуществления лицензируемого вида деятельности, государственный регистрационный номер записи о государственной регистрации индивидуального предпринимателя;

4) идентификационный номер налогоплательщика;

5) лицензируемый вид деятельности с указанием выполняемых работ, оказываемых услуг, составляющих лицензируемый вид деятельности;

6) номер и дата регистрации лицензии;

7) номер и дата приказа Росгидромета о предоставлении лицензии.

В приказе Росгидромета об отказе в предоставлении лицензии указываются сведения, предусмотренные подпунктами 1) - 5) настоящего пункта, и мотивированное обоснование причин отказа в предоставлении лицензии.

41. В случае принятия лицензирующим органом решения о предоставлении лицензии она оформляется одновременно с приказом.

В лицензии указываются:

1) наименование лицензирующего органа;

2) полное и (в случае если имеется) сокращенное наименование, в том числе фирменное наименование, и организационно-правовая форма юридического лица, адреса мест его нахождения, адреса мест осуществления лицензируемого вида деятельности, государственный регистрационный номер записи о создании юридического лица;

3) фамилия, имя и (в случае, если имеется) отчество индивидуального предпринимателя, место его жительства, данные документа, удостоверяющего его личность, государственный регистрационный номер записи о государственной регистрации индивидуального предпринимателя;

4) лицензируемый вид деятельности в области гидрометеорологии и в смежных с ней областях (с указанием конкретных видов деятельности, установленных в пункте 2 настоящего Регламента);

5) идентификационный номер налогоплательщика;

6) номер и дата лицензии;

7) номер и дата приказа Росгидромета о предоставлении лицензии.

Бланк лицензии подписывается руководителем Росгидромета, а в случае его отсутствия - лицом, исполняющим его обязанности.

42. Приказ о предоставлении лицензии и лицензия одновременно подписываются руководителем или заместителем руководителя Росгидромета и регистрируются в реестре лицензий.

43. В течение 3 рабочих дней после дня подписания и регистрации лицензии Росгидрометом лицензия вручается лицензиату или направляется ему заказным почтовым отправлением с уведомлением о вручении.

44. Секретариат готовит уведомление о предоставлении лицензии, которое подписывается заместителем руководителя Росгидромета и направляется в адрес Федеральной налоговой службы.

45. В случае принятия решения об отказе в предоставлении лицензии Росгидромет вручает в течение 3 рабочих дней со дня принятия такого решения соискателю лицензии или направляет ему заказным почтовым отправлением с уведомлением о вручении уведомление об отказе в предоставлении лицензии с мотивированным обоснованием причин отказа и со ссылкой на конкретные положения нормативных правовых актов и иных документов, являющихся основанием такого отказа, или, если причиной отказа является установленное в ходе проверки несоответствие соискателя лицензии лицензионным требованиям, реквизиты акта проверки соискателя лицензии.

46. В случае, если в заявлении о предоставлении лицензии указывается на необходимость предоставления лицензии в форме электронного документа, Росгидрометом направляется в форме электронного документа, подписанного электронной подписью, лицензиату лицензия или соискателю лицензии уведомление об отказе в предоставлении лицензии.

47. При предоставлении лицензии на деятельность в области гидрометеорологии и в смежных с ней областях лицензионное дело подлежит хранению в Секретариате вместе с соответствующими заключениями, копиями приказов, протоколами заседания Лицензионной комиссии, копиями и дубликатами документов, подтверждающих наличие лицензии, других документов с соблюдением требований по обеспечению конфиденциальности информации в течение всего срока действия лицензии.

Заявление и прилагаемые к нему документы в случае отказа в предоставлении лицензии (рассмотрении документов) хранятся в Секретариате в течение трех лет с даты их регистрации в системе делопроизводства.

48. Организация хранения, сроки хранения, комплектование документов, связанных с осуществлением Росгидрометом государственной услуги по лицензированию деятельности в области гидрометеорологии и в смежных с ней областях, устанавливается в соответствии с Федеральным законом от 22 октября 2004 г. N 125-ФЗ "Об архивном деле в Российской Федерации".

Административная процедура по переоформлению лицензии

49. Основанием для начала исполнения государственной услуги является представление лицензиатом или уполномоченным представителем лицензиата заявления <1> о переоформлении лицензии. (в ред. Приказа Минприроды РФ от 28.02.2018 N 72)

<1> Форма заявления утверждена приказом Федеральной службы по гидрометеорологии и мониторингу окружающей среды от 9 июня 2015 г. N 355 "Об утверждении форм документов, используемых Федеральной службой по гидрометеорологии и мониторингу окружающей среды в процессе лицензирования в соответствии с Федеральным законом "О лицензировании отдельных видов деятельности". (в ред. Приказа Минприроды РФ от 28.02.2018 N 72)

49.1. Заявление о переоформлении подается лицензиатом в случае:

реорганизации юридического лица в форме преобразования;

изменения наименования юридического лица или адреса его местонахождения;

изменения имени, фамилии и отчества или места жительства индивидуального предпринимателя;

изменения реквизитов документа, удостоверяющего личность индивидуального предпринимателя;

изменения адресов мест осуществления юридическим лицом или индивидуальным предпринимателем лицензируемого вида деятельности;

изменения перечня выполняемых работ, оказываемых услуг, составляющих лицензируемый вид деятельности.

50. До переоформления лицензии в случаях, предусмотренных пунктом 49.1 настоящего Регламента, лицензиат вправе осуществлять лицензируемый вид деятельности, за исключением его осуществления по адресу, не указанному в лицензии, или по истечении пятнадцати рабочих дней со дня внесения соответствующих изменений в единый государственный реестр юридических лиц в случае реорганизации юридического лица в форме преобразования, и (или) выполнения работ, оказания услуг, составляющих лицензируемый вид деятельности, но не указанных в лицензии.

51. Для переоформления лицензии лицензиат, его правопреемник или иное предусмотренное федеральным законом лицо представляет в Росгидромет либо направляет заказным почтовым отправлением с уведомлением о вручении заявление о переоформлении лицензии, оригинал действующей лицензии. (в ред. Приказа Минприроды РФ от 28.02.2018 N 72)

52. Заявление о переоформлении лицензии может быть направлено в Росгидромет в форме электронного документа, подписанного электронной подписью.

53. Заявление о переоформлении лицензии и прилагаемые к нему документы принимаются Росгидрометом по описи, копия которой с отметкой о дате приема указанных заявления и документов в день приема вручается лицензиату или направляется ему заказным почтовым отправлением с уведомлением о вручении и в срок не более суток передаются в Секретариат.

Ведение учета поступивших документов осуществляется Секретариатом.

54. Секретариат в день поступления заявления и прилагаемых к нему документов осуществляет проверку соответствия описи документов фактически представленным документам, проверяет правильность оформления заявления и наличие всех необходимых документов.

55. В случае, если заявление о переоформлении лицензии оформлено с нарушением требований, установленных законодательством Российской Федерации, и (или) прилагаемые к нему документы представлены не в полном объеме, в течение 3 рабочих дней со дня приема указанных заявления и документов Росгидромет вручает лицензиату уведомление о необходимости устранения в тридцатидневный срок выявленных нарушений и (или) представления документов, которые отсутствуют, или направляет такое уведомление заказным почтовым отправлением с уведомлением о вручении.

56. Если в заявлении о переоформлении лицензии указывается на необходимость получения переоформленной лицензии в форме электронного документа, Росгидромет направляет лицензиату в форме электронного документа, подписанного электронной подписью, копии описи указанного заявления и прилагаемых к нему документов с отметкой о дате их приема или уведомление о необходимости устранения в тридцатидневный срок выявленных нарушений и (или) представления документов, которые отсутствуют.

57. В течение трех рабочих дней со дня представления лицензиатом надлежащим образом оформленного заявления о переоформлении лицензии и в полном объеме прилагаемых к нему документов в соответствии с пунктом 55 Регламента Росгидромет принимает решение о рассмотрении этого заявления и прилагаемых к нему документов или в случае их несоответствия положениям пунктов 11.1, 11.1.3 и 11.1.5 Регламента о возврате этого заявления и прилагаемых к нему документов с мотивированным обоснованием причин возврата.

В случае непредставления лицензиатом в тридцатидневный срок надлежащим образом оформленного заявления о переоформлении лицензии и (или) в полном объеме прилагаемых к нему документов ранее представленное заявление о переоформлении лицензии подлежит возврату лицензиату.

58. В случаях, предусмотренных пунктами 55 и 57 Регламента, срок принятия лицензирующим органом решения о переоформлении лицензии или об отказе в ее переоформлении исчисляется со дня поступления в Росгидромет надлежащим образом оформленного заявления о переоформлении лицензии и в полном объеме прилагаемых к нему документов.

59. В случае, если заявление и прилагаемые к нему документы соответствуют установленным требованиям либо после представления надлежащим образом оформленного заявления о переоформлении лицензии и в полном объеме прилагаемых к нему документов, которые представлены соискателем лицензии в соответствии с пунктом 49 настоящего Регламента, секретариат в течение 5 рабочих дней проводит проверку полноты и достоверности сведений о соискателе лицензии, содержащихся в представленных соискателем лицензии заявлении и прилагаемых к нему документах.

60. Проверка полноты и достоверности указанных сведений проводится путем сопоставления сведений, содержащихся в этих документах, со сведениями, содержащимися в Едином государственном реестре юридических лиц, Едином государственном реестре индивидуальных предпринимателей, а также в Едином реестре выданных сертификатов соответствия.

61. После окончания проверки полноты и достоверности сведений о соискателе лицензии, содержащихся в представленных соискателем лицензии заявлении и прилагаемых к нему документах, Секретариат в срок не более 2 рабочих дней вносит сведения о соискателе лицензии в электронную базу данных и направляет заявление и прилагаемые к нему документы в структурное подразделение, на которое в установленном Росгидрометом порядке возложены соответствующие функции (далее - Ответственный исполнитель).

62. В срок, не превышающий 10 рабочих дней со дня приема заявления о переоформлении лицензии и прилагаемых к нему документов, ответственный исполнитель осуществляет их рассмотрение с учетом сведений о лицензиате, имеющихся в его лицензионном деле, а также проверку достоверности содержащихся в указанном заявлении и прилагаемых к нему документах новых сведений.

63. Переоформление лицензии в случаях, предусмотренных пунктам 11.1.3 и 11.1.5 Регламента, осуществляется Росгидрометом после проведения проверки соответствия лицензиата лицензионным требованиям при выполнении новых работ, оказании новых услуг, составляющих лицензируемый вид деятельности, и (или) при осуществлении лицензируемого вида деятельности по адресу места его осуществления, не указанному в лицензии, в срок, не превышающий 30 рабочих дней со дня приема заявления о переоформлении лицензии и прилагаемых к нему документов.

64. В сроки, установленные пунктами 61 и 62 Регламента, Росгидромет на основании результатов рассмотрения представленных заявления о переоформлении лицензии и прилагаемых к нему документов принимает решение о переоформлении лицензии или об отказе в ее переоформлении.

65. Решение о переоформлении лицензии или об отказе в ее переоформлении оформляется приказом Росгидромета.

66. В случае принятия Росгидрометом решения о переоформлении лицензии она оформляется одновременно с приказом.

67. Приказ Росгидромета о переоформлении лицензии и переоформленная лицензия одновременно подписываются руководителем или заместителем руководителя Росгидромета и регистрируются в реестре лицензий.

68. В течение 3 рабочих дней после дня подписания и регистрации лицензии Росгидрометом лицензия вручается лицензиату или направляется заказным почтовым отправлением с уведомлением о вручении.

69. В случае принятия решения об отказе в переоформлении лицензии Росгидромет вручает в течение 3 рабочих дней со дня принятия такого решения соискателю лицензии или направляет ему заказным почтовым отправлением с уведомлением о вручении уведомление об отказе в переоформлении лицензии <1> с мотивированным обоснованием причин отказа и со ссылкой на конкретные положения нормативных правовых актов и иных документов, являющихся основанием такого отказа, или, если причиной отказа является установленное в ходе проверки несоответствие соискателя лицензии лицензионным требованиям, реквизиты акта проверки соискателя лицензии.

<1> Форма уведомления утверждена приказом Федеральной службы по гидрометеорологии и мониторингу окружающей среды от 9 июня 2015 г. N 355 "Об утверждении форм документов, используемых Федеральной службой по гидрометеорологии и мониторингу окружающей среды в процессе лицензирования в соответствии с Федеральным законом "О лицензировании отдельных видов деятельности". (в ред. Приказа Минприроды РФ от 28.02.2018 N 72)

70. Если в заявлении о переоформлении лицензии указывается на необходимость получения переоформленной лицензии в форме электронного документа, лицензирующий орган направляет лицензиату в форме электронного документа, подписанного электронной подписью, переоформленную лицензию или уведомление об отказе в переоформлении лицензии.

Административная процедура по осуществлению лицензионного контроля

71. Административная процедура по осуществлению лицензионного контроля проводится в соответствии с положениями Федерального закона от 26 декабря 2008 года N 294-ФЗ "О защите прав юридических лиц и индивидуальных предпринимателей при осуществлении государственного контроля (надзора) и муниципального контроля" с учетом особенностей организации и проведения проверок, установленных Федеральным законом от 4 мая 2011 г. N 99-ФЗ "О лицензировании отдельных видов деятельности".

Административная процедура по приостановлению действия лицензии, возобновлению действия лицензии и аннулированию лицензии

72. Действие лицензии приостанавливается Росгидрометом в следующих случаях:

1) привлечение лицензиата к административной ответственности за неисполнение в установленный срок предписания об устранении грубого нарушения лицензионных требований, выданного Росгидрометом в установленном законодательством Российской Федерации порядке;

2) назначение лицензиату административного наказания в виде административного приостановления деятельности за грубое нарушение лицензионных требований в порядке, установленном законодательством Российской Федерации.

73. В случае вынесения решения суда о привлечении лицензиата к административной ответственности за неисполнение в установленный срок предписания об устранении грубого нарушения лицензионных требований Росгидромет вновь выдает предписание об устранении грубого нарушения лицензионных требований и приостанавливает в течение суток со дня вступления этого решения в законную силу действие лицензии на срок исполнения вновь выданного предписания (за исключением случая, предусмотренного подпунктом 2 пункта 72 Регламента).

74. В случае вынесения решения о назначении административного наказания в виде административного приостановления деятельности лицензиата лицензирующий орган приостанавливает в течение суток со дня вступления этого решения в законную силу действие лицензии на срок административного приостановления деятельности лицензиата.

75. Решение о приостановлении либо возобновлении действия лицензии оформляется приказом Росгидромета.

Проект приказа о приостановлении либо возобновлении действия лицензии и уведомление лицензиата готовит и визирует уполномоченное структурное подразделение Росгидромета, осуществлявшее проверку деятельности в области гидрометеорологии и в смежных с ней областях.

В течение 3 рабочих дней после дня подписания и регистрации приказа лицензиату вручается уведомление <1> или направляется ему заказным почтовым отправлением с уведомлением о вручении, либо направляется Росгидрометом в форме электронного документа, подписанного электронной подписью.

<1> Форма уведомления утверждена приказом Федеральной службы по гидрометеорологии и мониторингу окружающей среды от 9 июня 2015 г. N 355 "Об утверждении форм документов, используемых Федеральной службой по гидрометеорологии и мониторингу окружающей среды в процессе лицензирования в соответствии с Федеральным законом "О лицензировании отдельных видов деятельности". (в ред. Приказа Минприроды РФ от 28.02.2018 N 72)

76. В решении Росгидромета о приостановлении действия лицензии, оформленном и доведенном до сведения лицензиата в порядке, установленном пунктом 75 Регламента, должны быть указаны наименования работ, услуг или адреса мест выполнения работ, оказания услуг, которые составляют лицензирование в области гидрометеорологии и в смежных с ней областях, и в отношении которых судом вынесено решение о назначении административного наказания в виде административного приостановления деятельности лицензиата либо о привлечении лицензиата к административной ответственности за неисполнение в установленный срок предписания об устранении грубого нарушения лицензионных требований.

77. Сведения о приостановлении действия лицензии вносятся в реестр лицензий.

78. Действие лицензии, приостановленное в случае, предусмотренном подпунктом 1 пункта 72 Регламента, возобновляется по решению Росгидромета со дня, следующего за днем истечения срока исполнения вновь выданного предписания, или со дня, следующего за днем подписания акта проверки, устанавливающего факт досрочного исполнения вновь выданного предписания.

79. Действие лицензии, приостановленное в случае, предусмотренном подпунктом 2 пункта 72 Регламента, возобновляется по решению Росгидромета со дня, следующего за днем истечения срока административного приостановления деятельности лицензиата, или со дня, следующего за днем досрочного прекращения исполнения административного наказания в виде административного приостановления деятельности лицензиата по решению суда.

80. Сведения о возобновлении действия лицензии вносятся в реестр лицензий.

81. По истечении срока административного наказания в виде административного приостановления деятельности лицензиата Росгидромет должен быть уведомлен в письменной форме лицензиатом об устранении им грубого нарушения лицензионных требований, повлекшего за собой назначение административного наказания в виде административного приостановления деятельности лицензиата.

82. По истечении срока административного наказания в виде административного приостановления деятельности лицензиата или в случае поступления в суд, который назначил административное наказание в виде административного приостановления деятельности лицензиата, ходатайства лицензиата о досрочном прекращении исполнения административного наказания в виде административного приостановления его деятельности Росгидромет проводит проверку информации, содержащейся в уведомлении лицензиата об устранении им грубого нарушения лицензионных требований, повлекшего за собой административное наказание в виде административного приостановления деятельности лицензиата, или в указанном ходатайстве.

83. В случае, если в установленный судом срок административного наказания в виде административного приостановления деятельности и приостановления действия лицензии или в установленный Росгидрометом срок исполнения вновь выданного предписания лицензиат не устранил грубое нарушение лицензионных требований, Росгидромет обязан обратиться в суд с заявлением об аннулировании лицензии.

84. Лицензия аннулируется по решению суда на основании рассмотрения заявления лицензирующего органа об аннулировании лицензии <1>.

<1> Часть 12 статьи 20 Федерального закона от 4 мая 2011 г. N 99-ФЗ "О лицензировании отдельных видов деятельности".

Административная процедура по прекращению действия лицензий

85. Действие лицензии прекращается в связи с прекращением вида деятельности лицензиата, на который предоставлена лицензия, в следующих случаях:

1) представление лицензиатом в Росгидромет заявления о прекращении лицензируемого вида деятельности;

2) прекращение физическим лицом деятельности в качестве индивидуального предпринимателя в соответствии с законодательством Российской Федерации о государственной регистрации юридических лиц и индивидуальных предпринимателей;

3) прекращение деятельности юридического лица в соответствии с законодательством Российской Федерации о государственной регистрации юридических лиц и индивидуальных предпринимателей (за исключением реорганизации в форме преобразования или слияния при наличии на дату государственной регистрации правопреемника реорганизованных юридических лиц у каждого участвующего в слиянии юридического лица лицензии на один и тот же вид деятельности);

4) наличие решения суда об аннулировании лицензии.

86. Не позднее чем за 15 календарных дней до дня фактического прекращения лицензируемого вида деятельности лицензиат, имеющий намерение прекратить этот вид деятельности, обязан представить или направить в Росгидромет заказным почтовым отправлением с уведомлением о вручении заявление о прекращении лицензируемого вида деятельности.

87. Лицензиат вправе направить в Росгидромет в форме электронного документа, подписанного электронной подписью, заявление о прекращении лицензируемого вида деятельности.

88. Росгидромет принимает решение о прекращении действия лицензии в течение 10 рабочих дней со дня получения:

1) заявления лицензиата о прекращении лицензируемого вида деятельности;

2) сведений от федерального органа исполнительной власти, осуществляющего государственную регистрацию юридических лиц и индивидуальных предпринимателей, о дате внесения в соответствующий единый государственный реестр записи о прекращении юридическим лицом деятельности или о прекращении физическим лицом деятельности в качестве индивидуального предпринимателя;

3) выписки из вступившего в законную силу решения суда об аннулировании лицензии.

89. Решение о прекращении действия лицензии оформляется приказом Росгидромета.

В течение 3 рабочих дней после дня подписания и регистрации приказа решение вручается лицензиату или направляется ему заказным почтовым отправлением с уведомлением о вручении, либо направляется Росгидрометом в форме электронного документа, подписанного электронной подписью.

90. Действие лицензии прекращается со дня принятия Росгидрометом решения о прекращении действия лицензии на основании заявления лицензиата о прекращении лицензируемого вида деятельности, либо со дня внесения соответствующих записей в единый государственный реестр юридических лиц или единый государственный реестр индивидуальных предпринимателей, либо со дня вступления в законную силу решения суда об аннулировании лицензии.

Административная процедура по выдаче дубликата и копий лицензии

91. В случае утраты лицензии или ее порчи лицензиат вправе обратиться в Росгидромет с заявлением о предоставлении дубликата лицензии <1>. (в ред. Приказа Минприроды РФ от 28.02.2018 N 72)

<1> Форма заявления утверждена приказом Федеральной службы по гидрометеорологии и мониторингу окружающей среды от 9 июня 2015 г. N 355 "Об утверждении форм документов, используемых Федеральной службой по гидрометеорологии и мониторингу окружающей среды в процессе лицензирования в соответствии с Федеральным законом "О лицензировании отдельных видов деятельности". (в ред. Приказа Минприроды РФ от 28.02.2018 N 72)

92. В случае порчи лицензии к заявлению о предоставлении дубликата лицензии прилагается испорченный бланк лицензии.

93. В течение 3 рабочих дней со дня получения заявления о предоставлении дубликата лицензии Росгидромет оформляет дубликат лицензии на бланке лицензии с пометками "дубликат" и "оригинал лицензии признается недействующим" и вручает такой дубликат лицензиату или направляет его заказным почтовым отправлением с уведомлением о вручении.

94. Лицензиат имеет право на получение от Росгидромета копии лицензии, которая заверена им и вручается лицензиату или направляется ему заказным почтовым отправлением с уведомлением о вручении в течение трех рабочих дней со дня получения заявления о предоставлении копии лицензии.

95. Лицензиат вправе направить заявление о предоставлении дубликата лицензии или копии лицензии в форме электронного документа, подписанного электронной подписью, в Росгидромет.

96. В случае, если в заявлении о предоставлении дубликата лицензии или копии лицензии указывается на необходимость предоставления дубликата лицензии или копии лицензии в форме электронного документа, Росгидромет направляет лицензиату дубликат лицензии или копию лицензии в форме электронного документа, подписанного электронной подписью.

Административная процедура по формированию государственного информационного ресурса, формированию и ведению реестра лицензий, предоставления информации по вопросам лицензирования

97. Росгидромет формирует открытый и общедоступный государственный информационный ресурс, содержащий сведения из реестра лицензий, из Положения о лицензировании, технических регламентов и иных нормативных правовых актов Российской Федерации, устанавливающих обязательные требования к лицензированию деятельности в области гидрометеорологии и в смежных с ней областях (за исключением случаев, если в интересах сохранения государственной или служебной тайны свободный доступ к таким сведениям в соответствии с законодательством Российской Федерации ограничен), www.meteorf.ru.

98. Росгидромет ведет реестр лицензий на осуществление деятельности в области гидрометеорологии и смежных с ней областях. В реестре лицензий наряду со сведениями, предусмотренными пунктами 40 и 41 настоящего Регламента, указываются следующие сведения:

1) дата внесения в реестр лицензий сведений о лицензиате;

2) номер и дата выдачи дубликата лицензии (в случае его выдачи);

3) основание и дата прекращения действия лицензии;

4) основания и даты проведения проверок лицензиатов и реквизиты актов, составленных по результатам проведенных проверок;

5) даты и реквизиты выданных постановлений о назначении административных наказаний в виде административного приостановления деятельности лицензиатов;

6) основания, даты вынесения решений лицензирующего органа о приостановлении, о возобновлении действия лицензий и реквизиты таких решений;

7) основания, даты вынесения решений суда об аннулировании лицензий и реквизиты таких решений;

8) иные установленные законодательством Российской Федерации сведения.

99. Реестр лицензий ведется на электронных носителях, его хранение и ведение должно осуществляться в местах, недоступных для посторонних лиц, в условиях, обеспечивающих предотвращение уничтожения, блокирования, хищения, модифицирования информации.

100. Основанием для внесения соответствующей записи в реестр лицензий является решение, принятое Росгидрометом в установленном настоящим регламентом порядке.

101. Запись в реестр лицензий вносится Росгидрометом в день принятия им решения о предоставлении лицензии, переоформлении лицензии, продлении срока действия лицензии в случае, если ограничение срока действия лицензии предусмотрено другими федеральными законами, о приостановлении, возобновлении, прекращении действия лицензии, выдаче дубликата лицензии, вынесении предписания об устранении выявленных нарушений лицензионных требований, о назначении проверки лицензиата, либо в день получения от федерального органа исполнительной власти, осуществляющего государственную регистрацию юридических лиц и индивидуальных предпринимателей, сведений о прекращении юридическим лицом деятельности или о прекращении физическим лицом деятельности в качестве индивидуального предпринимателя в соответствии с законодательством Российской Федерации о государственной регистрации юридических лиц и индивидуальных предпринимателей (за исключением реорганизации в форме преобразования или слияния при наличии на дату государственной регистрации правопреемника реорганизованных юридических лиц у каждого участвующего в слиянии юридического лица лицензии на один и тот же вид деятельности), либо в день вступления в законную силу решения суда об аннулировании лицензии.

102. Информация по вопросам лицензирования (в том числе сведения, содержащиеся в реестрах лицензий) является открытой, за исключением случаев, если в интересах сохранения государственной или служебной тайны свободный доступ к таким сведениям в соответствии с законодательством Российской Федерации ограничен.

103. Сведения о конкретной лицензии предоставляются лицензирующим органом бесплатно в течение пяти рабочих дней со дня получения заявления о предоставлении таких сведений.

104. Сведения о конкретной лицензии передаются заявителям или направляются им заказным почтовым отправлением с уведомлением о вручении в виде выписки из реестра лицензий, либо копии акта Росгидромета о принятом решении, либо справки об отсутствии запрашиваемых сведений, которая выдается в случае отсутствия в реестре лицензий сведений о лицензиях или при невозможности определения конкретного лицензиата.

105. Сведения о конкретной лицензии могут быть направлены заявителю по его обращению в форме электронного документа, подписанного электронной подписью, в виде выписки из реестра лицензий, либо копии акта лицензирующего органа о принятом решении, либо справки об отсутствии запрашиваемых сведений, которая выдается в случае отсутствия в реестре лицензий сведений о лицензиях или при невозможности определения конкретного лицензиата.

106. Росгидромет обеспечивает получение от соискателей лицензий и лицензиатов документов, предусмотренных пунктом 11 Регламента, в форме электронных документов и направление им таких документов, а также доступ к размещаемой в информационно-телекоммуникационной сети "Интернет" информации о ходе принятия предусмотренных настоящим регламентом решений.

Порядок осуществления административных процедур в электронной форме, в том числе с использованием федеральной государственной информационной системы "Единый портал государственных и муниципальных услуг (функций) (в ред. Приказа Минприроды РФ от 28.02.2018 N 72)

107. Запись на прием в Росгидромет для подачи запроса с использованием Единого портала государственных и муниципальных услуг (функций) не осуществляется.

108. Формирование запроса заявителем осуществляется посредством заполнения электронной формы запроса на Едином портале государственных и муниципальных услуг (функций) без необходимости дополнительной подачи запроса в какой-либо иной форме.

На Едином портале государственных и муниципальных услуг (функций) размещаются образцы заполнения электронной формы запроса.

108.1. Форматно-логическая проверка сформированного запроса осуществляется автоматически после заполнения заявителем каждого из полей электронной формы запроса. При выявлении некорректно заполненного поля электронной формы запроса заявитель уведомляется о характере выявленной ошибки и порядке ее устранения посредством информационного сообщения непосредственно в электронной форме запроса.

108.2. При формировании запроса заявителю обеспечивается возможность:

108.2.1. копирования и сохранения запроса и иных документов, указанных в пункте 11 настоящего Регламента, необходимых для предоставления государственной услуги;

108.2.2. печати на бумажном носителе копии электронной формы запроса;

108.2.3. сохранения ранее введенных в электронную форму запроса значений в любой момент по желанию пользователя, в том числе при возникновении ошибок ввода и возврате для повторного ввода значений в электронную форму запроса;

108.2.4. заполнения полей электронной формы запроса до начала ввода сведений заявителем с использованием сведений, размещенных в федеральной государственной информационной системе "Единая система идентификации и аутентификации в инфраструктуре, обеспечивающей информационно-технологическое взаимодействие информационных систем, используемых для предоставления государственных и муниципальных услуг в электронной форме", и сведений, опубликованных на Едином портале государственных и муниципальных услуг (функций), в части, касающейся сведений, отсутствующих в единой системе идентификации и аутентификации;

108.2.5. возврата на любой из этапов заполнения электронной формы запроса без потери ранее введенной информации;

108.2.6. доступа заявителя на Едином портале государственных и муниципальных услуг (функций) к ранее поданным им запросам в течение не менее одного года, а также к частично сформированным запросам - в течение не менее 3 месяцев.

108.3. Сформированный и подписанный запрос и иные документы, предусмотренные в пункте 11 настоящего Регламента, необходимые для предоставления государственной услуги, направляются в Росгидромет посредством Единого портала государственных и муниципальных услуг (функций).

109. Росгидромет обеспечивает прием документов, необходимых для предоставления государственной услуги, и регистрацию запроса без необходимости повторного представления заявителем таких документов на бумажном носителе.

109.1. Срок регистрации запроса - один рабочий день.

109.2. Предоставление государственной услуги начинается с момента приема и регистрации Росгидрометом электронных документов, необходимых для предоставления государственной услуги.

109.3. Прием и регистрация запроса осуществляются должностным лицом структурного подразделения, на которое в установленном Росгидрометом порядке возложены соответствующие функции.

109.4. После регистрации в срок не более суток запрос направляется в Секретариат.

109.5. После принятия запроса заявителя Секретариатом, статус запроса заявителя в личном кабинете на Едином портале государственных и муниципальных услуг (функций) обновляется до статуса "принято".

110. В качестве результата предоставления государственной услуги заявитель по его выбору вправе получить:

1) лицензию в форме электронного документа, подписанного уполномоченным должностным лицом с использованием усиленной квалифицированной электронной подписи;

2) информацию о лицензии из государственного информационного ресурса, содержащего сведения из реестра лицензий в соответствии с Федеральным законом от 04.05.2011 N 99-ФЗ "О лицензировании отдельных видов деятельности";

3) лицензию на бумажном носителе.

111. Заявитель имеет возможность получения информации о ходе предоставления государственной услуги.

Информация о ходе предоставления государственной услуги направляется заявителю в срок, не превышающий одного рабочего дня после завершения выполнения соответствующего действия, на адрес электронной почты или с использованием средств Единого портала государственных и муниципальных услуг (функций) по выбору заявителя.

112. При предоставлении государственной услуги в электронной форме заявителю направляется:

1) уведомление о приеме и регистрации запроса и иных документов, необходимых для предоставления государственной услуги;

2) уведомление о начале процедуры предоставления государственной услуги;

3) уведомление об окончании предоставления государственной услуги либо мотивированном отказе в приеме запроса и иных документов, необходимых для предоставления государственной услуги;

4) уведомление о факте получения информации, подтверждающей оплату государственной услуги;

5) уведомление о результатах рассмотрения документов, необходимых для предоставления государственной услуги;

6) уведомление о возможности получить результат предоставления государственной услуги либо мотивированный отказ в предоставлении государственной услуги;

7) уведомление о мотивированном отказе в предоставлении государственной услуги.

113. Заявителям обеспечивается возможность оценить доступность и качество государственной услуги на Едином портале государственных и муниципальных услуг (функций).

Формирование и направление межведомственного запроса (в ред. Приказа Минприроды РФ от 28.02.2018 N 72)

114. Основанием для начала административной процедуры по формированию и направлению межведомственного запроса о представлении документов, необходимых для предоставления государственной услуги, в государственные органы и иные органы, участвующие в предоставлении государственной услуги, является получение необходимых для предоставления государственной услуги документов специалистом, ответственным за выполнение указанной административной процедуры.

115. Межведомственный запрос направляется в срок не позднее рабочего дня, следующего за днем поступления сотруднику, ответственному за подготовку документов, заявления о предоставлении государственной услуги и прилагаемых необходимых документов. В течение одного рабочего дня с момента поступления ответа на межведомственный запрос такой ответ направляется сотруднику, ответственному за подготовку документов, который приобщает их к соответствующему запросу.

116. Формирование и направление межведомственного запроса осуществляется в случае непредставления заявителем документов, указанных в пункте 11.4 настоящего Регламента.

117. Межведомственный запрос формируется в соответствии с требованиями статьи 7.2 Федерального закона от 27 июля 2010 г. N 210-ФЗ "Об организации предоставления государственных и муниципальных услуг".

118. Межведомственный запрос формируется и направляется в форме электронного документа по каналам единой системы межведомственного электронного взаимодействия. Направление межведомственного запроса в бумажном виде допускается только в случае невозможности направления межведомственных запросов в электронной форме в связи с подтвержденной технической недоступностью или неработоспособностью в течение суток сервисов органа, в который направляется межведомственный запрос, по адресу, зарегистрированному в единой системе межведомственного электронного взаимодействия, либо неработоспособностью защищенной сети передачи данных, обеспечивающей доступ к сервисам Росгидромета.

119. Направление межведомственного запроса допускается только в целях, связанных с предоставлением государственной услуги.

120. Сотрудник, ответственный за подготовку документов, направивший межведомственный запрос, обязан принять необходимые меры по получению ответа на межведомственный запрос.

121. Непредставление (несвоевременное представление) органом по межведомственному запросу документов и информации в Росгидромет не может являться основанием для отказа в предоставлении заявителю государственной услуги.

IV. Формы контроля за предоставлением государственной услуги

Текущий контроль за соблюдением и исполнением ответственными должностными лицами положений Административного регламента

122. Текущий контроль осуществляется постоянно ответственными должностными лицами, предоставляющими государственную услугу, по каждой процедуре в соответствии с установленными Административным регламентом содержанием и сроками действий, а также путем проведения проверок исполнения государственными служащими положений Регламента, иных нормативных правовых актов Российской Федерации.

Для текущего контроля используются сведения, полученные в электронной базе данных, служебная корреспонденция Росгидромета, устная и письменная информация государственных служащих, осуществляющих регламентируемые действия.

О случаях и причинах нарушения сроков и содержания административных процедур ответственные за их осуществление государственные служащие немедленно информируют своих непосредственных руководителей, а также осуществляют срочные меры по устранению нарушений.

123. Государственные служащие, предоставляющие государственную услугу, несут персональную ответственность за соблюдение сроков и порядка приема, рассмотрения документов, подготовки заключения, оформления и выдачи документов в соответствии с законодательством Российской Федерации.

Плановые и внеплановые проверки

124. Контроль за полнотой и качеством предоставления государственной услуги включает в себя проведение плановых и внеплановых проверок своевременности выполнения планов и соблюдения процедур при проведении проверок за соблюдением лицензиатами лицензионных требований и условий; наличие и порядок ведения лицензионных дел; реестров лицензий, выявление и устранение нарушений прав граждан и юридических лиц, рассмотрение, принятие решений и подготовку ответов на обращения заявителей, содержащих жалобы на действия (бездействие) должностных лиц Росгидромета (территориального органа). (в ред. Приказа Минприроды РФ от 28.02.2018 N 72)

Проверки могут быть плановыми (осуществляться на основании полугодовых или годовых планов работы Росгидромета и его территориального органа) и внеплановыми. Проверка также может проводиться по конкретному обращению заявителя.

Периодичность проведения проверок устанавливается руководителем Росгидромета.

Плановые проверки Росгидромета проводятся не реже 1 раза в 3 года.

По результатам проверок в случае выявления нарушений прав граждан и организаций виновные лица привлекаются к ответственности, установленной законодательством Российской Федерации.

110. Для проведения проверки создается комиссия, в состав которой включаются государственные служащие Росгидромета.

Проверка осуществляется на основании приказа Росгидромета.

Результаты проверки оформляются в акте, в котором отмечаются выявленные недостатки и предложения по их устранению.

Акт подписывают председатель и члены комиссии.

Проверяемые под роспись знакомятся с актом, после чего он помещается в соответствующее номенклатурное дело.

Ответственность должностных лиц за решения и действия (бездействия), принимаемые (осуществляемые) ими в ходе исполнения государственной услуги

125. Персональная ответственность должностных лиц Росгидромета закрепляется в их должностных регламентах в соответствии с требованиями законодательства Российской Федерации. (в ред. Приказа Минприроды РФ от 28.02.2018 N 72)

126. Должностные лица Росгидромета в случае ненадлежащего исполнения (неисполнения) своих функций и служебных обязанностей при проведении мероприятий по предоставлению государственной услуги, совершения противоправных действий (бездействия) несут ответственность в соответствии с законодательством Российской Федерации. (в ред. Приказа Минприроды РФ от 28.02.2018 N 72)

Положения, характеризующие требования к порядку и формам контроля за исполнением государственной услуги, в том числе со стороны граждан, их объединений и организаций

127. Граждане, их объединения и организации вправе осуществлять контроль за предоставлением государственной услуги путем направления вышестоящему должностному лицу Росгидромета либо Минприроды России обоснованной жалобы с указанием конкретных нарушений, совершенных должностным лицом Росгидромета, предоставляющим государственную услугу. (в ред. Приказа Минприроды РФ от 28.02.2018 N 72)

Граждане, их объединения и организации вправе осуществлять контроль за предоставлением государственной услуги в иных не запрещенных нормативными правовыми актами способах.

V. Досудебный (внесудебный) порядок обжалования решений и действий (бездействия) федерального органа исполнительной власти, предоставляющего государственную услугу, а также его должностных лиц (в ред. Приказа Минприроды РФ от 28.02.2018 N 72)

Информация для заявителя о его праве на досудебное (внесудебное) обжалование действий (бездействия) и решений, принятых (осуществляемых) в ходе предоставления государственной услуги

128. Заявитель вправе обжаловать решения и (или) действия (бездействие) Росгидромета, а также их должностных лиц в досудебном (внесудебном) порядке.

129. Заявитель может обратиться с жалобой, в том числе в следующих случаях:

1) нарушение срока регистрации заявления;

2) нарушение срока предоставления государственной услуги;

3) требование представления заявителем документов, не предусмотренных нормативными правовыми актами Российской Федерации для предоставления государственной услуги;

4) отказ в приеме документов, представление которых предусмотрено нормативными правовыми актами Российской Федерации для предоставления государственной услуги;

5) отказ в предоставлении государственной услуги, если основания отказа не предусмотрены федеральными законами и принятыми в соответствии с ними иными нормативными правовыми актами Российской Федерации;

6) требование внесения заявителем при предоставлении государственной услуги платы, не предусмотренной нормативными правовыми актами Российской Федерации;

7) отказ должностных лиц в исправлении допущенных опечаток и ошибок в запрашиваемых сведениях.

Предмет жалобы

130. Предметом досудебного (внесудебного) обжалования является нарушение прав и законных интересов заявителя, противоправные решения, действия (бездействие) должностных лиц при предоставлении государственной услуги, нарушение положений Регламента, некорректное поведение или нарушение служебной этики в ходе предоставления государственной услуги.

Органы государственной власти и уполномоченные на рассмотрение жалобы должностные лица, которым может быть направлена жалоба заявителя в досудебном (внесудебном) порядке

131. Заявители могут обратиться в досудебном (внесудебном) порядке с жалобой к:

1) руководителю Росгидромета на решения и действия (бездействие) должностных лиц центрального аппарата Росгидромета;

2) Министру природных ресурсов и экологии Российской Федерации на решения и действия (бездействие) руководителя Росгидромета.

Порядок подачи и рассмотрения жалобы

132. Жалоба подается в Росгидромет в письменной форме, в том числе при личном приеме заявителя, или в электронном виде.

133. Жалоба должна содержать:

1) наименование органа, осуществляющего предоставление государственной услуги, а также фамилию, имя, отчество (последнее - при наличии) должностного лица, решения, действия (бездействие) которого обжалуются;

2) фамилию, имя, отчество (последнее - при наличии), сведения о месте жительства заявителя - физического лица либо наименование, сведения о месте нахождения заявителя - юридического лица, а также номер (номера) контактного телефона, адрес (адреса) электронной почты (при наличии) и почтовый адрес, по которым должен быть направлен ответ заявителю;

3) сведения об обжалуемых решениях, действиях (бездействии) должностных лиц Росгидромета;

4) доводы, на основании которых заявитель не согласен с решением, действием (бездействием) должностного лица Росгидромета.

Заявителем могут быть представлены документы (при наличии), подтверждающие доводы заявителя, либо их копии.

134. В случае, если жалоба подается через представителя заявителя, также представляется документ, подтверждающий полномочия на осуществление действий от имени заявителя. В качестве документа, подтверждающего полномочия на осуществление действий от имени заявителя, может быть представлена:

1) оформленная в соответствии с законодательством Российской Федерации доверенность (для физических лиц);

2) оформленная в соответствии с законодательством Российской Федерации доверенность, заверенная печатью заявителя (при наличии печати) и подписанная руководителем заявителя или уполномоченным этим руководителем лицом (для юридических лиц);

3) копия решения о назначении или об избрании либо приказа о назначении физического лица на должность, в соответствии с которым такое физическое лицо обладает правом действовать от имени заявителя без доверенности.

135. Жалоба может быть направлена в Росгидромет по почте, с использованием информационно-телекоммуникационной сети "Интернет", официального сайта Росгидромета, Единого портала государственных и муниципальных услуг (функций), либо регионального портала государственных и муниципальных услуг, а также может быть принята при личном приеме заявителя.

136. В случае подачи жалобы при личном приеме заявитель представляет документ, удостоверяющий его личность в соответствии с законодательством Российской Федерации.

137. Жалоба рассматривается уполномоченными должностными лицами.

138. В ответе по результатам рассмотрения жалобы указываются:

1) наименование органа, предоставляющего государственную услугу, должность, фамилия, имя, отчество (последнее - при наличии) должностного лица, принявшего решение по жалобе;

2) номер, дата, место принятия решения, включая сведения о должностном лице, решение или действие (бездействие) которого обжалуется;

3) фамилия, имя, отчество (последнее - при наличии) или наименование заявителя;

4) основания для принятия решения по жалобе;

5) принятое по жалобе решение;

6) в случае, если жалоба признана обоснованной, сроки устранения выявленных нарушений, в том числе срок предоставления результата государственной услуги;

7) сведения о порядке обжалования принятого по жалобе решения.

139. Ответ по результатам рассмотрения жалобы подписывается уполномоченным на рассмотрение жалобы должностным лицом.

140. В случае установления в ходе или по результатам рассмотрения жалобы признаков состава административного правонарушения, предусмотренного статьей 5.63 Кодекса Российской Федерации об административных правонарушениях, или признаков состава преступления должностное лицо, уполномоченное на рассмотрение жалоб, направляет соответствующие материалы в органы прокуратуры.

Сроки рассмотрения жалобы

141. Жалоба, поступившая в Росгидромет, подлежит регистрации не позднее следующего рабочего дня со дня ее поступления.

142. Жалоба, поступившая в Росгидромет, подлежит рассмотрению должностным лицом, уполномоченным на рассмотрение жалоб, в течение 15 рабочих дней со дня ее регистрации.

143. В случае обжалования отказа в приеме документов у заявителя либо в исправлении допущенных опечаток и ошибок жалоба рассматривается в течение пяти рабочих дней со дня ее регистрации.

Перечень оснований для приостановления рассмотрения жалобы в случае, если возможность приостановления предусмотрена законодательством Российской Федерации

144. Основания для приостановления рассмотрения жалобы отсутствуют.

Результат рассмотрения жалобы

145. По результатам рассмотрения жалобы Росгидромет принимает решение об удовлетворении жалобы либо об отказе в ее удовлетворении.

146. При удовлетворении жалобы Росгидромет принимает исчерпывающие меры по устранению выявленных нарушений, в том числе по выдаче заявителю результата государственной услуги.

147. Росгидромет отказывает в удовлетворении жалобы в следующих случаях:

1) наличие вступившего в законную силу решения суда, арбитражного суда по жалобе о том же предмете и по тем же основаниям;

2) подача жалобы лицом, полномочия которого не подтверждены в порядке, установленном законодательством Российской Федерации;

3) наличие решения по жалобе, принятого ранее в отношении того же заявителя и по тому же предмету жалобы.

148. Росгидромет вправе оставить жалобу без ответа в следующих случаях:

1) наличие в жалобе нецензурных либо оскорбительных выражений, угроз жизни, здоровью и имуществу должностного лица, а также членов его семьи;

2) отсутствие возможности прочитать какую-либо часть текста жалобы, фамилию, имя, отчество (последнее - при наличии) и (или) почтовый адрес заявителя, указанные в жалобе.

Порядок информирования заявителя о результатах рассмотрения жалобы

149. Мотивированный ответ о результатах рассмотрения жалобы подписывается уполномоченным на рассмотрение жалобы должностным лицом и направляется заявителю в письменной форме или по желанию заявителя в форме электронного документа, подписанного электронной подписью уполномоченного на рассмотрение жалобы должностного лица, вид которой установлен законодательством Российской Федерации, не позднее одного дня, следующего за днем принятия решения по результатам рассмотрения жалобы.

Порядок обжалования решения по жалобе

150. Обжалование решения по жалобе осуществляется в соответствии с пунктом 131 настоящего Регламента.

151. Заявитель вправе обжаловать решение по жалобе в соответствии с законодательством Российской Федерации.

Право заявителя на получение информации и документов, необходимых для обоснования и рассмотрения жалобы

152. Заявитель имеет право на получение исчерпывающей информации и документов, необходимых для обоснования и рассмотрения жалобы.

Способы информирования заявителей о порядке подачи и рассмотрения жалобы

153. Росгидромет осуществляет информирование заявителей о порядке обжалования решений и действий (бездействия) Росгидромета, его должностных лиц посредством размещения информации на стендах в местах предоставления государственной услуги, на официальном сайте Росгидромета, на Едином портале государственных и муниципальных услуг (функций).

154. Росгидромет обеспечивает консультирование заявителей о порядке обжалования решений, действий (бездействия) Росгидромета, его должностных лиц, в том числе по телефону, электронной почте, при личном приеме.

Приложение N 1
к Регламенту

БЛОК-СХЕМА ПРЕДОСТАВЛЕНИЯ ГОСУДАРСТВЕННОЙ УСЛУГИ