Приказ ФНС РФ от 19.07.2018 N ММВ-7-2/460@

"Об утверждении форм и форматов направления налоговым органом запросов в банк (оператору по переводу денежных средств) в электронной форме"
Редакция от 19.07.2018 — Не действует Перейти в действующую
Показать изменения

Зарегистрировано в Минюсте России 2 октября 2018 г. N 52306

ФЕДЕРАЛЬНАЯ НАЛОГОВАЯ СЛУЖБА

ПРИКАЗ
от 19 июля 2018 г. N ММВ-7-2/460@

ОБ УТВЕРЖДЕНИИ ФОРМ И ФОРМАТОВ НАПРАВЛЕНИЯ НАЛОГОВЫМ ОРГАНОМ ЗАПРОСОВ В БАНК (ОПЕРАТОРУ ПО ПЕРЕВОДУ ДЕНЕЖНЫХ СРЕДСТВ) В ЭЛЕКТРОННОЙ ФОРМЕ

В соответствии с пунктом 4 статьи 31, пунктом 3 статьи 86 части первой Налогового кодекса Российской Федерации (Собрание законодательства Российской Федерации, 1998, N 31, ст. 3824; 2018, N 9, ст. 1291), частью 9 статьи 14 Федерального закона от 27.06.2011 N 161-ФЗ "О национальной платежной системе" (Собрание законодательства Российской Федерации, 2011, N 27, ст. 3872; 2018, N 27, ст. 3952), частью 6 статьи 7 Федерального закона от 03.06.2009 N 103-ФЗ "О деятельности по приему платежей физических лиц, осуществляемой платежными агентами" (Собрание законодательства Российской Федерации, 2009, N 23, ст. 2758; 2018, N 17, ст. 2429), пунктом 3 статьи 7 Федерального закона от 22.05.2003 N 54-ФЗ "О применении контрольно-кассовой техники при осуществлении наличных денежных расчетов и (или) расчетов с использованием электронных средств платежа" (Собрание законодательства Российской Федерации, 2003, N 21, ст. 1957; 2018, N 28, ст. 4156), пунктом 1 Положения о Федеральной налоговой службе, утвержденного постановлением Правительства Российской Федерации от 30.09.2004 N 506 "Об утверждении Положения о Федеральной налоговой службе" (Собрание законодательства Российской Федерации, 2004, N 40, ст. 3961; 2018, N 26, ст. 3847), приказываю:

1. Утвердить:

форму запроса о представлении справки о наличии счетов (специальных банковских счетов) согласно приложению N 1 к настоящему приказу;

форму запроса о представлении справки об остатках денежных средств (драгоценных металлов) на счетах (специальных банковских счетах) согласно приложению N 2 к настоящему приказу;

форму запроса о представлении выписок по операциям на счетах (специальных банковских счетах) согласно приложению N 3 к настоящему приказу;

форму запроса о представлении справки о наличии вкладов (депозитов) согласно приложению N 4 к настоящему приказу;

форму запроса о представлении справки об остатках денежных средств (драгоценных металлов) на вкладах (депозитах) согласно приложению N 5 к настоящему приказу;

форму запроса о представлении выписок по операциям по вкладам (депозитам) согласно приложению N 6 к настоящему приказу;

форму запроса о представлении справки об остатках электронных денежных средств согласно приложению N 7 к настоящему приказу;

форму запроса о представлении справки о переводах электронных денежных средств согласно приложению N 8 к настоящему приказу;

формат запроса о представлении справки о наличии счетов (специальных банковских счетов, вкладов, депозитов) в электронной форме согласно приложению N 9 к настоящему приказу;

формат запроса о представлении справок об остатках денежных средств (драгоценных металлов) на счетах (специальных банковских счетах, вкладах, депозитах), об остатках электронных денежных средств в электронной форме согласно приложению N 10 к настоящему приказу;

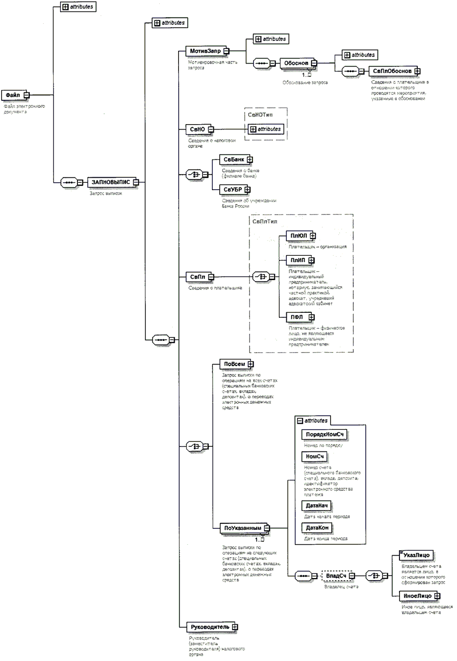
формат запроса о представлении выписок по операциям на счетах (специальных банковских счетах), по операциям по вкладам (депозитам), справок о переводах остатка электронных денежных средств в электронной форме согласно приложению N 11 к настоящему приказу.

2. Признать утратившими силу:

приказ Федеральной налоговой службы от 23.11.2010 N ММВ-7-6/633@ "Об утверждении формата запросов налоговых органов в банк о наличии счетов в банке и (или) об остатках денежных средств на счетах, о представлении выписок по операциям на счетах организаций (индивидуальных предпринимателей, нотариусов, занимающихся частной практикой, адвокатов, учредивших адвокатские кабинеты)" (зарегистрирован Министерством юстиции Российской Федерации 23.12.2010, регистрационный номер 19345);

приказ Федеральной налоговой службы от 25.07.2012 N ММВ-7-2/518@ "Об утверждении Порядка направления налоговым органом запросов в банк (оператору по переводу денежных средств) о наличии счетов (специальных банковских счетов) в банке и (или) об остатках денежных средств на счетах (специальных банковских счетах), о представлении выписок по операциям на счетах (специальных банковских счетах), справок об остатках электронных денежных средств и переводах электронных денежных средств организаций (индивидуальных предпринимателей, нотариусов, занимающихся частной практикой, адвокатов, учредивших адвокатские кабинеты) на бумажном носителе, а также форм соответствующих запросов" (зарегистрирован Министерством юстиции Российской Федерации 12.09.2012, регистрационный номер 25438).

3. Руководителям (исполняющим обязанности руководителя) управлений Федеральной налоговой службы по субъектам Российской Федерации довести настоящий приказ до нижестоящих налоговых органов и обеспечить его применение.

4. Установить, что настоящий приказ вступает в силу по истечении шести месяцев со дня его официального опубликования.

5. Контроль за исполнением настоящего приказа возложить на заместителя руководителя Федеральной налоговой службы, координирующего вопросы контроля за соблюдением законодательства о налогах и сборах, за правильностью исчисления, полнотой и своевременностью уплаты (перечисления) в бюджетную систему Российской Федерации налогов, сборов и страховых взносов.

Руководитель
Федеральной налоговой службы
М.В. МИШУСТИН

Приложение N 1
к приказу ФНС России
от 19.07.2018 N ММВ-7-2/460@

Форма по КНД 1123201

       
  N     сокращенное наименование банка или филиала банка
дата запроса   номер запроса    
        ИНН, КПП, БИК, регистрационный номер банка по КГРКО <1>, порядковый номер филиала банка по КГРКО

ЗАПРОС О ПРЕДСТАВЛЕНИИ СПРАВКИ О НАЛИЧИИ СЧЕТОВ (СПЕЦИАЛЬНЫХ БАНКОВСКИХ СЧЕТОВ)

В соответствии с:

  пунктами 2 и 4 статьи 86 Налогового кодекса Российской Федерации и в связи с:  
    проведением в отношении       <2>  
      сокращенное наименование организации, Ф.И.О. <3> индивидуального    
               
    предпринимателя, нотариуса, занимающегося частной практикой, адвоката, учредившего адвокатский кабинет (указывается в именительном падеже)    
        налоговой проверки      
    выездной/повторной выездной/камеральной <4>        
               
               
  проведением в отношении       <2>  
      Ф.И.О. <3> физического лица, не являющегося    
               
    индивидуальным предпринимателем (указывается в именительном падеже)    
          налоговой проверки при наличии согласия    
    выездной повторной выездной камеральной <4>      
             
    руководителя вышестоящего налогового органа/руководителя федерального органа исполнительной власти, уполномоченного по контролю и надзору в области налогов и сборов, /заместителя руководителя федерального органа исполнительной власти, уполномоченного по контролю и надзору в области налогов и сборов, <4>    
    о направлении запроса в банк:          
      вид документа о согласии   наименование и код налогового органа, согласовавшего направление запроса в банк    
    от __________ N _________          
    дата и номер документа о согласии   Ф.И.О. <3> лица, согласовавшего направление запроса в банк    
               
    проведением в отношении       <2>  
      сокращенное наименование организации, Ф.И.О. <3> индивидуального    
             
    предпринимателя, физического лица, не являющегося индивидуальным предпринимателем, нотариуса, занимающегося частной практикой, адвоката, учредившего адвокатский кабинет (указывается в именительном падеже)    
        налоговой проверки, являющегося    
    выездной/повторной выездной/камеральной <4>      
    участником     с указанной в настоящем запросе    
      сделки (операции)/совокупности сделок (операций) <4>      
        организацией    
    ликвидированной/реорганизованной/иностранной <4>      
               
    истребованием у       <2>  
      сокращенное наименование организации, Ф.И.О. <3> индивидуального предпринимателя,    
             
    нотариуса, занимающегося частной практикой, адвоката, учредившего адвокатский кабинет (указывается в именительном падеже)    
               
    документов (информации) в соответствии со статьей 93.1 Налогового кодекса Российской Федерации  
               
    истребованием у       <2>  
      Ф.И.О. <3> физического лица, не являющегося    
             
    индивидуальным предпринимателем (указывается в именительном падеже)    
               
    документов (информации) в соответствии с пунктом 1 статьи 93.1 Налогового кодекса Российской Федерации при наличии согласия    
             
           
    руководителя вышестоящего налогового органа/руководителя федерального органа исполнительной власти, уполномоченного по контролю и надзору в области налогов и сборов, /заместителя руководителя федерального органа исполнительной власти, уполномоченного по контролю и надзору в области налогов и сборов, <4>    
    о направлении запроса в банк:          
      вид документа о согласии   наименование и код налогового органа, согласовавшего направление запроса в банк    
               
    от __________ N _________          
    дата и номер документа о согласии   Ф.И.О. <3> лица, согласовавшего направление запроса в банк    
               
    истребованием у       <2>  
      сокращенное наименование организации, Ф.И.О. <3> индивидуального предпринимателя,    
             
    физического лица, не являющегося индивидуальным предпринимателем, нотариуса, занимающегося частной практикой, адвоката, учредившего адвокатский кабинет (указывается в именительном падеже)    
               
    документов (информации) в соответствии со статьей 93.1 Налогового кодекса Российской Федерации, являющегося участником    
             
    сделки (операции)/совокупности сделок (операций) <4>    
    с указанной в настоящем запросе     организацией    
      ликвидированной/реорганизованной/иностранной <4>      
               
    вынесением в отношении       <2>  
      сокращенное наименование организации, Ф.И.О. <3> индивидуального    
             
    предпринимателя, нотариуса, занимающегося частной практикой, адвоката, учредившего адвокатский кабинет (указывается в именительном падеже)    
               
               
  решения о взыскании налога          
           
  принятием в отношении       <2>  
      сокращенное наименование организации, Ф.И.О. <3> индивидуального    
             
    предпринимателя, нотариуса, занимающегося частной практикой, адвоката, учредившего адвокатский кабинет (указывается в именительном падеже)    
    решения          
      о приостановлении операций по счетам, приостановлении переводов электронных денежных средств/    
               
               
             
    об отмене приостановления операций по счетам, отмене приостановления переводов электронных денежных средств <4>    
               
    поступлением в отношении       <2>  
      сокращенное наименование организации, Ф.И.О. <3> индивидуального    
             
    предпринимателя, физического лица, не являющегося индивидуальным предпринимателем, нотариуса, занимающегося частной практикой, адвоката, учредившего адвокатский кабинет (указывается в именительном падеже)    
               
    запроса уполномоченного органа иностранного государства в случаях, предусмотренных международными договорами Российской Федерации  
             
  частью 5 статьи 7 Федерального закона от 03.06.2009 N 103-ФЗ "О деятельности по приему платежей физических лиц, осуществляемой платежными агентами" и в связи с:    
    проведением в отношении       <2>  
      сокращенное наименование организации, Ф.И.О. <3>    
             
    индивидуального предпринимателя (указывается в именительном падеже)    
    контроля за соблюдением банковским платежным агентом (субагентом) обязанности по сдаче оператору по переводу денежных средств, полученных от физических лиц наличных денежных средств для зачисления в полном объеме на свой специальный банковский счет, а также по использованию банковским платежным агентом (субагентом) специального банковского счета для осуществления расчетов    
               
  частью 8 статьи 14 Федерального закона от 27.06.2011 N 161-ФЗ "О национальной платежной системе" и в связи с:  
    проведением в отношении       <2>  
      сокращенное наименование организации, Ф.И.О. <3>    
             
    индивидуального предпринимателя (указывается в именительном падеже)    
    контроля за соблюдением платежным агентом обязанностей по сдаче в кредитную организацию полученных от плательщиков при приеме платежей наличных денежных средств для зачисления в полном объеме на свой специальный банковский счет, а также по использованию платежным агентом и поставщиками специального банковского счета для осуществления расчетов при приеме платежей    
               
  пунктом 3 статьи 7 Федерального закона от 22.05.2003 N 54-ФЗ "О применении контрольно-кассовой техники при осуществлении наличных денежных расчетов и (или) расчетов с использованием электронных средств платежа" и в связи с:  
    осуществлением в отношении       <2>  
      сокращенное наименование организации, Ф.И.О. <3>    
             
    индивидуального предпринимателя (указывается в именительном падеже)    
    контроля и надзора за соблюдением законодательства Российской Федерации о применении контрольно-кассовой техники, а также за полнотой учета выручки в организациях и у индивидуальных предпринимателей    
               

в отношении <5>:

                                                   
  сокращенное наименование организации (обособленное подразделение организации), Ф.И.О. <3> индивидуального
 
                                                      ,
  предпринимателя, физического лица, не являющегося индивидуальным предпринимателем, нотариуса, занимающегося частной практикой, адвоката, учредившего адвокатский кабинет (указывается в именительном падеже)  
  дата рождения <6>             , место рождения <6>                        
  проживающего по адресу <6>                                                    
      почтовый индекс, субъект Российской Федерации, район, город, населенный пункт,  
                                                     
  улица (проспект, переулок и так далее), номер дома (владения), номер корпуса (строения), номер квартиры  
                                                       
  имеющего документ, удостоверяющий личность <6>                                                 ,
      наименование документа, серия и номер, дата выдачи  
                                                       
  ИНН <7>/КИО <8>                           КПП <7>                    
             
                                                       

необходимо представить справку о наличии счетов (специальных банковских счетов) <9> _____________________________ <10>, действовавших _______ <11>.

Указанную справку в течение трех рабочих дней со дня получения настоящего запроса необходимо представить в  
  наименование налогового органа и его код

в электронной форме по телекоммуникационным каналам связи со ссылкой на идентификатор

.
идентификатор настоящего запроса  

Контактный телефон и Ф.И.О. <3> должностного лица налогового органа: _________.

       
руководитель (заместитель руководителя) налогового органа   личная подпись   Ф.И.О. <3>

<1> Регистрационный номер, присвоенный Банком России, порядковый номер филиала банка заполняются в соответствии с Книгой государственной регистрации кредитных организаций (далее - КГРКО). При этом для филиала банка указывается регистрационный номер, присвоенный Банком России, и порядковый номер филиала. Для подразделений Банка России указанные номера не заполняются.

<2> Нужное отметить знаком "X". Неотмеченные позиции в направляемом запросе не отражаются.

<3> Отчество указывается при наличии.

<4> Нужное указать.

<5> Лицо, в отношении которого сформирован запрос.

<6> Указывается информация в отношении физического лица, не являющегося индивидуальным предпринимателем, имеющаяся у налогового органа.

<7> В отношении физического лица, не являющегося индивидуальным предпринимателем, ИНН указывается при наличии. В отношении индивидуального предпринимателя, физического лица, не являющегося индивидуальным предпринимателем, нотариуса, занимающегося частной практикой, адвоката, учредившего адвокатский кабинет, КПП не указывается.

В отношении организации КПП не указывается в случае составления запроса в отношении счетов (специальных банковских счетов) организации с учетом счетов (специальных банковских счетов) всех обособленных подразделений организации. В случае составления запроса в отношении счетов (специальных банковских счетов) обособленного подразделения организации указывается КПП по месту нахождения обособленного подразделения организации. В случае составления запроса в отношении счетов (специальных банковских счетов) организации без учета счетов (специальных банковских счетов) обособленных подразделений организации указывается КПП по месту нахождения (администрирования) организации.

<8> Код иностранной организации.

<9> Здесь и далее к счетам (специальным банковским счетам) лица, в отношении которого сформирован запрос, относятся счета (специальные банковские счета), открытые в соответствии с договором банковского счета (в том числе номинальные счета, счета эскроу, публичные депозитные счета, открытые в соответствии с договором номинального счета, договором счета эскроу, договором публичного депозитного счета), владельцем которых (клиентом банка) является лицо, в отношении которого сформирован запрос, а также номинальные счета, счета эскроу, публичные депозитные счета, открытые в соответствии с договором номинального счета, договором счета эскроу, договором публичного депозитного счета, владельцем которых (клиентом банка) является иное лицо, но депонентом и (или) бенефициаром по ним является лицо, в отношении которого сформирован запрос.

<10> Указывается один из следующих вариантов:

"в банке с учетом информации филиалов банка";

"в банке без учета информации филиалов банка";

"в вышеуказанном филиале банка";

"в вышеуказанном подразделении Банка России".

<11> Указывается один из следующих вариантов:

"по состоянию на "__" _________ 20__ г." (в случае составления запроса в отношении счетов (специальных банковских счетов) лица, в отношении которого сформирован запрос, по которым в Книге регистрации открытых счетов дата открытия ранее указанной даты, и одновременно дата закрытия соответствует или позднее указанной даты или отсутствует);

"в период с "__" __________ 20__ г. по "__" ________ 20__ г."." (в случае составления запроса в отношении счетов (специальных банковских счетов) лица, в отношении которого сформирован запрос, по которым в Книге регистрации открытых счетов дата открытия ранее или соответствует дате конца указанного периода, и одновременно дата закрытия соответствует или позже даты начала указанного периода или отсутствует).

Приложение N 2
к приказу ФНС России
от 19.07.2018 N ММВ-7-2/460@

Форма по КНД 1123202

       
  N     сокращенное наименование банка или филиала банка
дата запроса   номер запроса    
        ИНН, КПП, БИК, регистрационный номер банка по КГРКО <1>, порядковый номер филиала банка по КГРКО

ЗАПРОС О ПРЕДСТАВЛЕНИИ СПРАВКИ ОБ ОСТАТКАХ ДЕНЕЖНЫХ СРЕДСТВ (ДРАГОЦЕННЫХ МЕТАЛЛОВ) НА СЧЕТАХ (СПЕЦИАЛЬНЫХ БАНКОВСКИХ СЧЕТАХ)

В соответствии с:

  пунктами 2 и 4 статьи 86 Налогового кодекса Российской Федерации и в связи с:  
    проведением в отношении       <2>  
      сокращенное наименование организации, Ф.И.О. <3> индивидуального    
               
    предпринимателя, нотариуса, занимающегося частной практикой, адвоката, учредившего адвокатский кабинет (указывается в именительном падеже)    
        налоговой проверки      
    выездной/повторной выездной/камеральной <4>        
               
               
  проведением в отношении       <2>  
      Ф.И.О. <3> физического лица, не являющегося    
             
    индивидуальным предпринимателем (указывается в именительном падеже)    
          налоговой проверки при наличии согласия    
    выездной/ повторной выездной/ камеральной <4>      
               
    руководителя вышестоящего налогового органа/руководителя федерального органа исполнительной власти, уполномоченного по контролю и надзору в области налогов и сборов, /заместителя руководителя федерального органа исполнительной власти, уполномоченного по контролю и надзору в области налогов и сборов, <4>    
               
    о направлении запроса в банк:          
      вид документа о согласии   наименование и код налогового органа, согласовавшего направление запроса в банк    
    от __________ N _________          
    дата и номер документа о согласии   Ф.И.О. <3> лица, согласовавшего направление запроса в банк    
           
               
    проведением в отношении       <2>  
      сокращенное наименование организации, Ф.И.О. <3> индивидуального    
               
    предпринимателя, физического лица, не являющегося индивидуальным предпринимателем, нотариуса, занимающегося частной практикой, адвоката, учредившего адвокатский кабинет (указывается в именительном падеже)    
          налоговой проверки, являющегося    
    выездной/повторной выездной/камеральной <4>      
    участником     с указанной в настоящем запросе    
      сделки (операции)/совокупности сделок (операций) <4>      
          организацией    
    ликвидированной/реорганизованной/иностранной <4>      
               
    истребованием у       <2>  
      сокращенное наименование организации, Ф.И.О. <3> индивидуального предпринимателя,    
               
    нотариуса, занимающегося частной практикой, адвоката, учредившего адвокатский кабинет (указывается в именительном падеже)    
               
    документов (информации) в соответствии со статьей 93.1 Налогового кодекса Российской Федерации  
               
    истребованием у       <2>  
      Ф.И.О. <3> физического лица, не являющегося    
             
    индивидуальным предпринимателем (указывается в именительном падеже)    
               
    документов (информации) в соответствии с пунктом 1 статьи 93.1 Налогового кодекса Российской Федерации при наличии согласия    
               
             
    руководителя вышестоящего налогового органа/руководителя федерального органа исполнительной власти, уполномоченного по контролю и надзору в области налогов и сборов, /заместителя руководителя федерального органа исполнительной власти, уполномоченного по контролю и надзору в области налогов и сборов, <4>    
    о направлении запроса в банк:          
      вид документа о согласии   наименование и код налогового органа, согласовавшего направление запроса в банк    
    от __________ N _________          
    дата и номер документа о согласии          
        Ф.И.О. <3> лица, согласовавшего направление запроса в банк    
               
    истребованием у       <2>  
      сокращенное наименование организации, Ф.И.О. <3> индивидуального предпринимателя,    
               
    физического лица, не являющегося индивидуальным предпринимателем, нотариуса, занимающегося частной практикой, адвоката, учредившего адвокатский кабинет (указывается в именительном падеже)    
               
    документов (информации) в соответствии со статьей 93.1 Налогового кодекса Российской Федерации, являющегося участником    
               
    сделки (операции)/совокупности сделок (операций) <4>    
    с указанной в настоящем запросе     организацией    
      ликвидированной/ реорганизованной/ иностранной <4>      
               
    вынесением в отношении       <2>  
      сокращенное наименование организации, Ф.И.О. <3> индивидуального    
               
    предпринимателя, нотариуса, занимающегося частной практикой, адвоката, учредившего адвокатский кабинет (указывается в именительном падеже    
    решения о взыскании налога          
               
           
    принятием в отношении       <2>  
      сокращенное наименование организации, Ф.И.О. <3> индивидуального    
               
    предпринимателя, нотариуса, занимающегося частной практикой, адвоката, учредившего адвокатский кабинет (указывается в именительном падеже)    
    решения          
      о приостановлении операций по счетам, приостановлении переводов электронных денежных средств/    
               
               
    об отмене приостановления операций по счетам, отмене приостановления переводов электронных денежных средств <4>    
               
    поступлением в отношении       <2>  
      сокращенное наименование организации, Ф.И.О. <3> индивидуального    
               
    предпринимателя, физического лица, не являющегося индивидуальным предпринимателем, нотариуса, занимающегося частной практикой, адвоката, учредившего адвокатский кабинет (указывается в именительном падеже)    
               
    запроса уполномоченного органа иностранного государства в случаях, предусмотренных международными договорами Российской Федерации  
             
  частью 5 статьи 7 Федерального закона от 03.06.2009 N 103-ФЗ "О деятельности по приему платежей физических лиц, осуществляемой платежными агентами" и в связи с:    
    проведением в отношении       <2>  
      сокращенное наименование организации, Ф.И.О. <3>    
             
    индивидуального предпринимателя (указывается в именительном падеже)    
    контроля за соблюдением банковским платежным агентом (субагентом) обязанности по сдаче оператору по переводу денежных средств, полученных от физических лиц наличных денежных средств для зачисления в полном объеме на свой специальный банковский счет, а также по использованию банковским платежным агентом (субагентом) специального банковского счета для осуществления расчетов    
               

  частью 8 статьи 14 Федерального закона от 27.06.2011 N 161-ФЗ "О национальной платежной системе" и в связи с:  
    проведением в отношении       <2>  
      сокращенное наименование организации, Ф.И.О. <3>    
             
    индивидуального предпринимателя (указывается в именительном падеже)    
    контроля за соблюдением платежным агентом обязанностей по сдаче в кредитную организацию полученных от плательщиков при приеме платежей наличных денежных средств для зачисления в полном объеме на свой специальный банковский счет, а также по использованию платежным агентом и поставщиками специального банковского счета для осуществления расчетов при приеме платежей    
               
  пунктом 3 статьи 7 Федерального закона от 22.05.2003 N 54-ФЗ "О применении контрольно-кассовой техники при осуществлении наличных денежных расчетов и (или) расчетов с использованием электронных средств платежа" и в связи с:  
    осуществлением в отношении       <2>  
      сокращенное наименование организации, Ф.И.О. <3>    
             
    индивидуального предпринимателя (указывается в именительном падеже)    
    контроля и надзора за соблюдением законодательства Российской Федерации о применении контрольно-кассовой техники, а также за полнотой учета выручки в организациях и у индивидуальных предпринимателей    
               

в отношении <5>:

                                                   
  сокращенное наименование организации (обособленное подразделение организации), Ф.И.О. <3> индивидуального  
                                                      ,
  предпринимателя, физического лица, не являющегося индивидуальным предпринимателем, нотариуса, занимающегося частной практикой, адвоката, учредившего адвокатский кабинет (указывается в именительном падеже)  
  дата рождения <6>             , место рождения <6>                       ,
  проживающего по адресу <6>                                                    
      почтовый индекс, субъект Российской Федерации, район, город, населенный пункт,  
                                                     
  улица (проспект, переулок и так далее), номер дома (владения), номер корпуса (строения), номер квартиры  
                                                       
  имеющего документ, удостоверяющий личность <6>                                                 ,
      наименование документа, серия и номер, дата выдачи  
                                                       
  ИНН <7>/КИО <8>                           КПП <7>                    
             
                                                       

необходимо предоставить:

справку об остатках денежных средств (драгоценных металлов) по состоянию на "__" ________ 20__ г. <9> на всех счетах (специальных банковских счетах) ____________ <10>, действовавших <2>  
            <11>.  
               
справку об остатках денежных средств (драгоценных металлов) на следующих счетах (специальных банковских счетах) ______ 10: <2>
                                                       
  __________   N     <12>
  N п/п <13>                                                    
  по состоянию на "__" _________ 20__ г. <9>  
  владелец счета                                                    
    сокращенное наименование организации, Ф.И.О. <3> индивидуального предпринимателя,    
                                                       
  физического лица, не являющегося индивидуальным предпринимателем, нотариуса, занимающегося частной практикой, адвоката, учредившего адвокатский кабинет, дата рождения <6>, место рождения <6>, проживающий по адресу <6>, имеющий документ, удостоверяющий личность <6>, ИНН <7>/КИО <8>, КПП <7>    
                                                       
                                                       

Указанную справку в течение трех рабочих дней со дня получения настоящего запроса необходимо представить в  
  наименование налогового органа и его код

в электронной форме по телекоммуникационным каналам связи со ссылкой на идентификатор

.
идентификатор настоящего запроса  

Контактный телефон и Ф.И.О. <3> должностного лица налогового органа:   .

       
руководитель (заместитель руководителя) налогового органа   личная подпись   Ф.И.О. <3>

<1> Регистрационный номер, присвоенный Банком России, порядковый номер филиала банка заполняются в соответствии с Книгой государственной регистрации кредитных организаций (далее - КГРКО). При этом для филиала банка указывается регистрационный номер, присвоенный Банком России, и порядковый номер филиала. Для подразделений Банка России указанные номера не заполняются.

<2> Нужное отметить знаком "X". Неотмеченные позиции в направляемом запросе не отражаются.

<3> Отчество указывается при наличии.

<4> Нужное указать.

<5> Лицо, в отношении которого сформирован запрос.

<6> Указывается информация в отношении физического лица, не являющегося индивидуальным предпринимателем, имеющаяся у налогового органа.

<7> В отношении физического лица, не являющегося индивидуальным предпринимателем, ИНН указывается при наличии. В отношении индивидуального предпринимателя, физического лица, не являющегося индивидуальным предпринимателем, нотариуса, занимающегося частной практикой, адвоката, учредившего адвокатский кабинет, КПП не указывается.

В отношении организации КПП не указывается в случае составления запроса в отношении счетов (специальных банковских счетов) организации с учетом счетов (специальных банковских счетов) всех обособленных подразделений организации. В случае составления запроса в отношении счетов (специальных банковских счетов) обособленного подразделения организации указывается КПП по месту нахождения обособленного подразделения организации. В случае составления запроса в отношении счетов (специальных банковских счетов) организации без учета счетов (специальных банковских счетов) обособленных подразделений организации указывается КПП по месту нахождения (администрирования) организации.

<8> Код иностранной организации.

<9> Запрос составляется в отношении остатков денежных средств (драгоценных металлов) на счетах (специальных банковских счетах) лица, в отношении которого сформирован запрос, по состоянию на указанную дату.

Здесь и далее к счетам (специальным банковским счетам) лица, в отношении которого сформирован запрос, относятся счета (специальные банковские счета), открытые в соответствии с договором банковского счета (в том числе номинальные счета, счета эскроу, публичные депозитные счета, открытые в соответствии с договором номинального счета, договором счета эскроу, договором публичного депозитного счета), владельцем которых (клиентом банка) является лицо, в отношении которого сформирован запрос, а также номинальные счета, счета эскроу, публичные депозитные счета, открытые в соответствии с договором номинального счета, договором счета эскроу, договором публичного депозитного счета, владельцем которых (клиентом банка) является иное лицо, но депонентом и (или) бенефициаром по ним является лицо, в отношении которого сформирован запрос.

<10> Указывается один из вариантов:

"в банке с учетом информации филиалов банка";

"в банке без учета информации филиалов банка";

"в вышеуказанном филиале банка";

"в вышеуказанном подразделении Банка России".

<11> Указывается один из вариантов:

"по состоянию на "__" ________ 20__ г." (в случае составления запроса в отношении счетов (специальных банковских счетов) лица, в отношении которого сформирован запрос, по которым в Книге регистрации открытых счетов дата открытия ранее указанной даты, и одновременно дата закрытия соответствует или позднее указанной даты или отсутствует);

"в период с "__" ________ 20__ г. по "__" ________ 20__ г."." (в случае составления запроса в отношении счетов (специальных банковских счетов) лица, в отношении которого сформирован запрос, по которым в Книге регистрации открытых счетов дата открытия ранее или соответствует дате конца указанного периода, и одновременно дата закрытия соответствует или позже даты начала указанного периода или отсутствует).

<12> Указывается для каждого счета (специального банковского счета), в отношении которого запрашивается информация.

<13> Указывается номер по порядку (1, 2 и так далее) каждого счета (специального банковского счета), в отношении которого запрашивается информация, если их в сумме больше 1.

<14> Указывается один из вариантов:

"счет названного лица" (в этом случае запрос касается счета (специального банковского счета), владельцем которого (клиентом банка) является лицо, в отношении которого сформирован запрос, и информация в отношении данного лица, а также других владельцев этого счета (клиентов банка), в данном поле не указывается);

информация в отношении лица, являющегося владельцем счета (клиентом банка) (в этом случае запрос касается номинального счета, счета эскроу, публичного депозитного счета, владельцем которого (клиентом банка) не является лицо, в отношении которого сформирован запрос, но депонентом и (или) бенефициаром по нему является лицо, в отношении которого сформирован запрос).

Приложение N 3
к приказу ФНС России
от 19.07.2018 N ММВ-7-2/460@

Форма по КНД 1123203

       
  N     сокращенное наименование банка или филиала банка
дата запроса   номер запроса    
        ИНН, КПП, БИК, регистрационный номер банка по КГРКО <1>, порядковый номер филиала банка по КГРКО

ЗАПРОС О ПРЕДСТАВЛЕНИИ ВЫПИСОК ПО ОПЕРАЦИЯМ НА СЧЕТАХ (СПЕЦИАЛЬНЫХ БАНКОВСКИХ СЧЕТАХ)

В соответствии с:

  пунктами 2 и 4 статьи 86 Налогового кодекса Российской Федерации и в связи с:  
    проведением в отношении       <2>  
      сокращенное наименование организации, Ф.И.О. <3> индивидуального    
               
    предпринимателя, нотариуса, занимающегося частной практикой, адвоката, учредившего адвокатский кабинет (указывается в именительном падеже)    
        налоговой проверки      
    выездной/повторной выездной/камеральной <4>        
               
               
  проведением в отношении       <2>  
      Ф.И.О. <3> физического лица, не являющегося    
               
    индивидуальным предпринимателем (указывается в именительном падеже)    
          налоговой проверки при наличии согласия    
    выездной повторной выездной камеральной <4>      
             
    руководителя вышестоящего налогового органа/руководителя федерального органа исполнительной власти, уполномоченного по контролю и надзору в области налогов и сборов, /заместителя руководителя федерального органа исполнительной власти, уполномоченного по контролю и надзору в области налогов и сборов, <4>    
    о направлении запроса в банк:          
      вид документа о согласии   наименование и код налогового органа, согласовавшего направление запроса в банк    
    от __________ N _________          
    дата и номер документа о согласии   Ф.И.О. <3> лица, согласовавшего направление запроса в банк    
               
    проведением в отношении       <2>  
      сокращенное наименование организации, Ф.И.О. <3> индивидуального    
             
    предпринимателя, физического лица, не являющегося индивидуальным предпринимателем, нотариуса, занимающегося частной практикой, адвоката, учредившего адвокатский кабинет (указывается в именительном падеже)    
        налоговой проверки, являющегося    
    выездной/повторной выездной/камеральной <4>      
    участником     с указанной в настоящем запросе    
      сделки (операции)/совокупности сделок (операций) <4>      
        организацией    
    ликвидированной/реорганизованной/иностранной <4>      
               
    истребованием у       <2>  
      сокращенное наименование организации, Ф.И.О. <3> индивидуального предпринимателя,    
             
    нотариуса, занимающегося частной практикой, адвоката, учредившего адвокатский кабинет (указывается в именительном падеже)    
               
    документов (информации) в соответствии со статьей 93.1 Налогового кодекса Российской Федерации  
               
    истребованием у       <2>  
      Ф.И.О. <3> физического лица, не являющегося    
             
    индивидуальным предпринимателем (указывается в именительном падеже)    
               
    документов (информации) в соответствии с пунктом 1 статьи 93.1 Налогового кодекса Российской Федерации при наличии согласия    
             
           
    руководителя вышестоящего налогового органа/руководителя федерального органа исполнительной власти, уполномоченного по контролю и надзору в области налогов и сборов, /заместителя руководителя федерального органа исполнительной власти, уполномоченного по контролю и надзору в области налогов и сборов, <4>    
    о направлении запроса в банк:          
      вид документа о согласии   наименование и код налогового органа, согласовавшего направление запроса в банк    
               
    от __________ N _________          
    дата и номер документа о согласии   Ф.И.О. <3> лица, согласовавшего направление запроса в банк    
               
    истребованием у       <2>  
      сокращенное наименование организации, Ф.И.О. <3> индивидуального предпринимателя,    
             
    физического лица, не являющегося индивидуальным предпринимателем, нотариуса, занимающегося частной практикой, адвоката, учредившего адвокатский кабинет (указывается в именительном падеже)    
               
    документов (информации) в соответствии со статьей 93.1 Налогового кодекса Российской Федерации, являющегося участником    
             
    сделки (операции)/совокупности сделок (операций) <4>    
    с указанной в настоящем запросе     организацией    
      ликвидированной/реорганизованной/иностранной <4>      
               
    вынесением в отношении       <2>  
      сокращенное наименование организации, Ф.И.О. <3> индивидуального    
             
    предпринимателя, нотариуса, занимающегося частной практикой, адвоката, учредившего адвокатский кабинет (указывается в именительном падеже)    
               
               
  решения о взыскании налога          
           
  принятием в отношении       <2>  
      сокращенное наименование организации, Ф.И.О. <3> индивидуального    
             
    предпринимателя, нотариуса, занимающегося частной практикой, адвоката, учредившего адвокатский кабинет (указывается в именительном падеже)    
    решения          
      о приостановлении операций по счетам, приостановлении переводов электронных денежных средств/    
               
             
    об отмене приостановления операций по счетам, отмене приостановления переводов электронных денежных средств <4>    
               
    поступлением в отношении       <2>  
      сокращенное наименование организации, Ф.И.О. <3> индивидуального    
             
    предпринимателя, физического лица, не являющегося индивидуальным предпринимателем, нотариуса, занимающегося частной практикой, адвоката, учредившего адвокатский кабинет (указывается в именительном падеже)    
               
    запроса уполномоченного органа иностранного государства в случаях, предусмотренных международными договорами Российской Федерации  
             
  частью 5 статьи 7 Федерального закона от 03.06.2009 N 103-ФЗ "О деятельности по приему платежей физических лиц, осуществляемой платежными агентами" и в связи с:    
    проведением в отношении       <2>  
      сокращенное наименование организации, Ф.И.О. <3>    
             
    индивидуального предпринимателя (указывается в именительном падеже)    
    контроля за соблюдением банковским платежным агентом (субагентом) обязанности по сдаче оператору по переводу денежных средств, полученных от физических лиц наличных денежных средств для зачисления в полном объеме на свой специальный банковский счет, а также по использованию банковским платежным агентом (субагентом) специального банковского счета для осуществления расчетов    
               
  частью 8 статьи 14 Федерального закона от 27.06.2011 N 161-ФЗ "О национальной платежной системе" и в связи с:  
    проведением в отношении       <2>  
      сокращенное наименование организации, Ф.И.О. <3>    
             
    индивидуального предпринимателя (указывается в именительном падеже)    
    контроля за соблюдением платежным агентом обязанностей по сдаче в кредитную организацию полученных от плательщиков при приеме платежей наличных денежных средств для зачисления в полном объеме на свой специальный банковский счет, а также по использованию платежным агентом и поставщиками специального банковского счета для осуществления расчетов при приеме платежей    
               
  пунктом 3 статьи 7 Федерального закона от 22.05.2003 N 54-ФЗ "О применении контрольно-кассовой техники при осуществлении наличных денежных расчетов и (или) расчетов с использованием электронных средств платежа" и в связи с:  
    осуществлением в отношении       <2>  
      сокращенное наименование организации, Ф.И.О. <3>    
             
    индивидуального предпринимателя (указывается в именительном падеже)    
    контроля и надзора за соблюдением законодательства Российской Федерации о применении контрольно-кассовой техники, а также за полнотой учета выручки в организациях и у индивидуальных предпринимателей    
               

в отношении <5>:

                                                   
  сокращенное наименование организации (обособленное подразделение организации), Ф.И.О. <3> индивидуального
 
                                                      ,
  предпринимателя, физического лица, не являющегося индивидуальным предпринимателем, нотариуса, занимающегося частной практикой, адвоката, учредившего адвокатский кабинет (указывается в именительном падеже)  
  дата рождения <6>             , место рождения <6>                        
  проживающего по адресу <6>                                                    
      почтовый индекс, субъект Российской Федерации, район, город, населенный пункт,  
                                                     
  улица (проспект, переулок и так далее), номер дома (владения), номер корпуса (строения), номер квартиры  
                                                       
  имеющего документ, удостоверяющий личность <6>                                                 ,
      наименование документа, серия и номер, дата выдачи  
                                                       
  ИНН <7>/КИО <8>                           КПП <7>                    
             
                                                       

необходимо предоставить:

           
  выписки по операциям за период с "__" ________ 20__ г. <2>  
  по "__" ________ 20__ г. <9> на всех счетах    
  (специальных банковских счетах)     <10>,    
  действовавших   <11>.      
             

  выписки по операциям на следующих счетах (специальных банковских счетах) ______ 10:
<2>
                                                         
    __________   N     <12>
    N п/п <13>                                                    
    за период с "__" _________ 20__ г. по "__" _________ 20__ г. <9>  
    владелец счета                                                    
      сокращенное наименование организации, Ф.И.О. <3> индивидуального предпринимателя,    
                                                         
    физического лица, не являющегося индивидуальным предпринимателем, нотариуса, занимающегося частной практикой, адвоката, учредившего адвокатский кабинет, дата рождения <6>, место рождения <6>, проживающий по адресу <6>, имеющий документ, удостоверяющий личность <6>, ИНН <7>/КИО <8>, КПП <7>    
                                                         
                                                         
Указанную справку в течение трех рабочих дней со дня получения настоящего запроса необходимо представить в  
  наименование налогового органа и его код

в электронной форме по телекоммуникационным каналам связи со ссылкой на идентификатор

.
идентификатор настоящего запроса  
Контактный телефон и Ф.И.О. <3> должностного лица налогового органа:   .
       
руководитель (заместитель руководителя) налогового органа   личная подпись   Ф.И.О. <3>

<1> Регистрационный номер, присвоенный Банком России, порядковый номер филиала банка заполняются в соответствии с Книгой государственной регистрации кредитных организаций (далее - КГРКО). При этом для филиала банка указывается регистрационный номер, присвоенный Банком России, и порядковый номер филиала. Для подразделений Банка России указанные номера не заполняются.

<2> Нужное отметить знаком "X". Неотмеченные позиции в направляемом запросе не отражаются.

<3> Отчество указывается при наличии.

<4> Нужное указать.

<5> Лицо, в отношении которого сформирован запрос.

<6> Указывается информация в отношении физического лица, не являющегося индивидуальным предпринимателем, имеющаяся у налогового органа.

<7> В отношении физического лица, не являющегося индивидуальным предпринимателем, ИНН указывается при наличии. В отношении индивидуального предпринимателя, физического лица, не являющегося индивидуальным предпринимателем, нотариуса, занимающегося частной практикой, адвоката, учредившего адвокатский кабинет, КПП не указывается.

В отношении организации КПП не указывается в случае составления запроса в отношении счетов (специальных банковских счетов) организации с учетом счетов (специальных банковских счетов) всех обособленных подразделений организации. В случае составления запроса в отношении счетов (специальных банковских счетов) обособленного подразделения организации указывается КПП по месту нахождения обособленного подразделения организации. В случае составления запроса в отношении счетов (специальных банковских счетов) организации без учета счетов (специальных банковских счетов) обособленных подразделений организации указывается КПП по месту нахождения (администрирования) организации.

<8> Код иностранной организации.

<9> Запрос составляется в отношении операций на счетах (специальных банковских счетах) лица, в отношении которого сформирован запрос, за указанный период.

Здесь и далее к счетам (специальным банковским счетам) лица, в отношении которого сформирован запрос, относятся счета (специальные банковские счета), открытые в соответствии с договором банковского счета (в том числе номинальные счета, счета эскроу, публичные депозитные счета, открытые в соответствии с договором номинального счета, договором счета эскроу, договором публичного депозитного счета), владельцем которых (клиентом банка) является лицо, в отношении которого сформирован запрос, а также номинальные счета, счета эскроу, публичные депозитные счета, открытые в соответствии с договором номинального счета, договором счета эскроу, договором публичного депозитного счета, владельцем которых (клиентом банка) является иное лицо, но депонентом и (или) бенефициаром по ним является лицо, в отношении которого сформирован запрос.

<10> Указывается один из вариантов:

"в банке с учетом информации филиалов банка";

"в банке без учета информации филиалов банка";

"в вышеуказанном филиале банка";

"в вышеуказанном подразделении Банка России".

<11> Указывается один из вариантов:

"по состоянию на "__" _________ 20__ г." (в случае составления запроса в отношении счетов (специальных банковских счетов) лица, в отношении которого сформирован запрос, по которым в Книге регистрации открытых счетов дата открытия ранее указанной даты, и одновременно дата закрытия соответствует или позднее указанной даты или отсутствует);

"в период с "__" _______ 20__ г. по "__" ________ 20__ г."." (в случае составления запроса в отношении счетов (специальных банковских счетов) лица, в отношении которого сформирован запрос, по которым в Книге регистрации открытых счетов дата открытия ранее или соответствует дате конца указанного периода, и одновременно дата закрытия соответствует или позже даты начала указанного периода или отсутствует).

<12> Указывается для каждого счета (специального банковского счета), в отношении которого запрашивается информация.

<13> Указывается номер по порядку (1, 2 и так далее) каждого счета (специального банковского счета), в отношении которого запрашивается информация, если их в сумме больше 1.

<14> Указывается один из вариантов:

"счет названного лица" (в этом случае запрос касается счета (специального банковского счета), владельцем которого (клиентом банка) является лицо, в отношении которого сформирован запрос, и информация в отношении данного лица, а также других владельцев этого счета (клиентов банка), в данном поле не указывается);

информация в отношении лица, являющегося владельцем счета (клиентом банка) (в этом случае запрос касается номинального счета, счета эскроу, публичного депозитного счета, владельцем которого (клиентом банка) не является лицо, в отношении которого сформирован запрос, но депонентом и (или) бенефициаром по нему является лицо, в отношении которого сформирован запрос).

Приложение N 4
к приказу ФНС России
от 19.07.2018 N ММВ-7-2/460@

Форма по КНД 1123306

       
  N     сокращенное наименование банка или филиала банка
дата запроса   номер запроса    
        ИНН, КПП, БИК, регистрационный номер банка по КГРКО <1>, порядковый номер филиала банка по КГРКО

ЗАПРОС О ПРЕДСТАВЛЕНИИ СПРАВКИ О НАЛИЧИИ ВКЛАДОВ (ДЕПОЗИТОВ)

В соответствии с:

  пунктами 2 и 4 статьи 86 Налогового кодекса Российской Федерации и в связи с:  
    проведением в отношении       <2>  
      сокращенное наименование организации, Ф.И.О. <3> индивидуального    
               
    предпринимателя, нотариуса, занимающегося частной практикой, адвоката, учредившего адвокатский кабинет (указывается в именительном падеже)    
        налоговой проверки      
    выездной/повторной выездной/камеральной <4>        
               
               
    проведением в отношении       <2>  
      Ф.И.О. <3> физического лица, не являющегося    
               
    индивидуальным предпринимателем (указывается в именительном падеже)    
          налоговой проверки при наличии согласия    
    выездной/ повторной выездной/ камеральной <4>      
               
    налоговой проверки при наличии согласия руководителя вышестоящего налогового органа/руководителя федерального органа исполнительной власти, уполномоченного по контролю и надзору в области налогов и сборов/заместителя руководителя федерального органа исполнительной власти, уполномоченного по контролю и надзору в области налогов и сборов, <4>    
               
    о направлении запроса в банк:          
      вид документа о согласии   наименование и код налогового органа, согласовавшего направление запроса в банк    
    от __________ N _________          
    дата и номер документа о согласии   Ф.И.О. <3> лица, согласовавшего направление запроса в банк    
             
               
    проведением в отношении       <2>  
      сокращенное наименование организации, Ф.И.О. <3> индивидуального    
               
    предпринимателя, физического лица, не являющегося индивидуальным предпринимателем, нотариуса, занимающегося частной практикой, адвоката, учредившего адвокатский кабинет (указывается в именительном падеже)    
          налоговой проверки, являющегося    
    выездной/повторной выездной/камеральной <4>      
    участником     с указанной в настоящем запросе    
      сделки (операции)/ совокупности сделок (операций) <4>      
          организацией    
    ликвидированной/реорганизованной/иностранной <4>      
               
    истребованием у       <2>  
      сокращенное наименование организации, Ф.И.О. <3> индивидуального предпринимателя,    
               
    нотариуса, занимающегося частной практикой, адвоката, учредившего адвокатский кабинет (указывается в именительном падеже)    
               
    документов (информации) в соответствии со статьей 93.1 Налогового кодекса Российской Федерации  
               
    истребованием у       <2>  
      Ф.И.О. <3> физического лица, не являющегося    
               
    индивидуальным предпринимателем (указывается в именительном падеже)    
               
    документов (информации) в соответствии с пунктом 1 статьи 93.1 Налогового кодекса Российской Федерации при наличии согласия    
               
             
    руководителя вышестоящего налогового органа/руководителя федерального органа исполнительной власти, уполномоченного по контролю и надзору в области налогов и сборов/заместителя руководителя федерального органа исполнительной власти, уполномоченного по контролю и надзору в области налогов и сборов, <4>    
    о направлении запроса в банк:          
      вид документа о согласии   наименование и код налогового органа, согласовавшего направление запроса в банк    
    от __________ N _________          
    дата и номер документа о согласии          
        Ф.И.О. <3> лица, согласовавшего направление запроса в банк    
               
    истребованием у       <2>  
      сокращенное наименование организации, Ф.И.О. <3> индивидуального предпринимателя,    
               
    физического лица, не являющегося индивидуальным предпринимателем, нотариуса, занимающегося частной практикой, адвоката, учредившего адвокатский кабинет (указывается в именительном падеже)    
               
    документов (информации) в соответствии со статьей 93.1 Налогового кодекса Российской Федерации, являющегося участником    
               
         
    с указанной в настоящем запросе     организацией    
      ликвидированной/ реорганизованной/ иностранной <4>      
               
    вынесением в отношении       <2>  
      сокращенное наименование организации, Ф.И.О. <3> индивидуального    
               
    предпринимателя, нотариуса, занимающегося частной практикой, адвоката, учредившего адвокатский кабинет (указывается в именительном падеже)    
    решения о взыскании налога          
               
           
    принятием в отношении       <2>  
      сокращенное наименование организации, Ф.И.О. <3> индивидуального    
               
    предпринимателя, нотариуса, занимающегося частной практикой, адвоката, учредившего адвокатский кабинет (указывается в именительном падеже)    
    решения          
      о приостановлении операций по счетам, приостановлении переводов электронных денежных средств/    
               
    об отмене приостановления операций по счетам, отмене приостановления переводов электронных денежных средств <4>    
               
               
    поступлением в отношении       <2>  
      сокращенное наименование организации Ф.И.О. <3> индивидуального    
               
    предпринимателя, физического лица, не являющегося индивидуальным предпринимателем, нотариуса, занимающегося частной практикой, адвоката, учредившего адвокатский кабинет (указывается в именительном падеже)    
    запроса уполномоченного органа иностранного государства в случаях, предусмотренных международными договорами Российской Федерации  
               
               

в отношении <5>:

                                                   
  сокращенное наименование организации (обособленное подразделение организации), Ф.И.О. <3> индивидуального  
                                                      ,
  предпринимателя, физического лица, не являющегося индивидуальным предпринимателем, нотариуса, занимающегося частной практикой, адвоката, учредившего адвокатский кабинет (указывается в именительном падеже)  
  дата рождения <6>             , место рождения <6>                       ,
  проживающего по адресу <6>                                                    
      почтовый индекс, субъект Российской Федерации, район, город, населенный пункт,  
                                                       
  улица (проспект, переулок и так далее), номер дома (владения), номер корпуса (строения), номер квартиры  
                                                       
  имеющего документ, удостоверяющий личность <6>                                                  
      наименование документа, серия и номер, дата выдачи  
                                                       
    ИНН <7>/КИО <8>                           КПП <7>                    
             
                                                       
необходимо представить справку о наличии вкладов (депозитов)   <9>,
действовавших   <10>.

Указанную справку в течение трех рабочих дней со дня получения настоящего запроса необходимо представить в

наименование налогового органа и его код

в электронной форме по телекоммуникационным каналам связи со ссылкой на идентификатор

.
идентификатор настоящего запроса  

Контактный телефон и Ф.И.О. <3> должностного лица налогового органа:   .

руководитель (заместитель руководителя) налогового органа   личная подпись   Ф.И.О. <3>

<1> Регистрационный номер, присвоенный Банком России, порядковый номер филиала банка заполняются в соответствии с Книгой государственной регистрации кредитных организаций (далее - КГРКО). При этом для филиала банка указывается регистрационный номер, присвоенный Банком России, и порядковый номер филиала. Для подразделений Банка России указанные номера не заполняются.

<2> Нужное отметить знаком "X". Неотмеченные позиции в направляемом запросе не отражаются.

<3> Отчество указывается при наличии.

<4> Нужное указать.

<5> Лицо, в отношении которого сформирован запрос.

<6> Указывается информация в отношении физического лица, не являющегося индивидуальным предпринимателем, имеющаяся у налогового органа.

<7> В отношении физического лица, не являющегося индивидуальным предпринимателем, ИНН указывается при наличии. В отношении индивидуального предпринимателя, физического лица, не являющегося индивидуальным предпринимателем, нотариуса, занимающегося частной практикой, адвоката, учредившего адвокатский кабинет, КПП не указывается.

В отношении организации КПП не указывается в случае составления запроса в отношении вкладов (депозитов) организации с учетом вкладов (депозитов) всех обособленных подразделений организации. В случае составления запроса в отношении вкладов (депозитов) обособленного подразделения организации указывается КПП по месту нахождения обособленного подразделения организации. В случае составления запроса в отношении вкладов (депозитов) организации без учета вкладов (депозитов) обособленных подразделений организации указывается КПП по месту нахождения (администрирования) организации.

<8> Код иностранной организации.

<9> Указывается один из следующих вариантов:

"в банке с учетом информации филиалов банка";

"в банке без учета информации филиалов банка";

"в вышеуказанном филиале банка";

"в вышеуказанном подразделении Банка России".

<10> Указывается один из следующих вариантов:

"по состоянию на "__" _______ 20__ г." (в случае составления запроса в отношении вкладов (депозитов) лица, в отношении которого сформирован запрос, по которым в Книге регистрации открытых счетов дата открытия ранее указанной даты, и одновременно дата закрытия соответствует или позднее указанной даты или отсутствует);

"в период с "__" _______ 20__ г. по "__" _______ 20__ г."." (в случае составления запроса в отношении вкладов (депозитов) лица, в отношении которого сформирован запрос, по которым в Книге регистрации открытых счетов дата открытия ранее или соответствует дате конца указанного периода, и одновременно дата закрытия соответствует или позже даты начала указанного периода или отсутствует).

Приложение N 5
к приказу ФНС России
от 19.07.2018 N ММВ-7-2/460@

Форма по КНД 1123307

     
  N     сокращенное наименование банка или филиала банка
дата запроса   номер запроса    
        ИНН, КПП, БИК, регистрационный номер банка по КГРКО <1>, порядковый номер филиала банка по КГРКО

ЗАПРОС О ПРЕДСТАВЛЕНИИ СПРАВКИ ОБ ОСТАТКАХ ДЕНЕЖНЫХ СРЕДСТВ (ДРАГОЦЕННЫХ МЕТАЛЛОВ) НА ВКЛАДАХ (ДЕПОЗИТАХ)

В соответствии с:

  пунктами 2 и 4 статьи 86 Налогового кодекса Российской Федерации и в связи с:  
    проведением в отношении       <2>  
      сокращенное наименование организации, Ф.И.О. <3> индивидуального    
               
    предпринимателя, нотариуса, занимающегося частной практикой, адвоката, учредившего адвокатский кабинет (указывается в именительном падеже)    
        налоговой проверки      
    выездной/повторной выездной/камеральной <4>        
               
               
    проведением в отношении       <2>  
      Ф.И.О. <3> физического лица, не являющегося    
               
    индивидуальным предпринимателем (указывается в именительном падеже)    
          налоговой проверки при наличии согласия    
    выездной/ повторной выездной/ камеральной <4>      
               
    руководителя вышестоящего налогового органа/руководителя федерального органа исполнительной власти, уполномоченного по контролю и надзору в области налогов и сборов, /заместителя руководителя федерального органа исполнительной власти, уполномоченного по контролю и надзору в области налогов и сборов, <4>    
    о направлении запроса в банк:          
      вид документа о согласии   наименование и код налогового органа, согласовавшего направление запроса в банк    
    от __________ N _________          
    дата и номер документа о согласии   Ф.И.О. <3> лица, согласовавшего направление запроса в банк    
               
    проведением в отношении       <2>  
      сокращенное наименование организации, Ф.И.О. <3> индивидуального    
               
    предпринимателя, физического лица, не являющегося индивидуальным предпринимателем, нотариуса, занимающегося частной практикой, адвоката, учредившего адвокатский кабинет (указывается в именительном падеже)    
          налоговой проверки, являющегося    
    выездной/повторной выездной/камеральной <4>      
    участником     с указанной в настоящем запросе    
      сделки (операции)/ совокупности сделок (операций) <4>      
          организацией    
    ликвидированной/реорганизованной/иностранной <4>      
               
    истребованием у       <2>  
      сокращенное наименование организации, Ф.И.О. <3> индивидуального предпринимателя,    
               
    нотариуса, занимающегося частной практикой, адвоката, учредившего адвокатский кабинет (указывается в именительном падеже)    
               
    документов (информации) в соответствии со статьей 93.1 Налогового кодекса Российской Федерации  
               
    истребованием у       <2>  
      Ф.И.О. <3> физического лица, не являющегося    
               
    индивидуальным предпринимателем (указывается в именительном падеже)    
               
    документов (информации) в соответствии с пунктом 1 статьи 93.1 Налогового кодекса Российской Федерации при наличии согласия    
               
             
    руководителя вышестоящего налогового органа/руководителя федерального органа исполнительной власти, уполномоченного по контролю и надзору в области налогов и сборов, /заместителя руководителя федерального органа исполнительной власти, уполномоченного по контролю и надзору в области налогов и сборов, <4>    
    о направлении запроса в банк:          
      вид документа о согласии   наименование и код налогового органа, согласовавшего направление запроса в банк    
               
    от __________ N _________          
    дата и номер документа о согласии   Ф.И.О. <3> лица, согласовавшего направление запроса в банк    
               
               
    истребованием у       <2>  
      сокращенное наименование организации, Ф.И.О. <3> индивидуального предпринимателя,    
               
    физического лица, не являющегося индивидуальным предпринимателем, нотариуса, занимающегося частной практикой, адвоката, учредившего адвокатский кабинет (указывается в именительном падеже)
   
               
    документов (информации) в соответствии со статьей 93.1 Налогового кодекса Российской Федерации, являющегося участником    
             
    сделки (операции)/совокупности сделок операций) <4>    
    с указанной в настоящем запросе     организацией    
      ликвидированной/ реорганизованной/ иностранной <4>      
             
               
    вынесением в отношении       <2>  
      сокращенное наименование организации, Ф.И.О. <3> индивидуального    
               
    предпринимателя, нотариуса, занимающегося частной практикой, адвоката, учредившего адвокатский кабинет (указывается в именительном падеже)    
    решения о взыскании налога          
               
           
    принятием в отношении       <2>  
      сокращенное наименование организации, Ф.И.О. <3> индивидуального    
               
    предпринимателя, нотариуса, занимающегося частной практикой, адвоката, учредившего адвокатский кабинет (указывается в именительном падеже)    
    решения          
      о приостановлении операций по счетам, приостановлении переводов электронных денежных средств/    
               
               
    об отмене приостановления операций по счетам, отмене приостановления переводов электронных денежных средств <4>  
         
               
    поступлением в отношении       <2>  
      сокращенное наименование организации, Ф.И.О. <3> индивидуального    
               
    предпринимателя, физического лица, не являющегося индивидуальным предпринимателем, нотариуса, занимающегося частной практикой, адвоката, учредившего адвокатский кабинет (указывается в именительном падеже)    
    запроса уполномоченного органа иностранного государства в случаях, предусмотренных международными договорами Российской Федерации    
       
               

в отношении <5>:

                                                   
  сокращенное наименование организации (обособленное подразделение организации), Ф.И.О. <3> индивидуального
 
                                                      ,
  предпринимателя, физического лица, не являющегося индивидуальным предпринимателем, нотариуса, занимающегося частной практикой, адвоката, учредившего адвокатский кабинет (указывается в именительном падеже)  
  дата рождения <6>             , место рождения <6>                       ,
  проживающего по адресу <6>                                                    
    почтовый индекс, субъект Российской Федерации, район, город, населенный пункт,  
                                                       
  улица (проспект, переулок и так далее), номер дома (владения), номер корпуса (строения), номер квартиры  
                                                       
  имеющего документ, удостоверяющий личность <6>                                                  
      наименование документа, серия и номер, дата выдачи  
                                                       
  ИНН <7>/КИО <8>                             КПП <7>                      
             
                                                       

необходимо представить:

           
  справку об остатках денежных средств (драгоценных металлов) по состоянию на "__" _________ 20__ г. <9> на всех вкладах <2>  
  (депозитах)     <10>,    
  действовавших     <11>.    
             
                                                       
  справку об остатках денежных средств (драгоценных металлов) на следующих вкладах (депозитах)                       <10>:   <2>
     
                                                         
    __________   N     <12>
    N п/п <13>                                                    
      сокращенное наименование организации, Ф.И.О. <3> индивидуального предпринимателя,    
                                                         
    по состоянию на "__" _________ 20__ г. <9>    
                                                         
                                                         

Указанную справку в течение трех рабочих дней со дня получения настоящего запроса необходимо представить в

наименование налогового органа и его код

в электронной форме по телекоммуникационным каналам связи со ссылкой на идентификатор

.
идентификатор настоящего запроса  

Контактный телефон и Ф.И.О. <3> должностного лица налогового органа:

.
       
руководитель (заместитель руководителя) налогового органа   личная подпись   Ф.И.О. <3>

<1> Регистрационный номер, присвоенный Банком России, порядковый номер филиала банка заполняются в соответствии с Книгой государственной регистрации кредитных организаций (далее - КГРКО). При этом для филиала банка указывается регистрационный номер, присвоенный Банком России, и порядковый номер филиала. Для подразделений Банка России указанные номера не заполняются.

<2> Нужное отметить знаком "X". Неотмеченные позиции в направляемом запросе не отражаются.

<3> Отчество указывается при наличии.

<4> Нужное указать.

<5> Лицо, в отношении которого сформирован запрос.

<6> Указывается информация в отношении физического лица, не являющегося индивидуальным предпринимателем, имеющаяся у налогового органа.

<7> В отношении физического лица, не являющегося индивидуальным предпринимателем, ИНН указывается при наличии. В отношении индивидуального предпринимателя, физического лица, не являющегося индивидуальным предпринимателем, нотариуса, занимающегося частной практикой, адвоката, учредившего адвокатский кабинет, КПП не указывается.

В отношении организации КПП не указывается в случае составления запроса в отношении вкладов (депозитов) организации с учетом вкладов (депозитов) всех обособленных подразделений организации. В случае составления запроса в отношении вкладов (депозитов) обособленного подразделения организации указывается КПП по месту нахождения обособленного подразделения организации. В случае составления запроса в отношении вкладов (депозитов) организации без учета вкладов (депозитов) обособленных подразделений организации указывается КПП по месту нахождения (администрирования) организации.

<8> Код иностранной организации.

<9> Запрос составляется в отношении остатков денежных средств (драгоценных металлов) на вкладах (депозитах) указанного лица по состоянию на указанную дату.

<10> Указывается один из вариантов:

"в банке с учетом информации филиалов банка";

"в банке без учета информации филиалов банка";

"в вышеуказанном филиале банка";

"в вышеуказанном подразделении Банка России".

<11> Указывается один из вариантов:

"по состоянию на "__" _________ 20__ г." (в случае составления запроса в отношении вкладов (депозитов) лица, в отношении которого сформирован запрос, по которым в Книге регистрации открытых счетов дата открытия ранее указанной даты, и одновременно дата закрытия соответствует или позднее указанной даты или отсутствует);

"в период с "__" _____ 20__ г. по "__" _____ 20__ г."." (в случае составления запроса в отношении вкладов (депозитов) лица, в отношении которого сформирован запрос, по которым в Книге регистрации открытых счетов дата открытия ранее или соответствует дате конца указанного периода, и одновременно дата закрытия соответствует или позже даты начала указанного периода или отсутствует).

<12> Указывается для каждого вклада (депозита), в отношении которого запрашивается информация.

<13> Указывается номер по порядку (1, 2 и так далее) каждого вклада (депозита), в отношении которого запрашивается информация, если их в сумме больше 1.

Приложение N 6
к приказу ФНС России
от 19.07.2018 N ММВ-7-2/460@

Форма по КНД 1123308

     
  N     сокращенное наименование банка или филиала банка
дата запроса   номер запроса    
        ИНН, КПП, БИК, регистрационный номер банка по КГРКО <1>, порядковый номер филиала банка по КГРКО

ЗАПРОС О ПРЕДСТАВЛЕНИИ ВЫПИСОК ПО ОПЕРАЦИЯМ ПО ВКЛАДАМ (ДЕПОЗИТАМ)

В соответствии с:

  пунктами 2 и 4 статьи 86 Налогового кодекса Российской Федерации и в связи с  
    проведением в отношении       <2>  
      сокращенное наименование организации, Ф.И.О. <3> индивидуального    
               
    предпринимателя, нотариуса, занимающегося частной практикой, адвоката, учредившего адвокатский кабинет (указывается в именительном падеже)    
        налоговой проверки      
    выездной/повторной выездной/камеральной <4>        
               
               
    проведением в отношении       <2>  
      Ф.И.О. <3> физического лица, не являющегося    
               
    индивидуальным предпринимателем (указывается в именительном падеже)    
          налоговой проверки при наличии согласия    
    выездной/ повторной выездной/ камеральной <4>      
               
    руководителя вышестоящего налогового органа/руководителя федерального органа исполнительной власти, уполномоченного по контролю и надзору в области налогов и сборов, /заместителя руководителя федерального органа исполнительной власти, уполномоченного по контролю и надзору в области налогов и сборов, <4>    
    о направлении запроса в банк:          
      вид документа о согласии   наименование и код налогового органа, согласовавшего направление запроса в банк    
    от __________ N _________          
    дата и номер документа о согласии   Ф.И.О. <3> лица, согласовавшего направление запроса в банк    
               
               
    проведением в отношении       <2>  
      сокращенное наименование организации, Ф.И.О. <3> индивидуального    
               
    предпринимателя, физического лица, не являющегося индивидуальным предпринимателем, нотариуса, занимающегося частной практикой, адвоката, учредившего адвокатский кабинет (указывается в именительном падеже)    
          налоговой проверки, являющегося    
    выездной/повторной выездной/камеральной <4>      
    участником     с указанной в настоящем запросе    
      сделки (операции)/ совокупности сделок операций) <4>      
          организацией    
    ликвидированной/реорганизованной/иностранной <4>      
               
               
    истребованием у       <2>  
      сокращенное наименование организации, Ф.И.О. <3> индивидуального предпринимателя,    
               
    нотариуса, занимающегося частной практикой, адвоката, учредившего адвокатский кабинет (указывается в именительном падеже)    
               
    документов (информации) в соответствии со статьей 93.1 Налогового кодекса Российской Федерации  
               
    истребованием у       <2>  
      Ф.И.О. <3> физического лица, не являющегося    
               
    индивидуальным предпринимателем (указывается в именительном падеже)    
               
    документов (информации) в соответствии с пунктом 1 статьи 93.1 Налогового кодекса Российской Федерации при наличии согласия    
               
               
    руководителя вышестоящего налогового органа/руководителя федерального органа исполнительной власти, уполномоченного по контролю и надзору в области налогов и сборов, /заместителя руководителя федерального органа исполнительной власти, уполномоченного по контролю и надзору в области налогов и сборов, <4>    
    о направлении запроса в банк:          
      вид документа о согласии   наименование и код налогового органа, согласовавшего направление запроса в банк    
               
    от __________ N _________          
    дата и номер документа о согласии   Ф.И.О. <3> лица, согласовавшего направление запроса в банк    
             
               
    истребованием у       <2>  
      сокращенное наименование организации, Ф.И.О. <3> индивидуального предпринимателя,    
               
    физического лица, не являющегося индивидуальным предпринимателем, нотариуса, занимающегося частной практикой, адвоката, учредившего адвокатский кабинет (указывается в именительном падеже)    
               
    документов (информации) в соответствии со статьей 93.1 Налогового кодекса Российской Федерации, являющегося участником
   
               
    сделки (операции)/совокупности сделок (операций) <4>    
    с указанной в настоящем запросе     организацией    
      ликвидированной/ реорганизованной/ иностранной <4>      
             
               
    вынесением в отношении       <2>  
      сокращенное наименование организации, Ф.И.О. <3> индивидуального    
               
    предпринимателя, нотариуса, занимающегося частной практикой, адвоката, учредившего адвокатский кабинет (указывается в именительном падеже)    
               
    решения о взыскании налога          
               
           
    принятием в отношении       <2>  
      сокращенное наименование организации, Ф.И.О. <3> индивидуального    
               
    предпринимателя, нотариуса, занимающегося частной практикой, адвоката, учредившего адвокатский кабинет (указывается в именительном падеже)    
    решения          
      о приостановлении операций по счетам, приостановлении переводов электронных денежных средств/    
               
    об отмене приостановления операций по счетам, отмене приостановления переводов электронных денежных средств <4>    
         
               
    поступлением в отношении       <2>  
      сокращенное наименование организации, Ф.И.О. <3> индивидуального    
               
    предпринимателя, физического лица, не являющегося индивидуальным предпринимателем, нотариуса, занимающегося частной практикой, адвоката, учредившего адвокатский кабинет (указывается в именительном падеже)    
    запроса уполномоченного органа иностранного государства в случаях, предусмотренных международными договорами Российской Федерации    
       
               

в отношении <5>:

                                                   
  сокращенное наименование организации (обособленное подразделение организации), Ф.И.О. <3> индивидуального
 
                                                      ,
  предпринимателя, физического лица, не являющегося индивидуальным предпринимателем, нотариуса, занимающегося частной практикой, адвоката, учредившего адвокатский кабинет (указывается в именительном падеже)  
  дата рождения <6>             , место рождения <6>                       ,
  проживающего по адресу <6>                                                    
      почтовый индекс, субъект Российской Федерации, район, город, населенный пункт,  
                                                      ,
  улица (проспект, переулок и так далее), номер дома (владения), номер корпуса (строения), номер квартиры  
                                                       
  имеющего документ, удостоверяющий личность <6>                                                  
         
                                                       
  ИНН <7>/КИО <8>                             КПП <7>                      
             
                                                       

необходимо представить:

           
  выписки по операциям за период с "__" _____________ 20__ г. по "__" ______________ 20__ г. <9> по всем вкладам (депозитам) <2>  
      <10>,    
  действовавших     <11>.    
             
                                                       
                                                         
  выписки по операциям по следующим вкладам (депозитам)                                             <2>
                                              <10>:  
       
                                                         
        N                                                
    N п/п <13>                                                    
    за период с "__" ______ 20__ г. по "__" ______ 20__ г. <9>.    
                                                         
                                                         

Указанные выписки в течение трех рабочих дней со дня получения настоящего запроса необходимо представить в

наименование налогового органа и его код

в электронной форме по телекоммуникационным каналам связи со ссылкой на идентификатор

.
идентификатор настоящего запроса  

Контактный телефон и Ф.И.О. <3> должностного лица налогового органа:

.
       
руководитель (заместитель руководителя) налогового органа   личная подпись   Ф.И.О. <3>

<1> Регистрационный номер, присвоенный Банком России, порядковый номер филиала банка заполняются в соответствии с Книгой государственной регистрации кредитных организаций (далее - КГРКО). При этом для филиала банка указывается регистрационный номер, присвоенный Банком России, и порядковый номер филиала. Для подразделений Банка России указанные номера не заполняются.

<2> Нужное отметить знаком "X". Неотмеченные позиции в направляемом запросе не отражаются.

<3> Отчество указывается при наличии.

<4> Нужное указать.

<5> Лицо, в отношении которого сформирован запрос.

<6> Указывается информация в отношении физического лица, не являющегося индивидуальным предпринимателем, имеющаяся у налогового органа.

<7> В отношении физического лица, не являющегося индивидуальным предпринимателем, ИНН указывается при наличии. В отношении индивидуального предпринимателя, физического лица, не являющегося индивидуальным предпринимателем, нотариуса, занимающегося частной практикой, адвоката, учредившего адвокатский кабинет, КПП не указывается.

В отношении организации КПП не указывается в случае составления запроса в отношении вкладов (депозитов) организации с учетом вкладов (депозитов) всех обособленных подразделений организации. В случае составления запроса в отношении вкладов (депозитов) обособленного подразделения организации указывается КПП по месту нахождения обособленного подразделения организации. В случае составления запроса в отношении вкладов (депозитов) организации без учета вкладов (депозитов) обособленных подразделений организации указывается КПП по месту нахождения (администрирования) организации.

<8> Код иностранной организации.

<9> Запрос составляется в отношении операций по вкладам (депозитам) указанного лица за указанный период.

<10> Указывается один из вариантов:

"в банке с учетом информации филиалов банка";

"в банке без учета информации филиалов банка";

"в вышеуказанном филиале банка";

"в вышеуказанном подразделении Банка России".

<11> Указывается один из вариантов:

"по состоянию на "__" _____ 20__ г." (в случае составления запроса в отношении вкладов (депозитов) лица, в отношении которого сформирован запрос, по которым в Книге регистрации открытых счетов дата открытия ранее указанной даты, и одновременно дата закрытия соответствует или позднее указанной даты или отсутствует);

"в период с "__" _____ 20__ г. по "__" _____ 20__ г."." (в случае составления запроса в отношении вкладов (депозитов) лица, в отношении которого сформирован запрос, по которым в Книге регистрации открытых счетов дата открытия ранее или соответствует дате конца указанного периода, и одновременно дата закрытия соответствует или позже даты начала указанного периода или отсутствует).

<12> Указывается для каждого вклада (депозита), в отношении которого запрашивается информация.

<13> Указывается номер по порядку (1, 2 и так далее) каждого вклада (депозита), в отношении которого запрашивается информация, если их в сумме больше 1.

Приложение N 7
к приказу ФНС России
от 19.07.2018 N ММВ-7-2/460@

Форма по КНД 1123304

       
  N     сокращенное наименование банка или филиала банка
дата запроса   номер запроса    
        ИНН, КПП, БИК, регистрационный номер банка по КГРКО <1>, порядковый номер филиала банка по КГРКО

ЗАПРОС О ПРЕДСТАВЛЕНИИ СПРАВКИ ОБ ОСТАТКАХ ЭЛЕКТРОННЫХ ДЕНЕЖНЫХ СРЕДСТВ

В соответствии с:

  пунктами 2 и 4 статьи 86 Налогового кодекса Российской Федерации и в связи с:  
    проведением в отношении       <2>  
      сокращенное наименование организации, Ф.И.О. <3> индивидуального    
               
    предпринимателя, нотариуса, занимающегося частной практикой, адвоката, учредившего адвокатский кабинет (указывается в именительном падеже)    
        налоговой проверки      
    выездной/повторной выездной/камеральной <4>        
               
               
    проведением в отношении       <2>  
      Ф.И.О. <3> физического лица, не являющегося    
               
    индивидуальным предпринимателем (указывается в именительном падеже)    
          налоговой проверки при наличии согласия    
    выездной/ повторной выездной/ камеральной <4>      
               
    руководителя вышестоящего налогового органа/руководителя федерального органа исполнительной власти, уполномоченного по контролю и надзору в области налогов и сборов, /заместителя руководителя федерального органа исполнительной власти, уполномоченного по контролю и надзору в области налогов и сборов, <4>    
    о направлении запроса в банк:          
      вид документа о согласии   наименование и код налогового органа, согласовавшего направление запроса в банк    
    от __________ N _________          
    дата и номер документа о согласии   Ф.И.О. <3> лица, согласовавшего направление запроса в банк    
               
               
    истребованием у       <2>  
      сокращенное наименование организации, Ф.И.О. <3> индивидуального    
               
    предпринимателя, нотариуса, занимающегося частной практикой, адвоката, учредившего адвокатский кабинет (указывается в именительном падеже)    
               
    документов (информации) в соответствии со статьей 93.1 Налогового кодекса Российской Федерации
   
           
               
    истребованием у       <2>  
      Ф.И.О. <3> физического лица, не являющегося    
               
    индивидуальным предпринимателем (указывается в именительном падеже)    
               
    документов (информации) в соответствии с пунктом 1 статьи 93.1 Налогового кодекса Российской Федерации при наличии согласия    
               
               
    руководителя вышестоящего налогового органа/руководителя федерального органа исполнительной власти, уполномоченного по контролю и надзору в области налогов и сборов, /заместителя руководителя федерального органа исполнительной власти, уполномоченного по контролю и надзору в области налогов и сборов, <4>    
    о направлении запроса в банк:          
      вид документа о согласии   наименование и код налогового органа, согласовавшего направление запроса в банк    
               
    от __________ N _________          
    дата и номер документа о согласии   Ф.И.О. <3> лица, согласовавшего направление запроса в банк    
               
               
    вынесением в отношении       <2>  
      сокращенное наименование организации, Ф.И.О. <3> индивидуального    
               
    предпринимателя, нотариуса, занимающегося частной практикой, адвоката, учредившего адвокатский кабинет (указывается в именительном падеже)    
               
    решения о взыскании налога  
             
               
    принятием в отношении       <2>  
      сокращенное наименование организации, Ф.И.О. <3> индивидуального    
               
    предпринимателя, нотариуса, занимающегося частной практикой, адвоката, учредившего адвокатский кабинет (указывается в именительном падеже)    
    решения          
      о приостановлении операций по счетам, приостановлении переводов электронных денежных средств/    
               
    об отмене приостановления операций по счетам, отмене приостановления переводов электронных денежных средств <4>    
               
           
    поступлением в отношении       <2>  
      сокращенное наименование организации, Ф.И.О. <3> индивидуального    
               
    предпринимателя, физического лица, не являющегося индивидуальным предпринимателем, нотариуса, занимающегося частной практикой, адвоката, учредившего адвокатский кабинет (указывается в именительном падеже)    
               
    запроса уполномоченного органа иностранного государства в случаях, предусмотренных международными договорами Российской Федерации    
       
               
  пунктом 3 статьи 7 Федерального закона от 22.05.2003 N 54-ФЗ "О применении контрольно-кассовой техники при осуществлении наличных денежных расчетов и (или) расчетов с использованием электронных средств платежа" и в связи с:  
    осуществлением в отношении          
      сокращенное наименование организации, Ф.И.О. <3>    
               
    индивидуального предпринимателя (указывается в именительном падеже)    
         
    контроля и надзора за соблюдением законодательства Российской Федерации о применении контрольно-кассовой техники, а также за полнотой учета выручки в организациях и у индивидуальных предпринимателей    
         
               

в отношении <5>:

                                                   
  сокращенное наименование организации (обособленное подразделение организации), Ф.И.О. <3> индивидуального  
                                                      ,
  предпринимателя, физического лица, не являющегося индивидуальным предпринимателем, нотариуса, занимающегося частной практикой, адвоката, учредившего адвокатский кабинет (указывается в именительном падеже)
 
  дата рождения <6>             , место рождения <6>                       ,
  проживающего по адресу <6>                                                   ,
      почтовый индекс, субъект Российской Федерации, район, город, населенный пункт,  
                                                       
  улица (проспект, переулок и так далее), номер дома (владения), номер корпуса (строения), номер квартиры  
                                                       
  имеющего документ, удостоверяющий личность <6>                                                  
      наименование документа, серия и номер, дата выдачи  
                                                       
  ИНН <7>/КИО <8>                             КПП <7>                      
             
                                                       

необходимо представить:

           
  справку об остатках электронных денежных средств по состоянию на "__" _____ 20__ г. <9> по всем электронным средствам платежа (за исключением неперсонифицированных электронных средств платежа) <2>  
      <10>,    
  действовавших     <11>.    
             
                                                       
  справку об остатках электронных денежных средств по следующим электронным средствам платежа                       <10>:   <2>
       
    __________         <12>
    N п/п <13>                                                  
                                                         
    Идентификатор (N)                                                
                                                         
    по состоянию на "__" _________ 20__ г. <9>    
                                                         
                                                         

Указанную справку в течение трех рабочих дней со дня получения настоящего запроса необходимо представить в  
  наименование налогового органа и его код

в электронной форме по телекоммуникационным каналам связи со ссылкой на идентификатор

.
идентификатор настоящего запроса  

Контактный телефон и Ф.И.О. <3> должностного лица налогового органа: _______________.

       
руководитель (заместитель руководителя) налогового органа   личная подпись   Ф.И.О. <3>

<1> Регистрационный номер, присвоенный Банком России, порядковый номер филиала банка заполняются в соответствии с Книгой государственной регистрации кредитных организаций (далее - КГРКО). При этом для филиала банка указывается регистрационный номер, присвоенный Банком России, и порядковый номер филиала.

<2> Нужное отметить знаком "X". Неотмеченные позиции в направляемом запросе не отражаются.

<3> Отчество указывается при наличии.

<4> Нужное указать.

<5> Лицо, в отношении которого сформирован запрос.

<6> Указывается информация в отношении физического лица, не являющегося индивидуальным предпринимателем, имеющаяся у налогового органа.

<7> В отношении физического лица, не являющегося индивидуальным предпринимателем, ИНН указывается при наличии. В отношении индивидуального предпринимателя, физического лица, не являющегося индивидуальным предпринимателем, нотариуса, занимающегося частной практикой, адвоката, учредившего адвокатский кабинет, КПП не указывается.

В отношении организации КПП не указывается в случае составления запроса в отношении электронных средств платежа организации с учетом электронных средств платежа всех обособленных подразделений организации. В случае составления запроса в отношении электронных средств платежа обособленного подразделения организации указывается КПП по месту нахождения обособленного подразделения организации. В случае составления запроса в отношении электронных средств платежа организации без учета электронных средств платежа обособленных подразделений организации указывается КПП по месту нахождения (администрирования) организации.

<8> Код иностранной организации.

<9> Запрос составляется в отношении остатков электронных денежных средств по электронным средствам платежа (за исключением неперсонифицированных электронных средств платежа), право использования которых было предоставлено указанному лицу, по состоянию на указанную дату.

<10> Указывается один из вариантов:

"в банке с учетом информации филиалов банка";

"в банке без учета информации филиалов банка";

"в вышеуказанном филиале банка".

<11> Указывается один из вариантов:

"по состоянию на "__" _____ 20__ г." (в случае составления запроса в отношении электронных средств платежа, право использования которых было предоставлено лицу, в отношении которого сформирован запрос, по состоянию на указанную дату);

"за период с "__" _____ 20__ г. по "__" _____ 20__ г."." (в случае составления запроса в отношении электронных средств платежа, право использования которых было предоставлено лицу, в отношении которого сформирован запрос, по состоянию на любую дату, относящуюся к указанному периоду).

<12> Указывается для каждого электронного средства платежа, в отношении которого запрашивается информация.

<13> Указывается номер по порядку (1, 2 и так далее) каждого электронного средства платежа, в отношении которого запрашивается информация, если их в сумме больше 1.

Приложение N 8
к приказу ФНС России
от 19.07.2018 N ММВ-7-2/460@

Форма по КНД 1123305

       
  N     сокращенное наименование банка или филиала банка
дата запроса   номер запроса    
        ИНН, КПП, БИК, регистрационный номер банка по КГРКО <1>, порядковый номер филиала банка по КГРКО

ЗАПРОС О ПРЕДСТАВЛЕНИИ СПРАВОК О ПЕРЕВОДАХ ЭЛЕКТРОННЫХ ДЕНЕЖНЫХ СРЕДСТВ

В соответствии с:

  пунктами 2 и 4 статьи 86 Налогового кодекса Российской Федерации и в связи с:  
    проведением в отношении       <2>  
      сокращенное наименование организации, Ф.И.О. <3> индивидуального    
               
    предпринимателя, нотариуса, занимающегося частной практикой, адвоката, учредившего адвокатский кабинет (указывается в именительном падеже)    
          налоговой проверки    
    выездной/повторной выездной/камеральной <4>      
               
               
    проведением в отношении       <2>  
      Ф.И.О. <3> физического лица, не являющегося    
               
    индивидуальным предпринимателем (указывается в именительном падеже)    
          налоговой проверки при наличии согласия    
    выездной/ повторной выездной/ камеральной <4>      
               
    руководителя вышестоящего налогового органа/руководителя федерального органа исполнительной власти, уполномоченного по контролю и надзору в области налогов и сборов, /заместителя руководителя федерального органа исполнительной власти, уполномоченного по контролю и надзору в области налогов и сборов, <4>    
               
    о направлении запроса в банк:          
      вид документа о согласии   наименование и код налогового органа, согласовавшего направление запроса в банк    
    от __________ N _________          
    дата и номер документа о согласии   Ф.И.О. <3> лица, согласовавшего направление запроса в банк    
             
               
    истребованием у       <2>  
      сокращенное наименование организации, Ф.И.О. <3> индивидуального    
               
    предпринимателя, нотариуса, занимающегося частной практикой, адвоката, учредившего адвокатский кабинет (указывается в именительном падеже)    
               
    документов (информации) в соответствии со статьей 93.1 Налогового кодекса Российской Федерации    
           
               
    истребованием у       <2>  
      Ф.И.О. <3> физического лица, не являющегося    
               
    индивидуальным предпринимателем (указывается в именительном падеже)    
               
    документов (информации) в соответствии с пунктом 1 статьи 93.1 Налогового кодекса Российской Федерации при наличии согласия    
               
               
    руководителя вышестоящего налогового органа/руководителя федерального органа исполнительной власти, уполномоченного по контролю и надзору в области налогов и сборов, /заместителя руководителя федерального органа исполнительной власти, уполномоченного по контролю и надзору в области налогов и сборов, <4>    
    о направлении запроса в банк:          
      вид документа о согласии   наименование и код налогового органа, согласовавшего направление запроса в банк    
               
    от __________ N _________          
    дата и номер документа о согласии   Ф.И.О. <3> лица, согласовавшего направление запроса в банк    
             
               
    вынесением в отношении       <2>  
      сокращенное наименование организации, Ф.И.О. <3> индивидуального    
               
    предпринимателя, нотариуса, занимающегося частной практикой, адвоката, учредившего адвокатский кабинет (указывается в именительном падеже)    
               
         
    решения о взыскании налога          
             
               
    принятием в отношении       <2>  
      сокращенное наименование организации, Ф.И.О. <3> индивидуального    
               
    предпринимателя, нотариуса, занимающегося частной практикой, адвоката, учредившего адвокатский кабинет (указывается в именительном падеже)    
    решения          
      о приостановлении операций по счетам, приостановлении переводов электронных денежных средств/    
               
    об отмене приостановления операций по счетам, отмене приостановления переводов электронных денежных средств <4>    
         
               
    поступлением в отношении       <2>  
      сокращенное наименование организации, Ф.И.О. <3> индивидуального    
               
    предпринимателя, физического лица, не являющегося индивидуальным предпринимателем, нотариуса, занимающегося частной практикой, адвоката, учредившего адвокатский кабинет (указывается в именительном падеже)    
    запроса уполномоченного органа иностранного государства в случаях, предусмотренных международными договорами Российской Федерации    
       
               

  пунктом 3 статьи 7 Федерального закона от 22.05.2003 N 54-ФЗ "О применении контрольно-кассовой техники при осуществлении наличных денежных расчетов и (или) расчетов с использованием электронных средств платежа" и в связи с:    
    проведением в отношении       <2>  
      сокращенное наименование организации, Ф.И.О. <3>    
             
    индивидуального предпринимателя (указывается в именительном падеже)    
    контроля и надзора за соблюдением законодательства Российской Федерации о применении контрольно-кассовой техники, а также за полнотой учета выручки в организациях и у индивидуальных предпринимателей    
               

в отношении <5>:

                                                     
  сокращенное наименование организации (обособленное подразделение организации), Ф.И.О. <3> индивидуального  
                                                      ,
  предпринимателя, физического лица, не являющегося индивидуальным предпринимателем, нотариуса, занимающегося частной практикой, адвоката, учредившего адвокатский кабинет (указывается в именительном падеже)
 
  дата рождения <6>             , место рождения <6>                       ,
  проживающего по адресу <6>                                                    
      почтовый индекс, субъект Российской Федерации, район, город, населенный пункт,  
                                                       
  улица (проспект, переулок и так далее), номер дома (владения), номер корпуса (строения), номер квартиры  
                                                       
  имеющего документ, удостоверяющий личность <6>                                                  
      наименование документа, серия и номер, дата выдачи  
                                                       
  ИНН <7>/КИО <8>                             КПП <7>                      
             
                                                       

необходимо представить:

           
  справку о переводах электронных денежных средств за период с "__" _____ 20__ г. по "__" _____ 20__ г. <9> с использованием всех электронных средств платежа (за исключением неперсонифицированных электронных средств платежа) <2>  
      <10>,    
  действовавших     <11>.    
             

справку об остатках электронных денежных средств по следующим электронным средствам платежа                       <10>:   <2>
       
    __________         <12>
    N п/п <13>                                                  
                                                         
    Идентификатор (N)                                                
                                                         
    по состоянию на "__" _________ 20__ г. <9>    
                                                         
                                                         

Указанные справки в течение трех рабочих дней со дня получения настоящего запроса необходимо представить в

наименование налогового органа и его код

в электронной форме по телекоммуникационным каналам связи со ссылкой на идентификатор

.
идентификатор настоящего запроса  

Контактный телефон и Ф.И.О. <3> должностного лица налогового органа:

.

       
руководитель (заместитель руководителя) налогового органа   личная подпись   Ф.И.О. <3>

<1> Регистрационный номер, присвоенный Банком России, порядковый номер филиала банка заполняются в соответствии с Книгой государственной регистрации кредитных организаций (далее - КГРКО). При этом для филиала банка указывается регистрационный номер, присвоенный Банком России, и порядковый номер филиала.

<2> Нужное отметить знаком "X". Неотмеченные позиции в направляемом запросе не отражаются.

<3> Отчество указывается при наличии.

<4> Нужное указать.

<5> Лицо, в отношении которого сформирован запрос.

<6> Указывается информация в отношении физического лица, не являющегося индивидуальным предпринимателем, имеющаяся у налогового органа.

<7> В отношении физического лица, не являющегося индивидуальным предпринимателем, ИНН указывается при наличии. В отношении индивидуального предпринимателя, физического лица, не являющегося индивидуальным предпринимателем, нотариуса, занимающегося частной практикой, адвоката, учредившего адвокатский кабинет, КПП не указывается.

В отношении организации КПП не указывается в случае составления запроса в отношении электронных средств платежа организации с учетом электронных средств платежа всех обособленных подразделений организации. В случае составления запроса в отношении электронных средств платежа обособленного подразделения организации указывается КПП по месту нахождения обособленного подразделения организации. В случае составления запроса в отношении электронных средств платежа организации без учета электронных средств платежа обособленных подразделений организации указывается КПП по месту нахождения (администрирования) организации.

<8> Код иностранной организации.

<9> Запрос составляется в отношении переводов электронных денежных средств с использованием электронных средств платежа (за исключением неперсонифицированных электронных средств платежа), право использования которых было предоставлено указанному лицу, за указанный период.

<10> Указывается один из вариантов:

"в банке с учетом информации филиалов банка";

"в банке без учета информации филиалов банка";

"в вышеуказанном филиале банка".

<11> Указывается один из вариантов:

"по состоянию на "__" ________ 20__ г." (в случае составления запроса в отношении электронных средств платежа, право использования которых было предоставлено лицу, в отношении которого сформирован запрос, по состоянию на указанную дату);

"за период с "__" _______ 20__ г. по "__" ______ 20__ г."." (в случае составления запроса в отношении электронных средств платежа, право использования которых было предоставлено лицу, в отношении которого сформирован запрос, по состоянию на любую дату, относящуюся к указанному периоду).

<12> Указывается для каждого электронного средства платежа, в отношении которого запрашивается информация.

<13> Указывается номер по порядку (1, 2 и так далее) каждого электронного средства платежа, в отношении которого запрашивается информация, если их в сумме больше 1.

Приложение N 9
к приказу ФНС России
от 19.07.2018 г. N ММВ-7-2/460@

ФОРМАТ ЗАПРОСА О ПРЕДСТАВЛЕНИИ СПРАВКИ О НАЛИЧИИ СЧЕТОВ (СПЕЦИАЛЬНЫХ БАНКОВСКИХ СЧЕТОВ, ВКЛАДОВ, ДЕПОЗИТОВ) В ЭЛЕКТРОННОЙ ФОРМЕ

I. ОБЩИЕ СВЕДЕНИЯ

1. Настоящий формат описывает требования к XML файлам (далее - файлам обмена) передачи по телекоммуникационным каналам связи в целях обеспечения электронного документооборота по представлению в налоговый орган и направлению из налогового органа документов, используемых налоговыми органами при реализации своих полномочий в отношениях, регулируемых законодательством о налогах и сборах.

2. Номер версии настоящего формата 4.00.

II. ОПИСАНИЕ ФАЙЛА ОБМЕНА

3. Имя файла обмена должно иметь следующий вид:

RAK_OGGGGMMDD_N, где:

R - префикс, принимающий значение ZSN;

A - принимает значения:

1 - для первичного зашифрованного файла; 2 - 9 - для исправленного зашифрованного файла;

K - идентификатор получателя информации, имеет вид:

bbbbbbb - код банка (филиала банка), заключившего договор, или подразделения Банка России, в который(ое) или через который(ое) направляется зашифрованный файл, включающий с 3 по 9 разряды банковского идентификационного кода (БИК) участника расчетов на территории Российской Федерации в соответствии со Справочником банковских идентификационных кодов в платежной системе Банка России (далее - Справочник БИК), ведение которого осуществляется в соответствии с Положением Банка России от 06.07.2017 N 595-П "О платежной системе Банка России" (зарегистрировано Министерством юстиции Российской Федерации 06.10.2017, регистрационный номер 48458), (далее - код банка (филиала банка);

O - идентификатор отправителя информации, имеет вид:

KKKK - код налогового органа, направившего сообщение, в соответствии со Справочником кодов обозначений налоговых органов для целей учета налогоплательщиков (далее - СОУН) (4 символа с лидирующими нулями);

GGGG - год направления передаваемого файла, MM - месяц направления передаваемого файла, DD - день направления передаваемого файла;

N - порядковый номер файла в течение дня (6 цифр с лидирующими нулями, начиная с 1).

Расширение имени файла имеет вид:

Xml - в наименовании файла в электронной форме;

Vrb - в наименовании зашифрованного файла.

Расширение имени файла может указываться как строчными, так и прописными буквами.

Параметры первой строки файла обмена

Первая строка XML файла должна иметь следующий вид:

<?xml version ="1.0" encoding ="windows-1251"?>

Имя файла, содержащего XML схему файла обмена, должно иметь следующий вид:

ZSN_400.

Расширение имени файла - xsd.

XML схема файла обмена приводится отдельным файлом.

4. Логическая модель файла обмена представлена в виде диаграммы структуры файла обмена на рисунке 1 настоящего формата. Элементами логической модели файла обмена являются элементы и атрибуты XML файла. Перечень структурных элементов логической модели файла обмена и сведения о них приведены в таблицах настоящего формата.

Для каждого структурного элемента логической модели файла обмена приводятся следующие сведения:

наименование элемента. Приводится полное наименование элемента <1>;

<1> В строке таблицы могут быть описаны несколько элементов, наименования которых разделены символом "|". Такая форма записи применяется в случае возможного наличия в файле обмена только одного элемента из описанных в этой строке.

сокращенное наименование (код) элемента. Приводится сокращенное наименование элемента. Синтаксис сокращенного наименования должен удовлетворять спецификации XML;

признак типа элемента. Может принимать следующие значения: "С" - сложный элемент логической модели (содержит вложенные элементы), "П" - простой элемент логической модели, реализованный в виде элемента XML файла, "А" - простой элемент логической модели, реализованный в виде атрибута элемента XML файла. Простой элемент логической модели не содержит вложенные элементы;

формат элемента. Формат элемента представляется следующими условными обозначениями: T - символьная строка; N - числовое значение (целое или дробное).

Формат символьной строки указывается в виде T(n-к) или T(=к), где: n - минимальное количество знаков, к - максимальное количество знаков, символ "-" - разделитель, символ "=" означает фиксированное количество знаков в строке. В случае если минимальное количество знаков равно 0, формат имеет вид T(0-к). В случае если максимальное количество знаков не ограничено, формат имеет вид T(n-).

Формат числового значения указывается в виде N(m.k), где: m - максимальное количество знаков в числе, включая знак (для отрицательного числа), целую и дробную часть числа без разделяющей десятичной точки, k - максимальное число знаков дробной части числа. Если число знаков дробной части числа равно 0 (то есть число целое), то формат числового значения имеет вид N(m).

Для простых элементов, являющихся базовыми в XML (определенными в сети интернет по электронному адресу: http://www.w3.org/TR/xmlschema-0), например, элемент с типом "date", поле "Формат элемента" не заполняется. Для таких элементов в поле "Дополнительная информация" указывается тип базового элемента;

признак обязательности элемента определяет обязательность присутствия элемента (совокупности наименования элемента и его значения) в файле обмена. Признак обязательности элемента может принимать следующие значения: "О" - наличие элемента в файле обмена обязательно; "Н" - присутствие элемента в файле обмена необязательно, то есть элемент может отсутствовать. Если элемент принимает ограниченный перечень значений (по классификатору, кодовому словарю и тому подобному), то признак обязательности элемента дополняется символом "К". Например, "ОК". В случае если количество реализаций элемента может быть более одной, то признак обязательности элемента дополняется символом "М". Например, "НМ", "ОКМ".

К вышеперечисленным признакам обязательности элемента может добавляться значение "У" в случае описания в XML схеме условий, предъявляемых к элементу в файле обмена, описанных в графе "Дополнительная информация". Например, "НУ", "ОКУ";

дополнительная информация содержит, при необходимости, требования к элементу файла обмена, не указанные ранее. Для сложных элементов указывается ссылка на таблицу, в которой описывается состав данного элемента. Для элементов, принимающих ограниченный перечень значений из классификатора (кодового словаря и тому подобного), указывается соответствующее наименование классификатора (кодового словаря и тому подобного) или приводится перечень возможных значений. Для классификатора (кодового словаря и тому подобного) может указываться ссылка на его местонахождение. Для элементов, использующих пользовательский тип данных, указывается наименование типового элемента.

Рисунок 1. Диаграмма структуры файла обмена

Таблица 4.1

Файл обмена (Файл)

Наименование элемента Сокращенное наименование (код) элемента Признак типа элемента Формат элемента Признак обязательности элемента Дополнительная информация
Идентификатор файла ИдЭС А T(=36) О Типовой элемент <GUIDтип>.
Глобально-уникальный идентификатор (Globally Unique Identifier) - 128-битное число в виде строки из 32 шестнадцатеричных цифр, разделенных дефисами. Например 6F9619FF-8B86-D011-B42D-00CF4FC994FF
Тип информации ТипИнф А T(=10) О Принимает значение: "ЗАПНОНАЛИЧ"
Версия программы, с помощью которой сформирован файл ВерсПрог А T(1-40) О Принимает значение: <наименование><пробел><версия>
Телефон отправителя ТелОтпр А T(1-20) О  
Должность отправителя ДолжнОтпр А T(1-100) О  
Фамилия отправителя ФамОтпр А T(1-60) О  
Версия формата ВерсФорм А N(4.2) О Принимает значение: "4.00"
Состав и структура документа ЗАПНОНАЛИЧ С   О Состав элемента представлен в таблице 4.2

Таблица 4.2

Состав и структура документа (ЗАПНОНАЛИЧ)

Наименование элемента Сокращенное наименование (код) элемента Признак типа элемента Формат элемента Признак обязательности элемента Дополнительная информация
Номер запроса налогового органа НомЗапр А T(10) О  
Дата запроса налогового органа ДатаЗапр А   О Типовой элемент <xs:date>.
Дата в формате ГГГГ-ММ-ДД
Вид запроса ВидЗапр А T(=1) О Принимает значение:
1 - Запрос о представлении справки о наличии счетов (специальных банковских счетов) <1>;
6 - Запрос о представлении справки о наличии вкладов (депозитов)
Тип запроса ТипЗапр А T(=1) О Принимает значение:
1 - Запрос в банк с учетом информации филиалов банка <2>;
2 - Запрос в банк без учета информации филиалов банка <3>;
3 - Запрос в вышеуказанный филиал банка <4>;
4 - Запрос в вышеуказанное подразделение Банка России <5>
Идентификатор запроса ИдЗапр А T(=22) О Типовой элемент <ИдЗапрТип>.
Принимает значение:
<код><год><месяц><день><номер>.
Например:
"ККККГГГГММДДNNNNNNNNNN", где: <код> = коду налогового органа из элемента <КодНО>;
<год><месяц><день> = году, месяцу и дню запроса из элемента <ДатаЗапр>;
<номер> = номеру запроса из элемента <НомЗапр>
Мотивировочная часть запроса МотивЗапр С   О Состав элемента представлен в таблице 4.3
Сведения о налоговом органе СвНО С   О Типовой элемент <СвНОТип>.
Состав элемента представлен в таблице 4.5
Сведения о банке (филиале банка) | СвБанк С   О Типовой элемент <БанкТип>.
Состав элемента представлен в таблице 4.6
Сведения о подразделении Банка России СвУБР С   О Типовой элемент <УБРТип>.
Состав элемента представлен в таблице 4.7
Сведения о лице, в отношении которого сформирован запрос СвПл С   О Типовой элемент <СвПлТип>.
Состав элемента представлен в таблице 4.8
Запрос о наличии счетов (специальных банковских счетов, вкладов, депозитов), действовавших по состоянию на дату <6> | ДейстПоСост С   О Состав элемента представлен в таблице 4.9
Запрос о наличии счетов (специальных банковских счетов, вкладов, депозитов), имеющихся (имевшихся) за период <7> ИмПериод С   О Состав элемента представлен в таблице 4.10
Руководитель (заместитель руководителя) налогового органа Руководитель С   О Типовой элемент <РукНОТип>.
Состав элемента представлен в таблице 4.15

<1> Здесь и далее к счетам (специальным банковским счетам) лица, в отношении которого сформирован запрос, относятся счета (специальные банковские счета), открытые в соответствии с договором банковского счета (в том числе номинальные счета, счета эскроу, публичные депозитные счета, открытые в соответствии с договором номинального счета, договором счета эскроу, договором публичного депозитного счета), владельцем которых (клиентом банка) является лицо, в отношении которого сформирован запрос, а также номинальные счета, счета эскроу, публичные депозитные счета, открытые в соответствии с договором номинального счета, договором счета эскроу, договором публичного депозитного счета, владельцем которых (клиентом банка) является иное лицо, но депонентом и (или) бенефициаром по ним является лицо, в отношении которого сформирован запрос.

<2> В этом случае запрос касается счетов (специальных банковских счетов, вкладов, депозитов) в банке, включая счета (специальные банковские счета, вклады, депозиты) в филиалах банка.

<3> В этом случае запрос касается счетов (специальных банковских счетов, вкладов, депозитов) в банке, за исключением счетов (специальных банковских счетов, вкладов, депозитов) в филиалах банка.

<4> В этом случае запрос касается счетов (специальных банковских счетов, вкладов, депозитов) в этом филиале банка.

<5> В этом случае запрос касается счетов (специальных банковских счетов, вкладов, депозитов) в этом подразделении Банка России.

<6> Элемент заполняется в случае составления запроса в отношении:

счетов (специальных банковских счетов) лица, в отношении которого сформирован запрос, по которым в Книге регистрации открытых счетов дата открытия ранее указанной даты, и одновременно дата закрытия соответствует или позднее указанной даты или отсутствует;

вкладов (депозитов) лица, в отношении которого сформирован запрос, по которым в Книге регистрации открытых счетов дата открытия ранее указанной даты, и одновременно дата закрытия соответствует или позднее указанной даты или отсутствует;

<7> Элемент заполняется в случае составления запроса в отношении:

счетов (специальных банковских счетов) лица, в отношении которого сформирован запрос, по которым в Книге регистрации открытых счетов дата открытия ранее или соответствует дате конца указанного периода, и одновременно дата закрытия соответствует или позже даты начала указанного периода или отсутствует);

вкладов (депозитов) лица, в отношении которого сформирован запрос, по которым в Книге регистрации открытых счетов дата открытия ранее или соответствует дате конца указанного периода, и одновременно дата закрытия соответствует или позже даты начала указанного периода или отсутствует).

Таблица 4.3

Мотивировочная часть запроса (МотивЗапр)

Наименование элемента Сокращенное наименование (код) элемента Признак типа элемента Формат элемента Признак обязательности элемента Дополнительная информация
Код основания запроса КодОснов А T(=4) О Заполняется четырехсимвольный цифровой код, в каждой позиции которого проставляется "1", если применяется норма в соответствии со Справочником "Основания запроса", или "0", если не применяется.
Вторая, третья и четвертая позиция настоящего кода принимают значение = "0", если <ВидЗапр> = "6"
Обоснование запроса Обоснов С   ОМ Состав элемента представлен в таблице 4.4

Таблица 4.4

Обоснование запроса (Обоснов)

Наименование элемента Сокращенное наименование (код) элемента Признак типа элемента Формат элемента Признак обязательности элемента Дополнительная информация
Код обоснования запроса КодОбоснов А T(1-2) О Заполняется цифровой код в соответствии со Справочником "Обоснования запроса".
Не может быть = <10 | 11 | 12>, если <ВидЗапр> = "6"
Вид налоговой проверки ВидПров А T(=1) НУ Принимает значение:
1 - выездная налоговая проверка;
2 - повторная выездная налоговая проверка;
3 - камеральная налоговая проверка.
Заполняется, если <КодОбоснов> = <1 | 2 | 3>
Краткое наименование налогового органа, согласовавшего направление запроса в банк НаимНО А T(1-160) НУ По справочнику СОУН.
Заполняется если <КодОбоснов> = <2 | 5>
Код налогового органа, согласовавшего направление запроса в банк КодНО А T(=4) НУ Типовой элемент <ИФНСТип>.
Заполняется если <КодОбоснов> = <2 | 5>
Должность лица, согласовавшего направление запроса в банк ДолжнЛицСогл А T(=1) НУ Принимает значение:
1 - руководитель вышестоящего налогового органа;
2 - руководитель федерального органа исполнительной власти, уполномоченного по контролю и надзору в области налогов и сборов;
3 - заместитель руководителя федерального органа исполнительной власти, уполномоченного по контролю надзору в области налогов и сборов.
Заполняется если <КодОбоснов> = <2 | 5>
Ф.И.О. лица, согласовавшего направление запроса в банк ФИОЛицСогл А T(1-100) НУ Заполняется если <КодОбоснов> = <2 | 5>
Вид документа о согласии направление запроса в банк ВидДокСогл А T(1-50) НУ Заполняется если <КодОбоснов> = <2 | 5>
Дата документа о согласии направление запроса в банк ДатаДокСогл А   НУ Типовой элемент <xs:date>.
Дата в формате ГГГГ-ММ-ДД. Заполняется если <КодОбоснов> = <2 | 5>
Номер документа о согласии направление запроса в банк НомерДокСогл А T(1-50) НУ Заполняется если <КодОбоснов> = <2 | 5>
Вид сделки (операции)/совокупности сделок (операций) ВидСделки А T(=1) НУ Принимает значение:
1 - сделка (операция);
2 - совокупность сделок (операций).
Заполняется если <КодОбоснов> = <3 | 6>
Статус организации, в отношении которой направляется запрос ТипЛица А T(=1) НУ Принимает значение:
1 - ликвидированная организация;
2 - реорганизованная организация;
3 - иностранная организация.
Заполняется если <КодОбоснов> = <3 | 6>
Вид решения ВидРешПр А T(=1) НУ Принимает значение:
1 - решение о приостановлении операций по счетам, о приостановлении переводов электронных денежных средств;
2 - решение об отмене приостановления операций по счетам, об отмене приостановления переводов электронных денежных средств.
Заполняется если <КодОбоснов> = "8"
Сведения о плательщике в отношении которого проводятся мероприятия, указанные в обосновании СвПлОбоснов С   О Сведения о плательщике в отношении которого проводятся мероприятия, указанные в обосновании.
Состав элемента представлен в таблице 4.16

Таблица 4.5

Сведения о налоговом органе (СвНОТип)

Наименование элемента Сокращенное наименование (код) элемента Признак типа элемента Формат элемента Признак обязательности элемента Дополнительная информация
Код налогового органа КодНО А T(=4) О Типовой элемент <ИФНСТип>
Краткое наименование налогового органа НаимНО А T(1-160) ОК По справочнику СОУН
Контактный телефон должностного лица налогового органа Телефон А T(1-20) О  
Фамилия, имя, отчество должностного лица налогового органа ФИОДЛ С   О Типовой элемент <ФИОТип>.
Состав элемента представлен в таблице 4.14

Таблица 4.6

Сведения о банке (филиале банка) (БанкТип)

Наименование элемента Сокращенное наименование (код) элемента Признак типа элемента Формат элемента Признак обязательности элемента Дополнительная информация
Регистрационный номер банка по КГРКО РегНом А N(4) О  
Номер филиала банка по КГРКО НомФил А N(4) О Для банков принимает значение: "0"
Банковский идентификационный код БИК А T(=9) ОК Типовой элемент <БИКтип>.
По Справочнику БИК
Сокращенное наименование банка или филиала банка НаимБанк А T(1-160) О  
ИНН банка ИННБанк А T(=10) О Типовой элемент <ИННЮЛтип>
КПП банка (филиала банка) КППБанк А T(=9) О Типовой элемент <КППТип>

Таблица 4.7

Сведения о подразделении Банка России (УБРТип)

Наименование элемента Сокращенное наименование (код) элемента Признак типа элемента Формат элемента Признак обязательности элемента Дополнительная информация
Банковский идентификационный код БИК А T(=9) ОК Типовой элемент <БИКтип>.
По Справочнику БИК
Сокращенное наименование подразделения Банка России НаимУБР А T(1-160) О  
ИНН Банка России ИННБР А T(=10) О Типовой элемент <ИННЮЛтип>.
Принимает значение: "7702235133"
КПП подразделения Банка России КППУБР А T(=9) О Типовой элемент <КППТип>

Таблица 4.8

Сведения о лице, в отношении которого сформирован запрос (СвПлТип)

Наименование элемента Сокращенное наименование (код) элемента Признак типа элемента Формат элемента Признак обязательности элемента Дополнительная информация
Организация (филиал организации) | ПлЮЛ С   О Типовой элемент <ПлЮЛТип>.
Состав элемента представлен в таблице 4.11. Заполняется если <КодОбоснов> = <1 | 3 | 4 | 6 | 7 | 8 | 9 | 10 | 11 | 12>
Индивидуальный предприниматель, нотариус, занимающийся частной практикой, адвокат, учредивший адвокатский кабинет | ПлИП С   О Типовой элемент <ПлИПТип>.
Состав элемента представлен в таблице 4.12.
Заполняется если <КодОбоснов> = <1 | 4 | 7 | 8 | 9 | 11 | 12>
Типовой элемент <ПФЛТип>.
Физическое лицо, не являющееся индивидуальным предпринимателем ПФЛ С   О Состав элемента представлен в таблице 4.13.
Заполняется если <КодОбоснов> = <2 | 5>.
Заполняется информация, имеющаяся в налоговом органе

Таблица 4.9

Запрос о наличии счетов (специальных банковских счетов, вкладов, депозитов), действовавших по состоянию на дату (ДейстПоСост)

Наименование элемента Сокращенное наименование (код) элемента Признак типа элемента Формат элемента Признак обязательности элемента Дополнительная информация
По состоянию на дату ДатаПоСост А   О Типовой элемент <xs:date>.
Дата в формате ГГГГ-ММ-ДД

Таблица 4.10

Запрос о наличии счетов (специальных банковских счетов, вкладов, депозитов), имеющихся (имевшихся) за период (ИмПериод)

Наименование элемента Сокращенное наименование (код) элемента Признак типа элемента Формат элемента Признак обязательности элемента Дополнительная информация
Дата начала периода ДатаНач А   О Типовой элемент <xs:date>.
Дата в формате ГГГГ-ММ-ДЦ
Дата конца периода ДатаКон А   О Типовой элемент <xs:date>.
Дата в формате ГГГГ-ММ-ДД

Таблица 4.11

Организация (филиал организации) (ПлЮЛТип)

Наименование элемента Сокращенное наименование (код) элемента Признак типа элемента Формат элемента Признак обязательности элемента Дополнительная информация
ИНН налогоплательщика или Код иностранной организации ИННЮЛ А T(=10) | T(=5) О Типовой элемент <ИННЮЛТип>
КПП налогоплательщика <8> КПП А T(=9) НУ Типовой элемент <КППТип>
Сокращенное наименование организации (филиала организации) НаимЮЛ А T(1-160) О  

<8> Элемент заполняется в случае составления запроса в отношении счетов (специальных банковских счетов, вкладов, депозитов) организации без учета счетов (специальных банковских счетов, вкладов, депозитов) обособленных подразделений организации или в случае составления запроса в отношении счетов (специальных банковских счетов, вкладов, депозитов) обособленного подразделения организации. В отношении счетов (специальных банковских счетов, вкладов, депозитов) организации без учета счетов (специальных банковских счетов, вкладов, депозитов) обособленных подразделений организации указывается КПП по месту нахождения (администрирования) организации. В отношении счетов (специальных банковских счетов, вкладов, депозитов) обособленного подразделения организации указывается КПП по месту нахождения обособленного подразделения организации.

Элемент не заполняется в случае составления запроса в отношении счетов (специальных банковских счетов, вкладов, депозитов) организации с учетом счетов (специальных банковских счетов, вкладов, депозитов) обособленных подразделений организации.

Таблица 4.12

Индивидуальный предприниматель, нотариус, занимающийся частной практикой, адвокат, учредивший адвокатский кабинет (ПлИПТип)

Наименование элемента Сокращенное наименование (код) элемента Признак типа элемента Формат элемента Признак обязательности элемента Дополнительная информация
ИНН физического лица ИННИП А T(=12) О Типовой элемент <ИННФЛТип>
Фамилия, имя, отчество физического лица ФИО С   О Типовой элемент <ФИОТип>.
Состав элемента представлен в таблице 4.14

Таблица 4.13

Физическое лицо, не являющееся индивидуальным предпринимателем (ПФЛТип)

Наименование элемента Сокращенное наименование (код) элемента Признак типа элемента Формат элемента Признак обязательности элемента Дополнительная информация
ИНН физического лица ИННФЛ А T(=12) Н Типовой элемент <ИННФЛТип>
Дата рождения ДатаРожд А   Н Типовой элемент <xs:date>.
Дата в формате ГГГГ-ММ-ДД
Место рождения МестоРожд А T(1-254) Н  
Код документа, удостоверяющего личность КодДУЛ А T(=2) Н Принимает значение в соответствии со Справочником "Виды документов, удостоверяющих личность налогоплательщика"
Серия и номер документа СерНомДок А T(1-25) Н По шаблону Справочника "Виды документов, удостоверяющих личность налогоплательщика"
Дата выдачи документа ДатаДок А   Н Типовой элемент <xs:date>.
Дата в формате ГГГГ-ММ-ДД
Фамилия, имя, отчество физического лица ФИО С   О Типовой элемент <ФИОТип>.
Состав элемента представлен в таблице 4.14
Адрес плательщика АдрПлат С   Н Типовой элемент <АдрФИАСТип>.
Состав элемента представлен в таблице 4.17

Таблица 4.14

Фамилия, имя, отчество (ФИОТип)

Наименование элемента Сокращенное наименование (код) элемента Признак типа элемента Формат элемента Признак обязательности элемента Дополнительная информация
Фамилия Фамилия А T(1-60) О  
Имя Имя А T(1-60) О  
Отчество Отчество А T(1-60) Н  

Таблица 4.15

Руководитель (заместитель руководителя) налогового органа (РукНОТип)

Наименование элемента Сокращенное наименование (код) элемента Признак типа элемента Формат элемента Признак обязательности элемента Дополнительная информация
Должность руководителя (заместителя руководителя) налогового органа ДолжРук А T(=1) О Принимает значение:
1 - руководитель налогового органа;
2 - заместитель руководителя налогового органа
Фамилия, имя, отчество руководителя (заместителя руководителя) ФИО С   О Типовой элемент <ФИОТип>.
Состав элемента представлен в таблице 4.14

Таблица 4.16

Сведения о плательщике в отношении которого проводятся мероприятия, указанные в обосновании (СвПлОбоснов)

Наименование элемента Сокращенное наименование (код) элемента Признак типа элемента Формат элемента Признак обязательности элемента Дополнительная информация
Сокращенное наименование организации | НПлЮЛ П T(1-160) О  
Фамилия, имя, отчество индивидуального предпринимателя, нотариуса, занимающегося частной практикой, адвоката, учредившего адвокатский кабинет | НПлИП С   О Типовой элемент <ФИОТип>.
Состав элемента представлен в таблице 4.14
Фамилия, имя, отчество физического лица, не являющегося индивидуальным предпринимателем НПлФЛ С   О Типовой элемент <ФИОТип>.
Состав элемента представлен в таблице 4.14

Таблица 4.17

Адрес по ФИАС (АдрФИАСТип)

Наименование элемента Сокращенное наименование (код) элемента Признак типа элемента Формат элемента Признак обязательности элемента Дополнительная информация
Уникальный идентификационный номер ИдНом А T(1-36) Н  
Почтовый индекс Индекс А T(=6) Н  
Субъект Российской Федерации (код) Регион П T(=2) ОК Типовой элемент <ССРФТип>.
Принимает значение в соответствии со справочником "Коды субъектов Российской Федерации" согласно приложению N 2 к Порядку заполнения формы уведомления о контролируемых сделках, утвержденному приказом ФНС России от 07.05.2018 N ММВ-7-13/249@ "Об утверждении формы уведомления о контролируемых сделках, формата представления уведомления о контролируемых сделках в электронной форме, порядка заполнения формы уведомления о контролируемых сделках, а также порядка представления уведомления о контролируемых сделках в электронной форме и признании утратившим силу приказа ФНС России от 27 июля 2012 г. N ММВ-7-13/524@" (Зарегистрировано Министерством юстиции Российской Федерации 13.08.2018, регистрационный номер 51864)
Муниципальный район/городской округ/внутригородская территория города федерального значения МуниципРайон С   О Типовой элемент <ВидНаимКодТип>.
Состав элемента представлен в таблице 4.18
Городское поселение/сельское поселение/межселенная территория в составе муниципального района/внутригородской район городского округа ГородСелПоселен С   Н Типовой элемент <ВидНаимКодТип>.
Состав элемента представлен в таблице 4.18
Населенный пункт (город, деревня, село и прочее) НаселенПункт С   Н Типовой элемент <ВидНаимТип>.
Состав элемента представлен в таблице 4.19
Элемент планировочной структуры ЭлПланСтруктур С   Н Типовой элемент <ТипНаимТип>.
Состав элемента представлен в таблице 4.20
Элемент улично-дорожной сети ЭлУлДорСети С   Н Типовой элемент <ТипНаимТип>.
Состав элемента представлен в таблице 4.20
Земельный участок (номер) ЗемелУчасток П T(1-50) Н  
Здание/сооружение/объект незавершенного строительства Здание С   НМ Типовой элемент <НомерТип>.
Состав элемента представлен в таблице 4.21
Помещение в пределах здания, сооружения/машино-место ПомещЗдания С   Н Типовой элемент <НомерТип>.
Состав элемента представлен в таблице 4.21
Помещение в пределах квартиры ПомещКвартиры С   Н Типовой элемент <НомерТип>.
Состав элемента представлен в таблице 4.21

ПРИМЕЧАНИЕ. Задается в соответствии с Федеральной информационной адресной системой (ФИАС).

Таблица 4.18

Сведения о виде (код) и наименовании адресного элемента (ВидНаимКодТип)

Наименование элемента Сокращенное наименование (код) элемента Признак типа элемента Формат элемента Признак обязательности элемента Дополнительная информация
Вид (код) элемента ВидКод А T(=1) ОК Принимает значения:
для элемента <МуниципРайон>
1 - муниципальный район |
2 - городской округ |
3 - внутригородская территория города федерального значения
для элемента <ГородСелПоселен>
1 - городское поселение |
2 - сельское поселение |
3 - межселенная территория в составе муниципального района |
4 - внутригородской район городского округа
Наименование элемента Наим А T(1-255) О  

Таблица 4.19

Сведения о виде и наименовании адресного элемента (ВидНаимТип)

Наименование элемента Сокращенное наименование (код) элемента Признак типа элемента Формат элемента Признак обязательности элемента Дополнительная информация
Вид элемента Вид А T(1-50) О  
Наименование элемента Наим А T(1-255) О  

Таблица 4.20

Сведения о типе и наименовании адресного элемента (ТипНаимТип)

Наименование элемента Сокращенное наименование (код) элемента Признак типа элемента Формат элемента Признак обязательности элемента Дополнительная информация
Тип элемента Тип А T(1-50) О  
Наименование элемента Наим А T(1-255) О  

Таблица 4.21

Сведения о номере адресного элемента (НомерТип)

Наименование элемента Сокращенное наименование (код) элемента Признак типа элемента Формат элемента Признак обязательности элемента Дополнительная информация
Тип элемента Тип А T(1-50) О  
Номер элемента Номер А T(1-255) О  

Таблица 4.22

Справочник "Основания запроса"

Позиция кода Наименование
1 В соответствии с пунктами 2 и 4 статьи 86 Налогового кодекса Российской Федерации
2 В соответствии с частью 5 статьи 7 Федерального закона от 03.06.2009 N 103-ФЗ "О деятельности по приему платежей физических лиц, осуществляемой платежными агентами"
3 В соответствии с частью 8 статьи 14 Федерального закона от 27.06.2011 N 161-ФЗ "О национальной платежной системе"
4 В соответствии с пунктом 3 статьи 7 Федерального закона от 22.05.2003 N 54-ФЗ "О применении контрольно-кассовой техники при осуществлении наличных денежных расчетов и (или) расчетов с использованием электронных средств платежа"

ПРИМЕЧАНИЕ. Код состоит из четырех позиций, в каждой из которых записывается 0 или 1 в зависимости от оснований запроса.

Таблица 4.23

Справочник "Обоснования запроса"

Позиция кода Наименование
1 Проведение в отношении организации, индивидуального предпринимателя, нотариуса, занимающегося частной практикой, адвоката, учредившего адвокатский кабинет, налоговой проверки
2 Проведение в отношении физического лица, не являющегося индивидуальным предпринимателем, налоговой проверки при наличии согласия руководителя вышестоящего налогового органа или руководителя (заместителя руководителя) федерального органа исполнительной власти, уполномоченного по контролю и надзору в области налогов и сборов о направлении запроса в банк
3 Проведение в отношении организации, индивидуального предпринимателя, физического лица, не являющегося индивидуальным предпринимателем, нотариуса, занимающегося частной практикой, адвоката, учредившего адвокатский кабинет, налоговой проверки, являющегося участником сделки (операции)/совокупности сделок (операций) с указанной в настоящем запросе ликвидированной, реорганизованной, иностранной организацией
4 Истребование у организации, индивидуального предпринимателя, нотариуса, занимающегося частной практикой, адвоката, учредившего адвокатский кабинет документов (информации) в соответствии со статьей 93.1 Налогового кодекса Российской Федерации
5 Истребование у физического лица, не являющегося индивидуальным предпринимателем, документов (информации) в соответствии с пунктом 1 статьи 93.1 Налогового кодекса Российской Федерации при наличии согласия руководителя вышестоящего налогового органа или руководителя (заместителя руководителя) федерального органа исполнительной власти, уполномоченного по контролю и надзору в области налогов и сборов о направлении запроса в банк
6 Истребование у организации, индивидуального предпринимателя, физического лица, не являющегося индивидуальным предпринимателем, нотариуса, занимающегося частной практикой, адвоката, учредившего адвокатский кабинет, документов (информации) в соответствии со статьей 93.1 Налогового кодекса Российской Федерации, являющегося участником сделки (операции)/совокупности сделок (операций) с указанной в настоящем запросе ликвидированной, реорганизованной, иностранной организацией
7 Вынесение в отношении организации, индивидуального предпринимателя, нотариуса, занимающегося частной практикой, адвоката, учредившего адвокатский кабинет, решения о взыскании налога
8 Принятие в отношении организации, индивидуального предпринимателя, нотариуса, занимающегося частной практикой, адвоката, учредившего адвокатский кабинет, решения о приостановлении операций по счетам, приостановлении переводов электронных денежных средств, решения об отмене приостановления операций по счетам, отмене приостановления переводов электронных денежных средств
9 Поступление в отношении организации, индивидуального предпринимателя, нотариуса, занимающегося частной практикой, адвоката, учредившего адвокатский кабинет, запроса уполномоченного органа иностранного государства в случаях, предусмотренных международными договорами Российской Федерации
10 Проведение в отношении организации, индивидуального предпринимателя контроля за соблюдением банковским платежным агентом (субагентом) обязанности по сдаче оператору по переводу денежных средств, полученных от физических лиц наличных денежных средств для зачисления в полном объеме на свой специальный банковский счет, а также по использованию банковским платежным агентом (субагентом) специального банковского счета для осуществления расчетов
11 Проведение в отношении организации, индивидуального предпринимателя контроля за соблюдением платежным агентом обязанностей по сдаче в кредитную организацию полученных от плательщиков при приеме платежей наличных денежных средств для зачисления в полном объеме на свой специальный банковский счет, а также по использованию платежным агентом и поставщиками специального банковского счета для осуществления расчетов при приеме платежей
12 Осуществление в отношении организации, индивидуального предпринимателя контроля и надзора за соблюдением законодательства Российской Федерации о применении контрольно-кассовой техники, а также за полнотой учета выручки в организациях и у индивидуальных предпринимателей

Таблица 4.24

Справочник "Виды документов, удостоверяющих личность налогоплательщика"

Код Наименование документа Сокращение Шаблон серии и номера
01 Паспорт гражданина СССР ПаСССР R-ББ 999999
02 Загранпаспорт гражданина СССР ПасЗгр 99 0999999
03 Свидетельство о рождении СвдРжд SSSSSSSSSSSSSSSSSSSSSSSSS
04 Удостоверение личности офицера УдЛичн ББ 0999999
05 Справка об освобождении из места лишения свободы Справ SSSSSSSSSSSSSSSSSSSSSSSSS
06 Паспорт Минморфлота ПасММФ ББ 999999
07 Военный билет ВоеБил ББ 0999999
08 Временное удостоверение, выданное взамен военного билета ВрУдВБ SSSSSSSSSSSSSSSSSSSSSSSSS
09 Дипломатический паспорт ПасДип 99 9999999
10 Паспорт иностранного гражданина ПасИнс SSSSSSSSSSSSSSSSSSSSSSSSS
11 Свидетельство о рассмотрении ходатайства о признании лица беженцем на территории Российской Федерации по существу СвиРег SSSSSSSSSSSSSSSSSSSSSSSSS
12 Вид на жительство в Российской Федерации ВидЖит SSSSSSSSSSSSSSSSSSSSSSSSS
13 Удостоверение беженца УдсБеж SSSSSSSSSSSSSSSSSSSSSSSSS
14 Временное удостоверение личности гражданина Российской Федерации ВрУдсЛ SSSSSSSSSSSSSSSSSSSSSSSSS
15 Разрешение на временное проживание в Российской Федерации РазрВр SSSSSSSSSSSSSSSSSSSSSSSSS
18 Свидетельство о предоставлении временного убежища на территории Российской Федерации (до 01.01.2013) СвУбДо ББ-999 9999999
19 Свидетельство о предоставлении временного убежища на территории Российской Федерации СвВрУб ББ 9999999
21 Паспорт гражданина Российской Федерации ПасРФ 99 99 9999990
22 Загранпаспорт гражданина Российской Федерации ПасЗаг 99 9999999
23 Свидетельство о рождении, выданное уполномоченным органом иностранного государства СвРжИн SSSSSSSSSSSSSSSSSSSSSSSSS
24 Удостоверение личности военнослужащего Российской Федерации УдВоен ББ 9999999
26 Паспорт моряка ПасМор ББ 0999999
27 Военный билет офицера запаса ВоеЗап ББ 0999999
81 Свидетельство о смерти СвдСм SSSSSSSSSSSSSSSSSSSSSSSSS
91 Иные документы ИныеДк SSSSSSSSSSSSSSSSSSSSSSSSS

ПРИМЕЧАНИЯ:

В графе "Шаблон серии, номера" приведены данные для контроля значения серии, номера документа.

Шаблон состоит из символов "R", "Б", "9", "0", "S", "-" (тире) и " " (пробел).

Используются следующие обозначения:

R - на месте одного символа R располагается целиком римское число, заданное символами "I", "V", "X", "L", "C", набранными на верхнем регистре латинской клавиатуры; возможно проставление римских чисел с помощью символов "1", "У", "X", "Л", "С" соответственно, набранных на верхнем регистре русской клавиатуры;

9 - любая десятичная цифра (обязательная);

0 - любая десятичная цифра (необязательная, может отсутствовать);

Б - любая русская заглавная буква;

S - символ не контролируется (может содержать любую букву, цифру или отсутствовать);

"-" (тире) - указывает на обязательное присутствие данного символа в контролируемом значении.

Пробелы используются для разделения групп символов, а также вместо знаков "N" или "N" для разделения серии и номера документа.

Число пробелов между значащими символами в контролируемом значении не должно превышать пяти.

Приложение N 10
к приказу ФНС России
от 19.07.2018 N ММВ-7-2/460@

ФОРМАТ ЗАПРОСА О ПРЕДСТАВЛЕНИИ СПРАВОК ОБ ОСТАТКАХ ДЕНЕЖНЫХ СРЕДСТВ (ДРАГОЦЕННЫХ МЕТАЛЛОВ) НА СЧЕТАХ (СПЕЦИАЛЬНЫХ БАНКОВСКИХ СЧЕТАХ, ВКЛАДАХ, ДЕПОЗИТАХ), ОБ ОСТАТКАХ ЭЛЕКТРОННЫХ ДЕНЕЖНЫХ СРЕДСТВ В ЭЛЕКТРОННОЙ ФОРМЕ

I. ОБЩИЕ СВЕДЕНИЯ

1. Настоящий формат описывает требования к XML файлам (далее - файлам обмена) передачи по телекоммуникационным каналам связи в целях обеспечения электронного документооборота по представлению в налоговый орган и направлению из налогового органа документов, используемых налоговыми органами при реализации своих полномочий в отношениях, регулируемых законодательством о налогах и сборах.

2. Номер версии настоящего формата 4.00.

II. ОПИСАНИЕ ФАЙЛА ОБМЕНА

3. Имя файла обмена должно иметь следующий вид:

RAK_OGGGGMMDD_N, где:

R - префикс, принимающий значение ZSO;

A - принимает значения:

1 - для первичного зашифрованного файла; 2 - 9 - для исправленного зашифрованного файла;

K - идентификатор получателя информации, имеет вид:

bbbbbbb - код банка (филиала банка), заключившего договор, или подразделения Банка России, в который(ое) или через который(ое) направляется зашифрованный файл, включающий с 3 по 9 разряды банковского идентификационного кода (БИК) участника расчетов на территории Российской Федерации в соответствии со Справочником банковских идентификационных кодов в платежной системе Банка России (далее - Справочник БИК), ведение которого осуществляется в соответствии с Положением Банка России от 06.07.2017 N 595-П "О платежной системе Банка России" (зарегистрировано Министерством юстиции Российской Федерации 06.10.2017, регистрационный номер 48458), (далее - код банка (филиала банка);

O - идентификатор отправителя информации, имеет вид:

KKKK - код налогового органа, направившего сообщение, в соответствии со Справочником кодов обозначений налоговых органов для целей учета налогоплательщиков (далее - СОУН) (4 символа с лидирующими нулями);

GGGG - год направления передаваемого файла, MM - месяц направления передаваемого файла, DD - день направления передаваемого файла;

N - порядковый номер файла в течение дня (6 цифр с лидирующими нулями, начиная с 1).

Расширение имени файла имеет вид:

Xml - в наименовании файла в электронной форме;

Vrb - в наименовании зашифрованного файла.

Расширение имени файла может указываться как строчными, так и прописными буквами.

Параметры первой строки файла обмена

Первая строка XML файла должна иметь следующий вид:

<?xml version ="1.0" encoding ="windows-1251"?>

Имя файла, содержащего XML схему файла обмена, должно иметь следующий вид:

ZSO_400.

Расширение имени файла - xsd.

XML схема файла обмена приводится отдельным файлом.

4. Логическая модель файла обмена представлена в виде диаграммы структуры файла обмена на рисунке 1 настоящего формата. Элементами логической модели файла обмена являются элементы и атрибуты XML файла. Перечень структурных элементов логической модели файла обмена и сведения о них приведены в таблицах настоящего формата.

Для каждого структурного элемента логической модели файла обмена приводятся следующие сведения:

наименование элемента. Приводится полное наименование элемента <1>;

<1> В строке таблицы могут быть описаны несколько элементов, наименования которых разделены символом "|". Такая форма записи применяется в случае возможного наличия в файле обмена только одного элемента из описанных в этой строке.

сокращенное наименование (код) элемента. Приводится сокращенное наименование элемента. Синтаксис сокращенного наименования должен удовлетворять спецификации XML;

признак типа элемента. Может принимать следующие значения: "С" - сложный элемент логической модели (содержит вложенные элементы), "П" - простой элемент логической модели, реализованный в виде элемента XML файла, "А" - простой элемент логической модели, реализованный в виде атрибута элемента XML файла. Простой элемент логической модели не содержит вложенные элементы;

формат элемента. Формат элемента представляется следующими условными обозначениями: T - символьная строка; N - числовое значение (целое или дробное).

Формат символьной строки указывается в виде T(n-к) или T(=к), где: n - минимальное количество знаков, к - максимальное количество знаков, символ "-" - разделитель, символ "=" означает фиксированное количество знаков в строке. В случае если минимальное количество знаков равно 0, формат имеет вид T(0-к). В случае если максимальное количество знаков не ограничено, формат имеет вид T(n-).

Формат числового значения указывается в виде N(m.k), где: m - максимальное количество знаков в числе, включая знак (для отрицательного числа), целую и дробную часть числа без разделяющей десятичной точки, k - максимальное число знаков дробной части числа. Если число знаков дробной части числа равно 0 (то есть число целое), то формат числового значения имеет вид N(m).

Для простых элементов, являющихся базовыми в XML (определенными в сети интернет по электронному адресу: http://www.w3.org/TR/xmlschema-0), например, элемент с типом "date", поле "Формат элемента" не заполняется. Для таких элементов в поле "Дополнительная информация" указывается тип базового элемента;

признак обязательности элемента определяет обязательность присутствия элемента (совокупности наименования элемента и его значения) в файле обмена. Признак обязательности элемента может принимать следующие значения: "О" - наличие элемента в файле обмена обязательно; "Н" - присутствие элемента в файле обмена необязательно, то есть элемент может отсутствовать. Если элемент принимает ограниченный перечень значений (по классификатору, кодовому словарю и тому подобному), то признак обязательности элемента дополняется символом "К". Например, "ОК". В случае если количество реализаций элемента может быть более одной, то признак обязательности элемента дополняется символом "М". Например, "НМ", "ОКМ".

К вышеперечисленным признакам обязательности элемента может добавляться значение "У" в случае описания в XML схеме условий, предъявляемых к элементу в файле обмена, описанных в графе "Дополнительная информация". Например, "НУ", "ОКУ";

дополнительная информация содержит, при необходимости, требования к элементу файла обмена, не указанные ранее. Для сложных элементов указывается ссылка на таблицу, в которой описывается состав данного элемента. Для элементов, принимающих ограниченный перечень значений из классификатора (кодового словаря и тому подобного), указывается соответствующее наименование классификатора (кодового словаря и тому подобного) или приводится перечень возможных значений. Для классификатора (кодового словаря и тому подобного) может указываться ссылка на его местонахождение. Для элементов, использующих пользовательский тип данных, указывается наименование типового элемента.

Рисунок 1. Диаграмма структуры файла обмена

Таблица 4.1

Файл обмена (Файл)

Наименование элемента Сокращенное наименование (код) элемента Признак типа элемента Формат элемента Признак обязательности элемента Дополнительная информация
Идентификатор файла ИдЭС А T(=36) О Типовой элемент <GUIDтип>.
Глобально-уникальный идентификатор (Globally Unique Identifier) - 128-битное число в виде строки из 32 шестнадцатеричных цифр, разделенных дефисами. Например 6F9619FF-8B86-D011-B42D-00CF4FC994FF
Тип информации ТипИнф А T(=10) О Принимает значение: "ЗАПНООСТАТ"
Версия программы, с помощью которой сформирован файл ВерсПрог А T(1-40) О Принимает значение: <наименование><пробел><версия>
Телефон отправителя ТелОтпр А T(1-20) О  
Должность отправителя ДолжнОтпр А T(1-100) о  
Фамилия отправителя ФамОтпр А T(1-60) О  
Версия формата ВерсФорм А N(4.2) О Принимает значение: "4.00"
Состав и структура документа ЗАПНООСТАТ С   О Состав элемента представлен в таблице 4.2

Таблица 4.2

Состав и структура документа (ЗАПНООСТАТ)

Наименование элемента Сокращенное наименование (код) элемента Признак типа элемента Формат элемента Признак обязательности элемента Дополнительная информация
Номер запроса налогового органа НомЗапр А T(10) О  
Дата запроса налогового органа ДатаЗапр А   О Типовой элемент <xs:date>.
Дата в формате ГГГГ-ММ-ДД
Вид запроса ВидЗапр А T(=1) О Принимает значение:
2 - Запрос о представлении справки об остатках денежных средств (драгоценных металлов) на счетах (специальных банковских счетах) <1>;
4 - Запрос о представлении справки об остатках электронных денежных средств;
7 - Запрос о представлении справки об остатках денежных средств (драгоценных металлов) на вкладах (депозитах)
Тип запроса ТипЗапр А T(=1) О Принимает значение:
1 - Запрос в банк с учетом информации филиалов банка <2>;
2 - Запрос в банк без учета информации филиалов банка <3>;
3 - Запрос в вышеуказанный филиал банка <4>;
4 - Запрос в вышеуказанное подразделение Банка России <5>
Идентификатор запроса ИдЗапр А T(=22) О Типовой элемент <ИдЗапрТип>.
Принимает значение:
<код><год><месяц><день><номер>.
Например:
"ККККГГГГММДДNNNNNNNNNNNN",
где:
<код> = коду налогового органа из элемента <КодНО>;
<год><месяц><день> = году, месяцу и дню запроса из элемента <ДатаЗапр>;
<номер> = номеру запроса из элемента <НомЗапр>
Мотивировочная часть запроса МотивЗапр С   О Состав элемента представлен в таблице 4.3
Сведения о налоговом органе СвНО С   О Типовой элемент <СвНОТип>.
Состав элемента представлен в таблице 4.5
Сведения о банке (филиале банка) | СвБанк С   О Типовой элемент <БанкТип>.
Состав элемента представлен в таблице 4.6
Сведения о подразделении Банка России СвУБР С   О Типовой элемент <УБРТип>.
Состав элемента представлен в таблице 4.7
Сведения о лице, в отношении которого сформирован запрос СвПл С   О Типовой элемент <СвПлТип>.
Состав элемента представлен в таблице 4.8
Запрос об остатках денежных средств (драгоценных металлов) на всех счетах (специальных банковских счетах, вкладах, депозитах), об остатках электронных денежных средств | ПоВсем С   О Состав элемента представлен в таблице 4.12
Запрос об остатках денежных средств (драгоценных металлов) на следующих счетах (специальных банковских счетах, вкладах, депозитах), об остатках электронных денежных средств ПоУказанным С   ОМ Состав элемента представлен в таблице 4.15
Руководитель (заместитель руководителя) налогового органа Руководитель С   О Типовой элемент <РукНОТип>.
Состав элемента представлен в таблице 4.23

<1> Здесь и далее к счетам (специальным банковским счетам) лица, в отношении которого сформирован запрос, относятся счета (специальные банковские счета), открытые в соответствии с договором банковского счета (в том числе номинальные счета, счета эскроу, публичные депозитные счета, открытые в соответствии с договором номинального счета, договором счета эскроу, договором публичного депозитного счета), владельцем которых (клиентом банка) является лицо, в отношении которого сформирован запрос, а также номинальные счета, счета эскроу, публичные депозитные счета, открытые в соответствии с договором номинального счета, договором счета эскроу, договором публичного депозитного счета, владельцем которых (клиентом банка) является иное лицо, но депонентом и (или) бенефициаром по ним является лицо, в отношении которого сформирован запрос.

<2> В этом случае запрос касается счетов (специальных банковских счетов, вкладов, депозитов, ЭДС) в банке, включая счета (специальные банковские счета, вклады, депозиты, ЭДС) в филиалах банка.

<3> В этом случае запрос касается счетов (специальных банковских счетов, вкладов, депозитов, ЭДС) в банке, за исключением счетов (специальных банковских счетов, вкладов, депозитов, ЭДС) в филиалах банка.

<4> В этом случае запрос касается счетов (специальных банковских счетов, вкладов, депозитов, ЭДС) в этом филиале банка.

<5> В этом случае запрос касается счетов (специальных банковских счетов, вкладов, депозитов) в этом подразделении Банка России.

Таблица 4.3

Мотивировочная часть запроса (МотивЗапр)

Наименование элемента Сокращенное наименование (код) элемента Признак типа элемента Формат элемента Признак обязательности элемента Дополнительная информация
Код основания запроса КодОснов А T(=4) О Заполняется четырехсимвольный цифровой код, в каждой позиции которого проставляется "1", если применяется норма в соответствии со Справочником "Основания запроса", или "0", если не применяется.
Вторая и третья позиция настоящего кода принимают значение = "0", если <ВидЗапр> = <4 | 7>.
Четвертая позиция настоящего кода принимает значение = "0", если <ВидЗапр> = "7"
Обоснование запроса Обоснов С   ОМ Состав элемента представлен в таблице 4.4

Таблица 4.4

Обоснование запроса (Обоснов)

Наименование элемента Сокращенное наименование (код) элемента Признак типа элемента Формат элемента Признак обязательности элемента Дополнительная информация
Код обоснования запроса КодОбоснов А T(1-2) О Заполняется цифровой код в соответствии со Справочником "Обоснования запроса".
Не может быть = <3 | 6 | 10 | 11>, если <ВидЗапр> = "4".
Не может быть = <10 | 11 | 12>, если <ВидЗапр> = "7"
Вид налоговой проверки ВидПров А T(=1) НУ Принимает значение:
1 - выездная налоговая проверка;
2 - повторная выездная налоговая проверка;
3 - камеральная налоговая проверка. Заполняется, если <КодОбоснов> = <1 | 2 | 3>
Краткое наименование налогового органа, согласовавшего направление запроса в банк НаимНО А T(1-160) НУ По справочнику СОУН.
Заполняется если <КодОбоснов> = <2 | 5>
Код налогового органа, согласовавшего направление запроса в банк КодНО А T(=4) НУ Типовой элемент <ИФНСТип>.
Заполняется если <КодОбоснов> = <2 | 5>
Должность лица, согласовавшего направление запроса в банк ДолжнЛицСогл А T(=1) НУ Принимает значение:
1 - руководитель вышестоящего налогового органа;
2 - руководитель федерального органа исполнительной власти, уполномоченного по контролю и надзору в области налогов и сборов;
3 - заместитель руководителя федерального органа исполнительной власти, уполномоченного по контролю и надзору в области налогов и сборов.
Заполняется если <КодОбоснов> = <2 | 5>
Ф.И.О. лица, согласовавшего направление запроса в банк ФИОЛицСогл А T(1-100) НУ Заполняется если <КодОбоснов> = <2 | 5>
Вид документа о согласии направление запроса в банк ВидДокСогл А T(1-50) НУ Заполняется если <КодОбоснов> = <2 | 5>
Дата документа о согласии направление запроса в банк ДатаДокСогл А   НУ Типовой элемент <xs:date>.
Дата в формате ГГГГ-ММ-ДД.
Заполняется если <КодОбоснов> = <2 | 5>
Номер документа о согласии направление запроса в банк НомерДокСогл А T(1-50) НУ Заполняется если <КодОбоснов> = <2 | 5>
Вид сделки (операции)/совокупности сделок (операций) ВидСделки А T(=1) НУ Принимает значение:
1 - сделка (операция);
2 - совокупность сделок (операций).
Заполняется если <КодОбоснов> = <3 | 6>
Статус организации, в отношении которой направляется запрос Тип Лица А T(=1) НУ Принимает значение:
1 - ликвидированная организация;
2 - реорганизованная организация;
3 - иностранная организация.
Заполняется если <КодОбоснов> = <3 | 6>
Вид решения ВидРешПр А T(=1) НУ Принимает значение:
1 - решение о приостановлении операций по счетам, о приостановлении переводов электронных денежных средств;
2 - решение об отмене приостановления операций по счетам, об отмене приостановления переводов электронных денежных средств.
Заполняется если <КодОбоснов> = "8"
Сведения о плательщике в отношении которого проводятся мероприятия, указанные в обосновании СвПлОбоснов С   О Сведения о плательщике в отношении которого проводятся мероприятия, указанные в обосновании.
Состав элемента представлен в таблице 4.24

Таблица 4.5

Сведения о налоговом органе (СвНОТип)

Наименование элемента Сокращенное наименование (код) элемента Признак типа элемента Формат элемента Признак обязательности элемента Дополнительная информация
Код налогового органа КодНО А T(=4) О Типовой элемент <ИФНСТип>
Краткое наименование налогового органа НаимНО А T(1-160) ОК По справочнику СОУН
Контактный телефон должностного лица налогового органа Телефон А T(1-20) О  
Фамилия, имя, отчество должностного лица налогового органа ФИОДЛ С   О Типовой элемент <ФИОТип>.
Состав элемента представлен в таблице 4.22

Таблица 4.6

Сведения о банке (филиале банка) (БанкТип)

Наименование элемента Сокращенное наименование (код) элемента Признак типа элемента Формат элемента Признак обязательности элемента Дополнительная информация
Регистрационный номер банка по КГРКО РегНом А N(4) О  
Номер филиала банка по КГРКО НомФил А N(4) О Для банков принимает значение: "0"
Банковский идентификационный код БИК А T(=9) ОК Типовой элемент <БИКтип>.
По Справочнику БИК
Сокращенное наименование банка или филиала банка НаимБанк А T(1-160) О  
ИНН банка ИННБанк А T(=10) О Типовой элемент <ИННЮЛтип>
КПП банка (филиала банка) КППБанк А T(=9) О Типовой элемент <КППТип>

Таблица 4.7

Сведения о подразделении Банка России (УБРТип)

Наименование элемента Сокращенное наименование (код) элемента Признак типа элемента Формат элемента Признак обязательности элемента Дополнительная информация
Банковский идентификационный код БИК А T(=9) ОК Типовой элемент <БИКтип>.
По Справочнику БИК
Сокращенное наименование подразделения Банка России НаимУБР А T(1-160) О  
ИНН Банка России ИННБР А T(=10) О Типовой элемент <ИННЮЛтип>.
Принимает значение: "7702235133"
КПП подразделения Банка России КППУБР А T(=9) О Типовой элемент <КППТип>

Таблица 4.8

Сведения о лице, в отношении которого сформирован запрос (СвПлТип)

Наименование элемента Сокращенное наименование (код) элемента Признак типа элемента Формат элемента Признак обязательности элемента Дополнительная информация
Организация (филиал организации) | ПлЮЛ С   О Типовой элемент <ПлЮЛТип>.
Состав элемента представлен в таблице 4.9.
Заполняется если <КодОбоснов> = <1 | 3 | 4 | 6 | 7 | 8 | 9 | 10 | 11 | 12>
Индивидуальный предприниматель, нотариус, занимающийся частной практикой, адвокат, учредивший адвокатский кабинет | ПлИП С   О Типовой элемент <ПлИПТип>.
Состав элемента представлен в таблице 4.10.
Заполняется если <КодОбоснов> = <1 | 4 | 7 | 8 | 9 | 10 | 11 | 12>
Физическое лицо, не являющееся индивидуальным предпринимателем ПФЛ С   О Типовой элемент <ПФЛТип>.
Состав элемента представлен в таблице 4.11.
Заполняется если <КодОбоснов> = <2 | 5>.
Заполняется информация, имеющаяся в налоговом органе

Таблица 4.9

Организация (филиал организации) (ПлЮЛТип)

Наименование элемента Сокращенное наименование (код) элемента Признак типа элемента Формат элемента Признак обязательности элемента Дополнительная информация
ИНН налогоплательщика или Код иностранной организации ИННЮЛ А T(=10) | T(=5) О Типовой элемент <ИННЮЛТип>
КПП налогоплательщика <6> КПП А T(=9) НУ Типовой элемент <КППТип>
Сокращенное наименование организации (филиала организации) НаимЮЛ А T(1-160) О  

<6> Элемент заполняется в случае составления запроса в отношении счетов (специальных банковских счетов, вкладов, депозитов, электронных средств платежа) организации без учета счетов (специальных банковских счетов, вкладов, депозитов, электронных средств платежа) обособленных подразделений организации или в случае составления запроса в отношении счетов (специальных банковских счетов, вкладов, депозитов, электронных средств платежа) обособленного подразделения организации. В отношении счетов (специальных банковских счетов, вкладов, депозитов, электронных средств платежа) организации без учета счетов (специальных банковских счетов, вкладов, депозитов, электронных средств платежа) обособленных подразделений организации указывается КПП по месту нахождения (администрирования) организации. В отношении счетов (специальных банковских счетов, вкладов, депозитов, электронных средств платежа) обособленного подразделения организации указывается КПП по месту нахождения обособленного подразделения организации.

Элемент не заполняется в случае составления запроса в отношении счетов (специальных банковских счетов, вкладов, депозитов, электронных средств платежа) организации с учетом счетов (специальных банковских счетов, вкладов, депозитов, электронных средств платежа) обособленных подразделений организации.

Таблица 4.10

Индивидуальный предприниматель, нотариус, занимающийся частной практикой, адвокат, учредивший адвокатский кабинет (ПлИПТип)

Наименование элемента Сокращенное наименование (код) элемента Признак типа элемента Формат элемента Признак обязательности элемента Дополнительная информация
ИНН физического лица ИННИП А T(=12) О Типовой элемент <ИННФЛТип>
Фамилия, имя, отчество физического лица ФИО С   О Типовой элемент <ФИОТип>.
Состав элемента представлен в таблице 4.22

Таблица 4.11

Физическое лицо, не являющееся индивидуальным предпринимателем (ПФЛТип)

Наименование элемента Сокращенное наименование (код) элемента Признак типа элемента Формат элемента Признак обязательности элемента Дополнительная информация
ИНН физического лица ИННФЛ А T(=12) Н Типовой элемент <ИННФЛТип>
Дата рождения ДатаРожд А   Н Типовой элемент <xs:date>.
Дата в формате ГГГГ-ММ-ДД
Место рождения МестоРожд А T(1-254) Н  
Код документа, удостоверяющего личность КодДУЛ А T(=2) Н Принимает значение в соответствии со Справочником "Виды документов, удостоверяющих личность налогоплательщика"
Серия и номер документа СерНомДок А T(1-25) Н По шаблону Справочника "Виды документов, удостоверяющих личность налогоплательщика"
Дата выдачи документа ДатаДок А   Н Типовой элемент <xs:date>.
Дата в формате ГГГГ-ММ-ДД
Фамилия, имя, отчество физического лица ФИО С   О Типовой элемент <ФИОТип>.
Состав элемента представлен в таблице 4.22
Адрес плательщика АдрПлат С   Н Типовой элемент <АдрФИАСТип>.
Состав элемента представлен в таблице 4.17

Таблица 4.12

Запрос об остатках денежных средств (драгоценных металлов) на всех счетах (специальных банковских счетах, вкладах, депозитах), об остатках электронных денежных средств (ПоВсем)

Наименование элемента Сокращенное наименование (код) элемента Признак типа элемента Формат элемента Признак обязательности элемента Дополнительная информация
Об остатках денежных средств (драгоценных металлов) по состоянию на дату ОстПоСост А   О Типовой элемент <xs:date>.
Дата в формате ГГГГ-ММ-ДД
Действовавших по состоянию на дату <7> | НаДату С   О Состав элемента представлен в таблице 4.13
Действовавших в период <8> ВПериод С   О Состав элемента представлен в таблице 4.14

<7> Элемент заполняется в случае составления запроса в отношении:

счетов (специальных банковских счетов) лица, в отношении которого сформирован запрос, по которым в Книге регистрации открытых счетов дата открытия ранее указанной даты, и одновременно дата закрытия соответствует или позднее указанной даты или отсутствует;

вкладов (депозитов) лица, в отношении которого сформирован запрос, по которым в Книге регистрации открытых счетов дата открытия ранее указанной даты, и одновременно дата закрытия соответствует или позднее указанной даты или отсутствует;

электронных средств платежа, право использования которых было предоставлено лицу, в отношении которого сформирован запрос, по состоянию на указанную дату.

<8> Элемент заполняется в случае составления запроса в отношении:

счетов (специальных банковских счетов) лица, в отношении которого сформирован запрос, по которым в Книге регистрации открытых счетов дата открытия ранее или соответствует дате конца указанного периода, и одновременно дата закрытия соответствует или позже даты начала указанного периода или отсутствует;

вкладов (депозитов) лица, в отношении которого сформирован запрос, по которым в Книге регистрации открытых счетов дата открытия ранее или соответствует дате конца указанного периода, и одновременно дата закрытия соответствует или позже даты начала указанного периода или отсутствует;

электронных средств платежа, право использования которых было предоставлено лицу, в отношении которого сформирован запрос, по состоянию на любую дату, относящуюся к указанному периоду.

Таблица 4.13

Действовавших по состоянию на дату (НаДату)

Наименование элемента Сокращенное наименование (код) элемента Признак типа элемента Формат элемента Признак обязательности элемента Дополнительная информация
Дата ДейстПоСост А   О Типовой элемент <xs:date>.
Дата в формате ГГГГ-ММ-ДД

Таблица 4.14

Действовавших в период (ВПериод)

Наименование элемента Сокращенное наименование (код) элемента Признак типа элемента Формат элемента Признак обязательности элемента Дополнительная информация
Дата начала периода ДатаНач А   О Типовой элемент <xs:date>.
Дата в формате ГГГГ-ММ-ДД
Дата конца периода ДатаКон А   О Типовой элемент <xs:date>.
Дата в формате ГГГГ-ММ-ДД

Таблица 4.15

Запрос об остатках денежных средств (драгоценных металлов) на следующих счетах (специальных банковских счетах, вкладах, депозитах), об остатках электронных денежных средств (ПоУказанным)

Наименование элемента Сокращенное наименование (код) элемента Признак типа элемента Формат элемента Признак обязательности элемента Дополнительная информация
Номер по порядку ПорядкНомСч А N(10) О  
Номер счета (специального банковского счета), вклада, депозита, идентификатор КЭСП (ПЭСП, НЭСП с упрощенной идентификацией) <9> НомСч А T(1-20) О  
Об остатках денежных средств (драгоценных металлов) по состоянию на дату ПоСост А   О Типовой элемент <xs:date>.
Дата в формате ГГГГ-ММ-ДД
Номер по порядку ПорядкНомСч А N(10) О  
Владелец счета ВладСч С   НУ Состав элемента представлен в таблице 4.16.
Является обязательным для ВидЗапр = "2"

<9> КЭСП - корпоративное электронное средство платежа, ПЭСП - персонифицированное электронное средство платежа, НЭСП с упрощенной идентификацией - неперсонифицированное электронное средство платежа в случае проведения упрощенной идентификации клиента - физического лица в соответствии с Федеральным законом от 07.08.2001 N 115-ФЗ "О противодействии легализации (отмыванию) доходов, полученных преступным путем" ("Собрание законодательства Российской Федерации", 2001, N 33, ст. 3418; 2001, N 33, ст. 3418; 2018, N 18, ст. 2582).

Таблица 4.16

Владелец счета (ВладСч)

Наименование элемента Сокращенное наименование (код) элемента Признак типа элемента Формат элемента Признак обязательности элемента Дополнительная информация
Владельцем счета является лицо, в отношении которого сформирован запрос <10> | Указ Лицо П T(=20) О Принимает значение: "счет названного лица"
Иное лицо, являющееся владельцем счета <11> ИноеЛицо С   О Типовой элемент <СвПлТип>.
Состав элемента представлен в таблице 4.8.
Правила заполнения таблицы 4.8 в зависимости от данных реквизита <КодОбоснов> не применяются

<10> Элемент заполняется, если владельцем счета (специального банковского счета) (клиентом банка) является лицо, в отношении которого сформирован запрос, и информация в отношении данного лица, а также других владельцев этого счета (клиентов банка), не указывается.

<11> Элемент заполняется, если владельцем номинального счета, счета эскроу, публичного депозитного счета (клиентом банка) не является лицо, в отношении которого сформирован запрос, но депонентом и (или) бенефициаром по нему является лицо, в отношении которого сформирован запрос.

Таблица 4.17

Адрес по ФИАС (АдрФИАСТип)

Наименование элемента Сокращенное наименование (код) элемента Признак типа элемента Формат элемента Признак обязательности элемента Дополнительная информация
Уникальный идентификационный номер ИдНом А T(1-36) Н  
Почтовый индекс Индекс А T(=6) Н  
Субъект Российской Федерации (код) Регион П T(=2) ОК Типовой элемент <ССРФТип>.
Принимает значение в соответствии со справочником "Коды субъектов Российской Федерации" согласно приложению N 2 к Порядку заполнения формы уведомления о контролируемых сделках, утвержденному приказом ФНС России от 07.05.2018 N ММВ-7-13/249@ "Об утверждении формы уведомления о контролируемых сделках, формата представления уведомления о контролируемых сделках в электронной форме, порядка заполнения формы уведомления о контролируемых сделках, а также порядка представления уведомления о контролируемых сделках в электронной форме и признании утратившим силу приказа ФНС России от 27 июля 2012 г. N ММВ-7-13/524@" (Зарегистрировано Министерством юстиции Российской Федерации 13.08.2018, регистрационный номер 51864)
Муниципальный район/городской округ/внутригородская территория города федерального значения МуниципРайон С   О Типовой элемент <ВидНаимКодТип>.
Состав элемента представлен в таблице 4.18
Городское поселение/сельское поселение/межселенная территория в составе муниципального района/внутригородской район городского округа ГородСелПоселен С   Н Типовой элемент <ВидНаимКодТип>.
Состав элемента представлен в таблице 4.18
Населенный пункт (город, деревня, село и прочее) НаселенПункт С   Н Типовой элемент <ВидНаимТип>.
Состав элемента представлен в таблице 4.19
Элемент планировочной структуры ЭлПланСтруктур С   Н Типовой элемент <ТипНаимТип>.
Состав элемента представлен в таблице 4.20
Элемент улично-дорожной сети ЭлУлДорСети С   Н Типовой элемент <ТипНаимТип>.
Состав элемента представлен в таблице 4.20
Земельный участок (номер) ЗемелУчасток П T(1-50) Н  
Здание/сооружение/объект незавершенного строительства Здание С   Нм Типовой элемент <НомерТип>.
Состав элемента представлен в таблице 4.21
Помещение в пределах здания, сооружения/машино-место ПомещЗдания С   Н Типовой элемент <НомерТип>.
Состав элемента представлен в таблице 4.21
Помещение в пределах квартиры ПомещКвартиры С   Н Типовой элемент <НомерТип>.
Состав элемента представлен в таблице 4.21

ПРИМЕЧАНИЕ. Задается в соответствии с Федеральной информационной адресной системой (ФИАС).

Таблица 4.18

Сведения о виде (код) и наименовании адресного элемента (ВидНаимКодТип)

Наименование элемента Сокращенное наименование (код) элемента Признак типа элемента Формат элемента Признак обязательности элемента Дополнительная информация
Вид (код) элемента ВидКод А T(=1) ОК Принимает значения:
для элемента <МуниципРайон>
1 - муниципальный район |
2 - городской округ |
3 - внутригородская территория города федерального значения
для элемента <ГородСелПоселен>
1 - городское поселение |
2 - сельское поселение |
3 - межселенная территория в составе муниципального района |
4 - внутригородской район городского округа
Наименование элемента Наим А T(1-255) О  

Таблица 4.19

Сведения о виде и наименовании адресного элемента (ВидНаимТип)

Наименование элемента Сокращенное наименование (код) элемента Признак типа элемента Формат элемента Признак обязательности элемента Дополнительная информация
Вид элемента Вид А T(1-50) О  
Наименование элемента Наим А T(1-255) О  

Таблица 4.20

Сведения о типе и наименовании адресного элемента (ТипНаимТип)

Наименование элемента Сокращенное наименование (код) элемента Признак типа элемента Формат элемента Признак обязательности элемента Дополнительная информация
Тип элемента Тип А T(1-50) О  
Наименование элемента Наим А T(1-255) О  

Таблица 4.21

Сведения о номере адресного элемента (НомерТип)

Наименование элемента Сокращенное наименование (код) элемента Признак типа элемента Формат элемента Признак обязательности элемента Дополнительная информация
Тип элемента Тип А T(1-50) О  
Номер элемента Номер А T(1-255) О  

Таблица 4.22

Фамилия, имя, отчество (ФИОТип)

Наименование элемента Сокращенное наименование (код) элемента Признак типа элемента Формат элемента Признак обязательности элемента Дополнительная информация
Фамилия Фамилия А T(1-60) О  
Имя Имя А T(1-60) О  
Отчество Отчество А T(1-60) Н  

Таблица 4.23

Руководитель (заместитель руководителя) налогового органа (РукНОТип)

Наименование элемента Сокращенное наименование (код) элемента Признак типа элемента Формат элемента Признак обязательности элемента Дополнительная информация
Должность руководителя (заместителя руководителя) налогового органа ДолжРук А T(=1) О Принимает значение:
1 - руководитель налогового органа;
2 - заместитель руководителя налогового органа
Фамилия, имя, отчество руководителя (заместителя руководителя) ФИО С   О Типовой элемент <ФИОТип>.
Состав элемента представлен в таблице 4.22

Таблица 4.24

Сведения о плательщике в отношении которого проводятся мероприятия, указанные в обосновании (СвПлОбоснов)

Наименование элемента Сокращенное наименование (код) элемента Признак типа элемента Формат элемента Признак обязательности элемента Дополнительная информация
Сокращенное наименование организации | НПлЮЛ А T(1-160) О  
Фамилия, имя, отчество индивидуального предпринимателя, нотариуса, занимающегося частной практикой, адвоката, учредившего адвокатский кабинет | НПлИП С   О Типовой элемент <ФИОТип>.
Состав элемента представлен в таблице 4.22
Фамилия, имя, отчество физического лица, не являющегося индивидуальным предпринимателем НПлФЛ С   О Типовой элемент <ФИОТип>.
Состав элемента представлен в таблице 4.22

Таблица 4.25

Справочник "Основания запроса"

Позиция кода Наименование
1 В соответствии с пунктами 2 и 4 статьи 86 Налогового кодекса Российской Федерации
2 В соответствии с частью 5 статьи 7 Федерального закона от 03.06.2009 N 103-ФЗ "О деятельности по приему платежей физических лиц, осуществляемой платежными агентами"
3 В соответствии с частью 8 статьи 14 Федерального закона от 27.06.2011 N 161-ФЗ "О национальной платежной системе"
4 В соответствии с пунктом 3 статьи 7 Федерального закона от 22.05.2003 N 54-ФЗ "О применении контрольно-кассовой техники при осуществлении наличных денежных расчетов и (или) расчетов с использованием электронных средств платежа"

ПРИМЕЧАНИЕ. Код состоит из четырех позиций, в каждой из которых записывается 0 или 1 в зависимости от оснований запроса.

Таблица 4.26

Справочник "Обоснования запроса"

Позиция кода Наименование
1 Проведение в отношении организации, индивидуального предпринимателя, нотариуса, занимающегося частной практикой, адвоката, учредившего адвокатский кабинет, налоговой проверки
2 Проведение в отношении физического лица, не являющегося индивидуальным предпринимателем, налоговой проверки при наличии согласия руководителя вышестоящего налогового органа или руководителя (заместителя руководителя) федерального органа исполнительной власти, уполномоченного по контролю и надзору в области налогов и сборов о направлении запроса в банк
3 Проведение в отношении организации, индивидуального предпринимателя, физического лица, не являющегося индивидуальным предпринимателем, нотариуса, занимающегося частной практикой, адвоката, учредившего адвокатский кабинет, налоговой проверки, являющегося участником сделки (операции)/совокупности сделок (операций) с указанной в настоящем запросе ликвидированной, реорганизованной, иностранной организацией
4 Истребование у организации, индивидуального предпринимателя, нотариуса, занимающегося частной практикой, адвоката, учредившего адвокатский кабинет документов (информации) в соответствии со статьей 93.1 Налогового кодекса Российской Федерации
5 Истребование у физического лица, не являющегося индивидуальным предпринимателем, документов (информации) в соответствии с пунктом 1 статьи 93.1 Налогового кодекса Российской Федерации при наличии согласия руководителя вышестоящего налогового органа или руководителя (заместителя руководителя) федерального органа исполнительной власти, уполномоченного по контролю и надзору в области налогов и сборов о направлении запроса в банк
6 Истребование у организации, индивидуального предпринимателя, физического лица, не являющегося индивидуальным предпринимателем, нотариуса, занимающегося частной практикой, адвоката, учредившего адвокатский кабинет, документов (информации) в соответствии со статьей 93.1 Налогового кодекса Российской Федерации, являющегося участником сделки (операции)/совокупности сделок (операций) с указанной в настоящем запросе ликвидированной, реорганизованной, иностранной организацией
7 Вынесение в отношении организации, индивидуального предпринимателя, нотариуса, занимающегося частной практикой, адвоката, учредившего адвокатский кабинет, решения о взыскании налога
8 Принятие в отношении организации, индивидуального предпринимателя, нотариуса, занимающегося частной практикой, адвоката, учредившего адвокатский кабинет, решения о приостановлении операций по счетам, приостановлении переводов электронных денежных средств, решения об отмене приостановления операций по счетам, отмене приостановления переводов электронных денежных средств
9 Поступление в отношении организации, индивидуального предпринимателя, нотариуса, занимающегося частной практикой, адвоката, учредившего адвокатский кабинет, запроса уполномоченного органа иностранного государства в случаях, предусмотренных международными договорами Российской Федерации
10 Проведение в отношении организации, индивидуального предпринимателя контроля за соблюдением банковским платежным агентом (субагентом) обязанности по сдаче оператору по переводу денежных средств, полученных от физических лиц наличных денежных средств для зачисления в полном объеме на свой специальный банковский счет, а также по использованию банковским платежным агентом (субагентом) специального банковского счета для осуществления расчетов
11 Проведение в отношении организации, индивидуального предпринимателя контроля за соблюдением платежным агентом обязанностей по сдаче в кредитную организацию полученных от плательщиков при приеме платежей наличных денежных средств для зачисления в полном объеме на свой специальный банковский счет, а также по использованию платежным агентом и поставщиками специального банковского счета для осуществления расчетов при приеме платежей
12 Осуществление в отношении организации, индивидуального предпринимателя контроля и надзора за соблюдением законодательства Российской Федерации о применении контрольно-кассовой техники, а также за полнотой учета выручки в организациях и у индивидуальных предпринимателей

Таблица 4.27

Справочник "Виды документов, удостоверяющих личность налогоплательщика"

Код Наименование документа Сокращение Шаблон серии и номера
01 Паспорт гражданина СССР ПаСССР R-ББ 999999
02 Загранпаспорт гражданина СССР ПасЗгр 99 0999999
03 Свидетельство о рождении СвдРжд SSSSSSSSSSSSSSSSSSSSSSSSS
04 Удостоверение личности офицера УдЛичн ББ 0999999
05 Справка об освобождении из места лишения свободы Справ SSSSSSSSSSSSSSSSSSSSSSSSS
06 Паспорт Минморфлота ПасММФ ББ 999999
07 Военный билет ВоеБил ББ 0999999
08 Временное удостоверение, выданное взамен военного билета ВрУдВБ SSSSSSSSSSSSSSSSSSSSSSSSS
09 Дипломатический паспорт ПасДип 99 9999999
10 Паспорт иностранного гражданина ПасИнс SSSSSSSSSSSSSSSSSSSSSSSSS
11 Свидетельство о рассмотрении ходатайства о признании лица беженцем на территории Российской Федерации по существу СвиРег SSSSSSSSSSSSSSSSSSSSSSSSS
12 Вид на жительство в Российской Федерации ВидЖит SSSSSSSSSSSSSSSSSSSSSSSSS
13 Удостоверение беженца УдсБеж SSSSSSSSSSSSSSSSSSSSSSSSS
14 Временное удостоверение личности гражданина Российской Федерации ВрУдсЛ SSSSSSSSSSSSSSSSSSSSSSSSS
15 Разрешение на временное проживание в Российской Федерации РазрВр SSSSSSSSSSSSSSSSSSSSSSSSS
18 Свидетельство о предоставлении временного убежища на территории Российской Федерации (до 01.01.2013) СвУбДо ББ-999 9999999
19 Свидетельство о предоставлении временного убежища на территории Российской Федерации СвВрУб ББ 9999999
21 Паспорт гражданина Российской Федерации ПасРФ 99 99 9999990
22 Загранпаспорт гражданина Российской Федерации ПасЗаг 99 9999999
23 Свидетельство о рождении, выданное уполномоченным органом иностранного государства СвРжИн SSSSSSSSSSSSSSSSSSSSSSSSS
24 Удостоверение личности военнослужащего Российской Федерации УдВоен ББ 9999999
26 Паспорт моряка ПасМор ББ 0999999
27 Военный билет офицера запаса ВоеЗап ББ 0999999
81 Свидетельство о смерти СвдСм SSSSSSSSSSSSSSSSSSSSSSSSS
91 Иные документы ИныеДк SSSSSSSSSSSSSSSSSSSSSSSSS

ПРИМЕЧАНИЯ:

В графе "Шаблон серии, номера" приведены данные для контроля значения серии, номера документа.

Шаблон состоит из символов "R", "Б", "9", "0", "S", "-" (тире) и " " (пробел).

Используются следующие обозначения:

R - на месте одного символа R располагается целиком римское число, заданное символами "I", "V", "X", "L", "C", набранными на верхнем регистре латинской клавиатуры; возможно проставление римских чисел с помощью символов "1", "У", "X", "Л", "С" соответственно, набранных на верхнем регистре русской клавиатуры;

9 - любая десятичная цифра (обязательная);

0 - любая десятичная цифра (необязательная, может отсутствовать);

Б - любая русская заглавная буква;

S - символ не контролируется (может содержать любую букву, цифру или отсутствовать);

"-" (тире) - указывает на обязательное присутствие данного символа в контролируемом значении.

Пробелы используются для разделения групп символов, а также вместо знаков "N" или "N" для разделения серии и номера документа.

Число пробелов между значащими символами в контролируемом значении не должно превышать пяти.

Приложение N 11
к приказу ФНС России
от 19.07.2018 г. N ММВ-7-2/460с

ФОРМАТ ЗАПРОСА О ПРЕДСТАВЛЕНИИ ВЫПИСОК ПО ОПЕРАЦИЯМ НА СЧЕТАХ (СПЕЦИАЛЬНЫХ БАНКОВСКИХ СЧЕТАХ), ПО ОПЕРАЦИЯМ ПО ВКЛАДАМ (ДЕПОЗИТАМ), СПРАВОК О ПЕРЕВОДАХ ОСТАТКА ЭЛЕКТРОННЫХ ДЕНЕЖНЫХ СРЕДСТВ В ЭЛЕКТРОННОЙ ФОРМЕ

I. ОБЩИЕ СВЕДЕНИЯ

1. Настоящий формат описывает требования к XML-файлам (далее - файлам обмена) передачи по телекоммуникационным каналам связи в целях обеспечения электронного документооборота по представлению в налоговый орган и направлению из налогового органа документов, используемых налоговыми органами при реализации своих полномочий в отношениях, регулируемых законодательством о налогах и сборах.

2. Номер версии настоящего формата 4.00.

II. ОПИСАНИЕ ФАЙЛА ОБМЕНА

3. Имя файла обмена должно иметь следующий вид:

RAK_OGGGGMMDD_N, где:

R - префикс, принимающий значение ZSV;

A - принимает значения:

1 - для первичного зашифрованного файла; 2 - 9 - для исправленного зашифрованного файла;

K - идентификатор получателя информации, имеет вид:

bbbbbbb - код банка (филиала банка), заключившего договор, или подразделения Банка России, в который(ое) или через который(ое) направляется зашифрованный файл, включающий с 3 по 9 разряды банковского идентификационного кода (БИК) участника расчетов на территории Российской Федерации в соответствии со Справочником банковских идентификационных кодов в платежной системе Банка России (далее - Справочник БИК), ведение которого осуществляется в соответствии с Положением Банка России от 06.07.2017 N 595-П "О платежной системе Банка России" (зарегистрировано Министерством юстиции Российской Федерации 06.10.2017, регистрационный номер 48458), (далее - код банка (филиала банка);

O - идентификатор отправителя информации, имеет вид:

KKKK - код налогового органа, направившего сообщение, в соответствии со Справочником кодов обозначений налоговых органов для целей учета налогоплательщиков (далее - СОУН) (4 символа с лидирующими нулями);

GGGG - год направления передаваемого файла, MM - месяц направления передаваемого файла, DD - день направления передаваемого файла;

N - порядковый номер файла в течение дня (6 цифр с лидирующими нулями, начиная с 1.

Расширение имени файла имеет вид:

Xml - в наименовании файла в электронной форме;

Vrb - в наименовании зашифрованного файла.

Расширение имени файла может указываться как строчными, так и прописными буквами.

Параметры первой строки файла обмена

Первая строка XML-файла должна иметь следующий вид:

<?xml version ="1.0" encoding ="windows-1251"?>

Имя файла, содержащего XML-схему файла обмена, должно иметь следующий вид:

ZSV_400.

Расширение имени файла - xsd.

XML-схема файла обмена приводится отдельным файлом.

4. Логическая модель файла обмена представлена в виде диаграммы структуры файла обмена на рисунке 1 настоящего формата. Элементами логической модели файла обмена являются элементы и атрибуты XML-файла. Перечень структурных элементов логической модели файла обмена и сведения о них приведены в таблицах настоящего формата.

Для каждого структурного элемента логической модели файла обмена приводятся следующие сведения:

наименование элемента. Приводится полное наименование элемента <1>;

<1> В строке таблицы могут быть описаны несколько элементов, наименования которых разделены символом "|". Такая форма записи применяется в случае возможного наличия в файле обмена только одного элемента из описанных в этой строке.

сокращенное наименование (код) элемента. Приводится сокращенное наименование элемента. Синтаксис сокращенного наименования должен удовлетворять спецификации XML;

признак типа элемента. Может принимать следующие значения: "С" - сложный элемент логической модели (содержит вложенные элементы), "П" - простой элемент логической модели, реализованный в виде элемента XML-файла, "А" - простой элемент логической модели, реализованный в виде атрибута элемента XML-файла. Простой элемент логической модели не содержит вложенные элементы;

формат элемента. Формат элемента представляется следующими условными обозначениями: T - символьная строка; N - числовое значение (целое или дробное).

Формат символьной строки указывается в виде T(n-к) или T(=к), где: n - минимальное количество знаков, к - максимальное количество знаков, символ "-" - разделитель, символ "=" означает фиксированное количество знаков в строке. В случае если минимальное количество знаков равно 0, формат имеет вид T(0-к). В случае если максимальное количество знаков не ограничено, формат имеет вид T(n-).

Формат числового значения указывается в виде N(m.k), где: m - максимальное количество знаков в числе, включая знак (для отрицательного числа), целую и дробную часть числа без разделяющей десятичной точки, k - максимальное число знаков дробной части числа. Если число знаков дробной части числа равно 0 (то есть число целое), то формат числового значения имеет вид N(m).

Для простых элементов, являющихся базовыми в XML (определенными в сети интернет по электронному адресу: http://www.w3.org/TR/xmlschema-0), например, элемент с типом "date", поле "Формат элемента" не заполняется. Для таких элементов в поле "Дополнительная информация" указывается тип базового элемента;

признак обязательности элемента определяет обязательность присутствия элемента (совокупности наименования элемента и его значения) в файле обмена. Признак обязательности элемента может принимать следующие значения: "О" - наличие элемента в файле обмена обязательно; "Н" - присутствие элемента в файле обмена необязательно, то есть элемент может отсутствовать. Если элемент принимает ограниченный перечень значений (по классификатору, кодовому словарю и тому подобному), то признак обязательности элемента дополняется символом "К". Например, "ОК". В случае если количество реализаций элемента может быть более одной, то признак обязательности элемента дополняется символом "М". Например, "НМ", "ОКМ".

К вышеперечисленным признакам обязательности элемента может добавляться значение "У" в случае описания в XML-схеме условий, предъявляемых к элементу в файле обмена, описанных в графе "Дополнительная информация". Например, "НУ", "ОКУ";

дополнительная информация содержит, при необходимости, требования к элементу файла обмена, не указанные ранее. Для сложных элементов указывается ссылка на таблицу, в которой описывается состав данного элемента. Для элементов, принимающих ограниченный перечень значений из классификатора (кодового словаря и тому подобного), указывается соответствующее наименование классификатора (кодового словаря и тому подобного) или приводится перечень возможных значений. Для классификатора (кодового словаря и тому подобного) может указываться ссылка на его местонахождение. Для элементов, использующих пользовательский тип данных, указывается наименование типового элемента.

Рисунок 1. Диаграмма структуры файла обмена

Таблица 4.1

Файл обмена (Файл)

Наименование элемента Сокращенное наименование (код) элемента Признак типа элемента Формат элемента Признак обязательности элемента Дополнительная информация
Идентификатор файла ИдЭС А T(=36) О Типовой элемент <GUIDтип>.
Глобально-уникальный идентификатор (Globally Unique Identifier) - 128-битное число в виде строки из 32 шестнадцатеричных цифр, разделенных дефисами. Например 6F9619FF-8B86-D011-B42D-00CF4FC994FF
Тип информации ТипИнф А T(=10) О Принимает значение: "ЗАПНОВЫПИС"
Версия программы, с помощью которой сформирован файл ВерсПрог А T(1-40) О Принимает значение:
<наименование><пробел><версия>
Телефон отправителя ТелОтпр А T(1-20) О  
Должность отправителя ДолжнОтпр А T(1-100) О  
Фамилия отправителя ФамОтпр А T(1-60) О  
Версия формата ВерсФорм А N(4.2) О Принимает значение: "4.00"
Состав и структура документа ЗАПНОВЫПИС С   О Состав элемента представлен в таблице 4.2

Таблица 4.2

Состав и структура документа (ЗАПНОВЫПИС)

Наименование элемента Сокращенное наименование (код) элемента Признак типа элемента Формат элемента Признак обязательности элемента Дополнительная информация
Номер запроса налогового органа НомЗапр А T(10) О  
Дата запроса налогового органа ДатаЗапр А   О Типовой элемент <xs:date>.
Дата в формате ГГГГ-ММ-ДД
Вид запроса ВидЗапр А T(=1) О Принимает значение:
3 - Запрос о представлении выписок по операциям на счетах (специальных банковских счетах) <1>;
5 - Запрос о представлении справки о переводах остатка электронных денежных средств;
8 - Запрос о представлении выписок по операциям по вкладам (депозитам)
Тип запроса ТипЗапр А T(=1) О Принимает значение:
1 - Запрос в банк с учетом информации филиалов банка <2>;
2 - Запрос в банк без учета информации филиалов банка <3>;
3 - Запрос в вышеуказанный филиал банка <4>;
4 - Запрос в вышеуказанное подразделение Банка России <5>
Идентификатор запроса ИдЗапр А T(=22) О Типовой элемент <ИдЗапрТип>.
Принимает значение:
<код><год><месяц><день><номер>.
Например:
"ККККГГГГММДДNNNNNNNNNNNN",
где:
<код> = коду налогового органа из элемента <КодНО>;
<год><месяц><день> = году, месяцу и дню запроса из элемента <ДатаЗапр>;
<номер> = номеру запроса из элемента <НомЗапр>
Мотивировочная часть запроса МотивЗапр С   О Состав элемента представлен в таблице 4.3
Сведения о налоговом органе СвНО С   О Типовой элемент <СвНОТип>.
Состав элемента представлен в таблице 4.5
Сведения о банке (филиале банка) | СвБанк С   О Типовой элемент <БанкТип>.
Состав элемента представлен в таблице 4.6
Сведения о подразделении Банка России СвУБР С   О Типовой элемент <УБРТип>.
Состав элемента представлен в таблице 4.7
Сведения о лице, в отношении которого сформирован запрос СвПл С   О Типовой элемент <СвПлТип>.
Состав элемента представлен в таблице 4.8
Запрос выписки по операциям на всех счетах (специальных банковских счетах, вкладах, депозитах), о переводах электронных денежных средств | ПоВсем С   О Состав элемента представлен в таблице 4.12
Запрос выписки по операциям на следующих счетах (специальных банковских счетах, вкладах, депозитах), о переводах электронных денежных средств По Указанным С   ОМ Состав элемента представлен в таблице 4.15
Руководитель (заместитель руководителя) налогового органа Руководитель С   О Типовой элемент <РукНОТип>.
Состав элемента представлен в таблице 4.23

<1> Здесь и далее к счетам (специальным банковским счетам) лица, в отношении которого сформирован запрос, относятся счета (специальные банковские счета), открытые в соответствии с договором банковского счета (в том числе номинальные счета, счета эскроу, публичные депозитные счета, открытые в соответствии с договором номинального счета, договором счета эскроу, договором публичного депозитного счета), владельцем которых (клиентом банка) является лицо, в отношении которого сформирован запрос, а также номинальные счета, счета эскроу, публичные депозитные счета, открытые в соответствии с договором номинального счета, договором счета эскроу, договором публичного депозитного счета, владельцем которых (клиентом банка) является иное лицо, но депонентом и (или) бенефициаром по ним является лицо, в отношении которого сформирован запрос.

<2> В этом случае запрос касается счетов (специальных банковских счетов, вкладов, депозитов, ЭДС) в банке, включая счета (специальные банковские счета, вклады, депозиты, ЭДС) в филиалах банка.

<3> В этом случае запрос касается счетов (специальных банковских счетов, вкладов, депозитов, ЭДС) в банке, за исключением счетов (специальных банковских счетов, вкладов, депозитов, ЭДС) в филиалах банка.

<4> В этом случае запрос касается счетов (специальных банковских счетов, вкладов, депозитов, ЭДС) в этом филиале банка.

<5> В этом случае запрос касается счетов (специальных банковских счетов, вкладов, депозитов) в этом подразделении Банка России.

Таблица 4.3

Мотивировочная часть запроса (МотивЗапр)

Наименование элемента Сокращенное наименование (код) элемента Признак типа элемента Формат элемента Признак обязательности элемента Дополнительная информация
Код основания запроса КодОснов А T(=4) О Заполняется четырехсимвольный цифровой код, в каждой позиции которого проставляется "1", если применяется норма в соответствии со Справочником "Основания запроса", или "0", если не применяется.
Вторая и третья позиция настоящего кода принимают значение = "0", если <ВидЗапр> = <5 | 8>.
Четвертая позиция настоящего кода принимает значение = "0", если <ВидЗапр> = "8"
Обоснование запроса Обоснов С   ОМ Состав элемента представлен в таблице 4.4

Таблица 4.4

Обоснование запроса (Обоснов)

Наименование элемента Сокращенное наименование (код) элемента Признак типа элемента Формат элемента Признак обязательности элемента Дополнительная информация
Код обоснования запроса КодОбоснов А T(1-2) О Заполняется цифровой код в соответствии со Справочником "Обоснования запроса".
Не может быть = <3 | 6 | 10 | 11>, если <ВидЗапр> = "5".
Не может быть = <10 | 11 | 12>, если <ВидЗапр> = "8"
Вид налоговой проверки ВидПров А T(=1) НУ Принимает значение:
1 - выездная налоговая проверка;
2 - повторная выездная налоговая проверка;
3 - камеральная налоговая проверка. Заполняется, если <КодОбоснов> = <1 | 2 | 3>
Краткое наименование налогового органа, согласовавшего направление запроса в банк НаимНО А T(1-160) НУ По справочнику СОУН.
Заполняется если <КодОбоснов> = <2 | 5>
Код налогового органа, согласовавшего направление запроса в банк КодНО А T(=4) НУ Типовой элемент <ИФНСТип>.
Заполняется если <КодОбоснов> = <2 | 5>
Должность лица, согласовавшего направление запроса в банк ДолжнЛицСогл А T(=1) НУ Принимает значение:
1 - руководитель вышестоящего налогового органа;
2 - руководитель федерального органа исполнительной власти, уполномоченного по контролю и надзору в области налогов и сборов;
3 - заместитель руководителя федерального органа исполнительной власти, уполномоченного по контролю и надзору в области налогов и сборов.
Заполняется если <КодОбоснов> = <2 | 5>
Ф.И.О. лица, согласовавшего направление запроса в банк ФИОЛицСогл А T(1-100) НУ Заполняется если <КодОбоснов> = <2 | 5>
Вид документа о согласии направление запроса в банк ВидДокСогл А T(1-50) НУ Заполняется если <КодОбоснов> = <2 | 5>
Дата документа о согласии направление запроса в банк ДатаДокСогл А   НУ Типовой элемент <xs:date>.
Дата в формате ГГГГ-ММ-ДД.
Заполняется если <КодОбоснов> = <2 | 5>
Номер документа о согласии направление запроса в банк НомерДокСогл А T(1-50) НУ Заполняется если <КодОбоснов> = <2 | 5>
Вид сделки (операции)/совокупности сделок (операций) ВидСделки А T(=1) НУ Принимает значение:
1 - сделка (операция);
2 - совокупность сделок (операций).
Заполняется если <КодОбоснов> = <3 | 6>
Статус организации, в отношении которой направляется запрос ТипЛица А T(=1) НУ Принимает значение:
1 - ликвидированная организация;
2 - реорганизованная организация;
3 - иностранная организация.
Заполняется если <КодОбоснов> = <3 | 6>
Вид решения ВидРешПр А T(=1) Н Принимает значение:
1 - решение о приостановлении операций по счетам, о приостановлении переводов электронных денежных средств;
2 - решение об отмене приостановления операций по счетам, об отмене приостановления переводов электронных денежных средств.
Заполняется если <КодОбоснов> = "8"
Сведения о плательщике в отношении которого проводятся мероприятия, указанные в обосновании СвПлОбоснов С   О Сведения о плательщике в отношении которого проводятся мероприятия, указанные в обосновании.
Состав элемента представлен в таблице 4.24

Таблица 4.5

Сведения о налоговом органе (СвНОТип)

Наименование элемента Сокращенное наименование (код) элемента Признак типа элемента Формат элемента Признак обязательности элемента Дополнительная информация
Код налогового органа КодНО А T(=4) О Типовой элемент <ИФНСТип>
Краткое наименование налогового органа НаимНО А T(1-160) ОК По справочнику СОУН
Контактный телефон должностного лица налогового органа Телефон А T(1-20) О  
Фамилия, имя, отчество должностного лица налогового органа ФИОДЛ С   О Типовой элемент <ФИОТип>.
Состав элемента представлен в таблице 4.22

Таблица 4.6

Сведения о банке (филиале банка) (БанкТип)

Наименование элемента Сокращенное наименование (код) элемента Признак типа элемента Формат элемента Признак обязательности элемента Дополнительная информация
Регистрационный номер банка по КГРКО РегНом А N(4) О  
Номер филиала банка по КГРКО НомФил А N(4) О Для банков принимает значение: "0"
Банковский идентификационный код БИК А T(=9) ОК Типовой элемент <БИКтип>.
По Справочнику БИК
Сокращенное наименование банка или филиала банка НаимБанк А T(1-160) О  
ИНН банка ИННБанк А T(=10) О Типовой элемент <ИННЮЛтип>
КПП банка (филиала банка) КППБанк А T(=9) О Типовой элемент <КППТип>

Таблица 4.7

Сведения о подразделении Банка России (УБРТип)

Наименование элемента Сокращенное наименование (код) элемента Признак типа элемента Формат элемента Признак обязательности элемента Дополнительная информация
Банковский идентификационный код БИК А T(=9) ОК Типовой элемент <БИКтип>.
По Справочнику БИК
Сокращенное наименование подразделения Банка России НаимУБР А T(1-160) О  
ИНН Банка России ИННБР А T(=10) О Типовой элемент <ИННЮЛтип>.
Принимает значение: "7702235133"
КПП подразделения Банка России КППУБР А T(=9) О Типовой элемент <КППТип>

Таблица 4.8

Сведения о лице, в отношении которого сформирован запрос (СвПлТип)

Наименование элемента Сокращенное наименование (код) элемента Признак типа элемента Формат элемента Признак обязательности элемента Дополнительная информация
Организация (филиал организации) | ПлЮЛ С   О Типовой элемент <ПлЮЛТип>.
Состав элемента представлен в таблице 4.9.
Заполняется если <КодОбоснов> = <1 | 3 | 4 | 6 |7 | 8 | 9 | 10 | 11 | 12>
Индивидуальный предприниматель, нотариус, занимающийся частной практикой, адвокат, учредивший адвокатский кабинет | ПлИП С   О Типовой элемент <ПлИПТип>.
Состав элемента представлен в таблице 4.10.
Заполняется если <КодОбоснов> = <1 | 4 | 7 | 8 | 9 | 10 | 11 | 12>
Физическое лицо, не являющееся индивидуальным предпринимателем ПФЛ С   О Типовой элемент <ПФЛТип>.
Состав элемента представлен в таблице 4.11.
Заполняется если <КодОбоснов> = <2 | 5>. Заполняется информация, имеющаяся в налоговом органе

Таблица 4.9

Организация (филиал организации) (ПлЮЛТип)

Наименование элемента Сокращенное наименование (код) элемента Признак типа элемента Формат элемента Признак обязательности элемента Дополнительная информация
ИНН налогоплательщика или Код иностранной организации ИННЮЛ А T(=10) | T(=5) О Типовой элемент <ИННЮЛТип>
КПП налогоплательщика <6> КПП А T(=9) НУ Типовой элемент <КППТип>
Сокращенное наименование организации (филиала организации) НаимЮЛ А T(1-160) О  

<6> Элемент заполняется в случае составления запроса в отношении счетов (специальных банковских счетов, вкладов, депозитов, электронных средств платежа) организации без учета счетов (специальных банковских счетов, вкладов, депозитов, электронных средств платежа) обособленных подразделений организации или в случае составления запроса в отношении счетов (специальных банковских счетов, вкладов, депозитов, электронных средств платежа) обособленного подразделения организации. В отношении счетов (специальных банковских счетов, вкладов, депозитов, электронных средств платежа) организации без учета счетов (специальных банковских счетов, вкладов, депозитов, электронных средств платежа) обособленных подразделений организации указывается КПП по месту нахождения (администрирования) организации. В отношении счетов (специальных банковских счетов, вкладов, депозитов, электронных средств платежа) обособленного подразделения организации указывается КПП по месту нахождения обособленного подразделения организации.

Элемент не заполняется в случае составления запроса в отношении счетов (специальных банковских счетов, вкладов, депозитов, электронных средств платежа) организации с учетом счетов (специальных банковских счетов, вкладов, депозитов, электронных средств платежа) обособленных подразделений организации.

Таблица 4.10

Индивидуальный предприниматель, нотариус, занимающийся частной практикой, адвокат, учредивший адвокатский кабинет (ПлИПТип)

Наименование элемента Сокращенное наименование (код) элемента Признак типа элемента Формат элемента Признак обязательности элемента Дополнительная информация
ИНН физического лица ИННИП А T(=12) О Типовой элемент <ИННФЛТип>
Фамилия, имя, отчество физического лица ФИО С   О Типовой элемент <ФИОТип>.
Состав элемента представлен в таблице 4.22

Таблица 4.11

Физическое лицо, не являющееся индивидуальным предпринимателем (ПФЛТип)

Наименование элемента Сокращенное наименование (код) элемента Признак типа элемента Формат элемента Признак обязательности элемента Дополнительная информация
ИНН физического лица ИННФЛ А T(=12) Н Типовой элемент <ИННФЛТип>
Дата рождения ДатаРожд А   Н Типовой элемент <xs:date>.
Дата в формате ГГГГ-ММ-ДД
Место рождения МестоРожд А T(1-254) Н  
Код документа, удостоверяющего личность КодДУЛ А T(=2) Н Принимает значение в соответствии со Справочником "Виды документов, удостоверяющих личность налогоплательщика"
Серия и номер документа СерНомДок А T(1-25) Н По шаблону Справочника "Виды документов, удостоверяющих личность налогоплательщика"
Дата выдачи документа ДатаДок А   Н Типовой элемент <xs:date>.
Дата в формате ГГГГ-ММ-ДД
Фамилия, имя, отчество физического лица ФИО С   О Типовой элемент <ФИОТип>.
Состав элемента представлен в таблице 4.22
Адрес плательщика АдрПлат С   Н Типовой элемент <АдрФИАСТип>
Состав элемента представлен в таблице 4.17

Таблица 4.12

Запрос выписки по операциям на всех счетах (специальных банковских счетах, вкладах, депозитах), о переводах электронных денежных средств (ПоВсем)

Наименование элемента Сокращенное наименование (код) элемента Признак типа элемента Формат элемента Признак обязательности элемента Дополнительная информация
Дата начала периода ДатаНач А   О Типовой элемент <xs:date>.
Дата в формате ГГГГ-ММ-ДД
Дата конца периода ДатаКон А   О Типовой элемент <xs:date>.
Дата в формате ГГГГ-ММ-ДД
Действовавших по состоянию на дату <7> | НаДату С   О Состав элемента представлен в таблице 4.13
Действовавших в период <8> ВПериод С   О Состав элемента представлен в таблице 4.14

<7> Элемент заполняется в случае составления запроса в отношении:

счетов (специальных банковских счетов) лица, в отношении которого сформирован запрос, по которым в Книге регистрации открытых счетов дата открытия ранее указанной даты, и одновременно дата закрытия соответствует или позднее указанной даты или отсутствует;

вкладов (депозитов) лица, в отношении которого сформирован запрос, по которым в Книге регистрации открытых счетов дата открытия ранее указанной даты, и одновременно дата закрытия соответствует или позднее указанной даты или отсутствует;

электронных средств платежа, право использования которых было предоставлено лицу, в отношении которого сформирован запрос, по состоянию на указанную дату.

<8> Элемент заполняется в случае составления запроса в отношении:

счетов (специальных банковских счетов) лица, в отношении которого сформирован запрос, по которым в Книге регистрации открытых счетов дата открытия ранее или соответствует дате конца указанного периода, и одновременно дата закрытия соответствует или позже даты начала указанного периода или отсутствует;

вкладов (депозитов) лица, в отношении которого сформирован запрос, по которым в Книге регистрации открытых счетов дата открытия ранее или соответствует дате конца указанного периода, и одновременно дата закрытия соответствует или позже даты начала указанного периода или отсутствует;

электронных средств платежа, право использования которых было предоставлено лицу, в отношении которого сформирован запрос, по состоянию на любую дату, относящуюся к указанному периоду.

Таблица 4.13

Действовавших по состоянию на дату (НаДату)

Наименование элемента Сокращенное наименование (код) элемента Признак типа элемента Формат элемента Признак обязательности элемента Дополнительная информация
Дата ДейстПоСост А   О Типовой элемент <xs:date>.
Дата в формате ГГГГ-ММ-ДД

Таблица 4.14

Действовавших в период (ВПериод)

Наименование элемента Сокращенное наименование (код) элемента Признак типа элемента Формат элемента Признак обязательности элемента Дополнительная информация
Дата начала периода ДатаНач А   О Типовой элемент <xs:date>.
Дата в формате ГГГГ-ММ-ДД
Дата конца периода ДатаКон А   О Типовой элемент <xs:date>.
Дата в формате ГГГГ-ММ-ДД

Таблица 4.15

Запрос выписки по операциям на следующих счетах (специальных банковских счетах, вкладах, депозитах), о переводах электронных денежных средств (ПоУказанным)

Наименование элемента Сокращенное наименование (код) элемента Признак типа элемента Формат элемента Признак обязательности элемента Дополнительная информация
Номер по порядку ПорядкНомСч А N(10) О  
Номер счета (специального банковского счета), вклада, депозита, идентификатор КЭСП (ПЭСП, НЭСП с упрощенной идентификацией) <9> НомСч А T(1-20) О  
Дата начала периода ДатаНач А   О Типовой элемент <xs:date>.
Дата в формате ГГГГ-ММ-ДД
Дата конца периода ДатаКон А   О Типовой элемент <xs:date>.
Дата в формате ГГГГ-ММ-ДД
Владелец счета ВладСч С   НУ Состав элемента представлен в таблице 4.16.
Является обязательным для ВидЗапр="3"

<9> КЭСП - корпоративное электронное средство платежа, ПЭСП - персонифицированное электронное средство платежа, НЭСП с упрощенной идентификацией - неперсонифицированное электронное средство платежа в случае проведения упрощенной идентификации клиента - физического лица в соответствии с Федеральным законом от 07.08.2001 N 115-ФЗ "О противодействии легализации (отмыванию) доходов, полученных преступным путем".

Таблица 4.16

Владелец счета (ВладСч)

Наименование элемента Сокращенное наименование (код) элемента Признак типа элемента Формат элемента Признак обязательности элемента Дополнительная информация
Владельцем счета является лицо, в отношении которого сформирован запрос <10> | Указ Лицо П T(=20) О Принимает значение: "счет названного лица"
Иное лицо, являющееся владельцем счета <11> ИноеЛицо С   О Типовой элемент <СвПлТип>.
Состав элемента представлен в таблице 4.8.
Правила заполнения таблицы 4.8 в зависимости от данных реквизита <КодОбоснов> не применяются

<10> Элемент заполняется, если владельцем счета (специального банковского счета) (клиентом банка) является лицо, в отношении которого сформирован запрос, и информация в отношении данного лица, а также других владельцев этого счета (клиентов банка), не указывается.

<11> Элемент заполняется, если владельцем номинального счета, счета эскроу, публичного депозитного счета (клиентом банка) не является лицо, в отношении которого сформирован запрос, но депонентом и (или) бенефициаром по нему является лицо, в отношении которого сформирован запрос.

Таблица 4.17

Адрес по ФИАС (АдрФИАСТип)

Наименование элемента Сокращенное наименование (код) элемента Признак типа элемента Формат элемента Признак обязательности элемента Дополнительная информация
Уникальный идентификационный номер ИдНом А T(1-36) Н  
Почтовый индекс Индекс А T(=6) Н  
Субъект Российской Федерации (код) Регион П T(=2) ОК Типовой элемент <ССРФТип>.
Принимает значение в соответствии со справочником "Коды субъектов Российской Федерации" согласно приложению N 2 к Порядку заполнения формы уведомления о контролируемых сделках, утвержденному приказом ФНС России от 07.05.2018 N ММВ-7-13/249@ "Об утверждении формы уведомления о контролируемых сделках, формата представления уведомления о контролируемых сделках в электронной форме, порядка заполнения формы уведомления о контролируемых сделках, а также порядка представления уведомления о контролируемых сделках в электронной форме и признании утратившим силу приказа ФНС России от 27 июля 2012 г. N ММВ-7-13/524@" (Зарегистрировано Министерством юстиции Российской Федерации 13.08.2018, регистрационный номер 51864)
Муниципальный район/городской округ/внутригородская территория города федерального значения МуниципРайон С   О Типовой элемент <ВидНаимКодТип>.
Состав элемента представлен в таблице 4.18
Городское поселение/сельское поселение/межселенная территория в составе муниципального района/внутригородской район городского округа ГородСелПоселен С   Н Типовой элемент <ВидНаимКодТип>.
Состав элемента представлен в таблице 4.18
Населенный пункт (город, деревня, село и прочее) НаселенПункт С   Н Типовой элемент <ВидНаимТип>.
Состав элемента представлен в таблице 4.19
Элемент планировочной структуры ЭлПланСтруктур С   Н Типовой элемент <ТипНаимТип>.
Состав элемента представлен в таблице 4.20
Элемент улично-дорожной сети ЭлУлДорСети С   Н Типовой элемент <ТипНаимТип>.
Состав элемента представлен в таблице 4.20
Земельный участок (номер) ЗемелУчасток П T(1-50) Н  
Здание/сооружение/объект незавершенного строительства Здание С   НМ Типовой элемент <НомерТип>.
Состав элемента представлен в таблице 4.21
Помещение в пределах здания, сооружения/машино-место ПомещЗдания С   Н Типовой элемент <НомерТип>.
Состав элемента представлен в таблице 4.21
Помещение в пределах квартиры ПомещКвартиры С   Н Типовой элемент <НомерТип>.
Состав элемента представлен в таблице 4.21

ПРИМЕЧАНИЕ. Задается в соответствии с Федеральной информационной адресной системой (ФИАС).

Таблица 4.18

Сведения о виде (код) и наименовании адресного элемента (ВидНаимКодТип)

Наименование элемента Сокращенное наименование (код) элемента Признак типа элемента Формат элемента Признак обязательности элемента Дополнительная информация
Вид (код) элемента ВидКод А T(=1) ОК Принимает значения:
для элемента <МуниципРайон>
1 - муниципальный район |
2 - городской округ |
3 - внутригородская территория города федерального значения
для элемента <ГородСелПоселен>
1 - городское поселение |
2 - сельское поселение |
3 - межселенная территория в составе муниципального района |
4 - внутригородской район городского округа
Наименование элемента Наим А T(1-255) О  

Таблица 4.19

Сведения о виде и наименовании адресного элемента (ВидНаимТип)

Наименование элемента Сокращенное наименование (код) элемента Признак типа элемента Формат элемента Признак обязательности элемента Дополнительная информация
Вид элемента Вид А T(1-50) О  
Наименование элемента Наим А T(1-255) О  

Таблица 4.20

Сведения о типе и наименовании адресного элемента (ТипНаимТип)

Наименование элемента Сокращенное наименование (код) элемента Признак типа элемента Формат элемента Признак обязательности элемента Дополнительная информация
Тип элемента Тип А T(1-50) О  
Наименование элемента Наим А T(1-255) О  

Таблица 4.21

Сведения о номере адресного элемента (НомерТип)

Наименование элемента Сокращенное наименование (код) элемента Признак типа элемента Формат элемента Признак обязательности элемента Дополнительная информация
Тип элемента Тип А T(1-50) О  
Номер элемента Номер А T(1-255) О  

Таблица 4.22

Фамилия, имя, отчество (ФИОТип)

Наименование элемента Сокращенное наименование (код) элемента Признак типа элемента Формат элемента Признак обязательности элемента Дополнительная информация
Фамилия Фамилия А T(1-60) О  
Имя Имя А T(1-60) О  
Отчество Отчество А T(1-60) Н  

Таблица 4.23

Руководитель (заместитель руководителя) налогового органа (РукНОТип)

Наименование элемента Сокращенное наименование (код) элемента Признак типа элемента Формат элемента Признак обязательности элемента Дополнительная информация
Должность руководителя (заместителя руководителя) налогового органа ДолжРук А T(=1) О Принимает значение:
1 - руководитель налогового органа;
2 - заместитель руководителя налогового органа
Фамилия, имя, отчество руководителя (заместителя руководителя) ФИО С   О Типовой элемент <ФИОТип>.
Состав элемента представлен в таблице 4.22

Таблица 4.24

Сведения о плательщике в отношении которого проводятся мероприятия, указанные в обосновании (СвПлОбоснов)

Наименование элемента Сокращенное наименование (код) элемента Признак типа элемента Формат элемента Признак обязательности элемента Дополнительная информация
Сокращенное наименование организации | НПлЮЛ А T(1-160) О  
Фамилия, имя, отчество индивидуального предпринимателя, нотариуса, занимающегося частной практикой, адвоката, учредившего адвокатский кабинет | НПлИП С   О Типовой элемент <ФИОТип>.
Состав элемента представлен в таблице 4.22
Фамилия, имя, отчество физического лица, не являющегося индивидуальным предпринимателем НПлФЛ С   О Типовой элемент <ФИОТип>.
Состав элемента представлен в таблице 4.22

Таблица 4.25

Справочник "Основания запроса"

Позиция кода Наименование
1 В соответствии с пунктами 2 и 4 статьи 86 Налогового кодекса Российской Федерации
2 В соответствии с частью 5 статьи 7 Федерального закона от 03.06.2009 N 103-ФЗ "О деятельности по приему платежей физических лиц, осуществляемой платежными агентами"
3 В соответствии с частью 8 статьи 14 Федерального закона от 27.06.2011 N 161-ФЗ "О национальной платежной системе"
4 В соответствии с пунктом 3 статьи 7 Федерального закона от 22.05.2003 N 54-ФЗ "О применении контрольно-кассовой техники при осуществлении наличных денежных расчетов и (или) расчетов с использованием электронных средств платежа"

ПРИМЕЧАНИЕ. Код состоит из четырех позиций, в каждой из которых записывается 0 или 1 в зависимости от оснований запроса.

Таблица 4.26

Справочник "Обоснования запроса"

Позиция кода Наименование
1 Проведение в отношении организации, индивидуального предпринимателя, нотариуса, занимающегося частной практикой, адвоката, учредившего адвокатский кабинет, налоговой проверки
2 Проведение в отношении физического лица, не являющегося индивидуальным предпринимателем, налоговой проверки при наличии согласия руководителя вышестоящего налогового органа или руководителя (заместителя руководителя) федерального органа исполнительной власти, уполномоченного по контролю и надзору в области налогов и сборов о направлении запроса в банк
3 Проведение в отношении организации, индивидуального предпринимателя, физического лица, не являющегося индивидуальным предпринимателем, нотариуса, занимающегося частной практикой, адвоката, учредившего адвокатский кабинет, налоговой проверки, являющегося участником сделки (операции)/совокупности сделок (операций) с указанной в настоящем запросе ликвидированной, реорганизованной, иностранной организацией
4 Истребование у организации, индивидуального предпринимателя, нотариуса, занимающегося частной практикой, адвоката, учредившего адвокатский кабинет документов (информации) в соответствии со статьей 93.1 Налогового кодекса Российской Федерации
5 Истребование у физического лица, не являющегося индивидуальным предпринимателем, документов (информации) в соответствии с пунктом 1 статьи 93.1 Налогового кодекса Российской Федерации при наличии согласия руководителя вышестоящего налогового органа или руководителя (заместителя руководителя) федерального органа исполнительной власти, уполномоченного по контролю и надзору в области налогов и сборов о направлении запроса в банк
6 Истребование у организации, индивидуального предпринимателя, физического лица, не являющегося индивидуальным предпринимателем, нотариуса, занимающегося частной практикой, адвоката, учредившего адвокатский кабинет, документов (информации) в соответствии со статьей 93.1 Налогового кодекса Российской Федерации, являющегося участником сделки (операции)/ совокупности сделок (операций) с указанной в настоящем запросе ликвидированной, реорганизованной, иностранной организацией
7 Вынесение в отношении организации, индивидуального предпринимателя, нотариуса, занимающегося частной практикой, адвоката, учредившего адвокатский кабинет, решения о взыскании налога
8 Принятие в отношении организации, индивидуального предпринимателя, нотариуса, занимающегося частной практикой, адвоката, учредившего адвокатский кабинет, решения о приостановлении операций по счетам, приостановлении переводов электронных денежных средств, решения об отмене приостановления операций по счетам, отмене приостановления переводов электронных денежных средств
9 Поступление в отношении организации, индивидуального предпринимателя, нотариуса, занимающегося частной практикой, адвоката, учредившего адвокатский кабинет, запроса уполномоченного органа иностранного государства в случаях, предусмотренных международными договорами Российской Федерации
10 Проведение в отношении организации, индивидуального предпринимателя контроля за соблюдением банковским платежным агентом (субагентом) обязанности по сдаче оператору по переводу денежных средств, полученных от физических лиц наличных денежных средств для зачисления в полном объеме на свой специальный банковский счет, а также по использованию банковским платежным агентом (субагентом) специального банковского счета для осуществления расчетов
11 Проведение в отношении организации, индивидуального предпринимателя контроля за соблюдением платежным агентом обязанностей по сдаче в кредитную организацию полученных от плательщиков при приеме платежей наличных денежных средств для зачисления в полном объеме на свой специальный банковский счет, а также по использованию платежным агентом и поставщиками специального банковского счета для осуществления расчетов при приеме платежей
12 Осуществление в отношении организации, индивидуального предпринимателя контроля и надзора за соблюдением законодательства Российской Федерации о применении контрольно-кассовой техники, а также за полнотой учета выручки в организациях и у индивидуальных предпринимателей

Таблица 4.27

Справочник "Виды документов, удостоверяющих личность налогоплательщика"

Код Наименование документа Сокращение Шаблон серии и номера
01 Паспорт гражданина СССР ПаСССР R-ББ 999999
02 Загранпаспорт гражданина СССР ПасЗгр 99 0999999
03 Свидетельство о рождении СвдРжд SSSSSSSSSSSSSSSSSSSSSSSSS
04 Удостоверение личности офицера УдЛичн ББ 0999999
05 Справка об освобождении из места лишения свободы Справ SSSSSSSSSSSSSSSSSSSSSSSSS
06 Паспорт Минморфлота ПасММФ ББ 999999
07 Военный билет ВоеБил ББ 0999999
08 Временное удостоверение, выданное взамен военного билета ВрУдВБ SSSSSSSSSSSSSSSSSSSSSSSSS
09 Дипломатический паспорт ПасДип 99 9999999
10 Паспорт иностранного гражданина ПасИнс SSSSSSSSSSSSSSSSSSSSSSSSS
11 Свидетельство о рассмотрении ходатайства о признании лица беженцем на территории Российской Федерации по существу СвиРег SSSSSSSSSSSSSSSSSSSSSSSSS
12 Вид на жительство в Российской Федерации ВидЖит SSSSSSSSSSSSSSSSSSSSSSSSS
13 Удостоверение беженца УдсБеж SSSSSSSSSSSSSSSSSSSSSSSSS
14 Временное удостоверение личности гражданина Российской Федерации ВрУдсЛ SSSSSSSSSSSSSSSSSSSSSSSSS
15 Разрешение на временное проживание в Российской Федерации РазрВр SSSSSSSSSSSSSSSSSSSSSSSSS
18 Свидетельство о предоставлении временного убежища на территории Российской Федерации (до 01.01.2013) СвУбДо ББ-999 9999999
19 Свидетельство о предоставлении временного убежища на территории Российской Федерации СвВрУб ББ 9999999
21 Паспорт гражданина Российской Федерации ПасРФ 99 99 9999990
22 Загранпаспорт гражданина Российской Федерации ПасЗаг 99 9999999
23 Свидетельство о рождении, выданное уполномоченным органом иностранного государства СвРжИн SSSSSSSSSSSSSSSSSSSSSSSSS
24 Удостоверение личности военнослужащего Российской Федерации УдВоен ББ 9999999
26 Паспорт моряка ПасМор ББ 0999999
27 Военный билет офицера запаса ВоеЗап ББ 0999999
81 Свидетельство о смерти СвдСм SSSSSSSSSSSSSSSSSSSSSSSSS
91 Иные документы ИныеДк SSSSSSSSSSSSSSSSSSSSSSSSS

ПРИМЕЧАНИЯ:

В графе "Шаблон серии, номера" приведены данные для контроля значения серии, номера документа.

Шаблон состоит из символов "R", "Б", "9", "0", "S", (тире) и " " (пробел).

Используются следующие обозначения:

R - на месте одного символа R располагается целиком римское число, заданное символами "I", "V", "X", "L", "C", набранными на верхнем регистре латинской клавиатуры; возможно проставление римских чисел с помощью символов "1", "У", "Х", "Л", "С" соответственно, набранных на верхнем регистре русской клавиатуры;

9 - любая десятичная цифра (обязательная);

0 - любая десятичная цифра (необязательная, может отсутствовать);

Б - любая русская заглавная буква;

S - символ не контролируется (может содержать любую букву, цифру или отсутствовать);

"-" (тире) - указывает на обязательное присутствие данного символа в контролируемом значении.

Пробелы используются для разделения групп символов, а также вместо знаков "N" или "N" для разделения серии и номера документа.

Число пробелов между значащими символами в контролируемом значении не должно превышать пяти.