Приказ Росстандарта от 28.06.2018 N 1321

"Об утверждении Методических рекомендаций по разработке и реализации программы мероприятий по предотвращению причинения вреда в связи с несоответствием продукции требованиям технического регламента Таможенного союза "О безопасности колесных транспортных средств"
Редакция от 28.06.2018 — Документ не действует

ФЕДЕРАЛЬНОЕ АГЕНТСТВО ПО ТЕХНИЧЕСКОМУ РЕГУЛИРОВАНИЮ И МЕТРОЛОГИИ

ПРИКАЗ
от 28 июня 2018 г. N 1321

ОБ УТВЕРЖДЕНИИ МЕТОДИЧЕСКИХ РЕКОМЕНДАЦИЙ ПО РАЗРАБОТКЕ И РЕАЛИЗАЦИИ ПРОГРАММЫ МЕРОПРИЯТИЙ ПО ПРЕДОТВРАЩЕНИЮ ПРИЧИНЕНИЯ ВРЕДА В СВЯЗИ С НЕСООТВЕТСТВИЕМ ПРОДУКЦИИ ТРЕБОВАНИЯМ ТЕХНИЧЕСКОГО РЕГЛАМЕНТА ТАМОЖЕННОГО СОЮЗА "О БЕЗОПАСНОСТИ КОЛЕСНЫХ ТРАНСПОРТНЫХ СРЕДСТВ"

В целях реализации статей 37 - 39 Федерального закона от 27 декабря 2002 г. N 184-ФЗ "О техническом регулировании" и технического регламента Таможенного союза "О безопасности колесных транспортных средств" (ТР ТС 018/2011), принятого Решением Комиссии Таможенного союза от 9 декабря 2011 г. N 877, приказываю:

1. Утвердить прилагаемые Методические рекомендации по разработке и реализации программы мероприятий по предотвращению причинения вреда в связи с несоответствием продукции требованиям технического регламента Таможенного союза "О безопасности колесных транспортных средств".

2. Признать утратившим силу приказ Федерального агентства по техническому регулированию и метрологии от 5 июля 2016 г. N 847 "Об утверждении Методических рекомендаций по разработке и реализации программы мероприятий по предотвращению причинения вреда в связи с несоответствием продукции требованиям технического регламента о безопасности колесных транспортных средств".

3. Контроль исполнения настоящего приказа возложить на заместителя Руководителя Федерального агентства по техническому регулированию и метрологии А.В. Кулешова.

Руководитель
А.В. АБРАМОВ

УТВЕРЖДЕНЫ
приказом Федерального агентства
по техническому регулированию
и метрологии
от 28 июня 2018 г. N 1321

МЕТОДИЧЕСКИЕ РЕКОМЕНДАЦИИ ПО РАЗРАБОТКЕ И РЕАЛИЗАЦИИ ПРОГРАММЫ МЕРОПРИЯТИЙ ПО ПРЕДОТВРАЩЕНИЮ ПРИЧИНЕНИЯ ВРЕДА В СВЯЗИ С НЕСООТВЕТСТВИЕМ ПРОДУКЦИИ ТРЕБОВАНИЯМ ТЕХНИЧЕСКОГО РЕГЛАМЕНТА ТАМОЖЕННОГО СОЮЗА "О БЕЗОПАСНОСТИ КОЛЕСНЫХ ТРАНСПОРТНЫХ СРЕДСТВ"

Глава I. Общие положения

1. Настоящие методические рекомендации по разработке и реализации программы мероприятий по предотвращению причинения вреда в связи с несоответствием продукции требованиям технического регламента Таможенного союза "О безопасности колесных транспортных средств" (далее - Методические рекомендации) разработаны в целях реализации Федерального закона от 27 декабря 2002 г. N 184-ФЗ "О техническом регулировании" (далее - Федеральный закон N 184) и технического регламента Таможенного союза "О безопасности колесных транспортных средств", утвержденного Решением Комиссии Таможенного союза от 9 декабря 2011 г. N 877 (далее - технический регламент).

2. Статья 37 Федерального закона N 184-ФЗ устанавливает, что изготовитель (исполнитель, продавец, лицо, выполняющее функции иностранного изготовителя), которому стало известно о несоответствии выпущенной в обращение продукции требованиям технических регламентов, обязан сообщить об этом в орган государственного контроля (надзора) в соответствии с его компетенцией в течение десяти дней с момента получения указанной информации.

3. В отношении выпущенных в обращение транспортных средств органом государственного контроля (надзора) согласно постановлению Правительства Российской Федерации от 16 октября 2015 г. N 1108 "Об уполномоченных органах Российской Федерации по обеспечению государственного контроля (надзора) за соблюдением требований технического регламента Таможенного союза "О безопасности колесных транспортных средств" является Росстандарт.

4. В соответствии со статьей 38 Федерального закона N 184-ФЗ в течение десяти дней с момента получения информации о несоответствии продукции требованиям технических регламентов, если необходимость установления более длительного срока не следует из существа проводимых мероприятий, изготовитель (продавец, лицо, выполняющее функции иностранного изготовителя) обязан провести проверку достоверности полученной информации.

При подтверждении достоверности информации о несоответствии продукции требованиям технических регламентов изготовитель (продавец, лицо, выполняющее функции иностранного изготовителя) в течение десяти дней с момента подтверждения достоверности такой информации обязан разработать программу мероприятий по предотвращению причинения вреда и согласовать ее с органом государственного контроля (надзора) в соответствии с его компетенцией.

5. Программа должна включать в себя мероприятия по оповещению приобретателей, в том числе потребителей, о наличии угрозы причинения вреда и способах его предотвращения, а также сроки реализации таких мероприятий.

В случае, если для предотвращения причинения вреда необходимо произвести дополнительные расходы, изготовитель (продавец, лицо, выполняющее функции иностранного изготовителя) обязан осуществить все мероприятия по предотвращению причинения вреда своими силами.

В случае наличия электронного паспорта транспортного средства на выпущенное в обращение транспортное средство, сведения о мероприятиях по предотвращению причинения вреда вносятся Администратором систем электронных паспортов транспортных средств (электронных паспортов шасси транспортных средств) и электронных паспортов самоходных машин и других видов техники (далее - Администратор систем) на основании уведомления (заявления) изготовителя.

6. Согласно статье 39 Федерального закона N 184-ФЗ орган государственного контроля (надзора) вправе требовать от изготовителя (продавца, лица, выполняющего функции иностранного изготовителя) материалы проверки достоверности информации о несоответствии продукции требованиям технических регламентов, а также:

запрашивать у изготовителя (исполнителя, продавца, лица, выполняющего функции иностранного изготовителя) и иных лиц дополнительную информацию о продукции или связанных с требованиями к ней процессах проектирования (включая изыскания), производства, строительства, монтажа, наладки, эксплуатации, хранения, перевозки, реализации и утилизации, в том числе результаты исследований (испытаний) и измерений, проведенных при осуществлении обязательного подтверждения соответствия;

направлять запросы в другие федеральные органы исполнительной власти;

при необходимости привлекать специалистов для анализа полученных материалов;

запрашивать у изготовителя (лица, выполняющего функции иностранного изготовителя) доказательственные материалы, использованные при осуществлении обязательного подтверждения соответствия продукции требованиям технических регламентов.

7. Часть 2 статьи 39 Федерального закона N 184-ФЗ устанавливает, что орган государственного контроля (надзора) оказывает содействие в реализации программы мероприятий и осуществляет контроль за ее выполнением.

Орган государственного контроля (надзора):

способствует распространению информации о сроках и порядке проведения мероприятий по предотвращению причинения вреда;

запрашивает у изготовителя (продавца, лица, выполняющего функции иностранного изготовителя) и иных лиц документы, подтверждающие проведение мероприятий, указанных в программе мероприятий по предотвращению причинения вреда;

проверяет соблюдение сроков, указанных в программе мероприятий по предотвращению причинения вреда;

принимает решение об обращении в суд с иском о принудительном отзыве продукции.

8. Часть 3 статьи 39 Федерального закона N 184-ФЗ устанавливает, что в случае, если орган государственного контроля (надзора) получил информацию о несоответствии продукции требованиям технических регламентов и необходимо принятие незамедлительных мер по предотвращению причинения вреда жизни или здоровью граждан при использовании этой продукции, либо угрозы причинения такого вреда, орган государственного контроля (надзора) вправе:

выдать предписание о приостановке реализации этой продукции;

информировать приобретателей, в том числе потребителей, через средства массовой информации о несоответствии этой продукции требованиям технических регламентов и об угрозе причинения вреда жизни или здоровью граждан при использовании этой продукции.

9. Для достижения целей настоящих Методических рекомендаций используются понятия, установленные техническим регламентом, в том числе:

безопасность транспортного средства - состояние, характеризуемое совокупностью параметров конструкции и технического состояния транспортного средства, обеспечивающих недопустимость или минимизацию риска причинения вреда жизни или здоровью граждан, имуществу физических и юридических лиц, государственному или муниципальному имуществу, окружающей среде (пункт 6 технического регламента);

изготовитель - лицо, осуществляющее изготовление транспортного средства (шасси) или его компонентов с намерением выпуска их в обращение для реализации либо собственного пользования (пункт 6 технического регламента);

представитель изготовителя - юридическое лицо, зарегистрированное в установленном порядке в государстве - члене Таможенного союза, которое определено изготовителем на основании соглашения с ним для осуществления действий от его имени при оценке соответствия и размещении продукции на единой таможенной территории Таможенного союза, а также для возложения солидарной с изготовителем ответственности за несоответствие продукции требованиям настоящего технического регламента (пункт 6 технического регламента).

Кроме того, применяются термины, которые означают следующее:

владелец транспортного средства - лицо, владеющее транспортным средством на праве собственности или на ином законном основании (статья 1 Федерального закона от 1 июля 2011 г. N 170-ФЗ "О техническом осмотре транспортных средств и о внесении изменений в отдельные законодательные акты Российской Федерации");

дефект - несоответствие, связанное с предназначенным или установленным использованием (пункт 3.6.10 ГОСТ Р ИСО 9000-2015 "Системы менеджмента качества. Основные положения и словарь");

неисправность - состояние изделия, характеризующееся неспособностью выполнить требуемую функцию, исключая такую неспособность во время профилактического технического обслуживания или других запланированных действий или из-за нехватки внешних ресурсов (пункт 69 ГОСТ Р 53480-2009 "Надежность в технике. Термины и определения");

несоответствие - невыполнение требования (пункт 3.6.9 ГОСТ Р ИСО 9000-2015 "Системы менеджмента качества. Основные положения и словарь");

отзыв (продукции) - корректирующие действие, предпринятое после производства, с целью защиты здоровья и безопасности потребителей в связи с использованием какой-либо продукции (пункт 2.12 ГОСТ Р ИСО 10393-2014 "Отзыв потребительских товаров. Руководство для поставщиков").

10. Целью Методических рекомендаций является упорядочивание процедур по реализации указанных в Федеральном законе N 184-ФЗ положений и доведение до заинтересованных сторон предложений рекомендательного характера для добровольного многократного использования следующими лицами:

Росстандартом;

заинтересованными федеральными органами исполнительной власти;

изготовителями (представителями изготовителей) транспортных средств;

органами по сертификации, осуществляющими оценку соответствия транспортных средств;

администратором систем;

иными лицами, осуществляющими деятельность в сфере автомобильного хозяйства.

11. В настоящих Методических рекомендациях изложены рекомендации по:

определению случаев, в которых изготовителям (представителям изготовителей) следует уведомлять Росстандарт;

разработке и оформлению уведомления о получении информации о возможном несоответствии транспортного средства требованиям технического регламента;

разработке, оформлению и реализации программы мероприятий по предотвращению причинения вреда, связанного с обращением транспортных средств (далее также - программа мероприятий);

дальнейшим действиям.

Глава II. Случаи, в которых изготовителям (представителям изготовителей) следует уведомлять Росстандарт

12. Основанием для принятия решения о необходимости уведомления Росстандарта является получение (выявление) изготовителем (представителем изготовителя) информации о наличии проблем, связанных с:

ошибками проектирования транспортного средства;

дефектами производства (сборки) транспортного средства;

дефектами компонентов (комплектующих) транспортного средства и другими причинами (далее - неисправность (дефект).

13. В целях принятия решения о необходимости уведомления Росстандарта изготовителю (представителю изготовителя) необходимо оценить, характеризуется ли выявленная изготовителем (представителем изготовителя) неисправность (дефект) транспортного средства несоответствием требованиям технического регламента, в том числе требованиям, установленным пунктами 10 - 18, приложениями N 2, N 3, N 5, N 6 и N 7 к техническому регламенту, включая требования Правил ООН, Глобальных технических правил.

В рамках указанной оценки необходимо учитывать положения пункта 105 технического регламента, в соответствии с которым выпущенное в обращение транспортное средство (шасси), имеющее одобрение типа транспортного средства (одобрение типа шасси), считается не соответствующим требованиям технического регламента в следующих случаях:

хотя бы одна характеристика указанного транспортного средства или шасси (хотя бы один его компонент), в отношении которой установлены требования, не соответствует уровню требований, указанному в одобрении типа транспортного средства (одобрении типа шасси);

конструктивные параметры и характеристики транспортного средства (шасси) отличаются от зафиксированных в одобрении типа транспортного средства (одобрении типа шасси). Исключение составляют изменения, вносимые в конструкцию транспортных средств (шасси), о которых заявитель проинформировал орган по сертификации и в отношении которых органом по сертификации было принято решение о сохранении действия выданных документов, удостоверяющих соответствие требованиям технического регламента.

Примечание: неисправности (дефекты), оказывающие влияние на безопасность транспортных средств, как правило, характеризуются несоответствием требованиям технического регламента.

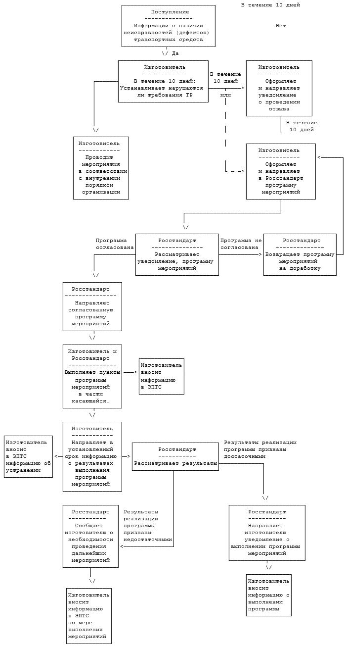
14. В случае если после проведения оценки установлено, что выявленная неисправность (дефект) транспортного средства приводит к несоответствию требованиям технического регламента, изготовителю (представителю изготовителя) следует:

направить в десятидневный срок в Росстандарт уведомление о получении информации о возможном несоответствии транспортных средств требованиям технического регламента согласно части III настоящих Методических рекомендаций;

в течение 10 дней после направления указанного в абзаце втором настоящего пункта уведомления направить в Росстандарт программу мероприятий по предотвращению причинения вреда в соответствии с главой IV настоящих Методических рекомендаций.

15. Уведомление о получении информации о возможном несоответствии транспортных средств требованиям технического регламента рекомендуется направлять вместе с сопроводительным письмом за подписью уполномоченного должностного лица изготовителя (представителя изготовителя) в адрес заместителя Руководителя Росстандарта, определенного согласно установленному распределению обязанностей руководящего состава (далее - заместитель Руководителя Росстандарта).

16. Уведомление о получении информации о возможном несоответствии транспортных средств требованиям технического регламента и программу мероприятий по предотвращению причинения вреда рекомендуется направлять также и в тех случаях, когда транспортные средства не были реализованы. В этом случае содержание программы мероприятий по предотвращению причинения вреда соответствующим образом корректируется.

17. Не требуется направлять уведомление о получении информации о возможном несоответствии транспортных средств требованиям технического регламента в Росстандарт и разрабатывать программу мероприятий по предотвращению причинения вреда в случае, если по результатам указанной в пункте 13 настоящих Методических рекомендаций оценки выявленное несоответствие не приводит к нарушениям требований технического регламента.

18. Блок-схема принятия решений о необходимости уведомления Росстандарта приведена в Приложении N 1 к настоящим Методическим рекомендациям.

Глава III. Содержание уведомления о получении информации о возможном несоответствии транспортных средств требованиям технического регламента

19. Уведомление о получении информации о возможном несоответствии транспортных средств требованиям технического регламента (далее - уведомление) рекомендуется оформлять на бланке изготовителя (представителя изготовителя) по форме согласно Приложению N 2 к настоящим Методическим рекомендациям.

Примечание: в случае если одна и та же выявленная неисправность (дефект) распространяется на несколько марок, коммерческих наименований (типов) транспортных средств, изготовителю (представителю изготовителя) рекомендуется включить все марки, коммерческие наименования (типов) транспортных средств, изготовителем (представителем изготовителя) которых он является, в одно уведомление.

20. В уведомление рекомендуется включить следующие сведения:

1) дата поступления в адрес изготовителя (представителя изготовителя) информации о возможном несоответствии транспортного средства требованиям технического регламента;

2) идентификация транспортных средств (марка, модель, период изготовления);

3) общее количество транспортных средств, которые могут быть подвержены неисправности (дефекту);

4) краткое описание неисправности (дефекта);

5) предполагаемая дата направления в Росстандарт программы мероприятий о предотвращении причинения возможного вреда.

Глава IV. Содержание программы мероприятий по предотвращению причинения вреда, связанного с обращением транспортных средств

21. Программу мероприятий по предотвращению причинения вреда, связанного с обращением транспортных средств (далее - программа мероприятий), рекомендуется оформлять по форме согласно Приложению N 3 к настоящим Методическим рекомендациям и составлять из двух разделов:

общая информация;

график мероприятий.

22. В раздел "Общая информация" программы мероприятий рекомендуется включить следующие сведения:

1) производитель транспортных средств с указанием его адреса;

Примечание: в случае если транспортные средства изготовлены двумя и более производителями, рекомендуется перечислить их в данном пункте.

2) идентификация транспортных средств;

в указанном пункте рекомендуется указать:

марка транспортных средств;

коммерческое наименование (тип) транспортных средств;

период изготовления транспортных средств;

период реализации транспортных средств;

количество транспортных средств;

Примечания:

1. В случае если транспортные средства не были реализованы конечным потребителям (приобретателям), об этом рекомендуется сделать соответствующую запись.

2. В случае если программа мероприятий распространяется на несколько марок, коммерческих наименований (типов) транспортных средств, рекомендуется указать их, добавив соответствующие строки в таблицу.

В указанном случае рекомендуется также составить отдельный перечень VIN-кодов по каждой из марок, коммерческих наименований (типов на которые распространяется программа мероприятий.

3. Перечень VIN-кодов транспортных средств, подпадающих под реализацию программы мероприятий, рекомендуется оформлять в формате excel по форме, приведенной в приложении N 4 к настоящим Методическим рекомендациям, и направлять в рабочем порядке уполномоченным работникам Росстандарта посредством электронной почты.

Не требуется направлять перечень VIN-кодов в Росстандарт в бумажном виде.

3) описание неисправности (дефекта).

Коротко описывается неисправность (дефект), в связи с которым проводится программа мероприятий.

Рекомендуется также указать в данном пункте возможные последствия связи с неисправностью (дефектом);

4) описание способа ремонтного воздействия.

23. В раздел "График мероприятий" программы мероприятий рекомендуется включить следующие действия:

1) уведомление сети уполномоченных дилеров (партнеров) изготовителя (представителя изготовителя) о возможном несоответствии транспортного средства техническому регламенту.

В уведомлении рекомендуется обратить внимание на то, уполномоченным дилерам (партнерам) изготовителя (представителя изготовителя) необходимо до продажи новых транспортных средств устранить неисправность (дефект) в случае, если они подпадают под программу мероприятий.

В поле "Срок" рекомендуется указать дату, соответствующую дате направления уведомления о получении информации о возможном несоответствии транспортных средств требованиям технического регламента или программы 3 мероприятий в Росстандарт;

2) подготовка подробной технической инструкции, описывающей метод ремонтного воздействия (далее - Инструкция по ремонту).

В Инструкцию по ремонту рекомендуется включить подробное пошаговое указание по ремонту, по возможности с изображениями (схемами) осуществляемых действий.

Инструкцию по ремонту рекомендуется оформлять на русском языке.

В случае, если в рамках программы мероприятий предполагается внесение изменений в конструкцию транспортного средства, Инструкцию по ремонту следует направить на согласование с органом по сертификации, оформившим одобрение типа транспортного средства;

3) направление в Росстандарт информации с описанием ремонтного воздействия.

Информацию с описанием ремонтного воздействия рекомендуется направлять в рабочем порядке уполномоченным работникам Росстандарта посредством электронной почты;

4) направление Инструкции по ремонту Уполномоченным Дилерам/Уполномоченным Партнерам изготовителя (представителя изготовителя);

5) обеспечение наличия достаточного количества деталей для осуществления ремонтных воздействий.

В поле "Срок" рекомендуется указать дату поступления деталей в количестве, необходимом для начала осуществления ремонтного воздействия.

В случае, если для осуществления ремонтного воздействия не требуются детали, в поле "Срок" рекомендуется указать "не требуется";

6) подготовка образца информационного письма, уведомляющего владельцев транспортных средств о необходимости предоставить транспортное средство ближайшему Уполномоченному Дилеру/Уполномоченному Партнеру изготовителя (представителя изготовителя) для осуществления ремонтного воздействия.

По всему тексту информационного письма рекомендуется использовать преимущественно слово "Отзыв" вместо "Программа мероприятий".

В заголовке информационного письма рекомендуется привести крупными буквами фразу "ОТЗЫВ В ЦЕЛЯХ БЕЗОПАСНОСТИ".

В информационном письме рекомендуется указать следующее:

объект отзыва;

коротко описывается неисправность (дефект), в связи с которым проводится отзыв транспортного средства;

каким образом будет устранена неисправность (дефект);

что необходимо осуществить владельцу транспортного средства, включая просьбу предоставить транспортное средство ближайшему уполномоченному дилеру (партнеру) для осуществления ремонтного воздействия;

указания о принятии особых мер предосторожности при эксплуатации транспортного средства, в случае, если это необходимо в связи с наличием неисправности (дефекта);

продолжительность осуществления ремонтного воздействия;

указание на то, что ремонтное воздействие осуществляется бесплатно для владельца;

просьба к владельцам уведомить изготовителя (представителя изготовителя) или его уполномоченных дилеров в случае продажи или угона транспортного средства;

дополнительно в информационное письмо владельцам - юридическим лицам рекомендуется включить условие, что если подпадающее под отзыв транспортное средство находится в лизинге, то лизингодатель должен проинформировать лизингополучателя.

Сведения, содержащиеся в информационном письме, вносятся в электронные паспорта транспортных средств.

7) подготовка и направление информационных писем владельцам транспортных средств.

Направление информационных писем, как правило, осуществляется уполномоченными дилерами (партнерами) от имени изготовителя (представителя изготовителя).

В поле "Срок" рекомендуется указать дату, предшествующую дате начала осуществления ремонтного воздействия, с учетом предполагаемых сроков доставки информационных писем;

Подготовка и направление информационных писем владельцам транспортных средств может осуществляться Администратором систем на условиях соглашений (договоров оказания услуг) с изготовителями.

8) начало осуществления ремонтного воздействия.

В поле "Срок" рекомендуется указать дату, соответствующую реальным возможностям уполномоченных дилеров (партнеров) изготовителя (представителя изготовителя) приступить к осуществлению ремонтного воздействия.

В случае, если для осуществления ремонтного воздействия требуются детали, в поле "Срок" рекомендуется указать дату, соответствующую дате обеспечения наличия достаточного количества деталей (согласно подпункту 5 пункта 23 настоящих Методических рекомендаций);

9) размещение информации о проводимой программе мероприятий на официальном сайте изготовителя (представителя изготовителя) и Росстандарта.

В поле "Срок" рекомендуется указать дату, соответствующую дате начала осуществления ремонтного воздействия.

Примечание: пресс-релиз не следует публиковать в случае, если транспортные средства не были реализованы конечным потребителям (приобретателям);

10) направление в Росстандарт информации о ходе реализации программы мероприятий (один раз в полгода).

Информацию о ходе реализации программы мероприятий рекомендуется направлять нарастающим итогом до 10 числа месяца, следующего за отчетным кварталом, вместе с сопроводительным письмом на бланке изготовителя (представителя изготовителя).

Форма представления информации о ходе реализации программ мероприятий по предотвращению причинения вреда, связанного с обращением транспортных средств, приведена в Приложении N 5 к настоящим Методическим рекомендациям.

В случае если изготовителем (представителем изготовителя) одновременно реализуется несколько программ мероприятий, информацию по ним рекомендуется включать в одну форму;

11) направление в Росстандарт заключительной отчетной информации о реализации программы мероприятий.

Срок направления заключительной отчетной информации о реализации программы мероприятий рекомендуется устанавливать исходя из количества транспортных средств, на которые распространяется программа мероприятий:

до 1000 единиц транспортных средств (или до 200 единиц мототранспортных средств) - длительность проведения программы мероприятий не более одного года;

более 1000 единиц транспортных средств (или более 200 единиц мототранспортных средств) - длительность проведения программы мероприятий не должна превышать двух лет.

24. Программу мероприятий рекомендуется направлять вместе с сопроводительным письмом за подписью уполномоченного должностного лица изготовителя (представителя изготовителя) в адрес заместителя Руководителя Росстандарта.

Глава V. Дальнейшие действия

25. При наступлении определенной в программе мероприятий даты изготовитель (представитель изготовителя) направляет в Росстандарт заключительную отчетную информацию о реализации программы мероприятий.

Указанную отчетную информацию рекомендуется представлять по форме представления информации о ходе реализации программ мероприятий по предотвращению причинения вреда, связанного с обращением транспортных средств, приведенной в Приложении N 5 к настоящим Методическим рекомендациям.

Отчетную информацию о ходе реализации программ мероприятий по предотвращению причинения вреда, связанного с обращением транспортных средств, рекомендуется вносить в электронные паспорта транспортных средств.

Отчетную информацию рекомендуется направлять вместе с сопроводительным письмом за подписью уполномоченного должностного лица изготовителя (представителя изготовителя) в адрес заместителя Руководителя Росстандарта.

26. Росстандарт рассматривает отчетную информацию о результатах выполнения программы мероприятий и по результатам направляет изготовителю (представителю изготовителя) уведомление о выполнении программы мероприятий (в случае, если результаты реализации программы мероприятий признаны достаточными) либо сообщает изготовителю (представителю изготовителя) о необходимости проведения дальнейших мероприятий (в случае, если результаты реализации программы мероприятий признаны недостаточными).

Достаточность либо недостаточность результатов реализации программы мероприятий определяется исходя из объема транспортных средств, подвергнутых проверке и ремонту в рамках данной программы мероприятий.

27. Проведение дальнейших мероприятий выражается в продлении реализации программы мероприятий на срок, который определяется исходя из количества транспортных средств, не подвергнутых проверке и ремонту в рамках реализации программы мероприятий:

до 1000 единиц транспортных средств - длительность проведения программы мероприятий не более одного года;

более 1000 единиц транспортных средств - длительность проведения программы мероприятий не должна превышать двух лет.

Оформление продления программы мероприятий осуществляется путем заполнения соответствующих полей в форме указанного документа.

28. После получения письма Росстандарта о необходимости проведения дальнейших мероприятий изготовитель (представитель изготовителя) направляет программу мероприятий с заполненными полями о продлении на согласование вместе с сопроводительным письмом за подписью уполномоченного должностного лица изготовителя (представителя изготовителя) в адрес заместителя Руководителя Росстандарта.

Одновременно направляется перечень VIN-кодов транспортных средств, не подвергнутых проверке и ремонту в рамках реализации программы мероприятий. Указанный перечень рекомендуется оформлять в формате excel по форме, приведенной в Приложении N 4 к настоящим Методическим рекомендациям, и направлять в рабочем порядке уполномоченным работникам Росстандарта посредством электронной почты.

29. Сроки реализации программы мероприятий могут быть повторно продлены в порядке, аналогичном установленному в пунктах 26 - 29 настоящих Методических рекомендаций.

30. По завершении срока реализации программы мероприятий с учетом двукратного продления изготовителю (представителю изготовителя) рекомендуется:

направить в Росстандарт заключительную отчетную информацию об итогах реализации программы мероприятий по форме, приведенной в Приложении N 5 к настоящим Методическим рекомендациям;

направить в Росстандарт перечень VIN-кодов транспортных средств, не подвергнутых проверке и ремонту в рамках реализации программы мероприятий;

обеспечить возможность дальнейшего проведения ремонтного воздействия в отношении транспортных средств, подпадающих под программу мероприятий;

вносить отчетную информацию об итогах реализации программы мероприятий в электронные паспорта транспортных средств.

В случае, если на дату окончания мероприятий информация о ремонтном воздействии отсутствует, она вносится в дальнейшем при ее поступлении к изготовителю.

Приложение N 1
к Методическим рекомендациям
по разработке и реализации программы
мероприятий по предотвращению причинения
вреда в связи с несоответствием продукции
требованиям технического регламента
Таможенного союза "О безопасности
колесных транспортных средств",
утвержденным приказом Федерального
агентства по техническому регулированию
и метрологии
от 28 июня 2018 г. N 1321

БЛОК-СХЕМА ПРИНЯТИЯ РЕШЕНИЙ

Приложение N 2
к Методическим рекомендациям
по разработке и реализации программы
мероприятий по предотвращению причинения
вреда в связи с несоответствием продукции
требованиям технического регламента
Таможенного союза "О безопасности
колесных транспортных средств",
утвержденным приказом Федерального
агентства по техническому регулированию
и метрологии
от 28 июня 2018 г. N 1321

ФОРМА УВЕДОМЛЕНИЯ О ПОЛУЧЕНИИ ИНФОРМАЦИИ О ВОЗМОЖНОМ НЕСООТВЕТСТВИИ ТРАНСПОРТНЫХ СРЕДСТВ ТРЕБОВАНИЯМ ТЕХНИЧЕСКОГО РЕГЛАМЕНТА

Заместителю Руководителя
Федерального агентства по техническому
регулированию и метрологии

____________________ (указать наименование изготовителя (представителя изготовителя) в соответствии со статьей 37 Федерального закона от 27 декабря 2002 г. N 184-ФЗ "О техническом регулировании", настоящим письмом уведомляет Вас о получении информации о возможном несоответствии транспортных средств требованиям технического регламента Таможенного союза "О безопасности колесных транспортных средств", утвержденного Решением Комиссии Таможенного союза от 8 декабря 2011 г. N 877.

Ниже представляем Вашему вниманию общее описание ситуации, имеющееся в распоряжении __________________ (указать наименование изготовителя (представителя изготовителя) на дату составления настоящего письма.

Дата поступления информации  
Идентификация продукции:
Марка
Модель
Период изготовления
 
Общее количество транспортных средств, которые могут быть подвержены неисправности (дефекту)  
Краткое описание неисправности (дефекта)  

Подробная программа мероприятий в целях предотвращения возможного вреда, связанного с обращением данной продукции, в настоящее время разрабатывается ________________ (указать наименование изготовителя (представителя изготовителя) и в соответствии с требованиями пункта 2 статьи 38 Федерального закона от 27 декабря 2002 г. N 184-ФЗ "О техническом регулировании" будет направлена в адрес Росстандарта до __________ (указать предполагаемую дату) включительно.

Приложение N 3
к Методическим рекомендациям
по разработке и реализации программы
мероприятий по предотвращению причинения
вреда в связи с несоответствием продукции
требованиям технического регламента
Таможенного союза "О безопасности
колесных транспортных средств",
утвержденным приказом Федерального
агентства по техническому регулированию
и метрологии
от 28 июня 2018 г. N 1321

ФОРМА ПРОГРАММЫ МЕРОПРИЯТИЙ ПО ПРЕДОТВРАЩЕНИЮ ПРИЧИНЕНИЯ ВРЕДА, СВЯЗАННОГО С ОБРАЩЕНИЕМ ТРАНСПОРТНЫХ СРЕДСТВ

Согласовано: Утверждаю:
Заместитель Руководителя Росстандарта Директор (Доверенное лицо)
"_________________"  
__________________ (ФИО) __________________ (ФИО)

ПРОГРАММА МЕРОПРИЯТИЙ ПО ПРЕДОТВРАЩЕНИЮ ПРИЧИНЕНИЯ ВРЕДА, СВЯЗАННОГО С ОБРАЩЕНИЕМ ТРАНСПОРТНЫХ СРЕДСТВ (В ПОРЯДКЕ ПУНКТА 2 СТАТЬИ 38 ФЗ ОТ 27.12.2002 N 184-ФЗ "О ТЕХНИЧЕСКОМ РЕГУЛИРОВАНИИ")

I. ОБЩАЯ ИНФОРМАЦИЯ

1. Производитель транспортных средств:
 
"_______________" расположенный по адресу:
2. Идентификация транспортных средств:

Марка Коммерческое наименование (тип) Период производства Период реализации Количество транспортных средств
    с ММ/ГГГГ по ММ/ГГГГ с ММ/ГГГГ по ММ/ГГГГ Указать количество транспортных средств

Перечень VIN-кодов указан в приложении

3. Описание неисправности (дефекта) транспортных средств:
4. Описание способа ремонтного воздействия

На всех транспортных средствах: будет выполнено __________________________.

Все работы в рамках данной кампании будут бесплатными для владельцев транспортных средств.

II. ГРАФИК МЕРОПРИЯТИЙ

N Наименование мероприятия Срок Ответственный
1. Уведомление уполномоченных дилеров (партнеров) ООО "_______________" о возможном несоответствии продукции техническому регламенту    
2. Подготовка подробной технической инструкции, описывающей метод ремонтного воздействия (далее - Инструкция по ремонту)    
3. Направление в Росстандарт информации с описанием ремонтного воздействия    
4. Направление Инструкции по ремонту уполномоченным дилерам (партнерам) ООО "_______________________"    
5. Обеспечение наличия достаточного количества деталей для осуществления ремонтных воздействий    
6. Подготовка образца информационного письма, уведомляющего владельцев транспортных средств о необходимости предоставить транспортное средство ближайшему уполномоченному дилеру (партнеру) для осуществления ремонтного воздействия    
7. Внесение информации о мероприятии в электронные паспорта транспортных средств <*>    
8. Подготовка и направление информационных писем владельцам транспортных средств    
9. Начало осуществления ремонтного воздействия    
10. Размещение информации о проводимой программе мероприятий на официальном сайте ООО "_______________________" и Росстандарта    
11. Направление в Росстандарт информации о ходе реализации программы мероприятий (один раз в полгода)    
12. Направление в Росстандарт заключительной отчетной информации о реализации программы мероприятий    

III. СВЕДЕНИЯ О ПРОДЛЕНИИ ПРОГРАММЫ МЕРОПРИЯТИЙ

1. Реализация программы мероприятий продлена до "__" _________ 20__ г.
Директор (Доверенное лицо) ООО "____________" _______________________ (ФИО)
Согласовано: Заместитель Руководителя Росстандарта _________________ (ФИО)
2. Реализация программы мероприятий продлена до "__" _________ 20__ г.
Директор (Доверенное лицо) ООО "____________" _______________________ (ФИО)
Согласовано: Заместитель Руководителя Росстандарта _________________ (ФИО)

<*> Информация вносится в случае наличия электронного паспорта транспортного средства на выпущенное в обращение транспортное средство.

Приложение N 4
к Методическим рекомендациям
по разработке и реализации программы
мероприятий по предотвращению причинения
вреда в связи с несоответствием продукции
требованиям технического регламента
Таможенного союза "О безопасности
колесных транспортных средств",
утвержденным приказом Федерального
агентства по техническому регулированию
и метрологии
от 28 июня 2018 г. N 1321

ФОРМА ПРЕДОСТАВЛЕНИЯ ИНФОРМАЦИИ О VIN-КОДАХ ТРАНСПОРТНЫХ СРЕДСТВ, ПОДПАДАЮЩИХ ПОД РЕАЛИЗАЦИЮ ПРОГРАММЫ МЕРОПРИЯТИЙ

Перечень VIN-кодов транспортных средств, подпадающих под реализацию программы мероприятий

Транспортные средства  
  (указать марку и коммерческое наименование транспортного средства)

VIN-код указан в паспорте транспортного средства (ПТС, ЭПТС (указать номер)), свидетельстве о регистрации транспортного средства (СТС) и на самом автомобиле: смотрите инструкцию по эксплуатации

Предусмотрена возможность поиска VIN-кода посредством нажатия Ctrl + F

VIN-номера транспортных средств
... ... ...
... ... ...
... ... ...

Приложение N 5
к Методическим рекомендациям
по разработке и реализации программы
мероприятий по предотвращению причинения
вреда в связи с несоответствием продукции
требованиям технического регламента
Таможенного союза "О безопасности
колесных транспортных средств",
утвержденным приказом Федерального
агентства по техническому регулированию
и метрологии
от 28 июня 2018 г. N 1321

ФОРМА ПРЕДСТАВЛЕНИЯ ИНФОРМАЦИИ О ХОДЕ РЕАЛИЗАЦИИ ПРОГРАММ МЕРОПРИЯТИЙ ПО ПРЕДОТВРАЩЕНИЮ ПРИЧИНЕНИЯ ВРЕДА, СВЯЗАННОГО С ОБРАЩЕНИЕМ ТРАНСПОРТНЫХ СРЕДСТВ

Изготовителя (представителя изготовителя)   по состоянию на  

Номер и дата письма Росстандарта о согласовании программы мероприятий Дата начала осуществления ремонтного воздействия Количество транспортных средств, подпадающих под отзыв Информация об уведомлении владельцев Информация о наличии информации об отзыве в электронном паспорте транспортного средства Информация о ремонте транспортных средств
Общее количество разосланных писем Общее количество электронных паспортов Общее количество проверенных транспортных средств Проверено и проведен ремонт Проверено и ремонт не требуется