Зарегистрировано в Минюсте России 14 января 2019 г. N 53333
ФЕДЕРАЛЬНАЯ НАЛОГОВАЯ СЛУЖБА
ПРИКАЗ
от 14 декабря 2018 г. N ММВ-7-8/804@
ОБ УТВЕРЖДЕНИИ ФОРМ ДОКУМЕНТОВ, ИСПОЛЬЗУЕМЫХ НАЛОГОВЫМИ ОРГАНАМИ ПРИ ОСУЩЕСТВЛЕНИИ ЗАЧЕТА И ВОЗВРАТА СУММЫ ЕДИНОГО НАЛОГОВОГО ПЛАТЕЖА ФИЗИЧЕСКОГО ЛИЦА И ФОРМАТА ПРЕДСТАВЛЕНИЯ ЗАЯВЛЕНИЯ О ВОЗВРАТЕ ДЕНЕЖНЫХ СРЕДСТВ, ПЕРЕЧИСЛЕННЫХ В БЮДЖЕТНУЮ СИСТЕМУ РОССИЙСКОЙ ФЕДЕРАЦИИ В КАЧЕСТВЕ ЕДИНОГО НАЛОГОВОГО ПЛАТЕЖА ФИЗИЧЕСКОГО ЛИЦА, В ЭЛЕКТРОННОЙ ФОРМЕ
В соответствии со статьей 45.1 и пунктом 4 статьи 31 Налогового кодекса Российской Федерации (Собрание законодательства Российской Федерации, 1998, N 31, ст. 3824; 2007, N 1 (ч. 1), ст. 31; 2010, N 31, ст. 4198; 2013, N 30 (ч. 1), ст. 4081; 2014, N 45, ст. 6157; 2015, N 18, ст. 2616; 2018, N 31, ст. 4821; официальный интернет-портал правовой информации http://www.pravo.gov.ru, 27.11.2018), пунктом 1 Положения о Федеральной налоговой службе, утвержденного постановлением Правительства Российской Федерации от 30.09.2004 N 506 "Об утверждении Положения о Федеральной налоговой службе" (Собрание законодательства Российской Федерации, 2004, N 40, ст. 3961; 2018, N 41, ст. 6269), приказываю:
1. Утвердить:
форму решения о зачете суммы единого налогового платежа физического лица согласно приложению N 1 к настоящему приказу;
форму заявления о возврате денежных средств, перечисленных в бюджетную систему Российской Федерации в качестве единого налогового платежа физического лица, согласно приложению N 2 к настоящему приказу;
форму решения о возврате денежных средств, перечисленных в бюджетную систему Российской Федерации в качестве единого налогового платежа физического лица, согласно приложению N 3 к настоящему приказу;
форму решения об отказе в осуществлении возврата денежных средств, перечисленных в бюджетную систему Российской Федерации в качестве единого налогового платежа физического лица, согласно приложению N 4 к настоящему приказу;
форму извещения о принятом решении о зачете суммы единого налогового платежа физического лица согласно приложению N 5 к настоящему приказу;
форму извещения о принятом решении о возврате денежных средств, перечисленных в бюджетную систему Российской Федерации в качестве единого налогового платежа физического лица, согласно приложению N 6 к настоящему приказу;
форму извещения о принятом решении об отказе в осуществлении возврата денежных средств, перечисленных в бюджетную систему Российской Федерации в качестве единого налогового платежа физического лица, согласно приложению N 7 к настоящему приказу;
формат представления заявления о возврате денежных средств, перечисленных в бюджетную систему Российской Федерации в качестве единого налогового платежа физического лица, в электронной форме согласно приложению N 8 настоящему приказу.
2. Руководителям (исполняющим обязанности руководителя) управлений ФНС России по субъектам Российской Федерации довести настоящий приказ до нижестоящих налоговых органов и обеспечить его применение.
3. Контроль за исполнением настоящего приказа возложить на заместителя руководителя Федеральной налоговой службы, координирующего вопросы организационно-методологического обеспечения учета поступлений в бюджетную систему Российской Федерации платежей, администрируемых налоговыми органами.
Руководитель
Федеральной
налоговой службы
М.В. МИШУСТИН
Приложение N 1
к приказу ФНС России
от 14.12.2018 N ММВ-7-8/804@
Форма по КНД 1122029
"___" ___________ 20__ г. N _____
РЕШЕНИЕ О ЗАЧЕТЕ СУММЫ ЕДИНОГО НАЛОГОВОГО ПЛАТЕЖА ФИЗИЧЕСКОГО ЛИЦА
I. Налоговым органом принято решение о зачете суммы единого налогового платежа физического лица
| | | | | | |
| (Ф.И.О. <1> физического лица, ИНН, адрес) |
| в размере | | | | | | рублей |
| | (цифрами и прописью) | |
| с КБК | | | | | код по ОКТМО | |
| 1. в счет уплаты | | | | | | |
| | (наименование налога (пени, процентов), налоговый период, за который производится зачет) |
| в сумме | | руб. | КБК | | код по ОКТМО | |
| | (цифрами) | | | | | |
| | |
| (наименование территориального органа Федерального казначейства, осуществляющего перечисление) | | (наименование территориального органа Федерального казначейства, на счет которого перечисляются средства) |
| | | |
| (наименование управления ФНС России по субъекту Российской Федерации, передающего документ в территориальный орган Федерального казначейства) | | (наименование управления ФНС России по субъекту Российской Федерации, принимающего документ из территориального органа Федерального казначейства) |
| | | |
| (ИНН/КПП управления ФНС России по субъекту Российской Федерации, передающего документ в территориальный орган Федерального казначейства) | | (ИНН/КПП управления ФНС России по субъекту Российской Федерации, принимающего документ из территориального органа Федерального казначейства) |
| | | |
| (наименование налогового органа, принявшего решение) | | (наименование налогового органа, принимающего на учет поступления) |
| | | |
| (ИНН/КПП налогового органа, принявшего решение) | | (ИНН/КПП налогового органа, принимающего на учет поступления) |
| 1. в счет уплаты | | | | | | |
| | (наименование налога (пени, процентов), налоговый период, за который производится зачет) |
| в сумме | | руб. | КБК | | код по ОКТМО | |
| | (цифрами) | | | | | |
| | |
| (наименование территориального органа Федерального казначейства, осуществляющего перечисление) | | (наименование территориального органа Федерального казначейства, на счет которого перечисляются средства) |
| | | |
| (наименование управления ФНС России по субъекту Российской Федерации, передающего документ в территориальный орган Федерального казначейства) | | (наименование управления ФНС России по субъекту Российской Федерации, принимающего документ из территориального органа Федерального казначейства) |
| | | |
| (ИНН/КПП управления ФНС России по субъекту Российской Федерации, передающего документ в территориальный орган Федерального казначейства) | | (ИНН/КПП управления ФНС России по субъекту Российской Федерации, принимающего документ из территориального органа Федерального казначейства) |
| | | |
| (наименование налогового органа, принявшего решение) | | (наименование налогового органа, принимающего на учет поступления) |
| | | |
| (ИНН/КПП налогового органа, принявшего решение) | | (ИНН/КПП налогового органа, принимающего на учет поступления) |
II. Налоговым органом принято решение о зачете суммы единого налогового платежа физического лица
|
| | | | | | | |
| (Ф.И.О. <1> физического лица, ИНН, адрес) |
| в размере | | | | | | рублей |
| | (цифрами и прописью) | |
| с КБК | | | | | код по ОКТМО | |
| 1. в счет уплаты | | | | | | |
| | (наименование налога (пени, процентов), налоговый период, за который производится зачет) |
| в сумме | | руб. | КБК | | код по ОКТМО | |
| | (цифрами) | | | | | |
| | |
| (наименование территориального органа Федерального казначейства, осуществляющего перечисление) | | (наименование территориального органа Федерального казначейства, на счет которого перечисляются средства) |
| | | |
| (наименование управления ФНС России по субъекту Российской Федерации, передающего документ в территориальный орган Федерального казначейства) | | (наименование управления ФНС России по субъекту Российской Федерации, принимающего документ из территориального органа Федерального казначейства) |
| | | |
| (ИНН/КПП управления ФНС России по субъекту Российской Федерации, передающего документ в территориальный орган Федерального казначейства) | | (ИНН/КПП управления ФНС России по субъекту Российской Федерации, принимающего документ из территориального органа Федерального казначейства) |
| | | |
| (наименование налогового органа, принявшего решение) | | (наименование налогового органа, принимающего на учет поступления) |
| | | |
| (ИНН/КПП налогового органа, принявшего решение) | | (ИНН/КПП налогового органа, принимающего на учет поступления) |
| 1. в счет уплаты | | | | | | |
| | (наименование налога (пени, процентов), налоговый период, за который производится зачет) |
| в сумме | | руб. | КБК | | код по ОКТМО | |
| | (цифрами) | | | | | |
| | |
| (наименование территориального органа Федерального казначейства, осуществляющего перечисление) | | (наименование территориального органа Федерального казначейства, на счет которого перечисляются средства) |
| | | |
| (наименование управления ФНС России по субъекту Российской Федерации, передающего документ в территориальный орган Федерального казначейства) | | (наименование управления ФНС России по субъекту Российской Федерации, принимающего документ из территориального органа Федерального казначейства) |
| | | |
| (ИНН/КПП управления ФНС России по субъекту Российской Федерации, передающего документ в территориальный орган Федерального казначейства) | | (ИНН/КПП управления ФНС России по субъекту Российской Федерации, принимающего документ из территориального органа Федерального казначейства) |
| | | |
| (наименование налогового органа, принявшего решение) | | (наименование налогового органа, принимающего на учет поступления) |
| | | |
| (ИНН/КПП налогового органа, принявшего решение) | | (ИНН/КПП налогового органа, принимающего на учет поступления) |
| Начальник (и.о. начальника) отдела по работе с задолженностью | | | ( | | ) |
| | | (подпись) | | (Ф.И.О. <1>) | |
| | | | | "___" __________ 20__ г. | |
| Руководитель (заместитель руководителя) | | | | | |
| | | | | | |
| (наименование налогового органа) | | | | | |
| | | | ( | | ) |
| (классный чин) | | (подпись) | | (Ф.И.О. <1>) | |
| | | | | "___" __________ 20__ г. | |
| | | М.П. | | | |
<1> Отчество указывается при наличии.
Приложение N 2
к приказу ФНС России
от 14.12.2018 N ММВ-7-8/804@
| | | | | | | | | | | | | | ИНН <1> | | | | | | | | | | | | | | |
| | | | | | | | | | | | | | | | | | | | | | | | | | | | | | | | |
| | | 1870 | | 1012 | | | | | | | | | | | | | Стр. | 0 | 0 | 1 |
Форма по КНД 1112542
ЗАЯВЛЕНИЕ О ВОЗВРАТЕ ДЕНЕЖНЫХ СРЕДСТВ, ПЕРЕЧИСЛЕННЫХ В БЮДЖЕТНУЮ СИСТЕМУ РОССИЙСКОЙ ФЕДЕРАЦИИ В КАЧЕСТВЕ ЕДИНОГО НАЛОГОВОГО ПЛАТЕЖА ФИЗИЧЕСКОГО ЛИЦА
| Представляется в налоговый орган (код) | | | | | | | Дата заявления | | | . | | | . | | | | | | | | | | | | | | |
| | | | | | | | | | | | | | | | | | | | | | | | | | | | | | | | | | | | | | | | | | |
| Фамилия | | | | | | | | | | | | | | | | | | | | | | | | | | | | | | | | | | | | | | | |
| | | | | | | | | | | | | | | | | | | | | | | | | | | | | | | | | | | | | | | | | | |
| Имя | | | | | | | | | | | | | | | | | | | | | | | | | | | | | | | | | | | | | | | | |
| | | | | | | | | | | | | | | | | | | | | | | | | | | | | | | | | | | | | | | | | | |
| Отчество <2> | | | | | | | | | | | | | | | | | | | | | | | | | | | | | | | | | | | | | | |
| | | | | | | | | | | | | | | | | | | | | | | | | | | | | | | | | | | | | | | | | | |
| Сведения о документе, удостоверяющем личность <3> | | | | | | | | | | | | | Код вида документа <4> | | | |
| | | | | | | | | | | | | | | | | | | | | | | | | | | | | | | | | | | | | | | | | | |
| Серия и номер | | | | | | | | | | | | | | | | | | | | | | | | | | | | | | | | | | | | | | |
| | | | | | | | | | | | | | | | | | | | | | | | | | | | | | | | | | | | | | | | | | |
| Кем выдан | | | | | | | | | | | | | | | | | | | | | | | | | | | | | | | | | | | | | | | |
| | | | | | | | | | | | | | | | | | | | | | | | | | | | | | | | | | | | | | | | | | |
| | | | | | | | | | | | | | | | | | | | | | | | | | | | | | | | | | | | | | | | | | |
| | | | | | | | | | | | | | | | | | | | | | | | | | | | | | | | | | | | | | | | | | |
| Дата выдачи | | | | . | | | . | | | | | | | | | | | | | | | | | | | | | | | | | | | | | | | |
| | | | | | | | | | | | | | | | | | | | | | | | | | | | | | | | | | | | | | | | | | |
| Настоящее заявление составлено на | | | | страницах с приложением копии документа <5> на | | | | листах | | | | | | | | | | |
| | | | | | | | | | | | | | | | | | | | | | | | | | | | | | | | | | | | | | | | | | | |
| | Достоверность и полноту сведений, указанных в настоящем заявлении, подтверждаю: | | | Заполняется работником налогового органа | |
| | | | Сведения о представлении заявления | |
| | | | | | | | | | | | | | | | | | | | | | | | | | | | | | | | | | | | | | | | | | | | |
| | | | 1 - физическое лицо | | | Настоящее заявление представлено (код) | | | | | | |
| | | | 2 - представитель физического лица <5> | | | | | | | | | | | | | | | | | | | | | | | |
| | | | | | на | | | | | страницах с приложением копии документа <5> | |
| | | | | | | | | | | | | | | | | | | | | | | | | | | | | | | | | | | | | | | | | | | | |
| | | | | | | | | | | | | | | | | | | | | | | | на | | | | листах | | | | | | | | | | | | | | |
| | | | | | | | | | | | | | | | | | | | | | | | | | | | | | | | | | | | | | | | | | | | |
| | | | | | | | | | | | | | | | | | | | | | | | | | | | | | | |
| | | | | | | | | | | | | | | | | | | | | | | | | | | | | | | | | | | | | | | | | | | | |
| | | | | | | | | | | | | | | | | | | | | | | | Дата представления заявления | | | | . | | | . | | | | | |
| | | | | | | | | | | | | | | | | | | | | | | | | | | | | | | | | | | |
| | (фамилия, имя, отчество <2> представителя физического лица) | | | Зарегистрировано | | | | | | | | | | | | |
| | | | | | | | | | | | | | | | | | | | | | | | за N | | | | | | | | | | | | | | |
| | Подпись | | | | Дата | | | . | | | . | | | | | | | | | | | | | | | | | | | | | | | | | | | |
| | | | | | | | | | | | | | | | | | | | | | | |
| | Наименование и реквизиты документа, подтверждающего полномочия представителя физического лица | | | | | | | | | | | | | | | | | | | | | | | |
| | | | | | | | | | | | | | | | | | | | | | | | | | | | | | | | | | | | | | | | | | | | |
| | | | | | | | | | | | | | | | | | | | | | | | | | | | | | | | | | | | | | | | | | | | |
| | | | | | | | | | | | | | | | | | | | | | | | | | | | | | | | | | | | | | | | | | | | |
| | | | | | | | | | | | | | | | | | | | | | | | | | | | | | | | | | | | | | | | | | | | |
| | | | | | | | | | | | | | | | | | | | | | | | Фамилия, И.О. <2> | | Подпись | |
|
<1> ИНН указывается при наличии (относится ко всем листам заявления). <2> Отчество указывается при наличии (относится ко всем листам заявления). <3> Не заполняется, если указан ИНН. <4> 21 - паспорт гражданина Российской Федерации; 03 - свидетельство о рождении; 07 - военный билет; 08 - временное удостоверение, выданное взамен военного билета; 10 - паспорт иностранного гражданина; 11 - свидетельство о рассмотрении ходатайства о признании лица беженцем на территории Российской Федерации по существу; 12 - вид на жительство в Российской Федерации; 13 - удостоверение беженца; 14 - временное удостоверение личности гражданина Российской Федерации; 15 - разрешение на временное проживание в Российской Федерации; 18 - свидетельство о предоставлении временного убежища на территории Российской Федерации; 23 - свидетельство о рождении, выданное уполномоченным органом иностранного государства; 24 - удостоверение личности военнослужащего Российской Федерации; 27 - военный билет офицера запаса; 91 - иные документы. <5> К заявлению прилагается копия документа, подтверждающего полномочия представителя. |
| | | | | | | | | | | | | | | | | | | | | | | | | | | | | | | | | | | | | | | | | | | | |
| | | | | | | | | | | | | | | | | | | | | | | | | | | | | | | | | | | | | | | | | | | | |
| | | | | | | | | | | | | | ИНН <1> | | | | | | | | | | | | | | |
| | | | | | | | | | | | | | | | | | | | | | | | | | | | | | | | |
| | | 1870 | | 1029 | | | | | | | | | | | | | Стр. | 0 | 0 | 2 |
Фамилия ______________________________________ И. ______________________________________ О. <2> ______________________________________
На основании статьи 45.1 Налогового кодекса Российской Федерации прошу вернуть денежные средства, перечисленные в бюджетную систему Российской Федерации
в качестве единого налогового платежа физического лица, в пределах их остатка, сложившегося на дату принятия решения о возврате таких денежных средств.
Сведения о счете в банке (кредитной организации)
|
| | | | | | | | | | | | | | | | | | | | | | | | | | | | | | | | | | | | | | | | |
| Наименование банка (кредитной организации) | | | | | | | | | | | | | | | | | | | | | | | | | | | | |
| | | | | | | | | | | | | | | | | | | | | | | | | | | | | | | | | | | | | | | | |
| | | | | | | | | | | | | | | | | | | | | | | | | | | | | | | | | | | | | | | | |
| | | | | | | | | | | | | | | | | | | | | | | | | | | | | | | | | | | | | | | | |
| | | | | | | | | | | | | | | | | | | | | | | | | | | | | | | | | | | | | | | | |
| | | | | | | | | | | | | | | | | | | | | | | | | | | | | | | | | | | | | | | | |
| | | | | | | | | | | | | | | | | | | | | | | | | | | | | | | | | | | | | | | | |
| | | | | | | | | | | | | | | | | | | | | | | | | | | | | | | | | | | | | | | | |
| | | | | | | | | | | | | | | | | | | | | | | | | | | | | | | | | | | | | | | | |
| | | | | | | | | | | | | | | | | | | | | | | | | | | | | | | | | | | | | | | | |
| Наименование счета | | | | | | | | | | | | | | | | | | | | | | | | | | | | | | | | | | |
| | | | | | | | | | | | | | | | | | | | | | | | | | | | | | | | | | | | | | | | |
| | | | | | | | | | | | | | | | | | | | | | | | | | | | | | | | | | | | | | | | |
| | | | | | | | | | | | | | | | | | | | | | | | | | | | | | | | | | | | | | | | |
| Корреспондентский счет | | | | | | | | | | | | | | | | | | | | | | | | | | | | | | | | | |
| | | | | | | | | | | | | | | | | | | | | | | | | | | | | | | | | | | | | | | | |
| | | | | | | | | | | | | | | | | | | | | | | | | | | | | | | | | | | | | | | | |
| | | | | | | | | | | | | | | | | | | | | | | | | | | | | | | | | | | | | | | | |
| Банковский идентификационный код (БИК) | | | | | | | | | | | | | | | | | | | | | | | | | | | | | |
| | | | | | | | | | | | | | | | | | | | | | | | | | | | | | | | | | | | | | | | |
| | | | | | | | | | | | | | | | | | | | | | | | | | | | | | | | | | | | | | | | |
| | | | | | | | | | | | | | | | | | | | | | | | | | | | | | | | | | | | | | | | |
| Номер счета налогоплательщика | | | | | | | | | | | | | | | | | | | | | | | | | | | | | | | |
| | | | | | | | | | | | | | | | | | | | | | | | | | | | | | | | | | | | | | | | |
| | | | | | | | | | | | | | | | | | | | | | | | | | | | | | | | | | | | | | | | |
| | | | | | | | | | | | | | | | | | | | | | | | | | | | | | | | | | | | | | | | |
| | | | | | | | | | | | | | | | | | | | | | | | | | | | | | | | | | | | | | | | |
Приложение N 3
к приказу ФНС России
от 14.12.2018 N ММВ-7-8/804@
Форма по КНД 1122030
| | | |
| | (наименование территориального органа Федерального казначейства, осуществляющего возврат) | | |
| | | | |
| | (наименование управления ФНС России по субъекту Российской Федерации, передающего документ в территориальный орган Федерального казначейства) | | (наименование налогового органа, принявшего решение) |
| | | | |
| | (ИНН/КПП управления ФНС России по субъекту Российской Федерации, передающего документ в территориальный орган Федерального казначейства) | | (ИНН/КПП налогового органа, принявшего решение) |
| "___" _____________ 20__ г. N _______ | | | |
РЕШЕНИЕ О ВОЗВРАТЕ ДЕНЕЖНЫХ СРЕДСТВ, ПЕРЕЧИСЛЕННЫХ В БЮДЖЕТНУЮ СИСТЕМУ РОССИЙСКОЙ ФЕДЕРАЦИИ В КАЧЕСТВЕ ЕДИНОГО НАЛОГОВОГО ПЛАТЕЖА ФИЗИЧЕСКОГО ЛИЦА
| На основании заявления | | | |
| | (Ф.И.О. <1> физического лица, ИНН, адрес) |
| от "___" _____________________ 20__ г. | | | N __________________________ |
| (дата представления заявления) | | | (регистрационный номер заявления) |
| налоговым органом принято решение о возврате денежных средств, перечисленных в бюджетную систему Российской Федерации в качестве единого налогового |
| платежа физического лица, в сумме | | рублей. | |
| | (цифрами) | | |
Налоговым органом установлено наличие у налогоплательщика на дату принятия настоящего решения остатка денежных средств, перечисленных в бюджетную систему Российской Федерации в качестве единого налогового платежа физического лица, подлежащих возврату.
| Подлежит возврату сумма | | рублей | КБК | | код по ОКТМО | |
| | (цифрами) | | | | | |
| на счет налогоплательщика | | | | | | , |
| | (наименование счета и номер) | |
| открытый в | | | | | | |
| | (наименование банка, кредитной организации) | | (корреспондентский счет) |
| | | | / | | . | |
| (БИК) | | ИНН | / | КПП | | |
| | | | | | | |
| Получатель | | | | | | . |
| | (Ф.И.О. <1> физического лица, ИНН, адрес) | |
| Начальник (и.о. начальника) отдела по работе с задолженностью | | | ( | | ) |
| | | (подпись) | | (Ф.И.О. <1>) | |
| | | | | "___" __________ 20__ г. | |
| Руководитель (заместитель руководителя) | | | | | |
| | | | | | |
| (наименование налогового органа) | | | | | |
| | | | ( | | ) |
| (классный чин) | | (подпись) | | (Ф.И.О. <1>) | |
| | | | | "___" __________ 20__ г. | |
| | | | | М.П. | |
<1> Отчество указывается при наличии.
Приложение N 4
к приказу ФНС России
от 14.12.2018 N ММВ-7-8/804@
Форма по КНД 1122032
"___" ___________ 20__ г. N __________
РЕШЕНИЕ ОБ ОТКАЗЕ В ОСУЩЕСТВЛЕНИИ ВОЗВРАТА ДЕНЕЖНЫХ СРЕДСТВ, ПЕРЕЧИСЛЕННЫХ В БЮДЖЕТНУЮ СИСТЕМУ РОССИЙСКОЙ ФЕДЕРАЦИИ В КАЧЕСТВЕ ЕДИНОГО НАЛОГОВОГО ПЛАТЕЖА ФИЗИЧЕСКОГО ЛИЦА
| На основании заявления | | |
| | (Ф.И.О. <1> физического лица, ИНН, адрес) |
| от "__" ______________________________ 20__ г. | | N __________________________ |
| (дата представления заявления) | | (регистрационный номер заявления) |
| налоговым органом принято решение об отказе в осуществлении возврата денежных средств, перечисленных в бюджетную систему Российской Федерации в качестве единого налогового платежа физического лица. |
Причина отказа:
налоговым органом установлено, что у налогоплательщика на дату принятия решения об отказе в осуществлении возврата отсутствует остаток денежных средств, перечисленных в бюджетную систему Российской Федерации в качестве единого налогового платежа физического лица, подлежащих возврату.
| Начальник (и.о. начальника) отдела по работе с задолженностью | | | ( | | ) |
| | | (подпись) | | (Ф.И.О. <1>) | |
| | | | | "___" __________ 20__ г. | |
| Руководитель (заместитель руководителя) | | | | | |
| | | | | | |
| (наименование налогового органа) | | | | | |
| | | | ( | | ) |
| (классный чин) | | (подпись) | | (Ф.И.О. <1>) | |
| | | | | "___" __________ 20__ г. | |
| | | М.П. | | | |
<1> Отчество указывается при наличии.
Приложение N 5
к приказу ФНС России
от 14.12.2018 N ММВ-7-8/804@
Форма по КНД 1122034
| | |
| | | |
| | | |
| | | |
| | | |
| | | |
| | | (Ф.И.О. <1> физического лица, ИНН, адрес) |
| (наименование налогового органа) | | |
| | | |
| (адрес налогового органа) | | |
| | | |
| "____" _____________ 20__ г. N ______ | | |
ИЗВЕЩЕНИЕ О ПРИНЯТОМ РЕШЕНИИ О ЗАЧЕТЕ СУММЫ ЕДИНОГО НАЛОГОВОГО ПЛАТЕЖА ФИЗИЧЕСКОГО ЛИЦА
| Налоговым органом принято решение | от ____________________ N _________ | о зачете суммы единого налогового платежа физического лица |
| | | (реквизиты решения) | | | | |
| | | | | | | |
| (Ф.И.О. <1> физического лица, ИНН, адрес) |
| в размере | | | | | | рублей |
| | (цифрами и прописью) | |
| с КБК | | | | | код по ОКТМО | |
| 1. в счет уплаты | | | | | | |
| | (наименование налога (пени, процентов), налоговый период, за который производится зачет) |
| в сумме | | руб. | КБК | | код по ОКТМО | |
| | (цифрами) | | | | | |
| 2. в счет уплаты | | | | | | |
| | (наименование налога (пени, процентов), налоговый период, за который производится зачет) |
| в сумме | | руб. | КБК | | код по ОКТМО | |
| | (цифрами) | | | | | |
| Руководитель (заместитель руководителя) | | | | | |
| | | | | | | |
| (наименование налогового органа) | | | | | |
| | | | | ( | | ) |
| (классный чин) | | (подпись) | | (Ф.И.О. <1>) | |
| | | | | | | |
| Исполнитель | | | | ( | | ) |
| | | | (подпись) | | (Ф.И.О. <1>) | |
| Телефон | | | | | "___" _____________ 20 __ г. | |
<1> Отчество указывается при наличии.
Приложение N 6
к приказу ФНС России
от 14.12.2018 N ММВ-7-8/804@
Форма по КНД 1122031
| | |
| | | |
| | | |
| | | |
| | | |
| | | |
| | | (Ф.И.О. <1> физического лица, ИНН, адрес) |
| (наименование налогового органа) | | |
| | | |
| (адрес налогового органа) | | |
| | | |
| "____" _____________ 20__ г. N ______ | | |
ИЗВЕЩЕНИЕ О ПРИНЯТОМ РЕШЕНИИ О ВОЗВРАТЕ ДЕНЕЖНЫХ СРЕДСТВ, ПЕРЕЧИСЛЕННЫХ В БЮДЖЕТНУЮ СИСТЕМУ РОССИЙСКОЙ ФЕДЕРАЦИИ В КАЧЕСТВЕ ЕДИНОГО НАЛОГОВОГО ПЛАТЕЖА ФИЗИЧЕСКОГО ЛИЦА
| На основании заявления | | |
| | (Ф.И.О. <1> физического лица, ИНН, адрес) |
| от "__" ______________________________ 20__ г. | | N __________________________ |
| (дата представления заявления) | | (регистрационный номер заявления) |
| налоговым органом принято решение | от _________________________ N _______________ | о возврате денежных средств, перечисленных в |
| | (реквизиты решения) | |
| в качестве единого налогового платежа физического лица, бюджетную систему Российской Федерации в сумме | |
| | рублей | |
| (цифрами и прописью) | | |
| Руководитель (заместитель руководителя) | | | | | |
| | | | | | | |
| (наименование налогового органа) | | | | | |
| | | | | ( | | ) |
| (классный чин) | | (подпись) | | (Ф.И.О. <1>) | |
| | | | | | | |
| Исполнитель | | | | ( | | ) |
| | | | (подпись) | | (Ф.И.О. <1>) | |
| Телефон | | | | | "___" _____________ 20 __ г. | |
<1> Отчество указывается при наличии.
Приложение N 7
к приказу ФНС России
от 14.12.2018 N ММВ-7-8/804@
Форма по КНД 1122033
| | |
| | | |
| | | |
| | | |
| | | |
| | | |
| | | (Ф.И.О. <1> физического лица, ИНН, адрес) |
| (наименование налогового органа) | | |
| | | |
| (адрес налогового органа) | | |
| | | |
| "____" _____________ 20__ г. N ______ | | |
ИЗВЕЩЕНИЕ О ПРИНЯТОМ РЕШЕНИИ ОБ ОТКАЗЕ В ОСУЩЕСТВЛЕНИИ ВОЗВРАТА ДЕНЕЖНЫХ СРЕДСТВ, ПЕРЕЧИСЛЕННЫХ В БЮДЖЕТНУЮ СИСТЕМУ РОССИЙСКОЙ ФЕДЕРАЦИИ В КАЧЕСТВЕ ЕДИНОГО НАЛОГОВОГО ПЛАТЕЖА ФИЗИЧЕСКОГО ЛИЦА
| На основании заявления | | |
| | (Ф.И.О. <1> физического лица, ИНН, адрес) |
| от "____" ____________________________ 20__ г. | | N __________________________ |
| (дата представления заявления) | | (регистрационный номер заявления) |
| налоговым органом принято решение | от _________________________ N _______________ | об отказе в осуществлении возврата денежных |
| | (реквизиты решения) | |
| средств, перечисленных в бюджетную систему Российской Федерации в качестве единого налогового платежа физического лица. |
Причина отказа:
налоговым органом установлено, что у налогоплательщика на дату принятия решения об отказе в осуществлении возврата отсутствует остаток денежных средств, перечисленных в бюджетную систему Российской Федерации в качестве единого налогового платежа физического лица, подлежащих возврату.
| Руководитель (заместитель руководителя) | | | | | |
| | | | | | | |
| (наименование налогового органа) | | | | | |
| | | | | ( | | ) |
| (классный чин) | | (подпись) | | (Ф.И.О. <1>) | |
| | | | | | | |
| Исполнитель | | | | ( | | ) |
| | | | (подпись) | | (Ф.И.О. <1>) | |
| Телефон | | | | | "___" _____________ 20 __ г. | |
<1> Отчество указывается при наличии.
Приложение N 8
к приказу ФНС России
от 14.12.2018 N ММВ-7-8/804@
ФОРМАТ ПРЕДСТАВЛЕНИЯ ЗАЯВЛЕНИЯ О ВОЗВРАТЕ ДЕНЕЖНЫХ СРЕДСТВ, ПЕРЕЧИСЛЕННЫХ В БЮДЖЕТНУЮ СИСТЕМУ РОССИЙСКОЙ ФЕДЕРАЦИИ В КАЧЕСТВЕ ЕДИНОГО НАЛОГОВОГО ПЛАТЕЖА ФИЗИЧЕСКОГО ЛИЦА, В ЭЛЕКТРОННОЙ ФОРМЕ
I. ОБЩИЕ СВЕДЕНИЯ
1. Настоящий формат описывает требования к XML файлам (далее - файл обмена) передачи в налоговые органы заявления о возврате денежных средств, перечисленных в бюджетную систему Российской Федерации в качестве единого налогового платежа физического лица, в электронной форме.
2. Номер версии настоящего формата 5.01, часть CLXXXVII.
II. ОПИСАНИЕ ФАЙЛА ОБМЕНА
3. Имя файла обмена должно иметь следующий вид:
R_T_A_K_O_GGGGMMDD_N, где:
R_T - префикс, принимающий значение UT_ZVDSEDNAL;
A_K - идентификатор получателя информации, где: A - идентификатор получателя, которому направляется файл обмена, K - идентификатор конечного получателя, для которого предназначена информация из данного файла обмена <1>. Каждый из идентификаторов (A и K) имеет вид для налоговых органов - четырехразрядный код налогового органа;
<1> Передача файла от отправителя к конечному получателю (K) может осуществляться в несколько этапов через другие налоговые органы, осуществляющие передачу файла на промежуточных этапах, которые обозначаются идентификатором A. В случае передачи файла от отправителя к конечному получателю при отсутствии налоговых органов, осуществляющих передачу на промежуточных этапах, значения идентификаторов A и K совпадают.
O - идентификатор отправителя информации, имеет вид:
для физических лиц - двенадцатиразрядный код (ИНН физического лица, при наличии. При отсутствии ИНН - последовательность из двенадцати нулей).
GGGG - год формирования передаваемого файла, MM - месяц, DD - день;
N - идентификационный номер файла. (Длина - от 1 до 36 знаков. Идентификационный номер файла должен обеспечивать уникальность файла).
Расширение имени файла - xml. Расширение имени файла может указываться как строчными, так и прописными буквами.
Параметры первой строки файла обмена
Первая строка XML файла должна иметь следующий вид:
<?xml version ="1.0" encoding ="windows-1251"?>
Имя файла, содержащего XML схему файла обмена, должно иметь следующий вид:
UT_ZVDSEDNAL_1_187_00_05_01_xx, где xx - номер версии схемы.
Расширение имени файла - xsd.
XML схема файла обмена приводится отдельным файлом и размещается на официальном сайте Федеральной налоговой службы.
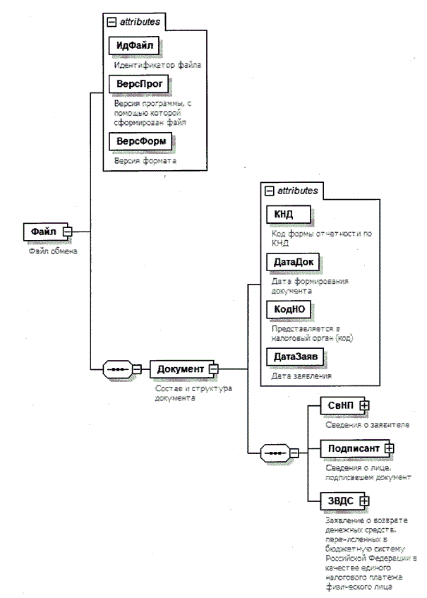
4. Логическая модель файла обмена представлена в виде диаграммы структуры файла обмена на рисунке 1 настоящего формата. Элементами логической модели файла обмена являются элементы и атрибуты XML файла. Перечень структурных элементов логической модели файла обмена и сведения о них приведены в таблицах 4.1 - 4.10 настоящего формата.
Для каждого структурного элемента логической модели файла обмена приводятся следующие сведения:
наименование элемента. Приводится полное наименование элемента <2>;
<2> В строке таблицы могут быть описаны несколько элементов, наименования которых разделены символом "|". Такая форма записи применяется при наличии в файле обмена только одного элемента из описанных в этой строке.
сокращенное наименование (код) элемента. Приводится сокращенное наименование элемента. Синтаксис сокращенного наименования должен удовлетворять спецификации XML;
признак типа элемента. Может принимать следующие значения: "С" - сложный элемент логической модели (содержит вложенные элементы), "П" - простой элемент логической модели, реализованный в виде элемента XML файла, "А" - простой элемент логической модели, реализованный в виде атрибута элемента XML файла. Простой элемент логической модели не содержит вложенные элементы;
формат элемента. Формат элемента представляется следующими условными обозначениями: T - символьная строка; N - числовое значение (целое или дробное).
Формат символьной строки указывается в виде T(n-k) или T(=k), где: n - минимальное количество знаков, k - максимальное количество знаков, символ "-" - разделитель, символ "=" означает фиксированное количество знаков в строке. В случае, если минимальное количество знаков равно 0, формат имеет вид T(0-k). В случае, если максимальное количество знаков не ограничено, формат имеет вид T(n-).
Формат числового значения указывается в виде N(m.k), где: m - максимальное количество знаков в числе, включая знак (для отрицательного числа), целую и дробную часть числа без разделяющей десятичной точки, k - максимальное число знаков дробной части числа. Если число знаков дробной части числа равно 0 (то есть число целое), то формат числового значения имеет вид N(m).
Для простых элементов, являющихся базовыми в XML, например, элемент с типом "date", поле "Формат элемента" не заполняется. Для таких элементов в поле "Дополнительная информация" указывается тип базового элемента;
признак обязательности элемента определяет обязательность наличия элемента (совокупности наименования элемента и его значения) в файле обмена. Признак обязательности элемента может принимать следующие значения: "О" - наличие элемента в файле обмена обязательно; "Н" - наличие элемента в файле обмена необязательно, то есть элемент может отсутствовать. Если элемент принимает ограниченный перечень значений (по классификатору, кодовому словарю и тому подобному), то признак обязательности элемента дополняется символом "К". Например, "ОК". В случае, если количество реализаций элемента может быть более одной, то признак обязательности элемента дополняется символом "М". Например, "НМ" или "ОКМ".
К вышеперечисленным признакам обязательности элемента может добавляться значение "У" в случае описания в XML схеме условий, предъявляемых к элементу в файле обмена, описанных в графе "Дополнительная информация". Например, "НУ" или "ОКУ";
дополнительная информация содержит, при необходимости, требования к элементу файла обмена, не указанные ранее. Для сложных элементов указывается ссылка на таблицу, в которой описывается состав данного элемента. Для элементов, принимающих ограниченный перечень значений из классификатора (кодового словаря и тому подобного), указывается соответствующее наименование классификатора (кодового словаря и тому подобного) или приводится перечень возможных значений. Для классификатора (кодового словаря и тому подобного) может указываться ссылка на его местонахождение. Для элементов, использующих пользовательский тип данных, указывается наименование типового элемента.

Рисунок 1. Диаграмма структуры файла обмена
Таблица 4.1
Файл обмена (Файл)
| Наименование элемента | Сокращенное наименование (код) элемента | Признак типа элемента | Формат элемента | Признак обязательности элемента | Дополнительная информация |
| Идентификатор файла | ИдФайл | А | T(1-255) | ОУ | Содержит (повторяет) имя сформированного файла (без расширения) |
| Версия программы, с помощью которой сформирован файл | ВерсПрог | А | T(1-40) | О | |
| Версия формата | ВерсФорм | А | T(1-5) | О | Принимает значение: 5.01 |
| Состав и структура документа | Документ | С | | О | Состав элемента представлен в таблице 4.2 |
Таблица 4.2
Состав и структура документа (Документ)
| Наименование элемента | Сокращенное наименование (код) элемента | Признак типа элемента | Формат элемента | Признак обязательности элемента | Дополнительная информация |
| Код формы отчетности по КНД | КНД | А | T(=7) | ОК | Типовой элемент <КНДТип>. Принимает значение: 1112542 |
| Дата формирования документа | ДатаДок | А | T(=10) | О | Типовой элемент <ДатаТип>. Дата в формате ДД.ММ.ГГГГ |
| Представляется в налоговый орган (код) | КодНО | А | T(=4) | ОК | Типовой элемент <СОНОТип> |
| Дата заявления | ДатаЗаяв | А | T(=10) | О | Типовой элемент <ДатаТип>. Дата в формате ДД.ММ.ГГГГ |
| Сведения о заявителе | СвНП | С | | О | Состав элемента представлен в таблице 4.3 |
| Сведения о лице, подписавшем документ | Подписант | С | | О | Состав элемента представлен в таблице 4.5 |
| Заявление о возврате денежных средств, перечисленных в бюджетную систему Российской Федерации в качестве единого налогового платежа физического лица | ЗВДС | С | | О | Состав элемента представлен в таблице 4.7 |
Таблица 4.3
Сведения о заявителе (СвНП)
| Наименование элемента | Сокращенное наименование (код) элемента | Признак типа элемента | Формат элемента | Признак обязательности элемента | Дополнительная информация |
| Заявитель - физическое лицо | НПФЛ | С | | О | Состав элемента представлен в таблице 4.4 |
Таблица 4.4
Заявитель - физическое лицо (НПФЛ)
| Наименование элемента | Сокращенное наименование (код) элемента | Признак типа элемента | Формат элемента | Признак обязательности элемента | Дополнительная информация |
| Фамилия, имя, отчество физического лица | ФИО | С | | О | Типовой элемент <ФИОТип>. Состав элемента представлен в таблице 4.10 |
| ИНН физического лица | | ИННФЛ | П | T(=12) | О | Типовой элемент <ИННФЛТип> |
| Сведения о документе, удостоверяющем личность | УдЛичнФЛ | С | | О | Типовой элемент <УдЛичнФЛТип>. Состав элемента представлен в таблице 4.9 |
Таблица 4.5
Сведения о лице, подписавшем документ (Подписант)
| Наименование элемента | Сокращенное наименование (код) элемента | Признак типа элемента | Формат элемента | Признак обязательности элемента | Дополнительная информация |
| Признак лица, подписавшего документ | ПрПодп | А | T(=1) | ОК | Принимает значение: 1 - физическое лицо | 2 - представитель физического лица |
| Фамилия, имя, отчество представителя физического лица | ФИО | С | | НУ | Типовой элемент <ФИОТип>. Состав элемента представлен в таблице 4.10. Элемент обязателен для <ПрПодп> = 2 |
| Сведения о представителе | СвПред | С | | НУ | Состав элемента представлен в таблице 4.6. Элемент обязателен для <ПрПодп> = 2 |
Таблица 4.6
Сведения о представителе (СвПред)
| Наименование элемента | Сокращенное наименование (код) элемента | Признак типа элемента | Формат элемента | Признак обязательности элемента | Дополнительная информация |
| Наименование и реквизиты документа, подтверждающего полномочия представителя физического лица | НаимДок | А | T(1-120) | О | |
Таблица 4.7
Заявление о возврате денежных средств, перечисленных в бюджетную систему Российской Федерации в качестве единого налогового платежа физического лица (ЗВДС)
| Наименование элемента | Сокращенное наименование (код) элемента | Признак типа элемента | Формат элемента | Признак обязательности элемента | Дополнительная информация |
| КБК | КБК | А | T(=20) | ОК | Типовой элемент <КБКТип> |
| Код по ОКТМО | ОКТМО | А | T(=8) | T(=11) | ОК | Типовой элемент <ОКТМОТип>. Принимает значение в соответствии с Общероссийским классификатором территорий муниципальных образований |
| Сведения о счете в банке (кредитной организации) | СвСчБанк | С | | О | Состав элемента представлен в таблице 4.8 |
Таблица 4.8
Сведения о счете в банке (кредитной организации) (СвСчБанк)
| Наименование элемента | Сокращенное наименование (код) элемента | Признак типа элемента | Формат элемента | Признак обязательности элемента | Дополнительная информация |
| Наименование банка (кредитной организации) | НаимБанк | А | T(1-255) | О | |
| Наименование счета | НаимСч | А | T(1-40) | О | |
| Корреспондентский счет | КоррСч | А | T(=20) | О | Типовой элемент <КорСчТип> |
| Банковский идентификационный код (БИК) | БИК | А | T(=9) | ОК | Типовой элемент <БИКТип> |
| Номер счета налогоплательщика | НомСч | А | T(=20) | О | |
Таблица 4.9
Сведения о документе, удостоверяющем личность (УдЛичнФЛТип)
| Наименование элемента | Сокращенное наименование (код) элемента | Признак типа элемента | Формат элемента | Признак обязательности элемента | Дополнительная информация |
| Код вида документа | КодВидДок | А | T(=2) | ОК | Принимает значение: 03 - свидетельство о рождении | 7 - военный билет | 8 - временное удостоверение, выданное взамен военного билета | 10 - паспорт иностранного гражданина | 11 - свидетельство о рассмотрении ходатайства о признании лица беженцем на территории Российской Федерации по существу | 12 - вид на жительство в Российской Федерации | 13 - удостоверение беженца | 14 - временное удостоверение личности гражданина Российской Федерации | 15 - разрешение на временное проживание в Российской Федерации | 18 - свидетельство о предоставлении временного убежища на территории Российской Федерации | 21 - паспорт гражданина Российской Федерации | 23 - свидетельство о рождении, выданное уполномоченным органом иностранного государства | 24 - удостоверение личности военнослужащего Российской Федерации | 27 - военный билет офицера запаса | 91 - иные документы |
| Серия и номер | СерНомДок | А | T(1-25) | О | |
| Кем выдан | ВыдДок | А | T(1-255) | О | |
| Дата выдачи | ДатаДок | А | T(=10) | О | Типовой элемент <ДатаТип>. Дата в формате ДД.ММ.ГГГГ |
Таблица 4.10
Фамилия, имя, отчество (ФИОТип)
| Наименование элемента | Сокращенное наименование (код) элемента | Признак типа элемента | Формат элемента | Признак обязательности элемента | Дополнительная информация |
| Фамилия | Фамилия | А | T(1-60) | О | |
| Имя | Имя | А | T(1-60) | О | |
| Отчество | Отчество | А | T(1-60) | Н | |