Приказ ФНС РФ от 19.10.2018 N ММВ-7-6/602@

"Об утверждении форматов документов, необходимых для обеспечения электронного документооборота в отношениях, регулируемых законодательством Российской Федерации о налогах и сборах"
Редакция от 19.10.2018 — Действует с 11.04.2019

Зарегистрировано в Минюсте России 11 января 2019 г. N 53294


ФЕДЕРАЛЬНАЯ НАЛОГОВАЯ СЛУЖБА

ПРИКАЗ
от 19 октября 2018 г. N ММВ-7-6/602@

ОБ УТВЕРЖДЕНИИ ФОРМАТОВ ДОКУМЕНТОВ, НЕОБХОДИМЫХ ДЛЯ ОБЕСПЕЧЕНИЯ ЭЛЕКТРОННОГО ДОКУМЕНТООБОРОТА В ОТНОШЕНИЯХ, РЕГУЛИРУЕМЫХ ЗАКОНОДАТЕЛЬСТВОМ РОССИЙСКОЙ ФЕДЕРАЦИИ О НАЛОГАХ И СБОРАХ

В соответствии с пунктом 4 статьи 31 части первой Налогового кодекса Российской Федерации (Собрание законодательства Российской Федерации, 1998, N 31, ст. 3824; 2018, N 32 (ч. 2), ст. 5127), пунктом 1 Положения о Федеральной налоговой службе, утвержденного постановлением Правительства Российской Федерации от 30.09.2004 N 506 "Об утверждении Положения о Федеральной налоговой службе" (Собрание законодательства Российской Федерации, 2004, N 40, ст. 3961; 2018, N 41, ст. 6269), приказываю:

1. Утвердить форматы следующих технологических документов:

формат подтверждения даты отправки электронного документа согласно приложению N 1 к настоящему приказу;

формат квитанции о приеме электронного документа согласно приложению N 2 к настоящему приказу;

формат уведомления об отказе в приеме электронного документа согласно приложению N 3 к настоящему приказу;

формат извещения о получении электронного документа согласно приложению N 4 к настоящему приказу;

формат информационного сообщения о представительстве в отношениях, регулируемых законодательством о налогах и сборах, в электронной форме согласно приложению N 5 к настоящему приказу.

2. Признать утратившими силу приложения N N 1 - 8 и N N 10 - 11 к Порядку представления организациями и индивидуальными предпринимателями, а также нотариусами, занимающимися частной практикой, и адвокатами, учредившими адвокатские кабинеты, сообщений, предусмотренных пунктами 2 и 3 статьи 23 Налогового кодекса Российской Федерации, в электронном виде по телекоммуникационным каналам связи (далее - Порядок), утвержденному приказом ФНС России от 09.06.2011 N ММВ-7-6/362@ "Об утверждении форм и форматов сообщений, предусмотренных пунктами 2 и 3 статьи 23 Налогового кодекса Российской Федерации, а также порядка заполнения форм сообщений и порядка представления сообщений в электронном виде по телекоммуникационным каналам связи" (зарегистрирован Министерством юстиции Российской Федерации 11.07.2011, регистрационный номер 21307), с изменениями, внесенными приказом ФНС России от 21.11.2011 N ММВ-7-6/790@ "О внесении изменений в приказы Федеральной налоговой службы от 28.09.2009 N ММ-7-6/475@, от 09.06.2011 N ММВ-7-6/362@" (зарегистрирован Министерством юстиции Российской Федерации 21.12.2011, регистрационный номер 22728), приказом ФНС России от 28.10.2014 N ММВ-7-14/556@ "О внесении изменений в приказ ФНС России от 09.06.2011 N ММВ-7-6/362@" (зарегистрирован Министерством юстиции Российской Федерации 18.11.2014, регистрационный номер 34752) и приказом ФНС России от 11.08.2015 N СА-7-14/345@ "О внесении изменений в приказ Федеральной налоговой службы от 09.06.2011 N ММВ-7-6/362@" (зарегистрирован Министерством юстиции Российской Федерации 27.08.2015, регистрационный номер 38704) (далее - приказ ФНС России от 09.06.2011 N ММВ-7-6/362@).

3. Установить, что настоящий приказ вступает в силу по истечении трех месяцев со дня его официального опубликования.

4. Установить, что в Порядке, утвержденном приказом ФНС России от 09.06.2011 N ММВ-7-6/362@, с даты вступления в силу настоящего приказа до внесения изменений, соответствующих настоящему приказу, используются форматы технологических электронных документов, утвержденные настоящим приказом.

5. Руководителям (исполняющим обязанности руководителя) управлений Федеральной налоговой службы по субъектам Российской Федерации довести настоящий приказ до нижестоящих налоговых органов.

6. Контроль за исполнением настоящего приказа возложить на заместителя руководителя Федеральной налоговой службы, координирующего работу по созданию, развитию, сопровождению и эксплуатации автоматизированной информационной системы Федеральной налоговой службы.

Руководитель
Федеральной
налоговой службы
М.В. МИШУСТИН

Приложение N 1
к приказу ФНС России
от 19.10.2018 N ММВ-7-6/602@

ФОРМАТ ПОДТВЕРЖДЕНИЯ ДАТЫ ОТПРАВКИ ЭЛЕКТРОННОГО ДОКУМЕНТА

I. ОБЩИЕ СВЕДЕНИЯ

1. Настоящий формат описывает требования к XML файлам (далее - файл обмена) передачи в электронной форме подтверждения даты отправки.

2. Номер версии настоящего формата 5.02, часть 891_00.

II. ОПИСАНИЕ ФАЙЛА ОБМЕНА

3. Имя файла обмена должно иметь следующий вид:

R_T_A_K_O_GGGGMMDD_N, где:

R_T - префикс, где R принимает значение "PD" (принадлежность передаваемых сведений к подтверждению даты отправки); T принимает значение префикса полученного файла (префикс полученного файла без разделителя для форматов версии 4.0, 5.0). В случае, если в составе транспортного контейнера получен набор логически связанных документов (файлов), T принимает значение префикса основного <1> из полученных файлов;

<1> Принадлежность файла обмена к основному в составе транспортного контейнера определяется при описании документооборота по представлению рассматриваемых сведений.

A_K - идентификатор получателя подтверждения даты отправки (участник информационного обмена, сформировавшего транспортное сообщение, в ответ на которое сформировано подтверждение даты отправки). Идентификаторы A и K имеют вид:

для организаций - девятнадцатиразрядный код (ИНН и КПП организации);

для физических лиц - двенадцатиразрядный код (ИНН физического лица);

для налоговых органов - четырехразрядный код налогового органа;

O - идентификатор отправителя информации имеет вид:

для оператора электронного документооборота - трехзначный код оператора электронного документооборота;

для налоговых органов - четырехразрядный код налогового органа;

GGGG - год формирования передаваемого файла, MM - месяц, DD - день;

N - идентификационный номер файла (длина - от 1 до 36 знаков. Идентификационный номер файла должен обеспечивать уникальность файла).

Расширение имени файла - xml. Расширение имени файла может указываться как строчными, так и прописными буквами.

Параметры первой строки файла обмена

Первая строка XML файла должна иметь следующий вид:

<?xml version ="1.0" encoding ="windows-1251"?>

Имя файла, содержащего XML схему файла обмена, должно иметь следующий вид:

PD_ON_1_891_00_05_02_xx, где xx - номер версии схемы.

Расширение имени файла - xsd.

XML схема файла обмена приводится отдельным файлом и размещается на сайте Федеральной налоговой службы.

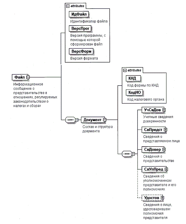
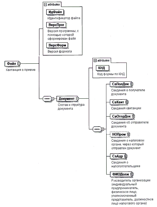
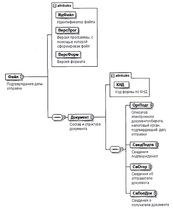
4. Логическая модель файла обмена представлена в виде диаграммы структуры файла обмена на рисунке 1 настоящего формата. Элементами логической модели файла обмена являются элементы и атрибуты XML файла. Перечень структурных элементов логической модели файла обмена и сведения о них приведены в таблицах 4.1 - 4.11 настоящего формата.

Для каждого структурного элемента логической модели файла обмена приводятся следующие сведения:

наименование элемента. Приводится полное наименование элемента <2>;

<2> В строке таблицы могут быть описаны несколько элементов, наименования которых разделены символом "|". Такая форма записи применяется при наличии в файле обмена только одного элемента из описанных в этой строке.

сокращенное наименование (код) элемента. Приводится сокращенное наименование элемента. Синтаксис сокращенного наименования должен удовлетворять спецификации XML;

признак типа элемента. Может принимать следующие значения: "С" - сложный элемент логической модели (содержит вложенные элементы), "П" - простой элемент логической модели, реализованный в виде элемента XML файла, "А" - простой элемент логической модели, реализованный в виде атрибута элемента XML файла. Простой элемент логической модели не содержит вложенные элементы;

формат элемента. Формат элемента представляется следующими условными обозначениями: T - символьная строка; N - числовое значение (целое или дробное).

Формат символьной строки указывается в виде T(n-k) или T(=k), где: n - минимальное количество знаков, k - максимальное количество знаков, символ "-" - разделитель, символ "=" означает фиксированное количество знаков в строке. В случае, если минимальное количество знаков равно 0, формат имеет вид T(0-k). В случае, если максимальное количество знаков не ограничено, формат имеет вид T(n-).

Формат числового значения указывается в виде N(m.k), где: m - максимальное количество знаков в числе, включая знак (для отрицательного числа), целую и дробную часть числа без разделяющей десятичной точки, k - максимальное число знаков дробной части числа. Если число знаков дробной части числа равно 0 (то есть число целое), то формат числового значения имеет вид N(m).

Для простых элементов, являющихся базовыми в XML, например, элемент с типом "date", поле "Формат элемента" не заполняется. Для таких элементов в поле "Дополнительная информация" указывается тип базового элемента;

признак обязательности элемента определяет обязательность наличия элемента (совокупности наименования элемента и его значения) в файле обмена. Признак обязательности элемента может принимать следующие значения: "О" - наличие элемента в файле обмена обязательно; "Н" - наличие элемента в файле обмена необязательно, то есть элемент может отсутствовать. Если элемент принимает ограниченный перечень значений (по классификатору, кодовому словарю), то признак обязательности элемента дополняется символом "К". Например, "ОК". В случае, если количество реализаций элемента может быть более одной, то признак обязательности элемента дополняется символом "М". Например, "НМ" или "ОКМ".

К вышеперечисленным признакам обязательности элемента может добавляться значение "У" в случае описания в XML схеме условий, предъявляемых к элементу в файле обмена, описанных в графе "Дополнительная информация". Например, "НУ" или "ОКУ";

дополнительная информация содержит, при необходимости, требования к элементу файла обмена, не указанные ранее. Для сложных элементов указывается ссылка на таблицу, в которой описывается состав данного элемента. Для элементов, принимающих ограниченный перечень значений из классификатора (кодового словаря), указывается соответствующее наименование классификатора (кодового словаря) или приводится перечень возможных значений. Для классификатора (кодового словаря) может указываться ссылка на его местонахождение. Для элементов, использующих пользовательский тип данных, указывается наименование типового элемента.

Рисунок 1. Диаграмма структуры файла обмена

Таблица 4.1

Подтверждение даты отправки (Файл)

Наименование элемента Сокращенное наименование (код) элемента Признак типа элемента Формат элемента Признак обязательности элемента Дополнительная информация
Идентификатор файла ИдФайл А T(1-255) ОУ Содержит (повторяет) имя сформированного файла (без расширения)
Версия программы, с помощью которой сформирован файл ВерсПрог А T(1-40) О
Версия формата ВерсФорм А T(1-5) О Принимает значение: 5.02
Состав и структура документа Документ С О Состав элемента представлен в таблице 4.2

Таблица 4.2

Состав и структура документа (Документ)

Наименование элемента Сокращенное наименование (код) элемента Признак типа элемента Формат элемента Признак обязательности элемента Дополнительная информация
Код формы по КНД КНД А T(=7) ОК Типовой элемент <КНДТип>.
Принимает значение: 1167002
Оператор электронного документооборота, налоговый орган, подтвердивший дату отправки ОргПодт С О Состав элемента представлен в таблице 4.3
Сведения подтверждения СведПодтв С О Состав элемента представлен в таблице 4.5
Сведения об отправителе документа СвОтпр С О Типовой элемент <ОтпрПол>.
Состав элемента представлен в таблице 4.7
Сведения о получателе документа СвПолДок С О Типовой элемент <ОтпрПол>.
Состав элемента представлен в таблице 4.7

Таблица 4.3

Оператор электронного документооборота, налоговый орган, подтвердивший дату отправки (ОргПодт)

Наименование элемента Сокращенное наименование (код) элемента Признак типа элемента Формат элемента Признак обязательности элемента Дополнительная информация
Оператор электронного документооборота, подтвердивший дату отправки | СпецОперат С О Состав элемента представлен в таблице 4.4
Налоговый орган, подтвердивший дату отправки НО С О Типовой элемент <СвНО>.
Состав элемента представлен в таблице 4.10

Таблица 4.4

Оператор электронного документооборота, подтвердивший дату отправки (СпецОперат)

Наименование элемента Сокращенное наименование (код) элемента Признак типа элемента Формат элемента Признак обязательности элемента Дополнительная информация
Наименование оператора электронного документооборота НаимОрг А T(1-1000) О
Идентификатор оператора электронного документооборота ИденСОС А T(=3) О

Таблица 4.5

Сведения подтверждения (СведПодтв)

Наименование элемента Сокращенное наименование (код) элемента Признак типа элемента Формат элемента Признак обязательности элемента Дополнительная информация
Дата отправки ДатаОтпр А T(=10) О Типовой элемент <ДатаТип>.
Дата в формате ДД.ММ.ГГГГ
Время отправки ВремяОтпр А T(=8) О Типовой элемент <ВремяТип>.
Время в формате ЧЧ.ММ.СС,
указывается в диапазоне 00.00.00 - 23.59.59
Сведения по отправленным файлам СведОтпрФайл С ОМ Состав элемента представлен в таблице 4.6

Таблица 4.6

Сведения по отправленным файлам (СведОтпрФайл)

Наименование элемента Сокращенное наименование (код) элемента Признак типа элемента Формат элемента Признак обязательности элемента Дополнительная информация
Имя поступившего файла ИмяПостФайла А T(1-255) О Имя поступившего файла без расширения
Электронная подпись под полученным файлом ЭЦППолФайл П T(1-) ОМ Содержимое электронной подписи представляется в Base64-кодировке.

Таблица 4.7

Сведения об участнике электронного обмена (ОтпрПол)

Наименование элемента Сокращенное наименование (код) элемента Признак типа элемента Формат элемента Признак обязательности элемента Дополнительная информация
Электронный адрес отправителя (получателя) (идентификатор абонента) E-mail А T(1-46) О
Отправитель (получатель) организация | ОтпрЮЛ С О Состав элемента представлен в таблице 4.8
Отправитель (получатель) физическое лицо (в том числе индивидуальный предприниматель) | ОтпрФЛ С О Состав элемента представлен в таблице 4.9
Отправитель (получатель) налоговый орган ОтпрНО С О Типовой элемент <СвНО>.
Состав элемента представлен в таблице 4.10

Таблица 4.8

Отправитель (получатель) организация (ОтпрЮЛ)

Наименование элемента Сокращенное наименование (код) элемента Признак типа элемента Формат элемента Признак обязательности элемента Дополнительная информация
Наименование организации НаимОрг А T(1-1000) О
ИНН организации ИННЮЛ А T(=10) О Типовой элемент <ИННЮЛТип>
КПП КПП А T(=9) О Типовой элемент <КППТип>

Таблица 4.9

Отправитель (получатель) физическое лицо (в том числе индивидуальный предприниматель) (ОтпрФЛ)

Наименование элемента Сокращенное наименование (код) элемента Признак типа элемента Формат элемента Признак обязательности элемента Дополнительная информация
ИНН физического лица ИННФЛ А T(=12) Н Типовой элемент <ИННФЛТип>.
Обязателен при наличии
Фамилия, имя, отчество физического лица ФИО С О Типовой элемент <ФИОТип>.
Состав элемента представлен в таблице 4.11

Таблица 4.10

Сведения о налоговом органе (СвНО)

Наименование элемента Сокращенное наименование (код) элемента Признак типа элемента Формат элемента Признак обязательности элемента Дополнительная информация
Код налогового органа КодНО А T(=4) ОК Типовой элемент <СОНОТип>
Наименование налогового органа НаимНО А T(1-1000) О

Таблица 4.11

Фамилия, имя, отчество (ФИОТип)

Наименование элемента Сокращенное наименование (код) элемента Признак типа элемента Формат элемента Признак обязательности элемента Дополнительная информация
Фамилия Фамилия А T(1-60) О
Имя Имя А T(1-60) О
Отчество Отчество А T(1-60) Н Указывается при наличии

Приложение N 2
к приказу ФНС России
от 19.10.2018 N ММВ-7-6/602@

ФОРМАТ КВИТАНЦИИ О ПРИЕМЕ ЭЛЕКТРОННОГО ДОКУМЕНТА

I. ОБЩИЕ СВЕДЕНИЯ

1. Настоящий формат описывает требования к XML файлам (далее - файл обмена) передачи в электронной форме квитанции о приеме электронного документа.

2. Номер версии настоящего формата 5.03, часть 892_00.

II. ОПИСАНИЕ ФАЙЛА ОБМЕНА

3. Имя файла обмена должно иметь следующий вид:

R_T_A_K_O_GGGGMMDD_N, где:

R_T - префикс, где R принимает значение "KV" (принадлежность передаваемых сведений к квитанции о приеме); T принимает значение префикса полученного файла (префикс полученного файла без разделителя для форматов версии 4.0, 5.0). В случае, если в составе транспортного контейнера получен набор логически связанных документов (файлов), T принимает значение префикса основного <1> из полученных файлов;

<1> Принадлежность файла обмена к основному в составе транспортного контейнера определяется при описании документооборота по представлению рассматриваемых сведений.

A_K - идентификатор получателя информации, где: A - идентификатор получателя, которому направляется файл обмена, K - идентификатор конечного получателя (получателя квитанции о приеме) - участника информационного обмена, сформировавшего файл, в ответ на который сформирована квитанция о приеме <2>;

<2> Передача файла от отправителя к конечному получателю (K) может осуществляться в несколько этапов через другие налоговые органы. Такие налоговые органы (осуществляющие передачу на промежуточных этапах) обозначаются идентификатором A. В случае передачи файла от отправителя к конечному получателю без промежуточных этапов (т.е. при отсутствии налоговых органов, осуществляющих передачу на промежуточных этапах) значения идентификаторов A и K совпадают.

O - идентификатор отправителя информации;

идентификаторы A, K и O имеют вид:

для организаций - девятнадцатиразрядный код (ИНН и КПП организации);

для физических лиц - двенадцатиразрядный код (ИНН физического лица);

для налоговых органов - четырехразрядный код налогового органа;

GGGG - год формирования передаваемого файла, MM - месяц, DD - день;

N - идентификационный номер файла (длина - от 1 до 36 знаков. Идентификационный номер файла должен обеспечивать уникальность файла).

Расширение имени файла - xml. Расширение имени файла может указываться как строчными, так и прописными буквами.

Параметры первой строки файла обмена

Первая строка XML файла должна иметь следующий вид:

<?xml version ="1.0" encoding ="windows-1251"?>

Имя файла, содержащего XML схему файла обмена, должно иметь следующий вид:

KV_ON_1_892_00_05_03_xx, где xx - номер версии схемы.

Расширение имени файла - xsd.

XML схема файла обмена приводится отдельным файлом и размещается на сайте Федеральной налоговой службы.

4. Логическая модель файла обмена представлена в виде диаграммы структуры файла обмена на рисунке 1 настоящего формата. Элементами логической модели файла обмена являются элементы и атрибуты XML файла. Перечень структурных элементов логической модели файла обмена и сведения о них приведены в таблицах 4.1 - 4.9 настоящего формата.

Для каждого структурного элемента логической модели файла обмена приводятся следующие сведения:

наименование элемента. Приводится полное наименование элемента <3>;

<3> В строке таблицы могут быть описаны несколько элементов, наименования которых разделены символом "|". Такая форма записи применяется при наличии в файле обмена только одного элемента из описанных в этой строке.

сокращенное наименование (код) элемента. Приводится сокращенное наименование элемента. Синтаксис сокращенного наименования должен удовлетворять спецификации XML;

признак типа элемента. Может принимать следующие значения: "С" - сложный элемент логической модели (содержит вложенные элементы), "П" - простой элемент логической модели, реализованный в виде элемента XML файла, "А" - простой элемент логической модели, реализованный в виде атрибута элемента XML файла. Простой элемент логической модели не содержит вложенные элементы;

формат элемента. Формат элемента представляется следующими условными обозначениями: T - символьная строка; N - числовое значение (целое или дробное).

Формат символьной строки указывается в виде T(n-k) или T(=k), где: n - минимальное количество знаков, k - максимальное количество знаков, символ "-" - разделитель, символ "=" означает фиксированное количество знаков в строке. В случае, если минимальное количество знаков равно 0, формат имеет вид T(0-k). В случае, если максимальное количество знаков не ограничено, формат имеет вид T(n-).

Формат числового значения указывается в виде N(m.k), где: m - максимальное количество знаков в числе, включая знак (для отрицательного числа), целую и дробную часть числа без разделяющей десятичной точки, k - максимальное число знаков дробной части числа. Если число знаков дробной части числа равно 0 (то есть число целое), то формат числового значения имеет вид N(m).

Для простых элементов, являющихся базовыми в XML, например, элемент с типом "date", поле "Формат элемента" не заполняется. Для таких элементов в поле "Дополнительная информация" указывается тип базового элемента;

признак обязательности элемента определяет обязательность наличия элемента (совокупности наименования элемента и его значения) в файле обмена. Признак обязательности элемента может принимать следующие значения: "О" - наличие элемента в файле обмена обязательно; "Н" - наличие элемента в файле обмена необязательно, то есть элемент может отсутствовать. Если элемент принимает ограниченный перечень значений (по классификатору, кодовому словарю), то признак обязательности элемента дополняется символом "К". Например, "ОК". В случае, если количество реализаций элемента может быть более одной, то признак обязательности элемента дополняется символом "М". Например, "НМ" или "ОКМ".

К вышеперечисленным признакам обязательности элемента может добавляться значение "У" в случае описания в XML схеме условий, предъявляемых к элементу в файле обмена, описанных в графе "Дополнительная информация". Например, "НУ" или "ОКУ";

дополнительная информация содержит, при необходимости, требования к элементу файла обмена, не указанные ранее. Для сложных элементов указывается ссылка на таблицу, в которой описывается состав данного элемента. Для элементов, принимающих ограниченный перечень значений из классификатора (кодового словаря), указывается соответствующее наименование классификатора (кодового словаря) или приводится перечень возможных значений. Для классификатора (кодового словаря) может указываться ссылка на его местонахождение. Для элементов, использующих пользовательский тип данных, указывается наименование типового элемента.

Рисунок 1. Диаграмма структуры файла обмена

Таблица 4.1

Квитанция о приеме (Файл)

Наименование элемента Сокращенное наименование (код) элемента Признак типа элемента Формат элемента Признак обязательности элемента Дополнительная информация
Идентификатор файла ИдФайл А T(1-255) ОУ Содержит (повторяет) имя сформированного файла (без расширения)
Версия программы, с помощью которой сформирован файл ВерсПрог А T(1-40) О
Версия формата ВерсФорм А T(1-5) О Принимает значение: 5.03
Состав и структура документа Документ С О Состав элемента представлен в таблице 4.2

Таблица 4.2

Состав и структура документа (Документ)

Наименование элемента Сокращенное наименование (код) элемента Признак типа элемента Формат элемента Признак обязательности элемента Дополнительная информация
Код формы по КНД КНД А T(=7) О Типовой элемент <КНДТип>.
Принимает значение: 1167001
Сведения о получателе документа СвПолДок С О Типовой элемент <ОтпрПол>.
Состав элемента представлен в таблице 4.5
Сведения квитанции СвКвит С О Состав элемента представлен в таблице 4.3
Сведения об отправителе документа СвОтпрДок С О Типовой элемент <ОтпрПол>.
Состав элемента представлен в таблице 4.5
Сведения о налоговом органе, через который отправлен документ НОПром С Н Типовой элемент <СвНО>.
Состав элемента представлен в таблице 4.8.
Обязателен при наличии промежуточного налогового органа
Сведения о налогоплательщике СвАдр С О Состав элемента представлен в таблице 4.4
Руководитель организации (индивидуальный предприниматель, физическое лицо, уполномоченный представитель, должностное лицо налогового органа) ФИОДолж С О Типовой элемент <ФИОТип>.
Состав элемента представлен в таблице 4.9

Таблица 4.3

Сведения квитанции (СвКвит)

Наименование элемента Сокращенное наименование (код) элемента Признак типа элемента Формат элемента Признак обязательности элемента Дополнительная информация
Дата принятия документа ДатаПрин А T(=10) О Типовой элемент <ДатаТип>.
Дата в формате ДД.ММ.ГГГГ
Вид документа (Код формы по КНД) КНД А T(=7) О Типовой элемент <КНДТип>.
Код документа в соответствии с Классификатором налоговой документации
Наименование вида документа НаимВидДок А T(1-500) О
Дата направления документа ДатаНапр А T(=10) О Типовой элемент <ДатаТип>.
Дата в формате ДД.ММ.ГГГГ
Время направления ВремНапр А T(=8) О Типовой элемент <ВремяТип>.
Время в формате ЧЧ.ММ.СС, указывается в диапазоне 00.00.00 - 23.59.59
Дата поступления документа ДатаПост А T(=10) О Типовой элемент <ДатаТип>.
Дата в формате ДД.ММ.ГГГГ
Регистрационный номер РегНом А T(1-50) Н
Имя поступившего файла ИмяПринятФайла П T(1-255) ОМ Имя принятого файла без расширения

Таблица 4.4

Сведения о налогоплательщике (СвАдр)

Наименование элемента Сокращенное наименование (код) элемента Признак типа элемента Формат элемента Признак обязательности элемента Дополнительная информация
Организация | ЮЛ С О Типовой элемент <СвЮЛ>.
Состав элемента представлен в таблице 4.6
Физическое лицо (в том числе индивидуальный предприниматель) ФЛ С О Типовой элемент <СвФЛ>.
Состав элемента представлен в таблице 4.7

Таблица 4.5

Сведения об участнике электронного обмена (ОтпрПол)

Наименование элемента Сокращенное наименование (код) элемента Признак типа элемента Формат элемента Признак обязательности элемента Дополнительная информация
Отправитель (получатель) организация | ОтпрЮЛ С О Типовой элемент <СвЮЛ>.
Состав элемента представлен в таблице 4.6
Отправитель (получатель) физическое лицо (в том числе индивидуальный предприниматель) | ОтпрФЛ С О Типовой элемент <СвФЛ>.
Состав элемента представлен в таблице 4.7
Отправитель (получатель) налоговый орган ОтпрНО С О Типовой элемент <СвНО>.
Состав элемента представлен в таблице 4.8

Таблица 4.6

Сведения о юридическом лице (СвЮЛ)

Наименование элемента Сокращенное наименование (код) элемента Признак типа элемента Формат элемента Признак обязательности элемента Дополнительная информация
Наименование организации НаимОрг А T(1-1000) О
ИНН организации ИННЮЛ А T(=10) О Типовой элемент <ИННЮЛТип>
КПП КПП А T(=9) О Типовой элемент <КППТип>

Таблица 4.7

Сведения о физическом лице (в том числе индивидуальном предпринимателе) (СвФЛ)

Наименование элемента Сокращенное наименование (код) элемента Признак типа элемента Формат элемента Признак обязательности элемента Дополнительная информация
ИНН физического лица ИННФЛ А T(=12) Н Типовой элемент <ИННФЛТип>.
Обязателен при наличии
Фамилия, имя, отчество физического лица ФИО С О Типовой элемент <ФИОТип>.
Состав элемента представлен в таблице 4.9

Таблица 4.8

Сведения о налоговом органе (СвНО)

Наименование элемента Сокращенное наименование (код) элемента Признак типа элемента Формат элемента Признак обязательности элемента Дополнительная информация
Код налогового органа КодНО А T(=4) О Типовой элемент <СОНОТип>
Наименование налогового органа НаимНО А T(1-1000) О

Таблица 4.9

Фамилия, имя, отчество (ФИОТип)

Наименование элемента Сокращенное наименование (код) элемента Признак типа элемента Формат элемента Признак обязательности элемента Дополнительная информация
Фамилия Фамилия А T(1-60) О
Имя Имя А T(1-60) О
Отчество Отчество А T(1-60) Н Указывается при наличии

Приложение N 3
к приказу ФНС России
от 19.10.2018 N ММВ-7-6/602@

ФОРМАТ УВЕДОМЛЕНИЯ ОБ ОТКАЗЕ В ПРИЕМЕ ЭЛЕКТРОННОГО ДОКУМЕНТА

I. ОБЩИЕ СВЕДЕНИЯ

1. Настоящий формат описывает требования к XML файлам (далее - файл обмена) передачи в электронной форме уведомления об отказе в приеме.

2. Номер версии настоящего формата 5.02, часть 894_00.

II. ОПИСАНИЕ ФАЙЛА ОБМЕНА

3. Имя файла обмена должно иметь следующий вид:

R_T_A_K_O_GGGGMMDD_N, где:

R_T - префикс, где R принимает значение "UO" (принадлежность передаваемых сведений к уведомлению об отказе); T принимает значение префикса полученного файла (префикс полученного файла без разделителя для форматов версии 4.0, 5.0). В случае, если в составе транспортного контейнера получен набор логически связанных документов (файлов), T принимает значение префикса основного <1> из полученных файлов;

<1> Принадлежность файла обмена к основному в составе транспортного контейнера определяется при описании документооборота по представлению рассматриваемых сведений.

A_K - идентификатор получателя информации, где: A - идентификатор получателя, которому направляется файл обмена, K - идентификатор конечного получателя (получателя уведомления об отказе) - участника информационного обмена, сформировавшего файл, в ответ на который сформировано уведомление об отказе <2>;

<2> Передача файла от отправителя к конечному получателю (K) может осуществляться в несколько этапов через другие налоговые органы. Такие налоговые органы (осуществляющие передачу на промежуточных этапах) обозначаются идентификатором A. В случае передачи файла от отправителя к конечному получателю без промежуточных этапов (т.е. при отсутствии налоговых органов, осуществляющих передачу на промежуточных этапах) значения идентификаторов A и K совпадают.

O - идентификатор отправителя информации;

идентификаторы A, K и O имеют вид:

для организаций - девятнадцатиразрядный код (ИНН и КПП организации);

для физических лиц - двенадцатиразрядный код (ИНН физического лица);

для налоговых органов - четырехразрядный код налогового органа;

GGGG - год формирования передаваемого файла, MM - месяц, DD - день;

N - идентификационный номер файла (длина - от 1 до 36 знаков. Идентификационный номер файла должен обеспечивать уникальность файла).

Расширение имени файла - xml. Расширение имени файла может указываться как строчными, так и прописными буквами.

Параметры первой строки файла обмена

Первая строка XML файла должна иметь следующий вид:

<?xml version ="1.0" encoding ="windows-1251"?>

Имя файла, содержащего XML схему файла обмена, должно иметь следующий вид:

UO_ON_1_894_00_05_02_xx, где xx - номер версии схемы.

Расширение имени файла - xsd.

XML схема файла обмена приводится отдельным файлом и размещается на сайте Федеральной налоговой службы.

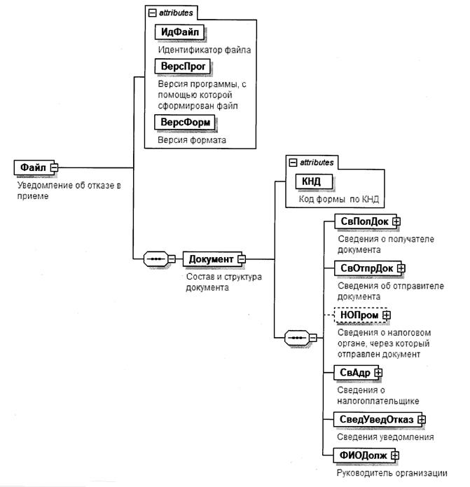
4. Логическая модель файла обмена представлена в виде диаграммы структуры файла обмена на рисунке 1 настоящего формата. Элементами логической модели файла обмена являются элементы и атрибуты XML файла. Перечень структурных элементов логической модели файла обмена и сведения о них приведены в таблицах 4.1 - 4.18 настоящего формата.

Для каждого структурного элемента логической модели файла обмена приводятся следующие сведения:

наименование элемента. Приводится полное наименование элемента <3>;

<3> В строке таблицы могут быть описаны несколько элементов, наименования которых разделены символом "|". Такая форма записи применяется при наличии в файле обмена только одного элемента из описанных в этой строке.

сокращенное наименование (код) элемента. Приводится сокращенное наименование элемента. Синтаксис сокращенного наименования должен удовлетворять спецификации XML;

признак типа элемента. Может принимать следующие значения: "С" - сложный элемент логической модели (содержит вложенные элементы), "П" - простой элемент логической модели, реализованный в виде элемента XML файла, "А" - простой элемент логической модели, реализованный в виде атрибута элемента XML файла. Простой элемент логической модели не содержит вложенные элементы;

формат элемента. Формат элемента представляется следующими условными обозначениями: T - символьная строка; N - числовое значение (целое или дробное).

Формат символьной строки указывается в виде T(n-k) или T(=k), где: n - минимальное количество знаков, k - максимальное количество знаков, символ "-" - разделитель, символ "=" означает фиксированное количество знаков в строке. В случае, если минимальное количество знаков равно 0, формат имеет вид T(0-k). В случае, если максимальное количество знаков не ограничено, формат имеет вид T(n-).

Формат числового значения указывается в виде N(m.k), где: m - максимальное количество знаков в числе, включая знак (для отрицательного числа), целую и дробную часть числа без разделяющей десятичной точки, k - максимальное число знаков дробной части числа. Если число знаков дробной части числа равно 0 (то есть число целое), то формат числового значения имеет вид N(m).

Для простых элементов, являющихся базовыми в XML, например, элемент с типом "date", поле "Формат элемента" не заполняется. Для таких элементов в поле "Дополнительная информация" указывается тип базового элемента;

признак обязательности элемента определяет обязательность наличия элемента (совокупности наименования элемента и его значения) в файле обмена. Признак обязательности элемента может принимать следующие значения: "О" - наличие элемента в файле обмена обязательно; "Н" - наличие элемента в файле обмена необязательно, то есть элемент может отсутствовать. Если элемент принимает ограниченный перечень значений (по классификатору, кодовому словарю), то признак обязательности элемента дополняется символом "К". Например, "ОК". В случае, если количество реализаций элемента может быть более одной, то признак обязательности элемента дополняется символом "М". Например, "НМ" или "ОКМ".

К вышеперечисленным признакам обязательности элемента может добавляться значение "У" в случае описания в XML схеме условий, предъявляемых к элементу в файле обмена, описанных в графе "Дополнительная информация". Например, "НУ" или "ОКУ";

дополнительная информация содержит, при необходимости, требования к элементу файла обмена, не указанные ранее. Для сложных элементов указывается ссылка на таблицу, в которой описывается состав данного элемента. Для элементов, принимающих ограниченный перечень значений из классификатора (кодового словаря), указывается соответствующее наименование классификатора (кодового словаря) или приводится перечень возможных значений. Для классификатора (кодового словаря) может указываться ссылка на его местонахождение. Для элементов, использующих пользовательский тип данных, указывается наименование типового элемента.

Рисунок 1. Диаграмма структуры файла обмена

Таблица 4.1

Уведомление об отказе в приеме (Файл)

Наименование элемента Сокращенное наименование (код) элемента Признак типа элемента Формат элемента Признак обязательности элемента Дополнительная информация
Идентификатор файла ИдФайл А T(1-255) ОУ Содержит (повторяет) имя сформированного файла (без расширения)
Версия программы, с помощью которой сформирован файл ВерсПрог А T(1-40) О
Версия формата ВерсФорм А T(1-5) О Принимает значение: 5.02
Состав и структура документа Документ С О Состав элемента представлен в таблице 4.2

Таблица 4.2

Состав и структура документа (Документ)

Наименование элемента Сокращенное наименование (код) элемента Признак типа элемента Формат элемента Признак обязательности элемента Дополнительная информация
Код формы по КНД КНД А T(=7) ОК Типовой элемент <КНДТип>.
Принимает значение: 1167003
Сведения о получателе документа СвПолДок С О Состав элемента представлен в таблице 4.3
Сведения об отправителе документа СвОтпрДок С О Состав элемента представлен в таблице 4.6
Сведения о налоговом органе, через который отправлен документ НОПром С Н Типовой элемент <СвНО>.
Состав элемента представлен в таблице 4.17.
Обязателен при наличии налогового органа, через который отправлен документ
Сведения о налогоплательщике СвАдр С О Состав элемента представлен в таблице 4.9
Сведения уведомления СведУведОтказ С О Состав элемента представлен в таблице 4.11
Руководитель организации (индивидуальный предприниматель, физическое лицо, уполномоченный представитель, должностное лицо налогового органа) ФИОДолж С О Типовой элемент <ФИОТип>.
Состав элемента представлен в таблице 4.18

Таблица 4.3

Сведения о получателе документа (СвПолДок)

Наименование элемента Сокращенное наименование (код) элемента Признак типа элемента Формат элемента Признак обязательности элемента Дополнительная информация
Получатель организация | ПолЮЛ С О Состав элемента представлен в таблице 4.4
Получатель физическое лицо (в том числе индивидуальный предприниматель) | ПолФЛ С О Состав элемента представлен в таблице 4.5
Получатель налоговый орган ПолНО С О Типовой элемент <СвНО>.
Состав элемента представлен в таблице 4.17

Таблица 4.4

Получатель организация (ПолЮЛ)

Наименование элемента Сокращенное наименование (код) элемента Признак типа элемента Формат элемента Признак обязательности элемента Дополнительная информация
Наименование организации НаимОрг А T(1-1000) О
ИНН организации ИННЮЛ А T(=10) О Типовой элемент <ИННЮЛТип>
КПП КПП А T(=9) О Типовой элемент <КППТип>

Таблица 4.5

Получатель физическое лицо (в том числе индивидуальный предприниматель) (ПолФЛ)

Наименование элемента Сокращенное наименование (код) элемента Признак типа элемента Формат элемента Признак обязательности элемента Дополнительная информация
ИНН физического лица ИННФЛ А T(=12) Н Типовой элемент <ИННФЛТип>.
Обязателен при наличии
Фамилия, имя, отчество физического лица ФИО С О Типовой элемент <ФИОТип>.
Состав элемента представлен в таблице 4.18

Таблица 4.6

Сведения об отправителе документа (СвОтпрДок)

Наименование элемента Сокращенное наименование (код) элемента Признак типа элемента Формат элемента Признак обязательности элемента Дополнительная информация
Отправитель организация | ОтпрЮЛ С О Состав элемента представлен в таблице 4.7
Отправитель физическое лицо (в том числе индивидуальный предприниматель) | ОтпрФЛ С О Типовой элемент <СвФЛН>.
Состав элемента представлен в таблице 4.16
Отправитель налоговый орган ОтпрНО С О Состав элемента представлен в таблице 4.8

Таблица 4.7

Отправитель организация (ОтпрЮЛ)

Наименование элемента Сокращенное наименование (код) элемента Признак типа элемента Формат элемента Признак обязательности элемента Дополнительная информация
Наименование организации НаимОрг А T(1-1000) Н Обязателен при возможности форматного контроля
ИНН организации ИННЮЛ А T(=10) О Типовой элемент <ИННЮЛТип>
КПП КПП А T(=9) О Типовой элемент <КППТип>

Таблица 4.8

Отправитель налоговый орган (ОтпрНО)

Наименование элемента Сокращенное наименование (код) элемента Признак типа элемента Формат элемента Признак обязательности элемента Дополнительная информация
Код налогового органа КодНО А T(=4) ОК Типовой элемент <СОНОТип>
Наименование налогового органа НаимНО А T(1-1000) Н Обязателен при возможности форматно-логического контроля

Таблица 4.9

Сведения о налогоплательщике (СвАдр)

Наименование элемента Сокращенное наименование (код) элемента Признак типа элемента Формат элемента Признак обязательности элемента Дополнительная информация
Организация | ЮЛ С О Состав элемента представлен в таблице 4.10
Физическое лицо (в том числе индивидуальный предприниматель) ФЛ С О Типовой элемент <СвФЛН>.
Состав элемента представлен в таблице 4.16

Таблица 4.10

Организация (ЮЛ)

Наименование элемента Сокращенное наименование (код) элемента Признак типа элемента Формат элемента Признак обязательности элемента Дополнительная информация
Наименование организации НаимОрг А T(1-1000) Н Обязателен при возможности форматного контроля
ИНН организации ИННЮЛ А T(=10) Н Типовой элемент <ИННЮЛТип>.
Обязателен при возможности форматного контроля
КПП КПП А T(=9) Н Типовой элемент <КППТип>.
Обязателен при возможности форматного контроля

Таблица 4.11

Сведения уведомления (СведУведОтказ)

Наименование элемента Сокращенное наименование (код) элемента Признак типа элемента Формат элемента Признак обязательности элемента Дополнительная информация
Общие сведения уведомления ОбщСвУвед С О Состав элемента представлен в таблице 4.12
Перечень выявленных нарушений ПеречВыявНар С ОМ Состав элемента представлен в таблице 4.13
Выявленные нарушения по файлам ВыявлНарФайл С НМ Состав элемента представлен в таблице 4.14

Таблица 4.12

Общие сведения уведомления (ОбщСвУвед)

Наименование элемента Сокращенное наименование (код) элемента Признак типа элемента Формат элемента Признак обязательности элемента Дополнительная информация
Вид документа КНД А T(=7) НК Типовой элемент <КНДТип>.
Принимает значение кода налоговой документации (КНД)
Обязателен при возможности форматного контроля элемента в полученном файле
Наименование вида документа НаимВидДок А T(1-500) Н Обязателен при возможности форматного контроля в полученном файле элемента КНД
Дата направления документа ДатаНапр А T(=10) О Типовой элемент <ДатаТип>
Время направления ВремНапр А T(=8) О Типовой элемент <ВремяТип>
Дата поступления документа ДатаПост А T(=10) О Типовой элемент <ДатаТип>
Имя поступившего файла ИмяПринятФайла П T(1-255) ОМ Содержит (повторяет) имя файла, полученного в составе документа (без расширения)

Таблица 4.13

Перечень выявленных нарушений (ПеречВыявНар)

Наименование элемента Сокращенное наименование (код) элемента Признак типа элемента Формат элемента Признак обязательности элемента Дополнительная информация
Код ошибки КодОш П T(=10) ОК
Сообщение об ошибке ТекстОш П T(0-) О Сведения представляются как раздел CDATA. Текстовая строка, представленная в соответствии с рекомендациями XML 1.0

Таблица 4.14

Выявленные нарушения по файлам (ВыявлНарФайл)

Наименование элемента Сокращенное наименование (код) элемента Признак типа элемента Формат элемента Признак обязательности элемента Дополнительная информация
Имя файла, в котором выявлены нарушения ИмяОбрабФайла П T(1-255) О Содержит (повторяет) имя файла, в котором обнаружены ошибки (без расширения)
Перечень выявленных нарушений ПеречВыявНар С ОМ Состав элемента представлен в таблице 4.15

Таблица 4.15

Перечень выявленных нарушений (ПеречВыявНар)

Наименование элемента Сокращенное наименование (код) элемента Признак типа элемента Формат элемента Признак обязательности элемента Дополнительная информация
Код ошибки КодОш П T(=10) ОК
Сообщение об ошибке ТекстОш П T(0-) О Сведения представляются как раздел CDATA. Текстовая строка, представленная в соответствии с рекомендациями XML 1.0
Дополнительные сведения по ошибке ИдОш П T(0-) Н Сведения представляются как раздел CDATA. Текстовая строка, представленная в соответствии с рекомендациями XML 1.0

Таблица 4.16

Сведения о физическом лице (в том числе индивидуальном предпринимателе), необязательные (СвФЛН)

Наименование элемента Сокращенное наименование (код) элемента Признак типа элемента Формат элемента Признак обязательности элемента Дополнительная информация
ИНН физического лица ИННФЛ А T(=12) Н Типовой элемент <ИННФЛТип>.
Указывается при наличии и возможности форматного контроля
Фамилия, имя, отчество физического лица ФИО С Н Типовой элемент <ФИОТип>.
Состав элемента представлен в таблице 4.18.
Указывается при наличии и возможности форматного контроля

Таблица 4.17

Сведения о налоговом органе (СвНО)

Наименование элемента Сокращенное наименование (код) элемента Признак типа элемента Формат элемента Признак обязательности элемента Дополнительная информация
Код налогового органа КодНО А T(=4) ОК Типовой элемент <СОНОТип>
Наименование налогового органа НаимНО А T(1-1000) О

Таблица 4.18

Фамилия, имя, отчество (ФИОТип)

Наименование элемента Сокращенное наименование (код) элемента Признак типа элемента Формат элемента Признак обязательности элемента Дополнительная информация
Фамилия Фамилия А T(1-60) О
Имя Имя А T(1-60) О
Отчество Отчество А T(1-60) Н Указывается при наличии

Приложение N 4
к приказу ФНС России
от 19.10.2018 N ММВ-7-6/602@

ФОРМАТ ИЗВЕЩЕНИЯ О ПОЛУЧЕНИИ ЭЛЕКТРОННОГО ДОКУМЕНТА

I. ОБЩИЕ СВЕДЕНИЯ

1. Настоящий формат описывает требования к XML файлам (далее - файлам обмена) передачи в электронной форме извещения о получении электронного документа.

2. Номер версии настоящего формата 5.02, часть 895_00.

II. ОПИСАНИЕ ФАЙЛА ОБМЕНА

3. Имя файла обмена должно иметь следующий вид:

R_T_A_K_O_GGGGMMDD_N, где:

R_T - префикс, где R принимает значение "IZ" (принадлежность передаваемых сведений к извещению о получении электронного документа); T принимает значение префикса полученного файла (префикс полученного файла без разделителя для форматов версии 4.0, 5.0). В случае, если в составе транспортного контейнера получен набор логически связанных документов (файлов), T принимает значение префикса основного <1> из полученных файлов;

<1> Принадлежность файла обмена к основному в составе транспортного контейнера определяется при описании документооборота по представлению рассматриваемых сведений.

A_K - идентификатор получателя информации, где: A - идентификатор получателя извещения о получении электронного документа (участник информационного обмена, сформировавшего файл, в ответ на который сформировано извещение о получении электронного документа), K - идентификатор конечного получателя, дублирует значение идентификатора A.

O - идентификатор отправителя информации;

идентификаторы A, K, O имеют вид:

для организаций - девятнадцатиразрядный код (ИНН и КПП организации);

для физических лиц - двенадцатиразрядный код (ИНН физического лица);

для оператора электронного документооборота - трехзначный код оператора электронного документооборота;

для налоговых органов - четырехразрядный код налогового органа;

GGGG - год формирования передаваемого файла, MM - месяц, DD - день;

N - идентификационный номер файла (длина - от 1 до 36 знаков. Идентификационный номер файла должен обеспечивать уникальность файла).

Расширение имени файла - xml. Расширение имени файла может указываться как строчными, так и прописными буквами.

Параметры первой строки файла обмена

Первая строка XML файла должна иметь следующий вид:

<?xml version ="1.0" encoding ="windows-1251"?>

Имя файла, содержащего XML схему файла обмена, должно иметь следующий вид:

IZ_ON_1_895_00_05_02_xx, где xx - номер версии схемы.

Расширение имени файла - xsd.

XML схема файла обмена приводится отдельным файлом и размещается на сайте Федеральной налоговой службы.

4. Логическая модель файла обмена представлена в виде диаграммы структуры файла обмена на рисунке 1 настоящего формата. Элементами логической модели файла обмена являются элементы и атрибуты XML файла. Перечень структурных элементов логической модели файла обмена и сведения о них приведены в таблицах 4.1 - 4.9 настоящего формата.

Для каждого структурного элемента логической модели файла обмена приводятся следующие сведения:

наименование элемента. Приводится полное наименование элемента <2>;

<2> В строке таблицы могут быть описаны несколько элементов, наименования которых разделены символом "|". Такая форма записи применяется при наличии в файле обмена только одного элемента из описанных в этой строке.

сокращенное наименование (код) элемента. Приводится сокращенное наименование элемента. Синтаксис сокращенного наименования должен удовлетворять спецификации XML;

признак типа элемента. Может принимать следующие значения: "С" - сложный элемент логической модели (содержит вложенные элементы), "П" - простой элемент логической модели, реализованный в виде элемента XML файла, "А" - простой элемент логической модели, реализованный в виде атрибута элемента XML файла. Простой элемент логической модели не содержит вложенные элементы;

формат элемента. Формат элемента представляется следующими условными обозначениями: T - символьная строка; N - числовое значение (целое или дробное).

Формат символьной строки указывается в виде T(n-k) или T(=k), где: n - минимальное количество знаков, k - максимальное количество знаков, символ "-" - разделитель, символ "=" означает фиксированное количество знаков в строке. В случае, если минимальное количество знаков равно 0, формат имеет вид T(0-k). В случае, если максимальное количество знаков не ограничено, формат имеет вид T(n-).

Формат числового значения указывается в виде N(m.k), где: m - максимальное количество знаков в числе, включая знак (для отрицательного числа), целую и дробную часть числа без разделяющей десятичной точки, k - максимальное число знаков дробной части числа. Если число знаков дробной части числа равно 0 (то есть число целое), то формат числового значения имеет вид N(m).

Для простых элементов, являющихся базовыми в XML, например, элемент с типом "date", поле "Формат элемента" не заполняется. Для таких элементов в поле "Дополнительная информация" указывается тип базового элемента;

признак обязательности элемента определяет обязательность наличия элемента (совокупности наименования элемента и его значения) в файле обмена. Признак обязательности элемента может принимать следующие значения: "О" - наличие элемента в файле обмена обязательно; "Н" - наличие элемента в файле обмена необязательно, то есть элемент может отсутствовать. Если элемент принимает ограниченный перечень значений (по классификатору, кодовому словарю), то признак обязательности элемента дополняется символом "К". Например, "ОК". В случае, если количество реализаций элемента может быть более одной, то признак обязательности элемента дополняется символом "М". Например, "НМ" или "ОКМ".

К вышеперечисленным признакам обязательности элемента может добавляться значение "У" в случае описания в XML схеме условий, предъявляемых к элементу в файле обмена, описанных в графе "Дополнительная информация". Например, "НУ" или "ОКУ";

дополнительная информация содержит, при необходимости, требования к элементу файла обмена, не указанные ранее. Для сложных элементов указывается ссылка на таблицу, в которой описывается состав данного элемента. Для элементов, принимающих ограниченный перечень значений из классификатора (кодового словаря), указывается соответствующее наименование классификатора (кодового словаря) или приводится перечень возможных значений. Для классификатора (кодового словаря) может указываться ссылка на его местонахождение. Для элементов, использующих пользовательский тип данных, указывается наименование типового элемента.

Рисунок 1. Диаграмма структуры файла обмена

Таблица 4.1

Извещение о получении электронного документа (Файл)

Наименование элемента Сокращенное наименование (код) элемента Признак типа элемента Формат элемента Признак обязательности элемента Дополнительная информация
Идентификатор файла ИдФайл А T(1-255) ОУ Содержит (повторяет) имя сформированного файла (без расширения)
Версия программы, с помощью которой сформирован файл ВерсПрог А T(1-40) О
Версия формата ВерсФорм А T(1-5) О Принимает значение: 5.02
Состав и структура документа Документ С О Состав элемента представлен в таблице 4.2

Таблица 4.2

Состав и структура документа (Документ)

Наименование элемента Сокращенное наименование (код) элемента Признак типа элемента Формат элемента Признак обязательности элемента Дополнительная информация
Код формы по КНД КНД А T(=7) ОК Типовой элемент <КНДТип>.
Принимает значение: 1167004
Организация (физическое лицо), подтверждающая получение электронного документа ПодтвДок С О Типовой элемент <СведУчОбм>.
Состав элемента представлен в таблице 4.5
Общие сведения извещения о получении электронного документа СвИзвещП С О Состав элемента представлен в таблице 4.3
Отправитель документа (документов) ОтпрДок С О Типовой элемент <СведУчОбм>.
Состав элемента представлен в таблице 4.5. Участник информационного обмена, кому направляется извещение
Получатель документа (документов) ПолДок С О Типовой элемент <СведУчОбм>.
Состав элемента представлен в таблице 4.5

Таблица 4.3

Общие сведения извещения о получении электронного документа (СвИзвещП)

Наименование элемента Сокращенное наименование (код) элемента Признак типа элемента Формат элемента Признак обязательности элемента Дополнительная информация
Дата получения ДатаПол А T(=10) О Типовой элемент <ДатаТип>.
Дата в формате ДД.ММ.ГГГГ
Время получения ВремяПол А T(=8) О Типовой элемент <ВремяТип>.
Время в формате ЧЧ.ММ.СС, указывается в диапазоне 00.00.00 - 23.59.59
Сведения по полученным файлам СведПолФайл С ОМ Состав элемента представлен в таблице 4.4

Таблица 4.4

Сведения по полученным файлам (СведПолФайл)

Наименование элемента Сокращенное наименование (код) элемента Признак типа элемента Формат элемента Признак обязательности элемента Дополнительная информация
Имя поступившего файла ИмяПостФайла А T(1-255) О Имя поступившего файла без расширения
Электронная подпись под полученным файлом ЭЦППолФайл П T(1-) ОМ Содержимое электронной подписи представляется в Base64-кодировке

Таблица 4.5

Сведения об участнике информационного обмена (СведУчОбм)

Наименование элемента Сокращенное наименование (код) элемента Признак типа элемента Формат элемента Признак обязательности элемента Дополнительная информация
Электронный адрес (идентификатор абонента) E-mail А T(1-46) О
Организация | ЮЛ С О Состав элемента представлен в таблице 4.6
Физическое лицо (в том числе индивидуальный предприниматель) | ФЛ С О Состав элемента представлен в таблице 4.7
Код налогового органа | КодНО П T(=4) О Типовой элемент <СОНОТип>
Оператор электронного документооборота СпецОперат С О Состав элемента представлен в таблице 4.8

Таблица 4.6

Организация (ЮЛ)

Наименование элемента Сокращенное наименование (код) элемента Признак типа элемента Формат элемента Признак обязательности элемента Дополнительная информация
Наименование организации НаимОрг А T(1-1000) О
ИНН организации ИННЮЛ А T(=10) О Типовой элемент <ИННЮЛТип>
КПП КПП А T(=9) О Типовой элемент <КППТип>

Таблица 4.7

Физическое лицо (в том числе индивидуальный предприниматель) (ФЛ)

Наименование элемента Сокращенное наименование (код) элемента Признак типа элемента Формат элемента Признак обязательности элемента Дополнительная информация
ИНН физического лица ИННФЛ А T(=12) Н Типовой элемент <ИННФЛТип>.
Обязателен при наличии
Фамилия, имя, отчество физического лица ФИО С О Типовой элемент <ФИОТип>.
Состав элемента представлен в таблице 4.9

Таблица 4.8

Оператор электронного документооборота (СпецОперат)

Наименование элемента Сокращенное наименование (код) элемента Признак типа элемента Формат элемента Признак обязательности элемента Дополнительная информация
Наименование оператора электронного документооборота НаимОрг А T(1-1000) О
Идентификатор оператора электронного документооборота ИденСОС А T(=3) О

Таблица 4.9

Фамилия, имя, отчество (ФИОТип)

Наименование элемента Сокращенное наименование (код) элемента Признак типа элемента Формат элемента Признак обязательности элемента Дополнительная информация
Фамилия Фамилия А T(1-60) О
Имя Имя А T(1-60) О
Отчество Отчество А T(1-60) Н Указывается при наличии

Приложение N 5
к приказу ФНС России
от 19.10.2018 N ММВ-7-6/602@

ФОРМАТ ИНФОРМАЦИОННОГО СООБЩЕНИЯ О ПРЕДСТАВИТЕЛЬСТВЕ В ОТНОШЕНИЯХ, РЕГУЛИРУЕМЫХ ЗАКОНОДАТЕЛЬСТВОМ О НАЛОГАХ И СБОРАХ, В ЭЛЕКТРОННОЙ ФОРМЕ

I. ОБЩИЕ СВЕДЕНИЯ

1. Настоящий формат описывает требования к XML файлам (далее - файл обмена) передачи в электронной форме информационного сообщения о представительстве в отношениях, регулируемых законодательством о налогах и сборах.

2. Номер версии настоящего формата 5.02, часть 890_00.

II. ОПИСАНИЕ ФАЙЛА ОБМЕНА

3. Имя файла обмена должно иметь следующий вид:

R_T_A_K_O_GGGGMMDD_N, где:

R_T - префикс, принимающий значение ON_DOV;

A_K - идентификатор получателя информации, где: A - идентификатор получателя, которому направляется файл обмена, K - идентификатор конечного получателя, для которого предназначена информация из данного файла обмена <1>. Идентификаторы A и K представляются в виде четырехразрядного кода налогового органа;

<1> Передача файла от отправителя к конечному получателю (K) может осуществляться в несколько этапов через другие налоговые органы, осуществляющие передачу файла на промежуточных этапах, которые обозначаются идентификатором A. В случае передачи файла от отправителя к конечному получателю при отсутствии налоговых органов, осуществляющих передачу файла на промежуточных этапах, значения идентификаторов A и K совпадают.

O - идентификатор отправителя информации имеет вид:

для организаций - девятнадцатиразрядный код (ИНН и КПП организации);

для физических лиц - двенадцатиразрядный код (ИНН физического лица);

GGGG - год формирования передаваемого файла, MM - месяц, DD - день;

N - идентификационный номер файла (длина - от 1 до 36 знаков. Идентификационный номер файла должен обеспечивать уникальность файла).

Расширение имени файла - xml. Расширение имени файла может указываться как строчными, так и прописными буквами.

Параметры первой строки файла обмена

Первая строка XML файла должна иметь следующий вид:

<?xml version ="1.0" encoding ="windows-1251"?>

Имя файла, содержащего XML схему файла обмена, должно иметь следующий вид:

ON_DOV_1_890_00_05_02_xx, где xx - номер версии схемы.

Расширение имени файла - xsd.

XML схема файла обмена приводится отдельным файлом и размещается на сайте Федеральной налоговой службы.

4. Логическая модель файла обмена представлена в виде диаграммы структуры файла обмена на рисунке 1 настоящего формата. Элементами логической модели файла обмена являются элементы и атрибуты XML файла. Перечень структурных элементов логической модели файла обмена и сведения о них приведены в таблицах 4.1 - 4.17 настоящего формата.

Для каждого структурного элемента логической модели файла обмена приводятся следующие сведения:

наименование элемента. Приводится полное наименование элемента <2>;

<2> В строке таблицы могут быть описаны несколько элементов, наименования которых разделены символом "|". Такая форма записи применяется при наличии в файле обмена только одного элемента из описанных в этой строке.

сокращенное наименование (код) элемента. Приводится сокращенное наименование элемента. Синтаксис сокращенного наименования должен удовлетворять спецификации XML;

признак типа элемента. Может принимать следующие значения: "С" - сложный элемент логической модели (содержит вложенные элементы), "П" - простой элемент логической модели, реализованный в виде элемента XML файла, "А" - простой элемент логической модели, реализованный в виде атрибута элемента XML файла. Простой элемент логической модели не содержит вложенные элементы;

формат элемента. Формат элемента представляется следующими условными обозначениями: T - символьная строка; N - числовое значение (целое или дробное).

Формат символьной строки указывается в виде T(n-k) или T(=k), где: n - минимальное количество знаков, k - максимальное количество знаков, символ "-" - разделитель, символ "=" означает фиксированное количество знаков в строке. В случае, если минимальное количество знаков равно 0, формат имеет вид T(0-k). В случае, если максимальное количество знаков не ограничено, формат имеет вид T(n-).

Формат числового значения указывается в виде N(m.k), где: m - максимальное количество знаков в числе, включая знак (для отрицательного числа), целую и дробную часть числа без разделяющей десятичной точки, k - максимальное число знаков дробной части числа. Если число знаков дробной части числа равно 0 (то есть число целое), то формат числового значения имеет вид N(m).

Для простых элементов, являющихся базовыми в XML, например, элемент с типом "date", поле "Формат элемента" не заполняется. Для таких элементов в поле "Дополнительная информация" указывается тип базового элемента;

признак обязательности элемента определяет обязательность наличия элемента (совокупности наименования элемента и его значения) в файле обмена. Признак обязательности элемента может принимать следующие значения: "О" - наличие элемента в файле обмена обязательно; "Н" - наличие элемента в файле обмена необязательно, то есть элемент может отсутствовать. Если элемент принимает ограниченный перечень значений (по классификатору, кодовому словарю), то признак обязательности элемента дополняется символом "К". Например, "ОК". В случае, если количество реализаций элемента может быть более одной, то признак обязательности элемента дополняется символом "М". Например, "НМ" или "ОКМ".

К вышеперечисленным признакам обязательности элемента может добавляться значение "У" в случае описания в XML схеме условий, предъявляемых к элементу в файле обмена, описанных в графе "Дополнительная информация". Например, "НУ" или "ОКУ";

дополнительная информация содержит, при необходимости, требования к элементу файла обмена, не указанные ранее. Для сложных элементов указывается ссылка на таблицу, в которой описывается состав данного элемента. Для элементов, принимающих ограниченный перечень значений из классификатора (кодового словаря), указывается соответствующее наименование классификатора (кодового словаря) или приводится перечень возможных значений. Для классификатора (кодового словаря) может указываться ссылка на его местонахождение. Для элементов, использующих пользовательский тип данных, указывается наименование типового элемента.

Рисунок 1. Диаграмма структуры файла обмена

Таблица 4.1

Информационное сообщение о представительстве в отношениях, регулируемых законодательством о налогах и сборах (Файл)

Наименование элемента Сокращенное наименование (код) элемента Признак типа элемента Формат элемента Признак обязательности элемента Дополнительная информация
Идентификатор файла ИдФайл А T(1-255) ОУ Повторяет имя передаваемого файла (без расширения)
Версия программы, с помощью которой сформирован файл ВерсПрог А T(1-40) О
Версия формата ВерсФорм А T(1-5) О Принимает значение: 5.02
Состав и структура документа Документ С О Состав элемента представлен в таблице 4.2

Таблица 4.2

Состав и структура документа (Документ)

Наименование элемента Сокращенное наименование (код) элемента Признак типа элемента Формат элемента Признак обязательности элемента Дополнительная информация
Код формы по КНД КНД А T(=7) ОК Типовой элемент <КНДТип>.
Принимает значение: 1167005
Код налогового органа КодНО А T(=4) ОК Типовой элемент <СОНОТип>
Учетные сведения доверенности УчСвДов С О Состав элемента представлен в таблице 4.3
Сведения о представляемом лице СвПредст С О Состав элемента представлен в таблице 4.4.
Сведения о лице, являющемся участником отношений, регулируемых законодательством о налогах и сборах, от имени которого в указанных отношениях участвует представитель.
Сведения о представительстве СвДовер С О Состав элемента представлен в таблице 4.5.
В случае, если представитель участвует в отношениях, регулируемых законодательством о налогах и сборах, в соответствии с полномочиями, предоставленными ему непосредственно лицом, являющимся участником отношений, регулируемых законодательством о налогах и сборах, указывается только код представляемого лица - 1 (остальные элементы не заполняются).
В сведениях о представительстве указываются, в частности, сведения о представителе, которым в порядке передоверия переданы полномочия представителя по участию в отношениях, регулируемых законодательством о налогах и сборах, другому лицу.
Сведения об уполномоченном представителе и его полномочиях СвУпПред С О Состав элемента представлен в таблице 4.7
Сведения о лице, удостоверившем полномочия представителя Удостов С Н Состав элемента представлен в таблице 4.10.
Сведения о законных представителях лица, являющегося участником отношений, регулируемых законодательством о налогах и сборах, не представляются.

Таблица 4.3

Учетные сведения доверенности (УчСвДов)

Наименование элемента Сокращенное наименование (код) элемента Признак типа элемента Формат элемента Признак обязательности элемента Дополнительная информация
Номер доверенности НомДовер А T(1-50) О При отсутствии номера указывается значение "БН".
Дата выдачи доверенности ДатаНач А T(=10) О Типовой элемент <ДатаТип>.
Дата в формате ДД.ММ.ГГГГ
Дата окончания действия доверенности ДатаОкон А T(=10) Н Типовой элемент <ДатаТип>.
Дата в формате ДД.ММ.ГГГГ

Таблица 4.4

Сведения о представляемом лице (СвПредст)

Наименование элемента Сокращенное наименование (код) элемента Признак типа элемента Формат элемента Признак обязательности элемента Дополнительная информация
Сведения об организации | НПЮЛ С О Типовой элемент <СвЮрЛицо>.
Состав элемента представлен в таблице 4.13.
Элемент обязателен, если представляемым лицом является организация
Сведения физическом лице НПФЛ С О Типовой элемент <СвФизЛицо>.
Состав элемента представлен в таблице 4.15.
Элемент обязателен, если представляемым лицом является физическое лицо

Таблица 4.5

Сведения о представительстве (СвДовер)

Наименование элемента Сокращенное наименование (код) элемента Признак типа элемента Формат элемента Признак обязательности элемента Дополнительная информация
Признак представительства ПрДов А T(=1) ОК Принимает значение:
1 - представляемое лицо |
2 - законный представитель |
3 - уполномоченный представитель
Сведения о представительстве (организация, физическое лицо) СвЮЛФЛ С Н Состав элемента представлен в таблице 4.6.
Элемент обязателен при <ПрДов> = 2 | 3

Таблица 4.6

Сведения о представительстве (организация, физическое лицо) (СвЮЛФЛ)

Наименование элемента Сокращенное наименование (код) элемента Признак типа элемента Формат элемента Признак обязательности элемента Дополнительная информация
Организация ЮЛ С Н Типовой элемент <СвЮрЛицо>.
Состав элемента представлен в таблице 4.13.
Элемент обязателен, если уполномоченного представителя наделяет полномочиями организация
Физическое лицо ФЛ С Н Типовой элемент <СвФизЛицо>.
Состав элемента представлен в таблице 4.15.
Элемент обязателен, если уполномоченного представителя наделяет полномочиями физическое лицо.
Элемент может присутствовать, если указываются сведения о должностном лице организации - ее законном представителе

Таблица 4.7

Сведения об уполномоченном представителе и его полномочиях (СвУпПред)

Наименование элемента Сокращенное наименование (код) элемента Признак типа элемента Формат элемента Признак обязательности элемента Дополнительная информация
Признак (код) области полномочий уполномоченного представителя ПрОблПолн П T(=2) ОКМ Типовой элемент <СППРТип>
Сведения об уполномоченном представителе СвПред С О Состав элемента представлен в таблице 4.8

Таблица 4.8

Сведения об уполномоченном представителе (СвПред)

Наименование элемента Сокращенное наименование (код) элемента Признак типа элемента Формат элемента Признак обязательности элемента Дополнительная информация
Сведения об организации СвОрг С Н Состав элемента представлен в таблице 4.9.
Элемент обязателен, если уполномоченным представителем является организация
Сведения о физическом лице, в том числе индивидуальном предпринимателе СведФизЛ С О Типовой элемент <СвФизЛицо>.
Состав элемента представлен в таблице 4.15.
Указываются сведения о физическом лице - уполномоченном представителе, подписавшем документ

Таблица 4.9

Сведения об организации (СвОрг)

Наименование элемента Сокращенное наименование (код) элемента Признак типа элемента Формат элемента Признак обязательности элемента Дополнительная информация
Наименование организации/
Наименование обособленного подразделения организации
НаимОрг А T(1-1000) О
ИНН организации ИННЮЛ А T(=10) О Типовой элемент <ИННЮЛТип>
КПП организации (обособленного подразделения) КПП А T(=9) О Типовой элемент <КППТип>
ОГРН ОГРН А T(=13) Н Типовой элемент <ОГРНТип>

Таблица 4.10

Сведения о лице, удостоверившем полномочия представителя (Удостов)

Наименование элемента Сокращенное наименование (код) элемента Признак типа элемента Формат элемента Признак обязательности элемента Дополнительная информация
Сведения об организации СвОрган С Н Состав элемента представлен в таблице 4.11.
Элемент обязателен в случае удостоверения полномочий представителя организацией
Сведения о физическом лице СвФизЛиц С О Состав элемента представлен в таблице 4.12

Таблица 4.11

Сведения об организации (СвОрган)

Наименование элемента Сокращенное наименование (код) элемента Признак типа элемента Формат элемента Признак обязательности элемента Дополнительная информация
Наименование организации/ Наименование обособленного подразделения организации НаимОрг А T(1-1000) О
ИНН организации ИННЮЛ А T(=10) О Типовой элемент <ИННЮЛТип>
КПП организации (обособленного подразделения) КПП А T(=9) О Типовой элемент <КППТип>
ОГРН ОГРН А T(=13) Н Типовой элемент <ОГРНТип>

Таблица 4.12

Сведения о физическом лице (СвФизЛиц)

Наименование элемента Сокращенное наименование (код) элемента Признак типа элемента Формат элемента Признак обязательности элемента Дополнительная информация
ИНН физического лица ИННФЛ А T(=12) Н Типовой элемент <ИННФЛТип>
Фамилия, имя, отчество физического лица ФИО С О Типовой элемент <ФИОТип>.
Состав элемента представлен в таблице 4.17

Таблица 4.13

Сведения по организации (СвЮрЛицо)

Наименование элемента Сокращенное наименование (код) элемента Признак типа элемента Формат элемента Признак обязательности элемента Дополнительная информация
Наименование организации/ Наименование обособленного подразделения организации НаимОрг А T(1-1000) О
ИНН организации ИННЮЛ А T(=10) О Типовой элемент <ИННЮЛТип>
КПП организации (обособленного подразделения) КПП А T(=9) О Типовой элемент <КППТип>
ОГРН ОГРН А T(=13) Н Типовой элемент <ОГРНТип>.
Элемент обязателен при значении <ПрОблПолн> = 05 | 06 | 07 (из таблицы 4.7)
Сведения о руководителе организации СвРукОрг С О Состав элемента представлен в таблице 4.14

Таблица 4.14

Сведения о руководителе организации (СвРукОрг)

Наименование элемента Сокращенное наименование (код) элемента Признак типа элемента Формат элемента Признак обязательности элемента Дополнительная информация
ИНН руководителя организации ИННФЛ А T(=12) Н Типовой элемент <ИННФЛТип>.
Элемент обязателен при наличии ИНН у руководителя организации
Фамилия, имя, отчество руководителя организации ФИО С О Типовой элемент <ФИОТип>.
Состав элемента представлен в таблице 4.17

Таблица 4.15

Сведения по физическому лицу (СвФизЛицо)

Наименование элемента Сокращенное наименование (код) элемента Признак типа элемента Формат элемента Признак обязательности элемента Дополнительная информация
ИНН физического лица ИННФЛ А T(=12) Н Типовой элемент <ИННФЛТип>.
Элемент обязателен для индивидуального предпринимателя
ОГРНИП ОГРНИП А T(=15) Н Типовой элемент <ОГРНИПТип>.
Элемент обязателен при значении <ПрОблПолн> = 05 | 06 | 07 (из таблицы 4.7)
Гражданство физического лица Гражданство А T(=3) НК Типовой элемент <ОКСМТип>.
Принимает значение в соответствии с Общероссийским классификатором стран мира
Дата рождения физического лица ДатаРожд А T(=10) Н Типовой элемент <ДатаТип>.
Дата в формате ДД.ММ.ГГГГ
Фамилия, имя, отчество физического лица ФИО С О Типовой элемент <ФИОТип>.
Состав элемента представлен в таблице 4.17
Сведения о документе, удостоверяющем личность физического лица УдЛичн С О Типовой элемент <УдЛичнФЛТип>.
Состав элемента представлен в таблице 4.16

Таблица 4.16

Сведения о документе, удостоверяющем личность (УдЛичнФЛТип)

Наименование элемента Сокращенное наименование (код) элемента Признак типа элемента Формат элемента Признак обязательности элемента Дополнительная информация
Код вида документа физического лица, удостоверяющего личность КодВидДок А T(=2) ОК Типовой элемент <СПДУЛТип>
Серия и номер документа физического лица, удостоверяющего личность СерНомДок А T(1-25) О Типовой элемент <СПДУЛШТип>
Дата выдачи документа физического лица, удостоверяющего личность ДатаДок А T(=10) О Типовой элемент <ДатаТип>.
Дата в формате ДД.ММ.ГГГГ
Наименование органа, выдавшего документ физическому лицу, удостоверяющий личность ВыдДок А T(1-255) О
Код подтверждения органа, выдавшего документ физическому лицу, удостоверяющий личность КодВыдДок А T(=7) Н

Таблица 4.17

Фамилия, имя, отчество (ФиОТип)

Наименование элемента Сокращенное наименование (код) элемента Признак типа элемента Формат элемента Признак обязательности элемента Дополнительная информация
Фамилия Фамилия А T(1-60) О
Имя Имя А T(1-60) О
Отчество Отчество А T(1-60) Н Указывается при наличии