Письмо ФНС РФ от 20.12.2018 N СД-4-3/24833@

"О налоге на дополнительный доход от добычи углеводородного сырья"
Редакция от 20.12.2018 — Документ не действует

Данный документ фактически утратил силу в связи с изданием Приказов ФНС России от 20.12.2018 N ММВ-7-3/829@, от 20.12.2018 N ММВ-7-3/830@, от 20.12.2018 N ММВ-7-3/828@, от 20.12.2018 N ММВ-7-3/827@.


ФЕДЕРАЛЬНАЯ НАЛОГОВАЯ СЛУЖБА

ПИСЬМО
от 20 декабря 2018 г. N СД-4-3/24833@

О НАЛОГЕ НА ДОПОЛНИТЕЛЬНЫЙ ДОХОД ОТ ДОБЫЧИ УГЛЕВОДОРОДНОГО СЫРЬЯ

Федеральная налоговая служба в связи с изменениями, внесенными Федеральным законом от 19.07.2018 N 199-ФЗ "О внесении изменений в части первую и вторую Налогового кодекса Российской Федерации" в Налоговый кодекс Российской Федерации (далее - Кодекс), сообщает следующее.

С 01.01.2019 вступают в силу нормы Кодекса о введении главы 25.4 "Налог на дополнительный доход от добычи углеводородного сырья" (далее - НДД).

В этой связи до утверждения ФНС России в установленном порядке форм (форматов) и порядков заполнения:

1. Уведомления об освобождении от исполнения обязанностей налогоплательщика по НДД (пункт 2 статьи 333.44 Кодекса);

2. Заявления о согласовании порядка распределения расходов (пункт 10 статьи 333.47 Кодекса);

3. Налоговой декларации по НДД (пункт 1 статьи 333.56 Кодекса);

4. Налоговой декларации по налогу на добычу полезных ископаемых (подпункт 9.1 пункта 2 статьи 342 и статья 345 Кодекса), налогоплательщикам рекомендуется использовать формы (форматы) и порядки заполнения согласно приложению к настоящему письму.

Доведите указанную информацию до территориальных налоговых органов и налогоплательщиков.

Действительный
государственный советник
Российской Федерации
2 класса
Д.С. САТИН

Приложение N 1
к письму ФНС России
от "__" ________ 2018 г. N _____

                          ИНН            
                                                                     
    2190 1010       КПП                         Стр. 0 0 1

Форма по КНД 1151029

НАЛОГОВАЯ ДЕКЛАРАЦИЯ ПО НАЛОГУ НА ДОПОЛНИТЕЛЬНЫЙ ДОХОД ОТ ДОБЫЧИ УГЛЕВОДОРОДНОГО СЫРЬЯ

Номер корректировки       Налоговый (отчетный) период (код)         Отчетный год      
                                                                             
Представляется в налоговый орган (код)                             по месту нахождения (учета) (код)        
                                                                             
                                                                             
                                                                             
                                                                             
                                                                             
                                                                             
                                                                             
                                                                             
(налогоплательщик)
                                                                             
Форма реорганизации (ликвидация) (код)   ИНН/КПП реорганизованной организации                   /                
                                                               
Номер контактного телефона                                                        
                                                                             
на                         страницах с приложением подтверждающих документов или их копий на       листах
                                                                               
Достоверность и полноту сведений, указанных в настоящей декларации, подтверждаю: Заполняется работником налогового органа
Сведения о представлении декларации
                                                                                     
    1 - налогоплательщик                                                          
  2 - представитель налогоплательщика                                                    
                                                                                 
                                          Данная декларация представлена (код)          
                                               
                                        на         страницах                
                                                                                 
                                        с приложением подтверждающих документов
(фамилия, имя, отчество <*> полностью)                                              
                                          или их копий на         листах          
                                                                                   
                                                                                   
                                            Дата представления декларации   .      
                                                                                   
                                        Зарегистрировано за N                      
                                                                                   
                                                                                 
                                                                                   
                                                                                 
                                                                                   
                                                                                 
                                                                                   
                                                                                 
                                                                                   
                                                                                 
(наименование организации - представителя налогоплательщика)                                              
                                                                                     
Подпись       Дата     .     .                                                      
                                                                                     
Наименование и реквизиты документа,
подтверждающего полномочия представителя налогоплательщика
                                             
                                                                                     
                                                                                 
                                                                                     
                                        Фамилия И.О. <*>     Подпись
                                                                                     

<*> Отчество указывается при наличии.
                                                                                     
                                                                                 
                          ИНН            
                                                                     
    2190 1027       КПП                         Стр.

Раздел 1. Сумма налога, подлежащая уплате в бюджет, по данным налогоплательщика

Показатели Код строки Значения показателей
1 2 3
                                                                               
Код бюджетной классификации 010                                    
                                                                             
Код по ОКТМО 020                                    
                                                                               
Сумма налога к доплате в рублях 030                                    
                                                                               
Сумма налога к уменьшению в рублях 040                                    
                                                                               
Код по ОКТМО 020                                    
                                                                               
Сумма налога к доплате в рублях 030                                    
                                                                               
Сумма налога к уменьшению в рублях 040                                    
                                                                               
Код по ОКТМО 020                                    
                                                                               
Сумма налога к доплате в рублях 030                                    
                                                                               
Сумма налога к уменьшению в рублях 040                                    
                                                                               
Код по ОКТМО 020                                    
                                                                               
Сумма налога к доплате в рублях 030                                    
                                                                               
Сумма налога к уменьшению в рублях 040                                    
                                                                               
Код по ОКТМО 020                                    
                                                                               
Сумма налога к доплате в рублях 030                                    
                                                                               
Сумма налога к уменьшению в рублях 040                                    
                                                                               
Код по ОКТМО 020                                    
                                                                               
Сумма налога к доплате в рублях 030                                    
                                                                               
Сумма налога к уменьшению в рублях 040                                    
                                                                               
Код по ОКТМО 020                                    
                                                                               
Сумма налога к доплате в рублях 030                                    
                                                                               
Сумма налога к уменьшению в рублях 040                                    
                                                                               
                                                                           
                          ИНН            
                                                                     
    2190 1034       КПП                         Стр.      

Раздел 2. Расчет суммы налога

Показатели Код строки Значения показателей
1 2 3
                                                                             
Серия, номер и вид лицензии на пользование недрами
010                            
                                                                             
Наименование участка недр 020                                        
                                                                             
                                                                             
                                                                             
                                                                             
                                                                             
Код основания налогообложения участка недр 030                            
                                                                             
Коэффициент Кг 040   .                                
                                                                             
Расчетная выручка всего (стр. 051 + стр. 052 + стр. 053 + стр. 054 + стр. 055 + стр. 056) - всего 050                                  
                                               
в том числе:                                                
                                                                               
расчетная выручка за первый месяц отчетного периода (стр. 010 приложения N 1 к разделу 2)
051                                    
                                               
                                                                               
расчетная выручка за второй месяц отчетного периода (стр. 010 приложения N 1 к разделу 2)
052                                    
                                               
                                                                               

расчетная выручка за третий месяц отчетного периода (стр. 010 приложения N 1 к разделу 2)
053                                    
                                               
                                                                               
расчетная выручка за предыдущие отчетные периоды
054                                    
                                                                             
Доходы, полученные в текущем отчетном периоде от деятельности по сдаче в аренду лицу, оказывающему услуги (выполняющему работы) налогоплательщику 055                                    
                                               
                                                                               
Доходы, полученные в предыдущих отчетных периодах от деятельности по сдаче в аренду лицу, оказывающему услуги (выполняющему работы) налогоплательщику 056                                    
                                               
                                               
Фактические расходы всего (стр. 061 + стр. 062 + стр. 063 + стр. 064) - всего
060                                    
                                                                               
в том числе:                                                
                                                                               
фактические расходы за первый месяц отчетного периода (стр. 10000 приложения N 2 к разделу 2)
061                                    
                                             
фактические расходы за второй месяц отчетного периода (стр. 10000 приложения N 2 к разделу 2)
062                                    
                                             
фактические расходы за третий месяц отчетного периода (стр. 10000 приложения N 2 к разделу 2) 063                                    
                                             
                                                                               
фактические расходы за предыдущие отчетные периоды
064                                    
                                                                               
Расчетные расходы всего (стр. 071 + стр. 072 + стр. 073 + стр. 074) - всего 070                                    
                                                                               
в том числе:                                                
                                                                               
расчетные расходы за первый месяц отчетного периода (стр. 010 приложения N 3 к разделу 2) 071                                    
                                             
расчетные расходы за второй месяц отчетного периода (стр. 010 приложения N 3 к разделу 2) 072                                    
                                             
расчетные расходы за третий месяц отчетного периода (стр. 010 приложения N 3 к разделу 2) 073                                    
                                             
расчетные расходы за предыдущие отчетные периоды 074                                    
                                                                               
                                                                           
                          ИНН            
                                                                     
    2190 1041       КПП                         Стр.      

Раздел 2 (продолжение)

Показатели Код строки Значения показателей
1 2 3
                                                                             
Восстановленные фактические расходы всего (стр. 081 + стр. 082) - всего 080                                    
                                                                               
в том числе:                                                
                                                                               
восстановленные фактические расходы за отчетный период (стр. 020 приложения N 4 к разделу 2) 081                                    
                                               
                                                                               
восстановленные фактические расходы за предыдущие отчетные периоды 082                                    
                                                                             
Доходы предыдущих отчетных (налоговых) периодов 083                                    
                                                                             
Расходы предыдущих отчетных (налоговых) периодов 084                                    
                                                                             
Итого дополнительный доход (стр. 050 - стр. 060 - стр. 070 + стр. 080 + стр. 083 - стр. 084) 090                                    
                                               
                                                                               
Итого убыток (стр. 050 - стр. 060 - стр. 070 + стр. 080 + стр. 083 - стр 084) 095                                    
                                                                             
Сумма убытка или части убытка, уменьшающего налоговую базу за отчетный (налоговый) период (стр. 300 приложения N 5 к разделу 2) 100                                    
                                               
                                                                               
Налоговая база (стр. 090 - стр. 100) 110                                    
                                                                             
Ставка налога (%) 120                                    
                                                                             
Сумма исчисленного налога 130                                    
                                                                             
Минимальный налог (стр. 900 приложения N 7 к разделу 2) 135                                    
                                                                             
Сумма начисленных авансовых платежей за предыдущий отчетный период
140                                    
                                                                             
Сумма налога к доплате (стр. 130 - стр. 140, если стр. 130 < стр. 135, то стр. 135 - стр. 140) 150                                    
                                             
Сумма налога к уменьшению (стр. 140 - стр. 130, если стр. 130 < стр. 135, то стр. 140 - стр. 135) 160                                    
                                               
                                                                               
Код по ОКТМО 170                                    
                                                                               
Код по ОКТМО 170                                    
                                                                               
Код по ОКТМО 170                                    
                                                                               
Код по ОКТМО 170                                    
                                                                               
Код по ОКТМО 170                                    
                                                                               
Код по ОКТМО 170                                    
                                                                               
Код по ОКТМО 170                                    
                                                                             
Код по ОКТМО 170                                    
                                                                             
Код по ОКТМО 170                                    
                                                                             
                                                                           

                          ИНН            
                                                                     
    2190 1085       КПП                         Стр.      

Приложение N 1
к Разделу 2

Расчетная выручка от добычи углеводородного сырья на участке недр

Показатели Код строки Значения показателей
1 2 3
                                                                             
Серия, номер и вид лицензии на пользование недрами 005                                    
                                                                               
Месяц отчетного периода 007                                        
                                                                               
Расчетная выручка (доходы) (Вр-месяц) (стр. 020 x стр. 030 x стр. 040 x стр. 050 + стр. 060 x стр. 070 + стр. 080 x стр. 090 x стр. 100) (в рублях) 010                                    
                                               
                                                                               
Средний уровень цен марки "Юралс" за месяц (Цнефть) (в долларах США) 020     .                            
                                                                             
Количество добытых за месяц нефти и газового конденсата (Vнк) (тонны) 030                   .                
                                                                             
Среднее значение за месяц курса доллара США к рублю Российской Федерации (Р) 040     .                              
                                             
Коэффициент перевода тонн в баррели (Кн) 050   .                                
                                                                               
Код источника цены на природный газ 055     1 - федеральный орган исполнительной власти
       
                                            2 - цена, указанная в договоре купли-продаж  
                                                                               
Цена на газ природный, установленная в календарном месяце (Цгаз) (в рублях за тыс. м3) 060         .                          
                                               
Количество добытого газа природного за месяц (Vгаз) (тыс. м3) 070                   .                
                                                                             
Коэффициент для попутного газа 080 .                                  
                                                                               
Цена на попутный газ (Цпнг) (в рублях за тыс. м3) 090         .                          
                                                                             
Количество добытого попутного газа (Vпнг) (тыс. м3) 100                                    
                                                                               
                                                                           

                          ИНН            
                                                                     
    2190 1065       КПП                         Стр.      

Приложение N 2
к Разделу 2

Фактические расходы по добыче углеводородного сырья на участке недр

Показатели Код строки Значения показателей
1 2 3
                                                                             
Серия, номер и вид лицензии на пользование недрами 00005                                    
                                                                               
Месяц отчетного периода 00007                                        
                                                                               
Фактические расходы по добыче углеводородного сырья на участке недр за месяц (стр.20000 + стр.30000) (в рублях) 10000                                    
                                               
                                                                               
в том числе:                                                
                                                                               
Расходы на приобретение, сооружение, изготовление, доставку и доведения до состояния пригодного для использования амортизируемого имущества всего (в рублях) 20000                                
                                             
в том числе:                                                
                                                                             
затраты на работы по достройке, дооборудованию, реконструкции, модернизации, техническому перевооружению объектов, относящихся к амортизируемому имуществу (в рублях) 21000                                    
                                             
Фактические расходы, связанные с производством и реализацией (в рублях) 30000                                    
                                                                             
в том числе:                                                
                                                                               
материальные расходы (в рублях) 30100                                    
                                                                             
расходы на оплату труда (в рублях) 30200                                        
                                                                             
расходы на содержание и эксплуатацию, ремонт и техническое обслуживание основных средств и иного имущества, а также на поддержание их в исправном (актуальном) состоянии (в рублях) 30300                                    
                                               
расходы на освоение природных ресурсов, включая разовые, регулярные и иные платежи за пользование недрами, предусмотренные законодательством о недрах Российской Федерации (в рублях) 30400                                    
                                               
расходы на научные исследования и опытно-конструкторские разработки (в рублях) 30500                                    
                                               
расходы на обязательное и добровольное страхование (в рублях) 30600                                    
                                                                               
расходы, указанные в подпункте 7 пункта 5 статьи 333.47 Налогового кодекса Российской Федерации всего (в рублях) 30700                                    
                                               
в том числе:                                                
                                                                               
суммы налогов и сборов, таможенных пошлин и сборов, страховых взносов на обязательное пенсионное страхование, обязательное социальное страхование на случай временной нетрудоспособности и в связи с материнством, обязательное медицинское страхование, начисленные в установленном Налоговым кодексом Российской Федерации порядке, за исключением перечисленных в статье 270 Налогового кодекса Российской Федерации (в рублях) 30701                                    
                                               
                                               
                                               
                                               
расходы на сертификацию продукции и услуг, а также на декларирование соответствия с участием третьей стороны (в рублях) 30702                                  
                                               
расходы по стандартизации с учетом положений пункта 5 статьи 264 Налогового кодекса Российской Федерации (в рублях) 30703                                        
                                               
суммы комиссионных сборов и иных подобных расходов за выполненные сторонними организациями работы (предоставленные услуги) (в рублях) 30704                                    
                                               
суммы выплаченных подъемных в пределах норм, установленных в соответствии с законодательством Российской Федерации (в рублях) 30705                                    
                                               
                                                                             
                                                                           

                          ИНН            
                                                                     
    2190 1072       КПП                         Стр.      

Приложение N 2
к Разделу 2
(продолжение)

Показатели Код строки Значения показателей
1 2 3
                                                                               
Серия, номер и вид лицензии на пользование недрами
00005                            
                                                                             
Месяц отчетного периода 00007                                        
                                                                               
расходы на обеспечение пожарной безопасности налогоплательщика в соответствии с законодательством Российской Федерации, расходы на содержание службы газоспасателей, расходы на услуги по охране имущества, обслуживанию охранно-пожарной сигнализации, расходы на приобретение услуг пожарной охраны и иных услуг охранной деятельности, в том числе услуг, оказываемых вневедомственной охраной при органах внутренних дел Российской Федерации в соответствии с законодательством Российской Федерации, а также расходы на содержание собственной службы безопасности по выполнению функций экономической защиты банковских и хозяйственных операций и сохранности материальных ценностей (за исключением расходов на экипировку, приобретение оружия и иных специальных средств защиты) (в рублях) 30706                                    
                                               
                                               
                                               
                                               
                                               
                                               
                                               
расходы на обеспечение нормальных условий труда и мер по технике безопасности, предусмотренных законодательством Российской Федерации, расходы на гражданскую оборону в соответствии с законодательством Российской Федерации, а также расходы на лечение профессиональных заболеваний работников, занятых на работах с вредными или тяжелыми условиями труда, расходы, связанные с содержанием помещений и инвентаря здравпунктов, находящихся непосредственно на территории организации (в рублях) 30707                                    
                                               
                                               
                                               
                                               
                                               
расходы по набору работников, включая расходы на услуги специализированных организаций по подбору персонала (в рублях) 30708                                    
                                             
арендные (лизинговые) платежи за арендуемое (принятое в лизинг) имущество (в том числе земельные участки), а также расходы на приобретение имущества, переданного в лизинг (в рублях) 30709                                    
                                               
                                               
плата, вносимая концессионером концеденту в период использования (эксплуатации) объекта концессионного соглашения (концессионная плата) (в рублях) 30710                                    
                                               
                                               
расходы на содержание служебного транспорта (автомобильного, железнодорожного, воздушного и иных видов транспорта). Расходы на компенсацию за использование для служебных поездок личных легковых автомобилей и мотоциклов в пределах норм, установленных Правительством Российской Федерации (в рублях) 30711                                    
                                               
                                               
                                               
расходы на командировки (в рублях) 30712                                    
                                                                             
расходы на доставку от места жительства (сбора) до места работы и обратно работников, занятых в организациях, которые осуществляют свою деятельность вахтовым способом или в полевых (экспедиционных) условиях (в рублях) 30713                                    
                                               
                                               
расходы на консультационные и иные аналогичные услуги (в рублях) 30714                                    
                                                                             
расходы на управление организацией или отдельными ее подразделениями, а также расходы на приобретение услуг по управлению организацией или ее отдельными подразделениями (в рублях) 30715                                    
                                               
                                               
расходы на услуги по предоставлению труда работников (персонала) сторонними организациями для участия в производственной деятельности, в том числе в управлении производством, выполнении иных функций, связанных с производством и (или) реализацией продукции (работ, услуг) (в рублях) 30716                                    
                                               
                                               
расходы на обучение и прохождение независимой оценки квалификации на соответствие требованиям к квалификации работников налогоплательщика в порядке, предусмотренном пунктом 3 статьи 264 Налогового кодекса Российской Федерации (в рублях) 30717                                    
                                               
                                               
                                               
                                                                               
                                                                           

                          ИНН            
                                                                     
    2190 1089       КПП                         Стр.      

Приложение N 2
к Разделу 2
(продолжение)

Показатели Код строки Значения показателей
1 2 3
                                                                               
Серия, номер и вид лицензии на пользование недрами
00005                            
                                                                             
Месяц отчетного периода 00007                                        
                                                                               
расходы на канцелярские товары (в рублях) 30718                                        
                                                                               
расходы на почтовые, телефонные, телеграфные и другие подобные услуги, расходы на оплату услуг связи, вычислительных центров и банков, включая расходы на услуги факсимильной и спутниковой связи, электронной почты, а также информационных систем (СВИФТ, информационно-телекоммуникационная сеть "Интернет" и иные аналогичные системы) (в рублях) 30719                                    
                                               
                                               
                                               
расходы, связанные с приобретением права на использование программ для ЭВМ и баз данных по договорам с правообладателем (по лицензионным и сублицензионным соглашениям) (в рублях) 30720                                    
                                               
                                               
расходы на текущее изучение (исследование) конъюнктуры рынка, сбор информации, непосредственно связанной с производством и реализацией товаров (работ, услуг) (в рублях) 30721                                    
                                               
                                               
расходы на содержание вахтовых и временных поселков, включая все объекты жилищно-коммунального и социально-бытового назначения, подсобных хозяйств и иных аналогичных служб, в организациях, осуществляющих свою деятельность вахтовым способом или работающих в полевых (экспедиционных) условиях (в рублях) 30722                                    
                                               
                                               
                                               
расходы на подготовку и освоение новых производств, цехов и агрегатов (в рублях) 30723                                    
                                               
расходы, связанные с внедрением технологий производства, а также методов организации производства и управления (в рублях) 30724                                    
                                               
периодические (текущие) платежи за пользование правами на результаты интеллектуальной деятельности и правами на средства индивидуализации (в частности, правами, возникающими из патентов на изобретения, полезные модели, промышленные образцы) (в рублях) 30725                                    
                                               
                                               
платежи за регистрацию прав на недвижимое имущество и землю, сделок с указанными объектами, платежи за предоставление информации о зарегистрированных правах, оплата услуг уполномоченных органов и специализированных организаций по оценке имущества, изготовлению документов кадастрового и технического учета (инвентаризации) объектов недвижимости (в рублях) 30726                                    
                                               
                                               
                                               
                                               
расходы по договорам гражданско-правового характера (включая договоры подряда), заключенным с индивидуальными предпринимателями, не состоящими в штате организации (в рублях) 30727                                    
                                               
                                               
взносы по обязательному социальному страхованию от несчастных случаев на производстве и профессиональных заболеваний, производимые в соответствии с законодательством Российской Федерации (в рублях) 30728                                    
                                               
                                               
потери от брака (в рублях) 30729                                    
                                                                             
расходы, связанные с содержанием помещений объектов общественного питания, обслуживающих трудовые коллективы (включая суммы начисленной амортизации, расходы на проведение ремонта помещений, расходы на освещение, отопление, водоснабжение, электроснабжение, а также на топливо для приготовления пищи), если подобные расходы не учитываются в соответствии со статьей 275.1 Налогового кодекса Российской Федерации (в рублях) 30730                                    
                                               
                                               
                                               
расходы работодателя по выплате в соответствии с законодательством Российской Федерации пособия по временной нетрудоспособности, согласно подпункту 48.1 пункта 1 статьи 264 Налогового кодекса Российской Федерации (в рублях) 30731                                    
                                               
                                               
                                                                               
                                                                           

                          ИНН            
                                                                     
    2190 1096       КПП                         Стр.      

Приложение N 2
к Разделу 2
(продолжение)

Показатели Код строки Значения показателей
1 2 3
                                                                               
Серия, номер и вид лицензии на пользование недрами
00005                            
                                                                             
Месяц отчетного периода 00007                                        
                                                                               
платежи (взносы) работодателей по договорам добровольного личного страхования, согласно подпункту 48.2 пункта 1 статьи 264 Налогового кодекса Российской Федерации (в рублях) 30732                                        
                                               
                                               
расходы налогоплательщика, в пользу которого в установленном законодательством Российской Федерации порядке переходит право пользования участком недр, в виде компенсации расходов на освоение природных ресурсов, ранее осуществленных прежним владельцем лицензии на пользование этим участком недр в целях ее приобретения, в сумме фактических затрат налогоплательщика (в рублях) 30733                                    
                                               
                                               
                                               
расходы на хранение и транспортировку (доставку) добытых на участке недр нефти и газового конденсата, осуществляемые до коммерческого узла (коммерческих узлов) учета углеводородного сырья, на котором (которых) в соответствии с техническим проектом разработки месторождения производится передача добытого углеводородного сырья организациям, осуществляющим транспортировку (перевозку) нефти и газового конденсата по системе магистральных нефте- и газопроводов, железнодорожным и автомобильным транспортом, морскими, речными судами или судами смешанного (река - море) плавания, либо реализация углеводородного сырья третьим лицам без сдачи третьим лицам для транспортировки (в рублях) 30800                                    
                                               
                                               
                                               
                                               
                                               
                                               
расходы на геолого-технические мероприятия, услуги по добыче и подъему углеводородного сырья, услуги геологии и геофизики, услуги по подготовке и доведению углеводородного сырья до качества, при котором такое сырье признается товаром в отношении налогоплательщика (в рублях) 30900                                    
                                               
                                               
расходы, указанные в подпункте 10 пункта 5 статьи 333.47 Налогового кодекса Российской Федерации всего (в рублях): 31000                                    
                                               
в том числе:                                                
                                                                               
расходы на ликвидацию выводимых из эксплуатации основных средств, на списание нематериальных активов, включая суммы недоначисленной в соответствии с установленным сроком полезного использования амортизации, а также расходы на ликвидацию объектов незавершенного строительства и иного имущества, монтаж которого не завершен (расходы на демонтаж, разборку, вывоз разобранного имущества), охрану недр и другие аналогичные работы, если иное не установлено статьей 267.4 Налогового кодекса Российской Федерации (в рублях) 31010                                    
                                               
                                               
                                               
                                               
расходы, связанные с консервацией и расконсервацией производственных мощностей и объектов, в том числе затраты на содержание законсервированных производственных мощностей и объектов (в рублях) 31020                                    
                                               
                                               
расходы по операциям с тарой, если иное не предусмотрено положениями пункта 3 статьи 254 Налогового кодекса Российской Федерации (в рублях) 31030                                    
                                               
расходы на проведение работ по мобилизационной подготовке, включая затраты на содержание мощностей и объектов, необходимых для выполнения мобилизационного плана, за исключением расходов на приобретение, создание, реконструкцию, модернизацию, техническое перевооружение амортизируемого имущества, относящегося к мобилизационным мощностям (в рублях) 31040                                    
                                               
                                               
                                               
потери от стихийных бедствий, пожаров, аварий и других чрезвычайных ситуаций, включая затраты, связанные с предотвращением или ликвидацией последствий стихийных бедствий или чрезвычайных ситуаций (в рублях) 31050                                    
                                               
                                               
                                                                               
                                                                           

                          ИНН            
                                                                     
    2190 1102       КПП                         Стр.      

Приложение N 3
к Разделу 2

Расчетные расходы по добыче углеводородного сырья на участке недр

Показатели Код строки Значения показателей
1 2 3
                                                                             
Серия, номер и вид лицензии на пользование недрами
005                                    
                                                                               
Месяц отчетного периода 007                                        
                                                                               
Расчетные расходы по добыче углеводородного сырья на участке недр за месяц (стр.020 + стр.070) (в рублях) 010                                    
                                               
Расчетная вывозная таможенная пошлина на нефть и газовый конденсат за месяц (Пр) (стр.030 х стр.040 х (стр.050 + стр.060)) (в рублях) 020                                
                                             
Ставка вывозной таможенной пошлины на нефть за месяц (ЭПнефть) (в долларах США за тонну) 030                     .              
                                             
Среднее значение за месяц курса доллара США к рублю Российской Федерации (Р) (в рублях) 040     .                              
                                             
Количество добытой нефти за месяц (Vнефть) (тонны) 050                     .              
                                                                             
Количество добытого газового конденсата за месяц (Vгк) (тонны) 060                       .                
                                                                             
Расчетные расходы на транспортировку нефти и газового конденсата за месяц (Тз) (стр.080 х стр.090) (в рублях) 070                                    
                                               
Индикативный тариф на транспортировку нефти, для соответствующего района добычи нефти за месяц (Тингк) (в рублях на тонну) 080                     .              
                                               
Количество добытых нефти и газового конденсата за месяц (Vнк) (стр.050 + стр.060) (тонны) 090                     .              
                                               
                                                                             
                                                                           

                          ИНН            
                                                                   
    2190 1119       КПП                         Стр.      

Приложение N 4
к Разделу 2

Расходы, подлежащие восстановлению в отчетном (налоговом) периоде

Показатели Код строки Значения показателей
1 2 3
                                                                             
Серия, номер и вид лицензии на пользование недрами
005                                    
                                                                               
Код основания восстановления фактических расходов
010                                        
                                                                               
Код ОКОФ 011       .     .     .     .              
                                                                               
Признак номера 012     1 - кадастровый номер        
                                            2 - условный номер  
                                            3 - идентификационный номер транспортного средства
     
                                            4 - инвентарный номер            
                                                   
Номер 013                                    
                                                                               
                                                                         
                                                                             
                                                                           
                                                                             
Сумма учтенных фактических расходов, подлежащих восстановлению (в рублях) 014                                    
                                             
Коэффициент индексации убытка 015   .                                
                                                                               
Налоговый период (год), в котором признан фактический расход 016                                    
                                                                               
Восстановленная сумма фактических расходов, с учетом коэффициента (в рублях) 017                                    
                                             
Код основания восстановления фактических расходов
010                                        
                                                                               
Код ОКОФ 011       .     .     .     .              
                                           
Признак номера 012     1 - кадастровый номер        
                                            2 - условный номер  
                                            3 - идентификационный номер транспортного средства
     
                                            4 - инвентарный номер            
                                                                               
Номер 013                                    
                                                                               
                                                                         
                                                                             
                                                                           
                                                                             
Сумма учтенных фактических расходов, подлежащих восстановлению (в рублях)
014                                    
                                             
Коэффициент индексации убытка 015   .                                
                                                                               
Налоговый период (год), в котором признан фактический расход
016                                    
                                                                               
Восстановленная сумма фактических расходов, с учетом коэффициента (в рублях) 017                                    
                                             
Восстановленная сумма фактических расходов всего (в рублях) (сумма строк 017)
020                                    
                                               
                                                                               
                                                                           

                          ИНН            
                                                                   
    2190 1126       КПП                         Стр.      

Приложение N 5
к Разделу 2

Расчет суммы убытка или части убытка, уменьшающего налоговую базу

Показатели Код строки Значения показателей
1 2 3
                                                                             
Серия, номер и вид лицензии на пользование недрами
005                                        
                                                                             
Остаток неперенесенного убытка на начало налогового периода - всего 100                                        
                                                                               
в том числе:                                                
                                                                       
      за         год         101                                        
                                                                             
      за         год         102                                        
                                                                             
      за         год         103                                        
                                                                             
      за         год         104                                        
                                                                             
      за         год         105                                        
                                                                             
      за         год         106                                        
                                                                             
      за         год         107                                        
                                                                             
      за         год         108                                        
                                                                             
      за         год         109                                        
                                                                             
      за         год         110                                        
                                                                               
Дополнительный доход за отчетный (налоговый) период (стр. 090 раздела 2) 200                                        
                                                                               
Убыток за налоговый период (стр. 095 раздела 2)
250                                        
                                                                               
Сумма убытка или части убытка, уменьшающего налоговую базу за отчетный (налоговый) период, с учетом коэффициента индексации - всего 300                                        
                                               
в том числе:                                                
                                                                       
      за         год         301                                        
                                                                             
      за         год         302                                        
                                                                             
      за         год         303                                        
                                                                             
      за         год         304                                        
                                                                             
      за         год         305                                        
                                                                             
      за         год         306                                        
                                                                             
      за         год         307                                        
                                                                             
      за         год         308                                        
                                                                             
      за         год         309                                        
                                                                             
      за         год         310                                        
                                                                               
Остаток неперенесенного убытка на конец налогового периода 400                                        
                                                                               
                                                                           

                          ИНН            
                                                                   
    2190 2130       КПП                         Стр.      

Приложение N 6
к Разделу 2

Расчет суммы исторического убытка

Показатели Код строки Значения показателей
1 2 3
                                                                             
Серия, номер и вид лицензии на пользование недрами
005                                        
                                                                               
Год ретроспективного периода 007                                        
                                                                             
Сумма убытка на начало года ретроспективного периода - всего 100                                        
                                                                               
в том числе:                                                
                                                                       
      за         год         101                                        
                                                                             
      за         год         102                                        
                                                                             
      за         год         103                                        
                                                                             
      за         год         104                                        
                                                                             
      за         год         105                                        
                                                                             
      за         год         106                                        
                                                                             
      за         год         107                                        
                                                                             
      за         год         108                                        
                                                                             
      за         год         109                                        
                                                                             
Расчетная выручка года ретроспективного периода 200                                        
                                                                             
Фактические расходы года ретроспективного периода 300                                        
                                                                               
Расчетные расходы года ретроспективного периода 400                                        
                                                                             
Восстановленные фактические расходы года ретроспективного периода 500                                        
                                                                               
Дополнительный доход за год ретроспективного периода (стр. 200 - стр. 300 - стр. 400 + стр. 500) 600                                    
                                               
Убыток за год ретроспективного периода (стр. 200 - стр. 300 - стр. 400 + стр. 500) 650                                        
                                                                             
Сумма убытка или части убытка, уменьшающего дополнительный доход года ретроспективного периода, с учетом коэффициента индексации - всего 700                                        
                                               
в том числе:                                                
                                                                       
      за         год         701                                        
                                                                             
      за         год         702                                        
                                                                             
      за         год         703                                        
                                                                             
      за         год         704                                        
                                                                             
      за         год         705                                        
                                                                             
      за         год         706                                        
                                                                             
      за         год         707                                        
                                                                             
      за         год         708                                        
                                                                             
      за         год         709                                        
                                                                             
Сумма убытка на конец года ретроспективного периода 800                                        
                                                                               
                                                                           

                          ИНН            
                                                                   
    2190 1140       КПП                         Стр.      

Приложение N 7
к Разделу 2

Расчет минимального налога за отчетный (налоговый) период

Показатели Код строки Значения показателей
1 2 3
                                                                             
Серия, номер и вид лицензии на пользование недрами 005                                    
                                                                               
Расчетная выручка от добычи углеводородного сырья за отчетный (налоговый) период (в рублях) (стр. 050 Раздела 2) 100                                    
                                               
Расчетные расходы от добычи углеводородного сырья за отчетный (налоговый) период (в рублях) (стр. 070 Раздела 2) 200                                
                                             
Фактические расходы от добычи углеводородного сырья в части сумм налогов за отчетный (налоговый) период (в рублях) 300                                    
                                             
Предельные расходы на добычу углеводородного сырья (стр. 500 х стр. 600) 400                                    
                                             
Количество добытой нефти за отчетный (налоговый) период всего (тонны) 500                     .              
                                                                               
в том числе:                                                
                                                                             
за январь (тонны) 501                       .                
                                                                               
за февраль (тонны) 502                       .                
                                                                             
за март (тонны) 503                     .              
                                                                             
за апрель (тонны) 504                       .                
                                                                             
за май (тонны) 505                     .              
                                                                             
за июнь (тонны) 506                       .                
                                                                             
за июль (тонны) 507                     .              
                                                                               
за август (тонны) 508                       .                
                                                                             
за сентябрь (тонны) 509                     .              
                                                                             
за октябрь (тонны) 510                       .                
                                                                             
за ноябрь (тонны) 511                     .              
                                                                             
за декабрь (тонны) 512                       .                
                                                                             
значение удельных расходов (в рублях) 600                     .              
                                                                               
Минимальная налоговая база (в рублях) (стр. 100 - стр. 200 - стр. 300 - стр. 400) 700                                    
                                               
Ставка 800                                    
                                                                               
Минимальный налог 900                                    
                                                                             
                                                                           

Приложение N 2
к письму ФНС России
от __________ 20__ N ___

ПОРЯДОК ЗАПОЛНЕНИЯ ДЕКЛАРАЦИИ ПО НАЛОГУ НА ДОПОЛНИТЕЛЬНЫЙ ДОХОД ОТ ДОБЫЧИ УГЛЕВОДОРОДНОГО СЫРЬЯ

I. Состав налоговой декларации по налогу на дополнительный доход за отчетные и налоговый периоды

1.1. Налоговая декларация по налогу на дополнительный доход (далее - Декларация) представляется организациями, являющимися налогоплательщиками налога на дополнительный доход в соответствии со статьей 333.43 Налогового кодекса Российской Федерации (далее - Кодекс).

1.2. В состав Декларации обязательно включаются: Титульный лист (Лист 01), Раздел 1, Раздел 2 и Приложения N 1, N 2 N 3, N 7 к Разделу 2, если иное не установлено настоящим Порядком.

Приложения N 4, N 5, N 6 к Разделу 2 включаются в состав Декларации и представляются в налоговый орган, если налогоплательщик имеет расходы, подлежащие восстановлению в отчетном (налоговом) периоде, исторические убытки, а также в случае получения налогоплательщиком убытка в отчетном (налоговом) периоде, либо использования права на применение суммы убытка или части убытка для уменьшения налоговой базы текущего отчетного (налогового) периода.

Приложение N 7 к Разделу 2 не включается в состав Декларации налогоплательщиками, для участков недр, указанных в подпунктах 1, 2 и 4 пункта 1 статьи 333.45 Кодекса, для всех налоговых периодов, для которых в течение всего налогового периода в отношении нефти, добытой на таких участках недр, при исчислении налога на добычу полезных ископаемых применяется коэффициент Кг, определяемый в порядке, установленном статьей 342.6 Кодекса, в размере менее 1.

Раздел 2 к Декларации заполняется отдельно в отношении каждого участка недр, вместе с соответствующими приложениями, подлежащими заполнению в соответствии с настоящим Порядком.

II. Общие требования к порядку заполнения и представления Декларации

2.1. Декларация составляется нарастающим итогом с начала года. Все значения стоимостных показателей Декларации указываются в полных рублях (за исключением значений, указываемых в Приложениях N 1, N 3 Раздела 2 к Декларации). При указании значений стоимостных показателей в полных рублях значения показателей менее 50 копеек отбрасываются, а 50 копеек и более округляются до полного рубля.

2.2. Страницы декларации имеют сквозную нумерацию, начиная с Титульного листа (Страница 001), вне зависимости от наличия (отсутствия) и количества заполняемых разделов и приложений к ним. Порядковый номер страницы записывается в определенном для нумерации поле слева направо, начиная с первого (левого) знакоместа, например, для первой страницы - "001", для двенадцатой - "012".

Не допускается исправление ошибок с помощью корректирующего или иного аналогичного средства.

Не допускается двусторонняя печать декларации на бумажном носителе и скрепление листов декларации, приводящее к порче бумажного носителя.

При заполнении декларации используются чернила черного, фиолетового или синего цвета.

2.3. Каждому показателю декларации соответствует одно поле, состоящее из определенного количества знакомест. В каждом поле указывается только один показатель.

Исключение составляют показатели, значением которых являются дата или десятичная дробь. Для указания даты используются по порядку три поля: день (поле из двух знакомест), месяц (поле из двух знакомест) и год (поле из четырех знакомест), разделенные знаком "." ("точка"). Для десятичной дроби используются два поля, разделенные знаком "точка". Первое поле соответствует целой части десятичной дроби, второе - дробной части десятичной дроби.

Заполнение полей декларации значениями текстовых, числовых, кодовых показателей осуществляется слева направо, начиная с первого (левого) знакоместа.

Для отрицательных чисел знак "-" ("минус") не указывается.

При заполнении полей декларации с использованием программного обеспечения значения числовых показателей выравниваются по правому (последнему) знакоместу. В отрицательных числах знак "-" ("минус") не указывается.

Заполнение текстовых полей бланка декларации осуществляется заглавными печатными символами.

В случае отсутствия какого-либо показателя, во всех знакоместах соответствующего поля проставляется прочерк. Прочерк представляет собой прямую линию, проведенную посередине знакомест по всей длине поля.

Если для указания какого-либо показателя не требуется заполнения всех знакомест соответствующего поля, то в незаполненных знакоместах в правой части поля проставляется прочерк.

Дробные числовые показатели заполняются аналогично правилам заполнения целых числовых показателей. В случае, если знакомест для указания дробной части больше, чем цифр, то в свободных знакоместах соответствующего поля ставится прочерк.

При подготовке Декларации с использованием программного обеспечения при распечатке на принтере допускается отсутствие обрамления знакомест и прочерков для незаполненных знакомест. Расположение и размеры значений реквизитов не должны изменяться. Печать знаков выполняется шрифтом Courier New высотой 16 - 18 пунктов.

2.4. Декларация может быть представлена налогоплательщиком в налоговый орган лично или через его представителя, направлена в виде почтового отправления с описью вложения или передана в электронной форме с усиленной квалифицированной электронной подписью по телекоммуникационным каналам связи в соответствии со статьей 80 Кодекса.

Декларация представляется плательщиком в налоговый орган в электронной форме по телекоммуникационным каналам связи с применением усиленной квалифицированной электронной подписи по установленным форматам в соответствии с Порядком представления налоговой декларации в электронном виде по телекоммуникационным каналам связи, утвержденным приказом Министерства Российской Федерации по налогам и сборам от 02.04.2002 N БГ-3-32/169 "Об утверждении Порядка представления налоговой декларации в электронном виде по телекоммуникационным каналам связи" (зарегистрирован Министерством юстиции Российской Федерации 16.05.2002, регистрационный номер 3437).

2.5. Организация-правопреемник представляет в налоговый орган по месту своего нахождения (по месту учета в качестве крупнейшего налогоплательщика) Декларации за последний налоговый период и уточненные Декларации за реорганизованную организацию (в форме присоединения к другому юридическому лицу, слияния нескольких юридических лиц, разделения юридического лица, преобразования одного юридического лица в другое) с указанием в Титульном листе (Страница 001) по реквизиту "по месту нахождения (учета) (код)" кода "215" или "216", а в верхней его части - ИНН и КПП организации-правопреемника. В реквизите "налогоплательщик" указывается наименование реорганизованной организации.

В реквизите "ИНН/КПП реорганизованной организации" указываются, соответственно, ИНН и КПП, которые были присвоены организации до реорганизации налоговым органом по месту ее нахождения (для организации, отнесенной к категории крупнейших налогоплательщиков - налоговым органом по месту учета в качестве крупнейшего налогоплательщика).

Коды форм реорганизации и ликвидации приведены в Приложении N 1 к настоящему Порядку.

Если представляемая в налоговый орган Декларация не является Декларацией за реорганизованную организацию, то по реквизиту "ИНН/КПП реорганизованной организации (обособленного подразделения)" указываются прочерки.

2.6. В случае обнаружения налогоплательщиком ошибок (искажений) при исчислении налоговой базы в отношении какого-либо участка недр в налоговой декларации, поданной в предыдущем отчетном периоде, уточненная налоговая декларация подается как за отчетный период, в котором были допущены такие ошибки (искажения), так и за последующие отчетные периоды, а также за налоговый период, в котором были допущены такие ошибки и искажения.

III. Порядок заполнения Титульного листа (Страница 001)Декларации

3.1. Титульный лист (Страница 001) Декларации заполняется налогоплательщиком, кроме раздела "Заполняется работником налогового органа".

3.2. При заполнении Титульного листа (Страница 001) необходимо указать:

1) В поле "ИНН" для российской организации указывается ИНН в соответствии со свидетельством о постановке на учет российской организации в налоговом органе по месту ее нахождения, для иностранной организации, осуществляющей деятельность на территории Российской Федерации через обособленное подразделение - в соответствии со свидетельством о постановке на учет иностранной организации в налоговом органе;

В поле "КПП" для российской организации в Декларации, предоставляемой в налоговый орган по месту нахождения, указывается КПП в соответствии со свидетельством о постановке на учет российской организации в налоговом органе по месту ее нахождения;

В поле "КПП" для организации, отнесенной к категории крупнейших налогоплательщиков в Декларации, предоставляемой в налоговый орган по месту учета в качестве крупнейшего налогоплательщика, указывается КПП на основании уведомления о постановке на учет в налоговом органе юридического лица в качестве крупнейшего налогоплательщика;

В поле "КПП" для иностранной организации, осуществляющей деятельность на территории Российской Федерации через обособленное подразделение в Заявлении, предоставляемом в налоговый орган по месту нахождения обособленного подразделения, указывается КПП в соответствии со свидетельством о постановке на учет иностранной организации в налоговом органе.

2) номер корректировки.

При представлении в налоговый орган первичной Декларации по реквизиту "Номер корректировки" проставляется "0--", при представлении уточненной Декларации указывается номер корректировки (например, "1--", "2--" и так далее). При этом в уточненных Декларациях при перерасчете налоговой базы и суммы налога на дополнительный доход не учитываются результаты налоговых проверок, проведенных налоговым органом за тот налоговый период, по которому производится перерасчет налоговой базы и суммы налога.

3) код налогового (отчетного) периода, за который представлена Декларация, отчетный год.

Коды, определяющие налоговый (отчетный) периоды, приведены в Приложении N 1 к настоящему Порядку.

4) код налогового органа, в который представляется Декларация, код представления Декларации по месту нахождения (учета).

Коды представления Декларации в налоговый орган по месту нахождения (учета) приведены в Приложении N 1 к настоящему Порядку;

5) полное наименование организации, соответствующее наименованию, указанному в ее учредительных документах (при наличии в наименовании латинской транскрипции таковая указывается);

6) номер контактного телефона;

7) количество страниц, на которых составлена Декларация;

8) количество листов подтверждающих документов или их копий, включая документы или их копии, подтверждающие полномочия представителя налогоплательщика (в случае представления Декларации представителем налогоплательщика), приложенных к Декларации.

3.3. В разделе Титульного листа "Достоверность и полноту сведений, указанных в настоящей Декларации, подтверждаю" указывается:

1) в случае подтверждения достоверности и полноты сведений в Декларации руководителем организации-налогоплательщика проставляется "1"; в случае подтверждения достоверности и полноты сведений представителем налогоплательщика проставляется "2";

2) при представлении Декларации налогоплательщиком по строке "фамилия, имя, отчество полностью" указываются построчно фамилия, имя, отчество (здесь и далее отчество указывается при наличии) руководителя организации полностью. Проставляется личная подпись руководителя организации и дата подписания;

3) при представлении Декларации представителем налогоплательщика - физическим лицом по строке "фамилия, имя, отчество полностью" указываются построчно фамилия, имя, отчество представителя налогоплательщика полностью. Проставляется личная подпись представителя налогоплательщика, дата подписания, а также указывается вид документа, подтверждающего полномочия представителя налогоплательщика;

4) при представлении Декларации представителем налогоплательщика - юридическим лицом по строке "фамилия, имя, отчество полностью" указываются построчно полностью фамилия, имя, отчество физического лица, уполномоченного в соответствии с документом, подтверждающим полномочия представителя налогоплательщика - юридического лица, удостоверять достоверность и полноту сведений, указанных в Декларации.

По строке "наименование организации - представителя налогоплательщика" указывается наименование юридического лица - представителя налогоплательщика. Проставляется подпись лица, сведения о котором указаны по строке "фамилия, имя, отчество полностью" и дата подписания.

5) по строке "Наименование и реквизиты документа, подтверждающего полномочия представителя налогоплательщика" указывается вид документа, подтверждающего полномочия представителя налогоплательщика, и его реквизиты;

3.4. Раздел "Заполняется работником налогового органа" содержит сведения о представлении Декларации (указывается код способа представления Декларации согласно Приложению N 1 к настоящему Порядку); количество страниц Декларации; количество листов подтверждающих документов или их копий, приложенных к Декларации; дату представления; номер, под которым зарегистрирована Декларация; фамилию и инициалы имени и отчества (при наличии) работника налогового органа, принявшего Декларацию; его подпись).

IV. Порядок заполнения Раздела 1 "Сумма налога, подлежащая уплате в бюджет, по данным налогоплательщика" Декларации

4.1. В Разделе 1 Декларации указываются сведения о сумме налога, подлежащей уплате в бюджет, по данным налогоплательщика.

В Разделе 1 отражаются суммы налога к доплате или уменьшению, приходящиеся на каждый участок недр, в отношении которого производится исчисление и уплата налога на дополнительный доход.

Участки недр, в отношении которых производится исчисление и уплата налога на дополнительный доход, отражаются в Разделе 1 исходя из кода по ОКТМО (см. пункт 4.3 настоящего порядка) территории на которой указанные участки находятся.

В случае, если несколько участков недр находятся на территории, которой соответствует один код по ОКТМО (см. пункт 4.3 настоящего порядка), суммы налога к доплате и уменьшению, указанных участков суммируются по строкам 030 и 040 соответственно.

4.2. По строке 010 указывается код бюджетной классификации в соответствии с бюджетным законодательством Российской Федерации.

4.3. По строке 020 в реквизите "Код по ОКТМО" указывается код муниципального образования, межселенной территории, населенного пункта, входящего в состав муниципального образования, на территории которого находится соответствующий участок недр, по которому производится исчисление, и уплата налога на дополнительный доход, и на котором мобилизуются денежные средства. Код указывается в соответствии с Общероссийским классификатором территорий муниципальных образований ОК 033-2013 (далее - код по ОКТМО).

Если участок недр располагается на территории нескольких муниципальных образований, межселенных территорий, населенных пунктов, входящих в состав муниципального образования, и имеет несколько кодов ОКТМО по которым мобилизуются денежные средства, то при заполнении Раздела 1 строки 020 - 040 заполняются отдельно в отношении каждого такого кода ОКТМО.

При заполнении реквизита "Код по ОКТМО", под который отводится одиннадцать знакомест, свободные знакоместа справа от значения кода в случае, если код ОКТМО имеет восемь знаков, заполняются прочерками. Например, для восьмизначного кода ОКТМО 12445698 в реквизите "Код по ОКТМО" указывается одиннадцатизначное значение "12445698---".

4.4. По строке 030 указывается сумма налога к доплате, которая переносится из строки 150 Раздела 2.

В случае, если несколько участков недр находятся на территории, которой соответствует один код по ОКТМО, по строке 030 указывается сумма к доплате, которая представляет из себя сумму всех строк 150 Раздела 2, заполняемых в отношении указанных участков недр.

4.5. По строке 040 указывается сумма налога к уменьшению, которая переносится из строки 160 Раздела 2.

В случае, если несколько участков недр находятся на территории, которой соответствует один код по ОКТМО, по строке 040 указывается сумма к уменьшению, которая представляет из себя сумму всех строк 160 Раздела 2, заполняемых в отношении указанных участков недр.

4.6. В случае, отсутствия суммы налога к доплате или уменьшению по участку (-ам) недр, в отношении которого исчисляется налог на дополнительный доход, по строке 030 и строке 040 налогоплательщик указывает значение "0" (ноль) соответственно.

V. Порядок заполнения Раздела 2 "Расчет налога" Декларации

5.1. Раздел 2 Декларации с соответствующими Приложениями заполняется в отношении одного участка недр.

В случае, если обложению налогом на дополнительный доход подлежит несколько участков недр, Раздел 2 Декларации заполняется отдельно в отношении каждого такого участка недр, в количестве равному количеству таких участков недр.

К каждому заполненному, в отношении определенного участка недр, Разделу 2 Декларации прилагаются соответствующие заполненные, в отношении указанного участка недр, приложения к Разделу 2.

Значение показателей строк 050 - 110 и 130 - 160 указываются в рублях, в соответствии с пунктом 2.1 настоящего Порядка.

5.2. По строке 010 указывается серия, номер и вид лицензии на пользование недрами, в отношении участка недр по которому производится расчет налога на дополнительный доход. Например: СТВ 12345 НЭ.

5.3. По строке 020 указывается наименование участка недр в соответствии с тем, как это указано в лицензии на пользование недрами.

5.4. По строке 030 указывается код основания налогообложения участка недр.

Коды, определяющие коды основания налогообложения участка недр, приведены в Приложении N 2 к настоящему Порядку.

5.5. В строке 040 указывается коэффициент Кг, определяемый в порядке, установленном статьей 342.6 Кодекса.

5.6.1. По строке 050 отражается расчетная выручка по участку недр, в отношении которого производится расчет налога, за отчетный (налоговый) период.

Расчетная выручка по строке 050 Раздела 2 Декларации равна сумме строк 051 - 056 раздела 2 Декларации.

5.6.2. По строкам 051 - 053 отражается расчетная выручка за соответствующие месяцы отчетного периода, по которым ранее, в предыдущих отчетных периодах, информация по строкам 051 - 053 не отражалась, Приложение N 1 к Разделу 2 не заполнялось (за исключением случаев, предусмотренных настоящим Порядком). Например, для отчетного периода - первый квартал, такими месяцами являются январь, февраль и март, для отчетного периода - полугодие, такими месяцами являются апрель, май, июнь, и т.д.

При заполнении строк 051 - 053 сумма расчетной выручки переносится из соответствующих строк 010 Приложений N 1 к Разделу 2 Декларации, заполненных в отношении каждого такого месяца отчетного периода.

При отсутствии расчетной выручки в одном из месяцев отчетного периода, по строке 051 - 053, относящейся к месяцу, в котором отсутствует расчетная выручка указывается значение "0" (ноль), Приложение N 1 к Разделу 2 Декларации в отношении такого месяца не заполняется.

5.6.3. По строке 054 отражается сумма расчетной выручки за предыдущие отчетные периоды текущего налогового периода.

Значение строки 054 должно соответствовать строке 050 Раздела 2 Деклараций, поданной за предыдущий отчетный период текущего налогового периода.

При заполнении декларации за первый квартал отчетного периода текущего налогового периода, а равно при отсутствии расчетной выручки в предыдущих отчетных периодах текущего налогового периода по строке 054 указывается "0" (ноль).

5.6.4. По строке 055 отражается сумма дохода, полученная в текущем отчетном периоде от деятельности по сдаче в аренду лицу, оказывающему услуги (выполняющему работы) налогоплательщику, связанные с осуществлением одного или нескольких видов деятельности, указанных в подпунктах 1 - 5 пункта 3 статьи 333.43 Кодекса, имущества, используемого при осуществлении указанных видов деятельности.

При отсутствии дохода по строке 055указывается 0 "ноль".

5.6.5. По строке 056 отражается сумма дохода, полученная в предыдущих отчетных периодах от деятельности по сдаче в аренду лицу, оказывающему услуги (выполняющему работы) налогоплательщику, связанные с осуществлением одного или нескольких видов деятельности, указанных в подпунктах 1 - 5 пункта 3 статьи 333.43 Кодекса, имущества, используемого при осуществлении указанных видов деятельности. Значение строки 056 должно соответствовать строке 055 Раздела 2 Деклараций, поданной за предыдущий отчетный период текущего налогового периода.

При отсутствии дохода по строке 056 указывается 0 "ноль".

5.7.1. По строке 060 отражаются фактические расходы по участку недр, в отношении которого производится расчет налога, за отчетный (налоговый) период.

Фактический расход по строке 060 Раздела 2 Декларации равен сумме строк 061 - 064 Раздела 2 Декларации.

5.7.2. По строкам 061 - 063 отражаются фактические расходы за соответствующие месяцы отчетного периода, по которым ранее, в предыдущих отчетных периодах, информация по строкам 061 - 063 не отражалась, Приложение N 2 к Разделу 2 не заполнялось. Например, для отчетного периода - первый квартал, такими месяцами являются январь, февраль и март, для отчетного периода - полугодие, такими месяцами являются апрель, май, июнь, и т.д.

При заполнении строк 061 - 063 сумма фактических расходов переносятся из соответствующих строк 10000 Приложений N 2 к Разделу 2 Декларации, заполненных в отношении каждого такого месяца отчетного периода.

При отсутствии фактических расходов в одном из месяцев отчетного периода, по строке 061 - 063, относящейся к месяцу, в котором отсутствуют фактические расходы указывается значение "0" (ноль), Приложение N 2 к Разделу 2 Декларации в отношении такого месяца не заполняется.

5.7.3. По строке 064 отражается сумма фактического расхода за предыдущие отчетные периоды текущего налогового периода.

Значение строки 064 должно соответствовать строке 060 Раздела 2 Деклараций, поданной за предыдущий отчетный период текущего налогового периода.

При заполнении декларации за первый квартал отчетного периода текущего налогового периода, а равно при отсутствии фактических расходов в предыдущих отчетных периодах текущего налогового периода по строке 064 указывается "0" (ноль).

5.8.1. По строке 070 отражаются расчетные расходы по участку недр, в отношении которого производится расчет налога, за отчетный (налоговый) период.

Расчетные расходы по строке 070 Раздела 2 Декларации равны сумме строк 071 - 074 раздела 2 Декларации.

5.8.2. По строкам 071 - 073 отражаются расчетные расходы за соответствующие месяцы отчетного периода, по которым ранее, в предыдущих отчетных периодах, информация по строкам 071 - 073 не отражалась, Приложение N 3 к Разделу 2 не заполнялось. Например, для отчетного периода - первый квартал, такими месяцами являются январь, февраль и март, для отчетного периода - полугодие, такими месяцами являются апрель, май, июнь, и т.д.

При заполнении строк 071 - 073 сумма расчетных расходов переносятся из соответствующих строк 010 Приложений N 3 к Разделу 2 Декларации, заполненных в отношении каждого такого месяца отчетного периода.

При отсутствии расчетных расходов в одном из месяцев отчетного периода, по строке 071 - 073, относящейся к месяцу, в котором отсутствуют расчетные расходы указывается значение "0" (ноль), Приложение N 3 к Разделу 2 Декларации в отношении такого месяца не заполняется.

5.8.3. По строке 074 отражается сумма расчетных расходов за предыдущие отчетные периоды текущего налогового периода.

Значение строки 074 должно соответствовать строке 070 Раздела 2 Деклараций, поданной за предыдущий отчетный период текущего налогового периода.

При заполнении декларации за первый квартал отчетного периода текущего налогового периода, а равно при отсутствии расчетных расходов в предыдущих отчетных периодах текущего налогового периода по строке 074 указывается "0" (ноль).

5.9.1. По строке 080 отражается сумма восстановленных фактических расходов, учтенных ранее, в предыдущих отчетных (налоговых) периодах.

Восстановленная сумма расходов, которая указывается по строке 080 Раздела 2 Декларации равна сумме строк 081 и 082 раздела 2 Декларации.

5.9.2. По строке 081 Раздела 2 Декларации указывается сумма восстановленных фактических расходов в текущем отчетном периоде, которая переносится из строки 020 Приложения N 4 к Разделу 2.

При заполнении строки 081 Раздела 2 Декларации в отчетном периоде текущего налогового периода отражается сумма восстановленных фактических расходов по которой ранее, в предыдущих отчетных периодах текущего налогового периода, строка 081 Раздела 2 и Приложение N 4 к Разделу 2 не заполнялись.

При отсутствии фактических расходов, подлежащих восстановлению в отчетном периоде текущего налогового периода по строке 081 указывается "0" (ноль), Приложение N 4 к Разделу 2 не заполняется.

5.9.3. По строке 082 Раздела 2 Декларации указывается сумма восстановленных фактических расходов в предыдущих отчетных периодах текущего налогового периода.

Значение строки 082 должно соответствовать строке 080 Раздела 2 Декларации, поданной за предыдущий отчетный период текущего налогового периода.

При отсутствии восстановленных фактических расходов в предыдущих отчетных периодах по строке 082 указывается "0" (ноль).

5.10. По строке 083 отражаются суммы доходов, предыдущих отчетных (налоговых) периодов, не учтенные ранее в результате допущенных ошибок (искажений) при невозможности определения периода совершения ошибок (искажений), а также в тех случаях, когда допущенные ошибки (искажения) привели к излишней уплате налога.

По строке 084 отражаются суммы расходов предыдущих отчетных (налоговых) периодов, не учтенные ранее в результате допущенных ошибок (искажений) при невозможности определения периода совершения ошибок (искажений), а также в тех случаях, когда допущенные ошибки (искажения) привели к излишней уплате налога.

5.11. По строке 090 отражается Дополнительный доход от добычи углеводородного сырья, полученный на участке недр, в отношении которого производится исчисление и уплата налога на дополнительный доход.

Значение строки 090 определяется путем вычитания из показателя строки 050 показателей строк 060, 070, 084 и суммирования полученного результата со значением показателя строки 080, 083. Если полученный результат принимает отрицательное значение (со знаком "-" (минус)), показатель строки 090 признается равным "0".

В случае использования убытка или части убытка для уменьшения налоговой базы текущего отчетного (налогового) периода значение, указанное по строке 090 Раздела 2, отражается также по строке 200 Приложения N 5 к Разделу 2 Декларации.

5.12. По строке 095 отражается убыток, полученный на участке недр, в отношении которого производится исчисление и уплата налога на дополнительный доход.

Значение строки 095 определяется путем вычитания из показателя строки 050 показателей строк 060, 070, 084 и суммирования полученного результата со значением показателя строки 080, 083. Если полученный результат принимает положительное значение (со знаком "+" (плюс)), показатель строки 095 признается равным "0". Если полученный результат принимает отрицательное значение (со знаком "-" (минус)), показатель строки 095 указывается без знака "-" (минус).

Сумма сформированного убытка по строке 095 по итогам налогового периода (год) отражается также по строке 250 Приложения N 5 к Разделу 2 Декларации.

5.13. По строке 100 отражается сумма убытка или части убытка, уменьшающего налоговую базу за отчетный (налоговый) период.

Сумма убытка или части убытка, уменьшающие налоговую базу за отчетный (налоговый) период, переносятся из строки 300 Приложения 5 к Разделу 2 Декларации.

5.14. По строке 110 указывается налоговая база для исчисления налога, определяемая как разница показателей строки 090 и 100.

Налоговая база признается равной "0" (нулю), в случае, если показатель строки 100 равен показателю строки 090.

5.15. По строке 120 отражается применяемая налоговая ставка, установленная статьей 333.54 Кодекса.

5.16. По строке 130 налогоплательщики указывают сумму налога, определяемую путем умножения размера налоговой базы на ставку налога, указанных по строкам 110 и 120, соответственно.

5.17. По строке 135 отражается размер минимального налога, значение данного показателя переносится из строки 900 Приложения N 7 к Разделу 2.

Для участков недр, указанных в подпунктах 1, 2 и 4 пункта 1 статьи 333.45 Кодекса, по строке 135 указывается "0" (ноль), а Приложение N 7 к Разделу 2 не заполняется для всех налоговых периодов, для которых в течение всего налогового периода в отношении нефти, добытой на таких участках недр, при исчислении налога на добычу полезных ископаемых применяется коэффициент Кг, определяемый в порядке, установленном статьей 342.6 Кодекса, в размере менее 1.

5.18. По строке 140 указывается сумма начисленных авансовых платежей за предыдущий отчетный период, отраженная по строке 130 Раздела 2 Декларации, составленной за предыдущий отчетный период текущего налогового периода.

При составлении Декларации по итогам первого отчетного периода по строке 140 указывается "0" (ноль).

5.19. По строке 150 указывается сумма налога к доплате, которая определяется в виде разницы строк 130 и 140. Если показать строки 130 меньше показателя строки 135, то сумма налога к доплате определяется в виде разницы строк 135 и 140.

Если показатель строки 130, а в случае если показатель строки 130 меньше, чем показатель строки 135, то если показатель строки 135 меньше либо равен показателю строки 140, то по строке 150отражается "0" (ноль).

5.20. По строке 160 указывается сумма налога к уменьшению, которая определяется в виде разницы строк 130 и 140. Если показать строки 130 меньше показателя строки 135, то сумма налога к уменьшению определяется в виде разницы строк 135 и 140.

Если показатель строки 140 меньше либо равен показателю строки 130, а если показать строки 130 меньше показателя строки 135, то если показатель строки 140 меньше либо равен показателю строки 135, то по строке 160 отражается "0" (ноль).

5.21. По строке 170 указывается код по ОКТМО в соответствии с правилами, указанными в пункте 4.3 Раздела IV настоящего Порядка.

VI. Порядок заполнения Приложения N 1 к Разделу 2 "Расчетная выручка от добычи углеводородного сырья на участке недр" Декларации

6.1. Приложение N 1 к Разделу 2 заполняется отдельно в отношении каждого месяца, включенного в отчетный период, по которому ранее в предыдущих отчетных периодах, в случаях, предусмотренных настоящим Порядком, Приложение N 1 к Разделу 2 Декларации не заполнялось. Так, например, для отчетного периода - первый квартал, приложение N 1 к Разделу 2 Декларации заполняется, в случаях, предусмотренных настоящим Порядком, для месяцев январь, февраль и март, для отчетного периода - полугодие, для месяцев апрель, май, июнь и т.д.

6.2. По строке 005 указывается серия, номер и вид лицензии на пользование недрами, в отношении участка недр по которому производится расчет налога на дополнительный доход.

6.3. Строка 007 предназначена для отражения месяца, в отношении которого производится определение расчетной выручки.

Коды месяцев, в отношении которых производится расчет, приведены в приложении N 2 к настоящему Порядку.

6.4. По строке 010 отражается значение расчетной месячной выручки, определяемой как произведение строк 020, 030, 040, 050 суммированных с произведением строк 060, 070, суммированных с произведением строк 080, 090, 100.

6.5. По строке 020 отражается средний за календарный месяц уровень цен нефти "Юралс" на мировых рынках, выраженный в долларах США за баррель, определяемый в соответствии с главой 26 Кодекса (показатель Цнефть).

6.6. По строке 030 отражается количество добытых за календарный месяц на участке недр нефти и газового конденсата, выраженный в тоннах (показатель Vнк). Количество определяется с точностью до третьего знака после запятой.

6.7. По строке 040 указывается среднее значение за календарный месяц курса доллара США к рублю Российской Федерации, устанавливаемого Центральным банком Российской Федерации, определяемое налогоплательщиком самостоятельно как среднеарифметическое значение курса доллара США к рублю Российской Федерации, устанавливаемого Центральным банком Российской Федерации, за все дни в календарном месяце (показатель Р). Количество определяется с точностью до четвертого знака после запятой.

6.8. По строке 050 указывается коэффициент перевода метрических тонн в баррели (показатель Кн).

6.9. По строке 055 отражается код источника цены на природный газ.

В случае, если источником цены на газ природный является уполномоченный федеральный орган исполнительной власти, то указывается код - 1 (один).

Если источником цены на газ выступает цена, установленная договором, то указывается код - 2 (два).

6.10. По строке 060 отражается цена на газ, установленная уполномоченным федеральным органом исполнительной власти, осуществляющим функции по принятию нормативных правовых актов в сфере государственного регулирования цен (тарифов) на товары (услуги) для соответствующего региона добычи в календарном месяце, выраженная в рублях за тысячу кубических метров (показатель Цгаз). Количество определяется с точностью до четвертого знака после запятой. При отсутствии знаков после запятой в пустых клетках указывается 0 "ноль".

В случае, если добытый газ реализуется налогоплательщиком по договору купли-продажи, заключенному с организацией, не являющейся взаимозависимым с налогоплательщиком лицом, налогоплательщик вправе использовать цену за тысячу кубических метров газа, примененную в таком договоре, уменьшенную на затраты по транспортировке третьими лицами тысячи кубических метров этого газа до места перехода права собственности на него к покупателю (при условии, что указанные затраты не учтены в цене договора), в качестве Цгаз в отношении соответствующего объема газа.

Реализация газа по договору купли-продажи газа, заключенному налогоплательщиком с организацией - собственником объектов Единой системы газоснабжения и (или) с организациями, в которых непосредственно или косвенно участвует собственник объектов Единой системы газоснабжения и суммарная доля такого участия составляет более 50 процентов в течение 12 месяцев, предшествующих дате заключения такого договора, признается реализацией газа организации, не являющейся взаимозависимым лицом с налогоплательщиком.

6.11. По строке 070 указывается количество газа, добытого за календарный месяц на участке недр, за исключением газа горючего природного, закачанного в пласт для поддержания пластового давления при добыче в соответствии с техническим проектом разработки месторождения, выраженное в тысячах кубических метров (показатель Vгаз). Количество определяется с точностью до третьего знака после запятой.

6.12. По строке 080 указывается коэффициент для попутного газа, равного 0,95.

6.13. По строке 090 отражается цена на попутный газ, определяемая как среднеарифметическое значение фактических цен реализации попутного газа налогоплательщиком лицам, не являющимся взаимозависимыми с ним, за календарный месяц, выраженная в рублях за тысячу кубических метров, уменьшенное на среднеарифметическое значение затрат по транспортировке третьими лицами тысячи кубических метров такого газа до места перехода права собственности на него к покупателю (при условии, что указанные затраты не учтены в цене договора). В случае отсутствия фактов реализации попутного газа указанным лицам в качестве Цпнг используется величина Цгаз, определенная для такого календарного месяца (показатель Цпнг). Количество определяется с точностью до четвертого знака после запятой. При отсутствии знаков после запятой в пустых клетках указывается 0 "ноль".

6.14. По строке 100 указывается количество попутного газа, добытого за календарный месяц на участке недр, за исключением попутного газа, закачанного в пласт для поддержания пластового давления при добыче либо для хранения на основании соответствующей лицензии, выданной в соответствии с законодательством Российской Федерации о недрах, в соответствии с техническим проектом разработки месторождения, выраженное в тысячах кубических метров (показатель Vпнг). Количество определяется с точностью до третьего знака после запятой.

VII. Порядок заполнения Приложения N 2 к Разделу 2 "Фактические расходы по добыче углеводородного сырья на участке недр" Декларации

7.1. Приложение N 2 к Разделу 2 заполняется отдельно в отношении каждого месяца, включенного в отчетный период, по которому ранее Приложение N 2 к Разделу 2 Декларации не заполнялось. Так, например, для отчетного периода - первый квартал, приложение N 2 к Разделу 2 Декларации заполняется, в случаях, предусмотренных настоящим Порядком, для месяцев январь, февраль и март, для отчетного периода - полугодие, для месяцев апрель, май, июнь и т.д.

7.2. По строке 00005 указывается серия, номер и вид лицензии на пользование недрами, в отношении участка недр по которому производится расчет налога на дополнительный доход.

7.3. Строка 00007 предназначена для отражения месяца, в отношении которого производится определение фактических расходов.

Коды месяцев, в отношении которых производится расчет, приведены в приложении N 2 к настоящему Порядку.

7.4. По строке 10000 отражаются фактические расходы по добыче углеводородного сырья (за исключением налога на добавленную стоимость и акцизов) на приобретение, сооружение, изготовление, доставку, доведение до состояния, пригодного для использования амортизируемого имущества, и фактические расходы, связанные с производством и реализацией, на участке недр за месяц, которые определяются как сумма строк 20000 и 30000.

7.5. Строка 20000 предназначена для отражения фактических расходов на приобретение, сооружение, изготовление, доставку и доведения до состояния пригодного для использования амортизируемого имущества и сумм, восстановленных после введения в эксплуатацию объекта амортизируемого имущества, указанного в пп. 3 п. 4 ст. 333.48 НК РФ, или повторного введения объекта амортизируемого имущества в эксплуатацию в результате его расконсервации и (или) завершения реконструкции или модернизации расходов.

Фактические расходы на приобретение, сооружение, изготовление, доставку, доведение до состояния, пригодного для использования амортизируемого имущества, учитываются в размере фактических затрат, формирующих первоначальную стоимость такого имущества, определяемую в порядке, установленном статьей 257 Кодекса, на основе правил, установленных статьей 256 Кодекса. Суммы восстановленных в соответствии с п. 5 ст. 333.48 Кодекса расходов относятся на увеличение налоговой базы соответствующего налогового периода, в месяце, следующем за месяцем ввода объекта в эксплуатацию в размере, отнесенном на увеличение налоговой базы соответствующего налогового периода.

К фактическим расходам на приобретение, сооружение, изготовление, доставку, доведение до состояния, пригодного для использования амортизируемого имущества, относятся также затраты на работы по достройке, дооборудованию, реконструкции, модернизации, техническому перевооружению соответствующих объектов, относящихся к амортизируемому имуществу. Указанные затраты учитываются в качестве расходов при условии соответствия требованиям для учета таких затрат при исчислении налога на прибыль организаций в соответствии с главой 25 Кодекса.

Фактические расходы по ликвидации (частичной ликвидации) соответствующих объектов включатся в состав строки 31000 Приложения N 2 к Разделу 2 Декларации.

7.6. Строка 21000 предназначена для отдельного отражения фактических расходов в виде затрат на работы по достройке, дооборудованию, реконструкции, модернизации, техническому перевооружению соответствующих объектов, относящихся к амортизируемому имуществу. Указанные затраты учитываются в качестве расходов при условии соответствия требованиям для учета таких затрат при исчислении налога на прибыль организаций в соответствии с главой 25 Кодекса.

7.7. По строке 30000 отражается сумма фактических расходов, связанных с производством и реализацией, которые определяются как сумма строк 30100 - 30700, 30800 - 31000.

7.8. По строкам 30100 - 30733, 31000 - 31050 отражаются виды затрат, относящихся к расходам, связанным с производством и реализацией (за исключением сумм начисленной амортизации) и к внереализационным расходам, в соответствии с главой 25 Кодекса.

По строке 30700 отражаются иные расходы, указанные в пп. 7 п. 5 ст. 333.47 Кодекса, которые определяются как сумма строк 30701 - 30733.

По строкам 31000 - 31050 отражаются расходы, указанные в пп. 10 п. 5 ст. 333.47 Кодекса

7.9. По строке 30800 отражаются расходы на хранение и транспортировку (доставку) добытых на участке недр нефти и газового конденсата, осуществляемые до коммерческого узла (коммерческих узлов) учета углеводородного сырья, на котором (которых) в соответствии с техническим проектом разработки месторождения производится передача добытого углеводородного сырья организациям, осуществляющим транспортировку (перевозку) нефти и газового конденсата по системе магистральных нефте- и газопроводов, железнодорожным и автомобильным транспортом, морскими, речными судами или судами смешанного (река - море) плавания, либо реализация углеводородного сырья третьим лицам без сдачи третьим лицам для транспортировки.

7.10. По строке 30900 отражаются расходы на геолого-технические мероприятия, услуги по добыче и подъему углеводородного сырья, услуги геологии и геофизики, услуги по подготовке и доведению углеводородного сырья до качества, при котором такое сырье признается товаром в отношении налогоплательщика.

VIII. Порядок заполнения Приложения N 3 к Разделу 2 "Расчетные расходы по добыче углеводородного сырья на участке недр" Декларации

8.1. Приложение N 3 к Разделу 2 заполняется отдельно в отношении каждого месяца, включенного в отчетный период, по которому ранее, в текущем налоговом периоде, Приложение N 3 к Разделу 2 Декларации не заполнялось. Так, например, для отчетного периода - первый квартал, приложение N 3 к Разделу 2 Декларации заполняется в случаях, предусмотренных настоящим Порядком, для месяцев январь, февраль и март, для отчетного периода - полугодие, для месяцев апрель, май, июнь и т.д.

8.2. По строке 005 указывается серия, номер и вид лицензии на пользование недрами, в отношении участка недр по которому производится расчет налога на дополнительный доход.

8.3. Строка 007 предназначена для отражения месяца, в отношении которого производится определение расчетных расходов.

Коды месяцев в отношении которых производится расчет приведены в приложении N 2 к настоящему Порядку.

8.4. По строке 010 указываются расчетные расходы по добыче углеводородного сырья на участке недр за месяц, которые определяются как сумма строк 020 и 070.

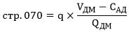
8.5. По строке 020 отражается расчетная вывозная таможенная пошлина на нефть и газовый конденсат за календарный месяц (показатель Пр), которая определяется по формуле:

8.6. По строке 030 указывается расчетные расходы в виде ставки вывозной таможенной пошлины на нефть, выраженная в долларах США за тонну, установленная в соответствующем календарном месяце в отношении нефти, добытой на участке недр, в порядке, установленном Законом Российской Федерации от 21 мая 1993 года N 5003-1 "О таможенном тарифе" (показатель ЭПнефть). Количество определяется с точностью до третьего знака после запятой. При отсутствии знаков после запятой в пустых клетках указывается 0 "ноль".

8.7. Строка 040 предназначена для отражения среднее за календарный месяц значение курса доллара США к рублю Российской Федерации, устанавливаемого Центральным банком Российской Федерации, определяемое налогоплательщиком в соответствии с пунктом 1 статьи 333.46 Кодекса (показатель Р). Количество определяется с точностью до четвертого знака после запятой. При отсутствии знаков после запятой в пустых клетках указывается 0 "ноль".

8.8. По строкам 050 и 060 указывается количество добытых нефти и газового конденсата на участке недр за календарный месяц, выраженное в тоннах (показатели Vнефть и Vгк). Количество определяется с точностью до третьего знака после запятой.

8.9. По строке 070 отражаются расчетные расходы на транспортировку нефти, газового конденсата, выраженные в рублях, которые определяются как произведение строк 080 и 090 (показатель Тз).

8.10. По строке 080 указывается индикативный тариф на транспортировку нефти, определяемый для соответствующего района добычи нефти в порядке, установленном Правительством Российской Федерации, и публикуемый в официальных источниках информации уполномоченным федеральным органом исполнительной власти, осуществляющим функции по принятию нормативных правовых актов в сфере государственного регулирования цен (тарифов) на товары (услуги). Индикативный тариф на транспортировку нефти устанавливается в рублях на тонну нефти (показатель Тингк). Количество определяется с точностью до третьего знака после запятой. При отсутствии знаков после запятой в пустых клетках указывается 0 "ноль".

При определении индикативного тарифа на транспортировку нефти учитываются, в частности, расходы на доставку (транспортировку) магистральными трубопроводами, железнодорожным, водным и другим транспортом, включая расходы на транспортировку от границы Российской Федерации до мировых рынков нефтяного сырья, расходы на выполнение заказа и диспетчеризацию поставок, на перевалку, слив, налив, погрузку, разгрузку и перегрузку, на оплату услуг в портах и транспортно-экспедиционных услуг.

8.11. Строка 090 предназначена для отражения количества добытых нефти и газового конденсата на участке недр в календарном месяце, выраженное в тоннах (показатель Vнк). Количество определяется с точностью до третьего знака после запятой. При отсутствии знаков после запятой в пустых клетках указывается 0 "ноль".

IX. Порядок заполнения Приложения N 4 к Разделу 2 "Расходы, подлежащие восстановлению в отчетном (налоговом) периоде" Декларации

9.1. По строке 005 указывается серия, номер и вид лицензии на пользование недрами, в отношении участка недр по которому производится расчет налога на дополнительный доход.

9.2. По строке 010 указывается код основания восстановления фактических расходов.

Коды основания восстановления фактических расходов приведены в приложении N 2 к настоящему Порядку.

9.3. По строке 011 "Код ОКОФ" указывается код объекта имущества в соответствии с Общероссийским классификатором основных фондов

9.4. По строке 012 отражается признак номера, присвоенного амортизируемому имуществу, в отношении которого производится восстановление фактических расходов.

В случае если амортизируемому имуществу присвоен кадастровый номер, то по строке 012 ставится код 1 (единица).

При отсутствии у амортизируемого имущества кадастрового номера, но при наличии условного номера по строке 012 ставится код 2 (двойка).

Если у амортизируемого имущества отсутствует как кадастровый номер, так и условный номер, то по строке 012 ставится код 4 (четверка) - инвентарный номер.

В случае, если восстановление фактических расходов производится по амортизируемому имуществу в виде транспортного средства, у которого имеется идентификационный номер, то по строке 012 ставится код 3 (тройка), а при его отсутствии указывается код 4 (четверка).

9.5. По строке 013 указывается кадастровый, условный, идентификационный или инвентарный номер, в зависимости от признака номера, указанного по строке 012.

9.6. По строке 014 указывается сумма учтенных в предыдущих налоговых периодах фактических расходов, подлежащих восстановлению, в рублях.

9.7. По строке 015 указывается коэффициент индексации убытка.

9.8. По строке 016 указывается налоговый период (год), в котором был признан фактический расход, подлежащий восстановлению.

9.9. По строке 017 отражается восстановленная сумма фактических расходов, с учетом коэффициента индексации убытка, возведенного в степень, равную порядковому номеру налогового периода, в котором производится восстановление расходов, считая с налогового периода, в котором такие расходы были ранее учтены при исчислении налога.

9.10. Строки 010 - 017 заполняются отдельно в отношении каждого объекта амортизируемого имущества, фактические расходы по которому подлежат восстановлению в текущем отчетном (налоговом) периоде, в разрезе налоговых периодов, в которых такие расходы были ранее учтены при исчислении налога.

9.11. По строке 020 отражается общая сумма восстановленных фактических расходов, которая определяется как сумма заполненных строк 017.

X. Порядок заполнения Приложения N 5 к Разделу 2 "Расчет суммы убытка или части убытка, уменьшающего налоговую базу" Декларации

10.1. Приложение N 5 к Разделу 2 заполняется в случае использования налогоплательщиком убытка или части убытка для уменьшения налоговой базы, в текущем отчетном (налоговом) периоде, а также в случае получения убытка в текущем налоговом периоде.

10.2. По строке 005 указывается серия, номер и вид лицензии на пользование недрами, в отношении участка недр по которому производится расчет налога на дополнительный доход.

10.3. По строке 100 отражается остаток неперенесенного убытка по участку недр на начало налогового периода, сформированного в предыдущие налоговые периоды, определяемого как значение строки 101 суммированного с суммой всех последующих последовательных строк, до строки 200.

10.4. По строке 101 отражается год, в котором был получен убыток, а также сумма полученного убытка в рублях.

Аналогичным образом заполняются все последующие строки до строки 200.

10.5. По строке 200 отражается сумма дополнительного дохода от добычи углеводородного сырья, полученного за отчетный (налоговый) период, значение переносится из строки 090 Раздела 2 Декларации.

10.6. По строке 250 отражается убыток за налоговый период (год), значение переносится из строки 095 раздела 2 Декларации.

10.7. По строке 300 отражается сумма убытка или части убытка, уменьшающего налоговую базу за отчетный (налоговый) период, с учетом коэффициента индексации.

Строка 300 заполняется в случае, если налогоплательщик использует в текущем отчетном (налоговом) периоде убыток или часть убытка для уменьшения налоговой базы.

Значение строки 300 равно сумме значения строки 301 и всех последующих до строки 400.

10.8. По строке 301 отражается год, в котором был получен убыток, используемый для уменьшения налоговой базы, а также сумма полученного убытка в рублях, в учетом коэффициента индексации убытка, возведенного в степень, равную порядковому номеру налогового периода, на налоговую базу которого производится перенос такого убытка, считая с налогового периода, следующего за налоговым периодом, по итогам которого был определен такой убыток.

10.9. По строке 400 отражается остаток неперенесенного убытка на конец налогового периода без учета коэффициента индексации, определяемого как сумма строк 100 и 250 за вычетом значения строки 300 (без учета коэффициента индексации).

XI. Порядок заполнения Приложения N 6 к Разделу 2 "Расчет суммы исторического убытка" Декларации

11.1. Приложение N 6 к Разделу 2 заполняется в случае наличия у налогоплательщика исторических убытков.

Приложение N 6 к Разделу 2 заполняется последовательно, за каждый налоговый период (календарный год), начиная с налогового периода, в котором получен убыток, признаваемый историческим, до налогового периода (включительно), предшествующего году начала исчисления налога на дополнительный доход, в отношении участка недр.

Приложение N 6 к Разделу 2 при получении исторического убытка по участку недр в одном из налоговых периодов (календарном году) заполняется в отношении последующих налоговых периодов (ретроспективный период), независимо от того, получен ли в указанных налоговых периодах исторический убыток.

Сумма исторического убытка, рассчитанная в Приложении N 6 к Разделу 2 начиная с налогового периода (календарного года), в котором исторический убыток получен, и до налогового периода (включительно), предшествующего году составления Декларации, отражается в составе остатка неперенесенного убытка на начало налогового периода, по строке 100 Приложения N 5 к Разделу 2.

Сумма исторических убытков переносится из строки 800 Приложения N 6 к Разделу 2, составленного в отношении налогового периода, предшествующего году составления Декларации, в строку 100 Приложения N 5 к Разделу 2 Декларации.

Сумма исторического убытка, перенесенная из строки 800 Приложения N 6 к Разделу 2, составленного в отношении налогового периода, предшествующего году составления Декларации, в строку 100 Приложения N 5 к Разделу 2, также подлежит распределению по строкам 101 и далее до строки 200 Приложения N 5 к Разделу 2, в зависимости от года, в котором сумма такого исторического убытка была получена.

После составления налоговой декларации на дополнительный доход в отношении участка недр с заявленной в Приложении N 6 к Разделу 2 суммой исторического убытка, повторно, при составлении декларации по налогу на дополнительный доход в отношении этого участка недр в последующих отчетных (налоговых) периодах Приложение N 6 к Разделу 2 не заполняется, сумма исторического убытка отражается по строке 100 Приложения N 5 к Разделу 2, с разбивкой суммы такого убытка по строкам 101 Приложения N 5 к Разделу 2 и последующим, за исключением случаев обнаружения ошибок (искажений) при исчислении исторического убытка.

11.2. По строке 005 указывается серия, номер и вид лицензии на пользование недрами, в отношении участка недр по которому производится расчет налога на дополнительный доход.

11.3. По строке 007 указывается год ретроспективного налогового периода, за который производится расчет исторического убытка.

11.4. По строке 100 отражается сумма убытка на начало календарного года ретроспективного налогового периода, определяемого как значение строки 101 суммированного с суммой всех последующих последовательных строк, до строки 200.

11.5. По строке 101 отражается год, в котором был получен убыток, а также сумма полученного убытка в рублях.

Аналогичным образом заполняются все последующие строки до строки 200.

11.6. По строке 200 отражается сумма расчетной выручки календарного года ретроспективного периода, за который производится расчет исторических убытков, определяемый на основании статьи 333.46 Кодекса.

11.7. По строке 300 указывается размер фактических расходов календарного года ретроспективного периода, за который производится расчет исторических убытков, определяемый на основании статьи 333.47 Кодекса.

В отношении участков недр, указанных в пункте 1 статьи 333.45 Кодекса, в состав фактических расходов на соответствующем участке недр также включаются расходы, понесенные налогоплательщиком в соответствии с лицензионными обязательствами на данном участке недр до года постановки запасов нефти по данному участку недр на государственный баланс запасов полезных ископаемых.

11.8. По строке 400 указывается размер расчетных расходов календарного года ретроспективного периода, за который производится расчет исторических убытков, определяемый на основании статьи 333.49 Кодекса.

11.9. По строке 500 отражаются восстановленные в календарном году ретроспективного периода фактические расходы.

11.10. Строка 600 предназначена для отражения суммы дополнительного дохода от добычи углеводородного сырья, полученной за календарный год ретроспективного периода, в котором производится расчет исторических убытков в отношении участка недр, который определяется как сумма строк 200 и 500 за вычетом строк 300 и 400. В случае, если полученная сумма принимает отрицательное значение, то по строке 600 указывается "0" (ноль).

11.11. По строке 650 отражается убыток, полученный за календарный год ретроспективного периода, в котором производится расчет исторических убытков в отношении участка недр, который определяется как сумма строк 200 и 500 за вычетом строк 300 и 400. Сумма полученного убытка указывается по строке 650 без знака "-" (минус). В случае, если полученная сумма принимает положительное значение, то по строке 650указывается "0" (ноль).

11.12. По строке 700 отражается сумма исторического убытка или части исторического убытка, уменьшающего дополнительный доход календарного года ретроспективного периода, за который производится расчет с учетом коэффициента индексации убытка.

Строка 700 обязательно заполняется в случае, если значение строки 600 не равно "0" (нулю). Налогоплательщик при положительном значении строки 600 должен уменьшить указанное значение до "0" (нуля), путем использования по строке 700 Приложения N 6 Раздела 2 убытка или части убытка, уменьшающего дополнительный доход календарного года ретроспективного периода.

Значение строки 700 равно сумме значения строки 701 и всех последующих до строки 800.

11.13. По строке 701 отражается год, в котором был получен исторический убыток, используемый для уменьшения дополнительного дохода календарного года ретроспективного периода, а также сумма используемого убытка в рублях, с учетом коэффициента индексации убытка, возведенного в степень, равную порядковому номеру налогового периода (года), на дополнительный доход которого производится перенос такого убытка, считая с налогового периода (календарного года), следующего за налоговым периодом, по итогам которого был определен такой исторический убыток.

11.14. По строке 800 отражается остаток убытка на конец календарного года ретроспективного периода без учета коэффициента индексации, определяемого как сумма строк 100 и 650 за вычетом значения строки 700 (без учета коэффициента индексации).

XII. Порядок заполнения Приложения N 7 к Разделу 2 "Расчет минимальной налоговой базы за отчетный (налоговый) период" Декларации

12.1. Приложение N 7 к Разделу 2 не заполняется для участков недр, указанных в подпунктах 1, 2, 4 пункта 1 статьи 333.45 Кодекса, если в отчетном (налоговом) периоде в отношении нефти, добытой на таких участках недр, при исчислении налога на добычу полезных ископаемых применяется коэффициент Кг, определяемый в порядке, установленном статьей 342.6 Кодекса, в размере менее 1.

Для таких участков недр размер минимального налога признается равным "0" (нулю).

12.2. По строке 005 указывается серия, номер и вид лицензии на пользование недрами, в отношении участка недр по которому производится расчет налога на дополнительный доход.

12.3. По строке 100 отражается размер расчетной выручки от добычи углеводородного сырья за отчетный (налоговый) период, значение переносится из строки 050 Раздела 2.

12.4. По строке 200 указываются расчетные расходы по добыче углеводородного сырья за отчетный (налоговый) период, значение переносится из строки 070 Раздела 2.

12.5. По строке 300 указываются фактические расходы по добыче углеводородного сырья за отчетный (налоговый) период, в части сумм налогов.

12.6. По строке 400 отражаются предельные расходы на добычу углеводородного сырья за отчетный (налоговый) период, определяемые как произведение строк 500 и 600.

12.7. Строка 500 предназначена для отражения количества добытой нефти, определяемого в соответствии с подпунктом 6 пункта 5 статьи 333.43 Кодекса.

По строкам 501 - 512 отражается помесячное количество добытой нефти, определяемых в соответствии с подпунктом 6 пункта 5 статьи 333.43 Кодекса.

Значение строки 500 равно сумме строк 501 - 512.

Значение строк 500 - 512 определяется с точностью до третьего знака после запятой. При отсутствии знаков после запятой в пустых клетках указывается 0 "ноль".

12.8. По строке 600 отражается значение удельных расходов, определяемое в порядке, предусмотренном в пункте 4 статьи 333.55 Кодекса

12.9. По строке 700 отражается минимальная налоговая база, которая определяется как значение строки 100 за вычетом строк 200, 300 и 400. При отрицательном значении минимальная налоговая база признается равной "0" (нулю).

12.10. По строке 800 отражается применяемая налоговая ставка, установленная статьей 333.54 Кодекса.

12.11. По строке 900 налогоплательщики указывают минимальный налог, определяемый как произведение минимальной налоговой базы и ставки налога, указанных по строкам 700 и 800, соответственно.

Приложение N 1
к Порядку заполнения
декларации по налогу
на дополнительный доход

Коды, определяющие отчетный (налоговый) период

Наименование Код
первый квартал 21
полугодие 31
девять месяцев 33
год 34
первый квартал при реорганизации (ликвидации) организации 51
полугодие при реорганизации (ликвидации) организации 52
девять месяцев при реорганизации (ликвидации) организации 53
год при реорганизации (ликвидации) организации 90

Коды представления налоговой декларации по налогу на дополнительный доход

Наименование Код
По месту учета в качестве крупнейшего налогоплательщика 213
По месту нахождения российской организации, не являющейся крупнейшим налогоплательщиком 214
По месту нахождения правопреемника, не являющегося крупнейшим налогоплательщиком 215
По месту учета правопреемника, являющегося крупнейшим налогоплательщиком 216
По месту осуществления деятельности иностранной организации через отделение иностранной организации 331

Коды форм реорганизации и код ликвидации организации

Наименование Код
Преобразование 1
Слияние 2
Разделение 3
Присоединение 5
Разделение с одновременным присоединением 6
Ликвидация 0

Коды, определяющие способ представления налоговой декларации по налогу на добычу полезных ископаемых в налоговый орган

на бумажном носителе (по почте) 01
на бумажном носителе (лично) 02
по телекоммуникационным каналам связи с электронной подписью 04
Другое 05
на бумажном носителе с использованием штрих-кода (лично) 09
на бумажном носителе с использованием штрих-кода (по почте) 10

Приложение N 2
к Порядку заполнения
декларации по налогу
на дополнительный доход

Код основание налогообложения участка недр налогом на дополнительный доход

Наименование Код
Участок недр расположен полностью или частично в границах Республики Саха (Якутия), в соответствии с подпунктом 1 пункта 1 статьи 333.45 Налогового кодекса Российской Федерации 101
Участок недр расположен полностью или частично в границах Иркутской области, в соответствии с подпунктом 1 пункта 1 статьи 333.45 Налогового кодекса Российской Федерации 102
Участок недр расположен полностью или частично в границах Красноярского края, в соответствии с подпунктом 1 пункта 1 статьи 333.45 Налогового кодекса Российской Федерации 103
Участок недр расположен полностью или частично в границах Ненецкого автономного округа, в соответствии с подпунктом 1 пункта 1 статьи 333.45 Налогового кодекса Российской Федерации 104
Участок недр расположен севернее 65 градуса северной широты полностью или частично в границах Ямало-Ненецкого автономного округа, в соответствии с подпунктом 1 пункта 1 статьи 333.45 Налогового кодекса Российской Федерации 105
Участок недр расположен полностью или частично в пределах российской части (российского сектора) дна Каспийского моря, в соответствии с подпунктом 1 пункта 1 статьи 333.45 Налогового кодекса Российской Федерации 106
участок недр расположен на территории Российской Федерации и включает запасы углеводородного сырья месторождения, указанного в примечании 8 к единой Товарной номенклатуре внешнеэкономической деятельности Евразийского экономического союза, в соответствии с подпунктом 2 пункта 1 статьи 333.45 Налогового кодекса Российской Федерации 107
участок недр расположен полностью или частично в границах Тюменской области, Ханты-Мансийского автономного округа - Югры, Ямало-Ненецкого автономного округа, Республики Коми, в границах, ограниченных прямыми линиями, соединяющими по порядку точки с географическими координатами, указанными в отношении участка недр 1 в подпункте 3 пункта 1 статьи 333.45 Налогового кодекса Российской Федерации 108
участок недр расположен полностью или частично в границах Тюменской области, Ханты-Мансийского автономного округа - Югры, Ямало-Ненецкого автономного округа, Республики Коми, в границах, ограниченных прямыми линиями, соединяющими по порядку точки с географическими координатами, указанными в отношении участка недр 2 в подпункте 3 пункта 1 статьи 333.45 Налогового кодекса Российской Федерации 109
участок недр расположен полностью или частично в границах Тюменской области, Ханты-Мансийского автономного округа - Югры, Ямало-Ненецкого автономного округа, Республики Коми, в границах, ограниченных прямыми линиями, соединяющими по порядку точки с географическими координатами, указанными в отношении участка недр 3 в подпункте 3 пункта 1 статьи 333.45 Налогового кодекса Российской Федерации 110
участок недр расположен полностью или частично в границах Тюменской области, Ханты-Мансийского автономного округа - Югры, Ямало-Ненецкого автономного округа, Республики Коми, в границах, ограниченных прямыми линиями, соединяющими по порядку точки с географическими координатами, указанными в отношении участка недр 4 в подпункте 3 пункта 1 статьи 333.45 Налогового кодекса Российской Федерации 111
участок недр расположен полностью или частично в границах Тюменской области, Ханты-Мансийского автономного округа - Югры, Ямало-Ненецкого автономного округа, Республики Коми, в границах, ограниченных прямыми линиями, соединяющими по порядку точки с географическими координатами, указанными в отношении участка недр 5 в подпункте 3 пункта 1 статьи 333.45 Налогового кодекса Российской Федерации 112
участок недр расположен полностью или частично в границах Тюменской области, Ханты-Мансийского автономного округа - Югры, Ямало-Ненецкого автономного округа, Республики Коми, в границах, ограниченных прямыми линиями, соединяющими по порядку точки с географическими координатами, указанными в отношении участка недр 6 в подпункте 3 пункта 1 статьи 333.45 Налогового кодекса Российской Федерации 113
участок недр расположен полностью или частично в границах Тюменской области, Ханты-Мансийского автономного округа - Югры, Ямало-Ненецкого автономного округа, Республики Коми, в границах, ограниченных прямыми линиями, соединяющими по порядку точки с географическими координатами, указанными в отношении участка недр 7 в подпункте 3 пункта 1 статьи 333.45 Налогового кодекса Российской Федерации 114
участок недр расположен полностью или частично в границах Тюменской области, Ханты-Мансийского автономного округа - Югры, Ямало-Ненецкого автономного округа, Республики Коми, в границах, ограниченных прямыми линиями, соединяющими по порядку точки с географическими координатами, указанными в отношении участка недр 8 в подпункте 3 пункта 1 статьи 333.45 Налогового кодекса Российской Федерации 115
участок недр расположен полностью или частично в границах Тюменской области, Ханты-Мансийского автономного округа - Югры, Ямало-Ненецкого автономного округа, Республики Коми, в границах, ограниченных прямыми линиями, соединяющими по порядку точки с географическими координатами, указанными в отношении участка недр 9 в подпункте 3 пункта 1 статьи 333.45 Налогового кодекса Российской Федерации 116
участок недр расположен полностью или частично в границах Тюменской области, Ханты-Мансийского автономного округа - Югры, Ямало-Ненецкого автономного округа, Республики Коми, в границах, ограниченных прямыми линиями, соединяющими по порядку точки с географическими координатами, указанными в отношении участка недр 10 в подпункте 3 пункта 1 статьи 333.45 Налогового кодекса Российской Федерации 117
участок недр расположен полностью или частично в границах Тюменской области, Ханты-Мансийского автономного округа - Югры, Ямало-Ненецкого автономного округа, Республики Коми, в границах, ограниченных прямыми линиями, соединяющими по порядку точки с географическими координатами, указанными в отношении участка недр 11 в подпункте 3 пункта 1 статьи 333.45 Налогового кодекса Российской Федерации 118
участок недр расположен полностью или частично в границах Тюменской области, Ханты-Мансийского автономного округа - Югры, Ямало-Ненецкого автономного округа, Республики Коми, в границах, ограниченных прямыми линиями, соединяющими по порядку точки с географическими координатами, указанными в отношении участка недр 12 в подпункте 3 пункта 1 статьи 333.45 Налогового кодекса Российской Федерации 119
участок недр расположен полностью или частично в границах Тюменской области, Ханты-Мансийского автономного округа - Югры, Ямало-Ненецкого автономного округа, Республики Коми, в границах, ограниченных прямыми линиями, соединяющими по порядку точки с географическими координатами, указанными в отношении участка недр 13 в подпункте 3 пункта 1 статьи 333.45 Налогового кодекса Российской Федерации 120
участок недр расположен полностью или частично в границах Тюменской области, Ханты-Мансийского автономного округа - Югры, Ямало-Ненецкого автономного округа, Республики Коми, в границах, ограниченных прямыми линиями, соединяющими по порядку точки с географическими координатами, указанными в отношении участка недр 14 в подпункте 3 пункта 1 статьи 333.45 Налогового кодекса Российской Федерации 121
участок недр расположен полностью или частично в границах Тюменской области, Ханты-Мансийского автономного округа - Югры, Ямало-Ненецкого автономного округа, Республики Коми, в границах, ограниченных прямыми линиями, соединяющими по порядку точки с географическими координатами, указанными в отношении участка недр 15 в подпункте 3 пункта 1 статьи 333.45 Налогового кодекса Российской Федерации 122
участок недр расположен полностью или частично в границах Тюменской области, Ханты-Мансийского автономного округа - Югры, Ямало-Ненецкого автономного округа, Республики Коми, в границах, ограниченных прямыми линиями, соединяющими по порядку точки с географическими координатами, указанными в отношении участка недр 16 в подпункте 3 пункта 1 статьи 333.45 Налогового кодекса Российской Федерации 123
участок недр расположен полностью или частично в границах Тюменской области, Ханты-Мансийского автономного округа - Югры, Ямало-Ненецкого автономного округа, Республики Коми, в границах, ограниченных прямыми линиями, соединяющими по порядку точки с географическими координатами, указанными в отношении участка недр 17 в подпункте 3 пункта 1 статьи 333.45 Налогового кодекса Российской Федерации 124
участок недр расположен полностью или частично в границах Тюменской области, Ханты-Мансийского автономного округа - Югры, Ямало-Ненецкого автономного округа, Республики Коми, в границах, ограниченных прямыми линиями, соединяющими по порядку точки с географическими координатами, указанными в отношении участка недр 18 в подпункте 3 пункта 1 статьи 333.45 Налогового кодекса Российской Федерации 125
участок недр расположен полностью или частично в границах Тюменской области, Ханты-Мансийского автономного округа - Югры, Ямало-Ненецкого автономного округа, Республики Коми, в границах, ограниченных прямыми линиями, соединяющими по порядку точки с географическими координатами, указанными в отношении участка недр 19 в подпункте 3 пункта 1 статьи 333.45 Налогового кодекса Российской Федерации 126
участок недр расположен полностью или частично в границах Тюменской области, Ханты-Мансийского автономного округа - Югры, Ямало-Ненецкого автономного округа, Республики Коми, в границах, ограниченных прямыми линиями, соединяющими по порядку точки с географическими координатами, указанными в отношении участка недр 20 в подпункте 3 пункта 1 статьи 333.45 Налогового кодекса Российской Федерации 127
участок недр расположен полностью или частично в границах Тюменской области, Ханты-Мансийского автономного округа - Югры, Ямало-Ненецкого автономного округа, Республики Коми, в границах, ограниченных прямыми линиями, соединяющими по порядку точки с географическими координатами, указанными в отношении участка недр 21 в подпункте 3 пункта 1 статьи 333.45 Налогового кодекса Российской Федерации 128
участок недр расположен полностью или частично в границах Тюменской области, Ханты-Мансийского автономного округа - Югры, Ямало-Ненецкого автономного округа, Республики Коми, в границах, ограниченных прямыми линиями, соединяющими по порядку точки с географическими координатами, указанными в отношении участка недр 22 в подпункте 3 пункта 1 статьи 333.45 Налогового кодекса Российской Федерации 129
участок недр расположен полностью или частично в границах Тюменской области, Ханты-Мансийского автономного округа - Югры, Ямало-Ненецкого автономного округа, Республики Коми, в границах, ограниченных прямыми линиями, соединяющими по порядку точки с географическими координатами, указанными в отношении участка недр 23 в подпункте 3 пункта 1 статьи 333.45 Налогового кодекса Российской Федерации 130
участок недр расположен полностью или частично в границах Тюменской области, Ханты-Мансийского автономного округа - Югры, Ямало-Ненецкого автономного округа, Республики Коми, в границах, ограниченных прямыми линиями, соединяющими по порядку точки с географическими координатами, указанными в отношении участка недр 24 в подпункте 3 пункта 1 статьи 333.45 Налогового кодекса Российской Федерации 131
участок недр расположен полностью или частично в границах Тюменской области, Ханты-Мансийского автономного округа - Югры, Ямало-Ненецкого автономного округа, Республики Коми, в границах, ограниченных прямыми линиями, соединяющими по порядку точки с географическими координатами, указанными в отношении участка недр 25 в подпункте 3 пункта 1 статьи 333.45 Налогового кодекса Российской Федерации 132
участок недр расположен полностью или частично в границах Тюменской области, Ханты-Мансийского автономного округа - Югры, Ямало-Ненецкого автономного округа, Республики Коми, в границах, ограниченных прямыми линиями, соединяющими по порядку точки с географическими координатами, указанными в отношении участка недр 26 в подпункте 3 пункта 1 статьи 333.45 Налогового кодекса Российской Федерации 133
участок недр расположен полностью или частично в границах Тюменской области, Ханты-Мансийского автономного округа - Югры, Ямало-Ненецкого автономного округа, Республики Коми, в границах, ограниченных прямыми линиями, соединяющими по порядку точки с географическими координатами, указанными в отношении участка недр 27 в подпункте 3 пункта 1 статьи 333.45 Налогового кодекса Российской Федерации 134
участок недр расположен полностью или частично в границах Тюменской области, Ханты-Мансийского автономного округа - Югры, Ямало-Ненецкого автономного округа, Республики Коми, в границах, ограниченных прямыми линиями, соединяющими по порядку точки с географическими координатами, указанными в отношении участка недр 28 в подпункте 3 пункта 1 статьи 333.45 Налогового кодекса Российской Федерации 135
участок недр расположен полностью или частично в границах Тюменской области, Ханты-Мансийского автономного округа - Югры, Ямало-Ненецкого автономного округа, Республики Коми, в границах, ограниченных прямыми линиями, соединяющими по порядку точки с географическими координатами, указанными в отношении участка недр 29 в подпункте 3 пункта 1 статьи 333.45 Налогового кодекса Российской Федерации 136
участок недр расположен полностью или частично в границах Тюменской области, Ханты-Мансийского автономного округа - Югры, Ямало-Ненецкого автономного округа, Республики Коми, в границах, ограниченных прямыми линиями, соединяющими по порядку точки с географическими координатами, указанными в отношении участка недр 30 в подпункте 3 пункта 1 статьи 333.45 Налогового кодекса Российской Федерации 137
участок недр расположен полностью или частично в границах Тюменской области, Ханты-Мансийского автономного округа - Югры, Ямало-Ненецкого автономного округа, Республики Коми, в границах, ограниченных прямыми линиями, соединяющими по порядку точки с географическими координатами, указанными в отношении участка недр 31 в подпункте 3 пункта 1 статьи 333.45 Налогового кодекса Российской Федерации 138
участок недр расположен полностью или частично в границах Тюменской области, Ханты-Мансийского автономного округа - Югры, Ямало-Ненецкого автономного округа, Республики Коми, в границах, ограниченных прямыми линиями, соединяющими по порядку точки с географическими координатами, указанными в отношении участка недр 32 в подпункте 3 пункта 1 статьи 333.45 Налогового кодекса Российской Федерации 139
участок недр расположен полностью или частично в границах Тюменской области, Ханты-Мансийского автономного округа - Югры, Ямало-Ненецкого автономного округа, Республики Коми, в границах, ограниченных прямыми линиями, соединяющими по порядку точки с географическими координатами, указанными в отношении участка недр 33 в подпункте 3 пункта 1 статьи 333.45 Налогового кодекса Российской Федерации 140
участок недр расположен полностью или частично в границах Тюменской области, Ханты-Мансийского автономного округа - Югры, Ямало-Ненецкого автономного округа, Республики Коми, в границах, ограниченных прямыми линиями, соединяющими по порядку точки с географическими координатами, указанными в отношении участка недр 34 в подпункте 3 пункта 1 статьи 333.45 Налогового кодекса Российской Федерации 141
участок недр расположен полностью или частично в границах Тюменской области, Ханты-Мансийского автономного округа - Югры, Ямало-Ненецкого автономного округа, Республики Коми, в границах, ограниченных прямыми линиями, соединяющими по порядку точки с географическими координатами, указанными в отношении участка недр 35 в подпункте 3 пункта 1 статьи 333.45 Налогового кодекса Российской Федерации 142
участок недр расположен полностью или частично в границах Тюменской области, Ханты-Мансийского автономного округа - Югры, Ямало-Ненецкого автономного округа, Республики Коми, в границах, ограниченных прямыми линиями, соединяющими по порядку точки со следующими географическими координатами, указанными в отношении участка недр 1 в подпункте 4 пункта 1 статьи 333.45 Налогового кодекса Российской Федерации 143
участок недр расположен полностью или частично в границах Тюменской области, Ханты-Мансийского автономного округа - Югры, Ямало-Ненецкого автономного округа, Республики Коми, в границах, ограниченных прямыми линиями, соединяющими по порядку точки со следующими географическими координатами, указанными в отношении участка недр 2 в подпункте 4 пункта 1 статьи 333.45 Налогового кодекса Российской Федерации 144
участок недр расположен полностью или частично в границах Тюменской области, Ханты-Мансийского автономного округа - Югры, Ямало-Ненецкого автономного округа, Республики Коми, в границах, ограниченных прямыми линиями, соединяющими по порядку точки со следующими географическими координатами, указанными в отношении участка недр 3 в подпункте 4 пункта 1 статьи 333.45 Налогового кодекса Российской Федерации 145
участок недр расположен полностью или частично в границах Тюменской области, Ханты-Мансийского автономного округа - Югры, Ямало-Ненецкого автономного округа, Республики Коми, в границах, ограниченных прямыми линиями, соединяющими по порядку точки со следующими географическими координатами, указанными в отношении участка недр 4 в подпункте 4 пункта 1 статьи 333.45 Налогового кодекса Российской Федерации 146
участок недр расположен полностью или частично в границах Тюменской области, Ханты-Мансийского автономного округа - Югры, Ямало-Ненецкого автономного округа, Республики Коми, в границах, ограниченных прямыми линиями, соединяющими по порядку точки со следующими географическими координатами, указанными в отношении участка недр 5 в подпункте 4 пункта 1 статьи 333.45 Налогового кодекса Российской Федерации 147
участок недр расположен полностью или частично в границах Тюменской области, Ханты-Мансийского автономного округа - Югры, Ямало-Ненецкого автономного округа, Республики Коми, в границах, ограниченных прямыми линиями, соединяющими по порядку точки со следующими географическими координатами, указанными в отношении участка недр 6 в подпункте 4 пункта 1 статьи 333.45 Налогового кодекса Российской Федерации 148
участок недр расположен полностью или частично в границах Тюменской области, Ханты-Мансийского автономного округа - Югры, Ямало-Ненецкого автономного округа, Республики Коми, в границах, ограниченных прямыми линиями, соединяющими по порядку точки со следующими географическими координатами, указанными в отношении участка недр 7 в подпункте 4 пункта 1 статьи 333.45 Налогового кодекса Российской Федерации 149
участок недр расположен полностью или частично в границах Тюменской области, Ханты-Мансийского автономного округа - Югры, Ямало-Ненецкого автономного округа, Республики Коми, в границах, ограниченных прямыми линиями, соединяющими по порядку точки со следующими географическими координатами, указанными в отношении участка недр 8 в подпункте 4 пункта 1 статьи 333.45 Налогового кодекса Российской Федерации 150
участок недр расположен полностью или частично в границах Тюменской области, Ханты-Мансийского автономного округа - Югры, Ямало-Ненецкого автономного округа, Республики Коми, в границах, ограниченных прямыми линиями, соединяющими по порядку точки со следующими географическими координатами, указанными в отношении участка недр 9 в подпункте 4 пункта 1 статьи 333.45 Налогового кодекса Российской Федерации 151
участок недр расположен полностью или частично в границах Тюменской области, Ханты-Мансийского автономного округа - Югры, Ямало-Ненецкого автономного округа, Республики Коми, в границах, ограниченных прямыми линиями, соединяющими по порядку точки со следующими географическими координатами, указанными в отношении участка недр 10 в подпункте 4 пункта 1 статьи 333.45 Налогового кодекса Российской Федерации 152
участок недр расположен полностью или частично в границах Тюменской области, Ханты-Мансийского автономного округа - Югры, Ямало-Ненецкого автономного округа, Республики Коми, в границах, ограниченных прямыми линиями, соединяющими по порядку точки со следующими географическими координатами, указанными в отношении участка недр 11 в подпункте 4 пункта 1 статьи 333.45 Налогового кодекса Российской Федерации 153

Код основание восстановления фактических расходов

Наименование Код
Реализация или иное выбытие объекта амортизируемого имущества, за исключением его ликвидации, до истечения трех последовательных налоговых периодов после налогового периода, в котором такой объект был введен в эксплуатацию 010
Перевод объекта амортизируемого имущества на консервацию (за исключением объектов, переведенных на консервацию в случаях и порядке, которые установлены правилами промышленной безопасности законодательства Российской Федерации), реконструкцию или модернизацию (за исключением случаев, если объекты в процессе реконструкции или модернизации продолжают использоваться в деятельности налогоплательщика) продолжительностью свыше шести месяцев до истечения трех последовательных налоговых периодов после налогового периода, в котором такой объект был введен в эксплуатацию 020
Объект амортизируемого имущества не был введен в эксплуатацию до истечения трех последовательных налоговых периодов (семи последовательных налоговых периодов для объектов амортизируемого имущества, фактические расходы (суммы, составляющие фактические расходы) в отношении которых были учтены в период применения при исчислении налога на добычу полезных ископаемых в отношении нефти, добытой на участке недр, коэффициента Кг, установленного статьей 342.6 Кодекса, со значением менее 1 и (или) в ретроспективном периоде, указанном в пункте 1 статьи 333.52 Кодекса, - по участкам недр, предусмотренным подпунктами 1, 2 и 4 пункта 1 статьи 333.45 Кодекса) после налогового периода, в котором были учтены такие расходы. 030

Коды месяцев, в отношении которых производится расчет

январь 01
февраль 02
март 03
апрель 04
май 05
июнь 06
июль 07
август 08
сентябрь 09
октябрь 10
ноябрь 11
декабрь 12

Приложение N 3
к письму ФНС России
от "__" ______ 2018 г. N ___

РЕКОМЕНДУЕМЫЙ ФОРМАТ ПРЕДСТАВЛЕНИЯ НАЛОГОВОЙ ДЕКЛАРАЦИИ ПО НАЛОГУ НА ДОПОЛНИТЕЛЬНЫЙ ДОХОД ОТ ДОБЫЧИ УГЛЕВОДОРОДНОГО СЫРЬЯ В ЭЛЕКТРОННОЙ ФОРМЕ

I. ОБЩИЕ СВЕДЕНИЯ

1. Настоящий формат описывает требования к XML файлам (далее - файлам обмена) передачи в электронной форме налоговой декларации по налогу на дополнительный доход от добычи углеводородного сырья в налоговые органы.

2. Номер версии настоящего формата 5.01, часть CCXIX.

II. ОПИСАНИЕ ФАЙЛА ОБМЕНА

3. Имя файла обмена должно иметь следующий вид:

R_T_A_K_O_GGGGMMDD_N, где:

R_T - префикс, принимающий значение NO_NDDUGL;

A_K - идентификатор получателя информации, где: A - идентификатор получателя, которому направляется файл обмена, K - идентификатор конечного получателя, для которого предназначена информация из данного файла обмена <1>. Каждый из идентификаторов (A и K) имеет вид для налоговых органов - четырехразрядный код налогового органа;

<1> Передача файла от отправителя к конечному получателю (K) может осуществляться в несколько этапов через другие налоговые органы, осуществляющие передачу файла на промежуточных этапах, которые обозначаются идентификатором A. В случае передачи файла от отправителя к конечному получателю при отсутствии налоговых органов, осуществляющих передачу на промежуточных этапах, значения идентификаторов A и K совпадают.

O - идентификатор отправителя информации, имеет вид:

для организаций - девятнадцатиразрядный код (идентификационный номер налогоплательщика (далее - ИНН) и код причины постановки на учет (далее - КПП) организации (обособленного подразделения);

GGGG - год формирования передаваемого файла, MM - месяц, DD - день;

N - идентификационный номер файла (длина - от 1 до 36 знаков. Идентификационный номер файла должен обеспечивать уникальность файла).

Расширение имени файла - xml. Расширение имени файла может указываться как строчными, так и прописными буквами.

Параметры первой строки файла обмена

Первая строка XML файла должна иметь следующий вид:

<?xml version ="1.0" encoding ="windows-1251"?>

Имя файла, содержащего XML схему файла обмена, должно иметь следующий вид:

NO_NDDUGL_1_219_00_05_01_xx, где xx - номер версии схемы.

Расширение имени файла - xsd.

XML схема файла обмена приводится отдельным файлом и размещается на сайте Федеральной налоговой службы.

4. Логическая модель файла обмена представлена в виде диаграммы структуры файла обмена на рисунке 1 настоящего формата. Элементами логической модели файла обмена являются элементы и атрибуты XML файла. Перечень структурных элементов логической модели файла обмена и сведения о них приведены в таблицах 4.1 - 4.30 настоящего формата.

Для каждого структурного элемента логической модели файла обмена приводятся следующие сведения:

наименование элемента. Приводится полное наименование элемента <2>;

<2> В строке таблицы могут быть описаны несколько элементов, наименования которых разделены символом "|". Такая форма записи применяется при наличии в файле обмена только одного элемента из описанных в этой строке.

сокращенное наименование (код) элемента. Приводится сокращенное наименование элемента. Синтаксис сокращенного наименования должен удовлетворять спецификации XML;

признак типа элемента. Может принимать следующие значения: "С" - сложный элемент логической модели (содержит вложенные элементы), "П" - простой элемент логической модели, реализованный в виде элемента XML файла, "А" - простой элемент логической модели, реализованный в виде атрибута элемента XML файла. Простой элемент логической модели не содержит вложенные элементы;

формат элемента. Формат элемента представляется следующими условными обозначениями: T - символьная строка; N - числовое значение (целое или дробное).

Формат символьной строки указывается в виде T(n-k) или T(=k), где: n - минимальное количество знаков, k - максимальное количество знаков, символ "-" - разделитель, символ "=" означает фиксированное количество знаков в строке. В случае, если минимальное количество знаков равно 0, формат имеет вид T(0-k). В случае, если максимальное количество знаков не ограничено, формат имеет вид T(n-).

Формат числового значения указывается в виде N(m.k), где: m - максимальное количество знаков в числе, включая знак (для отрицательного числа), целую и дробную часть числа без разделяющей десятичной точки, k - максимальное число знаков дробной части числа. Если число знаков дробной части числа равно 0 (то есть число целое), то формат числового значения имеет вид N(m).

Для простых элементов, являющихся базовыми в XML, например, элемент с типом "date", поле "Формат элемента" не заполняется. Для таких элементов в поле "Дополнительная информация" указывается тип базового элемента;

признак обязательности элемента определяет обязательность наличия элемента (совокупности наименования элемента и его значения) в файле обмена. Признак обязательности элемента может принимать следующие значения: "О" - наличие элемента в файле обмена обязательно; "Н" - наличие элемента в файле обмена необязательно, то есть элемент может отсутствовать. Если элемент принимает ограниченный перечень значений (по классификатору, кодовому словарю и тому подобному), то признак обязательности элемента дополняется символом "К". Например, "ОК". В случае, если количество реализаций элемента может быть более одной, то признак обязательности элемента дополняется символом "М". Например, "НМ" или "ОКМ".

К вышеперечисленным признакам обязательности элемента может добавляться значение "У" в случае описания в XML схеме условий, предъявляемых к элементу в файле обмена, описанных в графе "Дополнительная информация". Например, "НУ" или "ОКУ";

дополнительная информация содержит, при необходимости, требования к элементу файла обмена, не указанные ранее. Для сложных элементов указывается ссылка на таблицу, в которой описывается состав данного элемента. Для элементов, принимающих ограниченный перечень значений из классификатора (кодового словаря и тому подобного), указывается соответствующее наименование классификатора (кодового словаря и тому подобного) или приводится перечень возможных значений. Для классификатора (кодового словаря и тому подобного) может указываться ссылка на его местонахождение. Для элементов, использующих пользовательский тип данных, указывается наименование типового элемента.

Рисунок 1. Диаграмма структуры файла обмена

Таблица 4.1

Наименование элемента Сокращенное наименование (код) элемента Признак типа элемента Формат элемента Признак обязательности элемента Дополнительная информация
Идентификатор файла ИдФайл A T(1-255) ОУ Содержит (повторяет) имя сформированного файла (без расширения)
Версия программы, с помощью которой сформирован файл ВерсПрог A T(1-40) О
Версия формата ВерсФорм A T(1-5) О Принимает значение: 5.01
Состав и структура документа Документ С О Состав элемента представлен в таблице 4.2

Таблица 4.2

Состав и структура документа (Документ)

Наименование элемента Сокращенное наименование (код) элемента Признак типа элемента Формат элемента Признак обязательности элемента Дополнительная информация
Код формы отчетности по КНД КНД А T(=7) ОК Типовой элемент <КНДТип>.
Принимает значение: 1151029
Дата формирования документа ДатаДок А T(=10) О Типовой элемент <ДатаТип>.
Дата в формате ДД.ММ.ГГГГ
Налоговый (отчетный) период Период А T(=2) ОК Принимает значения в соответствии с приложением N 1 "Коды, определяющие отчетный (налоговый) период" к Порядку заполнения налоговой декларации по налогу на дополнительный доход от добычи углеводородного сырья (далее - Порядок заполнения), а именно:
21 - первый квартал |
31 - полугодие |
33 - девять месяцев |
34 - год |
51 - первый квартал при реорганизации (ликвидации) организации |
52 - полугодие при реорганизации (ликвидации) организации |
53 - девять месяцев при реорганизации (ликвидации) организации |
90 - год при реорганизации (ликвидации) организации
Отчетный год ОтчетГод А О Типовой элемент <xs:gYear>.
Год в формате ГГГГ
Код налогового органа КодНО А T(=4) ОК Типовой элемент <СОНОТип>
Номер корректировки НомКорр А N(3) О Принимает значение:
0 - первичный документ,
1 - 999 - номер корректировки для корректирующего документа
Код места, по которому представляется документ ПоМесту А T(=3) ОК Принимает значения в соответствии с приложением N 1 "Коды представления налоговой декларации по налогу на дополнительный доход" к Порядку заполнения, а именно:
213 - по месту учета в качестве крупнейшего налогоплательщика |
214 - по месту нахождения российской организации, не являющейся крупнейшим налогоплательщиком |
215 - по месту нахождения правопреемника, не являющегося крупнейшим налогоплательщиком |
216 - по месту учета правопреемника, являющегося крупнейшим налогоплательщиком |
331 - по месту осуществления деятельности иностранной организации через отделение иностранной организации
Сведения о налогоплательщике СвНП С О Состав элемента представлен в таблице 4.3
Лицо, подписавшее документ Подписант С О Состав элемента представлен в таблице 4.6
Налоговая декларация по налогу на дополнительный доход от добычи углеводородного сырья НДДУгл С О Состав элемента представлен в таблице 4.8

Таблица 4.3

Сведения о налогоплательщике (СвНП)

Наименование элемента Сокращенное наименование (код) элемента Признак типа элемента Формат элемента Признак обязательности элемента Дополнительная информация
Номер контактного телефона Тлф А T(1-20) Н
Налогоплательщик - организация НПЮЛ С О Состав элемента представлен в таблице 4.4

Таблица 4.4

Налогоплательщик - организация (НПЮЛ)

Наименование элемента Сокращенное наименование (код) элемента Признак типа элемента Формат элемента Признак обязательности элемента Дополнительная информация
Наименование организации НаимОрг А T(1-1000) О
ИНН организации ИННЮЛ А T(=10) О Типовой элемент <ИННЮЛТип>
КПП КПП А T(=9) О Типовой элемент <КППТип>
Сведения о реорганизованной (ликвидированной) организации СвРеоргЮЛ С Н Состав элемента представлен в таблице 4.5

Таблица 4.5

Сведения о реорганизованной (ликвидированной) организации (СвРеоргЮЛ)

Наименование элемента Сокращенное наименование (код) элемента Признак типа элемента Формат элемента Признак обязательности элемента Дополнительная информация
Код формы реорганизации (ликвидации) ФормРеорг А T(=1) ОК Принимает значения в соответствии с приложением N 1 "Коды форм реорганизации и код ликвидации организации" к Порядку заполнения, а именно:
0 - ликвидация |
1 - преобразование |
2 - слияние |
3 - разделение |
5 - присоединение |
6 - разделение с одновременным присоединением
ИНН реорганизованной организации ИННЮЛ А T(=10) НУ Типовой элемент <ИННЮЛТип>.
Элемент обязателен при
<ФормРеорг> = 1 | 2 | 3 | 5 | 6
КПП реорганизованной организации КПП А T(=9) НУ Типовой элемент <КППТип>.
Элемент обязателен при
<ФормРеорг> = 1 | 2 | 3 | 5 | 6

Таблица 4.6

Лицо, подписавшее документ (Подписант)

Наименование элемента Сокращенное наименование (код) элемента Признак типа элемента Формат элемента Признак обязательности элемента Дополнительная информация
Признак лица, подписавшего документ ПрПодп А T(=1) ОК Принимает значение:
1 - налогоплательщик |
2 - представитель налогоплательщика
Фамилия, имя, отчество ФИО С О Типовой элемент <ФИОТип>.
Состав элемента представлен в таблице 4.30
Сведения о представителе налогоплательщика СвПред С НУ Состав элемента представлен в таблице 4.7.
Элемент обязателен при <ПрПодп> = 2

Таблица 4.7

Сведения о представителе налогоплательщика (СвПред)

Наименование элемента Сокращенное наименование (код) элемента Признак типа элемента Формат элемента Признак обязательности элемента Дополнительная информация
Наименование и реквизиты документа, подтверждающего полномочия представителя налогоплательщика НаимДок А T(1-120) О
Наименование организации - представителя налогоплательщика НаимОрг А T(1-1000) Н

Таблица 4.8

Налоговая декларация по налогу на дополнительный доход от добычи углеводородного сырья (НДДУгл)

Наименование элемента Сокращенное наименование (код) элемента Признак типа элемента Формат элемента Признак обязательности элемента Дополнительная информация
Сумма налога, подлежащая уплате в бюджет, по данным налогоплательщика СумНалПУ С ОМ Состав элемента представлен в таблице 4.9
Расчет налога РасчНал С ОМ Состав элемента представлен в таблице 4.11

Таблица 4.9

Сумма налога, подлежащая уплате в бюджет, по данным налогоплательщика (СумНалПУ)

Наименование элемента Сокращенное наименование (код) элемента Признак типа элемента Формат элемента Признак обязательности элемента Дополнительная информация
Код бюджетной классификации КБК А T(=20) ОК Типовой элемент <КБКТип>.
Принимает значение в соответствии с Классификатором кодов классификации доходов бюджетов Российской Федерации
Сумма налога, подлежащая уплате в бюджет, по коду ОКТМО СумНалПУ_МО С ОМ Состав элемента представлен в таблице 4.10

Таблица 4.10

Сумма налога, подлежащая уплате в бюджет, по коду ОКТМО (СумНалПУ_МО)

Наименование элемента Сокращенное наименование (код) элемента Признак типа элемента Формат элемента Признак обязательности элемента Дополнительная информация
Код по ОКТМО ОКТМО А T(=8) |
T(=11)
ОК Типовой элемент <ОКТМОТип>.
Принимает значение в соответствии с Общероссийский классификатором территорий муниципальных образований
Сумма налога к доплате в рублях/Сумма налога к уменьшению в рублях (со знаком "-") НалПУ А N(15) О Сумма налога, начисленная к уменьшению, указывается со знаком "-"

Таблица 4.11

Расчет налога (РасчНал)

Наименование элемента Сокращенное наименование (код) элемента Признак типа элемента Формат элемента Признак обязательности элемента Дополнительная информация
Серия лицензии на пользование недрами СерЛицНедр А T(=3) О
Номер лицензии на пользование недрами НомЛицНедр А T(=5) О
Вид лицензии на пользование недрами ВидЛицНедр А T(=2) О
Наименование участка недр НаимУчНедр А T(1-255) О
Коэффициент Кг КоэфКг А N(3.2) О
Сумма убытка или части убытка, уменьшающего налоговую базу за отчетный (налоговый) период СумУбУмНал А N(15) Н
Налоговая база НалБаза А N(15) О
Ставка налога (%) НалСтав А N(2) О
Сумма исчисленного налога СумИсчНал А N(15) О
Минимальный налог МинНал А N(15) О
Сумма начисленных авансовых платежей за предыдущий отчетный период СумНачПлат А N(15) О
Код основания налогообложения участка недр КодОсн П T(=3) ОКМ Принимает значения в соответствии с приложением N 2 "Коды оснований налогообложения участка недр налогом на дополнительный доход" к Порядку заполнения
Расчетная выручка РасчВыр С О Состав элемента представлен в таблице 4.12
Фактические расходы ФактРасх С О Состав элемента представлен в таблице 4.13
Расчетные расходы РасчРасх С О Состав элемента представлен в таблице 4.14
Восстановленные фактические расходы ВосстФактРасх С Н Состав элемента представлен в таблице 4.15
Итого дополнительный доход | ИтогоДопДох П N(15) О
Итого убыток ИтогоУб П N(15) О
Сумма налога к доплате | СумНалДоп П N(15) О
Сумма налога к уменьшению СумНалУм П N(15) О
Код по ОКТМО ОКТМО П T(=8) |
T(=11)
ОКМ Типовой элемент <ОКТМОТип>.
Принимает значение в соответствии с Общероссийский классификатором территорий муниципальных образований
Расчетная выручка от добычи углеводородного сырья на участке недр РасчВырДоб С НМ Состав элемента представлен в таблице 4.16
Фактические расходы по добыче углеводородного сырья на участке недр ФактРасхДоб С НМ Состав элемента представлен в таблице 4.17
Расчетные расходы по добыче углеводородного сырья на участке недр РасчРасхДоб С НМ Состав элемента представлен в таблице 4.21
Расходы, подлежащие восстановлению в отчетном (налоговом) периоде РасхПодлВосст С Н Состав элемента представлен в таблице 4.22
Расчет суммы убытка или части убытка, уменьшающего налоговую базу РасчСумУб С Н Состав элемента представлен в таблице 4.24
Расчет суммы исторического убытка РасчСумИстУб С НМ Состав элемента представлен в таблице 4.27
Расчет минимального налога за отчетный (налоговый) период РасчМинНал С Н Состав элемента представлен в таблице 4.28

Таблица 4.12

Расчетная выручка (РасчВыр)

Наименование элемента Сокращенное наименование (код) элемента Признак типа элемента Формат элемента Признак обязательности элемента Дополнительная информация
Расчетная выручка - всего РасчВырВсего А N(15) О
Расчетная выручка за первый месяц отчетного периода РасчВыр1Мес А N(15) О
Расчетная выручка за второй месяц отчетного периода РасчВыр2Мес А N(15) О
Расчетная выручка за третий месяц отчетного периода РасчВыр3Мес А N(15) О
Расчетная выручка за предыдущие отчетные периоды РасчВырПред А N(15) О
Доходы, полученные в текущем отчетном периоде от деятельности по сдаче в аренду лицу, оказывающему услуги (выполняющему работы) налогоплательщику ДохАрендТек А N(15) О
Доходы, полученные в предыдущих отчетных периодах от деятельности по сдаче в аренду лицу, оказывающему услуги (выполняющему работы) налогоплательщику ДохАрендПред А N(15) О

Таблица 4.13

Фактические расходы (ФактРасх)

Наименование элемента Сокращенное наименование (код) элемента Признак типа элемента Формат элемента Признак обязательности элемента Дополнительная информация
Фактические расходы - всего ФактРасхВсего А N(15) О
Фактические расходы за первый месяц отчетного периода ФактРасх1Мес А N(15) О
Фактические расходы за второй месяц отчетного периода ФактРасх2Мес А N(15) О
Фактические расходы за третий месяц отчетного периода ФактРасх3Мес А N(15) О
Фактические расходы за предыдущие отчетные периоды ФактРасхПред А N(15) О

Таблица 4.14

Расчетные расходы (РасчРасх)

Наименование элемента Сокращенное наименование (код) элемента Признак типа элемента Формат элемента Признак обязательности элемента Дополнительная информация
Расчетные расходы - всего РасчРасхВсего А N(15) О
Расчетные расходы за первый месяц отчетного периода РасчРасх1Мес А N(15) О
Расчетные расходы за второй месяц отчетного периода РасчРасх2Мес А N(15) О
Расчетные расходы за третий месяц отчетного периода РасчРасх3Мес А N(15) О
Расчетные расходы за предыдущие отчетные периоды РасчРасхПред А N(15) О

Таблица 4.15

Восстановленные фактические расходы (ВосстФактРасх)

Наименование элемента Сокращенное наименование (код) элемента Признак типа элемента Формат элемента Признак обязательности элемента Дополнительная информация
Восстановленные фактические расходы - всего ВосстФактРасхВсего А N(15) Н
Восстановленные фактические расходы за отчетный период ВосстФактРасхОтч А N(15) Н
Восстановленные фактические расходы за предыдущие отчетные периоды ВосстФактРасхПред А N(15) Н
Доходы предыдущих отчетных (налоговых) периодов ДохПредПер А N(15) Н
Расходы предыдущих отчетных (налоговых) периодов РасхПредПер А N(15) Н

Таблица 4.16

Расчетная выручка от добычи углеводородного сырья на участке недр (РасчВырДоб)

Наименование элемента Сокращенное наименование (код) элемента Признак типа элемента Формат элемента Признак обязательности элемента Дополнительная информация
Месяц отчетного периода ОтчетМес А T(=2) ОК Принимает значения в соответствии с приложением N 2 "Коды месяцев в отношении которых производится расчет" к Порядку заполнения, а именно:
01 - январь |
02 - февраль |
03 - март |
04 - апрель |
05 - май |
06 - июнь |
07 - июль |
08 - август |
09 - сентябрь |
10 - октябрь |
11 - ноябрь |
12 - декабрь
Расчетная выручка (доходы) (Вр-месяц) (в рублях) РасчВыр А N(15) О
Средний уровень цен марки "Юралс" за месяц (Цнефть) (в долларах США) СрУрЦен А N(7.4) О
Количество добытых за месяц нефти и газового конденсата (Vнк) (тонны) КолДобМесНеф А N(14.3) О
Среднее значение за месяц курса доллара США к рублю Российской Федерации (Р) СрЗначКурс А N(7.4) О
Коэффициент перевода тонн в баррели (Кн) КоэфПер А N(4.2) О
Код источника цены на природный газ КодИстЦен А T(=1) ОК Принимает значение:
1 - федеральный орган исполнительной власти |
2 - цена, указанная в договоре купли-продажи
Цена на газ природный, установленная в календарном месяце (Цгаз) (в рублях за тыс. м3) ЦенГазМес А N(9.4) О
Количество добытого газа природного за месяц (Vгаз) (тыс. м3) КолДобМесГаз A N(14.3) О
Коэффициент для попутного газа КоэфПопутГаз A N(3.2) О Принимает значение: 0.95
Цена на попутный газ (Цпнг) (в рублях за тыс. м3) ЦенПопутГаз A N(9.4) О
Количество добытого попутного газа (Vпнг) (тыс. м3) КолПопутГаз A N(14.3) О

Таблица 4.17

Фактические расходы по добыче углеводородного сырья на участке недр (ФактРасхДоб)

Наименование элемента Сокращенное наименование (код) элемента Признак типа элемента Формат элемента Признак обязательности элемента Дополнительная информация
Месяц отчетного периода ОтчетМес А T(=2) ОК Принимает значения в соответствии с приложением N 2 "Коды месяцев в отношении которых производится расчет" к Порядку заполнения, а именно:
01 - январь |
02 - февраль |
03 - март |
04 - апрель |
05 - май |
06 - июнь |
07 - июль |
08 - август |
09 - сентябрь |
10 - октябрь |
11 - ноябрь |
12 - декабрь
Фактические расходы по добыче углеводородного сырья на участке недр за месяц (в рублях) ФактРасхМес А N(15) О
Расходы на приобретение, сооружение, изготовление, доставку и доведения до состояния пригодного для использования амортизируемого имущества всего (в рублях) РасхАмортИмущ А N(15) О
Затраты на работы по достройке, дооборудованию, реконструкции, модернизации, техническому перевооружению объектов, относящихся к амортизируемому имуществу (в рублях) ЗатрОбАмортИмущ А N(15) О
Фактические расходы, связанные с производством и реализацией ФактРасхПроизв С О Состав элемента представлен в таблице 4.18
Расходы, указанные в подпункте 7 пункта 5 статьи 333.47 Налогового кодекса Российской Федерации Расх7.5.333.47 С Н Состав элемента представлен в таблице 4.19
Расходы, указанные в подпункте 10 пункта 3 статьи 333.47 Налогового кодекса Российской Федерации Расх10.3.333.47 С Н Состав элемента представлен в таблице 4.20
Официальный источник электронного документа содержит неточность: имеется ввиду подпункт 10 пункта 5 статьи 333.47 Налогового кодекса РФ.

Таблица 4.18

Фактические расходы, связанные с производством и реализацией (ФактРасхПроизв)

Наименование элемента Сокращенное наименование (код) элемента Признак типа элемента Формат элемента Признак обязательности элемента Дополнительная информация
Фактические расходы, связанные с производством и реализацией (в рублях) ФактРасхПроизвВс А N(15) О
Материальные расходы (в рублях) МатРасх А N(15) Н
Расходы на оплату труда (в рублях) РасхОплТруд А N(15) Н
Расходы на содержание и эксплуатацию, ремонт и техническое обслуживание основных средств и иного имущества, а также на поддержание их в исправном (актуальном) состоянии (в рублях) РасхОснСред А N(15) Н
Расходы на освоение природных ресурсов, включая разовые, регулярные и иные платежи за пользование недрами, предусмотренные законодательством о недрах Российской Федерации (в рублях) РасхОсвРес А N(15) Н
Расходы на научные исследования и опытно-конструкторские разработки (в рублях) РасхИсслРазр А N(15) Н
Расходы на обязательное и добровольное страхование (в рублях) РасхСтрах А N(15) Н

Таблица 4.19

Расходы, указанные в подпункте 7 пункта 5 статьи 333.47 Налогового кодекса Российской Федерации (Расх7.5.333.47)

Наименование элемента Сокращенное наименование (код) элемента Признак типа элемента Формат элемента Признак обязательности элемента Дополнительная информация
Расходы, указанные в подпункте 7 пункта 3 статьи 333.47 Налогового кодекса Российской Федерации всего (в рублях) Расх7.3.333.47Вс А N(15) Н
Официальный источник электронного документа содержит неточность: имеется ввиду подпункт 7 пункта 5 статьи 333.47 Налогового кодекса РФ.
Суммы налогов и сборов, таможенных пошлин и сборов, страховых взносов на обязательное пенсионное страхование, обязательное социальное страхование на случай временной нетрудоспособности и в связи с материнством, обязательное медицинское страхование, начисленные в установленном Налоговым кодексом Российской Федерации порядке, за исключением перечисленных в статье 270 Налогового кодекса Российской Федерации (в рублях) СумНалСбор А N(15) Н
Расходы на сертификацию продукции и услуг, а также на декларирование соответствия с участием третьей стороны (в рублях) РасхСертДекл А N(15) Н
Расходы по стандартизации с учетом положений пункта 5 статьи 264 Налогового кодекса Российской Федерации (в рублях) РасхСтанд А N(15) Н
Суммы комиссионных сборов и иных подобных расходов за выполненные сторонними организациями работы (предоставленные услуги) (в рублях) СумКомСбор А N(15) Н
Суммы выплаченных подъемных в пределах норм, установленных в соответствии с законодательством Российской Федерации (в рублях) СумВыплПодъем А N(15) Н
Расходы на обеспечение пожарной безопасности налогоплательщика в соответствии с законодательством Российской Федерации, расходы на содержание службы газоспасателей, расходы на услуги по охране имущества, обслуживанию охранно-пожарной сигнализации, расходы на приобретение услуг пожарной охраны и иных услуг охранной деятельности, в том числе услуг, оказываемых вневедомственной охраной при органах внутренних дел Российской Федерации в соответствии с законодательством Российской Федерации, а также расходы на содержание собственной службы безопасности по выполнению функций экономической защиты банковских и хозяйственных операций и сохранности материальных ценностей (за исключением расходов на экипировку, приобретение оружия и иных специальных средств защиты) (в рублях) РасхОбеспБезоп А N(15) Н
Расходы на обеспечение нормальных условий труда и мер по технике безопасности, предусмотренных законодательством Российской Федерации, расходы на гражданскую оборону в соответствии с законодательством Российской Федерации, а также расходы на лечение профессиональных заболеваний работников, занятых на работах с вредными или тяжелыми условиями труда, расходы, связанные с содержанием помещений и инвентаря здравпунктов, находящихся непосредственно на территории организации (в рублях) РасхОбеспУсл А N(15) Н
Расходы по набору работников, включая расходы на услуги специализированных организаций по подбору персонала (в рублях) РасхНабРаб А N(15) Н
Арендные (лизинговые) платежи за арендуемое (принятое в лизинг) имущество (в том числе земельные участки), а также расходы на приобретение имущества, переданного в лизинг (в рублях) РасхАрендПлат А N(15) Н
Плата, вносимая концессионером концеденту в период использования (эксплуатации) объекта концессионного соглашения (концессионная плата) (в рублях) КонцПлат А N(15) Н
Расходы на содержание служебного транспорта (автомобильного, железнодорожного, воздушного и иных видов транспорта). Расходы на компенсацию за использование для служебных поездок личных легковых автомобилей и мотоциклов в пределах норм, установленных Правительством Российской Федерации (в рублях) РасхСодТранс А N(15) Н
Расходы на командировки (в рублях) РасхКоманд А N(15) Н
Расходы на доставку от места жительства (сбора) до места работы и обратно работников, занятых в организациях, которые осуществляют свою деятельность вахтовым способом или в полевых (экспедиционных) условиях (в рублях) РасхДост А N(15) Н
Расходы на консультационные и иные аналогичные услуги (в рублях) РасхКонсульт А N(15) Н
Расходы на управление организацией или отдельными ее подразделениями, а также расходы на приобретение услуг по управлению организацией или ее отдельными подразделениями (в рублях) РасхУпрОрг А N(15) Н
Расходы на услуги по предоставлению труда работников (персонала) сторонними организациями для участия в производственной деятельности, в том числе в управлении производством, выполнении иных функций, связанных с производством и (или) реализацией продукции (работ, услуг) (в рублях) РасхСторОрг А N(15) Н
Расходы на обучение и прохождение независимой оценки квалификации на соответствие требованиям к квалификации работников налогоплательщика в порядке, предусмотренном пунктом 3 статьи 264 Налогового кодекса Российской Федерации (в рублях) РасхОбуч А N(15) Н
Расходы на канцелярские товары (в рублях) РасхКанц А N(15) Н
Расходы на почтовые, телефонные, телеграфные и другие подобные услуги, расходы на оплату услуг связи, вычислительных центров и банков, включая расходы на услуги факсимильной и спутниковой связи, электронной почты, а также информационных систем (СВИФТ, информационно-телекоммуникационная сеть "Интернет" и иные аналогичные системы) (в рублях) РасхСвязь А N(15) Н
Расходы, связанные с приобретением права на использование программ для ЭВМ и баз данных по договорам с правообладателем (по лицензионным и сублицензионным соглашениям) (в рублях) РасхПравЭВМ А N(15) Н
Расходы на текущее изучение (исследование) конъюнктуры рынка, сбор информации, непосредственно связанной с производством и реализацией товаров (работ, услуг) (в рублях) РасхИзучРын А N(15) Н
Расходы на содержание вахтовых и временных поселков, включая все объекты жилищно-коммунального и социально-бытового назначения, подсобных хозяйств и иных аналогичных служб, в организациях, осуществляющих свою деятельность вахтовым способом или работающих в полевых (экспедиционных) условиях (в рублях) РасхСодПос А N(15) Н
Расходы на подготовку и освоение новых производств, цехов и агрегатов (в рублях) РасхОсвПроизв А N(15) Н
Расходы, связанные с внедрением технологий производства, а также методов организации производства и управления (в рублях) РасхВнедрТехн А N(15) Н
Периодические (текущие) платежи за пользование правами на результаты интеллектуальной деятельности и правами на средства индивидуализации (в частности, правами, возникающими из патентов на изобретения, полезные модели, промышленные образцы) (в рублях) ПериодПлатПрав А N(15) Н
Платежи за регистрацию прав на недвижимое имущество и землю, сделок с указанными объектами, платежи за предоставление информации о зарегистрированных правах, оплата услуг уполномоченных органов и специализированных организаций по оценке имущества, изготовлению документов кадастрового и технического учета (инвентаризации) объектов недвижимости (в рублях) ПлатРегНедв А N(15) Н
Расходы по договорам гражданско-правового характера (включая договоры подряда), заключенным с индивидуальными предпринимателями, не состоящими в штате организации (в рублях) РасхДог А N(15) Н
Взносы по обязательному социальному страхованию от несчастных случаев на производстве и профессиональных заболеваний, производимые в соответствии с законодательством Российской Федерации (в рублях) ВзнСоцСтрах А N(15) Н
Потери от брака (в рублях) Брак А N(15) Н
Расходы, связанные с содержанием помещений объектов общественного питания, обслуживающих трудовые коллективы (включая суммы начисленной амортизации, расходы на проведение ремонта помещений, расходы на освещение, отопление, водоснабжение, электроснабжение, а также на топливо для приготовления пищи), если подобные расходы не учитываются в соответствии со статьей 275.1 Налогового кодекса Российской Федерации (в рублях) РасхОбщПит А N(15) Н
Расходы работодателя по выплате в соответствии с законодательством Российской Федерации пособия по временной нетрудоспособности, согласно подпункту 48.1 пункта 1 статьи 264 Налогового кодекса Российской Федерации (в рублях) РасхВыплПос А N(15) Н
Платежи (взносы) работодателей по договорам добровольного личного страхования, согласно подпункту 48.2 пункта 1 статьи 264 Налогового кодекса Российской Федерации (в рублях) ПлатДобрСтрах А N(15) Н
Расходы налогоплательщика, в пользу которого в установленном законодательством Российской Федерации порядке переходит право пользования участком недр, в виде компенсации расходов на освоение природных ресурсов, ранее осуществленных прежним владельцем лицензии на пользование этим участком недр в целях ее приобретения, в сумме фактических затрат налогоплательщика (в рублях) РасхПрав А N(15) Н
Расходы на хранение и транспортировку (доставку) добытых на участке недр нефти и газового конденсата, осуществляемые до коммерческого узла (коммерческих узлов) учета углеводородного сырья, на котором (которых) в соответствии с техническим проектом разработки месторождения производится передача добытого углеводородного сырья организациям, осуществляющим транспортировку (перевозку) нефти и газового конденсата по системе магистральных нефте- и газопроводов, железнодорожным и автомобильным транспортом, морскими, речными судами или судами смешанного (река - море) плавания, либо реализация углеводородного сырья третьим лицам без сдачи третьим лицам для транспортировки (в рублях) РасхХран А N(15) Н
Расходы на геолого-технические мероприятия, услуги по добыче и подъему углеводородного сырья, услуги геологии и геофизики, услуги по подготовке и доведению углеводородного сырья до качества, при котором такое сырье признается товаром в отношении налогоплательщика (в рублях) РасхГео А N(15) Н

Таблица 4.20

Расходы, указанные в подпункте 10 пункта 3 статьи 333.47 Налогового кодекса Российской Федерации (Расх10.3.333.47)

Официальный источник электронного документа содержит неточность: имеется ввиду подпункт 10 пункта 5 статьи 333.47 Налогового кодекса РФ.

Наименование элемента Сокращенное наименование (код) элемента Признак типа элемента Формат элемента Признак обязательности элемента Дополнительная информация
Расходы, указанные в подпункте 10 пункта 3 статьи 333.47 Налогового кодекса Российской Федерации всего (в рублях) Расх10.3.333.47Вс А N(15) Н
Расходы на ликвидацию выводимых из эксплуатации основных средств, на списание нематериальных активов, включая суммы недоначисленной в соответствии с установленным сроком полезного использования амортизации, а также расходы на ликвидацию объектов незавершенного строительства и иного имущества, монтаж которого не завершен (расходы на демонтаж, разборку, вывоз разобранного имущества), охрану недр и другие аналогичные работы, если иное не установлено статьей 267.4 Налогового кодекса Российской Федерации (в рублях) РасхЛикв А N(15) Н
Расходы, связанные с консервацией и расконсервацией производственных мощностей и объектов, в том числе затраты на содержание законсервированных производственных мощностей и объектов (в рублях) РасхКонс А N(15) Н
Расходы по операциям с тарой, если иное не предусмотрено положениями пункта 3 статьи 254 Налогового кодекса Российской Федерации (в рублях) РасхТара А N(15) Н
Расходы на проведение работ по мобилизационной подготовке, включая затраты на содержание мощностей и объектов, необходимых для выполнения мобилизационного плана, за исключением расходов на приобретение, создание, реконструкцию, модернизацию, техническое перевооружение амортизируемого имущества, относящегося к мобилизационным мощностям (в рублях) РасхМобПодг А N(15) Н
Потери от стихийных бедствий, пожаров, аварий и других чрезвычайных ситуаций, включая затраты, связанные с предотвращением или ликвидацией последствий стихийных бедствий или чрезвычайных ситуаций (в рублях) ПотерЧС А N(15) Н

Таблица 4.21

Расчетные расходы по добыче углеводородного сырья на участке недр (РасчРасхДоб)

Наименование элемента Сокращенное наименование (код) элемента Признак типа элемента Формат элемента Признак обязательности элемента Дополнительная информация
Месяц отчетного периода ОтчетМес А T(=2) ОК Принимает значения в соответствии с приложением N 2 "Коды месяцев в отношении которых производится расчет" к Порядку заполнения, а именно:
01 - январь |
02 - февраль |
03 - март |
04 - апрель |
05 - май |
06 - июнь |
07 - июль |
08 - август |
09 - сентябрь |
10 - октябрь |
11 - ноябрь |
12 - декабрь
Расчетные расходы по добыче углеводородного сырья на участке недр за месяц (в рублях) РасчРасхМес А N(15) О
Расчетная вывозная таможенная пошлина на нефть и газовый конденсат за месяц (Пр) (в рублях) РасчПошлМес А N(15) О
Ставка вывозной таможенной пошлины на нефть, за месяц (ЭПнефть) (в долларах США за тонну) СтавПошлМес А N(14.3) О
Среднее значение за месяц курса доллара США к рублю Российской Федерации (Р) (в рублях) СрЗначКурс А N(7.4) О
Количество добытой нефти за месяц (Vнефть) (тонны) КолНефМес А N(14.3) О
Количество добытого газового конденсата за месяц (Vгк) (тонны) КолГазКондМес А N(14.3) О
Расчетные расходы на транспортировку нефти и газового конденсата за месяц (Тз) (в рублях) РасчРасхТранс А N(15) О
Индикативный тариф на транспортировку нефти, для соответствующего района добычи нефти за месяц (Тингк) (в рублях на тонну) ИндТарТранс А N(14.3) О
Количество добытых нефти и газового конденсата за месяц (Vнк) (тонны) КолДобНеф А N(14.3) О

Таблица 4.22

Расходы, подлежащие восстановлению в отчетном (налоговом) периоде (РасхПодлВосст)

Наименование элемента Сокращенное наименование (код) элемента Признак типа элемента Формат элемента Признак обязательности элемента Дополнительная информация
Восстановленная сумма фактических расходов всего (в рублях) ВосстСум А N(15) О
Восстановленная сумма фактических расходов ВосстСумРасх С ОМ Состав элемента представлен в таблице 4.23

Таблица 4.23

Восстановленная сумма фактических расходов (ВосстСумРасх)

Наименование элемента Сокращенное наименование (код) элемента Признак типа элемента Формат элемента Признак обязательности элемента Дополнительная информация
Код основания восстановления фактических расходов КодОснов А T(=3) ОК Принимает значения в соответствии с приложением N 2 "Коды оснований восстановления фактических расходов" к Порядку заполнения
Код ОКОФ ОКОФ А T(5-16) ОК Типовой элемент <ОКОФТип>.
Принимает значение в соответствии с Общероссийским классификатором основных фондов
Признак номера ПрНом А T(=1) ОК Принимает значение:
1 - кадастровый номер |
2 - условный номер |
3 - идентификационный номер транспортного средства |
4 - инвентарный номер
Номер Номер А T(1-255) О
Сумма учтенных фактических расходов, подлежащих восстановлению (в рублях) СумФактРасх А N(15) О
Коэффициент индексации убытка КоэфУб А N(5.3) О
Налоговый период (год), в котором признан фактический расход НалПерРасх А О Типовой элемент <xs:gYear>.
Год в формате ГГГГ
Восстановленная сумма фактических расходов, с учетом коэффициента (в рублях) ВосстСумКоэф А N(15) О

Таблица 4.24

Расчет суммы убытка или части убытка, уменьшающего налоговую базу (РасчСумУб)

Наименование элемента Сокращенное наименование (код) элемента Признак типа элемента Формат элемента Признак обязательности элемента Дополнительная информация
Остаток неперенесенного убытка на начало налогового периода - всего ОстНепУбВс А N(15) Н
Сумма убытка или части убытка, уменьшающего налоговую базу за отчетный (налоговый) период, с учетом коэффициента индексации - всего СумУбНалБазВс А N(15) Н
Остаток неперенесенного убытка на конец налогового периода ОстНепУбКон А N(15) О
Остаток неперенесенного убытка на начало налогового периода, в том числе по годам ОстУбНалПер С НМ Состав элемента представлен в таблице 4.25
Дополнительный доход за отчетный (налоговый) период | ДопДохНалПер П N(15) О
Убыток за налоговый период УбНалПер П N(15) О
Сумма убытка или части убытка, уменьшающего налоговую базу за отчетный (налоговый) период, с учетом коэффициента индексации, в том числе по годам СумУбНалБаз С НМ Состав элемента представлен в таблице 4.26

Таблица 4.25

Остаток неперенесенного убытка на начало налогового периода, в том числе по годам (ОстУбНалПер)

Наименование элемента Сокращенное наименование (код) элемента Признак типа элемента Формат элемента Признак обязательности элемента Дополнительная информация
Год Год А О Типовой элемент <xs:gYear>.
Год в формате ГГГГ.
Принимает значение от 2007 и более
Остаток неперенесенного убытка за год ОстУб А N(15) О

Таблица 4.26

Сумма убытка или части убытка, уменьшающего налоговую базу за отчетный (налоговый) период, с учетом коэффициента индексации, в том числе по годам (СумУбНалБаз)

Наименование элемента Сокращенное наименование (код) элемента Признак типа элемента Формат элемента Признак обязательности элемента Дополнительная информация
Год Год А О Типовой элемент <xs:gYear>.
Год в формате ГГГГ.
Принимает значение от 2007 и более
Сумма убытка или части убытка за год СумУб А N(15) О

Таблица 4.27

Расчет суммы исторического убытка (РасчСумИстУб)

Наименование элемента Сокращенное наименование (код) элемента Признак типа элемента Формат элемента Признак обязательности элемента Дополнительная информация
Год ретроспективного периода ГодРетр А О Типовой элемент <xs:gYear>.
Год в формате ГГГГ
Сумма убытка на начало года ретроспективного периода - всего СумУбНачРетрВс А N(15) О
Расчетная выручка года ретроспективного периода РасчВырРетр А N(15) О
Фактические расходы года ретроспективного периода ФактРасхРетр А N(15) О
Расчетные расходы года ретроспективного периода РасчРасхРетр А N(15) О
Восстановленные фактические расходы года ретроспективного периода ВосстРасхРетр А N(15) Н
Сумма убытка или части убытка, уменьшающего дополнительный доход года ретроспективного периода, с учетом коэффициента индексации - всего СумУбРетрВс А N(15) Н
Сумма убытка на конец года ретроспективного периода СумУбКонРетр А N(15) О
Сумма убытка на начало года ретроспективного периода, в том числе по годам СумУбНачРетр С НМ Типовой элемент <СумУбГод>.
Состав элемента представлен в таблице 4.29
Дополнительный доход за год ретроспективного периода | ДопДохРетрПер П N(15) О
Убыток за год ретроспективного периода УбРетрПер П N(15) О
Сумма убытка или части убытка, уменьшающего дополнительный доход года ретроспективного периода, с учетом коэффициента индексации, в том числе по годам СумУбРетр С НМ Типовой элемент <СумУбГод>.
Состав элемента представлен в таблице 4.29

Таблица 4.28

Расчет минимального налога за отчетный (налоговый) период (РасчМинНал)

Наименование элемента Сокращенное наименование (код) элемента Признак типа элемента Формат элемента Признак обязательности элемента Дополнительная информация
Расчетная выручка от добычи углеводородного сырья за отчетный (налоговый) период (в рублях) РасчВырДоб А N(15) О
Расчетные расходы от добычи углеводородного сырья за отчетный (налоговый) период (в рублях) РасчРасхДоб А N(15) О
Фактические расходы от добычи углеводородного сырья в части сумм налогов за отчетный (налоговый) период (в рублях) ФактРасхДоб А N(15) О
Предельные расходы на добычу углеводородного сырья ПредРасхДоб А N(15) О
Количество добытой нефти за отчетный (налоговый) период всего (тонны) ДобНефтГазВс А N(14.3) О
Количество добытых нефти и газового конденсата за отчетный (налоговый) период за январь (тонны) ДобНефтГазЯнв А N(14.3) НУ Элемент обязателен при отсутствии элементов <ДобНефтГазФев>, <ДобНефтГазМар>, <ДобНефтГазАпр>, <ДобНефтГазМай>, <ДобНефтГазИюн>, <ДобНефтГазИюл>, <ДобНефтГазАвг>, <ДобНефтГазСен>, <ДобНефтГазОкт>, <ДобНефтГазНоя>, <ДобНефтГазДек>
Количество добытых нефти и газового конденсата за отчетный (налоговый) период за февраль (тонны) ДобНефтГазФев А N(14.3) НУ Элемент обязателен при отсутствии элементов <ДобНефтГазЯн>, <ДобНефтГазМар>, <ДобНефтГазАпр>, <ДобНефтГазМай>, <ДобНефтГазИюн>, <ДобНефтГазИюл>, <ДобНефтГазАвг>, <ДобНефтГазСен>, <ДобНефтГазОкт>, <ДобНефтГазНоя>, <ДобНефтГазДек>
Количество добытых нефти и газового конденсата за отчетный (налоговый) период за март (тонны) ДобНефтГазМар А N(14.3) НУ Элемент обязателен при отсутствии элементов <ДобНефтГазЯн>, <ДобНефтГазФев>, <ДобНефтГазАпр>, <ДобНефтГазМай>, <ДобНефтГазИюн>, <ДобНефтГазИюл>, <ДобНефтГазАвг>, <ДобНефтГазСен>, <ДобНефтГазОкт>, <ДобНефтГазНоя>, <ДобНефтГазДек>
Количество добытых нефти и газового конденсата за отчетный (налоговый) период за апрель (тонны) ДобНефтГазАпр А N(14.3) НУ Элемент обязателен при отсутствии элементов <ДобНефтГазЯн>, <ДобНефтГазФев>, <ДобНефтГазМар>, <ДобНефтГазМай>, <ДобНефтГазИюн>, <ДобНефтГазИюл>, <ДобНефтГазАвг>, <ДобНефтГазСен>, <ДобНефтГазОкт>, <ДобНефтГазНоя>, <ДобНефтГазДек>
Количество добытых нефти и газового конденсата за отчетный (налоговый) период за май (тонны) ДобНефтГазМай А N(14.3) НУ Элемент обязателен при отсутствии элементов <ДобНефтГазЯн>, <ДобНефтГазФев>, <ДобНефтГазМар>, <ДобНефтГазАпр>, <ДобНефтГазИюн>, <ДобНефтГазИюл>, <ДобНефтГазАвг>, <ДобНефтГазСен>, <ДобНефтГазОкт>, <ДобНефтГазНоя>, <ДобНефтГазДек>
Количество добытых нефти и газового конденсата за отчетный (налоговый) период за июнь (тонны) ДобНефтГазИюн А N(14.3) НУ Элемент обязателен при отсутствии элементов <ДобНефтГазЯн>, <ДобНефтГазФев>, <ДобНефтГазМар>, <ДобНефтГазАпр>, <ДобНефтГазМай>, <ДобНефтГазИюл>, <ДобНефтГазАвг>, <ДобНефтГазСен>, <ДобНефтГазОкт>, <ДобНефтГазНоя>, <ДобНефтГазДек>
Количество добытых нефти и газового конденсата за отчетный (налоговый) период за июль (тонны) ДобНефтГазИюл А N(14.3) НУ Элемент обязателен при отсутствии элементов <ДобНефтГазЯн>, <ДобНефтГазФев>, <ДобНефтГазМар>, <ДобНефтГазАпр>, <ДобНефтГазМай>, <ДобНефтГазИюн>, <ДобНефтГазАвг>, <ДобНефтГазСен>, <ДобНефтГазОкт>, <ДобНефтГазНоя>, <ДобНефтГазДек>
Количество добытых нефти и газового конденсата за отчетный (налоговый) период за август (тонны) ДобНефтГазАвг А N(14.3) НУ Элемент обязателен при отсутствии элементов <ДобНефтГазЯн>, <ДобНефтГазФев>, <ДобНефтГазМар>, <ДобНефтГазАпр>, <ДобНефтГазМай>, <ДобНефтГазИюн>, <ДобНефтГазИюл>, <ДобНефтГазСен>, <ДобНефтГазОкт>, <ДобНефтГазНоя>, <ДобНефтГазДек>
Количество добытых нефти и газового конденсата за отчетный (налоговый) период за сентябрь (тонны) ДобНефтГазСен А N(14.3) НУ Элемент обязателен при отсутствии элементов <ДобНефтГазЯн>, <ДобНефтГазФев>, <ДобНефтГазМар>, <ДобНефтГазАпр>, <ДобНефтГазМай>, <ДобНефтГазИюн>, <ДобНефтГазИюл>, <ДобНефтГазАвг>, <ДобНефтГазОкт>, <ДобНефтГазНоя>, <ДобНефтГазДек>
Количество добытых нефти и газового конденсата за отчетный (налоговый) период за октябрь (тонны) ДобНефтГазОкт А N(14.3) НУ Элемент обязателен при отсутствии элементов <ДобНефтГазЯн>, <ДобНефтГазФев>, <ДобНефтГазМар>, <ДобНефтГазАпр>, <ДобНефтГазМай>, <ДобНефтГазИюн>, <ДобНефтГазИюл>, <ДобНефтГазАвг>, <ДобНефтГазСен>, <ДобНефтГазНоя>, <ДобНефтГазДек>
Количество добытых нефти и газового конденсата за отчетный (налоговый) период за ноябрь (тонны) ДобНефтГазНоя А N(14.3) НУ Элемент обязателен при отсутствии элементов <ДобНефтГазЯн>, <ДобНефтГазФев>, <ДобНефтГазМар>, <ДобНефтГазАпр>, <ДобНефтГазМай>, <ДобНефтГазИюн>, <ДобНефтГазИюл>, <ДобНефтГазАвг>, <ДобНефтГазСен>, <ДобНефтГазОкт>, <ДобНефтГазДек>
Количество добытых нефти и газового конденсата за отчетный (налоговый) период за декабрь (тонны) ДобНефтГазДек А N(14.3) НУ Элемент обязателен при отсутствии элементов <ДобНефтГазЯн>, <ДобНефтГазФев>, <ДобНефтГазМар>, <ДобНефтГазАпр>, <ДобНефтГазМай>, <ДобНефтГазИюн>, <ДобНефтГазИюл>, <ДобНефтГазАвг>, <ДобНефтГазСен>, <ДобНефтГазОкт>, <ДобНефтГазНоя>
Значение удельных расходов (в рублях) ЗначУдРасх А N(14.3) О
Минимальная налоговая база (в рублях) МинНалБаз А N(15) О
Ставка Став А N(2) О
Минимальный налог МинНал А N(15) О

Таблица 4.29

Сумма убытка по годам (СумУбГод)

Наименование элемента Сокращенное наименование (код) элемента Признак типа элемента Формат элемента Признак обязательности элемента Дополнительная информация
Год Год А О Типовой элемент <xs:gYear>.
Год в формате ГГГГ.
Принимает значение от 2007 и более
Сумма убытка за год СумУб А N(15) О

Таблица 4.30

Фамилия, имя, отчество (ФИОТип)

Наименование элемента Сокращенное наименование (код) элемента Признак типа элемента Формат элемента Признак обязательности элемента Дополнительная информация
Фамилия Фамилия А T(1-60) О
Имя Имя А T(1-60) О
Отчество Отчество А T(1-60) Н

Приложение N 4
к письму ФНС России
от "__" ________ 2018 г. N _____

                          ИНН          
                                                               
    0100   9019     КПП                   Стр. 0 0 1

Форма по КНД 1151054

НАЛОГОВАЯ ДЕКЛАРАЦИЯ ПО НАЛОГУ НА ДОБЫЧУ ПОЛЕЗНЫХ ИСКОПАЕМЫХ

Номер корректировки             Налоговый (отчетный) период (код)               Отчетный год        
                                                                               
                                                                               
Представляется в налоговый орган (код)                   по месту нахождения (учета) (код)          
                                                                             
                                                                             
                                                                               
                                                                             
                                                                               
                                                                             
                                                                               
                                                                             
                                                                               
(налогоплательщик)
                                                                               
Код вида экономической деятельности по классификатору ОКВЭД . .                    
                                                                               
Форма реорганизации, ликвидация (код)         ИНН/КПП реорганизованной                       /                  
        организации                                          
                                                                             
Номер контактного телефона                                                            
                                                                             
На         страницах с приложением подтверждающих документов или их копий на         листах    
Достоверность и полноту сведений, указанных в настоящей декларации, подтверждаю: Заполняется работником налогового органа
Сведения о представлении декларации
                                                                                     
    1 - налогоплательщик                                                          
  2 - представитель налогоплательщика                                                    
                                                                                 
                                          Данная декларация представлена (код)          
                                               
                                        на         страницах                
                                                                                 
                                        с приложением подтверждающих документов
(фамилия, имя, отчество <*> полностью)                                              
                                          или их копий на         листах          
                                                                                   
                                                                                   
                                            Дата представления декларации   .      
                                                                                   
                                        Зарегистрировано за N                      
                                                                                   
                                                                                 
                                                                                   
                                                                                 
                                                                                   
                                                                                 
                                                                                   
                                                                                 
                                                                                   
                                                                                 
(наименование организации - представителя налогоплательщика)                                              
                                                                                     
Подпись       Дата     .     .                                                      
        м.п.                                                                        
Наименование и реквизиты документа,
подтверждающего полномочия представителя налогоплательщика
                                             
                                                                                     
                                                                                 
                                                                                     
                                        Фамилия И.О. <*>     Подпись
                                                                                     

<*> Отчество указывается при наличии.
                                                                                     
                                                                                 
                          ИНН          
                                                               
    0100   9026     КПП                   Стр.      

Раздел 1. Сумма налога, подлежащая уплате в бюджет

Показатели   Код строки   Значения показателей
                                                                       
1   2   3
                                                                       
Код бюджетной классификации   010                                          
                                                                     
Код по ОКТМО   020                                          
                                                                     
Сумма налога, подлежащая уплате в бюджет (руб.)   030                                          
                                               
Код бюджетной классификации   010                                          
                                                                     
Код по ОКТМО   020                                          
                                                                     
Сумма налога, подлежащая уплате в бюджет (руб.)   030                                          
                                               
Код бюджетной классификации   010                                          
                                                                     
Код по ОКТМО   020                                          
                                                                     
Сумма налога, подлежащая уплате в бюджет (руб.)   030                                          
                                               
Код бюджетной классификации   010                                          
                                                                     
Код по ОКТМО   020                                          
                                                                     
Сумма налога, подлежащая уплате в бюджет (руб.)   030                                          
                                               
Код бюджетной классификации   010                                          
                                                                     
Код по ОКТМО   020                                          
                                                                     
Сумма налога, подлежащая уплате в бюджет (руб.)   030                                          
                                               
Код бюджетной классификации   010                                          
                                                                     
Код по ОКТМО   020                                          
                                                                     
Сумма налога, подлежащая уплате в бюджет (руб.)   030                                          
                                               
Код бюджетной классификации   010                                          
                                                                     
Код по ОКТМО   020                                          
                                                                     
Сумма налога, подлежащая уплате в бюджет (руб.)   030                                          
                                               
Код бюджетной классификации   010                                          
                                                                     
Код по ОКТМО   020                                          
                                                                     
Сумма налога, подлежащая уплате в бюджет (руб.)   030                                          
                                                 
                                                                       
Достоверность и полноту сведений, указанных на данной странице, подтверждаю:
                                                                       
                  подпись                         дата            
                                                                       
                                                                       
                          ИНН          
                                                               
    0100   9033     КПП                   Стр.      

Раздел 2. Данные, служащие основанием для исчисления и уплаты налога, при добыче нефти обезвоженной, обессоленной и стабилизированной, за исключением добычи на новом морском месторождении углеводородного сырья

Показатели   Код строки   Значения показателей
                                                                               
1   2   3
                                                                               
Код вида добытого полезного ископаемого   010   0 3 1 0 0                              
                                                                               
Код бюджетной классификации   020                                          
                                                                               
Код единицы измерения количества добытого полезного
ископаемого по ОКЕИ
  030   1 6 8                                  
                                                 
                                                                             

2.1. Показатели (коэффициенты), используемые для расчета налога по участку недр

Код по ОКТМО   040                                          
                                                                             
Серия, номер и вид лицензии на пользование недрами   050                                          
                                               
Показатель, характеризующий особенности добычи нефти (Дм), для нефти, добытой из залежей, значение коэффициента Кд для которых равно 1   060               .                          
                                                 
                                                 
                                                                               
Кндпи           070                                          
                                                                             
Коэффициент, характеризующий динамику мировых цен
на нефть (Кц)
  080       .                                  
                                                 
                                                                               
Коэффициент, характеризующий степень выработанности запасов участка недр (Кв)   090     .                                    
                                                 
                                                                               
Степень выработанности запасов нефти участка недр (Св)   100     .                                    
                                                 
                                                                               
Коэффициент, характеризующий величину запасов участка недр (Кз)   110     .                                    
                                                 
                                                                               
Коэффициент, характеризующий степень выработанности конкретной залежи углеводородного сырья (Кдв)   115     .                                    
                                                 
                                                 
Коэффициент, характеризующий регион добычи и свойства нефти (Ккан)   120                                          
                                                 
                                                                               
Сумма исчисленного налога   130                                          
                                                                           
Сумма налогового вычета   140                                          
                                                                               
Сумма налога к уплате   150                                          
                                                                               
                                                                             
                          ИНН          
                                                               
    0100   9040     КПП                   Стр.      

Продолжение Раздела 2

2.1.1. Данные о количестве нефти, добытой на участке недр, за исключением количества нефти, добытой из залежи (залежей) углеводородного сырья, которое отражается в подразделе 2.1.2

        Код основания налогообложения           Количество нефти, подлежащей налогообложению
                                                                               
          1           2
                                                                               
01                                                               .            
                                                                               
02                                                               .            
                                                                               
03                                                               .            
                                                                             

2.1.2. Данные о количестве нефти, добытой из залежи углеводородного сырья

Показатели   Код строки   Значения показателей
                                                                               
1   2   3
                                                                               
Наименование залежи
                                                                               
                                                                             
                                                                               
                                                                             
                                                                             
Эффективная нефтенасыщенная толщина пласта   170       .                              
                                                                               
Проницаемость залежи   180     .                                
                                                                               
Глубина залегания продуктивной залежи углеводородного сырья   190                                      
                                                 
                                                                               
Плотность нефти   200       .                              
                                                                               
Показатель, характеризующий особенности добычи нефти (Дм), для нефти, добытой из залежи   210               .                      
                                                 
                                                                               
Степень выработанности запасов конкретной залежи углеводородного сырья   220     .                                
                                                 
                                                                               
Коэффициент, характеризующий степень сложности добычи нефти (Кд)   230     .                                
                                                 
                                                                               
Количество налоговых периодов применения коэффициента Кд<1   240                                      
                                                 
                                                                               
Коэффициент, характеризующий степень выработанности конкретной залежи углеводородного сырья (Кдв)   250     .                                
                                                 
                                                                               
Количество налоговых периодов применения ставки налога 0 рублей (в соответствии с подпунктом 21 пункта 1 статьи 342 Налогового кодекса Российской Федерации)   260                                      
                                                 
                                                 
                                                                               
          Код основания налогообложения           Количество добытой нефти, подлежащей налогообложению
                                                                               
          1           2
                                                                               
01                                                               .            
                                                                               
02                                                               .            
                                                                               
03                                                               .            
                                                                             
                                                                               
                          ИНН          
                                                               
    0100   9057     КПП                   Стр.      

Раздел 3. Данные, служащие основанием для исчисления и уплаты налога, при добыче газа горючего природного и газового конденсата, за исключением добычи на новом морском месторождении углеводородного сырья

Показатели   Код строки   Значения показателей
                                                                               
1   2   3
                                                                               
Код вида добытого полезного ископаемого   010                                        
                                                                               
Код бюджетной классификации   020                                        
                                                                               
Код единицы измерения количества добытого полезного ископаемого по ОКЕИ   030                                        
                                                 
Сумма исчисленного налога   040                                        
                                                                         
Показатель, характеризующий расходы на транспортировку газа горючего природного (Тг)   050                                        
                                                 
                                                                               
Коэффициент, характеризующий долю реализации газа потребителям Российской Федерации в общем объеме реализованного организацией газа (Ов)   060   .                                
                                                 
                                                 
Коэффициент, характеризующий долю добытого газа горючего природного (за исключением попутного газа) в суммарном объеме добытого углеводородного сырья (Кгпн)   070                     .                  
                                                 
                                                 

3.1. Показатели (коэффициенты), используемые для расчета налога по участку недр

Код по ОКТМО   080                                        
                                                                               
Серия, номер и вид лицензии на пользование недрами   090                                        
                                                                               
Степень выработанности запасов газа горючего природного конкретного участка недр (Свг)   100   .                                    
                                                 
Базовое значение единицы условного топлива (Еут)   110         .                              
                                                                               
Корректирующий коэффициент (Ккм)   120   .                                    
                                                                               
Коэффициент, характеризующий долю добытого газа горючего природного (за исключением попутного газа) в общем количестве газа горючего природного (за исключением попутного газа) и газового конденсата, добытых в истекшем налоговом периоде на участке недр, содержащем залежь углеводородного сырья (Дг)   130   .                                    
                                                 
                                                 
                                                 
                                                                               

3.1.1. Данные о количестве полезного ископаемого, добытого из залежи углеводородного сырья

Наименование залежи   140                                        
                                                                               
                                                                             
                                                                               
                                                                             
                                                                               
Глубина залегания продуктивной залежи углеводородного сырья   150                                        
                                                                             
Плотность залежи углеводородного сырья   160   .                                    
                                                                               
Значения коэффициентов:   170                                        
                             
Квг   .         Кр   .         Кгз   .         Кас   .         Корз   .        
                                                                             
Коэффициент, характеризующий сложность добычи газа горючего природного и(или) газового конденсата из залежи углеводородного сырья (Кс)   180   .                                    
                                                 
                                                 
                                                                               
Сумма исчисленного налога из залежи углеводородного сырья   190                                        
                                                 
                                                                               
          Код основания налогообложения           Количество добытого из залежи полезного ископаемого, подлежащего налогообложению
                                                                               
          1           2
                                                                               
01                                                               .            
                                                                               
02                                                               .            
                                                                               
03                                                               .            
                                                                             
                                                                             
                          ИНН          
                                                               
    0100   9064     КПП                   Стр.      

Раздел 4. Данные, служащие основанием для исчисления и уплаты налога, при добыче углеводородного сырья на новом морском месторождении углеводородного сырья

Показатели   Код строки Значения показателей
                                                                               
1   2 3
                                                                               
Код вида полезного ископаемого   010                                        
                                                                               
Код бюджетной классификации   020                                        
                                                                               
Код единицы измерения количества добытого полезного ископаемого по ОКЕИ   030                                        
                                                 
                                                                               
Код по ОКТМО   040                                        
                                                                               
Серия, номер и вид лицензии на пользование недрами   050                                        
                                                                               
Наименование нового морского месторождения   060                                        
                                                                               
                                                                             
                                                                             
                                                                             
                                                                               
Месяц и год начала промышленной добычи углеводородного сырья   070     .                                  
                                                 
                                                                               
          Код основания налогообложения       Количество полезного ископаемого, подлежащего налогообложению
                                                                               
          1           2
                                                                               
01                                                           .                
                                                                               
02                                                           .                
                                                                               
03                                                           .                
                                                                               
Стоимость единицы полезного ископаемого   080                               .        
                                                                               
Минимальная стоимость единицы полезного ископаемого   090                               .        
                                                                               
Количество реализованного добытого полезного ископаемого   100                       .                
                                                                               
Выручка от реализации добытого полезного ископаемого   110                               .        
                                                                               
Скорректированная выручка от реализации добытого полезного ископаемого на основании пункта 6 статьи 105.3 Налогового кодекса Российской Федерации   120                               .        
                                                 
                                                 
                                                                               
Налоговая база   130                               .        
                                                                               
Сумма исчисленного налога   140                                        
                                                                               
Скорректированная сумма налога на основании пункта 6 статьи 105.3 Налогового кодекса Российской Федерации   150                                        
                                                 
                                                                             
                                                                             
                          ИНН          
                                                               
    0100   9071     КПП                   Стр.      

Раздел 5. Данные, служащие основанием для исчисления и уплаты налога, за исключением углеводородного сырья (кроме попутного газа) и угля

Показатели   Код строки   Значения показателей
                                                                               
1   2   3
                                                                               
Код вида добытого полезного ископаемого   010                                          
                                                                               
Код бюджетной классификации   020                                          
                                                                               
Код единицы измерения количества добытого полезного ископаемого по ОКЕИ   030                                          
                                                 
                                                                               
Налоговая ставка   040         .                                

5.1. Данные о количестве полезного ископаемого по участкам недр и особенностях его налогообложения

Код по ОКТМО   050                                  
                                                                               
Серия, номер и вид лицензии на пользование недрами   060                                          
                                                                               
    Код основания налогообложения     Количество добытого полезного ископаемого, подлежащего налогообложению       Значения коэффициентов      
              Кподз       Ктд      
              3       4      
                                                                               
01                                 .               .           .        
                                                                               
02                               .         .       .      
                                                                               
03                               .         .       .      
                                                                               
Код по ОКТМО   050                                  
                                                                               
Серия, номер и вид лицензии на пользование недрами   060                                          
                                                                               
    Код основания налогообложения     Количество добытого полезного ископаемого, подлежащего налогообложению       Значения коэффициентов      
              Кподз       Ктд      
              3       4      
                                                                               
01                                 .               .           .        
                                                                               
02                               .         .       .      
                                                                               
03                               .         .       .      
                                                                               

5.2. Расчет суммы налога, подлежащей уплате в бюджет

Стоимость единицы добытого полезного ископаемого   070                                     .    
                                                                               
Доля содержания химически чистого драгоценного металла в добытом полезном ископаемом   080     .                                    
                                                 
                                                                               
Количество реализованного добытого полезного ископаемого   090                         .                
                                                                               
Выручка от реализации добытого полезного ископаемого   100                                     .    
                                                                               
Скорректированная выручка от реализации добытого полезного ископаемого на основании пункта 6 статьи 105.3 Налогового кодекса Российской Федерации   110                                     .    
                                                 
                                                 
Расходы налогоплательщика по доставке   120                                     .    
                                                                               
Расходы налогоплательщика по аффинажу химически чистого драгоценного металла   130                                     .    
                                                 
Налоговая база   140                                     .    
                                                                               
Сумма исчисленного налога   150                                          
                                                                               
Скорректированная сумма исчисленного налога на основании пункта 6 статьи 105.3 Налогового кодекса Российской Федерации   160                                          
                                                 
                                                                             
                          ИНН          
                                                               
    0100   9088     КПП                   Стр.      

Раздел 6. Определение стоимости единицы добытого полезного ископаемого исходя из расчетной стоимости

6.1. Определение общей суммы расходов по добыче полезных ископаемых

Показатели   Код строки     Значения показателей  
                                                                               
1   2     3  
                                                                               
Прямые расходы по добыче полезных ископаемых, произведенные в налоговом периоде   010                             .        
                                                 
                                                                               
Остаток незавершенного производства на начало налогового периода   020                             .    
                                                                             
Остаток незавершенного производства на конец налогового периода   030                             .    
                                                                             
Сумма прямых расходов, относящихся к добытым в налоговом периоде полезным ископаемым (стр. 010 + стр. 020 - стр. 030)   040                             .    
                                                 
                                                                               
Внереализационные расходы, относящиеся к добытым полезным ископаемым (в соответствии с подпунктами 6, 7 пункта 4 статьи 340 Налогового кодекса Российской Федерации)   050                             .    
                                                 
                                                 
                                                                               
Косвенные расходы, относящиеся к добытым полезным ископаемым   060                             .    
                                                                             
Косвенные расходы, связанные с добычей полезных ископаемых и другими видами деятельности   070                             .    
                                                 
                                                                               
Общая сумма прямых расходов, произведенных в течение налогового периода по всем видам деятельности   080                             .    
                                                 
                                                                               
Сумма косвенных и иных расходов, относящаяся к добытым в налоговом периоде полезным ископаемым (стр. 050 + стр. 060 + стр. 070 х стр. 010 : стр. 080)   090                             .    
                                                 
                                                 
Общая сумма расходов по добыче полезных ископаемых, произведенных в налоговом периоде (стр. 040 + стр. 090)   100                             .    
                                                 

6.2. Определение суммы расходов по отдельным добытым полезным ископаемым

Код единицы измерения количества по ОКЕИ   110                                          
                                                                               
  Код добытого полезного ископаемого   Количество добытого полезного ископаемого   Доля добытого полезного ископаемого в общем количестве добытых полезных ископаемых   Сумма расходов по добыче полезного ископаемого (руб.)
                                                                                   
    1   2   3   4
                                                                                   
01                               .           .                               .    
                                                                                   
02                               .           .                               .    
                                                                                   
03                               .           .                               .    
                                                                                   
04                               .           .                               .    
                                                                                   
05                               .           .                               .    
                                                                                   
06                               .           .                               .    
                                                                                   
07                               .           .                               .    
                                                                                 
                                                                                 
                          ИНН          
                                                               
    0100   9095     КПП                   Стр.      

Раздел 7. Данные, служащие основанием для исчисления и уплаты налога, при добыче угля по участку недр

Показатели   Код строки   Значения показателей
                                                                               
1   2   3
                                                                               
Код бюджетной классификации   010                                          
                                                                               
Серия, номер и вид лицензии на пользование недрами   020                                          
                                                                               
Код единицы измерения количества добытого полезного ископаемого по ОКЕИ   030                                          
                                                 
Код по ОКТМО   040                                          
                                                                               
Значение коэффициента Ктд   050     .                                    

7.1. Данные о количестве добытого полезного ископаемого по участку недр

    Код вида добытого полезного ископаемого     Код основания налогообложения Количество добытого полезного ископаемого, подлежащего налогообложению
      1     2 3
                                                                               
01                                                                     .      
                                                                               
02                                                                     .      
                                                                               
03                                                                     .      
                                                                               
04                                                                     .      
                                                                               
05                                                                     .      
                                                                               
06                                                                     .      
                                                                               
07                                                                     .      
                                                                               
08                                                                     .      
                                                                               
09                                                                     .      
                                                                               
10                                                                     .      
                                                                               
11                                                                     .      
                                                                               
12                                                                     .      
                                                                               
13                                                                     .      
                                                                               
14                                                                     .      
                                                                               
15                                                                     .      
                                                                               
16                                                                     .      
                                                                               
17                                                                     .      
                                                                               
18                                                                     .      
                                                                               
19                                                                     .      
                                                                               
                                                                             
                          ИНН          
                                                               
    0100   9101     КПП                   Стр.      

7.2. Расчет суммы налога, подлежащей уплате в бюджет, по участку недр

Показатели   Код строки   Значения показателей
                                                                               
1   2   3
                                                                               
Остаток неучтенных при определении налогового вычета расходов на начало налогового периода   060                                        
                                                 
                                                                               
Сумма расходов, осуществленных (понесенных) налогоплательщиком в налоговом периоде и связанных с обеспечением безопасных условий и охраны труда при добыче угля в текущем налоговом периоде всего (стр. 080 + стр. 090 + стр. 100)   070                                      
                                                 
                                                 
в том числе:                                                                
                                                                               
материальные расходы   080                             .        
                                                                             
расходы налогоплательщика на приобретение и (или) создание амортизируемого имущества   090                             .    
                                                 
                                                                               
расходы, осуществленные (понесенные) налогоплательщиком в случаях достройки, дооборудования, реконструкции, модернизации, технического перевооружения объектов основных средств   100                             .    
                                                 
                                                 
Сумма расходов, осуществленных (понесенных) налогоплательщиком и связанных с обеспечением безопасных условий и охраны труда при добыче угля, включаемых в налоговый вычет и уменьшающих сумму налога за налоговый период, не превышающая предельной величины налогового вычета (стр. 060 + стр. 070 стр. 140)   110                                      
                                                 
                                                 
                                                 
                                                                               
Значение коэффициента Кт (Кт 0.3)   120     .                                
                                                                               
Сумма налога, исчисленного при добыче угля на участке недр
за налоговый период без учета налогового вычета
  130                                      
                                                 
                                                                               
Предельная величина налогового вычета (стр.130 х стр.120)   140                                      
                                                 
                                                                               
Сумма налога, исчисленного при добыче угля на участке недр за налоговый период с учетом налогового вычета, подлежащая уплате (стр. 130 - стр. 110)   150                                      
                                                 
                                                                               
Остаток неучтенных при определении налогового вычета расходов, осуществленных (понесенных) налогоплательщиком и связанных с обеспечением безопасных условий и охраны труда при добыче угля, на конец налогового периода (стр. 060 + стр. 070 - стр. 110)   160                                      
                                                 
                                                 
                                                 
                                                                               
                                                                             
                          ИНН          
                                                               
    0101   0121     КПП                   Стр.      

7.3. Расчет суммы налоговых вычетов по участку недр

Показатели Код строки   Значения показателей
1 2   3
                                                                               
Месяц и год возникновения права на налоговый вычет 170   .                              
                                                                               
Сумма налогового вычета, образовавшаяся на месяц и год, указанные в строке 170 180                                    
                                               
                                                                               
Сумма налогового вычета, использованная в предыдущие налоговые периоды 190                                      
                                               
                                                                               
Сумма налогового вычета, использованная в налоговом периоде   200                                      
                                                                               
Остаток суммы налогового вычета на конец налогового периода (стр. 180 - стр. 190 - стр. 200) 210                                      
                                               
                                                                               
Месяц и год окончания права на налоговый вычет 220   .                              
                                                                               
Месяц и год возникновения права на налоговый вычет 170   .                              
                                                                               
Сумма налогового вычета, образовавшаяся на месяц и год, указанные в строке 170 180                                    
                                               
                                                                               
Сумма налогового вычета, использованная в предыдущие налоговые периоды 190                                      
                                               
                                                                               
Сумма налогового вычета, использованная в налоговом периоде   200                                      
                                                                               
Остаток суммы налогового вычета на конец налогового периода (стр. 180 - стр. 190 - стр. 200) 210                                      
                                               
                                                                               
Месяц и год окончания права на налоговый вычет 220   .                              
                                                                               
Месяц и год возникновения права на налоговый вычет 170   .                              
                                                                               
Сумма налогового вычета, образовавшаяся на месяц и год, указанные в строке 170 180                                    
                                               
                                                                               
Сумма налогового вычета, использованная в предыдущие налоговые периоды 190                                      
                                               
                                                                               
Сумма налогового вычета, использованная в налоговом периоде   200                                      
                                                                               
Остаток суммы налогового вычета на конец налогового периода (стр. 180 - стр. 190 - стр. 200) 210                                      
                                               
                                                                               
Месяц и год окончания права на налоговый вычет 220   .                              
                                                                               
Месяц и год возникновения права на налоговый вычет 170   .                              
                                                                               
Сумма налогового вычета, образовавшаяся на месяц и год, указанные в строке 170 180                                    
                                               
                                                                               
Сумма налогового вычета, использованная в предыдущие налоговые периоды 190                                      
                                               
                                                                               
Сумма налогового вычета, использованная в налоговом периоде   200                                      
                                                                               
Остаток суммы налогового вычета на конец налогового периода (стр. 180 - стр. 190 - стр. 200) 210                                      
                                               
                                                                               
Месяц и год окончания права на налоговый вычет 220   .                              
                                                                               
                                                                           
                          ИНН          
                                                               
    0100   9125     КПП                   Стр.      

Раздел 8. Данные, служащие основанием для исчисления и уплаты налога, при добыче нефти обезвоженной, обессоленной и стабилизированной, в отношении которой исчисляется налог на дополнительный доход от добычи углеводородного сырья

Показатели   Код   Значения показателей строки
1   2   3
                                                                               
Код вида добытого полезного ископаемого   010   0 3 1 0 0                              
                                                                               
Код бюджетной классификации   020                                      
                                                                               
Код единицы измерения количества добытого полезного ископаемого по ОКЕИ   030   1 6 8                                  
                                                 

8.1. Расчет налога по участку недр

                                                                             
Код по ОКТМО   040                                        
                                                                             
Серия, номер и вид лицензии на пользование недрами   050                                      
                                                                               
Степень выработанности запасов нефти участка недр   060     .                                    
                                                                               
Год начала промышленной добычи нефти   070                                      
                                                                               
Коэффициент, характеризующий уровень налогообложения нефти, добываемой на участках недр, в отношении которой исчисляется налог на дополнительный доход от добычи углеводородного сырья (Кндд)   080               .                  
                                                 
                                             
                                                                               
Средний за налоговый период уровень цен нефти сорта "Юралс", выраженный в долларах США за баррель (Цнефть)   090     .                            
                                                 
Среднее значение за налоговый период курса доллара США к рублю Российской Федерации (Р)   100       .                                
                                                 
Признак коэффициента Кг   110                                          
                                                                               
Коэффициент, характеризующий период времени, прошедший с даты начала промышленной добычи нефти на участке недр (Кг)   120     .                                    
                                                 
Ставка вывозной таможенной пошлины на нефть (ЭП)   130         .                                
                                                                               
Сумма исчисленного налога по участку недр (в рублях)   140                                    
                                                                               
            Код основания налогообложения             Количество нефти, подлежащей налогообложению          
            1             2          
                                                                             
01                                                 .            
                                                                               
02                                                                    
                                                                               
03                                                                    
                                                                               
                                                                           

Приложение N 5
к письму ФНС России
от "__" ________ 2018 г. N _____

ПОРЯДОК ЗАПОЛНЕНИЯ НАЛОГОВОЙ ДЕКЛАРАЦИИ ПО НАЛОГУ НА ДОБЫЧУ ПОЛЕЗНЫХ ИСКОПАЕМЫХ

I. Состав налоговой декларации по налогу на добычу полезных ископаемых за налоговый период

1.1. Налоговая декларация по налогу на добычу полезных ископаемых (далее - Декларация) состоит из:

Титульного листа (Лист 01);

Раздела 1 "Сумма налога, подлежащая уплате в бюджет" (Лист 02);

Раздела 2 "Данные, служащие основанием для исчисления и уплаты налога, при добыче нефти обезвоженной, обессоленной и стабилизированной, за исключением добычи на новом морском месторождении углеводородного сырья" (Листы 03 и 04);

Раздела 3 "Данные, служащие основанием для исчисления и уплаты налога, при добыче газа горючего природного и газового конденсата, за исключением добычи на новом морском месторождении углеводородного сырья" (Лист 05);

Раздела 4 "Данные, служащие основанием для исчисления и уплаты налога, при добыче углеводородного сырья на новом морском месторождении углеводородного сырья" (Лист 06);

Раздела 5 "Данные, служащие основанием для исчисления и уплаты налога, за исключением углеводородного сырья (кроме попутного газа) и угля" (Лист 07);

Раздела 6 "Определение стоимости единицы добытого полезного ископаемого исходя из расчетной стоимости" (Лист 08), который включается в состав Декларации только в случае оценки стоимости какого-либо полезного ископаемого исходя из расчетной стоимости;

Раздела 7 "Данные, служащие основанием для исчисления и уплаты налога, при добыче угля по участку недр" (Листы 09, 10 и 11), который включается в состав Декларации при исчислении суммы налога и использовании налогоплательщиком налогового вычета при добыче угля.

1.2. Декларация представляется в налоговый орган по месту нахождения российской организации, месту жительства индивидуального предпринимателя, месту осуществления деятельности иностранной организации через филиалы и представительства, созданные на территории Российской Федерации.

Организации, состоящие на учете в межрегиональной (межрайонной) инспекции ФНС России по крупнейшим налогоплательщикам, представляют Декларации в указанные инспекции.

1.3. Декларация не представляется налогоплательщиками, осуществляющими деятельность в рамках соглашений о разделе продукции, которые заключены в соответствии с Федеральным законом от 30 декабря 1995 г. N 225-ФЗ "О соглашениях о разделе продукции" (Собрание законодательства Российской Федерации, 1996, N 1, ст. 18; 1999, N 2, ст. 246; 2001, N 26, ст. 2579; 2003, N 23, ст. 2174; 2004, N 27, ст. 2711; 2005, N 1, ст. 25, 2009, N 1, ст. 17; 2010, N 21, ст. 2527; 2011, N 30, ст. 4596).

II. Общие требования к порядку заполнения Декларации

2.1. Декларация составляется за налоговый период (календарный месяц).

2.2. Страницы Декларации имеют сквозную нумерацию, начиная с Титульного листа (Листа 01), вне зависимости от наличия (отсутствия) и количества заполняемых разделов, листов. Порядковый номер страницы записывается в определенном для нумерации поле слева направо, начиная с первого (левого) знакоместа.

Показатель номера страницы (поле "Стр."), имеющий три знакоместа, записывается следующим образом:

например: для первой страницы - "001"; для тридцать третьей - "033".

Не допускается исправление ошибок с помощью корректирующего или иного аналогичного средства.

Не допускается двусторонняя печать Декларации на бумажном носителе и скрепление листов Декларации, приводящее к порче бумажного носителя.

При заполнении Декларации используются чернила черного, фиолетового или синего цвета.

2.3. Каждому показателю Декларации соответствует одно поле, состоящее из определенного количества знакомест. В каждом поле указывается только один показатель.

Исключение составляют показатели, значением которых являются дата или десятичная дробь. Для указания даты используются по порядку три поля: день (поле из двух знакомест), месяц (поле из двух знакомест) и год (поле из четырех знакомест), разделенные знаком "." ("точка") или два поля: месяц (поле из двух знакомест) и год (поле из четырех знакомест), разделенные знаком "." ("точка"). Для десятичной дроби используются два поля, разделенные знаком "точка". Первое поле соответствует целой части десятичной дроби, второе - дробной части десятичной дроби.

Заполнение полей Декларации значениями текстовых, числовых, кодовых показателей осуществляется слева направо, начиная с первого (левого) знакоместа. Для отрицательных чисел указывается знак "-" ("минус") в первом знакоместе слева.

При заполнении полей Декларации с использованием программного обеспечения значения числовых показателей выравниваются по правому (последнему) знакоместу.

При этом в отрицательных числах знак "-" ("минус") указывается в знакоместе перед числовым значением показателя.

Заполнение текстовых полей бланка Декларации осуществляется заглавными печатными символами.

В случае отсутствия какого-либо показателя во всех знакоместах соответствующего поля проставляется прочерк. Прочерк представляет собой прямую линию, проведенную посередине знакомест по всей длине поля.

Если для указания какого-либо показателя не требуется заполнения всех знакомест соответствующего поля, в незаполненных знакоместах в правой части поля проставляется прочерк. Например: в верхней части каждой страницы Декларации указывается идентификационный номер налогоплательщика (далее - ИНН) и КПП организации в порядке, определенном в Разделе III "Порядок заполнения Титульного листа (Листа 01) Декларации". При указании десятизначного ИНН организации в поле из двенадцати знакомест показатель заполняется слева направо, начиная с первого знакоместа, в последних двух знакоместах ставится прочерк: ИНН 5024002119--.

Дробные числовые показатели заполняются аналогично правилам заполнения целых числовых показателей. В случае если знакомест для указания дробной части больше, чем цифр, то в свободных знакоместах соответствующего поля ставится прочерк. Например: количество добытого полезного ископаемого в Декларации заполняется по формату: 11 знакомест для целой части и 3 знакоместа для дробной части и, соответственно, при количестве в размере "1234356.233" они указываются как: 1234356----.233.

При подготовке Декларации с использованием программного обеспечения при распечатке на принтере допускается отсутствие обрамления знакомест и прочерков для незаполненных знакомест. Расположение и размеры значений реквизитов не должны изменяться. Печать знаков выполняется шрифтом Courier New высотой 16 - 18 пунктов.

Налогоплательщиком заполняются и представляются только необходимые разделы Декларации.

2.4. Декларации по итогам налогового периода представляются налогоплательщиками не позднее последнего числа месяца, следующего за истекшим налоговым периодом (пункт 2 статьи 345 Налогового кодекса Российской Федерации (далее - Кодекс)).

Срок представления Декларации, а также срок уплаты налога на добычу полезных ископаемых (далее - НДПИ), приходящийся на выходной (нерабочий) или праздничный день, переносится на первый рабочий день после выходного или праздничного дня.

2.5. При представлении в налоговый орган по месту учета организацией-правопреемником Декларации за последний налоговый период и уточненных Деклараций за реорганизованную организацию (в форме присоединения к другому юридическому лицу, слияния нескольких юридических лиц, разделения юридического лица, преобразования одного юридического лица в другое) в Титульном листе (Листе 01) по реквизиту "по месту нахождения (учета)" указывается код "215" или "216", а в верхней его части указываются ИНН и КПП организации-правопреемника. В реквизите "налогоплательщик" указывается наименование реорганизованной организации.

В реквизите "ИНН/КПП реорганизованной организации" указываются, соответственно, ИНН и КПП, которые были присвоены организации до реорганизации налоговым органом по месту ее нахождения (по налогоплательщикам, отнесенным к категории крупнейших, - налоговым органом по месту учета в качестве крупнейшего налогоплательщика).

В Разделе 1 Декларации указывается код ОКТМО того муниципального образования, на территории которого реорганизованная организация была поставлена на учет в качестве налогоплательщика НДПИ.

Коды форм реорганизации и код ликвидации организации приведены в Приложении N 1 к настоящему Порядку.

III. Порядок заполнения Титульного листа (Листа 01) Декларации

3.1. Титульный лист (Лист 01) Декларации заполняется налогоплательщиком, кроме раздела "Заполняется работником налогового органа".

3.2. При заполнении Титульного листа(Листа 01) необходимо указать:

1) ИНН и КПП, который присвоен организации тем налоговым органом, в который представляется Декларация (особенности указания ИНН и КПП по реорганизованным организациям - в пункте 2.5 настоящего Порядка).

ИНН и КПП по месту нахождения организации указывается согласно одному из следующих документов:

- Свидетельству о постановке на учет в налоговом органе юридического лица, образованного в соответствии с законодательством Российской Федерации, по месту нахождения на территории Российской Федерации по форме N 12-1-7, утвержденной приказом Министерства Российской Федерации по налогам и сборам от 27 ноября 1998 г. N ГБ-3-12/309 "Об утверждении Порядка и условий присвоения, применения, а также изменения идентификационного номера налогоплательщика и форм документов, используемых при учете в налоговом органе юридических и физических лиц" (зарегистрирован Министерством юстиции Российской Федерации 22 декабря 1998 г., регистрационный номер 1664; Бюллетень нормативных актов федеральных органов исполнительной власти, 1999, N 1) (далее - Приказ МНС России от 27 ноября 1998 г. N ГБ-3-12/309) <1>;

<1> Приказ МНС России от 27 ноября 1998 г. N ГБ-3-12/309 утратил силу в соответствии с пунктом 4 Приказа МНС России от 3 марта 2004 г. N БГ-3-09/178 (зарегистрирован Министерством юстиции Российской Федерации 24 марта 2004 г., регистрационный номер 5685; Российская газета, 2004, 30 марта).

- Свидетельству о постановке на учет юридического лица в налоговом органе по месту нахождения на территории Российской Федерации по форме N 09-1-2, утвержденной приказом Министерства Российской Федерации по налогам и сборам от 3 марта 2004 г. N БГ-3-09/178 "Об утверждении Порядка и условий присвоения, применения, а также изменения идентификационного номера налогоплательщика и форм документов, используемых при постановке на учет, снятии с учета юридических и физических лиц" (зарегистрирован Министерством юстиции Российской Федерации 24 марта 2004 г., регистрационный номер 5685; Российская газета, 2004, 30 марта), с изменениями, внесенными приказом Министерства финансов Российской Федерации от 5 ноября 2009 г. N 114н (зарегистрирован Министерством юстиции Российской Федерации 28 января 2010 г., регистрационный номер 16121; Российская газета, 2010, 10 февраля), с изменениями, внесенными приказом Федеральной налоговой службы от 29 июня 2012 г. N ММВ-7-6/435@ (зарегистрирован Министерством юстиции Российской Федерации 14 августа 2012 г., регистрационный номер 25183; Российская газета, 2012, 22 августа) (далее - Приказ МНС России от 3 марта 2004 г. N БГ-3-09/178);

- Свидетельству о постановке на учет российской организации в налоговом органе по месту нахождения на территории Российской Федерации по форме N 1-1-Учет, утвержденной приказом Федеральной налоговой службы от 1 декабря 2006 г. N САЭ-3-09/826@ "Об утверждении форм документов, используемых при постановке на учет и снятии с учета российских организаций и физических лиц" (зарегистрирован Министерством юстиции Российской Федерации 27 декабря 2006 г., регистрационный номер 8683; Российская газета, 2007, 12 января) с изменениями, внесенными приказами Федеральной налоговой службы от 16 июля 2008 г. N ММ-3-6/314@ (зарегистрирован Министерством юстиции Российской Федерации 31 июля 2008 г., регистрационный номер 12064; Российская газета, 2008, 8 августа) и от 15 февраля 2010 г. N ММ-7-6/54@ (зарегистрирован Министерством юстиции Российской Федерации 23 марта 2010 г., регистрационный номер 16695; Российская газета, 2010, 31 марта) (далее - Приказ ФНС России от 1 декабря 2006 г. N САЭ-3-09/826@) <1>;

<1> Приказ ФНС России от 1 декабря 2006 г. N САЭ-3-09/826@ утратил силу в соответствии с пунктом 4 Приказа ФНС России от 11 августа 2011 г. N ЯК-7-6/488@ (зарегистрирован Министерством юстиции Российской Федерации 27 декабря 2006 г., регистрационный номер 8683; Российская газета, 2007, 12 января).

- Свидетельству о постановке на учет российской организации в налоговом органе по месту ее нахождения по форме N 1-1-Учет, утвержденной приказом Федеральной налоговой службы от 11 августа 2011 г. N ЯК-7-6/488@ "Об утверждении форм и форматов документов, используемых при постановке на учет и снятии с учета российских организаций и физических лиц, в том числе индивидуальных предпринимателей, в налоговых органах, а также порядка заполнения форм документов и порядка направления налоговым органом организации или физическому лицу, в том числе индивидуальному предпринимателю, свидетельства о постановке на учет в налоговом органе и (или) уведомления о постановке на учет в налоговом органе (уведомления о снятии с учета в налоговом органе) в электронном виде по телекоммуникационным каналам связи" (зарегистрирован Министерством юстиции Российской Федерации 14 сентября 2011 г., регистрационный номер 21794; Российская газета, 2011, 23 сентября), с изменениями, внесенными приказом ФНС России от 31 января 2013 г. N ММВ-7-6/48@ (зарегистрирован Министерством юстиции Российской Федерации 25 февраля 2013 г., регистрационный номер 27284; Российская газета, 2013, 13 марта) (далее - Приказ ФНС России от 11 августа 2011 г. N ЯК-7-6/488@).

ИНН и КПП крупнейшими налогоплательщиками указываются на основании Уведомления о постановке на учет в налоговом органе юридического лица в качестве крупнейшего налогоплательщика по форме N 9-КНУ, утвержденной приказом Федеральной налоговой службы от 26 апреля 2005 г. N САЭ-3-09/178 "Об утверждении формы N 9-КНУ "Уведомление о постановке на учет в налоговом органе юридического лица в качестве крупнейшего налогоплательщика" (зарегистрирован Министерством юстиции Российской Федерации 25 мая 2005 г., регистрационный номер 6638; "Бюллетень нормативных актов федеральных органов исполнительной власти", 2005, N 23).

ИНН и КПП по месту нахождения отделения иностранной организации, осуществляющего деятельность на территории Российской Федерации, указываются согласно одному из следующих документов:

- Свидетельству о постановке на учет в налоговом органе по форме N 2401ИМД и (или) Информационного письма об учете в налоговом органе отделения иностранной организации по форме N 2201И, утвержденных приказом Министерства Российской Федерации по налогам и сборам от 7 апреля 2000 г. N АП-3-06/124 "Об утверждении положения об особенностях учета в налоговых органах иностранных организаций" (зарегистрирован Министерством юстиции Российской Федерации 2 июня 2000 г., регистрационный номер 2258; Бюллетень нормативных актов федеральных органов исполнительной власти, 2000, 19 июня), с изменениями, внесенными приказом Министерства финансов Российской Федерации от 30.09.2010 N 117н (зарегистрирован Министерством юстиции Российской Федерации 11 ноября 2010 г., регистрационный номер 18935; Российская газета, 2010, 24 ноября) (далее - приказ МНС России от 7 апреля 2000 г. N АП-З-06/124) <1>;

<1> Приказ МНС России от 7 апреля 2000 г. N АП-3-06/124 утратил силу в соответствии с пунктом 2 приказа ФНС России от 13.02.2012 N ММВ-7-6/80@ (зарегистрирован Министерством юстиции Российской Федерации 5 апреля 2012 г., регистрационный номер 23733; Российская газета, 2012, 20 апреля).

Официальный источник электронного документа содержит неточность: имеется в виду пункт 3 приказа ФНС РФ от 13.02.2012 N ММВ-7-6/80@.

- Свидетельству о постановке на учет иностранной организации в налоговом органе по форме N 11СВ-Учет, утвержденной приказом Федеральной налоговой службы от 13 февраля 2012 г. N ММВ-7-6/80@ "Об утверждении форм, порядка их заполнения и форматов документов, используемых при учете иностранных организаций в налоговых органах" (зарегистрирован Министерством юстиции Российской Федерации 5 апреля 2012 г., регистрационный номер 23733; Российская газета, 2012, 20 апреля) с изменениями, внесенными приказом Федеральной налоговой службы от 24 апреля 2013 г. N ММВ-7-6/155@ (зарегистрирован Министерством юстиции Российской Федерации 25 июня 2013 г., регистрационный номер 28888; Российская газета, 2013, 10 июля) (далее - приказ ФНС России от 13 февраля 2012 г. N ММВ-7-6/80@).

Для индивидуального предпринимателя указывается ИНН согласно одному из следующих документов:

- Свидетельству о постановке на учет в налоговом органе физического лица по месту жительства на территории Российской Федерации по форме N 12-2-4, утвержденной Приказом МНС России от 27 ноября 1998 г. N ГБ-3-12/309;

- Свидетельству о постановке на учет в налоговом органе физического лица по месту жительства на территории Российской Федерации по форме N 09-2-2, утвержденной Приказом МНС России от 3 марта 2004 г. N БГ-3-09/178;

- Свидетельству о постановке на учет физического лица в налоговом органе на территории Российской Федерации по форме N 2-1-Учет, утвержденной Приказом ФНС России от 1 декабря 2006 г. N САЭ-3-09/826@;

- Свидетельству о постановке на учет физического лица в налоговом органе по форме N 2-1-Учет, утвержденной Приказом ФНС России от 11 августа 2011 г. N ЯК-7-6/488@.

ИНН и КПП по реквизиту "ИНН/КПП реорганизованной организации" указываются с учетом положений пункта 2.6 настоящего Порядка;

2) номер корректировки.

При представлении в налоговый орган первичной Декларации по реквизиту "номер корректировки" проставляется "0--", при представлении уточненной Декларации - указывается номер корректировки (например, "1--", "2--" и так далее).

При обнаружении налогоплательщиком в поданной им в налоговый орган налоговой декларации факта неотражения или неполноты отражения сведений, а также ошибок, приводящих к занижению суммы налога, подлежащей уплате, либо недостоверных сведений, а также ошибок, не приводящих к занижению суммы НДПИ, подлежащей уплате, налогоплательщик представляет в налоговый орган уточненную Декларацию.

Уточненная Декларация представляется в налоговый орган по форме, действовавшей в налоговый период, за который вносятся соответствующие изменения. При перерасчете налоговой базы и суммы НДПИ не учитываются результаты налоговых проверок, проведенных налоговым органом за тот налоговый период, по которому производится перерасчет налоговой базы и суммы налога.

В случае невозможности определения периода совершения ошибок (искажений) перерасчет налоговой базы и суммы НДПИ производится за налоговый период, в котором выявлены ошибки (искажения);

3) налоговый период, за который представлена Декларация.

Коды, определяющие налоговый период, приведены в Приложении N 1 к настоящему Порядку;

4) код налогового органа, в который представляется Декларация (указан в документах, приведенных в подпункте 1 пункта 3.2 настоящего Порядка), код представления Декларации по месту нахождения (учета).

Коды представления налоговой декларации по налогу на добычу полезных ископаемых в налоговый орган приведены в Приложении N 1 к настоящему Порядку;

5) полное наименование организации, соответствующее наименованию, указанному в ее учредительных документах (при наличии в наименовании латинской транскрипции таковая указывается) либо построчно фамилия, имя, отчество индивидуального предпринимателя;

6) код вида экономической деятельности налогоплательщика согласно Общероссийскому классификатору видов экономической деятельности ОК 029-2001;

"Общероссийский классификатор видов экономической деятельности (ОКВЭД) ОК 029-2001 утратил силу. Аналогичные нормы содержатся в "Общероссийском классификаторе видов экономической деятельности (ОКВЭД 2). ОК 029-2014 (КДЕС РЕД. 2)".

7) код формы реорганизации (ликвидации) в соответствии с Приложением N 1 к настоящему Порядку;

8) ИНН/КПП реорганизованной организации. Особенности указания ИНН и КПП в реквизите "ИНН/КПП реорганизованной организации" отражены в пункте 2.6 настоящего Порядка;

9) номер контактного телефона налогоплательщика;

10) количество страниц, на которых составлена Декларация;

11) количество листов подтверждающих документов или их копий, включая документы или их копии, подтверждающие полномочия представителя налогоплательщика (в случае представления Декларации представителем налогоплательщика), приложенных к Декларации.

3.3. В разделе Титульного листа "Достоверность и полноту сведений, указанных в настоящей Декларации, подтверждаю" указывается:

1) в случае подтверждения достоверности и полноты сведений в Декларации руководителем организации-налогоплательщика или индивидуальным предпринимателем-налогоплательщиком проставляется "1"; в случае подтверждения достоверности и полноты сведений представителем налогоплательщика проставляется "2";

2) при представлении Декларации налогоплательщиком по строке "фамилия, имя, отчество" указываются построчно фамилия, имя, отчество <1> руководителя организации полностью. Проставляется личная подпись руководителя организации, заверяемая печатью организации (при наличии печати), и дата подписания; (в ред. Приказа ФНС РФ от 17.04.2017 N ММВ-7-3/315@)

В электронном документе текст соответствует официальному источнику.

<1> Здесь и далее по тексту отчество указывается при наличии.

3) при представлении Декларации представителем налогоплательщика - физическим лицом по строке "фамилия, имя, отчество" указываются построчно фамилия, имя, отчество представителя налогоплательщика полностью. Проставляется личная подпись представителя налогоплательщика, дата подписания, а также указывается вид документа, подтверждающего полномочия представителя налогоплательщика;

4) при представлении Декларации представителем налогоплательщика - юридическим лицом по строке "фамилия, имя, отчество" указываются построчно полностью фамилия, имя, отчество физического лица, уполномоченного в соответствии с документом, подтверждающим полномочия представителя налогоплательщика - юридического лица, удостоверять достоверность и полноту сведений, указанных в Декларации.

По строке "наименование организации - представителя налогоплательщика" указывается наименование юридического лица - представителя налогоплательщика. Проставляется подпись лица, сведения о котором указаны по строке "фамилия, имя, отчество", заверяемая печатью юридического лица - представителя налогоплательщика (при наличии печати), и дата подписания; (в ред. Приказа ФНС РФ от 17.04.2017 N ММВ-7-3/315@)

5) по строке "Наименование документа, подтверждающего полномочия представителя" указывается вид документа, подтверждающего полномочия представителя налогоплательщика.

3.4. Раздел "Заполняется работником налогового органа" содержит сведения о представлении Декларации (способ представления (указывается код согласно Приложению N 1 к настоящему Порядку)); количество страниц Декларации; количество листов подтверждающих документов или их копий, приложенных к Декларации; дату представления; номер, под которым зарегистрирована Декларация; фамилию и инициалы имени и отчества работника налогового органа, принявшего Декларацию; его подпись).

IV. Порядок заполнения Раздела 1 "Сумма налога, подлежащая уплате в бюджет" Декларации

4.1. По строкам 010 на основании законодательства Российской Федерации о бюджетной классификации указывается код бюджетной классификации Российской Федерации (далее - КБК), в соответствии с которым должна осуществляться уплата соответствующей суммы налога.

Если по строке 010 Раздела 4 указан код 03401, по строке 010 Раздела 5 указан код 03400, то по строке 010 Раздела 1 проставляются нули.

4.2. По строкам 020 указывается код муниципального образования, межселенной территории, населенного пункта, входящего в состав муниципального образования, на территории которого мобилизуются денежные средства. Код ОКТМО указывается в соответствии с Общероссийским классификатором территорий муниципальных образований ОК 33-2013 (далее - код по ОКТМО).

Информацию о коде ОКТМО можно получить в налоговом органе по месту постановки на учет.

При заполнении показателя "Код по ОКТМО", под который отводится одиннадцать знакомест, свободные знакоместа справа от значения кода в случае, если код ОКТМО имеет восемь знаков, не подлежат заполнению дополнительными символами (заполняются прочерками). Например, для восьмизначного кода ОКТМО 12445698 в поле "Код по ОКТМО" записывается одиннадцатизначное значение "12445698---".

4.3. По строкам 030 указывается сумма налога, подлежащая уплате в бюджет, по данным налогоплательщика, исчисленная по участкам недр, в отношении которых уплата производится по коду ОКТМО, указанному по строке 020, по КБК, указанному по соответствующей строке 010 Раздела 1 Декларации.

4.4. Значения по строкам 030 определяются в следующем порядке:

4.4.1. если по строке 010 Раздела 2 указан код 03100, то сумма налога будет равна сумме полученных значений по строке 150 всех Разделов 2 Декларации с соответствующим кодом по ОКТМО;

4.4.2. если по строке 010 Раздела 3 указан код 03200 или 03300, то сумма налога будет равна сумме полученных значений по строке 040 всех Разделов 3 Декларации с соответствующим кодом по ОКТМО;

4.4.3. если по строке 010 Раздела 4 указаны коды 03100, 03200 03300, то сумма налога будет равна сумме полученных значений по строке 140 Раздела 4 Декларации с соответствующим кодом по ОКТМО при незаполненной строке 150 Раздела 4. В случае заполнения строки 150 Раздела 4 сумма налога будет равна сумме полученных значений по строке 150 Раздела 4 Декларации;

4.4.4. если по строке 010 Разделов 4 и 5 указаны коды 03400 и 03401, то по строке 030 Раздела 1 ставится ноль;

4.4.5. если по строке 010 Раздела 5 указаны коды добытых полезных ископаемых, за исключением 03100, 03200, 03300, 01100, 01150, 01300, 01350, то сумма налога будет равна сумме полученных значений по строке 150 Раздела 5 Декларации с соответствующим кодом по ОКТМО при незаполненной строке 160 Раздела 5. В случае заполнения строки 160 Раздела 5 сумма налога будет равна сумме полученных значений по строке 160 Раздела 5 Декларации;

4.4.6. если по графе 1 подраздела 7.1 указаны коды 01100, 01150, 01300, 01350, то сумма налога, исчисленного при добыче угля на участке недр, за налоговый период без учета налогового вычета будет равна сумме полученных значений по строке 130 подраздела 7.2 Декларации;

4.4.7. если по графе 1 подраздела 7.1 указаны коды 01100, 01150, 01300, 01350, то сумма налога, исчисленного при добыче угля на участке недр, за налоговый период с учетом налогового вычета будет равна сумме полученных значений по строке 150 подраздела 7.2 Декларации.

Сумма налога по добытому полезному ископаемому по соответствующему коду по ОКТМО будет равна сумме полученных значений.

4.5. в случае если полезное ископаемое добывается на территории двух и более субъектов Российской Федерации, то сумма налога, подлежащая уплате по отдельному коду ОКТМО, определяется пропорционально доле полезного ископаемого, добытого на участке недр, в отношении которого налог уплачивается по данному коду ОКТМО, в общем количестве добытого полезного ископаемого, по формуле:

,

где:

- сумма налога по добытому полезному ископаемому, подлежащая уплате по соответствующему коду ОКТМО;

- сумма налога по добытому полезному ископаемому;

- количество полезного ископаемого, добытого на участке недр, в отношении которого налог уплачивается по данному коду ОКТМО, указанное в графе 2 подраздела 5.1 по соответствующему ОКТМО, за исключением количества добытого полезного ископаемого, отражаемого с кодом основания налогообложения по налоговой ставке 0 процентов (рублей);

Q - общее количество добытого полезного ископаемого, определяемое как сумма значений по графе 2 всех строк подраздела 5.1, за исключением количества добытого полезного ископаемого, отражаемого с кодом основания налогообложения по налоговой ставке 0 процентов (рублей).

4.6. В случае недостатка строк Раздела 1 при заполнении Декларации на бумажном носителе дополнительно заполняется необходимое количество листов Раздела 1.

4.7. Сведения, указанные в Разделе 1 Декларации, в строке "Достоверность и полноту сведений, указанных на данной странице, подтверждаю" для организаций подтверждаются подписью руководителя организации или представителя, для индивидуальных предпринимателей - подписью индивидуального предпринимателя или представителя. При этом проставляется дата подписания.

V. Порядок заполнения Раздела 2 "Данные, служащие основанием для исчисления и уплаты налога, при добыче нефти обезвоженной, обессоленной и стабилизированной, за исключением добычи на новом морском месторождении углеводородного сырья" Декларации

5.1. Раздел 2 "Данные, служащие основанием для исчисления и уплаты налога, при добыче нефти обезвоженной, обессоленной и стабилизированной, за исключением добычи на новом морском месторождении углеводородного сырья" заполняется налогоплательщиком отдельно по нефти, добытой на каждом участке недр, предоставленном налогоплательщику в пользование.

5.2. По строке 010 указывается код вида добытого полезного ископаемого "03100", согласно Приложению N 2 к настоящему Порядку.

5.3. По строке 020 указывается КБК, в соответствии с которым уплачивается налог в отношении данного добытого полезного ископаемого.

5.4. По строке 030 указывается код единицы измерения количества добытого полезного ископаемого "168" по Общероссийскому классификатору единиц измерения ОК 015-94 (далее - ОКЕИ), согласно Приложению N 4 к настоящему Порядку.

5.5. В подразделе 2.1 "Показатели (коэффициенты), используемые для расчета налога по участку недр" налогоплательщик отражает количество нефти отдельно по каждой лицензии на право пользования недрами.

5.5.1. По строке 040 указывается код по ОКТМО, на территории которого осуществляется уплата налога по данному виду добытого полезного ископаемого.

5.5.2. По строке 050 отражается серия, номер и вид лицензии на пользование недрами. Например: СТВ 12345 НЭ.

5.5.3. По строке 060 указывается значение показателя, характеризующего особенности добычи нефти (Дм), определяемое в порядке, установленном статьей 342.5 Кодекса, для нефти, добытой из залежей, для которых значение коэффициента, характеризующего степень сложности добычи нефти (Кд), равно 1.

Показатель Дм определяется с точностью до второго знака после запятой.

5.5.4. По строке 070 отражается показатель Кндпи, предусмотренный пунктом 1 статьи 342.5 Кодекса.

5.5.5. По строке 080 указывается значение коэффициента, характеризующего динамику мировых цен на нефть (Кц), определяемое в порядке, предусмотренном пунктом 3 статьи 342 Кодекса.

Значение коэффициента Кц округляется до четвертого знака после запятой.

5.5.6. По строке 090 отражается значение коэффициента, характеризующего степень выработанности запасов участка недр (Кв), определяемое в порядке, предусмотренном пунктом 2 статьи 342.5 Кодекса.

Значение коэффициента Кв округляется до четвертого знака после запятой.

5.5.7. По строке 100 указывается степень выработанности запасов участка недр (Св), рассчитываемая в целях определения коэффициента Кв, в соответствии с пунктом 2 статьи 342.5 Кодекса.

Показатель Св определяется с точностью до четвертого знака после запятой.

5.5.8. По строке 110 указывается значение коэффициента, характеризующего величину запасов конкретного участка недр (Кз), определяемое в соответствии с пунктом 3 статьи 342.5 Кодекса.

Значение коэффициента Кз округляется до четвертого знака после запятой.

В соответствии с пунктом 3 статьи 342.5 Кодекса значение коэффициента Кз принимается равным 1 при добыче нефти, облагаемой по ставке налога 0 рублей по основаниям, установленным пунктом 1 статьи 342 Кодекса, количество которой отражается в графе 2 подраздела 2.1.1 с кодами основания налогообложения "1067", "1083" и "1084" по графе 1 согласно Приложению N 3 к Порядку.

5.5.9. По строке 115 указывается значение коэффициента, характеризующего степень выработанности конкретной залежи углеводородного сырья (Кдв), в соответствии с подпунктом 4 пункта 3 статьи 342.2 Кодекса.

5.5.10. По строке 120 отражается значение коэффициента, характеризующего регион добычи и свойства нефти (Ккан), определяемое в соответствии с пунктом 4 статьи 342.5 Кодекса.

5.5.11. По строке 130 указывается сумма налога, исчисленного при добыче нефти на участке недр, рассчитываемая в следующем порядке:

1) если в графе 1 подраздела 2.1.1 указан код "2000", то сумма налога рассчитывается как произведение налоговой ставки, установленной пунктом 2 статьи 342 Кодекса, и коэффициента Кц (строка 080 подраздела 2.1), уменьшенное на величину Дм (строка 060 подраздела 2.1), умноженное на значение по графе 2 подраздела 2.1.1, и умноженное на коэффициент 0,7;

2) если в графе 1 подраздела 2.1.1 указан код "4000", то сумма налога рассчитывается как произведение налоговой ставки, установленной пунктом 2 статьи 342 Кодекса, и коэффициента Кц (строка 080 подраздела 2.1), уменьшенное на величину Дм (строка 060 подраздела 2.1) и умноженное на значение по графе 2 подраздела 2.1.1;

3) сумма налога, рассчитанная на основании данных, отраженных в подразделе 2.1.1 суммируется с показателем строки 270 всех подразделов 2.1.2 по всем залежам, относящимся к участку недр, реквизиты лицензии на право пользования которым указаны в строке 050 подраздела 2.1.

Сумма налога по добытому полезному ископаемому будет равна сумме полученных значений.

5.5.12. По строке 140 указывается сумма налогового вычета, подлежащего применению в порядке, установленном статьей 343.2 Кодекса.

При отсутствии суммы налогового вычета по строке 140 ставится ноль.

5.5.13. По строке 150 указывается сумма налога, подлежащая уплате в бюджет по добытому полезному ископаемому, определяемая как:

.

5.6. Подраздел 2.1.1 "Данные о количестве нефти, добытой на участке недр, за исключением количества нефти, добытой из залежи (залежей) углеводородного сырья, которое отражается в подразделе 2.1.2" заполняется по залежам, относящимся к участку недр, реквизиты лицензии на право пользования которым указаны в строке 050 подраздела 2.1, для которых значение коэффициента Кд равно 1, за исключением количества нефти, добытой из залежей, предусмотренных подпунктом 21 пункта 1 статьи 342 Кодекса и подпунктом 1 пункта 4 статьи 342.5 Кодекса.

5.6.1. По графе 1 проставляется код основания налогообложения полезного ископаемого, согласно Приложению N 3 к настоящему Порядку.

5.6.2. По графе 2 указывается количество добытой нефти, подлежащее налогообложению по налоговой ставке, соответствующей коду основания налогообложения, проставленному в графе 1.

Количество добытого полезного ископаемого определяется с точностью до третьего знака после запятой.

В графе 2 подраздела 2.1.1 не отражается количество нефти, добытой из залежи:

- для которой значение коэффициента Кд < 1,

- отнесенной к баженовским, абалакским, хадумским или доманиковым продуктивным отложениям, при соблюдении условий, предусмотренных подпунктом 21 пункта 1 статьи 342 Кодекса,

- содержащей нефть, вязкостью более 200 мПа x с и менее 10 000 мПа x с (в пластовых условиях).

5.7. Подраздел 2.1.2 "Данные о количестве нефти, добытой из залежи углеводородного сырья" заполняется в случае добычи нефти из залежи углеводородного сырья, для которой значение коэффициента Кд < 1 и значение коэффициента Кдв 1, из залежи, отнесенной к баженовским, абалакским, хадумским или доманиковым продуктивным отложениям, а также из залежи, содержащей нефть вязкостью более 200 мПа x с и менее 10 000 мПа x с (в пластовых условиях).

5.7.1. По строке 160 указывается наименование залежи углеводородного сырья в соответствии с данными государственного баланса запасов полезных ископаемых, утвержденного в году, предшествующем году налогового периода, либо по данным заключения государственной экспертизы запасов полезных ископаемых.

5.7.2. По строке 170 указывается эффективная нефтенасыщенная толщина пласта в метрах по данным государственного баланса запасов полезных ископаемых, утвержденного в году, предшествующем году налогового периода, либо по данным заключения государственной экспертизы запасов полезных ископаемых согласно пунктам 7 и 8 статьи 342.2 Кодекса, в случае применения значений коэффициента Кд, предусмотренных подпунктами 3 и 4 пункта 1 статьи 342.2 Кодекса.

При добыче нефти из залежей, не указанных в подпунктах 3 и 4 пункта 1 статьи 342.2 Кодекса, по строке 170 ставится прочерк.

5.7.3. По строке 180 отражается показатель проницаемости залежи углеводородного сырья в мкм2 по данным государственного баланса запасов полезных ископаемых, утвержденного в году, предшествующем году налогового периода, либо по данным заключения государственной экспертизы запасов полезных ископаемых согласно пунктам 7 и 8 статьи 342.2 Кодекса в случае применения значений коэффициента Кд, предусмотренных подпунктами 3 и 4 пункта 1 статьи 342.2 Кодекса.

При добыче нефти из залежей, не указанных в подпунктах 3 и 4 пункта 1 статьи 342.2 Кодекса, по строке 180 ставится прочерк.

5.7.4. По строке 190 указывается глубина залегания продуктивной залежи углеводородного сырья в метрах в соответствии с данными государственного баланса запасов полезных ископаемых, утвержденного в году, предшествующем году налогового периода, либо по данным заключения государственной экспертизы запасов полезных ископаемых. В случае, если в государственном балансе запасов полезных ископаемых отражен диапазон глубины залегания продуктивного пласта, то по строке 190 указывается минимальная глубина залегания залежи углеводородного сырья.

5.7.5. По строке 200 отражается плотность нефти в г/см3 в соответствии с данными государственного баланса запасов полезных ископаемых, утвержденного в году, предшествующем году налогового периода, либо по данным заключения государственной экспертизы запасов полезных ископаемых.

В случае отражения в государственном балансе запасов полезных ископаемых либо в заключении государственной экспертизы запасов полезных ископаемых диапазона плотности нефти, по строке 200отражается минимальное значение диапазона плотности нефти в г/см3.

5.7.6. По строке 210 указывается значение показателя, характеризующего особенности добычи нефти (Дм), определяемое в порядке, установленном статьей 342.5 Кодекса, для нефти, добытой из залежи, для которой значение коэффициента Кд < 1 и значение коэффициента Кдв 1, а также для нефти вязкостью более 200 мПа x с и менее 10 000 мПа x с (в пластовых условиях), для которой значение коэффициента Ккан равно нулю.

Показатель Дм определяется с точностью до второго знака после запятой.

При добыче нефти из залежи, отнесенной к баженовским, абалакским, хадумским или доманиковым продуктивным отложениям, по строке 210 ставится прочерк.

5.7.7. По строке 220 указывается степень выработанности запасов конкретной залежи углеводородного сырья, рассчитываемая в порядке, установленном пунктом 5 статьи 342.2 Кодекса, по данным государственного баланса запасов полезных ископаемых, утвержденного в году, предшествующем году налогового периода.

Показатель степени выработанности запасов залежи углеводородного сырья определяется с точностью до четвертого знака после запятой.

5.7.8. По строке 230 указывается значение коэффициента, характеризующего степень сложности добычи нефти (Кд), определяемого в соответствии со статьей 342.2 Кодекса.

5.7.9. По строке 240 указывается количество налоговых периодов применения коэффициента Кд < 1 в соответствии с пунктом 2 статьи 342.2 Кодекса.

При заполнении подраздела 2.1.2 по залежам, для которых коэффициент Кд = 1, по строке 240 ставится прочерк.

5.7.10. По строке 250 отражается значение коэффициента, характеризующего степень выработанности конкретной залежи углеводородного сырья (Кдв), определяемое в соответствии со статьей 342.2 Кодекса.

Значение коэффициента Кдв округляется до четвертого знака после запятой.

При заполнении подраздела 2.1.2 по залежам, для которых коэффициент Кд = 1, по строке 250 ставится прочерк.

5.7.11. По строке 260 указывается количество налоговых периодов применения ставки НДПИ 0 рублей в соответствии с подпунктом 21 пункта 1 статьи 342 Кодекса.

При добыче нефти из залежей, не относящихся к баженовским, абалакским, хадумским или доманиковым продуктивным отложениям, по строке 260 ставится прочерк.

5.7.12. По строке 270 указывается сумма исчисленного налога по нефти, добытой из залежи.

Сумма по указанной строке определяется в следующем порядке:

1) если в графе 1 подраздела 2.1.2 указан код "2000", то сумма налога рассчитывается как произведение налоговой ставки, установленной пунктом 2 статьи 342 Кодекса, и коэффициента Кц (строка 080 подраздела 2.1), уменьшенное на величину Дм (строка 210 подраздела 2.1.2), умноженное на значение по графе 2 подраздела 2.1.2, и умноженное на коэффициент 0,7;

2) если в графе 1 подраздела 2.1.2 указан код "4000", то сумма налога рассчитывается как произведение налоговой ставки, установленной пунктом 2 статьи 342 Кодекса, и коэффициента Кц (строка 080 подраздела 2.1), уменьшенное на величину Дм (строка 210 подраздела 2.1.2) и умноженное на значение по графе 2 подраздела 2.1.2.

5.7.13. По графе 1 проставляется код основания налогообложения добытых полезных ископаемых, согласно Приложению N 3 к настоящему Порядку.

5.7.14. По графе 2 указывается количество нефти, добытой из залежи углеводородного сырья, подлежащее налогообложению по налоговой ставке, соответствующей коду основания налогообложения, проставленному в графе 1.

Количество добытого полезного ископаемого определяется с точностью до третьего знака после запятой.

5.8. В случае недостатка строк граф 1 и 2 при заполнении Декларации на бумажном носителе заполняется дополнительно необходимое количество листов.

VI. Порядок заполнения Раздела 3 "Данные, служащие основанием для исчисления и уплаты налога, при добыче газа горючего природного и газового конденсата, за исключением добычи на новом морском месторождении углеводородного сырья" Декларации

6.1. Раздел 3 "Данные, служащие основанием для исчисления и уплаты налога, при добыче газа горючего природного и газового конденсата, за исключением добычи на новом морском месторождении углеводородного сырья" заполняется налогоплательщиком отдельно по КБК и отдельно по каждому виду полезного ископаемого, добытому на участке недр, предоставленном налогоплательщику в пользование.

6.2. По строке 010 указывается код вида добытого полезного ископаемого "03200" или "03300", согласно Приложению N 2 к настоящему Порядку.

6.3. По строке 020 указывается КБК, в соответствии с которым уплачивается налог в отношении данного добытого полезного ископаемого.

6.4. По строке 030 указывается код единицы измерения количества добытого полезного ископаемого по Общероссийскому классификатору единиц измерения ОК 015-94 (далее - ОКЕИ), согласно Приложению N 4 к настоящему Порядку.

6.5. По строке 040 указывается сумма исчисленного налога по полезному ископаемому, добытому на участке недр, определяемая как сумма значений, указанных по строке 190 всех подразделов 3.1.1 по всем залежам, относящимся к участку недр, реквизиты лицензии на право пользования которым указаны в строке 090 подраздела 3.1.

6.6. По строке 050 указывается значение показателя, характеризующего расходы на транспортировку газа горючего природного (Тг), определяемого в соответствии с пунктом 14 статьи 342.4 Кодекса.

Если показатель Тг имеет отрицательное значение, то в строке 050 он указывается со знаком "минус".

При заполнении Раздела 3 по газовому конденсату по строке 050 ставится прочерк.

6.7. По строке 060 указывается значение коэффициента, характеризующего долю реализации газа потребителям Российской Федерации в общем объеме реализованного организацией газа (Ов), определяемого в соответствии с пунктом 5 статьи 342.4 Кодекса.

6.8. По строке 070 указывается значение коэффициента, характеризующего долю добытого газа горючего природного (за исключением попутного газа) в суммарном объеме добытого углеводородного сырья (Кгпн), определяемого в соответствии с пунктом 6 статьи 342.4 Кодекса.

6.9. В подразделе 3.1 "Показатели (коэффициенты), используемые для расчета налога по участку недр" налогоплательщик отражает количество добытого полезного ископаемого отдельно по каждой лицензии на право пользования недрами.

6.9.1. По строке 080 указывается код по ОКТМО, на территории которого осуществляется уплата налога по данному виду добытого полезного ископаемого.

6.9.2. По строке 090 отражается серия, номер и вид лицензии на пользование недрами. Например: СТВ 12345 НЭ.

6.9.3. По строке 100 указывается значение степени выработанности запасов газа горючего природного конкретного участка недр (Свг), определяемая в соответствии с пунктом 13 статьи 342.4 Кодекса.

Значение показателя Свг определяется с точностью до четвертого знака после запятой.

6.9.4. По строке 110 указывается базовое значение единицы условного топлива (Еут), определяемое в соответствии с пунктом 1 статьи 342.4 Кодекса.

Значение показателя Еут определяется с точностью до четвертого знака после запятой.

6.9.5. По строке 120 указывается значение корректирующего коэффициента (Ккм), установленного пунктом 15 статьи 342.4 Кодекса.

При заполнении Раздела 3 по природному газу по строке 120 ставится прочерк.

6.9.6. По строке 130 указывается значение коэффициента, характеризующего долю добытого газа горючего природного (за исключением попутного газа) в общем количестве газа горючего природного (за исключением попутного газа) и газового конденсата, добытых в истекшем налоговом периоде на участке недр, содержащем залежь углеводородного сырья (Дг), определяемого в соответствии с пунктом 3 статьи 342.4 Кодекса.

Значение показателя Дг определяется с точностью до четвертого знака после запятой.

6.10. В подразделе 3.1.1 "Данные о количестве полезного ископаемого, добытого из залежи углеводородного сырья" налогоплательщик отражает количество полезного ископаемого, добытого на участке недр, реквизиты лицензии на право пользования которым указаны в строке 090 подраздела 3.1, отдельно по каждой залежи углеводородного сырья.

6.10.1. По строке 140 указывается полное наименование конкретной залежи углеводородного сырья по данным государственного баланса запасов полезных ископаемых, утвержденного в году, предшествующем году налогового периода.

6.10.2. По строке 150 указывается глубина залегания залежи углеводородного сырья по данным государственного баланса запасов полезных ископаемых, утвержденного в году, предшествующем году налогового периода.

В случае, если в государственном балансе запасов полезных ископаемых отражен диапазон глубины залегания продуктивного пласта, то по строке 150 указывается минимальная глубина залегания залежи углеводородного сырья, указанная в подпункте 9 пункта 1 статьи 345.1 Кодекса.

6.10.3. По строке 160 отражается плотность в г/куб. см - для залежи газового конденсата, плотность газа по воздуху - для залежи газа горючего природного по данным государственного баланса запасов полезных ископаемых, утвержденного в году, предшествующем году налогового периода.

6.10.4. По строке 170 указываются значения коэффициентов Квг, Кр, Кгз, Кас, Корз, определяемые в соответствии с пунктами 8 - 12 статьи 342.4 Кодекса.

Коэффициенты Квг, Кр, Кгз, Кас, Корз указываются с точностью до четвертого знака после запятой.

6.10.5. По строке 180 указывается значение коэффициента, характеризующего степень сложности добычи газа горючего природного и (или) газового конденсата из залежи углеводородного сырья (Кс), определяемого в соответствии с пунктом 7 статьи 342.4 Кодекса.

Значение коэффициента Кс округляется до четвертого знака после запятой.

6.10.6. По строке 190 указывается сумма исчисленного налога по полезному ископаемому, добытому из залежи углеводородного сырья, определяемая в следующем порядке:

6.10.6.1. если по строке 010 Раздела 3 указан код 03200, то сумма налога определяется:

- по коду основания налогообложения добытых полезных ископаемых "2000" (графа 1 подраздела 3.1.1) равна произведению значения по графе 2 подраздела 3.1.1, налоговой ставки, установленной пунктом 2 статьи 342 Кодекса, базового значения единицы условного топлива (Еут) (строка 110 подраздела 3.1), коэффициента Кс (строка 180 подраздела 3.1.1), корректирующего коэффициента Ккм (строка 120 подраздела 3.1) и коэффициента 0,7;

- по коду основания налогообложения добытых полезных ископаемых "4000" (графа 1 подраздела 3.1.1) равна произведению значения по графе 2 подраздела 3.1.1, налоговой ставки, установленной пунктом 2 статьи 342 Кодекса, базового значения единицы условного топлива (Еут) (строка 110 подраздела 3.1), коэффициента Кс (строка 180 подраздела 3.1.1), и корректирующего коэффициента Ккм (строка 120 подраздела 3.1);

6.10.6.2. если по строке 010 Раздела 3 указан код 03300, то сумма налога определяется:

- по коду основания налогообложения добытых полезных ископаемых "2000" (графа 1 подраздела 3.1.1) равна сумме произведения значения по графе 2 подраздела 3.1.1, налоговой ставки, установленной пунктом 2 статьи 342 Кодекса, базового значения единицы условного топлива (Еут) (строка 110 подраздела 3.1), коэффициента Кс (строка 180 подраздела 3.1.1), и показателя Тг (строка 050 раздела 3), умноженной на коэффициент 0,7;

- по коду основания налогообложения добытых полезных ископаемых "4000" (графа 1 подраздела 3.1.1) равна сумме произведения значения по графе 2 подраздела 3.1.1, налоговой ставки, установленной пунктом 2 статьи 342 Кодекса, базового значения единицы условного топлива (Еут) (строка 110 подраздела 3.1), коэффициента Кс (строка 180 подраздела 3.1.1), и показателя Тг (строка 050 раздела 3).

6.10.7. По графе 1 проставляется код основания налогообложения добытых полезных ископаемых, согласно Приложению N 3 к настоящему Порядку.

6.10.8. По графе 2 указывается количество добытого полезного ископаемого, подлежащего налогообложению по налоговой ставке, соответствующей коду основания налогообложения, проставленному в графе 1.

Количество добытого полезного ископаемого определяется с точностью до третьего знака после запятой.

VII. Порядок заполнения Раздела 4 "Данные, служащие основанием для исчисления и уплаты налога, при добыче углеводородного сырья на новом морском месторождении углеводородного сырья" Декларации

7.1. Раздел 4 "Данные, служащие основанием для исчисления и уплаты налога, при добыче углеводородного сырья на новом морском месторождении углеводородного сырья" заполняется налогоплательщиком отдельно по каждому виду полезного ископаемого, добытого на каждом новом морском месторождении углеводородного сырья, предоставленном налогоплательщику в пользование.

7.2. По строке 010 указывается код вида добытого полезного ископаемого 03100, 03200, 03300 или 03401 согласно Приложению N 2 к настоящему Порядку.

7.3. По строке 020 указывается КБК, в соответствии с которым уплачивается налог в отношении данного добытого полезного ископаемого.

При заполнении раздела 4 по попутному газу (код вида полезного ископаемого 03401, согласно Приложению N 2 к настоящему Порядку) по строке 020проставляются нули.

7.4. По строке 030 указывается код единицы измерения количества добытого полезного ископаемого по Общероссийскому классификатору единиц измерения ОК 015-94 (далее - ОКЕИ), согласно Приложению N 4 к настоящему Порядку.

7.5. По строке 040 указывается код по ОКТМО, на территории которого осуществляется уплата налога по данному виду добытого полезного ископаемого.

7.6. По строке 050 указывается серия, номер и вид лицензии на право пользования недрами. Например: ШБМ 12345 НЭ.

7.7. По строке 060 указывается наименование нового морского месторождения углеводородного сырья в соответствии с лицензией на право пользования недрами.

7.8. По строке 070 отражается месяц и год начала промышленной добычи углеводородного сырья, в соответствии с пунктом 6 статьи 338 Кодекса.

7.9. По графе 1 проставляется код основания налогообложения добытых полезных ископаемых, согласно Приложению N 3 к настоящему Порядку.

7.10. По графе 2 указывается количество добытого полезного ископаемого, подлежащего налогообложению по налоговой ставке, соответствующей коду основания налогообложения, проставленному в графе 1.

Количество добытого полезного ископаемого определяется с точностью до третьего знака после запятой.

7.11. По строке 080 указывается стоимость единицы добытого полезного ископаемого, рассчитанная в соответствии со статьями 340 и 340.1 Кодекса.

Стоимость единицы добытого полезного ископаемого округляется до 2-го знака после запятой в соответствии с действующим порядком округления.

В случае отсутствия реализации в налоговом периоде углеводородного сырья, добытого на новом морском месторождении углеводородного сырья, по строке 080 ставится прочерк.

7.12. По строке 090 отражается минимальная предельная стоимость единицы углеводородного сырья, рассчитанная в порядке, предусмотренном статьей 340.1 Кодекса.

7.13. По строке 100 указывается количество реализованного добытого полезного ископаемого.

В случае отсутствия реализации добытого полезного ископаемого по строке 100 ставится прочерк.

7.14. По строке 110 указывается выручка от реализации добытого полезного ископаемого.

В случае отсутствия реализации добытого полезного ископаемого по строке 110 ставится прочерк.

7.15. По строке 120 указывается скорректированная выручка от реализации добытого полезного ископаемого на основании пункта 6 статьи 105.3 Кодекса.

В случае отсутствия выручки от реализации добытого полезного ископаемого, скорректированной на основании пункта 6 статьи 105.3 Кодекса, по строке 120 ставится прочерк.

7.16. По строке 130 указывается налоговая база по добытому полезному ископаемому.

Показатель по строке 130 определяется по каждому виду полезного ископаемого как произведение значений по графе 2 Раздела 4 (без учета количества полезного ископаемого, облагаемого по налоговой ставке 0 процентов (рублей)) и значения по строке 080 Раздела 4.

При этом, показатель по строке 130 определяется по каждому виду полезного ископаемого как произведение значений по графе 2 Раздела 4 (без учета количества полезного ископаемого, облагаемого по налоговой ставке 0 процентов (рублей)) и значения по строке 090 Раздела 4 в следующих случаях:

1) если стоимость единицы добытого полезного ископаемого, определяемая в соответствии со статьей 340 Кодекса, за налоговый период меньше ее минимальной предельной стоимости, рассчитанной в соответствии со статьей 340.1 Кодекса;

2) если налогоплательщик на основании пункта 5 статьи 340.1 Кодекса определяет стоимость добытого полезного ископаемого исходя из минимальной предельной стоимости единицы добытого полезного ископаемого;

3) если отсутствует реализация налогоплательщиком в налоговом периоде углеводородного сырья, добытого на новом морском месторождении углеводородного сырья, на основании пункта 6 статьи 340.1 Кодекса.

При заполнении раздела 4 по попутному газу (код вида полезного ископаемого 03401) по строке 130 ставится ноль.

7.17. По строке 140 указывается сумма исчисленного налога по добытому полезному ископаемому, рассчитываемая как произведение налоговой базы (строка 130 Раздела 4)и соответствующей налоговой ставки, установленной пунктом 2.1 статьи 342 Кодекса.

При заполнении раздела 4 по попутному газу (код вида полезного ископаемого 03401) по строке 140 ставится ноль.

7.18. По строке 150 указывается скорректированная сумма исчисленного налога на основании пункта 6 статьи 105.3 Кодекса.

В случае отсутствия суммы исчисленного налога, скорректированной на основании пункта 6 статьи 105.3 Кодекса, по строке 150 ставится прочерк.

VIII. Порядок заполнения Раздела 5 "Данные, служащие основанием для исчисления и уплаты налога, за исключением углеводородного сырья (кроме попутного газа) и угля" Декларации

8.1. Раздел 5 "Данные, служащие основанием для исчисления и уплаты налога, за исключением углеводородного сырья (кроме попутного газа) и угля" заполняется налогоплательщиком отдельно по КБК и отдельно по каждому виду добытого полезного ископаемого, добытого на всех участках недр, предоставленных налогоплательщику в пользование.

Раздел 5 не заполняется по попутному газу, добытому на новых морских месторождениях углеводородного сырья (код вида полезного ископаемого "03401", согласно Приложению N 2 к настоящему Порядку).

8.2. По строке 010 указывается код вида добытого полезного ископаемого, согласно Приложению N 2 к настоящему Порядку.

8.3. По строке 020 указывается КБК, в соответствии с которым уплачивается налог в отношении данного добытого полезного ископаемого.

При заполнении раздела 5 по попутному газу (код вида полезного ископаемого "03400", согласно Приложению N 2 к настоящему Порядку) по строке 020 проставляются нули.

8.4. По строке 030 указывается код единицы измерения количества добытого полезного ископаемого по Общероссийскому классификатору единиц измерения ОК 015-94 (далее - ОКЕИ), согласно Приложению N 4 к настоящему Порядку.

8.5. По строке 040 указывается величина налоговой ставки, установленной пунктом 2 статьи 342 Кодекса в отношении полезного ископаемого, код которого указан по строке 010 Раздела 5.

8.6. В подразделе 5.1 "Данные о количестве полезного ископаемого по участкам недр и особенностях его налогообложения" отражается количество полезного ископаемого в разрезе кодов ОКТМО и лицензий на право пользования недрами.

8.6.1. По строке 050 указывается код ОКТМО, на территории которого осуществляется уплата налога по данному виду добытого полезного ископаемого.

8.6.2. По строке 060 указывается серия, номер и вид лицензии на право пользования недрами. Например: ХАБ 12345 ТЭ.

8.6.3. По графе 1 проставляется код основания налогообложения добытых полезных ископаемых, согласно Приложению N 3 к настоящему Порядку.

8.6.4. По графе 2 указывается количество добытого полезного ископаемого, подлежащего налогообложению по налоговой ставке, соответствующей коду основания налогообложения, проставленному в графе 1.

Количество добытого полезного ископаемого определяется с точностью до третьего знака после запятой.

8.6.5. При добыче кондиционных руд черных металлов по графе 3 указывается значение коэффициента, характеризующего способ добычи кондиционных руд черных металлов (Кподз), определяемого в соответствии с подпунктом 3 пункта 2 статьи 342 Кодекса.

8.6.6. При добыче налогоплательщиками, являющимися участниками региональных инвестиционных проектов, полезных ископаемых, облагаемых по ставкам, предусмотренным в подпунктах 1 - 6, 8, 12 - 15 пункта 2 статьи 342 Кодекса, по графе 4 указывается значение коэффициента, характеризующего территорию добычи полезного ископаемого (Ктд), определяемого в соответствии со статьей 342.3 Кодекса.

В случае недостатка строк граф 1 - 4 при заполнении Декларации на бумажном носителе заполняется дополнительно необходимое количество листов.

8.7. В подразделе 5.2 "Расчет суммы налога, подлежащей уплате в бюджет" отражаются показатели, используемые при расчете суммы налога по полезному ископаемому, код вида которого указан по строке 010 Раздела 5.

8.7.1. По строке 070 указывается стоимость единицы добытого полезного ископаемого. Значение по строке 070 определяется следующим образом:

1) в случае оценки стоимости добытых полезных ископаемых исходя из цен реализации, включая уникальные драгоценные камни и уникальные самородки драгоценных металлов, не подлежащие переработке (за исключением драгоценных металлов и драгоценных камней):

,

где:

V - выручка от реализации добытого полезного ископаемого, определенная исходя из цен реализации без налога на добавленную стоимость (строка 100 подраздела 5.2 или строка 110 подраздела 5.2);

- сумма расходов налогоплательщика по доставке в зависимости от условий поставки (строка 120 подраздела 5.2);

- количество реализованного налогоплательщиком в налоговом периоде добытого полезного ископаемого (стр. 090 подраздела 5.2);

2) в случае оценки стоимости добытых драгоценных металлов, извлеченных из коренных (рудных), россыпных и техногенных месторождений:

,

где:

- выручка от реализации химически чистого металла, определенная исходя из цен реализации без налога на добавленную стоимость (строка 100 подраздела 5.2 или строка 110 подраздела 5.2);

- сумма расходов по аффинажу (строка 130 подраздела 5.2) и расходов по доставке (перевозке) химически чистого металла до получателя (строка 120 подраздела 5.2);

- количество реализованного налогоплательщиком в налоговом периоде химически чистого металла (стр. 090 подраздела 5.2);

q - доля содержания химически чистого металла в единице добытого полезного ископаемого (стр. 080 подраздела 5.2);

3) в случае оценки стоимости добытых драгоценных камней:

,

где:

- стоимость добытых в налоговом периоде драгоценных камней исходя из их первичной оценки;

- количество добытых в налоговом периоде драгоценных камней;

4) в случае оценки стоимости единицы добытого полезного ископаемого исходя из расчетной стоимости - по данным Декларации как отношение суммы расходов по добыче полезного ископаемого (графа 4соответствующей строки подраздела 6.2 "Определение суммы расходов по отдельным добытым полезным ископаемым") к количеству добытого полезного ископаемого (графа 2 подраздела 5.1).

Стоимость единицы добытого полезного ископаемого округляется до 2-го знака после запятой в соответствии с действующим порядком округления.

8.7.2. По строке 080 указывается доля содержания химически чистого драгоценного металла в единице добытого полезного ископаемого.

При добыче полезных ископаемых, не относящихся к концентратам и другим полупродуктам, содержащим драгоценные металлы, по строке 080 ставится прочерк.

8.7.3. По строке 090 указывается количество реализованного добытого полезного ископаемого.

В случае отсутствия реализации добытого полезного ископаемого по строке 090 ставится прочерк, и заполняется Раздел 6.

В случае оценки стоимости полезного ископаемого исходя из его первичной оценки в соответствии с пунктом 6 статьи 340 Кодекса, по строке 090 ставится прочерк, при этом Раздел 6 не заполняется.

8.7.4. По строке 100 указывается выручка от реализации добытого полезного ископаемого.

8.7.5. По строке 110 указывается скорректированная выручка от реализации добытого полезного ископаемого на основании пункта 6 статьи 105.3 Кодекса.

В случае отсутствия выручки от реализации добытого полезного ископаемого, скорректированной на основании пункта 6 статьи 105.3 Кодекса, по строке 110 ставится прочерк.

8.7.6. По строке 120 отражаются расходы налогоплательщика по доставке, предусмотренные в пунктах 2 и 3 статьи 340 Кодекса.

При заполнении Раздела 5 по концентратам и другим полупродуктам, содержащим драгоценные металлы, по строке 120 указывается сумма расходов налогоплательщика по доставке (перевозке) химически чистого металла до получателя в соответствии с пунктом 5 статьи 340 Кодекса.

8.7.7. При заполнении Раздела 5 по концентратам и другим полупродуктам, содержащим драгоценные металлы, по строке 130 указываются расходы налогоплательщика по аффинажу химически чистого драгоценного металла.

При добыче полезных ископаемых, не относящихся к концентратам и другим полупродуктам, содержащим драгоценные металлы, по строке 130 ставится прочерк.

8.7.8. По строке 140 указывается налоговая база по добытому полезному ископаемому.

Показатель по строке 140 определяется по каждому виду полезного ископаемого как произведение суммы значений по графе 2 подраздела 5.1 (без учета количества полезного ископаемого облагаемого по налоговой ставке 0 процентов (рублей)) и значения по строке 070 подраздела 5.2.

8.7.9. По строке 150 указывается сумма исчисленного налога по добытому полезному ископаемому, определяемая как произведение налоговой базы (строка 140 подраздела 5.2) и налоговой ставки (строка 040 Раздела 5).

При добыче полезных ископаемых с кодами "04101", "04102" и "04103" сумма исчисленного налога (строка 150 подраздела 5.2) определяется как произведение налоговой базы (строка 140 подраздела 5.2), налоговой ставки (строка 040 Раздела 5) и значения коэффициента Кподз (графа 3 подраздела 5.1).

При добыче полезных ископаемых налогоплательщиком, являющимся в соответствии со статьей 342.3 Кодекса участником регионального инвестиционного проекта, сумма исчисленного налога (строка 150 подраздела 5.2) определяется как произведение налоговой базы (строка 140 подраздела 5.2), налоговой ставки (строка 040 Раздела 5) и значения коэффициента Ктд (графа 4 подраздела 5.1).

При добыче полезных ископаемых с кодами "04101", "04102" и "04103" налогоплательщиком, являющимся в соответствии со статьей 342.3 Кодекса участником регионального инвестиционного проекта, сумма исчисленного налога (строка 150 подраздела 5.2) определяется как произведение налоговой базы (строка 140 подраздела 5.2), налоговой ставки (строка 040 Раздела 5), значения коэффициента Кподз (графа 3 подраздела 5.1) и значения коэффициента Ктд (графа 4 подраздела 5.1).

В случае незаполнения граф 3 и (или) 4 подраздела 5.1 в указанных графах ставится прочерк.

8.7.10. По строке 160 указывается скорректированная сумма исчисленного налога на основании пункта 6 статьи 105.3 Кодекса.

В случае отсутствия суммы исчисленного налога, скорректированной на основании пункта 6 статьи 105.3 Кодекса, по строке 160ставится прочерк.

8.8. Если добывается несколько видов полезных ископаемых, налог по которым зачисляется на один КБК и отражается по одному ОКТМО, то сумма строк 150 и (или) 160 подраздела 5.2 Декларации должна соответствовать сумме, указанной в строке 030 Раздела 1 Декларации по соответствующему ОКТМО и КБК.

IX. Порядок заполнения Раздела 6 "Определение стоимости единицы добытого полезного ископаемого исходя из расчетной стоимости" Декларации

9.1. Раздел 6 "Определение стоимости единицы добытого полезного ископаемого исходя из расчетной стоимости" заполняется в случае оценки стоимости какого-либо добытого полезного ископаемого в соответствии с пунктом 4 статьи 340 Кодекса исходя из расчетной стоимости и включается в состав Декларации в единственном экземпляре независимо от количества добытых полезных ископаемых, стоимость которых определяется указанным способом.

9.2. По строкам 010 - 040 указываются данные для расчета суммы прямых расходов, относящихся к добытым в налоговом периоде полезным ископаемым.

9.2.1. По строке 010 указывается сумма осуществленных налогоплательщиком в налоговом периоде прямых расходов по добыче полезных ископаемых, определяемых в соответствии со статьей 318 Кодекса.

9.2.2. По строкам 020, 030 указывается стоимость остатков незавершенного производства по добыче полезных ископаемых соответственно на начало и на конец налогового периода, исчисленная в соответствии с пунктом 1 статьи 319 Кодекса.

9.2.3. По строке 040 указывается сумма прямых расходов, относящаяся к добытым в налоговом периоде полезным ископаемым, определяемая как:

.

9.3. По строкам 050 - 090указываются данные для расчета суммы косвенных и иных расходов по добыче полезных ископаемых по участкам недр, предоставленным налогоплательщику в пользование.

9.3.1. По строке 050 указывается сумма внереализационных расходов, произведенных налогоплательщиком в течение налогового периода и относящихся к добытым полезным ископаемым, определяемых в соответствии с подпунктами 6 и 7 пункта 4 статьи 340 Кодекса.

9.3.2. По строке 060 указывается сумма косвенных расходов, произведенных налогоплательщиком в течение налогового периода и относящихся к добытым полезным ископаемым, определяемых в соответствии с подпунктами 1, 4, 5, 7 пункта 4 статьи 340 Кодекса.

9.3.3. По строке 070 указывается сумма косвенных расходов, связанных с добычей полезных ископаемых и другими видами деятельности, подлежащая распределению между затратами на добычу полезных ископаемых и затратами на иную деятельность налогоплательщика в соответствии с абзацем двенадцатым пункта 4 статьи 340 Кодекса.

9.3.4. По строке 080 указывается сумма прямых расходов по видам деятельности, произведенных налогоплательщиком в налоговом периоде.

9.3.5. По строке 090 указывается сумма косвенных и иных (внереализационных) расходов, относящаяся к добытым в налоговом периоде полезным ископаемым, определяемая как:

.

9.4. По строке 100 указывается общая сумма расходов, произведенных в налоговом периоде, по добыче полезных ископаемых, определяемая как:

.

9.5. В подразделе 6.2 "Определение суммы расходов по отдельным добытым полезным ископаемым" производится определение суммы расходов по добыче отдельных полезных ископаемых.

9.5.1. По строке 110 указывается код единицы измерения количества добытых полезных ископаемых по ОКЕИ (при заполнении Декларации следует иметь в виду, что все показатели количества добытого полезного ископаемого приводятся к общей единице измерения).

9.5.2. По графе 1 проставляется код добытого полезного ископаемого, согласно Приложению N 2 к настоящему Порядку;

9.5.3. По графе 2 указывается количество добытого полезного ископаемого, код которого отражен по графе 1;

9.5.4. По графе 3 указывается доля добытого полезного ископаемого в общем количестве добытых полезных ископаемых, определяемая как отношение значения по графе 2 для данного полезного ископаемого к сумме значений по всем строкам графы 2 (сумма значений по графе 3 должна равняться единице);

9.5.5. По графе 4 отражается сумма расходов по добыче полезного ископаемого, определяемая как произведение общей суммы расходов по добыче полезных ископаемых, произведенных в налоговом периоде (строка 100), и доли добытого полезного ископаемого в общем количестве добытых полезных ископаемых (графа 3).

X. Порядок заполнения Раздела 7 "Данные, служащие основанием для исчисления и уплаты налога, при добыче угля по участку недр" Декларации

10.1. Раздел 7 "Данные, служащие основанием для исчисления и уплаты налога, при добыче угля по участку недр" заполняется налогоплательщиком отдельно по соответствующему КБК и отдельно по каждому участку недр.

10.2. По строке 010 указывается КБК, в соответствии с которым уплачивается налог в отношении угля.

10.3. По строке 020 указываются серия, номер и вид лицензии на пользование недрами. Например: КЕМ 12345 ТЭ.

10.4. По строке 030 проставляется код единицы измерения количества добытого полезного ископаемого по ОКЕИ, согласно Приложению N 4 к настоящему Порядку.

10.5. По строке 040 указывается код по ОКТМО, на территории которого осуществляется уплата налога по данному виду добытого полезного ископаемого.

10.6. По строке 050 указывается значение коэффициента, характеризующего территорию добычи полезного ископаемого (Ктд), определяемого в соответствии со статьей 342.3 Кодекса.

10.7. В подразделе 7.1 "Данные о количестве добытого полезного ископаемого по участку недр" налогоплательщик отражает количество добытого угля отдельно по каждому виду угля, согласно Приложению N 2 к настоящему Порядку.

10.7.1. В графе 1 указывается код вида добытого полезного ископаемого "01100", "01150", "01300" и "01350", согласно Приложению N 2 к настоящему Порядку.

10.7.2. В графе 2 - код основания налогообложения добытого угля по налоговой ставке, установленной статьей 342 Кодекса, согласно Приложению N 3 к настоящему Порядку.

10.7.3. В графе 3 - количество добытого угля, подлежащего налогообложению по налоговой ставке, установленной статьей 342 Кодекса, по соответствующему основанию.

Количество добытого угля определяется с точностью до третьего знака после запятой.

10.8. Подраздел 7.2 "Расчет суммы налога, подлежащей уплате в бюджет, по участку недр" заполняется налогоплательщиком отдельно по каждому участку недр.

10.8.1. По строке 060 подраздела 7.2 указывается сумма остатков, неучтенных при определении налогового вычета расходов на начало налогового периода, в соответствии с пунктом 4 статьи 343.1 Кодекса.

Показатель строки 060 подраздела 7.2 равен показателю строки 160 подраздела 7.2 Декларации за предыдущий налоговый период.

10.8.2. По строке 070 подраздела 7.2 указывается сумма расходов, осуществленных (понесенных) налогоплательщиком в налоговом периоде и связанных с обеспечением безопасных условий и охраны труда при добыче угля, по перечню, установленному постановлением Правительства Российской Федерации от 10 июня 2011 г. N 455 "Об утверждении перечня видов расходов, связанных с обеспечением безопасных условий и охраны труда при добыче угля, принимаемых к вычету из суммы налога на добычу полезных ископаемых" (Собрание законодательства Российской Федерации, 2011, N 25, ст. 3591), в соответствии с пунктом 5 статьи 343.1 Кодекса, определяемая как:

10.8.3. При этом по строкам 080 - 100 подраздела 7.2 указываются данные для расчета суммы расходов, осуществленных (понесенных) налогоплательщиком в налоговом периоде и связанных с обеспечением безопасных условий и охраны труда при добыче угля;

10.8.3.1. По строке 080 подраздела 7.2 - материальные расходы налогоплательщика, определяемые в порядке, предусмотренном главой 25 Кодекса;

10.8.3.2. По строке 090 подраздела 7.2 - расходы налогоплательщика на приобретение и (или) создание амортизируемого имущества;

10.8.3.3. По строке 100 подраздела 7.2 отражаются расходы, осуществленные (понесенные) налогоплательщиком в случаях достройки, дооборудования, реконструкции, модернизации, технического перевооружения объектов основных средств.

10.8.4. По строке 110 подраздела 7.2 указывается сумма расходов, осуществленных (понесенных) налогоплательщиком, и связанных с обеспечением безопасных условий и охраны труда при добыче угля, включаемых в налоговый вычет и уменьшающих сумму налога за налоговый период, не превышающая предельной величины налогового вычета, определяемая как:

10.8.5. По строке 120 подраздела 7.2 указывается значение коэффициента Кт, определяемого в соответствии с пунктом 3 статьи 343.1 Кодекса для каждого участка недр и установленного в принятой налогоплательщиком учетной политике для целей налогообложения. Значение коэффициента Кт не может превышать 0,3:

.

10.8.6. По строке 130 подраздела 7.2 указывается сумма налога, исчисленного при добыче угля без учета налогового вычета на каждом участке недр за налоговый период, определяемая следующим образом:

- по коду основания налогообложения добытых полезных ископаемых "6100" (графа 2 подраздела 7.1) равна произведению значения по графе 3 подраздела 7.1, налоговой ставки, установленной пунктом 2 статьи 342 Кодекса, коэффициента, характеризующего, территорию добычи полезного ископаемого Ктд (строка 050 подраздела 7.1), определяемого в соответствии со статьей 342.3 Кодекса, коэффициента-дефлятора, коэффициента 0,7 и без учета налогового вычета;

- по кодам основания налогообложения добытых полезных ископаемых "6101" (графа 2 подраздела 7.1) равна произведению значения по графе 3 подраздела 7.1, налоговой ставки, установленной пунктом 2 статьи 342 Кодекса, коэффициента, характеризующего, территорию добычи полезного ископаемого Ктд (строка 050 подраздела 7.1), определяемого в соответствии со статьей 342.3 Кодекса, коэффициента-дефлятора и без учета налогового вычета (определенного по правилам статьи 343.1 Кодекса).

В соответствии с пунктом 2 статьи 342 Кодекса коэффициенты-дефляторы определяются и подлежат официальному опубликованию в порядке, установленном Правительством Российской Федерации.

10.8.7. По строке 140 подраздела 7.2 указывается предельная величина налогового вычета, определяемая как:

10.8.8. По строке 150 подраздела 7.2 указывается подлежащая уплате сумма налога по углю с учетом налогового вычета (коды основания налогообложения добытых полезных ископаемых "6000" и "6001"), исчисленная на участке недр за налоговый период, определяемая как:

При заполнении подраздела 7.2 при добыче угля без учета налогового вычета по строке 150 ставится прочерк.

10.8.9. По строке 160 подраздела 7.2 указывается сумма остатков, неучтенных при определении налогового вычета расходов на конец налогового периода, в соответствии с пунктом 4 статьи 343.1 Кодекса.

Показатель строки 160 подраздела определяется как:

.

Показатель строки 160 корреспондирует с общей суммой строк 210 подраздела 7.3 и переносится в строку 060 подраздела 7.2 Декларации за следующий налоговый период.

10.9. В подразделе 7.3 "Расчет суммы налоговых вычетов по участку недр" заполняется налогоплательщиком в случае, если фактическая сумма расходов, осуществленных (понесенных) налогоплательщиком в налоговом периоде и связанных с обеспечением безопасных условий и охраны труда при добыче угля, превышает предельную сумму налогового вычета, определенную в соответствии с пунктом 2 статьи 343.1 Кодекса, и при этом сумма такого превышения учитывается при определении налогового вычета в течение 36 налоговых периодов после налогового периода, в котором такие расходы были осуществлены (понесены) налогоплательщиком.

По строкам 070 - 220 подраздела 7.3 заполняются данные для расчета суммы одного налогового вычета, который возник в определенном налоговом периоде, и в случае если фактическая сумма расходов, осуществленных (понесенных) налогоплательщиком в налоговом периоде и связанных с обеспечением безопасных условий и охраны труда при добыче угля, превышает предельную сумму налогового вычета, то сумма такого превышения будет учитываться по строкам 070 - 220 до полного ее использования, но не более чем в 36 налоговых периодах с даты (месяц и год) возникновения права на применение налогового вычета.

В случае недостатка строк в подразделе 7.3 при заполнении Декларации на бумажном носителе дополнительно заполняется необходимое количество листов подраздела 7.3.

10.9.1. По строке 170 подраздела 7.3 указываются месяц и год возникновения права на налоговый вычет.

10.9.2. По строке 180 подраздела 7.3 отражается сумма налогового вычета, определенная налогоплательщиком на дату (месяц и год) возникновения права на налоговый вычет, указанные по строке 170 этого подраздела, которая корреспондирует со строкой 070 подраздела 7.2.

10.9.3. По строке 190 подраздела 7.3 указывается сумма налогового вычета, использованная налогоплательщиком при исчислении суммы налога по углю в предыдущие налоговые периоды.

10.9.4. По строке 200 подраздела 7.3 указывается сумма налогового вычета, использованная налогоплательщиком при исчислении суммы налога по углю в текущем налоговом периоде, которая корреспондирует со строкой 100 подраздела 7.2.

10.9.5. По строке 210 подраздела 7.3 отражается остаток суммы налогового вычета. Показатель строки 210 подраздела 7.3 определяется как:

.

Показатель строки 210 подраздела 7.3 корреспондируется со строкой 160 подраздела 7.2.

10.9.6. По строке 220 указывается месяц и год окончания права на налоговый вычет.

XI. Заполнение Раздела 8 "Данные, служащие основанием для исчисления и уплаты налога, при добыче нефти обезвоженной, обессоленной и стабилизированной, в отношении которой исчисляется налог на дополнительный доход от добычи углеводородного сырья" Декларации

10.1. Раздел 8 "Данные, служащие основанием для исчисления и уплаты налога, при добыче нефти обезвоженной, обессоленной и стабилизированной, в отношении которой исчисляется налог на дополнительный доход от добычи углеводородного сырья" заполняется налогоплательщиком отдельно по нефти, добытой на каждом участке недр, предоставленном налогоплательщику в пользование.

В электронном документе нумерация пунктов соответствует официальному источнику.

10.2. По строке 010 указывается код вида добытого полезного ископаемого 03100, согласно Приложению N 2 к Порядку.

10.3. По строке 020 указывается КБК, в соответствии с которым уплачивается налог в отношении данного добытого полезного ископаемого.

10.4. По строке 030 указывается код единицы измерения количества добытого полезного ископаемого 168 по ОКЕИ, согласно Приложению N 4 к Порядку.

10.5. В подразделе 8.1 "Расчет налога по участку недр" налогоплательщик отражает количество нефти отдельно по каждой лицензии на право пользования недрами.

10.5.1. По строке 040 указывается код по ОКТМО, на территории которого осуществляется уплата налога по данному виду добытого полезного ископаемого.

10.5.2. По строке 050 отражается серия, номер и вид лицензии на пользование недрами. Например: СТВ 12345 НЭ.

10.5.3. По строке 060 указывается степень выработанности запасов нефти участка недр, определяемая в порядке подпункта 1 пункта 5 статьи 333.43 Кодекса.

10.5.4. По строке 070 указывается год начала промышленной добычи нефти, согласно пункту 3 статьи 342.6 Кодекса.

При отсутствии промышленной добычи нефти по строке 070 проставляются 0000 (нули).

10.5.5. По строке 080 указывается значение коэффициента, характеризующего уровень налогообложения нефти (Кндд), определяемое в порядке, установленном статьей 342.6 Кодекса.

10.5.6. По строке 090 отражается показатель среднего за налоговый период уровня цен нефти сорта "Юралс", выраженный в долларах США за баррель (Цнефть), определяемый в порядке, установленном пунктом 3 статьи 342 Кодекса.

10.5.7. По строке 100 указывается среднее значение за налоговый период курса доллара США к рублю Российской Федерации (Р), определяемое в порядке, установленном пунктом 3 статьи 342 Кодекса.

10.5.8. По строке 110 указывается признак коэффициента Кг в следующем порядке:

1 - для нефти обезвоженной, обессоленной и стабилизированной, добытой на участках недр, указанных в подпункте 1 пункта 1 статьи 333.45 Кодекса;

2 - для нефти обезвоженной, обессоленной и стабилизированной, добытой на участках недр, указанных в подпункте 2 пункта 1 статьи 333.45 Кодекса;

3 - для нефти обезвоженной, обессоленной и стабилизированной, добытой на участках недр, указанных в подпункте 3 пункта 1 статьи 333.45 Кодекса;

4 - для нефти обезвоженной, обессоленной и стабилизированной, добытой на участках недр, указанных в подпункте 4 пункта 1 статьи 333.45 Кодекса;

10.5.9. По строке 120 отражается значение коэффициента, характеризующего период времени, прошедший с даты начала промышленной добычи нефти на участке недр (Кг), определяемый в соответствии с пунктом 2 статьи 342.6 Кодекса.

10.5.10. По строке 130 указывается значение ставки вывозной таможенной пошлины на нефть (ЭП), выраженная в долларах США за тонну нефти обезвоженной, обессоленной и стабилизированной, установленной на календарный месяц, соответствующий налоговому периоду, в отношении нефти, добытой на участке недр, в порядке, определенном Законом Российской Федерации от 21.05.1993 N 5003-1 "О таможенном тарифе".

10.5.11. По строке 140 указывается сумма налога, исчисленного при добыче нефти на участке недр, рассчитываемая с учетом подпункта 9.1 пункта 2 статьи 342 Кодекса.

10.5.12. По графе 1 проставляется код основания налогообложения добытых полезных ископаемых, согласно Приложению N 3 к Порядку, за исключением кодов с 1080 по 1090, 2000, 2100, 3000, 4000, 4100, с 2001 по 2010, с 4001 по 4010, с 6000 по 6151, с 7000 по 7004.

10.5.13. По графе 2 указывается количество нефти, добытой на участке недр, подлежащее налогообложению по налоговой ставке, соответствующей коду основания налогообложения, проставленному в графе 1.

Количество добытого полезного ископаемого определяется с точностью до третьего знака после запятой.

10.6. В случае недостатка строк граф 1 и 2 при заполнении Декларации на бумажном носителе заполняется дополнительно необходимое количество листов.

Приложение N 1
к Порядку заполнения
налоговой декларации по налогу
на добычу полезных ископаемых

Коды, определяющие налоговый период

Код Наименование
01 январь
02 февраль
03 март
04 апрель
05 май
06 июнь
07 июль
08 август
09 сентябрь
10 октябрь
11 ноябрь
12 декабрь
71 за январь при реорганизации (ликвидации) организации
72 за февраль при реорганизации (ликвидации) организации
73 за март при реорганизации (ликвидации) организации
74 за апрель при реорганизации (ликвидации) организации
75 за май при реорганизации (ликвидации) организации
76 за июнь при реорганизации (ликвидации) организации
77 за июль при реорганизации (ликвидации) организации
78 за август при реорганизации (ликвидации) организации
79 за сентябрь при реорганизации (ликвидации) организации
80 за октябрь при реорганизации (ликвидации) организации
81 за ноябрь при реорганизации (ликвидации) организации
82 за декабрь при реорганизации (ликвидации) организации

Коды представления налоговой декларации по налогу на добычу полезных ископаемых в налоговый орган

Код Наименование
120 По месту жительства индивидуального предпринимателя
213 По месту учета в качестве крупнейшего налогоплательщика
214 По месту нахождения российской организации, не являющейся крупнейшим налогоплательщиком
215 По месту нахождения правопреемника, не являющегося крупнейшим налогоплательщиком
216 По месту учета правопреемника, являющегося крупнейшим налогоплательщиком
331 По месту осуществления деятельности иностранной организации через отделение иностранной организации

Коды форм реорганизации и код ликвидации организации

Код Наименование
1 Преобразование
2 Слияние
3 Разделение
5 Присоединение
6 Разделение с одновременным присоединением
0 Ликвидация

Коды, определяющие способ представления налоговой декларации по налогу на добычу полезных ископаемых в налоговый орган

Код Наименование
01 на бумажном носителе (по почте)
02 на бумажном носителе (лично)
03 на бумажном носителе с дублированием на съемном носителе (лично)
04 по телекоммуникационным каналам связи с электронной подписью
05 Другое
08 на бумажном носителе с дублированием на съемном носителе (по почте)
09 на бумажном носителе с использованием штрих-кода (лично)
10 на бумажном носителе с использованием штрих-кода (по почте)

Приложение N 2
к Порядку заполнения
налоговой декларации по налогу
на добычу полезных ископаемых

ПЕРЕЧЕНЬ ВИДОВ ДОБЫТЫХ ПОЛЕЗНЫХ ИСКОПАЕМЫХ

Код Наименование
Добытые полезные ископаемые
Угли
01100 антрацит
01150 уголь коксующийся
01300 уголь бурый
01350 уголь, за исключением антрацита, угля коксующегося и угля бурого
01400 Горючие сланцы
02000 Торф
Углеводородное сырье
03100 Нефть обезвоженная, обессоленная и стабилизированная
03200 Газовый конденсат из всех видов месторождений углеводородного сырья, прошедший технологию промысловой подготовки в соответствии с техническим проектом разработки месторождения, до направления на переработку
03300 Газ горючий природный из всех видов месторождений углеводородного сырья, за исключением попутного газа
03400 Попутный газ
03401 Попутный газ, добытый на новых морских месторождениях углеводородного сырья
Товарные руды
Товарные (кондиционные) руды черных металлов
04101 железо
04102 марганец
04103 хром
Товарные (кондиционные) руды цветных металлов
04201 алюминий
04214 нефелины
04215 бокситы
04202 медь
04203 никель
04204 кобальт
04205 свинец
04206 цинк
04207 олово
04208 вольфрам
04209 молибден
04210 сурьма
04211 ртуть
04212 магний
04213 другие цветные металлы, не предусмотренные в других группировках
Товарные руды редких металлов, образующих собственные месторождения
04301 титан
04302 цирконий
04303 ниобий
04304 редкие земли
04305 стронций
04306 литий
04307 бериллий
04308 ванадий
04309 германий
04310 цезий
04311 скандий
04312 селен
04313 тантал
04314 висмут
04315 рений
04316 рубидий
05000 Многокомпонентные комплексные руды, а также полезные компоненты многокомпонентной комплексной руды, за исключением драгоценных металлов
05100 Многокомпонентная комплексная руда, содержащая медь, и (или) никель, и (или) металлы платиновой группы, добываемая на участках недр, расположенных полностью или частично на территории Красноярского края
05200 Многокомпонентная комплексная руда, не содержащая медь, и (или) никель, и (или) металлы платиновой группы, добываемая на участках недр, расположенных полностью или частично на территории Красноярского края
Горно-химическое неметаллическое сырье
06101 апатит-нефелиновые руды
06118 апатитовые руды
06102 фосфоритовые руды
06103 калийные соли
06104 магниевые соли
06105 каменные соли
06106 борные руды
06107 сульфат натрия
06108 сера природная
06109 сера в газовых, серно-колчеданных и комплексных рудных месторождениях
06110 бариты
06111 асбест
06112 йод
06113 бром
06114 плавиковый шпат
06115 краски земляные (минеральные пигменты)
06116 карбонатные породы
06117 другие виды неметаллических полезных ископаемых для химической промышленности и производства минеральных удобрений
Горнорудное неметаллическое сырье
07001 абразивные породы
07002 жильный кварц (кроме особо чистого кварцевого и пьезооптического сырья)
07003 кварциты
07004 карбонатные породы для металлургии
07005 кварц-полешпатовое сырье
07006 кремнистое сырье
07007 стекольные пески
07008 графит природный
07009 тальк (стеатит)
07010 магнезит
07011 талько-магнезит
07012 пирофиллит
07013 слюда-московит
07014 слюда-флогопит
07015 вермикулит
07016 глины огнеупорные для производства буровых растворов
07018 сорбенты
07017 другие полезные ископаемые, не включенные в другие группы
08000 Битуминозные породы, за исключением углеводородного сырья
Сырье редких металлов (рассеянных элементов)
09001 индий
09002 кадмий
09003 теллур
09004 таллий
09005 галлий
09006 другие редкие металлы
09007 другие извлекаемые полезные компоненты, являющиеся попутными компонентами в рудах других полезных ископаемых
Неметаллическое сырье, используемое в основном в строительной индустрии
10001 гипс
10002 ангидрид
10003 мел природный
10004 доломит
10005 флюс известняковый
10006 известняк
10007 известковый камень для изготовления извести и цемента
10008 песок природный строительный
10009 галька
10010 гравий
10011 песчано-гравийные смеси
10012 камень строительный
10013 облицовочные камни
10014 мергели
10015 глины
10016 другие неметаллические ископаемые, используемые в строительной индустрии
11100 Кондиционный продукт пьезооптического сырья
11200 Кондиционный продукт особо чистого кварцевого сырья
Кондиционный продукт камнесамоцветного сырья
11301 топаз
11302 нефрит
11303 жадеит
11304 родонит
11305 лазурит
11306 аметист
11307 бирюза
11308 агаты
11309 яшма
11310 другие
Природные алмазы, другие драгоценные камни из коренных, россыпных и техногенных месторождений, полудрагоценные камни
12001 природные алмазы
12002 изумруд
12003 рубин
12004 сапфир
12005 александрит
12006 янтарь
12007 полудрагоценные камни
Концентраты и другие полупродукты, содержащие драгоценные металлы
13001 золото
13002 серебро
13003 платина
13004 палладий
13005 иридий
13006 родий
13007 рутений
13008 осмий
14100 Соль природная
14200 Чистый хлористый натрий
Подземные воды
15100 Подземные воды, содержащие природные лечебные ресурсы (минеральные воды)
15200 Термальные воды
15300 Подземные воды, содержащие полезные ископаемые (промышленные воды)
15400 Подземные воды, используемые исключительно в сельскохозяйственных целях
15500 Лечебные грязи
Сырье радиоактивных металлов
16100 уран
16200 торий
16300 другие
17000 Полезные ископаемые, не включенные в другие группировки

Приложение N 3
к Порядку заполнения
налоговой декларации по налогу
на добычу полезных ископаемых

ПЕРЕЧЕНЬ ОСНОВАНИЙ НАЛОГООБЛОЖЕНИЯ ДОБЫТЫХ ПОЛЕЗНЫХ ИСКОПАЕМЫХ ПО НАЛОГОВОЙ СТАВКЕ 0 ПРОЦЕНТОВ (РУБЛЕЙ) И ДРУГИХ ОСОБЕННОСТЕЙ ИСЧИСЛЕНИЯ И УПЛАТЫ НАЛОГА

Код Наименование основания Основание
Налогообложение по налоговой ставке 0 процентов (рублей) при добыче:
1010 полезных ископаемых в части нормативных потерь полезных ископаемых подпункт 1 пункта 1 статьи 342 Кодекса
1040 полезных ископаемых при разработке некондиционных запасов (остаточных запасов пониженного качества) (за исключением случаев ухудшения качества запасов полезных ископаемых в результате выборочной отработки месторождения) подпункт 4 пункта 1 статьи 342 Кодекса
1045 полезных ископаемых при разработке ранее списанных запасов полезных ископаемых (за исключением случаев ухудшения качества запасов полезных ископаемых в результате выборочной отработки месторождения) подпункт 4 пункта 1 статьи 342 Кодекса
1050 полезных ископаемых, остающихся во вскрышных, вмещающих (разубоживающих) породах, в отвалах или в отходах перерабатывающих производств в связи с отсутствием в Российской Федерации промышленной технологии их извлечения часть первая подпункта 5 пункта 1 статьи 342 Кодекса
1060 полезных ископаемых, добываемых из вскрышных и вмещающих (разубоживающих) пород, отходов горнодобывающего и связанных с ним перерабатывающих производств, в том числе в результате переработки нефтешламов, в пределах нормативов содержания полезных ископаемых в указанных породах и отходах часть вторая подпункта 5 пункта 1 статьи 342 Кодекса
1070 налогообложение по налоговой ставке 0% (рублей) по другим основаниям подпункты 2, 3, 6, 7 пункта 1 статьи 342 Кодекса
1080 газа горючего природного (за исключением попутного газа), закачанного в пласт для поддержания пластового давления при добыче газового конденсата в пределах одного участка недр в соответствии с техническим проектом разработки месторождения подпункт 13 пункта 1 статьи 342 Кодекса
1081 газа горючего природного на участках недр, расположенных полностью или частично на полуостровах Ямал и (или) Гыданский в Ямало-Ненецком автономном округе, используемого исключительно для производства сжиженного природного газа подпункт 18 пункта 1 статьи 342 Кодекса
1082 газового конденсата совместно с газом горючим природным, используемым исключительно для производства сжиженного природного газа, на участках недр, расположенных полностью или частично на полуостровах Ямал и (или) Гыданский в Ямало-Ненецком автономном округе подпункт 19 пункта 1 статьи 342 Кодекса
1083 углеводородного сырья, добытого из залежи углеводородного сырья на участке недр, расположенном полностью в границах внутренних морских вод, территориального моря, на континентальном шельфе Российской Федерации или в Российской части (российском секторе) дна Каспийского моря подпункт 20 пункта 1 статьи 342 Кодекса
1090 кондиционных руд олова, добываемых на участках недр, расположенных полностью или частично на территории Дальневосточного федерального округа подпункт 17 пункта 1 статьи 342 Кодекса
Налогообложение по общеустановленной налоговой ставке
2000 с применением коэффициента 0,7 последний абзац пункта 2 статьи 342 Кодекса
2050 с применением коэффициента 0,7 Подпункт 9.1 пункта 2 статьи 342 Кодекса
2100 С применением коэффициентов 0,7 и 0,6 пункт 2 статьи 342 Кодекса
3000 освобождение от уплаты налога в соответствии с международными договорами Российской Федерации статья 7 Кодекса
4000 без применения коэффициента 0,7 пункт 2 статьи 342 Кодекса
4050 без применения коэффициента 0,7 подпункт 9.1 пункта 2 статьи 342 Кодекса
4100 с применением коэффициента 0,6 и без применения коэффициента 0,7 пункт 2 статьи 342 Кодекса
Налогообложение нефти по общеустановленной налоговой ставке с применением коэффициента Ккан равного нулю и коэффициента 0,7
2001 сверхвязкой нефти, добываемой из участков недр, содержащих нефть вязкостью более 200 мПа x с и менее 10 000 мПа x с (в пластовых условиях) подпункт 1 пункта 4 статьи 342.5 Кодекса
2002 нефти на участках недр, расположенных полностью или частично в границах Республики Саха (Якутия), Иркутской области, Красноярского края подпункт 2 пункта 4 статьи 342.5 Кодекса
2003 нефти на участках недр, расположенных севернее Северного полярного круга полностью или частично в границах внутренних морских вод и территориального моря, на континентальном шельфе Российской Федерации подпункт 3 пункта 4 статьи 342.5 Кодекса
2005 нефти на участках недр, расположенных полностью или частично на территории Ненецкого автономного округа, полуострове Ямал в Ямало-Ненецком автономном округе подпункт 5 пункта 4 статьи 342.5 Кодекса
2006 нефти на участках недр, расположенных полностью или частично в Черном море подпункт 6 пункта 4 статьи 342.5 Кодекса
2007 нефти на участках недр, расположенных полностью или частично в Охотском море подпункт 7 пункта 4 статьи 342.5 Кодекса
2008 нефти на участках недр, расположенных полностью или частично севернее 65 градуса северной широты полностью или частично в границах Ямало-Ненецкого автономного округа, за исключением участков недр, расположенных полностью или частично на территории полуострова Ямал в границах Ямало-Ненецкого автономного округа подпункт 8 пункта 4 статьи 342.5 Кодекса
2009 нефти на участках недр, расположенных полностью или частично в Азовском море подпункт 4 пункта 4 статьи 342.5 Кодекса
2010 нефти на участках недр, расположенных полностью или частично в Каспийском море подпункт 4 пункта 4 статьи 342.5 Кодекса
Налогообложение нефти по общеустановленной налоговой ставке с применением коэффициента Ккан равного нулю
4001 сверхвязкой нефти, добываемой из участков недр, содержащих нефть вязкостью более 200 мПа x с и менее 10 000 мПа x с (в пластовых условиях) подпункт 1 пункта 4 статьи 342.5 Кодекса
4002 нефти на участках недр, расположенных полностью или частично в границах Республики Саха (Якутия), Иркутской области, Красноярского края подпункт 2 пункта 4 статьи 342.5 Кодекса
4003 нефти на участках недр, расположенных севернее Северного полярного круга полностью или частично в границах внутренних морских вод и территориального моря, на континентальном шельфе Российской Федерации подпункт 3 пункта 4 статьи 342.5 Кодекса
4004
4005 нефти на участках недр, расположенных полностью или частично на территории Ненецкого автономного округа, полуострове Ямал в Ямало-Ненецком автономном округе подпункт 5 пункта 4 статьи 342.5 Кодекса
4006 нефти на участках недр, расположенных полностью или частично в Черном море подпункт 6 пункта 4 статьи 342.5 Кодекса
4007 нефти на участках недр, расположенных полностью или частично в Охотском море подпункт 7 пункта 4 статьи 342.5 Кодекса
4008 нефти на участках недр, расположенных полностью или частично севернее 65 градуса северной широты полностью или частично в границах Ямало-Ненецкого автономного округа, за исключением участков недр, расположенных полностью или частично на территории полуострова Ямал в границах Ямало-Ненецкого автономного округа подпункт 8 пункта 4 статьи 342.5 Кодекса
4009 нефти на участках недр, расположенных полностью или частично в Азовском море подпункт 4 пункта 4 статьи 342.5 Кодекса
4010 нефти на участках недр, расположенных полностью или частично в Каспийском море подпункт 4 пункта 4 статьи 342.5 Кодекса
Налогообложение по общеустановленной налоговой ставке в отношении угля
6000 с учетом налогового вычета, с применением коэффициента 0,7 (без применения коэффициента 0,6) пункт 2 статьи 342 Кодекса и пункт 1 статьи 343.1 Кодекса
6001 с учетом налогового вычета, без применения коэффициентов 0,6 и 0,7
6050 с учетом налогового вычета, с применением коэффициентов 0,6 и 0,7
6051 с учетом налогового вычета, с применением коэффициента 0,6 (без применения коэффициента 0,7)
6100 без учета налогового вычета, с применением коэффициента 0,7 (без применения коэффициента 0,6)
6101 без учета налогового вычета, без применения коэффициентов 0,6 и 0,7
6150 без учета налогового вычета, с применением коэффициентов 0,6 и 0,7
6151 без учета налогового вычета, с применением коэффициента 0,6 (без применения коэффициента 0,7)
Налогообложение по налоговым ставкам в отношении углеводородного сырья, добытого на новом морском месторождении углеводородного сырья
7000 30% при добыче полезных ископаемых на месторождениях, расположенных полностью в Азовском море или на 50 и более процентов своей площади в Балтийском море подпункт 1 пункта 6 статьи 338 и подпункт 1 пункта 2.1 статьи 342 Кодекса
7001 15% при добыче полезных ископаемых на месторождениях, расположенных на 50 и более процентов своей площади в Черном море (глубина до 100 метров включительно), Печорском, Белом или Японском море, южной части Охотского моря (южнее 55 градуса северной широты) либо в российской части (российском секторе) дна Каспийского моря подпункт 2 пункта 6 статьи 338 и подпункт 2 пункта 2.1 статьи 342 Кодекса
7002 10% при добыче полезных ископаемых (за исключением газа природного горючего) на месторождениях, расположенных на 50 и более процентов своей площади в Черном море (глубина более 100 метров), северной части Охотского моря (на 55 градусе северной широты или севернее этой широты), южной части Баренцева моря (южнее 72 градуса северной широты) подпункт 3 пункта 6 статьи 338 и подпункт 3 пункта 2.1 статьи 342 Кодекса
7003 5% при добыче полезных ископаемых (за исключением газа природного горючего) на месторождениях, расположенных на 50 и более процентов своей площади в Карском море, северной части Баренцева моря (на 72 градусе северной широты или севернее этой широты), восточной Арктике (море Лаптевых, Восточно-Сибирском море, Чукотском море и Беринговом море) подпункт 4 пункта 6 статьи 338 и подпункт 4 пункта 2.1 статьи 342 Кодекса
7004 4,5% при добыче полезных ископаемых (за исключением газа природного горючего) на месторождениях, расположенных на 50 и более процентов своей площади в Карском море, северной части Баренцева моря (на 72 градусе северной широты или севернее этой широты), восточной Арктике (море Лаптевых, Восточно-Сибирском море, Чукотском море и Беринговом море), организациями, не имеющими право на экспорт сжиженного природного газа, произведенного из газа природного горючего, добытого на новых морских месторождениях углеводородного сырья, на мировые рынки подпункт 4 пункта 6 статьи 338 и подпункт 4 пункта 2.1 статьи 342 Кодекса
7005 1,3% при добыче газа природного горючего на месторождениях, расположенных на 50 и более процентов своей площади в Черном море (глубина более 100 метров), северной части Охотского моря (на 55 градусе северной широты или севернее этой широты), южной части Баренцева моря (южнее 72 градуса северной широты) подпункт 3 пункта 6 статьи 338 и подпункт 5 пункта 2.1 статьи 342 Кодекса
7006 1% при добыче газа природного горючего на месторождениях, расположенных на 50 и более процентов своей площади в Карском море, северной части Баренцева моря (на 72 градусе северной широты или севернее этой широты), восточной Арктике (море Лаптевых, Восточно-Сибирском море, Чукотском море и Беринговом море) подпункт 4 пункта 6 статьи 338 и подпункт 6 пункта 2.1 статьи 342 Кодекса

Приложение N 4
к Порядку заполнения
налоговой декларации по налогу
на добычу полезных ископаемых

КОД ЕДИНИЦЫ ИЗМЕРЕНИЯ КОЛИЧЕСТВА ДОБЫТОГО ПОЛЕЗНОГО ИСКОПАЕМОГО ПО ОБЩЕРОССИЙСКОМУ КЛАССИФИКАТОРУ ЕДИНИЦ ИЗМЕРЕНИЯ ОК 015-94

Код Наименование единицы измерения Условное обозначение
национальное международное
Единицы объема
112 Литр;
кубический дециметр
л;
Дм3
I; L;
3
113 Кубический метр м3 m3
114 Тысяча кубических метров тыс. м3 -
Единицы массы
163 Грамм г g
166 Килограмм кг kg
168 Тонна;
метрическая тонна (1000 кг)
т t

Приложение N 6
к письму ФНС России
от "__" ________ 2018 г. N _____

РЕКОМЕНДУЕМЫЙ ФОРМАТ ПРЕДСТАВЛЕНИЯ НАЛОГОВОЙ ДЕКЛАРАЦИИ ПО НАЛОГУ НА ДОБЫЧУ ПОЛЕЗНЫХ ИСКОПАЕМЫХ В ЭЛЕКТРОННОЙ ФОРМЕ

I. ОБЩИЕ СВЕДЕНИЯ

1. Настоящий формат описывает требования к XML-файлам (далее - файлам обмена) передачи в электронной форме налоговой декларации по налогу на добычу полезных ископаемых в налоговые органы.

2. Номер версии настоящего формата 5.05, часть X.

II. ОПИСАНИЕ ФАЙЛА ОБМЕНА

3. Имя файла обмена должно иметь следующий вид:

R_T_A_K_O_GGGGMMDD_N, где:

R_T - префикс, принимающий значение NO_NDPI;

A_K - идентификатор получателя информации, где: A - идентификатор получателя, которому направляется файл обмена, K - идентификатор конечного получателя, для которого предназначена информация из данного файла обмена <1>. Каждый из идентификаторов (A и K) имеет вид для налоговых органов - четырехразрядный код (код налогового органа в соответствии с классификатором "Система обозначения налоговых органов" (СОНО);

<1> Передача файла от отправителя к конечному получателю (K) может осуществляться в несколько этапов через другие налоговые органы, осуществляющие передачу файла на промежуточных этапах, которые обозначаются идентификатором A. В случае передачи файла от отправителя к конечному получателю при отсутствии налоговых органов, осуществляющих передачу на промежуточных этапах, значения идентификаторов A и K совпадают.

O - идентификатор отправителя информации, имеет вид:

для организаций - девятнадцатиразрядный код (идентификационный номер налогоплательщика (далее - ИНН) и код причины постановки на учет (далее - КПП) организации (обособленного подразделения);

для физических лиц - двенадцатиразрядный код (ИНН физического лица, при наличии. При отсутствии ИНН - последовательность из двенадцати нулей).

GGGG - год формирования передаваемого файла, MM - месяц, DD - день;

N - идентификационный номер файла. (Длина - от 1 до 36 знаков. Идентификационный номер файла должен обеспечивать уникальность файла).

Расширение имени файла - xml. Расширение имени файла может указываться как строчными, так и прописными буквами.

Параметры первой строки файла обмена

Первая строка XML-файла должна иметь следующий вид:

<?xml version ="1.0" encoding ="windows-1251"?>

Имя файла, содержащего XML-схему файла обмена, должно иметь следующий вид:

NO_NDPI_1_010_00_05_05_xx, где xx - номер версии схемы.

Расширение имени файла - xsd.

XML-схема файла обмена приводится отдельным файлом и размещается на официальном сайте Федеральной налоговой службы.

4. Логическая модель файла обмена представлена в виде диаграммы структуры файла обмена на рисунке 1 настоящего формата. Элементами логической модели файла обмена являются элементы и атрибуты XML-файла. Перечень структурных элементов логической модели файла обмена и сведения о них приведены в таблицах 4.1 - 4.41 настоящего формата.

Для каждого структурного элемента логической модели файла обмена приводятся следующие сведения:

наименование элемента. Приводится полное наименование элемента <1>;

<1> В строке таблицы могут быть описаны несколько элементов, наименования которых разделены символом "|". Такая форма записи применяется в случае возможного наличия в файле обмена только одного элемента из описанных в этой строке.

сокращенное наименование (код) элемента. Приводится сокращенное наименование элемента. Синтаксис сокращенного наименования должен удовлетворять спецификации XML;

признак типа элемента. Может принимать следующие значения: "С" - сложный элемент логической модели (содержит вложенные элементы), "П" - простой элемент логической модели, реализованный в виде элемента XML-файла, "А" - простой элемент логической модели, реализованный в виде атрибута элемента XML-файла. Простой элемент логической модели не содержит вложенные элементы;

формат элемента. Формат элемента представляется следующими условными обозначениями: T - символьная строка; N - числовое значение (целое или дробное).

Формат символьной строки указывается в виде T(n-k) или T(=k), где: n - минимальное количество знаков, к - максимальное количество знаков, символ "-" - разделитель, символ "=" означает фиксированное количество знаков в строке. В случае, если минимальное количество знаков равно 0, формат имеет вид T(0-k). В случае, если максимальное количество знаков неограничено, формат имеет вид T(n-).

Формат числового значения указывается в виде N(m.к), где: m - максимальное количество знаков в числе, включая знак (для отрицательного числа), целую и дробную часть числа без разделяющей десятичной точки, k - максимальное число знаков дробной части числа. Если число знаков дробной части числа равно 0 (то есть число целое), то формат числового значения имеет вид N(m).

Для простых элементов, являющихся базовыми в XML (определенными в сети интернет по электронному адресу: http://www.w3.org/TR/xmlschema-0), например, элемент с типом "date", поле "Формат элемента" не заполняется. Для таких элементов в поле "Дополнительная информация" указывается тип базового элемента;

признак обязательности элемента определяет обязательность присутствия элемента (совокупности наименования элемента и его значения) в файле обмена. Признак обязательности элемента может принимать следующие значения: "О" - наличие элемента в файле обмена обязательно; "Н" - присутствие элемента в файле обмена необязательно, то есть элемент может отсутствовать. Если элемент принимает ограниченный перечень значений (по классификатору, кодовому словарю и тому подобному), то признак обязательности элемента дополняется символом "К". Например, "ОК". В случае, если количество реализаций элемента может быть более одной, то признак обязательности элемента дополняется символом "М". Например, "НМ", "ОКМ".

К вышеперечисленным признакам обязательности элемента может добавляться значение "У" в случае описания в XML-схеме условий, предъявляемых к элементу в файле обмена, описанных в графе "Дополнительная информация". Например, "НУ", "ОКУ";

дополнительная информация содержит, при необходимости, требования к элементу файла обмена, не указанные ранее. Для сложных элементов указывается ссылка на таблицу, в которой описывается состав данного элемента. Для элементов, принимающих ограниченный перечень значений из классификатора (кодового словаря и тому подобного), указывается соответствующее наименование классификатора (кодового словаря и тому подобного) или приводится перечень возможных значений. Для классификатора (кодового словаря и тому подобного) может указываться ссылка на его местонахождение. Для элементов, использующих пользовательский тип данных, указывается наименование типового элемента.

Рисунок 1. Диаграмма структуры файла обмена

Таблица 4.1

Файл обмена (Файл)

Наименование элемента Сокращенное наименование (код) элемента Признак типа элемента Формат элемента Признак обязательности элемента Дополнительная информация
Идентификатор файла ИдФайл А T(1-100) ОУ Содержит (повторяет) имя сформированного файла (без расширения)
Версия программы, с помощью которой сформирован файл ВерсПрог А T(1-40) О
Версия формата ВерсФорм А T(1-5) О Принимает значение: 5.05
Состав и структура документа Документ С О Состав элемента представлен в таблице 4.2

Таблица 4.2

Состав и структура документа (Документ)

Наименование элемента Сокращенное наименование (код) элемента Признак типа элемента Формат элемента Признак обязательности элемента Дополнительная информация
Код формы отчетности по КНД КНД А T(=7) ОК Типовой элемент <КНДТип>.
Принимает значение: 1151054
Дата формирования документа ДатаДок А T(=10) О Типовой элемент <ДатаТип>.
Дата в формате ДД.ММ.ГГГГ
Налоговый период Период А T(=2) ОК Принимает значение:
01 - январь |
02 - февраль |
03 - март |
04 - апрель |
05 - май |
06 - июнь |
07 - июль |
08 - август |
09 - сентябрь |
10 - октябрь |
11 - ноябрь |
12 - декабрь |
71 - за январь при реорганизации (ликвидации) организации |
72 - за февраль при реорганизации (ликвидации) организации |
73 - за март при реорганизации (ликвидации) организации |
74 - за апрель при реорганизации (ликвидации) организации |
75 - за май при реорганизации (ликвидации) организации |
76 - за июнь при реорганизации (ликвидации) организации |
77 - за июль при реорганизации (ликвидации) организации |
78 - за август при реорганизации (ликвидации) ликвидации организации |
79 - за сентябрь при реорганизации (ликвидации) организации |
80 - за октябрь при реорганизации (ликвидации) организации |
81 - за ноябрь при реорганизации (ликвидации) организации |
82 - за декабрь при реорганизации (ликвидации) организации
Отчетный год ОтчетГод А О Типовой элемент <xs:gYear>.
Год в формате ГГГГ
Код налогового органа КодНО А T(=4) ОК Типовой элемент <СОНОТип>.
Значение выбирается в соответствии с классификатором "Система обозначений налоговых органов"
Номер корректировки НомКорр А N(3) О Принимает значение:
0 - первичный документ,
1 - 999 - номер корректировки для корректирующего документа
Код места, по которому представляется документ ПоМесту А T(=3) ОК Принимает значение:
120 - по месту жительства индивидуального предпринимателя |
213 - по месту учета в качестве крупнейшего налогоплательщика |
214 - по месту нахождения российской организации, не являющейся крупнейшим налогоплательщиком |
215 - по месту нахождения правопреемника, не являющимся крупнейшим налогоплательщиком |
216 - по месту учета правопреемника, являющимся крупнейшим налогоплательщиком |
331 - по месту осуществления деятельности иностранной организации через отделение иностранной организации
Сведения о налогоплательщике СвНП С О Состав элемента представлен в таблице 4.3
Сведения о лице, подписавшем документ Подписант С О Состав элемента представлен в таблице 4.7
Налоговая декларация по налогу на добычу полезных ископаемых НДПИ С О Состав элемента представлен в таблице 4.9

Таблица 4.3

Сведения о налогоплательщике (СвНП)

Наименование элемента Сокращенное наименование (код) элемента Признак типа элемента Формат элемента Признак обязательности элемента Дополнительная информация
Код вида экономической деятельности по классификатору ОКВЭД ОКВЭД А T(2-8) ОК Типовой элемент <ОКВЭДТип>.
Принимает значение в соответствии с Общероссийским классификатором видов экономической деятельности
Номер контактного телефона Тлф А T(1-20) Н
Налогоплательщик - организация | НПЮЛ С О Состав элемента представлен в таблице 4.4
Налогоплательщик - физическое лицо НПФЛ С О Состав элемента представлен в таблице 4.6

Таблица 4.4

Налогоплательщик - организация (НПЮЛ)

Наименование элемента Сокращенное наименование (код) элемента Признак типа элемента Формат элемента Признак обязательности элемента Дополнительная информация
Наименование организации НаимОрг А T(1-1000) О
ИНН организации ИННЮЛ А T(=10) О Типовой элемент <ИННЮЛТип>
КПП КПП А T(=9) О Типовой элемент <КППТип>
Сведения о реорганизованной (ликвидированной) организации СвРеоргЮЛ С Н Состав элемента представлен в таблице 4.5

Таблица 4.5

Сведения о реорганизованной (ликвидированной) организации (СвРеоргЮЛ)

Наименование элемента Сокращенное наименование (код) элемента Признак типа элемента Формат элемента Признак обязательности элемента Дополнительная информация
Код формы реорганизации (ликвидация) ФормРеорг А T(=1) ОК Принимает значение:
0 - ликвидация |
1 - преобразование |
2 - слияние |
3 - разделение |
5 - присоединение |
6 - разделение с одновременным присоединением
ИНН организации ИННЮЛ А T(=10) НУ Типовой элемент <ИННЮЛТип>
Элемент обязателен при
<ФормРеорг> = 1 | 2 | 3 | 5 | 6
КПП КПП А T(=9) НУ Типовой элемент <КППТип>
Элемент обязателен при
<ФормРеорг> = 1 | 2 | 3 | 5 | 6

Таблица 4.6

Налогоплательщик - физическое лицо (НПФЛ)

Наименование элемента Сокращенное наименование (код) элемента Признак типа элемента Формат элемента Признак обязательности элемента Дополнительная информация
ИНН физического лица ИННФЛ А T(=12) О Типовой элемент <ИННФЛТип>
Фамилия, имя, отчество физического лица ФИО С О Типовой элемент <ФИОТип>.
Состав элемента представлен в таблице 4.41

Таблица 4.7

Сведения о лице, подписавшем документ (Подписант)

Наименование элемента Сокращенное наименование (код) элемента Признак типа элемента Формат элемента Признак обязательности элемента Дополнительная информация
Признак лица, подписавшего документ ПрПодп А T(=1) ОК Принимает значение:
1 - налогоплательщик |
2 - представитель налогоплательщика
Фамилия, имя, отчество ФИО С НУ Типовой элемент <ФИОТип>.
Состав элемента представлен в таблице 4.41.
Элемент обязателен при выполнении одного из условий:
- <ПрПодп>=2 |
- <ПрПодп>=1 и наличие <НПЮЛ>
Сведения о представителе налогоплательщика СвПред С НУ Состав элемента представлен в таблице 4.8.
Элемент обязателен при <ПрПодп>=2

Таблица 4.8

Сведения о представителе налогоплательщика (СвПред)

Наименование элемента Сокращенное наименование (код) элемента Признак типа элемента Формат элемента Признак обязательности элемента Дополнительная информация
Наименование документа, подтверждающего полномочия представителя НаимДок А T(1-120) О
Наименование организации - представителя налогоплательщика НаимОрг А T(1-1000) Н

Таблица 4.9

Налоговая декларация по налогу на добычу полезных ископаемых (НДПИ)

Наименование элемента Сокращенное наименование (код) элемента Признак типа элемента Формат элемента Признак обязательности элемента Дополнительная информация
Сумма налога, подлежащая уплате в бюджет СумНалПУ С О Состав элемента представлен в таблице 4.10
Данные, служащие основанием для исчисления и уплаты налога, при добыче нефти обезвоженной, обессоленной и стабилизированной, за исключением добычи на новом морском месторождении углеводородного сырья ИсчНалНефт С НМ Состав элемента представлен в таблице 4.12
Данные, служащие основанием для исчисления и уплаты налога, при добыче газа горючего природного и газового конденсата, за исключением добычи на новом морском месторождении углеводородного сырья ИсчНалГаз С НМ Состав элемента представлен в таблице 4.17
Данные, служащие основанием для исчисления и уплаты налога, при добыче углеводородного сырья на новом морском месторождении углеводородного сырья ИсчУплНалНов С НМ Состав элемента представлен в таблице 4.21
Данные, служащие основанием для исчисления и уплаты налога, за исключением углеводородного сырья (кроме попутного газа) и угля ИсчУплНалИскл С НМ Состав элемента представлен в таблице 4.23
Определение стоимости единицы добытого полезного ископаемого исходя из расчетной стоимости СтоимЕдДПИ С Н Состав элемента представлен в таблице 4.27
Данные, служащие основанием для исчисления и уплаты налога, при добыче угля по участку недр ИсчУплНалУг С НМ Состав элемента представлен в таблице 4.31
Данные, служащие основанием для исчисления и уплаты налога, при добыче нефти обессоленной, обезвоженной и стабилизированной, в отношении которой исчисляется налог на дополнительный доход от добычи углеводородного сырья ИсчНалНефтНДД С НМ Состав элемента представлен в таблице 4.38

Таблица 4.10

Сумма налога, подлежащая уплате в бюджет (СумНалПУ)

Наименование элемента Сокращенное наименование (код) элемента Признак типа элемента Формат элемента Признак обязательности элемента Дополнительная информация
Сумма налога, подлежащая уплате в бюджет (по КБК и ОКТМО) СумПУ С ОМ Состав элемента представлен в таблице 4.11

Таблица 4.11

Сумма налога, подлежащая уплате в бюджет (по КБК и ОКТМО) (СумПУ)

Наименование элемента Сокращенное наименование (код) элемента Признак типа элемента Формат элемента Признак обязательности элемента Дополнительная информация
Код бюджетной классификации КБК А T(=20) ОК Типовой элемент <КБКТип>.
Принимает значение в соответствии с Классификатором кодов классификации доходов бюджетов Российской Федерации
Код по ОКТМО ОКТМО А T(=8) |
T(=11)
ОК Типовой элемент <ОКТМОТип>.
Принимает значение в соответствии с Общероссийским классификатором территорий муниципальных образований
Сумма налога, подлежащая уплате в бюджет НалПУ А N(15) О

Таблица 4.12

Данные, служащие основанием для исчисления и уплаты налога, при добыче нефти обезвоженной, обессоленной и стабилизированной, за исключением добычи на новом морском месторождении углеводородного сырья (ИсчНалНефт)

Наименование элемента Сокращенное наименование (код) элемента Признак типа элемента Формат элемента Признак обязательности элемента Дополнительная информация
Код вида добытого полезного ископаемого КодДПИ А T(=5) ОК Типовой элемент <СДПИТип>.
Принимает значение в соответствии с "Перечнем видов добытых полезных ископаемых", приведенным в приложении N 2 к Порядку заполнения налоговой декларации по налогу на добычу полезных ископаемых, утвержденному настоящим приказом (далее - Порядок заполнения), а именно: 03100
Код бюджетной классификации КБК А T(=20) ОК Типовой элемент <КБКТип>.
Принимает значение в соответствии с Классификатором кодов классификации доходов бюджетов Российской Федерации
Код единицы измерения количества добытого полезного ископаемого по ОКЕИ ОКЕИ А T(=3) ОК Типовой элемент <ОКЕИТип>.
Принимает значение в соответствии с вырезкой из Общероссийского классификатора единиц измерения "Код единицы измерения количества добытого полезного ископаемого", приведенным в приложении N 4 к Порядку заполнения, а именно: 168
Показатели (коэффициенты), используемые для расчета налога по участку недр ПокРасчНал С ОМ Состав элемента представлен в таблице 4.13

Таблица 4.13

Показатели (коэффициенты), используемые для расчета налога по участку недр (ПокРасчНал)

Наименование элемента Сокращенное наименование (код) элемента Признак типа элемента Формат элемента Признак обязательности элемента Дополнительная информация
Код по ОКТМО ОКТМО А T(=8) | T(=11) ОК Типовой элемент <ОКТМОТип>.
Принимает значение в соответствии с Общероссийским классификатором территорий муниципальных образований
Серия лицензии на пользование недрами СерЛицНедр А T(=3) О
Номер лицензии на пользование недрами НомЛицНедр А T(=5) О
Вид лицензии на пользование недрами ВидЛицНедр А T(=2) О
Показатель, характеризующий особенности добычи нефти (Дм), для нефти, добытой из залежей, значение коэффициента Кд для которых равно 1 ПоказДм А N(8.2) О
Кндпи Кндпи А N(4) О
Коэффициент, характеризующий динамику мировых цен на нефть (Кц) КоэфКц А N(6.4) О
Коэффициент, характеризующий степень выработанности участка недр (Кв) КоэфКв А N(5.4) О
Степень выработанности запасов нефти участка недр (Св) СтепеньСв А N(5.4) О
Коэффициент, характеризующий величину запасов участка недр (Кз) КоэфКз А N(5.4) О
Коэффициент, характеризующий степень выработанности конкретной залежи углеводородного сырья (Кдв) КоэфКдв А N(5.4) О
Коэффициент, характеризующий регион добычи и свойства нефти (Ккан) КоэфКкан А N(1) О
Сумма исчисленного налога НалИсчисл А N(15) О
Сумма налогового вычета НалВыч А N(15) О
Сумма налога к уплате НалУпл А N(15) О
Данные о количестве нефти, добытой на участке недр, за исключением количества нефти, добытой из залежи (залежей) углеводородного сырья, которое отражается в подразделе 2.1.2 ДобНефтУчНедр С НМ Состав элемента представлен в таблице 4.14
Данные о количестве нефти, добытой из залежи углеводородного сырья ДобНефтЗалеж С НМ Состав элемента представлен в таблице 4.15

Таблица 4.14

Данные о количестве нефти, добытой на участке недр, за исключением количества нефти, добытой из залежи (залежей) углеводородного сырья, которое отражается в подразделе 2.1.2 (ДобНефтУчНедр)

Наименование элемента Сокращенное наименование (код) элемента Признак типа элемента Формат элемента Признак обязательности элемента Дополнительная информация
Код основания налогообложения КодОснов А T(=4) ОК Принимает значение в соответствии с "Перечнем оснований налогообложения добытых полезных ископаемых по налоговой ставке 0 процентов (рублей) и других особенностей исчисления и уплаты налога", приведенным в приложении N 3 к Порядку заполнения
Количество нефти, подлежащей налогообложению КолНефтПН А N(14.3) О

Таблица 4.15

Данные о количестве нефти, добытой из залежи углеводородного сырья (ДобНефтЗалеж)

Наименование элемента Сокращенное наименование (код) элемента Признак типа элемента Формат элемента Признак обязательности элемента Дополнительная информация
Наименование залежи НаимЗлж А T(1-100) О
Эффективная нефтенасыщенная толщина пласта ЭфТолщПласт А N(6.4) Н
Проницаемость залежи ПроницЗлж А N(8.7) Н
Глубина залегания продуктивной залежи углеводородного сырья ГлубПласт А N(4) О
Плотность нефти ПлотнНефт А N(5.3) О
Показатель, характеризующий особенности добычи нефти (Дм), для нефти, добытой из залежи ПоказатДм А N(8.2) О
Степень выработанности запасов конкретной залежи углеводородного сырья СтепеньСвз А N(5.4) О
Коэффициент, характеризующий степень сложности добычи нефти (Кд) КоэфКд А N(2.1) О
Количество налоговых периодов применения коэффициента Кд < 1 КолНалПер А N(3) О
Коэффициент, характеризующий степень выработанности конкретной залежи углеводородного сырья (Кдв) КоэфКдв А N(5.4) О
Количество налоговых периодов применения ставки налога 0 рублей (в соответствии с подпунктом 21 пункта 1 статьи 342 Налогового кодекса Российской Федерации) КолНалПерСт0 А N(3) О
Сумма исчисленного налога по нефти, добытой из залежи, для которой значение коэффициента Кд < 1 и значение коэффициента Кдв <= 1 НалИсчислЗлж А N(15) О
Данные о количестве добытой нефти, подлежащей налогообложению, по коду основания налогообложения КолНефтОсн С ОМ Состав элемента представлен в таблице 4.16

Таблица 4.16

Данные о количестве добытой нефти, подлежащей налогообложению, по коду основания налогообложения (КолНефтОсн)

Наименование элемента Сокращенное наименование (код) элемента Признак типа элемента Формат элемента Признак обязательности элемента Дополнительная информация
Код основания налогообложения КодОснов А T(=4) ОК Принимает значение в соответствии с "Перечнем оснований налогообложения добытых полезных ископаемых по налоговой ставке 0 процентов (рублей) и других особенностей исчисления и уплаты налога", приведенным в приложении N 3 к Порядку заполнения
Количество добытой нефти, подлежащей налогообложению КолНефтПН А N(14.3) О

Таблица 4.17

Данные, служащие основанием для исчисления и уплаты налога, при добыче газа горючего природного и газового конденсата, за исключением добычи на новом морском месторождении углеводородного сырья (ИсчНалГаз)

Наименование элемента Сокращенное наименование (код) элемента Признак типа элемента Формат элемента Признак обязательности элемента Дополнительная информация
Код вида добытого полезного ископаемого КодДПИ А T(=5) ОК Типовой элемент <СДПИТип>.
Принимает значение в соответствии с "Перечнем видов добытых полезных ископаемых", приведенным в приложении N 2 к Порядку заполнения, а именно: 03200 | 03300
Код бюджетной классификации КБК А T(=20) ОК Типовой элемент <КБКТип>.
Принимает значение в соответствии с Классификатором кодов классификации доходов бюджетов Российской Федерации
Код единицы измерения количества добытого полезного ископаемого по ОКЕИ ОКЕИ А T(=3) ОК Типовой элемент <ОКЕИТип>.
Принимает значение в соответствии с вырезкой из Общероссийского классификатора единиц измерения "Код единицы измерения количества добытого полезного ископаемого", приведенным в приложении N 4 к Порядку заполнения
Сумма исчисленного налога НалИсчисл А N(15) О
Показатель, характеризующий расходы на транспортировку газа (Тг) ПоказатТг А N(11) Н
Коэффициент, характеризующий долю реализации газа потребителям Российской Федерации в общем объеме реализованного организацией газа (Ов) КоэфОв А N(3.2) О
Коэффициент, характеризующий долю добытого газа горючего природного (за исключением попутного газа) в суммарном объеме добытого углеводородного сырья (Кгпн) КоэфКгпн А N(3.2) О
Показатели (коэффициенты), используемые для расчета налога по участку недр ПокРасчНал С ОМ Состав элемента представлен в таблице 4.18

Таблица 4.18

Показатели (коэффициенты), используемые для расчета налога по участку недр (ПокРасчНал)

Наименование элемента Сокращенное наименование (код) элемента Признак типа элемента Формат элемента Признак обязательности элемента Дополнительная информация
Код по ОКТМО ОКТМО А T(=8) |
T(=11)
ОК Типовой элемент <ОКТМОТип>.
Принимает значение в соответствии с Общероссийским классификатором территорий муниципальных образований
Серия лицензии на пользование недрами СерЛицНедр А T(=3) О
Номер лицензии на пользование недрами НомЛицНедр А T(=5) О
Вид лицензии на пользование недрами ВидЛицНедр А T(=2) О
Степень выработанности запасов газа горючего природного конкретного участка недр (Свг) СтепеньСвг А N(5.4) О
Базовое значение единицы условного топлива (Еут) ЗначенЕут А N(8.4) О
Корректирующий коэффициент (Ккм) КоэфКкм А N(2.1) Н
Коэффициент, характеризующий долю добытого газа горючего природного (за исключением попутного газа) в общем количестве газа горючего природного (за исключением попутного газа) и газового конденсата, добытых в истекшем налоговом периоде на участке недр, содержащем залежь углеводородного сырья (Дг) КоэфДг А N(5.4) О
Данные о количестве полезного ископаемого, добытого из залежи углеводородного сырья КолДПИЗал С ОМ Состав элемента представлен в таблице 4.19

Таблица 4.19

Данные о количестве полезного ископаемого, добытого из залежи углеводородного сырья (КолДПИЗал)

Наименование элемента Сокращенное наименование (код) элемента Признак типа элемента Формат элемента Признак обязательности элемента Дополнительная информация
Наименование залежи НаимЗлж А T(1-100) О
Глубина залегания продуктивной залежи углеводородного сырья ГлубПласт А N(4) О
Плотность залежи углеводородного сырья ПлотнУВСырья А N(4.3) О
Значение коэффициента Квг ЗначениеКвг А N(5.4) О
Значение коэффициента Кр ЗначениеКр А N(5.4) О
Значение коэффициента Кгз ЗначениеКгз А N(5.4) О
Значение коэффициента Кас ЗначениеКас А N(5.4) О
Значение коэффициента Корз ЗначениеКорз А N(5.4) О
Коэффициент, характеризующий сложность добычи газа горючего природного и (или) газового конденсата из залежи углеводородного сырья (Кс) КоэфКс А N(5.4) О
Сумма исчисленного налога из залежи углеводородного сырья НалИсчислЗлж А N(15) О
Данные о количестве добытого из залежи полезного ископаемого, подлежащего налогообложению, по коду основания налогообложения КолДПИЗалОсн С ОМ Состав элемента представлен в таблице 4.20

Таблица 4.20

Данные о количестве добытого из залежи полезного ископаемого, подлежащего налогообложению, по коду основания налогообложения (КолДПИЗалОсн)

Наименование элемента Сокращенное наименование (код) элемента Признак типа элемента Формат элемента Признак обязательности элемента Дополнительная информация
Код основания налогообложения КодОснов А T(=4) ОК Принимает значение в соответствии с "Перечнем оснований налогообложения добытых полезных ископаемых по налоговой ставке 0 процентов (рублей) и других особенностей исчисления и уплаты налога", приведенным в приложении N 3 к Порядку заполнения
Количество добытого из залежи полезного ископаемого, подлежащего налогообложению КолДПИ А N(14.3) О

Таблица 4.21

Данные, служащие основанием для исчисления и уплаты налога, при добыче углеводородного сырья на новом морском месторождении углеводородного сырья (ИсчУплНалНов)

Наименование элемента Сокращенное наименование (код) элемента Признак типа элемента Формат элемента Признак обязательности элемента Дополнительная информация
Код вида добытого полезного ископаемого КодДПИ А T(=5) ОК Типовой элемент <СДПИТип>.
Принимает значение в соответствии с "Перечнем видов добытых полезных ископаемых", приведенным в приложении N 2 к Порядку заполнения
Код бюджетной классификации КБК А T(=20) ОК Типовой элемент <КБКТип>.
Принимает значение в соответствии с Классификатором кодов классификации доходов бюджетов Российской Федерации
Код единицы измерения количества добытого полезного ископаемого по ОКЕИ ОКЕИ А T(=3) ОК Типовой элемент <ОКЕИТип>.
Принимает значение в соответствии с вырезкой из Общероссийского классификатора единиц измерения "Код единицы измерения количества добытого полезного ископаемого", приведенным в приложении N 4 к Порядку заполнения
Код по ОКТМО ОКТМО А T(=8) | T(=11) ОК Типовой элемент <ОКТМОТип>.
Принимает значение в соответствии с Общероссийским классификатором территорий муниципальных образований
Серия лицензии на пользование недрами СерЛицНедр А T(=3) О
Номер лицензии на пользование недрами НомЛицНедр А T(=5) О
Вид лицензии на пользование недрами ВидЛицНедр А T(=2) О
Наименование нового морского месторождения НаимМест А T(1-100) О
Месяц и год начала промышленной добычи углеводородного сырья НачДобУВС А T(=7) О Типовой элемент <ДатаМГТип>.
Дата в формате ММ.ГГГГ
Стоимость единицы полезного ископаемого СтоимЕдПИ А N(17.2) Н
Минимальная стоимость единицы полезного ископаемого СтоимЕдПИМин А N(17.2) О
Количество реализованного добытого полезного ископаемого КолРеалДПИ А N(14.3) Н
Выручка от реализации добытого полезного ископаемого ВырРеалДПИ А N(17.2) Н
Скорректированная выручка от реализации добытого полезного ископаемого на основании пункта 6 статьи 105.3 Налогового кодекса Российской Федерации ВырРеалДПИ105.3 А N(17.2) Н
Налоговая база НалБаза А N(17.2) О
Сумма исчисленного налога НалИсчисл А N(15) О
Скорректированная сумма налога на основании пункта 6 статьи 105.3 Налогового кодекса Российской Федерации НалИсчисл105.3 А N(15) Н
Данные о количестве полезного ископаемого, подлежащего налогообложению, по коду основания налогообложения КолПИНалОсн С ОМ Состав элемента представлен в таблице 4.22

Таблица 4.22

Данные о количестве полезного ископаемого, подлежащего налогообложению, по коду основания налогообложения (КолПИНалОсн)

Наименование элемента Сокращенное наименование (код) элемента Признак типа элемента Формат элемента Признак обязательности элемента Дополнительная информация
Код основания налогообложения КодОснов А T(=4) ОК Принимает значение в соответствии с "Перечнем оснований налогообложения добытых полезных ископаемых по налоговой ставке 0 процентов (рублей) и других особенностей исчисления и уплаты налога", приведенным в приложении N 3 к Порядку заполнения
Количество полезного ископаемого, подлежащего налогообложению КолПИНал А N(14.3) О

Таблица 4.23

Данные, служащие основанием для исчисления и уплаты налога, за исключением углеводородного сырья (кроме попутного газа) и угля (ИсчУплНалИскл)

Наименование элемента Сокращенное наименование (код) элемента Признак типа элемента Формат элемента Признак обязательности элемента Дополнительная информация
Код вида добытого полезного ископаемого КодДПИ А T(=5) ОК Типовой элемент <СДПИТип>.
Принимает значение в соответствии с "Перечнем видов добытых полезных ископаемых", приведенным в приложении N 2 к Порядку заполнения
Код бюджетной классификации КБК А T(=20) ОК Типовой элемент <КБКТип>.
Принимает значение в соответствии с Классификатором кодов классификации доходов бюджетов Российской Федерации
Код единицы измерения количества добытого полезного ископаемого по ОКЕИ ОКЕИ А T(=3) ОК Типовой элемент <ОКЕИТип>.
Принимает значение в соответствии с вырезкой из Общероссийского классификатора единиц измерения "Код единицы измерения количества добытого полезного ископаемого", приведенным в приложении N 4 к Порядку заполнения
Налоговая ставка НалСтавка А N(2.1) О
Данные о количестве полезного ископаемого по участкам недр и особенностях его налогообложения КолПИУчНал С ОМ Состав элемента представлен в таблице 4.24
Расчет суммы налога, подлежащей уплате в бюджет РасчНалУпл С О Состав элемента представлен в таблице 4.26

Таблица 4.24

Данные о количестве полезного ископаемого по участкам недр и особенностях его налогообложения (КолПИУчНал)

Наименование элемента Сокращенное наименование (код) элемента Признак типа элемента Формат элемента Признак обязательности элемента Дополнительная информация
Код по ОКТМО ОКТМО А T(=8) |
T(=11)
ОК Типовой элемент <ОКТМОТип>.
Принимает значение в соответствии с Общероссийским классификатором территорий муниципальных образований
Серия лицензии на пользование недрами СерЛицНедр А T(3-4) О
Номер лицензии на пользование недрами НомЛицНедр А T(=5) О
Вид лицензии на пользование недрами ВидЛицНедр А T(=2) О
Данные о количестве добытого полезного ископаемого, подлежащего налогообложению, по коду основания налогообложения КолПИНалОсн С ОМ Состав элемента представлен в таблице 4.25

Таблица 4.25

Данные о количестве добытого полезного ископаемого, подлежащего налогообложению, по коду основания налогообложения (КолПИНалОсн)

Наименование элемента Сокращенное наименование (код) элемента Признак типа элемента Формат элемента Признак обязательности элемента Дополнительная информация
Код основания налогообложения КодОснов А T(=4) ОК Принимает значение в соответствии с "Перечнем оснований налогообложения добытых полезных ископаемых по налоговой ставке 0 процентов (рублей) и других особенностей исчисления и уплаты налога", приведенным в приложении N 3 к Порядку заполнения
Количество добытого полезного ископаемого, подлежащего налогообложению КолПИНал А N(14.3) О
Значение коэффициента Кподз КоэфКподз А N(2.1) Н
Значение коэффициента Ктд КоэфКтд А N(2.1) Н

Таблица 4.26

Расчет суммы налога, подлежащей уплате в бюджет (РасчНалУпл)

Наименование элемента Сокращенное наименование (код) элемента Признак типа элемента Формат элемента Признак обязательности элемента Дополнительная информация
Стоимость единицы полезного ископаемого СтоимЕдПИ А N(17.2) О
Доля содержания химически чистого драгоценного металла в добытом полезном ископаемом ДоляДрМетДПИ А N(11.10) Н
Количество реализованного добытого полезного ископаемого КолРеалДПИ А N(14.3) Н
Выручка от реализации добытого полезного ископаемого ВырРеалДПИ А N(17.2) НУ Элемент обязателен при наличии элемента <КолРеалДПИ> и не применяется при отсутствии элемента <КолРеалДПИ>
Скорректированная выручка от реализации добытого полезного ископаемого на основании пункта 6 статьи 105.3 Налогового кодекса Российской Федерации ВырРеалДПИ105.3 А N(17.2) Н
Расходы налогоплательщика по доставке РасхНПДост А N(17.2) Н
Расходы налогоплательщика по аффинажу химически чистого драгоценного металла РасхНПАфнж А N(17.2) Н
Налоговая база НалБаза А N(17.2) О
Сумма исчисленного налога НалИсчисл А N(15) О
Скорректированная сумма исчисленного налога на основании пункта 6 статьи 105.3 Налогового кодекса Российской Федерации НалИсчисл105.3 А N(15) Н

Таблица 4.27

Определение стоимости единицы добытого полезного ископаемого исходя из расчетной стоимости (СтоимЕдДПИ)

Наименование элемента Сокращенное наименование (код) элемента Признак типа элемента Формат элемента Признак обязательности элемента Дополнительная информация
Определение общей суммы расходов по добыче полезных ископаемых СумРасхДПИОбщ С О Состав элемента представлен в таблице 4.28
Определение суммы расходов по отдельным добытым полезным ископаемым СумРасхДПИОтд С О Состав элемента представлен в таблице 4.29

Таблица 4.28

Определение общей суммы расходов по добыче полезных ископаемых (СумРасхДПИОбщ)

Наименование элемента Сокращенное наименование (код) элемента Признак типа элемента Формат элемента Признак обязательности элемента Дополнительная информация
Прямые расходы по добыче полезных ископаемых, произведенные в налоговом периоде ПрРасхДобПер А N(17.2) О
Остаток незавершенного производства на начало налогового периода ОстНПНачПер А N(17.2) О
Остаток незавершенного производства на конец налогового периода ОстНПКонПер А N(17.2) О
Сумма прямых расходов, относящихся к добытым в налоговом периоде полезным ископаемым ПрРасхДПИПер А N(17.2) О
Внереализационные расходы, относящиеся к добытым полезным ископаемым (в соответствии с подпунктами 6, 7 пункта 4 статьи 340 Налогового кодекса Российской Федерации) ВнереалРасхДПИ А N(17.2) О
Косвенные расходы, относящиеся к добытым полезным ископаемым КосвРасхДПИ А N(17.2) О
Косвенные расходы, связанные с добычей полезных ископаемых и другими видами деятельности КосвРасхДр А N(17.2) О
Общая сумма прямых расходов, произведенных в течение налогового периода по всем видам деятельности ПрРасхПерОбщ А N(17.2) О
Сумма косвенных и иных расходов, относящаяся к добытым в налоговом периоде полезным ископаемым КосвИнРасхПер А N(17.2) О
Общая сумма расходов по добыче полезных ископаемых, произведенных в налоговом периоде РасхОбщДобПер А N(17.2) О

Таблица 4.29

Определение суммы расходов по отдельным добытым полезным ископаемым (СумРасхДПИОтд)

Наименование элемента Сокращенное наименование (код) элемента Признак типа элемента Формат элемента Признак обязательности элемента Дополнительная информация
Код единицы измерения количества по ОКЕИ ОКЕИ А T(=3) ОК Типовой элемент <ОКЕИТип>.
Принимает значение в соответствии с вырезкой из Общероссийского классификатора единиц измерения "Код единицы измерения количества добытого полезного ископаемого", приведенным в приложении N 4 к Порядку заполнения
Определение суммы расходов по добыче полезного ископаемого по коду добытого полезного ископаемого СумРасхДПИКод С ОМ Состав элемента представлен в таблице 4.30

Таблица 4.30

Определение суммы расходов по добыче полезного ископаемого по коду добытого полезного ископаемого (СумРасхДПИКод)

Наименование элемента Сокращенное наименование (код) элемента Признак типа элемента Формат элемента Признак обязательности элемента Дополнительная информация
Код добытого полезного ископаемого КодДПИ А T(=5) ОК Типовой элемент <СДПИТип>.
Принимает значение в соответствии с "Перечнем видов добытых полезных ископаемых", приведенным в приложении N 2 к Порядку заполнения
Количество добытого полезного ископаемого КоличДПИ А N(14.3) О
Доля добытого полезного ископаемого в общем количестве добытых полезных ископаемых ДоляДПИОбщКол А N(5.4) О
Сумма расходов по добыче полезного ископаемого СумРасхДобПИ А N(17.2) Н

Таблица 4.31

Данные, служащие основанием для исчисления и уплаты налога, при добыче угля по участку недр (ИсчУплНалУг)

Наименование элемента Сокращенное наименование (код) элемента Признак типа элемента Формат элемента Признак обязательности элемента Дополнительная информация
Код бюджетной классификации КБК А T(=20) ОК Типовой элемент <КБКТип>.
Принимает значение в соответствии с Классификатором кодов классификации доходов бюджетов Российской Федерации
Серия лицензии на пользование недрами СерЛицНедр А T(=3) О
Номер лицензии на пользование недрами НомЛицНедр А T(=5) О
Вид лицензии на пользование недрами ВидЛицНедр А T(=2) О
Код единицы измерения количества добытого полезного ископаемого по ОКЕИ ОКЕИ А T(=3) ОК Типовой элемент <ОКЕИТип>.
Принимает значение в соответствии с вырезкой из Общероссийского классификатора единиц измерения "Код единицы измерения количества добытого полезного ископаемого", приведенным в приложении N 4 к Порядку заполнения
Код по ОКТМО ОКТМО А T(=8) |
T(=11)
ОК Типовой элемент <ОКТМОТип>.
Принимает значение в соответствии с Общероссийским классификатором территорий муниципальных образований
Значение коэффициента Ктд Ктд А N(2.1) Н
Данные о количестве добытого полезного ископаемого по участку недр ДанДПИУг С О Состав элемента представлен в таблице 4.32
Расчет суммы налога, подлежащей уплате в бюджет, по участку недр РасчНалУпл С О Состав элемента представлен в таблице 4.34
Расчет суммы налоговых вычетов по участку недр РасчНалВыч С Н Состав элемента представлен в таблице 4.36

Таблица 4.32

Данные о количестве добытого полезного ископаемого по участку недр (ДанДПИУг)

Наименование элемента Сокращенное наименование (код) элемента Признак типа элемента Формат элемента Признак обязательности элемента Дополнительная информация
Данные о количестве добытого полезного ископаемого по участку недр по коду добытого ДанДПИУгУч С ОМ Состав элемента представлен в таблице 4.33

Таблица 4.33

Данные о количестве добытого полезного ископаемого по участку недр по коду добытого (ДанДПИУгУч)

Наименование элемента Сокращенное наименование (код) элемента Признак типа элемента Формат элемента Признак обязательности элемента Дополнительная информация
Код вида добытого полезного ископаемого КодДПИ А T(=5) ОК Типовой элемент <СДПИТип>.
Принимает значение в соответствии с "Перечнем видов добытых полезных ископаемых", приведенным в приложении N 2 к Порядку заполнения
Код основания налогообложения КодОснов А T(=4) О
Количество добытого полезного ископаемого, подлежащего налогообложению КолДПИ А N(14.3) О

Таблица 4.34

Расчет суммы налога, подлежащей уплате в бюджет, по участку недр (РасчНалУпл)

Наименование элемента Сокращенное наименование (код) элемента Признак типа элемента Формат элемента Признак обязательности элемента Дополнительная информация
Остаток неучтенных при определении налогового вычета расходов на начало налогового периода ОстНачПер А N(15) Н
Сумма расходов, осуществленных (понесенных) налогоплательщиком и связанных с обеспечением безопасных условий и охраны труда при добыче угля, включаемых в налоговый вычет и уменьшающих сумму налога за налоговый период, не превышающая предельной величины налогового вычета РасхОТВыч А N(15) Н
Значение коэффициента Кт КоэфКт А N(5.4) Н Принимает значение не более 0,3
Сумма налога, исчисленного при добыче угля на участке недр за налоговый период без учета налогового вычета ИсчислУчУг А N(15) О
Предельная величина налогового вычета НалВычПред А N(15) Н
Сумма налога, исчисленного при добыче угля на данном участке недр за налоговый период с учетом налогового вычета, подлежащая уплате ИсчислПерУпл А N(15) Н
Остаток неучтенных при определении налогового вычета расходов, осуществленных (понесенных) налогоплательщиком и связанных с обеспечением безопасных условий и охраны труда при добыче угля, на конец налогового периода ОстКонПер А N(15) Н
Сумма расходов, осуществленных (понесенных) налогоплательщиком в налоговом периоде и связанных с обеспечением безопасных условий и охраны труда при добыче угля в текущем налоговом периоде РасхОТПер С Н Состав элемента представлен в таблице 4.35

Таблица 4.35

Сумма расходов, осуществленных (понесенных) налогоплательщиком в налоговом периоде и связанных с обеспечением безопасных условий и охраны труда при добыче угля в текущем налоговом периоде (РасхОТПер)

Наименование элемента Сокращенное наименование (код) элемента Признак типа элемента Формат элемента Признак обязательности элемента Дополнительная информация
Сумма расходов, осуществленных (понесенных) налогоплательщиком в налоговом периоде и связанных с обеспечением безопасных условий и охраны труда при добыче угля в текущем налоговом периоде всего РасхОТПерВс А N(15) О
Материальные расходы МатРасх А N(17.2) Н
Расходы налогоплательщика на приобретение и (или) создание амортизируемого имущества РасхАмИмущ А N(17.2) Н
Расходы, осуществленные (понесенные) налогоплательщиком в случаях достройки, дооборудования, реконструкции, модернизации, технического перевооружения объектов основных средств РасхРекон А N(17.2) Н

Таблица 4.36

Расчет суммы налоговых вычетов по участку недр (РасчНалВыч)

Наименование элемента Сокращенное наименование (код) элемента Признак типа элемента Формат элемента Признак обязательности элемента Дополнительная информация
Расчет суммы налоговых вычетов по участку недр по месяцу и году возникновения (окончания) права на налоговый вычет РасчНалВычПер С ОМ Состав элемента представлен в таблице 4.37.
Признак множественности элемента М может принимать значение от 1 до 36

Таблица 4.37

Расчет суммы налоговых вычетов по участку недр по месяцу и году возникновения (окончания) права на налоговый вычет (РасчНалВычПер)

Наименование элемента Сокращенное наименование (код) элемента Признак типа элемента Формат элемента Признак обязательности элемента Дополнительная информация
Месяц и год возникновения права на налоговый вычет НачПравНалВыч А T(=7) О Типовой элемент <ДатаМГТип>.
Дата в формате ММ.ГГГГ
Сумма налогового вычета, образовавшаяся на месяц и год возникновения права на налоговый вычет НалВычНач А N(15) О
Сумма налогового вычета, использованная в предыдущие налоговые периоды НалВычПред А N(15) Н
Сумма налогового вычета, использованная в налоговом периоде НалВычТек А N(15) Н
Остаток суммы налогового вычета на конец налогового периода ОстНалВычКон А N(15) Н
Месяц и год окончания права на налоговый вычет КонПравНалВыч А T(=7) О Типовой элемент <ДатаМГТип>.
Дата в формате ММ.ГГГГ

Таблица 4.38

Данные, служащие основанием для исчисления и уплаты налога, при добыче нефти обессоленной, обезвоженной и стабилизированной, в отношении которой исчисляется налог на дополнительный доход от добычи углеводородного сырья (ИсчНалНефтНДД)

Наименование элемента Сокращенное наименование (код) элемента Признак типа элемента Формат элемента Признак обязательности элемента Дополнительная информация
Код вида добытого полезного ископаемого КодДПИ А T(=5) ОК Типовой элемент <СДПИТип>.
Принимает значение в соответствии с "Перечнем видов добытых полезных ископаемых", приведенным в приложении N 2 к Порядку заполнения, а именно: 03100
Код бюджетной классификации КБК А T(=20) ОК Типовой элемент <КБКТип>.
Принимает значение в соответствии с Классификатором кодов классификации доходов бюджетов Российской Федерации
Код единицы измерения количества добытого полезного ископаемого по ОКЕИ ОКЕИ А T(=3) ОК Типовой элемент <ОКЕИТип>.
Принимает значение в соответствии с вырезкой из Общероссийского классификатора единиц измерения "Код единицы измерения количества добытого полезного ископаемого", приведенным в приложении N 4 к Порядку заполнения, а именно: 168
Расчет налога по участку недр РасчНалУч С ОМ Состав элемента представлен в таблице 4.39

Таблица 4.39

Расчет налога по участку недр (РасчНалУч)

Наименование элемента Сокращенное наименование (код) элемента Признак типа элемента Формат элемента Признак обязательности элемента Дополнительная информация
Код по ОКТМО ОКТМО А T(=8) |
T(=11)
ОК Типовой элемент <ОКТМОТип>.
Принимает значение в соответствии с Общероссийским классификатором территорий муниципальных образований
Серия лицензии на пользование недрами СерЛицНедр А T(=3) О
Номер лицензии на пользование недрами НомЛицНедр А T(=5) О
Вид лицензии на пользование недрами ВидЛицНедр А T(=2) О
Степень выработанности запасов нефти участка недр СтепВыраб А N(3.2) О
Год начала промышленной добычи нефти ГодНачДоб А О Типовой элемент <xs:gYear>.
Год в формате ГГГГ
Коэффициент, характеризующий уровень налогообложения нефти, добываемой на участках недр, в отношении которой исчисляется налог на дополнительный доход от добычи углеводородного сырья (Кндд) КоэфКндд А N(12.4) О
Средний за налоговый период уровень цен нефти сорта "Юралс", выраженный в долларах США за баррель (Цнефть) СрУрЦен А N(5.2) О
Среднее значение за налоговый период курса доллара США к рублю Российской Федерации (Р) СрЗначКурс А N(7.4) О
Признак коэффициента Кг ПризнКг А T(=1) ОК Принимает значение:
1 - для нефти обезвоженной, обессоленной и стабилизированной, добытой на участках недр, указанных в подпункте 1 пункта 1 статьи 333.45 Кодекса |
2 - для нефти обезвоженной, обессоленной и стабилизированной, добытой на участках недр, указанных в подпункте 2 пункта 1 статьи 333.45 Кодекса |
3 - для нефти обезвоженной, обессоленной и стабилизированной, добытой на участках недр, указанных в подпункте 3 пункта 1 статьи 333.45 Кодекса |
4 - для нефти обезвоженной, обессоленной и стабилизированной, добытой на участках недр, указанных в подпункте 4 пункта 1 статьи 333.45 Кодекса
Коэффициент, характеризующий период времени, прошедший с даты начала промышленной добычи нефти на участке недр (Кг) КоэфКг А N(3.2) О
Ставка вывозной таможенной пошлины на нефть (ЭП) СтавЭП А N(4.1) О
Сумма исчисленного налога по участку недр (в рублях) СумИсчНал А N(11) О
Данные о количестве нефти, подлежащей налогообложению, по коду основания налогообложения КолНефтНалОсн С ОМ Состав элемента представлен в таблице 4.40

Таблица 4.40

Данные о количестве нефти, подлежащей налогообложению, по коду основания налогообложения (КолНефтНалОсн)

Наименование элемента Сокращенное наименование (код) элемента Признак типа элемента Формат элемента Признак обязательности элемента Дополнительная информация
Код основания налогообложения КодОснов А T(=4) ОК Принимает значение в соответствии с "Перечнем оснований налогообложения добытых полезных ископаемых по налоговой ставке 0 процентов (рублей) и других особенностей исчисления и уплаты налога", приведенным в приложении N 3 к Порядку заполнения
Количество нефти, подлежащей налогообложению КолНефтНал А N(14.3) О

Таблица 4.41

Фамилия, Имя, Отчество (ФИОТип)

Наименование элемента Сокращенное наименование (код) элемента Признак типа элемента Формат элемента Признак обязательности элемента Дополнительная информация
Фамилия Фамилия А T(1-60) О
Имя Имя А T(1-60) О
Отчество Отчество А T(1-60) Н

Приложение N 7
к письму ФНС России
от "__" ________ 2018 г. N _____

                          ИНН            
                                                                     
    2180 1013       КПП <1>                         Стр. 0 0 1

Форма по КНД 1150041

УВЕДОМЛЕНИЕ ОБ ОСВОБОЖДЕНИИ ОТ ИСПОЛНЕНИЯ ОБЯЗАННОСТЕЙ НАЛОГОПЛАТЕЛЬЩИКА ПО НАЛОГУ НА ДОПОЛНИТЕЛЬНЫЙ ДОХОД ОТ ДОБЫЧИ УГЛЕВОДОРОДНОГО СЫРЬЯ

Номер корректировки <2>                                                                
                                                                               
Представляется в налоговый орган (код)             по месту нахождения (учета) (код <3>)                
                                                                               
В соответствии с пунктом 1 статьи 333.44 Налогового кодекса Российской Федерации
                                                                               
                                                                             
                                                                               
                                                                             
                                                                               
                                                                             
                                                                               
                                                                             
(налогоплательщик)
                                                                               
Номер контактного телефона <4>                                                          
                                                                               
Уведомление составлено на     страницах с приложением подтверждающих документов (копий) <5> на     листах
Достоверность и полноту сведений, указанных в настоящем уведомлении, подтверждаю: Заполняется работником налогового органа
Сведения о представлении уведомления
                                                                                   
    1 - налогоплательщик                 Настоящее уведомление представлено (код)            
    2 - представитель налогоплательщика                                                  
                                            на         страницах
                                                                             
                                            с приложением подтверждающих документов (копий)        
                                                                               
                                            на     листах          
                                                                               
                                            Дата представления уведомления       .     .        
(фамилия, имя, отчество <6> руководителя организации либо представителя налогоплательщика)                                            
                                            Зарегистрировано за N                        
Подпись       Дата     .     .                                                    
                                                                                   
Наименование и реквизиты документа, подтверждающего полномочия представителя налогоплательщика                                            
                                                                                   
                                                                               
                                                                                   
                                        Фамилия, И.О. <6>     Подпись
                                                                                   

<1> Указывается Код причины постановки на учет (КПП), присвоенный при постановке на учет организации в качестве налогоплательщика налога на добычу полезных ископаемых. Для организации, отнесенной к категории крупнейшего налогоплательщика, указывается Код причины постановки на учет (КПП), присвоенный ей при постановке на учет в качестве крупнейшего налогоплательщика.
<2> 0 - первичный документ, 1 - 999 - номер корректировки для корректирующего документа, при этом каждое корректирующее Уведомление должно содержать данные Раздела 1 "Данные об участках недр, в отношении которых используется право на освобождение от исполнения обязанностей налогоплательщика по налогу на дополнительный доход от добычи углеводородного сырья" ранее представленного Уведомления.
<3> 213 - по месту учета в качестве крупнейшего налогоплательщика;
247 - по месту учета организации в качестве налогоплательщика налога на добычу полезных ископаемых;
<4> Номер контактного телефона указывается в формате код страны - код города - номер без пробелов и знаков между цифрами.
<5> К уведомлению прилагается документ или его копия, подтверждающий полномочия представителя.
<6> Отчество указывается при наличии.
                                                                                 
                                                                               
                          ИНН      
                                                           
    2180 1020       КПП                     Стр.

Раздел 1. Данные об участках недр, в отношении которых используется право на освобождение от исполнения обязанностей налогоплательщика по налогу на дополнительный доход от добычи углеводородного сырья

Показатели   Код строки   Значения показателей
                                                                               
1   2   3
                                                                               
Налоговый период (календарный год)   010                                                  
                                                                             
Код по ОКТМО <1>   020                                                  
                                                                             
Серия, номер и вид лицензии на пользование недрами   030                                                  
                                                       
Наименование участка недр   040                                                  
                                                                             
                                                                             
                                                                             
                                                                             
                                                                               
Налоговый период (календарный год)   010                                                  
                                                                             
Код по ОКТМО <1>   020                                                  
                                                                             
Серия, номер и вид лицензии на пользование недрами   030                                                  
                                                       
Наименование участка недр   040                                                  
                                                                             
                                                                             
                                                                             
                                                                             
                                                                               
Налоговый период (календарный год)   010                                                  
                                                                             
Код по ОКТМО <1>   020                                                  
                                                                             
Серия, номер и вид лицензии на пользование недрами   030                                                  
                                                       
Наименование участка недр   040                                                  
                                                                             
                                                                             
                                                                             
                                                                             
                                                                               
Налоговый период (календарный год)   010                                                  
                                                                             
Код по ОКТМО <1>   020                                                  
                                                                             
Серия, номер и вид лицензии на пользование недрами   030                                                  
                                                       
Наименование участка недр   040                                                  
                                                                             
                                                                             
                                                                             
                                                                             
                                                                               

<1> Указывается код муниципального образования в соответствии с Общероссийским классификатором территорий муниципальных образований ОК 033-2013 по месту нахождения участка недр.
 
Достоверность и полноту сведений, указанных на данной странице, подтверждаю:
                                                                               
                      подпись                         дата                
                                                                               
                                                                             

Приложение N 8
к письму ФНС России
от "__" ________ 2018 г. N _____

РЕКОМЕНДУЕМЫЙ ФОРМАТ ПРЕДСТАВЛЕНИЯ УВЕДОМЛЕНИЯ ОБ ОСВОБОЖДЕНИИ ОТ ИСПОЛНЕНИЯ ОБЯЗАННОСТЕЙ НАЛОГОПЛАТЕЛЬЩИКА ПО НАЛОГУ НА ДОПОЛНИТЕЛЬНЫЙ ДОХОД ОТ ДОБЫЧИ УГЛЕВОДОРОДНОГО СЫРЬЯ В ЭЛЕКТРОННОЙ ФОРМЕ

I. ОБЩИЕ СВЕДЕНИЯ

1. Настоящий формат описывает требования к XML файлам (далее - файл обмена) передачи в налоговые органы уведомления об освобождении от исполнения обязанностей налогоплательщика по налогу на дополнительный доход от добычи углеводородного сырья в электронной форме.

2. Номер версии настоящего формата 5.01, часть CCXVIII.

II. ОПИСАНИЕ ФАЙЛА ОБМЕНА

3. Имя файла обмена должно иметь следующий вид:

R_T_A_K_O_GGGGMMDD_N, где:

R_T - префикс, принимающий значение SR_UVOSVNALUGL;

A_K - идентификатор получателя информации, где: A - идентификатор получателя, которому направляется файл обмена, K - идентификатор конечного получателя, для которого предназначена информация из данного файла обмена <1>. Каждый из идентификаторов (A и K) имеет вид для налоговых органов - четырехразрядный код налогового органа;

<1> Передача файла от отправителя к конечному получателю (K) может осуществляться в несколько этапов через другие налоговые органы, осуществляющие передачу файла на промежуточных этапах, которые обозначаются идентификатором A. В случае передачи файла от отправителя к конечному получателю при отсутствии налоговых органов, осуществляющих передачу на промежуточных этапах, значения идентификаторов A и K совпадают.

O - идентификатор отправителя информации, имеет вид:

для организаций - девятнадцатиразрядный код (идентификационный номер налогоплательщика (далее - ИНН) и код причины постановки на учет (далее - КПП) организации (обособленного подразделения);

для физических лиц - двенадцатиразрядный код (ИНН физического лица, при наличии. При отсутствии ИНН - последовательность из двенадцати нулей).

GGGG - год формирования передаваемого файла, MM - месяц, DD - день;

N - идентификационный номер файла. (Длина - от 1 до 36 знаков. Идентификационный номер файла должен обеспечивать уникальность файла).

Расширение имени файла - xml. Расширение имени файла может указываться как строчными, так и прописными буквами.

Параметры первой строки файла обмена

Первая строка XML файла должна иметь следующий вид:

<?xml version ="1.0" encoding ="windows-1251"?>

Имя файла, содержащего XML схему файла обмена, должно иметь следующий вид:

SR_UVOSVNALUGL_1_218_00_05_01_xx, где xx - номер версии схемы.

Расширение имени файла - xsd.

XML схема файла обмена приводится отдельным файлом.

4. Логическая модель файла обмена представлена в виде диаграммы структуры файла обмена на рисунке 1 настоящего формата. Элементами логической модели файла обмена являются элементы и атрибуты XML файла. Перечень структурных элементов логической модели файла обмена и сведения о них приведены в таблицах 4.1 - 4.9настоящего формата.

Для каждого структурного элемента логической модели файла обмена приводятся следующие сведения:

наименование элемента. Приводится полное наименование элемента <2>;

<2> В строке таблицы могут быть описаны несколько элементов, наименования которых разделены символом "|". Такая форма записи применяется при наличии в файле обмена только одного элемента из описанных в этой строке.

сокращенное наименование (код) элемента. Приводится сокращенное наименование элемента. Синтаксис сокращенного наименования должен удовлетворять спецификации XML;

признак типа элемента. Может принимать следующие значения: "С" - сложный элемент логической модели (содержит вложенные элементы), "П" - простой элемент логической модели, реализованный в виде элемента XML файла, "А" - простой элемент логической модели, реализованный в виде атрибута элемента XML файла. Простой элемент логической модели не содержит вложенные элементы;

формат элемента. Формат элемента представляется следующими условными обозначениями: T - символьная строка; N - числовое значение (целое или дробное).

Формат символьной строки указывается в виде T(n-k) или T(=k), где: n - минимальное количество знаков, k - максимальное количество знаков, символ "-" - разделитель, символ "=" означает фиксированное количество знаков в строке. В случае, если минимальное количество знаков равно 0, формат имеет вид T(0-k). В случае, если максимальное количество знаков неограничено, формат имеет вид T(n-).

Формат числового значения указывается в виде N(m.k), где: m - максимальное количество знаков в числе, включая знак (для отрицательного числа), целую и дробную часть числа без разделяющей десятичной точки, k - максимальное число знаков дробной части числа. Если число знаков дробной части числа равно 0 (то есть число целое), то формат числового значения имеет вид N(m).

Для простых элементов, являющихся базовыми в XML, например, элемент с типом "date", поле "Формат элемента" не заполняется. Для таких элементов в поле "Дополнительная информация" указывается тип базового элемента;

признак обязательности элемента определяет обязательность наличия элемента (совокупности наименования элемента и его значения) в файле обмена. Признак обязательности элемента может принимать следующие значения: "О" - наличие элемента в файле обмена обязательно; "Н" - наличие элемента в файле обмена необязательно, то есть элемент может отсутствовать. Если элемент принимает ограниченный перечень значений (по классификатору, кодовому словарю и тому подобному), то признак обязательности элемента дополняется символом "К". Например, "ОК". В случае если количество реализаций элемента может быть более одной, то признак обязательности элемента дополняется символом "М". Например, "НМ" или "ОКМ".

К вышеперечисленным признакам обязательности элемента может добавляться значение "У" в случае описания в XML схеме условий, предъявляемых к элементу в файле обмена, описанных в графе "Дополнительная информация". Например, "НУ" или "ОКУ";

дополнительная информация содержит, при необходимости, требования к элементу файла обмена, не указанные ранее. Для сложных элементов указывается ссылка на таблицу, в которой описывается состав данного элемента. Для элементов, принимающих ограниченный перечень значений из классификатора (кодового словаря и тому подобного), указывается соответствующее наименование классификатора (кодового словаря и тому подобного) или приводится перечень возможных значений. Для классификатора (кодового словаря и тому подобного) может указываться ссылка на его местонахождение. Для элементов, использующих пользовательский тип данных, указывается наименование типового элемента.

Рисунок 1. Диаграмма структуры файла обмена

Таблица 4.1

Файл обмена (Файл)

Наименование элемента Сокращенное наименование (код) элемента Признак типа элемента Формат элемента Признак обязательности элемента Дополнительная информация
Идентификатор файла ИдФайл А T(1-255) ОУ Содержит (повторяет) имя сформированного файла (без расширения)
Версия программы, с помощью которой сформирован файл ВерсПрог А T(1-40) О
Версия формата ВерсФорм А T(1-5) О Принимает значение: 5.01
Состав и структура документа Документ С О Состав элемента представлен в таблице 4.2

Таблица 4.2

Состав и структура документа (Документ)

Наименование элемента Сокращенное наименование (код) элемента Признак типа элемента Формат элемента Признак обязательности элемента Дополнительная информация
Код формы отчетности по КНД КНД А T(=7) ОК Типовой элемент <КНДТип>.
Принимает значение: 1150041
Дата формирования документа ДатаДок А T(=10) О Типовой элемент <ДатаТип>.
Дата в формате ДД.ММ.ГГГГ
Номер корректировки НомКорр А N(3) О Принимает значение:
0 - первичный документ,
1 - 999 - номер корректировки для корректирующего документа
Код налогового органа КодНО А T(=4) ОК Типовой элемент <СОНОТип>
Код места, по которому представляется документ ПоМесту А T(=3) ОКУ Принимает значения:
213 - по месту учета в качестве крупнейшего налогоплательщика |
247 - по месту учета организации в качестве налогоплательщика налога на добычу полезных ископаемых |
Значение зависит от 5 и 6 знакомест в значении элемента <КПП> (из таблицы 4.4):
- код 213 только при 50,
- код 247 только при 33 | 57
Сведения о налогоплательщике СвНП С О Состав элемента представлен в таблице 4.3
Сведения о лице, подписавшем документ Подписант С О Состав элемента представлен в таблице 4.5
Уведомление об освобождении от исполнения обязанностей налогоплательщика по налогу на дополнительный доход от добычи углеводородного сырья УвЗемУчНалВыч С О Состав элемента представлен в таблице 4.7

Таблица 4.3

Сведения о налогоплательщике (СвНП)

Наименование элемента Сокращенное наименование (код) элемента Признак типа элемента Формат элемента Признак обязательности элемента Дополнительная информация
Номер контактного телефона Тлф А T(1-20) Н
Налогоплательщик - организация НПЮЛ С О Состав элемента представлен в таблице 4.4

Таблица 4.4

Налогоплательщик - организация (НПЮЛ)

Наименование элемента Сокращенное наименование (код) элемента Признак типа элемента Формат элемента Признак обязательности элемента Дополнительная информация
Наименование организации НаимОрг А T(1-1000) О
ИНН организации ИННЮЛ А T(=10) О Типовой элемент <ИННЮЛТип>
КПП КПП А T(=9) ОУ Типовой элемент <КППТип>.
Знакоместа 5 и 6 могут принимать значение: 33 | 50 | 57

Таблица 4.5

Сведения о лице, подписавшем документ (Подписант)

Наименование элемента Сокращенное наименование (код) элемента Признак типа элемента Формат элемента Признак обязательности элемента Дополнительная информация
Признак лица, подписавшего документ ПрПодп А T(=1) О Принимает значение:
1 - налогоплательщик |
2 - представитель налогоплательщика
Фамилия, имя, отчество руководителя организации либо представителя налогоплательщика ФИО С О Типовой элемент <ФИОТип>.
Состав элемента представлен в таблице 4.9
Сведения о представителе налогоплательщика СвПред С НУ Состав элемента представлен в таблице 4.6
Элемент обязателен при <ПрПодп>=2

Таблица 4.6

Сведения о представителе налогоплательщика (СвПред)

Наименование элемента Сокращенное наименование (код) элемента Признак типа элемента Формат элемента Признак обязательности элемента Дополнительная информация
Наименование и реквизиты документа, подтверждающего полномочия представителя НаимДок А T(1-120) О

Таблица 4.7

Уведомление об освобождении от исполнения обязанностей налогоплательщика по налогу на дополнительный доход от добычи углеводородного сырья (УвЗемУчНалВыч)

Наименование элемента Сокращенное наименование (код) элемента Признак типа элемента Формат элемента Признак обязательности элемента Дополнительная информация
Данные об участках недр, в отношении которых используется право на освобождение от исполнения обязанностей налогоплательщика по налогу на дополнительный доход от добычи углеводородного сырья ДанУчНедр С ОМ Состав элемента представлен в таблице 4.8

Таблица 4.8

Данные об участках недр, в отношении которых используется право на освобождение от исполнения обязанностей налогоплательщика по налогу на дополнительный доход от добычи углеводородного сырья (ДанУчНедр)

Наименование элемента Сокращенное наименование (код) элемента Признак типа элемента Формат элемента Признак обязательности элемента Дополнительная информация
Налоговый период (календарный год) НалПериод А О Типовой элемент <xs:gYear>.
Год в формате ГГГГ
Код по ОКТМО ОКТМО А T(=8) |
T(=11)
ОК Типовой элемент <ОКТМОТип>.
Принимает значение в соответствии с Общероссийским классификатором территорий муниципальных образований ОК 033-2013 по месту нахождения участка недр
Серия лицензии на пользование недрами СерЛицНедр А T(=3) О
Номер лицензии на пользование недрами НомЛицНедр А T(=5) О
Вид лицензии на пользование недрами ВидЛицНедр А T(=2) О
Наименование участка недр НаимУчНедр А T(1-100) О

Таблица 4.9

Фамилия, имя, отчество (ФИОТип)

Наименование элемента Сокращенное наименование (код) элемента Признак типа элемента Формат элемента Признак обязательности элемента Дополнительная информация
Фамилия Фамилия А T(1-60) О
Имя Имя А T(1-60) О
Отчество Отчество А T(1-60) Н

Приложение N 9
к письму ФНС России
от "__" ________ 2018 г. N _____

                          ИНН            
                                                                     
    2200 1016       КПП <1>                         Стр. 0 0 1

Форма по КНД 1150046

ЗАЯВЛЕНИЕ О СОГЛАСОВАНИИ ПОРЯДКА РАСПРЕДЕЛЕНИЯ РАСХОДОВ ПО НАЛОГУ НА ДОПОЛНИТЕЛЬНЫЙ ДОХОД ОТ ДОБЫЧИ УГЛЕВОДОРОДНОГО СЫРЬЯ

Номер корректировки <2>                               1 - корректировка по согласованию с налоговым органом      
                                                2 - корректировка без согласования с налоговым органом      
                                                                               
                                                                               
Представляется в налоговый орган (код)             по месту нахождения (учета) (код <3>)                
                                                                               
В соответствии с пунктом 1 статьи 333.44 Налогового кодекса Российской Федерации
                                                                               
                                                                             
                                                                               
                                                                             
                                                                               
                                                                             
                                                                               
                                                                             
(налогоплательщик)
                                                                               
Номер контактного телефона <4>                                                          
                                                                               
Уведомление составлено на     страницах с приложением подтверждающих документов (копий) <5> на     листах
Достоверность и полноту сведений, указанных в настоящем заявлении, подтверждаю: Заполняется работником налогового органа
Сведения о представлении заявления
                                                                                   
    1 - налогоплательщик                 Настоящее заявление представлено (код)            
    2 - представитель налогоплательщика <5>                                                  
                                            на         страницах
                                                                             
                                            с приложением подтверждающих документов (копий) <5>        
                                                                               
                                            на     листах          
                                                                               
                                            Дата представления уведомления       .     .        
(Фамилия, имя, отчество <6> руководителя организации либо представителя налогоплательщика)                                            
                                            Зарегистрировано за N                        
Подпись       Дата     .     .                                                    
                                                                                   
Наименование и реквизиты документа, подтверждающего полномочия представителя налогоплательщика                                            
                                                                                   
                                                                               
                                                                                   
                                        Фамилия, И.О. <6>     Подпись
                                                                                   

<1> Указывается КПП, присвоенный при постановке на учет организации по месту ее нахождения. Для организации, отнесенной к категории крупнейшего налогоплательщика, указывается КПП, присвоенный ей при постановке на учет в качестве крупнейшего налогоплательщика. Для отделения иностранной организации указывается КПП по месту нахождения отделения иностранной организации, осуществляющего деятельность на территории Российской Федерации.
<2> 0 - первичный документ, 1 - 999 - номер корректировки для корректирующего документа, при этом каждое корректирующее Заявление должно содержать все данные ранее представленного Заявления.
<3> 213 - по месту учета в качестве крупнейшего налогоплательщика;
214 - по месту нахождения российской организации, не являющейся крупнейшим налогоплательщиком;
331 - по месту осуществления деятельности иностранной организации через отделения иностраной организации.
<4> Номер контактного телефона указывается в формате код страны - код города - номер без пробелов и знаков между цифрами.
<5> К заявлению прилагается документ (его копия), подтверждающий полномочия представителя.
<6> Отчество указывается при наличии.
                                                                                 
                                                                                 
                          ИНН            
                                                                     
    2200 1023       КПП                         Стр.      

Раздел 1. Данные об участках недр, в отношении которых представляется заявление о согласовании порядка распределения расходов

Показатели   Код строки   Значения показателей
                                                                               
1   2   3
                                                                               
Уникальный номер участка недр   010                                                  
                                                                             
Код по ОКТМО <1>   020                                                  
                                                                             
Серия, номер и вид лицензии на пользование недрами   030                                                  
                                                       
Наименование участка недр   040                                                  
                                                                             
                                                                             
                                                                             
                                                                             
                                                                               
Уникальный номер участка недр   010                                                  
                                                                             
Код по ОКТМО <1>   020                                                  
                                                                             
Серия, номер и вид лицензии на пользование недрами   030                                                  
                                                       
Наименование участка недр   040                                                  
                                                                             
                                                                             
                                                                             
                                                                             
                                                                               
Уникальный номер участка недр   010                                                  
                                                                             
Код по ОКТМО <1>   020                                                  
                                                                             
Серия, номер и вид лицензии на пользование недрами   030                                                  
                                                       
Наименование участка недр   040                                                  
                                                                             
                                                                             
                                                                             
                                                                             
                                                                               
Уникальный номер участка недр   010                                                  
                                                                             
Код по ОКТМО <1>   020                                                  
                                                                             
Серия, номер и вид лицензии на пользование недрами   030                                                  
                                                       
Наименование участка недр   040                                                  
                                                                             
                                                                             
                                                                             
                                                                             
                                                                               

<1> Указывается код муниципального образования в соответствии с Общероссийским классификатором территорий муниципальных образований ОК 033-2013 по месту нахождения участка недр.
 
Достоверность и полноту сведений, указанных на данной странице, подтверждаю:
                                                                               
                      подпись                         дата                
                                                                               
                                                                             
                          ИНН            
                                                                     
    2200 1030       КПП                         Стр.      

Раздел 2. Объекты распределения расходов

Код вида расходов 010                                          
                                                                 
                          1 - расходы, которые распределяются между конкретными участками недр
2 - расходы не могут быть отнесены к конкретному участку недр и иной деятельности и распределяются среди всех участков недр
3 - любые расходы, подлежащие распределению
 
Признак отнесения к участкам недр 020    
                           
                                                                 
Уникальные номера участков недр 030                                          
                                                                 
                                                                 
                                                                 
                                                                 
                                                                 
                                                                 
                                                                 
                                                                 
                                                                 
                                                                 
                                                                 
                                                                 
                                                                 
                                                                 
                                                                 
                                                                 
                                                                 
                                                                 
                                                                 
                                                                 
                                                                 
                                                                 
                                                                 
                                                                 
                                                                 
                                                                 
                                                                 
                                                                 
                                                                 
                                                                 
                                                                 
                                                                 
                                                                 
                                                                 
                                                                 
                                                                 
                                                                 
                                                                 
                                                                 
                                                                 
                                                                 
                                                                 
                                                                 
                                                                 
                                                                 
                                                                 
                                                                   
                                                               
                          ИНН            
                                                                     
    2200 1047       КПП                         Стр.      

Раздел 2 (продолжение)

Пояснения к видам расходов 040                                                  
                                                                             
                                                                             
                                                                             
                                                                             
                                                                             
                                                                             
                                                                             
                                                                             
                                                                             
                                                                             
                                                                             
                                                                             
                                                                             
                                                                             
                                                                             
                                                                             
                                                                             
                                                                             
                                                                             
                                                                             
                                                                             
                                                                             
                                                                             
                                                                             
                                                                             
                                                                             
                                                                             
                                                                             
                                                                             
                                                                             
                                                                             
                                                                             
                                                                             
                                                                             
                                                                             
                                                                             
                                                                             
                                                                             
                                                                             
                                                                             
                                                                             
                                                                             
                                                                             
                                                                             
                                                                             
                                                                             
                                                                             
                                                                             
                                                                             
                                                                             
                                                                             
                                                                             
                                                                               
                                                                           
                          ИНН            
                                                                     
    2200 1054       КПП                         Стр.      

Раздел 3. Методика распределения расходов

Код вида расходов 010                                          
                                                                 
                          1 - расходы, которые распределяются между конкретными участками недр
2 - расходы не могут быть отнесены к конкретному участку недр и иной деятельности и распределяются среди всех участков недр
3 - любые расходы, подлежащие распределению
 
Признак отнесения к участкам недр 020    
                           
                                                                 
Уникальные номера участков недр 030                                          
                                                                 
                                                                 
                                                                 
                                                                 
                                                                 
                                                                 
                                                                 
                                                                 
                                                                 
                                                                 
                                                                 
                                                                 
                                                                 
                                                                 
                                                                 
                                                                 
                                                                 
                                                                 
                                                                 
                                                                 
                                                                 
                                                                 
                                                                 
                                                                 
                                                                 
                                                                 
                                                                 
                                                                 
                                                                 
                                                                 
                                                                 
                                                                 
                                                                 
                                                                 
                                                                 
                                                                 
                                                                 
                                                                 
                                                                 
                                                                 
                                                                 
                                                                 
                                                                 
                                                                 
                                                                 
                                                                 
                                                                   
                                                               
                          ИНН            
                                                                     
    2200 1061       КПП                         Стр.      

Раздел 3 (продолжение)

Методика распределения расходов 040                                                  
                                                                             
                                                                             
                                                                             
                                                                             
                                                                             
                                                                             
                                                                             
                                                                             
                                                                             
                                                                             
                                                                             
                                                                             
                                                                             
                                                                             
                                                                             
                                                                             
                                                                             
                                                                             
                                                                             
                                                                             
                                                                             
                                                                             
                                                                             
                                                                             
                                                                             
                                                                             
                                                                             
                                                                             
                                                                             
                                                                             
                                                                             
                                                                             
                                                                             
                                                                             
                                                                             
                                                                             
                                                                             
                                                                             
                                                                             
                                                                             
                                                                             
                                                                             
                                                                             
                                                                             
                                                                             
                                                                             
                                                                             
                                                                             
                                                                             
                                                                             
                                                                             
                                                                             
                                                                             
                                                                           

Приложение N 10
к письму ФНС России
от "__" ________ 2018 г. N _____

ПОРЯДОК ЗАПОЛНЕНИЯ ЗАЯВЛЕНИЯ О СОГЛАСОВАНИИ ПОРЯДКА РАСПРЕДЕЛЕНИЯ РАСХОДОВ ПО НАЛОГУ НА ДОПОЛНИТЕЛЬНЫЙ ДОХОД ОТ ДОБЫЧИ УГЛЕВОДОРОДНОГО СЫРЬЯ, А ТАКЖЕ ПОРЯДОК ЕГО СОГЛАСОВАНИЯ

I. Общие положения

1.1 В соответствии с пунктом 10 статьи 333.47 Налогового кодекса Российской Федерации (далее - Кодекс) налогоплательщик вправе обратиться в федеральный орган исполнительной власти, уполномоченный по контролю и надзору в области налогов и сборов, с заявлением о согласовании порядка распределения расходов по налогу на дополнительный доход от добычи углеводородного сырья, указанных в пункте 7 и 8 статьи 333.47 Кодекса (далее - Заявление).

1.2 Заявление представляется организациями, являющимися плательщиками налога на дополнительный доход от добычи углеводородного сырья, в соответствии с пунктом 1 статьи 333.43 Кодекса, в отношении участков недр, по которым исчисляется налог на дополнительный доход от добычи углеводородного сырья.

1.3 Заявление заполняется в отношении фактических расходов, которые не могут быть непосредственно отнесены к конкретному участку недр или к расходам от иной деятельности налогоплательщика (далее - фактические расходы).

Заявление подается в отношении фактических расходов, распределяемых среди участков недр, в отношении которых исчисляется налог на дополнительный доход от добычи углеводородного сырья, указанных в Разделе 1 Заявления.

1.4 Заявление не заполняется в отношении фактических расходов, которые могут быть непосредственно отнесены к конкретному участку недр.

II. Общие требования к порядку заполнения и представления Заявления

2.1 Страницы Заявления имеют сквозную нумерацию, начиная с Титульного листа. Порядковый номер страницы записывается в определенном для нумерации поле слева направо, начиная с первого (левого) знакоместа, например, для первой страницы - "001", для двенадцатой - "012".

2.2 Не допускается исправление ошибок с помощью корректирующего или иного аналогичного средства.

Не допускается двусторонняя печать Заявления на бумажном носителе и скрепление листов Заявления, приводящее к порче бумажного носителя.

При заполнении Заявления используются чернила черного, фиолетового или синего цвета.

Каждому показателю Заявления соответствует одно поле, состоящее из определенного количества знакомест. В каждом поле указывается только один показатель.

Исключение составляют показатели, значением которых являются дата или десятичная дробь. Для указания даты используются по порядку три поля: день (поле из двух знакомест), месяц (поле из двух знакомест) и год (поле из четырех знакомест), разделенные знаком "." ("точка"). Для десятичной дроби используются два поля, разделенные знаком "точка". Первое поле соответствует целой части десятичной дроби, второе - дробной части десятичной дроби.

Заполнение полей Заявления значениями текстовых, числовых, кодовых показателей осуществляется слева направо, начиная с первого (левого) знакоместа.

Заполнение текстовых полей бланка Заявления осуществляется заглавными печатными символами.

В случае отсутствия какого-либо показателя, во всех знакоместах соответствующего поля проставляется прочерк. Прочерк представляет собой прямую линию, проведенную посередине знакомест по всей длине поля.

Если для указания какого-либо показателя не требуется заполнения всех знакомест соответствующего поля, то в незаполненных знакоместах в правой части поля проставляется прочерк.

При подготовке Заявления с использованием программного обеспечения при распечатке на принтере допускается отсутствие обрамления знакомест и прочерков для незаполненных знакомест. Расположение и размеры значений реквизитов не должны изменяться. Печать знаков выполняется шрифтом Courier New высотой 16 - 18 пунктов.

2.3 Заявление может быть представлено налогоплательщиком в налоговый орган лично или через его представителя, направлено в виде почтового отправления с описью вложения.

При отправке Заявления по почте днем его представления считается дата отправки почтового отправления с описью вложения.

2.4 Заявление представляется в налоговый орган по месту нахождения налогоплательщика

Налогоплательщики, отнесенные к категории крупнейших, представляют Заявление в налоговый орган по месту учета в качестве крупнейших налогоплательщиков.

2.5 К Заявлению обязательно прилагается учетная политика налогоплательщика или ее часть (либо проект учетной политики или ее часть, в случае, если на дату предоставления заявления у налогоплательщика учетная политика (изменения в учетную политику) не утверждена) заверенная налогоплательщиком (его представителем), в которой зафиксирован порядок ведения раздельного учета фактических расходов, а также порядок определения доли в которой данные расходы, учитываются по каждому участку недр.

К Заявлению налогоплательщик имеет право приложить формы используемых в хозяйственной жизни документов, которые будут являться источником информации, подтверждающей (фиксирующей, формирующей и т.п.) данные о размерах, всех участвующих в расчете показателей. Например, шаблоны специальных регистров налогового учета, содержащие ссылки на показатели, участвующие в распределении расходов и отраженные либо в первичных учетных документах, либо в регистрах аналитического (синтетического) учета.

Налогоплательщики вправе приложить иные документы (пояснения), отражающие и (или) обосновывающие согласовываемый порядок распределения фактических расходов.

III. Порядок заполнения Титульного листа Заявления

3.1. Титульный лист Заявления заполняется налогоплательщиком, кроме раздела "Заполняется работником налогового органа".

3.2. При заполнении Титульного листа необходимо указать:

1) для организаций ИНН и КПП, который присвоен тем налоговым органом, в который представляется Заявление:

В поле "ИНН" для российской организации указывается ИНН в соответствии со свидетельством о постановке на учет российской организации в налоговом органе по месту ее нахождения, для иностранной организации, осуществляющей деятельность на территории Российской Федерации через обособленное подразделение - в соответствии со свидетельством о постановке на учет иностранной организации в налоговом органе;

В поле "КПП" для российской организации в Заявлении, предоставляемом в налоговый орган по месту нахождения, указывается КПП в соответствии со свидетельством о постановке на учет российской организации в налоговом органе по месту ее нахождения;

В поле "КПП" для организации, отнесенной к категории крупнейших налогоплательщиков в Заявлении, предоставляемом в налоговый орган по месту учета в качестве крупнейшего налогоплательщика, указывается КПП на основании уведомления о постановке на учет в налоговом органе юридического лица в качестве крупнейшего налогоплательщика;

В поле "КПП" для иностранной организации, осуществляющей деятельность на территории Российской Федерации через обособленное подразделение в Заявлении, предоставляемом в налоговый орган по месту нахождения обособленного подразделения, указывается КПП в соответствии со свидетельством о постановке на учет иностранной организации в налоговом органе.

2) номер корректировки.

При представлении в налоговый орган первичного Заявления по реквизиту "Номер корректировки" проставляется "0--", при представлении уточненного Заявления указывается номер корректировки (например, "1--", "2--" и так далее). При этом каждое корректирующее Заявление должно содержать все данные ранее представленного Заявления.

3) Код вида корректировки.

В случае, если внесение изменений и дополнений в заявление согласовано с налоговым органом, в соответствии с пунктом 7.5 настоящего Порядка, то указывается код "1" (один).

Во всех остальных случаях указывается код "2" (два).

4) код налогового органа, в который представляется Заявление, код представления Заявления по месту нахождения (учета).

Коды представления Заявления в налоговый орган по месту нахождения (учета) приведены в Приложении N 1 к настоящему Порядку;

5) полное наименование организации, соответствующее наименованию, указанному в ее учредительных документах (при наличии в наименовании латинской транскрипции таковая указывается);

6) номер контактного телефона указывается в формате код страны - код города - номер без пробелов и знаков между цифрами;

7) количество страниц, на которых составлено Заявление;

8) количество листов подтверждающих документов или их копий, включая документы или их копии, подтверждающие полномочия представителя налогоплательщика (в случае представления Заявления представителем налогоплательщика), приложенных к Заявлению.

3.3. В разделе Титульного листа "Достоверность и полноту сведений, указанных в настоящем Заявлении, подтверждаю" указывается:

1) в случае подтверждения достоверности и полноты сведений в Заявлении руководителем организации-налогоплательщика проставляется "1"; в случае подтверждения достоверности и полноты сведений представителем налогоплательщика проставляется "2";

2) при представлении Заявления налогоплательщиком по строке "фамилия, имя, отчество полностью" указываются построчно фамилия, имя, отчество (здесь и далее отчество указывается при наличии) руководителя организации полностью. Проставляется личная подпись руководителя организации и дата подписания;

3) при представлении Заявления представителем налогоплательщика - физическим лицом по строке "фамилия, имя, отчество полностью" указываются построчно фамилия, имя, отчество (отчество при наличии) представителя налогоплательщика полностью. Проставляется личная подпись представителя налогоплательщика, дата подписания, а также указывается вид документа, подтверждающего полномочия представителя налогоплательщика;

4) при представлении Заявления представителем налогоплательщика - юридическим лицом по строке "фамилия, имя, отчество полностью" указываются построчно полностью фамилия, имя, отчество (отчество при наличии) физического лица, уполномоченного в соответствии с документом, подтверждающим полномочия представителя налогоплательщика - юридического лица, удостоверять достоверность и полноту сведений, указанных в Заявлении.

5) по строке "Наименование документа, подтверждающего полномочия представителя налогоплательщика" указывается вид документа, подтверждающего полномочия представителя налогоплательщика, и его реквизиты;

3.4. Раздел "Заполняется работником налогового органа" содержит сведения о представлении Заявления (указывается код способа представления Заявления согласно Приложению N 1 к настоящему Порядку); количество страниц Заявления; количество листов подтверждающих документов или их копий, приложенных к Заявлению; дату представления; номер, под которым зарегистрировано Заявление; фамилию и инициалы имени и отчества (при наличии) работника налогового органа, принявшего Заявление; его подпись).

IV. Порядок заполнения Раздела 1 "Данные об участках недр, в отношении которых представляется заявление о согласовании порядка распределения расходов"

4.1 В Разделе 1 Заявления указываются данные об участках недр, в отношении которых представляется заявление о согласовании порядка распределения фактических расходов.

В случае если фактические расходы, могут быть отнесены к нескольким конкретным участкам недр налогоплательщик в Разделе 1Заявления указывает конкретные участки недр, на которые распределяются фактические расходы.

В случае если фактические расходы не могут быть отнесены на расходы по конкретным участкам недр в Разделе 1 Заявления перечисляются все участки недр, на которые распределяются указанные фактические расходы.

В случае, если у организации есть как расходы, относящиеся к нескольким конкретным участкам недр, так и расходы, которые не могут быть отнесены к конкретным участкам недр, то в Разделе 1указываются все участки недр, на которые распределяются фактические расходы.

4.2 По строке 010 указывается уникальный номер участка недр.

Уникальный номер является числовым обозначением каждого участка недр, указанного в Разделе 1 Заявления. Уникальный номер исчисляется в отношении первого участка недр, указанного в Разделе 1 как "0001" и увеличивается на одну единицу в отношении каждого последующего участка недр, т.е. в отношении второго участка недр указывается номер "0002", в отношении третьего "0003" и так далее.

При представлении, в соответствии с настоящим Порядком, уточненного Заявления, в котором изменяется количество заявленных участков недр, уникальные номера, присвоенные участкам недр при подаче первичного Заявления, при отражении указанных участков недр в уточненном Заявлении не изменяются.

4.3 По строке 020 в реквизите "Код по ОКТМО" указывается код муниципального образования, межселенной территории, населенного пункта, входящего в состав муниципального образования, на территории которого находится соответствующий участок недр, по которому производится исчисление и уплата налога на дополнительный доход. Код указывается в соответствии с Общероссийским классификатором территорий муниципальных образований ОК 033-2013 (далее - код по ОКТМО).

При заполнении реквизита "Код по ОКТМО", под который отводится одиннадцать знакомест, свободные знакоместа справа от значения кода в случае, если код ОКТМО имеет восемь знаков, заполняются прочерками. Например, для восьмизначного кода ОКТМО 12445698 в реквизите "Код по ОКТМО" указывается одиннадцатизначное значение "12445698---".

В случае, если участок недр находится на территории, которым присвоено несколько кодов ОКТМО, то строки 010 - 040 Заявления последовательно заполняются в отношении каждого такого кода ОКТМО, с присвоением единого уникального номера по строке 010.

4.4 По строке 030 отражается серия, номер и вид лицензии на пользование недрами, в отношении участка недр в отношении которого подается Заявление.

4.5 По строке 040 указывается наименование участка недр, по которому подается Заявление, в соответствии с тем, как это указано в лицензии на пользование недрами, серия, номер и вид которой отражены по строке 030 Раздела 1 Заявления.

4.6 Сведения, указанные в Разделе 1 Заявления, в строке "Достоверность и полноту сведений, указанных в настоящем заявлении, подтверждаю" подтверждаются подписями руководителя организации или представителя налогоплательщика, (с учетом положений пункта 3.3 раздела III настоящего Порядка), и проставляется дата подписания

V. Порядок заполнения Раздела 2 "Объекты распределения расходов"

5.1 По строке 010 Раздела 2 отражается код вида расходов на участке недр, которые не могут быть непосредственно отнесены к конкретному участку недр или к расходам от иной деятельности налогоплательщика и порядок распределения которых необходимо согласовать в Заявлении.

Код вида расходов указывается в строке 010в соответствии с приложением N 2 к настоящему Порядку.

При наличии у налогоплательщика фактических расходов, соответствующих нескольким кодам вида расходов, подлежащих распределению, Раздел 2 Заявления заполняется отдельно в отношении каждого кода вида расхода.

В случае, если в отношении всех фактических расходов, действует единая методика распределения расходов, то налогоплательщик может использовать код 9999 приложения N 2 к настоящему Порядку.

В случае, если в отношении некоторых кодов видов расходов, указанных в Разделе 2 Заявления, действует единая методика распределения расходов, то налогоплательщик может, также использовать код 9999 приложения N 2 к настоящему Порядку, с перечислением кодов видов доходов, в отношении которых действует единая методика распределения расходов по строке 040 Раздела 2.

5.2 По строке 020 отражается код признака отнесения к участкам недр.

В случае если фактические расходы могут быть отнесены к нескольким конкретным участкам недр, то указывается код "1" (один).

В случае, если фактические расходы не могут быть отнесены к конкретному участку недр или к расходам от иной деятельности налогоплательщика, и распределение расхода производится в отношении всех участков недр налогоплательщика, то указывается код "2" (два).

В случае, если вид расхода указанный по строке 010 будет распределяться как между несколькими конкретными участками недр (по коду "1" (один)), так и между всеми участками недр (по коду "2" (два)), то указывается код "3" (три).

5.3 По строке 030 указываются уникальные номера участков недр, по которым производится распределение расходов, в соответствии с заявленным кодом вида расхода, указанным по строке 010, в случае, если по строке 020 указан код "1" (один).

В случае, если по строке 020 указан код "2" (два) или код "3" (три), то строка 030 не заполняется.

5.4 По строке 040 указывается наименование (перечень) фактических расходов, соответствующих коду вида расходов по строке 010, которые не могут быть непосредственно отнесены к конкретному участку недр или к расходам от иной деятельности налогоплательщика, либо, которые относятся к нескольким конкретным участкам недр.

В случае, если по строке 010 указан код 9999 строка 040 может не заполняться налогоплательщиком.

Раздел 2 (продолжение) Заявления на бумажном носителе представляется совместно с соответствующим Разделом 2, содержащим код вида расхода, в отношении которого представляется наименование (перечень) фактических расходов, по строке 040.

VI. Порядок заполнения Раздела 3 "Методика распределения расходов"

6.1 По строке 010 отражается код вида расходов на участке недр, в отношении фактических расходов, которые не могут быть непосредственно отнесены к конкретному участку недр или к расходам от иной деятельности налогоплательщика.

Код вида расходов указывается по строке 010в соответствии с приложением N 2 к настоящему Порядку.

В случае, если в отношении всех кодов видов расходов, указанных в разделе 2 Заявления, действует единая методика распределения расходов, то налогоплательщик может использовать код 9999 приложения N 2 к настоящему Порядку.

В случае, если в отношении некоторых кодов видов расходов, указанных в Разделе 2 Заявления, действует единая методика распределения расходов, то налогоплательщик может, также использовать код 9999 приложения N 2 к настоящему Порядку, с перечислением кодов видов доходов, в отношении которых действует единая методика распределения расходов по строке 040 Раздела 3.

6.2 По строке 020 отражается код признака отнесения к участкам недр.

В случае если фактические расходы могут быть отнесены к нескольким конкретным участкам недр, то указывается код "1" (один).

В случае, если фактические расходы не могут быть отнесены к конкретному участку недр или к расходам от иной деятельности налогоплательщика, и распределение расхода производится в отношении всех участков недр налогоплательщика, то указывается код "2" (два).

В случае, если вид расхода указанный по строке 010 будет распределяться как между несколькими конкретными участками недр (по коду "1" (один)), так и между всеми участками недр (по коду "2" (два)), то указывается код "3" (три).

6.3 По строке 030 указываются уникальные номера участков недр, по которым производится распределение расходов, в соответствии с заявленным кодом вида расхода, указанным по строке 010, в случае, если по строке 020 указан код "1" (один).

В случае, если по строке 020 указан код "2" (два) или код "3" (три), то строка 030 не заполняется.

6.4 По строке 040 указывается методика распределения расходов в отношении кода вида расходов, указанного в строке 010, с описанием расчета доли для распределения расходов, характеристику показателей, участвующих в формуле расчета, включая наименования показателей, единицы измерения (оценка), период, за который формируется показатель, либо дату, по состоянию на которую он рассматривается, а также письменные пояснения, обосновывающие предлагаемый Порядок распределения.

По строке 040 допускается без приведения методики распределения расходов, указывать ссылки на положения учетной политики налогоплательщика, содержащие, в отношении соответствующего кода вида расхода, указанного по строке 010 Раздела 3, порядок определения доли фактических расходов на участке недр, которые не могут быть непосредственно отнесены к конкретному участку недр или к расходам от иной деятельности налогоплательщика.

Раздел 3 (продолжение) Заявления на бумажном носителе представляется совместно с соответствующим Разделом 3, содержащим код вида расхода, в отношении которого представляется наименование (перечень) фактических расходов, по строке 040.

6.5 При наличии у налогоплательщика фактических расходов, соответствующих нескольким кодам вида расходов, подлежащих распределению, для которых определена различная методика распределения расходов, Раздел 3 Заявления заполняется отдельно в отношении каждого кода вида фактического расхода.

VII. Порядок рассмотрения и согласования Заявления

7.1. Налоговый орган по месту нахождения налогоплательщика (по месту учета в качестве крупнейшего налогоплательщика) (далее - Налоговый орган) рассматривает Заявление с приложенными документами в течение 30 (тридцати) календарных дней с даты приема Заявления.

7.2 Срок рассмотрения Заявления может быть продлен Налоговым органом до 60 (шестидесяти) календарных дней с даты приема Заявления.

Налоговый орган уведомляет налогоплательщика о продлении срока рассмотрения Заявления не позднее истечения срока, установленного в пункте 7.1 настоящего Порядка.

7.3 В рамках рассмотрения Заявления Налоговый орган вправе, не позднее 5 рабочих дней до завершения срока, установленного в пунктах 7.1, 7.2 настоящего Порядка, запросить у налогоплательщика дополнительные документы, необходимые для анализа и принятия решения по Заявлению.

7.4. В течение срока рассмотрения Заявления, налогоплательщик вправе самостоятельно представить дополнительные документы, необходимые для анализа и принятия решения.

7.5. В течение срока рассмотрения Заявления Налоговый орган имеет право вызвать налогоплательщика для участия в рассмотрении Заявления.

По итогам рассмотрения Заявления с участием налогоплательщика Налоговый орган составляет протокол, в котором указывается дата и время рассмотрения, лица, участвовавшие в рассмотрении, а также рассмотренные вопросы и согласованные сторонами решения.

7.6 Налогоплательщик имеет право вносить изменения и дополнения в Заявление.

Внесение налогоплательщиком изменений и дополнений в Заявление осуществляется путем представления в Налоговый орган уточненного Заявления.

Внесение налогоплательщиком изменений и дополнений в Заявление может быть осуществлено не позднее 5 рабочих дней до завершения срока, установленного пунктами 7.1, 7.2 настоящего Порядка.

Срок рассмотрения Заявления при представлении уточненного Заявления составляет 30 (тридцать) календарных дней с даты приема Налоговым органом соответствующего уточненного Заявления и может быть продлен в соответствии с пунктом 7.2 настоящего Порядка, за исключением случаев, предусмотренных настоящим Порядком.

7.7 Срок рассмотрения заявления при представлении уточненного Заявления не изменяется, в случае внесения налогоплательщиком изменений, согласованных с Налоговым органом в порядке, предусмотренном пунктом 7.5 настоящего Порядка.

7.8. По итогам рассмотрения Заявления Налоговый орган согласовывает Заявление либо формирует письмо с мотивированным отказом в его согласовании.

Основанием для отказа в согласовании Порядка распределения может являться следующее:

- отсутствие в Заявлении указания полного наименования организации, идентификационный номер налогоплательщика (ИНН) и (или) код причины постановки на учет (КПП);

- отсутствие в Заявлении подписи и (или) указания фамилии и инициалов руководителя организации (представителя организации), представившего и (или) подписавшего Заявление;

- непредставление уполномоченным представителем налогоплательщика документов, подтверждающих в установленном порядке его полномочие на представление соответствующего Заявления;

- документы (сведения), предусмотренные настоящим Порядком, в т.ч. запрошенные Налоговым органом в соответствии с пунктом 7.3 настоящего Порядка, не представлены (представлены не в полном объеме);

- в Заявлении и (или) представленных документах содержатся недостоверные сведения;

Неявка Налогоплательщика для участия в рассмотрении Заявления, в соответствии с пунктом 7.5 настоящего Порядка, не является основанием для отказа в согласовании Заявления.

7.8. В случае возврата Заявления без согласования налогоплательщик вправе после его доработки повторно обратиться с Заявлением, представив при необходимости дополнительную информацию.

В электронном документе нумерация пунктов соответствует официальному источнику.

Приложение N 1

КОДЫ, ОПРЕДЕЛЯЮЩИЕ СПОСОБ И ВИД ПРЕДСТАВЛЕНИЯ ЗАЯВЛЕНИЯ В НАЛОГОВЫЙ ОРГАН

Наименование Код
на бумажном носителе (по почте) 01
на бумажном носителе (лично) 02
другое 05
на бумажном носителе с использованием штрих-кода (лично) 09
на бумажном носителе с использованием штрих-кода (по почте) 10

КОДЫ ПРЕДСТАВЛЕНИЯ ЗАЯВЛЕНИЯ ПО НАЛОГУ НА ДОПОЛНИТЕЛЬНЫЙ ДОХОД

Наименование Код
По месту учета в качестве крупнейшего налогоплательщика 213
По месту нахождения российской организации, не являющейся крупнейшим налогоплательщиком 214
По месту осуществления деятельности иностранной организации через отделение иностранной организации 331

Приложение N 2

КОДЫ ВИДОВ РАСХОДА

Наименование Код
расходы на приобретение, сооружение, изготовление, доставку и доведения до состояния пригодного для использования амортизируемого имущества (п. 3 ст. 333.47 НК РФ) 101
затраты на работы по достройке, дооборудованию, реконструкции, модернизации, техническому перевооружению, соответствующих объектов, относящихся к амортизируемому имуществу (п. 4 ст. 333.47 НК РФ) 102
материальные расходы (в рублях) 103
расходы на оплату труда (в рублях) 104
расходы на содержание и эксплуатацию, ремонт и техническое обслуживание основных средств и иного имущества, а также на поддержание их в исправном (актуальном) состоянии (в рублях) 105
расходы на освоение природных ресурсов, включая разовые, регулярные и иные платежи за пользование недрами, предусмотренные законодательством о недрах Российской Федерации (в рублях) 106
расходы на научные исследования и опытно-конструкторские разработки (в рублях) 107
расходы на обязательное и добровольное страхование (в рублях) 108
суммы налогов и сборов, таможенных пошлин и сборов, страховых взносов на обязательное пенсионное страхование, обязательное социальное страхование на случай временной нетрудоспособности и в связи с материнством, обязательное медицинское страхование, начисленные в установленном НК РФ порядке, за исключением перечисленных в статье 270 НК РФ (в рублях) 109
расходы на сертификацию продукции и услуг, а также на декларирование соответствия с участием третьей стороны (в рублях) 110
расходы по стандартизации с учетом положений пункта 5 статьи 264 НК РФ (в рублях) 111
суммы комиссионных сборов и иных подобных расходов за выполненные сторонними организациями работы (предоставленные услуги) (в рублях) 112
суммы выплаченных подъемных в пределах норм, установленных в соответствии с законодательством Российской Федерации (в рублях) 113
расходы на обеспечение пожарной безопасности налогоплательщика в соответствии с законодательством Российской Федерации, расходы на содержание службы газоспасателей, расходы на услуги по охране имущества, обслуживанию охранно-пожарной сигнализации, расходы на приобретение услуг пожарной охраны и иных услуг охранной деятельности, в том числе услуг, оказываемых вневедомственной охраной при органах внутренних дел Российской Федерации в соответствии с законодательством Российской Федерации, а также расходы на содержание собственной службы безопасности по выполнению функций экономической защиты банковских и хозяйственных операций и сохранности материальных ценностей (за исключением расходов на экипировку, приобретение оружия и иных специальных средств защиты) (в рублях) 114
расходы на обеспечение нормальных условий труда и мер по технике безопасности, предусмотренных законодательством Российской Федерации, расходы на гражданскую оборону в соответствии с законодательством Российской Федерации, а также расходы на лечение профессиональных заболеваний работников, занятых на работах с вредными или тяжелыми условиями труда, расходы, связанные с содержанием помещений и инвентаря здравпунктов, находящихся непосредственно на территории организации (в рублях) 115
расходы по набору работников, включая расходы на услуги специализированных организаций по подбору персонала (в рублях) 116
арендные (лизинговые) платежи за арендуемое (принятое в лизинг) имущество (в том числе земельные участки), а также расходы на приобретение имущества, переданного в лизинг (в рублях) 117
плата, вносимая концессионером концеденту в период использования (эксплуатации) объекта концессионного соглашения (концессионная плата) (в рублях) 118
расходы на содержание служебного транспорта (автомобильного, железнодорожного, воздушного и иных видов транспорта). Расходы на компенсацию за использование для служебных поездок личных легковых автомобилей и мотоциклов в пределах норм, установленных Правительством Российской Федерации (в рублях) 119
расходы на командировки (в рублях) 120
расходы на доставку от места жительства (сбора) до места работы и обратно работников, занятых в организациях, которые осуществляют свою деятельность вахтовым способом или в полевых (экспедиционных) условиях (в рублях) 121
расходы на консультационные и иные аналогичные услуги (в рублях) 122
расходы на управление организацией или отдельными ее подразделениями, а также расходы на приобретение услуг по управлению организацией или ее отдельными подразделениями (в рублях) 123
расходы на услуги по предоставлению труда работников (персонала) сторонними организациями для участия в производственной деятельности, в том числе в управлении производством, выполнении иных функций, связанных с производством и (или) реализацией продукции (работ, услуг) (в рублях) 124
расходы на обучение и прохождение независимой оценки квалификации на соответствие требованиям к квалификации работников налогоплательщика в порядке, предусмотренном пунктом 3 статьи 264 НК РФ (в рублях) 125
расходы на канцелярские товары (в рублях) 126
расходы на почтовые, телефонные, телеграфные и другие подобные услуги, расходы на оплату услуг связи, вычислительных центров и банков, включая расходы на услуги факсимильной и спутниковой связи, электронной почты, а также информационных систем (СВИФТ, информационно-телекоммуникационная сеть "Интернет" и иные аналогичные системы) (в рублях) 127
расходы, связанные с приобретением права на использование программ для ЭВМ и баз данных по договорам с правообладателем (по лицензионным и сублицензионным соглашениям) (в рублях) 128
расходы на текущее изучение (исследование) конъюнктуры рынка, сбор информации, непосредственно связанной с производством и реализацией товаров (работ, услуг) (в рублях) 129
расходы на содержание вахтовых и временных поселков, включая все объекты жилищно-коммунального и социально-бытового назначения, подсобных хозяйств и иных аналогичных служб, в организациях, осуществляющих свою деятельность вахтовым способом или работающих в полевых (экспедиционных) условиях (в рублях) 130
расходы на подготовку и освоение новых производств, цехов и агрегатов (в рублях) 131
расходы, связанные с внедрением технологий производства, а также методов организации производства и управления (в рублях) 132
периодические (текущие) платежи за пользование правами на результаты интеллектуальной деятельности и правами на средства индивидуализации (в частности, правами, возникающими из патентов на изобретения, полезные модели, промышленные образцы) (в рублях) 133
платежи за регистрацию прав на недвижимое имущество и землю, сделок с указанными объектами, платежи за предоставление информации о зарегистрированных правах, оплата услуг уполномоченных органов и специализированных организаций по оценке имущества, изготовлению документов кадастрового и технического учета (инвентаризации) объектов недвижимости (в рублях) 134
расходы по договорам гражданско-правового характера (включая договоры подряда), заключенным с индивидуальными предпринимателями, не состоящими в штате организации (в рублях) 135
взносы по обязательному социальному страхованию от несчастных случаев на производстве и профессиональных заболеваний, производимые в соответствии с законодательством Российской Федерации (в рублях) 136
потери от брака (в рублях) 137
расходы, связанные с содержанием помещений объектов общественного питания, обслуживающих трудовые коллективы (включая суммы начисленной амортизации, расходы на проведение ремонта помещений, расходы на освещение, отопление, водоснабжение, электроснабжение, а также на топливо для приготовления пищи), если подобные расходы не учитываются в соответствии со статьей 275.1 НК РФ (в рублях) 138
расходы работодателя по выплате в соответствии с законодательством Российской Федерации пособия по временной нетрудоспособности, согласно пп. 48.1 п. 1 ст. 264 НК РФ (в рублях) 139
платежи (взносы) работодателей по договорам добровольного личного страхования, согласно пп. 48.2 п. 1 ст. 264 НК РФ (в рублях) 140
расходы налогоплательщика, в пользу которого в установленном законодательством Российской Федерации порядке переходит право пользования участком недр, в виде компенсации расходов на освоение природных ресурсов, ранее осуществленных прежним владельцем лицензии на пользование этим участком недр в целях ее приобретения, в сумме фактических затрат налогоплательщика (в рублях) 141
расходы на хранение и транспортировку (доставку) добытых на участке недр нефти и газового конденсата, осуществляемые до коммерческого узла (коммерческих узлов) учета углеводородного сырья, на котором (которых) в соответствии с техническим проектом разработки месторождения производится передача добытого углеводородного сырья организациям, осуществляющим транспортировку (перевозку) нефти и газового конденсата по системе магистральных нефте- и газопроводов, железнодорожным и автомобильным транспортом, морскими, речными судами или судами смешанного (река - море) плавания, либо реализация углеводородного сырья третьим лицам без сдачи третьим лицам для транспортировки 142
расходы на геолого-технические мероприятия, услуги по добыче и подъему углеводородного сырья, услуги геологии и геофизики, услуги по подготовке и доведению углеводородного сырья до качества, при котором такое сырье признается товаром в отношении налогоплательщика 143
расходы на ликвидацию выводимых из эксплуатации основных средств, на списание нематериальных активов, включая суммы недоначисленной в соответствии с установленным сроком полезного использования амортизации, а также расходы на ликвидацию объектов незавершенного строительства и иного имущества, монтаж которого не завершен (расходы на демонтаж, разборку, вывоз разобранного имущества), охрану недр и другие аналогичные работы, если иное не установлено статьей 267.4 НК РФ 144
расходы, связанные с консервацией и расконсервацией производственных мощностей и объектов, в том числе затраты на содержание законсервированных производственных мощностей и объектов 145
расходы по операциям с тарой, если иное не предусмотрено положениями пункта 3 статьи 254 НК РФ 146
расходы на проведение работ по мобилизационной подготовке, включая затраты на содержание мощностей и объектов, необходимых для выполнения мобилизационного плана, за исключением расходов на приобретение, создание, реконструкцию, модернизацию, техническое перевооружение амортизируемого имущества, относящегося к мобилизационным мощностям 147
потери от стихийных бедствий, пожаров, аварий и других чрезвычайных ситуаций, включая затраты, связанные с предотвращением или ликвидацией последствий стихийных бедствий или чрезвычайных ситуаций 148
все фактические расходы 9999