Зарегистрировано в Минюсте РФ 18 мая 2011 г. N 20792
ФЕДЕРАЛЬНАЯ НАЛОГОВАЯ СЛУЖБА
ПРИКАЗ
от 11 апреля 2011 г. N ММВ-7-6/259@
ОБ УТВЕРЖДЕНИИ ФОРМАТОВ СВЕДЕНИЙ, ПРЕДСТАВЛЯЕМЫХ В СООТВЕТСТВИИ С ПУНКТОМ 5 И АБЗАЦЕМ ВТОРЫМ ПУНКТА 9 СТАТЬИ 85 НАЛОГОВОГО КОДЕКСА РОССИЙСКОЙ ФЕДЕРАЦИИ
(в ред. Приказа ФНС РФ от 22.05.2019 N ММВ-7-14/259@)
В соответствии с пунктом 10 статьи 85 Налогового кодекса Российской Федерации (Собрание законодательства Российской Федерации, 1998, N 31, ст. 3824; 2011, N 1, ст. 16) приказываю:
1. Утвердить:
формат Сведений об установлении опеки, попечительства и управлении имуществом в отношении физических лиц - собственников (владельцев) имущества согласно приложению N 1 к настоящему Приказу;
Абзац третий. - Утратил силу. (в ред. Приказа ФНС РФ от 22.05.2019 N ММВ-7-14/259@)
2. Руководителям (исполняющим обязанности руководителя) управлений Федеральной налоговой службы по субъектам Российской Федерации:
довести настоящий Приказ до нижестоящих налоговых органов и обеспечить его применение;
обеспечить доведение настоящего Приказа до органов, обязанных представлять сведения в соответствии с пунктом 5 и абзацем вторым пункта 9 статьи 85 Налогового кодекса Российской Федерации в налоговые органы.
3. Контроль за исполнением настоящего Приказа возложить на заместителя руководителя Федеральной налоговой службы, курирующего вопросы информатизации.
Руководитель
Федеральной налоговой службы
М.В. МИШУСТИН
Приложение N 1
к Приказу ФНС России
от 11.04.2011 N ММВ-7-6/259@
ФОРМАТ СВЕДЕНИЙ ОБ УСТАНОВЛЕНИИ ОПЕКИ, ПОПЕЧИТЕЛЬСТВА И УПРАВЛЕНИИ ИМУЩЕСТВОМ В ОТНОШЕНИИ ФИЗИЧЕСКИХ ЛИЦ - СОБСТВЕННИКОВ (ВЛАДЕЛЬЦЕВ) ИМУЩЕСТВА
I. ОБЩИЕ ПОЛОЖЕНИЯ
1. Настоящий Формат описывает требования к XML файлам (далее - файлам обмена) передачи в электронном виде в налоговые органы органами опеки и попечительства сведений об установлении опеки, попечительства и управлении имуществом в отношении физических лиц - собственников (владельцев) имущества.
2. Номер версии настоящего формата 4.01, часть 217_19.
II. ОПИСАНИЕ ФАЙЛА ОБМЕНА
3. Имя файла обмена должно иметь следующий вид:
R_T_P_O_GGGGMMDD_N, где:
R_T- префикс, принимающий значение: VO_OPUPSOBIM;
P - идентификатор получателя информации, для налоговых органов представляется в виде четырехразрядного кода (код налогового органа в соответствии с Классификатором "Система обозначений налоговых органов" (далее - СОНО);
O - идентификатор отправителя информации, для органов опеки и попечительства представляется в виде девятнадцатиразрядного кода (идентификационный номер налогоплательщика (ИНН) и код причины постановки на учет (КПП) органа);
GGGG - год формирования передаваемого файла, MM - месяц, DD - день;
N - идентификационный номер файла (длина - от 1 до 36 знаков. Идентификационный номер файла должен обеспечивать уникальность файла).
Расширение имени файла - xml. Расширение имени файла может указываться как строчными, так и прописными буквами.
Параметры первой строки файла обмена
Первая строка XML файла должна иметь следующий вид:
<?xml version ="1.0" encoding = "windows-1251"?>
Имя файла, содержащего XSD схему файла обмена, должно иметь следующий вид:
VO_OPUPSOBIM_2_270_19_04_01_xx, где xx - номер версии схемы.
Расширение имени файла - xsd.
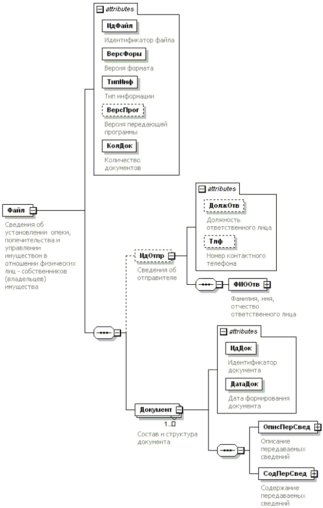
4. Логическая модель файла обмена представлена в виде диаграммы структуры файла обмена на рисунке 1 настоящего Формата. Элементами логической модели файла обмена являются элементы и атрибуты XML файла. Перечень структурных элементов логической модели файла обмена и сведения о них приведены в таблицах 4.1 - 4.22 настоящего Формата.
Для каждого структурного элемента логической модели файла обмена приводятся следующие сведения.
Наименование элемента. Приводится полное наименование элемента <*>.
<*> В строке таблицы могут быть описаны несколько элементов, наименования которых разделены символом "|". Такая форма записи применяется в случае возможного присутствия в файле обмена только одного элемента из описанных в этой строке.
Сокращенное наименование элемента. Приводится сокращенное наименование элемента. Синтаксис сокращенного наименования должен удовлетворять спецификации XML.
Признак типа элемента. Может принимать следующие значения: "С" - сложный элемент логической модели (содержит вложенные элементы), "П" - простой элемент логической модели, реализованный в виде элемента XML файла, "А" - простой элемент логической модели, реализованный в виде атрибута элемента XML файла. Простой элемент логической модели не содержит вложенные элементы.
Формат значения элемента. Формат значения элемента представляется следующими условными обозначениями: T - символьная строка; N - числовое значение (целое или дробное).
Формат символьной строки указывается в виде T(n-k) или T(=k), где n - минимальное количество знаков, k - максимальное количество знаков, символ "-" - разделитель, символ "=" означает фиксированное количество знаков в строке. В случае, если минимальное количество знаков равно 0, формат имеет вид T(0-k). В случае, если максимальное количество знаков неограниченно, формат имеет вид T(n-).
Формат числового значения указывается в виде N(m.k), где m - максимальное количество знаков в числе, включая знак (для отрицательного числа), целую и дробную часть числа без разделяющей десятичной точки, k - максимальное число знаков дробной части числа. Если число знаков дробной части числа равно 0 (т.е. число целое), то формат числового значения имеет вид N(m).
Для простых элементов, являющихся базовыми в XML (определенными в http://www.w3.org/TR/xmlschema-0), например, элемент с типом "date", поле "Формат значения элемента" не заполняется. Для таких элементов в поле "Дополнительная информация" указывается тип базового элемента.
Признак обязательности элемента определяет обязательность наличия элемента (совокупности наименования элемента и его значения) в файле обмена. Признак обязательности элемента может принимать следующие значения: "О" - наличие элемента в файле обмена обязательно; "Н" - наличие элемента в файле обмена необязательно, т.е. элемент может отсутствовать. Если элемент принимает ограниченный перечень значений (по классификатору, кодовому словарю и т.п.), то признак обязательности элемента дополняется символом "К". Например: "ОК". В случае если количество реализаций элемента может быть более одной, то признак обязательности элемента дополняется символом "М". Например: "НМ, ОКМ".
Дополнительная информация. Для сложных элементов указывается ссылка на таблицу, в которой описывается состав данного элемента. Для элементов, принимающих ограниченный перечень значений из классификатора (кодового словаря и т.п.), указывается соответствующее наименование классификатора (кодового словаря и т.п.) или приводится перечень возможных значений. Для классификатора (кодового словаря и т.п.) может указываться ссылка на его местонахождение. Для элементов, использующих пользовательский тип данных, указывается наименование типового элемента.
XSD схема файла обмена в электронном виде приводится отдельным файлом и размещается на сайте ФНС России.

Рис. 1. Диаграмма структуры файла обмена
Таблица 4.1
Сведения об установлении опеки, попечительства и управлении имуществом в отношении физических лиц - собственников (владельцев) имущества (Файл)
| Наименование элемента | Сокращенное наименование (код) элемента | Признак типа элемента | Формат элемента | Признак обязательности элемента | Дополнительная информация |
| Идентификатор файла | ИдФайл | А | T(1-150) | О | Содержит (повторяет) имя сформированного файла (без расширения) |
| Версия формата | ВерсФорм | А | T(1-5) | О | Принимает значение: 4.01 |
| Тип информации | ТипИнф | А | T(1-50) | О | Принимает значение: ОПЕКПОПЕЧ |
| Версия передающей программы | ВерсПрог | А | T(1-40) | Н | |
| Количество документов | КолДок | А | N(9) | О | Указывает количество повторений элемента <Документ>. Принимает значение от 1 и более |
| Сведения об отправителе | ИдОтпр | С | | Н | Состав элемента представлен в табл. 4.2 |
| Состав и структура документа | Документ | С | | ОМ | Состав элемента представлен в табл. 4.3 |
Таблица 4.2
Сведения об отправителе (ИдОтпр)
| Наименование элемента | Сокращенное наименование (код) элемента | Признак типа элемента | Формат элемента | Признак обязательности элемента | Дополнительная информация |
| Должность ответственного лица | ДолжОтв | А | T(1-45) | Н | |
| Номер контактного телефона | Тлф | А | T(1-20) | Н | |
| Фамилия, имя, отчество ответственного лица | ФИООтв | С | | О | Типовой элемент <ФИОТип>. Состав элемента представлен в табл. 4.22 |
Таблица 4.3
Состав и структура документа (Документ)
| Наименование элемента | Сокращенное наименование (код) элемента | Признак типа элемента | Формат элемента | Признак обязательности элемента | Дополнительная информация |
| Идентификатор документа | ИдДок | А | T(1-36) | О | Для присвоения номера рекомендуется использовать глобально уникальный идентификатор (GUID) |
| Дата формирования документа | ДатаДок | А | T(=10) | О | Типовой элемент <ДатаТип>. Дата в формате ДД.ММ.ГГГГ |
| Описание передаваемых сведений | ОписПерСвед | С | | О | Состав элемента представлен в табл. 4.4 |
| Содержание передаваемых сведений | СодПерСвед | С | | О | Состав элемента представлен в табл. 4.5 |
Таблица 4.4
Описание передаваемых сведений (ОписПерСвед)
| Наименование элемента | Сокращенное наименование (код) элемента | Признак типа элемента | Формат элемента | Признак обязательности элемента | Дополнительная информация |
| Наименование органа, представляющего сведения | НаимОргПред | А | T(1-1000) | О | |
| ИНН органа, представляющего сведения | ИННЮЛПред | А | T(=10) | О | Типовой элемент <ИННЮЛТип> |
| КПП органа, представляющего сведения | КПППред | А | T(=9) | О | Типовой элемент <КППТип> |
| ОГРН органа, представляющего сведения | ОГРНПред | А | T(=13) | О | Типовой элемент <ОГРНТип> |
| Дата подписи документа | ДатаПодпДок | А | T(=10) | н | Типовой элемент <ДатаТип>. Дата в формате ДД.ММ.ГГГГ |
| Код налогового органа, в который представляются сведения | КодНО | А | T(=4) | О | Типовой элемент <СОНОТип>. Значение выбирается в соответствии с классификатором "Система обозначений налоговых органов" |
| Адрес органа, представляющего сведения | АдрРФПред | С | | Н | Типовой элемент <АдрРФТип>. Состав элемента представлен в табл. 4.21 |
| Фамилия, имя, отчество должностного лица, подписавшего сведения | ФИОПред | С | | Н | Типовой элемент <ФИОТип>. Состав элемента представлен в табл. 4.22 |
| Адрес налогового органа, в который представляются сведения | АдрРФ_НО | С | | Н | Типовой элемент <АдрРФТип>. Состав элемента представлен в табл. 4.21 |
Таблица 4.5
Содержание передаваемых сведений (СодПерСвед)
| Наименование элемента | Сокращенное наименование (код) элемента | Признак типа элемента | Формат элемента | Признак обязательности элемента | Дополнительная информация |
| Сведения о подопечном | СвПодопеч | С | | О | Типовой элемент <СвФЛ>. Состав элемента представлен в табл. 4.18 |
| Сведения об организации, осуществляющей опеку (попечительство) | СвОргОпек | С | | О | Состав элемента представлен в табл. 4.6 |
| Сведения о физическом лице, являющемся опекуном (попечителем, в том числе приемным родителем, патронатным воспитателем) | СвФЛОпек | С | | НМ | Типовой элемент <СвФЛ>. Состав элемента представлен в табл. 4.18 |
| Сведения о документах, подтверждающих установление (прекращение) опеки (попечительства, в том числе по договорам о приемной семье, о патронатной семье (патронате, патронатном воспитании) | СвДокОпек | С | | НМ | Состав элемента представлен в табл. 4.7 |
| Сведения об имуществе и доверительном управлении имуществом подопечного | СвУпрИмущ | С | | ОМ | Состав элемента представлен в табл. 4.11 |
Таблица 4.6
Сведения об организации, осуществляющей опеку (попечительство) (СвОргОпек)
| Наименование элемента | Сокращенное наименование (код) элемента | Признак типа элемента | Формат элемента | Признак обязательности элемента | Дополнительная информация |
| Дата приема подопечного на учет в организации (дата приема в организацию лица, нуждающегося в опеке или попечительстве) | ДатаПрмУчет | А | T(=10) | Н | Типовой элемент <ДатаТип>. Дата в формате ДД.ММ.ГГГГ |
| Дата снятия с учета подопечного в организации (дата выбытия из организации лица, нуждающегося в опеке или попечительстве) | ДатаСнятУчет | А | T(=10) | Н | Типовой элемент <ДатаТип>. Дата в формате ДД.ММ.ГГГГ |
| Сведения об организации | СвОрг | С | | О | Типовой элемент <СвОрг>. Состав элемента представлен в табл. 4.17 |
Таблица 4.7
Сведения о документах, подтверждающих установление (прекращение) опеки (попечительства, в том числе по договорам о приемной семье, о патронатной семье (патронате, патронатном воспитании) (СвДокОпек)
| Наименование элемента | Сокращенное наименование (код) элемента | Признак типа элемента | Формат элемента | Признак обязательности элемента | Дополнительная информация |
| Акт (постановление, решение, договор) | АктОпек | С | | О | Состав элемента представлен в табл. 4.8 |
| Реквизиты документа (удостоверения), выданного физическому лицу, о назначении его опекуном (попечителем, в том числе приемным родителем, патронатным воспитателем) | ДокОпек | С | | Н | Состав элемента представлен в табл. 4.9 |
| Реквизиты иного документа, подтверждающего установление (прекращение) опеки или попечительства | ИнДокОпек | С | | Н | Состав элемента представлен в табл. 4.10 |
Таблица 4.8
Акт (постановление, решение, договор) (АктОпек)
| Наименование элемента | Сокращенное наименование (код) элемента | Признак типа элемента | Формат элемента | Признак обязательности элемента | Дополнительная информация |
| Признак содержания акта (постановления, решения, договора) | ПризАкт | А | T(=1) | О | Принимает значение: 1 - назначение опекуном | 2 - назначение попечителем | 3 - заключение договора о приемной семье, патронатной семье (патронате, патронатном воспитании) | 4 - прекращение опеки | 5 - прекращение попечительства | 6 - прекращение договора о приемной семье, патронатной семье (патронате, патронатном воспитании) |
| Регистрационный номер | РегНом | А | T(1-20) | О | |
| Дата регистрации | ДатаРег | А | T(=10) | О | Типовой элемент <ДатаТип>. Дата в формате ДД.ММ.ГГГГ |
| Дата выдачи | ДатаВыд | А | T(=10) | О | Типовой элемент <ДатаТип>. Дата в формате ДД.ММ.ГГГГ |
| Срок действия | СрокАкт | А | T(1-2) | О | |
| Дата начала срока действия | НачСрокАкт | А | T(=10) | Н | Типовой элемент <ДатаТип>. Дата в формате ДД.ММ.ГГГГ |
| Дата конца срока действия | КонСрокАкт | А | T(=10) | Н | Типовой элемент <ДатаТип>. Дата в формате ДД.ММ.ГГГГ |
Таблица 4.9
Реквизиты документа (удостоверения), выданного физическому лицу, о назначении его опекуном (попечителем, в том числе приемным родителем, патронатным воспитателем) (ДокОпек)
| Наименование элемента | Сокращенное наименование (код) элемента | Признак типа элемента | Формат элемента | Признак обязательности элемента | Дополнительная информация |
| Серия документа | СерДок | А | T(1-20) | О | |
| Номер документа | НомДок | А | T(1-20) | О | |
| Дата выдачи | ДатаВыд | А | T(=10) | О | Типовой элемент <ДатаТип>. Дата в формате ДД.ММ.ГГГГ |
Таблица 4.10
Реквизиты иного документа, подтверждающего установление (прекращение) опеки или попечительства (ИнДокОпек)
| Наименование элемента | Сокращенное наименование (код) элемента | Признак типа элемента | Формат элемента | Признак обязательности элемента | Дополнительная информация |
| Вид документа | ВидИнДок | А | T(1-255) | О | |
| Номер документа | НомИнДок | А | T(1-25) | О | |
| Дата выдачи документа | ДатаВыдИнДок | А | T(=10) | О | Типовой элемент <ДатаТип>. Дата в формате ДД.ММ.ГГГГ |
| Срок действия документа | СрокИнДок | А | T(1-2) | О | |
| Дата начала срока действия документа | НачСрокИнДок | А | T(=10) | Н | Типовой элемент <ДатаТип>. Дата в формате ДД.ММ.ГГГГ |
| Дата конца срока действия документа | КонСрокИнДок | А | T(=10) | Н | Типовой элемент <ДатаТип>. Дата в формате ДД.ММ.ГГГГ |
Таблица 4.11
Сведения об имуществе и доверительном управлении имуществом подопечного (СвУпрИмущ)
| Наименование элемента | Сокращенное наименование (код) элемента | Признак типа элемента | Формат элемента | Признак обязательности элемента | Дополнительная информация |
| Договор о доверительном управлении имуществом | ДогДовУпр | С | | Н | Состав элемента представлен в табл. 4.12 |
| Сведения о лице (организации или физическом лице), с которым был заключен (прекращен) договор об управлении имуществом | СвЗаклДог | С | | Н | Состав элемента представлен в табл. 4.13 |
| Сведения об имуществе подопечного | СвИмущ | С | | ОМ | Состав элемента представлен в табл. 4.14 |
Таблица 4.12
Договор о доверительном управлении имуществом (ДогДовУпр)
| Наименование элемента | Сокращенное наименование (код) элемента | Признак типа элемента | Формат элемента | Признак обязательности элемента | Дополнительная информация |
| Признак состояния договора | ПризСостДог | А | T(=1) | О | Принимает значение: 1 - заключен | 2 - прекращен |
| Номер договора | НомДок | А | T(1-20) | О | |
| Дата заключения (прекращения) договора | ДатаЗаклДог | А | T(=10) | О | Типовой элемент <ДатаТип>. Дата в формате ДД.ММ.ГГГГ |
| Срок действия договора | СрокДог | А | T(1-2) | О | |
| Дата начала срока действия договора | НачСрокДог | А | T(=10) | Н | Типовой элемент <ДатаТип>. Дата в формате ДД.ММ.ГГГГ |
| Дата конца срока действия договора | КонСрокДог | А | T(=10) | Н | Типовой элемент <ДатаТип>. Дата в формате ДД.ММ.ГГГГ |
Таблица 4.13
Сведения о лице (организации или физическом лице), с которым был заключен (прекращен) договор об управлении имуществом (СвЗаклДог)
| Наименование элемента | Сокращенное наименование (код) элемента | Признак типа элемента | Формат элемента | Признак обязательности элемента | Дополнительная информация |
| Сведения об организации, с которой был заключен (прекращен) договор об управлении имуществом | СвДогОрг | С | | О | Типовой элемент <СвОрг>. Состав элемента представлен в табл. 4.17 |
| Сведения о физическом лице, с которым был заключен (прекращен) договор об управлении имуществом | СвДогФЛ | С | | О | Типовой элемент <СвФЛ>. Состав элемента представлен в табл. 4.18 |
Таблица 4.14
Сведения об имуществе подопечного (СвИмущ)
| Наименование элемента | Сокращенное наименование (код) элемента | Признак типа элемента | Формат элемента | Признак обязательности элемента | Дополнительная информация |
| Вид имущества | ВидИмущ | А | T(=5) | О | Типовой элемент <СНТСТип>. Значение выбирается в соответствии со справочником "Виды недвижимости и транспортных средств" (СНТС) |
| Наименование имущества | НаимИмущ | А | T(1-255) | Н | |
| Адрес места нахождения недвижимого имущества, места регистрации транспортного средства | АдрМНИмущ | С | | О | Типовой элемент <АдрРФТип>. Состав элемента представлен в табл. 4.21 |
| Документ о регистрации права в отношении недвижимого имущества, транспортного средства | ДокРегПрав | С | | Н | Состав элемента представлен в табл. 4.15 |
Кадастровый номер недвижимого имущества (земельного участка) |
| КадастрНом | П | T(1-100) | О | Состав элемента представлен в табл. 4.16 |
| Сведения по транспортному средству | СведТС | С | | О | |
Таблица 4.15
Документ о регистрации права в отношении недвижимого имущества, транспортного средства (ДокРегПрав)
| Наименование элемента | Сокращенное наименование (код) элемента | Признак типа элемента | Формат элемента | Признак обязательности элемента | Дополнительная информация |
| Вид документа | ВидДок | А | T(1-100) | О | |
| Серия, номер документа | СерНомДок | А | T(1-25) | О | |
| Дата регистрации права | ДатаРегПрав | А | T(=10) | Н | Типовой элемент <ДатаТип>. Дата в формате ДД.ММ.ГГГГ |
Таблица 4.16
Сведения по транспортному средству (СведТС)
| Наименование элемента | Сокращенное наименование (код) элемента | Признак типа элемента | Формат элемента | Признак обязательности элемента | Дополнительная информация |
| Регистрационный знак (серия, номер) транспортного средства, государственный опознавательный знак (для воздушных средств) | РегЗнакТС | А | T(1-50) | О | |
| Идентификационный номер (VIN) транспортного средства | ИдНомТС | А | T(1-25) | Н | |
| Марка, модель (модификация), тип транспортного средства | ТипТС | А | T(1-40) | О | |
| Назначение (категория) транспортного средства | КатегорТС | А | T(=5) | О | Типовой элемент <СНТСТип>. Значение выбирается в соответствии со справочником "Виды недвижимости и транспортных средств" (СНТС) |
| Год выпуска | ГодВып | А | | О | Типовой элемент <xs:gYear>. Год в формате ГГГГ |
Таблица 4.17
Сведения об организации (СвОрг)
| Наименование элемента | Сокращенное наименование (код) элемента | Признак типа элемента | Формат элемента | Признак обязательности элемента | Дополнительная информация |
| Наименование организации | НаимОрг | А | T(1-1000) | О | |
| ИНН организации | ИННЮЛ | А | T(=10) | О | Типовой элемент <ИННЮЛТип> |
| КПП | КПП | А | T(=9) | О | Типовой элемент <КППТип> |
| ОГРН организации | ОГРН | А | T(=13) | О | Типовой элемент <ОГРНТип> |
Таблица 4.18
Сведения о физическом лице (СвФЛ)
| Наименование элемента | Сокращенное наименование (код) элемента | Признак типа элемента | Формат элемента | Признак обязательности элемента | Дополнительная информация |
| ИНН | ИННФЛ | А | T(=12) | Н | Типовой элемент <ИННФЛТип> |
| Пол | Пол | А | T(=1) | О | Принимает значение: 1 - мужской | 2 - женский |
| Дата рождения | ДатаРожд | А | T(=10) | О | Типовой элемент <ДатаТип>. Дата в формате ДД.ММ.ГГГГ |
| Место рождения | МестоРожд | А | T(1-128) | О | |
| Гражданство | Гражд | А | T(=3) | О | Типовой элемент <ОКСМТип>. Принимает значение в соответствии с Общероссийским классификатором стран мира (ОКСМ) |
| Фамилия, имя, отчество | ФИО | С | | О | Типовой элемент <ФИОТип>. Состав элемента представлен в табл. 4.22 |
| Сведения о документе, удостоверяющем личность | УдЛичнФЛ | С | | О | Типовой элемент <УдЛичнФЛТип>. Состав элемента представлен в табл. 4.20 |
| Адрес места жительства | АдрМЖ | С | | О | Типовой элемент <АдрРФТип>. Состав элемента представлен в табл. 4.21 |
| Реквизиты документа, подтверждающего регистрацию физического лица по месту жительства (заполняется в случае представления документа, удостоверяющего личность, отличного от паспорта) | ДокРегМЖ | С | | Н | Состав элемента представлен в табл. 4.19 |
Таблица 4.19
Реквизиты документа, подтверждающего регистрацию физического лица по месту жительства (заполняется в случае представления документа, удостоверяющего личность, отличного от паспорта) (ДокРегМЖ)
| Наименование элемента | Сокращенное наименование (код) элемента | Признак типа элемента | Формат элемента | Признак обязательности элемента | Дополнительная информация |
| Код вида документа | КодВидДок | А | T(=2) | О | Типовой элемент <СПДУЛТип>. Принимает значение в соответствии со Справочником "Виды документов, удостоверяющих личность налогоплательщика" |
| Регистрационный номер | СерНомДок | А | T(1-25) | О | Типовой элемент <СПДУЛШТип>. Принимает значение в соответствии со Справочником "Виды документов, удостоверяющих личность налогоплательщика" |
| Дата выдачи документа | ДатаДок | А | T(=10) | Н | Типовой элемент <ДатаТип>. Дата в формате ДД.ММ.ГГГГ |
| Наименование органа, выдавшего документ | ВыдДок | А | T(1-255) | Н | |
Таблица 4.20
Сведения о документе, удостоверяющем личность (УдЛичнФЛТип)
| Наименование элемента | Сокращенное наименование (код) элемента | Признак типа элемента | Формат элемента | Признак обязательности элемента | Дополнительная информация |
| Код вида документа, удостоверяющего личность | КодВидДок | А | T(=2) | О | Типовой элемент <СПДУЛТип>. Принимает значение в соответствии со Справочником "Виды документов, удостоверяющих личность налогоплательщика" |
| Серия и номер документа, удостоверяющего личность | СерНомДок | А | T(1-25) | О | Типовой элемент <СПДУЛШТип>. Принимает значение в соответствии со Справочником "Виды документов, удостоверяющих личность налогоплательщика" |
| Дата выдачи документа, удостоверяющего личность | ДатаДок | А | T(=10) | О | Типовой элемент <ДатаТип>. Дата в формате ДД.ММ.ГГГГ |
| Наименование органа, выдавшего документ, удостоверяющий личность | ВыдДок | А | T(1-255) | О | |
| Код подразделения органа, выдавшего документ, удостоверяющий личность | КодВыдДок | А | T(=7) | Н | |
Таблица 4.21
Адрес в Российской Федерации (АдрРФТип)
| Наименование элемента | Сокращенное наименование (код) элемента | Признак типа элемента | Формат элемента | Признак обязательности элемента | Дополнительная информация |
| Индекс | Индекс | А | T(=6) | Н | |
| Код региона | КодРегион | А | T(=2) | О | Типовой элемент <ССРФТип>. Принимает значения в соответствии со справочником "Коды субъектов Российской Федерации" |
| Район | Район | А | T(1-50) | Н | |
| Город | Город | А | T(1-50) | Н | |
| Населенный пункт | НаселПункт | А | T(1-50) | Н | |
| Улица | Улица | А | T(1-50) | Н | |
| Дом | Дом | А | T(1-8) | Н | |
| Корпус | Корпус | А | T(1-8) | Н | |
| Квартира | Кварт | А | T(1-8) | Н | |
Таблица 4.22
Фамилия, имя, отчество физического лица (ФИОТип)
| Наименование элемента | Сокращенное наименование (код) элемента | Признак типа элемента | Формат элемента | Признак обязательности элемента | Дополнительная информация |
| Фамилия | Фамилия | А | T(1-60) | О | |
| Имя | Имя | А | T(1-60) | О | |
| Отчество | Отчество | А | T(1-60) | Н | |