Приказ ФНС РФ от 05.06.2019 N ММВ-7-3/279@

"Об утверждении формы и порядка заполнения формы сведений о контролирующих лицах международной компании, а также формата и порядка представления сведений о контролирующих лицах международной компании в электронной форме"
Редакция от 05.06.2019 — Документ утратил силу, см. «Приказ ФНС РФ от 03.08.2022 N ЕД-7-13/715@»
Показать изменения

Зарегистрировано в Минюсте России 31 июля 2019 г. N 55472


ФЕДЕРАЛЬНАЯ НАЛОГОВАЯ СЛУЖБА

ПРИКАЗ
от 5 июня 2019 г. N ММВ-7-3/279@

ОБ УТВЕРЖДЕНИИ ФОРМЫ И ПОРЯДКА ЗАПОЛНЕНИЯ ФОРМЫ СВЕДЕНИЙ О КОНТРОЛИРУЮЩИХ ЛИЦАХ МЕЖДУНАРОДНОЙ КОМПАНИИ, А ТАКЖЕ ФОРМАТА И ПОРЯДКА ПРЕДСТАВЛЕНИЯ СВЕДЕНИЙ О КОНТРОЛИРУЮЩИХ ЛИЦАХ МЕЖДУНАРОДНОЙ КОМПАНИИ В ЭЛЕКТРОННОЙ ФОРМЕ

В соответствии с пунктом 6 статьи 24.2 части первой Налогового кодекса Российской Федерации (Собрание законодательства Российской Федерации, 1998, N 31, ст. 3824; 2018, N 53 (ч. 1), ст. 8472), а также на основании подпункта 5.9.37 пункта 5 Положения о Федеральной налоговой службе, утвержденного постановлением Правительства Российской Федерации от 30.09.2004 N 506 "Об утверждении Положения о Федеральной налоговой службе" (Собрание законодательства Российской Федерации, 2004, N 40, ст. 3961; 2019, N 22, ст. 2811), приказываю:

1. Утвердить:

форму сведений о контролирующих лицах международной компании согласно приложению N 1 к настоящему приказу;

порядок заполнения формы - сведений о контролирующих лицах международной компании согласно приложению N 2 к настоящему приказу;

формат представления сведений о контролирующих лицах международной компании в электронной форме согласно приложению N 3 к настоящему приказу;

порядок представления сведений о контролирующих лицах международной компании в электронной форме согласно приложению N 4 к настоящему приказу.

2. Настоящий приказ вступает в силу с 1 января 2020 года.

3. Руководителям (исполняющим обязанности руководителя) управлений Федеральной налоговой службы по субъектам Российской Федерации довести настоящий приказ до нижестоящих налоговых органов.

4. Контроль за исполнением настоящего приказа возложить на заместителя руководителя Федеральной налоговой службы, координирующего вопросы методологического обеспечения работы налоговых органов по вопросам налогообложения прибыли организаций.

Руководитель Федеральной
налоговой службы
М.В. МИШУСТИН

Приложение N 1
к приказу ФНС России
от 5 июня 2019 г. N ММВ-7-3/279@

                      ИНН            
                                                                       
      5550   2016         КПП                         Стр. 0 0 1

Форма по КНД 1150085

СВЕДЕНИЯ О КОНТРОЛИРУЮЩИХ ЛИЦАХ МЕЖДУНАРОДНОЙ КОМПАНИИ

Номер корректировки                                                    
                                                                             
Представляется в налоговый орган (код)                                                    
                                                                             
Сведения о международной компании                                                  
                                                                             
                                                                             
                                                                             
                                                                             
                                                                             
                                                                             
                                                                             
(полное наименование международной компании)
                                                                               
ОГРН                                                                        
Данные сведения составлены на   страницах с приложением копии документа <1> на   листах
Достоверность и полноту сведений, указанных в настоящих сведениях, подтверждаю: Заполняется работником налогового органа
Сведения о представлении сведений
                                                                                     
    1 - руководитель организации                 Данные сведения представлены (код)              
    2 - представитель организации <1>                                                    
                                            на         страницах с приложением  
                                                                                 
                                            копии документа на <1>       листах
                                                                                 
                                                               
                                                                                 
                                            Дата представления сведений     .     .        
(фамилия, имя, отчество <2> руководителя организации либо представителя полностью)                                              
                                            Зарегистрировано за N                      
Подпись       Дата     .     .                                                      
                                                                                     
Наименование и реквизиты документа, подтверждающего полномочия представителя                                              
                                                                                     
                                                                                 
                                                                                     
                                        Фамилия, И.О.     Подпись
                                                                                     

<1> К сведениям прилагается копия документа, подтверждающего полномочия представителя.
<2> Отчество указывается при наличии (относится ко всем листам документа).
                                                                                   
                                                                                   
                      ИНН            
                                                                       
      5550   2023         КПП                         Стр.

Лист А

Сведения о контролирующем лице

Раздел А.1. Сведения об иностранной организации, являющейся контролирующим лицом

1. Номер контролирующего лица   И О -                                            
                                                                             
2. Полное наименование организации
                                                                             
                                                                             
                                                                             
                                                                             
                                                                             
                                                                             
                                                                             
(в русской транскрипции)
                                                                             
                                                                             
                                                                             
                                                                             
                                                                             
                                                                             
                                                                             
                                                                             
(в латинской транскрипции)
3. Код государства (территории) регистрации (инкорпорации)                                                
                                                                             
4. Регистрационный номер (номера) в государстве (на территории) регистрации (инкорпорации) или его аналог (при наличии)
                                                                             
                                                                             
                                                                             
                                                                             
5. Код (коды) налогоплательщика в государстве (на территории) регистрации (инкорпорации) или его аналог (при наличии)
                                                                             
                                                                             
                                                                             
                                                                             
6. Адрес в государстве (на территории) регистрации (инкорпорации) (при наличии)
                                                                             
                                                                             
                                                                             
                                                                             
                                                                             
Достоверность и полноту сведений, указанных на данной странице, подтверждаю:
                                      (подпись)                   (дата)                    
                                                                                       
                      ИНН            
                                                                       
      5550   2030         КПП                         Стр.

Лист А

Раздел А.2. Сведения о российской организации, являющейся контролирующим лицом

1. Номер контролирующего лица   Р О -                                            
                                                                             
2. ОГРН                                                              
                                                                             
3. ИНН                                                              
                                                                             
4. КПП                                                              
                                                                             
5. Полное наименование организации
                                                                             
                                                                             
                                                                             
                                                                             
                                                                             
                                                                             
                                                                             
Достоверность и полноту сведений, указанных на данной странице, подтверждаю:
                                      (подпись)                   (дата)                    
                                                                                       
                      ИНН            
                                                                       
      5550   2047         КПП                         Стр.

Лист А

Раздел А.3. Сведения о физическом лице, являющемся контролирующим лицом

1. Номер контролирующего лица Ф Л -                                            
                                                                             
2. ИНН в Российской Федерации                                                
                                                                             
3. Фамилия                                                                          
                                                                             
4. Имя                                                                        
                                                                             
5. Отчество                                                                        
                                                                             
6. Гражданство           1 - гражданин Российской Федерации;
2 - иностранный гражданин;
3 - лицо без гражданства.
    7. Код страны по классификатору ОКСМ (цифровой)        
                                   
                                                           
                                                                             
8. Пол       1 - мужской
2 - женский
  9. Дата рождения       .     .          
                                                             
                                                                             
10. Место рождения                                    
                                                                             
                                                                             
                                                                             
                                                                             
11. Сведения о документе, удостоверяющем личность   11.1. Код вида документа      
                                                                             
11.2. Серия и номер                                         11.3. Дата выдачи     .     .        
                                                                             
11.4. Кем выдан                                                                        
                                                                             
12. Сведения о документе, подтверждающем регистрацию физического лица по месту жительства (месту пребывания)   12.1. Код вида документа      
                         
                                                                             
12.2 Серия и номер                                         12.3. Дата выдачи     .     .        
                                                                             
12.4. Кем выдан                                                                        
                                                                               
13. Код (коды) физического лица в качестве налогоплательщика в государстве (на территории) регистрации или аналог (для иностранного гражданина) (при наличии)
                                                                             
                                                                             
                                                                             
                                                                             
14. Код государства (территории) регистрации в качестве налогоплательщика (для иностранного гражданина) (при наличии)        
                                                                             
15.1. Адрес места жительства в стране постоянного проживания иностранного гражданина (лица без гражданства) (при наличии)   15.2. Код страны        
                         
                                                                             
                                                                             
                                                                             
                                                                             
                                                                             
                                                                             
                                                                             
Достоверность и полноту сведений, указанных на данной странице, подтверждаю:
                                      (подпись)                   (дата)                    
                                                                                       
                      ИНН            
                                                                       
      5550   2054         КПП                         Стр.

Лист Б

Основания для признания лица контролирующим лицом международной компании

1. Номер контролирующего лица       -                                            
                                                                               
2. Основания для признания лица контролирующим лицом                                                  
201   202   203   204   205     0 - нет
1 - да
                                       
                                                                       
3. Доли участия                                                  
                                                                               
3.1. Доля прямого участия (в процентах)       .                                        
                                                                             
3.2. Доля косвенного участия (в процентах)       .                                        
                                                                             
3.3. Доля смешанного участия (в процентах)       .                                        
                                                                             
3.4. Доля совместного участия с супругом(-ой) и (или) несовершеннолетними детьми (в процентах)       .                                        
                                             
                                                                             
4. Описание оснований для признания лица контролирующим лицом международной компании
                                                                             
                                                                             
                                                                             
                                                                             
                                                                             
                                                                             
                                                                             
                                                                             
                                                                             
                                                                             
                                                                             
                                                                             
                                                                             
                                                                             
                                                                             
                                                                             
                                                                             
                                                                             
                                                                             
                                                                             
                                                                             
                                                                             
                                                                             
                                                                             
                                                                             
                                                                             
                                                                             
                                                                             
                                                                             
                                                                             
                                                                             
5. Контролирующее лицо на дату регистрации международной компании в порядке редомициляции иностранной организации стало контролирующим лицом этой иностранной организации в период до 1 января 2017 года     0 - нет
1 - да
   
                                                                                         
Достоверность и полноту сведений, указанных на данной странице, подтверждаю:
                                      (подпись)                   (дата)                    
                                                                                       
                      ИНН            
                                                                       
      5550   2061         КПП                         Стр.

Лист В

Раскрытие порядка участия контролирующего лица в международной компании при наличии косвенного участия

1. Номер контролирующего лица     -                                          
                                                                             
2. Доля косвенного участия - итого(в процентах)       .                                        
                                                                             
3. Раскрытие участия в международной компании                                          
                                                                             
3.1. Номер последовательности участия                                                
                                                                             
3.2. Доля косвенного участия в последовательности - итого (в процентах)       .                                        
                                             
                                                                             
3.3. Участники последовательности                                                
                                                                             
3.3.1. Номер участника   3.3.2. Доля прямого участия (в процентах)/                  
                                3.3.3. Доля косвенного участия (в процентах)                  
      -                               .                                        
                                                                             
                                      .                                        
                                                                             
      -                               .                                        
                                                                             
                                      .                                        
                                                                             
    -                               .                                        
                                                                             
                                      .                                        
                                                                               
      -                               .                                        
                                                                             
                                      .                                        
                                                                             
      -                               .                                        
                                                                             
                                      .                                        
                                                                             
      -                               .                                        
                                                                             
                                      .                                        
                                                                             
      -                               .                                        
                                                                             
                                      .                                        
                                                                             
      -                               .                                        
                                                                             
                                      .                                        
                                                                             
      -                               .                                        
                                                                             
                                      .                                        
                                                                             
      -                               .                                        
                                                                             
                                      .                                        
Достоверность и полноту сведений, указанных на данной странице, подтверждаю:
                                      (подпись)                   (дата)                    
                                                                                       
                      ИНН            
                                                                       
      5550   2078         КПП                         Стр.

Лист Г

Сведения об участниках последовательности косвенного участия

Раздел Г.1. Сведения об иностранной организации

1. Номер последовательности участия                                                
                                                                             
1.1. Номер участника последовательности У И -                                          
                                                                             
2. Полное наименование организации                                                
                                                                             
                                                                             
                                                                             
                                                                             
                                                                             
                                                                             
                                                                             
(в русской транскрипции)
                                                                             
                                                                             
                                                                             
                                                                             
                                                                             
                                                                             
                                                                             
                                                                             
(в латинской транскрипции)
                                                                             
3. Код государства (территории) регистрации (инкорпорации)                                                
                                                                             
4. Регистрационный номер (номера) в государстве (на территории) регистрации (инкорпорации) или его аналог (при наличии)
                                                                             
                                                                             
                                                                             
                                                                             
5. Код (коды) налогоплательщика в государстве (на территории) регистрации (инкорпорации) или его аналог (при наличии)
                                                                             
                                                                             
                                                                             
                                                                             
6. Адрес в государстве (на территории) регистрации (инкорпорации) (при наличии)
                                                                             
                                                                             
                                                                             
                                                                             
                                                                             
Достоверность и полноту сведений, указанных на данной странице, подтверждаю:
                                      (подпись)                   (дата)                    
                                                                                       
                      ИНН            
                                                                       
      5550   2085         КПП                         Стр.

Лист Г

Раздел Г.2. Сведения о российской организации

1. Номер последовательности участия                                                
                                                                             
1.1. Номер участника последовательности У Р -                                          
                                                                             
2. ОГРН                                                
                                                                             
3. ИНН                                                
                                                                             
4. КПП                                                
                                                                             
5. Полное наименование организации                                                
                                                                             
                                                                             
                                                                             
                                                                             
                                                                             
                                                                             
                                                                             
Достоверность и полноту сведений, указанных на данной странице, подтверждаю:
                                      (подпись)                   (дата)                    
                                                                                       
                      ИНН            
                                                                       
      5550   2092         КПП                         Стр.

Лист Г

Раздел Г.3. Сведения об иностранной структуре без образования юридического лица

1. Номер последовательности участия                                                
                                                                             
1.1. Номер участника последовательности У С -                                          
                                                                             
2. Сведения об иностранной структуре                                                
                                                                               
2.1. Организационная форма (код)         1 - фонд;
2 - партнерство;
3 - траст;
4 - товарищество;
5 - иная форма осуществления коллективных инвестиций и (или) доверительного управления.
       
                                   
                                   
                                                                             
2.2. Наименование иностранной структуры                                                
                                                                             
                                                                             
                                                                             
                                                                             
                                                                             
                                                                             
                                                                             
(в русской транскрипции)
                                                                             
                                                                             
                                                                             
                                                                             
                                                                             
                                                                             
                                                                             
                                                                             
(в латинской транскрипции)
                                                                             
2.3. Наименование и реквизиты документа об учреждении иностранной структуры                              
                                                                             
                                                                             
                                                                             
(в русской транскрипции)
                                                                             
                                                                             
                                                                             
                                                                             
(в латинской транскрипции)
                                                                             
2.4. Дата учреждения (регистрации) иностранной структуры     .     .           2.5. Код страны, в которой учреждена (зарегистрирована) иностранная структура      
                         
                                                                             
2.6. Регистрационный номер (иной идентификатор) иностранной структуры в государстве учреждения (регистрации) или его аналог (при наличии)
                                                                             
                                                                             
2.7. Иные сведения, идентифицирующие иностранную структуру
                                                                             
                                                                             
                                                                             
                                                                             
                                                                             
                                                                             
                                                                             
                                                                             
                                                                             
                                                                             
                                                                             
                                                                             
                                                                             
Достоверность и полноту сведений, указанных на данной странице, подтверждаю:
                                      (подпись)                   (дата)                    
                                                                                       

Приложение N 2
к приказу ФНС России
от 05.06.2019 N ММВ-7-3/279@

ПОРЯДОК ЗАПОЛНЕНИЯ ФОРМЫ СВЕДЕНИЙ О КОНТРОЛИРУЮЩИХ ЛИЦАХ МЕЖДУНАРОДНОЙ КОМПАНИИ

I. Общие положения

1. Порядок заполнения формы сведений о контролирующих лицах международной компании (далее - Порядок) разработан в соответствии с пунктом 6 статьи 24.2 Налогового кодекса Российской Федерации (далее - Кодекс).

2. Положения, предусмотренные настоящим Порядком, применяются налогоплательщиками - международными компаниями в соответствии со статьей 24.2 Кодекса.

3. Форма сведений о контролирующих лицах международной компании (далее - форма Сведений) заполняется рукописным способом чернилами черного либо синего цвета или с использованием соответствующего программного обеспечения в одном экземпляре.

Не допускается исправление ошибок с помощью корректирующего или иного аналогичного средства, двусторонняя печать документа на бумажном носителе, скрепление листов документов, приводящее к порче бумажного носителя.

4. Каждому показателю соответствует одно поле, состоящее из определенного количества знакомест. В каждом поле указывается только один показатель.

Исключение составляют показатели, значением которых является дата или десятичная дробь.

Для даты предусмотрены три поля: день, месяц и год, разделенные знаком "." (точка). Например, 31.12.2016.

Для десятичной дроби используются два поля, разделенные знаком "." (точка). Первое поле соответствует целой части десятичной дроби, второе - дробной части десятичной дроби.

Заполнение полей формы Сведений значениями текстовых, числовых, кодовых показателей осуществляется слева направо, начиная с первого (левого) знакоместа.

Заполнение текстовых полей формы Сведений осуществляется заглавными печатными символами.

В случае отсутствия какого-либо показателя во всех знакоместах соответствующего поля проставляется прочерк. Прочерк представляет собой прямую линию, проведенную посередине знакомест по всей длине поля.

В случае, если знакомест для указания дробной части больше, чем цифр, то в свободных знакоместах соответствующего поля ставится прочерк. Например, доля участия лица в иностранной организации составляет 53,87423 процента. Указанный показатель должен заполняться по формату: 3 знакоместа для целой части и 15 знакомест для дробной части. В таком случае, в форме Сведений он должен выглядеть следующим образом: "53-.87423----------".

5. Страницы формы Сведений имеют сквозную нумерацию, начиная с первого листа. Показатель номера страницы формы Сведений (поле "Стр."), имеющий три знакоместа, записывается в определенном для нумерации поле, слева направо, начиная с первого (левого) знакоместа.

Например, для первой страницы - "001"; для десятой страницы - "010".

6. При распечатке на принтере формы Сведений, заполненной с использованием соответствующего программного обеспечения, допускается отсутствие обрамления знакомест и прочерков для незаполненных знакомест, расположение и размеры зон значений показателей не должны изменяться. Печать знаков должна выполняться шрифтом Courier New высотой 16 - 18 пунктов.

II. Заполнение первого (титульного) листа

7. В полях "ИНН" и "КПП" в верхней части каждой страницы формы Сведений указываются идентификационный номер налогоплательщика (ИНН) и код причины постановки на учет (КПП), присвоенные при постановке на учет в налоговом органе в качестве международной компании.

8. В поле "Номер корректировки" указывается:

цифра "0" - в случае представления первичных сведений о контролирующих лицах международной компании (далее - Сведения);

цифры, начиная с "1" - согласно порядковому номеру уточненных Сведений.

В случае подачи уточненных Сведений представляются все листы ранее поданных Сведений (за исключением листов Сведений, в отношении которых предоставляются новые или уточненные сведения), а также листы с новыми или уточненными сведениями.

9. В поле "Представляется в налоговый орган (код)" указывается код налогового органа по месту постановки на учет международной компании, в который представляются Сведения.

10. В поле "Сведения о международной компании" указывается полное наименование международной компании, соответствующее наименованию, указанному в ее учредительном документе.

11. В поле "ОГРН" указывается основной государственный регистрационный номер международной компании.

12. В поле "Данные сведения составлены на ___ страницах" указывается количество страниц, на которых составлены Сведения.

13. В поле "с приложением копии документа на ___ листах" указывается количество листов копии документа, подтверждающего полномочия представителя.

14. В разделе "Достоверность и полноту сведений, указанных в настоящем уведомлении, подтверждаю":

1) при указании лица, подтверждающего достоверность и полноту сведений, указанных в Сведениях, в поле, состоящем из одного знакоместа, проставляется соответствующая цифра:

"1" - руководитель международной компании;

"2" - представитель международной компании.

2) в поле "фамилия, имя, отчество руководителя организации либо представителя полностью" указываются построчно полностью фамилия, имя и отчество (при наличии) руководителя международной компании либо представителя, подтверждающего достоверность и полноту сведений, указанных в Сведениях;

3) в поле, отведенном для подписи, проставляется подпись лица, подтверждающего достоверность и полноту сведений, указанных в Сведениях;

4) в поле "Дата" указывается дата подписания Сведений;

5) в поле "Наименование и реквизиты документа, подтверждающего полномочия представителя" указывается вид и реквизиты документа, подтверждающего полномочия представителя.

15. Раздел "Заполняется работником налогового органа" содержит сведения о коде способа представления Сведений (указывается код, определяющий способ и вид представления Сведений в налоговый орган, согласно приложению N 1 к настоящему Порядку), количестве страниц Сведений, количестве листов копии документа, подтверждающего полномочия представителя, приложенных к Сведениям, дате представления (получения) Сведений, номере, под которым зарегистрированы Сведения, фамилии и инициалах имени и отчества (при наличии) работника налогового органа, принявшего Сведения, его подпись.

III. Заполнение Листа А

16. Лист А "Сведения о контролирующем лице" формы Сведений заполняется в отношении лица, являющегося контролирующим лицом международной компании. В отношении контролирующего лица, являющегося:

иностранной организацией - заполняется раздел А.1;

российской организацией - заполняется раздел А.2;

физическим лицом - заполняется раздел А.3.

В случае, если контролирующими лицами в отношении международной компании признается несколько лиц, то в отношении каждого такого контролирующего лица заполняется соответствующий раздел Листа А.

В случае смешанного участия лица в международной компании с супругом(-ой) и (или) несовершеннолетними детьми в отношении лиц, являющихся супругом(-ой) и (или) несовершеннолетними детьми, заполняются отдельно необходимые листы А, Б, В, Г формы Сведений.

Заполняется необходимое количество листов разделов А.1, А.2, А.3 с присвоением уникального номера и использованием сквозной нумерации, начиная с 1 и далее по порядку в отношении каждого лица, признанного контролирующим лицом международной компании, сведения о которых указываются в Листе А.

IV. Заполнение раздела А.1 Листа А

17. Раздел А.1 Листа А заполняется в отношении контролирующего лица международной компании, являющегося иностранной организацией.

В случае, если контролирующих лиц, являющихся иностранными организациями, несколько, то в отношении каждой такой иностранной организации заполняется отдельный лист раздела А.1.

18. В поле "Номер контролирующего лица" указывается цифровой уникальный номер в отношении лица, признанного контролирующим лицом международной компании, присваиваемый международной компанией самостоятельно.

Например, ИО - 0 0 0 0 1

19. В поле "Полное наименование организации" указывается полное наименование иностранной организации в русской и латинской транскрипции.

20. В поле "Код государства (территории) регистрации (инкорпорации)" указывается трехзначный цифровой код государства (территории) регистрации (инкорпорации) иностранной организации в соответствии с Общероссийским классификатором стран мира.

21. В поле "Регистрационный номер (номера) в государстве (на территории) регистрации (инкорпорации) или его аналог (при наличии)" указывается регистрационный номер (номера) (при наличии), присвоенный иностранной организации в государстве (на территории) регистрации (инкорпорации), или его аналог.

22. В поле "Код (коды) налогоплательщика в государстве (на территории) регистрации (инкорпорации) или его аналог (при наличии)" указывается код (коды) налогоплательщика (при наличии), присвоенный иностранной организации в государстве (на территории) регистрации (инкорпорации), или его аналог.

23. В поле "Адрес в государстве (на территории) регистрации (инкорпорации) (при наличии)" указывается полный адрес иностранной организации в государстве (на территории) регистрации (инкорпорации).

V. Заполнение раздела А.2 Листа А

24. Раздел А.2 Листа А заполняется в отношении контролирующего лица международной компании, являющегося российской организацией.

В случае, если контролирующих лиц, являющихся российской организацией, несколько, то в отношении каждой такой российской организации заполняется отдельный лист раздела А.2.

25. В поле "Номер контролирующего лица" указывается цифровой уникальный номер в отношении лица, признанного контролирующим лицом международной компании, присваиваемый международной компанией самостоятельно.

Например, РО - 0 0 0 0 1

26. В поле "ОГРН" указывается основной государственный регистрационный номер организации.

27. В поле "ИНН" и поле "КПП" указываются соответственно идентификационный номер налогоплательщика и код причины постановки на учет российской организации, присвоенные ей при постановке на учет в налоговом органе по месту нахождения.

28. В поле "Полное наименование организации" указывается полное наименование российской организации, соответствующее наименованию, указанному в ее учредительном документе.

VI. Заполнение раздела А.3 Листа А

29. Раздел А.3 Листа А заполняется в отношении контролирующего лица международной компании, являющегося физическим лицом.

В случае, если контролирующих лиц, являющихся физическими лицами, несколько, то в отношении каждого такого физического лица заполняется отдельный лист раздела А.3.

30. В поле "Номер контролирующего лица" указывается цифровой уникальный номер в отношении лица, признанного контролирующим лицом международной компании, присваиваемый международной компанией самостоятельно.

Например, ФЛ - 0 0 0 0 1

31. Поле "ИНН в Российской Федерации" заполняется в случае, если контролирующим лицом признается физическое лицо - гражданин Российской Федерации. В поле указывается идентификационный номер налогоплательщика в соответствии со Свидетельством о постановке на учет в налоговом органе или отметкой в паспорте гражданина Российской Федерации.

32. В полях "Фамилия", "Имя", "Отчество" указываются соответственно фамилия, имя и отчество (при наличии) полностью, без сокращений.

33. В поле "Гражданство" указывается соответствующая цифра:

"1" - гражданин Российской Федерации;

"2" - иностранный гражданин;

"3" - лицо без гражданства.

При наличии у гражданина Российской Федерации двойного (множественного) гражданства указывается цифра "1".

34. Поле "Код страны по классификатору ОКСМ (цифровой)" заполняется в случае, если контролирующим лицом признается физическое лицо - иностранный гражданин. В поле указывается трехзначный цифровой код страны, гражданином которой является физическое лицо - иностранный гражданин, в соответствии с Общероссийским классификатором стран мира.

35. В поле "Пол" указывается соответствующая цифра:

"1" - мужской пол;

"2" - женский пол.

В поле "Дата рождения" указывается дата рождения физического лица (число, месяц, год).

В поле "Место рождения" указывается место рождения физического лица (например: страна, регион, город).

36. При заполнении полей "Сведения о документе, удостоверяющем личность" указываются:

1) код вида документа, удостоверяющего личность физического лица, согласно приложению N 2 к настоящему Порядку;

2) реквизиты документа, удостоверяющего личность (серия и номер документа, дата его выдачи, кем выдан), в соответствии с реквизитами документа, удостоверяющего личность физического лица.

37. В полях "Сведения о документе, подтверждающем регистрацию физического лица по месту жительства (месту пребывания)" указываются:

1) код вида документа, подтверждающего регистрацию физического лица по месту жительства (месту пребывания), согласно приложению N 2 к настоящему Порядку;

2) реквизиты документа, подтверждающего регистрацию физического лица по месту жительства (месту пребывания) (серия и номер документа, дата выдачи, кем выдан), в соответствии с реквизитами документа, подтверждающего регистрацию физического лица по месту жительства (месту пребывания).

38. Поле "Код (коды) физического лица в качестве налогоплательщика в государстве (на территории) регистрации или аналог (для иностранного гражданина) (при наличии)" заполняется в случае, если контролирующим лицом признается физическое лицо - иностранный гражданин (лицо без гражданства) при наличии присвоенного ему такого кода (или аналога).

39. Поле "Код государства (территории) регистрации в качестве налогоплательщика (для иностранного гражданина) (при наличии)" заполняется в случае, если заполнено поле "Код (коды) физического лица в качестве налогоплательщика в государстве (на территории) регистрации или аналог (для иностранного гражданина) (при наличии)". В поле указывается трехзначный цифровой код в соответствии с Общероссийским классификатором стран мира.

40. Поле "Адрес места жительства в стране постоянного проживания иностранного гражданина (лица без гражданства) (при наличии)" заполняется в случае, если контролирующим лицом признается физическое лицо - иностранный гражданин или лицо без гражданства, при наличии у физического лица такого адреса. Адрес включает в себя, в том числе, почтовый индекс.

41. В поле "Код страны" указывается трехзначный цифровой код страны места жительства (места пребывания) физического лица в соответствии с Общероссийским классификатором стран мира.

VII. Заполнение Листа Б

42. Лист Б "Основания для признания лица контролирующим лицом международной компании" формы Сведений заполняется отдельно в отношении каждого лица, указанного в разделах А.1, А.2, А.3 Листа А.

43. В поле "Номер контролирующего лица" указывается цифровой уникальный номер, присвоенный в Листе А контролирующему лицу, в отношении которого в Листе Б указываются сведения.

44. В поле "Основания для признания лица контролирующим лицом" проставляется соответствующий код основания для признания лица контролирующим лицом международной компании согласно приложению N 3 к настоящему Порядку:

"1" - да;

"0" - нет.

В случае, если в отношении налогоплательщика выполняется несколько оснований, то цифра "1" указывается напротив соответствующих кодов;

45. В поле "Доля прямого участия (в процентах)" указывается доля прямого единоличного участия лица в международной компании с учетом положений пункта 3.1 статьи 25.13 Кодекса, в том числе в случае, если единоличное участие лица в международной компании является смешанным (прямым и косвенным). Поле заполняется в случае указания в поле "Основания для признания лица контролирующим лицом" по коду 201 цифры "1". В случае, если лицо не осуществляет прямого единоличного участия в международной компании, в поле указывается ноль ("0").

В поле "Доля косвенного участия (в процентах)" указывается доля косвенного единоличного участия лица в международной компании с учетом положений пункта 3.1 статьи 25.13 Кодекса. Поле заполняется в случае указания в поле "Основания для признания лица контролирующим лицом" по коду 202 цифры "1". В случае, если лицо не осуществляет косвенного единоличного участия в международной компании, в поле указывается ноль ("0").

В поле "Доля смешанного участия (в процентах)" указывается общая величина доли единоличного прямого и косвенного участия лица в международной компании с учетом положений пункта 3.1 статьи 25.13 Кодекса в случае, если участие в международной компании смешанное. Поле заполняется в случае указания в поле "Основания для признания лица контролирующим лицом" по коду 203 цифры "1". В случае, если лицо не осуществляет смешанного участия в международной компании, в поле указывается ноль ("0").

В поле "Доля совместного участия с супругом(-ой) и (или) несовершеннолетними детьми (в процентах)" указывается доля участия лица в международной компании с учетом положений пункта 3.1 статьи 25.13 Кодекса совместно с супругом(-ой) и (или) несовершеннолетними детьми. Поле заполняется в случае указания в поле "Основания для признания лица контролирующим лицом" по коду 204 цифры "1". В случае, если лицо не осуществляет участия в международной компании совместно с супругом(-ой) и (или) несовершеннолетними детьми, в поле указывается ноль ("0").

46. В поле "Описание оснований для признания лица контролирующим лицом международной компании" указывается описание оснований для признания лица контролирующим лицом международной компании.

47. В поле "Контролирующее лицо на дату регистрации международной компании в порядке редомициляции иностранной организации стало контролирующим лицом этой иностранной организации в период до 1 января 2017 года" указывается соответствующая цифра:

"0" - нет,

"1" - да.

VIII. Заполнение Листа В

48. Лист В "Раскрытие порядка участия контролирующего лица в международной компании при наличии косвенного участия" формы Сведений заполняется в целях раскрытия порядка косвенного участия контролирующего лица в международной компании.

В Листе В последовательно указываются лица, через которые реализовано косвенное участие в международной компании для каждой последовательности косвенного участия контролирующего лица.

Если контролирующее лицо принимает участие в международной компании через несколько последовательностей участия, то Лист В заполняется в отношении каждой такой последовательности участия.

Лист В заполняется только в отношении единоличного участия контролирующего лица в международной компании, без учета участия совместно с супругом(-ой) и (или) несовершеннолетними детьми.

49. В поле "Номер контролирующего лица" указывается цифровой уникальный номер, присвоенный в Листе А контролирующему лицу, в отношении которого в Листе В указываются сведения.

50. В поле "Доля косвенного участия - итого (в процентах)" указывается сумма выраженных в процентах долей косвенного участия лица в международной компании по всем последовательностям участия в данной международной компании.

51. В полях "Раскрытие участия в международной компании" указываются:

1) в поле "Номер последовательности участия" - цифровой номер последовательности косвенного участия контролирующего лица в международной компании. Указанный номер присваивается самостоятельно;

В случае, если последовательностей косвенного участия контролирующих лиц в международной компании несколько, то в отношении каждой такой последовательности заполняется отдельно Лист В, в котором каждой последовательности присваивается свой номер, начиная с 1 и далее по порядку.

Например, номер последовательности участия - 0 0 0 0 1

2) в поле "Доля косвенного участия в последовательности - итого (в процентах)" - выраженная в процентах доля косвенного участия лица в международной компании по данной последовательности участия.

52. В полях "Участники последовательности" перечисляются по порядку все участники этой последовательности.

Первым в последовательности указывается лицо - участник, в котором контролирующее лицо (в отношении которого в данном Листе В указываются сведения) владеет долей прямого участия (в том числе иностранная структура без образования юридического лица), через которое реализовано косвенное участие в международной компании в данной последовательности.

Последним участником в последовательности указывается международная компания, косвенное участие контролирующего лица в которой раскрывается.

В полях "Номер участника" указывается номер участника последовательности, с использованием которого реализовано косвенное участие в международной компании, согласно Листу Г (разделы Г.1, Г.2, Г.3).

Поле "Номер участника" последнего участника в последовательности (международной компании) заполняется в следующем формате:

М К - 0 0 0 0 0

В полях "Доля прямого участия (в процентах)" указывается:

в отношении первого участника последовательности - доля прямого участия контролирующего лица;

в отношении каждого следующего участника последовательности - доля прямого участия предыдущего участника последовательности в последующем лице - участнике последовательности.

Поле "Доля косвенного участия (в процентах)" в отношении первого участника последовательности не заполняется.

В поле "Доля косвенного участия (в процентах)" в отношении каждого следующего участника последовательности указывается доля косвенного участия контролирующего лица в каждом последующем лице - участнике последовательности.

IX. Заполнение Листа Г

53. Лист Г "Сведения об участниках последовательности косвенного участия" формы Сведений заполняется в отношении лиц, являющихся участниками последовательности косвенного участия контролирующего лица в международной компании, указываемых в Листе В в поле "Номер участника".

В отношении участников последовательности, являющихся:

иностранной организацией - заполняется раздел Г.1;

российской организацией - заполняется раздел Г.2;

иностранной структурой без образования юридического лица - заполняется раздел Г.3.

В отношении каждого лица - участника последовательности, указываемого в Листе В в поле "Номер участника" (за исключением последнего участника последовательности), заполняется соответствующий раздел Листа Г.

Заполняется необходимое количество листов разделов Г.1, Г.2, Г.3 с присвоением номера участника последовательности, с использованием сквозной нумерации начиная с 1 и далее по порядку в отношении каждого лица - участника последовательности (последовательностей).

X. Заполнение раздела Г.1 Листа Г

54. Раздел Г.1 Листа Г заполняется в отношении иностранной организации - участника последовательности косвенного участия контролирующего лица в международной компании, указываемого в Листе В в поле "Номер участника".

В случае, если участников последовательности, являющихся иностранными организациями, несколько, то в отношении каждой такой иностранной организации заполняется отдельный лист раздела Г.1.

55. В поле "Номер последовательности участия" указывается цифровой номер последовательности косвенного участия, указанный в Листе В.

56. В поле "Номер участника последовательности" указывается цифровой номер, присваиваемый самостоятельно с использованием сквозной нумерации начиная с 1 и далее по порядку, в отношении каждого лица - участника последовательности (последовательностей).

Например, УИ - 0 0 0 0 1

57. В поле "Полное наименование организации" указывается полное наименование иностранной организации в русской и латинской транскрипции.

58. В поле "Код государства (территории) регистрации (инкорпорации)" указывается трехзначный цифровой код государства (территории) регистрации (инкорпорации) иностранной организации в соответствии с Общероссийским классификатором стран мира.

59. В поле "Регистрационный номер (номера) в государстве (на территории) регистрации (инкорпорации) или его аналог (при наличии)" указывается регистрационный номер (номера) (при наличии), присвоенный иностранной организации в государстве (на территории) регистрации (инкорпорации), или его аналог.

60. В поле "Код (коды) налогоплательщика в государстве (на территории) регистрации (инкорпорации) или его аналог (при наличии)" указывается код (коды) налогоплательщика (при наличии), присвоенный иностранной организации в государстве (на территории) регистрации (инкорпорации), или его аналог.

61. В поле "Адрес в государстве (на территории) регистрации (инкорпорации) (при наличии)" указывается полный адрес иностранной организации в государстве (на территории) регистрации (инкорпорации).

XI. Заполнение раздела Г.2 Листа Г

62. Раздел Г.2 Листа Г заполняется в отношении российской организации - участника последовательности косвенного участия контролирующего лица в международной компании, указываемого в Листе В в поле "Номер участника".

В случае, если участников последовательности, являющихся российскими организациями, несколько, то в отношении каждой такой российской организации заполняется отдельный лист раздела Г.2.

63. В поле "Номер последовательности участия" указывается цифровой номер последовательности косвенного участия, указанный в Листе В.

64. В поле "Номер участника последовательности" указывается цифровой номер, присваиваемый самостоятельно с использованием сквозной нумерации начиная с 1 и далее по порядку, в отношении каждого лица - участника последовательности (последовательностей).

Например, УР - 0 0 0 0 1

65. В поле "ОГРН" указывается основной государственный регистрационный номер организации.

66. В поле "ИНН" и поле "КПП" указываются соответственно идентификационный номер налогоплательщика и код причины постановки на учет российской организации, присвоенные ей при постановке на учет в налоговом органе по месту нахождения.

67. В поле "Полное наименование организации" указывается полное наименование российской организации, соответствующее наименованию, указанному в ее учредительном документе.

XII. Заполнение раздела Г.3 Листа Г

68. Раздел Г.3 Листа Г заполняется в отношении иностранной структуры без образования юридического лица - участника последовательности косвенного участия контролирующего лица в международной компании, указываемой в Листе В в поле "Номер участника".

В случае, если участников последовательности, являющихся иностранными структурами без образования юридического лица, несколько, то в отношении каждой такой иностранной структуры без образования юридического лица заполняется отдельный лист раздела Г.3.

69. В поле "Номер последовательности участия" указывается цифровой номер последовательности косвенного участия, указанный в Листе В.

70. В поле "Номер участника последовательности" указывается цифровой номер, присваиваемый самостоятельно с использованием сквозной нумерации начиная с 1 и далее по порядку, в отношении каждого лица - участника последовательности (последовательностей).

Например, УС - 0 0 0 0 1

71. В поле "Организационная форма (код)" указывается соответствующая цифра:

"1" - фонд;

"2" - партнерство;

"3" - траст;

"4" - товарищество;

"5" - иная форма осуществления коллективных инвестиций и (или) доверительного управления.

72. В поле "Наименование иностранной структуры" указывается полное наименование иностранной структуры без образования юридического лица в русской и латинской транскрипции. В случае отсутствия наименования указывается информация, идентифицирующая организационную форму иностранной структуры без образования юридического лица в соответствии с личным законом этой иностранной структуры без образования юридического лица и (или) ее учредительными документами.

73. В поле "Наименование и реквизиты документа об учреждении иностранной структуры" указывается наименование и реквизиты документа об учреждении иностранной структуры без образования юридического лица.

74. В поле "Дата учреждения (регистрации) иностранной структуры" указывается дата учреждения иностранной структуры без образования юридического лица или дата регистрации иностранной структуры без образования юридического лица в стране учреждения в случае, если осуществлялась регистрация иностранной структуры без образования юридического лица.

75. В поле "Код страны, в которой учреждена (зарегистрирована) иностранная структура" указывается трехзначный цифровой код государства (территории) учреждения (регистрации) иностранной структуры без образования юридического лица в соответствии с Общероссийским классификатором стран мира.

76. В поле "Регистрационный номер (иной идентификатор) иностранной структуры в государстве учреждения (регистрации) или его аналог (при наличии)" указывается регистрационный номер (иной идентификатор) иностранной структуры без образования юридического лица в государстве (на территории) учреждения (регистрации) или его аналог.

77. Поле "Иные сведения, идентифицирующие иностранную структуру" заполняется самостоятельно в произвольной форме в случае наличия иных сведений, идентифицирующих иностранную структуру без образования юридического лица.

Приложение N 1
к Порядку заполнения формы
сведений о контролирующих лицах
международной компании,
утвержденному приказом ФНС России
от 05.06.2019 N ММВ-7-3/279@

КОДЫ, ОПРЕДЕЛЯЮЩИЕ СПОСОБ И ВИД ПРЕДСТАВЛЕНИЯ ФОРМЫ СВЕДЕНИЙ В НАЛОГОВЫЙ ОРГАН

01 На бумажном носителе (по почте)
02 На бумажном носителе (лично)
04 По телекоммуникационным каналам связи с электронной подписью
05 Другое
09 На бумажном носителе с использованием штрих-кода (лично)
10 На бумажном носителе с использованием штрих-кода (по почте)

Приложение N 2
к Порядку заполнения формы
сведений о контролирующих лицах
международной компании,
утвержденному приказом ФНС России
от 05.06.2019 N ММВ-7-3/279@

КОДЫ ВИДОВ ДОКУМЕНТОВ, УДОСТОВЕРЯЮЩИХ ЛИЧНОСТЬ ФИЗИЧЕСКОГО ЛИЦА

21 Паспорт гражданина Российской Федерации
03 Свидетельство о рождении
07 Военный билет
08 Временное удостоверение, выданное взамен военного билета
10 Паспорт иностранного гражданина
11 Свидетельство о рассмотрении ходатайства о признании лица беженцем на территории Российской Федерации по существу
12 Вид на жительство в Российской Федерации
13 Удостоверение беженца
14 Временное удостоверение личности гражданина Российской Федерации
15 Разрешение на временное проживание в Российской Федерации
18 Свидетельство о предоставлении временного убежища на территории Российской Федерации
23 Свидетельство о рождении, выданное уполномоченным органом иностранного государства
24 Удостоверение личности военнослужащего Российской Федерации
Военный билет офицера запаса
91 Иные документы

Приложение N 3
к Порядку заполнения формы
сведений о контролирующих лицах
международной компании,
утвержденному приказом ФНС России
от 05.06.2019 N ММВ-7-3/279@

ОСНОВАНИЯ ДЛЯ ПРИЗНАНИЯ ЛИЦА КОНТРОЛИРУЮЩИМ ЛИЦОМ

201 Лицо осуществляет прямое участие в иностранной организации, доля участия которого в этой международной компании составляет более 15 процентов
202 Лицо осуществляет косвенное участие в иностранной организации, доля участия которого в этой международной компании составляет более 15 процентов
203 Лицо осуществляет как прямое, так и косвенное участие в иностранной организации (смешанное участие), доля участия которого в этой международной компании составляет более 15 процентов
204 Лицо осуществляет участие в иностранной организации совместно с супругом и (или) несовершеннолетними детьми, доля участия которого в этой международной компании составляет более 15 процентов
205 Лицо, в отношении доли участия которого в международной компании не соблюдаются условия, установленные пунктом 3.1 статьи 25.13 Кодекса, но при этом осуществляющее контроль над такой организацией в своих интересах или в интересах своего супруга и несовершеннолетних детей (пункт 6 статьи 25.13 Кодекса)

Приложение N 3
к приказу ФНС России
от 05.06.2019 N ММВ-7-3/279@

ФОРМАТ ПРЕДСТАВЛЕНИЯ СВЕДЕНИЙ О КОНТРОЛИРУЮЩИХ ЛИЦАХ МЕЖДУНАРОДНОЙ КОМПАНИИ В ЭЛЕКТРОННОЙ ФОРМЕ

I. Общие сведения

1. Настоящий формат описывает требования к XML файлам (далее - файл обмена) передачи в налоговые органы сведений о контролирующих лицах международной компании в электронной форме.

2. Номер версии настоящего формата 5.01, часть DLV.

II. Описание файла обмена

3. Имя файла обмена должно иметь следующий вид:

R_T_A_K_O_GGGGMMDD_N, где:

R_T - префикс, принимающий значение UT_SVKLMK;

A_K - идентификатор получателя информации, где: A - идентификатор получателя, которому направляется файл обмена, K - идентификатор конечного получателя, для которого предназначена информация из данного файла обмена <1>. Каждый из идентификаторов (A и K) имеет вид для налоговых органов - четырехразрядный код налогового органа;

<1> Передача файла от отправителя к конечному получателю (K) может осуществляться в несколько этапов через другие налоговые органы, осуществляющие передачу файла на промежуточных этапах, которые обозначаются идентификатором A. В случае передачи файла от отправителя к конечному получателю при отсутствии налоговых органов, осуществляющих передачу на промежуточных этапах, значения идентификаторов A и K совпадают.

O - идентификатор отправителя информации, имеет вид:

для организаций - девятнадцатиразрядный код (идентификационный номер налогоплательщика (далее - ИНН) и код причины постановки на учет (далее - КПП) организации (обособленного подразделения);

для физических лиц - двенадцатиразрядный код (ИНН физического лица, при наличии. При отсутствии ИНН - последовательность из двенадцати нулей).

GGGG - год формирования передаваемого файла, MM - месяц, DD - день;

N - идентификационный номер файла. (Длина - от 1 до 36 знаков. Идентификационный номер файла должен обеспечивать уникальность файла).

Расширение имени файла - xml. Расширение имени файла может указываться как строчными, так и прописными буквами.

Параметры первой строки файла обмена

Первая строка XML файла должна иметь следующий вид:

<?xml version ="1.0" encoding ="windows-1251"?>

Имя файла, содержащего XML схему файла обмена, должно иметь следующий вид:

UT_SVKLMK_1_555_00_05_01_xx, где xx - номер версии схемы.

Расширение имени файла - xsd.

XML схема файла обмена приводится отдельным файлом.

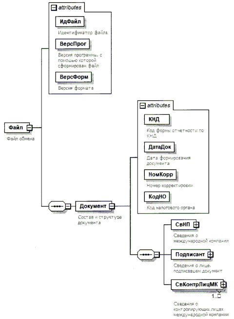
4. Логическая модель файла обмена представлена в виде диаграммы структуры файла обмена на рисунке 1 настоящего формата. Элементами логической модели файла обмена являются элементы и атрибуты XML файла. Перечень структурных элементов логической модели файла обмена и сведения о них приведены в таблицах 4.1 - 4.24 настоящего формата.

Для каждого структурного элемента логической модели файла обмена приводятся следующие сведения:

наименование элемента. Приводится полное наименование элемента <2>;

<2> В строке таблицы могут быть описаны несколько элементов, наименования которых разделены символом "|". Такая форма записи применяется при наличии в файле обмена только одного элемента из описанных в этой строке.

сокращенное наименование (код) элемента. Приводится сокращенное наименование элемента. Синтаксис сокращенного наименования должен удовлетворять спецификации XML;

признак типа элемента. Может принимать следующие значения: "С" - сложный элемент логической модели (содержит вложенные элементы), "П" - простой элемент логической модели, реализованный в виде элемента XML файла, "А" - простой элемент логической модели, реализованный в виде атрибута элемента XML файла. Простой элемент логической модели не содержит вложенные элементы;

формат элемента. Формат элемента представляется следующими условными обозначениями: Т - символьная строка; N - числовое значение (целое или дробное).

Формат символьной строки указывается в виде T(n-k) или T(=k), где: n - минимальное количество знаков, k - максимальное количество знаков, символ "-" - разделитель, символ "=" означает фиксированное количество знаков в строке. В случае, если минимальное количество знаков равно 0, формат имеет вид T(0-k). В случае, если максимальное количество знаков неограничено, формат имеет вид T(n-).

Формат числового значения указывается в виде N(m.k), где: m - максимальное количество знаков в числе, включая знак (для отрицательного числа), целую и дробную часть числа без разделяющей десятичной точки, k - максимальное число знаков дробной части числа. Если число знаков дробной части числа равно 0 (то есть число целое), то формат числового значения имеет вид N(m).

Для простых элементов, являющихся базовыми в XML, например, элемент с типом "date", поле "Формат элемента" не заполняется. Для таких элементов в поле "Дополнительная информация" указывается тип базового элемента;

признак обязательности элемента определяет обязательность наличия элемента (совокупности наименования элемента и его значения) в файле обмена. Признак обязательности элемента может принимать следующие значения: "О" - наличие элемента в файле обмена обязательно; "Н" - наличие элемента в файле обмена необязательно, то есть элемент может отсутствовать. Если элемент принимает ограниченный перечень значений (по классификатору, кодовому словарю и тому подобному), то признак обязательности элемента дополняется символом "К". Например, "ОК". В случае если количество реализаций элемента может быть более одной, то признак обязательности элемента дополняется символом "М". Например, "НМ" или "ОКМ".

К вышеперечисленным признакам обязательности элемента может добавляться значение "У" в случае описания в XML схеме условий, предъявляемых к элементу в файле обмена, описанных в графе "Дополнительная информация". Например, "НУ" или "ОКУ";

дополнительная информация содержит, при необходимости, требования к элементу файла обмена, не указанные ранее. Для сложных элементов указывается ссылка на таблицу, в которой описывается состав данного элемента. Для элементов, принимающих ограниченный перечень значений из классификатора (кодового словаря и тому подобного), указывается соответствующее наименование классификатора (кодового словаря и тому подобного) или приводится перечень возможных значений. Для классификатора (кодового словаря и тому подобного) может указываться ссылка на его местонахождение. Для элементов, использующих пользовательский тип данных, указывается наименование типового элемента.

Рисунок 1. Диаграмма структуры файла обмена

Таблица 4.1

Файл обмена (Файл)

Наименование элемента Сокращенное наименование (код) элемента Признак типа элемента Формат элемента Признак обязательности элемента Дополнительная информация
Идентификатор файла ИдФайл А T(1-255) ОУ Содержит (повторяет) имя сформированного файла (без расширения)
Версия программы, с помощью которой сформирован файл ВерсПрог А T(1-40) О  
Версия формата ВерсФорм А T(1-5) О Принимает значение: 5.01
Состав и структура документа Документ С   О Состав элемента представлен в таблице 4.2

Таблица 4.2

Состав и структура документа (Документ)

Наименование элемента Сокращенное наименование (код) элемента Признак типа элемента Формат элемента Признак обязательности элемента Дополнительная информация
Код формы отчетности по КНД КНД А T(=7) ОК Типовой элемент <КНДТип>.
Принимает значение: 1150085
Дата формирования документа ДатаДок А T(=10) О Типовой элемент <ДатаТип>.
Дата в формате ДД.ММ.ГГГГ
Номер корректировки НомКорр А N(3) О Принимает значение:
0 - первичный документ,
1 - 999 - номер корректировки для корректирующего документа
Код налогового органа КодНО А T(=4) ОК Типовой элемент <СОНОТип>
Сведения о международной компании СвНП С   О Состав элемента представлен в таблице 4.3
Сведения о лице, подписавшем документ Подписант С   О Состав элемента представлен в таблице 4.5
Сведения о контролирующих лицах международной компании СвКонтрЛицМК С   ОМ Состав элемента представлен в таблице 4.7

Таблица 4.3

Сведения о международной компании (СвНП)

Наименование элемента Сокращенное наименование (код) элемента Признак типа элемента Формат элемента Признак обязательности элемента Дополнительная информация
Международная компания НПЮЛ С   О Состав элемента представлен в таблице 4.4

Таблица 4.4

Международная компания (НПЮЛ)

Наименование элемента Сокращенное наименование (код) элемента Признак типа элемента Формат элемента Признак обязательности элемента Дополнительная информация
Полное наименование международной компании НаимОрг А T(1-1000) О  
ИНН ИННЮЛ А T(=10) О Типовой элемент <ИННЮЛТип>
КПП КПП А T(=9) О Типовой элемент <КППТип>
ОГРН ОГРН А T(=13) О Типовой элемент <ОГРНТип>

Таблица 4.5

Сведения о лице, подписавшем документ (Подписант)

Наименование элемента Сокращенное наименование (код) элемента Признак типа элемента Формат элемента Признак обязательности элемента Дополнительная информация
Признак лица, подписавшего документ ПрПодп А T(=1) ОК Принимает значение:
1 - руководитель организации |
2 - представитель организации
Фамилия, имя, отчество ФИО С   О Типовой элемент <ФИОТип>.
Состав элемента представлен в таблице 4.24
Сведения о представителе организации СвПред С   НУ Состав элемента представлен в таблице 4.6
Элемент обязателен для <ПрПодп>=2

Таблица 4.6

Сведения о представителе организации (СвПред)

Наименование элемента Сокращенное наименование (код) элемента Признак типа элемента Формат элемента Признак обязательности элемента Дополнительная информация
Наименование и реквизиты документа, подтверждающего полномочия представителя НаимДок А T(1-120) О  

Таблица 4.7

Сведения о контролирующих лицах международной компании (СвКонтрЛицМК)

Наименование элемента Сокращенное наименование (код) элемента Признак типа элемента Формат элемента Признак обязательности, элемента Дополнительная информация
Сведения о контролирующем лице СвКонтрЛиц С   О Состав элемента представлен в таблице 4.8
Основания для признания лица контролирующим лицом международной компании ОснПрКонтрЛицМК С   О Состав элемента представлен в таблице 4.12
Раскрытие порядка участия контролирующего лица в международной компании при наличии косвенного участия РаскрКонтрЛицМККосв С   НУ Состав элемента представлен в таблице 4.15
Элемент обязателен для <Код202>=1 из таблицы 4.13
Элемент может присутствовать при <Код203>=1 из таблицы 4.13

Таблица 4.8

Сведения о контролирующем лице (СвКонтрЛиц)

Наименование элемента Сокращенное наименование (код) элемента Признак типа элемента Формат элемента Признак обязательности элемента Дополнительная информация
Сведения об иностранной организации, являющейся контролирующим лицом | СвИОКонтрЛиц С   О Состав элемента представлен в таблице 4.9
Сведения о российской организации, являющейся контролирующим лицом | СвРосОКонтрЛиц С   О Состав элемента представлен в таблице 4.10
Сведения о физическом лице, являющемся контролирующим лицом СвФЛКонтрЛиц С   О Состав элемента представлен в таблице 4.11

Таблица 4.9

Сведения об иностранной организации, являющейся контролирующим лицом (СвИОКонтрЛиц)

Наименование элемента Сокращенное наименование (код) элемента Признак типа элемента Формат элемента Признак обязательности элемента Дополнительная информация
Номер контролирующего лица НомерКонтрЛиц А T(=8) О Принимает значение в виде ИО-NNNNN, где NNNNN - пятизначный порядковый номер
Полное наименование иностранной организации (в русской транскрипции) НаимОрг А T(1-1000) О  
Полное наименование иностранной организации (в латинской транскрипции) НаимОргЛат А T(1-1000) О  
Код государства (территории) регистрации (инкорпорации) СтрРег А T(=3) ОК Типовой элемент <ОКСМТип>.
Принимает значение (цифровой код) в соответствии с Общероссийским классификатором стран мира
Регистрационный номер (номера) в государстве (на территории) регистрации (инкорпорации) или его аналог РегНомер А T(1-100) Н  
Код (коды) налогоплательщика в государстве (на территории) регистрации (инкорпорации) или его аналог КодНПРег А T(1-100) Н  
Адрес в государстве (на территории) регистрации (инкорпорации) АдрСтрРег А T(1-254) Н  

Таблица 4.10

Сведения о российской организации, являющейся контролирующим лицом (СвРосОКонтрЛиц)

Наименование элемента Сокращенное наименование (код) элемента Признак типа элемента Формат элемента Признак обязательности элемента Дополнительная информация
Номер контролирующего лица НомерКонтрЛиц А T(=8) О Принимает значение в виде РО-NNNNN, где NNNNN - пятизначный порядковый номер
ОГРН ОГРН А T(=13) О Типовой элемент <ОГРНТип>
ИНН ИННЮЛ А T(=10) О Типовой элемент <ИННЮЛТип>
КПП КПП А T(=9) О Типовой элемент <КППТип>
Полное наименование организации НаимОрг А T(1-1000) О  

Таблица 4.11

Сведения о физическом лице, являющемся контролирующим лицом (СвФЛКонтрЛиц)

Наименование элемента Сокращенное наименование (код) элемента Признак типа элемента Формат элемента Признак обязательности элемента Дополнительная информация
Номер контролирующего лица НомерКонтрЛиц А T(=8) О Принимает значение в виде ФЛ-NNNNN, где NNNNN - пятизначный порядковый номер
ИНН в Российской Федерации ИННФЛ А T(=12) Н Типовой элемент <ИННФЛТип>
Гражданство ПрГражд А N(1) ОК Принимает значение:
1 - гражданин Российской Федерации |
2 - иностранный гражданин |
3 - лицо без гражданства
Код страны по классификатору ОКСМ ОКСМ А T(=3) ОК Типовой элемент <ОКСМТип>.
Принимает значение (цифровой код) в соответствии с Общероссийским классификатором стран мира
Пол Пол А N(1) ОК Принимает значение:
1 - мужской |
2 - женский
Дата рождения ДатаРожд А T(=10) О Типовой элемент <ДатаТип>.
Дата в формате ДД.ММ.ГГГГ
Место рождения МестоРожд А T(1-128) О  
Код (коды) физического лица в качестве налогоплательщика в государстве (на территории) регистрации или аналог (для иностранного гражданина) КодФЛНПРег А T(1-100) Н  
Код государства (территории) регистрации в качестве налогоплательщика (для иностранного гражданина) СтрРегФЛ А T(=3) НКУ Типовой элемент <ОКСМТип>.
Принимает значение (цифровой код) в соответствии с Общероссийским классификатором стран мира.
Элемент обязателен при наличии элемента <КодФЛНПРег>
Фамилия, имя, отчество физического лица ФИО С   О Типовой элемент <ФИОТип>.
Состав элемента представлен в таблице 4.24
Сведения о документе, удостоверяющем личность УдЛичнФЛ С   О Типовой элемент <УдЛичнФЛТип>.
Состав элемента представлен в таблице 4.23
Сведения о документе, подтверждающем регистрацию физического лица по месту жительства (месту пребывания) СвДокПодтвРег С   Н Типовой элемент <УдЛичнФЛТип>.
Состав элемента представлен в таблице 4.23
Адрес места жительства в стране постоянного проживания иностранного гражданина (лица без гражданства) АдрМЖИНострГр С   Н Типовой элемент <АдрИноТип>.
Состав элемента представлен в таблице 4.22

Таблица 4.12

Основания для признания лица контролирующим лицом международной компании (ОснПрКонтрЛицМК)

Наименование элемента Сокращенное наименование (код) элемента Признак типа элемента Формат элемента Признак обязательности элемента Дополнительная информация
Номер контролирующего лица НомерКонтрЛиц А T(=8) О Принимает значение в виде:
- ИО-NNNNN
- РО-NNNNN
- ФЛ-NNNNN, где NNNNN - пятизначный порядковый номер
Описание оснований для признания лица контролирующим лицом международной компании ОснКонтрЛицМК А T(1-1000) О  
Контролирующее лицо на дату регистрации международной компании в порядке редомициляции иностранной организации стало контролирующим лицом этой иностранной организации в период до 1 января 2017 года ПрПериодКонтрЛиц А T(=1) ОК Принимает значение:
0 - нет |
1 - да
Основания для признания лица контролирующим лицом ОснПрКонтрЛиц С   О Состав элемента представлен в таблице 4.13
Доли участия в международной компании СвУчМК С   О Состав элемента представлен в таблице 4.14

Таблица 4.13

Основания для признания лица контролирующим лицом (ОснПрКонтрЛиц)

Наименование элемента Сокращенное наименование (код) элемента Признак типа элемента Формат элемента Признак обязательности элемента Дополнительная информация
Код основания 201 Код201 А N(1) ОК Принимает значение:
0 - нет |
1 - да
Код основания 202 Код202 А N(1) ОК Принимает значение:
0 - нет |
1 - да
Код основания 203 Код203 А N(1) ОК Принимает значение:
0 - нет |
1 - да
Код основания 204 Код204 А N(1) ОК Принимает значение:
0 - нет |
1 - да
Код основания 205 Код205 А N(1) ОК Принимает значение:
0 - нет |
1 - да

Таблица 4.14

Доли участия в международной компании (СвУчМК)

Наименование элемента Сокращенное наименование (код) элемента Признак типа элемента Формат элемента Признак обязательности элемента Дополнительная информация
Доля прямого участия (в процентах) ДоляПрямУч А N(18.15) ОУ При <Код201>=1 из таблицы 4.13 элемент принимает значение отличное от "0"
При <Код201>=0 из таблицы 4.13 элемент принимает значение "0"
Доля косвенного участия (в процентах) ДоляКосУч А N(18.15) ОУ При <Код202>=1 из таблицы 4.13 элемент принимает значение отличное от "0"
При <Код202>=0 из таблицы 4.13 элемент принимает значение "0"
Доля смешанного участия (в процентах) ДоляСмешУч А N(18.15) ОУ При <Код203>=1 из таблицы 4.13 элемент принимает значение отличное от "0"
При <Код203>=0 из таблицы 4.13 элемент принимает значение "0"
Доля совместного участия с супругом(-ой) и (или) несовершеннолетними детьми (в процентах) ДоляУчСупДет А N(18.15) ОУ При <Код204>=1 из таблицы 4.13 элемент принимает значение отличное от "0"
При <Код204>=0 из таблицы 4.13 элемент принимает значение "0"

Таблица 4.15

Раскрытие порядка участия контролирующего лица в международной компании при наличии косвенного участия РаскрКонтрЛицМККосв)

Наименование элемента Сокращенное наименование (код) элемента Признак типа элемента Формат элемента Признак обязательности элемента Дополнительная информация
Номер контролирующего лица НомерКонтрЛиц А T(=8) О Принимает значение в виде:
- ИО-NNNNN
- РО-NNNNN
- ФЛ-NNNNN, где NNNNN - пятизначный порядковый номер
Доля косвенного участия - итого (в процентах) ДоляУчКосвИт А N(18.15) О  
Раскрытие участия в международной компании РаскрУчМК С   ОМ Состав элемента представлен в таблице 4.16

Таблица 4.16

Раскрытие участия в международной компании (РаскрУчМК)

Наименование элемента Сокращенное наименование (код) элемента Признак типа элемента Формат элемента Признак обязательности элемента Дополнительная информация
Номер последовательности участия НомерПосл А T(=5) О  
Доля косвенного участия в последовательности - итого (в процентах) ДоляКосвПослИт А N(18.15) О  
Сведения об участниках последовательности СведУчПосл С   ОМ Состав элемента представлен в таблице 4.17
Сведения об участниках последовательности косвенного участия СвУчПослКосв С   О Состав элемента представлен в таблице 4.18

Таблица 4.17

Сведения об участниках последовательности (СведУчПосл)

Наименование элемента Сокращенное наименование (код) элемента Признак типа элемента Формат элемента Признак обязательности элемента Дополнительная информация
Номер участника последовательности НомерУчПосл А T(=8) О Принимает значение в виде: - УИ-NNNNN
- УР-NNNNN
- УС-NNNNN, где NNNNN - пятизначный порядковый номер;
- МК-00000 для последнего участника в последовательности
Доля прямого участия (в процентах) ДоляУчПрям А N(18.15) Н  
Доля косвенного участия (в процентах) ДоляУчКосв А N(18.15) Н  

Таблица 4.18

Сведения об участниках последовательности косвенного участия (СвУчПослКосв)

Наименование элемента Сокращенное наименование (код) элемента Признак типа элемента Формат элемента Признак обязательности элемента Дополнительная информация
Сведения об иностранной организации СвИО С   НМУ Состав элемента представлен в таблице 4.19
Элемент обязателен при отсутствии элементов <СвРосОрг>, <СведИСБезЮЛ>
Сведения о российской организации СвРосОрг С   НМУ Состав элемента представлен в таблице 4.20
Элемент обязателен при отсутствии элементов <СвИО>, <СведИСБезЮЛ>
Сведения об иностранной структуре без образования юридического лица СведИСБезЮЛ С   НМУ Состав элемента представлен в таблице 4.21
Элемент обязателен при отсутствии элементов <СвИО>, <СвРосОрг>

Таблица 4.19

Сведения об иностранной организации (СвИО)

Наименование элемента Сокращенное наименование (код) элемента Признак типа элемента Формат элемента Признак обязательности элемента Дополнительная информация
Номер последовательности участия НомерПосл А T(=5) О  
Номер участника последовательности НомерУчПосл А T(=8) О Принимает значение в виде УИ-NNNNN, где NNNNN - пятизначный порядковый номер
Наименование иностранной организации (в русской транскрипции) НаимОрг А T(1-1000) О  
Наименование иностранной организации (в латинской транскрипции) НаимОргЛат А T(1-1000) О  
Код государства (территории) регистрации (инкорпорации) СтрРег А T(=3) ОК Типовой элемент <ОКСМТип>.
Принимает значение (цифровой код) в соответствии с Общероссийским классификатором стран мира
Регистрационный номер (номера) в государстве (на территории) регистрации (инкорпорации) или его аналог РегНомер А T(1-100) Н  
Код (коды) налогоплательщика в государстве (на территории) регистрации (инкорпорации) или его аналог КодНПРег А T(1-100) Н  
Адрес в государстве (на территории) регистрации (инкорпорации) АдрСтрРег А T(1-254) Н  

Таблица 4.20

Сведения о российской организации (СвРосОрг)

Наименование элемента Сокращенное наименование (код) элемента Признак типа элемента Формат элемента Признак обязательности элемента Дополнительная информация
Номер последовательности участия НомерПосл А T(=5) О  
Номер участника последовательности НомерУчПосл А T(=8) О Принимает значение в виде УР-NNNNN, где NNNNN - пятизначный порядковый номер
ОГРН ОГРН А T(=13) О Типовой элемент <ОГРНТип>
ИНН ИННЮЛ А T(=10) О Типовой элемент <ИННЮЛТип>
КПП КПП А T(=9) О Типовой элемент <КППТип>
Наименование организации НаимОрг А T(1-1000) О  

Таблица 4.21

Сведения об иностранной структуре без образования юридического лица (СведИСБезЮЛ)

Наименование элемента Сокращенное наименование (код) элемента Признак
типа элемента
Формат элемента Признак обязательности элемента Дополнительная информация
Номер последовательности участия НомерПосл А T(=5) О  
Номер участника последовательности НомерУчПосл А T(=8) О Принимает значение в виде УС-NNNNN, где NNNNN - пятизначный порядковый номер
Организационная форма (код) ОргФорм А N(1) ОК Принимает значение:
1 - фонд |
2 - партнерство |
3 - траст |
4 - товарищество |
5 - иная форма осуществления коллективных инвестиций и (или) доверительного управления
Наименование иностранной структуры (в русской транскрипции) НаимОрг А T(1-1000) О  
Наименование иностранной структуры (в латинской транскрипции) НаимОргЛат А T(1-1000) О  
Наименование и реквизиты документа об учреждении иностранной структуры НаимДокУчр А T(1-200) Н  
Дата учреждения (регистрации) иностранной структуры ДатаУчрИС А T(=10) О Типовой элемент <ДатаТип>.
Дата в формате ДД.ММ.ГГГГ
Код страны, в которой учреждена (зарегистрирована) иностранная структура СтрРег А T(=3) ОК Типовой элемент <ОКСМТип>.
Принимает значение (цифровой код) в соответствии с Общероссийским классификатором стран мира
Регистрационный номер (иной идентификатор) иностранной структуры в государстве учреждения (регистрации) или его аналог РегНомер А T(1-100) Н  
Иные сведения, идентифицирующие иностранную структуру СвИденИС А T(1-1000) Н  

Таблица 4.22

Адрес за пределами Российской Федерации (АдрИноТип)

Наименование элемента Сокращенное наименование (код) элемента Признак типа элемента Формат элемента Признак обязательности элемента Дополнительная информация
Код страны КодСтр А T(=3) ОК Типовой элемент <ОКСМТип>.
Принимает значение (цифровой код) в
соответствии с Общероссийским классификатором стран мира
Адрес места жительства в стране постоянного проживания иностранного гражданина (лица без гражданства) АдрТекст А T(1-255) О  

Таблица 4.23

Сведения о документе, удостоверяющем личность (УдЛичнФЛТип)

Наименование элемента Сокращенное наименование (код) элемента Признак типа элемента Формат элемента Признак обязательности элемента Дополнительная информация
Код вида документа, удостоверяющего личность КодВидДок А T(=2) ОК Типовой элемент <СПДУЛТип>.
Заполняется в соответствии с приложением N 2 "Коды видов документов, удостоверяющих личность физического лица" к Порядку заполнения формы сведений о контролирующих лицах международной компании
Серия и номер документа, удостоверяющего личность СерНомДок А T(1-25) О  
Дата выдачи документа, удостоверяющего личность ДатаДок А T(=10) О Типовой элемент <ДатаТип>.
Дата в формате ДД.ММ.ГГГГ
Наименование органа, выдавшего документ, удостоверяющий личность ВыдДок А T(1-255) О  

Таблица 4.24

Фамилия, имя, отчество (ФИОТип)

Наименование элемента Сокращенное наименование (код) элемента Признак типа элемента Формат элемента Признак обязательности элемента Дополнительная информация
Фамилия Фамилия А T(1-60) О  
Имя Имя А T(1-60) О  
Отчество Отчество А T(1-60) Н  

Приложение N 4
к приказу ФНС России
от 05.06.2019 N ММВ-7-3/279@

ПОРЯДОК ПРЕДСТАВЛЕНИЯ СВЕДЕНИЙ О КОНТРОЛИРУЮЩИХ ЛИЦАХ МЕЖДУНАРОДНОЙ КОМПАНИИ В ЭЛЕКТРОННОЙ ФОРМЕ

I. Общие положения

1. Настоящий Порядок представления сведений о контролирующих лицах международной компании в электронной форме (далее - Порядок) определяет общие правила представления в налоговые органы Сведений о контролирующих лицах международной компании (далее - Сведения) в электронной форме по телекоммуникационным каналам связи с применением усиленной квалифицированной электронной подписи для применения участниками информационного обмена (международными компаниями, их представителями, налоговыми органами, а также операторами электронного документооборота, обеспечивающими обмен открытой и конфиденциальной информацией по телекоммуникационным каналам связи в рамках электронного документооборота (далее - операторы электронного документооборота)).

2. В процессе электронного документооборота при представлении Сведений в налоговый орган по телекоммуникационным каналам связи также участвуют технологические электронные документы:

1) подтверждение даты отправки электронного документа по формату согласно приложению N 1 к приказу ФНС России от 19.10.2018 N ММВ-7-6/602@ "Об утверждении форматов документов, необходимых для обеспечения электронного документооборота в отношениях, регулируемых законодательством Российской Федерации о налогах и сборах" (зарегистрирован Министерством юстиции Российской Федерации 11.01.2019, регистрационный номер 53294) (далее - Приказ ФНС России от 19.10.2018 N ММВ-7-6/602@);

2) квитанция о приеме электронного документа по формату согласно приложению N 2 к Приказу ФНС России от 19.10.2018 N ММВ-7-6/602@;

3) уведомление об отказе в приеме электронного документа по формату согласно приложению N 3 к Приказу ФНС России от 19.10.2018 N ММВ-7-6/602@;

4) извещение о получении электронного документа по формату согласно приложению N 4 к Приказу ФНС России от 19.10.2018 N ММВ-7-6/602@. Извещение о получении электронного документа по телекоммуникационным каналам связи формируется на каждый документ и технологический электронный документ из указанных в подпунктах 1 - 3 настоящего пункта;

5) информационное сообщение о представительстве в отношениях, регулируемых законодательством о налогах и сборах, в электронной форме по формату согласно приложению N 5 к Приказу ФНС России от 19.10.2018 N ММВ-7-6/602@.

3. При представлении в налоговый орган Сведений и получении от налогового органа квитанции о приеме в электронной форме по телекоммуникационным каналам связи международная компания не направляет в налоговый орган Сведения на бумажном носителе.

4. Участники информационного обмена обеспечивают хранение всех отправленных и принятых Сведений и технологических электронных документов с усиленной квалифицированной электронной подписью и квалифицированных сертификатов ключей проверки электронной подписи, применявшихся для формирования усиленной квалифицированной электронной подписи в указанных Сведениях и технологических электронных документах.

5. Участники информационного обмена не реже одного раза в течение рабочего дня проверяют поступление Сведений и технологических электронных документов.

6. Направление и получение Сведений в электронной форме по телекоммуникационным каналам связи допускается при обязательном использовании сертифицированных средств усиленной квалифицированной электронной подписи, позволяющих идентифицировать владельца квалифицированного сертификата ключа проверки электронной подписи, а также установить отсутствие искажения информации, содержащейся в указанных Сведениях.

7. Квалифицированные сертификаты ключей проверки электронной подписи участникам информационного обмена выдаются организациями, которые выпускают квалифицированные сертификаты ключей проверки электронной подписи для использования их в информационных системах общего пользования в соответствии с Федеральным законом от 06.04.2011 N 63-ФЗ "Об электронной подписи" (Собрание законодательства Российской Федерации, 2011, N 15, ст. 2036; 2016, N 26 (ч. 1), ст. 3889).

8. Направление Сведений в электронной форме по телекоммуникационным каналам связи осуществляется в зашифрованном виде.

9. Датой представления Сведений в налоговый орган в электронной форме по телекоммуникационным каналам связи считается дата, зафиксированная в подтверждении даты отправки.

10. Сведения считаются принятыми налоговым органом, если международной компании поступила квитанция о приеме, подписанная усиленной квалифицированной электронной подписью налогового органа.

11. Датой получения Сведений налоговым органом в электронной форме по телекоммуникационным каналам связи считается дата, указанная в квитанции о приеме.

12. Сведения не считаются принятыми налоговым органом:

1) в случае представления международной компанией (представителем) Сведений в налоговый орган, в компетенцию которого не входит прием этих Сведений;

2) в случае если Сведения не соответствуют утвержденному формату;

3) в случае отсутствия в Сведениях усиленной квалифицированной электронной подписи руководителя организации - международной компании, уполномоченного представителя международной компании или несоответствия усиленной квалифицированной электронной подписи руководителя организации - международной компании, уполномоченного представителя международной компании.

II. Процедуры представления Сведений в электронной форме по телекоммуникационным каналам связи

13. Международной компанией формируются Сведения в электронной форме, подписываются усиленной квалифицированной электронной подписью и представляются по телекоммуникационным каналам связи в налоговый орган по месту постановки на учет.

14. Международная компания в течение следующего рабочего дня после отправки Сведений в электронной форме по телекоммуникационным каналам связи должна получить:

1) подтверждение даты отправки;

2) квитанцию о приеме (уведомление об отказе в приеме), подписанную усиленной квалифицированной электронной подписью налогового органа.

При получении уведомления об отказе в приеме международная компания устраняет указанные в этом уведомлении ошибки и повторяет процедуру представления Сведений.

15. При получении Сведений в электронной форме по телекоммуникационным каналам связи и отсутствии оснований для отказа в приеме указанных Сведений налоговый орган в течение одного рабочего дня с момента их получения формирует квитанцию о приеме, подписывает ее усиленной квалифицированной электронной подписью и направляет международной компании.

При наличии оснований для отказа в приеме Сведений налоговый орган формирует уведомление об отказе в приеме, подписывает усиленной квалифицированной электронной подписью и направляет его международной компании.

16. Оператор электронного документооборота:

1) фиксирует дату представления Сведений и формирует подтверждение даты отправки;

2) подписывает подтверждение даты отправки своей усиленной квалифицированной электронной подписью и высылает его одновременно участникам информационного обмена. Подтверждение направляется оператором электронного документооборота налоговому органу вместе со Сведениями в электронной форме по телекоммуникационным каналам связи.