Терминологическая работа. Принципы и методы. ГОСТ р ИСО 704-2010

(утв. Приказом Росстандарта от 21.12.2010 N 879-СТ)
Редакция от 21.12.2010 — Действует с 01.09.2011

НАЦИОНАЛЬНЫЙ СТАНДАРТ РОССИЙСКОЙ ФЕДЕРАЦИИ

ТЕРМИНОЛОГИЧЕСКАЯ РАБОТА

ПРИНЦИПЫ И МЕТОДЫ

Terminology work. Principles and methods

ГОСТ Р ИСО 704-2010

Дата введения
1 сентября 2011 года

Предисловие

Цели и принципы стандартизации в Российской Федерации установлены Федеральным законом от 27 декабря 2002 г. N 184-ФЗ "О техническом регулировании", а правила применения национальных стандартов Российской Федерации - ГОСТ Р 1.0-2004 "Стандартизация в Российской Федерации. Основные положения"

Сведения о стандарте

1 ПОДГОТОВЛЕН Научно-техническим центром "ИНТЕК" на основе собственного аутентичного перевода на русский язык международного стандарта, указанного в пункте 4

2 ВНЕСЕН Техническим комитетом по стандартизации ТК 100 "Стратегический и инновационный менеджмент"

3 УТВЕРЖДЕН И ВВЕДЕН В ДЕЙСТВИЕ Приказом Федерального агентства по техническому регулированию и метрологии от 21 декабря 2010 г. N 879-ст

4 Настоящий стандарт идентичен международному стандарту ИСО 704:2009 "Терминологическая работа. Принципы и методы" (ISO 704:2009 "Terminology work - Principles and methods").

При применении настоящего стандарта рекомендуется использовать вместо ссылочных международных стандартов соответствующие национальные стандарты Российской Федерации, сведения о которых приведены в дополнительном приложении ДА

5 ВВЕДЕН ВПЕРВЫЕ

Информация об изменениях к настоящему стандарту публикуется в ежегодно издаваемом информационном указателе "Национальные стандарты", а текст изменений и поправок - в ежемесячно издаваемых информационных указателях "Национальные стандарты". В случае пересмотра (замены) или отмены настоящего стандарта соответствующее уведомление будет опубликовано в ежемесячно издаваемом информационном указателе "Национальные стандарты". Соответствующая информация, уведомление и тексты размещаются также в информационной системе общего пользования - на официальном сайте Федерального агентства по техническому регулированию и метрологии в сети Интернет

Введение

Терминологические принципы и методы, изложенные в настоящем стандарте, основаны на современном мышлении и практике терминоведения.

Терминоведение является многодисциплинарным видом деятельности и пользуется поддержкой ряда научных дисциплин (таких, как логика, теория познания, философия науки, лингвистика, информатика и наука о мышлении) при изучении понятий и их представлении в специальных языках. Оно сочетает элементы многих теоретических принципов, имеющих отношение к описанию, упорядочению и передаче знаний.

Терминологическая работа, проводимая на основе настоящего стандарта, касается терминологии, используемой для общения на человеческом языке. Целью терминологической работы, как описано в настоящем стандарте, являются прояснение и стандартизация понятий и терминологии для общения между людьми. Терминологическая работа может быть использована в качестве отправной точки для информационного моделирования и моделирования данных, но настоящий стандарт не распространяется на эти области.

Предназначение настоящего стандарта заключается в стандартизации некоторых положений, существенных для качества терминологической работы, с тем чтобы ими можно было руководствоваться в различных областях стандартизации. В соответствии с существующей тенденцией в стандартизации на обеспечение руководящих принципов настоящий стандарт призван стандартизировать существенные элементы терминологической работы. Главная цель настоящего стандарта заключается в создании общей структуры мышления и объяснения, как это мышление должно быть применено организацией или группой лиц.

Кроме того, имеется намерение оказать помощь тем, кто вовлечен в менеджмент работ по терминологии. Единые принципы и методы следует соблюдать не только при операциях с терминологической информацией, но и при планировании и принятии решения в области управления массивом терминологии. Основные, но не все виды операций таковы:

- идентификация понятий и отношений между понятиями;

- анализ и построение систем понятий на основе идентифицированных понятий и отношений между понятиями;

- установление форм представления систем понятий посредством диаграмм понятий;

- построение определений понятий;

- присвоение обозначений (предпочтительно терминов) каждому понятию на одном или более языках;

- запись и представление терминологических данных в основном в печатном или электронном виде (терминография).

Предметы, понятия, обозначения и определения являются основными элементами терминоведения и поэтому составляют основу настоящего стандарта. Предметы воспринимаются, представляются и абстрагируются в понятиях, которые в специальном языке представлены обозначениями и описываются определениями. Массив обозначений, присущих одному специальному языку, составляет терминосистему специальной предметной области.

Условные обозначения и соглашения

В настоящем стандарте в части, касающейся английского языка, термин "terminology work = терминоведение", используемый в единственном числе и без артикля, обозначает область знаний, в то время как термин "terminologies = терминосистемы" во множественном числе или с артиклем означает набор обозначений конкретной предметной области, например "законодательная терминология".

В целях достижения однозначного понимания предметов, понятий, определений и обозначений в настоящем стандарте использованы следующие условные вербальные обозначения:

- предметы:

- воспринимаются или представляются;

- абстрагируются или концептуализируются понятиями;

- понятия:

- отражают или соответствуют множеству предметов;

- представлены или выражены языковыми средствами с помощью обозначений или определений;

- организованы в виде систем понятий;

- обозначения (термины, наименования или символы):

- обозначают или представляют понятие;

- присваиваются понятию;

- определения:

- определяют или описывают понятие.

Чем сложнее система понятий, тем целесообразнее прояснить связи между понятиями путем их формального или графического представления. Связи между понятиями могут быть формально представлены в виде перечня. Такое представление, используемое в настоящем стандарте, имеет вид пронумерованного и структурированного отступами перечня с точкой (.) для родовых отношений и тире (-) для партитивных отношений, как это проиллюстрировано ниже:

Графические изображения, используемые в настоящем стандарте, являются наиболее типичными. Использование нотаций унифицированного языка моделирования UML для терминологических работ описано в ИСО/ТО 24156.

В настоящем стандарте использованы следующие виды соглашений:

- термины, содержащиеся в ИСО 1087-1, представлены курсивом;

- понятия выделены одинарными кавычками;

- обозначения (термины, наименования или символы) представлены полужирным шрифтом;

- признаки подчеркнуты;

- примеры приведены в рамках.

Необходимо отметить, что примеры, приведенные в настоящем стандарте, выбраны и упрощены в целях большей наглядности. При переводе на другие языки, возможно, будут нужны другие примеры для более точной иллюстрации.

1 Область применения

Настоящий стандарт устанавливает и гармонизирует основные принципы и методы разработки и составления терминосистем в рамках и вне рамок стандартизации. Настоящий стандарт описывает связи между предметами, понятиями и их представление с помощью терминосистем. Он также устанавливает основные принципы, управляющие образованием обозначений и построением определений. Полное и доскональное понимание этих принципов требует определенного опыта в области терминоведения. Установленные в настоящем стандарте принципы носят общий характер и применимы к терминологической работе в научной, технической, административной и других областях знаний.

Настоящий стандарт не содержит правил оформления международных терминологических стандартов, которые установлены в ИСО 10241.

2 Нормативные ссылки

В настоящем стандарте использованы нормативные ссылки на следующие стандарты, которые необходимо учитывать при использовании настоящего стандарта. В случае ссылок на документы, у которых указана дата утверждения, необходимо пользоваться только указанной редакцией. В случае, когда дата утверждения не приведена, следует пользоваться последней редакцией ссылочных документов, включая любые поправки и изменения к ним.

ИСО 1087-1 Терминологическая работа. Словарь. Часть 1. Теория и применение (ISO 1087-1, Terminology work. Vocabulary. Part 1. Theory and application)

3 Термины и определения

В настоящем стандарте применены термины с соответствующими определениями, содержащиеся в ИСО 1087-1.

3.1 условное определение (stipulative definition): Получено путем адаптации лексического определения к конкретной ситуации для достижения заданной цели, не предназначено для стандартного использования.

3.2 определение путем показа (ostensive definition): Демонстрационное определение выявляет один или несколько представительных объектов в объеме данного понятия.

3.3 специализированное понятие (specialized concept): Отражает особые или технические знания в области рассматриваемого предмета.

3.4 терминологический ресурс; сбор терминологических данных (СТД) [terminological resource; terminological data collection (TDC)]: Текстовый ресурс или ресурс данных, состоящий из терминологических элементов.

Примечание - Адаптированную форму см. в ИСО 26162.

3.5 терминологический продукт (terminology product): Продукт, поддерживающий использование особого языка или области терминологии.
Примечание - Продукты, поддерживающие использование особого языка, относятся к словарям, базам данных и т.п. Предназначены для распространения специализированной терминологии. Продукты, поддерживающие использование области терминологии, относятся к журналам, методическим указаниям, инструкциям и т.д.

[ИСО 22128:2008, статья 3.13]
3.6 терминографический продукт (terminografical product): Терминологический продукт, включающий набор обозначений и терминологической (лингвистической) информации для поддержки использования особого языка.
[ИСО 22128:2008, статья 3.9]

4 Предметы

Для целей настоящего стандарта предмет означает все, что можно воспринимать или представлять. Некоторые предметы, конкретные предметы, такие, как машина, бриллиант или река, следует рассматривать в качестве материальных предметов; другие предметы, такие явления, как финансовое планирование, сила тяжести, текучесть или коэффициент преобразования, следует рассматривать как нематериальные или абстрактные предметы; третьи следует рассматривать как чисто воображаемые, например единорог, философский камень или литературный герой. В ходе создания терминосистем следует избегать философских дискуссий о том, существует ли в реальности тот или иной предмет, и этот вопрос не затронут в настоящем стандарте. Предполагается, что предметы существуют, и все внимание сосредоточено на том, как обращаться с предметами в целях общения.

Объекты описаны и идентифицированы по их свойствам (см. пример на рисунке в 5.4.1), но ни свойства специфических объектов, ни сами объекты не включены в состав терминологических ресурсов.

5 Понятия

5.1 Природа понятий в терминоведении

При общении не каждый отдельно взятый в мире предмет выделяется и получает наименование. Вместо этого посредством наблюдения и абстрагирования, называемого концептуализацией, предметы подразделяются на мысленные конструкции или единицы мышления, называемые понятиями, которые передаются различными формами общения (предмет -> понятие -> сообщение). Настоящий стандарт распространяется не на все понятия, существующие в языке, а только на те, которые представлены в терминосистемах. В терминоведении понятия рассматриваются как мысленные отображения предметов в рамках специализированного контекста или профессиональной области.

Не следует путать понятия с абстрактными и воображаемыми предметами (и конкретные, и абстрактные, и воображаемые предметы рассматриваются и концептуализируются мышлением, а затем понятию, а не самому предмету присваивается обозначение). В настоящем стандарте устанавливается связь между предметом, его обозначением и определением посредством понятия, являющегося высшим уровнем абстракции.

Создание терминосистемы требует понимания той концептуализации, на которой основаны знания в отдельной предметной области. Поскольку терминосистемы всегда имеют дело со специальным языком конкретной области знания, понятие следует рассматривать не только как единицу мышления, но и как единицу знания.

Понятия в контексте специального языка предметной области могут быть выражены различными формами человеческого общения в соответствии с используемой системой. В естественном языке понятия могут принимать форму терминов, наименований, определений или другие языковые формы; в искусственном языке они могут принимать форму кодов или формул, тогда как в графике они могут принимать форму ярлыков, картинок, диаграмм или других графических форм. Понятия могут также выражаться человеческим телом: языком жестов, выражениями лица или движениями тела. В настоящем стандарте не рассмотрено выражение понятий языком жестов и тела.

Понятия описаны и идентифицированы по их характеристикам (см. 5.4.2, пример 2).

5.2 Общие понятия

Когда понятие относится или соответствует двум или более предметам, которые образуют группу с помощью общих свойств, оно называется общим понятием, и в специальных языках его обозначение принимает форму термина (например, дискета, ликвидность, фонд денежного рынка и т.д.) или символа (, W, $).

5.3 Единичные понятия

Когда понятие относится только к одному предмету, оно называется единичным понятием и представлено в специальном языке наименованием (например, Соединенные Штаты, Интернет, Всемирная паутина)

или символом (например Африка; статуя Свободы). Наименования относятся к индивидуальным понятиям. Они включают имена, заголовки и другие подобные формы. Они должны отличаться от терминов, относящихся к общим понятиям.

Это означает, что каждый уникальный объект нужно рассматривать как индивидуальное понятие. Если какое-либо индивидуальное понятие представляет собой наименование, образованное соединенными сущностями, то его следует рассматривать как индивидуальное понятие, даже когда соединенные слова или термины обычно содержат более одного понятия.

Пример - Наименование, состоящее из нескольких соединенных имен, в котором пропуск заглавного слова можно рассматривать как отдельное индивидуальное понятие. Например, единое целое, содержащее X частей, как в случае с Северной, Центральной и Южной Америками (отдельный регион, содержащий упомянутые три части), может быть противопоставлено трем наименованиям 'Северная Америка', 'Центральная Америка' и 'Южная Америка', которые рассматривают как три отдельных индивидуальных понятия.
Наименование, состоящее из нескольких соединенных имен с присоединенными модификаторами, может быть интерпретировано как одна сущность, оно является индивидуальным понятием. Например, Комиссию Канады по радио и телевидению и телекоммуникациям можно интерпретировать как одну сущность, а не две, то есть это не две комиссии: 'Комиссия Канады по радио и телевидению' и 'Комиссия Канады по телекоммуникациям'. Аналогично 'Центр научного здравоохранения для г. Саннибрук и женских колледжей'.

Индивидуальное понятие, входящее в родовую систему понятий, не может подразделяться далее, в то время как индивидуальное понятие в разделимой системе понятий может подразделяться на части (см. 5.5.2.2.2 и 5.5.2.3.2).

5.4 Признаки

5.4.1 Природа признаков

Формирование понятий играет центральную роль в организации человеческого знания, поскольку они являются средством описания предметов и их объединения в значимые единицы конкретной области. Предметы, воспринимаемые как имеющие одни и те же свойства, объединяются в единицы мышления. Если схожие предметы или в виде исключения отдельный предмет рассматриваются в качестве значимой единицы мышления в какой-либо области человеческого знания, свойства этого предмета или общие свойства группы схожих предметов абстрагируются как признаки, объединенные в группу, формирующую понятие.

Таким образом, объекты в реальном мире идентифицируются своими свойствами. Объекты абстрагируются в понятия, а свойства абстрагируются в характеристики, определяющие понятия. Абстрагирование - это процесс выделения совокупности общих признаков индивидуального набора объектов и на этой основе формирования понятия для указанного набора объектов. Характеристики являются спецификаторами, они сужают значение главного понятия (см. 5.5.2.1). Необходимо отметить, что "характеристика" является лингвистическим понятием, которое не следует путать с понятием "свойство" из области информационных технологий (ИТ).

Пример -

Отношения между данными четырьмя понятиями поясняются ниже следующими утверждениями:

- каждый объект имеет одно или несколько свойств;

- каждое свойство подобного вида абстрагируется в одну характеристику;

- каждая характеристика является частью одного или нескольких понятий;

- каждое понятие образует одну или несколько характеристик;

- каждый объект абстрагируется в одно или несколько понятий.

5.4.2 Терминологический анализ

Признаки группируются в понятия по-разному в разных культурах, областях или научных школах. Создание однозначных групп признаков отражается в специальном языке некоторым обозначением (то есть термином, наименованием или символом). Поскольку обозначение не присваивается каждому единичному предмету, терминологический анализ не может проводиться, пока рассматриваемый специфичный предмет не будет соответствовать понятию, представленному посредством обозначения или определения. Поэтому методология, используемая при анализе терминологии, требует:

- идентификации контекста или рассматриваемой предметной области;

- идентификации свойств предметов в рамках предметной области;

- определения тех свойств, которые абстрагируются в признаки;

- группирования признаков для образования понятий;

- приписывания обозначений.

Необходимо также отметить, что указанные свойства, используемые для формулировки свойств, описывающих объект, и характеристики, формирующие понятия, обозначают в себе понятия, иногда находящиеся внутри той же специализированной области, а иногда нет. Может оказаться полезным приступить к анализу с указанными понятиями, соответствующими конкретному объекту, по той причине, что характеристики абстрагируются легче при условии, что указанные свойства объекта могут физически наблюдаться или исследоваться.

Рассуждая абстрактно, терминологический анализ следует начинать с объекта рассматриваемой предметной области в контексте с указанным объектом. Свойства должны приписываться только объекту. Разработчик терминологии начинает с анализа текстов умозаключений, относящихся к объекту, чтобы посмотреть их обозначения в языке. Проведя анализ некоторого количества текстов умозаключений, разработчик терминологии может достигнуть понимания свойств разнообразных референтов в различных текстах умозаключений, чтобы определить указанные свойства, которые могут быть абстрагированы как характеристики, в противоположность тем свойствам, которые являются уникальными для индивидуального объекта и, следовательно, не могут быть представлены как характеристики.

Пример 1 -

Заданный объект, имеющий следующий вид, обладает особыми свойствами:
- устройство; - устройство; - устройство;
- кремовый; - голубой и серый; - черно-серый;
- водится рукой по твердой плоской поверхности; - водится рукой по твердой плоской поверхности; - водится рукой по твердой плоской поверхности;
- имеет шарик на днище; - имеет шарик на днище; - имеет шарик на днище;
- имеет три клавиши; - имеет две клавиши; - имеет две клавиши;
- имеет провод для соединения с компьютером; - имеет провод для соединения с компьютером; - имеет провод для соединения с компьютером;
- ролики фиксируют положение шарика; - ролики фиксируют положение шарика; - ролики фиксируют положение шарика;
- шарик управляет движением курсора на экране компьютера. - шарик управляет движением курсора на экране компьютера. - шарик управляет движением курсора на экране компьютера.

Если объекты в примере 1 понятийно связаны (концептуализируются) с областью компьютерной техники (hardware), эти конкретные объекты признаются относящимися к набору объектов, которые понятийно связаны с механической мышью. В процессе установления концептуальной связи свойства всех объектов в категории абстрагируются в характеристики, другими словами, свойства объектов преобразуются в общие понятия, применимые ко всему набору, а не к индивидуальным объектам, как показано в примере 2.

Для облегчения этого анализа свойства объектов могут быть сгруппированы в такие категории, как часть, функция, композиция, цвет, форма, операция, расположение. Категории, соответствующие предметной области, могут быть найдены из ссылочных работ и энциклопедий, но любой список следует использовать гибко, в предположении, что, вероятно, могут понадобиться дополнительные категории для адекватного представления всех свойств. Для практических целей рекомендуется начать с одного из наиболее типичных образцов. Идентификация характеристик должна быть основана на специальном знании области, а это часто требует проведения исследований. Опытные терминологи, для которых рассматриваемые понятия понятны и просты, могут сразу переходить к идентификации характеристик.

Ниже дан пример предварительного анализа понятия "механическая мышь". Анализ понятий, описывающих нефизические объекты, например "банкротство", проводится по той же схеме.

Пример 2 -

Понятие: абстрагирование основано на рассмотрении устройства любой механической мыши
Обозначение (термин): механическая мышь
Свойства объекта 1 Свойства объекта 2 Свойства объекта 3 Характеристики
водится рукой по твердой плоской поверхности водится рукой по твердой плоской поверхности водится рукой по твердой плоской поверхности водится рукой по твердой плоской поверхности
имеет шарик на днище имеет шарик на днище имеет шарик на днище имеет шарик на днище
имеет три клавиши имеет две клавиши имеет три клавиши имеет по крайней мере одну клавишу
имеет провод для соединения с компьютером имеет провод для соединения с компьютером имеет провод для соединения с компьютером имеет провод для соединения с компьютером
ролики фиксируют положение шарика ролики фиксируют положение шарика ролики фиксируют положение шарика имеет ролики (механические датчики), фиксирующие положение шарика
кремовый голубой черный окрашенный
Примечание - Данная характеристика наследуется от главного понятия на очень высоком уровне, например, понятие 'физический объект'.

Отметим, что при выборе свойств и характеристик необходимо держать в голове указанные цели, так как количество свойств, отличающих один объект от другого, фактически бесконечно. Так, например, на корпусе компьютерной мыши всегда указано место изготовления как характеристика, которую необходимо принимать во внимание. Точно так же опытный разработчик терминологии должен четко представлять возможные требования к изделию.

5.4.3 Содержание понятия (интенсионал) и объем понятия (экстенсионал)

Набор признаков, которые совместно формируют понятие, называется содержанием понятия (интенсионалом). Предметы, рассматриваемые в качестве группы, входящей в понятие, являются объемом понятия (экстенсионалом). Содержание понятия и объем понятия взаимозависимы. Например, признаки, составляющие содержание понятия 'оптическая мышь', определяют объем понятия, т.е. те предметы, которые считаются оптическими мышками, и наоборот.

5.4.4 Характеристики совместного использования и разграничивающие характеристики

После идентификации характеристик, составляющих сущность понятия, выполняется следующий шаг терминологического анализа. Каждая характеристика изучаемого понятия должна анализироваться в контексте родственных понятий соответствующей системы понятий. Сходства понятий указываются характеристиками совместного использования; различия понятий указываются разграничивающими характеристиками (см. 5.5.2.2.1, пример 4). Характеристика разграничивает два понятия, если она отличает одно понятие от другого. Одни и те же характеристики понятий могут быть разграничивающими по отношению к одному родственному понятию, но могут быть и характеристиками совместного использования по отношению к другому родственному понятию. Анализ степени близости и отличия понятий выполняется путем идентификации уникального набора характеристик, типизирующих данное понятие. Спецификация указанной уникальной комбинации характеристик определяет место рассматриваемого понятия в сети родственных понятий с подобными или различными характеристиками. Соотношения между понятиями используются для определения базовой структуры системы понятий (см. 5.6). Определение понятия требует знания характеристик, используемых для разработки системы понятий.

5.4.5 Необходимые, достаточные и существенные характеристики

В некоторых областях, например в информационных технологиях и логических схемах, устанавливается различие между необходимыми, достаточными и существенными характеристиками. Если данные различия не используются непосредственно при разработке терминологии, то их все-таки следует принимать к сведению.

Необходимые характеристики учитываются для всех объектов, включаемых в объем понятия, то есть они соответствуют тем свойствам, которые все объекты должны иметь в указанном объеме.

Пример 1 - Рассмотрим понятие "прямоугольный треугольник со сторонами 3, 4 и 5 см". Для всех объектов (в рассматриваемом объеме данного понятия) все характеристики, указанные ниже, обязательно имеют место, то есть все объекты имеют соответствующие свойства. Это есть необходимые характеристики понятий.
Характеристики Свойства любого объекта в объеме понятия
Длина одного катета: 3 см Длина одного катета: 3 см
Длина другого катета: 4 см Длина другого катета: 4 см
Длина гипотенузы: 5 см Длина гипотенузы: 5 см
Примечание - Для всех прямоугольных треугольников выполняется теорема Пифагора:

,

где a, b и c - стороны треугольника. Следовательно, одну сторону всегда можно рассчитать по двум другим, и, следовательно, здесь любых двух характеристик достаточно для определения уникального понятия. Отметим, что здесь могут быть даны три различных определения, вместе с тем понятие остается уникальной комбинацией характеристик, перечисленных выше.

Достаточная характеристика - это одна из множества характеристик, определяющих, принадлежит ли указанный объект данному объему понятия. Достаточная характеристика необязательно должна соответствовать всем объектам в указанном объеме понятия. При этом любой объект, обладающий свойством, соответствующим данной характеристике в указанном множестве, принадлежит рассматриваемому объему понятия.

Пример 2 - Любой объект, обладающий свойством, соответствующим характеристикам дала жизнь ребенку и является человеком, принадлежит объему понятия "женщина", при этом не все женщины имеют детей.

Примечание - Так как достаточные характеристики необязательно соответствуют всем объектам в рассматриваемом объеме понятия, они не могут быть использованы для определения данного понятия.

Существенная характеристика - это одна из множества характеристик, которые являются как необходимыми, так и достаточными для определения объема понятия.

Пример 3 - В настоящее время свойство быть "четвертым июля" является необходимым и достаточным для объекта, принадлежащего объему понятия "День независимости Соединенных Штатов Америки".

Отличие между необходимыми, достаточными и существенными характеристиками имеет связь с идентификацией объема понятия. Разработка терминологии касается сущности и обозначения понятий. В данном контексте необходимые, достаточные и существенные характеристики не используются.

5.5 Отношения между понятиями

5.5.1 Виды отношений между понятиями

Понятия не являются изолированными единицами мышления, они всегда связаны между собой. Процесс нашего мышления постоянно создает и уточняет отношения между понятиями независимо от их официального признания. Говорят, что ряд понятий, структурированных в соответствии со связями между ними, образуют понятийную (концептуальную) систему.

При формировании понятий в виде системы понятий необходимо принимать во внимание область знания, к которой относится понятие, а также учитывать ожидания и цели предполагаемых пользователей. Предметная область устанавливает границы, в рамках которых находится понятийное поле, а также множество связанных, но не структурированных понятий.

Пример - Если задачей является сбор и компиляция терминологии координатных компьютерных устройств, то наш пример 'механическая мышь' будет составлять часть области понятия, рассматривающей понятие мыши, концептуализированное разработчиками предметной области компьютерных устройств.

Примечание - Понятие мыши вне предметной области компьютерных устройств (например, полевая мышь или лабораторная мышь) не рассматривается.

Для построения системы понятий необходимо изучить и сравнить между собой понятия данного понятийного поля. В терминологической деятельности при создании системы понятий должны использоваться, как минимум, следующие отношения:

- иерархические отношения:

- родовые отношения;

- партитивные отношения;

- ассоциативные отношения.

Система понятий (понятийная система) представляется графически диаграммами понятий.

5.5.2 Иерархические отношения

5.5.2.1 Виды иерархических отношений

При иерархических отношениях понятия организуются по различным уровням, и суперординатное (вышестоящее) понятие включает, как минимум, одно субординатное (нижестоящее) понятие. Суперординатные понятия могут быть подразделены в соответствии с более чем одним критерием подразделения (то есть их можно рассматривать под более чем одним направлением), и в этом случае результирующую систему понятий называют многоразмерной. Субординатные понятия, находящиеся на одном уровне и следующие одному и тому же критерию подразделения, называются координатными понятиями. Понятия являются суперординатными, субординатными или координатными не сами по себе, а всегда по отношению друг к другу в одной иерархической системе.

В настоящем стандарте использованы два вида иерархических отношений:

- родовые отношения;

- партитивные отношения.

5.5.2.2 Родовые отношения

5.5.2.2.1 Родовые связи и общие понятия

В соответствии с разделом 5.4.2 характеристики, ассоциированные с понятием, образуют его сущность. Все объекты, включенные во множество объектов, ассоциированных с понятием, образуют его объем. Родовые отношения существуют между двумя понятиями, когда сущность подчиненного понятия включает сущность главного понятия плюс по крайней мере одну дополнительную разграничивающую характеристику. Например, сущность понятия 'механическая мышь' включает понятие 'компьютерная мышь' плюс разграничивающую характеристику наличие роликов (механических датчиков) для определения положения шарика (см. пример 2).

В родовых отношениях отношение включения между объемами двух понятий является обратным, то есть объем главного понятия включает соответствующее подчиненное понятие. Например, объем понятия "компьютерная мышь" включает понятие "механическая мышь", так как некоторые объекты, классифицированные как компьютерная мышь, могут быть также классифицированы и как механическая мышь.

Главное понятие в родовых соотношениях называется родовым понятием, а подчиненное понятие называется особым понятием.

Важной особенностью родовых соотношений является принцип наследственности: если понятие B (например, "механическая мышь") является особым понятием для родового понятия (например, "компьютерная мышь"), то понятие B наследует все характеристики понятия A. Принцип наследственности представляет собой способ испытаний и проверки достоверности родовых соотношений (см. пример 3). Придерживаясь метафоры, подразумеваемой понятием наследственности, родовое понятие часто называют родительским, особые понятия - дочерними, а координатные понятия - сестринскими.

Если документирование характеристик ассоциировано с понятиями, то вместо избыточного перечисления унаследованных характеристик для подчиненных понятий их следует вносить в список только с родовыми понятиями. Для особых понятий допускается учитывать только дополнительные характеристики, разграничивающие особые понятия и родовые понятия (ближние координатные понятия). Унаследованные характеристики могут быть получены на уровне, расположенном выше рассматриваемой системы понятий.

Пример 1 -

На диаграмме понятия ниже понятие "компьютерная мышь" является особым понятием по отношению к родовому понятию "координатное устройство". Аналогично, понятия "механическая мышь", "оптико-механическая мышь" и "оптическая мышь" являются особыми понятиями по отношению к родовому понятию "компьютерная мышь". Каждое координатное понятие ("механическая мышь", "оптико-механическая мышь" и "оптическая мышь") имеет родовое соотношение с родовым понятием "компьютерная мышь".

Сравнение характеристик понятия с родственными понятиями (родовыми, координатными и особыми) может потребовать уточнения и усовершенствования сущности.

Пример 2 -

Сравнение характеристик понятия 'механическая мышь' с родственными понятиями примера 3
Использование водится по РАЗГРАНИЧИВАЮЩАЯ по отношению к родовому понятию "координатное устройство", УНАСЛЕДОВАННАЯ для родового понятия "компьютерная мышь" и СОВМЕСТНО ИСПОЛЬЗУЕМАЯ с координатными понятиями "оптико-механическая мышь" и "оптическая мышь".
Состав имеет шарик на днище СОВМЕСТНО ИСПОЛЬЗУЕМАЯ с координатным понятием "оптико-механическая мышь", РАЗГРАНИЧИВАЮЩАЯ по отношению ко всем другим рассматриваемым понятиям.
Состав имеет по крайней мере одну клавишу РАЗГРАНИЧИВАЮЩАЯ по отношению к родовому понятию "координатное устройство", УНАСЛЕДОВАННАЯ от родового понятия "компьютерная мышь" и СОВМЕСТНО ИСПОЛЬЗУЕМАЯ с координатными понятиями "оптико-механическая мышь" и "оптическая мышь".
Функция имеет ролики (механические датчики) для определения движения шарика РАЗГРАНИЧИВАЮЩАЯ по отношению ко всем другим рассматриваемым понятиям.
Функция положение шарика определяет положение курсора на экране монитора СОВМЕСТНО ИСПОЛЬЗУЕМАЯ с координатным понятием "оптико-механическая мышь", но РАЗГРАНИЧИВАЮЩАЯ по отношению ко всем другим рассматриваемым понятиям.

Примечание - Характеристики имеет окраску и имеет провод для соединения с компьютером здесь опущены. Считается, что они не важны для последующего анализа.

Пример 3 -

<*> Конкретность используется здесь как напоминание, что координатное устройство является конкретным объектом.
В соответствии с принципом наследственности понятие "механическая мышь" является типом (видом) понятия "компьютерная мышь", которое, в свою очередь, является видом понятия "координатное устройство". Множество всех механических мышей является подмножеством всех компьютерных мышей. Это означает, что все механические мыши также являются компьютерными мышами и что сущность понятия "компьютерная мышь" распространяется на (унаследует) понятие "механическая мышь". Если указанное подмножество определено, то механические мыши отличаются от других компьютерных мышей по крайней мере еще одной дополнительной характеристикой, совместно используемой с другими компьютерными мышами. Это означает, что понятие "компьютерная мышь" имеет меньшую сущность, чем понятие "механическая мышь". Критерием увеличения степени особенности понятия является назначение датчиков, в соответствии с которым они преобразуют положение компьютерной мыши в положение координатного указателя на экране монитора.

Последовательность понятий, отражающих родовые отношения, образует вертикальный (стрелка вниз) ряд понятий, тогда как группа координатных понятий, то есть понятий, которые располагаются на одном уровне абстрагирования в системе понятий, образует горизонтальный (горизонтальная стрелка ) ряд понятий.

При родовых отношениях могут быть различные варианты подразделения понятия на субординатные понятия в зависимости от критериев или выбранного вида признака.

Пример 4 -


<*> Конкретность указана здесь для напоминания, что координатные устройства являются конкретными объектами.
Понятия "механическая мышь", "оптико-механическая мышь" и "оптическая мышь" являются координатными понятиями, так как они используют одинаковые критерии подразделения; "мыши с проводом" и "беспроводные мыши" образуют уже другое множество координатных понятий.
Понятие Характеристика Тип характеристики
- механическая мышь; - ролики определяют положение шарика; - средство определения положения;
- оптико-механическая мышь; - ролики и световые датчики определяют положение шарика; - средство определения положения;
- оптическая мышь; - свет (СИД) определяет положение мыши; - средство определения положения;
- мышь с проводом; - кабель; - соединение с компьютером;
- беспроводная мышь - беспроводная технология - соединение с компьютером

Диаграммами понятия, наиболее часто используемыми для иллюстрации родовых отношений в системе понятий, являются древовидные диаграммы (см. примеры 1, 3 и 4) или списки понятий с отступами (см. пример 5).

Пример 5 -

1 координатное устройство
1.1 сенсорная панель
1.2 компьютерная мышь
1.2.1
1.2.1.1 механическая мышь
1.2.1.2 оптико-механическая мышь
1.2.1.3 оптическая мышь
1.2.2
1.2.2.1 мышь с проводом
1.2.2.2 беспроводная мышь
1.3 световое перо...

5.5.2.2.2 Родовые отношения и индивидуальные понятия

На лестнице понятий (то есть в родовой последовательности понятий, расположенных по возрастанию их особого характера) индивидуальные понятия (если они есть) занимают нижнюю ступеньку, то есть находятся в самом низу вертикального ряда. Объем с единственным объектом не может подразделяться далее на более особые понятия. Для каждого объекта в объеме общего понятия надо обеспечить возможность занять нижнюю ступеньку лестницы понятий и, следовательно, возможность иметь уникальное имя (идентификатор, наименование). Индивидуальное понятие наследует характеристики главных родовых понятий.

Пример - На нижеследующей лестнице понятий, понятие "Канада" занимает нижнюю ступеньку. Поэтому оно не может подразделяться далее по степени его особенности.

5.5.2.3 Партитивные отношения

5.5.2.3.1 Партитивные отношения и общие понятия

Партитивное (разделительное) отношение имеет место тогда, когда суперординатное понятие представляет собой целое, а субординатные понятия представляют собой части этого целого. Части совместно образуют целое. Суперординатное понятие при партитивном отношении называется целостным понятием, а субординатное понятие называется партитивным понятием.

Части, составляющие целое, могут иметь сходный характер (например, атомы в молекуле кислорода) или отчетливо отличаться друг от друга. Одна или несколько частей могут быть обязательными (то есть существенными) или необязательными (то есть несущественными). Некоторые части являются не только существенными, но и отличительными, наличие которых позволяет провести различие между данным целым и другими схожими целостными понятиями. Некоторые части могут быть множественными (например, понятие "страница" как часть книги) или переменными в рамках одного ряда, таких, как "баллончик с чернилами", или "картридж с чернилами", или "заправщик чернилами" (как часть ручки).

Для идентификации партитивных (разделимых) понятий и их характеристик необходимо сначала определить положение всеобъемлющего понятия в родовой иерархии. Необходимо также внимательно следить за выполнением принципа наследственности. Если всеобъемлющее понятие является родовым, то оно определяет соответствующие разделимые понятия и объем указанных понятий (см. пример 1). Диаграммы понятий, обычно используемые для иллюстрации разделимых соотношений в системе понятий, называются граблевидными (см. примеры 1, 2 и 3, а также пример в 5.5.2.3.2). Можно также использовать списки с отступами (см. пример 4).

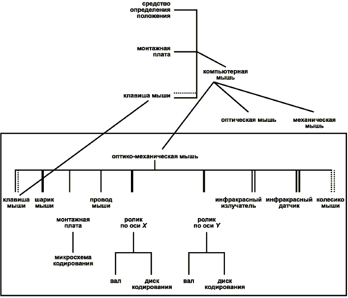
Пример 1 - Перед началом анализа, основанного на разделимых соотношениях, необходимо определить, начинается ли анализ со всеобъемлющего понятия (например, 'компьютерная мышь') или с одного из его особых понятий. На нижеследующей диаграмме понятий анализ будет основан на понятии 'оптико-механическая мышь' (единое целое) и его разделимых понятиях ('клавиша мыши', 'шарик мыши', 'монтажная плата', 'провод мыши', 'ролик по оси X', 'ролик по оси Y', 'инфракрасный излучатель', 'инфракрасный датчик', а также 'колесико мыши' (это части, которые составляют единое целое). Деталь 'колесико мыши' является опционной, так как она устанавливается не на все механические мыши; это показано в диаграмме с помощью параллельных точечных линий. Все прочие детали являются обязательными компонентами всех оптико-механических мышей. Партитивные понятия 'шарик мыши', 'ролик по оси X', 'ролик по оси Y' и 'инфракрасные датчики' считаются разграничивающими деталями, потому что они ведут себя как разграничивающие характеристики (позволяют отличать всеобъемлющее понятие 'оптико-механическая мышь' от других близких родственных мышей, например от 'механической мыши' и 'оптической мыши').
 
 
По отношению к другим мышам (см. 5.5.2.2.1, пример 4) одной из разграничивающих характеристик понятия 'оптико-механическая мышь' является то, что ролики и световые датчики определяют положение шарика. Следует отметить, что, как и в случае разграничивающих характеристик, отнесение детали к разграничивающей является относительным, зависит от родовой системы понятий, от сравниваемых координатных понятий и от принципа наследственности.
В разделимом соотношении, приведенном выше, ролики (вместе с их деталями) концептуализируются понятиями 'ролик по оси X' и 'ролик по оси Y'.

Обычно система партитивных понятий не обеспечивает полный анализ понятий. Если партитивное понятие не является особенным по отношению ко всеобъемлющему понятию, тогда расширение партитивного понятия может и не быть полностью учтено и некоторые характеристики сущности понятия могут быть опущены. Важно иметь в виду, что партитивные понятия, то есть части, которые являются общими по отношению к двум или более координатным понятиям в родовых отношениях, могут быть наследованы из общего родового понятия. Такие наследуемые партитивные понятия могут анализироваться в отношении к общему понятию.

Пример 2 -

Понятие 'клавиша мыши' не является концептуально уникальным по отношению к понятию 'оптико-механическая мышь'. Вместе с тем оно унаследовано от родового понятия 'компьютерная мышь'. Клавиша 'оптико-механической мыши' не образует отдельного понятия со своим собственным обозначением. Оно скорее образует только часть множества объектов, составляющих объем понятия 'клавиша мыши'. Мыши другого типа также имеют клавиши. Полный объем понятия 'клавиша мыши' определяется, только когда понятие 'клавиша мыши' анализируется по отношению к более широкому родовому понятию 'компьютерная мышь'.
Понятия 'механическая мышь' и 'оптико-механическая мышь' фактически имеют одинаковые детали. Обе мыши имеют ролики и другие движущиеся части для определения положения шарика мыши. Вместе с тем в дополнение к механическим частям 'оптико-механические мыши' используют фото-транзисторы (свет) для определения положения шарика мыши и передачи соответствующего сигнала по цепи.
Понятия 'шарик мыши', 'ролик по оси X', 'ролик по оси Y' и их элементы (например, для 'механической мыши' или 'оптико-механической мыши') определяют разделимые понятия, являющиеся уникальными по отношению к другим компьютерным мышам. Им можно дать определения на основании разделимых соотношений.

Партитивные отношения, как и родовые отношения, могут быть представлены в виде вертикальных и горизонтальных последовательностей. Возможны также многомерные разделимые системы понятий, однако они встречаются гораздо реже.

Пример 3 -

Критерий подразделения: части понятия 'дерево', рассматриваемого как живое растение
Всеобъемлющее понятие: Разделимые понятия:
- дерево - корень, ствол, ветвь, лист
Критерий подразделения: части понятия 'дерево', рассматриваемого с точки зрения восстановимости его органов
Всеобъемлющее понятие: Разделимые понятия:
- дерево - регенеративный орган;
  - нерегенеративный орган

Пример 4 -

1-дерево
1-1-(части, определенные по содержанию)
1-1-1-ветвь
1-1-1-1-лист
1-1-2-корень
1-1-3-ствол
1-1-3-1-кора
1-1-3-2-корка
1-2-(части, определенные по восстановимости органов)
1-2-1-регенеративный орган
1-2-2-нерегенеративный орган

Примечание - Кратность и опционность частей в соответствии с примером 3 не отражены в представленном здесь перечислении.

5.5.2.3.2 Партитивные отношения и индивидуальные понятия

Для родового отношения индивидуальные понятия образуют особые понятия в иерархии (нижняя ступенька) и не могут подразделяться далее. Вместе с тем если то же понятие рассматривать как всеобъемлющее понятие в разделимом соотношении, то индивидуальное понятие может подразделяться на части.

Пример -

В разделимом соотношении индивидуальное понятие 'Канада', которое в примере раздела 5.5.2.2.2 образует нижнюю ступеньку в вертикальной последовательности родовых отношений, может быть разделено на отдельные части, из которых состоит страна Канада.

Наименование Канада представляет собой индивидуальное понятие: с родовой точки зрения его объем включает только один объект. Тем не менее данное наименование можно рассматривать и с точки зрения разделимой перспективы путем описания отдельных его частей (провинций, округов, муниципальных подразделений и т.д.).

5.5.3 Ассоциативные отношения

Ассоциативные отношения не являются иерархическими. Ассоциативное отношение имеет место в том случае, когда между понятиями на основании опыта может быть установлена тематическая связь.

Некоторые ассоциативные отношения существуют, когда установлена зависимость между понятиями в отношении их близости в пространстве или времени. Эти отношения могут включать следующие:

- действие - производитель действия;

- действие - оборудование/инструмент;

- действие - место/расположение;

- действие - цель;

- конкретное изделие - материал;

- конкретное изделие - форма;

- материал - свойство;

- материал - состояние;

- вещество - свойство;

- продукция - состав;

- количество - единица;

- сырье - свойство.

Некоторые ассоциативные отношения отражают события во времени, с процессом, разворачивающимся во времени или в определенной последовательности; другие отношения связывают причины и следствия.

Существует много разновидностей ассоциативных отношений. Ниже приведено несколько примеров.

Пример -

Понятие:     Ассоциативное соотношение:
- картонная пачка для молока молоко - контейнер - законсервированный
- щелчок по кнопке компьютерная мышь - действие - инструмент
- гаметы зигота или зигоспора - шаги - цикл
- влажность коррозия - причина - эффект
- пекарь хлеб - изготовитель - продукт
- время часы - количество - измерительное устройство
- художник кисть - профессия - работа с инструментом
- винт отвертка - объект - инструмент для выполнения операции

5.6 Системы понятий

5.6.1 Природа систем понятий

Терминология предметной области не должна быть случайным набором терминов. Связанные понятия составляют когерентную систему понятий, основанную на связях, существующих между понятиями. Уникальное место каждого понятия в системе определяется его содержанием и расширением (распространением). В случае, когда система понятий основана на родовых отношениях, система понятий также отражает наследственную систему, поскольку специфические понятия наследуют характеристики от своих родовых суперординатных понятий.

В различных предметных областях одни и те же массивы знаний рассматриваются различным образом. Одни и те же предметы могут быть скомпонованы так, чтобы образовать различные единицы знания с различным содержанием понятия и объемом понятия, что приводит к образованию различных систем понятий и четких обозначений. Например, при гипотетически-дедуктивном подходе, таком, как в математике, могут создаваться системы понятий на основе статистики или абстрактных математических формул, тогда как естественные науки могут рассматривать тот же массив знаний, но образовывать системы на основе классифицирования рассматриваемых феноменов. Инжиниринг и технологический подход могут структурировать систему в зависимости от производственных процессов, тогда как специалисты в области законодательства или социологии могут воспринимать те же самые феномены с точки зрения правовой ответственности или социального взаимодействия.

Система понятий служит для:

- модельных понятий и связи между ними, основанной на специальных знаниях какой-либо предметной области;

- прояснения отношений между понятиями;

- формирования основы единой и стандартизованной терминологии;

- облегчения проведения сравнительного анализа понятий и обозначений на различных языках;

- облегчения построения определений;

- облегчения включения всех связанных понятий при разработке терминологических ресурсов.

В родовых системах понятий понятие может не иметь установленного обозначения или может иметь обозначение на одном языке, но не на другом.

Пример -

вода химия молекулярное соединение с двумя атомами водорода и одним атомом кислорода (H2O), представляющее собой универсальный растворитель;
  физика жидкость без цвета, запаха и вкуса. Используется как стандарт удельного веса и удельной теплоемкости. Замерзает при 0 °C и кипит при 100 °C;
  физика химическое соединение без цвета, запаха и вкуса. Химическая формула H2O. В природе существует в твердом состоянии при температурах не выше 0 °C, в жидком состоянии при температурах от 0 °C до 100 °C и в виде пара при температурах выше 100 °C;
  биология химическое вещество, необходимое для всех известных форм жизни;
  метрология химическое соединение, точки замерзания и кипения которого создают основу для температурной шкалы Цельсия. При стандартном атмосферном давлении точка замерзания соответствует 0 °C, а точка кипения - 100 °C;
  астрология один из четырех элементов, ассоциированных с эмоциональным и интуитивным процессами.

5.6.2 Типы систем понятий

Типы систем понятий:

- родовая система понятий: это система понятий, в которой все понятия соотносятся между собой как родовые или особые понятия (см. 5.5.2.2.1, примеры 3 и 4);

- разделимая система понятий: это система понятий, в которой все понятия соотносятся между собой как единое целое и его части (см. 5.5.2.3.1, пример 1);

- ассоциативная система понятий: это система понятий, в которой все понятия соотносятся между собой по ассоциации. Тип ассоциативных соотношений между любыми двумя понятиями может варьироваться внутри рассматриваемой системы (пример 1);

- смешанная система понятий: это система понятий, составленная путем комбинирования указанных соотношений понятий (примеры 2 и 3).

Пример 1 -


1 инструмент - вспомогательная деталь; 2 управляемый элемент - управляющее устройство; 3 инструмент - соединение; 4 инструмент - операция;

Пример 2 -

Смешанная система понятий с родовыми, разделимыми и ассоциативными соотношениями.

Пример 3 -

Смешанная система понятий с родо-видовыми и разделимыми соотношениями между общими понятиями и индивидуальными понятиями:

5.6.3 Моделирование системы понятий

Понятийное поле представляет собой совокупность неструктурированных, но тематически связанных понятий, которые используются в качестве отправной точки для построения модели системы понятий. Система понятий представляет собой абстрактную систему, которая терминологически извлекается из понятийной области. Много различных методов используется для построения диаграмм понятий. Методы моделирования, особенно программы объектного моделирования, используются в той степени, в которой они становятся общепринятыми для того, чтобы говорить в большей степени о системе моделирования понятий, а не об их разработке.

Моделирование систем понятий включает ряд интерактивных операций, приводящих, например, к составлению терминологического ресурса в специфической предметной области. Эти операции обычно включают:

- выбор понятийного поля, предварительных обозначений и понятий, подлежащих обработке путем принятия во внимание предметной области, группы пользователей и их потребностей;

- анализ содержания и объема каждого понятия;

- определение отношений и положения этих понятий в рамках системы понятий;

- иллюстрация результирующей системы понятий с помощью диаграммы понятий;

- формулировка и оценка определений понятий на основе отношений между ними;

- присвоение обозначений каждому понятию.

Шаги, предпринимаемые при построении систем понятий, и определяющие понятия тесно взаимосвязаны. Определения должны отражать систему понятий. Если соответствующие определения уже существуют, отношения внутри системы должны быть установлены главным образом путем анализа признаков каждого понятия, включенных в соответствующее определение. Следовательно, построение и представление структуры системы понятий в виде диаграмм, а также построение определений понятий, охваченных данной системой, могут потребовать проверки и повтора некоторых операций.

Диаграммы понятий представляются различными способами с помощью различных языков моделирования. Например, классическое терминологическое представление, используемое в настоящем стандарте, - унифицированный язык моделирования UML. В настоящее время разрабатывают руководства по использованию других формальных языков моделирования для разработки терминологии.

6 Определения

6.1 Природа определений

Обозначение и определение представляют понятие. При этом понятие, обозначение и определение (все вместе) относятся к одному объекту (объектам), формируя некоторый объем. Использование обозначения - это сжатая форма ссылки на понятие. Определение позволяет выявить указанный объем и установить отличия данного понятия от других понятий внутри рассматриваемой области.

При разработке терминологии в процессе стандартизации устанавливаются не только стандартные термины и обозначения (при необходимости один из нескольких терминов считается предпочтительным), но и стандартные определения. В научной, математической и технической документации определения могут быть дополнены графическими иллюстрациями (см. 6.4). Определения также могут быть выражены или дополнены формулами (см. 6.3.5, пример 4).

Некоторые термины настолько длинны и сложны, что их вполне можно считать определениями, а отдельные компоненты, составляющие термин, - характеристиками. Некоторые определения настолько коротки, что их вполне можно считать терминами. Вместе с тем определения не следует путать с обозначениями в терминологическом ресурсе. Синонимы не могут быть использованы вместо определений, как это часто бывает в общих языковых словарях. Нельзя считать удовлетворительным, что некоторые терминологические ресурсы ссылаются на сокращения, как на термины, и приводят их полную расшифровку вместо определения. Как полная расшифровка, так и сокращения являются обозначениями, их следует считать терминами в терминологических записях. Данное утверждение справедливо для эквивалентов в других языках. В технической документации в качестве определений допускается использовать формулы.

Терминология должна включать лексические единицы, адекватно определенные в общих языковых словарях, только когда данные лексические единицы используются для обозначения понятий, являющихся частью системы понятий (см. 6.2). Лексическая единица может быть использована, если есть ссылка на соответствующий словарь.

При сборе информации о понятии важно принимать во внимание потребности целевой аудитории: a) специалистов в рассматриваемой предметной области, знакомых с шаблонами ее концептуализации и имеющих опыт работы с рассматриваемыми терминами; b) специалистов в других предметных областях, знакомых (или незнакомых) с терминами и понятиями; или c) неспециалистов, незнакомых как с терминами, так и с понятиями предметной области. Одного определения может быть недостаточно. Разработка терминологических ресурсов для неспециалистов часто требует больших усилий (дополнение примечаний, описаний понятий, объяснений, контекстов или энциклопедической информации), а также использования представлений другими медиасредствами (например, графические ролики, звуковые клипы и т.п.). Формат для записи определения в терминологическом словаре изменяется в зависимости от языка. Каждый язык имеет свои собственные правила, которые должны учитываться определением.

Использование традиционных сущностных определений является наиболее явным и точным методом определения понятий. Другие типы определений (объемное, определение методом показа, лексическое, уточняющее, условное), используемые в настоящее время, рассмотрены в приложении A.

6.2 Сущностные определения

Сущностное определение доставляет минимум информации, составляющей основу для абстрагирования и позволяющей распознать и отличить данное понятие от других родственных понятий, координатных понятий в особенности. Сущностные определения устанавливают понятие как единицу с недвусмысленной сущностью с уникальным объемом. Уникальная комбинация характеристик, создающих сущность, должна идентифицировать рассматриваемое понятие и отличать его от других понятий.

Сущностные определения прежде всего должны включать главные понятия, а уже затем разграничивающие характеристики. Главное понятие помещает рассматриваемое понятие в надлежащий контекст системы понятий (то есть понятие 'мышь' помещается в 'координатные устройства', понятие 'дерево' помещается в 'растения'). На практике сущностные определения предпочтительнее других типов определений. Их следует использовать во всех случаях, когда они наиболее четко устанавливают характеристики понятий внутри системы понятий.

В отличие от энциклопедического описания (объяснения) основной целью определения является обеспечение неисчерпывающего понимания рассматриваемого понятия, а скорее достаточного его понимания, чтобы не спутать его с другими родственными понятиями.

Пример -

В большинстве энциклопедических источников объяснение понятия пингвин содержит информацию об их жизни в умеренных южных и Антарктических регионах.
Примечание - Данная информация не нужна, чтобы отличить пингвинов от других птиц, ее не следует включать в определение.

6.3 Порядок записи определений

6.3.1 Общие положения

Так как некоторые из направлений, рассмотренных в данном подразделе, могут зависеть от выбора языка, то в переводах настоящего стандарта они должны адаптироваться к установленным языковым нормам.

6.3.2 Систематическая природа сущностных определений

Определение должно отражать систему понятий, описывающих данное понятие, и его отношения к другим понятиям в системе понятий. Определения должны быть систематическими, чтобы дать возможность разработчику терминологии реконструировать данную систему понятий. Характеристики, отобранные для сущностного определения, должны устанавливать их разграничение, то есть отличать одно понятие от другого или устанавливать связь между понятиями.

В соответствии со стандартной терминологической практикой определение - это утверждение, не являющееся законченным предложением. Определение нужно комбинировать с термином записи (обозначающим определяемое понятие), размещаемым в начале записи, чтобы составить предложение: когда определяемое понятие обозначается существительным, предметом является обозначение, под связкой (идентифицирующей сказуемое с предметом в английском языке) следует понимать слова "что, это значит", а определение завершает определение сказуемого (данная словесная конструкция выражает существенные стороны предмета). В общем случае за термином записи следует некоторый разделитель, например знаки пунктуации или обрыв строки. Определение начинается с предикативного существительного, устанавливающего более широкое родовое (главное) понятие, ассоциированное с определяемым понятием, вместе с разграничителями, указывающими характеристики, которые разграничивают определяемое понятие от координатных понятий. Артикль (в английском языке, в общем случае неопределенный) подразумевается, но не пишется в начале определения. Предметная область может быть указана в угловых скобках в начале определения.

Сущностные определения понятий, представленные номинальными обозначениями, должны начинаться с существительных. Определения, представленные вербальными обозначениями, должны начинаться с глагола. Большинство сущностных определений понятий, представленных адъективными обозначениями, начинаются со слова или фразы, указывающей состояние или функцию объекта, которые часто (в английском языке) представлены в форме герундия или причастия настоящего времени, например:

- является или имеет место ...;

- для чего-то или по отношению к чему-то ...;

- имея...;

или они могут начинаться с прилагательного или адъективной фразы.

Пример 1 -

механическая мышь
<работа на компьютере> компьютерная мышь, положения которой фиксируются шариком, установленным на днище, приводящим в движение ролик, находящийся в физическом контакте с шариком
Данную терминологическую запись следует читать: "[Артикль] механическая мышь [это] компьютерная мышь, положения которой фиксируются шариком, установленным на днище, приводящим в движение ролик, находящийся в физическом контакте с шариком".

Пример 2 -

локализовать
<работа на компьютере> адаптирует перевод программного продукта к культурным нормам целевого языка
Данную запись следует читать: "Локализовать [это значит] адаптировать перевод программного продукта к культурным нормам целевого языка".

Пример 3 -

имеющий неразвитый стебель
<ботаника> Не имеет над землей видимого ствола
Данную запись следует читать: "имеющий неразвитый стебель [это значит], не имеющий видимого ствола над землей".

Пример 4 -

пирокластический
<геология> составленный главным образом из скальных фрагментов вулканического происхождения
Данную запись следует читать: "пирокластический [это значит]" составленный главным образом из скальных фрагментов вулканического происхождения.

6.3.3 Предметная область

Объем и сущность, отражаемые определением, должны соответствовать системе понятий в данной предметной области. Если особая предметная область не указана четко в обозначении или в заголовке документа или не понята в общем случае, то она должна быть указана перед определением на этой же строке (см. примеры 1 и 2). В терминологических базах данных обычно выделяется отдельная область для хранения деноминации предметной области.

Пример 1 -

указатель
<программирование> переменная, которая указывает скорее размещение данных в памяти, чем сами данные
указатель
<интерфейс пользователя> символ на экране, указывающий размещение или выбор на экране
Пример - Стрелка-указатель.

При адаптации определения к конкретной предметной области [при записи уточняющего определения см. A.2.4 (приложение A)] объем ограничивается предметной областью, указанной в начале определения.

Пример 2 -

мышь
<работа на компьютере> ручное компьютерное устройство, управляющее движением указателя на экране и выбором функций
Понятие 'мышь' изначально принадлежит предметной области <зоология>, но его обозначение принято как метафора в предметной области <работа на компьютере>. Путем четкого указания предметной области два отдельных понятия выделены, и двусмысленность устранена.

6.3.4 Принцип подстановки

Принцип подстановки следует использовать для проверки обоснованности определения. Сущностное определение обосновано, если оно может заменить обозначение в умозаключении без утраты или изменения его смысла (см. 6.5.2, пример 4).

6.3.5 Формулировка сущностных определений

Сущностные определения следует записывать в соответствии с существующими формальными договоренностями о записи определений с учетом особенностей рассматриваемого языка. Форма записи определений в стандартах определена в ИСО 10241.

Сущностное определение представляет собой краткое пояснение понятия. Оно устанавливает главное понятие для рассматриваемого понятия, выраженное его обозначением и его разграничивающими характеристиками. Оно основывается на соотношениях понятий, определяемых в процессе анализа.

Сущностное определение, основанное на родовом соотношении, должно представлять понятие, указывающее родовое понятие, расположенное непосредственно над ним. Оно сопровождается указанием разграничивающих характеристик, отличающих данное понятие от координатного понятия в родовой системе понятий. Путем указания родовых понятий характеристики, составляющие сущность главного понятия, неявно принимаются в определении с учетом принципа наследственности. Сущностное определение может быть дополнено другой информацией (см. 6.4) или представлением в другой среде (например, графическими иллюстрациями или звуковым клипом).

Пример 1 -

- механическая мышь;
- компьютерная мышь, положение которой определяется роликами и шариком.
Примечание - Механическая мышь может иметь колесико;

- оптико-механическая мышь;
- компьютерная мышь, положение которой определяется роликами и световыми датчиками;
- оптическая мышь;
- компьютерная мышь, положение которой определяется светом (СИД).
Данные определения основаны на системе понятий (см. 5.5.2.2.1, пример 4):
Главное понятие: 'компьютерная мышь'.
Разграничивающие характеристики: определение положения роликами, роликами и световыми датчиками и просто светом (СИД).

Сущностное определение, основанное на разделимых соотношениях, должно описывать понятие как часть некоторого единого целого или всеобъемлющего понятия. Следовательно, прежде всего необходимо проанализировать всеобъемлющее понятие, чтобы определить его положение в системе понятий и указать его соотношение с разделимыми понятиями. Разделимые определения обычно начинаются с формулировок, четко указывающих разделимые соотношения, такие, как: часть, компонент, раздел, период, элемент, составляющие ингредиенты и т.д. За ними идут всеобъемлющие понятия и разграничивающие характеристики. Понятие должно определяться как разделимое понятие, только если оно образует индивидуальную часть всеобъемлющего понятия. Его следует определить как большую часть родового понятия, частью которого оно является.

Пример 2 -

- шарик мыши;
- сферическая деталь, установленная на днище механической (оптико-механической) мыши, водимой по поверхности. Положение шарика определяет положение указателя на экране монитора.
Определение 'шарик мыши' основано на разделимой системе понятий:
Главное понятие: 'механическая мышь' или 'оптико-механическая мышь'.
Характеристики:
- круглый в форме шара;
- установлен на днище;
- водится по твердой поверхности (например, по коврику для мыши);
- его положение переводится в сигналы, определяющие положение указателя на экране монитора.
Для уяснения полного объема понятия 'шарик мыши' необходимо проанализировать разделимую систему понятий как для понятия 'механическая мышь', так и для понятия 'оптико-механическая мышь' (см. 5.5.2.3.1, примеры 1 и 2).

Всеобъемлющее понятие может быть основано на смешанной системе понятий. Определение должно начинаться утверждением главного родового понятия, ассоциированного с определяемым всеобъемлющим понятием. Затем идет перечисление разграничивающих частей, соответствующих характеристикам, составляющим всеобъемлющее понятие. Опционные части не включаются. Опционные части, часто ассоциированные с понятиями, могут быть упомянуты в примечании. Данный тип определения весьма практичен, если количество перечисляемых частей ограничено.

Пример 3 -

В определении 'оптико-механической мыши' в примере 1 главным понятием является 'компьютерная мышь', а 'световой датчик' и 'ролики' являются разграничивающими элементами в соответствии с системой понятий (см. 5.5.2.3.1, пример 2).

Формула, используемая для определения научной или математической величины, может быть принята как сущностное определение, основанное на разделимом соотношении, если будет указано соотношение между частями.

Пример 4 -

сила
величина, представленная формулой F = m x a;
где F - сила, m - масса, a - ускорение.
Определение основано на смешанной системе понятий:
Главное понятие: 'величина'.
Части:
- m, где m - масса;
- a, где a - ускорение;
- указанные две части перемножаются.

Понятие может быть основано на ассоциативном соотношении между двумя понятиями. Определение должно устанавливать главное понятие. Затем идут характеристики, указывающие соотношение между рассматриваемыми понятиями. Следует отметить, что в большинстве случаев главное понятие не является особым по отношению к специализированной предметной области, и, следовательно, нужно тщательно и в полном объеме проанализировать сущность и объем понятия перед определением понятия, основанного на ассоциативном соотношении. Ассоциативная система понятий (см. 5.6.2, пример 1) указывает на соотношение "инструмент - вспомогательные детали" между понятием 'коврик для мыши' и понятием 'компьютерная мышь'.

Пример 5 -

коврик для мыши
маленький коврик с особой поверхностью, предназначенный для надежного вождения компьютерной мыши.
Данное определение основано на ассоциативной системе понятий (см. 5.6.2, пример 1) и на ассоциативном соотношении "инструмент - вспомогательные детали".
Главное понятие: 'коврик'.
Характеристики:
- маленький (примерно 20 см на 25 см и около 5 мм толщиной);
- имеет поверхность, обеспечивающую надежное вождение компьютерной мыши.

Сущностное определение должно описывать понятие, а не слова или элементы, которые составляют обозначение.

Пример 6 -

хвойное дерево
дерево с шишками
неудачное определение
  Наличие шишек скорее является объяснением слова 'хвойное', а не разграничивающей характеристикой понятия 'хвойное дерево'.
удачное определение
  хвойное дерево
иголки или чешуя вместо листьев, голосеменное дерево с шишками, как правило, вечнозеленое

Перед началом редактирования сущностного определения понятия необходимо определить соотношение между данным понятием и родственными ему понятиями, а также промоделировать систему понятий, внутри которой данное понятие находится. Если определение уже имеется (например, в Международном Стандарте), то принимают то, что есть, если информация в данном определении совместима с другими понятиями в системе понятий. В результате рассматриваемое понятие может быть встроено в систему понятий. В противном случае необходима адаптация.

В процессе моделирования системы понятий и формулировки соответствующей системы определений важно установить, какое из понятий является настолько базовым и знакомым, что не требует определения. Главные понятия следует определять перед определением их подчиненных понятий. В процессе редактирования новых определений понятия, используемые в тексте определения, могут иметь определения либо в том же терминологическом ресурсе, либо в другом ресурсе, включая общие языковые словари.

В идеальном случае определения должны быть по возможности краткими и настолько комплексными, насколько это необходимо. Комплексные определения должны содержать только информацию, делающую данное понятие уникальным. Любая дополнительная, кажущаяся необходимой описательная информация включается в примечание. Определения редактируются в совместимой манере с учетом языковой подготовки целевой аудитории и ее уровня знаний.

Пример 7 -

Три синонима, приведенные ниже, четко соотносятся с различными языковыми регистрами и, следовательно, могут быть знакомы различным целевым аудиториям. Соответственно первое из двух определений больше подходит для общего пользования, а второе предназначено для специалистов. Данный терминологический ресурс может содержать различные определения одного и того же понятия, предназначенные для различных целевых групп.
сердечный приступ
инфаркт миокарда
MI
Обострение сердечного заболевания, приводящее к смерти или повреждению сердечной мышцы из-за недостаточного кровоснабжения сердечных сосудов, характеризуется болями в груди.
Инфаркт миокарда является, как правило, результатом закупорки коронарных сосудов, сопровождается внезапной болью в груди, затруднением дыхания, рвотой, потерей сознания, иногда приводит к смерти.

Определение должно описывать только одно понятие. Оно не должно включать скрытых определений других понятий, например понятий, указывающих характеристики. Любые характеристики, требующие объяснений, должны определяться отдельно, как отдельное понятие в отдельной записи или в примечании.

Пример 8 -

механическая мышь
неудачное определение
  компьютерная мышь с роликами, внутри корпуса мыши имеются вал и диск кодирования, определяющие положение шарика, который, в свою очередь, управляет положением указателя на экране монитора
Данное определение включает характеристику внутри корпуса мыши имеются вал и диск кодирования, которая является скрытым определением понятия 'ролик'. Данную характеристику не следует включать в определение понятия 'механическая мышь', оно может быть использовано в отдельном определении понятия 'ролик'.

Определение не должно содержать характеристики, логически принадлежащие главному или подчиненному понятию.

Пример 9 -

В определении понятия 'механическая мышь' будет некорректным указывать характеристику водится по твердой плоской поверхности (применимую для всего объекта в указанном объеме), так как данная характеристика является частью сущности главного понятия.
В определении понятия 'компьютерная мышь' будет некорректным отмечать, что компьютерная мышь может быть 'механической мышью', 'оптико-механической мышью' или 'оптической мышью', так как понятие 'компьютерная мышь' применимо для всех этих подчиненных понятий.

6.4 Дополнительная информация к определениям

6.4.1 Предназначение дополнительной информации

Вся информация, отличная от обозначений и определений понятия, должна иметь вид дополнительной информации.

Ниже даны категории дополнительной информации, уточняющей определение, но недостаточной для установления отличия данного понятия от других понятий:

- примечания;

- описания понятий;

- энциклопедические описания;

- объяснения;

- примеры;

- определение контекстов.

Следует отметить, что в стандартах дополнительная информация в форме примечания может быть только нормативной, если она появляется в разделе "Термины и определения". Это не относится к дополнительной информации в форме объяснения. Дополнительная информация играет важную роль в терминологии баз данных, содержащих терминологию для перевода и письма, где первостепенно важно, как данная терминология используется в умозаключении. Дополнительная информация не так важна при систематической разработке терминологии для управления информацией и знаниями, где первостепенными являются система понятий и соотношения между понятиями.

6.4.2 Примечания

Примечания могут включать неразграничивающие характеристики или опционные части (часто ассоциированные с понятиями) или типовые элементы, составляющие объем понятия. Они дополняют определения, но не существенны для отличия данного понятия от других понятий (см. 3.6 и 6.3.5, пример 1).

6.4.3 Описания понятий

Описание понятия доставляет широкий диапазон информации о понятии (например, историческая информация, частные случаи понятий, свойств, характеристик). Вместе с тем описание не фокусируется на характеристиках, составляющих сущность понятия. Это делает определение. Описание понятия и представление понятия - это не одно и то же. Описания не имеют установленного формата, чаще всего они имеют вид поясняющего текста. Часто описания понятий цитируются по существующему источнику.

6.4.4 Энциклопедические описания

Требования к энциклопедическим описаниям выше, чем требования к определениям. Они дают не только характеристики, но и широкий диапазон информации, основанной на знаниях о понятии. Энциклопедические описания могут давать формальные определения в контексте, но не ограничиваются этим. Энциклопедические описания, взятые из существующих источников, часто служат основой для формулировки терминологических определений, так как они часто включают все характеристики, необходимые для записи определения.

Пример -

Сущностное определение
компьютерная мышь
координатное устройство, водится рукой, имеет по крайней мере одну клавишу для выбора элементов, ее положение преобразуется в сигнал, управляющий положением указателя на экране монитора
Энциклопедическое описание
компьютерная мышь
устройство, управляющее положением курсора или указателя на экране монитора. Мышь - это маленький объект, который водится по твердой плоской поверхности. Его название произошло от его формы, напоминающей мышь. Соединительный провод похож на хвост мыши, его суетливые движения на поверхности также напоминают мышь. Движения мыши соответствуют движениям указателя на экране монитора. Мыши имеют по крайней мере одну клавишу, а иногда - три. Клавиши выполняют различные функции в зависимости от используемой программы. Некоторые новые модели мышей также имеют колесико прокрутки для просмотра длинных документов.
Подробности см. http://www.webopedia.com/TERM/m/mouse.htm

6.4.5 Объяснения

Объяснение позволяет понять, как понятие работает или где используется. Оно не определяет понятие. Некоторые объяснения, известные как операционные определения, могут быть даны в точечной форме, в графической форме, в форме маршрутной карты. Но их не следует рассматривать как надлежащие терминологические определения.

Пример -

компьютерная мышь
неудачное определение
Компьютерная мышь (имя происходит от формы и размеров) - это элемент компьютерного оборудования, обычно используемого для указания данных на экране монитора и для выполнения функций путем щелчка по клавише, расположенной на ее поверхности.

6.4.6 Определение контекстов

Текст, содержащий обозначение, называется контекстом. Определяющий контекст - это контекст, позволяющий пользователю вывести смысл понятия по подтексту. Определяющий контекст не может заменить сущностного определения, он только дополняет его. Определяющие контексты могут быть собраны в начале выполнения терминологического проекта, когда системы понятий и связанные определения еще не сформулированы. В конце работы над проектом может быть принято решение о сохранении контекстов в терминологическом ресурсе. Контекст - это цитированный текст. Поэтому на его использование должно быть получено официальное разрешение, источник цитирования должен быть указан в рассматриваемом тексте, чтобы соблюсти авторское право. Данный источник должен быть авторитетным, он должен вызывать доверие к описанию понятия. Важно также избежать ошибок при цитировании.

Пример -

Нижеследующие примеры включают цитируемые источники.
компьютерная мышь
Каждый день, работая на компьютере, вы берете в руку мышь, чтобы передвинуть курсор или чтобы запустить программу. Мышь отслеживает ваши движения и нажатия клавиш. Она посылает сигналы на компьютер, чтобы он мог правильно работать.
Подробности см. на сайте http://computer.howstuffworks.com/mouse.htm
портфолио
Портфолио представляет собой коллекцию студенческих работ, отражающую его усилия, прогресс и достижения в одной или нескольких областях. [Что такое портфолио? Educational Leadership (Руководство для учащихся). Том. 48, N 5, 1991.]
вид рекламы
При рекламировании в Сети термин образ иногда используется как синоним слова вид, например вид рекламы. Сетевые издатели предлагают, а их клиенты покупают рекламу, измеряемую в терминах видов рекламных продуктов или образов. Так как отдельная сетевая страница может содержать несколько объявлений (в зависимости от их дизайна), то на сетевом сайте пользователи обычно просматривают больше объявлений за единицу времени, чем страниц сети за единицу времени.
Подробности см. на сайте:
http://whatis.techtarget.com/definition/0,,sid9_gci212334,00.html

6.5 Дефектные определения

6.5.1 Типы дефектных определений

Общие типы дефектных определений:

- закольцованные определения;

- неточные определения;

- отрицательные определения.

6.5.2 Закольцованные определения

Если одно понятие определяется с помощью второго понятия, а это второе понятие определяется с помощью терминов или элементов терминов, обозначающих первое понятие, то результирующие определения называют закольцованными. Закольцованные определения делают невозможным полное понимание смысла понятия, их следует избегать. Внутренняя закольцованность не может описать существенную характеристику. В результате использования правила подстановки внешняя закольцованность приводит к тому, что читатель не может воспринять оба определения.

Закольцованность может иметь место:

- внутри отдельных определений (внутреннее кольцо);

- внутри системы определений (внешнее кольцо).

Закольцованность внутри отдельного определения имеет место, когда обозначение повторяется для представления определения или когда элемент обозначения использован как характеристика. В процессе формулировки определения не разрешается повторять обозначения для представления определения (см. пример 1). Использование какого-либо элемента обозначения в качестве характеристики в определении следует избегать настолько, насколько это возможно (см. пример 2). Вместе с тем при необходимости прилагательное, являющееся частью термина, может быть использовано в определении при условии, что оно четко где-либо определено (см. пример в 6.5.3).

Пример 1 -

высота дерева
неудачное закольцованное определение высота дерева измеряется от поверхности земли до верхушки дерева
скорректированное определение расстояние между поверхностью земли и верхушкой дерева

Пример 2 -

вечнозеленое дерево
неудачное закольцованное определение дерево с вечнозеленой листвой
скорректированное определение дерево, имеющее зеленые листья круглый год

Определение является закольцованным внутри системы определений, когда два и более понятий определяются посредством одного понятия. Принцип подстановки четко выявляет повторение и закольцованность. Если прилагательное 'вечнозеленый' определено, то закольцованность пропадает. В примере 3 понятие 'гаплоид' в первом определении можно заменить его определением без утраты или искажения смысла.

Пример 3 -

жизненный цикл гаплоида
определение период жизни организма, включающий одно поколение, но только на гаплоида многоклеточной стадии
отдельное определение гаплоида имеет одно множество хромосом в ядре каждой клетки

Пример 4 -

девственный лес
неудачные закольцованные определения лес представляет собой место с нетронутыми деревьями
место с нетронутыми деревьями
место с деревьями в девственном лесу
Замена термина девственный лес его определением в определении 'место с нетронутыми деревьями' приводит к:
неудачному определению место с деревьями, выросшими в лесу, представляющем собой место с нетронутыми деревьями
скорректированное определение место с деревьями, выросшими без участия человека
Определение 'место с нетронутыми деревьями' модифицировано для устранения закольцованности, определение 'девственный лес' может оставаться как оно есть.

Во избежание закольцованности, определение понятий на основе разделимого анализа должно быть ограничено одним уровнем: либо подчиненный уровень, либо главный уровень, но не оба уровня сразу.

Пример 5 -

диск кодирования
колесообразная деталь ролика по оси X или ролика по оси Y в механической или оптико-механической мыши. Вращение его щели используется для управления положением указателя на экране монитора.
Определение 'диск кодирования' основано на разделимой системе понятий (см. 5.5.2.3.1, пример 1):
Главные понятия: 'ролик', 'механическая мышь', 'оптико-механическая мышь'
Характеристики:
- колесико со щелями;
- щели в диске разбивают луч света на импульсы;
- пульсации преобразуются в сигналы, управляющие указателем на экране монитора.
Разделимые понятия 'ось X' или 'ролик по оси Y' ('вал' и 'диск кодирования') определяются на основе разделимых соотношений (часть по отношению к единому целому). При этом всеобъемлющее понятие 'ролик по оси X' или 'ролик по оси Y' не должно определяться на основе разделимых соотношений единого целого и его частей. Это позволяет избежать закольцованности.

6.5.3 Неточные определения

Определения должны описывать содержание понятия точно. Оно не должно быть ни слишком узким, ни слишком широким. В противном случае определение неточно. Неразграничивающие или неуместные характеристики в определении могут привести к получению такого объема, где объекты неумышленно включены или исключены. Определение считается слишком широким, если характеристики, выбранные для описания понятия, допускают объекты, которые не должны быть частью объема. Определение считается слишком узким, если выбранные характеристики исключают объект, являющийся частью объема. Предметная область и источник, указанные в терминологической записи, следует также принимать во внимание при оценке широты или узости рассматриваемого определения.

Пример -

оптико-механическая мышь
слишком широкое неудачное определение компьютерная мышь - та, что использует шарик для управления указателем на экране монитора
В результате неуказания наличия световых датчиков данное определение превышает свой объем и включает понятие механической мыши.
  оптико-механическая мышь
слишком узкое неудачное определение компьютерная мышь, имеющая клавишу, резиновый шарик, монтажную плату, провод, ролики по осям X и Y, инфракрасный излучатель СИД и инфракрасный датчик
В результате указания наличия резинового шарика и инфракрасного излучателя СИД данное определение ограничивает свой объем, исключая устаревшие мыши, использовавшие металлические шарики и не имевшие инфракрасные излучатели СИД.
  оптико-механическая мышь
скорректированное определение компьютерная мышь, имеющая клавиши, шарик, монтажную плату, провод, ролики по осям X и Y, инфракрасный излучатель и инфракрасный датчик

В процессе адаптации существующего определения для заданной предметной области (контекста) важно не допустить искажения объема понятия. Искаженный объем понятия соответствует другому понятию. Аналогично изменение любых характеристик в определении приводит к новому понятию.

6.5.4 Отрицательные определения

Определение должно указывать то, что есть, а не то, чего нет.

Пример 1 -

лиственное дерево
неудачное отрицательное определение Дерево, отличное от вечнозеленого дерева.
  лиственное дерево
скорректированное определение Дерево, сбрасывающее свою листву в зависимости от сезона.

Вместе с тем если некоторое понятие является противоположным для другого ранее определенного понятия, то первое понятие может быть отрицательным. Оно может использовать обозначение второго понятия или его определение. Противоположные понятия создаются, например, путем указания/неуказания (наличия/отсутствия) существенных характеристик.

Противоположные понятия часто указывают путем опускания чего-либо в обозначении (в определяющем компоненте обозначения) одного понятия, чтобы получить обозначение другого понятия.

Пример 2 -

1
соответствие
выполнение установленных требований
несоответствие
невыполнение установленных требований
2
волосатость головы
имеются волосы на голове
лысина
нет волос на голове
3
аэробное дыхание
процесс усвоения кислорода, требующий свободного кислорода
анаэробное дыхание
процесс усвоения кислорода, не требующий свободного кислорода
Указанные пары понятий содержат противоположные понятия. Определение второго понятия в каждой паре содержит необходимое отрицание единого целого или существенные характеристики определения первого понятия:
выполнение - невыполнение
имеет - не имеет
требует - не требует

7 Обозначения

7.1 Виды обозначений

Обозначения играют роль синтеза (обобщения) определений. Обозначения представляют понятия лингвистическими или нелингвистическими средствами. Обозначения разделяются на следующие категории:

- термины, обозначающие общие понятия;

- название, обозначающее индивидуальное понятие;

- символы, обозначающие или индивидуальные, или общие понятия.

Необходимо отметить, что не все символы являются обозначениями.

7.2 Термины

7.2.1 Отношения термин - понятие

Термин является обозначением, состоящим из одного или более слов, представляющих общее понятие на специальном языке в специальной предметной области. Простой термин состоит из одного корня (однокоренное слово), термин, состоящий из двух или более корней, называют сложным термином. Предпочтительный термин должен быть принят и использоваться специалистами в данной предметной области. Новый (недавно появившийся) термин, созданный для обозначения понятия, является разновидностью неологизма и называется неотермом. Хотя большинство неотермов обозначают новые понятия, некоторые обозначают установившиеся понятия.

В идеале, когда на специальном языке требуется установить точную связь, особенно в области науки и технологий, объективность присваивания понятиям терминов является гарантией того, что в рамках данной предметной области данный термин приписан одному понятию (моносемия) и только данное понятие предпочтительно представляется одним предпочтительным термином. Это условие снижает двусмысленность (неопределенность), в то время как омонимия и синонимия приводят к ней.

7.2.2 Моносемия

Моносемия - это отношение между обозначениями и понятиями, при котором одно обозначение относится только к одному понятию. Обозначения при таком отношении называются моносемами.

7.2.3 Омонимия

Обозначения на конкретном языке могут иметь идентичные формы, фонетические или орфографические, но обозначают различные и не связанные между собой понятия. Омонимия возникает, когда два или более понятий имеют идентичные обозначения. Обозначения в таком случае называются омонимами.

Термины, которые произносятся одинаково, но пишутся по-разному, называются омофонами, а те, которые имеют одинаковое написание, но произносятся по-разному, называются омографы. Омонимы же и пишутся, и произносятся одинаково.

Пример -

омофоны sun - son (произносятся одинаково)
омографы tear /ti:r/ (слеза) - tear /ter/(разрывание)
омонимы bloom (цветение) - bloom (болванка)

7.2.4 Синонимия

Синонимия является отношением между различными обозначениями, означающими одно понятие, то есть имеющими одно содержание в данном языке. Обозначения при синонимичном отношении называются синонимами. На одном языковом уровне синонимы взаимозаменяемы. Если же два термина или более относятся к разным понятиям, содержания которых почти одинаковы, то они называются квазисинонимами и являются взаимозаменяемыми только в некоторых контекстах.

Пример -

синонимы банк терминов = терминологический банк данных
квазисинонимы приборная доска приборная панель

7.2.5 Гармонизация

Использование омонимики и синонимики обычно связано с необходимостью использования термина гармонизация, которая является частью процесса стандартизации. Стандартизация терминологий в различных предметных областях часто подразумевает гармонизацию понятий (терминов) внутри отдельной предметной области, для нескольких предметных областей и для нескольких языков. Для снижения степени дублирования и стоимости разработки терминологии необходимо добиться гармонизации даже в случае небольших расхождений. См. принципы гармонизации терминов и понятий в ИСО 860.

7.2.6 Отвергнутые термины

Стандартные терминологии должны отражать связанные терминологические системы, соответствующие системе понятий рассматриваемой предметной области. Терминология стандарта должна быть точной, приводить к увеличению ясности при общении.

Важнейшая функция стандартной терминологии - указывать предпочтительные, допустимые и отвергнутые термины. Термин, рекомендуемый техническим комитетом, должен рассматриваться как предпочтительный, в то время как допустимый термин должен представлять собой приемлемый синоним для предпочтительного термина. Отвергнутые термины - это выбракованные термины.

Термины выбраковывают или отвергают по ряду причин. Например, термин может быть синонимом предпочтительного термина, тогда он отвергается из соображений однозначности. Также термин может быть дефектным или неточным.

Пример 1 -

Термин огнеупорный неточен, вводит в заблуждение; термины огнестойкий или огнезадерживающий более точны.
Термин теплостойкость при предварительной термообработке не ошибочный, но он был отвергнут в пользу более точного термина термостабильность при предварительном отжиге.

Термин, отвергнутый для одного понятия, может быть зарезервирован для обозначения другого понятия.

Пример 2 -

Термин нагружение отвергнут как синоним термина сила. Используется для представления родственного понятия 'приложение силы'.

Включение обозначения в стандарт терминологии означает неявный отказ от других обозначений, используемых как синонимы в предметной области. Будет удачно рассмотреть данные термины, явно идентифицировать их как допустимые или отвергнутые и объяснить причину выбраковки.

7.2.7 Транслитерация и транскрипция

При распространении стандартных терминологий может оказаться необходимым перевести термин (данный в письменной форме) из одной алфавитной (неалфавитной) системы письма в другую. В таких случаях следует использовать Международные Стандарты на транслитерацию (латинизацию), например: ИСО 9, ИСО 233, ИСО 259, ИСО 843, ИСО 3602, ИСО 7098, ИСО/МЭК 10646 и Стандарт на уникод, Версия 5.0.

Для фонетической транскрипции следует использовать последнюю версию Международного фонетического алфавита (International Phonetic Alphabet = IPA) Международной фонетической организации.

7.3 Наименования

7.3.1 Назначение наименований и имени собственного

В общем случае имя собственное обозначает индивидуальную сущность, будь это персональное имя, заголовок, название местности, название здания, организации и т.д. Вместе с тем при разработке терминологии проводится отличие между персональным именем и именем собственным, относящимся к особой предметной области. Последнее является наименованием. Наименование, будучи обозначением индивидуального понятия, также является именем собственным, но не все имена собственные являются наименованиями. Персональные имена, такие, как Мери Робинсон или Барак Обама, являются именами собственными, но не наименованиями, тогда как имена или заголовки, обозначающие индивидуальные сущности в особой предметной области, рассматриваются как наименования. Например, Уполномоченный ООН по правам человека, Президент США.

Таким образом, наименование обозначает понятие, объем которого включает только один объект или несколько частей одного объекта. При разработке терминологии акцент делается на названиях индивидуальных понятий, представляющих объекты, являющиеся членами некоторого множества, но обнаруживающие известную индивидуальность в особой области деятельности.

Пример -

Палата общин, Министерство транспорта провинции Онтарио - особое политическое учреждение или орган;
ООН, фонд Ливера - особая общественная организация;
Крест "За боевые заслуги",
Нобелевская премия за 2001 г.,
- особые награды;
комета Галлея, Сатурн - особые научные явления;
Tylenol, Nike, Kleenex - особые бренды продуктов или услуг.

Так как наименования являются уникальными именами, обозначающими индивидуальные понятия по отношению к особой предметной области (места, организации, заголовки, названия продуктов), их форму разрабатывают и утверждают соответствующие органы. При записи наименования разработчику терминологии следует принимать во внимание форму и категорию наименования (см. категории наименований в английском языке в приложении B).

Более того, уникальная природа наименования порождает проблемы при записи определения: может оказаться затруднительным идентифицировать разграничивающие характеристики. По этой причине может оказаться необходимым дополнительное описание объекта или сущности.

7.3.2 Формы наименований

В языках с множественными наклонениями наименование должно обозначать индивидуальное понятие, даже если оно морфологически стоит во множественном числе. При записи наименования в сборнике терминологических данных форма наименования должна учитывать его использование. Например, для слов, составляющих наименование, следует помечать, в каком они числе - единственном или множественном (см. пример 1).

Пример 1 -

В английском языке сингулярность понятия отражается грамматически. Даже если географическое название страны (например, Соединенные Штаты Америки) стоит во множественном числе, оно обозначает индивидуальное понятие, таким образом приобретая грамматическую форму единственного числа. Например, "The United States of America stretches over thousands of miles of territory" (Перевод: "Соединенные Штаты Америки занимают территорию в тысячи миль"). Здесь глагол "stretches" имеет окончание "es", что отражает грамматическую форму единственного числа. В начале XIX века было время, когда для данного понятия использовалось множественное число. Но по мере того, как США все чаще рассматривались как единая сущность, произошла замена множественного числа на единственное.

Наименование должно быть уникальным идентификатором. Если возможна неоднозначность, то следует дополнительно указывать юридическую принадлежность, название места, дату, год или номер.

Пример 2 -

Юридическая принадлежность: Министерство сельского хозяйства, правительство Канады и Министерство сельского хозяйства Соединенных Штатов
Название места: Париж, Франция и Париж, штат Мичиган (США)
Дата, год или N: Нобелевская премия Мира 2000 г. и Нобелевская премия Мира 2001 г.

Наименования часто ассоциируются с определенным уровнем компетентного "бюрократического" органа или организации. Каждая организация сама принимает решение, какая форма наименования лучше всего удовлетворяет индивидуальным требованиям, и делегирует наименованию "официальный" статус. Таким образом, наименование является чем-то произвольным в сравнении с терминами, по которым еще нужно получить разрешение на использование в предметной области лингвистического сообщества.

Наименования имеют временной аспект, их всегда можно заменить другими наименованиями. При разработке новой терминологии важно регистрировать старые наименования, их историю. Биографии и резюме часто содержат ссылки на учреждения, которые уже не существуют или сильно изменились. Очень трудно проверить наименование, если не сохраняется текущая информация и не фиксируются изменения статуса.

Пример 3 -

Название Министерство Потребительских и Коммерческих Отношений провинции Онтарио изменилось на Министерство Потребительских и Бизнес Услуг в марте 2001 г.

Если ясно (например, из грамматики или контекста), что наименование используется как модификатор фразы с комплексным существительным, то рассматриваемое выражение больше не должно рассматриваться как наименование. Оно должно обозначать общее понятие и может стать термином.

Пример 4 -

Словосочетание World Wildlife Federation (Всемирная Федерация Дикой Природы) является наименованием, но World Wildlife funding (Всемирный Фонд Дикой Природы) таковым не является.
Английское слово funding в названии выше написано с маленькой буквы. В английском языке использование маленьких букв для существительных означает общее понятие, но не индивидуальное понятие. Отметим, что не все языки фиксируют данное отличие в письме.

7.3.3 Номенклатура

Номенклатура включает наименования, собранные в порядке классификации в соответствии с утвержденными правилами идентификации. Таким образом, формируются множество или система наименований, используемых индивидуумом или сообществом. Это особенно относится к отдельным направлениям науки, искусства или отраслей знаний. Номенклатуры широко используются органами стандартизации для установления полноценной и эффективной связи. Типовым примером является химическая номенклатура (система идентификации химических соединений) и биномиальная номенклатура (формальная система идентификации биологических особей).

7.4 Формирование терминов и наименований

7.4.1 Особенности формирования терминов/наименований

Методики формирования терминов/наименований зависят от лексических, морфосинтаксических и фонологических структур отдельных языков. Поэтому языкоориентированные принципы формирования терминов следует закладывать скорее в национальных и региональных стандартах, имеющих дело с конкретным языком, а не в Международных Стандартах, см. приложение B, примеры использования методов формирования, применимых к английскому языку.

В случае стандартной терминологии желательно, чтобы термин относился только к одному понятию. Перед началом разработки нового термина необходимо убедиться в его отсутствии для рассматриваемого понятия. Если термин уже прижился, это следует принять во внимание. Утвержденные и широко используемые обозначения, даже если они неудачно оформлены или плохо обоснованы, не могут изменяться без уважительных причин. Если для одного понятия существует несколько обозначений, то в качестве предпочтительного обозначения следует выбрать то, что удовлетворяет наибольшему количеству принципов, приведенных ниже.

Нижеследующие принципы, даже если не все они применимы одновременно для какого-либо термина или наименования, могут оказаться полезными либо при разработке нового термина/наименования, либо в процессе систематизации существующей терминологии.

7.4.2 Принципы формирования терминов/наименований

7.4.2.1 Общие принципы

Нижеследующие принципы применяют при формировании терминов и наименований в той степени, насколько это возможно и удачно для рассматриваемого языка (например, методы формирования терминов в английском языке, см. приложение B):

- принцип прозрачности;

- принцип последовательности;

- принцип адекватности;

- принцип лингвистической экономии;

- принцип выводимости и сочлененности;

- принцип лингвистической корректности;

- принцип предпочтения родного языка.

7.4.2.2 Прозрачность

Термин или наименование следует считать прозрачными, когда понятие, которое они обозначают, предполагаемо, по крайней мере частично, без каких-либо дополнительных определений или пояснений. Другими словами, смысл термина или наименования может быть выведен из его частей. Чтобы термин или наименование были прозрачными, при их формировании используют некоторую ключевую (обычно разграничивающую) характеристику.

Рекомендуется использовать только те характеристики, быстрое изменение которых в результате технологической эволюции маловероятно. В противном случае можно столкнуться с проблемой переименования понятия в соответствии с технологическими изменениями.

Пример -

1 моментный ключ и разводной ключ
Термин моментный ключ (ключ, обычно используемый также для контроля крутящего момента при затягивании гайки или болта при сборке) является прозрачным, тогда как термин разводной ключ (ключ, названный по имени его предполагаемого изобретателя по фамилии Moncky) является мутным (непрозрачным).
2 тепловой шум и шум Джонсона
Аналогично термин тепловой шум более прозрачен, чем термин шум Джонсона.
3 Рабочая группа правительства по агентствам, палатам и комиссиям и рабочая группа Вуда
Наименование Рабочая группа правительства по агентствам, палатам и комиссиям имеет больше смысла, так как четко указывает предмет занятий рабочей группы, тогда как наименование рабочая группа Вуда, названная по имени Боба Вуда, председателя данной рабочей группы, вводит в заблуждение (в переводе с английского wood = дерево).

7.4.2.3 Последовательность

Терминология любой предметной области не может быть произвольным или случайным собранием терминов. Она должна быть связанной терминологической системой, соответствующей рассматриваемой системе понятий. Существующие термины и наименования, а также новые термины и наименования должны интегрироваться в данную систему понятий, быть совместимой с ней.

Пример -

синтетические ткани: нейлон, орлон, дакрон, рейон (вискоза) и т.д.
Все обозначения новых синтетических тканей должны быть совместимыми (заканчиваться на "-он"), они должны учитывать сложившуюся систему обозначений рассматриваемой системы понятий.
Название должности сотрудника компании: вице-президент по финансам, вице-президент по маркетингу, вице-президент по производству и т.д.
Все названия должностей на одном уровне должны быть совместимыми (например, вице-президент по...), они должны учитывать сложившуюся систему обозначений рассматриваемой системы понятий.

7.4.2.4 Адекватность

Предлагаемые термины и наименования должны придерживаться знакомых установившихся смысловых шаблонов, сложившихся внутри языкового сообщества. При формировании новых терминов путаница недопустима.

Пример 1 -

Компьютерный термин install wizard (мастер настройки) путает и сбивает с толку, так как он выглядит (на английском языке) как команда (инсталлируй мастера!), а не как название мастера (программы инсталляции компьютерного обеспечения). Удачным термином будет installation wizard. Он является четким и точным и, следовательно, не может ввести в заблуждение при установке программ.

Термин должен быть нейтральным настолько, насколько это возможно. Следует также избегать терминов с побочными второстепенными значениями, особенно отрицательными.

Пример 2 -

Термин language technology (языковая технология) постепенно вытесняет устаревший термин language engineering (языковая инженерия) частично из-за проблем с переводом последнего, а также из-за наличия отрицательных второстепенных значений, из-за которых можно поверить, что language engineering - это конструирование языка, а не использование технических решений при разработке языка.

7.4.2.5 Лингвистическая экономия

Термин должен быть кратким настолько, насколько это возможно. Большая длина - серьезный недостаток термина. Такой термин нарушает принцип лингвистической экономии, он часто замещается многоточием, тире (опускается).

Пример 1 -

e-mail вместо electronic mail (электронная почта)

Требования краткости часто вступают в противоречие с требованиями точности и прозрачности. Чем больше характеристик включено в термин, тем выше его точность и прозрачность. Вместе с тем увеличение количества характеристик, выраженных термином, часто делает его слишком длинным и неудобным для использования. Практичность должна быть главным условием для принятия решения о предпочтении одной методики формирования термина перед другой. Так, сокращенной форме следует отдавать предпочтение, когда использование длинного и точного термина неудобно (например, при устном общении на предприятии). И наоборот, комплексным терминам, состоящим из нескольких слов, отдают предпочтение в научных публикациях.

Во многих контекстах полная форма и сокращенная форма сосуществуют. Использование сокращенной формы приводит к появлению синонимов и омонимов, которые не появляются при использовании полной формы. Это одна из целей разработки терминологии - привлечь внимание к потенциальным трудностям данного вида. Пользователи сокращенных форм должны отдавать себе отчет в трудности их восприятия. Общепринято, что, когда термин появляется в тексте первый раз, в документах нужно пользоваться его полной формой (с указанием его сокращенной формы). Далее по всему тексту уже можно пользоваться сокращенной формой.

Пример 2 -

Всемирная организация здравоохранения (ВОЗ), Регион Юго-Восточной Азии (РЮВА).

7.4.2.6 Выводимость и сочлененность

Следует отдавать предпочтение продуктивному формированию терминов, позволяющему получать производные и сложные слова (в соответствии с требованиями конкретного языка).

Пример -

трава и целебное растение
Термин трава имеет много производных терминов (разнотравье, лечение травами, наркотики и т.п.). Он предпочтительнее термина целебное растение, не имеющего производных.

7.4.2.7 Лингвистическая корректность

Новые термины и наименования должны соответствовать морфологическим, морфосинтаксическим и фонологическим нормам рассматриваемого языка.

7.4.2.8 Предпочтение родного языка

Заимствование из других языков - общепринятая форма создания нового термина. Однако при этом предпочтение следует отдавать родному языку.

Технически наименования не переводятся с одного языка на другой, они остаются на исходном языке. Вместе с тем индивидуальные понятия могут иметь наименования на различных языках. Наличие у индивидуального понятия наименований на других языках зависит от нижеследующих причин:

- от языковой политики страны;

- от того, насколько понятие известно в международном масштабе;

- от степени многоязычности рассматриваемой сущности;

- от необходимости понятия для международного сотрудничества и международных отношений.

Пример -

В двуязычных странах (например, в Канаде) наименование федерального правительства существует как на английском, так и на французском языке. В Швейцарии много наименований существует на французском, немецком и итальянском языках.
Основные географические сущности, такие, как страны и их столицы, известны по всему миру и, следовательно, имеют наименования на различных языках. Например, Италия, Italia, Italy, Italle, Itaalia, Соединенные Штаты, United States, Etats-Unis, Estados Unidos, Estato Unido, Ameerika Uhendriigid (см. ИСО 3166).
Благодаря своей международной значимости многие агентства Организации Объединенных Наций имеют наименования на различных языках. Например, Агентство ООН по продуктам питания и сельскому хозяйству (FAO), Food и Agriculture Organization of the United Nations (FAO), Ernahrungs- und Landwirtschaftsorganisation der Vereinten Nationen (FAO), Organisation des Nations Unies pour l'alimentation et l'agriculture (FAO), Organizzazione delle Nazioni Unite per I'alimentazione e l'agricoltura (FAO), De Forenede Nationers Levnedsmiddel- og Landbrugsorganisation (FAO), Organizagao das Nagoes Unidas para Agricultura e Alimentagao (FAO).
В документах, направленных в международное сообщество, наименования могут быть даны на оригинальном языке, если они доступны для восприятия или могут быть переведены для целей международного сотрудничества и взаимопонимания. Например, в документе, направленном в международное представительство, историческое ирландское наименование Aras an Uachtarain может быть не понято. Вместо него следует использовать общепринятый английский эквивалент The Official Residence of the President of Ireland (Официальная Резиденция Президента Ирландии).

Наименование, не имеющее эквивалента в целевом языке, лучше сохранить на оригинальном языке. В случае юридических сущностей наименование должно оставаться в форме, использованной в юридическом документе. Вместе с тем множество наименований имеют официальные переводы, обычно используемые в других языках и доступные в стандартных ссылочных материалах. Такие официальные переводы и следует использовать. Если же официального перевода наименования нет, то берут либо его транскрипцию (см. соответствующие стандарты на транскрипцию в нормативных ссылках), либо для лучшего понимания в текст можно внести объяснение или перевод.

7.5 Символы

Символы оказывают большое содействие международному общению, поскольку они визуально представляют функции понятий независимо от какого-либо языка. Они могут передавать информацию непосредственно в сложных условиях (например, дорожные знаки). Изобразительные символы должны иметь некоторое внешнее сходство с представляемым понятием. Обычно их значение должно быть сразу видно без какого-либо объяснения. Однако в некоторых случаях внешнее сходство символа менее выражено или полностью отсутствует. Его значение не может быть понято непосредственно и должно быть установлено общим соглашением.

Термины, использующие буквы алфавита в качестве графических символов, обозначают форму самой буквы, а не ее звучание (см. пример 1).

Пример 1 -

U-turn (поворот) - поворот в виде буквы U.
T-beam (брус) - брус, поперечное сечение которого имеет форму буквы T.

Знаки, заменяющие слова или части слов, такие, как математические или валютные знаки, считаются символами.

Пример 2 -

§, $, , &, , %, #, =, <, -

Необходимо отметить, что обозначения единиц системы СИ считаются скорее символами, чем аббревиатурами, поскольку они неизменны во всех языках, не имеют множественного числа и никогда не пишутся с точками (за исключением обычной пунктуации).

Пример 3 -  
м = метр л = литр
Название Символ единицы
метр m
секунда s
метр в секунду m/s
метр на секунду в квадрате m/s2

Буквенно-цифровые коды, состоящие из комбинации букв, цифр или и тех, и других, считаются символами, если они не представляют слова на естественных языках или сокращенные формы термина [см. B.2.4 (приложение B)]. Химические формулы для химических компонентов могут считаться символами или рассматриваться в качестве синонимичных форм терминов. Альтернативно формулы могут быть использованы в качестве определений, но одновременно не могут быть и тем, и другим.

Пример 4 -

C2H5OH (химическое соединение этиловый спирт)
A4 (формат бумаги, 210 x 297 мм)

Символ должен быть:

- простым и легко узнаваемым, а также по возможности самоочевидным;

- моносемичным в специфичном контексте;

- недвусмысленным;

- легко и экономно воспроизводимым;

- системным и пригодным, то есть позволяющим осуществлять сопоставление и противопоставление с другими связанными символами.

Пример 5 -

1. Символы, используемые для обозначения олимпийских видов спорта



2. Лента Мобиуса, используемая в области охраны окружающей среды для обозначения пригодности к переработке для вторичного использования

Приложение A
(справочное)

ДРУГИЕ ТИПЫ ОПРЕДЕЛЕНИЙ

A.1 Общие положения

Национальный стандарт представляет сущностные определения (см. 6.2) как наиболее явный и точный метод определения понятия. Вместе с тем следует признать, что в настоящее время в некоторых контекстах используют и другие типы определений. В данном приложении предлагается эти другие типы определений использовать в качестве дополнительной информации.

A.2 Определения

A.2.1 Объемные определения

A.2.1.1 Использование объемных определений

При разработке высокоспециализированной терминологии, предназначенной для специалистов, знакомых с предметной областью, определения могут быть представлены как список подчиненных понятий лишь с одним критерием подразделения, соответствующим объектам, составляющим объем понятия. Данный список подчиненных понятий может включать как индивидуальные, так и общие понятия. Важно помнить, что указанный объем и объемное определение - это не одно и то же. Список терминов представляет понятия (описывающие объекты или соответствующие объектам, составляющим объем), но не сами объекты. Перечисление понятий (описывающих объекты или соответствующих объектам данного объема) только предлагает сущность понятия, но никогда не определяет его, как это делается в сущностных определениях.

Объемные определения оказываются полезными только в крайних обстоятельствах. Объемные определения используются, когда рассматриваемые понятия могут описываться более эффективно объемными определениями, чем сущностными определениями. Объемные определения следует использовать, только если количество рассматриваемых подчиненных понятий конечно, когда список подчиненных понятий составляется по одному критерию подразделения, когда подчиненные понятия могут быть пояснены сущностными определениями или когда они хорошо известны. Все приведенные в списке подчиненные понятия должны быть определены в каком-либо терминологическом ресурсе. Они не могут быть определены с помощью ближайшего главного понятия, содержащегося в сущностном определении, так как это может привести к его закольцованности (см. 6.5.2).

Пример -

исчезающий биологический вид
особи в критическом опасном состоянии, вымирающие особи или уязвимые особи

A.2.1.2 Формулировки объемных определений

Объемные определения формулируются со ссылкой на положение определенного понятия внутри его соответствующей родовой системы понятий. Это означает, что объемное определение структурируется, как список подчиненных понятий, по одному критерию подразделения, ассоциированному с главным родовым понятием. Список подчиненных понятий соответствует объектам, составляющим объем определяемого понятия (см. 5.5.2.2.1, пример 4, и 5.6.2, пример 2, примеры критериев подразделения).

Союз "или" в определении используется для указания родового соотношения между подчиненными понятиями в определении и определяемым главным понятием. Союз "и" используется для указания разделимого соотношения.

Пример 1 -

сезон
весна, лето, осень, зима

Пример 2 -

время года
весна, лето, осень, зима

Объемное определение формирует список всех подчиненных понятий, соответствующих объектам в объеме. Оно не должно включать незавершенные формулировки (например, нижеследующие пункты и т.д.). Неполные списки могут быть приведены в примечании к сущностному определению. Все поименованные подчиненные понятия должны быть определены в каком-либо терминологическом ресурсе.

Разделимые понятия, объем которых находится за пределами рассматриваемого разделимого соотношения, не могут быть определены узко в терминах всеобъемлющего понятия.

Пример 3 -

механическая мышь
слишком узкое неудачное определение компьютерная мышь имеет провод и колесико прокрутки. Ее положение определяется шариком на днище и роликами, находящимися в физическом контакте с шариком.
Определение понятия 'механическая мышь' не должно включать характеристики 'провод' и 'колесико прокрутки', так как они не являются неотъемлемыми частями каждого объекта в рассматриваемом объеме.

Пример 4 -

хвойное дерево
неполное неудачное определение (незамкнутая формулировка) к хвойным деревьям относятся кедры, кипарисы, ели, лиственницы, сосны и т.д.
  хвойное дерево
неполное определение
неудачное определение
(не все понятия перечислены)
можжевельник, лиственница, ель, кедр, кипарис, красное дерево или сосна
  хвойное дерево
скорректированное определение имеет иголки (чешую) вместо листьев, шишки, это голосеменное дерево, как правило, вечнозеленое
  Пример - Известными представителями хвойного дерева являются кедр, тис, ель, можжевельник, лиственница, красное дерево и сосна.

A.2.2 Определение путем показа

Определение путем показа, также известное как демонстрационное определение, доставляет нелексическое представление понятия (рисунок, иллюстрацию, видео, звуковой клип, компьютерную анимацию и т.д.) или даже использует непосредственное указание объекта. С ростом доступности мультимедийных технологий определение путем показа может задействовать любую мультимедийную форму, доставляющую нелексическое представление понятия. Однако кроме самостоятельного существования определение путем показа может также быть использовано для дополнения сущностного определения или описания понятия, так как не всегда ясно, что конкретно показывается или какова потребная степень общности рассматриваемого объекта. Более того, может оказаться затруднительным вывести главное понятие из определения путем показа.

Пример 1 -

Что означает видеоклип 'виляющая ярко-красная машина'? Это может быть единый целый объект, одна из его частей (корпус, например), окраска, способ передвижения и т.п.

Существуют различные типы графических представлений:

- абстрактные иллюстрации;

- сетевые диаграммы;

- матричные диаграммы;

- схематические диаграммы;

- портретные иллюстрации;

- чертежи, гравюры и т.д.;

- фотографии;

- статистические диаграммы;

- линейные схемы;

- гистограммы;

- круговые диаграммы и т.д.;

- смешанные фигуры, объединяющие не менее двух форм.

Определение путем показа можно рассматривать как самостоятельное определение только в редких случаях, когда нелексическое представление дает понятие аналогично сущностному определению. В противном случае его используют не как определение, а как дополнительную информацию, включаемую в примечание.

Пример 2 -

Данная статистическая диаграмма является примером определения путем показа понятия 'фрагментированная круговая диаграмма'.



фрагментированная круговая диаграмма

Определение путем показа должно доставлять ту же информацию, что и сущностное определение, то есть главное понятие вместе с разграничивающими характеристиками.

Пример 3 -

Нижеследующая абстрактная иллюстрация может быть использована как определение путем показа для понятия 'равносторонний треугольник'.
Сущностное определение (для понятия в родовом отношении):
равносторонний треугольник
треугольник, у которого все три стороны имеют одинаковую длину
Определение путем показа (для понятия в родовом отношении):
равносторонний треугольник

Главное понятие: 'треугольник'
Разграничивающая характеристика:
- все три стороны имеют одинаковую длину, здесь a = длина стороны

Портретные иллюстрации представляют образы объектов, которые могут оказаться незнакомыми (например, фотография или рисунок экзотического растения). Они особенно полезны в качестве дополнения разделимых определений, так как они указывают соотношение между единым целым и его частями.

Пример 4 -

Ботинок и его части: <обувная промышленность>
<http:/www.theweebsite. com/sewing/shoes/design. html>

Портретные иллюстрации также полезны для установления ассоциативных соотношений между понятиями.

Пример 5 -

Последовательность стадий разрушения подшипника (ассоциативные понятия) в процессе развития волны напряжений.



Питинговая коррозия <режущие инструменты>
Рисунок ранее был доступен на сайте: http:/www.swantech.com/technologyoverview.html

Пример 6 -

Химическая структура бутана C4H10. В технических приложениях химическую формулу C4H10 считают определением бутана. Вместе с тем формула, указывающая количество атомов в молекуле, может все-таки давать неоднозначное определение вещества, так как моделирование комплексных молекул может привести к различным атомным структурам. Соединения с одинаковыми молекулярными формулами и различными атомными структурами называются изомерами. Изомерические вариации имеют подобные, но не обязательно идентичные качества. Бутан - это относительно простой пример: есть бутан и изобутан. Более сложные химические соединения могут иметь много изомерических вариаций для одних и тех же молекулярных формул. Ниже приведены иллюстрации, позволяющие прояснить рассматриваемые понятия.
бутан
изобутан

Вместе с тем объект или его нелексическое представление, данное в определении путем показа, не следует путать с самим понятием. Графическое представление - это только изображение одного объекта среди всех других объектов, составляющих объем понятия. По этой причине графическое представление понятия лучше всего использовать для дополнения определения. Графическое представление хорошо дополняет определение, если оно далее поясняет характеристики данного понятия и/или его соотношение с другими понятиями. Графическое представление может обеспечивать средства визуализации понятия, которое бывает трудно воспринять только по текстовому определению.

Пример 7 -

Данный рисунок елки можно использовать только как иллюстрацию понятия 'дерево', но не для определения самого понятия. Следует отметить, что иллюстрация слева - это просто представление объекта, но не сам объект. Не следует путать ель с иллюстрацией понятия 'дерево', объем которого включает и другие объекты, такие, как 'лиственные деревья', 'пальмы' и т.д.

A.2.3 Лексические определения

Терминологический ресурс может включать лексические определения из общего языкового словаря, когда главное понятие (для рассматриваемого понятия) не специализировано или когда верхнее главное понятие вертикальной лестницы понятий настолько обобщается, что уже не может квалифицироваться как особое понятие для данной предметной области.

Пример -

Главное понятие для рассматриваемого понятия 'коврик для мыши' - это 'коврик'. Его следует считать кандидатом для зачисления в соответствующую систему понятий.
коврик
тонкий и мягкий, как подушка, материал, используемый для заполнения полости, для придания формы или для защиты от сотрясений, царапания и других повреждений.
[Американское наследие (the American Heritage) Словарь английского языка, 4-е издание, 2000.]

A.2.4 Уточняющие определения

Уточняющие определения могут потребоваться при адаптации определения к особой предметной области. Терминологический анализ может начинаться с лексического определения. Может оказаться необходимым перевести лексическое определение в уточняющее определение, то есть перевести менее ясное лексическое выражение в определение с точными характеристиками. Целью является идентификация особого понятия, обозначенного специализированным техническим или научным термином. Особая предметная область должна быть четко указана в самом начале определения.

Пример -

Лексическое определение: рыба
1 На популярном языке рыба - это любое животное, живущее преимущественно в воде, включая китообразных, ракообразных, моллюсков и т.д. На научном языке - это любое позвоночное и холоднокровное животное, имеющее жабры и конечности в виде плавников. [The Shorter Oxford English Dictionary on Historical Principles (Краткий английский словарь Оксфорда, основанный на исторических принципах), 3-е издание, переработанное с дополнениями, Лондон: Издательство Oxford University Press, 1970, с. 705.]
Уточняющее определение: рыба
<ихтиология> любое из большой группы холоднокровных водных позвоночных с плавниками. Рыбы подразделяются на три класса: бесчелюстные, хрящевые и плавниковые.
Основание: Jason Buchheim "Краткий курс ихтиологии", доступен на сайте:
http://www.marinebiology.org/fish.htm
Уточняющее определение сужает объект в объеме понятия путем добавления более точных характеристик к лексическому определению. Следовательно, понятие "рыба" становится более точным путем задания характеристик, ограничивающих рассматриваемое понятие путем его отнесения к области ихтиологии.

A.2.5 Условные определения

A.2.5.1 Использование условных определений

Если информация о понятии является специфичной для уникальной ситуации, то определение рассматривается как условное. Условное определение не отвечает стандартным терминологическим принципам, но служит особым целям индивидуальных лиц и организаций, таких, как законодатели, юридические бюро, коммерческие фирмы и т.д. Если понятие ограничивается данной ситуацией и потребность в условном определении велика, то это должно быть четко обозначено. Определение должно начинаться со спецификатора, такого, как "Для использования в <документ N>,...". Условные определения локализуются только внутри родительского документа или на множестве родственных документов, на которые они распространяются. В некоторых случаях они идентифицируются особым словосочетанием, таким, как "Определение относится только к данному стандарту".

Пример -

Условное определение: рыба
Для нужд акта о соленой рыбе означает рыбу семейства (Gadidae). [Канада. Акт о соленой рыбе, 1985. R.S.C. 1985, часть S-4, раздел 2.]

Условное определение зауживает объем понятия. Оно также может вступать в противоречие с лексическим определением или зауживать его объем, делать менее понятным в предметной области, тогда как с уточняющим определением этого не происходит.

A.2.5.2 Формулировка условного определения

Конкретный контекст редко ссылается на все объекты, составляющие объем понятия. Определения в законах и нормативных актах, как правило, имеют интерпретирующий характер и являются условными. Условное определение задает (новое) понятие, являющееся более узким, чем то, что обычно представлено обозначением. Условное определение не является неточным по отношению к данному (новому) понятию, это справедливо только по отношению к "обычному" варианту. Следовательно, необходимо в начало определения включить раздел с его спецификацией (см. нижеследующий пример). Определения в Международных Стандартах имеют скорее определяющий характер, чем интерпретирующий. Если понятие для данного текста ограничено конкретной интерпретацией, то это должно поясняться органами Международной Стандартизации. Это лучше, чем создавать новое понятие с маленьким объемом. Если информация о спецификации ассоциируется с понятием, то это должно быть указано в соответствующем разделе текста, а не в самом определении.

Пример -

организация
является слишком узкой для целей данного нормативного акта и для юридических лиц, работающих не для прибыли
Данное определение понятия 'организация' не дает представления о ней, а только сигнализирует, как интерпретировать указанное понятие в данном контексте. В отличие от всех объектов, составляющих объем понятия 'организация', данный контекст рассматривает только те, что работают не для получения прибыли.

Приложение B
(справочное)

ПРИМЕРЫ ФОРМИРОВАНИЯ ТЕРМИНОВ

B.1 Общие положения

Примеры, приведенные в данном приложении, основаны на использовании английского языка. Они не покрывают все методы, используемые для формирования терминов в английском языке. Для более полного понимания различных методов формирования терминов в английском языке необходимо изучать дополнительную литературу по данному вопросу.

Методики формирования терминов зависят от лексических, морфосинтаксических и фонологических конструкций индивидуальных языков. Поэтому Международный Стандарт таких рекомендаций дать не может. В частных случаях каждый язык имеет свои собственные правила сокращений. Имеющиеся языковые соглашения диктуют, должен ли данный термин содержать только один лексический элемент, несколько морфологических элементов, объединенных для создания заданной формы, несколько слов, расположенных в строку, или терминологическую фразу. Следовательно, данное приложение следует не переводить, а адаптировать к особым правилам рассматриваемого языка.

Вместе с тем нижеследующие методы формирования терминов распространяются не только на английский язык, но и на другие языки:

- метод создания нового термина;

- метод использования существующих форм;

- метод межъязыкового заимствования.

B.2 Неотермы

B.2.1 Общие положения

Новый термин представляет собой новую лексическую сущность. Для формирования нового термина используют такие процессы, как вывод термина, образование сложного термина, сокращение термина.

B.2.2 Вывод термина

Процесс вывода нового термина включает добавление одного или нескольких морфологических элементов или аффиксов, корней или слов.

Пример -

phosphor + ous = phosphorous (фосфорный)
co- + education- + al = co-educational (с совместным обучением)
de- + toxi(n) + fi + -cation = detoxification (деинтоксикация)

B.2.3 Образование сложного термина

Образование сложного термина представляет собой комбинирование существующих слов или их элементов для создания новых форм, содержащих два и более корней, но обозначающих одно понятие. Сложные слова могут быть комплексными терминами, фразами или их смесью. Элементы комплексных терминов или фраз часто включают спецификаторы главных терминов в форме прилагательного, имени собственного, существительного или глагольного спецификатора. Они могут объединяться через дефис, просто сливаться, а могут быть разделены. Смеси получаются путем слияния двух и более слов после усечения одного из них (см. B.2.4).

Прозрачный термин (см. 7.4.2.2) получается как комбинация слов, включающая характеристику сущности понятия.

Пример -

Сложные термины (объединение через дефис):
composer-conductor (автор-сочинитель), high-definition television (телевизор высокого разрешения)
Сложные термины (объединенные слиянием): downsizing, outflow
(not joined): member country, information highway
видео по требованию
(усечение сзади и спереди) information + entertainment = infotainment
(усечение сзади и сзади) cybernetics + organism = cyborg
(усечение только сзади) cybernetics + space = cyberspace
(усечение сзади, спереди и сзади) quasi- + stellar object = quasar

B.2.4 Сокращенные формы

Чрезмерная длина затрудняет использование некоторых терминов. Сокращенная форма может быть создана различными способами. Оригинальный длинный термин называется полным или расширенным.

Большой опыт написания показывает, что и полная форма термина, и его сокращенная форма при первом использовании указываются вместе. Затем потенциально незнакомая сокращенная форма может быть использована в тексте самостоятельно. Желательно, чтобы термин в сокращенной форме легко произносился.

В английском языке имеются следующие типы сокращений:

- короткая форма;

- усеченный термин;

- сокращения;

- инициалы;

- аббревиатуры.

Очень длинные комплексные термины или наименования могут быть сокращены. Короткая форма - это использование меньших слов для обозначения того же понятия (см. пример 1).

Усеченный термин образуется путем отрезания передней, средней или задней частей простого термина. Отрезать можно с обоих концов сразу.

Сокращения получаются путем пропуска некоторых слов и/или частей слов, составляющих термин. В некоторых случаях оказывается достаточным первой буквы слова. Иногда первые буквы коротких фраз группируются вместе. Сокращения обычно заканчиваются точкой.

Инициалы (Initialisms) - это сокращения, созданные с помощью первых букв (или звуков) каждого (некоторых) элемента комплексного термина или наименования. Инициалы всегда произносят по буквам.

Аббревиатуры создаются путем комбинирования начальных букв (слогов) каждого (некоторых) элемента полной формы. Новые обозначения произносят по слогам как новое слово.

Пример 1 -

Полная форма Сокращенная форма
  короткая форма:
Межправительственная Группа Группа Двадцати Четырех
Двадцати Четырех по Международной Финансовой Политике  
  усеченные термины (английские):
Parachute chute (парашют)
Influenza Flu (грипп)
prefabricated house Prefab (разборный стандартный дом)
  сокращения:
Page P- (страница)
et cetera и т.д.
Localization L10N (локализация)
  Инициалы:
United Nations UN (Объединенные Нации)
ante meridian a. m. (время до полудня)
personal computer PC (персональный компьютер)
  Аббревиатуры:
United Nations Educational, Scietific
and Cultural Organization
UNESCO (ЮНЕСКО)
disc operating system DOS (дисковая операционная система)
light amplification stimulated emission radiation Laser (лазер)
surface active agent Surfactant (активный поверхностный реактив)

Термин может быть также получен как комбинация указанных выше процессов.

Пример 2 -

CD-Rom technology Технология изготовления компакт-дисков только для чтения
инициалы + аббревиатура + образование сложного термина
ARC AIDS (Acquired Immune Deficiency Syndrome) related complex
комплекс, связанный со СПИДом (синдромом приобретенного иммунодефицита)
аббревиатура, включающая полную форму

B.3 Существующие формы

B.3.1 Общие положения

Существующие формы могут быть использованы для создания новых терминов с помощью процессов, таких, как конверсия, терминологизация, семантический переход и трансдисциплинарное заимствование. Следует принять во внимание, что использование существующих форм может привести к получению омонима (7.2.3), а также к путанице и двусмысленности. Вместе с тем существующие термины могут быть использованы в новых комбинациях для создания новых терминов (например, путем образования сложного термина или путем вывода).

B.3.2 Конверсия

Новые термины могут быть созданы путем изменения синтаксической категории (например, грамматической функции) существующих форм.

Пример -

В экономике output (выпуск, сущ.) to output (выпускать, глагол)
В математике constant (постоянный, прил.) constant (константа, сущ.)
При переработке empty (пустой, прилаг.) to empty (опустошать, глагол), empty (пустота, сущ.)

B.3.3 Терминологизация

Терминологизация - это процесс, с помощью которого известное слово или выражение на общем языке преобразуется в термин, обозначающий понятие на особом языке.

Пример 1 -

контур
общий язык: линия, ограничивающая область
электротехника: расположение устройств или среда, через которую может течь ток

Иногда новый термин может быть получен на базе литературной аллюзии.

Пример 2 -

quark (кварк)
строка из романа "Бодрствование Финнегана" (Джеймс Джойс) Три кварка (творога) для мистера Марка!
атомная физика Одна из группы шести элементарных частиц, имеющих электрические заряды, равные 1/3 или 2/3 заряда электрона

В ряде случаев новые термины получаются в результате широкого использования торговой марки, которая становится родовым именем.

Пример 3 -

hoover (пылесосить)
Hoover: название компании, организовавшей производство пылесосов
hoover: используется (в основном в Британии и Ирландии) для обозначения пылесоса, а также самого процесса чистки пылесосом

B.3.4 Семантический переход внутри особого языка

Семантический переход - это процесс, где термин, существующий внутри особого языка, используется для обозначения другого понятия путем логического расширения: термин, обозначающий понятие, соответствующее конкретным объектам, может быть расширен на абстрактные объекты, часть расширяется на единое целое, понятие контейнера расширяется на понятие содержимого и т.д.

Пример -

screen (экран)
конкретное понятие: часть монитора компьютера, на который выводится информация;
абстрактное понятие: информация, выводимая на экран монитора

B.3.5 Трансдисциплинарное заимствование

При трансдисциплинарном заимствовании, также известном как внутреннее заимствование, термин заимствуется из одной предметной области и используется для нового понятия в другой предметной области внутри того же языка. Характеристики, составляющие сущность понятий в двух предметных областях, часто сравнимы по аналогии.

Пример -

вирус
<медицина> инфекционный агент, вызывающий заболевание
<компьютерные науки> инфекционный агент, приводящий к неправильной работе компьютера

B.4 Трансъязыковое заимствование

B.4.1 Общие положения

Существующие термины или понятия в одном языке могут быть внесены в другой язык путем заимствования - это либо прямое заимствование, либо калькирование.

B.4.2 Прямое заимствование

Существующие термины часто принимаются из одного языка в другой, если в другом языке в данный момент отсутствует термин для рассматриваемого понятия. Заимствованный термин может произноситься, иметь написание или склоняться отлично от языка заимствования.

Пример -

de Raster => en raster (растровое изображение на экране монитора)
en starboard => nl stuurboord (правый борт корабля)

B.4.3 Калькирование

Калькирование - это процесс, где морфологические элементы иностранного термина прямо переводятся в форму нового термина.

Пример -

de Weltanschauung => en worldview (мировоззрение)
en long-term storage (длительное хранение) => fr stockage long term => es almacenamiento largo plazo

Приложение C
(справочное)

КАТЕГОРИИ НАИМЕНОВАНИЙ

C.1 Общие положения

Данное приложение рассматривает несколько типов наименований, существующих в английском языке, но не дает их классификации. Не все правила формирования наименований распространяются на все языки, поэтому данное приложение следует скорее адаптировать, а не переводить на другой язык, отличный от английского.

C.2 Категории наименований

C.2.1 Обзорные категории

Некоторые наиболее важные категории наименований:

- административные органы, учреждения и организации (см. C.2.2);

- названия мероприятий (см. C.2.3);

- названия должностей (см. C.2.4);

- названия программ и продуктов (см. C.2.5);

- почетные звания (см. C.2.6);

- социальные явления (см. C.2.7);

- научные и технологические явления (см. C.2.8);

- топонимы, этнонимы и названия мест общего пользования (см. C.2.9);

- методы и процедуры (см. C.2.10);

- названия документов (см. C.2.11).

C.2.2 Административные органы, учреждения и организации

Данная категория очень широка и включает все типы административных органов, являющихся независимыми сущностями. Это могут быть публичные сущности, частные компании, ассоциации, коллегии, комиссии, комитеты, федерации, группы экспертов и т.д. Как только некоторая сущность становится разделимым понятием большей сущности, ее уже следует считать организационной или административной единицей. Административные единицы могут быть объединены с названиями мест, это делает их уникальными и отличает одну от другой. Родовые термины, такие, как отрасль, бюро, центр, департамент, подразделение, офис, секретариат, секция, узел и т.д., могут быть, а могут и не быть официально частью формы выражения, составляющей наименование.

Пример -

В Канаде Университетская Сеть Здравоохранения включает три госпиталя: Госпиталь Принцессы Маргарет, Западный Госпиталь Торонто и Общий Госпиталь Торонто. Каждый госпиталь следует считать административной единицей (разделимое понятие) Университетской Сети Здравоохранения (всеобъемлющее понятие).

C.2.3 Названия мероприятий

Данная категория включает названия конференций, конвенций, конгрессов, саммитов, симпозиумов, круглых столов, коммерческих показов, коллоквиумов, форумов, семинаров и т.д. Если мероприятие проводится снова, то добавляются год его проведения или другие индивидуальные элементы, чтобы сделать понятие индивидуальным. Данная категория также включает названия академических, развлекательных и профессиональных курсов, семинаров, рабочих цехов и программ.

Пример -

Конференция в Киото по Глобальному Изменению Климата, 2005 Саммит G8.

C.2.4 Названия должностей

Названия должностей должны отличаться от заголовков о трудоустройстве или рабочих местах, которые следует считать терминами, обозначающими общие понятия. Название должности является уникальным идентификатором, указывающим на место особого индивидуума с большими задатками внутри данного рабочего пространства.

Пример 1 -

Термин министр обозначает различные занятия в зависимости от предметной области и представляет собой общее понятие в противоположность названию премьер-министр, характеризующему уникальную должность.

Названия должностей могут включать гражданские, военные, религиозные или академические чины. Для указания ранговых или иерархических соотношений часто используются модификаторы.

Пример 2 -

Чины ВВС США: (Pvt.) рядовой, (Pfc.) рядовой первого класса, (Cpl.) капрал, (Sgt.) сержант, (SSgt.) штаб-сержант.
Иерархия римской католической церкви: Папа Иоанн Павел II, Кардинал Кушинг, Архиепископ Батерсби Брисбейн, Епископ Картер.
Американские академические ранги: Мари Кей Кейн, ректор, декан, известный профессор права, университет штата Мичиган.
Исполнитель, помощник заместителя и заместитель - модификаторы, используемые для указания административной иерархии в Министерстве здравоохранения и долговременной медицинской помощи провинции Онтарио. Точно также имеем: директор, исполнительный директор, помощник заместителя Министра, заместитель Министра, Министр.

Названия, определяемые этикетом (формы обращения), и титулы также следует считать наименованиями, например, Его Императорское Величество Акихито, Император Японии.

C.2.5 Названия программ и продуктов

Данная категория включает все названия и обозначения проектов, планов, стратегий, инициатив, политик и т.д., а также названия брендов и торговых марок особых коммерческих продуктов или услуг. Названия брендов, используемые для обозначения общих понятий для всех продуктов или услуг одного типа, следует считать скорее родовыми терминами, чем наименованиями.

Пример -

Нижеследующие названия являются наименованиями:
Проект Пойнтера, План Маршалла, Национальная Территориальная Стратегия, Цифровая Инициатива Селтика, Расовая Политика Голландии, Honda (бренд автомобиля), Stella Artois (бренд пива).
Примечание - Honda и Stella Artois - примеры торговых брендов (автомобилей и пива). Данная информация приводится для удобства пользователей настоящего стандарта, она не представляет собой подтверждения ИСО качества указанных продуктов.
Например, бренд Hoover стал родовым термином (для пылесосов) в Британии и Ирландии. Он породил глагол hoover (пылесосить) и действие hovering (чистка пылесосом).

C.2.6 Почетные звания

Данная категория включает названия премий, трофеев, медалей, декораций, почетных званий и т.д. Для отличий, имеющих место повторно, указываются год, название местности и другие индивидуальные признаки, добавление которых делает понятие уникальным.

Пример -

Нобелевская премия Мира, Кубок Стенли, Крест Виктории, Орден Канады, QC (Королевский Адвокат)

C.2.7 Социальные явления

Данная категория включает названия вероисповеданий, монашеских орденов, божеств, кампаний, праздников, исторических событий и периодов, памятных событий, социальных аттракционов и спортивных событий. Она также включает названия произведений искусства (таких, как картины, скульптуры, фотографии, фильмы, балеты, театральные представления и музыкальные композиции).

Пример -

Англиканская Церковь Канады, Общество Иисуса, Аполлон, Будда, Международный год Волонтеров, Рош Хашана, WWII (Вторая мировая война), средние века, День Благодарения, Джазовый фестиваль в Монреале, Кубок Стенли 2000 (событие в отличие от приза), Мона Лиза (Джоконда), Мыслитель (Le Penseur), Сюита из оперы "Щелкунчик", 5-я Симфония Бетховена

C.2.8 Научные и технологические явления

Данная категория включает названия астрономических тел и явлений, научные законы и эффекты, обозначаемые по имени их открывателя, геологические периоды, транспортные средства и спутники (за исключением названий брендов), информационные системы, сети, базы данных и их приложения (за исключением названий брендов). Данная категория также включает названия сайтов в Интернете.

Пример -

Плутон, Большая Медведица, комета Галлея, закон Гаусса, эффект Комптона, Плейстоценовая эпоха, Титаник, Спутник I, Интернет, внутренняя сеть MBS, Интегрированная сеть судебных правонарушений (ICON), ONTEPM, IATE

C.2.9 Топонимы, этнонимы и названия мест общего пользования

Данная категория включает все названия географических мест (топонимы), названия географических особенностей (находятся ли они на дне моря, на поверхности земли или на других планетах), геологические особенности, геополитические сущности, названия зданий, производственные мощности, монументы, дороги, парки или населенные пространства; официальные названия географических мест, утвержденные административными органами на местном, национальном или международном уровне. Названия географических особенностей могут включать родовые элементы и особые элементы. Родовой элемент является частью географического названия, идентифицирующего общий класс, которому принадлежит указанная географическая особенность. Особый элемент - это часть, идентифицирующая конкретную рассматриваемую особенность. Общее правило заключается в том, что родовой элемент может быть переведен на другой язык, тогда как особый элемент обычно сохраняется в оригинальном языке. Этнонимы включают названия народов, основанные на географических, расовых и культурных классификациях.

Пример -

Атлантический океан, гора Эверест, ледник Оук-Ридж, Онтарио, Эйфелева башня, лондонский аэропорт Хитроу, мемориальная стена ветеранов вьетнамской войны, Йосемитский национальный парк, Piccadilly Circus (название улицы в Лондоне), резервация для аборигенов Matimekosh, квебекер (житель Квебека), европеец, афроамериканец, парижанин, Oriental (уроженец Востока).
В названии Swampy Bay River родовым элементом является River (река), а особым элементом - Swampy Bay. Только родовой элемент переводится на другой язык, например на французский или испанский. Особый элемент остается на английском. Например, riviere Swampy Bay по-французски или rio Swampy Bay по-испански.
Вместе с тем существуют исключения из данного правила. Например, когда очевидный родовой элемент становится частью особого элемента: Rocky Mountains, Bay Biscay. В таких случаях наименование либо полностью сохраняется на родном языке (Rocky Mountains), либо полностью переводится на целевой язык (Скалистые горы, Бискайский залив, Golfe de Gascogne, Golfo de Vizcaya, Bizkaiko Golkoa, Golf von Biscaya, Ba na Bioscaine).

C.2.10 Методы и процедуры

Данная категория включает названия уникальных процедур, методов расчета и систем тарификации, налогов и налоговых льгот, испытаний и экзаменов, исследований и моделей. Она также включает названия фондов и денежных сумм, отложенных для особых целей. Она также включает общие фонды, инвестиционные фонды и счета (за исключением названий брендов).

Пример -

Система первоочередности для тяжелораненых, Канадский автомобильный рейтинг по суммарному ущербу, Налог на товары и услуги (GST), Региональный экономический эффект от туризма, Паевой инвестиционный Фонд AIC, Международный валютный фонд, Фонд помощи детям

C.2.11 Названия документов

Данная категория включает названия законов, постановлений и прочих юридических документов, приказов, союзов, соглашений, конвенций, договоренностей, лицензий и разрешений, так же как и названия политических установок, директив, стандартов и указаний, концепций, форм и других подобных документов. Данная категория также включает названия степеней, дипломов, сертификатов и профессиональных квалификаций. Заголовки книг и других публикаций, обычно рассматриваемых в качестве области приложения библиотечных и информационных наук, сюда не включены.

Пример -

GATT (Общее соглашение по тарифам и торговле), NAFTA (Североамериканское соглашение по свободной торговле), Универсальная декларация по правам человека, Согласие на опубликование персональной информационной формы о состоянии здоровья, Обязанность предоставления отчетности, Альтернативная схема службы доставки, Сертификат учителя провинции Онтарио, Международный бакалавриат, Магистр бизнеса (МВА).

Формирование наименований должно следовать принципам и процедурам, установленным для терминов (см. приложение B для английского языка).

Приложение ДА
(справочное)

СВЕДЕНИЯ О СООТВЕТСТВИИ ССЫЛОЧНЫХ МЕЖДУНАРОДНЫХ СТАНДАРТОВ ССЫЛОЧНЫМ НАЦИОНАЛЬНЫМ СТАНДАРТАМ РОССИЙСКОЙ ФЕДЕРАЦИИ (И ДЕЙСТВУЮЩИМ В ЭТОМ КАЧЕСТВЕ МЕЖГОСУДАРСТВЕННЫМ СТАНДАРТАМ)

Таблица ДА.1

Обозначение ссылочного международного стандарта Степень соответствия Обозначение и наименование национального стандарта Российской Федерации
ИСО 1087-1 - <*>
<*> Соответствующий национальный стандарт отсутствует. До его утверждения рекомендуется использовать перевод на русский язык данного международного стандарта. Перевод данного международного стандарта находится в Федеральном информационном фонде технических регламентов и стандартов.

БИБЛИОГРАФИЯ

[1] ИСО 9 Информация и документация. Транслитерация кириллических символов в латинские символы. Славянские и неславянские языки
[2] ИСО 233 Документация. Транслитерация арабских символов в латинские символы
[3] ИСО 233-2 Информация и документация. Транслитерация арабских символов в латинские символы. Часть 2. Арабский язык. Упрощенная транслитерация
[4] ИСО 233-3 Информация и документация. Транслитерация арабских символов в латинские символы. Часть 3. Персидский язык. Упрощенная транслитерация
[5] ИСО 259 Документация. Транслитерация древнееврейских символов в латинские символы
[6] ИСО 259-2 Информация и документация. Транслитерация древнееврейских символов в латинские символы. Часть 2. Упрощенная транслитерация
[7] ИСО 639-1 Коды для представления названий языков. Часть 1. Код альфа-2
[8] ИСО 639-2 Коды для представления названий языков. Часть 2. Код альфа-3
[9] ИСО 690 Документация. Библиографические ссылки. Содержание, форма и структура
[10] ИСО 690-2 Информация и документация. Библиографические ссылки. Часть 2. Электронные документы и их части
[11] ИСО 843 Информация и документация. Конверсия греческих символов в латинские символы
[12] ИСО 860 Разработка терминологии. Гармонизация понятий и терминов
[13] ИСО 1087-1 Разработка терминологии. Словарный запас. Часть 1. Теория и приложения
[14] ИСО 1087-2 Разработка терминологии. Словарный запас. Часть 2. Компьютерные приложения
[15] ИСО 1951 Презентация/представление записей в словаре. Требования, рекомендации и информация
[16] ИСО 3166-1 Коды для представления названий стран и их подразделений. Часть 1. Коды названий стран
[17] ИСО 3166-2 Коды для представления названий стран и их подразделений. Часть 2. Коды названий подразделений стран
[18] ИСО 3166-3 Коды для представления названий стран и их подразделений. Часть 3. Коды устаревших названий стран
[19] ИСО 3602 Документация. Латинизация японского языка (графика японской слоговой азбуки)
[20] ИСО 7098 Информация и документация. Латинизация китайского языка
[21] ИСО 10241 Международные терминологические стандарты. Подготовка и компоновка
[22] ИСО/МЭК 10646 Информационная технология. Универсальный восьмизначный кодированный набор символов (UCS)
[23] ИСО 12199 Алфавитное упорядочивание мультиязыковых терминологических и лексикографических данных, представленных в латинском алфавите
[24] ИСО 12615 Библиографические ссылки и идентификаторы источников для разработки терминологии
[25] ИСО 12616 Терминография перевода
[26] ИСО 12620 Компьютерные приложения в терминологии. Категории данных
[27] ИСО 15188 Руководство по управлению проектом по стандартизации терминологии
[28] ИСО 16642 Компьютерные приложения в терминологии - Схема терминологической разметки
[29] ИСО 22128:2008 Терминологические продукты и услуги. Обзор и руководство
[30] ИСО/Технический отчет 24156 Руководство по использованию обозначений унифицированного языка моделирования (UML) при разработке терминологии
[31] ИСО 26162 Система управления разработкой терминологии, знаний и содержания. Проектирование, внедрение и техническое обслуживание систем управления разработкой терминологии
[32] Стандарт на уникод, Версия 5.0
[33] ИСО/МЭК Директивы, Часть 2, Правила разработки структуры и редактирования Международных Стандартов, 2004
[34] Международный Фонетический Алфавит (Пересмотрен в 1993, обновлен в 1996) Международной Фонетической Ассоциации (Департамент теоретической и прикладной лингвистики, школа английского языка, университет Аристотеля в Салониках, Салоники 54124, Греция) (см. сайт в Интернете http://www.langsci.ucl.ac.uk/ipa/)