Приказ ФНС РФ от 26.08.2019 N ММВ-7-13/422@

"Об утверждении формы и формата представления уведомления о контролируемых иностранных компаниях в электронной форме, а также порядка заполнения формы и порядка представления уведомления о контролируемых иностранных компаниях в электронной форме и признании утратившим силу Приказа ФНС России от 13.12.2016 N ММВ-7-13/679@"
Редакция от 26.08.2019 — Документ утратил силу, см. «Приказ ФНС РФ от 19.07.2021 N ЕД-7-13/671@»
Показать изменения

Зарегистрировано в Минюсте России 19 сентября 2019 г. N 55963


ФЕДЕРАЛЬНАЯ НАЛОГОВАЯ СЛУЖБА

ПРИКАЗ
от 26 августа 2019 г. N ММВ-7-13/422@

ОБ УТВЕРЖДЕНИИ ФОРМЫ И ФОРМАТА ПРЕДСТАВЛЕНИЯ УВЕДОМЛЕНИЯ О КОНТРОЛИРУЕМЫХ ИНОСТРАННЫХ КОМПАНИЯХ В ЭЛЕКТРОННОЙ ФОРМЕ, А ТАКЖЕ ПОРЯДКА ЗАПОЛНЕНИЯ ФОРМЫ И ПОРЯДКА ПРЕДСТАВЛЕНИЯ УВЕДОМЛЕНИЯ О КОНТРОЛИРУЕМЫХ ИНОСТРАННЫХ КОМПАНИЯХ В ЭЛЕКТРОННОЙ ФОРМЕ И ПРИЗНАНИИ УТРАТИВШИМ СИЛУ ПРИКАЗА ФНС РОССИИ ОТ 13.12.2016 N ММВ-7-13/679@

В соответствии с подпунктами 1 и 2 пункта 3.1 статьи 23 и пунктом 4 статьи 25.14 Налогового кодекса Российской Федерации (Собрание законодательства Российской Федерации, 1998, N 31, ст. 3824; 2014, N 48, ст. 6657; 2016, N 7, ст. 920; 2019, N 23, ст. 2908), а также на основании пункта 1 Положения о Федеральной налоговой службе, утвержденного постановлением Правительства Российской Федерации от 30.09.2004 N 506 "Об утверждении Положения о Федеральной налоговой службе" (Собрание законодательства Российской Федерации, 2004, N 40, ст. 3961; 2005, N 8, ст. 654; 2006, N 23, ст. 2510; 2009, N 9, ст. 1119; 2014, N 51, ст. 7456; 2016, N 17, ст. 2399; 2016, N 47, ст. 6654; 2017, N 15 (ч. 1), ст. 2194; 2018, N 41, ст. 6269), приказываю:

1. Утвердить:

форму "Уведомление о контролируемых иностранных компаниях" согласно приложению N 1 к настоящему приказу;

формат представления уведомления о контролируемых иностранных компаниях в электронной форме согласно приложению N 2 к настоящему приказу;

порядок заполнения формы "Уведомление о контролируемых иностранных компаниях" согласно приложению N 3 к настоящему приказу;

порядок представления уведомления о контролируемых иностранных компаниях в электронной форме согласно приложению N 4 к настоящему приказу.

2. Признать утратившим силу приказ Федеральной налоговой службы от 13.12.2016 N ММВ-7-13/679@ "Об утверждении формы и порядка заполнения формы уведомления о контролируемых иностранных компаниях, а также формата и порядка представления уведомления о контролируемых иностранных компаниях в электронной форме" (зарегистрирован Министерством юстиции Российской Федерации 10.01.2017, регистрационный номер 45140).

3. Установить, что по форме и форматам, которые утверждены настоящим приказом, представляются уведомления о контролируемых иностранных компаниях, обязанность по представлению которых наступает с 01.01.2020.

4. Руководителям (исполняющим обязанности руководителя) управлений Федеральной налоговой службы по субъектам Российской Федерации и начальникам (исполняющим обязанности начальника) межрегиональных инспекций Федеральной налоговой службы по крупнейшим налогоплательщикам довести настоящий приказ до нижестоящих налоговых органов и обеспечить его применение.

5. Контроль за исполнением настоящего приказа возложить на заместителя руководителя Федеральной налоговой службы, координирующего работу по контролю и надзору за соблюдением законодательства Российской Федерации о налогах и сборах, а также принятых в соответствии с ним нормативных правовых актов и правильностью исчисления налогов и сборов по итогам проведения налоговых проверок.

Руководитель
Федеральной налоговой службы
М.В. МИШУСТИН

Приложение N 1
к приказу ФНС России
от 26.08.2019 N ММВ-7-13/422@

                                  ИНН          
                                                                       
        5440   2010         КПП                   Стр. 0 0 1

Форма по КНД 1120416

УВЕДОМЛЕНИЕ О КОНТРОЛИРУЕМЫХ ИНОСТРАННЫХ КОМПАНИЯХ

Номер корректировки     Период, за который представляется уведомление        
Представляется в налоговый орган (код)       Налогоплательщик (код)  

Сведения о налогоплательщике

                                                                             
                                                                               
                                                                             
                                                                               
                                                                             
                                                                               
                                                                             
(наименование организации (фамилия, имя, отчество <1> физического лица))
Форма реорганизации (ликвидация) (код)   ИНН/КПП реорганизованной организации                     /                
Данное уведомление составлено на       страницах с приложением копий документов на <2>     листах
Достоверность и полноту сведений, указанных в настоящем уведомлении, подтверждаю: Заполняется работником налогового органа
                                          Сведения о представлении уведомления
  1 - физическое лицо
2 - представитель физического лица <2>
3 - руководитель организации
4 - представитель организации <2>
                                         
  Данное уведомление представлено (код)          
                                                                                   
                                      на       страницах с приложением копий документов
                                                                                   
                                        на       листах
                                                                                   
                                                                                 
(фамилия, имя, отчество <1> руководителя организации либо ее представителя полностью)   Дата представления уведомления     .     .        
                                           
                                          Зарегистрировано за N                        
ИНН                                                                            
                                                                                   
Номер контактного телефона                                            
                                                                                 
                                                                                   
Адрес электронной почты                                            
                                                                 
                                            Фамилия, И.О. <1>       Подпись
Подпись   Дата     .     .                                                    
                                                                                   
Наименование и реквизиты документа, подтверждающего полномочия представителя налогоплательщика                                          
                                                                                 
                                                                                   
                                                                                 

<1> Отчество указывается при наличии (относится ко всем листам документа).

<2> К уведомлению прилагается копия документа, подтверждающего полномочия представителя.

                                                                                     

                                             
                                                                       
        5440   2027                             Стр. 0 0 2
Фамилия   И.   О.  

Сведения о физическом лице <1>

1. Дата рождения       .     .                                                          
                                                                               
                                                                             
2. Место рождения
                                                                               
                                                                             
                                                                               
                                                                             
                                                                               
3. Гражданство   1 - гражданин Российской Федерации
2 - иностранный гражданин
3 - лицо без гражданства
3.1. Код страны <2>
(для иностранного гражданина)
             
                         
                                                 
4. Сведения о документе, удостоверяющем личность: 4.1. Код вида документа    
                                                                               
4.2. Серия и номер                                 4.3. Дата выдачи     .     .        
                                                                       
4.4. Кем выдан                                                                      
                                                                               
5. Сведения о документе, <3> подтверждающем регистрацию физического лица по месту жительства (месту пребывания) 5.1. Код вида документа    
                                                                               
5.2. Серия и номер                                         5.3. Дата выдачи     .     .        
                                                                       
5.4. Кем выдан                                                                      
                                                                               
6. Адрес места жительства в стране постоянного проживания иностранного гражданина (лица без гражданства) 6.1. Код страны      
                                                                               
                                                                             
                                                                               
                                                                             
                                                                               
                                                                             

<1> Не заполняется, если указан ИНН.

<2> Указывается цифровой код страны в соответствии с Общероссийским классификатором стран мира. Аналогично для всех других листов уведомления.

<3> Заполняется в случае представления документа, удостоверяющего личность, отличного от паспорта.

Достоверность и полноту сведений, указанных на данной странице, подтверждаю:
                                      (подпись)                   (дата)                    
                                                                                       
                                  ИНН          
                                                                       
        5440   2034         КПП                   Стр.      
Фамилия   И.   О.  

Лист А

Сведения о контролируемой иностранной компании, являющейся иностранной организацией

1. Номер контролируемой иностранной компании И О -                                      
                                           

2. Наименование иностранной организации

                                                                             
                                                                               
                                                                             
                                                                               
                                                                             
                                                                               
                                                                             
(в латинской транскрипции)
                                                                               
3. Код государства (территории) регистрации (инкорпорации)                                        
                                         
4. Дата регистрации иностранной организации     .     .                              
                                                                               
5. Регистрационный номер (номера) в государстве (на территории) регистрации (инкорпорации) или их аналоги (при наличии)
                                                                               
                                                                             
                                                                               
                                                                             
                                                                               
6. Код (коды) налогоплательщика в государстве (на территории) регистрации (инкорпорации) или их аналоги (при наличии)
                                                                               
                                                                             
                                                                               
                                                                             
                                                                               
7. Код налогоплательщика в государстве (на территории) налогового резидентства или аналог (при наличии)                                      
                                                                               
                                                                             
                                                                               
                                                                             
                                                                             
8. Адрес в государстве (на территории) регистрации (инкорпорации) (при наличии)
                                                                               
                                                                             
                                                                               
                                                                             
                                                                               
                                                                             
Достоверность и полноту сведений, указанных на данной странице, подтверждаю:
                                      (подпись)                   (дата)                    
                                                                                       
                                  ИНН          
                                                                       
        5440   2041         КПП                   Стр.      
Фамилия   И.   О.  

Лист А1

Основания для признания налогоплательщика контролирующим лицом контролируемой иностранной компании, являющейся иностранной организацией

1. Общие сведения

1.1. Номер контролируемой иностранной компании И О -                                      
                                           

1.2. Основания для признания налогоплательщика контролирующим лицом иностранной организации

101       102       103       104       105   0 - нет
1 - да
2 - не применимо
                                     
                                     
1.3. Самостоятельное признание контролирующим лицом иностранной организации   0 - нет
1 - да
                                                     
2. Сведения об участии в иностранной организации
                                                                               
2.1. Вид участия
                                                                               
201       202       203       204       205   0 - нет
1 - да
                                     
                                                                               
2.2. Доля прямого участия (в процентах)       .                                        
                                                                               
2.3. Доля косвенного участия (в процентах)     .                                        
                                                                               
2.4. Доля смешанного участия (в процентах)     .                                        
                                                                               
2.5. Доля совместного участия с супругом(-ой) и (или) несовершеннолетними детьми (в процентах)       .                                        
                                               
2.6. Доля совместного участия с налоговыми резидентами Российской Федерации (в процентах)       .                                        
                                               
                                                                               
3. Сведения о контроле в отношении иностранной организации
                                                                               
3.1. Основание (наименование и реквизиты документа)
                                                                               
                                                                             
                                                                               
                                                                             
Достоверность и полноту сведений, указанных на данной странице, подтверждаю:
                                      (подпись)                   (дата)                    
                                                                                       
                                  ИНН          
                                                                       
        5440   2058         КПП                   Стр.      
Фамилия   И.   О.  

Лист Б

Сведения о контролируемой иностранной компании, являющейся иностранной структурой без образования юридического лица

1. Номер контролируемой иностранной компании И С -                                      
                                           
2. Организационная форма (код)   1 - фонд
2 - партнерство
3 - траст
  4 - товарищество
5 - иная форма осуществления коллективных инвестиций и (или) доверительного управления
                           
                           
3. Наименование иностранной структуры без образования юридического лица
                                                                               
                                                                             
                                                                               
                                                                             
                                                                               
                                                                             
                                                                               
                                                                             
(в латинской транскрипции)
                                                                               
4. Наименование и реквизиты документа об учреждении иностранной структуры без образования юридического лица
                                                                               
                                                                             
                                                                               
                                                                             
                                                                               
5. Дата учреждения (регистрации)     .     .                                            
                                                                               
6. Код государства учреждения (регистрации)                                          
                                                                               
7. Регистрационный номер (иной идентификатор) в государстве учреждения (регистрации) или их аналоги (при наличии)
                                                                               
                                                                             
                                                                               
8. Иные сведения, идентифицирующие иностранную структуру без образования юридического лица
                                                                               
                                                                             
                                                                               
                                                                             
                                                                               
                                                                             
                                                                               
                                                                             
                                                                               
                                                                             
                                                                               
                                                                             
Достоверность и полноту сведений, указанных на данной странице, подтверждаю:
                                      (подпись)                   (дата)                    
                                                                                       
                                  ИНН          
                                                                       
        5440   2065         КПП                   Стр.      
Фамилия   И.   О.  

Лист Б1

Основания для признания налогоплательщика контролирующим лицом контролируемой иностранной компании, являющейся иностранной структурой без образования юридического лица

1. Номер контролируемой иностранной компании И С -                                      

2. Основания для признания налогоплательщика контролирующим лицом иностранной структуры без образования юридического лица

106         107       108       109       110       111         112   0 - нет
1 - да
2 - не применимо
                                                       
                                                       
3. Самостоятельное признание контролирующим лицом иностранной структуры без образования юридического лица   0 - нет
1 - да
                                                                         
4. Наименование и реквизиты документа (документов) иностранной структуры без образования юридического лица, подтверждающего (подтверждающих) выполнение оснований для признания налогоплательщика контролирующим лицом иностранной структуры без образования юридического лица
                                                                               
                                                                             
                                                                               
                                                                             
                                                                               
                                                                             
                                                                               
                                                                             
Достоверность и полноту сведений, указанных на данной странице, подтверждаю:
                                      (подпись)                   (дата)                    
                                                                                       
                                  ИНН          
                                                                       
        5440   2072         КПП                   Стр.      
Фамилия   И.   О.  

Лист В

Сведения о финансовой отчетности контролируемой иностранной компании

1. Номер контролируемой иностранной компании И   -                                      
2. Определение прибыли контролируемой иностранной компании (код)   1 - прибыль контролируемой иностранной компании определяется в соответствии с подпунктом 1 пункта 1 статьи 309.1 Налогового кодекса Российской Федерации
2 - прибыль контролируемой иностранной компании определяется в соответствии с подпунктом 2 пункта 1 статьи 309.1 Налогового кодекса Российской Федерации
                                             
                                             
                                             
                                                                               
3. Дата, являющаяся последним днем периода, за который составляется финансовая отчетность     .     .                        
                                                                               
4. Дата составления финансовой отчетности за финансовый год     .     .                        
                                                                               
5. Дата, являющаяся последним днем периода, за который определяется прибыль контролируемой иностранной компании     .     .                        
                                   
6. Дата составления аудиторского заключения     .     .                        
                                                                               
7. Основания освобождения от налогообложения прибыли контролируемой иностранной компании
                                                                               
1001     1002     1003     1004     1005     1006     1007     1008     1009     0 - нет
1 - да
                                                                       
Достоверность и полноту сведений, указанных на данной странице, подтверждаю:
                                      (подпись)                   (дата)                    
                                                                                       
                                  ИНН          
                                                                       
        5440   2089         КПП                   Стр.      
Фамилия   И.   О.  

Лист Г

Раскрытие порядка участия налогоплательщика в контролируемой иностранной компании при наличии косвенного участия

1. Сведения о косвенном участии налогоплательщика в контролируемой иностранной компании

1.1. Номер контролируемой иностранной компании И   -                                      
                                           

1.2. Наименование контролируемой иностранной компании

                                                                             
                                                                               
                                                                             
                                                                               
                                                                             
                                                                               
                                                                             
(в латинской транскрипции)
1.3. Доля косвенного участия - итого (в процентах)       .                                
                                                                               
2. Раскрытие участия в контролируемой иностранной компании
                                                                               
2.1. Номер последовательности участия                                        
                                                                               
2.2. Доля косвенного участия в последовательности - итого (в процентах)       .                                
                                                                               
3. Сведения об участниках последовательности
                                                                               
    3.1. Номер участника             3.2. Доля прямого участия (в процентах)/
3.3. Доля косвенного участия (в процентах)
                 
                                                 
  3.1.     -             3.2.       .                                                
                                                                               
                    3.3.       .                                                
                                                                               
3.1.     -             3.2.       .                                                
                                                                               
                      3.3.       .                                                
                                                                               
  3.1.     -             3.2.       .                                                
                                                                               
                      3.3.       .                                                
                                                                               
3.1.     -             3.2.       .                                                
                                                                               
                    3.3.       .                                                
                                                                               
3.1.     -             3.2.       .                                                
                                                                               
                    3.3.       .                                                
                                                                               
3.1.     -             3.2.       .                                                
                                                                               
                    3.3.       .                                                
                                                                               
3.1.     -             3.2.       .                                                
                                                                               
                    3.3.       .                                                
                                                                               
3.1.     -             3.2.       .                                                
                                                                               
                    3.3.       .                                                
Достоверность и полноту сведений, указанных на данной странице, подтверждаю:
                                      (подпись)                   (дата)                    
                                                                                       

                                  ИНН          
                                                                       
        5440   2096         КПП                   Стр.      
Фамилия   И.   О.  

Лист Г1

Сведения о российской организации, с использованием которой налогоплательщик осуществляет косвенное участие в контролируемой иностранной компании

1. Номер российской организации Р О -                                      
                                                                               
1.1. Организацией представлены документы об освобождении 0 - нет
1 - да
                                     
2. ОГРН                                                        
                                                                               
3. ИНН                                                        
                                                                               
4. КПП                                                        
                                                                               
5. Полное наименование
                                                                               
                                                                             
                                                                               
                                                                             
                                                                               
                                                                             
                                                                               
                                                                             
Достоверность и полноту сведений, указанных на данной странице, подтверждаю:
                                      (подпись)                   (дата)                    
                                                                                       

                                  ИНН          
                                                                       
        5440   2102         КПП                   Стр.      
Фамилия   И.   О.  

Лист Г2

Сведения об иностранной организации, с использованием которой налогоплательщик осуществляет косвенное участие в контролируемой иностранной компании

1. Номер иностранной организации И О -                                      

2. Наименование иностранной организации

                                                                             
                                                                               
                                                                             
                                                                               
                                                                             
                                                                               
                                                                             
(в латинской транскрипции)
                                                                               
3. Код государства (территории) регистрации (инкорпорации)                                        
                                                                               
4. Регистрационный номер (номера) в государстве (на территории) регистрации (инкорпорации) или их аналоги (при наличии)
                                                                               
                                                                             
                                                                               
                                                                             
                                                                               
5. Код (коды) налогоплательщика в государстве (на территории) регистрации (инкорпорации) или их аналоги (при наличии)
                                                                               
                                                                             
                                                                               
                                                                             
                                                                               
6. Адрес в государстве (на территории) регистрации (инкорпорации) (при наличии)
                                                                               
                                                                             
                                                                               
                                                                             
                                                                               
                                                                             
Достоверность и полноту сведений, указанных на данной странице, подтверждаю:
                                      (подпись)                   (дата)                    
                                                                                       

Приложение N 2
к приказу ФНС России
от 26.08.2019 N ММВ-7-13/422@

ФОРМАТ ПРЕДСТАВЛЕНИЯ УВЕДОМЛЕНИЯ О КОНТРОЛИРУЕМЫХ ИНОСТРАННЫХ КОМПАНИЯХ В ЭЛЕКТРОННОЙ ФОРМЕ

I. ОБЩИЕ СВЕДЕНИЯ

1. Настоящий формат описывает требования к XML файлам (далее - файл обмена) передачи в налоговые органы уведомления о контролируемых иностранных компаниях в электронной форме.

2. Номер версии настоящего формата 5.02, часть DXLIV.

II. ОПИСАНИЕ ФАЙЛА ОБМЕНА

3. Имя файла обмена должно иметь следующий вид:

R_T_A_K_O_GGGGMMDD_N, где:

R_T - префикс, принимающий значение UT_UVKIK;

A_K - идентификатор получателя информации, где: A - идентификатор получателя, которому направляется файл обмена, K - идентификатор конечного получателя, для которого предназначена информация из данного файла обмена <1>. Каждый из идентификаторов (A и K) имеет вид для налоговых органов - четырехразрядный код налогового органа;

<1> Передача файла от отправителя к конечному получателю (K) может осуществляться в несколько этапов через другие налоговые органы, осуществляющие передачу файла на промежуточных этапах, которые обозначаются идентификатором A. В случае передачи файла от отправителя к конечному получателю при отсутствии налоговых органов, осуществляющих передачу на промежуточных этапах, значения идентификаторов A и K совпадают.

O - идентификатор отправителя информации, имеет вид:

для организаций - девятнадцатиразрядный код (идентификационный номер налогоплательщика (далее - ИНН) и код причины постановки на учет (далее - КПП) организации (обособленного подразделения);

для физических лиц - двенадцатиразрядный код (ИНН физического лица, при наличии. При отсутствии ИНН - последовательность из двенадцати нулей).

GGGG - год формирования передаваемого файла, MM - месяц, DD - день;

N - идентификационный номер файла (длина - от 1 до 36 знаков. Идентификационный номер файла должен обеспечивать уникальность файла).

Расширение имени файла - xml. Расширение имени файла может указываться как строчными, так и прописными буквами.

Параметры первой строки файла обмена

Первая строка XML файла должна иметь следующий вид:

<?xml version ="1.0" encoding ="windows-1251"?>

Имя файла, содержащего XML схему файла обмена, должно иметь следующий вид:

UT_UVKIK_1_544_00_05_02_xx, где xx - номер версии схемы.

Расширение имени файла - xsd.

XML схема файла обмена приводится отдельным файлом и размещается на официальном сайте Федеральной налоговой службы.

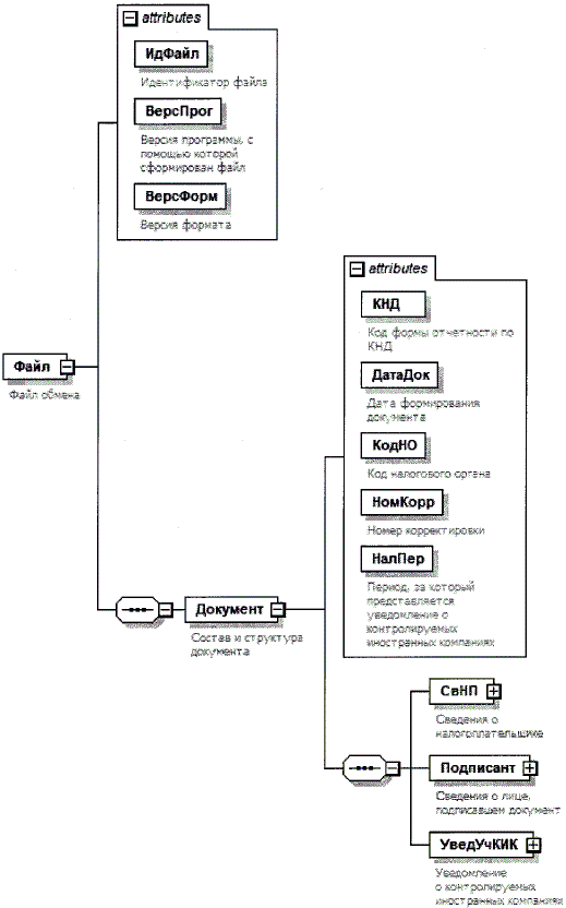
4. Логическая модель файла обмена представлена в виде диаграммы структуры файла обмена на рисунке 1 настоящего формата. Элементами логической модели файла обмена являются элементы и атрибуты XML файла. Перечень структурных элементов логической модели файла обмена и сведения о них приведены в таблицах 4.1 - 4.30 настоящего формата.

Для каждого структурного элемента логической модели файла обмена приводятся следующие сведения:

наименование элемента. Приводится полное наименование элемента <2>;

<2> В строке таблицы могут быть описаны несколько элементов, наименования которых разделены символом "|". Такая форма записи применяется при наличии в файле обмена только одного элемента из описанных в этой строке.

сокращенное наименование (код) элемента. Приводится сокращенное наименование элемента. Синтаксис сокращенного наименования должен удовлетворять спецификации XML;

признак типа элемента. Может принимать следующие значения: "С" - сложный элемент логической модели (содержит вложенные элементы), "П" - простой элемент логической модели, реализованный в виде элемента XML файла, "А" - простой элемент логической модели, реализованный в виде атрибута элемента XML файла. Простой элемент логической модели не содержит вложенные элементы;

формат элемента. Формат элемента представляется следующими условными обозначениями: Т - символьная строка; N - числовое значение (целое или дробное).

Формат символьной строки указывается в виде T(n-k) или T(=k), где: n - минимальное количество знаков, k - максимальное количество знаков, символ "-" - разделитель, символ "=" означает фиксированное количество знаков в строке. В случае, если минимальное количество знаков равно 0, формат имеет вид T(0-k). В случае, если максимальное количество знаков неограничено, формат имеет вид T(n-).

Формат числового значения указывается в виде N(m.k), где: m - максимальное количество знаков в числе, включая знак (для отрицательного числа), целую и дробную часть числа без разделяющей десятичной точки, k - максимальное число знаков дробной части числа. Если число знаков дробной части числа равно 0 (то есть число целое), то формат числового значения имеет вид N(m).

Для простых элементов, являющихся базовыми в XML (определенными в сети "Интернет" по электронному адресу: http://www.w3.org/TR/xmlschema-0), например, элемент с типом "date", поле "Формат элемента" не заполняется. Для таких элементов в поле "Дополнительная информация" указывается тип базового элемента;

признак обязательности элемента определяет обязательность наличия элемента (совокупности наименования элемента и его значения) в файле обмена. Признак обязательности элемента может принимать следующие значения: "О" - наличие элемента в файле обмена обязательно; "Н" - наличие элемента в файле обмена необязательно, то есть элемент может отсутствовать. Если элемент принимает ограниченный перечень значений (по классификатору, кодовому словарю и тому подобному), то признак обязательности элемента дополняется символом "К". Например, "ОК". В случае, если количество реализаций элемента может быть более одной, то признак обязательности элемента дополняется символом "М". Например, "НМ" или "ОКМ".

К вышеперечисленным признакам обязательности элемента может добавляться значение "У" в случае описания в XML схеме условий, предъявляемых к элементу в файле обмена, описанных в графе "Дополнительная информация". Например, "НУ" или "ОКУ";

дополнительная информация содержит, при необходимости, требования к элементу файла обмена, не указанные ранее. Для сложных элементов указывается ссылка на таблицу, в которой описывается состав данного элемента. Для элементов, принимающих ограниченный перечень значений из классификатора (кодового словаря и тому подобного), указывается соответствующее наименование классификатора (кодового словаря и тому подобного) или приводится перечень возможных значений. Для классификатора (кодового словаря и тому подобного) может указываться ссылка на его местонахождение. Для элементов, использующих пользовательский тип данных, указывается наименование типового элемента.

Рисунок 1. Диаграмма структуры файла обмена

Таблица 4.1

Файл обмена (Файл)

Наименование элемента Сокращенное наименование (код) элемента Признак типа элемента Формат элемента Признак обязательности элемента Дополнительная информация
Идентификатор файла ИдФайл А T(1-255) ОУ Содержит (повторяет) имя сформированного файла (без расширения)
Версия программы, с помощью которой сформирован файл ВерсПрог А T(1-40) О  
Версия формата ВерсФорм А T(1-5) О Принимает значение: 5.02
Состав и структура документа Документ С   О Состав элемента представлен в таблице 4.2

Таблица 4.2

Состав и структура документа (Документ)

Наименование элемента Сокращенное наименование (код) элемента Признак типа элемента Формат элемента Признак обязательности элемента Дополнительная информация
Код формы отчетности по КНД КНД А T(=7) ОК Типовой элемент <КНДТип>.
Принимает значение: 1120416
Дата формирования документа ДатаДок А T(=10) О Типовой элемент <ДатаТип>.
Дата в формате ДД.ММ.ГГГГ
Код налогового органа КодНО А T(=4) ОК Типовой элемент <СОНОТип>
Номер корректировки НомКорр А N(3) О Принимает значение:
0 - первичный документ,
1 - 999 - номер корректировки для корректирующего документа
Период, за который представляется уведомление о контролируемых иностранных компаниях НалПер А   О Типовой элемент <xs:gYear>.
Год в формате ГГГГ
Сведения о налогоплательщике СвНП С   О Состав элемента представлен в таблице 4.3
Сведения о лице, подписавшем документ Подписант С   О Состав элемента представлен в таблице 4.9
Уведомление о контролируемых иностранных компаниях УведУчКИК С   О Состав элемента представлен в таблице 4.11

Таблица 4.3

Сведения о налогоплательщике (СвНП)

Наименование элемента Сокращенное наименование (код) элемента Признак типа элемента Формат элемента Признак обязательности элемента Дополнительная информация
Налогоплательщик (код) ПрНП А N(1) ОК Принимает значение:
1 - российская организация |
2 - физическое лицо |
3 - иностранная организация в случае, если такая иностранная организация признается налоговым резидентом Российской Федерации в соответствии со статьей 246.2 Налогового кодекса Российской Федерации
Налогоплательщик - организация | НПЮЛ С   О Состав элемента представлен в таблице 4.4
Налогоплательщик - физическое лицо НПФЛ С   О Состав элемента представлен в таблице 4.6

Таблица 4.4

Налогоплательщик - организация (НПЮЛ)

Наименование элемента Сокращенное наименование (код) элемента Признак типа элемента Формат элемента Признак обязательности элемента Дополнительная информация
Наименование организации НаимОрг А T(1-1000) О  
ИНН ИННЮЛ А T(=10) О Типовой элемент <ИННЮЛТип>
КПП КПП А T(=9) О Типовой элемент <КППТип>
Сведения о реорганизованной (ликвидированной) организации СвРеоргЮЛ С   Н Состав элемента представлен в таблице 4.5

Таблица 4.5

Сведения о реорганизованной (ликвидированной) организации (СвРеоргЮЛ)

Наименование элемента Сокращенное наименование (код) элемента Признак типа элемента Формат элемента Признак обязательности элемента Дополнительная информация
Код формы реорганизации (ликвидации) ФормРеорг А T(=1) ОК Принимает значения:
0 - ликвидация |
1 - преобразование |
2 - слияние |
3 - разделение |
5 - присоединение |
6 - разделение с одновременным
присоединением
ИНН реорганизованной организации ИННЮЛ А T(=10) НУ Типовой элемент <ИННЮЛТип>.
Элемент обязателен при <ФормРеорг> = 1 | 2 | 3 | 5 | 6
КПП реорганизованной организации КПП А T(=9) НУ Типовой элемент <КППТип>. Элемент обязателен при <ФормРеорг> = 1 | 2 | 3 | 5 | 6

Таблица 4.6

Налогоплательщик - физическое лицо (НПФЛ)

Наименование элемента Сокращенное наименование (код) элемента Признак типа элемента Формат элемента Признак обязательности элемента Дополнительная информация
Фамилия, имя, отчество физического лица ФИО С   О Типовой элемент <ФИОТип>.
Состав элемента представлен в таблице 4.30
ИНН физического лица |
Сведения о физическом лице
ИННФЛ
СведФЛ
П
С
T(=12) О
О
Типовой элемент <ИННФЛТип>
Состав элемента представлен в таблице 4.7

Таблица 4.7

Сведения о физическом лице (СведФЛ)

Наименование элемента Сокращенное наименование (код) элемента Признак типа элемента Формат элемента Признак обязательности элемента Дополнительная информация
Дата рождения ДатаРожд А T(=10) О Типовой элемент <ДатаТип>.
Дата в формате ДД.ММ.ГГГГ
Место рождения МестоРожд А T(1-128) О  
Гражданство ПрГражд А N(1) ОК Принимает значение:
1 - гражданин Российской Федерации |
2 - иностранный гражданин |
3 - лицо без гражданства
Код страны (для иностранного гражданина) СтрРег А T(=3) НК Типовой элемент <ОКСМТип>.
Принимает значение (цифровой код) в соответствии с Общероссийским классификатором стран мира
Сведения о документе, удостоверяющем личность УдЛичн С   О Типовой элемент <УдЛичнФЛТип>.
Состав элемента представлен в таблице 4.29
Сведения о документе, подтверждающем регистрацию физического лица по месту жительства (месту пребывания) СведДокРег С   Н Типовой элемент <УдЛичнФЛТип>.
Состав элемента представлен в таблице 4.29
Адрес места жительства в стране постоянного проживания иностранного гражданина (лица без гражданства) СвАдрИно С   Н Состав элемента представлен в таблице 4.8

Таблица 4.8

Адрес места жительства в стране постоянного проживания иностранного гражданина (лица без гражданства) (СвАдрИно)

Наименование элемента Сокращенное наименование (код) элемента Признак типа элемента Формат элемента Признак обязательности элемента Дополнительная информация
Код страны ОКСМ А T(=3) ОК Типовой элемент <ОКСМТип>.
Принимает значение (цифровой код) в соответствии с Общероссийским классификатором стран мира
Адрес места жительства за пределами Российской Федерации АдрИно А T(1-255) О  

Таблица 4.9

Сведения о лице, подписавшем документ (Подписант)

Наименование элемента Сокращенное наименование (код) элемента Признак типа элемента Формат элемента Признак обязательности элемента Дополнительная информация
Признак лица, подписавшего документ ПрПодп А T(=1) ОК Принимает значение:
1 - физическое лицо |
2 - представитель физического лица |
3 - руководитель организации |
4 - представитель организации
ИНН физического лица ИННФЛ А T(=12) НУ Типовой элемент <ИННФЛТип>.
Указывается только для <ПрПодп> = 2 | 3 | 4
Номер контактного телефона Тлф А T(1-20) Н  
Адрес электронной почты ЭлАдрес А T(1-45) Н  
Фамилия, имя, отчество ФИО С   НУ Типовой элемент <ФИОТип>.
Состав элемента представлен в таблице 4.30.
Элемент обязателен для <ПрПодп> = 2 | 3 | 4
Сведения о представителе налогоплательщика СвПред С   НУ Состав элемента представлен в таблице 4.10.
Элемент обязателен для <ПрПодп> = 2 | 4

Таблица 4.10

Сведения о представителе налогоплательщика (СвПред)

Наименование элемента Сокращенное наименование (код) элемента Признак типа элемента Формат элемента Признак обязательности элемента Дополнительная информация
Наименование документа, подтверждающего полномочия представителя НаимДок А T(1-120) О  

Таблица 4.11

Уведомление о контролируемых иностранных компаниях (УведУчКИК)

Наименование элемента Сокращенное наименование (код) элемента Признак типа элемента Формат элемента Признак обязательности элемента Дополнительная информация
Сведения о контролируемой иностранной компании, являющейся иностранной организацией (Лист А, А1) СведКИКЯвлИО С   НМУ Состав элемента представлен в таблице 4.12.
Элемент обязателен при отсутствии <СведКИКЯвлИС>
Сведения о контролируемой иностранной компании, являющейся иностранной структурой без образования юридического лица (Лист Б, Б1) СведКИКЯвлИС С   НМУ Состав элемента представлен в таблице 4.18.
Элемент обязателен при отсутствии <СведКИКЯвлИО>
Сведения о финансовой отчетности контролируемой иностранной компании (Лист В) СвФинОтчКИК С   ОМ Состав элемента представлен в таблице 4.21
Раскрытие порядка участия налогоплательщика в контролируемой иностранной компании при наличии косвенного участия (Лист Г, Г1, Г2) РаскрУчКИККосв С   НМ Состав элемента представлен в таблице 4.23

Таблица 4.12

Сведения о контролируемой иностранной компании, являющейся иностранной организацией (Лист А, А1) (СведКИКЯвлИО)

Наименование элемента Сокращенное наименование (код) элемента Признак типа элемента Формат элемента Признак обязательности элемента Дополнительная информация
Номер контролируемой иностранной компании НомерКИК А T(=8) О Принимает значение в виде ИО-NNNNN, где NNNNN - пятизначный порядковый номер
Наименование иностранной организации (в латинской транскрипции) НаимОргЛат А T(1-1000) О  
Код государства (территории) регистрации (инкорпорации) СтрРег А T(=3) ОК Типовой элемент <ОКСМТип>.
Принимает значение (цифровой код) в соответствии с Общероссийским классификатором стран мира
Дата регистрации иностранной организации ДатаРегИО А T(=10) О Типовой элемент <ДатаТип>.
Дата в формате ДД.ММ.ГГГГ
Регистрационный номер (номера) в государстве (на территории) регистрации (инкорпорации) или их аналоги (при наличии) РегНомер А T(1-100) Н  
Код (коды) налогоплательщика в государстве (на территории) регистрации (инкорпорации) или их аналоги (при наличии) КодНПРег А T(1-100) Н  
Код налогоплательщика в государстве (на территории) налогового резидентства или аналог (при наличии) КодНПРезид А T(1-100) Н  
Адрес в государстве (на территории) регистрации (инкорпорации) (при наличии) АдрСтрРег А T(1-254) Н  
Основания для признания налогоплательщика контролирующим лицом контролируемой иностранной компании, являющейся иностранной организацией (Лист А1) ОснПрНПКонтрКИКИО С   О Состав элемента представлен в таблице 4.13

Таблица 4.13

Основания для признания налогоплательщика контролирующим лицом контролируемой иностранной компании, являющейся иностранной организацией (Лист А1) (ОснПрНПКонтрКИКИО)

Наименование элемента Сокращенное наименование (код) элемента Признак типа элемента Формат элемента Признак обязательности элемента Дополнительная информация
Номер контролируемой иностранной компании НомерКИК А T(=8) О Принимает значение в виде ИО-NNNNN,
где NNNNN - пятизначный порядковый номер
Признак самостоятельного признания контролирующим лицом иностранной организации ПрСамПризн А N(1) ОК Принимает значение:
0 - нет |
1 - да
Основания для признания налогоплательщика контролирующим лицом иностранной организации ОснПрНПКонтрКИК С   О Состав элемента представлен в таблице 4.14
Сведения об участии в иностранной организации СвУчКИК С   НУ Состав элемента представлен в таблице 4.15.
Элемент обязателен при отсутствии <СвКонтрКИК>
Сведения о контроле в отношении иностранной организации СвКонтрКИК С   НУ Состав элемента представлен в таблице 4.17.
Элемент обязателен при отсутствии <СвУчКИК>

Таблица 4.14

Основания для признания налогоплательщика контролирующим лицом иностранной организации (ОснПрНПКонтрКИК)

Наименование элемента Сокращенное наименование (код) элемента Признак типа элемента Формат элемента Признак обязательности элемента Дополнительная информация
Код основания 101 Код101 А N(1) ОК Принимает значение:
0 - нет |
1 - да |
2 - не применимо
Код основания 102 Код102 А N(1) ОК Принимает значение:
0 - нет |
1 - да |
2 - не применимо
Код основания 103 Код103 А N(1) ОК Принимает значение:
0 - нет |
1 - да |
2 - не применимо
Код основания 104 Код104 А N(1) ОК Принимает значение:
0 - нет |
1 - да |
2 - не применимо
Код основания 105 Код105 А N(1) ОК Принимает значение:
0 - нет |
1 - да |
2 - не применимо

Таблица 4.15

Сведения об участии в иностранной организации (СвУчКИК)

Наименование элемента Сокращенное наименование (код) элемента Признак типа элемента Формат элемента Признак обязательности элемента Дополнительная информация
Доля прямого участия (в процентах) ДоляПрямУч А N(18.15) НУ Элемент обязателен, при отсутствии элемента <ДоляКосУч>
Доля косвенного участия (в процентах) ДоляКосУч А N(18.15) НУ Элемент обязателен, при отсутствии элемента <ДоляПрямУч>
Доля смешанного участия (в процентах) ДоляСмешУч А N(18.15) НУ Элемент обязателен при наличии элементов <ДоляПрямУч> и <ДоляКосУч>
Доля совместного участия с супругом(-ой) и (или) несовершеннолетними детьми (в процентах) ДоляУчСупДет А N(18.15) Н  
Доля совместного участия с налоговыми резидентами Российской Федерации (в процентах) ДоляУчНалРезРФ А N(18.15) Н  
Вид участия ВидУч С   О Состав элемента представлен в таблице 4.16

Таблица 4.16

Вид участия (ВидУч)

Наименование элемента Сокращенное наименование (код) элемента Признак типа элемента Формат элемента Признак обязательности элемента Дополнительная информация
Код основания 201 Код201 А N(1) ОК Принимает значение:
0 - нет |
1 - да
Код основания 202 Код202 А N(1) ОК Принимает значение:
0 - нет |
1 - да
Код основания 203 Код203 А N(1) ОК Принимает значение:
0 - нет |
1 - да
Код основания 204 Код204 А N(1) ОК Принимает значение:
0 - нет |
1 - да
Код основания 205 Код205 А N(1) ОК Принимает значение:
0 - нет |
1 - да

Таблица 4.17

Сведения о контроле в отношении иностранной организации (СвКонтрКИК)

Наименование элемента Сокращенное наименование (код) элемента Признак типа элемента Формат элемента Признак обязательности элемента Дополнительная информация
Основание (наименование и реквизиты документа) ОснКонтрИО А T(1-80) Н  

Таблица 4.18

Сведения о контролируемой иностранной компании, являющейся иностранной структурой без образования юридического лица (Лист Б, Б1) (СведКИКЯвлИС)

Наименование элемента Сокращенное наименование (код) элемента Признак типа элемента Формат элемента Признак обязательности элемента Дополнительная информация
Номер контролируемой иностранной компании НомерКИК А T(=8) О Принимает значение в виде ИС-NNNNN,
где NNNNN - пятизначный порядковый номер
Организационная форма (код) ОргФорм А N(1) ОК Принимает значение:
1 - фонд |
2 - партнерство |
3 - траст |
4 - товарищество |
5 - иная форма осуществления коллективных инвестиций и (или) доверительного управления
Наименование иностранной структуры без образования юридического лица (в латинской транскрипции) НаимОргЛат А T(1-1000) О  
Наименование и реквизиты документа об учреждении иностранной структуры без образования юридического лица НаимДокУчр А T(1-200) О  
Дата учреждения (регистрации) ДатаУчрИС А T(=10) О Типовой элемент <ДатаТип>.
Дата в формате ДД.ММ.ГГГГ
Код государства учреждения (регистрации) СтрРег А T(=3) ОК Типовой элемент <ОКСМТип>.
Принимает значение (цифровой код) в соответствии с Общероссийским классификатором стран мира
Регистрационный номер (иной идентификатор) в государстве учреждения (регистрации) или их аналоги (при наличии) РегНомер А T(1-100) Н  
Иные сведения, идентифицирующие иностранную структуру без образования юридического лица СвИденИС А T(1-1000) Н  
Основания для признания налогоплательщика контролирующим лицом контролируемой иностранной компании, являющейся иностранной структурой без образования юридического лица (Лист Б1) ОснПрНПКонтрКИКИС С   О Состав элемента представлен в таблице 4.19

Таблица 4.19

Основания для признания налогоплательщика контролирующим лицом контролируемой иностранной компании, являющейся иностранной структурой без образования юридического лица (Лист Б1) (ОснПрНПКонтрКИКИС)

Наименование элемента Сокращенное наименование (код) элемента Признак типа элемента Формат элемента Признак обязательности элемента Дополнительная информация
Номер контролируемой иностранной компании НомерКИК А T(=8) О Принимает значение в виде ИС-NNNNN,
где NNNNN - пятизначный порядковый номер
Признак самостоятельного признания контролирующим лицом иностранной структуры без образования юридического лица ПрСамПризн А N(1) ОК Принимает значение:
0 - нет |
1 - да
Наименование и реквизиты документа (документов) иностранной структуры без образования юридического лица, подтверждающего (подтверждающих) выполнение оснований для признания налогоплательщика контролирующим лицом иностранной структуры без образования юридического лица ДокИС А T(1-80) Н  
Основания для признания налогоплательщика контролирующим лицом иностранной структуры без образования юридического лица ОснПрНПКонтрКИК С   О Состав элемента представлен в таблице 4.20

Таблица 4.20

Основания для признания налогоплательщика контролирующим лицом иностранной структуры без образования юридического лица (ОснПрНПКонтрКИК)

Наименование элемента Сокращенное наименование (код) элемента Признак типа элемента Формат элемента Признак обязательности элемента Дополнительная информация
Код основания 106 Код106 А N(1) ОК Принимает значение:
0 - нет |
1 - да |
2 - не применимо
Код основания 107 Код107 А N(1) ОК Принимает значение:
0 - нет |
1 - да |
2 - не применимо
Код основания 108 Код108 А N(1) ОК Принимает значение:
0 - нет |
1 - да |
2 - не применимо
Код основания 109 Код109 А N(1) ОК Принимает значение:
0 - нет |
1 - да |
2 - не применимо
Код основания 110 Код110 А N(1) ОК Принимает значение:
0 - нет |
1 - да |
2 - не применимо
Код основания 111 Код111 А N(1) ОК Принимает значение:
0 - нет |
1 - да |
2 - не применимо
Код основания 112 Код112 А N(1) ОК Принимает значение:
0 - нет |
1 - да |
2 - не применимо

Таблица 4.21

Сведения о финансовой отчетности контролируемой иностранной компании (Лист В) (СвФинОтчКИК)

Наименование элемента Сокращенное наименование (код) элемента Признак типа элемента Формат элемента Признак обязательности элемента Дополнительная информация
Номер контролируемой иностранной компании НомерКИК А T(=8) О Принимает значение в виде
ИО - NNNN |
ИС - NNNNN
где NNNNN - пятизначный порядковый номер
Признак определения прибыли контролируемой иностранной компании (код) ПорОпрПрКИК А N(1) ОК Принимает значение:
1 - прибыль контролируемой иностранной компании определяется в соответствии с подпунктом 1 пункта 1 статьи 309.1 Налогового кодекса Российской Федерации |
2 - прибыль контролируемой иностранной компании определяется в соответствии с подпунктом 2 пункта 1 статьи 309.1 Налогового кодекса Российской Федерации
Дата, являющаяся последним днем периода, за который составляется финансовая отчетность ДатаПослДнПер А T(=10) НУ Типовой элемент <ДатаТип>.
Дата в формате ДД.ММ.ГГГГ.
Элемент обязателен для < ПорОпрПрКИК> = 1
Дата составления финансовой отчетности за финансовый год ДатаСостФО А T(=10) НУ Типовой элемент <ДатаТип>.
Дата в формате ДД.ММ.ГГГГ.
Элемент обязателен для <ПорОпрПрКИК> = 1
Дата, являющаяся последним днем периода, за который определяется прибыль контролируемой иностранной компании ДатаПослДнПерГл25 А T(=10) НУ Типовой элемент <ДатаТип>.
Дата в формате ДД.ММ.ГГГГ.
Элемент обязателен для <ПорОпрПрКИК> = 2
Дата составления аудиторского заключения ДатаСостАудЗакл А T(=10) Н Типовой элемент <ДатаТип>.
Дата в формате ДД.ММ.ГГГГ
Основания освобождения от налогообложения прибыли контролируемой иностранной компании ОснОсвНОб С   О Состав элемента представлен в таблице 4.22

Таблица 4.22

Основания освобождения от налогообложения прибыли контролируемой иностранной компании (ОснОсвНОб)

Наименование элемента Сокращенное наименование (код) элемента Признак типа элемента Формат элемента Признак обязательности элемента Дополнительная информация
Код основания 1001 Код1001 А N(1) ОК Принимает значение:
0 - нет |
1 - да
Код основания 1002 Код1002 А N(1) ОК Принимает значение:
0 - нет |
1 - да
Код основания 1003 Код1003 А N(1) ОК Принимает значение:
0 - нет |
1 - да
Код основания 1004 Код1004 А N(1) ОК Принимает значение:
0 - нет |
1 - да
Код основания 1005 Код1005 А N(1) ОК Принимает значение:
0 - нет |
1 - да
Код основания 1006 Код1006 А N(1) ОК Принимает значение:
0 - нет |
1 - да
Код основания 1007 Код1007 А N(1) ОК Принимает значение:
0 - нет |
1 - да
Код основания 1008 Код1008 А N(1) ОК Принимает значение:
0 - нет |
1 - да
Код основания 1009 Код1009 А N(1) ОК Принимает значение:
0 - нет |
1 - да

Таблица 4.23

Раскрытие порядка участия налогоплательщика в контролируемой иностранной компании при наличии косвенного участия (Лист Г, Г1, Г2) (РаскрУчКИККосв)

Наименование элемента Сокращенное наименование (код) элемента Признак типа элемента Формат элемента Признак обязательности элемента Дополнительная информация
Сведения о косвенном участии налогоплательщика в контролируемой иностранной компании СвУчКосвКИК С   О Состав элемента представлен в таблице 4.24
Раскрытие участия в контролируемой иностранной компании РаскрУчКИК С   ОМ Состав элемента представлен в таблице 4.25
Сведения о российской организации, с использованием которой налогоплательщик осуществляет косвенное участие в контролируемой иностранной компании (Лист Г1) СвРосОрг С   НМ Состав элемента представлен в таблице 4.27
Сведения об иностранной организации, с использованием которой налогоплательщик осуществляет косвенное участие в контролируемой иностранной компании (Лист Г2) СвИО С   НМ Состав элемента представлен в таблице 4.28

Таблица 4.24

Сведения о косвенном участии налогоплательщика в контролируемой иностранной компании (СвУчКосвКИК)

Наименование элемента Сокращенное наименование (код) элемента Признак типа элемента Формат элемента Признак обязательности элемента Дополнительная информация
Номер контролируемой иностранной компании НомерКИК А T(=8) О Принимает значение в виде ИО - NNNNN | С - NNNNN
где NNNNN - пятизначный порядковый номер
Наименование контролируемой иностранной компании (в латинской транскрипции) НаимОргЛат А T(1-1000) О  
Доля косвенного участия - итого (в процентах) ДоляУчКосвИт А N(18.15) О  

Таблица 4.25

Раскрытие участия в контролируемой иностранной компании (РаскрУчКИК)

Наименование элемента Сокращенное наименование (код) элемента Признак типа элемента Формат элемента Признак обязательности элемента Дополнительная информация
Номер последовательности участия НомерПосл А T(=5) О  
Доля косвенного участия в последовательности - итого (в процентах) ДоляКосвПослИт А N(18.15) О  
Сведения об участниках последовательности СведУчПосл С   ОМ Состав элемента представлен в таблице 4.26

Таблица 4.26

Сведения об участниках последовательности (СведУчПосл)

Наименование элемента Сокращенное наименование (код) элемента Признак типа элемента Формат элемента Признак обязательности элемента Дополнительная информация
Номер участника НомерУч А T(=8) О  
Доля прямого участия (в процентах) ДоляУчПрям А N(18.15) НУ Элемент обязателен при отсутствии <ДоляУчКосв>
Доля косвенного участия (в процентах) ДоляУчКосв А N(18.15) НУ Элемент обязателен при отсутствии <ДоляУчПрям>

Таблица 4.27

Сведения о российской организации, с использованием которой налогоплательщик осуществляет косвенное участие в контролируемой иностранной компании (Лист Г1) (СвРосОрг)

Наименование элемента Сокращенное наименование (код) элемента Признак типа элемента Формат элемента Признак обязательности элемента Дополнительная информация
Номер российской организации НомерРосОрг А T(=8) О Принимает значение в виде РО-NNNNN,
где NNNNN - пятизначный порядковый номер
Признак предоставления организацией документов об освобождении ПрПредДокОсв А T(=1) ОК Принимает значение:
0 - нет |
1 - да
ОГРН ОГРН А T(=13) Н Типовой элемент <ОГРНТип>
ИНН ИННЮЛ А T(=10) О Типовой элемент <ИННЮЛТип>
КПП КПП А T(=9) О Типовой элемент <КППТип>
Наименование организации НаимОрг А T(1-1000) О  

Таблица 4.28

Сведения об иностранной организации, с использованием которой налогоплательщик осуществляет косвенное участие в контролируемой иностранной компании (Лист Г2) (СвИО)

Наименование элемента Сокращенное наименование (код) элемента Признак типа элемента Формат элемента Признак обязательности элемента Дополнительная информация
Номер иностранной организации НомерИО А T(=8) О Принимает значение в виде ИО-NNNNN,
где NNNNN - пятизначный порядковый номер
Наименование иностранной организации (в латинской транскрипции) НаимОргЛат А T(1-1000) О  
Код государства (территории) регистрации (инкорпорации) СтрРег А T(=3) ОК Типовой элемент <ОКСМТип>.
Принимает значение (цифровой код) в соответствии с Общероссийским классификатором стран мира
Регистрационный номер (номера) в государстве (на территории) регистрации (инкорпорации) или их аналоги (при наличии) РегНомер А T(1-100) Н  
Код (коды) налогоплательщика в государстве (на территории) регистрации (инкорпорации) или их аналоги (при наличии) КодНПРег А T(1-100) Н  
Адрес в государстве (на территории) регистрации (инкорпорации) (при наличии) АдрСтрРег А T(1-254) Н  

Таблица 4.29

Сведения о документе, удостоверяющем личность (УдЛичнФЛТип)

Наименование элемента Сокращенное наименование (код) элемента Признак типа элемента Формат элемента Признак обязательности элемента Дополнительная информация
Код вида документа КодВидДок А T(=2) ОК Типовой элемент <СПДУЛТип>.
Принимает значение в соответствии с приложением N 2 "Коды видов документов, удостоверяющих личность налогоплательщика" к Порядку заполнения формы "Уведомление о контролируемых иностранных компаниях", утвержденному настоящим приказом
Серия и номер документа СерНомДок А T(1-25) О  
Дата выдачи документа ДатаДок А T(=10) О Типовой элемент <ДатаТип>.
Дата в формате ДД.ММ.ГГГГ
Наименование органа, выдавшего документ ВыдДок А T(1-255) О  

Таблица 4.30

Фамилия, имя, отчество (ФИОТип)

Наименование элемента Сокращенное наименование (код) элемента Признак типа элемента Формат элемента Признак обязательности элемента Дополнительная информация
Фамилия Фамилия А T(1-60) О  
Имя Имя А T(1-60) О  
Отчество Отчество А T(1-60) Н  

Приложение N 3
к приказу ФНС России
от 26.08.2019 N ММВ-7-13/422@

ПОРЯДОК ЗАПОЛНЕНИЯ ФОРМЫ "УВЕДОМЛЕНИЕ О КОНТРОЛИРУЕМЫХ ИНОСТРАННЫХ КОМПАНИЯХ"

I. Общие положения

1. Уведомление о контролируемых иностранных компаниях заполняется налогоплательщиками, которые в соответствии подпунктом 3 пункта 3.1 статьи 23 Налогового кодекса Российской Федерации (далее - Кодекс) обязаны уведомлять о контролируемых иностранных компаниях, в отношении которых они являются контролирующими лицами, в порядке и сроки, предусмотренные статьей 25.14 Кодекса.

2. Форма уведомления о контролируемых иностранных компаниях (далее - Уведомление) включает в себя страницу 001 (далее - титульный лист), страницу 002 "Сведения о физическом лице" (далее - страница 002), Лист А "Сведения о контролируемой иностранной компании, являющейся иностранной организацией", Лист А1 "Основания для признания налогоплательщика контролирующим лицом контролируемой иностранной компании, являющейся иностранной организацией", Лист Б "Сведения о контролируемой иностранной компании, являющейся иностранной структурой без образования юридического лица", Лист Б1 "Основания для признания налогоплательщика контролирующим лицом контролируемой иностранной компании, являющейся иностранной структурой без образования юридического лица", Лист В "Сведения о финансовой отчетности контролируемой иностранной компании", Лист Г "Раскрытие порядка участия налогоплательщика в контролируемой иностранной компании при наличии косвенного участия", Лист Г1 "Сведения о российской организации, с использованием которой налогоплательщик осуществляет косвенное участие в контролируемой иностранной компании", Лист Г2 "Сведения об иностранной организации, с использованием которой налогоплательщик осуществляет косвенное участие в контролируемой иностранной компании".

3. Сведения в Уведомлении представляются на дату, предусмотренную пунктом 3 статьи 25.15 Кодекса.

II. Общие требования к заполнению формы Уведомления

4. Физические лица вправе заполнить Уведомление рукописным способом чернилами черного либо синего цвета или с использованием соответствующего программного обеспечения в одном экземпляре. Организации формируют Уведомление в электронном формате с использованием соответствующего программного обеспечения.

Заполнению подлежат только те листы Уведомления, в отношении которых имеются основания для их заполнения.

Не допускается исправление ошибок с помощью корректирующего или иного аналогичного средства, двусторонняя печать документа на бумажном носителе, скрепление листов документов, приводящее к порче бумажного носителя.

5. Каждому показателю соответствует одно поле, состоящее из определенного количества знакомест. В каждом поле указывается только один показатель.

Исключение составляют показатели, значением которых является дата или десятичная дробь.

Для даты предусмотрены три поля: день, месяц и год, разделенные знаком "." (точка). Например, 31.12.2016.

Для десятичной дроби используются два поля, разделенные знаком "." (точка). Первое поле соответствует целой части десятичной дроби, второе - дробной части десятичной дроби.

Заполнение полей Уведомления значениями текстовых, числовых, кодовых показателей осуществляется слева направо, начиная с первого (левого) знакоместа.

Заполнение текстовых полей Уведомления осуществляется заглавными печатными символами.

В случае отсутствия какого-либо показателя во всех знакоместах соответствующего поля проставляется прочерк. Прочерк представляет собой прямую линию, проведенную посередине знакомест по всей длине поля.

В случае, если знакомест для указания дробной части больше, чем цифр, то в свободных знакоместах соответствующего поля ставится прочерк. Например, доля участия налогоплательщика в иностранной организации составляет 53,87423 процента. Указанный показатель должен заполняться по формату: 3 знакоместа для целой части и 15 знакомест для дробной части. Следовательно, в Уведомлении он должен выглядеть следующим образом: "53-.87423----------".

6. Страницы Уведомления имеют сквозную нумерацию, начиная с первого листа. Показатель номера страницы Уведомления (поле "Стр."), имеющий три знакоместа, записывается в определенном для нумерации поле, слева направо, начиная с первого (левого) знакоместа.

Например, для первой страницы - "001"; для десятой страницы - "010".

7. При распечатке на принтере Уведомления, заполненного с использованием программного обеспечения, допускается отсутствие обрамления знакомест и прочерков для незаполненных знакомест, расположение и размеры зон значений показателей не должны изменяться. Печать знаков должна выполняться шрифтом Courier New высотой 16 - 18 пунктов. Расположение и размеры значений реквизитов не должны изменяться.

III. Заполнение титульного листа формы Уведомления

8. В полях "ИНН" и "КПП" в верхней части каждой страницы Уведомления указываются:

организацией - идентификационный номер налогоплательщика (далее - ИНН) и код причины постановки на учет (далее - КПП), присвоенные ей при постановке на учет в налоговом органе по месту нахождения, организацией, отнесенной в соответствии со статьей 83 Кодекса к категории крупнейших налогоплательщиков - КПП, присвоенный при постановке на учет в качестве крупнейшего налогоплательщика;

физическим лицом - ИНН, присвоенный ему в налоговом органе по месту жительства, и имеющим документ, подтверждающий присвоение ИНН (свидетельство о постановке на учет физического лица в налоговом органе, отметка в паспорте гражданина Российской Федерации), и использующим ИНН наряду с персональными данными.

9. В поле "Номер корректировки" указывается:

цифра "0" - в случае представления налогоплательщиком первичного Уведомления;

цифры начиная с "1" - согласно порядковому номеру уточненного Уведомления.

В случае представления уточненного Уведомления заполняются все листы ранее поданного Уведомления.

10. В поле "Период, за который представляется уведомление" указывается налоговый период, в котором контролирующим лицом признается доход в виде прибыли контролируемой иностранной компании в соответствии с главой 23 или 25 Кодекса (Собрание законодательства Российской Федерации, 2000, N 32, ст. 3340; 2001, N 33 (ч. 1), ст. 3413; 2019, N 25, ст. 3167) либо который следует за годом, по итогам которого определен убыток контролируемой иностранной компании.

11. В поле "Представляется в налоговый орган (код)" указывается код налогового органа по месту нахождения организации или месту жительства физического лица (месту пребывания - при отсутствии у физического лица места жительства на территории Российской Федерации), в который представляется Уведомление.

Налогоплательщики, отнесенные в соответствии со статьей 83 Кодекса к категории крупнейших налогоплательщиков, указывают код налогового органа по месту своего учета в качестве крупнейших налогоплательщиков, в который представляется Уведомление.

12. В поле "Налогоплательщик (код)" указывается соответствующая цифра:

"1" - российская организация;

"2" - физическое лицо;

"3" - иностранная организация в случае, если такая иностранная организация признается налоговым резидентом Российской Федерации в соответствии со статьей 246.2 Кодекса.

13. В поле "Сведения о налогоплательщике" указывается:

- для налогоплательщика - организации - полное наименование организации, в соответствии с ее учредительными документами;

- для налогоплательщика - физического лица - фамилия, имя и отчество (при наличии) указываются полностью. При этом сведения о физическом лице заполняются на странице 002 Уведомления.

14. При представлении организацией-правопреемником Уведомления и уточненных Уведомлений за реорганизованную организацию (в форме присоединения к другому юридическому лицу, слияния нескольких юридических лиц, разделения юридического лица, преобразования одного юридического лица в другое) на титульном листе в верхней его части указываются ИНН и КПП организации-правопреемника. В поле "налогоплательщик" указывается наименование реорганизованной организации.

В поле "ИНН/КПП реорганизованной организации" указываются соответственно ИНН и КПП, которые были присвоены организации до реорганизации налоговым органом по месту ее нахождения (по налогоплательщикам, отнесенным к категории крупнейших - налоговым органом по месту учета в качестве крупнейшего налогоплательщика).

15. Коды форм реорганизации и код ликвидации заполняются в соответствии с приложением N 1 "Коды форм реорганизации и код ликвидации организации" к настоящему Порядку.

16. В поле "Данное уведомление составлено на ___ страницах" указывается количество страниц, на которых составлено Уведомление.

17. В поле "с приложением копий документов на <2> ___ листах" указывается количество листов копий документов, подтверждающих полномочия представителя, а также документов, подтверждающих соблюдение условий для применения освобождения от налогообложения прибыли контролируемой иностранной компании в соответствии с пунктом 9 статьи 25.13-1 Кодекса, в случае представления последних.

18. В разделе "Достоверность и полноту сведений, указанных в настоящем уведомлении, подтверждаю":

1) при указании лица, подтверждающего достоверность и полноту сведений, указанных в Уведомлении, в поле, состоящем из одного знакоместа, проставляется соответствующая цифра:

"1" - физическое лицо;

"2" - представитель физического лица;

"3" - руководитель организации;

"4" - представитель организации;

2) в поле "фамилия, имя, отчество <1> руководителя организации либо ее представителя полностью" указываются построчно полностью фамилия, имя и отчество (при наличии) руководителя организации либо представителя, подтверждающего достоверность и полноту сведений, указанных в Уведомлении;

3) в поле "ИНН" указывается ИНН физического лица, указанного в подпункте 2 настоящего пункта, при наличии у него документа, подтверждающего постановку на учет в налоговом органе (свидетельство о постановке на учет физического лица в налоговом органе, отметка в паспорте гражданина Российской Федерации), и использующего ИНН наряду с персональными данными;

4) в поле "Номер контактного телефона" указывается номер контактного телефона, по которому можно связаться с лицом, подтверждающим достоверность и полноту сведений в Уведомлении (с указанием телефонных кодов, требующихся для обеспечения телефонной связи). Номер телефона указывается без пробелов и прочерков;

5) в поле "Адрес электронной почты" указывается адрес электронной почты для осуществления взаимодействия налоговых органов с лицом, подтверждающим достоверность и полноту сведений, указанных в Уведомлении, в электронной форме;

6) в поле, отведенном для подписи, проставляется подпись лица, подтверждающего достоверность и полноту сведений, указанных в Уведомлении;

7) в поле "Дата" указывается дата подписания Уведомления;

8) в поле "Наименование и реквизиты документа, подтверждающего полномочия представителя налогоплательщика" указываются наименование и реквизиты (при наличии) документа, подтверждающего полномочия представителя.

19. Раздел "Заполняется работником налогового органа" содержит сведения о способе представления Уведомления, количестве страниц Уведомления, количестве листов копий документа, подтверждающего полномочия представителя, а также документов, подтверждающих соблюдение условий для применения освобождения от налогообложения прибыли контролируемой иностранной компании в соответствии со статьей 25.13-1 Кодекса, приложенных к Уведомлению, дате его представления (получения), номере, под которым зарегистрировано Уведомление, фамилии и инициалах имени и отчества (при наличии) работника налогового органа, принявшего Уведомление, его подпись.

IV. Заполнение страницы 002 формы Уведомления

20. Страница 002 "Сведения о физическом лице" формы Уведомления заполняется в случае представления Уведомления налогоплательщиком - физическим лицом, не указывающим в представляемом в налоговый орган Уведомлении свой ИНН.

Сведения указываются в соответствии с документом, удостоверяющим личность физического лица:

1) в поле "1. Дата рождения" - дата рождения физического лица (число, месяц, год);

2) в поле "2. Место рождения" - место рождения физического лица;

3) в поле "3. Гражданство" - соответствующая цифра:

"1" - гражданин Российской Федерации;

"2" - иностранный гражданин;

"3" - лицо без гражданства.

При наличии у гражданина Российской Федерации двойного гражданства указывается цифра "1";

4) в поле "3.1. Код страны <2> (для иностранного гражданина)" - цифровой код страны, гражданином которой является физическое лицо, в соответствии с Общероссийским классификатором стран мира ОК (МК (ИСО 3166) 004-97) 025-2001 (далее - ОКСМ).

21. При заполнении поля "4. Сведения о документе, удостоверяющем личность" указываются:

1) код вида документа, удостоверяющего личность физического лица, согласно приложению N 2 "Коды видов документов, удостоверяющих личность физического лица" к настоящему Порядку;

2) реквизиты документа, удостоверяющего личность (серия и номер документа, дата его выдачи, наименование органа, выдавшего документ), в соответствии с реквизитами документа, удостоверяющего личность физического лица.

22. В поле "5. Сведения о документе <3>, подтверждающем регистрацию физического лица по месту жительства (месту пребывания)" указываются:

1) код вида документа, подтверждающего регистрацию физического лица по месту жительства (месту пребывания) в соответствии с приложением N 2 "Коды видов документов, удостоверяющих личность физического лица" к настоящему Порядку;

2) реквизиты документа, подтверждающего регистрацию физического лица по месту жительства (месту пребывания) (серия и номер документа, дата выдачи, наименование органа, выдавшего документ), в соответствии с реквизитами документа, подтверждающего регистрацию физического лица по месту жительства (месту пребывания).

23. В поле "6. Адрес места жительства в стране постоянного проживания иностранного гражданина (лица без гражданства)" указывается адрес места жительства в стране постоянного проживания. В поле "6.1. Код страны" указывается цифровой код страны, гражданином которой является физическое лицо, в соответствии с ОКСМ.

V. Заполнение Листа А "Сведения о контролируемой иностранной компании, являющейся иностранной организацией" формы Уведомления

24. Лист А "Сведения о контролируемой иностранной компании, являющейся иностранной организацией" формы Уведомления (далее - Лист А) заполняется в отношении контролируемой иностранной компании, являющейся иностранной организацией. В случае, если налогоплательщик признается контролирующим лицом в отношении нескольких контролируемых иностранных компаний, являющихся иностранными организациями, то в отношении каждой такой контролируемой иностранной компании заполняется отдельный Лист А.

25. В поле "1. Номер контролируемой иностранной компании" указывается цифровой уникальный номер контролируемой иностранной компании, являющейся иностранной организацией, присваиваемый налогоплательщиком самостоятельно.

Например, ИО - 0 0 0 0 1

Если налогоплательщик принимает участие в контролируемой иностранной компании, являющейся иностранной организацией, сведения о которой представлены в уведомлении об участии в иностранных организациях (об учреждении иностранных структур без образования юридического лица) в соответствии с подпунктом 1 пункта 1 статьи 25.14 Кодекса, то каждой такой контролируемой иностранной компании присваивается уникальный номер, соответствующий номеру иностранной организации, присвоенному налогоплательщиком в уведомлении об участии в иностранных организациях (об учреждении иностранных структур без образования юридического лица).

В случае изменения статуса налогового резидентства контролируемой иностранной компании, номер контролируемой иностранной компании сохраняется и повторно иной контролируемой иностранной компании не присваивается.

В случае, если налогоплательщик перестает являться контролирующим лицом контролируемой иностранной компании, номер контролируемой иностранной компании сохраняется и повторно иной контролируемой иностранной компании не присваивается.

26. В поле "2. Наименование иностранной организации" указывается полное наименование иностранной организации в латинской транскрипции по правилам транслитерации.

27. В поле "3. Код государства (территории) регистрации (инкорпорации)" указывается трехзначный цифровой код государства (территории) регистрации (инкорпорации) иностранной организации в соответствии с ОКСМ.

28. В поле "4. Дата регистрации иностранной организации" указывается дата регистрации для иностранных организаций, созданных после 01.01.2015.

29. В поле "5. Регистрационный номер (номера) в государстве (на территории) регистрации (инкорпорации) или их аналоги (при наличии)" указывается регистрационный номер (номера) (при наличии), присвоенный (присвоенные) иностранной организации в государстве (на территории) регистрации (инкорпорации), или их аналоги.

30. В поле "6. Код (коды) налогоплательщика в государстве (на территории) регистрации (инкорпорации) или их аналоги (при наличии)" указывается код (коды) налогоплательщика (при наличии), присвоенный (присвоенные) иностранной организации в государстве (на территории) регистрации (инкорпорации), или их аналоги.

31. В поле "7. Код налогоплательщика в государстве (на территории) налогового резидентства или аналог (при наличии)" заполняется, если страна налогового резидентства иностранной организации отличается от страны регистрации (инкорпорации).

32. В поле "8. Адрес в государстве (на территории) регистрации (инкорпорации) (при наличии)" указывается полный адрес места нахождения иностранной организации в государстве (на территории) регистрации (инкорпорации) в латинской транскрипции.

VI. Заполнение Листа А1 "Основания для признания налогоплательщика контролирующим лицом контролируемой иностранной компании, являющейся иностранной организацией" формы Уведомления

33. Лист А1 "Основания для признания налогоплательщика контролирующим лицом контролируемой иностранной компании, являющейся иностранной организацией" формы Уведомления (далее - Лист А1) заполняется в случае, если налогоплательщик в Листе А указал сведения о такой контролируемой иностранной компании, являющейся иностранной организацией.

34. Раздел "1. Общие сведения" заполняется следующим образом:

1) в поле "1.1. Номер контролируемой иностранной компании" указывается цифровой уникальный номер контролируемой иностранной компании, являющейся иностранной организацией, указанный в поле "1. Номер контролируемой иностранной компании" Листа А;

2) в поле "1.2. Основания для признания налогоплательщика контролирующим лицом иностранной организации" указывается соответствующий код основания для признания налогоплательщика контролирующим лицом контролируемой иностранной компании согласно приложению N 3 "Коды оснований для признания налогоплательщика контролирующим лицом контролируемой иностранной компании" к настоящему Порядку.

В случае указания цифры "1" в знакоместе соответствующего кода основания для признания налогоплательщика контролирующим лицом иностранной организации, в знакоместах иных оснований допускается указание цифры "0" (в случае отсутствия соответствующего основания) либо цифры "2" (в случае, если факт выполнения соответствующего основания налогоплательщиком не оценивался);

3) в поле "1.3. Самостоятельное признание контролирующим лицом иностранной организации" заполняется путем проставления цифры "1" (да) или "0" (нет).

Цифра "1" указывается в случае, если лицо, признаваемое налоговым резидентом Российской Федерации, самостоятельно признает себя контролирующим лицом иностранной организации по основаниям, предусмотренным пунктом 3 или 6 статьи 25.13 Кодекса (пункт 13 статьи 25.13 Кодекса). В иных случаях указывается цифра "0".

В случае самостоятельного признания налогоплательщиком себя контролирующим лицом иностранной организации поле "1.2. Основания для признания налогоплательщика контролирующим лицом иностранной организации" заполняется согласно подпункту 2 настоящего пункта.

35. Раздел "2. Сведения об участии в иностранной организации" заполняется в случае признания налогоплательщика контролирующим лицом иностранной организации в силу участия в иностранной организации:

1) в поле "2.1. Вид участия" указывается соответствующий код вида участия в иностранной организации согласно приложению N 4 "Коды видов участия налогоплательщика в иностранной организации" к настоящему Порядку путем проставления в знакоместе соответствующему виду участия кода цифры "1" (да) или "0" (нет).

В случае указания цифры "1" в знакоместе соответствующего основания для признания налогоплательщика контролирующим лицом иностранной организации, в знакоместах иных оснований допускается указание цифры "0" (в случае отсутствия соответствующего основания) либо цифры "2" (в случае если факт выполнения соответствующего основания налогоплательщиком не оценивался).

Код 205 в поле "2.1. Вид участия" указывается только в случае выбора кода 102 в поле "1.2. Основания для признания налогоплательщика контролирующим лицом иностранной организации";

2) в поле "2.2. Доля прямого участия (в процентах)" указывается доля прямого единоличного участия налогоплательщика в иностранной организации, в том числе в случае, если единоличное участие налогоплательщика в иностранной организации является смешанным (прямым и косвенным). В случае, если налогоплательщик не осуществляет прямого единоличного участия в иностранной организации, в описываемом поле проставляется цифра "0" (ноль);

3) в поле "2.3. Доля косвенного участия (в процентах)" указывается доля косвенного единоличного участия налогоплательщика в иностранной организации (при наличии), в том числе в случае, если единоличное участие налогоплательщика в иностранной организации является смешанным (прямым и косвенным). В случае, если налогоплательщик не осуществляет косвенного единоличного участия в иностранной организации, в описываемом поле проставляется цифра "0" (ноль);

4) в поле "2.4. Доля смешанного участия (в процентах)" указывается общая величина доли единоличного прямого и косвенного участия налогоплательщика в иностранной организации в случае, если участие в иностранной организации является смешанным;

5) в поле "2.5. Доля совместного участия с супругом(-ой) и (или) несовершеннолетними детьми (в процентах)" указывается доля участия налогоплательщика в иностранной организации совместно с супругом(-ой) и (или) несовершеннолетними детьми (если применимо).

Описываемое поле заполняется в случае выбора налогоплательщиком кода 204 в поле "2.1. Вид участия";

6) в поле "2.6. Доля совместного участия с налоговыми резидентами Российской Федерации (в процентах)" указывается доля участия налогоплательщика в иностранной организации совместно с налоговыми резидентами Российской Федерации, не являющимися супругом(-ой) и (или) несовершеннолетними детьми налогоплательщика (если применимо).

Описываемое поле заполняется в случае выбора налогоплательщиком кода 205 в поле "2.1. Вид участия".

36. Раздел "3. Сведения о контроле в отношении иностранной организации" заполняется в случае, если налогоплательщик признается контролирующим лицом иностранной организации в силу осуществления контроля в соответствии с пунктом 6 статьи 25.13 Кодекса над такой иностранной организацией.

В поле "3.1. Основание (наименование и реквизиты документа)" указывается наименование, а также номер и дата документа, из которого следует, что налогоплательщик осуществляет контроль над иностранной организацией, на русском языке.

VII. Заполнение Листа Б "Сведения о контролируемой иностранной компании, являющейся иностранной структурой без образования юридического лица" формы Уведомления

37. Лист Б "Сведения о контролируемой иностранной компании, являющейся иностранной структурой без образования юридического лица" формы Уведомления (далее - Лист Б) заполняется в отношении контролируемой иностранной компании, являющейся иностранной структурой без образования юридического лица.

В случае, если налогоплательщик признается контролирующим лицом в отношении нескольких контролируемых иностранных компаний, являющихся иностранной структурой без образования юридического лица, то в отношении каждой такой контролируемой иностранной компании заполняется отдельный Лист Б.

38. В поле "1. Номер контролируемой иностранной компании" указывается цифровой уникальный номер контролируемой иностранной компании, являющейся иностранной структурой без образования юридического лица, присваиваемый налогоплательщиком самостоятельно.

Например, ИС - 0 0 0 0 1

Если налогоплательщик принимает участие в контролируемой иностранной компании, являющейся иностранной структурой без образования юридического лица, сведения о которой представлены в уведомлении об участии в иностранных организациях (об учреждении иностранных структур без образования юридического лица) в соответствии с подпунктом 1 пункта 1 статьи 25.14 Кодекса, то каждой такой контролируемой иностранной компании, являющейся иностранной структурой без образования юридического лица, присваивается уникальный номер, соответствующий номеру иностранной структуры без образования юридического лица, присвоенному налогоплательщиком в уведомлении об участии в иностранных организациях (об учреждении иностранных структур без образования юридического лица).

В случае, если налогоплательщик перестает являться контролирующим лицом контролируемой иностранной компании, являющейся иностранной структурой без образования юридического лица, номер контролируемой иностранной компании сохраняется и повторно иной контролируемой иностранной компании не присваивается.

39. В поле "2. Организационная форма (код)" указывается соответствующая цифра:

"1" - фонд;

"2" - партнерство;

"3" - траст;

"4" - товарищество;

"5" - иная форма осуществления коллективных инвестиций и (или) доверительного управления.

40. В поле "3. Наименование иностранной структуры без образования юридического лица" указывается полное наименование иностранной структуры без образования юридического лица в латинской транскрипции (по правилам транслитерации). В случае отсутствия наименования указывается информация, идентифицирующая организационную форму иностранной структуры без образования юридического лица в соответствии с личным законом этой иностранной структуры без образования юридического лица и (или) ее учредительными документами.

41. В поле "4. Наименование и реквизиты документа об учреждении иностранной структуры без образования юридического лица" указывается наименование и реквизиты документа об учреждении иностранной структуры без образования юридического лица на русском языке (при наличии).

42. В поле "5. Дата учреждения (регистрации)" указывается дата учреждения иностранной структуры без образования юридического лица или дата регистрации иностранной структуры без образования юридического лица в стране учреждения в случае, если такая регистрация осуществлялась.

43. В поле "6. Код государства учреждения (регистрации)" указывается трехзначный цифровой код государства учреждения (регистрации) иностранной структуры без образования юридического лица в соответствии с ОКСМ.

44. В поле "7. Регистрационный номер (иной идентификатор) в государстве учреждения (регистрации) или их аналоги (при наличии)" указывается регистрационный номер (иной идентификатор) (при наличии) иностранной структуры без образования юридического лица в государстве учреждения (регистрации) или их аналоги.

45. Поле "8. Иные сведения, идентифицирующие иностранную структуру без образования юридического лица" заполняется в случае наличия иных сведений, идентифицирующих иностранную структуру без образования юридического лица.

VIII. Заполнение Листа Б1 "Основания для признания налогоплательщика контролирующим лицом контролируемой иностранной компании, являющейся иностранной структурой без образования юридического лица" формы Уведомления

46. Лист Б1 "Основания для признания налогоплательщика контролирующим лицом контролируемой иностранной компании, являющейся иностранной структурой без образования юридического лица" формы Уведомления (далее - лист Б1) заполняется в случае, если налогоплательщик указал сведения о такой контролируемой иностранной компании, являющейся иностранной структурой без образования юридического лица, в Листе Б.

47. В поле "1. Номер контролируемой иностранной компании" указывается цифровой уникальный номер контролируемой иностранной компании, являющейся иностранной структурой без образования юридического лица, указанный в Листе Б.

48. В поле "2. Основания для признания налогоплательщика контролирующим лицом иностранной структуры без образования юридического лица" указывается соответствующий код основания для признания налогоплательщика контролирующим лицом контролируемой иностранной компании согласно приложению N 3 "Коды оснований для признания налогоплательщика контролирующим лицом контролируемой иностранной компании" к настоящему Порядку.

В случае указания цифры "1" в знакоместе соответствующего кода основания для признания налогоплательщика контролирующим лицом иностранной организации, в знакоместах иных оснований допускается указание цифры "0" (в случае отсутствия соответствующего основания) либо цифры "2" (в случае, если факт выполнения соответствующего основания налогоплательщиком не оценивался);

49. В поле "3. Самостоятельное признание контролирующим лицом иностранной структуры без образования юридического лица" заполняется путем проставления цифры "1" (да) или "0" (нет).

Цифра "1" указывается в случае, если лицо, признаваемое налоговым резидентом Российской Федерации, самостоятельно признает себя контролирующим лицом иностранной структуры без образования юридического лица по основаниям, предусмотренным пунктами 10 или 12 статьи 25.13 Кодекса (пункт 13 статьи 25.13 Кодекса). В иных случаях указывается цифра "0".

В случае самостоятельного признания налогоплательщиком себя контролирующим лицом иностранной структуры без образования юридического лица поле "2. Основания для признания налогоплательщика контролирующим лицом иностранной структуры без образования юридического лица" заполняется согласно пункту 45 настоящего Порядка.

50. В поле "4. Наименование и реквизиты документа (документов) иностранной структуры без образования юридического лица, подтверждающего (подтверждающих) выполнение оснований для признания налогоплательщика контролирующим лицом иностранной структуры без образования юридического лица" указывается наименование, а также номер и дата документа (документов), подтверждающего (подтверждающих) выполнение оснований для признания налогоплательщика контролирующим лицом иностранной структуры без образования юридического лица, на русском языке.

IX. Заполнение Листа В "Сведения о финансовой отчетности контролируемой иностранной компании" формы Уведомления

51. Лист В "Сведения о финансовой отчетности контролируемой иностранной компании" формы Уведомления (далее - Лист В) заполняется в отношении финансовой отчетности контролируемой иностранной компании, сведения о которой указаны в Листе А или Листе Б.

52. В поле "1. Номер контролируемой иностранной компании" указывается уникальный номер контролируемой иностранной компании, указанный в Листе А или Листе Б.

53. В поле "2. Определение прибыли контролируемой иностранной компании (код)" указывается:

1) цифра "1" - в случае, если прибыль контролируемой иностранной компании определяется в соответствии с подпунктом 1 пункта 1 статьи 309.1 Кодекса;

2) цифра "2" - в случае, если прибыль контролируемой иностранной компании определяется в соответствии с подпунктом 2 пункта 1 статьи 309.1 Кодекса.

54. В поле "3. Дата, являющаяся последним днем периода, за который составляется финансовая отчетность" указывается дата окончания периода, за который составляется финансовая отчетность контролируемой иностранной компании за финансовый год.

55. В поле "4. Дата составления финансовой отчетности за финансовый год" указывается дата составления финансовой отчетности контролируемой иностранной компании в соответствии с ее личным законом.

56. В поле "5. Дата, являющаяся последним днем периода, за который определяется прибыль контролируемой иностранной компании" указывается дата, являющаяся последним днем периода, за который определяется прибыль контролируемой иностранной компании, в соответствии с подпунктом 2 пункта 1 статьи 309.1 Кодекса.

57. В поле "6. Дата составления аудиторского заключения" указывается дата составления аудиторского заключения по финансовой отчетности контролируемой иностранной компании за финансовый год, если в соответствии с личным законом или учредительными (корпоративными) документами контролируемой иностранной компании установлено обязательное проведение аудита такой финансовой отчетности или такой аудит осуществляется контролируемой иностранной компанией добровольно.

58. Поле "7. Основания освобождения от налогообложения прибыли контролируемой иностранной компании" заполняется путем проставления цифры "1" (да) или "0" (нет) в знакоместе соответствующего кода основания освобождения от налогообложения прибыли контролируемой иностранной компании согласно приложению N 5 "Коды основания освобождения от налогообложения прибыли контролируемой иностранной компании" к настоящему Порядку. В случае наличия нескольких оснований освобождения от налогообложения прибыли контролируемой иностранной компании цифра "1" указывается в знакоместах каждого такого кода освобождения.

X. Заполнение Листа Г "Раскрытие порядка участия налогоплательщика в контролируемой иностранной компании при наличии косвенного участия" формы Уведомления

59. Лист Г "Раскрытие порядка участия налогоплательщика в контролируемой иностранной компании при наличии косвенного участия" формы Уведомления (далее - Лист Г) заполняется в целях раскрытия косвенного участия налогоплательщика в контролируемой иностранной компании. Лист Г заполняется только в отношении единоличного участия налогоплательщика в контролируемой иностранной компании, то есть без учета участия совместно с супругом(-ой) и (или) несовершеннолетними детьми и (или) участия лиц, признаваемых налоговыми резидентами. Если Уведомление представляется в отношении нескольких контролируемых иностранных компаний, в которых налогоплательщик принимает косвенное участие, то Лист Г заполняется в отношении каждой такой контролируемой иностранной компании.

60. В разделе "1. Сведения о косвенном участии налогоплательщика в контролируемой иностранной компании" указываются:

1) в поле "1.1. Номер контролируемой иностранной компании" - присвоенный налогоплательщиком цифровой уникальный номер контролируемой иностранной компании;

2) в поле "1.2. Наименование контролируемой иностранной компании" - полное наименование контролируемой иностранной компании в латинской транскрипции (по правилам транслитерации);

3) в поле "1.3. Доля косвенного участия - итого (в процентах)" - сумма выраженных в процентах долей косвенного участия налогоплательщика в контролируемой иностранной компании по всем последовательностям участия в данной контролируемой иностранной компании.

61. В разделе "2. Раскрытие участия в контролируемой иностранной компании" последовательно указываются контролируемая иностранная компания и иностранные (российские) организации, через которые осуществляется участие налогоплательщика в конечной для каждой последовательности контролируемой иностранной компании:

1) в поле "2.1. Номер последовательности участия" - цифровой номер последовательности участия налогоплательщика в контролируемой иностранной компании и иностранных (российских) организациях, через которые налогоплательщик принимает косвенное участие в контролируемой иностранной компании. Указанный номер присваивается налогоплательщиком самостоятельно;

2) в поле "2.2. Доля косвенного участия в последовательности - итого (в процентах)" - выраженная в процентах доля косвенного участия налогоплательщика в контролируемой иностранной компании по данной последовательности участия (соответствует доле косвенного участия в конечном участнике последовательности).

62. В разделе "3. Сведения об участниках последовательности" перечисляются последовательно все участники последовательности, указанной в поле "2.1. Номер последовательности участия" Листа Г.

Первым в последовательности указывается участник - иностранная (российская) организация или контролируемая иностранная компания, в которых налогоплательщик владеет долей прямого участия, в том числе иностранная структура без образования юридического лица, используемая налогоплательщиком для осуществления участия в контролируемой иностранной компании.

Последним в последовательности указывается контролируемая иностранная компания, косвенное участие налогоплательщика в которой раскрывается (соответствует номеру контролируемой иностранной компании в поле "1.1. Номер контролируемой иностранной компании" Листа Г).

В полях "3.1. Номер участника" указывается уникальный номер участника контролируемой иностранной компании, являющейся иностранной организацией, согласно Листу А, контролируемой иностранной компании, являющейся иностранной структурой без образования юридического лица, согласно Листу Б, российской организации, с использованием которой налогоплательщик осуществляет косвенное участие в контролируемой иностранной компании, согласно Листу Г1 "Сведения о российской организации, с использованием которой налогоплательщик осуществляет косвенное участие в контролируемой иностранной компании" и (или) иностранной организации, с использованием которой налогоплательщик осуществляет косвенное участие в контролируемой иностранной компании, согласно Листу Г2 "Сведения об иностранной организации, с использованием которой налогоплательщик осуществляет косвенное участие в контролируемой иностранной компании".

В полях "3.2. Доля прямого участия (в процентах)" указывается:

в отношении первого участника последовательности - доля прямого участия налогоплательщика в последующей иностранной (российской) организации или контролируемой иностранной компании;

в отношении каждого следующего участника последовательности - доля прямого участия предыдущего участника последовательности в последующей иностранной (российской) организации или контролируемой иностранной компании.

В полях "3.3. Доля косвенного участия (в процентах)" указывается:

в отношении первого участника последовательности поле не заполняется;

в отношении каждого следующего участника последовательности - доля косвенного участия налогоплательщика в каждой последующей иностранной (российской) организации или контролируемой иностранной компании.

63. Если налогоплательщик принимает участие в контролируемой иностранной компании через несколько последовательностей участия, то Лист Г заполняется в отношении каждой такой последовательности участия.

XI. Заполнение Листа Г1 "Сведения о российской организации, с использованием которой налогоплательщик осуществляет косвенное участие в контролируемой иностранной компании" формы Уведомления

64. Лист Г1 "Сведения о российской организации, с использованием которой налогоплательщик осуществляет косвенное участие в контролируемой иностранной компании" формы Уведомления (далее - Лист Г1) заполняется в отношении российской организации, с использованием которой налогоплательщик осуществляет косвенное участие в контролируемой иностранной компании.

Если налогоплательщик принимает участие в контролируемой иностранной компании через несколько российских организаций, то в отношении каждой такой российской организации заполняется отдельный Лист Г1.

65. В поле "1. Номер российской организации" указывается цифровой уникальный номер российской организации, с использованием которой налогоплательщик осуществляет участие в контролируемой иностранной компании, присваиваемый налогоплательщиком самостоятельно.

Например, РО - 0 0 0 0 1

Если налогоплательщик принимает участие в контролируемой иностранной компании с использованием российской организации, сведения о которой представлены в уведомлении об участии в иностранных организациях (учреждении иностранных структур без образования юридического лица) в соответствии с подпунктом 1 пункта 1 статьи 25.14 Кодекса, то каждой такой российской организации присваивается уникальный номер, соответствующий номеру российской организации, присвоенному налогоплательщиком в уведомлении об участии в иностранных организациях (об учреждении иностранных структур без образования юридического лица).

В случае прекращения участия налогоплательщика в контролируемой иностранной компании через российскую организацию ее уникальный номер другой российской организации повторно не присваивается.

66. В поле "1.1. Организацией представлены документы об освобождении" указывается:

1) цифра "0" - в случае, если российской организацией, сведения о которой указываются в листе Г1, не представлялись документы об освобождении прибыли контролируемой иностранной компании в соответствии с пунктом 9 статьи 25.13-1 Кодекса либо налогоплательщику неизвестно, представлялись ли указанные документы данной российской организацией;

2) цифра "1" - в случае, если российской организацией, сведения о которой указываются в листе Г1, представлялись документы об освобождении прибыли контролируемой иностранной компании в соответствии с пунктом 9 статьи 25.13-1 Кодекса.

67. В поле "2. ОГРН" указывается основной государственный регистрационный номер организации.

68. В поле "3. ИНН" и поле "4. КПП" указываются соответственно ИНН и КПП российской организации, присвоенные ей при постановке на учет в налоговом органе по месту нахождения либо месту постановки на учет в качестве крупнейшего налогоплательщика.

69. В поле "5. Полное наименование" указывается полное наименование российской организации в соответствии с ее учредительными документами.

XII. Заполнение Листа Г2 "Сведения об иностранной организации, с использованием которой налогоплательщик осуществляет косвенное участие в контролируемой иностранной компании" формы Уведомления

70. Лист Г2 "Сведения об иностранной организации, с использованием которой налогоплательщик осуществляет косвенное участие в контролируемой иностранной компании" формы Уведомления (далее - Лист Г2) заполняется в отношении иностранной организации, с использованием которой налогоплательщик осуществляет косвенное участие в контролируемой иностранной компании, при этом непосредственно в отношении такой иностранной организации налогоплательщик не выступает контролирующим лицом.

Если налогоплательщик принимает участие в нескольких вышеуказанных иностранных организациях, то в отношении каждой такой иностранной организации заполняется отдельный Лист Г2.

71. В поле "1. Номер иностранной организации" указывается цифровой уникальный номер иностранной организации, с использованием которой налогоплательщик осуществляет участие в контролируемой иностранной компании, присваиваемый налогоплательщиком самостоятельно.

Например, ИО - 0 0 0 0 1

Если налогоплательщик принимает участие в контролируемой иностранной компании с использованием иностранной организации, сведения о которой представлены в уведомлении об участии в иностранных организациях (об учреждении иностранных структур без образования юридического лица) в соответствии с подпунктом 1 пункта 1 статьи 25.14 Кодекса, то каждой такой иностранной организации присваивается уникальный номер, соответствующий номеру иностранной организации, присвоенному налогоплательщиком в уведомлении об участии в иностранных организациях (об учреждении иностранных структур без образования юридического лица).

В случае прекращения участия налогоплательщика в иностранной организации номер такой иностранной организации повторно иной иностранной организации не присваивается.

72. В поле "2. Наименование иностранной организации" указывается полное наименование иностранной организации в латинской транскрипции (по правилам транслитерации).

73. В поле "3. Код государства (территории) регистрации (инкорпорации)" указывается трехзначный цифровой код государства (территории) регистрации (инкорпорации) иностранной организации в соответствии с ОКСМ.

74. В поле "4. Регистрационный номер (номера) в государстве (на территории) регистрации (инкорпорации) или их аналоги (при наличии)" указывается регистрационный номер (номера) (при наличии), присвоенный (присвоенные) иностранной организации в государстве (на территории) регистрации (инкорпорации), или их аналоги.

75. В поле "5. Код (коды) налогоплательщика в государстве (на территории) регистрации (инкорпорации) или их аналоги (при наличии)" указывается код (коды) налогоплательщика (при наличии), присвоенный (присвоенные) иностранной организации в государстве (на территории) регистрации (инкорпорации), или их аналоги.

76. В поле "6. Адрес в государстве (на территории) регистрации (инкорпорации) (при наличии)" указывается полный адрес места нахождения иностранной организации в государстве (на территории) регистрации (инкорпорации) в латинской транскрипции (по правилам транслитерации).

Приложение N 1
к Порядку заполнения формы
"Уведомление о контролируемых
иностранных компаниях",
утвержденному приказом ФНС России
от 26.08.2019 N ММВ-7-13/422@

КОДЫ ФОРМ РЕОРГАНИЗАЦИИ И КОД ЛИКВИДАЦИИ ОРГАНИЗАЦИИ

Код Наименование
1 Преобразование
2 Слияние
3 Разделение
5 Присоединение
6 Разделение с одновременным присоединением
0 Ликвидация

Приложение N 2
к Порядку заполнения формы
"Уведомление о контролируемых
иностранных компаниях",
утвержденному приказом ФНС России
от 26.08.2019 N ММВ-7-13/422@

КОДЫ ВИДОВ ДОКУМЕНТОВ, УДОСТОВЕРЯЮЩИХ ЛИЧНОСТЬ ФИЗИЧЕСКОГО ЛИЦА

21 Паспорт гражданина Российской Федерации
03 Свидетельство о рождении
07 Военный билет
08 Временное удостоверение, выданное взамен военного билета
10 Паспорт иностранного гражданина
11 Свидетельство о рассмотрении ходатайства о признании лица беженцем на территории Российской Федерации по существу
12 Вид на жительство в Российской Федерации
13 Удостоверение беженца
14 Временное удостоверение личности гражданина Российской Федерации
15 Разрешение на временное проживание в Российской Федерации
18 Свидетельство о предоставлении временного убежища на территории Российской Федерации
23 Свидетельство о рождении, выданное уполномоченным органом иностранного государства
24 Удостоверение личности военнослужащего Российской Федерации
Военный билет офицера запаса
91 Иные документы

Приложение N 3
к Порядку заполнения формы
"Уведомление о контролируемых
иностранных компаниях",
утвержденному приказом ФНС России
от 26.08.2019 N ММВ-7-13/422@

КОДЫ ОСНОВАНИЙ ДЛЯ ПРИЗНАНИЯ НАЛОГОПЛАТЕЛЬЩИКА КОНТРОЛИРУЮЩИМ ЛИЦОМ КОНТРОЛИРУЕМОЙ ИНОСТРАННОЙ КОМПАНИИ

101 Физическое или юридическое лицо, доля участия которого в иностранной организации составляет более 25 процентов (подпункт 1 пункта 3 статьи 25.13 Кодекса)
102 Физическое или юридическое лицо, доля участия которого в иностранной организации (для физических лиц - совместно с супругами и несовершеннолетними детьми) составляет более 10 процентов, если доля участия всех лиц, признаваемых налоговыми резидентами Российской Федерации, в этой иностранной организации (для физических лиц - совместно с супругами и несовершеннолетними детьми) составляет более 50 процентов (подпункт 2 пункта 3 статьи 25.13 Кодекса)
103 Лицо, в отношении которого не соблюдаются условия, установленные пунктом 3 (пунктом 3.1) статьи 25.13 Кодекса, но при этом осуществляющее контроль над иностранной организацией в своих интересах (пункт 6 статьи 25.13 Кодекса)
104 Лицо, в отношении которого не соблюдаются условия, установленные пунктом 3 (пунктом 3.1) статьи 25.13 Кодекса, но при этом осуществляющее контроль над иностранной организацией в интересах супруга (супруги) (пункт 6 статьи 25.13 Кодекса)
105 Лицо, в отношении которого не соблюдаются условия, установленные пунктом 3 (пунктом 3.1) статьи 25.13 Кодекса, но при этом осуществляющее контроль над иностранной организацией в интересах несовершеннолетних детей (пункт 6 статьи 25.13 Кодекса)
106 Лицо, которое является учредителем (основателем) иностранной структуры без образования юридического лица и которое вправе получать (требовать получения) прямо или косвенно прибыль (доход) этой структуры полностью или частично (подпункт 1 пункта 10 статьи 25.13 Кодекса)
107 Лицо, которое является учредителем (основателем) иностранной структуры без образования юридического лица и которое вправе распоряжаться прибылью (доходом) этой структуры или ее частью (подпункт 2 пункта 10 статьи 25.13 Кодекса)
108 Лицо, которое является учредителем (основателем) иностранной структуры без образования юридического лица и которое сохранило за собой право на имущество, переданное этой структуре (подпункт 3 пункта 10 статьи 25.13 Кодекса)
109 Лицо, которое является учредителем (основателем) иностранной структуры без образования юридического лица и которое осуществляет над этой структурой контроль (пункт 8 статьи 25.13 Кодекса)
110 Лицо, не являющееся учредителем (основателем) иностранной структуры без образования юридического лица, осуществляет контроль над такой структурой и имеет фактическое право на доход (его часть), получаемый такой структурой (подпункт 1 пункта 12 статьи 25.13 Кодекса)
111 Лицо, не являющееся учредителем (основателем) иностранной структуры без образования юридического лица, осуществляет контроль над такой структурой и вправе распоряжаться имуществом такой структуры (подпункт 2 пункта 12 статьи 25.13 Кодекса)
112 Лицо, не являющееся учредителем (основателем) иностранной структуры без образования юридического лица, осуществляет контроль над такой структурой и вправе получить имущество такой структуры в случае ее прекращения (ликвидации, расторжения договора) (подпункт 3 пункта 12 статьи 25.13 Кодекса)

Приложение N 4
к Порядку заполнения формы
"Уведомление о контролируемых
иностранных компаниях",
утвержденному приказом ФНС России
от 26.08.2019 N ММВ-7-13/422@

КОДЫ ВИДОВ УЧАСТИЯ НАЛОГОПЛАТЕЛЬЩИКА В ИНОСТРАННОЙ ОРГАНИЗАЦИИ

201 Налогоплательщик осуществляет прямое участие в иностранной организации
202 Налогоплательщик осуществляет косвенное участие в иностранной организации
203 Налогоплательщик осуществляет как прямое, так и косвенное участие в иностранной организации (смешанное участие)
204 Налогоплательщик осуществляет участие в иностранной организации совместно с супругом(-ой) и (или) несовершеннолетними детьми
205 Налогоплательщик осуществляет участие в иностранной организации совместно с налоговыми резидентами Российской Федерации согласно подпункту 2 пункта 3 статьи 25.13 Кодекса

Приложение N 5
к Порядку заполнения формы
"Уведомление о контролируемых
иностранных компаниях",
утвержденному приказом ФНС России
от 26.08.2019 N ММВ-7-13/422@

КОДЫ ОСНОВАНИЯ ОСВОБОЖДЕНИЯ ОТ НАЛОГООБЛОЖЕНИЯ ПРИБЫЛИ КОНТРОЛИРУЕМОЙ ИНОСТРАННОЙ КОМПАНИИ

1001 Контролируемая иностранная компания является некоммерческой организацией, которая в соответствии со своим личным законом не распределяет полученную прибыль (доход) между акционерами (участниками, учредителями) или иными лицами (подпункт 1 пункта 1 статьи 25.13-1 Кодекса)
1002 Контролируемая иностранная компания образована в соответствии с законодательством государства - члена Евразийского экономического союза и имеет постоянное местонахождение в этом государстве (подпункт 2 пункта 1 статьи 25.13-1 Кодекса)
1003 Эффективная ставка налогообложения доходов (прибыли) для контролируемой иностранной организации, определяемая в соответствии со статьей 25.13-1 Кодекса по итогам периода, за который в соответствии с личным законом такой иностранной компании составляется финансовая отчетность за финансовый год, составляет не менее 75 процентов средневзвешенной налоговой ставки по налогу на прибыль организаций (подпункт 3 пункта 1 статьи 25.13-1 Кодекса)
1004 Контролируемая иностранная компания является либо активной иностранной компанией, либо активной иностранной холдинговой компанией, либо активной иностранной субхолдинговой компанией (подпункт 4 пункта 1 статьи 25.13-1 Кодекса)
1005 Контролируемая иностранная компания является банком или страховой организацией, осуществляющими деятельность в соответствии со своим личным законом на основании лицензии или иного специального разрешения на осуществление банковской или страховой деятельности (подпункт 5 пункта 1 статьи 25.13-1 Кодекса)
1006 Контролируемая иностранная компания является одной из следующих иностранных организаций:
эмитентом обращающихся облигаций;
организацией, которой были уступлены права и обязанности по выпущенным обращающимся облигациям, эмитентом которых является другая иностранная организация (подпункт 6 пункта 1 статьи 25.13-1 Кодекса)
1007 Контролируемая иностранная компания участвует в проектах по добыче полезных ископаемых, осуществляемых в соответствии с соглашениями о разделе продукции, концессионными соглашениями, лицензионными соглашениями или иными соглашениями (контрактами) на условиях риска, при одновременном соблюдении всех условий, установленных подпунктом 7 пункта 1 статьи 25.13-1 Кодекса (подпункт 7 пункта 1 статьи 25.13-1 Кодекса)
1008 Контролируемая иностранная компания является оператором нового морского месторождения углеводородного сырья или непосредственным акционером (участником) оператора нового морского месторождения углеводородного сырья (подпункт 8 пункта 1 статьи 25.13-1 Кодекса)
1009 Контролируемая иностранная компания на дату, определяемую в соответствии с пунктом 3 статьи 25.15 Кодекса, признается международной холдинговой компанией в соответствии со статьей 24.2 Кодекса (подпункт 9 пункта 1 статьи 25.13-1 Кодекса)

Приложение N 4
к приказу ФНС России
от 26.08.2019 N ММВ-7-13/422@

ПОРЯДОК ПРЕДСТАВЛЕНИЯ УВЕДОМЛЕНИЯ О КОНТРОЛИРУЕМЫХ ИНОСТРАННЫХ КОМПАНИЯХ В ЭЛЕКТРОННОЙ ФОРМЕ

1. Общие положения

1. Настоящий Порядок представления уведомления о контролируемых иностранных компаниях в электронной форме (далее - Порядок) определяет общие правила представления в налоговые органы уведомления о контролируемых иностранных компаниях (далее - Уведомление) в электронной форме по телекоммуникационным каналам связи с применением усиленной квалифицированной электронной подписи для применения участниками информационного обмена (налогоплательщиками, их представителями, налоговыми органами, а также операторами электронного документооборота, обеспечивающими обмен открытой и конфиденциальной информацией по телекоммуникационным каналам связи в рамках электронного документооборота (далее - операторы электронного документооборота)).

2. В процессе электронного документооборота по телекоммуникационным каналам связи при направлении Уведомления также используются следующие технологические электронные документы, форматы которых утверждаются ФНС России в соответствии с пунктом 4 статьи 31 части первой Налогового кодекса Российской Федерации (Собрание законодательства Российской Федерации 1998, N 31, ст. 3824; 2007, N 1 (ч. 1), ст. 31; 2010, N 31, ст. 4198; 2013, N 30 (ч. 1), ст. 4081; 2014, N 45, ст. 6157; 2015, N 18, ст. 2616; 2019, N 23, ст. 2908):

1) подтверждение даты отправки электронного документа;

2) квитанция о приеме электронного документа;

3) уведомление об отказе в приеме электронного документа;

4) извещение о получении электронного документа. Извещение о получении электронного документа по телекоммуникационным каналам связи формируется автоматически программным обеспечением получателя для последующей передачи отправителю на каждый документ и технологический электронный документ из указанных в подпунктах 1 - 3 настоящего пункта;

5) информационное сообщение о представительстве в отношениях, регулируемых законодательством Российской Федерации о налогах и сборах (в случае подписания Уведомления уполномоченным представителем налогоплательщика).

3. При представлении в налоговый орган Уведомления и получении от налогового органа квитанции о приеме в электронной форме по телекоммуникационным каналам связи налогоплательщик не направляет в налоговый орган Уведомление на бумажном носителе.

4. Участники информационного обмена обеспечивают хранение всех отправленных и принятых Уведомлений и технологических электронных документов с усиленной квалифицированной электронной подписью и квалифицированных сертификатов ключей проверки электронной подписи, применявшихся для формирования усиленной квалифицированной электронной подписи в указанных Уведомлениях и технологических электронных документах.

5. Участники информационного обмена не реже одного раза в течение рабочего дня проверяют поступление Уведомлений и технологических электронных документов.

6. Направление и получение Уведомления в электронной форме по телекоммуникационным каналам связи допускается при обязательном использовании сертифицированных средств усиленной квалифицированной электронной подписи, позволяющих идентифицировать владельца квалифицированного сертификата ключа проверки электронной подписи, а также установить отсутствие искажения информации, содержащейся в указанном Уведомлении.

7. Квалифицированные сертификаты ключей проверки электронной подписи участникам информационного обмена выдаются организациями, которые выпускают квалифицированные сертификаты ключей проверки электронной подписи для использования их в информационных системах общего пользования в соответствии с Федеральным законом от 06.04.2011 N 63-ФЗ "Об электронной подписи" (Собрание законодательства Российской Федерации, 2011, N 15, ст. 2036; 2016, N 26 (ч. 1), ст. 3889).

8. Направление Уведомления в электронной форме по телекоммуникационным каналам связи осуществляется в зашифрованном виде.

9. Датой представления Уведомления в налоговый орган в электронной форме по телекоммуникационным каналам связи считается дата, зафиксированная в подтверждении даты отправки.

10. Уведомление считается принятым налоговым органом, если налогоплательщику поступила квитанция о приеме, подписанная усиленной квалифицированной электронной подписью налогового органа, в котором налогоплательщик состоит на налоговом учете по месту нахождения или по месту учета в качестве крупнейшего налогоплательщика.

11. Датой получения Уведомления налоговым органом в электронной форме по телекоммуникационным каналам связи считается дата, указанная в квитанции о приеме.

12. Уведомление не считается принятым налоговым органом:

1) в случае представления налогоплательщиком (его представителем) Уведомления в налоговый орган, в компетенцию которого не входит прием этого Уведомления. Алгоритм определения налогового органа, в который представляется Уведомление, содержится в пункте 9 Порядка заполнения формы Уведомления;

2) в случае, если Уведомление не соответствует утвержденным настоящим приказом форме и формату;

3) в случае отсутствия в Уведомлении усиленной квалифицированной электронной подписи руководителя организации-налогоплательщика (физического лица - налогоплательщика), уполномоченного представителя налогоплательщика или несоответствия усиленной квалифицированной электронной подписи руководителя организации-налогоплательщика (физического лица - налогоплательщика), уполномоченного представителя налогоплательщика.

II. Процедуры представления Уведомления в электронной форме по телекоммуникационным каналам связи

13. Налогоплательщиком формируется Уведомление в электронной форме, подписывается усиленной квалифицированной электронной подписью и представляется по телекоммуникационным каналам связи в налоговый орган.

14. Налогоплательщик в течение рабочего дня, следующего за днем отправки в налоговый орган Уведомления в электронной форме по телекоммуникационным каналам связи, должен получить:

1) подтверждение даты отправки;

2) квитанцию о приеме (уведомление об отказе в приеме), подписанную усиленной квалифицированной электронной подписью налогового органа.

При получении уведомления об отказе в приеме налогоплательщик устраняет указанные в таком уведомлении ошибки и повторяет процедуру представления Уведомления.

15. При получении налоговым органом Уведомления в электронной форме по телекоммуникационным каналам связи и отсутствии оснований для отказа в приеме указанного Уведомления налоговый орган в течение одного рабочего дня с момента получения Уведомления формирует квитанцию о приеме, подписывает ее усиленной квалифицированной электронной подписью и направляет налогоплательщику.

При наличии оснований для отказа в приеме Уведомления, указанных в пункте 12 настоящего Порядка, налоговый орган формирует уведомление об отказе в приеме, подписывает усиленной квалифицированной электронной подписью и направляет его налогоплательщику.

16. Оператор электронного документооборота:

1) фиксирует дату представления Уведомления и формирует подтверждение даты отправки;

2) подписывает подтверждение даты отправки своей усиленной квалифицированной электронной подписью и высылает его одновременно участникам информационного обмена. Подтверждение направляется оператором электронного документооборота налоговому органу вместе с Уведомлением в электронной форме по телекоммуникационным каналам связи.