Зарегистрировано в Минюсте России 12 ноября 2019 г. N 56500
ФЕДЕРАЛЬНАЯ НАЛОГОВАЯ СЛУЖБА
ПРИКАЗ
от 27 августа 2019 г. N ММВ-7-15/423@
ОБ УТВЕРЖДЕНИИ ФОРМАТА ПРЕДСТАВЛЕНИЯ ДОКУМЕНТА О ПРИЕМКЕ МАТЕРИАЛЬНЫХ ЦЕННОСТЕЙ И (ИЛИ) РАСХОЖДЕНИЯХ, ВЫЯВЛЕННЫХ ПРИ ИХ ПРИЕМКЕ, В ЭЛЕКТРОННОЙ ФОРМЕ
В соответствии с пунктом 7 статьи 80 и пунктом 2 статьи 93 части первой Налогового кодекса Российской Федерации (Собрание законодательства Российской Федерации, 1998, N 31, ст. 3824; 2010, N 31, ст. 4198; 2012, N 27, ст. 3588; 2013, N 26, ст. 3207; 2014, N 45, ст. 6157; 2016, N 18, ст. 2506, N 27 (ч. 1), ст. 4176; 2019, N 23, ст. 2908), а также на основании подпункта 5.9.51 пункта 5 Положения о Федеральной налоговой службе, утвержденного постановлением Правительства Российской Федерации от 30.09.2004 N 506 (Собрание законодательства Российской Федерации, 2004, N 40, ст. 3961; 2015, N 15, ст. 2286; 2017, N 15 (ч. 1), ст. 2194; 2018, N 41, ст. 6269), приказываю:
1. Утвердить формат представления документа о приемке материальных ценностей и (или) расхождениях, выявленных при их приемке, в электронной форме согласно приложению к настоящему приказу.
2. Руководителям (исполняющим обязанности руководителя) управлений ФНС России по субъектам Российской Федерации довести настоящий приказ до нижестоящих налоговых органов и обеспечить его применение.
3. Контроль за исполнением настоящего приказа возложить на заместителя руководителя Федеральной налоговой службы, координирующего работу по созданию, развитию, сопровождению и эксплуатации автоматизированной информационной системы Федеральной налоговой службы.
Руководитель
Федеральной
налоговой службы
М.В. МИШУСТИН
УТВЕРЖДЕН
приказом ФНС России
от 27.08.2019 N ММВ-7-15/423@
В настоящее время ведется работа по внесению изменений в формат, утверждённый данным документом. До внесения соответствующих изменений, налогоплательщикам целесообразно использовать свободные информационные поля, указанные в данном документе, согласно Письму ФНС РФ от 22.03.2023 N ЕА-4-26/3420@.
ФОРМАТ ПРЕДСТАВЛЕНИЯ ДОКУМЕНТА О ПРИЕМКЕ МАТЕРИАЛЬНЫХ ЦЕННОСТЕЙ И (ИЛИ) РАСХОЖДЕНИЯХ, ВЫЯВЛЕННЫХ ПРИ ИХ ПРИЕМКЕ, В ЭЛЕКТРОННОЙ ФОРМЕ
I. ОБЩИЕ ПОЛОЖЕНИЯ
1. Настоящий формат описывает требования к XML файлам (далее - файл обмена) передачи по телекоммуникационным каналам связи документа о приемке материальных ценностей и (или) расхождениях, выявленных при их приемке (далее - документ о приемке и (или) расхождениях), в электронной форме.
Настоящий формат может использоваться для составления документа о расхождениях при приемке результатов выполненных работ (при документировании факта оказания услуг или при получении имущественных прав).
Настоящий формат также может применяться для оформления расхождений в части сведений о номерах средств идентификации товаров без расхождений с сопроводительными документами по наименованию и (или) количеству, и (или) качеству, и (или) без ценовых отклонений.
В настоящем формате материальные ценности, результаты выполненных работ, оказанные услуги, имущественные права именуются также ценностями.
2. Документ о приемке и (или) расхождениях включает:
файл обмена для представления информации покупателя, состоящий из сведений об участниках, обстоятельствах и результатах приемки (далее - файл обмена информации покупателя) и подписанный электронными подписями ответственных лиц за оформление факта приемки ценностей (далее - приемка) и (или) расхождений, выявленных при их приемке (далее - расхождения при приемке);
файл обмена для представления дополнительных сведений к документу о приемке и (или) расхождениях, состоящий из идентификационных сведений о файле обмена информации покупателя и сведений в отношении результатов приемки (далее - файл обмена дополнительных сведений по результатам приемки) и подписанный электронной подписью ответственного лица за информацию по результатам приемки.
Файл обмена для представления дополнительных сведений по результатам приемки отсутствует, если иное не предусмотрено соглашением между продавцом и покупателем или требованиями законодательства Российской Федерации.
К файлу обмена информации покупателя может быть сформировано несколько файлов обмена дополнительных сведений по результатам приемки.
3. Номер версии настоящего формата 5.01, часть 994.
II. ОПИСАНИЕ ФАЙЛА ОБМЕНА ИНФОРМАЦИИ ПОКУПАТЕЛЯ
4. Имя файла обмена должно иметь следующий вид:
R_T_A_O_GGGGMMDD_N, где:
R_T - префикс, принимающий значение DP_PRIRASXPRIN в общем случае или значение DP_PRIRASXPRINXXXX (где XXXX формируется в случае, если законодательством Российской Федерации предусмотрено использование настоящего формата в целях контроля за движением товара; принимает значение "MARK" - для товаров, подлежащих обязательной маркировке средствами идентификации);
A - идентификатор получателя файла документа о приемке и (или) расхождениях, информация покупателя, где идентификатор получателя совпадает с идентификатором участника электронного документооборота в рамках обмена счетами-фактурами и первичными учетными документами по телекоммуникационным каналам связи;
O - идентификатор отправителя файла документа о приемке и (или) расхождениях, информация покупателя, где идентификатор отправителя совпадает с идентификатором участника электронного документооборота в рамках обмена счетами-фактурами и первичными учетными документами по телекоммуникационным каналам связи;
GGGG - год формирования передаваемого файла, MM - месяц, DD - день;
N - 36-символьный глобально уникальный идентификатор GUID (Globally Unique IDentifier).
Расширение имени файла - xml. Расширение имени файла может указываться как строчными, так и прописными буквами.
Параметры первой строки файла обмена
Первая строка XML файла должна иметь следующий вид:
<?xml version ="1.0" encoding ="windows-1251"?>
Имя файла, содержащего схему файла обмена
Имя файла, содержащего XML схему файла обмена, должно иметь следующий вид:
DP_PRIRASXPRIN_1_994_01_05_01_xx, где xx - номер версии схемы.
Расширение имени файла - xsd.
XML схема файла обмена в электронной форме приводится отдельным файлом и размещается на официальном сайте Федеральной налоговой службы информационно-телекоммуникационной сети "Интернет".
5. Логическая модель файла обмена представлена в виде диаграммы структуры файла обмена на рисунке 1 настоящего формата. Элементами логической модели файла обмена являются элементы и атрибуты XML файла. Перечень структурных элементов логической модели файла обмена и сведения о них приведены в таблицах 5.1 - 5.46 настоящего формата.
Для каждого структурного элемента логической модели файла обмена приводятся следующие сведения:
наименование элемента. Приводится полное наименование элемента <1>;
<1> В строке таблицы могут быть описаны несколько элементов, наименования которых разделены символом "|". Такая форма записи применяется при наличии в файле обмена только одного элемента из описанных в этой строке.
сокращенное наименование (код) элемента. Приводится сокращенное наименование элемента. Синтаксис сокращенного наименования должен удовлетворять спецификации XML;
признак типа элемента. Может принимать следующие значения: "С" - сложный элемент логической модели (содержит вложенные элементы), "П" - простой элемент логической модели, реализованный в виде элемента XML файла, "А" - простой элемент логической модели, реализованный в виде атрибута элемента XML файла. Простой элемент логической модели не содержит вложенные элементы;
формат элемента. Формат элемента представляется следующими условными обозначениями: T - символьная строка; N - числовое значение (целое или дробное).
Формат символьной строки указывается в виде T(n-k) или T(=k), где: n - минимальное количество знаков, k - максимальное количество знаков, символ "-" - разделитель, символ "=" означает фиксированное количество знаков в строке. В случае, если минимальное количество знаков равно 0, формат имеет вид T(0-k). В случае, если максимальное количество знаков не ограничено, формат имеет вид T(n-).
Формат числового значения указывается в виде N(m.k), где: m - максимальное количество знаков в числе, включая целую и дробную часть числа без разделяющей десятичной точки и знака (для отрицательного числа), k - максимальное число знаков дробной части числа. Если число знаков дробной части числа равно 0 (то есть число целое), то формат числового значения имеет вид N(m).
Для простых элементов, являющихся базовыми в XML, например, элемент с типом "date", поле "Формат элемента" не заполняется. Для таких элементов в поле "Дополнительная информация" указывается тип базового элемента;
признак обязательности элемента определяет обязательность наличия элемента (совокупности наименования элемента и его значения) в файле обмена. Признак обязательности элемента может принимать следующие значения: "О" - наличие элемента в файле обмена обязательно; "Н" - наличие элемента в файле обмена необязательно, то есть элемент может отсутствовать. Если элемент принимает ограниченный перечень значений (по классификатору, кодовому словарю и тому подобному), то признак обязательности элемента дополняется символом "К". Например, "ОК". В случае, если количество реализаций элемента может быть более одной, то признак обязательности элемента дополняется символом "М". Например, "НМ" или "ОКМ".
К вышеперечисленным признакам обязательности элемента может добавляться значение "У" в случае описания в XML схеме условий, предъявляемых к элементу в файле обмена, описанных в графе "Дополнительная информация". Например, "НУ" или "ОКУ";
дополнительная информация содержит, при необходимости, требования к элементу файла обмена, не указанные ранее. Для сложных элементов указывается ссылка на таблицу, в которой описывается состав данного элемента. Для элементов, принимающих ограниченный перечень значений из классификатора (кодового словаря и тому подобного), указывается соответствующее наименование классификатора (кодового словаря и тому подобного) или приводится перечень возможных значений. Для классификатора (кодового словаря и тому подобного) может указываться ссылка на его местонахождение. Для элементов, использующих пользовательский тип данных, указывается наименование типового элемента.

Рисунок 1. Диаграмма структуры файла обмена
Таблица 5.1
Файл обмена (Файл)
| Наименование элемента | Сокращенное наименование (код) элемента | Признак типа элемента | Формат элемента | Признак обязательности элемента | Дополнительная информация |
| Идентификатор файла | ИдФайл | А | T(1-255) | О | Содержит (повторяет) имя сформированного файла (без расширения) |
| Версия формата | ВерсФорм | А | T(1-5) | О | Принимает значение: 5.01 |
| Версия программы, с помощью которой сформирован файл | ВерсПрог | А | T(1-40) | О | |
| Сведения об участниках электронного документооборота | СвУчДокОбор | С | | О | Состав элемента представлен в таблице 5.2 |
| Документ о приемке и (или) расхождениях (информация покупателя) | Документ | С | | О | Состав элемента представлен в таблице 5.4 |
Таблица 5.2
Сведения об участниках электронного документооборота (СвУчДокОбор)
| Наименование элемента | Сокращенное наименование (код) элемента | Признак типа элемента | Формат элемента | Признак обязательности элемента | Дополнительная информация |
| Идентификатор участника документооборота - отправителя файла обмена информации покупателя | ИдОтпр | А | T(4-46) | О | Значение элемента представляется в виде ИдОЭДОСФКодПрод(Пок), где: ИдОЭДОСФ - идентификатор оператора электронного оборота счетов-фактур и первичных документов (оператор ЭДО СФ) - символьный трехзначный код. При включении оператора ЭДО СФ в сеть доверенных операторов ЭДО СФ ФНС России, идентификатор присваивается ФНС России; КодПрод(Пок) - код продавца (покупателя) - уникальный код участника, присваиваемый оператором ЭДО СФ, длина кода продавца (покупателя) не более 43 символов. При направлении документа не через оператора ЭДО СФ ИдОтпр - глобальный уникальный идентификатор (GUID), однозначно идентифицирующий участника документооборота |
| Идентификатор участника документооборота - получателя файла обмена информации покупателя | ИдПол | А | T(4-46) | О | Значение элемента представляется в виде ИдОЭДОСФКодПрод(Пок), где: ИдОЭДОСФ - идентификатор оператора электронного оборота счетов-фактур и первичных документов (оператор ЭДО СФ) - символьный трехзначный код. При включении оператора ЭДО СФ в сеть доверенных операторов ЭДО СФ ФНС России, идентификатор присваивается ФНС России; КодПрод(Пок) - код продавца (покупателя) - уникальный код участника, присваиваемый оператором ЭДО СФ, длина кода продавца (покупателя) не более 43 символов. При направлении документа не через оператора ЭДО СФ ИдПол - глобальный уникальный идентификатор (GUID), однозначно идентифицирующий участника документооборота |
| Сведения об операторе электронного документооборота отправителя в рамках электронного документооборота счетов-фактур | СвОЭДОтпрСФ | С | | Н | Состав элемента представлен в таблице 5.3 |
Таблица 5.3
Сведения об операторе электронного документооборота отправителя в рамках электронного документооборота счетов-фактур (СвОЭДОтпрСФ)
| Наименование элемента | Сокращенное наименование (код) элемента | Признак типа элемента | Формат элемента | Признак обязательности элемента | Дополнительная информация |
| Наименование | НаимОрг | А | T(1-1000) | О | |
| ИНН | ИННЮЛ | А | T(=10) | О | Типовой элемент <ИННЮЛТип> |
| Идентификатор оператора электронного документооборота в рамках электронного документооборота счетов-фактур | ИдЭДОСФ | А | T(=3) | О | Идентификатор оператора ЭДО СФ, услугами которого пользуется покупатель (продавец), символьный трехзначный код. В значении идентификатора допускаются символы латинского алфавита A - Z, a - z, цифры 0 - 9, знаки "@", ".", "-". Значение идентификатора регистронезависимо. При включении оператора ЭДО СФ в сеть доверенных операторов ЭДО СФ ФНС России, идентификатор присваивается Федеральной налоговой службой |
Таблица 5.4
Документ о приемке и (или) расхождениях (информация покупателя) (Документ)
| Наименование элемента | Сокращенное наименование (код) элемента | Признак типа элемента | Формат элемента | Признак обязательности элемента | Дополнительная информация |
| Код документа по КНД | КНД | А | T(=7) | ОК | Типовой элемент <КНДТип>. Принимает значение: 1175014 |
| Дата формирования файла обмена информации покупателя | ДатаИнфПок | А | T(=10) | О | Типовой элемент <ДатаТип> |
| Время формирования файла обмена информации покупателя | ВремИнфПок | А | T(=8) | О | Типовой элемент <ВремяТип> |
| Наименование документа по событию (факту хозяйственной жизни) | ПоФактХЖ | А | T(1-255) | О | Принимает значение: "Документ о приемке ценностей и (или) расхождениях, выявленных при их приемке" |
| Наименование документа, определенное организацией (согласованное сторонами сделки) | НаимДокОпр | А | T(1-255) | О | Документ о приемке ценностей и (или) расхождениях или иное |
| Наименование экономического субъекта - составителя файла обмена информации покупателя | НаимЭконСубСост | А | T(1-1000) | О | |
| Основание, по которому экономический субъект является составителем файла обмена информации покупателя | ОснДоверОргСост | А | T(1-120) | Н | Обязателен, если составитель информации покупателя не является покупателем |
| Обстоятельства составления документа | ОбстСостДок | А | T(=1) | НК | Принимает значение 1 | 2, где: 1 - документ составлен при приемке ценностей от продавца (отправителя, перевозчика); 2 - документ составлен после приемки ценностей от продавца (отправителя, перевозчика) в течение согласованного сторонами периода |
| Назначение и подписанты дополнительных сведений | НазнДопСв | А | T(1-2000) | Н | Обязателен, если ИнфДопСв равно 4, или равно 6, или равно 8. Могут указываться назначение и подписанты формируемых дополнительных сведений |
| Дата и номер документа о приемке и (или) расхождениях | ИдентДокПР | С | | О | Состав элемента представлен в таблице 5.5 |
| Исправление документа о приемке и (или) расхождениях | ИспрДокПР | С | | Н | Состав элемента представлен в таблице 5.6 |
| Содержание события (факта хозяйственной жизни (1)) - сведения об обстоятельствах приемки | СодФХЖ1 | С | | О | Состав элемента представлен в таблице 5.7 |
| Содержание события (факта хозяйственной жизни (2)) - сведения о факте приемки и (или) о расхождениях | СодФХЖ2 | С | | О | Состав элемента представлен в таблице 5.18 |
| Информация о формировании дополнительных сведений к документу | ИнфДопСв | П | T(1-2) | ОКМ | Принимает значение 1 по умолчанию или 2 | 3 | 4 | 5 | 6 | 7 | 8, где: 1 - к документу дополнительные сведения не формируются; 2 - к документу формируются дополнительные сведения об оприходовании ценностей покупателем (в том числе на склад), подписанные ответственным лицом покупателя (уполномоченным покупателем лицом); 3 - к документу формируются дополнительные сведения о его утверждении, подписанные ответственным лицом покупателя (уполномоченным покупателем лицом); 4 - к документу формируются иные дополнительные сведения, подписанные ответственным лицом покупателя (уполномоченным покупателем лицом); 5 - к документу формируются дополнительные сведения о согласии (несогласии) с результатами приемки, подписанные ответственным лицом со стороны продавца (уполномоченным продавцом лицом); |
| | | | | | 6 - к документу формируются иные дополнительные сведения, подписанные ответственным лицом со стороны продавца (уполномоченным продавцом лицом); 7 - к документу формируются дополнительные сведения о согласии (несогласии) с результатами приемки, подписанные ответственным лицом со стороны перевозчика (уполномоченным перевозчиком лицом); 8 - к документу формируются иные дополнительные сведения, подписанные ответственным лицом со стороны перевозчика (уполномоченным перевозчиком лицом) |
| Сведения о лице, подписавшем файл обмена информации покупателя в электронной форме | Подписант | С | | ОМ | Состав элемента представлен в таблице 5.23 |
Таблица 5.5
Дата и номер документа о приемке и (или) расхождениях (ИдентДокПР)
| Наименование элемента | Сокращенное наименование (код) элемента | Признак типа элемента | Формат элемента | Признак обязательности элемента | Дополнительная информация |
| Номер документа о приемке и (или) расхождениях | НомДокПР | А | T(1-255) | О | Уникален в пределах года. При отсутствии указывается "б/н" (без номера) |
| Дата составления (выписки) документа о приемке и (или) расхождениях | ДатаДокПР | А | T(=10) | О | Типовой элемент <ДатаТип> |
Таблица 5.6
Исправление документа о приемке и (или) расхождениях (ИспрДокПР)
| Наименование элемента | Сокращенное наименование (код) элемента | Признак типа элемента | Формат элемента | Признак обязательности элемента | Дополнительная информация |
| Исправление: N | НомИспрДокПР | А | N(3) | О | НомИспрДокПР >= 1. Порядковый номер исправления |
| Исправление: Дата | ДатаИспрДокПР | А | T(=10) | О | Типовой элемент <ДатаТип>. Дата в формате ДД.ММ.ГГГГ |
Таблица 5.7
Содержание события (факта хозяйственной жизни (1)) - сведения об обстоятельствах приемки (СодФХЖ1)
| Наименование элемента | Сокращенное наименование (код) элемента | Признак типа элемента | Формат элемента | Признак обязательности элемента | Дополнительная информация |
| Обозначение (код) обстоятельств формирования (использования) документа | ОбстИсп | А | Т(=4) | Н | Принимает значение 1XXX | 2XXX | 3XXX | 4XXX, где: 1XXX - для оформления приемки ценностей без сопроводительного документа (об отгрузке товаров, расчетного документа) или без расхождений с сопроводительным документом; 2XXX - для оформления приемки ценностей с расхождениями с сопроводительными документами по наименованию и (или) количеству, и (или) качеству, и (или) с ценовыми отклонениями; 3XXX - для оформления расхождений с сопроводительными документами по наименованию и (или) количеству, и (или) качеству, и (или) с ценовыми отклонениями, выявленных при приемке; 4XXX - для оформления расхождений кроме расхождений с сопроводительными документами по наименованию и (или) количеству, и (или) качеству, и (или) без ценовых отклонений, например, в части сведений о номерах средств идентификации товаров. Последние три знака XXX могут быть использованы по согласованию сторон для автоматизированной обработки информации или принимают значение 000 |
| Идентификатор государственного контракта | ИдГосКон | А | T(1-255) | Н | Формируется при наличии |
| Продавец (поставщик, исполнитель) | Продавец | С | | О | Типовой элемент <УчастникТип>. Состав элемента представлен в таблице 5.38 |
| Покупатель (заказчик) | Покупатель | С | | О | Типовой элемент <УчастникТип>. Состав элемента представлен в таблице 5.38 |
| Грузоотправитель (отправитель) | Грузоотправитель | С | | Н | Типовой элемент <УчастникТип>. Состав элемента представлен в таблице 5.38 |
| Грузополучатель (получатель) | Грузополучатель | С | | Н | Типовой элемент <УчастникТип>. Состав элемента представлен в таблице 5.38 |
| Страховая компания | СтрахКом | С | | Н | Типовой элемент <УчастникТип>. Состав элемента представлен в таблице 5.38 |
| Дата и номер приказа (распоряжения) о назначении комиссии | Приказ | С | | Н | Состав элемента представлен в таблице 5.8 |
| Сведения о событиях, связанных с осмотром груза (о результатах осмотра прибывшего груза) | СвОсмГруз | С | | Н | Состав элемента представлен в таблице 5.9 |
| Сведения о грузе по сопроводительным транспортным документам | СвСопрДок | С | | НМ | Состав элемента представлен в таблице 5.10 |
| Сведения о дате и времени событий, связанных с приемкой груза | СвВремПрием | С | | Н | Состав элемента представлен в таблице 5.11 |
| Другие обстоятельства приемки ценностей | ДрОбстПрием | С | | Н | Состав элемента представлен в таблице 5.12 |
| Сведения о лице, принявшем товар (получившем груз) (в том числе на ответственное хранение) | СвЛицПрин | С | | Н | Состав элемента представлен в таблице 5.13 |
| Информационное поле события (факта хозяйственной жизни) 1 | ИнфПолФХЖ1 | С | | Н | Типовой элемент <ИнфПолТип>. Состав элемента представлен в таблице 5.29 |
Таблица 5.8
Дата и номер приказа (распоряжения) о назначении комиссии (Приказ)
| Наименование элемента | Сокращенное наименование (код) элемента | Признак типа элемента | Формат элемента | Признак обязательности элемента | Дополнительная информация |
| Дата приказа (распоряжения) | ДатаПрик | А | T(=10) | О | Типовой элемент <ДатаТип> |
| Номер приказа (распоряжения) | НомПрик | А | T(1-255) | О | При отсутствии указывается "б/н" (без номера) |
Таблица 5.9
Сведения о событиях, связанных с осмотром груза (о результатах осмотра прибывшего груза) (СвОсмГруз)
| Наименование элемента | Сокращенное наименование (код) элемента | Признак типа элемента | Формат элемента | Признак обязательности элемента | Дополнительная информация |
| Дата осмотра прибывшего груза | ДатаОсм | А | T(=10) | Н | Типовой элемент <ДатаТип> |
| Место составления документа о приемке и (или) расхождениях | МестоСост | А | T(1-100) | Н | |
| Время начала приемки | ВремяНач | А | T(=8) | Н | Типовой элемент <ВремяТип> |
| Время окончания приемки | ВремяОконч | А | T(=8) | Н | Типовой элемент <ВремяТип> |
| Дата отправки груза со станции (пристани, порта) | ДатаОтпр | А | T(=10) | Н | Типовой элемент <ДатаТип> |
| Номер сертификата соответствия | СертСоотв | П | T(1-50) | НМ | |
| Наименование, номер и дата сопроводительного документа (идентификатор сопроводительного документа) | СопрДок | С | | О | Типовой элемент <СопрДокТип>. Состав элемента представлен в таблице 5.36 Для идентификации сопроводительного документа об отгрузке товаров (выполнении работ), передаче имущественных прав (документа об оказании услуг) |
| Информационное поле сведений о результатах осмотра | ИнфПолСвОсм | С | | Н | Типовой элемент <ИнфПолТип>. Состав элемента представлен в таблице 5.29 |
Таблица 5.10
Сведения о грузе по сопроводительным транспортным документам (СвСопрДок)
| Наименование элемента | Сокращенное наименование (код) элемента | Признак типа элемента | Формат элемента | Признак обязательности элемента | Дополнительная информация |
| Отметка об опломбировании | ОтмПломб | А | Т(1-20) | Н | |
| Вид упаковки | ВидУпак | А | Т(1-100) | Н | |
| Количество мест | КолМест | А | N(12) | Н | КолМест >= 0 |
| Наименование груза (товара) | НаимГруз | А | Т(1-1000) | О | |
| Код единицы измерения | ОКЕИ_Тов | А | Т(3-4) | НК | Типовой элемент <ОКЕИТип>. Код единицы измерения по Общероссийскому классификатору единиц измерения (ОКЕИ) или "0000" (при отсутствии необходимой единицы измерения в ОКЕИ). В случае указания ОКЕИ_Тов=0000 наименование единицы измерения (НаимЕдИзм) определяется пользователем |
| Наименование единицы измерения | НаимЕдИзм | А | Т(1-255) | Н | Обязателен при наличии ОКЕИ_Тов. Формируется автоматически в соответствии с указанным ОКЕИ_Тов. При ОКЕИ_Тов=0000 автоматическое формирование наименования единицы измерения не производится. Наименование единицы измерения указывается пользователем |
| Масса в пункте отправления (по документам грузоотправителя) | МассаДок | С | | Н | Типовой элемент <МасГрузТип>. Состав элемента представлен в таблице 5.30 |
| Масса в пункте прибытия | МассаФакт | С | | Н | Типовой элемент <МасГрузТип>. Состав элемента представлен в таблице 5.30 |
| Информационное поле сведений о грузе по сопроводительным транспортным документам (в том числе для указания особых отметок) | ИнфПолСопрДок | С | | Н | Типовой элемент <ТекстИнфТип>. Состав элемента представлен в таблице 5.37. Может быть использовано, в том числе для указания особых отметок |
Таблица 5.11
Сведения о дате и времени событий, связанных с приемкой груза (СвВремПрием)
| Наименование элемента | Сокращенное наименование (код) элемента | Признак типа элемента | Форма элемента | Признак обязательности элемента | Дополнительная информация |
| Прибытие на место назначения (станция, пристань, порт) | ПрибГруз | А | T(=19) | Н | Типовой элемент <ДатаВремяТип>. Обязателен при отсутствии ВыдачГруз и ВскрытГруз и ДостГруз |
| Выдача груза транспортной организацией | ВыдачГруз | А | T(=19) | Н | Типовой элемент <ДатаВремяТип>. Обязателен при отсутствии ПрибГруз и ВскрытГруз и ДостГруз |
| Вскрытие вагона (других транспортных средств) | ВскрытГруз | А | T(=19) | Н | Типовой элемент <ДатаВремяТип>. Обязателен при отсутствии ВыдачГруз и ПрибГруз и ДостГруз |
| Доставка на склад получателя | ДостГруз | А | T(=19) | Н | Типовой элемент <ДатаВремяТип>. Обязателен при отсутствии ВыдачГруз и ВскрытГруз и ПрибГруз |
Таблица 5.12
Другие обстоятельства приемки ценностей (ДрОбстПрием)
| Наименование элемента | Сокращенное наименование (код) элемента | Признак типа элемента | Формат элемента | Признак обязательности элемента | Дополнительная информация |
| Условия хранения ценностей на складе получателя | УсловХран | А | T(1-1000) | Н | |
| Состояние тары и упаковки в момент осмотра ценностей | СостТара | А | T(1-1000) | Н | |
| Тип определения недостающих ценностей | ОпредНедост | А | T(1-200) | Н | |
| Дополнительные сведения | ДопСв | А | T(1-1000) | Н | |
| Перевозчик ценностей (груза), представитель которого передает груз | Перевозчик | С | | Н | Типовой элемент <УчастникТип>. Состав элемента представлен в таблице 5.38 |
| Наименование, номер и дата сопроводительного транспортного документа (идентификатор сопроводительного транспортного документа) | СопрТрансДок | С | | Н | Типовой элемент <СопрДокТип>. Состав элемента представлен в таблице 5.36. Для идентификации документа, подтверждающего перевозку |
Таблица 5.13
Сведения о лице, принявшем товар (получившем груз) (в том числе на ответственное хранение) (СвЛицПрин)
| Наименование элемента | Сокращенное наименование (код) элемента | Признак типа элемента | Формат элемента | Признак обязательности элемента | Дополнительная информация |
| Работник организации покупателя | РабОргПок | С | | О | Состав элемента представлен в таблице 5.14 |
| | | | | | | |
| Иное лицо | ИнЛицо | С | | О | Состав элемента представлен в таблице 5.15 |
Таблица 5.14
Работник организации покупателя (РабОргПок)
| Наименование элемента | Сокращенное наименование (код) элемента | Признак типа элемента | Формат элемента | Признак обязательности элемента | Дополнительная информации |
| Должность | Должность | А | T(1-128) | О | |
| Иные сведения, идентифицирующие физическое лицо | ИныеСвед | А | T(1-255) | Н | |
| Основание полномочий (доверия) | ОснПолн | А | T(1-120) | О | Значение по умолчанию "Должностные обязанности" или указываются иные основания полномочий |
| Фамилия, имя, отчество | ФИО | С | | О | Типовой элемент <ФИОТип>. Состав элемента представлен в таблице 5.45 |
Таблица 5.15
Иное лицо (ИнЛицо)
| Наименование элемента | Сокращенное наименование (код) элемента | Признак типа элемента | Формат элемента | Признак обязательности элемента | Дополнительная информация |
| Представитель организации, уполномоченной на принятие товаров (груза) | ПредОргПрин | С | | О | Состав элемента представлен в таблице 5.16 |
| | | | | | | |
| Физическое лицо, которое уполномочено на принятие товаров (груза) | ФЛПрин | С | | О | Состав элемента представлен в таблице 5.17 |
Таблица 5.16
Представитель организации, уполномоченной на принятие товаров (груза) (ПредОргПрин)
| Наименование элемента | Сокращенное наименование (код) элемента | Признак типа элемента | Формат элемента | Признак обязательности элемента | Дополнительная информация |
| Должность | Должность | А | T(1-128) | О | |
| Иные сведения, идентифицирующие физическое лицо | ИныеСвед | А | T(1-255) | Н | |
| Наименование организации | НаимОргПрин | А | T(1-128) | О | |
| Основание, по которому организация уполномочена на принятие товаров (груза) | ОснДоверОргПрин | А | T(1-120) | Н | |
| Основание полномочий представителя организации на принятие товаров (груза) | ОснПолнПредПрин | А | T(1-120) | Н | Значение по умолчанию "Должностные обязанности" или указываются иные основания полномочий |
| Фамилия, имя, отчество | ФИО | С | | О | Типовой элемент <ФИОТип>. Состав элемента представлен в таблице 5.45 |
Таблица 5.17
Физическое лицо, которое уполномочено на принятие товаров (груза) (ФЛПрин)
| Наименование элемента | Сокращенное наименование (код) элемента | Признак типа элемента | Формат элемента | Признак обязательности элемента | Дополнительная информация |
| Основание, по которому физическое лицо уполномочено на принятие товаров (груза) | ОснДоверФЛ | А | T(1-120) | Н | |
| Иные сведения, идентифицирующие физическое лицо | ИныеСвед | А | T(1-255) | Н | |
| Фамилия, имя, отчество | ФИО | С | | О | Типовой элемент <ФИОТип>. Состав элемента представлен в таблице 5.45 |
Таблица 5.18
Содержание события (факта хозяйственной жизни (2)) - сведения о факте приемки и (или) о расхождениях (СодФХЖ2)
| Наименование элемента | Сокращенное наименование (код) элемента | Признак типа элемента | Формат элемента | Признак обязательности элемента | Дополнительная информация |
| Краткое описание события | СодСоб | А | T(1-2000) | О | Краткое описание события, например: "Комиссия в составе... произвела осмотр прибывшего груза и установила следующее:...", или "Перечисленные в документе ценности приняты. При приемке установлены следующие расхождения с сопроводительными документами...", или "По итогам приемки результатов работ имеются следующие претензии...", или иное |
| Заключение комиссии | Заключение | А | T(1-2000) | Н | |
| Результаты приемки ценностей (груза) | РезПрием | С | | ОМ | Состав элемента представлен в таблице 5.19 |
| Прилагаемые документы | ПрилДок | С | | НМ | Состав элемента представлен в таблице 5.22 |
| Вид операции | ВидОперации | П | T(1-255) | Н | Дополнительная информация, позволяющая в автоматизированном режиме определять необходимый для конкретного случая порядок использования информации документа у продавца |
| Информационное поле события (факта хозяйственной жизни) 2 | ИнфПолФХЖ2 | С | | НМ | Типовой элемент <ТекстИнфТип>. Состав элемента представлен в таблице 5.37 |
Таблица 5.19
Результаты приемки ценностей (груза) (РезПрием)
| Наименование элемента | Сокращенное наименование (код) элемента | Признак типа элемента | Формат элемента | Признак обязательности элемента | Дополнительная информация |
| Код единицы измерения | ОКЕИ_Тов | А | T(3-4) | НК | Типовой элемент <ОКЕИТип>. Код единицы измерения по ОКЕИ или "0000" (при отсутствии необходимой единицы измерения в ОКЕИ). В случае указания ОКЕИ_Тов=0000 наименование единицы измерения определяется пользователем. Обязателен при наличии натурального измерителя факта хозяйственной жизни |
| Наименование единицы измерения | НаимЕдИзм | А | T(1-1000) | Н | Формируется автоматически в соответствии с указанным ОКЕИ_Тов. При ОКЕИ_Тов=0000 автоматическое формирование наименования единицы измерения не производится, наименование единицы измерения указывается пользователем |
| Информация о расхождениях (претензиях), выявленных при приемке результатов выполненных работ (при документировании факта оказания услуг) или при получении имущественных прав | РасхРабУслПрав | А | T(1-2000) | Н | Обязателен при отсутствии ПоДокум, и ПоФакту, и Брак, и Бой, и Недостача, и Излишки, и ЦенОтклон |
| Ценности | Ценности | С | | О | Состав элемента представлен в таблице 5.20 |
| Информация по документам поставщика | ПоДокум | С | | Н | Типовой элемент <ПринТовТип>. Состав элемента представлен в таблице 5.31 |
| Фактически | ПоФакту | С | | Н | Типовой элемент <ПринТовТип>. Обязателен при отсутствии ПоДокум, и Брак, и Бой, и Недостача, и Излишки, и ЦенОтклон, и РасхРабУслПрав. Состав элемента представлен в таблице 5.31 |
| Брак | Брак | С | | Н | Типовой элемент <РасхТип>. Обязателен при отсутствии ПоДокум, и ПоФакту, и Бой, и Недостача, и Излишки, и ЦенОтклон, и РасхРабУслПрав. Состав элемента представлен в таблице 5.33 |
| Бой | Бой | С | | Н | Типовой элемент <РасхТип>. Обязателен при отсутствии ПоДокум, и ПоФакту, и Брак, и Недостача, и Излишки, и ЦенОтклон, и РасхРабУслПрав. Состав элемента представлен в таблице 5.33 |
| Недостача | Недостача | С | | Н | Типовой элемент <РасхТип>. Обязателен при отсутствии ПоДокум, и По Факту, и Брак, и Бой, и Излишки, и ЦенОтклон, и РасхРабУслПрав. Состав элемента представлен в таблице 5.33 |
| Излишки | Излишки | С | | Н | Типовой элемент <РасхТип>. Обязателен при отсутствии ПоДокум, и ПоФакту, и Брак, и Бой, и Недостача, и ЦенОтклон, и РасхРабУслПрав. Состав элемента представлен в таблице 5.33 |
| Ценовые отклонения | ЦенОтклон | С | | Н | Состав элемента представлен в таблице 5.21 |
| Информационное поле сведений о результатах приемки ценностей (груза) | ИнфПолРезПрием | С | | НМ | Типовой элемент <ТекстИнфТип>. Состав элемента представлен в таблице 5.37 |
Таблица 5.20
Ценности (Ценности)
| Наименование элемента | Сокращенное наименование (код) элемента | Признак типа элемента | Формат элемента | Признак обязательности элемента | Дополнительная информация |
| Номер строки сопроводительного документа | НомСтрСопрДок | А | N(6) | Н | Может использоваться в случае необходимости ссылки на нумерацию строк сопроводительного документа |
| Наименование товара (ценности) | НаимТов | А | T(1-1000) | Н | Обязателен при отсутствии ХарактТов, и АртикулТов, и КодТов |
| Характеристика товара (ценности) | ХарактТов | А | T(1-1000) | Н | Обязателен при отсутствии НаимТов, и КодТов, и АртикулТов |
| Сорт товара (ценности) | СортТов | А | T(1-50) | Н | |
| Артикул товара (ценности) | АртикулТов | А | T(1-50) | Н | Обязателен при отсутствии НаимТов, и КодТов, и ХарактТов |
| Код товара (ценности) | КодТов | А | T(1-100) | Н | Обязателен при отсутствии НаимТов, и ХарактТов, и АртикулТов |
| Номер паспорта | Паспорт | А | T(1-100) | Н | |
Таблица 5.21
Ценовые отклонения (ЦенОтклон)
| Наименование элемента | Сокращенное наименование (код) элемента | Признак типа элемента | Формат элемента | Признак обязательности элемента | Дополнительная информация |
| Положительные отклонения (при превышении указанного в сопроводительном документе показателя над согласованным ранее) | ПолДельта | С | | О | Типовой элемент <ДельтаТип>. Состав элемента представлен в таблице 5.32 |
| | | | | | | |
| Отрицательные отклонения (при превышении согласованного ранее показателя над указанным в сопроводительном документе) | ОтрицатДельта | С | | О | Типовой элемент <ДельтаТип>. Состав элемента представлен в таблице 5.32 |
Таблица 5.22
Прилагаемые документы (ПрилДок)
| Наименование элемента | Сокращенное наименование (код) элемента | Признак типа элемента | Формат элемента | Признак обязательности элемента | Дополнительная информация |
| Вид документа | ВидПрилДок | А | T(1-500) | О | |
| Номер | НомерПрилДок | А | T(1-40) | О | При отсутствии указывается "б/н" (без номера) |
| Дата | ДатаПрилДок | А | T(=10) | О | Типовой элемент <ДатаТип> |
Таблица 5.23
Сведения о лице, подписавшем файл обмена информации покупателя в электронной форме (Подписант)
| Наименование элемента | Сокращенное наименование (код) элемента | Признак типа элемента | Формат элемента | Признак обязательности элемента | Дополнительная информация |
| Область полномочий | ОблПолн | А | T(1-2) | ОК | Принимает значение 1 | 2 | 3 | 7 | 8, где: 1 - лицо, принявшее ценности; 2 - лицо, принявшее ценности и ответственное за оформление события (операции); 3 - лицо, ответственное за оформление события (операции); 7 - председатель комиссии; 8 - член комиссии |
| Статус | Статус | А | T(1-2) | ОК | Принимает значение 3 | 4 | 5 | 6, где: 3 - работник иной уполномоченной организации; 4 - уполномоченное физическое лицо (в том числе индивидуальный предприниматель); 5 - работник организации-покупателя; 6 - работник организации - составителя файла обмена информации покупателя |
| Основание полномочий подписанта (доверия подписанту) | ОснПолн | А | T(1-255) | О | Для Статус=3, или Статус=5, или Статус=6 указываются "Должностные обязанности" по умолчанию или иные основания полномочий (доверия). Для Статус=4 указываются основания полномочий (доверия) |
| Основание полномочий (доверия) организации | ОснПолнОрг | А | T(1-255) | Н | Обязателен для Статус=3. Указываются основания полномочий (доверия) |
| Признак ознакомления с правилами приемки и предупреждением об ответственности | ПризнОзнак | А | T(=1) | Н | Принимает значение 1, если подписант ознакомлен с правилами приемки товара (груза) по количеству, качеству, комплектности, ознакомлен и предупрежден об ответственности за подписание документа о приемке и (или) расхождениях, содержащего недостоверные сведения. В ином случае элемент не формируется |
| Физическое лицо | ФЛ | С | | О | Типовой элемент <СвФлТип>. Состав элемента представлен в таблице 5.35 |
| | | | | | | |
| Индивидуальный предприниматель | ИП | С | | О | Типовой элемент <СвИПТип>. Состав элемента представлен в таблице 5.34 |
| | | | | | | |
| Представитель юридического лица | ЮЛ | С | | О | Состав элемента представлен в таблице 5.24 |
Таблица 5.24
Представитель юридического лица (ЮЛ)
| Наименование элемента | Сокращенное наименование (код) элемента | Признак типа элемента | Формат элемента | Признак обязательности элемента | Дополнительная информация |
| ИНН организации | ИННЮЛ | А | T(=10) | О | Типовой элемент <ИННЮЛТип> |
| Наименование | НаимОрг | А | T(1-1000) | Н | |
| Должность | Должн | А | T(1-128) | О | |
| Иные сведения, идентифицирующие физическое лицо | ИныеСвед | А | T(1-255) | Н | |
| Фамилия, имя, отчество | ФИО | С | | О | Типовой элемент <ФИОТип>. Состав элемента представлен в таблице 5.45 |
Таблица 5.25
Сведения об адресе (АдресТип)
| Наименование элемента | Сокращенное наименование (код) элемента | Признак типа элемента | Формат элемента | Признак обязательности элемента | Дополнительная информация |
| Адрес, указанный в Едином государственном реестре юридических лиц/почтовый адрес/адрес места жительства индивидуального предпринимателя (реквизиты адреса на территории Российской Федерации) | АдрРФ | С | | О | Типовой элемент <АдрРФТип>. Состав элемента представлен в таблице 5.27 |
| | | | | | | |
| Адрес, указанный в Едином государственном реестре юридических лиц/почтовый адрес/адрес места жительства индивидуального предпринимателя (информация об адресе, в том числе об адресе за пределами территории Российской Федерации) | АдрИнф | С | | О | Типовой элемент <АдрИнфТип>. Состав элемента представлен в таблице 5.26 |
| | | | | | | |
| Уникальный номер адреса объекта адресации в государственном адресном реестре | КодГар | П | T(1-36) | О | Типовой элемент <string-36> |
Таблица 5.26
Информация об адресе, в том числе об адресе за пределами территории Российской Федерации (АдрИнфТип)
| Наименование элемента | Сокращенное наименование (код) элемента | Признак типа элемента | Формат элемента | Признак обязательности элемента | Дополнительная информация |
| Код страны | КодСтр | А | T(=3) | ОК | Типовой элемент <ОКСМТип>. Принимает значение в соответствии с Общероссийским классификатором стран мира |
| Адрес | АдрТекст | А | T(1-255) | О | |
Таблица 5.27
Адрес в Российской Федерации (АдрРФТип)
| Наименование элемента | Сокращенное наименование (код) элемента | Признак типа элемента | Формат элемента | Признак обязательности элемента | Дополнительная информация |
| Индекс | Индекс | А | T(=6) | Н | |
| Код региона | КодРегион | А | T(=2) | ОК | Типовой элемент <ССРФТип> |
| Район | Район | А | T(1-50) | Н | |
| Город | Город | А | T(1-50) | Н | |
| Населенный пункт | НаселПункт | А | T(1-50) | Н | |
| Улица | Улица | А | T(1-50) | Н | |
| Дом | Дом | А | T(1-20) | Н | |
| Корпус | Корпус | А | T(1-20) | Н | |
| Квартира | Кварт | А | T(1-20) | Н | |
Таблица 5.28
Контактные данные (КонтактТип)
| Наименование элемента | Сокращенное наименование (код) элемента | Признак типа элемента | Формат элемента | Признак обязательности элемента | Дополнительная информация |
| Номер контактного телефона/факс | Тлф | А | T(1-255) | Н | |
| Адрес электронной почты | ЭлПочта | А | T(1-255) | Н | |
Таблица 5.29
Информационное поле (ИнфПолТип)
| Наименование элемента | Сокращенное наименование (код) элемента | Признак типа элемента | Формат элемента | Признак обязательности элемента | Дополнительная информация |
| Идентификатор файла информационного поля | ИдФайлИнфПол | А | T(=36) | Н | GUID. Указывается идентификатор файла, связанного со сведениями данного электронного документа |
| Текстовая информация | ТекстИнф | С | | НМ | Типовой элемент <ТекстИнфТип>. Состав элемента представлен в таблице 5.37 |
Таблица 5.30
Данные о массе груза (МасГрузТип)
| Наименование элемента | Сокращенное наименование (код) элемента | Признак типа элемента | Формат элемента | Признак обязательности элемента | Дополнительная информация |
| Масса груза брутто | МассаБр | А | N(26.11) | Н | Обязателен при отсутствии МассаНет |
| Масса груза нетто | МассаНет | А | N(26.11) | Н | Обязателен при отсутствии МассаБр |
Таблица 5.31
Данные о принимаемом товаре (ПринТовТип)
| Наименование элемента | Сокращенное наименование (код) элемента | Признак типа элемента | Формат элемента | Признак обязательности элемента | Дополнительная информация |
| Количество (масса) | КолТовПрин | А | N(26.11) | О | |
| Цена | ЦенаПрин | А | N(26.11) | Н | |
| Ставка НДС | СтавНДСПрин | А | T(1-35) | НК | Принимает значение: 0% | 10% | 18% | 20% | 10/110% | 18/118% | 20/120 | без НДС| НДС исчисляется налоговым агентом |
| Стоимость товаров с НДС (сумма) | СтоимТовНДСПрин | А | N(19.2) | Н | Обязателен, если документ является основанием для записи в налоговом регистре |
| Сумма НДС | СумНДСПрин | А | N(19.2) | Н | |
| Номер средств идентификации товаров | НомСредИдентТов | С | | НМ | Состав элемента представлен в таблице 5.46. Обязателен для товаров, подлежащих обязательной маркировке средствами идентификации |
Таблица 5.32
Отклонения (ДельтаТип)
| Наименование элемента | Сокращенное наименование (код) элемента | Признак типа элемента | Формат элемента | Признак обязательности элемента | Дополнительная информация |
| Отклонения: цена | ДельтаЦена | А | N(19.2) | Н | ДельтаЦена >= 0 |
| Отклонения: стоимость с НДС | ДельтаСтоимНДС | А | N(19.2) | О | ДельтаСтоимНДС >= 0 |
| Отклонения: сумма НДС | ДельтаСумНДС | А | N(19.2) | Н | ДельтаСумНДС >= 0 |
| Пояснения к выявленному отклонению | ПояснДельта | А | T(1-255) | Н | |
Таблица 5.33
Данные о расхождениях (РасхТип)
| Наименование элемента | Сокращенное наименование (код) элемента | Признак типа элемента | Формат элемента | Признак обязательности элемента | Дополнительная информация |
| Количество (масса) | КолТовРасх | А | N(26.11) | О | КолТовРасх >= 0 |
| Стоимость товара (ценности) с НДС | СтоимТовНДСРасх | А | N(19.2) | Н | СтоимТовНДСРасх >= 0. Обязателен, если документ является основанием для записи в налоговом регистре |
| Сумма НДС | СумНДСРасх | А | N(19.2) | Н | СумНДСРасх >= 0 |
| Пояснения к выявленному расхождению (причины отказа в приемке) | ПоясненияРасх | А | T(1-255) | Н | |
| Номер средств идентификации товаров | НомСредИдентТов | С | | НМ | Состав элемента представлен в таблице 5.46. Обязателен для товаров, подлежащих обязательной маркировке средствами идентификации |
Таблица 5.34
Сведения об индивидуальном предпринимателе (СвИПТип)
| Наименование элемента | Сокращенное наименование (код) элемента | Признак типа элемента | Формат элемента | Признак обязательности элемента | Дополнительная информация |
| ИНН | ИННФЛ | А | T(=12) | О | Типовой элемент <ИННФЛТип> |
| Реквизиты свидетельства о государственной регистрации индивидуального предпринимателя | СвГосРегИП | А | T(1-100) | Н | |
| Иные сведения, идентифицирующие физическое лицо | ИныеСвед | А | T(1-255) | Н | |
| Фамилия, имя, отчество | ФИО | С | | О | Типовой элемент <ФИОТип>. Состав элемента представлен в таблице 5.45 |
Таблица 5.35
Сведения о физическом лице (СвФлТип)
| Наименование элемента | Сокращенное наименование (код) элемента | Признак типа элемента | Формат элемента | Признак обязательности элемента | Дополнительная информация |
| ИНН | ИННФЛ | А | T(=12) | Н | Типовой элемент <ИННФЛТип>. Обязателен для подписанта при наличии в сертификате ключа проверки электронной подписи |
| Иные сведения, идентифицирующие физическое лицо | ИныеСвед | А | T(1-255) | Н | |
| Фамилия, имя, отчество | ФИО | С | | О | Типовой элемент <ФИОТип>. Состав элемента представлен в таблице 5.45 |
Таблица 5.36
Наименование, номер и дата сопроводительного документа (идентификатор сопроводительного документа) (СопрДокТип)
| Наименование элемента | Сокращенное наименование (код) элемента | Признак типа элемента | Формат элемента | Признак обязательности элемента | Дополнительная информация |
| Наименование сопроводительного документа | НаимСопрДок | А | T(1-200) | О | При отсутствии указывается "БСД" (без сопроводительного документа) |
| Номер сопроводительного документа | НомСопрДок | А | T(1-100) | Н | При отсутствии указывается "б/н" (без номера). Обязателен, если НаимСопрДок не равно "БСД" |
| Дата сопроводительного документа | ДатаСопрДок | А | T(=10) | Н | Типовой элемент <ДатаТип>. Обязателен, если НаимСопрДок не равно "БСД" |
| Дополнительный идентификатор сопроводительного документа | ДопИдСопрДок | А | T(1-255) | Н | |
Таблица 5.37
Текстовая информация (ТекстИнфТип)
| Наименование элемента | Сокращенное наименование (код) элемента | Признак типа элемента | Формат элемента | Признак обязательности элемента | Дополнительная информация |
| Идентификатор (наименование) | Идентиф | А | T(1-50) | О | |
| Значение | Значен | А | T(1-2000) | О | |
Таблица 5.38
Сведения об участнике факта хозяйственной жизни (УчастникТип)
| Наименование элемента | Сокращенное наименование (код) элемента | Признак типа элемента | Формат элемента | Признак обязательности элемента | Дополнительная информация |
| Код в общероссийском классификаторе предприятий и организаций | ОКПО | А | T(1-10) | Н | |
| Структурное подразделение | СтруктПодр | А | T(1-1000) | Н | |
| Информация для участника документооборота | ИнфДляУчаст | А | T(1-255) | Н | Информация, позволяющая получающему документ участнику документооборота обеспечить его автоматизированную обработку |
| Идентификационные сведения | ИдСв | С | | О | Состав элемента представлен в таблице 5.39 |
| Адрес | Адрес | С | | Н | Типовой элемент <АдресТип>. Состав элемента представлен в таблице 5.25 |
| Контактные данные | Контакт | С | | Н | Типовой элемент <КонтактТип>. Состав элемента представлен в таблице 5.28 |
| Банковские реквизиты | БанкРекв | С | | Н | Состав элемента представлен в таблице 5.43 |
Таблица 5.39
Идентификационные сведения (ИдСв)
| Наименование элемента | Сокращенное наименование (код) элемента | Признак типа элемента | Формат элемента | Признак обязательности элемента | Дополнительная информация |
| Сведения о физическом лице | СвФЛ | С | | О | Типовой элемент <СвФлТип>. Состав элемента представлен в таблице 5.35 |
| | | | | | | |
| Сведения об индивидуальном предпринимателе | СвИП | С | | О | Типовой элемент <СвИПТип>. Состав элемента представлен в таблице 5.34 |
| | | | | | | |
| Сведения об организации | СвОрг | С | | О | Состав элемента представлен в таблице 5.40 |
Таблица 5.40
Сведения об организации (СвОрг)
| Наименование элемента | Сокращенное наименование (код) элемента | Признак типа элемента | Формат элемента | Признак обязательности элемента | Дополнительная информация |
| Сведения об организации, состоящей на учете в налоговом органе | СвОргУч | С | | О | Состав элемента представлен в таблице 5.41 |
| | | | | | | |
| Сведения об иностранном лице, не состоящем на учете в налоговых органах в качестве налогоплательщика | СвИнНеУч | С | | О | Состав элемента представлен в таблице 5.42 |
Таблица 5.41
Сведения об организации, состоящей на учете в налоговом органе (СвОргУч)
| Наименование элемента | Сокращенное наименование (код) элемента | Признак типа элемента | Формат элемента | Признак обязательности элемента | Дополнительная информация |
| Наименование полное | НаимОрг | А | T(1-1000) | О | |
| ИНН | ИННЮЛ | А | T(=10) | О | Типовой элемент <ИННЮЛТип> |
| КПП | КПП | А | T(=9) | Н | Типовой элемент <КППТип> |
Таблица 5.42
Сведения об иностранном лице, не состоящем на учете в налоговых органах в качестве налогоплательщика (СвИнНеУч)
| Наименование элемента | Сокращенное наименование (код) элемента | Признак типа элемента | Формат элемента | Признак обязательности элемента | Дополнительная информация |
| Наименование полное | НаимОрг | А | T(1-1000) | О | |
| Идентификатор юридического лица | Идентиф | А | T(1-255) | Н | Информация для автоматизированной обработки |
| Иные сведения, идентифицирующие организацию | ИныеСвед | А | T(1-255) | Н | Например, указывается страна при отсутствии КодСтр |
Таблица 5.43
Банковские реквизиты (БанкРекв)
| Наименование элемента | Сокращенное наименование (код) элемента | Признак типа элемента | Формат элемента | Признак обязательности элемента | Дополнительная информация |
| Номер банковского счета | НомерСчета | А | T(1-20) | Н | |
| Сведения о банке | СвБанк | С | | Н | Состав элемента представлен в таблице 5.44 |
Таблица 5.44
Сведения о банке (СвБанк)
| Наименование элемента | Сокращенное наименование (код) элемента | Признак типа элемента | Формат элемента | Признак обязательности элемента | Дополнительная информация |
| Наименование банка | НаимБанк | А | T(1-1000) | Н | |
| Банковский идентификационный код (БИК) в соответствии со "Справочником БИК РФ" | БИК | А | T(=9) | НК | Типовой элемент <БИКТип> |
| Корреспондентский счет банка | КорСчет | А | T(1-20) | Н | |
Таблица 5.45
Фамилия, имя, отчество физического лица (ФИОТип)
| Наименование элемента | Сокращенное наименование (код) элемента | Признак элемента | Формат элемента | Признак обязательности элемента | Дополнительная информация |
| Фамилия | Фамилия | А | T(1-60) | О | |
| Имя | Имя | А | T(1-60) | О | |
| Отчество | Отчество | А | T(1-60) | Н | |
Таблица 5.46
Номер средств идентификации товаров (НомСредИдентТов)
| Наименование элемента | Сокращенное наименование (код) элемента | Признак типа элемента | Формат элемента | Признак обязательности элемента | Дополнительная информация |
| Уникальный идентификатор транспортной упаковки | ИдентТрансУпак | А | T(1-255) | Н | Например, SSCC. Обязателен при отсутствии КИЗ и НомУпак |
| Контрольный идентификационный знак | КИЗ | П | T(1-255) | НМ | Обязателен при отсутствии ИдентТрансУпак и НомУпак |
| | | | | | | |
| Уникальный идентификатор вторичной (потребительской)/третичной (заводской, транспортной) упаковки | НомУпак | П | T(1-255) | НМ | Обязателен при отсутствии КИЗ и ИдентТрансУпак |
III. ОПИСАНИЕ ФАЙЛА ОБМЕНА ДОПОЛНИТЕЛЬНЫХ СВЕДЕНИЙ ПО РЕЗУЛЬТАТАМ ПРИЕМКИ
6. Имя файла обмена должно иметь следующий вид:
R_T_A_O_GGGGMMDD_N, где:
R_T - префикс, принимающий значение DP_PRIRASXSVED в общем случае или значение DP_PRIRASXSVEDXXXX (где XXXX формируется в случае, если законодательством Российской Федерации предусмотрено использование настоящего формата в целях контроля за движением товара; принимает значение "MARK" - для товаров, подлежащих обязательной маркировке средствами идентификации);
A - идентификатор получателя файла дополнительных сведений к документу о приемке и (или) расхождениях, где идентификатор получателя совпадает с идентификатором участника электронного документооборота в рамках обмена счетами-фактурами и первичными учетными документами по телекоммуникационным каналам связи;
O - идентификатор отправителя файла дополнительных сведений к документу о приемке и (или) расхождениях, где идентификатор отправителя совпадает с идентификатором участника электронного документооборота в рамках обмена счетами-фактурами и первичными учетными документами по телекоммуникационным каналам связи;
GGGG - год формирования передаваемого файла, MM - месяц, DD - день;
N - 36 символьный глобально уникальный идентификатор GUID (Globally Unique IDentifier).
Расширение имени файла - xml. Расширение имени файла может указываться как строчными, так и прописными буквами.
Параметры первой строки файла обмена
Первая строка XML файла должна иметь следующий вид:
<?xml version ="1.0" encoding ="windows-1251"?>
Имя файла, содержащего схему файла обмена
Имя файла, содержащего XML схему файла обмена, должно иметь следующий вид:
DP_PRIRASXDOP_1_994_02_05_01_xx, где xx - номер версии схемы.
Расширение имени файла - xsd.
XML схема файла обмена в электронной форме приводится отдельным файлом и размещается на официальном сайте Федеральной налоговой службы информационно-телекоммуникационной сети "Интернет".
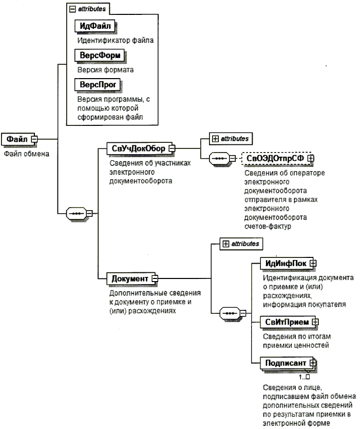
7. Логическая модель файла обмена представлена в виде диаграммы структуры файла обмена на рисунке 2 настоящего формата. Элементами логической модели файла обмена являются элементы и атрибуты XML файла. Перечень структурных элементов логической модели файла обмена и сведения о них приведены в таблицах 7.1 - 7.13 настоящего формата.
Для каждого структурного элемента логической модели файла обмена приводятся следующие сведения:
наименование элемента. Приводится полное наименование элемента <2>;
<2> В строке таблицы могут быть описаны несколько элементов, наименования которых разделены символом "|". Такая форма записи применяется при наличии в файле обмена только одного элемента из описанных в этой строке.
сокращенное наименование (код) элемента. Приводится сокращенное наименование элемента. Синтаксис сокращенного наименования должен удовлетворять спецификации XML;
признак типа элемента. Может принимать следующие значения: "С" - сложный элемент логической модели (содержит вложенные элементы), "П" - простой элемент логической модели, реализованный в виде элемента XML файла, "А" - простой элемент логической модели, реализованный в виде атрибута элемента XML файла. Простой элемент логической модели не содержит вложенные элементы;
формат элемента. Формат элемента представляется следующими условными обозначениями: T - символьная строка; N - числовое значение (целое или дробное).
Формат символьной строки указывается в виде T(n-k) или T(=k), где: n - минимальное количество знаков, k - максимальное количество знаков, символ "-" - разделитель, символ "=" означает фиксированное количество знаков в строке. В случае, если минимальное количество знаков равно 0, формат имеет вид T(0-k). В случае, если максимальное количество знаков не ограничено, формат имеет вид T(n-).
Формат числового значения указывается в виде N(m.k), где: m - максимальное количество знаков в числе, включая целую и дробную часть числа без разделяющей десятичной точки и знака (для отрицательного числа), k - максимальное число знаков дробной части числа. Если число знаков дробной части числа равно 0 (то есть число целое), то формат числового значения имеет вид N(m).
Для простых элементов, являющихся базовыми в XML, например, элемент с типом "date", поле "Формат элемента" не заполняется. Для таких элементов в поле "Дополнительная информация" указывается тип базового элемента;
признак обязательности элемента определяет обязательность наличия элемента (совокупности наименования элемента и его значения) в файле обмена. Признак обязательности элемента может принимать следующие значения: "О" - наличие элемента в файле обмена обязательно; "Н" - наличие элемента в файле обмена необязательно, то есть элемент может отсутствовать. Если элемент принимает ограниченный перечень значений (по классификатору, кодовому словарю и тому подобному), то признак обязательности элемента дополняется символом "К". Например, "ОК". В случае, если количество реализаций элемента может быть более одной, то признак обязательности элемента дополняется символом "М". Например, "НМ" или "ОКМ".
К вышеперечисленным признакам обязательности элемента может добавляться значение "У" в случае описания в XML схеме условий, предъявляемых к элементу в файле обмена, описанных в графе "Дополнительная информация". Например, "НУ" или "ОКУ";
дополнительная информация содержит, при необходимости, требования к элементу файла обмена, не указанные ранее. Для сложных элементов указывается ссылка на таблицу, в которой описывается состав данного элемента. Для элементов, принимающих ограниченный перечень значений из классификатора (кодового словаря и тому подобного), указывается соответствующее наименование классификатора (кодового словаря и тому подобного) или приводится перечень возможных значений. Для классификатора (кодового словаря и тому подобного) может указываться ссылка на его местонахождение. Для элементов, использующих пользовательский тип данных, указывается наименование типового элемента.

Рисунок 2. Диаграмма структуры файла обмена
Таблица 7.1
Файл обмена (Файл)
| Наименование элемента | Сокращенное наименование (код) элемента | Признак типа элемента | Формат элемента | Признак обязательности элемента | Дополнительная информация |
| Идентификатор файла | ИдФайл | А | T(1-255) | О | Содержит (повторяет) имя сформированного файла (без расширения) |
| Версия формата | ВерсФорм | А | T(1-5) | О | Принимает значение: 5.01 |
| Версия программы, с помощью которой сформирован файл | ВерсПрог | А | T(1-40) | О | |
| Сведения об участниках электронного документооборота | СвУчДокОбор | С | | О | Состав элемента представлен в таблице 7.2 |
| Дополнительные сведения к документу о приемке и (или) расхождениях | Документ | С | | О | Состав элемента представлен в таблице 7.4 |
Таблица 7.2
Сведения об участниках электронного документооборота (СвУчДокОбор)
| Наименование элемента | Сокращенное наименование (код) элемента | Признак типа элемента | Формат элемента | Признак обязательности элемента | Дополнительная информация |
| Идентификатор участника документооборота - отправителя файла обмена дополнительных сведений по результатам приемки | ИдОтпр | А | T(4-46) | О | Значение элемента представляется в виде ИдОЭДОКодПрод(Пок), где: ИдОЭДО - идентификатор оператора электронного оборота счетов-фактур и первичных документов (оператор ЭДО) - символьный трехзначный код. При включении оператора ЭДО в сеть доверенных операторов ЭДО ФНС России, идентификатор присваивается Федеральной налоговой службой; КодПрод(Пок) - код продавца (покупателя) - уникальный код участника, присваиваемый оператором электронного документооборота, длина кода продавца (покупателя) не более 43 символов. При направлении документа не через оператора ЭДО СФ ИдОтпр - глобальный уникальный идентификатор (GUID), однозначно идентифицирующий участника документооборота |
| Идентификатор участника документооборота - получателя файла обмена дополнительных сведений по результатам приемки | ИдПол | А | T(4-46) | О | Значение элемента представляется в виде ИдОЭДОКодПрод(Пок), где: ИдОЭДО - идентификатор оператора электронного оборота счетов-фактур и первичных документов (оператор ЭДО) - символьный трехзначный код. При включении оператора ЭДО в сеть доверенных операторов ЭДО ФНС России, идентификатор присваивается Федеральной налоговой службой; КодПрод(Пок) - код продавца (покупателя) - уникальный код участника, присваиваемый оператором электронного документооборота, длина кода продавца (покупателя) не более 43 символов. При направлении документа не через оператора ЭДО СФ ИдПол - глобальный уникальный идентификатор (GUID), однозначно идентифицирующий участника документооборота |
| Сведения об операторе электронного документооборота отправителя в рамках электронного документооборота счетов-фактур | СвОЭДОтпрСФ | С | | Н | Состав элемента представлен в таблице 7.3 |
Таблица 7.3
Сведения об операторе электронного документооборота отправителя в рамках электронного документооборота счетов-фактур (СвОЭДОтпрСФ)
| Наименование элемента | Сокращенное наименование (код) элемента | Признак типа элемента | Формат элемента | Признак обязательности элемента | Дополнительная информация |
| Наименование | НаимОрг | А | T(1-1000) | О | |
| ИНН | ИННЮЛ | А | T(=10) | О | Типовой элемент <ИННЮЛТип> |
| Идентификатор оператора электронного документооборота в рамках электронного документооборота счетов-фактур | ИдЭДОСФ | А | T(=3) | О | Идентификатор оператора электронного оборота счетов-фактур и первичных документов (оператор ЭДО) - символьный трехзначный код. В значении идентификатора допускаются символы латинского алфавита a - z, цифры 0 - 9, знаки "@", ".", "-". Значение идентификатора регистронезависимо. При включении оператора ЭДО в сеть доверенных операторов ЭДО ФНС России, идентификатор присваивается Федеральной налоговой службой |
Таблица 7.4
Дополнительные сведения к документу о приемке и (или) расхождениях (Документ)
| Наименование элемента | Сокращенное наименование (код) элемента | Признак типа элемента | Формат элемента | Признак обязательности элемента | Дополнительная информация |
| Код формы по КНД | КНД | А | T(=7) | ОК | Типовой элемент <КНДТип>. Принимает значение: 1175015 |
| Дата формирования документа | ДатаДок | А | T(=10) | О | Типовой элемент <ДатаТип> |
| Время формирования документа | ВремДок | А | T(=8) | О | Типовой элемент <ВремяТип> |
| Наименование экономического субъекта - составителя файла обмена дополнительных сведений по результатам приемки | НаимЭконСубСост | А | T(1-1000) | О | |
| Основание, по которому экономический субъект является составителем файла обмена дополнительных сведений по результатам приемки | ОснДоверОргСост | А | T(1-120) | Н | Обязателен, если составитель дополнительных сведений к документу о приемке и (или) расхождениях не является покупателем (при ИнфДопСв информации покупателя = 2, 3 или 4) или продавцом (при ИнфДопСв информации покупателя = 5 или 6) |
| Идентификация документа о приемке и (или) расхождениях, информация покупателя | ИдИнфПок | С | | О | Состав элемента представлен в таблице 7.5 |
| Сведения по итогам приемки ценностей | СвИтПрием | С | | О | Состав элемента представлен в таблице 7.6 |
| Сведения о лице, подписавшем файл обмена дополнительных сведений по результатам приемки в электронной форме | Подписант | С | | ОМ | Состав элемента представлен в таблице 7.7 |
Таблица 7.5
Идентификация документа о приемке и (или) расхождениях, информация покупателя (ИдИнфПок)
| Наименование элемента | Сокращенное наименование (код) элемента | Признак типа элемента | Формат элемента | Признак обязательности элемента | Дополнительная информация |
| Идентификатор файла обмена информация покупателя | ИдФайлИнфПок | А | T(1-255) | О | Содержит (повторяет) имя файла обмена информации покупателя (без расширения) |
| Дата формирования файла обмена информация покупателя | ДатаФайлИнфПок | А | T(=10) | О | Типовой элемент <ДатаТип>. Указывается (повторяется) значение ДатаИнфПок, указанное в файле обмена информации покупателя |
| Время формирования файла обмена информация покупателя | ВремФайлИнфПок | А | T(=8) | О | Типовой элемент <ВремяТип>. Указывается (повторяется) значение ВремИнфПок, указанное в файле обмена информации покупателя |
| Электронная подпись файла обмена информация покупателя | ЭП | П | T(1-) | ОМ | Представляется в кодировке Base64 |
Таблица 7.6
Сведения по итогам приемки ценностей (СвИтПрием)
| Наименование элемента | Сокращенное наименование (код) элемента | Признак типа элемента | Формат элемента | Признак обязательности элемента | Дополнительная информация |
| Дата составления (выписки) сведений по итогам приемки | ДатаСвИтПрием | А | T(=10) | О | Типовой элемент <ДатаТип> |
| Содержание сведений по итогам приемки | СодСвИтПрием | А | T(1-1000) | О | Например: "Материальные ценности приняты и оприходованы", или "Документ о приемке и (или) расхождениях утверждаю", или "С документом о приемке и (или) расхождениях согласен", или иное |
| Информационное поле | ИнфПол | С | | Н | Типовой элемент <ИнфПолТип>. Состав элемента представлен в таблице 7.9 |
Таблица 7.7
Сведения о лице, подписавшем дополнительные сведения по результатам приемки в электронной форме (Подписант)
| Наименование элемента | Сокращенное наименование (код) элемента | Признак типа элемента | Формат элемента | Признак обязательности элемента | Дополнительная информация |
| Область полномочий | ОблПолн | А | T(1-2) | ОК | Принимает значение 21 | 22 | 23 | 29, где: 21 - лицо, в полномочия которого входит утверждение документа, оформляющего событие (факт хозяйственной жизни); 22 - лицо, в полномочия которого входит подтверждение оформленного события (факта хозяйственной жизни); 23 - лицо, в полномочия которого входит согласование документа, оформляющего событие (факт хозяйственной жизни); 29 - лицо с иными полномочиями |
| Статус | Статус | А | T(1-2) | ОК | Принимает значение 1 | 3 | 4 | 5 | 6, где: 1 - работник организации - продавца; 3 - работник иной уполномоченной организации; 4 - уполномоченное физическое лицо (в том числе индивидуальный предприниматель); 5 - работник организации-покупателя; 6 - работник организации - составителя файла обмена информации покупателя |
| Основание полномочий подписанта (доверия подписанту) | ОснПолн | А | T(1-255) | О | Для Статус=1, или Статус=3, или Статус=5, или Статус=6 указываются "Должностные обязанности" по умолчанию или иные основания полномочий (доверия). Для Статус=4 указываются основания полномочий (доверия). При ОблПолн=29 также может быть указана область полномочий |
| Основание полномочий (доверия) организации | ОснПолнОрг | А | T(1-255) | Н | Обязателен для Статус=3. Указываются основания полномочий (доверия) организации |
| Физическое лицо | ФЛ | С | | О | Типовой элемент <СвФлТип>. Состав элемента представлен в таблице 7.10 |
| | | | | | | |
| Индивидуальный предприниматель | ИП | С | | О | Типовой элемент <СвИПТип>. Состав элемента представлен в таблице 7.11 |
| | | | | | | |
| Представитель юридического лица | ЮЛ | С | | О | Состав элемента представлен в таблице 7.8 |
Таблица 7.8
Представитель юридического лица (ЮЛ)
| Наименование элемента | Сокращенное (код) элемента | Признак типа элемента | Формат элемента | Признак обязательности элемента | Дополнительная информация |
| ИНН организации | ИННЮЛ | А | T(=10) | О | Типовой элемент <ИННЮЛТип> |
| Наименование | НаимОрг | А | T(1-1000) | Н | |
| Должность | Должн | А | T(1-128) | О | |
| Иные сведения, идентифицирующие физическое лицо | ИныеСвед | А | T(1-255) | Н | |
| Фамилия, имя, отчество | ФИО | С | | О | Типовой элемент <ФИОТип>. Состав элемента представлен в таблице 7.13 |
Таблица 7.9
Информационное поле (ИнфПолТип)
| Наименование элемента | Сокращенное наименование (код) элемента | Признак типа элемента | Формат элемента | Признак обязательности элемента | Дополнительная информация |
| Идентификатор файла информационного поля | ИдФайлИнфПол | А | T(=36) | Н | GUID. Указывается идентификатор файла, связанного со сведениями данного электронного документа |
| Текстовая информация | ТекстИнф | С | | НМ | Типовой элемент <ТекстИнфТип>. Состав элемента представлен в таблице 7.12 |
Таблица 7.10
Сведения о физическом лице (СвФлТип)
| Наименование элемента | Сокращенное наименование (код) элемента | Признак типа элемента | Формат элемента | Признак обязательности элемента | Дополнительная информация |
| ИНН | ИННФЛ | А | T(=12) | Н | Типовой элемент <ИННФЛТип> |
| Иные сведения, идентифицирующие физическое лицо | ИныеСвед | А | T(1-255) | Н | |
| Фамилия, имя, отчество | ФИО | С | | О | Типовой элемент <ФИОТип>. Состав элемента представлен в таблице 7.13 |
Таблица 7.11
Сведения об индивидуальном предпринимателе (СвИПТип)
| Наименование элемента | Сокращенное наименование (код) элемента | Признак типа элемента | Формат элемента | Признак обязательности элемента | Дополнительная информация |
| ИНН | ИННФЛ | А | T(=12) | О | Типовой элемент <ИННФЛТип> |
| Реквизиты свидетельства о государственной регистрации | СвГосРегИП | А | T(1-100) | Н | |
| Иные сведения, идентифицирующие физическое лицо | ИныеСвед | А | T(1-255) | Н | |
| Фамилия, имя, отчество | ФИО | С | | О | Типовой элемент <ФИОТип>. Состав элемента представлен в таблице 7.13 |
Таблица 7.12
Текстовая информация (ТекстИнфТип)
| Наименование элемента | Сокращенное наименование (код) элемента | Признак типа элемента | Формат элемента | Признак обязательности элемента | Дополнительная информация |
| Идентификатор | Идентиф | А | T(1-50) | О | |
| Значение | Значен | А | T(1-2000) | О | |
Таблица 7.13
Фамилия, имя, отчество физического лица (ФИОТип)
| Наименование элемента | Сокращенное наименование (код) элемента | Признак типа элемента | Формат элемента | Признак обязательности элемента | Дополнительная информация |
| Фамилия | Фамилия | А | T(1-60) | О | |
| Имя | Имя | А | T(1-60) | О | |
| Отчество | Отчество | А | T(1-60) | Н | |