Система проектной документации для строительства. Правила выполнения рабочей документации тепломеханических решений котельных. ГОСТ 21.606-2016

(утв. Приказом Росстандарта от 14.12.2016 N 2032-СТ)
Редакция от 14.12.2016 — Действует с 01.07.2017

МЕЖГОСУДАРСТВЕННЫЙ СТАНДАРТ

СИСТЕМА ПРОЕКТНОЙ ДОКУМЕНТАЦИИ ДЛЯ СТРОИТЕЛЬСТВА

ПРАВИЛА ВЫПОЛНЕНИЯ РАБОЧЕЙ ДОКУМЕНТАЦИИ ТЕПЛОМЕХАНИЧЕСКИХ РЕШЕНИЙ КОТЕЛЬНЫХ

System of design documents for construction.
Rules for execution of working documentation of thermal mechanical solutions of boiler rooms

ГОСТ 21.606-2016

Дата введения
1 июля 2017 года

Предисловие

Цели, основные принципы и основной порядок работ по межгосударственной стандартизации установлены в ГОСТ 1.0-2015 "Межгосударственная система стандартизации. Основные положения" и ГОСТ 1.2-2015 "Межгосударственная система стандартизации. Стандарты межгосударственные, правила и рекомендации по межгосударственной стандартизации. Правила разработки, принятия, обновления и отмены"

Сведения о стандарте

1 РАЗРАБОТАН Обществом с ограниченной ответственностью "ООО "СанТехПроект"

2 ВНЕСЕН Техническим комитетом по стандартизации ТК 465 "Строительство"

3 ПРИНЯТ Межгосударственным советом по стандартизации, метрологии и сертификации (протокол от 8 декабря 2016 г. N 50-2016)

За принятие проголосовали:

Краткое наименование страны по МК (ИСО 3166) 004-97 Код страны по МК (ИСО 3166) 004-97 Сокращенное наименование национального органа по стандартизации
Азербайджан AZ Азстандарт
Грузия GE Грузстандарт
Киргизия KG Кыргызстандарт
Россия RU Росстандарт

4 Приказом Федерального агентства по техническому регулированию и метрологии от 14 декабря 2016 г. N 2032-ст межгосударственный стандарт ГОСТ 21.606-2016 введен в действие в качестве национального стандарта Российской Федерации с 1 июля 2017 г.

5 ВЗАМЕН ГОСТ 21.606-95

Информация об изменениях к настоящему стандарту публикуется в ежегодном информационном указателе "Национальные стандарты", а текст изменений и поправок - в ежемесячном информационном указателе "Национальные стандарты". В случае пересмотра (замены) или отмены настоящего стандарта соответствующее уведомление будет опубликовано в ежемесячном информационном указателе "Национальные стандарты". Соответствующая информация, уведомление и тексты размещаются также в информационной системе общего пользования - на официальном сайте Федерального агентства по техническому регулированию и метрологии в сети Интернет (www.gost.ru)

1. Область применения

Настоящий стандарт устанавливает состав и правила оформления рабочей документации тепломеханических решений отопительных, отопительно-производственных и производственных котельных.

2. Нормативные ссылки

В настоящем стандарте использованы нормативные ссылки на следующие межгосударственные стандарты:

ГОСТ 2.317-2011 Единая система конструкторской документации. Аксонометрические проекции

ГОСТ 21.001-2013 Система проектной документации для строительства. Общие положения

ГОСТ 21.101-97 <*> Система проектной документации для строительства. Основные требования к проектной и рабочей документации

<*> В Российской Федерации действует ГОСТ Р 21.1101-2013.

ГОСТ 21.110-2013 Система проектной документации для строительства. Спецификация оборудования, изделий и материалов

ГОСТ 21.114-2013 Система проектной документации для строительства. Правила выполнения эскизных чертежей общих видов нетиповых изделий

ГОСТ 21.205-2016 Система проектной документации для строительства. Условные обозначения элементов санитарно-технических систем

ГОСТ 21.206-2012 Система проектной документации для строительства. Условные обозначения трубопроводов

ГОСТ 21.405-93 Система проектной документации для строительства. Правила выполнения рабочей документации тепловой изоляции оборудования и трубопроводов

ГОСТ 21.501-2011 Система проектной документации для строительства. Правила выполнения рабочей документации архитектурных и конструктивных решений

Примечание - При пользовании настоящим стандартом целесообразно проверить действие ссылочных стандартов в информационной системе общего пользования - на официальном сайте Федерального агентства по техническому регулированию и метрологии в сети Интернет или по ежегодному информационному указателю "Национальные стандарты", который опубликован по состоянию на 1 января текущего года, и по выпускам ежемесячного информационного указателя "Национальные стандарты" за текущий год. Если ссылочный стандарт заменен (изменен), то при пользовании настоящим стандартом следует руководствоваться заменяющим (измененным) стандартом. Если ссылочный стандарт отменен без замены, то положение, в котором дана ссылка на него, применяется в части, не затрагивающей эту ссылку.

3. Термины и определения

В настоящем стандарте применены термины по ГОСТ 21.001.

4. Общие положения

4.1 Рабочую документацию тепломеханических решений котельных выполняют в соответствии с требованиями настоящего стандарта, ГОСТ 21.101 и других взаимосвязанных стандартов Системы проектной документации для строительства (СПДС).

4.2 В состав рабочей документации тепломеханических решений котельных включают:

- рабочие чертежи, предназначенные для производства строительно-монтажных работ (основной комплект рабочих чертежей марки ТМ);

- эскизные чертежи общих видов нетиповых изделий, конструкций, устройств, монтажных блоков (далее - эскизные чертежи общих видов нетиповых изделий) - по ГОСТ 21.114;

- спецификацию оборудования, изделий и материалов - по ГОСТ 21.110;

- опросные листы и габаритные чертежи (при необходимости).

4.3 В состав основного комплекта рабочих чертежей марки ТМ включают:

- общие данные по рабочим чертежам;

- чертежи (планы и разрезы) расположения оборудования;

- тепловую схему;

- чертежи (планы и разрезы) расположения трубопроводов;

- чертежи (планы, разрезы и схемы) тепломеханических установок.

4.4 Для трубопроводов принимают буквенно-цифровые обозначения по ГОСТ 21.205 и таблице 1 и указывают на чертежах в соответствии с ГОСТ 21.206.

Таблица 1

Наименование Буквенно-цифровое обозначение Наименование Буквенно-цифровое обозначение
1 Трубопровод питательной воды Т91 5 Трубопровод дренажный напорный Т95
2 Трубопровод непрерывной продувки Т92 6 Трубопровод дренажный безнапорный Т96
3 Трубопровод периодической продувки Т93 7 Трубопровод атмосферный Т97
4 Трубопровод подпиточной воды Т94 8 Трубопровод паровоздушной смеси Т98

Примечание - При наличии в чертежах нескольких одинаковых (одного вида) трубопроводов, каждый из которых требуется выделить, им присваивают обозначения, состоящие из буквенно-цифровых обозначений, приведенных в таблице, с добавлением порядкового номера трубопровода, отделенного точкой.

Пример - Т91.1; Т91.2; Т92.1; Т92.2.

4.5 Трубопроводы и их элементы на чертежах указывают условными графическими обозначениями и (или) упрощенными изображениями по ГОСТ 21.206.

Размеры диаметров трубопроводов указывают в миллиметрах без обозначения единицы измерения и наносят на полке линии-выноски в соответствии с рисунком 1 а.

В том случае, когда на полке линии-выноски наносят буквенно-цифровое обозначение трубопровода, диаметр трубопровода указывают под полкой линии-выноски в соответствии с рисунком 1 б.

Обозначение диаметра трубопровода на схемах допускается указывать непосредственно над изображением трубопровода в соответствии с рисунком 1 в.

Рисунок 1

4.6 Тепломеханическое оборудование, установки (блоки), воздуховоды и газоходы обозначают маркой "К" с добавлением порядкового номера в пределах марки.

Пример - К1; К2; К2.1; К2.2; К2.3.

4.7 Рекомендуемые масштабы изображений на чертежах приведены в таблице 2.

Таблица 2

Наименование изображения Масштаб Наименование изображения Масштаб
1 Планы и разрезы расположения оборудования и трубопроводов 1:50; 1:100; 1:200 5 Узлы 1:10; 1:20; 1:50
2 Планы и разрезы установок 1:20; 1:50; 1:100 6 Узлы при детальном расположении 1:2; 1:5
3 Схемы в аксонометрической проекции 1:50; 1:100; 1:200 7 Эскизные чертежи общих видов нетиповых изделий 1:5; 1:10; 1:20; 1:50
4 Фрагменты планов и разрезов расположения оборудования и трубопроводов 1:20; 1:50; 1:100

5. Общие данные по рабочим чертежам

5.1 В состав общих данных по рабочим чертежам марки ТМ в дополнение к данным, предусмотренным ГОСТ 21.101, включают:

- основные показатели котельной по рабочим чертежам марки ТМ - в таблице по форме 1. Допускается, при необходимости, предусматривать в таблице дополнительные графы;

- техномонтажную ведомость - по форме 1 приложения Б ГОСТ 21.405.

Форма 1

Основные показатели по рабочим чертежам марки ТМ

Ведомость спецификаций, предусмотренную ГОСТ 21.101, в составе общих данных по рабочим чертежам марки ТМ не выполняют.

5.2 В общих указаниях, которые входят в состав общих данных по рабочим чертежам марки ТМ, в дополнение к сведениям, предусмотренным ГОСТ 21.101, приводят:

- характеристики установок (блоков);

- расчетные параметры наружного воздуха;

- данные о транспортируемой среде (наименование, расход, параметры);

- вид топлива;

- требования к изготовлению, монтажу, испытанию, антикоррозионной защите и тепловой изоляции трубопроводов, воздуховодов и газоходов;

- особые требования к установкам (взрывобезопасность, кислотостойкость и др.).

6. Чертежи расположения оборудования

6.1 На планах и разрезах расположения оборудования наносят и указывают:

- координационные оси здания (сооружения) и расстояния между ними;

- строительные конструкции;

- отметки чистых полов этажей и основных площадок;

- размерные привязки оборудования, установок (блоков) к координационным осям или элементам конструкции здания (сооружения);

- позиционные обозначения (марки) оборудования, установок (блоков), воздуховодов (газоходов) на полке линии-выноски.

На планах, кроме того, указывают наименования помещений и категории помещений по взрывопожарной и пожарной опасности (в прямоугольнике, размер 5 x 8 мм), а на разрезах - отметки уровней основных элементов оборудования, установок (блоков). Допускается наименования помещений и категории помещений по взрывопожарной и пожарной опасности приводить в экспликации помещений по форме 2 ГОСТ 21.501.

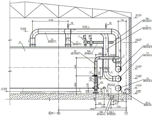
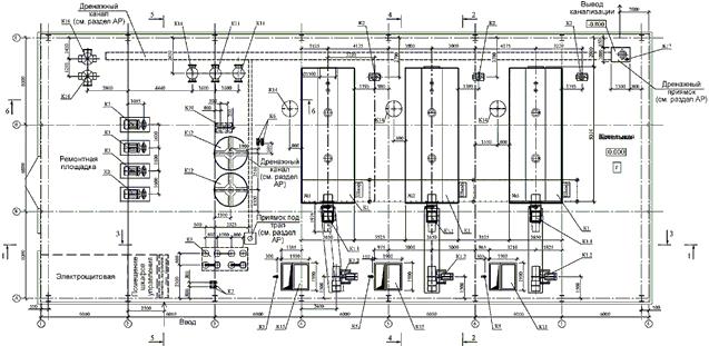
Пример выполнения плана расположения оборудования приведен на рисунке А.1 (приложение А), разреза - на рисунке А.2 (приложение А).

6.2 При сложном многоярусном расположении элементов оборудования, установок (блоков), воздуховодов (газоходов) на одном этаже выполняют планы на различных уровнях в пределах этажа.

6.3 На планах, разрезах и их фрагментах оборудование, установки (блоки), воздуховоды (газоходы) изображают упрощенно толстой основной линией. Строительные конструкции на планах, разрезах и их фрагментах изображают тонкой линией.

6.4 В чертежах тепломеханических решений котельных наименования планов, разрезов и их фрагментов выполняют по правилам, предусмотренным ГОСТ 21.101.

При наличии двух и более планов на разных уровнях и пределах этажа в наименованиях планов указывают обозначение плоскости горизонтального разреза.

Пример - План 3-3.

При выполнении части плана в наименовании указывают оси, ограничивающие эту часть плана.

Пример - План на отм. 0,000 между осями 1-8 и А-Д.

6.5 Наименования планов и разрезов расположения оборудования в основной надписи указывают полностью.

Пример - Расположение оборудования. План на отм. 0,000. Разрез 1-1.

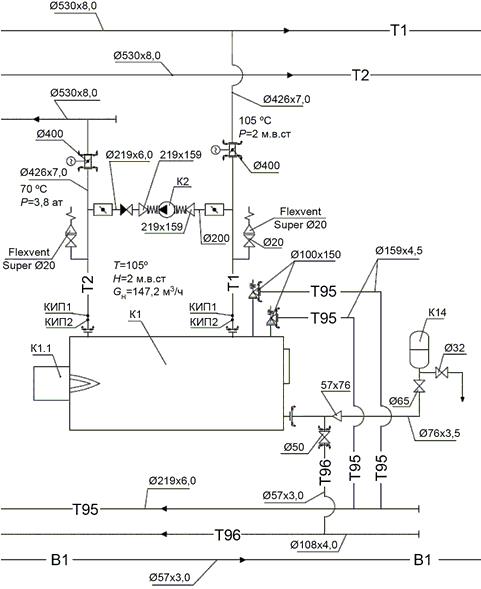
7. Тепловая схема

7.1 Тепловую схему (далее - схема) выполняют без соблюдения масштаба, действительное пространственное расположение оборудования и трубопроводов учитывают приближенно.

7.2 Оборудование, трубопроводы, арматуру и другие устройства на схеме указывают условными графическими обозначениями. При необходимости оборудование на схеме изображают упрощенными внешними очертаниями.

7.3 Проектируемые трубопроводы, арматуру и другие устройства на схеме изображают сплошной толстой основной линией.

Оборудование, а также трубопроводы, арматуру и другие устройства, поставляемые комплектно с оборудованием или существующие, изображают сплошной тонкой линией.

7.4 На схеме наносят и указывают:

- оборудование, трубопроводы, арматуру и другие устройства;

- буквенно-цифровые обозначения трубопроводов, как правило, в разрывах линий трубопроводов;

- диаметры трубопроводов;

- позиционные обозначения (марки) оборудования;

- диаметры и тип специальной арматуры при необходимости (стальной, с электроприводом и др.);

- направление потока транспортируемой среды.

Допускается указывать на схеме границу проектирования (поставки).

Пример выполнения схемы приведен на рисунке Б.1 (приложение Б).

7.5 На листе, где изображена схема, приводят, при необходимости, узлы схемы и текстовые пояснения.

7.6 Схему допускается выполнять в аксонометрической косоугольной фронтальной изометрической проекции или прямоугольной изометрической проекции по ГОСТ 2.317.

При большой протяженности и/или сложном расположении трубопроводов допускается изображать их с разрывом в виде пунктирной линии. Места разрывов трубопроводов обозначают строчными буквами.

На схеме, выполненной в аксонометрической проекции, в дополнение к сведениям, предусмотренным 6.4, указывают:

- отметки уровня осей трубопроводов;

- уклоны трубопроводов;

- размеры горизонтальных участков трубопроводов (при наличии разрывов).

7.7 В основной надписи наименование схемы указывают полностью.

Пример - Тепловая схема.

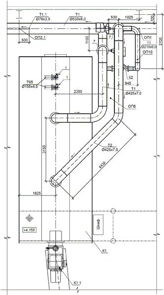
8. Чертежи расположения трубопроводов

8.1 Чертежи расположения трубопроводов выполняют в виде планов, разрезов и, при необходимости, дополнительно выполняют фрагменты планов, разрезов и узлов. На чертежах указывают:

- координационные оси здания (сооружения) и расстояния между ними;

- оборудование, установки (блоки);

- строительные конструкции;

- отметки чистых полов этажей и основных площадок;

- размерные привязки оборудования, установок блоков, трубопроводов, опор креплений компенсаторов к координационным осям или элементам конструкций здания (сооружения);

- позиционные обозначения (марки) оборудования, установок (блоков);

- позиционные обозначения арматуры, закладных конструкций, опор (креплений) трубопроводов и других устройств;

- буквенно-цифровые обозначения трубопроводов;

- диаметры трубопроводов;

- обозначение уклона трубопровода;

- длину прямого участка трубопровода до и после сужающего устройства и регулирующего клапана.

На разрезах, кроме того, указывают отметки уровней осей трубопроводов.

8.2 При сложном многоярусном расположении трубопроводов в одном этаже выполняют планы на различных уровнях в пределах этажа.

8.3 На планах, разрезах и их фрагментах трубопроводы, арматуру и другие устройства изображают толстой основной линией, оборудование, установки (блоки) и строительные конструкции - тонкой линией.

8.4 Трубопроводы, арматуру и другие устройства на планах, разрезах и их выносных элементах (фрагментах и узлах) показывают упрощенно или условными графическими обозначениями в зависимости от масштаба чертежа и диаметра трубопровода.

Трубопроводы, у которых на чертеже диаметры равны 2 мм и более, изображают упрощенно двумя линиями.

При выполнении трубопровода упрощенно двумя линиями арматуру и другие устройства изображают также упрощенно с учетом их габаритных размеров.

Опоры (крепления) трубопровода, как правило, на планах и разрезах указывают условными графическими обозначениями.

Закладные конструкции на трубопроводах указывают точками диаметром 2 мм.

8.5 Чертежи (планы, разрезы и их фрагменты и узлы) расположения трубопроводов выполняют на группу трубопроводов.

При малой насыщенности изображений следует совмещать планы и разрезы отдельных групп трубопроводов.

При большой насыщенности изображений допускается выполнять чертежи (планы, разрезы и их фрагменты и узлы) расположения для каждого трубопровода, имеющего самостоятельное буквенно-цифровое обозначение.

8.6 К чертежам расположения трубопроводов составляют спецификацию по форме 7 <*> ГОСТ 21.101. При необходимости спецификацию составляют по форме 8 <*> ГОСТ 21.101 с учетом каждого трубопровода, имеющего самостоятельное обозначение.

<*> В Российской Федерации применяют формы 7 и 8 в соответствии с ГОСТ Р 21.1101-2013 "Система проектной документации для строительства. Основные требования к проектной и рабочей документации".

Спецификацию помещают на листе, где изображены планы расположения трубопроводов. Допускается выполнять спецификацию на отдельных листах.

8.7 В спецификацию к чертежам расположения трубопроводов включают арматуру, закладные конструкции трубопроводов по каждому диаметру, опоры (крепления) трубопроводов и другие устройства и элементы заводского изготовления.

Элементы трубопроводов (отводы, переходы, тройники, крестовины, фланцы, болты, гайки, шайбы, прокладки) в спецификацию не включают.

8.8 В графах спецификации указывают:

- в графе "Поз." - позиционное обозначение изделия (порядковый номер записи изделия в спецификацию). Для трубопроводов графу, как правило, не заполняют;

- в графе "Обозначение" - обозначение документа на изделие (стандарта, технических условий, типового чертежа, эскизного чертежа общего вида нетипового изделия и др.);

- в графе "Наименование" - наименование изделия в соответствии с документом на изделие;

- в графе "Кол." - количество изделий (трубопроводов);

- в графе "Масса ед. кг" - массу одного изделия;

- в графе "Примечание" - единицы измерения, относительную площадь сужающего устройства и другие дополнительные сведения.

8.9 В спецификации к чертежам расположения трубопроводов изделия записывают по группам в такой последовательности:

- арматура;

- другие изделия;

- закладные конструкции;

- трубопроводы по каждому диаметру.

8.10 Наименования изображений на чертежах расположения трубопроводов принимают по 6.4.

В основной надписи наименование планов и разрезов указывают полностью.

Примеры

1 Расположение трубопроводов. План на отм. 0,000.

2 Расположение основных трубопроводов. План на отм. 0,000.

3 Расположение питательного трубопровода. План на отм. 0,000.

8.11 Пример выполнения плана расположения трубопроводов приведен на рисунке В.1 (приложение В), разреза - на рисунке В.2 (приложение В).

9. Чертежи тепломеханических установок

9.1 Чертежи тепломеханических установок, в т.ч. блоков (далее - чертежи установок) следует выполнять, при наличии в установке двух и более составных частей (элементов установки), необходимости показа способов крепления составных частей установки между собой или к опорным конструкциям, отсутствии типовых монтажных чертежей или монтажных чертежей предприятия-изготовителя. В остальных случаях чертежи установок не выполняют.

9.2 На планах и разрезах установок элементы установок изображают упрощенно. При необходимости показа способов крепления составных частей установки или их соединения между собой соответствующие элементы изображают детально, как правило, на узлах планов и разрезов установок.

Правила изображения трубопроводов, арматуры, компенсационных и других устройств на планах и разрезах чертежей установок принимают по 8.4.

9.3 На планах и разрезах установок наносят и указывают:

- координационные оси здания (сооружения) и расстояния между ними;

- отметки чистых полов этажей (площадок);

- размерные привязки установок к координационным осям или к элементам конструкций здания (сооружения);

- основные размеры и отметки уровней элементов установок;

- длину прямого участка трубопровода до и после сужающего устройства и регулирующего клапана;

- буквенно-цифровые обозначения трубопроводов;

- диаметры и толщину стенки трубопроводов;

- позиционные обозначения оборудования, арматуры, закладных конструкций и других устройств.

На планах и разрезах, кроме элементов установок, указывают строительные конструкции.

9.4 Схемы установок выполняют в соответствии с разделом 7. На схемах установок указывают позиционные обозначения оборудования, арматуры, закладных конструкций и других устройств.

9.5 На планах, разрезах и узлах установок оборудование, конструкции установок, трубопроводы, арматуру и другие устройства изображают толстой основной линией, строительные конструкции - тонкой линией.

Воздуховоды (газоходы), расположенные над установкой, на планах, в необходимых случаях, изображают утолщенной штрихпунктирной линией (наложенная проекция).

9.6 На чертежах установок приводят, при необходимости, технические требования к монтажу установок.

9.7 К чертежам установок составляют спецификацию по форме 7 ГОСТ 21.101 <*> и помещают, как правило, на листе, где изображены планы чертежей установок. Допускается выполнять спецификацию на отдельных листах.

<*> В Российской Федерации применяют форму 7 в соответствии с ГОСТ Р 21.1101-2013 "Система проектной документации для строительства. Основные требования к проектной и рабочей документации".

9.8 В спецификацию к чертежам установок включают оборудование, конструкции установок, арматуру, закладные конструкции и другие устройства, а также трубопроводы и их элементы всех диаметров заводского изготовления.

9.9 В графе "Поз." указывают позиционное обозначение изделия (порядковый номер записи изделия в спецификацию) в пределах марки установки.

В случае, если в основном комплекте выполнены чертежи одной установки, позиционные обозначения присваивают по типу "1, 2, 3 и т.д.". Если в основном комплекте выполнены чертежи двух и более установок, позиционные обозначения присваивают по типу "1.1, 1.2, 1.3 и т.д.; 2.1, 2.2, 2.3 и т.д.", где первая цифра - номер установки.

В графе "Наименование" для каждой установки записывают буквенно-цифровое обозначение по 4.6 в виде заголовка и подчеркивают.

Для трубопроводов графу "Поз." не заполняют.

9.10 В спецификации изделия записывают по группам в такой последовательности:

- оборудование;

- арматура;

- другие изделия;

- закладные конструкции;

- трубопроводы по каждому диаметру.

9.11 В наименованиях установок указывают буквенно-цифровые обозначения установок по 4.6.

В основной надписи наименование установки указывают полностью.

Пример - Установка подпиточных насосов К.8.

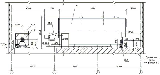
9.12 Примеры выполнения схемы, плана и разреза приведены на рисунках Г.1 - Г.6 (приложение Г).

10. Эскизные чертежи общих видов нетиповых изделий

10.1 Эскизные чертежи общих видов нетиповых изделий (далее - эскизные чертежи) выполняют по ГОСТ 21.114 с учетом требований настоящего стандарта.

10.2 Эскизные чертежи разрабатывают на несложные в изготовлении нетиповые изделия (конструкции), устройства, монтажные блоки (кроме тепломеханического оборудования индивидуального изготовления), элементы воздуховодов (газоходов), опорные конструкции и конструкции креплений трубопроводов, воздуховодов (газоходов), тепломеханического оборудования и связанных с ними обслуживающих площадок и др., предусмотренные основным комплектом рабочих чертежей марки ТМ, а при отсутствии их серийного производства - типовых чертежей (документации массового применения), стандартов или других документов на эти изделия.

10.3 Эскизный чертеж определяет исходную конструкцию нетипового изделия, содержит упрощенное изображение, основные параметры и технические требования к изделию в объеме исходных данных (задания), необходимых для разработки конструкторской документации.

10.4 В наименовании нетипового изделия указывают буквенно-цифровое обозначение в пределах каждого вида нетипового изделия и, при необходимости, в скобках позиционное обозначение, предусмотренное основным комплектом рабочих чертежей марки ТМ, по 4.6.

Пример - Блок теплообменников БТ1 (К8.3).

10.5 Наименования составных частей нетипового изделия на эскизном чертеже указывают в таблице, размещаемой, как правило, на том же листе, что и изображение изделия. На полках линий-выносок указывают номера позиций составных частей нетипового изделия, включенных в таблицу.

Таблицу выполняют по форме 7 ГОСТ 21.101 <*>. Графу "Масса ед. кг", как правило, не заполняют. Ориентировочную массу нетипового изделия приводят в конце таблицы.

<*> В Российской Федерации применяют форму 7 в соответствии с ГОСТ Р 21.1101-2013 "Система проектной документации для строительства. Основные требования к проектной и рабочей документации".

11. Спецификация оборудования, изделий и материалов

11.1 Спецификацию оборудования, изделий и материалов (далее - спецификация) выполняют по ГОСТ 21.110 с учетом требований настоящего стандарта.

11.2 Спецификацию составляют по разделам:

- "Оборудование";

- "Изделия и материалы".

Наименование каждого раздела записывают в виде заголовка в графе "Наименование и техническая характеристика" и подчеркивают.

В раздел "Оборудование" включают тепломеханическое оборудование, установки (блоки), воздуховоды и газоходы, указанные на планах и разрезах чертежей расположения оборудования.

Для оборудования, установок (блоков), воздуховодов и газоходов в графе "Поз." спецификации указывают позиционное обозначение (марку) по 4.6.

В раздел "Изделия и материалы" включают арматуру (в т.ч. регулирующие клапаны), закладные конструкции, опоры (крепления) трубопроводов и другие устройства, трубопроводы всех диаметров, теплоизоляционные конструкции, а также материалы, предусмотренные основным комплектом рабочих чертежей. Для изделий и материалов в графе "Наименование и техническая характеристика" спецификации перед их наименованием указывают порядковый номер записи изделия (материала) в спецификации в пределах раздела.

11.3 В спецификацию оборудование, изделия и материалы записывают по группам в такой последовательности:

в разделе "Оборудование":

- тепломеханическое оборудование, установки (блоки),

- воздуховоды,

- газоходы.

в разделе "Изделия и материалы":

- арматура,

- другие изделия,

- закладные конструкции,

- трубопроводы всех диаметров,

- теплоизоляционные конструкции,

- материалы.

Элементы трубопроводов (отводы, переходы, тройники, крестовины, фланцы, болты, гайки, шайбы, прокладки) в спецификацию не включают.

11.4 В спецификации принимают следующие единицы измерений:

- оборудование, установки (блоки), воздуховоды, газоходы, арматура, закладные конструкции, опоры (крепления) трубопроводов и другие устройства - шт.;

- трубопроводы - м;

- материалы изоляционные - м3;

- материалы покрытия и защиты - м2;

- другие материалы - кг.

12. Опросные листы и габаритные чертежи

12.1 Опросные листы и габаритные чертежи выполняют в соответствии с данными заводов - изготовителей оборудования и комплектуют их в виде отдельного выпуска с наименованием "Опросные листы".

Выпуску "Опросные листы" присваивают самостоятельное обозначение, состоящее из обозначения основного комплекта рабочих чертежей марки ТМ и через точку шифра "ОЛ". Обозначение указывают на титульном листе выпуска опросных листов.

Пример - 2545-11-ТМ.ОЛ.

12.2 После титульного листа выпуска опросных листов помещают содержание. Содержание выполняют по форме 2 ГОСТ 21.101 <*>. Содержанию присваивают обозначение, состоящее из обозначения выпуска опросных листов и через дефис шифра "С".

<*> В Российской Федерации применяют форму 2 в соответствии с ГОСТ Р 21.1101-2013 "Система проектной документации для строительства. Основные требования к проектной и рабочей документации".

Пример - 2345-11-ТМ.ОЛ-С.

Листы содержания оформляют основной надписью. На первом листе "Содержания" основную надпись выполняют по форме 5 ГОСТ 21.101 <**> и на последующих листах - по форме 6 ГОСТ 21.101 <***>. В графе 5 основной надписи указывают "содержание".

<**> В Российской Федерации применяют форму 5 в соответствии с ГОСТ Р 21.1101-2013 "Система проектной документации для строительства. Основные требования к проектной и рабочей документации".

<***> В Российской Федерации применяют форму 6 в соответствии с ГОСТ Р 21.1101-2013 "Система проектной документации для строительства. Основные требования к проектной и рабочей документации".

В графах содержания (форма 2 ГОСТ 21.101 <*>) указывают:

<*> В Российской Федерации применяют форму 2 в соответствии с ГОСТ Р 21.1101-2013 "Система проектной документации для строительства. Основные требования к проектной и рабочей документации".

- в графе "Обозначение" - обозначение или порядковый номер опросного листа (габаритного чертежа);

- в графе "Наименование" - наименование опросного листа (габаритного чертежа) в полном соответствии с наименованием, указанным на опросном листе (габаритном чертеже);

- в графе "Примечание" - сведения об изменениях, вносимых в опросные листы (габаритные чертежи).

12.3 В наименовании опросного листа (габаритного чертежа) указывают обозначение или порядковый номер в пределах выпуска и, при необходимости, в скобках позиционное обозначение, предусмотренное основным комплектом рабочих чертежей марки ТМ.

12.4 Изменения в опросные листы (габаритные чертежи) вносят в соответствии с ГОСТ 21.101 с учетом дополнительных требований настоящего стандарта.

Изменения в опросные листы (габаритные чертежи) вносят самостоятельно в пределах каждого опросного листа (габаритного чертежа).

Сведения об изменениях, вносимых в опросные листы (габаритные чертежи), приводят в графе "Примечание" содержания выпуска опросных листов.

Таблицу регистрации изменений (форма 10 ГОСТ 21.101 <****> не выполняют.

<****> В Российской Федерации применяют форму 10 в соответствии с ГОСТ Р 21.1101-2013 "Система проектной документации для строительства. Основные требования к проектной и рабочей документации".

12.5 Выпуск опросных листов записывают в разделе "Прилагаемые документы" ведомости ссылочных и прилагаемых документов, входящей в общие данные по рабочим чертежам основного комплекта марки ТМ.

Приложение А
(справочное)

ПРИМЕРЫ ВЫПОЛНЕНИЯ ПЛАНА И РАЗРЕЗА РАСПОЛОЖЕНИЯ ОБОРУДОВАНИЯ

Рисунок А.1 - Пример выполнения плана расположения оборудования

Рисунок А.2 - Пример выполнения разреза расположения оборудования

Приложение Б
(справочное)

ПРИМЕРЫ ВЫПОЛНЕНИЯ СХЕМЫ

Рисунок Б.1 - Пример выполнения схемы

Приложение В
(справочное)

ПРИМЕРЫ ВЫПОЛНЕНИЯ ПЛАНА И РАЗРЕЗА РАСПОЛОЖЕНИЯ ТРУБОПРОВОДОВ

Рисунок В.1 - Пример выполнения плана расположения трубопроводов

Рисунок В.2 - Пример выполнения поперечного разреза расположения трубопроводов

Приложение Г
(справочное)

ПРИМЕРЫ ВЫПОЛНЕНИЯ ПЛАНА, РАЗРЕЗА И СХЕМЫ УСТАНОВОК

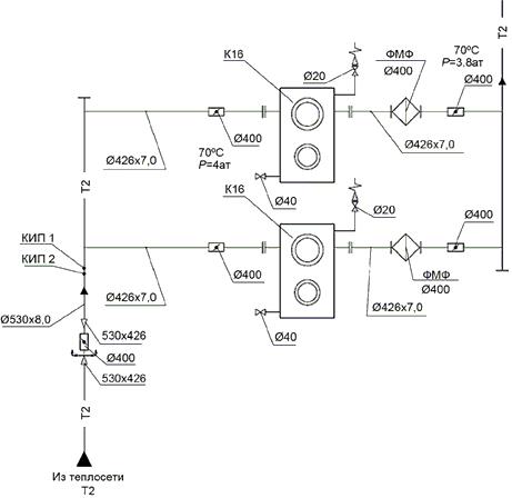
Рисунок Г.1 - Пример выполнения схемы установок насосов

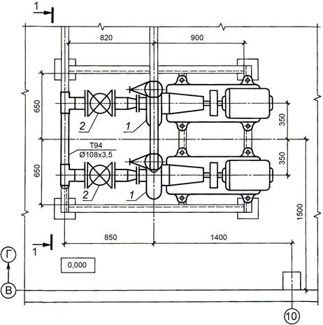
Рисунок Г.2 - Пример выполнения плана установки

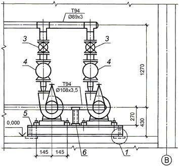
Рисунок Г.3 - Пример выполнения разреза установки насосов

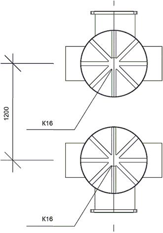
Рисунок Г.4 - Пример выполнения схемы установки грязевиков

Рисунок Г.5 - Пример схемы установки грязевиков

Рисунок Г.6 - Пример выполнения разреза установки грязевиков