Зарегистрировано в Минюсте России 17 декабря 2019 г. N 56836
ФЕДЕРАЛЬНАЯ НАЛОГОВАЯ СЛУЖБА
ПРИКАЗ
от 13 ноября 2019 г. N ММВ-7-1/570@
ОБ УТВЕРЖДЕНИИ ФОРМАТОВ ПРЕДСТАВЛЕНИЯ ЭКЗЕМПЛЯРА СОСТАВЛЕННОЙ ГОДОВОЙ БУХГАЛТЕРСКОЙ (ФИНАНСОВОЙ) ОТЧЕТНОСТИ И АУДИТОРСКОГО ЗАКЛЮЧЕНИЯ О НЕЙ В ВИДЕ ЭЛЕКТРОННЫХ ДОКУМЕНТОВ В ЦЕЛЯХ ФОРМИРОВАНИЯ ГОСУДАРСТВЕННОГО ИНФОРМАЦИОННОГО РЕСУРСА БУХГАЛТЕРСКОЙ (ФИНАНСОВОЙ) ОТЧЕТНОСТИ
В соответствии с частью 8 статьи 18 Федерального закона от 6 декабря 2011 г. N 402-ФЗ "О бухгалтерском учете" (Собрание законодательства Российской Федерации, 2011, N 50, ст. 7344; 2018, N 49 (ч. 1), ст. 7516; 2019, N 30, ст. 4149) и подпунктом 5.9.68 пункта 5 Положения о Федеральной налоговой службе, утвержденного постановлением Правительства Российской Федерации от 30 сентября 2004 г. N 506 "Об утверждении Положения о Федеральной налоговой службе" (Собрание законодательства Российской Федерации, 2004, N 40, ст. 3961; 2019, N 22, ст. 2811, N 35, ст. 4965), в целях обеспечения формирования и пользования государственным информационным ресурсом бухгалтерской (финансовой) отчетности в связи с принятием Федерального закона от 28 ноября 2018 г. N 444-ФЗ "О внесении изменений в Федеральный закон "О бухгалтерском учете" (Собрание законодательства Российской Федерации, 2018, N 49 (ч. 1), ст. 7516; 2019, N 30, ст. 4149) приказываю;
1. Утвердить:
формат представления экземпляра составленной годовой бухгалтерской (финансовой) отчетности и аудиторского заключения о ней в виде электронных документов в целях формирования государственного информационного ресурса бухгалтерской (финансовой) отчетности согласно приложению N 1 к настоящему приказу;
формат представления экземпляра составленной упрощенной годовой бухгалтерской (финансовой) отчетности в виде электронного документа в целях формирования государственного информационного ресурса бухгалтерской (финансовой) отчетности согласно приложению N 2 к настоящему приказу.
2. Установить, что:
аудиторское заключение представляется в виде электронного документа в формате PDF;
аудиторское заключение, представляемое после представления в налоговый орган бухгалтерской (финансовой) отчетности, представляется с применением формата документа, утвержденного приказом ФНС России от 18.01.2017 N ММВ-7-6/16@ "Об утверждении формата документа, необходимого для обеспечения электронного документооборота в отношениях, регулируемых законодательством о налогах и сборах" (зарегистрирован Министерством юстиции Российской Федерации 29.03.2017, регистрационный номер 46156).
3. Настоящий приказ вступает в силу с 1 января 2020 года.
4. Руководителям (исполняющим обязанности руководителя) управлений Федеральной налоговой службы по субъектам Российской Федерации, начальникам (исполняющим обязанности начальника) межрегиональных инспекций Федеральной налоговой службы по крупнейшим налогоплательщикам довести настоящий приказ до нижестоящих налоговых органов и обеспечить его применение.
5. Контроль за исполнением настоящего приказа возложить на заместителя руководителя Федеральной налоговой службы, координирующего вопросы создания и сопровождения государственного информационного ресурса бухгалтерской (финансовой) отчетности.
Руководитель
Федеральной
налоговой службы
М.В. МИШУСТИН
Приложение N 1
к приказу ФНС России
от 13.11.2019 г. N ММВ-7-1/570@
ФОРМАТ ПРЕДСТАВЛЕНИЯ ЭКЗЕМПЛЯРА СОСТАВЛЕННОЙ ГОДОВОЙ БУХГАЛТЕРСКОЙ (ФИНАНСОВОЙ) ОТЧЕТНОСТИ И АУДИТОРСКОГО ЗАКЛЮЧЕНИЯ О НЕЙ В ВИДЕ ЭЛЕКТРОННЫХ ДОКУМЕНТОВ В ЦЕЛЯХ ФОРМИРОВАНИЯ ГОСУДАРСТВЕННОГО ИНФОРМАЦИОННОГО РЕСУРСА БУХГАЛТЕРСКОЙ (ФИНАНСОВОЙ) ОТЧЕТНОСТИ
I. ОБЩИЕ ПОЛОЖЕНИЯ
1. Настоящий формат описывает требования к XML файлам (далее - файл обмена) передачи в электронной форме годовой бухгалтерской (финансовой) отчетности (далее - бухгалтерская отчетность) организации и аудиторского заключения о ней в налоговые органы в целях формирования государственного информационного ресурса бухгалтерской (финансовой) отчетности.
2. Номер версии настоящего формата 5.08, часть CV.
II. ОПИСАНИЕ ФАЙЛА ОБМЕНА
3. Имя файла обмена должно иметь следующий вид: R_T_A_K_O_GGGGMMDD_N, где:
R_T- префикс, принимающий значение NO_BUHOTCH;
А_К - идентификатор получателя информации, где: А - идентификатор получателя, которому направляется файл обмена, К - идентификатор конечного получателя, для которого предназначена информация из данного файла обмена <1>. Каждый из идентификаторов (А и К) имеет вид для налоговых органов - четырехразрядный код налогового органа;
<1> Передача файла от отправителя к конечному получателю (К) может осуществляться в несколько этапов через другие налоговые органы, осуществляющие передачу файла на промежуточных этапах, которые обозначаются идентификатором А. В случае передачи файла от отправителя к конечному получателю при отсутствии налоговых органов, осуществляющих передачу на промежуточных этапах, значения идентификаторов A и К совпадают.
О - идентификатор отправителя информации, имеет вид: для организаций - девятнадцатиразрядный код - идентификационный номер налогоплательщика (далее - ИНН) и код причины постановки на учет (далее - КПП) организации (обособленного подразделения);
для физических лиц - двенадцатиразрядный код (ИНН физического лица, при наличии. При отсутствии ИНН - последовательность из двенадцати нулей); GGGG - год формирования передаваемого файла, ММ - месяц, DD - день;
N - идентификационный номер файла (длина - от 1 до 36 знаков. Идентификационный номер файла должен обеспечивать уникальность файла).
Расширение имени файла - xml. Расширение имени файла может указываться как строчными, так и прописными буквами.
Параметры первой строки файла обмена
Первая строка XML файла должна иметь следующий вид:
<?xml version ="1.0" encoding ="windows-1251"?>
Имя файла, содержащего XML схему файла обмена, должно иметь следующий вид:
NO_BUHOTCH_l_105_00_05_08_xx, где хх - номер версии схемы. Расширение имени файла - xsd.
XML схема файла обмена приводится отдельным файлом и размещается на сайте Федеральной налоговой службы.
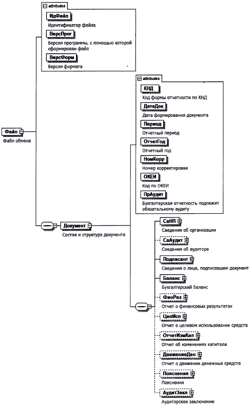
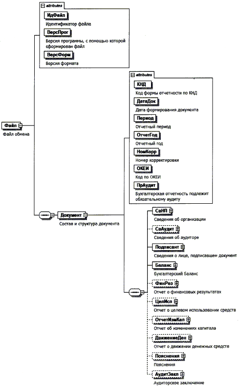
4. Логическая модель файла обмена представлена в виде диаграммы структуры файла обмена на рисунке 1 настоящего формата. Элементами логической модели файла обмена являются элементы и атрибуты XML файла. Перечень структурных элементов логической модели файла обмена и сведения о них приведены в таблицах 4.1 - 4.71 настоящего формата.
Для каждого структурного элемента логической модели файла обмена приводятся следующие сведения:
наименование элемента. Приводится полное наименование элемента <2>;
<2> В строке таблицы могут быть описаны несколько элементов, наименования которых разделены символом "|". Такая форма записи применяется при наличии в файле обмена только одного элемента из описанных в этой строке.
сокращенное наименование (код) элемента. Приводится сокращенное наименование элемента. Синтаксис сокращенного наименования должен удовлетворять спецификации XML;
признак типа элемента. Может принимать следующие значения: "С" - сложный элемент логической модели (содержит вложенные элементы), "П" - простой элемент логической модели, реализованный в виде элемента XML файла, "А" - простой элемент логической модели, реализованный в виде атрибута элемента XML файла. Простой элемент логической модели не содержит вложенные элементы;
формат элемента. Формат элемента представляется следующими условными обозначениями: Т - символьная строка; N - числовое значение (целое или дробное).
Формат символьной строки указывается в виде T(n-k) или Т(=к), где: n - минимальное количество знаков, к - максимальное количество знаков, символ "-" - разделитель, символ "=" означает фиксированное количество знаков в строке. В случае, если минимальное количество знаков равно 0, формат должен иметь вид Т(0-к). В случае, если максимальное количество знаков не ограничено, формат должен иметь вид Т(n-).
Формат числового значения указывается в виде N(m.k), где: m - максимальное количество знаков в числе, включая целую и дробную часть числа без разделяющей десятичной точки и знака (для отрицательного числа), к - максимальное число знаков дробной части числа. Если число знаков дробной части числа равно 0 (то есть число целое), то формат числового значения имеет вид N(m).
Для простых элементов, являющихся базовыми в XML, например, элемент с типом "date", поле "Формат элемента" не заполняется. Для таких элементов в поле "Дополнительная информация" указывается тип базового элемента;
признак обязательности элемента определяет обязательность наличия элемента (совокупности наименования элемента и его значения) в файле обмена. Признак обязательности элемента может принимать следующие значения: "О" - наличие элемента в файле обмена обязательно; "Н" - наличие элемента в файле обмена необязательно, то есть элемент может отсутствовать. Если элемент принимает ограниченный перечень значений (по классификатору, кодовому словарю и тому подобному), то признак обязательности элемента дополняется символом "К". Например, "ОК". В случае, если количество реализаций элемента может быть более одной, то признак обязательности элемента дополняется символом "М". Например, "НМ" или "ОКМ".
К вышеперечисленным признакам обязательности элемента может добавляться значение "У" в случае описания в XML схеме условий, предъявляемых к элементу в файле обмена, описанных в графе "Дополнительная информация". Например, "НУ" или "ОКУ";
дополнительная информация содержит, при необходимости, требования к элементу файла обмена, не указанные ранее. Для сложных элементов указывается ссылка на таблицу, в которой описывается состав данного элемента. Для элементов, принимающих ограниченный перечень значений из классификатора (кодового словаря и тому подобного), указывается соответствующее наименование классификатора (кодового словаря и тому подобного) или приводится перечень возможных значений. Для классификатора (кодового словаря и тому подобного) может указываться ссылка на его местонахождение. Для элементов, использующих пользовательский тип данных, указывается наименование типового элемента.

Рисунок 1. Диаграмма структуры файла обмена
Таблица 4.1
Файл обмена (Файл)
| Наименование элемента | Сокращенное наименование (код) элемента | Признак типа элемента | Формат элемента | Признак обязательности элемента | Дополнительная информация |
| Идентификатор файла | ИдФайл | А | Т(1-255) | ОУ | Содержит (повторяет) имя сформированного файла (без расширения) |
| Версия программы, с помощью которой сформирован файл | ВерсПрог | А | Т(1-40) | О | |
| Версия формата | ВерсФорм | А | Т(1-5) | О | Принимает значение: 5.08 |
| Состав и структура документа | Документ | С | | О | Состав элемента представлен в таблице 4.2 |
Таблица 4.2
Состав и структура документа (Документ)
| Наименование элемента | Сокращенное наименование (код) элемента | Признак типа элемента | Формат элемента | Признак обязательности элемента | Дополнительная информация |
| Код формы отчетности по КНД | КНД | А | Т(=7) | ОК | Типовой элемент <КНДТип>. Принимает значение: 0710099 |
| Дата формирования документа | ДатаДок | А | Т(=10) | О | Типовой элемент <ДатаТип>. Дата в формате ДД.ММ.ГГГГ |
| Отчетный период | Период | А | Т(=2) | ОК | Принимает значение: 34 - год | 94 - первый отчетный год, отличный по продолжительности от календарного |
| Отчетный год | ОтчетГод | А | | О | Типовой элемент <xs:gYear>. Год в формате ГГГГ |
| Номер корректировки | НомКорр | А | N(3) | О | Принимает значение: 0 - первичный документ, 1, 2, 3 и так далее - уточненный документ. Для уточненного документа значение должно быть на 1 больше ранее принятого налоговым органом документа |
| Код по ОКЕИ | ОКЕИ | А | Т(=3) | ОК | Типовой элемент <ОКЕИТип>. Принимает значение: 384 |
| Бухгалтерская отчетность подлежит обязательному аудиту | ПрАудит | А | Т(=1) | ОК | Принимает значение: 1 - да | 0 - нет |
| Сведения об организации | СвНП | С | | О | Состав элемента представлен в таблице 4.3 |
| Сведения об аудиторе | СвАудит | С | | НУ | Состав элемента представлен в таблице 4.5. Элемент отсутствует при <ПрАудит>=0 и может присутствовать или отсутствовать при <ПрАудит>=1 |
| Сведения о лице, подписавшем документ | Подписант | С | | О | Состав элемента представлен в таблице 4.8 |
| Бухгалтерский баланс | Баланс | С | | О | Состав элемента представлен в таблице 4.10. Код формы по ОКУД 0710001 |
| Отчет о финансовых результатах | ФинРез | С | | НУ | Состав элемента представлен в таблице 4.19. Код формы по ОКУД 0710002. Элемент обязателен, за исключением случая, когда <ОКОПФ> принимает следующие значения: - в соответствии с ОКОПФ (ОК 028-2012) 20101 | 20102 | 20103 | 20104 | 20105 | 20106 | 20107 | 20108 | 20109 | 20110 | 20111 | 20112 | 20113 | 20114 | 20115 | 20120 | 20121 | 20200 | 20201 | 20202 | 20210 | 20211 | 20217 | 20601 | 20603 | 20604 | 20605 | 20606 | 20607 | 20608 | 20609 | 20610 | 20611 | 20612 | 20613 | 20614 | 20615 | 20616 | 20617 | 20618 | 20619 | 20620 | 20702 | 20716 | 21100 | 21200 |
| Отчет о целевом использовании средств | ЦелИсп | С | | Н | Состав элемента представлен в таблице 4.21. Код формы по ОКУД 0710003 |
| Отчет об изменениях капитала | ОтчетИзмКап | С | | Н | Состав элемента представлен в таблице 4.26. Код формы по ОКУД 0710004 |
| Отчет о движении денежных средств | ДвижениеДен | С | | Н | Состав элемента представлен в таблице 4.30. Код формы по ОКУД 0710005 |
| Пояснения | Пояснения | С | | Н | Состав элемента представлен в таблице 4.40 |
| Аудиторское заключение | АудитЗакл | С | | Н | Состав элемента представлен в таблице 4.41 |
Таблица 4.3
Сведения об организации (СвНП)
| Наименование элемента | Сокращенное наименование (код) элемента | Признак типа элемента | Формат элемента | Признак обязательности элемента | Дополнительная информация |
| Код вида экономической деятельности по ОКВЭД2 | ОКВЭД2 | А | Т(2-8) | ОК | Типовой элемент <ОКВЭДТип>. Принимает значение в соответствии с Общероссийским классификатором видов экономической деятельности ОК 029-2014 |
| Код по ОКПО | ОКПО | А | Т(8-10) | Н | Типовой элемент <ОКПОТип> |
| Форма собственности (по ОКФС) | ОКФС | А | Т(=2) | ОК | Типовой элемент <ОКФСТип>. Принимает значение в соответствии с Общероссийским классификатором форм собственности ОК 027-2014 |
| Официальный источник электронного документа содержит неточность: имеется в виду Общероссийский классификатор форм собственности ОК 027-99, утв. Постановлением Госстандарта РФ от 30.03.99 N 97. |
| Организационно-правовая форма (по ОКОПФ) | ОКОПФ | А | Т(=5) | ОК | Типовой элемент <ОКОПФ5Тип>. Принимает значение в соответствии с Общероссийским классификатором организационно-правовых форм ОК 028-2014 |
| Организация | НПЮЛ | С | | О | Состав элемента представлен в таблице 4.4 |
Таблица 4.4
Организация (НПЮЛ)
| Наименование элемента | Сокращенное наименование (код) элемента | Признак типа элемента | Формат элемента | Признак обязательности элемента | Дополнительная информация |
| Наименование организации | НаимОрг | А | Т(1-1000) | О | |
| ИНН организации | ИННЮЛ | А | Т(=10) | О | Типовой элемент <ИННЮЛТип> |
| КПП организации | КПП | А | Т(=9) | О | Типовой элемент <КППТип> (заполняется в соответствии с местом нахождения (адресом) регистрации организации) |
| Место нахождения (адрес) регистрации организации | АдрМН | А | Т(1-255) | О | |
Таблица 4.5
Сведения об аудиторе (СвАудит)
| Наименование элемента | Сокращенное наименование (код) элемента | Признак типа элемента | Формат элемента | Признак обязательности элемента | Дополнительная информация |
| Аудиторская организация | | АудитОрг | С | | О | Состав элемента представлен в таблице 4.6 |
| Индивидуальный аудитор | ИндАудит | С | | О | Состав элемента представлен в таблице 4.7 |
Таблица 4.6
Аудиторская организация (АудитОрг)
| Наименование элемента | Сокращенное наименование (код) элемента | Признак типа элемента | Формат элемента | Признак обязательности элемента | Дополнительная информация |
| Наименование аудиторской организации | НаимОрг | А | Т(1-1000) | О | |
| ИНН аудиторской организации | ИННЮЛ | А | Т(=10) | О | Типовой элемент <ИННЮЛТип> |
| ОГРН аудиторской организации | ОГРН | А | Т(=13) | О | Типовой элемент <ОГРНТип> |
Таблица 4.7
Индивидуальный аудитор (ИндАудит)
| Наименование элемента | Сокращенное наименование (код) элемента | Признак типа элемента | Формат элемента | Признак обязательности элемента | Дополнительная информация |
| ИНН индивидуального аудитора | ИННФЛ | А | Т(=12) | НУ | Типовой элемент <ИННФЛТип>. Элемент является обязательным при присутствии элемента <ОГРНИП> |
| ОГРНИП индивидуального аудитора | ОГРНИП | А | Т(=15) | Н | Типовой элемент <ОГРНИПТип> |
| Фамилия, имя, отчество индивидуального аудитора | ФИО | С | | О | Типовой элемент <ФИОТип>. Состав элемента представлен в таблице 4.71 |
Таблица 4.8
Сведения о лице, подписавшем документ (Подписант)
| Наименование элемента | Сокращенное наименование (код) элемента | Признак типа элемента | Формат элемента | Признак обязательности элемента | Дополнительная информация |
| Признак лица, подписавшего документ | ПрПодп | А | Т(=1) | ОК | Принимает значение: 1 - руководитель | 2 - уполномоченный представитель |
| Фамилия, имя, отчество руководителя (уполномоченного представителя) | ФИО | С | | О | Типовой элемент <ФИОТип>. Состав элемента представлен в таблице 4.71 |
| Сведения об уполномоченном представителе | СвПред | С | | НУ | Состав элемента представлен в таблице 4.9. Элемент обязателен при <ПрПодп>=2 |
Таблица 4.9
Сведения об уполномоченном представителе (СвПред)
| Наименование элемента | Сокращенное наименование (код) элемента | Признак типа элемента | Формат элемента | Признак обязательности элемента | Дополнительная информация |
| Наименование и реквизиты документа, подтверждающего полномочия уполномоченного представителя | НаимДок | А | Т(1-120) | О | |
Таблица 4.10
Бухгалтерский баланс (Баланс)
| Наименование элемента | Сокращенное наименование (код) элемента | Признак типа элемента | Формат элемента | Признак обязательности элемента | Дополнительная информация |
| Код формы по ОКУД | ОКУД | А | Т(=7) | ОК | Типовой элемент <КНДТип>. Принимает значение: 0710001 |
| Актив | Актив | С | | О | Состав элемента представлен в таблице 4.11 |
| Пассив | Пассив | С | | О | Состав элемента представлен в таблице 4.14 |
Таблица 4.11
Актив (Актив)
| Наименование элемента | Сокращенное наименование (код) элемента | Признак типа элемента | Формат элемента | Признак обязательности элемента | Дополнительная информация |
| Номер соответствующего пояснения, баланс | Пояснения | А | Т(1-4) | Н | |
| На отчетную дату отчетного периода, баланс | СумОтч | А | N(12) | О | |
| На 31 декабря предыдущего года, баланс | СумПрдщ | А | N(12) | О | |
| На 31 декабря года, предшествующего предыдущему, баланс | СумПрдшв | А | N(12) | О | |
| Внеоборотные активы | ВнеОбА | С | | Н | Состав элемента представлен в таблице 4.12 |
| Оборотные активы | ОбА | С | | Н | Состав элемента представлен в таблице 4.13 |
Таблица 4.12
Внеоборотные активы (ВнеОбА)
| Наименование момента | Сокращенное наименование (код) элемента | Признак типа элемента | Формат элемента | Признак обязательности элемента | Дополнительная информация |
| Номер соответствующего пояснения, итого по разделу I | Пояснения | А | Т(1-4) | Н | |
| На отчетную дату отчетного периода, итого по разделу I | СумОтч | А | N(12) | О | |
| На 31 декабря предыдущего года, итого по разделу I | СумПрдщ | А | N(12) | О | |
| На 31 декабря года, предшествующего предыдущему, итого по разделу I | СумПрдшв | А | N(12) | О | |
| Нематериальные активы | НематАкт | С | | Н | Типовой элемент <ОПП_ВПТип>. Состав элемента представлен в таблице 4.42 |
| Результаты исследований и разработок | РезИсслед | С | | Н | Типовой элемент <ОПП_ВПТип>. Состав элемента представлен в таблице 4.42 |
| Нематериальные поисковые активы | НеМатПоискАкт | С | | Н | Типовой элемент <ОПП_ВПТип>. Состав элемента представлен в таблице 4.42 |
| Материальные поисковые активы | МатПоискАкт | С | | Н | Типовой элемент <ОПП_ВПТип>. Состав элемента представлен в таблице 4.42 |
| Основные средства | ОснСр | С | | Н | Типовой элемент <ОПП_ВПТип>. Состав элемента представлен в таблице 4.42 |
| Доходные вложения в материальные ценности | ВлМатЦен | С | | Н | Типовой элемент <ОПП_ВПТип>. Состав элемента представлен в таблице 4.42 |
| Финансовые вложения | ФинВлож | С | | Н | Типовой элемент <ОПП_ВПТип>. Состав элемента представлен в таблице 4.42 |
| Отложенные налоговые активы | ОтлНалАкт | С | | Н | Типовой элемент <ОПП_ВПТип>. Состав элемента представлен в таблице 4.42 |
| Прочие внеоборотные активы | ПрочВнеОбА | С | | Н | Типовой элемент <ОПП_ВПТип>. Состав элемента представлен в таблице 4.42 |
Таблица 4.13
Оборотные активы (ОбА)
| Наименование элемента | Сокращенное наименование (код) элемента | Признак типа элемента | Формат элемента | Признак обязательности элемента | Дополнительная информация |
| Номер соответствующего пояснения, итого по разделу П | Пояснения | А | Т(1-4) | Н | |
| На отчетную дату отчетного периода, итого по разделу П | СумОтч | А | N(12) | О | |
| На 31 декабря предыдущего года, итого по разделу II | СумПрдщ | А | N(12) | О | |
| На 31 декабря года, предшествующего предыдущему, итого по разделу II | СумПрдшв | А | N(12) | О | |
| Запасы | Запасы | С | | Н | Типовой элемент <ОПП_ВПТип>. Состав элемента представлен в таблице 4.42 |
| Налог на добавленную стоимость по приобретенным ценностям | НДСПриобрЦен | С | | Н | Типовой элемент <ОПП_ВПТип>. Состав элемента представлен в таблице 4.42 |
| Дебиторская задолженность | ДебЗад | С | | Н | Типовой элемент <ОПП_ВПТип>. Состав элемента представлен в таблице 4.42 |
| Финансовые вложения (за исключением денежных эквивалентов) | ФинВлож | С | | Н | Типовой элемент <ОПП_ВПТип>. Состав элемента представлен в таблице 4.42 |
| Денежные средства и денежные эквиваленты | ДенежнСр | С | | Н | Типовой элемент <ОПП_ВПТип>. Состав элемента представлен в таблице 4.42 |
| Прочие оборотные активы | ПрочОбА | С | | Н | Типовой элемент <ОПП_ВПТип>. Состав элемента представлен в таблице 4.42 |
Таблица 4.14
Пассив (Пассив)
| Наименование элемента | Сокращенное наименование (код) элемента | Признак типа элемента | Формат элемента | Признак обязательности элемента | Дополнительная информации |
| Номер соответствующего пояснения, баланс | Пояснения | А | Т(1-4) | Н | |
| На отчетную дату отчетного периода, баланс | СумОтч | А | N(12) | О | |
| На 31 декабря предыдущего года, баланс | СумПрдщ | А | N(12) | О | |
| На 31 декабря года, предшествующего предыдущему, баланс | СумПрдшв | А | N(12) | О | |
| Капитал и резервы | | КапРез | С | | О | Состав элемента представлен в таблице 4.15 |
| Целевое финансирование | ЦелевФин | С | | О | Состав элемента представлен в таблице 4.16 |
| Долгосрочные обязательства | ДолгосрОбяз | С | | Н | Состав элемента представлен в таблице 4.17 |
| Краткосрочные обязательства | КраткосрОбяз | с | | Н | Состав элемента представлен в таблице 4.18 |
Таблица 4.15
Капитал и резервы (КапРез)
| Наименование элемента | Сокращенное наименование (код) элемента | Признак типа элемента | Формат элемента | Признак обязательности элемента | Дополнительная информация |
| Номер соответствующего пояснения, итого по разделу III | Пояснения | А | Т(1-4) | Н | |
| На отчетную дату отчетного периода, итого по разделу III | СумОтч | А | N(12) | О | |
| На 31 декабря предыдущего года, итого по разделу III | СумПрдщ | А | N(12) | О | |
| На 31 декабря года, предшествующего предыдущему, итого по разделу III | СумПрдшв | А | N(12) | О | |
| Уставный капитал (складочный капитал, уставной фонд, вклады товарищей) | УставКапитал | С | | Н | Типовой элемент <ОПП_ВПТип>. Состав элемента представлен в таблице 4.42 |
| Собственные акции, выкупленные у акционеров | СобствАкции | С | | Н | Типовой элемент <ОПП_ВПТип>. Состав элемента представлен в таблице 4.42 |
| Переоценка внеоборотных активов | ПереоцВнеОбА | С | | Н | Типовой элемент <ОПП_ВПТип>. Состав элемента представлен в таблице 4.42 |
| Добавочный капитал (без переоценки) | ДобКапитал | С | | Н | Типовой элемент <ОПП_ВПТип>. Состав элемента представлен в таблице 4.42 |
| Резервный капитал | РезКапитал | С | | Н | Типовой элемент <ОПП_ВПТип>. Состав элемента представлен в таблице 4.42 |
| Нераспределенная прибыль (непокрытый убыток) | НераспПриб | С | | Н | Типовой элемент <ОПП_ВПТип>. Состав элемента представлен в таблице 4.42 |
Таблица 4.16
Целевое финансирование (ЦелевФин)
| Наименование элемента | Сокращенное наименование (код) элемента | Признак типа элемента | Формат элемента | Признак обязательности элемента | Дополнительная информация |
| Номер соответствующего пояснения, итого по разделу III | Пояснения | А | Т(1-4) | Н | |
| На отчетную дату отчетного периода, итого по разделу III | СумОтч | А | N(12) | О | |
| На 31 декабря предыдущего года, итого по разделу III | СумПрдщ | А | N(12) | О | |
| На 31 декабря года, предшествующего предыдущему, итого по разделу III | СумПрдшв | А | N(12) | О | |
| Паевой фонд | ПайФонд | С | | Н | Типовой элемент <ОПП_ВПТип>. Состав элемента представлен в таблице 4.42 |
| Целевой капитал | ЦелевКапитал | С | | Н | Типовой элемент <ОПП_ВПТип>. Состав элемента представлен в таблице 4.42 |
| Целевые средства | ЦелевСредства | С | | Н | Типовой элемент <ОПП_ВПТип>. Состав элемента представлен в таблице 4.42 |
| Фонд недвижимого и особо ценного движимого имущества | ФондИмущ | С | | Н | Типовой элемент <ОПП_ВПТип>. Состав элемента представлен в таблице 4.42 |
| Резервный и иные целевые фонды | РезервИнЦФ | С | | Н | Типовой элемент <ОПП_ВПТип>. Состав элемента представлен в таблице 4.42 |
Таблица 4.17
Долгосрочные обязательства (ДолгосрОбяз)
| Наименование элемента | Сокращенное наименование (код) элемента | Признак типа элемента | Формат элемента | Признак обязательности элемента | Дополнительная информация |
| Номер соответствующего пояснения, итого по разделу IV | Пояснения | А | Т(1-4) | Н | |
| На отчетную дату отчетного периода, итого по разделу IV | СумОтч | А | N(12) | О | |
| На 31 декабря предыдущего года, итого по разделу IV | СумПрдщ | А | N(12) | О | |
| На 31 декабря года, предшествующего предыдущему, итого по разделу IV | СумПрдшв | А | N(12) | О | |
| Заемные средства | ЗаемСредств | С | | Н | Типовой элемент <ОПП_ВПТип>. Состав элемента представлен в таблице 4.42 |
| Отложенные налоговые обязательства | ОтложНалОбяз | С | | Н | Типовой элемент <ОПП_ВПТип>. Состав элемента представлен в таблице 4.42 |
| Оценочные обязательства | ОценОбяз | С | | Н | Типовой элемент <ОПП_ВПТип>. Состав элемента представлен в таблице 4.42 |
| Прочие обязательства | ПрочОбяз | С | | Н | Типовой элемент <ОПП_ВПТип>. Состав элемента представлен в таблице 4.42 |
Таблица 4.18
Краткосрочные обязательства (КраткосрОбяз)
| Наименование элемента | Сокращенное наименование (код) элемента | Признак типа элемента | Формат элемента | Признак обязательности элемента | Дополнительная информация |
| Номер соответствующего пояснения, итого по разделу V | Пояснения | А | Т(1-4) | Н | |
| На отчетную дату отчетного периода, итого по разделу V | СумОтч | А | N(12) | О | |
| На 31 декабря предыдущего года, итого по разделу V | СумПрдщ | А | N(12) | О | |
| На 31 декабря года, предшествующего предыдущему, итого по разделу V | СумПрдшв | А | N(12) | О | |
| Заемные средства | ЗаемСредств | С | | Н | Типовой элемент <ОПП_ВПТип>. Состав элемента представлен в таблице 4.42 |
| Кредиторская задолженность | КредитЗадолж | С | | Н | Типовой элемент <ОПП_ВПТип>. Состав элемента представлен в таблице 4.42 |
| Доходы будущих периодов | ДоходБудущ | С | | Н | Типовой элемент <ОПП_ВПТип>. Состав элемента представлен в таблице 4.42 |
| Оценочные обязательства | ОценОбяз | С | | Н | Типовой элемент <ОПП_ВПТип>. Состав элемента представлен в таблице 4.42 |
| Прочие обязательства | ПрочОбяз | С | | Н | Типовой элемент <ОПП_ВПТип>. Состав элемента представлен в таблице 4.42 |
Таблица 4.19
Отчет о финансовых результатах (ФинРез)
| Наименование элемента | Сокращенное наименование (код) элемента | Признак типа элемента | Форма элемента | Признак обязательности элемента | Дополнительная информация |
| Код формы по ОКУД | ОКУД | А | Т(=7) | ОК | Типовой элемент <КНДТип>. Принимает значение: 0710002 |
| Выручка | Выруч | С | | Н | Типовой элемент <ОтчПредНДопТип>. Состав элемента представлен в таблице 4.45 |
| Себестоимость продаж | СебестПрод | С | | Н | Типовой элемент <ОтчПредНДопТип>. Состав элемента представлен в таблице 4.45 |
| Валовая прибыль (убыток) | ВаловаяПрибыль | С | | Н | Типовой элемент <ОтчПредНТип>. Состав элемента представлен в таблице 4.44 |
| Коммерческие расходы | КомРасход | С | | Н | Типовой элемент <ОтчПредНДопТип>. Состав элемента представлен в таблице 4.45 |
| Управленческие расходы | УпрРасход | С | | Н | Типовой элемент <ОтчПредНДопТип>. Состав элемента представлен в таблице 4.45 |
| Прибыль (убыток) от продаж | ПрибПрод | С | | Н | Типовой элемент <ОтчПредНТип>. Состав элемента представлен в таблице 4.44 |
| Доходы от участия в других организациях | ДоходОтУчаст | С | | Н | Типовой элемент <ОтчПредНДопТип>. Состав элемента представлен в таблице 4.45 |
| Проценты к получению | ПроцПолуч | С | | Н | Типовой элемент <ОтчПредНДопТип>. Состав элемента представлен в таблице 4.45 |
| Проценты к уплате | ПроцУпл | С | | Н | Типовой элемент <ОтчПредНДопТип>. Состав элемента представлен в таблице 4.45 |
| Прочие доходы | ПрочДоход | С | | Н | Типовой элемент <ОтчПредНДопТип>. Состав элемента представлен в таблице 4.45 |
| Прочие расходы | ПрочРасход | С | | Н | Типовой элемент <ОтчПредНДопТип>. Состав элемента представлен в таблице 4.45 |
| Прибыль (убыток) до налогообложения | ПрибУбДоНал | С | | Н | Типовой элемент <ОтчПредОТип>. Состав элемента представлен в таблице 4.46 |
| Налог на прибыль | НалПриб | С | | Н | Типовой элемент <ОтчПредНТип>. Состав элемента представлен в таблице 4.44 |
| Текущий налог на прибыль | ТекНалПриб | С | | Н | Типовой элемент <ОтчПредНТип>. Состав элемента представлен в таблице 4.44 |
| В том числе постоянные налоговые обязательства (активы) | ПостНалОбяз | С | | НУ | Типовой элемент <ОтчПредНТип>. Состав элемента представлен в таблице 4.44. Применяется при <ОтчетГод>=2019. Включается до начала применения организацией изменений, установленных пунктом 2 приказа Минфина России от 19.04.2019 N 61н "О внесении изменений в приказ Министерства финансов Российской Федерации от 2 июля 2010 г. N 66н "О формах бухгалтерской отчетности" (далее - Приказ N 61н) |
| Отложенный налог на прибыль | ОтложНалПриб | С | | Н | Типовой элемент <ОтчПредНТип>. Состав элемента представлен в таблице 4.44 |
| Изменение отложенных налоговых обязательств | ИзмНалОбяз | С | | НУ | Типовой элемент <ОтчПредНТип>. Состав элемента представлен в таблице 4.44. Применяется при <ОтчетГод>=2019. Включается до начала применения организацией изменений, установленных пунктом 2 Приказа N 61н |
| Изменение отложенных налоговых активов | ИзмНалАктив | С | | НУ | Типовой элемент <ОтчПредНТип>. Состав элемента представлен в таблице 4.44. Применяется при <ОтчетГод>=2019. Включается до начала применения организацией изменений, установленных пунктом 2 Приказа N 61н |
| Прочее | Прочее | С | | Н | Типовой элемент <ОтчПредНДопТип>. Состав элемента представлен в таблице 4.45 |
| Чистая прибыль (убыток) | ЧистПрибУб | С | | Н | Типовой элемент <ОтчПредОТип>. Состав элемента представлен в таблице 4.46 |
| Результат от переоценки внеоборотных активов, не включаемый в чистую прибыль (убыток) периода | РезПрцВОАНеЧист | С | | Н | Типовой элемент <ОтчПредНДопТип>. Состав элемента представлен в таблице 4.45 |
| Результат от прочих операций, не включаемый в чистую прибыль (убыток) периода | РезПрОпНеЧист | С | | Н | Типовой элемент <ОтчПредНДопТип>. Состав элемента представлен в таблице 4.45 |
| Налог на прибыль от операций, результат которых не включается в чистую прибыль (убыток) периода | НалПрибОпНеЧист | С | | Н | Типовой элемент <ОтчПредНДопТип>. Состав элемента представлен в таблице 4.45 |
| Совокупный финансовый результат периода | СовФинРез | С | | Н | Типовой элемент <ОтчПредНТип>. Состав элемента представлен в таблице 4.44 |
| Справочно | Справочно | С | | Н | Состав элемента представлен в таблице 4.20 |
Таблица 4.20
Справочно (Справочно)
| Наименование элемента | Сокращенное наименование (код) элемента | Признак типа элемента | Формат элемента | Признак обязательности элемента | Дополнительная информация |
| Базовая прибыль (убыток) на акцию | БазПрибылАкц | С | | Н | Типовой элемент <ОтчПредНТип>. Состав элемента представлен в таблице 4.44 |
| Разводненная прибыль (убыток) на акцию | РазводПрибылАкц | С | | Н | Типовой элемент <ОтчПредНТип>. Состав элемента представлен в таблице 4.44 |
Таблица 4.21
Отчет о целевом использовании средств (ЦелИсп)
| Наименование элемента | Сокращенное наименование (код) элемента | Признак типа элемента | Формат элемента | Признак обязательности элемента | Дополнительная информация |
| Код формы по ОКУД | ОКУД | А | Т(=7) | ОК | Типовой элемент <КНДТип>. Принимает значение: 0710003 |
| Остаток средств на начало отчетного года | ОстатНачОтч | С | | О | Типовой элемент <ОтчПредНТип>. Состав элемента представлен в таблице 4.44 |
| Поступило средств | Поступило | С | | Н | Состав элемента представлен в таблице 4.22 |
| Использовано средств | Использовано | С | | Н | Состав элемента представлен в таблице 4.23 |
| Остаток средств на конец отчетного года | ОстатКонОтч | С | | О | Типовой элемент <ОтчПредНТип>. Состав элемента представлен в таблице 4.44 |
Таблица 4.22
Поступило средств (Поступило)
| Наименование элемента | Сокращенное наименование (код) элемента | Признак типа элемента | Формат элемента | Признак обязательности элемента | Дополнительная информация |
| Номер соответствующего пояснения | Пояснения | А | Т(1-4) | Н | |
| Всего поступило средств - за отчетный год | СумОтч | А | N(12) | О | |
| Всего поступило средств - за предыдущий год | СумПред | А | N(12) | Н | |
| Вступительные взносы | ВступВзнос | С | | Н | Типовой элемент <ОтчПредНТип>. Состав элемента представлен в таблице 4.44 |
| Членские взносы | ЧленВзнос | С | | Н | Типовой элемент <ОтчПредНТип>. Состав элемента представлен в таблице 4.44 |
| Целевые взносы | ЦелевВзнос | С | | Н | Типовой элемент <ОтчПредНТип>. Состав элемента представлен в таблице 4.44 |
| Добровольные имущественные взносы и пожертвования | ДобрИмВзнос | С | | Н | Типовой элемент <ОтчПредНТип>. Состав элемента представлен в таблице 4.44 |
| Прибыль от приносящей доход деятельности организации | ПрибПредДеят | С | | Н | Типовой элемент <ОтчПредНТип>. Состав элемента представлен в таблице 4.44 |
| Прочие | Прочие | С | | Н | Типовой элемент <ОП_ДПсТип>. Состав элемента представлен в таблице 4.69 |
Таблица 4.23
Использовано средств (Использовано)
| Наименование элемента | Сокращенное наименование (код) элемента | Признак типа элемента | Формат элемента | Признак обязательности элемента | Дополнительная информация |
| Номер соответствующего пояснения | Пояснения | А | Т(1-4) | Н | |
| Всего использовано средств - за отчетный год | СумОтч | А | N(12) | О | |
| Всего использовано средств - за предыдущий год | СумПред | А | N(12) | Н | |
| Расходы на целевые мероприятия | РасхЦелМер | С | | Н | Состав элемента представлен в таблице 4.24 |
| Расходы на содержание аппарата управления | РасхСодАУ | С | | Н | Состав элемента представлен в таблице 4.25 |
| Приобретение основных средств, инвентаря и иного имущества | ПриобОСИн | С | | Н | Типовой элемент <ОтчПредНТип>. Состав элемента представлен в таблице 4.44 |
| Прочие | Прочие | С | | Н | Типовой элемент <ОП_ДПсТип>. Состав элемента представлен в таблице 4.69 |
Таблица 4.24
Расходы на целевые мероприятия (РасхЦелМер)
| Наименование элемента | Сокращенное наименование (код) элемента | Признак типа элемента | Форма элемента | Признак обязательности элемента | Дополнительная информация |
| Номер соответствующего пояснения | Пояснения | А | Т(1-4) | Н | |
| За отчетный год | СумОтч | А | N(12) | О | |
| За предыдущий год | СумПред | А | N(12) | Н | |
| Социальная и благотворительная помощь | СоцПом | С | | Н | Типовой элемент <ОтчПредНТип>. Состав элемента представлен в таблице 4.44 |
| Проведение конференций, совещаний, семинаров | ПровСемин | С | | Н | Типовой элемент <ОтчПредНТип>. Состав элемента представлен в таблице 4.44 |
| Иные мероприятия | ИныеМер | С | | Н | Типовой элемент <ОтчПредНТип>. Состав элемента представлен в таблице 4.44 |
Таблица 4.25
Расходы на содержание аппарата управления (РасхСодАУ)
| Наименование элемента | Сокращенное наименование (код) элемента | Признак типа элемента | Формат элемента | Признак обязательности элемента | Дополнительная информация |
| Номер соответствующего пояснения | Пояснения | А | Т(1-4) | Н | |
| За отчетный год | СумОтч | А | N(12) | О | |
| За предыдущий год | СумПред | А | N(12) | Н | |
| Расходы, связанные с оплатой труда (включая начисления) | ОплТруд | С | | Н | Типовой элемент <ОтчПредНТип>. Состав элемента представлен в таблице 4.44 |
| Выплаты, не связанные с оплатой труда | ВыплНеОТ | С | | Н | Типовой элемент <ОтчПредНТип>. Состав элемента представлен в таблице 4.44 |
| Расходы на служебные командировки и деловые поездки | СлужКом | С | | Н | Типовой элемент <ОтчПредНТип>. Состав элемента представлен в таблице 4.44 |
| Содержание помещений, зданий, автомобильного транспорта и иного имущества (кроме ремонта) | ЗданТрансп | С | | Н | Типовой элемент <ОтчПредНТип>. Состав элемента представлен в таблице 4.44 |
| Ремонт основных средств и иного имущества | РемОснСр | С | | Н | Типовой элемент <ОтчПредНТип>. Состав элемента представлен в таблице 4.44 |
| Прочие | Прочие | С | | Н | Типовой элемент <ОтчПредНТип>. Состав элемента представлен в таблице 4.44 |
Таблица 4.26
Отчет об изменениях капитала (ОтчетИзмКап)
| Наименование элемента | Сокращенное наименование (код) элемента | Признак типа элемента | Формат элемента | Признак обязательности элемента | Дополнительная информация |
| Код формы по ОКУД | ОКУД | А | Т(=7) | ОК | Типовой элемент <КНДТип>. Принимает значение: 0710004 |
| Движение капитала | ДвиженКап | С | | Н | Состав элемента представлен в таблице 4.27 |
| Корректировки в связи с изменением учетной политики и исправлением ошибок | Коррект | С | | Н | Состав элемента представлен в таблице 4.28 |
| Чистые активы | ЧистАктив | С | | Н | Состав элемента представлен в таблице 4.29 |
Таблица 4.27
Движение капитала (ДвиженКап)
| Наименование элемента | Сокращенное наименование (код) элемента | Признак типа элемента | Формат элемента | Признак обязательности элемента | Дополнительная информация |
| Величина капитала на 31 декабря года, предшествующего предыдущему | Кап31ДекПред | С | | О | Типовой элемент <ДвижКапПГод>. Состав элемента представлен в таблице 4.48 |
| Предыдущий год | ПредГод | С | | О | Типовой элемент <ДвижКапГодТип>. Состав элемента представлен в таблице 4.49 |
| Отчетный год | ОтчетГод | С | | О | Типовой элемент <ДвижКапГодТип>. Состав элемента представлен в таблице 4.49 |
Таблица 4.28
Корректировки в связи с изменением учетной политики и исправлением ошибок (Коррект)
| Наименование элемента | Сокращенное наименование (код) элемента | Признак типа элемента | Формат элемента | Признак обязательности элемента | Дополнительная информация |
| Капитал - всего | КапитВс | С | | О | Типовой элемент <КорКапТип>. Состав элемента представлен в таблице 4.66 |
| Нераспределенная прибыль (непокрытый убыток) | НераспПриб | С | | Н | Типовой элемент <КорКапТип>. Состав элемента представлен в таблице 4.66 |
| Другие статьи капитала, по которым осуществлены корректировки | ДрСтатКап | С | | Н | Типовой элемент <КорКапТип>. Состав элемента представлен в таблице 4.66 |
Таблица 4.29
Чистые активы (ЧистАктив)
| Наименование элемента | Сокращенное наименование (код) элемента | Признак типа элемента | Формат элемента | Признак обязательности элемента | Дополнительная информация |
| На 31 декабря отчетного года | На31ДекОтч | А | N(12) | О | |
| На 31 декабря предыдущего года | На31ДекПред | А | N(12) | О | |
| На 31 декабря года, предшествующего предыдущему | На31ДекПрПред | А | N(12) | Н | |
Таблица 4.30
Отчет о движении денежных средств (ДвижениеДен)
| Наименование элемента | Сокращенное наименование (код) элемента | Признак типа элемента | Формат элемента | Признак обязательности элемента | Дополнительная информация |
| Код формы по ОКУД | ОКУД | А | Т(=7) | ОК | Типовой элемент <КНДТип>. Принимает значение: 0710005 |
| Денежные потоки от текущих операций | ТекОпер | С | | Н | Состав элемента представлен в таблице 4.31 |
| Денежные потоки от инвестиционных операций | ИнвОпер | С | | Н | Состав элемента представлен в таблице 4.34 |
| Денежные потоки от финансовых операций | ФинОпер | С | | Н | Состав элемента представлен в таблице 4.37 |
| Сальдо денежных потоков за отчетный период | СальдоОтч | С | | О | Типовой элемент <ОПТип>. Состав элемента представлен в таблице 4.68 |
| Остаток денежных средств и денежных эквивалентов на начало отчетного периода | ОстНачОтч | С | | О | Типовой элемент <ОПТип>. Состав элемента представлен в таблице 4.68 |
| Остаток денежных средств и денежных эквивалентов на конец отчетного периода | ОстКонОтч | С | | О | Типовой элемент <ОПТип>. Состав элемента представлен в таблице 4.68 |
| Величина влияния изменений курса иностранной валюты по отношению к рублю | ВлИзмКурс | С | | Н | Типовой элемент <ОПТип>. Состав элемента представлен в таблице 4.68 |
Таблица 4.31
Денежные потоки от текущих операций (ТекОпер)
| Наименование элемента | Сокращенное наименование (код) элемента | Признак типа элемента | Формат элемента | Признак обязательности элемента | Дополнительная информация |
| Сальдо денежных потоков от текущих операций | СальдоТек | С | | О | Типовой элемент <ОПТип>. Состав элемента представлен в таблице 4.68 |
| Поступления | Поступ | С | | Н | Состав элемента представлен в таблице 4.32 |
| Платежи | Платеж | С | | Н | Состав элемента представлен в таблице 4.33 |
Таблица 4.32
Поступления (Доступ)
| Наименование элемента | Сокращенное наименование (код) элемента | Признак типа элемента | Формат элемента | Признак обязательности элемента | Дополнительная информация |
| Всего - за отчетный год | СумОтч | А | N(12) | О | |
| Всего - за предыдущий год | СумПред | А | N(12) | Н | |
| От продажи продукции, товаров, работ и услуг | ПродПТРУ | С | | Н | Типовой элемент <ОПТип>. Состав элемента представлен в таблице 4.68 |
| Арендных платежей, лицензионных платежей, роялти, комиссионных и иных аналогичных платежей | АрЛицИнПлат | С | | Н | Типовой элемент <ОПТип>. Состав элемента представлен в таблице 4.68 |
| От перепродажи финансовых вложений | ПродФинВлож | С | | Н | Типовой элемент <ОПТип>. Состав элемента представлен в таблице 4.68 |
| Вписываемый показатель (по поступлениям от текущих операций) | ВПокТекПост | С | | НМ | Типовой элемент <ВПокОПТип>. Состав элемента представлен в таблице 4.70. Признак множественности элемента М может принимать значение от 0 до 3 |
| Прочие поступления | ПрочПоступ | С | | Н | Типовой элемент <ОПТип>. Состав элемента представлен в таблице 4.68 |
Таблица 4.33
Платежи (Платеж)
| Наименование элемента | Сокращенное наименование (код) элемента | Признак типа элемента | Формат элемента | Признак обязательности элемента | Дополнительная информация |
| Всего - за отчетный год | СумОтч | А | N(12) | О | |
| Всего - за предыдущий год | СумПред | А | N(12) | Н | |
| Поставщикам (подрядчикам) за сырье, материалы, работы, услуги | ПоставСМРУ | С | | Н | Типовой элемент <ОПТип>. Состав элемента представлен в таблице 4.68 |
| В связи с оплатой труда работников | ОплатТрудРаб | С | | Н | Типовой элемент <ОПТип>. Состав элемента представлен в таблице 4.68 |
| Процентов по долговым обязательствам | ПроцДолгОбяз | С | | Н | Типовой элемент <ОПТип>. Состав элемента представлен в таблице 4.68 |
| Налога на прибыль организаций | НалогПриб | С | | Н | Типовой элемент <ОПТип>. Состав элемента представлен в таблице 4.68 |
| Вписываемый показатель (по платежам от текущих операций) | ВПокТекПлат | С | | НМ | Типовой элемент <ВПокОПТип>. Состав элемента представлен в таблице 4.70. Признак множественности элемента М может принимать значение от 0 до 2 |
| Прочие платежи | ПрочПлатеж | С | | Н | Типовой элемент <ОПТип>. Состав элемента представлен в таблице 4.68 |
Таблица 4.34
Денежные потоки от инвестиционных операций (ИнвОпер)
| Наименование элемента | Сокращенное наименование (код) элемента | Признак типа элемента | Формат элемента | Признак обязательности элемента | Дополнительная информация |
| Сальдо денежных потоков от инвестиционных операций | СальдоИнв | С | | О | Типовой элемент <ОПТип>. Состав элемента представлен в таблице 4.68 |
| Поступления | Поступ | С | | Н | Состав элемента представлен в таблице 4.35 |
| Платежи | Платеж | С | | Н | Состав элемента представлен в таблице 4.36 |
Таблица 4.35
Поступления (Поступ)
| Наименование элемента | Сокращенное наименование (код) элемента | Признак типа элемента | Формат элемента | Признак обязательности элемента | Дополнительная информация |
| Всего - за отчетный год | СумОтч | А | N(12) | О | |
| Всего - за предыдущий год | СумПред | А | N(12) | Н | |
| От продажи внеоборотных активов (кроме финансовых вложений) | ПродВнАктив | С | | Н | Типовой элемент <ОПТип>. Состав элемента представлен в таблице 4.68 |
| От продажи акций других организаций (долей участия) | ПродАкцДр | С | | Н | Типовой элемент <ОПТип>. Состав элемента представлен в таблице 4.68 |
| От возврата предоставленных займов, от продажи долговых ценных бумаг (прав требования денежных средств к другим лицам) | ВозврЗаймЦБ | С | | Н | Типовой элемент <ОПТип>. Состав элемента представлен в таблице 4.68 |
| Дивидендов, процентов по долговым финансовым вложениям и аналогичных поступлений от долевого участия в других организациях | ДивПроц | С | | Н | Типовой элемент <ОПТип>. Состав элемента представлен в таблице 4.68 |
| Вписываемый показатель (по поступлениям от инвестиционных операций) | ВПокИнвПост | С | | НМ | Типовой элемент <ВПокОПТип>. Состав элемента представлен в таблице 4.70. Признак множественности элемента М может принимать значение от 0 до 3 |
| Прочие поступления | ПрочПоступ | С | | Н | Типовой элемент <ОПТип>. Состав элемента представлен в таблице 4.68 |
Таблица 4.36
Платежи (Платеж)
| Наименование элемента | Сокращенное наименование (код) элемента | Признак типа элемента | Формат элемента | Признак обязательности элемента | Дополнительная информация |
| Всего - за отчетный год | СумОтч | А | N(12) | О | |
| Всего - за предыдущий год | СумПред | А | N(12) | Н | |
| В связи с приобретением, созданием, модернизацией, реконструкцией и подготовкой к использованию внеоборотных активов | ПриобрВнАктив | С | | Н | Типовой элемент <ОПТип>. Состав элемента представлен в таблице 4.68 |
| В связи с приобретением акций других организаций (долей участия) | ПриобрАкцДр | С | | Н | Типовой элемент <ОПТип>. Состав элемента представлен в таблице 4.68 |
| В связи с приобретением долговых ценных бумаг (прав требования денежных средств к другим лицам), предоставление займов другим лицам | ПриобрДолгЦБ | С | | Н | Типовой элемент <ОПТип>. Состав элемента представлен в таблице 4.68 |
| Процентов по долговым обязательствам, включаемым в стоимость инвестиционного актива | ПроцДолгОб | С | | Н | Типовой элемент <ОПТип>. Состав элемента представлен в таблице 4.68 |
| Вписываемый показатель (по платежам от инвестиционных операций) | ВПокИнвПлат | С | | НМ | Типовой элемент <ВПокОПТип>. Состав элемента представлен в таблице 4.70. Признак множественности элемента М может принимать значение от 0 до 3 |
| Прочие платежи | ПрочПлатеж | С | | Н | Типовой элемент <ОПТип>. Состав элемента представлен в таблице 4.68 |
Таблица 4.37
Денежные потоки от финансовых операций (ФинОпер)
| Наименование элемента | Сокращенное наименование (код) элемента | Признак типа элемента | Формат элемента | Признак обязательности элемента | Дополнительная информация |
| Сальдо денежных потоков от финансовых операций | СальдоФин | С | | О | Типовой элемент <ОПТип>. Состав элемента представлен в таблице 4.68 |
| Поступления | Поступ | С | | Н | Состав элемента представлен в таблице 4.38 |
| Платежи | Платеж | С | | Н | Состав элемента представлен в таблице 4.39 |
Таблица 4.38
Поступления (Поступ)
| Наименование элемента | Сокращенное наименование (код) элемента | Признак типа элемента | Формат элемента | Признак обязательности элемента | Дополнительная информация |
| Всего - за отчетный год | СумОтч | А | N(12) | О | |
| Всего - за предыдущий год | СумПред | А | N(12) | Н | |
| Получение кредитов и займов | КредЗайм | С | | Н | Типовой элемент <ОПТип>. Состав элемента представлен в таблице 4.68 |
| Денежных вкладов собственников (участников) | ВкладСоб | С | | Н | Типовой элемент <ОПТип>. Состав элемента представлен в таблице 4.68 |
| От выпуска акций, увеличения долей участия | АкцДол | С | | Н | Типовой элемент <ОПТип>. Состав элемента представлен в таблице 4.68 |
| От выпуска облигаций, векселей и других долговых ценных бумаг | ОблВексДр | С | | Н | Типовой элемент <ОПТип>. Состав элемента представлен в таблице 4.68 |
| Вписываемый показатель (по поступлениям от финансовых операций) | ВПокФинПост | С | | НМ | Типовой элемент <ВПокОПТип>. Состав элемента представлен в таблице 4.70. Признак множественности элемента М может принимать значение от 0 до 3 |
| Прочие поступления | ПрочПоступ | С | | Н | Типовой элемент <ОПТип>. Состав элемента представлен в таблице 4.68 |
Таблица 4.39
Платежи (Платеж)
| Наименование элемента | Сокращенное наименование (код) элемента | Признак типа элемента | Формат элемента | Признак обязательности элемента | Дополнительная информация |
| Всего - за отчетный год | СумОтч | А | N(12) | О | |
| Всего - за предыдущий год | СумПред | А | N(12) | Н | |
| Собственникам (участникам) в связи с выкупом у них акций (долей участия) организации или их выходом из состава участников | ВыкупАкц | С | | Н | Типовой элемент <ОПТип>. Состав элемента представлен в таблице 4.68 |
| На уплату дивидендов и иных платежей по распределению прибыли в пользу собственников (участников) | УплДивИн | С | | Н | Типовой элемент <ОПТип>. Состав элемента представлен в таблице 4.68 |
| В связи с погашением (выкупом) векселей и других долговых ценных бумаг, возврат кредитов и займов | ВыкВексКЗ | С | | Н | Типовой элемент <ОПТип>. Состав элемента представлен в таблице 4.68 |
| Вписываемый показатель (по платежам от финансовых операций) | ВПокФинПлат | С | | НМ | Типовой элемент <ВПокОПТип>. Состав элемента представлен в таблице 4.70. Признак множественности элемента М может принимать значение от 0 до 3 |
| Прочие платежи | ПрочПлатеж | С | | Н | Типовой элемент <ОПТип>. Состав элемента представлен в таблице 4.68 |
Таблица 4.40
Пояснения (Пояснения)
| Наименование элемента | Сокращенное наименование (код) элемента | Признак типа элемента | Формат элемента | Признак обязательности элемента | Дополнительная информация |
| Имя файла, содержащего данные пояснений (с расширением) | НаимФайлПЗ | А | Т(1-255) | О | Имя файла имеет вид: R_T_A_K_0_N 1_GGGGMMDD_N2, где: R_T - префикс, принимающий значение NO_BUHPZ; А_К - идентификатор получателя информации, где: А - идентификатор получателя, которому направляется файл обмена, К - идентификатор конечного получателя, для которого предназначена информация из данного файла обмена; каждый из идентификаторов (А и К) имеет вид для налоговых органов - четырехразрядный код налогового органа; О - идентификатор отправителя информации, имеет вид: для организаций - девятнадцатиразрядный код (ИНН и КПП организации (обособленного подразделения); для физических лиц - двенадцатиразрядный код (ИНН физического лица, при наличии. При отсутствии ИНН - последовательность из двенадцати нулей); GGGG - год, ММ - месяц, DD - день формирования файла; N1, N2 - идентификационные номера файла: N1 - должен совпадать с идентификационным номером файла бухгалтерской отчетности; N2 - уникален для каждого файла независимо от принадлежности к документу (длина - от 1 до 36 знаков). Расширение имени файла - pdf. |
Таблица 4.41
Аудиторское заключение (АудитЗакл)
| Наименование элемента | Сокращенное наименование (код) элемента | Признак типа элемента | Формат элемента | Признак обязательности элемента | Дополнительная информация |
| Имя файла, содержащего данные аудиторского заключения (с расширением) | НаимФайлАЗ | А | Т(1-255) | О | Имя файла имеет вид: R_Т_А_К_О_N1_GGGGMMDD_N2, где: R_T - префикс, принимающий значение NO_BUHAZ; А_К - идентификатор получателя информации, где: А - идентификатор получателя, которому направляется файл обмена, К - идентификатор конечного получателя, для которого предназначена информация из данного файла обмена; каждый из идентификаторов (А и К) имеет вид для налоговых органов - четырехразрядный код налогового органа; О - идентификатор отправителя информации, имеет вид: для организаций - девятнадцатиразрядный код (ИНН и КПП организации (обособленного подразделения); для физических лиц - двенадцатиразрядный код (ИНН физического лица, при наличии. При отсутствии ИНН - последовательность из двенадцати нулей); GGGG - год, ММ - месяц, DD - день формирования файла; N1, N2 - идентификационные номера файла: N1 - должен совпадать с идентификационным номером файла бухгалтерской отчетности N2 - уникален для каждого файла независимо от принадлежности к документу (длина - от 1 до 36 знаков). Расширение имени файла - pdf. |
Таблица 4.42
Данные на определенную дату (ОПП_ВПТип)
| Наименование элемента | Сокращенное наименование (код) элемента | Признак типа элемента | Формат элемента | Признак обязательности элемента | Дополнительная информация |
| Номер соответствующего пояснения | Пояснения | А | Т(1-4) | Н | |
| На отчетную дату отчетного периода | СумОтч | А | N(12) | О | |
| На 31 декабря предыдущего года | СумПрдщ | А | N(12) | Н | |
| На 31 декабря года, предшествующего предыдущему | СумПрдшв | А | N(12) | Н | |
| Детализация отдельных показателей на определенную дату | ВПокОПП | С | | НМ | Типовой элемент <ВПокОППТип>. Состав элемента представлен в таблице 4.43. Признак множественности элемента М может принимать значение от 0 до 3 |
Таблица 4.43
Детализация отдельных показателей на определенную дату (ВПокОППТип)
| Наименование элемента | Сокращенное наименование (код) элемента | Признак типа элемента | Формат элемента | Признак обязательности элемента | Дополнительная информация |
| Номер соответствующего пояснения | Пояснения | А | Т(1-4) | Н | |
| Наименование показателя | НаимПок | А | Т(1-255) | О | |
| На отчетную дату отчетного периода | СумОтч | А | N(12) | О | |
| На 31 декабря предыдущего года | СумПрдщ | А | N(12) | Н | |
| На 31 декабря года, предшествующего предыдущему | СумПрдшв | А | N(12) | Н | |
Таблица 4.44
Данные (дополнительные показатели) за определенный период (ОтчПредНТип)
| Наименование элемента | Сокращенное наименование (код) элемента | Признак типа элемента | Формат элемента | Признак обязательности элемента | Дополнительная информация |
| Номер соответствующего пояснения | Пояснения | А | Т(1-4) | Н | |
| За отчетный год | СумОтч | А | N(12) | О | |
| За предыдущий год | СумПред | А | N(12) | Н | |
Таблица 4.45
Данные за определенный период (ОтчПредНДопТип)
| Наименование элемента | Сокращенное наименование (код) элемента | Признак типа элемента | Формат элемента | Признак обязательности элемента | Дополнительная информация |
| Номер соответствующего пояснения | Пояснения | А | Т(1-4) | Н | |
| За отчетный год | СумОтч | А | N(12) | О | |
| За предыдущий год | СумПред | А | N(12) | Н | |
| Детализация отдельных показателей за определенный период | ДопПокОП | С | | НМ | Типовой элемент <ДопПокОПТип>. Состав элемента представлен в таблице 4.47. Признак множественности элемента М может принимать значение от 0 до 3 |
Таблица 4.46
Данные по отчетному году и предыдущему году с пояснениями (ОтчПредОТип)
| Наименование элемента | Сокращенное наименование (код) элемента | Признак типа элемента | Формат элемента | Признак обязательности элемента | Дополнительная информация |
| Номер соответствующего пояснения | Пояснения | А | Т(1-4) | Н | |
| За отчетный год | СумОтч | А | N(12) | О | |
| За предыдущий год | СумПред | А | N(12) | О | |
Таблица 4.47
Детализация отдельных показателей за определенный период (ДопПокОПТип)
| Наименование элемента | Сокращенное наименование (код) элемента | Признак типа элемента | Формат элемента | Признак обязательности элемента | Дополнительная информация |
| Номер соответствующего пояснения | Пояснения | А | Т(1-4) | Н | |
| Наименование показателя | НаимПок | А | Т(1-255) | О | |
| За отчетный год | СумОтч | А | N(12) | О | |
| За предыдущий год | СумПред | А | N(12) | Н | |
Таблица 4.48
Сведения по строке движения капитала, полные (ДвижКапПГод)
| Наименование элемента | Сокращенное наименование (код) элемента | Признак типа элемента | Формат элемента | Признак обязательности элемента | Дополнительная информация |
| Уставный капитал | УстКапитал | А | N(12) | О | |
| Собственные акции, выкупленные у акционеров | СобВыкупАкц | А | N(12) | Н | |
| Добавочный капитал | ДобКапитал | А | N(12) | Н | |
| Резервный капитал | РезКапитал | А | N(12) | Н | |
| Нераспределенная прибыль (непокрытый убыток) | НераспПриб | А | N(12) | Н | |
| Итого | Итог | А | N(12) | О | |
Таблица 4.49
Движение капитала по годам (ДвижКапГодТип)
| Наименование элемента | Сокращенное наименование (код) элемента | Признак типа элемента | Формат элемента | Признак обязательности элемента | Дополнительная информация |
| Увеличение капитала | УвеличКапитал | С | | Н | Состав элемента представлен в таблице 4.50 |
| Уменьшение капитала | УменКапитал | С | | Н | Состав элемента представлен в таблице 4.56 |
| Изменение добавочного капитала | ИзмДобавКап | С | | Н | Состав элемента представлен в таблице 4.63 |
| Изменение резервного капитала | ИзмРезервКап | С | | Н | Состав элемента представлен в таблице 4.64 |
| Величина капитала на 31 декабря | Кап31дек | С | | О | Типовой элемент <ДвижКапПГод>. Состав элемента представлен в таблице 4.48 |
Таблица 4.50
Увеличение капитала (УвеличКапитал)
| Наименование элемента | Сокращенное наименование (код) элемента | Признак типа элемента | Формат элемента | Признак обязательности элемента | Дополнительная информация |
| Увеличение капитала - всего | УвеличКапВс | С | | Н | Типовой элемент <ДвижКапПГод>. Состав элемента представлен в таблице 4.48 |
| Чистая прибыль | ЧистПриб | С | | Н | Состав элемента представлен в таблице 4.51 |
| Переоценка имущества | ПереоцИмущ | С | | Н | Состав элемента представлен в таблице 4.52 |
| Доходы, относящиеся непосредственно на увеличение капитала | ДохУвелКап | С | | Н | Состав элемента представлен в таблице 4.53 |
| Дополнительный выпуск акций | ДопВыпАкций | С | | Н | Состав элемента представлен в таблице 4.54 |
| Увеличение номинальной стоимости акций | УвеличНомАкц | С | | Н | Состав элемента представлен в таблице 4.55 |
| Реорганизация юридического лица | Реорганизация | С | | Н | Типовой элемент <ДвижКапПГод>. Состав элемента представлен в таблице 4.48 |
| Вписываемый показатель (по увеличению капитала) | ВПокУвелКап | С | | НМ | Типовой элемент <ВПокДвижКапПГод>. Состав элемента представлен в таблице 4.65. Признак множественности элемента М может принимать значение от 0 до 3 |
Таблица 4.51
Чистая прибыль (ЧистПриб)
| Наименование элемента | Сокращенное наименование (код) элемента | Признак типа элемента | Формат элемента | Признак обязательности элемента | Дополнительная информация |
| Нераспределенная прибыль (непокрытый убыток) | НераспПриб | А | N(12) | Н | |
| Итого | Итог | А | N(12) | О | |
Таблица 4.52
Переоценка имущества (ПереоцИмущ)
| Наименование элемента | Сокращенное наименование (код) элемента | Признак типа элемента | Формат элемента | Признак обязательности элемента | Дополнительная информация |
| Добавочный капитал | ДобКапитал | А | N(12) | Н | |
| Нераспределенная прибыль (непокрытый убыток) | НераспПриб | А | N(12) | Н | |
| Итого | Итог | А | N(12) | О | |
Таблица 4.53
Доходы, относящиеся непосредственно на увеличение капитала (ДохУвелКап)
| Наименование элемента | Сокращенное наименование (код) элемента | Признак типа элемента | Формат элемента | Признак обязательности элемента | Дополнительная информация |
| Добавочный капитал | ДобКапитал | А | N(12) | Н | |
| Нераспределенная прибыль (непокрытый убыток) | НераспПриб | А | N(12) | Н | |
| Итого | Итог | А | N(12) | О | |
Таблица 4.54
Дополнительный выпуск акций (ДопВыпАкций)
| Наименование элемента | Сокращенное наименование (код) элемента | Признак типа элемента | Формат элемента | Признак обязательности элемента | Дополнительная информация |
| Уставный капитал | УстКапитал | А | N(12) | О | |
| Собственные акции, выкупленные у акционеров | СобВыкупАкц | А | N(12) | Н | |
| Добавочный капитал | ДобКапитал | А | N(12) | Н | |
| Итого | Итог | А | N(12) | О | |
Таблица 4.55
Увеличение номинальной стоимости акций (УвеличНомАкц)
| Наименование элемента | Сокращенное наименование (код) элемента | Признак типа элемента | Формат элемента | Признак обязательности элемента | Дополнительная информация |
| Уставный капитал | УстКапитал | А | N(12) | О | |
| Собственные акции, выкупленные у акционеров | СобВыкупАкц | А | N(12) | Н | |
| Добавочный капитал | ДобКапитал | А | N(12) | Н | |
| Нераспределенная прибыль (непокрытый убыток) | НераспПриб | А | N(12) | Н | |
Таблица 4.56
Уменьшение капитала (УменКапитал)
| Наименование элемента | Сокращенное наименование (код) элемента | Признак типа элемента | Формат элемента | Признак обязательности элемента | Дополнительная информация |
| Уменьшение капитала - всего | УменКапВс | С | | Н | Типовой элемент <ДвижКапПГод>. Состав элемента представлен в таблице 4.48 |
| Убыток | Убыток | С | | Н | Состав элемента представлен в таблице 4.57 |
| Переоценка имущества | ПереоцИмущ | С | | Н | Состав элемента представлен в таблице 4.58 |
| Расходы, относящиеся непосредственно на уменьшение капитала | РасхУменКап | С | | Н | Состав элемента представлен в таблице 4.59 |
| Уменьшение номинальной стоимости акций | УменНомАкц | С | | Н | Состав элемента представлен в таблице 4.60 |
| Уменьшение количества акций | УменКолАкций | С | | Н | Состав элемента представлен в таблице 4.61 |
| Реорганизация юридического лица | Реорганизация | С | | Н | Типовой элемент <ДвижКапПГод>. Состав элемента представлен в таблице 4.48 |
| Дивиденды | Дивиденды | С | | Н | Состав элемента представлен в таблице 4.62 |
| Вписываемый показатель (по движению капитала за год) | ВПокДвижКап | С | | НМ | Типовой элемент <ВПокДвижКапПГод>. Состав элемента представлен в таблице 4.65. Признак множественности элемента М может принимать значение от 0 до 2 |
Таблица 4.57
Убыток (Убыток)
| Наименование элемента | Сокращенное наименование (код) элемента | Признак типа элемента | Формат элемента | Признак обязательности элемента | Дополнительная информация |
| Нераспределенная прибыль (непокрытый убыток) | НераспПриб | А | N(12) | Н | |
| Итого | Итог | А | N(12) | О | |
Таблица 4.58
Переоценка имущества (ПереоцИмущ)
| Наименование элемента | Сокращенное наименование (код) элемента | Признак типа элемента | Формат элемента | Признак обязательности элемента | Дополнительная информация |
| Добавочный капитал | ДобКапитал | А | N(12) | Н | |
| Нераспределенная прибыль (непокрытый убыток) | НераспПриб | А | N(12) | Н | |
| Итого | Итог | А | N(12) | О | |
Таблица 4.59
Расходы, относящиеся непосредственно на уменьшение капитала (РасхУменКап)
| Наименование элемента | Сокращенное наименование (код) элемента | Признак типа элемента | Формат элемента | Признак обязательности элемента | Дополнительная информация |
| Добавочный капитал | ДобКапитал | А | N(12) | Н | |
| Нераспределенная прибыль (непокрытый убыток) | НераспПриб | А | N(12) | Н | |
| Итого | Итог | А | N(12) | О | |
Таблица 4.60
Уменьшение номинальной стоимости акций (УменНомАкц)
| Наименование элемента | Сокращенное наименование (код) элемента | Признак типа элемента | Формат элемента | Признак обязательности элемента | Дополнительная информация |
| Уставный капитал | УстКапитал | А | N(12) | О | |
| Собственные акции, выкупленные у акционеров | СобВыкупАкц | А | N(12) | Н | |
| Добавочный капитал | ДобКапитал | А | N(12) | Н | |
| Нераспределенная прибыль (непокрытый убыток) | НераспПриб | А | N(12) | Н | |
| Итого | Итог | А | N(12) | О | |
Таблица 4.61
Уменьшение количества акций (УменКолАкций)
| Наименование элемента | Сокращенное наименование (код) элемента | Признак типа элемента | Формат элемента | Признак обязательности элемента | Дополнительная информация |
| Уставный капитал | УстКапитал | А | N(12) | О | |
| Собственные акции, выкупленные у акционеров | СобВыкупАкц | А | N(12) | Н | |
| Добавочный капитал | ДобКапитал | А | N(12) | Н | |
| Нераспределенная прибыль (непокрытый убыток) | НераспПриб | А | N(12) | Н | |
| Итого | Итог | А | N(12) | О | |
Таблица 4.62
Дивиденды (Дивиденды)
| Наименование элемента | Сокращенное наименование (код) элемента | Признак типа элемента | Формат элемента | Признак обязательности элемента | Дополнительная информация |
| Нераспределенная прибыль (непокрытый убыток) | НераспПриб | А | N(12) | Н | |
| Итого | Итог | А | N(12) | О | |
Таблица 4.63
Изменение добавочного капитала (ИзмДобавКап)
| Наименование элемента | Сокращенное наименование (код) элемента | Признак типа элемента | Формат элемента | Признак обязательности элемента | Дополнительная информация |
| Добавочный капитал | ДобКапитал | А | N(12) | Н | |
| Резервный капитал | РезКапитал | А | N(12) | Н | |
| Нераспределенная прибыль (непокрытый убыток) | НераспПриб | А | N(12) | Н | |
Таблица 4.64
Изменение резервного капитала (ИзмРезервКап)
| Наименование элемента | Сокращенное наименование (код) элемента | Признак типа элемента | Формат элемента | Признак обязательности элемента | Дополнительная информация |
| Резервный капитал | РезКапитал | А | N(12) | Н | |
| Нераспределенная прибыль (непокрытый убыток) | НераспПриб | А | N(12) | Н | |
Таблица 4.65
Вписываемый показатель по строке движения капитала, полный (ВПокДвижКапПГод)
| Наименование элемента | Сокращенное наименование (код) элемента | Признак типа элемента | Формат элемента | Признак обязательности элемента | Дополнительная информация |
| Наименование показателя | НаимПок | А | T(1-255) | О | |
| Уставный капитал | УстКапитал | А | N(12) | О | |
| Собственные акции, выкупленные у акционеров | СобВыкупАкц | А | N(12) | Н | |
| Добавочный капитал | ДобКапитал | А | N(12) | Н | |
| Резервный капитал | РезКапитал | А | N(12) | Н | |
| Нераспределенная прибыль (непокрытый убыток) | НераспПриб | А | N(12) | Н | |
| Итого | Итог | А | N(12) | О | |
Таблица 4.66
Сведения о корректировках капитала (КорКапТип)
| Наименование элемента | Сокращенное наименование (код) элемента | Признак типа элемента | Формат элемента | Признак обязательности элемента | Дополнительная информация |
| До корректировок | ДоКоррект | С | | О | Типовой элемент <КорКапПрТип>. Состав элемента представлен в таблице 4.67 |
| Корректировка в связи с изменением учетной политики | КорИзмУчПол | С | | Н | Типовой элемент <КорКапПрТип>. Состав элемента представлен в таблице 4.67 |
| Корректировка в связи с исправлением ошибок | КорИспрОш | С | | Н | Типовой элемент <КорКапПрТип>. Состав элемента представлен в таблице 4.67 |
| После корректировок | ПослеКоррект | С | | О | Типовой элемент <КорКапПрТип>. Состав элемента представлен в таблице 4.67 |
Таблица 4.67
Корректировка капитала за предыдущий год (КорКапПрТип)
| Наименование элемента | Сокращенное наименование (код) элемента | Признак типа элемента | Формат элемента | Признак обязательности элемента | Дополнительная информация |
| На 31 декабря года, предшествующего предыдущему | На31ДекПрПред | А | N(12) | Н | |
| Изменения капитала за предыдущий год за счет чистой прибыли (убытка) | ИзмКапЧистПр | А | N(12) | О | |
| Изменения капитала за предыдущий год за счет иных факторов | ИзмКапИнФакт | А | N(12) | О | |
| На 31 декабря предыдущего года | На31ДекПред | А | N(12) | О | |
Таблица 4.68
Данные по отчетному году и предыдущему году (ОПТип)
| Наименование элемента | Сокращенное наименование (код) элемента | Признак типа элемента | Формат элемента | Признак обязательности элемента | Дополнительная информация |
| За отчетный год | СумОтч | А | N(12) | О | |
| За предыдущий год | СумПред | А | N(12) | Н | |
Таблица 4.69
Данные по отчетному году и предыдущему году с вписываемыми показателями с пояснениями (ОП_ДПсТип)
| Наименование элемента | Сокращенное наименование (код) элемента | Признак типа элемента | Формат элемента | Признак обязательности элемента | Дополнительная информация |
| Номер соответствующего пояснения | Пояснения | А | T(1-4) | Н | |
| За отчетный год | СумОтч | А | N(12) | О | |
| За предыдущий год | СумПред | А | N(12) | Н | |
| Из них вписываемые показатели со сведениями по отчетному году и предыдущему году | ВПокОП | С | | НМ | Типовой элемент <ВПокОПТип>. Состав элемента представлен в таблице 4.70. Признак множественности элемента М может принимать значение от 0 до 9 |
Таблица 4.70
Вписываемый показатель со сведениями по отчетному году и предыдущему году (ВПокОПТип)
| Наименование элемента | Сокращенное наименование (код) элемента | Признак типа элемента | Формат элемента | Признак обязательности элемента | Дополнительная информация |
| Наименование показателя | НаимПок | А | T(1-255) | О | |
| За отчетный год | СумОтч | А | N(12) | О | |
| За предыдущий год | СумПред | А | N(12) | Н | |
Таблица 4.71
Фамилия, имя, отчество (ФИОТип)
| Наименование элемента | Сокращенное наименование (код) элемента | Признак типа элемента | Формат элемента | Признак обязательности элемента | Дополнительная информация |
| Фамилия | Фамилия | А | T(1-60) | О | |
| Имя | Имя | А | T(1-60) | О | |
| Отчество | Отчество | А | T(1-60) | Н | |
Приложение N 2
к приказу ФНС России
от 13.11.2019 N ММВ-7-1/570@
ФОРМАТ ПРЕДСТАВЛЕНИЯ ЭКЗЕМПЛЯРА СОСТАВЛЕННОЙ УПРОЩЕННОЙ ГОДОВОЙ БУХГАЛТЕРСКОЙ (ФИНАНСОВОЙ) ОТЧЕТНОСТИ В ВИДЕ ЭЛЕКТРОННОГО ДОКУМЕНТА В ЦЕЛЯХ ФОРМИРОВАНИЯ ГОСУДАРСТВЕННОГО ИНФОРМАЦИОННОГО РЕСУРСА БУХГАЛТЕРСКОЙ (ФИНАНСОВОЙ) ОТЧЕТНОСТИ
I. ОБЩИЕ ПОЛОЖЕНИЯ
1. Настоящий формат описывает требования к XML файлам (далее - файл обмена) передачи в электронной форме упрощенной годовой бухгалтерской (финансовой) отчетности (далее - бухгалтерская отчетность) организации в налоговые органы в целях формирования государственного информационного ресурса бухгалтерской (финансовой) отчетности.
2. Номер версии настоящего формата 5.03, часть CLIX.
II. ОПИСАНИЕ ФАЙЛА ОБМЕНА
3. Имя файла обмена должно иметь следующий вид:
R_T_A_K_O_GGGGMMDD_N, где:
R_T - префикс, принимающий значение NO_BOUPR;
A_K - идентификатор получателя информации, где: A - идентификатор получателя, которому направляется файл обмена, K - идентификатор конечного получателя, для которого предназначена информация из данного файла обмена <1>. Каждый из идентификаторов (A и K) имеет вид для налоговых органов - четырехразрядный код налогового органа;
<1> Передача файла от отправителя к конечному получателю (K) может осуществляться в несколько этапов через другие налоговые органы, осуществляющие передачу файла на промежуточных этапах, которые обозначаются идентификатором A. В случае передачи файла от отправителя к конечному получателю при отсутствии налоговых органов, осуществляющих передачу на промежуточных этапах, значения идентификаторов A и K совпадают.
O - идентификатор отправителя информации, имеет вид:
для организаций - девятнадцатиразрядный код (идентификационный номер налогоплательщика (далее - ИНН) и код причины постановки на учет (далее - КПП) организации (обособленного подразделения);
для физических лиц - двенадцатиразрядный код (ИНН физического лица, при наличии. При отсутствии ИНН - последовательность из двенадцати нулей);
GGGG - год формирования передаваемого файла, MM - месяц, DD - день;
N - идентификационный номер файла (длина - от 1 до 36 знаков. Идентификационный номер файла должен обеспечивать уникальность файла).
Расширение имени файла - xml. Расширение имени файла может указываться как строчными, так и прописными буквами.
Параметры первой строки файла обмена
Первая строка XML файла должна иметь следующий вид:
<?xml version ="1.0" encoding ="windows-1251"?>
Имя файла, содержащего XML схему файла обмена, должно иметь следующий вид:
NO_BOUPR_1_159_00_05_03_xx, где xx - номер версии схемы.
Расширение имени файла - xsd.
XML схема файла обмена приводится отдельным файлом и размещается на сайте Федеральной налоговой службы.
4. Логическая модель файла обмена представлена в виде диаграммы структуры файла обмена на рисунке 1 настоящего формата. Элементами логической модели файла обмена являются элементы и атрибуты XML файла. Перечень структурных элементов логической модели файла обмена и сведения о них приведены в таблицах 4.1 - 4.53 настоящего формата.
Для каждого структурного элемента логической модели файла обмена приводятся следующие сведения:
наименование элемента. Приводится полное наименование элемента <2>;
<2> В строке таблицы могут быть описаны несколько элементов, наименования которых разделены символом "|". Такая форма записи применяется при наличии в файле обмена только одного элемента из описанных в этой строке.
сокращенное наименование (код) элемента. Приводится сокращенное наименование элемента. Синтаксис сокращенного наименования должен удовлетворять спецификации XML;
признак типа элемента. Может принимать следующие значения: "С" - сложный элемент логической модели (содержит вложенные элементы), "П" - простой элемент логической модели, реализованный в виде элемента XML файла, "А" - простой элемент логической модели, реализованный в виде атрибута элемента XML файла. Простой элемент логической модели не содержит вложенные элементы;
формат элемента. Формат элемента представляется следующими условными обозначениями: T - символьная строка; N - числовое значение (целое или дробное).
Формат символьной строки указывается в виде T(n-k) или T(=k), где: n - минимальное количество знаков, k - максимальное количество знаков, символ "-" - разделитель, символ "=" означает фиксированное количество знаков в строке. В случае, если минимальное количество знаков равно 0, формат должен иметь вид T(0-k). В случае, если максимальное количество знаков не ограничено, формат должен иметь вид T(n-).
Формат числового значения указывается в виде N(m.k), где: m - максимальное количество знаков в числе, включая целую и дробную часть числа без разделяющей десятичной точки и знака (для отрицательного числа), k - максимальное число знаков дробной части числа. Если число знаков дробной части числа равно 0 (то есть число целое), то формат числового значения имеет вид N(m).
Для простых элементов, являющихся базовыми в XML, например, элемент с типом "date", поле "Формат элемента" не заполняется. Для таких элементов в поле "Дополнительная информация" указывается тип базового элемента;
признак обязательности элемента определяет обязательность наличия элемента (совокупности наименования элемента и его значения) в файле обмена. Признак обязательности элемента может принимать следующие значения: "О" - наличие элемента в файле обмена обязательно; "Н" - наличие элемента в файле обмена необязательно, то есть элемент может отсутствовать. Если элемент принимает ограниченный перечень значений (по классификатору, кодовому словарю и тому подобному), то признак обязательности элемента дополняется символом "К". Например, "ОК". В случае, если количество реализаций элемента может быть более одной, то признак обязательности элемента дополняется символом "М". Например, "НМ" или "ОКМ".
К вышеперечисленным признакам обязательности элемента может добавляться значение "У" в случае описания в XML схеме условий, предъявляемых к элементу в файле обмена, описанных в графе "Дополнительная информация". Например, "НУ" или "ОКУ";
дополнительная информация содержит, при необходимости, требования к элементу файла обмена, не указанные ранее. Для сложных элементов указывается ссылка на таблицу, в которой описывается состав данного элемента. Для элементов, принимающих ограниченный перечень значений из классификатора (кодового словаря и тому подобного), указывается соответствующее наименование классификатора (кодового словаря и тому подобного) или приводится перечень возможных значений. Для классификатора (кодового словаря и тому подобного) может указываться ссылка на его местонахождение. Для элементов, использующих пользовательский тип данных, указывается наименование типового элемента.

Рисунок 1. Диаграмма структуры файла обмена (не приводится)
Таблица 4.1
Файл обмена (Файл)
| Наименование элемента | Сокращенное наименование (код) элемента | Признак типа элемента | Формат элемента | Признак обязательности элемента | Дополнительная информации |
| Идентификатор файла | ИдФайл | А | T(1-255) | ОУ | Содержит (повторяет) имя сформированного файла (без расширения) |
| Версия программы, с помощью которой сформирован файл | ВерсПрог | А | T(1-40) | О | |
| Версия формата | ВерсФорм | А | T(1-5) | О | Принимает значение: 5.03 |
| Состав и структура документа | Документ | С | | О | Состав элемента представлен в таблице 4.2 |
Таблица 4.2
Состав и структура документа (Документ)
| Наименование элемента | Сокращенное наименование (код) элемента | Признак типа элемента | Формат элемента | Признак обязательности элемента | Дополнительная информации |
| Код формы отчетности по КНД | КНД | А | T(=7) | ОК | Типовой элемент <КНДТип>. Принимает значение: 0710096 |
| Дата формирования документа | ДатаДок | А | T(=10) | О | Типовой элемент <ДатаТип>. Дата в формате ДД.ММ.ГГГГ |
| Отчетный период | Период | А | T(=2) | ОК | Принимает значение: 34 - год | 94 - первый отчетный год, отличный по продолжительности от календарного |
| Отчетный год | ОтчетГод | А | | О | Типовой элемент <xs:gYear>. Год в формате ГГГГ |
| Номер корректировки | НомКорр | А | N(3) | О | Принимает значение: 0 - первичный документ, 1, 2, 3 и так далее - уточненный документ. Для уточненного документа значение должно быть на 1 больше ранее принятого налоговым органом документа |
| Код по ОКЕИ | ОКЕИ | А | T(=3) | ОК | Типовой элемент <ОКЕИТип>. Принимает значение: 384 |
| Сведения об организации | СвНП | С | | О | Состав элемента представлен в таблице 4.3 |
| Сведения о лице, подписавшем документ | Подписант | С | | О | Состав элемента представлен в таблице 4.5 |
| Бухгалтерский баланс | Баланс | С | | О | Состав элемента представлен в таблице 4.7. Код формы по ОКУД 0710001 |
| Отчет о финансовых результатах | ФинРез | С | | НУ | Состав элемента представлен в таблице 4.10. Код формы по ОКУД 0710002. Элемент обязателен, за исключением случая, когда <ОКОПФ> принимает следующие значения: - в соответствии с ОКОПФ (ОК 028 - 2012) 20101 | 20102 | 20103 | 20104 | 20105 | 20106 | 20107 | 20108 | 20109 | 20110 | 20111 | 20112 | 20113 | 20114 | 20115 | 20120 | 20121 | 20200 | 20201 | 20202 | 20210 | 20211 | 20217 | 20601 | 20603 | 20604 | 20605 | 20606 | 20607 | 20608 | 20611 | 20612 | 20613 | 20614 | 20617 | 20618 | 20619 | 20620 | 20702 | 20716 | 21100 | 21200 |
| Отчет о целевом использовании средств | ЦелИсп | С | | Н | Состав элемента представлен в таблице 4.11. Код формы по ОКУД 0710003 |
| Отчет об изменениях капитала | ОтчетИзмКап | С | | Н | Состав элемента представлен в таблице 4.14. Код формы по ОКУД 0710004 |
| Отчет о движении денежных средств | ДвижениеДен | С | | Н | Состав элемента представлен в таблице 4.18. Код формы по ОКУД 0710005 |
| Пояснения | Пояснения | С | | Н | Состав элемента представлен в таблице 4.28 |
Таблица 4.3
Сведения об организации (СвНП)
| Наименование элемента | Сокращенное наименование (код) элемента | Признак типа элемента | Формат элемента | Признак обязательности элемента | Дополнительная информация |
| Код вида экономической деятельности по ОКВЭД2 | ОКВЭД2 | А | T(2-8) | ОК | Типовой элемент <ОКВЭДТип>. Принимает значение в соответствии с Общероссийским классификатором видов экономической деятельности ОК 029 - 2014 |
| Код по ОКПО | ОКПО | А | T(8-10) | Н | Типовой элемент <ОКПОТип> |
| Форма собственности (по ОКФС) | ОКФС | А | T(=2) | ОК | Типовой элемент <ОКФСТип>. Принимает значение в соответствии с Общероссийским классификатором форм собственности ОК 027 - 99 |
| Организационно-правовая форма (по ОКОПФ) | ОКОПФ | А | T(=5) | ОК | Типовой элемент <ОКОПФ5Тип>. Принимает значение в соответствии с Общероссийским классификатором организационно-правовых форм ОК 028 - 2012 |
| Организация | НПЮЛ | С | | О | Состав элемента представлен в таблице 4.4 |
Таблица 4.4
Организация (НПЮЛ)
| Наименование элемента | Сокращенное наименование (код) элемента | Признак типа элемента | Формат элемента | Признак обязательности элемента | Дополнительная информация |
| Наименование организации | НаимОрг | А | T(1-1000) | О | |
| ИНН организации | ИННЮЛ | А | T(=10) | О | Типовой элемент <ИННЮЛТип> |
| КПП организации | КПП | А | T(=9) | О | Типовой элемент <КППТип>. Заполняется в соответствии с местом нахождения (адресом) регистрации организации |
| Место нахождения (адрес) регистрации организации | АдрМН | А | T(1-255) | О | |
Таблица 4.5
Сведения о лице, подписавшем документ (Подписант)
| Наименование элемента | Сокращенное наименование (код) элемента | Признак типа элемента | Формат элемента | Признак обязательности элемента | Дополнительная информация |
| Признак лица, подписавшего документ | ПрПодп | А | T(=1) | ОК | Принимает значение: 1 - руководитель | 2 - уполномоченный представитель |
| Фамилия, имя, отчество руководителя (уполномоченного представителя) | ФИО | С | | О | Типовой элемент <ФИОТип>. Состав элемента представлен в таблице 4.53 |
| Сведения об уполномоченном представителе | СвПред | С | | НУ | Состав элемента представлен в таблице 4.6. Элемент обязателен при <ПрПодп>=2 |
Таблица 4.6
Сведения об уполномоченном представителе (СвПред)
| Наименование элемента | Сокращенное наименование (код) элемента | Признак типа элемента | Формат элемента | Признак обязательности элемента | Дополнительная информация |
| Наименование и реквизиты документа, подтверждающего полномочия уполномоченного представителя | НаимДок | А | T(1-120) | О | |
Таблица 4.7
Бухгалтерский баланс (Баланс)
| Наименование элемента | Сокращенное наименование (код) элемента | Признак типа элемента | Формат элемента | Признак обязательности элемента | Дополнительная информация |
| Код формы по ОКУД | ОКУД | А | T(=7) | ОК | Типовой элемент <КНДТип>. Принимает значение: 0710001 |
| Актив | Актив | С | | О | Состав элемента представлен в таблице 4.8 |
| Пассив | Пассив | С | | О | Состав элемента представлен в таблице 4.9 |
Таблица 4.8
Актив (Актив)
| Наименование элемента | Сокращенное наименование (код) элемента | Признак типа элемента | Формат элемента | Признак обязательности элемента | Дополнительная информация |
| Номер соответствующего пояснения, баланс | Пояснения | А | T(1-4) | Н | |
| На отчетную дату отчетного периода, баланс | СумОтч | А | N(12) | О | |
| На 31 декабря предыдущего года, баланс | СумПрдщ | А | N(12) | О | |
| На 31 декабря года, предшествующего предыдущему, баланс | СумПрдшв | А | N(12) | О | |
| Материальные внеоборотные активы | МатВнеАкт | С | | Н | Типовой элемент <ОППТип>. Состав элемента представлен в таблице 4.29 |
| Нематериальные, финансовые и другие внеоборотные активы | НеМатФинАкт | С | | Н | Типовой элемент <ОППТип>. Состав элемента представлен в таблице 4.29 |
| Запасы | Запасы | С | | Н | Типовой элемент <ОППТип>. Состав элемента представлен в таблице 4.29 |
| Денежные средства и денежные эквиваленты | ДенежнСр | С | | Н | Типовой элемент <ОППТип>. Состав элемента представлен в таблице 4.29 |
| Финансовые и другие оборотные активы | ФинВлож | С | | Н | Типовой элемент <ОППТип>. Состав элемента представлен в таблице 4.29 |
Таблица 4.9
Пассив (Пассив)
| Наименование элемента | Сокращенное наименование (код) элемента | Признак типа элемента | Формат элемента | Признак обязательности элемента | Дополнительная информация |
| Номер соответствующего пояснения, баланс | Пояснения | А | T(1-4) | Н | |
| На отчетную дату отчетного периода, баланс | СумОтч | А | N(12) | О | |
| На 31 декабря предыдущего года, баланс | СумПрдщ | А | N(12) | О | |
| На 31 декабря года, предшествующего предыдущему, баланс | СумПрдшв | А | N(12) | О | |
| Капитал и резервы | | КапРез | С | | Н | Типовой элемент <ОППТип>. Состав элемента представлен в таблице 4.29 |
| Целевые средства | ЦелевСредства | С | | Н | Типовой элемент <ОППТип>. Состав элемента представлен в таблице 4.29 |
| Фонд недвижимого и особо ценного движимого имущества и иные целевые фонды | ФондИмущИнЦФ | С | | Н | Типовой элемент <ОППТип>. Состав элемента представлен в таблице 4.29 |
| Долгосрочные заемные средства | ДлгЗаемСредств | С | | Н | Типовой элемент <ОППТип>. Состав элемента представлен в таблице 4.29 |
| Другие долгосрочные обязательства | ДрДолгосрОбяз | С | | Н | Типовой элемент <ОППТип>. Состав элемента представлен в таблице 4.29 |
| Краткосрочные заемные средства | КртЗаемСредств | С | | Н | Типовой элемент <ОППТип>. Состав элемента представлен в таблице 4.29 |
| Кредиторская задолженность | КредитЗадолж | С | | Н | Типовой элемент <ОППТип>. Состав элемента представлен в таблице 4.29 |
| Другие краткосрочные обязательства | ДрКраткосрОбяз | С | | Н | Типовой элемент <ОППТип>. Состав элемента представлен в таблице 4.29 |
Таблица 4.10
Отчет о финансовых результатах (ФинРез)
| Наименование элемента | Сокращенное наименование (код) элемента | Признак типа элемента | Формат элемента | Признак обязательности элемента | Дополнительная информация |
| Код формы по ОКУД | ОКУД | А | T(=7) | ОК | Типовой элемент <КНДТип>. Принимает значение: 0710002 |
| Выручка | Выруч | С | | Н | Типовой элемент <ОтчПредНТип>. Состав элемента представлен в таблице 4.30 |
| Расходы по обычной деятельности | РасхОбДеят | С | | Н | Типовой элемент <ОтчПредНТип>. Состав элемента представлен в таблице 4.30 |
| Проценты к уплате | ПроцУпл | С | | Н | Типовой элемент <ОтчПредНТип>. Состав элемента представлен в таблице 4.30 |
| Прочие доходы | ПрочДоход | С | | Н | Типовой элемент <ОтчПредНТип>. Состав элемента представлен в таблице 4.30 |
| Прочие расходы | ПрочРасход | С | | Н | Типовой элемент <ОтчПредНТип>. Состав элемента представлен в таблице 4.30 |
| Налоги на прибыль (доходы) | НалПрибДох | С | | Н | Типовой элемент <ОтчПредНТип>. Состав элемента представлен в таблице 4.30 |
| Чистая прибыль (убыток) | ЧистПрибУб | С | | Н | Типовой элемент <ОтчПредОТип>. Состав элемента представлен в таблице 4.31 |
Таблица 4.11
Отчет о целевом использовании средств (ЦелИсп)
| Наименование элемента | Сокращенное наименование (код) элемента | Признак типа элемента | Формат элемента | Признак обязательности элемента | Дополнительная информация |
| Код формы по ОКУД | ОКУД | А | T(=7) | ОК | Типовой элемент <КНДТип>. Принимает значение: 0710003 |
| Остаток средств на начало отчетного года | ОстатНачОтч | С | | О | Типовой элемент <ОП_ОЦИСТип>. Состав элемента представлен в таблице 4.52 |
| Поступило средств | Поступило | С | | Н | Состав элемента представлен в таблице 4.12 |
| Использовано средств | Использовано | С | | Н | Состав элемента представлен в таблице 4.13 |
| Остаток средств на конец отчетного года | ОстатКонОтч | С | | О | Типовой элемент <ОП_ОЦИСТип>. Состав элемента представлен в таблице 4.52 |
Таблица 4.12
Поступило средств (Поступило)
| Наименование элемента | Сокращенное наименование (код) элемента | Признак типа элемента | Формат элемента | Признак обязательности элемента | Дополнительная информация |
| Номер соответствующего пояснения | Пояснения | А | T(1-4) | Н | |
| Поступило средств - за отчетный год | СумОтч | А | N(12) | О | |
| Поступило средств - за предыдущий год | СумПред | А | N(12) | Н | |
| Взносы и иные целевые поступления | ВзносЦелПоступ | С | | Н | Типовой элемент <ОП_ОЦИСТип>. Состав элемента представлен в таблице 4.52 |
| Прибыль от приносящей доход деятельности | ПрибПредДеят | С | | Н | Типовой элемент <ОП_ОЦИСТип>. Состав элемента представлен в таблице 4.52 |
| Прочие поступления | Прочие | С | | Н | Типовой элемент <ОП_ОЦИСТип>. Состав элемента представлен в таблице 4.52 |
Таблица 4.13
Использовано средств (Использовано)
| Наименование элемента | Сокращенное наименование (код) элемента | Признак типа элемента | Формат элемента | Признак обязательности элемента | Дополнительная информация |
| Номер соответствующего пояснения | Пояснения | А | T(1-4) | Н | |
| Использовано средств - за отчетный год | СумОтч | А | N(12) | О | |
| Использовано средств - за предыдущий год | СумПред | А | N(12) | Н | |
| На целевые мероприятия | ЦелМер | С | | Н | Типовой элемент <ОП_ОЦИСТип>. Состав элемента представлен в таблице 4.52 |
| На содержание организации | СодеожОрг | С | | Н | Типовой элемент <ОП_ОЦИСТип>. Состав элемента представлен в таблице 4.52 |
| На приобретение основных средств и иного имущества | ПриобОСИн | С | | Н | Типовой элемент <ОП_ОЦИСТип>. Состав элемента представлен в таблице 4.52 |
| Прочее | Прочие | С | | Н | Типовой элемент <ОП_ОЦИСТип>. Состав элемента представлен в таблице 4.52 |
Таблица 4.14
Отчет об изменениях капитала (ОтчетИзмКап)
| Наименование элемента | Сокращенное наименование (код) элемента | Признак типа элемента | Формат элемента | Признак обязательности элемента | Дополнительная информация |
| Код формы по ОКУД | ОКУД | А | T(=7) | ОК | Типовой элемент <КНДТип>. Принимает значение: 0710004 |
| Движение капитала | ДвиженКап | С | | Н | Состав элемента представлен в таблице 4.15 |
| Корректировки в связи с изменением учетной политики и исправлением ошибок | Коррект | С | | Н | Состав элемента представлен в таблице 4.16 |
| Чистые активы | ЧистАктив | С | | Н | Состав элемента представлен в таблице 4.17 |
Таблица 4.15
Движение капитала (ДвиженКап)
| Наименование элемента | Сокращенное наименование (код) элемента | Признак типа элемента | Формат элемента | Признак обязательности элемента | Дополнительная информация |
| Величина капитала на 31 декабря года, предшествующего предыдущему | Кап31ДекПред | С | | О | Типовой элемент <ДвижКапПГод>. Состав элемента представлен в таблице 4.32 |
| Предыдущий год | ПредГод | С | | О | Типовой элемент <ДвижКапГодТип>. Состав элемента представлен в таблице 4.33 |
| Отчетный год | ОтчетГод | С | | О | Типовой элемент <ДвижКапГодТип>. Состав элемента представлен в таблице 4.33 |
Таблица 4.16
Корректировки в связи с изменением учетной политики и исправлением ошибок (Коррект)
| Наименование элемента | Сокращенное наименование (код) элемента | Признак типа элемента | Формат элемента | Признак обязательности элемента | Дополнительная информация |
| Капитал - всего | КапитВс | С | | О | Типовой элемент <КорКапТип>. Состав элемента представлен в таблице 4.49 |
| Нераспределенная прибыль (непокрытый убыток) | НераспПриб | С | | Н | Типовой элемент <КорКапТип>. Состав элемента представлен в таблице 4.49 |
| Другие статьи капитала, по которым осуществлены корректировки | ДрСтатКап | С | | Н | Типовой элемент <КорКапТип>. Состав элемента представлен в таблице 4.49 |
Таблица 4.17
Чистые активы (ЧистАктив)
| Наименование элемента | Сокращенное наименование (код) элемента | Признак типа элемента | Формат элемента | Признак обязательности элемента | Дополнительная информация |
| На 31 декабря отчетного года | На31ДекОтч | А | N(12) | О | |
| На 31 декабря предыдущего года | На31ДекПред | А | N(12) | О | |
| На 31 декабря года, предшествующего предыдущему | На31ДекПрПред | А | N(12) | Н | |
Таблица 4.18
Отчет о движении денежных средств (ДвижениеДен)
| Наименование элемента | Сокращенное наименование (код) элемента | Признак типа элемента | Формат элемента | Признак обязательности элемента | Дополнительная информация |
| Код формы по ОКУД | ОКУД | А | T(=7) | ОК | Типовой элемент <КНДТип>. Принимает значение: 0710005 |
| Денежные потоки от текущих операций | ТекОпер | С | | Н | Состав элемента представлен в таблице 4.19 |
| Денежные потоки от инвестиционных операций | ИнвОпер | С | | Н | Состав элемента представлен в таблице 4.22 |
| Денежные потоки от финансовых операций | ФинОпер | С | | Н | Состав элемента представлен в таблице 4.25 |
| Сальдо денежных потоков за отчетный период | СальдоОтч | С | | О | Типовой элемент <ОПТип>. Состав элемента представлен в таблице 4.51 |
| Остаток денежных средств и денежных эквивалентов на начало отчетного периода | ОстНачОтч | С | | О | Типовой элемент <ОПТип>. Состав элемента представлен в таблице 4.51 |
| Остаток денежных средств и денежных эквивалентов на конец отчетного периода | ОстКонОтч | С | | О | Типовой элемент <ОПТип>. Состав элемента представлен в таблице 4.51 |
| Величина влияния изменений курса иностранной валюты по отношению к рублю | ВлИзмКурс | С | | Н | Типовой элемент <ОПТип>. Состав элемента представлен в таблице 4.51 |
Таблица 4.19
Денежные потоки от текущих операций (ТекОпер)
| Наименование элемента | Сокращенное наименование (код) элемента | Признак типа элемента | Формат элемента | Признак обязательности элемента | Дополнительная информация |
| Сальдо денежных потоков от текущих операций | СальдоТек | С | | О | Типовой элемент <ОПТип>. Состав элемента представлен в таблице 4.51 |
| Поступления | Поступ | С | | Н | Состав элемента представлен в таблице 4.20 |
| Платежи | Платеж | С | | Н | Состав элемента представлен в таблице 4.21 |
Таблица 4.20
Поступления (Поступ)
| Наименование элемента | Сокращенное наименование (код) элемента | Признак типа элемента | Формат элемента | Признак обязательности элемента | Дополнительная информация |
| Всего - за отчетный год | СумОтч | А | N(12) | О | |
| Всего - за предыдущий год | СумПред | А | N(12) | Н | |
| От продажи продукции, товаров, работ и услуг | ПродПТРУ | С | | Н | Типовой элемент <ОПТип>. Состав элемента представлен в таблице 4.51 |
| Арендных платежей, лицензионных платежей, роялти, комиссионных и иных аналогичных платежей | АрЛицИнПлат | С | | Н | Типовой элемент <ОПТип>. Состав элемента представлен в таблице 4.51 |
| От перепродажи финансовых вложений | ПродФинВлож | С | | Н | Типовой элемент <ОПТип>. Состав элемента представлен в таблице 4.51 |
| Прочие поступления | ПрочПоступ | С | | Н | Типовой элемент <ОПТип>. Состав элемента представлен в таблице 4.51 |
Таблица 4.21
Платежи (Платеж)
| Наименование элемента | Сокращенное наименование (код) элемента | Признак типа элемента | Формат элемента | Признак обязательности элемента | Дополнительная информация |
| Всего - за отчетный год | СумОтч | А | N(12) | О | |
| Всего - за предыдущий год | СумПред | А | N(12) | Н | |
| Поставщикам (подрядчикам) за сырье, материалы, работы, услуги | ПоставСМРУ | С | | Н | Типовой элемент <ОПТип>. Состав элемента представлен в таблице 4.51 |
| В связи с оплатой труда работников | ОплатТрудРаб | С | | Н | Типовой элемент <ОПТип>. Состав элемента представлен в таблице 4.51 |
| Процентов по долговым обязательствам | ПроцДолгОбяз | С | | Н | Типовой элемент <ОПТип>. Состав элемента представлен в таблице 4.51 |
| Налога на прибыль организаций | НалогПриб | С | | Н | Типовой элемент <ОПТип>. Состав элемента представлен в таблице 4.51 |
| Прочие платежи | ПрочПлатеж | С | | Н | Типовой элемент <ОПТип>. Состав элемента представлен в таблице 4.51 |
Таблица 4.22
Денежные потоки от инвестиционных операций (ИнвОпер)
| Наименование элемента | Сокращенное наименование (код) элемента | Признак типа элемента | Формат элемента | Признак обязательности элемента | Дополнительная информация |
| Сальдо денежных потоков от инвестиционных операций | СальдоИнв | С | | О | Типовой элемент <ОПТип>. Состав элемента представлен в таблице 4.51 |
| Поступления | Поступ | С | | Н | Состав элемента представлен в таблице 4.23 |
| Платежи | Платеж | С | | Н | Состав элемента представлен в таблице 4.24 |
Таблица 4.23
Поступления (Поступ)
| Наименование элемента | Сокращенное наименование (код) элемента | Признак типа элемента | Формат элемента | Признак обязательности элемента | Дополнительная информация |
| Всего - за отчетный год | СумОтч | А | N(12) | О | |
| Всего - за предыдущий год | СумПред | А | N(12) | Н | |
| От продажи внеоборотных активов (кроме финансовых вложений) | ПродВнАктив | С | | Н | Типовой элемент <ОПТип>. Состав элемента представлен в таблице 4.51 |
| От продажи акций других организаций (долей участия) | ПродАкцДр | С | | Н | Типовой элемент <ОПТип>. Состав элемента представлен в таблице 4.51 |
| От возврата предоставленных займов, от продажи долговых ценных бумаг (прав требования денежных средств к другим лицам) | ВозврЗаймЦБ | С | | Н | Типовой элемент <ОПТип>. Состав элемента представлен в таблице 4.51 |
| Дивидендов, процентов по долговым финансовым вложениям и аналогичных поступлений от долевого участия в других организациях | ДивПроц | С | | Н | Типовой элемент <ОПТип>. Состав элемента представлен в таблице 4.51 |
| Прочие поступления | ПрочПоступ | С | | Н | Типовой элемент <ОПТип>. Состав элемента представлен в таблице 4.51 |
Таблица 4.24
Платежи (Платеж)
| Наименование элемента | Сокращенное наименование (код) элемента | Признак типа элемента | Формат элемента | Признак обязательности элемента | Дополнительная информации |
| Всего - за отчетный год | СумОтч | А | N(12) | О | |
| Всего - за предыдущий год | СумПред | А | N(12) | Н | |
| В связи с приобретением, созданием, модернизацией, реконструкцией и подготовкой к использованию внеоборотных активов | ПриобрВнАктив | С | | Н | Типовой элемент <ОПТип>. Состав элемента представлен в таблице 4.51 |
| В связи с приобретением акций других организаций (долей участия) | ПриобрАкцДр | С | | Н | Типовой элемент <ОПТип>. Состав элемента представлен в таблице 4.51 |
| В связи с приобретением долговых ценных бумаг (прав требования денежных средств к другим лицам), предоставление займов другим лицам | ПриобрДолгЦБ | С | | Н | Типовой элемент <ОПТип>. Состав элемента представлен в таблице 4.51 |
| Процентов по долговым обязательствам, включаемым в стоимость инвестиционного актива | ПроцДолгОб | С | | Н | Типовой элемент <ОПТип>. Состав элемента представлен в таблице 4.51 |
| Прочие платежи | ПрочПлатеж | С | | Н | Типовой элемент <ОПТип>. Состав элемента представлен в таблице 4.51 |
Таблица 4.25
Денежные потоки от финансовых операций (ФинОпер)
| Наименование элемента | Сокращенное наименование (код) элемента | Признак типа элемента | Формат элемента | Признак обязательности элемента | Дополнительная информация |
| Сальдо денежных потоков от финансовых операций | СальдоФин | С | | О | Типовой элемент <ОПТип>. Состав элемента представлен в таблице 4.51 |
| Поступления | Поступ | С | | Н | Состав элемента представлен в таблице 4.26 |
| Платежи | Платеж | С | | Н | Состав элемента представлен в таблице 4.27 |
Таблица 4.26
Поступления (Поступ)
| Наименование элемента | Сокращенное наименование (код) элемента | Признак типа элемента | Формат элемента | Признак обязательности элемента | Дополнительная информация |
| Всего - за отчетный год | СумОтч | А | N(12) | О | |
| Всего - за предыдущий год | СумПред | А | N(12) | Н | |
| Получение кредитов и займов | КредЗайм | С | | Н | Типовой элемент <ОПТип>. Состав элемента представлен в таблице 4.51 |
| Денежных вкладов собственников (участников) | ВкладСоб | С | | Н | Типовой элемент <ОПТип>. Состав элемента представлен в таблице 4.51 |
| От выпуска акций, увеличения долей участия | АкцДол | С | | Н | Типовой элемент <ОПТип>. Состав элемента представлен в таблице 4.51 |
| От выпуска облигаций, векселей и других долговых ценных бумаг | ОблВексДр | С | | Н | Типовой элемент <ОПТип>. Состав элемента представлен в таблице 4.51 |
| Прочие поступления | ПрочПоступ | С | | Н | Типовой элемент <ОПТип>. Состав элемента представлен в таблице 4.51 |
Таблица 4.27
Платежи (Платеж)
| Наименование элемента | Сокращенное наименование (код) элемента | Признак типа элемента | Формат элемента | Признак обязательности элемента | Дополнительная информация |
| Всего - за отчетный год | СумОтч | А | N(12) | О | |
| Всего - за предыдущий год | СумПред | А | N(12) | Н | |
| Собственникам (участникам) в связи с выкупом у них акций (долей участия) организации или их выходом из состава участников | ВыкупАкц | С | | Н | Типовой элемент <ОПТип>. Состав элемента представлен в таблице 4.51 |
| На уплату дивидендов и иных платежей по распределению прибыли в пользу собственников (участников) | УплДивИн | С | | Н | Типовой элемент <ОПТип>. Состав элемента представлен в таблице 4.51 |
| В связи с погашением (выкупом) векселей и других долговых ценных бумаг, возврат кредитов и займов | ВыкВексКЗ | С | | Н | Типовой элемент <ОПТип>. Состав элемента представлен в таблице 4.51 |
| Прочие платежи | ПрочПлатеж | С | | Н | Типовой элемент <ОПТип>. Состав элемента представлен в таблице 4.51 |
Таблица 4.28
Пояснения (Пояснения)
| Наименование элемента | Сокращенное наименование (код) элемента | Признак типа элемента | Формат элемента | Признак обязательности элемента | Дополнительная информация |
| Имя файла, содержащего данные пояснений (с расширением) | НаимФайлПЗ | А | T(1-255) | О | Имя файла имеет вид: R_T_A_K_O_N1_GGGGMMDD_N2, где: R_T - префикс, принимающий значение NO_BUHPZ; A_K - идентификатор получателя информации, где: A - идентификатор получателя, которому направляется файл обмена, K - идентификатор конечного получателя, для которого предназначена информация из данного файла обмена; каждый из идентификаторов (A и K) имеет вид для налоговых органов - четырехразрядный код налогового органа; O - идентификатор отправителя информации, имеет вид: для организаций - девятнадцатиразрядный код (ИНН и КПП организации (обособленного подразделения); для физических лиц - двенадцатиразрядный код (ИНН физического лица, при наличии. При отсутствии ИНН - последовательность из двенадцати нулей); GGGG - год, MM - месяц, DD - день формирования файла; N1, N2 - идентификационные номера файла: N1 - должен совпадать с идентификационным номером файла бухгалтерской отчетности N2 - уникален для каждого файла независимо от принадлежности к документу (длина - от 1 до 36 знаков). Расширение имени файла - pdf. |
Таблица 4.29
Данные на определенную дату (ОППТип)
| Наименование элемента | Сокращенное наименование (код) элемента | Признак типа элемента | Формат элемента | Признак обязательности элемента | Дополнительная информация |
| Номер соответствующего пояснения | Пояснения | А | T(1-4) | Н | |
| На отчетную дату отчетного периода | СумОтч | А | N(12) | О | |
| На 31 декабря предыдущего года | СумПрдщ | А | N(12) | Н | |
| На 31 декабря года, предшествующего предыдущему | СумПрдшв | А | N(12) | Н | |
Таблица 4.30
Данные по отчетному году и предыдущему году с пояснениями N 1 (ОтчПредНТип)
| Наименование элемента | Сокращенное наименование (код) элемента | Признак типа элемента | Формат элемента | Признак обязательности элемента | Дополнительная информация |
| Номер соответствующего пояснения | Пояснения | А | T(1-4) | Н | |
| За отчетный год | СумОтч | А | N(12) | О | |
| За предыдущий год | СумПред | А | N(12) | Н | |
Таблица 4.31
Данные по отчетному году и предыдущему году с пояснениями N 2 (ОтчПредОТип)
| Наименование элемента | Сокращенное наименование (код) элемента | Признак типа элемента | Формат элемента | Признак обязательности элемента | Дополнительная информация |
| Номер соответствующего пояснения | Пояснения | А | T(1-4) | Н | |
| За отчетный год | СумОтч | А | N(12) | О | |
| За предыдущий год | СумПред | А | N(12) | О | |
Таблица 4.32
Сведения по строке движения капитала, полные (ДвижКапПГод)
| Наименование элемента | Сокращенное наименование (код) элемента | Признак типа элемента | Формат элемента | Признак обязательности элемента | Дополнительная информация |
| Уставный капитал | УстКапитал | А | N(12) | О | |
| Собственные акции, выкупленные у акционеров | СобВыкупАкц | А | N(12) | Н | |
| Добавочный капитал | ДобКапитал | А | N(12) | Н | |
| Резервный капитал | РезКапитал | А | N(12) | Н | |
| Нераспределенная прибыль (непокрытый убыток) | НераспПриб | А | N(12) | Н | |
| Итого | Итог | А | N(12) | О | |
Таблица 4.33
Движение капитала по годам (ДвижКапГодТип)
| Наименование элемента | Сокращенное наименование (код) элемента | Признак типа элемента | Формат элемента | Признак обязательности элемента | Дополнительная информация |
| Увеличение капитала | УвеличКапитал | С | | Н | Состав элемента представлен в таблице 4.34 |
| Уменьшение капитала | УменКапитал | С | | Н | Состав элемента представлен в таблице 4.40 |
| Изменение добавочного капитала | ИзмДобавКап | С | | Н | Состав элемента представлен в таблице 4.47 |
| Изменение резервного капитала | ИзмРезервКап | С | | Н | Состав элемента представлен в таблице 4.48 |
| Величина капитала на 31 декабря | Кап31дек | С | | О | Типовой элемент <ДвижКапПГод>. Состав элемента представлен в таблице 4.32 |
Таблица 4.34
Увеличение капитала (УвеличКапитал)
| Наименование элемента | Сокращенное наименование (код) элемента | Признак типа элемента | Формат элемента | Признак обязательности элемента | Дополнительная информация |
| Увеличение капитала - всего | УвеличКапВс | С | | Н | Типовой элемент <ДвижКапПГод>. Состав элемента представлен в таблице 4.32 |
| Чистая прибыль | ЧистПриб | С | | Н | Состав элемента представлен в таблице 4.35 |
| Переоценка имущества | ПереоцИмущ | С | | Н | Состав элемента представлен в таблице 4.36 |
| Доходы, относящиеся непосредственно на увеличение капитала | ДохУвелКап | С | | Н | Состав элемента представлен в таблице 4.37 |
| Дополнительный выпуск акций | ДопВыпАкций | С | | Н | Состав элемента представлен в таблице 4.38 |
| Увеличение номинальной стоимости акций | УвеличНомАкц | С | | Н | Состав элемента представлен в таблице 4.39 |
| Реорганизация юридического лица | Реорганизация | С | | Н | Типовой элемент <ДвижКапПГод>. Состав элемента представлен в таблице 4.32 |
Таблица 4.35
Чистая прибыль (ЧистПриб)
| Наименование элемента | Сокращенное наименование (код) элемента | Признак типа элемента | Формат элемента | Признак обязательности элемента | Дополнительная информация |
| Нераспределенная прибыль (непокрытый убыток) | НераспПриб | А | N(12) | Н | |
| Итого | Итог | А | N(12) | О | |
Таблица 4.36
Переоценка имущества (ПереоцИмущ)
| Наименование элемента | Сокращенное наименование (код) элемента | Признак типа элемента | Формат элемента | Признак обязательности элемента | Дополнительная информация |
| Добавочный капитал | ДобКапитал | А | N(12) | Н | |
| Нераспределенная прибыль (непокрытый убыток) | НераспПриб | А | N(12) | Н | |
| Итого | Итог | А | N(12) | О | |
Таблица 4.37
Доходы, относящиеся непосредственно на увеличение капитала (ДохУвелКап)
| Наименование элемента | Сокращенное наименование (код) элемента | Признак типа элемента | Формат элемента | Признак обязательности элемента | Дополнительная информация |
| Добавочный капитал | ДобКапитал | А | N(12) | Н | |
| Нераспределенная прибыль (непокрытый убыток) | НераспПриб | А | N(12) | Н | |
| Итого | Итог | А | N(12) | О | |
Таблица 4.38
Дополнительный выпуск акций (ДопВыпАкций)
| Наименование элемента | Сокращенное наименование (код) элемента | Признак типа элемента | Формат элемента | Признак обязательности элемента | Дополнительная информация |
| Уставный капитал | УстКапитал | А | N(12) | О | |
| Собственные акции, выкупленные у акционеров | СобВыкупАкц | А | N(12) | Н | |
| Добавочный капитал | ДобКапитал | А | N(12) | Н | |
| Итого | Итог | А | N(12) | О | |
Таблица 4.39
Увеличение номинальной стоимости акций (УвеличНомАкц)
| Наименование элемента | Сокращенное наименование (код) элемента | Признак типа элемента | Форма элемента | Признак обязательности элемента | Дополнительная информация |
| Уставный капитал | УстКапитал | А | N(12) | О | |
| Собственные акции, выкупленные у акционеров | СобВыкупАкц | А | N(12) | Н | |
| Добавочный капитал | ДобКапитал | А | N(12) | Н | |
| Нераспределенная прибыль (непокрытый убыток) | НераспПриб | А | N(12) | Н | |
Таблица 4.40
Уменьшение капитала (УменКапитал)
| Наименование элемента | Сокращенное наименование (код) элемента | Признак типа элемента | Формат элемента | Признак обязательности элемента | Дополнительная информация |
| Уменьшение капитала - всего | УменКапВс | С | | Н | Типовой элемент <ДвижКапПГод>. Состав элемента представлен в таблице 4.32 |
| Убыток | Убыток | С | | Н | Состав элемента представлен в таблице 4.41 |
| Переоценка имущества | ПереоцИмущ | С | | Н | Состав элемента представлен в таблице 4.42 |
| Расходы, относящиеся непосредственно на уменьшение капитала | РасхУменКап | С | | Н | Состав элемента представлен в таблице 4.43 |
| Уменьшение номинальной стоимости акций | УменНомАкц | С | | Н | Состав элемента представлен в таблице 4.44 |
| Уменьшение количества акций | УменКолАкций | С | | Н | Состав элемента представлен в таблице 4.45 |
| Реорганизация юридического лица | Реорганизация | С | | Н | Типовой элемент <ДвижКапПГод>. Состав элемента представлен в таблице 4.32 |
| Дивиденды | Дивиденды | С | | Н | Состав элемента представлен в таблице 4.46 |
Таблица 4.41
Убыток (Убыток)
| Наименование элемента | Сокращенное наименование (код) элемента | Признак типа элемента | Формат элемента | Признак обязательности элемента | Дополнительная информация |
| Нераспределенная прибыль (непокрытый убыток) | НераспПриб | А | N(12) | Н | |
| Итого | Итог | А | N(12) | О | |
Таблица 4.42
Переоценка имущества (ПереоцИмущ)
| Наименование элемента | Сокращенное наименование (код) элемента | Признак типа элемента | Формат элемента | Признак обязательности элемента | Дополнительная информация |
| Добавочный капитал | ДобКапитал | А | N(12) | Н | |
| Нераспределенная прибыль (непокрытый убыток) | НераспПриб | А | N(12) | Н | |
| Итого | Итог | А | N(12) | О | |
Таблица 4.43
Расходы, относящиеся непосредственно на уменьшение капитала (РасхУменКап)
| Наименование элемента | Сокращенное наименование (код) элемента | Признак типа элемента | Формат элемента | Признак обязательности элемента | Дополнительная информация |
| Добавочный капитал | ДобКапитал | А | N(12) | Н | |
| Нераспределенная прибыль (непокрытый убыток) | НераспПриб | А | N(12) | Н | |
| Итого | Итог | А | N(12) | О | |
Таблица 4.44
Уменьшение номинальной стоимости акций (УменНомАкц)
| Наименование элемента | Сокращенное наименование (код) элемента | Признак типа элемента | Формат элемента | Признак обязательности элемента | Дополнительная информация |
| Уставный капитал | УстКапитал | А | N(12) | О | |
| Собственные акции, выкупленные у акционеров | СобВыкупАкц | А | N(12) | Н | |
| Добавочный капитал | ДобКапитал | А | N(12) | Н | |
| Нераспределенная прибыль (непокрытый убыток) | НераспПриб | А | N(12) | Н | |
| Итого | Итог | А | N(12) | О | |
Таблица 4.45
Уменьшение количества акций (УменКолАкций)
| Наименование элемента | Сокращенное наименование (код) элемента | Признак типа элемента | Формат элемента | Признак обязательности элемента | Дополнительная информация |
| Уставный капитал | УстКапитал | А | N(12) | О | |
| Собственные акции, выкупленные у акционеров | СобВыкупАкц | А | N(12) | Н | |
| Добавочный капитал | ДобКапитал | А | N(12) | Н | |
| Нераспределенная прибыль (непокрытый убыток) | НераспПриб | А | N(12) | Н | |
| Итого | Итог | А | N(12) | О | |
Таблица 4.46
Дивиденды (Дивиденды)
| Наименование элемента | Сокращенное наименование (код) элемента | Признак типа элемента | Формат элемента | Признак обязательности элемента | Дополнительная информация |
| Нераспределенная прибыль (непокрытый убыток) | НераспПриб | А | N(12) | Н | |
| Итого | Итог | А | N(12) | О | |
Таблица 4.47
Изменение добавочного капитала (ИзмДобавКап)
| Наименование элемента | Сокращенное наименование (код) элемента | Признак типа элемента | Формат элемента | Признак обязательности элемента | Дополнительная информация |
| Добавочный капитал | ДобКапитал | А | N(12) | Н | |
| Резервный капитал | РезКапитал | А | N(12) | Н | |
| Нераспределенная прибыль (непокрытый убыток) | НераспПриб | А | N(12) | Н | |
Таблица 4.48
Изменение резервного капитала (ИзмРезервКап)
| Наименование элемента | Сокращенное наименование (код) элемента | Признак типа элемента | Формат элемента | Признак обязательности элемента | Дополнительная информация |
| Резервный капитал | РезКапитал | А | N(12) | Н | |
| Нераспределенная прибыль (непокрытый убыток) | НераспПриб | А | N(12) | Н | |
Таблица 4.49
Сведения о корректировках капитала (КорКапТип)
| Наименование элемента | Сокращенное наименование (код) элемента | Признак типа элемента | Формат элемента | Признак обязательности элемента | Дополнительная информация |
| До корректировок | ДоКоррект | С | | О | Типовой элемент <КорКапПрТип>. Состав элемента представлен в таблице 4.50 |
| Корректировка в связи с изменением учетной политики | КорИзмУчПол | С | | Н | Типовой элемент <КорКапПрТип>. Состав элемента представлен в таблице 4.50 |
| Корректировка в связи с исправлением ошибок | КорИспрОш | С | | Н | Типовой элемент <КорКапПрТип>. Состав элемента представлен в таблице 4.50 |
| После корректировок | ПослеКоррект | С | | О | Типовой элемент <КорКапПрТип>. Состав элемента представлен в таблице 4.50 |
Таблица 4.50
Корректировка капитала за предыдущий год (КорКапПрТип)
| Наименование элемента | Сокращенное наименование (код) элемента | Признак типа элемента | Формат элемента | Признак обязательности элемента | Дополнительная информация |
| На 31 декабря года, предшествующего предыдущему | На31ДекПрПред | А | N(12) | Н | |
| Изменения капитала за предыдущий год за счет чистой прибыли (убытка) | ИзмКапЧистПр | А | N(12) | О | |
| Изменения капитала за предыдущий год за счет иных факторов | ИзмКапИнФакт | А | N(12) | О | |
| На 31 декабря предыдущего года | На31ДекПред | А | N(12) | О | |
Таблица 4.51
Данные по отчетному году и предыдущему году (ОПТип)
| Наименование элемента | Сокращенное наименование (код) элемента | Признак типа элемента | Формат элемента | Признак обязательности элемента | Дополнительная информация |
| За отчетный год | СумОтч | А | N(12) | О | |
| За предыдущий год | СумПред | А | N(12) | Н | |
Таблица 4.52
Данные по отчетному году и предыдущему году (с кодом строки) (ОП_ОЦИСТип)
| Наименование элемента | Сокращенное наименование (код) элемента | Признак типа элемента | Формат элемента | Признак обязательности элемента | Дополнительная информация |
| Номер соответствующего пояснения | Пояснения | А | T(1-4) | Н | |
| За отчетный год | СумОтч | А | N(12) | О | |
| За предыдущий год | СумПред | А | N(12) | Н | |
Таблица 4.53
Фамилия, имя, отчество (ФИОТип)
| Наименование элемента | Сокращенное наименование (код) элемента | Признак типа элемента | Формат элемента | Признак обязательности элемента | Дополнительная информация |
| Фамилия | Фамилия | А | T(1-60) | О | |
| Имя | Имя | А | T(1-60) | О | |
| Отчество | Отчество | А | T(1-60) | Н | |